Permanente link
Naar de actuele versie van de regeling
https://lokaleregelgeving.overheid.nl/CVDR759966
Naar de door u bekeken versie
https://lokaleregelgeving.overheid.nl/CVDR759966/1
Beleidskader zichtbare zebra’s
Geldend van 03-04-2026 t/m heden
Intitulé
Beleidskader zichtbare zebra’s
Zebrapad Niesstraat in Ell (bron: Street Smart)
1. Inleiding
1.1 Aanleiding
Gemeente Leudal krijgt regelmatig vragen binnen over zebrapaden in de gemeente. Soms betreft het een verzoek tot het aanleggen van een zebrapad, soms is het een vraag om het zebrapad veiliger te maken met bijvoorbeeld verlichting. De gemeente moet per locatie een afweging maken of een zebrapad op de betreffende locatie de juiste oplossing is. Ook kunnen andere maatregelen, zoals extra verlichting of een snelheidsremmende maatregelen, bij een bestaand zebrapad nodig zijn. Daarnaast is de ontwikkeling van beleid omtrent zebrapaden vastgelegd in het Uitvoeringsplan Mobiliteit (vastgesteld: 16 april 2024).
Om de uniformiteit in zebrapaden in de gemeente te verbeteren en de keuze voor een zebrapad zorgvuldig te onderbouwen, is een beleidskader gewenst. Movares heeft dit beleidskader samen met de Gemeente Leudal tot stand gebracht. Daarnaast hebben Veilig Verkeer Nederland (Limburg), Fietsersbond Midden-Limburg, Wandelnet en de dorpsraden in de gemeente Leudal meegedacht en bijgedragen aan het voorliggend beleidskader.
1.2 Probleem
Voetgangersoversteekplaatsen (VOP) met zebramarkering, in de volksmond (en hierna in dit document) zebrapaden genoemd, zijn niet weg te denken uit het huidige straatbeeld. Wanneer de hond wordt uitgelaten of te voet naar het winkelcentrum wordt gegaan, is de kans groot dat men een zebrapad tegenkomt.
Verkeersveiligheid
Voetgangers zijn kwetsbare verkeersdeelnemers en daarom is het belangrijk voor hen een veilige verkeersomgeving te creëren. Vroeger gold dat voetgangers een zebrapad moesten gebruiken als dat binnen 30 meter lag (Reglement Verkeersregels en Verkeerstekens, geldig tot in de jaren ’90). Die verplichting is vervallen zodat mensen overal mogen oversteken waar dat veilig kan. Dat betekent dat automobilisten overal overstekende voetgangers kunnen tegenkomen, niet alleen bij zebrapaden. Voor zowel de voetgangers als de andere weggebruikers is het daarom belangrijk om duidelijke kaders te stellen voor de locaties van zebrapaden.
Zebrapaden bieden voorrang aan voetgangers. In de praktijk blijkt dat deze voorrangregeling vaker genegeerd wordt door bestuurders. Regelmatig verleent een kruisende weggebruiker geen voorrang aan de voetganger en rijdt bewust of onbewust door. Op plekken waar weinig mensen oversteken of waar bestuurders voetgangers onvoldoende zien, kan dat leiden tot schijnveiligheid: voetgangers pretenderen veilig over te steken op een zebrapad, met wellicht alle onachtzaamheden van dien, terwijl dit niet het geval is. Een zebrapad functioneert daarom alleen als het aansluit op de omgeving en het gebruik.
Verder is het doel van het aanleggen van een zebrapad niet altijd duidelijk: draagt het zebrapad bij aan een verbeterde oversteekvoorziening voor voetgangers of wordt het, eventueel gecombineerd met een drempel of plateau, als snelheidsremmende maatregel gezien voor het overige verkeer? Dat laatste is vanuit het perspectief van verkeersveiligheid van de voetganger zeer ongewenst.
|
Achtergrond: wetenschappelijk onderzoek SWOV – Instituut voor Wetenschappelijk Onderzoek Verkeersveiligheid – heeft een aantal onderzoeken uitgevoerd naar de verkeersveiligheid van voetgangers(oversteken). In de factsheet ‘Oversteekvoorzieningen voor fietsers en voetgangers’ (SWOV, 2010) is geconcludeerd dat meer dan de helft van de ernstige ongevallen van voetgangers gebeurt bij het oversteken. In de factsheet ‘Infrastructuur voor voetgangers en fietsers’ (SWOV, 2020) staat dat het lastig is om de effecten van zebramarkeringen te onderzoeken, ondanks dat in de factsheet ‘Safety of pedestrian crossing facilities’ (Kraay & Slop, 1974) wordt vermeld dat het veiliger is om over te steken bij een zebrapad – of nog veiliger, bij verkeerslichten – dan op een wegvak. Hierbij is het volgens de factsheet ‘Voetgangers’ (SWOV, 2012) vooral voor kinderen en ouderen van belang dat de oversteek op een duidelijke en goede manier is vormgegeven. Op basis van bovenstaande onderzoeken is duidelijk dat zebrapaden op een veilige manier moeten worden ingericht en op juiste locaties moeten worden toegepast. Het onderzoek ´Veiligheid van enkele typen oversteekvoorzieningen in stedelijke gebieden´ (SWOV, 2003) onderstreept dat meer eenheid in oversteekvoorzieningen moet worden gebracht en dat meer onderzoek nodig is naar hoe een oversteekvoorziening veilig en voor iedereen begrijpelijk kan worden uitgevoerd. De constateringen in bovenstaande onderzoeken pleiten voor de uitvoering van veilige en eenduidige zebrapaden, wat het doel is van dit beleidskader. |
De schaal van gemeente Leudal
Gemeente Leudal bestaat uit diverse grotere en kleinere kernen. Hier zijn weinig grote of continue groepen voetgangers. Toch maakt dit het niet minder belangrijk om veilige oversteken op de juiste locaties te realiseren. In onze gemeente is het aantal ouderen, en dus kwetsbaardere overstekers, hoger dan gemiddeld in Nederland (gemiddelde leeftijd: 47 jaar (Leudal in Cijfers), gemiddeld in NL: 43 jaar (CBS)). Ook brengt de aanwezigheid van landbouwvoertuigen, relatief korte, gefragmenteerde looproutes over wegen met veel doorgaand verkeer en centraal gelegen dorpsvoorzieningen, uitdagingen met zich mee. Deze lokale context is meegenomen in de totstandkoming van dit beleidskader. De uitvoeringsvoorschriften van zebrapaden zijn weliswaar strak, maar de richtlijnen om te bepalen of een locatie geschikt is, zijn dat veel minder. In de praktijk komen zebrapaden in verschillende wegcategorieën en uitvoeringen voor. Ook in Leudal is dit vanuit het verleden zo ontstaan. Eenduidigheid in toepassing en uitvoering is een uitdaging zonder een helder beleidskader. Zowel de locatie als de uitvoering van zebrapaden moeten passend zijn.
1.3 Doel
Het doel van het beleidskader is om vast te leggen wanneer een zebrapad (conform Administratieve Bepalingen inzake het Wegverkeer) wel en wanneer niet dient te worden geplaatst. Hiermee draagt het bij aan een uniforme uitstraling en gelijke toepassing van zebrapaden binnen de gemeente. Ook draagt het kader bij aan de verbetering van de zichtbaarheid (bijvoorbeeld met innovatieve maatregelen) en herkenbaarheid van alle huidige en toekomstige zebrapaden in Leudal. Een verbeterde inrichting moet voorkomen dat voetgangers of weggebruikers een onterecht gevoel van veiligheid ervaren bij een oversteekplaats. Daarnaast is het doel dat het aantal ongevallen en onveilige situaties bij oversteekplaatsen vermindert. Dit draagt bij aan het gemeentelijke beleidsdoel van 0 verkeersdoden en het SPV.
1.4 Leeswijzer
Hoofdstuk 2 geeft achtergrondinformatie over het wettelijk kader en uitvoeringsvoorschriften van zebrapaden. Hoofdstuk 3 bevat het afwegingskader voor zebrapaden. De uitvoeringsvoorschriften en kenmerken van zebrapaden voor de gemeente Leudal komen vervolgens in hoofdstuk 4 naar voren. De zebrapaden in gemeente Leudal zijn door het afweegkader gehaald in hoofdstuk 5 opgenomen. Hoofdstuk 6 bevat de zebrapaden waar maatregelen dienen te worden genomen. Drie van deze locaties komen in hoofdstuk 7 terug met sfeerimpressies waarin de maatregelen zijn verwerkt.
2. Beleid
2.1 RVV 1990
Het zebrapad, in de wetgeving een voetgangersoversteekplaats (VOP) genoemd, heeft een juridische status. Artikel 49, lid 2 van het Reglement van Verkeersregels en Verkeerstekens (RVV) 1990 luidt:
‘Bestuurders moeten voetgangers en bestuurders van een gehandicaptenvoertuig, die op een voetgangersoversteekplaats oversteken of kennelijk op het punt staan zulks te doen, voor laten gaan’.
Onder bestuurders worden bestuurders van een motorvoertuig of fietsers verstaan. Daarnaast is het verboden een voertuig vlak voor of op een VOP in te halen en het is de bestuurder verboden op een VOP (Artikel 12) of binnen een afstand van vijf meter daarvan zijn voertuig te laten stilstaan (Artikel 23:1).
2.2 BABW
De vormgeving van de zebramarkering dient te voldoen aan de uitvoeringsvoorschriften van het Besluit Administratieve Bepalingen inzake het Wegverkeer (BABW). Uit deze voorschriften komt dat een zebrapad alleen mag worden toegepast op:
- –
30 km/uur of 50 km/uur wegen binnen de bebouwde kom;
- –
30 km/uur wegen buiten de bebouwde kom mits de naderingssnelheid van motorvoertuigen minimaal 85% lager dan 50 km/uur is.
De markering van een zebrapad bestaat uit een dwars op de wegas aangebrachte markering met een breedte van ten minste 4 m. Deze bestaat uit witte strepen met een breedte van 0,4 tot 0,6 m en vergelijkbare tussenliggende afstand. Daarnaast is in de voorschriften opgenomen dat het informatiebord L2 (zie figuur rechts) altijd wordt geplaatst bij een zebra, behalve bij verkeerslichten. Bij voorkeur wordt dit bord in een middengeleider dan wel boven de rijbaan aangebracht.
Het CROW, zie ook paragraaf 2.3, geeft daarnaast aan dat het waarschuwingsbord J22 (voetgangersoversteekplaats) alleen een functie als vooraanduiding. Waarschuwingsbord J22 wordt alleen geplaatst indien de oversteekplaats op afstand slecht is waar te nemen of indien de oversteekplaats niet past in het verwachtingspatroon van de weggebruiker.
2.3 Richtlijnen CROW
Het CROW heeft verschillende publicaties opgenomen met richtlijnen voor zebrapaden. CROW is een onafhankelijk kenniscentrum voor infrastructuur, openbare ruimte en verkeer en vervoer en adviseert overheden en marktpartijen door het opstellen van richtlijnen en aanbevelingen. De publicatie ‘Ontwerpwijzer voetgangers’ (ASVV, 2021) bevat de meeste en meest specifieke richtlijnen voor het toepassen van een zebrapad. Hierbij zijn verschillende wegcategorieën, wegvakken en kruispunten onderscheiden. Deze richtlijnen dienen als basis voor het afweegkader van hoofdstuk 3.
De volgende publicaties zijn gebruikt voor het opzetten van het afweegkader voor gemeente Leudal:
- –
ASVV 2021 (CROW, 2021)
- –
‘Verkenning zebrapaden, aanbevelingen voor toepassing en inrichting’ (CROW, 2023)
- –
CROW-publicatie 337 ‘Richtlijn toegankelijkheid’ (CROW, 2014)
- –
‘Lopen loont, de voetgangers in beleid, ontwerp en beheer’ (CROW, 2014)
3. Afweegkader zebrapaden
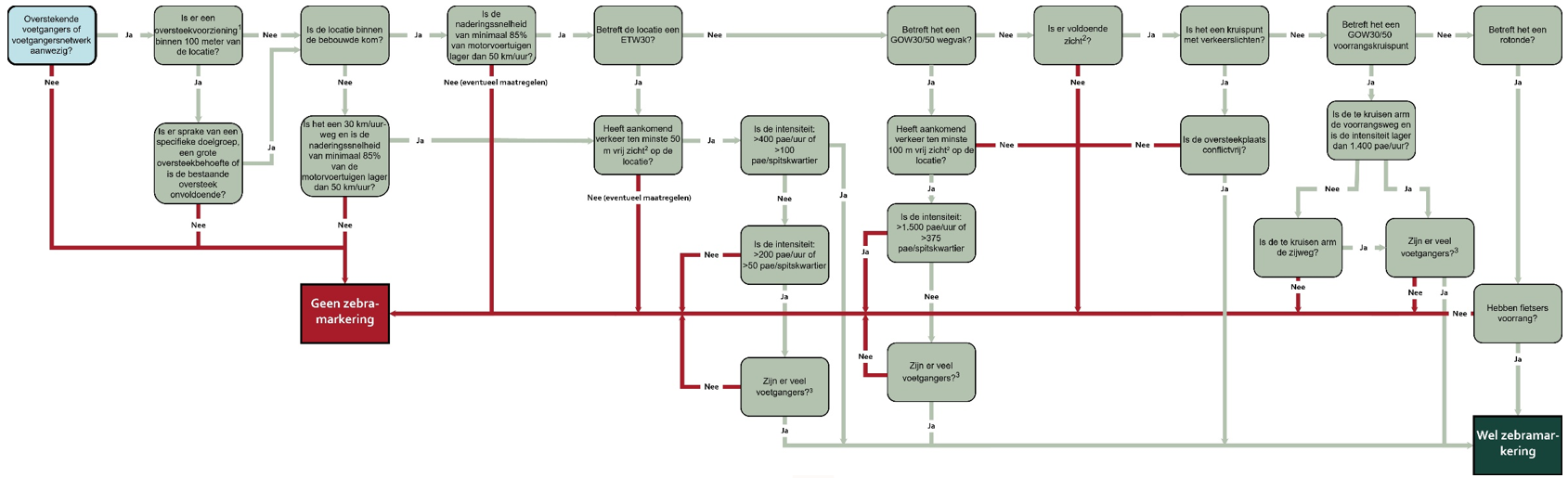
Onderstaand stroomschema (volgende pagina) is het afweegkader om te bepalen om wel of niet een zebrapad te realiseren. De uitkomst geeft concreet antwoord op de vraag naar de noodzakelijkheid van een zebrapad.
Voetnoten bij het afweegkader
- ¹
Met een oversteekvoorziening wordt elke vorm van een voetgangersoversteek bedoeld, zoals bij verkeerslichten, een ongelijkvloerse oversteek of met kanalisatiestrepen.
- ²
Vrij zicht betekent dat de zichtlijn niet wordt gehinderd door geparkeerde auto’s, groen en bebouwing. Daarnaast moet de voetganger minimaal een meter voor de oversteek te zien zijn. Een minimaal vrij zicht van 50 (ETW/GOW30) of 100 meter (GOW50) geldt voor wegvakken en doorgaande wegen bij kruispunten. Bij kruispunten geldt deze minimale afstand niet voor zijwegen van de weg waar de zebra op ligt.
- ³
Bij ‘veel voetgangers’ is het uitgangspunt dat dagelijks meer dan 100 voetgangers of meer dan 50 kinderen of ouderen oversteken. Dit is conform de ‘Verkenning zebrapaden, aanbevelingen voor toepassing en inrichting’ (CROW, 2023), welke bestaat uit de categorisering ‘veel voetgangers’ (>100), ‘weinig voetgangers’ (25-100) en ‘nauwelijks voetgangers’ (<25) per etmaal. Omdat de categorieën ‘weinig’ en ‘nauwelijks’ dicht bij elkaar liggen qua aantallen voetgangers, is in het afweegkader alleen de grens opgenomen van veel voetgangers (>100 voetgangers of >50 kinderen/ouderen per etmaal). De in de CROW benoemde constatering dat het onveilig lijkt om een zebrapad toe te passen bij minder dan 100 voetgangers draagt hier ook aan bij. Daarnaast geldt dat het aantal voetgangers in de categorie ‘veel voetgangers’ druppelsgewijs over moet steken. Wanneer een locatie uitsluitend een laag aantal piekmomenten betreft, zoals bij een school, dan is het advies om geen zebrapad toe te passen enkel op basis van deze piekmomenten. Alternatieve maatregelen zijn dan mogelijk.
Op basis van maatwerk blijft het mogelijk af te wijken van de uitkomst op van het stroomschema. Hierbij is een gemotiveerde afwijking bepalend.
Afkortingen afweegkader:
- –
Afkorting Pae = personenauto-equivalent. Dit is een rekeneenheid die voor sommige verkeersberekeningen wordt gebruikt.
- –
Afkorting GOW30/50 = gebiedsontsluitingsweg met een maximumsnelheid van 30 of 50 kilometer per uur.
- –
Afkorting ETW30 = erftoegangsweg met een maximumsnelheid van 30 kilometer per uur.
4. Uitvoering zebrapaden
4.1 Uitvoeringseisen zebrapaden
Wanneer de keuze, op basis van voorgaand afweegkader, is gemaakt om een zebrapad toe te passen, dan dient het zebrapad minimaal aan de uitvoeringsvoorschriften van het BABW te voldoen. Hierbij gelden de volgende uitvoeringseisen:
- 1.
Een zebra bestaat uit een dwars op de wegas aangebrachte markering met een breedte van ten minste 4 m, bestaande uit witte strepen met een breedte en een tussenliggende afstand van 0,4 tot 0,6 m.
- 2.
Bij een zebra wordt, behalve bij verkeerslichten, altijd bord L2 geplaatst.
De aanbeveling is om daarnaast ook aan de CROW-richtlijnen te voldoen. Onderstaande eisen komen voort uit ‘Verkenning zebrapaden, aanbevelingen voor toepassing en inrichting’ (CROW, 2023), ‘ASVV 2021’ (CROW, 2021) en CROW-publicatie 337 ‘Richtlijn toegankelijkheid’ (CROW, 2014) en ‘Lopen loont, de voetgangers in beleid, ontwerp en beheer’ (CROW, 2014):
- –
Zebramarkering minimaal 4,00 meter breed;
- –
Verkeersbord L2;
- –
Eventueel extra attentie door plaatsing van het bord op een zweepmast, zeker als er veel afleidingen zijn;
- –
Oversteeklengte zo kort mogelijk. De maximale oversteeklengte is 5,5 meter en 3,75 meter voor één rijbaan (zie kader onder);
- –
Goed zicht voor alle verkeersdeelnemers;
- –
Goede verlichting (conform NPR13201): straatverlichting en extra verlichting op zebrapad (bijvoorbeeld met zweepmast);
- –
Gebruik op- en afritten en verlaagde trottoirbanden: minimaal 1,20 meter en met een helling van 1:10, met materiaalverschil voor blinden en slechtzienden;
- –
Op het voetpad moet voldoende ruimte zijn voor wachtende voetgangers en manoeuvreerruimte voor rolstoelen en kinderwagens (minstens 2,00 meter obstakelvrij);
- –
Het zebrapad ligt minimaal 5 meter van het kruisingsvlak om opstelruimte voor bestuurders te creëren, zodat het kruispunt niet wordt geblokkeerd.
|
Oversteeklengte Er zijn geen eenduidige richtlijnen over de maximale oversteeklengte bij een zebrapad. Wel is het advies om de oversteeklengte zo kort mogelijk te maken. Sommige gemeenten hanteren 5,5 meter als maximale oversteeklengte (zie ook bijlage 1 van ‘Verkenning zebrapaden, aanbevelingen voor toepassing en inrichting’ (CROW, 2023). Op basis van een gewenste rijbaanbreedte van gebiedsontsluitingswegen binnen de bebouwde kom, is 3,25 meter per rijstrook met een middeneiland als richtlijn opgenomen in de CROW-publicaties. Het toepassen van een middeneiland is afhankelijk van de verkeersintensiteiten en oversteekbaarheid op een gebiedsontsluitingsweg. In Gemeente Leudal zijn de verkeersintensiteiten relatief laag, wat betekent dat de oversteekbaarheid relatief goed is. Daarnaast zijn sommige landbouwvoertuigen in Leudal met een ontheffing breder dan 3,25 meter, waardoor de maximale oversteeklengte van een zebrapad op een enkele rijstrook 3,75 meter bedraagt. |
Figuur 1 bevat een overzicht van de maatvoering van een zebrapad waarbij bovenstaande eisen en richtlijnen zijn opgenomen. Op het voorblad van dit beleidskader is een visuele weergave opgenomen van een goede inrichting van een zebrapad. Hierbij is verkeersbord L2 op een geel-zwarte paal geplaatst. De aanbeveling is om alle zebrapaden op eenzelfde soort paal (geel-zwart of grijs) te bevestigen, eventueel met extra verlichting aan de paal bevestigd. Dit draagt bij aan de uniformiteit van zebrapaden en daarmee herkenning voor weggebruikers.
Figuur 1 – Maatvoering zebrapad (bron: bewerking op Figuur 2.5 uit ‘Verkenning zebrapaden, aanbevelingen voor toepassing en inrichting’ - CROW, 2023)
4.2 Aandachtspunten en voorstellen vanuit de dorpsraden
Naast de voorschriften en richtlijnen uit het BABW en CROW zijn dorpsraden en kennisinstanties benaderd voor lokale ervaringen in Gemeente Leudal in de vorm van aandachtspunten van bestaande voetgangersoversteken en voorstellen voor (nieuwe) oversteken. Bijlage A bevat een overzicht van de benaderde dorpsraden.
De volgende vragen zijn gesteld aan de dorpsraden:
- 1.
Wat vinden jullie van de huidige zebrapaden in het dorp (als deze er zijn)? Denk hierbij aan veiligheid, verlichting (donker/licht) en locatie.
- 2.
Zijn er locaties bij jullie bekend waar dorpsgenoten het gevaarlijk vinden om over te steken?
- 3.
Zien jullie verbeterpunten voor oversteekpunten in het dorp?
De dorpsraden hebben de vragen ontvangen en onderschreven de aanpak van Gemeente Leudal voor een uniforme inrichting van zebrapaden. Als reacties deelden de dorpsraden hun ervaringen met de zebrapaden: dit varieerde van geen klachten en positieve punten tot aan verbeterpunten, maatregelen en voorstellen voor nieuwe zebrapaden. Qua verbeterpunten zijn suggesties gedaan voor het aanbrengen van adequate verlichting, verbeteren van zichtbaarheid en het aanbrengen van markering. Vooral de wens voor goede verlichting kwam vaak naar voren. Verschillende dorpsraden hebben aangegeven dat de oversteekplaatsen slecht zichtbaar zijn bij schemering en in het donker.
Bijlage A bevat de aangedragen verbeterpunten en nieuwe locatievoorstellen voor zebrapaden. Op basis van het afweegkader is in de vierde kolom een advies opgenomen voor de voorgestelde maatregel of het verbeterpunt. De conclusie voor de meeste locaties is dat de intensiteiten van motorvoertuigen en/of voetgangers te laag zijn om een zebrapad toe te passen. Sommige locaties vergen nader onderzoek, om vast te stellen wat de verkeersintensiteiten zijn. Ook nemen we sommige suggesties over, zoals het verbeteren van de verlichting of zebramarkering. Tot slot heeft de dorpsraad Haelen een verplaatsing van een zebrapad voorgesteld. Deze suggestie is overgenomen en is in hoofdstuk 6 te vinden als sfeerimpressie.
4.3 Aandachtspunten vanuit de kennisinstanties
Als kennisinstanties hebben Veilig Verkeer Nederland (Limburg), de Fietsersbond (Midden-Limburg) en Wandelnet meegedacht over de toepassing van zebrapaden in Gemeente Leudal. Ook hebben de instanties hun kijk gegeven op innovatie bij zebrapaden. Bijlage B bevat een volledig overzicht van de aandachtspunten die zijn meegegeven voor de toepassing van zebrapaden in de gemeente.
Over het algemeen is het gedachtegoed van de kennisinstanties in lijn met de inhouden van de richtlijnen. Zo gaven de instanties aan dat de zichtbaarheid voor alle weggebruikers van belang is bij de zebrapaden en dat deze op een logische en veilige plek moeten liggen. Daarnaast benoemen zij dat de zebrapaden voor iedereen bruikbaar moeten zijn, zoals voor ouderen, jongeren en gebruikers met een rolstoel of rollator.
4.4 Innovatie
De kennisinstanties verwijzen naar (knipperende) verlichting in het wegdek als innovatieve maatregel voor zebrapaden. Deze verlichting is een goede manier om weggebruikers te attenderen op de oversteek. Ook benoemen de partijen het zebrapad als optische illusie (3D). Echter, dit brengt ook verkeersveiligheidsrisico’s met zich mee. Met het oog op de eenduidige inrichting van zebrapaden zijn 3D-uitvoeringen niet aan te bevelen.
Een verhoogd aangelegd zebrapad heeft een snelheidsremmende werking en kan daarmee bijdragen aan de verkeersveiligheid. Het is daarbij essentieel dat de zebramarkering goed zichtbaar blijft om de oversteekfunctie duidelijk te waarborgen. Aangezien een verhoogd zebrapad niet als standaardvoorziening wordt beschouwd, wordt de toepassing hiervan uitsluitend overwogen wanneer dit verkeerskundig noodzakelijk is en passend binnen de ruimtelijke en functionele context van de locatie.
4.5 Herkenbaarheid zebrapaden in Leudal
Voor de eenduidigheid en herkenbaarheid van zebrapaden in Leudal is het van belang om voor zover mogelijk de zebrapaden op eenzelfde manier vorm te geven. Hierbij moeten zebrapaden in ieder geval voldoen aan de uitvoeringseisen van paragraaf 4.1. Daarnaast past de gemeente attentieverhogende maatregelen toe bij nieuwe zebrapaden en bij onderhoud aan bestaande zebrapaden: verlichting in het wegdek en extra kleurmarkeringen bij de paal met het informatiebord L2 (zie voorblad).
De herkenbaarheid voor deze locaties specifiek in onze gemeente is ook op andere manieren te verhogen, bijvoorbeeld door een eigen ‘Leudal-element’ toe te voegen. Dit kan een extra element in de verlichting of vormgeving zijn, zie het voorbeeld van het RijnWaalpad (Figuur 2). Uitgangspunt hierbij is dit sober en doelmatig te doen. Enerzijds om geen afleidende werking te hebben op de verkeersdeelnemers, anderzijds om geen onnodige maatschappelijke kosten te maken. De vormgeving hiervan moet in de uitvoering bepaald worden.
Figuur 2 - Voorbeeld van sterk herkenbare verlichting RijnWaalpad (Fraai werk, 2015)
5. Prioritering maatregelen zebrapaden
Alle zebrapaden in Gemeente Leudal zijn beoordeeld met het afweegkader uit hoofdstuk 3. Bijlage C bevat het overzicht, waarin is aangegeven of het zebrapad voldoet volgens het afweegkader. Voor de meeste zebrapaden geldt dat de intensiteit van het wegverkeer of voetgangers te laag is voor een zebrapad. Een zebrapad is in deze gevallen niet noodzakelijk omdat bij weinig verkeer het te weinig meerwaarde heeft om de oversteekbaarheid te verhogen. Echter, dit betekent niet dat een bestaand zebrapad moet worden verwijderd. Afhankelijk van of het zebrapad voldoet, kan worden beoordeeld of verwijdering noodzakelijk is. In Bijlage D zijn alle zebrapaden op kaart weergegeven.
Naast deze locaties zijn in Bijlage A maatregelen aangedragen door de dorpsraden. Hier gaat het om maatregelen die de veiligheid van voetgangers en oversteken bevorderen. In de betreffende tabel is advies opgenomen over het vervolg van de maatregel of suggestie.
6. Impressies
Voor een tweetal locaties zijn maatregelen met zebramarkering uitgewerkt in sfeerimpressies. Het gaat om de Dorpstraat in Heythuysen en de Burgemeester Aquariusstraat in Haelen. Van deze locatie komen de locatie van en maatregelen voor de Dorpstraat voort uit het toepassen van het afweegkader, de Burgemeester Aquariusstraat via de gemeente.
6.1 Dorpstraat (Heythuysen)
Bij de Dorpstraat in Heythuysen zijn verbeteringen te treffen voor de zichtbaarheid van de oversteekplaats. In de sfeerimpressie zijn de parkeerplaatsen weggehaald en vervangen door het groen/beplantingsvak. Ook is het zebrapad verhoogd aangelegd met een verkeersplateau. Hierbij heeft een plateau met een passeersnelheid van 30 km/uur en hoogte van 0,12m de voorkeur. Hiermee verhoogt de attentie voor de oversteek en neemt de snelheid van gemotoriseerd verkeer af. Aan de rechterkant van de rijbaan is bord L2 toegevoegd. Tot slot zorgt de verlichting in het wegdek voor meer attentie voor overstekende voetgangers. Afbeelding 1 bevat de huidige situatie van de Dorpstraat en afbeelding 2 de sfeerimpressie.
Afbeelding 1 – Huidige situatie Dorpstraat (bron: Street Smart)
Afbeelding 2 – Sfeerimpressie Dorpstraat (bron: bewerking op Street Smart)
6.2 Burgemeester Aquariusstraat (Haelen)
Afbeelding 3 bevat de huidige situatie van de Burgemeester Aquariusstraat. In de sfeerimpressie (afbeelding 4) is een zebrapad aangelegd bij de Burgemeester Aquariusstraat. Het zebrapad bevordert de oversteekbaarheid van de route naar de supermarkt. Het zebrapad is aangelegd op het plateau, waardoor het gemotoriseerd verkeer hier een lagere snelheid heeft. Hierbij is de helling van het plateau iets verplaatst om het zebrapad op het plateau te positioneren.
Afbeelding 3 – Huidige situatie Burgemeester Aquariusstraat (bron: Street Smart)
Afbeelding 4 – Sfeerimpressie Burgemeester Aquariusstraat (bron: bewerking op Street Smart)
Bronnen
Kraay, J.H. & Slop, M. (1974). Safety of pedestrian crossing facilities. An international comparative research on the effect of variously composed sets of pedestrian crossing facilities (zebra crossings, Signal controlled crossings, grade separated crossings) on pedestrian safety in towns. Publication 1974-2E. SWOV, Voorburg.
Langen, A.C.B. de (2003). Veiligheid van enkele typen oversteekvoorzieningen in stedelijke gebieden.
R-2003-23. SWOV, Leidschendam.
SWOV (2010). Oversteekvoorzieningen voor fietsers en voetgangers. SWOV-factsheet, maart 2010. SWOV, Leidschendam.
SWOV (2012). Voetgangersveiligheid. SWOV-factsheet, januari 2012. SWOV, Leidschendam.
SWOV (2020). Infrastructuur voor voetgangers en fietsers. SWOV-factsheet, november 2020. SWOV, Den Haag.
CROW. Zie verwijzingen naar nummer publicaties in tekst
Ondertekening
Bijlage A – Input dorpsraden
Alle dorpsraden in Leudal zijn benaderd voor het aanleveren van informatie en ervaringen. Onderstaande tabel bevat een overzicht van de benaderde dorpsraden en of een dorpsraad heeft gereageerd.
|
Dorpsraad |
Reactie gegeven |
|
Dorpscoöperatie Hart voor Baexem ua |
Ja |
|
Dorpsraad Buggenum |
Ja |
|
Dorpsraad Ell |
Ja |
|
Dorpsraad Grathem |
Ja |
|
Dorpsraad Haelen |
Ja |
|
Dorpsoverleg Haler |
Nee |
|
Gemeenschapsraad Heibloem |
Ja |
|
Dorpsraad Heythuysen |
Nee |
|
Stichting Dorpsoverleg Horn |
Ja |
|
Stichting Dorpsraad oos Dörp Hunsel |
Ja |
|
Dorpsoverleg Oet Ittervoort |
Nee |
|
Dorpsraad Kelpen-Oler |
Ja |
|
Dorpsoverleg Itter Laeftj (Neeritter) |
Ja |
|
Gezamenlijke Buurten Neer |
Nee |
|
Dorpsraad Nunhem |
Ja |
|
Dorpsraad Roggel |
Ja |
Onderstaande tabel bevat de aangedragen verbeterpunten voor voetgangersoversteken en nieuwe locatievoorstellen voor zebrapaden. Op basis van het afweegkader is in de vierde kolom een advies opgenomen voor de voorgestelde maatregel of het verbeterpunt. Dit advies is in samenspraak met de gemeente opgesteld.
|
Kern |
Locatie |
Maatregel/verbeterpunt |
Advies |
|
Baexem |
Dorpsstraat nabij basisschool De Harlekijn |
Verbeteren zichtbaarheid zebrapad door markering opnieuw aan te brengen |
Maatregel uitvoeren |
|
Baexem |
Stationsstraat ter hoogte van het Monseigneur Kierkelsplein |
Verbeteren zichtbaarheid door betere verlichting en vernieuwde markering |
Maatregel uitvoeren |
|
Baexem |
Stationsstraat nabij huisnummer 22 |
Aanbrengen van een goed verlicht zebrapad |
Maatregel niet uitvoeren vanwege onvoldoende zicht, Zebrapad verplaatsen en eenduidige verlichting aanbrengen |
|
Buggenum |
Berikstraat bij de basisschool en de Roffert |
Aanbrengen zebrapad |
Maatregel niet uitvoeren vanwege een te lage intensiteit van het autoverkeer |
|
Ell |
Hoogstraat bij de kerk |
Aanbrengen zebrapad |
Maatregel waarschijnlijk niet nodig vanwege een (te) laag aantal voetgangers. Een vervolgstap is het onderzoeken van het aantal voetgangers. |
|
Ell |
Sebastiaanstraat |
Zebrapad ligt niet op logische plek, waardoor auto’s zelden stoppen |
Behouden als deze voldoet, anders verplaatsen, verwijderen of geen prioriteit met onderhoud |
|
Ell |
De vier doorgaande wegen |
Te weinig zebrapaden |
Nieuwe zebrapaden zijn te overwegen als er veel voetgangers zijn |
|
Grathem |
De bestaande zebrapaden |
Weinig zebrapaden, slecht onderhoud en in sommige gevallen wordt geen voorrang verleend |
Onderhoud op orde brengen van bestaande zebrapaden om de zichtbaarheid te verhogen. |
|
Grathem |
Dorpstraat, Brugstraat/Lindestraat |
Aanbrengen zebrapaden, vooral op plekken waar veel zwakkere weggebruikers komen (kinderen, ouderen, …) |
Nader onderzoek vereist: nieuwe zebrapaden overwegen als er veel voetgangers zijn |
|
Grathem |
Brugstraat ter hoogte van de Herbergier |
Gevaarlijke situatie door oversteekplaats bij wegversmalling |
Wegversmalling met paaltjes aanpassen of verwijderen, want de huidige uitvoering is gevaarlijk voor fietsers (hier is de gemeente al mee aan de gang) |
|
Haelen |
De Pastorij bij het Raadhuisplein |
Verplaatsen van het huidige zebrapad naar het zuiden, ter hoogte van de apotheek en Hoogen Pat |
Maatregel uitvoeren |
|
Haler |
Geen locaties ontvangen |
|
|
|
Heibloem |
Schoolstraat tussen de kerk en de school |
De huidige oversteekplaats (kanalisatiestrepen) veranderen naar een zebrapad |
Maatregel niet uitvoeren vanwege een te lage intensiteit van het autoverkeer |
|
Heibloem |
Oversteek Meijelseweg (N279) |
Verbeteren oversteekmogelijkheid en positie voetganger |
Maatregel uitvoeren in overleg met Provincie Limburg (mogelijk verlichting aanpassen) |
|
Heibloem |
Oversteek Sint Isidoorstraat naar Haffmansstraat bij de speeltuin |
Aanbrengen zebrapad |
Maatregel niet uitvoeren vanwege een te lage intensiteit van het autoverkeer |
|
Heibloem |
Oversteek van de Pater van Donstraat (Bosstraat naar Elzenweike) voor de nieuwe MFA |
Aanbrengen zebrapad |
Maatregel niet uitvoeren vanwege een te lage intensiteit van het autoverkeer |
|
Heythuysen |
Geen locaties ontvangen |
|
|
|
Horn |
Geen locaties ontvangen |
|
|
|
Hunsel |
Kallestraat |
Het huidige zebrapad aan de drukke doorgaande weg wordt gezien als gevaarlijk punt met zeer beperkte verlichting |
Zebrapad verwijderen vanwege het slechte zicht (wordt meegenomen met Leudal-West) |
|
Hunsel |
Kruispunt Kallestraat, Eikesstraat en Beekstraat |
Onoverzichtelijke hoek |
Maatregel onderzoeken (wordt meegenomen met Leudal-West) |
|
Ittervoort |
Geen locaties ontvangen |
|
|
|
Kelpen-Oler |
Limburgstraat |
Aanbrengen zebrapad voor de oversteek van de Limburgstraat vanuit de jeugdvereniging en het kinderdagverblijf |
Maatregel niet uitvoeren vanwege een te lage intensiteit van het autoverkeer |
|
Kelpen-Oler |
Kerkstraat |
Aanbrengen zebrapad bij ingang Trefcentrum |
Maatregel niet uitvoeren vanwege een te lage intensiteit van het autoverkeer |
|
Kelpen-Oler |
Prins Bernhardstraat |
Aanbrengen zebrapad bij ingang basisschool |
Maatregel niet uitvoeren vanwege een te lage intensiteit van het autoverkeer |
|
Kelpen-Oler |
Oranjestraat |
Onveilig vanwege verkeer van/naar voetbalveld |
Niet van toepassing voor dit project |
|
Neeritter |
|
Geen zebrapad vanwege het dorpse karakter en het beperkte aantal verkeersbewegingen. Een zebrapad zou alleen maar schijnveiligheid creëren die de investeringskosten niet rechtvaardigen. Frequentere handhaving op snelheid heeft meer prioriteit. |
Geen zebrapad toevoegen |
|
Gezamenlijke Buurten Neer |
Geen locaties ontvangen |
|
|
|
Nunhem |
Oversteek Gemeenschapshuis bij kruispunt Burgemeester Peetersstraat – Kerkstraat |
Verbeteren verkeersveiligheid |
Geen zebrapad toevoegen vanwege een te lage intensiteit van het autoverkeer. Recente herinrichting. Eventuele maatregelen onderzoeken na evaluatie herinrichting |
|
Nunhem |
Oversteek fietsende scholieren van Burgemeester Peetersstraat naar Terbetenweg |
Verbeteren verkeersveiligheid |
Niet van toepassing voor dit project |
|
Roggel |
Koppelstraat |
Het zebrapad wordt als gevaarlijk gezien omdat het dicht bij het kruispunt ligt en geen zicht geeft op het verkeer. Eventueel verplaatsen ter hoogte van Elivagar (dagbesteding). |
Zebrapad verwijderen vanwege het slechte zicht |
Bijlage B – Bijdrage van kennisinstanties
Veilig Verkeer Nederland
Eisen/wensen voor uitvoering zebrapaden:
- –
Het zebrapad moet voor alle weggebruikers duidelijk zichtbaar zijn, zowel overdag als ’s avonds. Verlichting en duidelijke markering zijn hierbij essentieel;
- –
Zebrapaden moeten op logische en goed gekozen locaties liggen, waar voetgangers daadwerkelijk willen oversteken, en bij voorkeur op plaatsen waar de rijsnelheid beperkt is en het zicht goed;
- –
De inrichting van de weg moet de voorrang van voetgangers ondersteunen, bijvoorbeeld door snelheidsremmende maatregelen of een verhoogd plateau;
- –
De oversteek moet bruikbaar zijn voor iedereen, inclusief mensen met een kinderwagen, rolstoel of scootmobiel;
- –
Eenduidige markeringen en inrichting verhogen de herkenbaarheid en voorspelbaarheid. Afwijkende markeringen of variaties, zoals regenboogzebrapaden, kunnen verwarring veroorzaken;
- –
Op rustige wegen kan een zebrapad vaak volstaan, maar op drukke of snelle wegen zijn aanvullende maatregelen zoals verkeerslichten, een verhoogde oversteekplaats of een middeneiland wenselijk;
- –
Betrek kwetsbare groepen, zoals ouderen, kinderen en mensen met een beperking, omdat zij waardevolle inzichten geven over de veiligheid van oversteekplaatsen;
- –
Zorg voor goed onderhoud en naleving, want een goed ontworpen zebrapad verliest zijn effect als markeringen of verlichting niet op orde zij of als bestuurders de voorrang niet respecteren.
Innovatieve maatregelen:
- –
Een 3D-zebrapad (optische illusie) en regenboogzebrapad. Echter, deze vormen kunnen verwarring veroorzaken.
Fietsersbond
Eisen/wensen voor uitvoering zebrapaden:
- –
Tijdige zichtbaarheid en aankondiging van zebrapaden met bebording;
- –
Beperken van paaltjes of wegversmallers om de oversteek te verkorten, die de ruimte voor fietsers wegnemen. Dit levert gevaar voor fietsers op, die door (vaak opdringerige) auto's op deze punten worden afgesneden of geblokkeerd met (bijna) botsingen of valpartijen tot gevolg;
- –
Aandacht voor de zwakkere weggebruiker bij schoolomgevingen en voorzieningen (kinderen, ouderen, rollator, scootmobiel, e-biker) om de oversteek te vergemakkelijken.
Innovatieve maatregelen:
- –
Verhoogde ligging van zebrapaden;
- –
Visuele uitvoering die blokken suggereert (optische illusie);
- –
Knipperende verlichting in het wegdek.
Wandelnet
Eisen/wensen voor uitvoering zebrapaden:
- –
Verwijzing naar de ontwerpvoorschriften uit ‘Duurzaam veilige zebra’s’. Dit document is door MENSenSTRAAT geactualiseerd en origineel gepubliceerd in de bundel Verkeerskundige Werkdagen 1995 blz. 107-116; Stichting C.R.O.W. mei 1995. Het ideale ontwerp van zebra ziet er volgens deze ontwerpeisen als volgt uit:
- o
op een voor voetgangers logische plaats;
- o
op een drempel of plateau, bij voorkeur gecombineerd met een wegversmalling en/of middensteunpunt;
- o
verkeersbord L2 op het trottoir en hoog boven het zebrapad;
- o
voldoende straatverlichting: lage lantaarnpalen en witte verlichting;
- o
maximale oversteeklengte één rijstrook per rijrichting;
- o
zebra niet vlak voor of na een bocht.
- o
- –
Verwijzing naar ‘Keuzeschema oversteken’ en ‘Wanneer zebra’s’ van Gemeente Heerhugowaard.
Innovatieve maatregelen:
- –
Markering van zebra’s met ledverlichting;
- –
Britse oversteekoplossingen zoals PELICAN, TOUCAN en PUFFIN;
- –
Detectie van voetgangers bij met verkeerslichten geregelde voetgangersoversteekplaatsen (detectie-matjes, radar, infrarood, video) welke allemaal te prefereren zijn boven de gebruikelijk drukknop;
- –
Een 3D-zebrapad (optische illusie) en regenboogzebrapad wordt afgeraden door Wandelnet, omdat dit voetgangers op het verkeerde been zet.
Bijlage C – Toetsing zebrapaden Gemeente Leudal
In onderstaande tabel is elk zebrapad beoordeeld met het afweegkader uit hoofdstuk 3. In de vierde kolom is aangegeven of het zebrapad voldoet volgens het afweegkader, met in de vijfde kolom een toelichting. Als advies bevat de zesde kolom de maatregelen per zebrapad, die in samenspraak met de gemeente zijn opgesteld. Bij de meeste zebrapaden is de conclusie dat de intensiteit van het wegverkeer of voetgangers te laag is voor een zebrapad. Een zebrapad is in deze gevallen niet noodzakelijk volgens het kader. Echter, dit betekent niet dat het zebrapad moet worden verwijderd. Afhankelijk van of het zebrapad voldoet, kan worden beoordeeld of verwijdering noodzakelijk is.
Een overzicht van alle huidige zebrapaden is te vinden als Bijlage D.
Toetsing huidige zebrapaden met maatregelen
|
Nummer |
Straatnaam |
Kern |
Voldoet? |
Toelichting/reden/kanttekening |
Advies |
|
1 |
Koppelstraat |
Roggel |
Nee |
Slecht zicht |
Parkeerplaats weghalen voor betere zichtbaarheid |
|
2 |
Molenweg |
Roggel |
Nee |
Slecht zicht |
Verwijderen |
|
3 |
Kloosterstraat |
Roggel |
Nee |
Te lage intensiteit autoverkeer |
Behouden omdat het geen directe onveilige situaties veroorzaakt. Bij groot onderhoud opheffen vanwege de beperkte toegevoegde waarde |
|
4 |
Kloosterstraat |
Roggel |
Nee |
Slecht zicht |
Verwijderen |
|
5 |
Catharina Daemenstraat |
Heythuysen |
Nee |
Slecht zicht |
Verwijderen/verplaatsen voor meer zicht |
|
6 |
Sint Antoniusstraat |
Heythuysen |
Ja |
Indien veel voetgangers passeren |
Behouden omdat het geen directe onveilige situaties veroorzaakt. Wel bekijken welke innovatieve maatregelen mogelijk zijn voor verduidelijking. Bij groot onderhoud het aantal voetgangers onderzoeken en bepalen of het zebrapad behouden moet blijven |
|
7 |
Dorpstraat |
Heythuysen |
Ja |
Winkelstraat |
Behouden |
|
8 |
Dorpstraat |
Heythuysen |
Nee |
Slecht zicht |
Opheffen parkeerplaatsen |
|
9 |
Sint Antoniusstraat |
Heythuysen |
Nee |
Acceptabel vanwege lage snelheid en weginrichting |
Behouden |
|
10 |
Biesstraat |
Heythuysen |
Nee |
Zicht is onvoldoende, maar in combinatie met 6 geven de zebrapaden een versterkend effect |
Behouden |
|
11 |
Dorpstraat |
Heythuysen |
Nee |
Slecht zicht |
Opheffen parkeerplaatsen |
|
12 |
Oude Trambaan |
Heythuysen |
Nee |
Slecht zicht |
Maatregelen voor de zichtbaarheid treffen i.c.m. groen |
|
13 |
Walk |
Heythuysen |
Ja |
Rotonde |
Behouden |
|
14 |
Nunhemseweg |
Haelen |
Nee |
Te weinig voetgangers (schatting) |
Behouden omdat het geen directe onveilige situaties veroorzaakt. Bij groot onderhoud het aantal voetgangers onderzoeken of het zebrapad behouden moet blijven |
|
15 |
Roggelseweg |
Haelen |
Ja |
|
Behouden |
|
16 |
Windmolenven |
Haelen |
Nee |
Niet binnen de bebouwde kom |
Verwijderen |
|
17 |
De Pastorij |
Haelen |
Ja |
|
Behouden |
|
18 |
Gravin Annastraat |
Horn |
Nee |
Te lage intensiteit autoverkeer |
Behouden omdat het geen directe onveilige situaties veroorzaakt. Bij groot onderhoud opheffen vanwege de beperkte toegevoegde waarde |
|
19 |
Gravin Annastraat |
Horn |
Nee |
Te lage intensiteit autoverkeer |
Behouden omdat het geen directe onveilige situaties veroorzaakt. Bij groot onderhoud opheffen vanwege de beperkte toegevoegde waarde |
|
20 |
Mussenberg |
Horn |
Nee |
Te lage intensiteit autoverkeer |
Behouden omdat het geen directe onveilige situaties veroorzaakt. Bij groot onderhoud opheffen vanwege de beperkte toegevoegde waarde |
|
21 |
Mussenberg |
Horn |
Nee |
Te lage intensiteit autoverkeer |
Behouden omdat het geen directe onveilige situaties veroorzaakt. Bij groot onderhoud opheffen vanwege de beperkte toegevoegde waarde |
|
22 |
Molenweg |
Horn |
Nee |
Te lage intensiteit autoverkeer |
Behouden omdat het geen directe onveilige situaties veroorzaakt. Bij groot onderhoud opheffen vanwege de beperkte toegevoegde waarde |
|
23 |
Rijksweg |
Horn |
Nee |
Te hoge snelheid autoverkeer |
Verwijderen/verkeersremmende maatregel |
|
24 |
Haelerweg |
Horn |
Ja |
|
Behouden |
|
25 |
Haelerweg |
Horn |
Nee |
Te hoge snelheid autoverkeer |
Verwijderen/verkeersremmende maatregel |
|
26 |
Dorpstraat |
Baexem |
Ja |
|
Behouden |
|
27 |
Dorpstraat |
Baexem |
Ja |
Rotonde |
Behouden |
|
28 |
Stationstraat |
Baexem |
Ja |
|
Behouden |
|
29 |
Dorpstraat |
Baexem |
Ja |
|
Behouden |
|
30 |
Niesstraat |
Ell |
Nee |
Te hoge snelheid autoverkeer |
Verwijderen/verkeersremmende maatregel |
|
31 |
Sebastiaanstraat |
Ell |
Ja |
Afhankelijk van het aantal voetgangers |
Behouden omdat het geen directe onveilige situaties veroorzaakt. Bij groot onderhoud het aantal voetgangers onderzoeken en bepalen of het zebrapad behouden moet blijven |
|
32 |
Niesstraat |
Ell |
Ja |
Afhankelijk van het aantal voetgangers |
Behouden omdat het geen directe onveilige situaties veroorzaakt. Bij groot onderhoud opheffen vanwege de beperkte toegevoegde waarde. |
|
33 |
Kerkstraat |
Kelpen-Oler |
Nee |
Te lage intensiteit autoverkeer |
Behouden omdat het geen directe onveilige situaties veroorzaakt. Bij groot onderhoud onderzoeken of het zebrapad behouden moet blijven |
|
34 |
Europastraat |
Kelpen-Oler |
Nee |
Te lage intensiteit autoverkeer |
Behouden omdat het geen directe onveilige situaties veroorzaakt. Bij groot onderhoud opheffen vanwege de beperkte toegevoegde waarde |
|
35 |
Pr Willem Alexanderstr |
Grathem |
Nee |
Te lage intensiteit autoverkeer |
Behouden omdat het geen directe onveilige situaties veroorzaakt. Bij groot onderhoud opheffen vanwege de beperkte toegevoegde waarde |
|
36 |
Pr Willem Alexanderstr |
Grathem |
Nee |
Te lage intensiteit autoverkeer |
Behouden omdat het geen directe onveilige situaties veroorzaakt. Bij groot onderhoud opheffen vanwege de beperkte toegevoegde waarde |
|
37 |
Prinses Margrietstraat |
Grathem |
Nee |
Te lage intensiteit autoverkeer |
Behouden omdat het geen directe onveilige situaties veroorzaakt. Bij groot onderhoud opheffen vanwege de beperkte toegevoegde waarde |
|
38 |
Prinses Margrietstraat |
Grathem |
Nee |
Te lage intensiteit autoverkeer |
Behouden omdat het geen directe onveilige situaties veroorzaakt. Bij groot onderhoud opheffen vanwege de beperkte toegevoegde waarde |
|
39 |
Kallestraat |
Hunsel |
Nee |
Slecht zicht |
Verwijderen |
|
40 |
Eikesstraat |
Hunsel |
Ja |
|
Behouden |
|
41 |
Platanenweg |
Ittervoort |
Nee |
Te weinig voetgangers (schatting) |
Behouden omdat het geen directe onveilige situaties veroorzaakt. Bij groot onderhoud het aantal voetgangers onderzoeken en bepalen of het zebrapad behouden moet blijven |
|
42 |
De Wal |
Neeritter |
Nee |
Te lage intensiteit autoverkeer |
Behouden omdat het geen directe onveilige situaties veroorzaakt. Bij groot onderhoud opheffen vanwege de beperkte toegevoegde waarde |
|
43 |
De Wal |
Neeritter |
Nee |
Te lage intensiteit autoverkeer |
Behouden omdat het geen directe onveilige situaties veroorzaakt. Bij groot onderhoud opheffen vanwege de beperkte toegevoegde waarde |
Ziet u een fout in deze regeling?
Bent u van mening dat de inhoud niet juist is? Neem dan contact op met de organisatie die de regelgeving heeft gepubliceerd. Deze organisatie is namelijk zelf verantwoordelijk voor de inhoud van de regelgeving. De naam van de organisatie ziet u bovenaan de regelgeving. De contactgegevens van de organisatie kunt u hier opzoeken: organisaties.overheid.nl.
Werkt de website of een link niet goed? Stuur dan een e-mail naar regelgeving@overheid.nl