Permanente link
Naar de actuele versie van de regeling
https://lokaleregelgeving.overheid.nl/CVDR759964
Naar de door u bekeken versie
https://lokaleregelgeving.overheid.nl/CVDR759964/1
Notitie Verbonden Partijen Gemeente Middelburg, 2026
Geldend van 03-04-2026 t/m heden
Intitulé
Notitie Verbonden Partijen Gemeente Middelburg, 2026De raad besluit:
- 1.
De notitie verbonden partijen 2026 vast te stellen;
- 2.
De notitie verbonden partijen 2016 in te trekken.
1. Inleiding
De gemeente Middelburg heeft veel verschillende taken om uit te voeren. Dat doen wij zelfstandig of samen met anderen. Voor taken die de gemeente samen met anderen uitvoert is in 2016 de Notitie verbonden partijen opgesteld. Deze voorliggende Notitie verbonden partijen Middelburg 2025 is een actualisatie daarvan. Immers, door taken uit te voeren met andere partijen ontstaan kansen, maar ook risico’s. Het is daarom goed om periodiek de bestaande afspraken over samenwerking uiteen te zetten. Daarnaast is de Wet gemeenschappelijke regelingen (Wgr) in 2022 aangepast met het doel om de democratische legitimatie van gemeenschappelijke regelingen te versterken (zie bijlage 1 voor een overzicht van de wijzigingen) en zijn in een werkgroep van de VZG (nadere) afspraken/richtlijnen opgesteld, onder meer over welke acties nodig zijn voor sturen, beheersen, verantwoorden en controleren van GR’en, waardoor de notitie uit 2016 actualisatie behoeft.
In deze notitie brengen we dan ook de bestaande afspraken over samenwerking en goed besturen bij verbonden partijen bij elkaar. Dit als basis voor de kaderstellende en controlerende rol van de gemeenteraad. Goed bestuur gaat over sturen, beheersen, verantwoorden en toezicht houden. Echter, om deze Notitie leesbaar en toegankelijk te houden, is deze Notitie geen vervanging van de informatie die reeds in bijvoorbeeld de Wgr, het Burgerlijk Wetboek (BW) en het VZG-rapport is opgenomen.
Allereerst gaan we in deze notitie in op het formele kader van het begrip verbonden partijen. Vervolgens volgt een kader voor wanneer de gemeente Middelburg meedoet aan een verbonden partij. Hierna wordt uiteengezet hoe een verbonden partij goed te besturen is en wie welke rol heeft. Dit is van belang voor de manier waarop de gemeente, in het bijzonder de gemeenteraad, invloed kan uitoefenen op verbonden partijen.
Tot slot volgt een overzicht van de verbonden partijen van de gemeente Middelburg.
2. Formeel kader
In dit hoofdstuk leggen we uit wat een verbonden partij is. Ook beschrijven we de verschillende soorten van verbonden partijen alsook de toepasselijke regelgeving.
2.1 Wettelijk kader
In de Grondwet, de Gemeentewet, de Wgr, het BW en het Besluit Begroting en Verantwoording (BBV) zijn de wettelijke bepalingen over verbonden partijen opgenomen. De samenwerking tussen publiekrechtelijke organisaties is geregeld in de Grondwet en de Wgr. De Gemeentewet1 bepaalt dat de gemeente (het college) slechts tot oprichting van en deelneming in een privaatrechtelijke rechtspersoon besluit voor zover daarmee het openbaar ofwel publiek belang2 gediend wordt. In het BW staat vervolgens welke soorten privaatrechtelijke organisaties er zijn. Het BBV bevat algemene regels voor de verantwoording door gemeenten en provincies.
In sommige gevallen schrijft wet- en regelgeving een verbonden partij voor. Dit is op dit moment het geval bij de Veiligheidsregio Zeeland, de GGD Zeeland en de RUD Zeeland.
2.2. Wat is een verbonden partij?
De definitie van een verbonden partij is opgenomen in het BBV3 en luidt: een privaatrechtelijke of publiekrechtelijke organisatie waarin de gemeente een bestuurlijke en een financieel belang heeft.
Van een bestuurlijk belang is volgens het BBV4 concreet vertaald sprake als de gemeente Middelburg zeggenschap heeft, hetzij door vertegenwoordiging in het bestuur dan wel door stemrecht. Concreet betekent dit dat een collegelid, raadslid of ambtenaar van de gemeente namens de gemeente in het bestuur van de verbonden partij plaatsneemt of namens de gemeente stemt.
Er is sprake van een financieel belang volgens het BBV5 als de gemeente Middelburg een financieel risico loopt wanneer de verbonden partij failliet gaat. Of als de gemeente aansprakelijk wordt gesteld wordt als de verbonden partij de verplichtingen niet nakomt.
Er is dus geen sprake van een verbonden partij als:
- –
Er wel financiële betrokkenheid is, maar geen financieel belang (bijv. subsidieverstrekking en/of exploitatiebijdrage);
- –
Er uitsluitend een financieel risico is (bijv. lening of garantstelling);
- –
Er uitsluitend een bestuurlijk belang is door benoemingsrecht of voordrachtsrecht.
2.3 Samenwerkingsvormen en soorten verbonden partijen
De verschillende samenwerkingsvormen kunnen we onderverdelen in publiekrechtelijke participaties, privaatrechtelijke participaties en publiek-private samenwerkingen. Onder deze samenwerkingsvormen zijn weer verschillende varianten mogelijk. Voor een uitgebreid overzicht wordt verwezen naar bijlage 2.
Publiekrechtelijk
Publiekrechtelijke samenwerking gaat in de vorm van gemeenschappelijke regelingen (GR’en). Hierin zijn verschillende vormen mogelijk, maar voor allen geldt dat de Wgr het kader geeft voor verantwoording van de samenwerking. De Wgr schetst de verhouding tussen het Algemeen Bestuur (AB), het Dagelijks Bestuur (DB), de deelnemende colleges en gemeenteraden.
Op grond van de Wgr bestaat er een actieve en passieve informatieplicht. De actieve informatieplicht houdt in dat het AB de raden actief (dus ongevraagd) moet informeren over alles wat in het algemeen bestuur gebeurt voor zover het AB dit van belang acht voor de raden. Dit geldt ook voor het DB en de voorzitter. De passieve informatieplicht houdt in dat raadsleden ook zelf om inlichtingen kunnen vragen aan de GR.
Daarnaast zijn er GR’en waar alleen gemeenten in zitten. Dit noemt men horizontale samenwerking. Indien er ook een andere bestuurslaag, zoals de provincie of het waterschap deelneemt, is er sprake van verticale samenwerking. Bij verticale samenwerking hoeft er niet per se sprake te zijn van ongelijkheid tussen de partners, maar in de praktijk is dit wel vaak het geval. Dit komt door verschillen in bevoegdheden, schaalgrootte, middelen en hiërarchische positie. Voorbeelden hiervan voor de gemeente Middelburg zijn de RUD Zeeland, het Zeeuws Archief, en de nieuwe GR Publiek vervoer Zeeland.
De verschillende vormen van een GR zijn:
- –
Raadsregeling;
- –
Collegeregeling;
- –
Burgemeesterregeling;
- –
Gemengde regeling.
Een nadere toelichting op deze verschillende vormen is te vinden in bijlage 3.
Privaatrechtelijk
Stichtingen, verenigingen, coöperaties, besloten vennootschappen en naamloze vennootschappen zijn voorbeelden van privaatrechtelijke organisaties waaraan de gemeente zich kan verbinden. Zoals reeds is opgemerkt, kan een gemeente alleen deelnemen aan een privaatrechtelijk samenwerkingsverband als hier een openbaar belang mee gediend wordt. De structuur van privaatrechtelijke partijen is geregeld in het BW, maar de exacte structuur en verdeling van bevoegdheden en verantwoordelijkheden is vastgelegd in de statuten van de verbonden partij zelf.
Bij een privaatrechtelijke samenwerking is de wijze van informatiedeling niet voorgeschreven door wet- of regelgeving, zoals wel het geval is bij publiekrechtelijke samenwerking. Bij de oprichting van een nieuwe privaatrechtelijke verbonden partij, is het dan ook van belang om bij de oprichting de afspraken over informatievoorziening vooraf vast te leggen.
Publiek-privaatrechtelijk
Een publiek-private samenwerking (PPS) is een samenwerkingsverband, waarbij overheid en bedrijfsleven gezamenlijk een project realiseren op basis van een specifieke taak- en risicoverdeling en met behoud van eigen identiteit en verantwoordelijkheid.
3. Meedoen aan een verbonden partij
3.1 Wanneer kiest de gemeente voor het aangaan van een nieuwe verbonden partij?
Meedoen aan een verbonden partij kan voordelen hebben, te weten:
- –
Verminderen van kwetsbaarheid;
- –
Kwaliteitsverbetering in het uitoefenen van de taak;
- –
Kostenbesparing;
- –
Risicospreiding door het delen van (financiële) risico’s;
- –
Professionalisering en kennisvoordelen.
Hoewel de gemeente taken uit handen geeft, kiest de gemeente er bij verbonden partijen tegelijk bewust voor om zelf invloed te houden, omdat de activiteiten te kwetsbaar zijn om helemaal uit te besteden.
Bij (nieuwe) gemeentelijke taken geldt dat we het zelf doen, behalve als samenwerking meerwaarde heeft. Hierbij vormt het afwegingskader in bijlage 4 de handreiking. Met het doorlopen van het schema wordt inzichtelijk gemaakt of uitvoering op afstand een optie is. Als duidelijk is dat een verbonden partij een mogelijkheid is, dient bekeken te worden welke uitvoeringsvorm het beste past.
Als duidelijk is dat een verbonden partij een mogelijkheid is, moeten – mede gelet op het afwegingskader van bijlage 4 – de volgende vragen beantwoord worden om de raad zijn kaderstellende en controlerende taak goed te laten uitoefenen:
- –
Welk publiek belang behartigen we?
- –
Waarom is betrokkenheid van de gemeente nodig?
- –
Waarom kan niet volstaan worden met een rol als facilitator, subsidieverstrekker of opdrachtgever?
- –
Wat zijn de voordelen van het aangaan van een verbonden partij?
- –
Welke taken willen we geven aan de verbonden partij? En welke gevolgen heeft dit voor de gemeente Middelburg? Kortom: de doelstelling en taakomschrijving moeten duidelijk zijn;
- –
Welk financieel belang beleggen we in de nieuwe verbonden partij?
- –
Hoe gaan de financieringsstromen lopen?
- –
Hoe wordt bestuurlijke invloed geborgd?
- –
Welke risico’s zitten er aan het meedoen in de verbonden partij? Op basis van een risicoanalyse zijn financiële en maatschappelijke risico’s beschreven en ook de wijze waarop de risico’s worden beheerst;
- –
Waarom wordt voor deze specifieke organisatievorm gekozen?
- –
Is er sprake van functiescheiding op bestuurlijk of ambtelijk niveau?
- –
Hoe wordt verantwoording afgelegd? Op welke wijze wordt er geëvalueerd?
- –
Wat betekent het op termijn beëindigen of aanpassen van de relatie? Inclusief het juridisch borgen hiervan en inzicht in de exit-strategie.
Op deze manier kan de gemeenteraad zijn kaderstellende en controlerende taak op een juiste wijze uitoefenen.
3.2 Verlenging, wijziging of beëindigen van financiële en bestuurlijke relaties
Meedoen aan een verbonden partij gebeurt in principe voor onbepaalde tijd. Dat betekent echter niet dat opnieuw nadenken over deelname niet mogelijk is. Belangrijke veranderingen of ontwikkelingen die kunnen leiden tot een nieuwe weging zijn:
- –
(Plan tot) beëindiging van een bestaande relatie met en/of meedoen aan een verbonden partij;
- –
Een verandering van de doelen van een relatie en/of verbonden partij;
- –
Een (komende) aanpassing van het voorbestaan en de eigenstandigheid van de relatie en/of verbonden partij door samengaan of integratie;
- –
Een afwijking van de gewilde of uitgevoerde activiteiten of prestaties;
- –
Nieuwe risico’s en ontwikkelingen in relatie tot het weerstandsvermogen;
- –
Een aanpassing van de doelen van de gemeente, waardoor de verbonden partij niet langer bijdraagt aan het uitvoeren van de doelen.
Bovendien staat in de tekst van de nieuwe Wgr dat in de teksten van de gemeenschappelijke regelingen een artikel moet worden opgenomen over tussentijdse evaluatie en hoe een ontbinding of uittreding wordt geëffectueerd. Dit kan politieke discussie achteraf voorkomen. De uitwerking hiervan verschilt per gemeenschappelijke regeling.
3.3 Rol raad en college bij het vormen van een verbonden partij
Het college beslist slechts tot oprichting van een verbonden partij als dat nodig wordt geacht voor het behartigen van een openbaar belang, tenzij het een raadsregeling betreft. Hieronder wordt de rolverdeling weergegeven bij deelname aan privaatrechtelijke organisaties en gemeenschappelijke regelingen.
3.3.1 Verdeling rollen bij privaatrechtelijke organisaties
Het college mag beslissen over het oprichten van en het meedoen aan privaatrechtelijke organisaties6, maar het college kan niet zomaar een privaatrechtelijke organisatie oprichten en daaraan meedoen. Dat mag enkel ‘als dat in het bijzonder aangewezen moet worden geacht voor de behartiging van het daarmee te dienen openbaar belang’.7 Als er sprake is van een mogelijke oprichting van een privaatrechtelijke organisatie dan vraagt het college hierover eerst de raad om wensen en bedenkingen. Daarna mag het college pas definitief beslissen.
3.3.2 Verdeling rollen bij gemeenschappelijke regelingen
De verdeling van rollen hangt af van de vorm van de gekozen GR. Een GR waaraan de gemeente alleen taken en bevoegdheden van de colleges geeft, gaan de colleges aan. In dit geval vraagt het college de gemeenteraad eerst om een zienswijze over de ontwerpregeling. De GR kan pas opgericht worden als het college daarvoor toestemming heeft gekregen van de gemeenteraad. De raad kan toestemming alleen onthouden als er strijd is met het recht of het algemeen belang.8
Een GR waarbij bevoegdheden van het college en de raad worden overgedragen, worden gevormd door de colleges en raden samen. De raad is in dat geval als deelnemende partij direct betrokken bij de oprichting.
Bij een GR zijnde een raadsregeling geldt dat deze wordt opgericht door de gemeenteraad. En dat het AB uitsluitend wordt gevormd door raadsleden.
3.4 Rol raad en college bij het aanpassen of beëindigen van een verbonden partij
Het aanpassen of beëindigen van een verbonden partij zijn belangrijke momenten voor de raad om invloed uit te oefenen op de relatie met verbonden partijen. Bij aanpassing of beëindiging van een deelneming betrekt het college de raad dan ook actief. Het college stelt de raad in de gelegenheid om invloed uit te oefenen op de relatie met de verbonden partij door een zienswijze in te dienen en vraagt daarna om toestemming van de gemeenteraad. Op die manier kan de raad zich uitspreken over de toekomst van de verbonden partij.
3.5 Hoe betrekt het college de raad?
De momenten van oprichten, aanpassen en uittreden zijn belangrijke momenten voor de gemeenteraad om invloed uit te oefenen op de relatie met verbonden partijen. De gemeenteraad moet daarom in de gelegenheid worden gesteld om zijn kaderstellende en controlerende taak uit te voeren. Dit doet het college door het afwegingskader uit bijlage 4 en de vragen in hoofdstuk 3.1 uit te werken en deze tijdig voor te leggen aan de raad. Vervolgens kan de raad een zienswijze indienen en wordt de raad om toestemming gevraagd, zie paragraaf 3.4.
4. Aanpak voor goed besturen
Met het overdragen van gemeentelijke taken aan een verbonden partij is een groot maatschappelijk en politiek belang gemoeid. Om goed zicht te houden op een verbonden partij zijn vier onderdelen van belang, te weten sturen, beheersen, verantwoorden en toezicht houden. In VZG verband zijn in een rapport afspraken gemaakt over samenwerking met GR’en in Zeeland.9 Deze in VZG-gemaakte afspraken zijn voor samenwerking in GR-verband richtinggevend. Hoewel deze afspraken enkel zien op GR’en, is het niet ondenkbaar om deze richtlijnen ook van toepassing te laten zijn op privaatrechtelijke samenwerkingsverbanden. Hieronder wordt verder ingegaan op de vier onderdelen voor het goed besturen van verbonden partijen.
4.1 Sturen
Sturen is het proces waarin we richting geven aan het behalen van de afgesproken doelstellingen. De nadruk ligt dus op de te realiseren prestaties en op de planning en control daarvan.
Bij het aangaan van een verbonden partij willen we zo goed mogelijk gebruik maken van de voordelen van een verbonden partij en de risico’s beheersen. We willen dus de doelen uit de begroting met minimale risico’s zo efficiënt en effectief mogelijk behalen. Dat betekent voor een verbonden partij dat deze:
- –
De afgesproken opdracht uitvoert binnen de daarover afgesproken beleidsinhoudelijke en financiële kaders;
- –
Kansen en bedreigingen op tijd meldt en hier met risicomanagement op stuurt;
- –
Volgens de wet werkt;
- –
Adequaat reageert op nieuwe ontwikkelingen;
- –
Open is in de informatievoorziening.
Als hier niet aan wordt voldaan, dient de gemeente bij te sturen. Dit is echter ook ingewikkeld vanwege:
- –
Een verminderde invloed op een verbonden partij in vergelijking met de eigen interne organisatie;
- –
Het evenwicht tussen vertrouwen en controle;
- –
De afhankelijkheid van regionale partners en de verbonden partij zelf;
- –
Tegengestelde belangen die zich bij de verbonden partijen voor kunnen doen doordat de gemeente eigenaar en opdrachtgever is.
Bij een GR vertegenwoordigt de gemeente over het algemeen een groter aandeel in de organisatie dan bij een privaatrechtelijke organisatie. Hierdoor kan een gemeente meer invloed hebben dan bij een privaatrechtelijke samenwerking. Bij zo’n samenwerking is het doel vaak minder gericht op openbare belangen. Desalniettemin is er een grotere afstand van het gemeentebestuur tot de verbonden partij. Dit zorgt voor een andere dynamiek en aansturing. Daarnaast kunnen er ook andere eigenaren zijn, met een andere dynamiek en mogelijk tegengestelde belangen. Hierdoor is er een verminderde invloed op de verbonden partij.
Om efficiënt met deze andere dynamiek om te gaan, moet de gemeente voldoende inzicht hebben in het netwerk en de verschillende belangen. De eigen invloed moet vervolgens op de goede manier en na een goede afweging worden uitgeoefend.
Omdat een verbonden partij op grotere afstand van de gemeente staat, kan dit gevolgen hebben voor de transparantie van het gemeentebestuur. Daarom is openheid bij verbonden partijen belangrijk. De verantwoordingsinformatie, zoals de begroting, jaarstukken of ander P&C-stukken, van de verbonden partijen draagt bij aan deze transparantie en geeft daarmee inzicht in het gevoerde beleid van de verbonden partij. Deze openheid is ook van belang bij vergaderingen van de verbonden partijen. Welke verantwoordingsinformatie precies beschikbaar is, volgt uit de regeling van de verbonden partij.
Daarnaast zijn er nog mogelijke tegengestelde belangen. Bij de aansturing van een verbonden partij heeft de gemeente namelijk twee rollen: de rol van eigenaar en de rol van opdrachtgever.
Rol van eigenaar
De gemeente als eigenaar beslist over de oprichting, het doel, de taken, bevoegdheden, verantwoordelijkheden, financiële kaders en de (door) ontwikkeling van de verbonden partij. De gemeente in de rol van eigenaar houdt vooral de belangen van de verbonden partij in het oog en let op de continuïteit van de verbonden partij. Ook kijkt de gemeente naar zaken als de interne bedrijfsvoering, omzet, kostenbeheersing etc. Ook stelt de gemeente als eigenaar de begroting en jaarrekening van de verbonden partij vast.
Rol van opdrachtgever
De gemeente als opdrachtgever maakt een overeenkomst met de verbonden partij over de te leveren producten of diensten. De gemeente streeft hierbij naar een zo goed mogelijk product tegen een zo laag mogelijke prijs. In deze rol bewaakt de gemeente ook of de verbonden partij de afgesproken prestaties haalt. Hierin stelt de gemeente het gemeentelijk belang voorop. Dit houdt in dat er wordt gestuurd op het halen van de afgesproken prestaties binnen de gemaakte afspraken over de kosten. Dit houdt ook in dat de gemeente een kritische instelling heeft op de prijs van de dienstverlening. Deze beoordeling gebeurt op grond van begrotingen, jaarrekeningen of vergelijkingen met marktprijzen.
Tussen beide rollen en belangen kan een spanningsveld ontstaan. Het is dan ook van belang om de verschillende instrumenten voor sturing op de goede manier toe te passen vanuit de goede rol en de goede afweging. Het is daarom van belang dat de raad, het college en de ambtelijke organisatie ieder vanuit de eigen rol handelt.
4.1.1 Rol gemeenteraad
De raad heeft een kaderstellende en controlerende taak. In de gemeentelijke begroting worden de bestuurlijke kaders vastgelegd door de raad. Hierin staan ook de beleidsgebieden waarop verbonden partijen ingezet worden. Hierop kan de raad invloed uitoefen, bijvoorbeeld door te besluiten om meer in te zetten op de beleidsgebieden waarop de verbonden partijen werken. Het college moet dan invulling geven aan deze kaders.
4.1.2 Rol college
Het college is verantwoordelijk voor de uitvoering van de gemeentelijke begroting binnen de bestuurlijke kaders. Bij een verbonden partij houdt het college als opdrachtgever zicht op de uitvoering, kosten en risico’s. Als eigenaar moet het college de levensvatbaarheid en de risico’s van de verbonden partij bewaken, beheersen en waar nodig bijsturen.
Het is de taak van het college om de gemeente te vertegenwoordigen in de bestuursorganen van de verbonden partijen of om daarvoor gemeentelijke vertegenwoordigers aan te wijzen. Bij privaatrechtelijke organisaties zal een collegelid afgevaardigd worden naar de Algemene Vergadering van Aandeelhouders. De burgemeester wijst dit collegelid aan.
Het college heeft ook een informatieplicht richting de raad. Het college moet de raad goed en tijdig informeren over het reilen en zeilen van de verbonden partijen. Dit stelt de raad in de gelegenheid om op tijd betrokken te worden bij belangrijke besluiten of ontwikkelingen en om zo invloed uit te oefenen door het indienen van een zienswijze of door informele instrumenten als lobbyen en coalitievorming.
4.1.3 Rol ambtelijke organisatie
De ambtelijke organisatie stelt het bestuur in staat om op verbonden partijen te sturen. Dat betekent dat adviseurs de collegeleden voorzien van adviezen op bestuurlijke stukken. Hierbij wordt zowel aandacht besteed aan de rol en de daarbij behorende belangen van eigenaar en opdrachtgever. Ook adviseren de ambtenaren de bestuurders over de informatieplicht.
De adviseurs onderhouden het contact met de verbonden partij en treden daarbij op als accounthouder. Zij komen tot precieze afspraken met de verbonden partij en werken hiervoor -indien mogelijk- samen met andere gemeenten die ook deelnemen in de verbonden partij. Ook wordt er samengewerkt met de adviseurs van de andere deelnemende gemeenten, waarbij de adviseurs zich richten op het belang van de gemeente.
4.1.4 Verschillende rollen binnen het bestuur van een gemeenschappelijke regeling
De GR’en waaraan wij deelnemen zijn openbare lichamen. Dit houdt in dat de GR rechtspersoonlijkheid heeft en zelfstandig kan opereren (zie ook bijlage 2).
Het bestuur van een openbaar lichaam bestaat uit een:
- –
Algemeen Bestuur (AB): uit de Wgr volgt dat alle bevoegdheden bij het AB liggen;
- –
Dagelijks Bestuur (DB): het DB heeft enkel die bevoegdheden die het heeft gekregen in de wet, in de gemeenschappelijke regeling en die het AB expliciet heeft overgedragen;
- –
Voorzitter: heeft voornamelijk een procedurele rol en zit de vergaderingen voor en vertegenwoordigt het openbaar lichaam in en buiten rechte. Dit houdt respectievelijk in dat de voorzitter de formele procesvertegenwoordiger is in rechtszaken en dat de voorzitter de vertegenwoordiger is bij het doen van privaatrechtelijke handelingen.
De vertegenwoordigers hebben als lid van één van de genoemde organen verschillende rollen. Hierbij is sprake van de ‘dubbele petten’ problematiek. Immers, het AB van een GR bestaat uit door de deelnemende gemeenten aangewezen vertegenwoordigers. Vervolgens wijst het AB het DB aan. Wat is de verhouding van de vertegenwoordigers tot de afgevaardigde van de gemeente?
Leden van een AB stemmen met last, dit houdt in dat de door de raad of college aangewezen vertegenwoordigers in het AB de belangen van de gemeente moeten behartigen.10 Een lid van het AB mag dus niet een standpunt uitdragen dat niet in lijn is met het standpunt van het eigen bestuursorgaan.
Leden van het DB blijven daarnaast ook deel uitmaken van het AB. In dit geval heeft die persoon twee petten op en moet als lid van het AB de belangen behartigen van het bestuursorgaan dat hem/haar heeft aangewezen én als lid van het DB vertegenwoordigt deze persoon de belangen van het AB en wordt daarmee geacht de belangen van de GR te dienen. Als deze persoon ook nog voorzitter is, komt daar nog een extra pet bij, want een voorzitter staat boven de partijen en is op zoek naar overeenstemming. Maar bij stemmingen in het AB wordt wel verwacht dat deze persoon stemt volgens het standpunt van het eigen bestuursorgaan. Mede gelet op deze problematiek is het daarom van belang om de vertegenwoordiger een duidelijke opdracht mee te geven en de eventuele speelruimte.
De gemeentelijke vertegenwoordigers leggen verantwoording af op twee manieren. Allereerst vanuit het DB naar het AB. Ten tweede vanuit het AB naar het orgaan dat hem/haar heeft afgevaardigd en aan de gemeenteraad (gelet op de informatieplicht). In de tekst van de GR zijn hierover regels opgesteld.
4.1.5 Kaders voor sturing
- –
De gemeentelijke begroting;
- –
De begroting van de GR;
- –
Deze notitie;
- –
Het meest recente VZG-rapport ‘Afspraken over samenwerken met gemeenschappelijke regelingen in Zeeland’ van september 2025.;
- –
Handreiking van BZK ‘Privaatrechtelijke samenwerking door decentrale overheden – handreiking voor decentrale volksvertegenwoordigers’;
- –
Handreiking ‘Grip en controle op regionale samenwerking’ van de Nederlandse Vereniging voor Raadsleden. Hierin zijn een zestal vragen opgenomen die van belang zijn om als raad te beantwoorden/beantwoordt te krijgen.
4.2 Beheersen
Beheersen gaat over het stelsel van maatregelen, procedures en processen waardoor de verbonden partij zorgt voor het blijvend nastreven en realiseren van de vastgestelde beleidsdoelstellingen samenwerkingsafspraken. De nadruk ligt bij beheersen op de administratieve organisatie/interne controle, risicomanagement en planning en control.
4.2.1 Algemeen
Elke verbonden partij heeft een ambtenaar als contactpersoon. Deze ambtenaar draagt zorg voor een goede voorbereiding. Zo vinden bij bepaalde verbonden partijen voorbereidingsoverleggen plaats, zoals het PAO bij de GGD Zeeland. Hierin praat de ambtenaar de betrokken gemeentelijk vertegenwoordiger bij en worden annotaties en inhoudelijke punten afgestemd. In andere gevallen levert de ambtelijke contactpersoon een annotatie aan het betrokken collegelid.
Het college bespreekt de vergaderstukken van de verbonden partijen in zijn vergadering. Idealiter vindt bespreking in het college plaats voordat de vergadering van het bestuur van de verbonden partij plaatsvindt. Als dit niet mogelijk is, gaan de vergaderstukken zo snel mogelijk ter kennisname naar het college zonder een annotatie.
4.2.2 Gemeenschappelijke regeling
Conform het VZG-rapport ontvangt de gemeenteraad in ieder geval de volgende stukken van de GR:
- –
Begroting;
- –
Maximaal twee tussentijdse rapportages: één naar de situatie per 1 april en één per 1 juni;
- –
Begrotingswijzigingen die volgen uit de tussentijdse rapportages;
- –
Tussentijdse begrotingswijzigingen in geval van bijzondere zaken;
- –
Jaarstukken.
Van belang is dat deze stukken tijdig worden doorgestuurd naar de raad. De raad kan in ieder geval een zienswijze indienen op de begroting en de begrotingswijzigingen. Bij jaarstukken kan dit in bepaalde gevallen. Deze processen zijn nader beschreven in het VZG-rapport ‘Afspraken over samenwerken met gemeenschappelijke regelingen in Zeeland’.
Daarnaast hebben we een paragraaf Verbonden partijen in de begroting en jaarstukken, zoals opgenomen in het VZG-rapport. Raadsleden worden ook bijgepraat over de verschillende GR’en tijdens het vaste agendapunt hierover in de raadscommissies. Tot slot zijn er regelmatig (regionale) informatiebijeenkomsten voor raadsleden die worden aangekondigd op het Zeeuwse raadsinformatiesysteem (binnenkort via deze link).
Begeleidingscommissie
Iedere GR heeft een ambtelijke begeleidingscommissie die uit minimaal vier personen bestaat (twee inhoudelijk en twee financieel). Deze commissie geeft advies aan de deelnemers van de GR over de financiële documenten van de GR.
Samenstellingscommissie
De samenstellingscommissie van een GR bestaat uit enkele (financiële) medewerkers van de betrokken gemeenten. Zij richten zich vooral op de financiële toetsing aan de VZG-richtlijnen. Bij voorkeur maken leden van de samenstellingscommissie geen onderdeel uit van de begeleidingscommissie, maar hierbij is ook van belang dat beide commissies over een toereikende kwantitatieve en kwalitatieve bemensing beschikken.
Tot slot is er een ambtelijke werkgroep GR’en waarin alle ambtelijke contactpersonen van de GR’en waaraan we deelnemen vertegenwoordigd. Deze werkgroep komt periodiek bij elkaar. In deze werkgroep kunnen vragen gesteld worden en wordt van elkaar geleerd. De senior jurist leidt deze overleggen en bewaakt de grote lijnen (in de ontwikkelingen) van verbonden partijen.
4.2.3 Privaatrechtelijke organisatie
Beheersing is in dit geval afhankelijk van de rato van het eigendom en zal over het algemeen alleen mogelijk zijn op vaste momenten, zoals de Algemene Vergadering van Aandeelhouders. Als het plan bestaat op zo’n vergadering een belangrijk besluit te nemen, dan komt deze informatie tijdig naar de raad zodat de raad hierop zijn input kan geven. Raadsleden kunnen hun reguliere instrumentarium inzetten om invloed uit te oefenen op het stemrecht van het afgevaardigde collegelid (zoals het stellen van schriftelijke vragen of het indienen van moties en amendementen). Raadsleden kunnen ook zelf het college vragen om informatie en bepaalde stukken.11
Om als raad betrokken te worden bij besluiten van een privaatrechtelijke verbonden partij moeten hierover afspraken zijn gemaakt met het college die zijn vastgelegd in een raadsbesluit. Maar om daadwerkelijk invloed uit te oefenen op de verbonden partij moet in de statuten van de privaatrechtelijke organisatie worden vastgelegd dat de colleges betrokken worden bij de besluitvorming. Hierbij kan aangesloten worden aan hetgeen nu al geldt voor GR’en.
Voor privaatrechtelijke samenwerking geldt dat het benoemen van een bestuurslid of commissaris in een raad van toezicht of raad van commissarissen niet leidt tot meer invloed. Dit is omdat een commissaris zich dient te richten naar het belang van de rechtspersoon (en dus niet naar het belang van de gemeente).12 Wel is het mogelijk om:
- –
Een gesprek te organiseren tussen de gemeenteraad en het bestuur, de raad van toezicht of de raad van commissarissen over de privaatrechtelijke samenwerking;
- –
Een adviescommissie op te richten waarin enkele leden van de gemeenteraad deelnemen. Om invloed uit te oefenen is het nodig bevoegdheden van de commissie in de statuten van de verbonden partij op te nemen. Hierin kan bijvoorbeeld worden opgenomen dat het bestuur van de verbonden partij de commissie periodiek informeert. De leden van de commissie kunnen vervolgens de raad verder informeren. Ook kunnen er bevoegdheden, plichten of rechten aan deze commissie gegeven worden, bijvoorbeeld dat de commissie (on)gevraagd advies mag uitbrengen aan het bestuur of dat de commissie minimaal een aantal keer per jaar wordt geïnformeerd.
- –
Een aantal raadsleden aan te wijzen als rapporteur. Deze raadsleden houden dan namens de gehele raad extra toezicht houden op het functioneren van de privaatrechtelijke samenwerking. Periodiek kunnen deze rapporteurs verslag doen van het functioneren van de samenwerking richting de raad. Anders dan bij de adviescommissie is het niet noodzakelijk om voor het inzetten van rapporteurs een passage op te nemen in de statuten van de verbonden partij. Raden kunnen simpelweg onderling afspreken dat enkele raadsleden aangewezen worden om namens hen de privaatrechtelijke samenwerking te volgen en te controleren
Ook kan invloed uitgeoefend worden door de raad in het kader van de gemeentelijke begroting, meer specifiek de paragraaf Verbonden partijen, of het al dan niet geven van subsidies aan een privaatrechtelijke verbonden partij.
4.3 Verantwoorden
Een verbonden partij, en dan met name een GR, moet zich verantwoorden over alle opgedragen taken en de daarvoor benodigde financiën. Het gaat dan om de realisatie van de doelstellingen, de samenwerkingsafspraken (zogenaamde dienstverleningsovereenkomsten) en de vastgestelde dan wel gewijzigde begrotingsbedragen. Ook gaat het om inzicht in de rechtmatigheid, doelmatigheid en doeltreffendheid. Het bestuursorgaan dat een lid van het AB heeft aangewezen, kan dit lid dan ook ter verantwoording roepen voor het gevoerde bestuur in het AB.
Verantwoording vindt plaats door de jaarstukken. In het VZG-rapport ‘Afspraken over samenwerken met gemeenschappelijke regelingen in Zeeland’ wordt uitgebreid ingegaan op dit proces. In de Wgr staat dat er in de tekst van de regeling zelf afspraken gemaakt moeten worden over de evaluatie. Dit kan een evaluatie zijn over de GR zelf, maar ook over hoe de samenwerking verloopt. Hierbij wordt aangesloten wat er binnen de GR hierover is afgesproken.
Voor privaatrechtelijke samenwerkingen geldt dat invloed uitgeoefend kan worden middels de gemeentelijke begroting. Ook kan de raad verschillende onderzoeksinstrumenten inzetten om de doelmatigheid en doeltreffendheid van de privaatrechtelijke organisatie te onderzoeken. Hierbij valt te denken aan een rekenkameronderzoek, het enquêterecht en het raadsonderzoek.
4.4 Toezicht houden
Om zijn controlerende taak uit te oefenen bij verbonden partijen zijn de begroting, het jaarverslag en de jaarrekeningen van belang. Belangrijke vragen voor de raad om hierbij te beantwoorden zijn of de doelen van de verbonden partij nog steeds overeenkomen met die van de gemeente, of de doelen van de gemeente via de verbonden partij worden gehaald en of er aanleiding is om de deelname aan of sturing op de verbonden partij te veranderen of te beëindigen.
De gemeenteraad voert zijn controlerende taak uit door erop toe te zien dat het AB van de verschillende GR’en alle gemaakte samenwerkingsafspraken heeft gerealiseerd en deze binnen het vastgestelde budget heeft uitgevoerd. Hiervoor gelden de volgende afspraken:
- –
De bestemming van het rekeningresultaat moet in een apart voorstel komen en mag dus geen deel uitmaken van de jaarstukken of van het voorstel tot vaststelling van de jaarstukken;
- –
Nagegaan moet worden of de gemaakte afspraken over de reservevorming in relatie tot het rekeningresultaat zijn en worden nageleefd. Hierbij is het uitgangspunt dat reservevorming in beginsel niet gewenst is en ongebruikte middelen terug moeten vloeien naar de deelnemende gemeenten.
Voor privaatrechtelijke samenwerking geldt eveneens dat de raad zijn controlerende taak uitvoert door erop toe te zien dat de verbonden partij de gemaakte samenwerkingsafspraken heeft gerealiseerd en binnen het vastgestelde budget heeft uitgevoerd.
Zie bijlage 5 voor een schematisch overzicht van de verschillende rollen en verantwoordelijkheden van het college en de raad inzake verbonden partijen.
5. Verbonden partijen gemeente Middelburg
Gemeenschappelijke regelingen
Afvalstoffenverwijdering Zeeland (per december 2025 Afvalstoffenverwerking Zeeland) (OLAZ)
Gemeenschappelijke Gezondheidsdienst Zeeland (GGD)
De Zeeuwse Muziekschool
Stadsgewestelijke Brandweer Vlissingen-Middelburg
Zeeuws Archief
Orionis Walcheren
Veiligheidsregio Zeeland (VRZ)
Regionale Uitvoeringsdienst Zeeland (RUD)
Publiek Vervoer Zeeland
Vennootschappen
BV Monumentenbeheer Middelburg
NV Economische Impuls Zeeland
Gemeenschappelijk Bezit Evides (GBE)-Aqua BV
Stadsgewestelijk Zwembad Vastgoed BV
Gemeentelijke Vervoerscentrale Zeeland BV
Zeeuwse Energie Houdstermaatschappij (ZEH) NV (voorheen PZEM)
BNG Bank NV
Stedin Holding NV
Stichtingen
Stichting Roosevelt Academy Fonds
In de begroting en jaarstukken zit een paragraaf Verbonden partijen. Deze stukken zijn te raadplegen op onze website. Per verbonden partij is informatie opgenomen, zoals hoe de gemeente is vertegenwoordigd in de verbonden partij. In bijlage 6 is de precieze afvaardiging vanuit de gemeente Middelburg opgenomen.
Bijlage 1: Overzicht wijzigingen Wgr
Op 1 juli 2022 is een wijziging van de Wgr in werking getreden.
Een aantal wijzigingen hebben direct effect. Deze zijn:
- –
Het college moet vooraf een ontwerp van de regeling voor een zienswijze aan de raad voorleggen;
- –
Voortaan moet de kadernota voor 30 april worden ingediend, dit was 15 april;
- –
De termijn voor het indienen van een zienswijze is verruimd van 8 naar 12 weken;
- –
De termijn voor het inzenden van de ontwerpbegroting is verruimd van 1 augustus naar 15 september;
- –
Bij unaniem besluit kunnen de raden een regionale onderzoekscommissie instellen;
- –
Bij unaniem besluit kunnen de raden een regionale raadsadviescommissie instellen.
Binnen twee jaar na inwerkingtreding van de gewijzigde Wgr moeten de regelingen worden aangepast zodat deze regels bevatten:
- –
Over de voorwaarden waaronder kan worden uitgetreden;
- –
In welke gevallen de raden over andere onderwerpen dan de ontwerpbegroting of jaarrekening een zienswijze kunnen indienen;
- –
Over het periodiek evalueren van de regeling;
- –
Hoe burgerparticipatie kan plaatsvinden.
Wijzigingen die een afweging vragen en die direct raken aan de positie van de raad:
- –
De mogelijkheid om zienswijzen in te dienen op andere onderwerpen dan de ontwerpbegroting, instelling van een bestuurscommissie of de oprichting van of deelneming in privaatrechtelijke rechtspersonen. Het is een verplichting om hieromtrent een afweging te maken in de gemeenschappelijke regeling, ook wanneer geen zienswijzen gebruikt worden, moet dit in de regeling geregeld worden;
- –
Rondom het evalueren van de regeling moeten afspraken gemaakt worden. De afspraak kan daarbij ook zijn dat er niet geëvalueerd wordt, maar dat moet dan wel expliciet opgeschreven worden;
- –
Kaders omtrent welke informatie in elk geval actief gedeeld moet worden. Voor goede sturing en controle is het van belang om goede afspraken te maken tussen raden en colleges over de actieve informatieplicht. Gedacht kan worden aan afspraken over het moment van informatievoorziening, de wijze van informatievoorziening en het onderwerp daarvan.
Voor een uitgebreid overzicht van en nadere toelichting op alle veranderingen in de aangepaste Wgr wordt verwezen naar de VNG Handreiking Verbeterde democratische legitimatie bij gemeenschappelijke regelingen van oktober 2022.
Bijlage 2: Varianten publieke en private samenwerking
- •
Varianten gemeenschappelijke regelingen
Openbaar lichaam
Beschrijving
Toepassing
Dit is de zwaarste vorm van een gemeenschappelijke regeling. Het openbaar lichaam heeft de status van rechtspersoon. Het bestuur van een dergelijke gemeenschappelijke regeling kan zelfstandig deelnemen aan het rechtsverkeer en bijv. overeenkomsten sluiten en personeel aannemen. Gemeenten kunnen vrijwel al hun taken en bevoegdheden overdragen aan een gemeenschappelijke regeling met een openbaar lichaam.
Alle gemeenschappelijke regelingen waaraan de gemeente Middelburg deelneemt, zijn een openbaar lichaam. Deze variant kan binnen de grenzen van de Wgr voor uitlopende vormen van samenwerking worden toegepast
Bedrijfsvoeringsorganisatie
Beschrijving
Toepassing
Dit is een lichte samenwerkingsvorm in vergelijking met ene openbaar lichaam. De belangrijkste verandering is de introductie van een enkelvoudig bestuur in plaats van een geleed bestuur. Op die manier wordt bestuurlijke drukte voor een deel voorkomen en wordt de aansturing eenvoudiger.
Een dergelijke gemeenschappelijke regeling kan enkel worden ingesteld bij een zogenoemde collegeregeling. Daarmee is de samenwerking per definitie beperkt tot uitvoering of bedrijfsvoering; de wettelijke verantwoordelijkheden van het college. Een bedrijfsvoeringsorganisatie mag in principe geen beleidsvrijheid hebben. Het moet een intergemeentelijke uitvoeringsdienst zijn.
Gemeenschappelijk orgaan
Beschrijving
Toepassing
Dit is een lichtere vorm van een gemeenschappelijke regeling. Zo heeft een gemeenschappelijk orgaan geen rechtspersoonlijkheid, waardoor het geen personeel in dienst kan hebben. Deze variant is vooral geschikt als overlegorgaan tussen gemeenten.
Deze constructie wordt gebruikt voor zaken of onderwerpen waarbij het bezit van rechtspersoonlijkheid of een duidelijke bestuursstructuur niet noodzakelijk is.
Centrumgemeente-constructie
Beschrijving
Toepassing
Hierbij dragen gemeenten taken en bevoegdheden over aan een andere gemeente (de centrumgemeente). Deze variant is een juridische vorm om uitbesteding van taken en bevoegdheden te regelen. In feite is het de bestuursrechtelijke variant van een samenwerkingsovereenkomst. Bij deze vorm wordt de uitoefening van bepaalde bevoegdheden opgedragen aan een bestuursorgaan of ambtenaar van een van de deelnemende gemeenten (de centrumgemeente). Er is geen bestuurlijke verantwoording, dus is er geen sprake van ene verbonden partij.
Deze constructie wordt in de praktijk gebruikt voor de uitvoering van een bepaalde taak, die op die manier efficiënter of goedkoper kan worden uitgevoerd.
Lichte gemeenschappelijke regeling (regeling zonder meer)
Beschrijving
Toepassing
Deze vorm staat niet expliciet in de Wgr, maar bestaat volgens de literatuur wel als zodanig. Het is een lichte samenwerkingsovereenkomst die wordt aangegaan op grond van artikel 1 Wgr, maar er is geen bestuursorgaan en er worden geen bevoegdheden overgedragen. De Wgr stelt geen eisen voor de totstandkoming en inrichting van regelingen zonder meer. Er is dus geen sprake van een verbonden partij.
Deze constructie komt in de praktijk vooral voor als overlegstructuur over zaken waaraan in politieke of financiële zin geen formele gevolgen verbonden zijn. Een convenant kan vaak aangemerkt worden als een regeling zonder meer.
- •
Varianten privaatrechtelijke rechtsvormen
Naamloze vennootschap (NV)
De NV is een open samenwerkingsverband met een in overdraagbare aandelen verdeeld maatschappelijk kapitaal. De oprichting van een NV vindt plaats bij notariële akte. De NV kent in elk geval een bestuur en een algemene vergadering van aandeelhouders. Aandeelhouders zijn niet aansprakelijk met hun privévermogen voor schulden van de rechtspersoon.
De NV is een rechtspersoon, zelfstandig drager van rechten en plichten, die onder eigen naam deelneemt aan het rechtsverkeer. De aandelen worden uitgegeven aan toonder of op naam en zijn vrij verhandelbaar. Dit behalve als in de statuten staat dat de overdraagbaarheid van de aandelen op naam is beperkt. De NV staat uitvoerig in het Burgerlijk Wetboek.
Besloten vennootschap (BV)
Een BV wordt aangegaan met het oog op de persoonlijke eigenschappen en kwaliteiten van de aandeelhouders. De oprichting van een BV vindt plaats bij notariële akte. De BV kent in elk geval een bestuur en een algemene vergadering van aandeelhouders. Aandeelhouders zijn niet aansprakelijk met hun privévermogen voor schulden van de rechtspersoon.
De BV is een rechtspersoon, zelfstandig drager van rechten en plichten, die onder eigen naam deelneemt aan het rechtsverkeer. De aandelen worden uitgegeven op naam en zijn niet vrij verhandelbaar. De BV staat uitvoerig in het Burgerlijk Wetboek.
Stichting
Een stichting is een door een rechtshandeling in het leven geroepen rechtspersoon die geen leden kent. Een stichting beoogt met een daartoe bestemd vermogen een in de statuten vermeld doel te verwezenlijken. Een stichting heeft geen winstoogmerk en wordt opgericht bij notariële akte.
Maakt een bestuurder misbruik van zijn bevoegdheid of gaat hij zijn bevoegdheid te buiten? Dan kan de bestuurder onder omstandigheden ook persoonlijk aansprakelijk zijn.
Vennootschap onder firma (vof) of Commanditaire Vennootschap (CV)
Een vof is een bedrijf waarin minimaal twee personen samenwerken onder één gemeenschappelijke naam. Iedere persoon die meedoet, wordt mede-eigenaar. Deze mede-eigenaren noemen we ook wel vennoot. Iedere vennoot brengt iets in. Dit kan geld zijn, maar ook goederen of arbeid. Een minimumkapitaal is niet nodig. De vof is geen rechtspersoon. Vennoten zijn daarom met hun eigen geld aansprakelijk voor mogelijke schulden van het bedrijf.
Een CV is een bijzondere vorm van de vof. De CV bestaat uit twee soorten vennoten: commanditaire vennoten (ook wel ‘stille’ vennoten) en beherende vennoten. Commanditaire vennoten mogen geen beheersdaden of vertegenwoordigingshandelingen doen. Net als de vof is de cv geen rechtspersoon. De beherende vennoten zijn daarom met hun eigen geld aansprakelijk voor mogelijke schulden van het bedrijf. Als een commanditaire vennoot beheersdaden doet, is hij medeaansprakelijk. Zijn aansprakelijkheid is beperkt tot het bedrag van de inbreng. Beherende vennoten zijn hoofdelijk aansprakelijk voor de schulden van de CV. De CV is een maatschapsvorm waarbij alle vennoten een inbrengplicht hebben. Een CV bezit geen rechtspersoonlijkheid en kan daarom niet zelfstandig rechten en plichten dragen. De CV is beperkt geregeld in de wet, waardoor veel aandacht besteed moet worden aan het CV-contract.
Vereniging
Een vereniging is een rechtspersoon met leden die is gericht op een bepaald doel. De vereniging is een duale rechtsvorm met een bestuur en een algemene ledenvergadering.
Coöperatie
Een coöperatie is een speciale vereniging, die overeenkomsten aangaat met en voor haar leden. Met een coöperatie heeft men de voordelen van een collectief: men koopt voordeliger in en deelt bijvoorbeeld de kosten voor marketing. Leden kunnen (in principe) stoppen of instappen zonder dat het voortbestaan van de coöperatie in gevaar komt. Een coöperatie is een rechtspersoon. Of de leden wel of niet aansprakelijk zijn, spreekt men af bij de oprichting. Men kan kiezen uit drie opties:
- •
UA: Uitgesloten van Aansprakelijkheid. Dit betekent dat de leden niet aansprakelijk zijn voor schulden van de coöperatie. Ook niet na een faillissement.
- •
BA: Beperkte Aansprakelijkheid. De leden zijn tot een afgesproken bedrag aansprakelijk voor de schulden.
- •
WA: Wettelijke Aansprakelijkheid: de leden zijn samen en voor een gelijk deel aansprakelijk voor het tekort van de coöperatie.
- •
Bijlage 3: Verschillende varianten GR
|
Raadsregeling |
|
Dit is een GR tussen gemeenteraden. Het college kan een raadsregeling voorbereiden, maar de raad kan ook het initiatief nemen. Het is uiteindelijk de raad die over een dergelijke regeling beslist. Het AB bestaat uitsluitend uit raadsleden, welke worden aangewezen door de deelnemende gemeenten. |
|
Collegeregeling |
|
Dit is een GR tussen de colleges van burgemeester en wethouders. Het is aan het college om te bepalen hoe de GR eruit komt te zien. Daarna moet het college toestemming vragen aan de gemeenteraad. De raad kan deze toestemming alleen onthouden wegens strijd met het recht of het algemeen belang. De raad kan geen toestemming verlenen onder voorwaarden en heeft ook niet het recht tot amendering, omdat dit recht alleen bestaat over de eigen besluiten. Wel kan de raad via moties wensen en bedenkingen meegeven aan het college. Het AB bestaat uit collegeleden. |
|
Burgemeesterregeling |
|
Dit is een GR tussen burgemeesters. De burgemeesters vormen het AB. |
|
Gemengde regeling |
|
Dit is een GR tussen de raden, colleges en/of burgemeesters van twee of meer gemeenten. De deelnemende bestuursorganen beslissen samen over deelname aan een dergelijke regeling. Het AB kan uit leden van de raad en het college bestaan. |
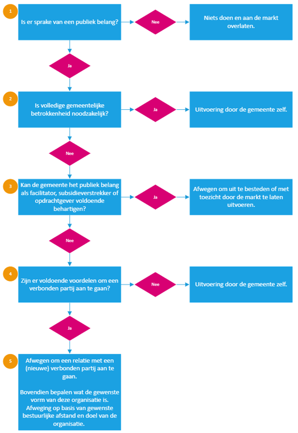
Bijlage 4: Afwegingskader
Stap 1: is er sprake van een publiek belang?
De gemeente Middelburg doet alleen mee in een verbonden partij als daarmee een publiek belang gediend wordt. Het gaat om belangen die het gemeentebestuur wil en met de gemeentelijke bevoegdheden kán behartigen. De uit te voeren taken worden afgeleid van de politieke afweging of er sprake is van een publiek belang.
Als er geen sprake is van een publiek belang, dan wordt dit aan de markt of aan een andere overheden overgelaten. Is er wel een rol weggelegd voor de gemeente, dan volgt de vraag in welke mate en vorm de gemeente Middelburg betrokken moet zijn.
Stap 2: is complete gemeentelijke betrokkenheid noodzakelijk?
Complete gemeentelijke betrokkenheid kan komen door:
- –
Een wettelijke regel om een taak binnen de gemeente of onder volledig gemeentelijke verantwoordelijkheid uit te voeren;
- –
Het uitvoeren van een bepaalde taak wordt gezien als te strategisch voor de gemeente om extern uit te voeren;
- –
Door de hoge risico’s en onzekerheden over de uit te voeren taak is het uitbesteden van die taak niet mogelijk of alleen tegen erg hoge kosten.
Bij complete gemeentelijke betrokkenheid wordt de activiteit binnen de eigen organisatie ondergebracht.
Stap 3: kan de gemeente het publiek belang als facilitator, subsidieverstrekker of opdrachtgever voldoende behartigen?
Inwoners nemen steeds vaker zelf het initiatief om iets te bereiken voor de buurt of samenleving. De gemeente Middelburg staat samen met zijn maatschappelijke partners aan de lat om maatschappelijke doelen te bereiken. Hiervoor wordt steeds vaker gekozen voor een faciliterende rol. De gemeente maakt kaders en omstandigheden waarbinnen inwoners, maatschappelijk partners en ondernemers zaken met elkaar kunnen uitvoeren.
Dat betekent ook dat de gemeente het publiek belang in veel gevallen het beste kan behartigen als subsidieverstrekker of opdrachtgever. Belangrijk hierin is wel dat de gemeente voldoende invloed heeft om de door de gemeente gewenste publieke taak uitgevoerd te krijgen op de gewenste voorwaarden (prijs/kwaliteit). Langs deze weg kan dan controle worden uitgeoefend. Mocht deze invloed op de behartiging van het publieke belang geheel of gedeeltelijk ontbreken, dan volgt stap 4.
Stap 4: zijn er voldoende voordelen om mee te doen aan een verbonden partij?
Als het gaat om taken met een publiek belang en er niet volstaan kan worden met een rol als facilitator, subsidieverstrekker of opdrachtgever, dan kan erover nagedacht worden om de taak onder te brengen bij een verbonden partij. Verbonden partijen hebben voordelen (zie hoofdstuk 3.1). Als die voordelen er niet zijn, kan de gemeente de taak het beste zelf (blijven) uitvoeren. Als er wel voordelen zijn, dan kan een verbonden partij een optie zijn.
Stap 5: wat is de gewenste organisatievorm?
Als er voordelen verbonden zijn aan de oprichting van een verbonden partij moet gekeken worden naar welke organisatievorm daarbij het beste past. Hiervoor zijn drie vragen van belang:
- 1.
Wat is de gewenste mate van bestuurlijke afstand?
- 2.
In welke vorm kan de organisatie het meest efficiënt en effectief werken?
- 3.
Kan en moet dit samengedaan worden met marktpartijen?
Ad 1
Is er sprake van een belangrijke taak voor de gemeente? Zijn de daarbij behorende bestuurlijke risico’s hoog? In dat geval ligt het voor de hand om te kiezen voor een GR.
Is veel bestuurlijke afstand mogelijk? Dan kan gekozen worden voor een privaatrechtelijke vorm.
Ad 2
Hierbij is het van belang om te kijken naar het zo klein mogelijk houden van de risico’s. Een GR krijgt met andere kosten en regels te maken dan een stichting of een BV. Per geval moeten de voor- en nadelen in kaart gebracht worden.
Ad 3
Als het meedoen van marktpartijen meer voordelen oplevert, kan voor een privaatrechtelijke vorm gekozen worden. Daartegenover staat dat hoe groter het risico bestuurlijk en/of financieel is, hoe groter de sturingsbehoefte zal zijn. In zulke gevallen is een publiekrechtelijke samenwerking opportuner. Of het nu een privaatrechtelijke, publiekrechtelijke samenwerking of combinatie daarvan betreft, de 13 punten van hoofdstuk 3.1 moeten goed uitgewerkt zijn om de kaderstellende en controlerende rol van de raad te borgen.
Bijlage 5: Schematisch overzicht
Bron: Cooperación via de VNG.
Bijlage 6: Vertegenwoordiging college van Burgemeester en Wethouders in verbonden partijen – periode december 2024 – 2026
|
Gemeenschappelijke regeling |
Lid 1 |
Plaats- vervanger 1 |
Lid 2 |
Plaats- vervanger 2 |
Toelichting |
Klankbordgroep13 (geen officiële raadsadviescommissie, die optie is standaard mogelijk sinds de aangepaste Wgr) |
|
Te benoemen door raad of college |
||||||
|
GR De Zeeuwse Muziekschool |
Carla Doorn |
Rutger Schonis |
n.v.t. |
n.v.t. |
Het college van elke deelnemende gemeente wijst een lid en een plaatsvervangend lid aan. |
Is mogelijk (er is reeds een ambtelijke klankbordgroep) |
|
GR Gemeenschappelijke Gezondheidsdienst Zeeland (GGD) |
Willemien Treurniet |
Jeroen Louws |
n.v.t. |
n.v.t. |
De raad van iedere gemeente wijst een lid en een plaatsvervangend lid uit de leden van het college aan. |
Is mogelijk |
|
GR Orionis |
Jeroen Louws |
Carla Doorn |
Willemien Treurniet |
Rutger Schonis |
De raad van iedere gemeente wijst twee leden en twee plaatsvervangende leden uit de leden van de raad en het college aan. |
Is mogelijk |
|
GR Regionale Uitvoeringsdienst Zeeland (RUD) |
Jeroen Louws |
Rutger Schonis |
n.v.t. |
n.v.t. |
De colleges wijzen ieder uit hun midden één lid en één plaatsvervangend lid van het algemeen bestuur aan. |
Niet mogelijk |
|
GR Stadsgewestelijke Brandweer Vlissingen/Middelburg |
burgemeester |
Eerste locoburgemeester |
Rutger Schonis |
n.v.t. |
Het algemeen bestuur bestaat uit de burgemeesters van beide gemeenten alsmede één door elk van de colleges uit zijn midden aan te wijzen vertegenwoordiger. Het college wijst voor de vertegenwoordiger uit zijn midden een plaatsvervanger aan. |
Is mogelijk |
|
GR Veiligheidsregio |
burgemeester |
Rutger Schonis |
n.v.t. |
n.v.t. |
burgemeester vervangen overeenkomstig artikel 77 van de Gemeentewet: (... waargenomen door een door het college aan te wijzen wethouder.) |
Er bestaat reeds een raadsklankbordgroep |
|
GR Zeeuws Archief |
Carla Doorn |
Jeroen Louws |
Rutger Schonis |
Willemien Treurniet |
Het college van burgemeester en wethouders van Middelburg wijst twee leden aan uit zijn midden. |
Niet mogelijk |
|
Openbaar Lichaam Afvalstoffenverwerking Zeeland (OLAZ) |
Carla Doorn |
Jeroen Louws |
n.v.t. |
n.v.t. |
Het college van burgemeester en wethouders wijst een lid en een plaatsvervangend lid uit de leden van het college aan. |
Niet mogelijk |
|
GR Publiek Vervoer Zeeland (in oprichting) |
||||||
|
GR Sociaal Domein en Jeugd (in oprichting) |
||||||
|
Verbonden partijen niet zijnde een GR |
Lid 1 |
Plaatsvervanger 1 |
Lid 2 |
Plaatsvervanger 2 |
Toelichting |
|
Te benoemen door raad of college |
|||||
|
BV Monumentenbeheer Middelburg |
Carla Doorn |
- |
n.v.t. |
n.v.t. |
Aandeelhouder. Directeur is Stephan Hageman. |
|
NV Economische Impuls Zeeland |
Rutger Schonis |
- |
n.v.t. |
n.v.t. |
Aandeelhouder |
|
Gemeenschappelijk Bezit Evides (GBE)-Aqua BV |
Rutger Schonis |
- |
n.v.t. |
n.v.t. |
|
|
Stadsgewestelijk Zwembad Vastgoed BV |
Jeroen Louws |
Willemien Treurniet |
n.v.t. |
n.v.t. |
|
|
Gemeentelijke Vervoerscentrale Zeeland BV |
Willemien Treurniet |
- |
n.v.t. |
n.v.t. |
Aandeelhouder. Vlissingen vertegenwoordigt Walcheren in bestuurlijke overleggen. |
|
Zeeuwse Energie Houdstermaatschappij (ZEH) NV |
Rutger Schonis |
Jeroen Louws |
n.v.t. |
n.v.t. |
Aandeelhouder |
|
BNG Bank NV |
Rutger Schonis |
- |
n.v.t. |
n.v.t. |
Aandeelhouder |
|
Stedin Holding NV |
Rutger Schonis |
- |
n.v.t. |
n.v.t. |
Aandeelhouder |
|
Stichting Roosevelt Academy Fonds |
Willemien Treurniet |
- |
n.v.t. |
n.v.t. |
|
Noot
2Volgens de Wetenschappelijke Raad voor Regeringsbeleid is er sprake van een publiek belang wanneer de betrokkenheid van de overheid vereist is. Het gaat bij publieke belangen om belangen die het gemeentebestuur wil behartigen en met de gemeentelijke bevoegdheden kan behartigen.
Noot
9Het rapport van de VZG wordt regelmatig geactualiseerd, op dit moment is de meest actuele versie ‘Afspraken over samenwerken met gemeenschappelijke regelingen in Zeeland’, september 2025.
Noot
10Artikel 22 Wgr in samenhang met artikel 27 Gemeentewet. Dit volgt eveneens uit de MvT van de aanpassing van de Wgr in 2015 waarin staat ‘zij zijn in de visie van de wetgever primair vertegenwoordiger van hun gemeente’.
Ziet u een fout in deze regeling?
Bent u van mening dat de inhoud niet juist is? Neem dan contact op met de organisatie die de regelgeving heeft gepubliceerd. Deze organisatie is namelijk zelf verantwoordelijk voor de inhoud van de regelgeving. De naam van de organisatie ziet u bovenaan de regelgeving. De contactgegevens van de organisatie kunt u hier opzoeken: organisaties.overheid.nl.
Werkt de website of een link niet goed? Stuur dan een e-mail naar regelgeving@overheid.nl