Permanente link
Naar de actuele versie van de regeling
https://lokaleregelgeving.overheid.nl/CVDR759956
Naar de door u bekeken versie
https://lokaleregelgeving.overheid.nl/CVDR759956/1
Uitvoeringskader voor interventies binnen de Wkb
Geldend van 03-04-2026 t/m heden
Intitulé
Uitvoeringskader voor interventies binnen de Wkb1. Inleiding
Sinds de inwerkingtreding van de Wet kwaliteitsborging voor het bouwen (Wkb) op 1 januari 2024, ligt de toetsing en het toezicht op technische bouwaspecten in gevolgklasse 1 bij private kwaliteitsborgers. De gemeente blijft echter verantwoordelijk voor de handhaving en het toezicht op het ruimtelijk deel. Vervolgens is de gemeente na realisatie van het bouwwerk bevoegd gezag voor de (toekomstige) gebouwenvoorraad/bestaande bouw.
Dit uitvoeringskader biedt toezichthouders en handhavers van de gemeente duidelijke richtlijnen voor het nemen van interventiemaatregelen bij geconstateerde onregelmatigheden of risico’s.
Daarnaast biedt dit uitvoeringskader ook initiatiefnemers, bouwers en kwaliteitsborgers duidelijkheid over hoe wij als gemeente handelen in het kader van de Wkb.
2. Doel en reikwijdte
Het doel van dit uitvoeringskader is het bieden van een eenduidige, juridisch houdbare en praktisch toepasbare werkwijze voor het inzetten van interventies binnen de Wkb. Het kader geldt voor gevolgklasse 1 en richt zich op de gemeentelijke rol in toezicht en handhaving.
2.1 Gemeentelijke taken en verantwoordelijkheden binnen de Wkb
Sinds de invoering van de Wkb toetst de gemeente niet meer de technische inhoud van bouwplannen en houdt de gemeente ook geen technisch toezicht tijdens de bouw. Die taak ligt nu bij de kwaliteitsborger. Toch blijft de gemeente (deels) verantwoordelijk voor toezicht en handhaving. In dit hoofdstuk staat welke taken wij als gemeente wél en niet uitvoeren binnen de Wkb. Zo zorgen we voor duidelijkheid en een goede samenwerking met initiatiefnemers, bouwers en kwaliteitsborgers.
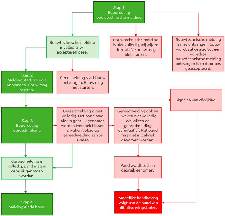
Afbeelding 1 Stroomschema Wkb gemeente Hoeksche Waard
2.1.1 Als gemeente doen we wel:
- •
Stap 1: We beoordelen of een bouwtechnische melding volledig is. Een bouwtechnische melding is volledig als:
- •
De melding is gedaan via het juiste kanaal (Omgevingsloket)
- •
Er een toegelaten instrument is gekozen dat past bij de bouwactiviteit
- •
Er een onafhankelijke kwaliteitsborger is aangewezen (en of deze niet geschorst is/zijn instrument niet ingetrokken is)
- •
Het dossier bevoegd gezag het volgende bevat:
- ▪
De risicobeoordeling van de kwaliteitsborger
- ▪
Het borgingsplan
- ▪
De verklaring van de kwaliteitsborger over het instrument
- ▪
- •
Alle documenten volledig en goed leesbaar zijn
- o
Als de bouwtechnische melding volledig is accepteren wij deze.
- o
Als de bouwtechnische melding niet volledig is wijzen wij deze af. De bouw mag dan niet starten.
- o
- •
- •
Stap 2: Wij controleren of er een melding start bouw is gedaan.
- o
Is er wel een melding start bouw gedaan dan mag er wel gestart worden met de bouw.
- o
Is er geen melding start bouw, dan mag er niet gestart worden met de bouw.
- o
- •
Stap 3: We controleren de volledigheid van de stukken bij de gereedmelding. We beoordelen een gereedmelding als volledig als:
- •
De melding uiterlijk 10 werkdagen vóór ingebruikname is gedaan.
- •
Het dossier bevoegd gezag het volgende bevat:
- ▪
De verklaring van de kwaliteitsborger dat het bouwwerk voldoet aan de bouwtechnische voorschriften
- ▪
Het definitieve borgingsplan
- ▪
Alle relevante documenten over de uitvoering en controle.
- ▪
- •
Alle stukken compleet en goed leesbaar zijn
- •
Alle stukken relevant en met elkaar in samenspraak zijn.
- o
Als de stukken volledig zijn mag het pand in gebruik genomen worden.
- o
Als de stukken niet volledig zijn dan mag het pand niet in gebruik genomen worden.
- o
- •
Hierbij verzoeken wij eerst de vergunninghouder alsnog alle stukken voor de gereedmelding aan te leveren binnen 2 weken (de 10 werkdagen termijn voor ingebruikname van het pand na de gereedmelding schorten wij dan op). Het pand mag niet in gebruik genomen worden.
- •
Als na 2 weken de stukken alsnog niet compleet binnen zijn wijzen wij de gereedmelding definitief af. Het pand mag niet in gebruik genomen worden.
- •
Wanneer het pand toch in gebruik genomen wordt, voeren medewerkers van het team Toezicht & Handhaving een controle uit, waarna zij hun bevindingen opnemen in een rapport.
- •
Vervolgens neemt de gemeente -op basis van advies van het team VTH Ondersteuning (juridisch)- een beluit over handhaving conform dit uitvoeringskader interventies binnen de Wkb rekening houdend met het LHSO.
- ▪
In bijlage 1 staat wanneer een bouwwerk onder voorwaarden wel in gebruik genomen mag worden.
- ▪
In bijlage 1 staat ook wanneer door de gemeente een fysieke controle uitgevoerd wordt
- ▪
- •
- •
Stap 4: We controleren of er een einde bouw melding is gedaan.
- •
Tussentijds: Tijdens de bouwperiode reageren wij op signalen van de kwaliteitsborger als zij opmerken dat zaken niet akkoord zijn. In dat geval handelen wij conform bijlage 1 van dit uitvoeringskader interventies binnen de Wkb. Dat geldt ook voor signalen die wij ontvangen van de vergunninghouder, aannemer en belanghebbenden en ook van eigen constateringen.
- •
Daarnaast: Na het verlenen van een opa (omgevingsplanactiviteit) of bopa (buitenplanse omgevingsplanactiviteit) houden wij in de gaten of er niet gebouwd wordt zonder dat een melding is gedaan. Wanneer er geen bouwmelding gedaan is, leggen wij een bouwstop op
2.1.2 Als gemeente doen we niet:
- •
We voeren geen technische controles uit tijdens de bouw. Dat is de taak van de kwaliteitsborger.
- •
We beoordelen de inhoud van de stukken bij meldingen niet. We controleren alleen of ze compleet, relevant en met elkaar in samenspraak zijn.
- •
We controleren niet of het bouwwerk voldoet aan de technische eisen uit het Besluit bouwwerken leefomgeving (Bbl). Dat doet de kwaliteitsborger.
- •
We houden geen toezicht op de uitvoering van het borgingsplan. We gaan ervan uit dat de kwaliteitsborger dit doet.
- •
We nemen geen verantwoordelijkheid voor fouten in de bouw die ontstaan door gebrekkige kwaliteitsborging. Wel kunnen we handhaven als er risico’s zijn voor veiligheid of gezondheid.
- •
We geven geen goedkeuring op het borgingsplan of de risicobeoordeling. We controleren alleen of deze documenten aanwezig zijn en aansluiten bij de lokale situatie.
2.2 Lokale omstandigheden
Wij onderzochten of lokale omstandigheden binnen gemeente Hoeksche Waard extra constructieve risico’s veroorzaken binnen de Wkb. Denk aan bijzondere bodemopbouw, sterke zettingen, funderingsrisico’s of extreem hoge grondwaterstanden.
2.2.1 Conclusie
De Hoeksche Waard kent geen bijzondere lokale omstandigheden die afwijken van wat je in landelijke gemeenten ziet. De bodem bestaat uit klei en veen en gedraagt zich stabiel. De grondwaterstanden geven geen aanleiding voor extra gemeentelijke aandachtspunten. Daarom nemen wij geen aanvullende eisen of interventies op over lokale omstandigheden in dit uitvoeringskader.
2.2.2 Wanneer wel relevant
Neemt een initiatiefnemer locatiespecifieke risico’s op in het borgingsplan? Dan beoordelen wij of deze risico’s aansluiten op de lokale situatie én of de kwaliteitsborger de risico’s goed onderbouwt. Waar dat nodig is vragen wij om een verduidelijking of aanscherping.
2.2.3 Rol van de gemeente
Wij letten op de wijze waarop kwaliteitsborgers lokale omstandigheden meenemen in hun borgingsplan. Dit hoort bij onze taak binnen de Omgevingswet en de Wkb.
3. Uitgangspunten
Om te komen tot een effectief en werkbaar uitvoeringskader hanteren we een aantal uitgangspunten. Deze zorgen ervoor dat interventies binnen de Wkb niet alleen juridisch houdbaar zijn, maar ook aansluiten bij de praktijk van toezichthouders en de verwachtingen van de samenleving.
- •
Risicogericht toezicht: prioriteit bij situaties met (potentieel) gevaar voor veiligheid of gezondheid.
- •
Gelijke behandeling: vergelijkbare situaties leiden tot vergelijkbare interventies.
- •
Proportionaliteit: de maatregel is in verhouding tot de ernst van de overtreding.
- •
Transparantie: duidelijkheid voor initiatiefnemers, bouwers en interne collega’s.
- •
Aansluiting bij landelijke kaders: o.a. VBWTNL, VNG-handreikingen.
4. Interventietypen en -matrix
4.1 Interventietypen
Bij het constateren van onregelmatigheden binnen de Wkb beschikt de gemeente over verschillende interventiemogelijkheden. Deze variëren in zwaarte en worden afgestemd op de ernst van de situatie, de bereidheid tot medewerking en het risico voor de omgeving. Onderstaande interventietypen vormen het instrumentarium waaruit toezichthouders kunnen kiezen.
4.2 Reageren op signalen van onregelmatigheden
Binnen gevolgklasse 1 reageren we als gemeente alleen op signalen die komen van betrokken partijen zoals de kwaliteitsborger, aannemer, initiatiefnemer en belanghebbende. Deze partijen hebben een directe rol in het bouwproces en zijn verplicht om afwijkingen te melden.
Signalen van derden leiden niet automatisch tot een interventie, maar beoordelen wij altijd op mogelijke risico’s voor veiligheid of gezondheid. De technische toetsing en het toezicht tijdens de bouw zijn belegd bij de kwaliteitsborger. Alleen als een melding van een betrokken partij wijst op een risico voor veiligheid of gezondheid, ondernemen wij actie. We doen dit volgens de afspraken in dit uitvoeringskader.
4.3 Interventiematrix
Om toezichthouders te ondersteunen bij het kiezen van een passende maatregel, is een interventiematrix opgesteld. Deze matrix biedt houvast bij het afwegen van de ernst van de overtreding, de mate van medewerking en eventuele herhaling. Zo bevorderen wij consistentie en voorkomen wij willekeur.
|
Interventie |
Toelichting |
|
Signaalgesprek |
Informeel gesprek bij lichte afwijkingen zonder direct (of groot) risico. |
|
Waarschuwing |
Schriftelijke waarschuwing bij herhaling of matige overtreding. |
|
Herstelmaatregel |
Verplichting tot herstel binnen redelijke termijn. |
|
Bestuurlijke sanctie |
Last onder dwangsom of bestuursdwang bij ernstige of aanhoudende overtredingen. |
|
Strafrechtelijke vervolging |
Alleen bij opzettelijke, ernstige en gevaarlijke situaties. |
5. Toelichting op de interventiematrix
De matrix helpt toezichthouders bij het kiezen van een passende interventie ten opzichte van de vergunninghouder op basis van drie beoordelingscriteria:
- •
Mate van overtreding
Deze rij geeft aan hoe ernstig de geconstateerde afwijking is. Denk hierbij aan:
- •
Licht: kleine administratieve onvolkomenheden of kleine technische afwijkingen zonder risico.
- •
Matig: technische afwijkingen met beperkt risico.
- •
Ernstig: structurele gebreken of situaties met direct gevaar voor veiligheid of gezondheid.
- •
- •
Eerste keer
De geconstateerde overtreding is voor het eerst vastgesteld. De focus ligt op bewustwording en herstel.
- •
Herhaling
Dezelfde of vergelijkbare overtreding is eerder geconstateerd. Er is sprake van een patroon, onverschilligheid of onvoldoende opvolging om de overtreding op te heffen.
- •
Weigering medewerking
De betrokkene werkt niet mee aan herstel of informatieverstrekking. Dit verhoogt de ernst van de situatie en rechtvaardigt zwaardere interventies.
Bovenstaande punten beoordelen wij aan de hand van onderstaande matrix uit de Landelijke handhavingsstrategie omgevingsstrategie (LHSO).
6. Juridische toetsing
Om de uitvoerbaarheid en rechtszekerheid van het uitvoeringskader te waarborgen, is een juridische toetsing uitgevoerd door het team VTH Ondersteuning Juridisch. Daarbij is beoordeeld of de voorgestelde interventies passen binnen de bestaande wettelijke kaders, waaronder de Omgevingswet, de Wkb en de gemeentelijke handhavingsstrategie.
Bij de toetsing is specifiek gekeken naar:
- •
Bevoegdheden van het bevoegd gezag: welke interventies zijn juridisch toegestaan binnen de gemeentelijke rol?
- •
Proportionaliteit en subsidiariteit: is de maatregel in verhouding tot de overtreding en zijn lichtere middelen eerst overwogen?
- •
Motiveringsvereisten: hoe moet een besluit tot interventie worden onderbouwd om stand te houden bij bezwaar of beroep?
- •
Samenloop met privaat toezicht: hoe verhoudt gemeentelijke handhaving zich tot de rol van de kwaliteitsborger?
De juridische toetsing heeft geleid tot enkele aanscherpingen in het afwegingskader en de formulering van standaardteksten voor communicatie met betrokkenen. De antwoorden op bovengenoemde vragen zijn daarmee onderdeel van het document. Hiermee is geborgd dat het uitvoeringskader niet alleen praktisch toepasbaar is, maar ook juridisch houdbaar.
7. Inbedding in beleid en systemen
Het uitvoeringskader sluit aan bij het bestaande gemeentelijke VTH-beleid, de handhavingsstrategie en het omgevingsplan. Door deze koppeling borgen wij dat interventies binnen de Wkb niet op zichzelf staan, maar onderdeel zijn van een bredere beleidsmatige en juridische context.
Daarnaast integreren wij het uitvoeringskader in de werkprocessen van het team Toezicht & Handhaving.
Dit betekent onder meer:
- •
Het doorontwikkelen van werkprocessen in Rx.Mission, zodat het afwegingskader en de interventiematrix digitaal beschikbaar zijn tijdens het toezichtproces.
- •
Ontwikkeling van standaardbrieven, afgestemd op de verschillende interventietypen, om de communicatie richting initiatiefnemers en bouwers te uniformeren.
- •
Interne kennisdeling, bijvoorbeeld via werksessies, instructies of een interne Q&A, zodat alle betrokken medewerkers het kader kennen en kunnen toepassen.
Door deze inbedding wordt het uitvoeringskader niet alleen een beleidsdocument, maar een praktisch hulpmiddel in de dagelijkse uitvoering.
8. Evaluatie en bijstelling
8.1 Evaluatie en bijstelling
Het uitvoeringskader wordt uiterlijk in december 2026 geëvalueerd op basis van praktijkervaringen van toezichthouders, juristen en andere betrokkenen. Doel van de evaluatie is om te toetsen of het kader werkbaar, effectief en actueel is gebleven.
8.2 Evaluatiecriteria
Om de effectiviteit van interventies en processen te beoordelen, hanteren wij de volgende criteria:
- •
Aantal interventies per type (signaalgesprek, waarschuwing, herstelmaatregel, sanctie).
- •
Herstelpercentage: het aandeel overtredingen dat binnen de gestelde termijn is opgelost.
- •
Doorlooptijd: gemiddelde tijd tussen signalering en afronding van de interventie.
- •
Aantal herhalingen: inzicht in preventieve werking van maatregelen.
- •
Casusanalyses: bespreking van representatieve dossiers in evaluatiesessies.
- •
Feedback van toezichthouders en juristen: werkbaarheid van interventiematrix en handelingsperspectief.
- •
Juridische houdbaarheid: aantal bezwaren en beroepen en de uitkomst daarvan.
- •
Tevredenheid van initiatiefnemers: duidelijkheid van communicatie en proces (via korte enquête).
- •
Signalen van kwaliteitsborgers: ervaren zij samenwerking als effectief?
8.3 Werkwijze evaluatie
De evaluatie bestaat uit:
- •
Een reflectiesessie met het team Toezicht & Handhaving en VTH-ondersteuning.
- •
Het aantal en soorten overtredingen dat plaatsvond (inclusief de betreffende instrumenten en kwaliteitsborgers).
- •
Een juridische herbeoordeling op actuele wet- en regelgeving en jurisprudentie.
- •
Een korte vragenlijst onder gebruikers van het kader.
Op basis van de uitkomsten passen wij het uitvoeringskader waar nodig aan. Indien relevant herzien wij ook de beslisboom, interventiematrix en standaardbrieven. Zo blijft het kader actueel en gedragen in de organisatie.
Ondertekening
Bijlage 1 – prioritering risico gestuurd toezicht en ingebruikname mogelijkheden pand
|
Onderwerp melding onregelmatigheid |
Prioriteit |
Ingebruikname pand |
|
Fundering en grondwerk |
Hoog |
Pand mag niet in gebruik genomen worden. Samen met de aanvrager, aannemer en kwaliteitsborger onderzoeken wij of en hoe het gebouw onder voorwaarden in gebruik genomen mag worden. |
|
Constructieve veiligheid |
Hoog |
Pand mag niet in gebruik genomen worden. Samen met de aanvrager, aannemer en kwaliteitsborger onderzoeken wij of en hoe het gebouw onder voorwaarden in gebruik genomen mag worden. |
|
Brandwerende voorzieningen |
Hoog |
Pand mag onder voorwaarden in gebruik genomen worden |
|
Isolatie en ventilatie |
Hoog |
Pand mag onder voorwaarden in gebruik genomen worden |
|
Installaties (elektra, water, riolering) |
Laag |
Pand mag onder voorwaarden in gebruik genomen worden |
|
Toegankelijkheid |
Laag |
Pand mag onder voorwaarden in gebruik genomen worden |
|
Afwerking en oplevering |
Geen |
Pand mag onder voorwaarden in gebruik genomen worden |
|
As-built tekeningen |
Laag |
Pand mag onder voorwaarden in gebruik genomen worden |
Toelichting prioritering:
Hoog: bij signalering van een onregelmatigheid gaan we zelf op de bouw kijken.
Midden: bij signalering van een onregelmatigheid gaan we na beoordeling van de inhoudelijke melding op de bouw kijken.
Laag: bij signalering van een onregelmatigheid gaan we niet naar de bouw, maar beoordelen we de inhoudelijk melding op kantoor.
Geen: bij signalering van een onregelmatigheid voeren we geen vervolgactie uit.
Ziet u een fout in deze regeling?
Bent u van mening dat de inhoud niet juist is? Neem dan contact op met de organisatie die de regelgeving heeft gepubliceerd. Deze organisatie is namelijk zelf verantwoordelijk voor de inhoud van de regelgeving. De naam van de organisatie ziet u bovenaan de regelgeving. De contactgegevens van de organisatie kunt u hier opzoeken: organisaties.overheid.nl.
Werkt de website of een link niet goed? Stuur dan een e-mail naar regelgeving@overheid.nl