Beleidskader Openbaarmaking rapportages toezichthouder rechtmatigheid

Geldend van 02-04-2026 t/m heden

Intitulé

Beleidskader Openbaarmaking rapportages toezichthouder rechtmatigheid

1. Inleiding

Dit document maakt deel uit van een nog te ontwikkelen rechtmatigheidstoezichtkader voor de Wmo 2015 en de Jeugdwet van de gemeente Capelle aan den IJssel.

De gemeente Capelle maakt rapporten en brieven openbaar om geïnteresseerden en belanghebbenden inzicht te bieden in hoe het rechtmatigheidstoezicht wordt uitgevoerd om de besteding van gemeenschapsgeld in het kader van de Jeugdwet en de Wmo in de gemeente Capelle rechtmatig te laten zijn.

De Wet open overheid (Woo) vormt de grondslag voor het openbaar maken van rapporten en brieven van het rechtmatigheidstoezicht in het kader van de Jeugdwet en de Wmo. Openbaarmaking heeft een aantal voordelen. Ten eerste stimuleert openbaarmaking aanbieders om te voldoen aan de (contractuele en wettelijke) afspraken en bij overtredingen of tekortkomingen de vereiste verbeteringen snel goed door te voeren. Ten tweede stellen de rapportages andere aanbieders in staat te leren van de bevindingen en conclusies in de rapporten. Openbaarmaking leidt dus tot een olievlek aan verbeteringen. De toezichthouder kan – ondanks dat deze slechts een handvol onderzoeken doet – effectief sturen op verbeteringen in het gehele veld. Ten derde helpt het openbaar maken van rapporten en brieven te voorkomen dat andere toezichthouders per toeval vlak achter elkaar hetzelfde onderzoek bij dezelfde aanbieder uitvoeren. De onderzoeksresultaten zijn immers voor iedereen in te zien. Openbaarmaking kan dus de (onderzoeks)druk bij aanbieders verlagen. Last but not least zorgt het openbaar maken van onderzoeksresultaten ook voor transparantie over het functioneren en de effectiviteit van het toezicht zelf. Het is voor iedereen duidelijk wat de toezichthouder heeft onderzocht en hoe het onderzoek is uitgevoerd.

De volgende soorten rapporten (en bijbehorende brieven) over zorgaanbieders worden in beginsel openbaar gemaakt1 , tenzij er afwegingen2 zijn om een rapportage of brief niet openbaar te maken:

  • -

    controle naleving contract;

  • -

    materiële controles;

  • -

    detailcontroles;

  • -

    thematische onderzoeken;

  • -

    fraudeonderzoeken.

De volgende soorten rapporten (en bijbehorende brieven) over zorgaanbieders worden niet openbaar gemaakt, tenzij er afwegingen zijn om een rapportage of brief wel openbaar te maken:

  • -

    formele controles;

  • -

    controle jaarrekening en accountantsverklaring;

  • -

    intern onderzoek.

Onderzoeken over de rechtmatige besteding van ontvangen persoonsgebonden budgetten door individuele pgb-budgethouders worden niet openbaar gemaakt.

2. Procedure van openbaarmaking

Fase 1: van concept-rapport naar besluit openbaarmaking

In figuur 1 schema is weergegeven hoe de openbaarmakingsprocedure vanaf het moment dat een concept-rapport is opgesteld, verloopt tot het moment dat het college besluit over openbaarmaking:

afbeelding binnen de regeling

Figuur 1 Proces van concept-rapport tot besluit college over openbaarmaking

Het concept-rapport wordt (samen met het formulier “Feitelijke onjuistheden”) verzonden naar de aanbieder voor een toets op feitelijke onjuistheden. De aanbieder krijgt hiervoor twee weken de tijd en kan binnen de termijn éénmalig verzoeken om een verlenging met nogmaals twee weken.

Daarna past de toezichthouder eventuele feitelijke onjuistheden aan en vermeldt dit in het formulier “Reactie feitelijke onjuistheden”. De aanbieder ontvangt dit formulier samen met het definitieve rapport en de formulieren “Zienswijze aanbieder op rapport” en “Zienwijze aanbieder op openbaarmaking”. De aanbieder kan via het zienswijze-formulier een reactie geven op het definitieve rapport én op het voornemen van de gemeente om het rapport te publiceren. De aanbieder krijgt hiervoor twee weken de tijd en kan binnen de termijn éénmalig verzoeken om een verlenging met nogmaals twee weken. De eventuele zienswijze van de aanbieder wordt als bijlage bij het rapport gevoegd. Reageert de aanbieder niet op het rapport, dan wordt dit vermeld in het rapport of de brief.

Mede op basis van de zienswijze van de aanbieder neemt het college een besluit over het al dan niet openbaar maken van het rapport en informeert de aanbieder over het besluit.

Fase 2: van besluit openbaarmaking tot oordeel over bezwaar

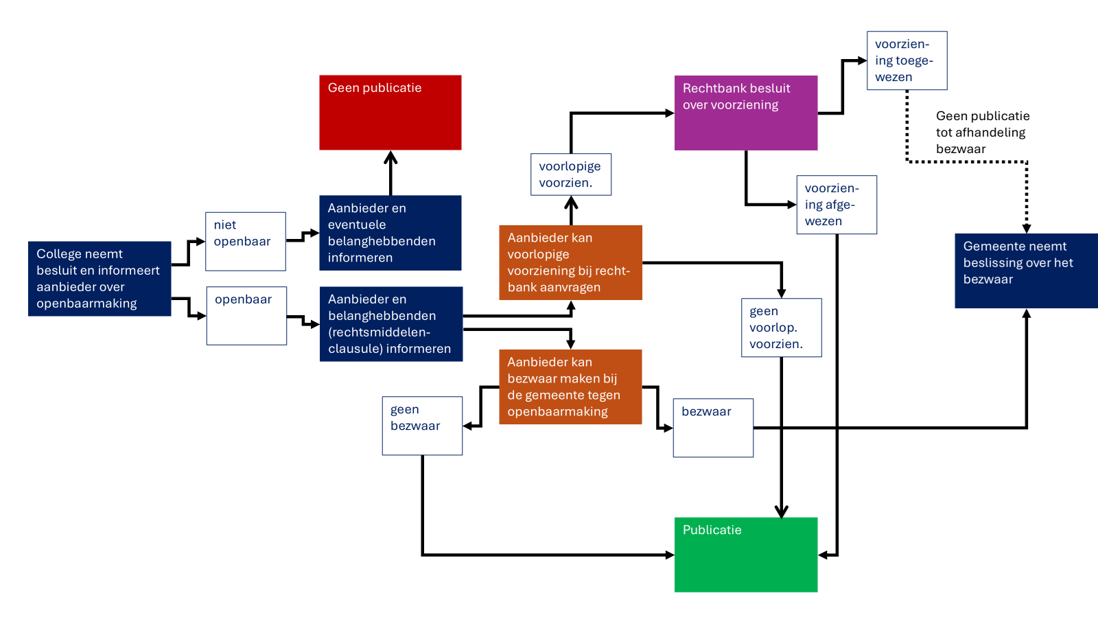
In figuur 2 is weergegeven hoe de openbaarmakingsprocedure verloopt vanaf het moment dat het college besluit over openbaarmaking totdat de gemeente heeft geoordeeld over een eventueel bezwaar vanuit de aanbieder:

afbeelding binnen de regeling

Figuur 2 Proces openbaarmaking vanaf besluit college over openbaarmaking tot beslissing bezwaar

De gemeente kan een rapport al dan niet openbaar maken. Wordt een rapport niet openbaar gemaakt, dan informeert de gemeente de aanbieder en eventuele belanghebbenden over het besluit en volgt er geen publicatie.

Besluit de gemeente om een rapport wel openbaar te maken, dan informeert zij de aanbieder over haar besluit. De aanbieder heeft vervolgens de mogelijkheid om (binnen zes weken) al dan niet bezwaar in te dienen tegen de openbaarmaking. Wordt geen bezwaar ingediend, dan maakt de gemeente het rapport openbaar. Als een aanbieder wel bezwaar maakt, dan neemt de gemeentelijke bezwaarschriftencommissie of een ambtelijk adviseur het bezwaar in behandeling. Overigens kan de gemeente gedurende een bezwaarprocedure het rapport lopende de bezwaarprocedure gewoon openbaar maken. Het bezwaar en (eventueel daarna) beroep tegen de openbaarmaking van het rapport of de brief heeft namelijk geen schorsende werking.

Wil de aanbieder openbaarmaking voorkomen, dan moet hij de rechtbank binnen 14 dagen vragen om een voorlopige voorziening te treffen. Wordt deze voorlopige voorziening toegewezen, dan blijft het rapport niet openbaar totdat het bezwaar is afgehandeld. Wordt het verzoek afgewezen, dan kan de gemeente het rapport openbaar maken. Om misverstanden te voorkomen, wacht de gemeente drie weken met publicatie. Deze drie weken gaan in vanaf de datum dat de gemeente het besluit heeft genomen om te gaan publiceren.

Fase 3: van oordeel over bezwaar tot oordeel rechter

In figuur 3 is weergegeven hoe de openbaarmakingsprocedure verloopt vanaf het moment dat de gemeente heeft geoordeeld over een bezwaar en het besluit van de rechtbank in een eventuele beroepsprocedure vanuit de aanbieder:

afbeelding binnen de regeling

Figuur 3 Proces vanaf beslissing op bezwaar college tot eventuele beroepsprocedure bij de rechtbank

De gemeente kan een bezwaar van een aanbieder al dan niet gegrond verklaren. Verklaart de gemeente het bezwaar gegrond, dan informeert de gemeente de aanbieder en eventuele belanghebbenden en volgt er geen publicatie. Is er al gepubliceerd (omdat de aanbieder niet binnen de termijn een voorlopige voorziening bij de rechtbank heeft aangevraagd), dan wordt de publicatie verwijderd.

Verklaart de gemeente een bezwaar ongegrond, dan worden de aanbieder en eventuele belanghebbenden geïnformeerd. De aanbieder kan vervolgens al dan geen beroep indienen en (eventueel) een voorlopige voorziening aanvragen bij de rechtbank tegen de openbaarmaking. Tekent de aanbieder geen beroep aan, dan volgt er publicatie. Tekent de aanbieder wel beroep aan met daarbij een verzoek voor een voorlopige voorziening, dan gaat de gemeente pas over tot publicatie op het moment dat de voorzieningenrechter het verzoek voor een voorlopige voorziening heeft afgewezen. Dient de aanbieder alleen beroep in, maar geen verzoek voor een voorlopige voorziening? Dan gaat de gemeente over tot publicatie c.q. dan blijft het rapport gepubliceerd, tot het moment dat de rechtbank het beroep tegen publicatie gegrond verklaard.

Ondertekening

Bijlage 1: Formulier feitelijke onjuistheden

Definitie feitelijke onjuistheden

Een feitelijke onjuistheid is een verklaring of mededeling die, na toetsing aan objectieve en verifieerbare gegevens, niet overeenkomt met de feitelijke werkelijkheid. Een dergelijke onjuistheid betreft informatie die aantoonbaar strijdig is met betrouwbare bronnen of vastgestelde feiten. In een rapport is sprake van een feitelijke onjuistheid wanneer

  • er betrouwbare bronnen bestaan die het tegendeel aantonen;

  • de uitspraak controleerbaar is, dus niet gaat over meningen, interpretaties of voorspellingen.

  • de informatie meetbaar, observeerbaar of documenteerbaar is (bijv. cijfers, data, gebeurtenissen).

Voorbeelden van feitelijke onjuistheden zijn:

  • verkeerd gespelde namen;

  • incorrecte tijdstippen bij gebeurtenissen

  • verkeerde aantallen of cijfers;

  • onjuiste beschrijvingen van feitelijke gebeurtenissen.

Oordelen, conclusies of meningen zijn per definitie geen feitelijke onjuistheden.

Reactietermijn

Lever uw reactie binnen 14 dagen na ontvangst digitaal aan bij de toezichthouder. Zijn er geen feitelijke onjuistheden, wilt u dat ook aan de toezichthouder melden? Is de reactietermijn te kort, vraag dan binnen de reactietermijn uitstel aan. De maximale termijn om een reactie in te dienen inclusief uitstel is 28 dagen.

Tabel feitelijke onjuistheden

Paragraaf

Pagina

Citaat met feitelijke onjuistheid

Uitleg aanbieder over feitelijke onjuistheid/gevraagde aanpassing

Reactie toezichthouder

Aanpassing in rapport?

Bijlage 2: Reactie feitelijke onjuistheden

Hieronder vindt u de reactie van de toezichthouder op de feitelijke onjuistheid. De toezichthouder heeft allereerst onderzocht of de door de aanbieder gevraagde aanpassing voldoet aan de definitie van een feitelijke onjuistheid. Is dit het geval, dan heeft de toezichthouder getoetst of er redenen zijn om het rapport aan te passen en hoe de aanpassing het beste kan worden verwerkt in het rapport. In de laatste kolom is kort aangegeven of de door de aanbieder gevraagde aanpassing wel of niet heeft geleid tot een aanpassing in het rapport.

Tabel reactie op feitelijke onjuistheden

Paragraaf

Pagina

Citaat met feitelijke onjuistheid

Uitleg aanbieder over feitelijke onjuistheid/gevraagde aanpassing

Reactie toezichthouder

Aanpassing in rapport?

Bijlage 3: Zienswijze aanbieder op rapport

Uitleg formulier zienswijze op rapport

Hieronder kunt u reageren op het rapport. In uw reactie kunt u bijvoorbeeld aangeven

  • -

    wat u herkent in het rapport en wat u niet herkent;

  • -

    waar u trots op bent na het lezen van het rapport

  • -

    welke aanpassingen of verbeteringen u heeft doorgevoerd of nog gaat doorvoeren naar aanleiding van het rapport;

  • -

    als u vindt dat de toezichthouder onjuiste interpretaties maakt of verkeerde conclusies trekt.

In uw reactie mogen de volgende zaken niet voorkomen:

  • -

    (bijzondere) persoonsgegevens;

  • -

    Bedrijfsnamen of bedrijfsgegevens van derden;

  • -

    Strafbare of aanstootgevende teksten;

  • -

    Reclame-uitingen.

De toezichthouders beoordelen of uw reactie aan bovenstaande eisen voldoet en passen de reactie waar nodig aan, bijvoorbeeld door woorden onleesbaar te maken. Daarna wordt uw reactie als bijlage aan het rapport toegevoegd.

Reactietermijn

Lever uw reactie binnen 14 dagen na ontvangst digitaal aan bij de toezichthouder. Wilt u geen zienswijze geven, wilt u dat ook aan de toezichthouder melden? Is de reactietermijn te kort, vraag dan binnen de reactietermijn uitstel aan. De maximale termijn om een reactie in te dienen inclusief uitstel is 28 dagen.

Zienswijze aanbieder op rapport

Bijlage 4: Zienswijze aanbieder op openbaarmaking rapport

Uitleg formulier zienswijze openbaarmaking

Hieronder kunt u reageren op het voornemen van de gemeente om het rapport openbaar te maken. In uw reactie kunt u bijvoorbeeld onderbouwd aangeven als volgens u

  • -

    het rapport foutieve of feitelijk onjuiste informatie bevat;

  • -

    er een misleidend beeld van uw organisatie wordt geschetst;

  • -

    de conclusies in het rapport juridisch niet houdbaar zijn;

  • -

    de procedure rondom de vaststelling van het rapport niet correct is doorlopen;

  • -

    uw organisatie ernstige reputatieschade lijdt ten gevolge van bovenstaande feiten.

Reactietermijn

Lever uw reactie binnen 14 dagen na ontvangst digitaal aan bij de toezichthouder. Wilt u geen zienswijze geven, wilt u dat ook aan de toezichthouder melden? Is de reactietermijn te kort, vraag dan binnen de reactietermijn uitstel aan. De maximale termijn om een reactie in te dienen inclusief uitstel is 28 dagen.

Zienswijze aanbieder op openbaarmaking

Bijlage 5: Besluit publicatie rapport toezichthouder rechtmatigheid

Informatie aanbieder

Naam aanbieder

 

Locatie aanbieder

 

Aangeboden diensten

 

Wettelijke grondslag

☐ Jeugdwet

☐ Wmo

bekostigingsvorm

☐ Zorg in Natura (gecontracteerd aanbod)

☐ persoonsgebonden budget (pgb)

☐ maatwerkvoorziening

Informatie onderzoek

Soort onderzoek

☐ formele controle

☐ controle jaarrekening/accountant

☐ intern onderzoek

☐ controle naleving contract/(wettelijk) voorschrift

☐ thematisch onderzoek

☐ materiële controle

☐ detailcontrole

☐ fraudeonderzoek

☐ Bibob onderzoek

☐ anders, te weten …………………………………………………………………

Motivering start onderzoek

☐ signalen over aanbieder

☐ klachten of meldingen over aanbieder

☐ afwijkingen declaratiepatronen

☐ onvolledige/inconsistente administratie

☐ eerdere tekortkomingen

☐ ongewone bedrijfsvoering of organisatie

☐ contractmanagementsignalen

☐ thematisch onderzoek

☐ risicogestuurd onderzoek op basis van algemene risicoanalyse

☐ risicogestuurd onderzoek op basis van dataanalyse

☐ steekproef-onderzoek

☐ onderzoek andere toezichthouder

☐ periodiek onderzoek

☐ anders, te weten………………………………………………………………….

onderzoeksperiode

 

Controledoel(en)

☐ VOG

☐ diploma’s

☐ vergewisplicht

☐ Gedragsverklaring aanbestedingen

☐ kwaliteitskeurmerken, certificaten en registers

☐ controle bedrijfsadministratie

☐ tegengaan koppeling wonen en zorg

☐ controle vervoersvoorzieningen

☐ controle vaardigheden pgb budgethouder/vertegenwoordiger

☐ controle besteding pgb

☐ governancecode Zorg

☐ compliance algemeen aanvaarde professionele standaard

☐ compliance beroepscode

☐ compliance Algemene Verordening Gegevensbescherming (AVG)

☐ compliance landelijk accountantsprotocol financiële verantwoording Jeugdwet

☐ procedure datalekken

☐ Wet Normering Topinkomens

☐ Wet toetreding zorgaanbieders

☐ informatie klachten/klachtenregeling

☐ medezeggenschap

☐ protocol meldcode

☐ protocol incidenten en calamiteiten

☐ onderzoek excessieve winsten

☐ anders, te weten………………………………………………………………….

Beschrijving Onderzoeks-activiteiten

Niet te controleren normen

De volgende

  • -

    wettelijke regels; en/of

  • -

    eisen die de gemeente stelt in haar verordeningen, beleidsregels en nadere regels; en/of

  • -

    in het kader van de contractering gemaakte afspraken; en/of

  • -

    afspraken met de pgb-budgethouder kon de toezichthouder niet controleren:

☐ niet van toepassing

☐ 

Uitkomsten onderzoek

☐ De toezichthouder concludeerde dat de aanbieder

  • -

    de gecontroleerde wettelijke regels; en/of

  • -

    eisen die de gemeente stelt in haar verordeningen, beleidsregels en nadere regels; en/of

  • -

    in het kader van de contractering gemaakte afspraken; en/of

  • -

    afspraken met de pgb-budgethouder

  • -

    goed naleeft.

☐ De toezichthouder concludeerde dat de aanbieder géén van de

  • -

    de gecontroleerde wettelijke regels; en/of

  • -

    eisen die de gemeente stelt in haar verordeningen, beleidsregels en nadere regels; en/of

  • -

    in het kader van de contractering gemaakte afspraken; en/of

  • -

    afspraken met de pgb-budgethouder

  • -

    goed naleeft.

☐ De toezichthouder concludeerde dat de aanbieder een deel van de gecontroleerde wettelijke regels en/of afspraken met de gemeente goed naleeft en een deel niet goed naleeft.

De volgende wettelijke regels, en/of eisen die de gemeente stelt in haar verordeningen, beleidsregels en nadere regels; en/of in het kader van de contractering gemaakte afspraken; en/of afspraken met de pgb-budgethouder zijn goed nageleefd:

De volgende wettelijke regels, en/of eisen die de gemeente stelt in haar verordeningen, beleidsregels en nadere regels; en/of in het kader van de contractering gemaakte afspraken; en/of afspraken met de pgb-budgethouder zijn niet goed nageleefd:

Concept-conclusie toezichthouder

☐ Omdat de toezichthouder concludeerde dat de aanbieder

  • -

    de gecontroleerde wettelijke regels; en/of

  • -

    eisen die de gemeente stelt in haar verordeningen, beleidsregels en nadere regels; en/of

  • -

    in het kader van de contractering gemaakte afspraken; en/of

  • -

    afspraken met de pgb-budgethouder

  • -

    goed naleeft, sloot de toezichthouder het onderzoek af. De toezichthouder stuurde de uitkomsten van het onderzoek naar het college van burgemeester en wethouders van Capelle.

☐ Omdat de toezichthouder concludeerde dat de aanbieder

  • -

    de gecontroleerde wettelijke regels; en/of

  • -

    eisen die de gemeente stelt in haar verordeningen, beleidsregels en nadere regels; en/of

  • -

    in het kader van de contractering gemaakte afspraken; en/of

  • -

    afspraken met de pgb-budgethouder

  • -

    niet of niet in het geheel goed naleeft of de toezichthouder deze niet kon controleren, vroeg de toezichthouder de aanbieder om een reactie

Reactie aanbieder

De aanbieder gaf in bijlage 1 (“Feitelijke onjuistheden”) de volgende reactie:

Reactie toezichthouder op aanbieder

De toezichthouder gaf in bijlage 2 (“Reactie feitelijke onjuistheden”) de volgende reactie op de reactie van de aanbieder:

Zienwijze aanbieder op rapport

De aanbieder gaf in bijlage 3 (“Zienswijze aanbieder op rapport”) de volgende reactie:

Advies toezichthouder vervolgproces

☐ De toezichthouder adviseerde de aanbieder om de volgende verbetermaatregelen toe te passen:

☐ De toezichthouder adviseerde het college van Capelle de volgende maatregelen voor handhaving aan de aanbieder op te leggen:

☐ De toezichthouder adviseerde het college van Capelle naar aanleiding van de uitkomsten van het rechtmatigheidsonderzoek de pgb-budgethouder(s) de volgende maatregelen op te leggen:

De toezichthouder sloot daarna het onderzoek.

Zienswijze aanbieder op openbaarmaking

De aanbieder gaf in bijlage 4 (“Zienswijze aanbieder op openbaarmaking rapport”) de volgende reactie:

Openbaarmaking

☐ Het onderzoek is niet beschikbaar omdat:

☐ Het onderzoek is in te zien op:

☐ Het onderzoek is op te vragen via zorgmeldpunt@capelleaandenijssel.nl

☐ Overige informatie

Bijlage voor aanbieder over rechtmatigheidsonderzoeken

Verschillende organisaties leveren in de gemeente Capelle aan den IJssel (hierna: Capelle) maatschappelijke ondersteuning in het kader van de Wet maatschappelijke ondersteuning (Wmo) dan wel jeugdhulp in het kader van de Jeugdwet. In beide wetten staat dat de gemeente deze organisaties moet controleren. Deze organisaties moeten zelf namelijk wetten en de eisen die de gemeente stelt in haar verordeningen, beleidsregels en nadere regels goed naleven. Gecontracteerde aanbieders moeten daarnaast alle in het kader van de contractering gemaakte afspraken nakomen. Aanbieders die via een persoonsgebonden budget hulp of ondersteuning bieden moeten de afspraken met de pgb-budgethouder nakomen.

Een rechtmatigheidsonderzoek in het kader van de Wmo of de Jeugdwet is een onderzoek door of namens het college van burgemeester en wethouders naar de vraag of verstrekte ondersteuning rechtmatig is geleverd, gedeclareerd en bekostigd. Het onderzoek richt zich op de juistheid van indicaties, de naleving van contractuele en wettelijke voorwaarden, en de betrouwbaarheid van registraties en declaraties.

Door controles en onderzoeken uit te voeren waarborgt de gemeente dat inwoners goede maatschappelijke ondersteuning dan wel jeugdhulp ontvangen. De controles die de gemeente uitvoert, heten rechtmatigheidsonderzoeken.

Voor het toezicht op de jeugdhulp heeft de gemeente Capelle een beleidsregel algemeen controleplan vastgesteld.

Voor meer informatie over het wettelijk kader voor rechtmatigheidsonderzoeken verwijzen we naar Artikel 2.9 Jeugdwet en Hoofdstuk 6 Wet maatschappelijke ondersteuning 2015.

In de verordening maatschappelijke ondersteuning en de verordening jeugdhulp is beschreven dat de gemeente Capelle toezichthoudende ambtenaren kan aanwijzen die belast zijn met het houden van toezicht in het kader van de Wmo2015 en de Jeugdwet. Binnen de gemeente Capelle zijn inderdaad toezichthouders aangewezen die voor de gemeente rechtmatigheidsonderzoeken uitvoeren.


Noot
1

Als rapportages openbaar worden gemaakt, worden rapportages ontdaan van gegevens van cliënten en medewerkers alsmede gevoelige organisatorische informatie die herleidbaar is tot personen.

Noot
2

Afwegingen om een rapportage niet openbaar te maken zijn bijvoorbeeld:

1. De rapportage of brief is nog niet afgerond.

2. De rapportage of brief voldoet niet aan de (interne) kwaliteitsstandaarden.

3. Openbaarmaking van een rapport zou een aanbieder in verhouding onevenredig veel schade berokkenen zonder dat dit vanuit het belang van openbaarmaking kan worden gerechtvaardigd.

4. Bij volgtijdelijk lopende onderzoeken naar andere aanbieders kan openbaarmaking het toezichtsproces nadelig beïnvloeden.