Handboek vervanging archiefbescheiden

Geldend van 02-04-2026 t/m heden met terugwerkende kracht vanaf 01-01-2026

Intitulé

Handboek vervanging archiefbescheiden

Vervanging van analoge archiefbescheiden door digitale reproducties

Vaststelling van het vervangingsbesluit met terugwerkende kracht per 1 januari 2026

1 Samenvatting

Overheidsinstanties communiceren steeds meer digitaal met burgers, bedrijven en met elkaar. Dit leidt tot de wens om werkprocessen volledig digitaal in te richten, inclusief een volledig digitale informatiehuishouding.

Werkzaak Rivierenland werkt volledig digitaal: alle documenten, zowel digitaal als fysiek ontvangen, worden opgeslagen en toegankelijk gemaakt in het Document Managementsysteem Corsa. Papieren documenten worden gedigitaliseerd en het papieren origineel wordt extern opgeslagen, maar niet meer ingezien. De digitale kopieën dienen nu als bron voor het werkproces, waardoor fysieke opslag overbodig wordt. Om die reden is vervanging wenselijk. De fysieke documenten hoeven dan niet meer worden naar een archiefruimte en er ontstaan geen dubbele (ongewenste) opslag.

In dat kader kan vervanging worden toegepast.

Vervanging is het proces waarbij archiefbescheiden worden omgezet naar een andere vorm, waarna het origineel wordt vernietigd. Het bekendste voorbeeld hiervan is het omzetten van papieren bescheiden naar digitale vorm, inclusief de vernietiging van de originele papieren stukken.

Volgens artikel 7 van de Archiefwet 1995 heeft de zorgdrager de bevoegdheid om over te gaan tot vervanging. Vervanging is een onomkeerbaar proces dat invloed kan hebben op de bruikbaarheid van overheidsinformatie. Daarom zijn de kwaliteit en duurzaamheid van de reproducties van groot belang. De voorbereiding en uitvoering van het vervangingsproces vragen om zorgvuldige afwegingen die binnen de wettelijke kaders passen.

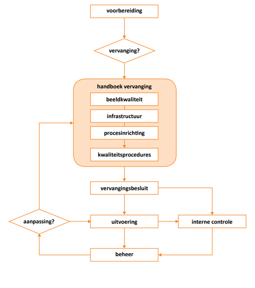
Dit vervangingshandboek beschrijft stapsgewijs welke afwegingen in het vervangingsproces nodig zijn en hoe deze moeten worden vastgelegd en verantwoord. Het resultaat is een handboek dat het gehele vervangingsproces, van begin tot eind, zowel juridisch als technisch op een verantwoorde en praktische manier vastlegt. Zie Figuur 1 voor een schematische weergave van het proces.

Het vervangingshandboek vervult drie functies:

  • 1.

    Het onderbouwt het vervangingsbesluit en toont aan dat de zorgdrager zorgvuldig met zijn bevoegdheid omgaat.

  • 2.

    Het maakt objectieve toetsing van het vervangingsproces mogelijk.

  • 3.

    Het laat zien in hoeverre de reproductie betrouwbaar is als accurate en volledige weergave van het origineel.

afbeelding binnen de regeling

Figuur 1: Systematische weergave van het vervangingsproces

2 Afwegingen voor vervanging

Vervanging is het proces waarbij fysieke archiefbescheiden worden omgezet naar een digitale vorm, waarna het papieren origineel wordt vernietigd. De digitale reproducties nemen daarmee volledig de plaats in van de oorspronkelijke archiefbescheiden.

2.1 Aanleiding voor vervanging

Werkzaak Rivierenland streeft ernaar om zoveel mogelijk digitaal te werken. Door informatie digitaal beschikbaar te maken, wordt plaats- en tijdonafhankelijk werken mogelijk, is informatie voor iedereen gelijk toegankelijk en kunnen gegevens vanuit verschillende applicaties met elkaar worden gekoppeld.

Bij vervanging worden de papieren archiefbescheiden gescand en vastgelegd in een applicatie die voldoet aan de geldende wet- en regelgeving. Zodra de papieren documenten zijn vernietigd, gelden de digitale versies als de originelen. Hiervoor is een vervangingsbesluit nodig dat door het Dagelijks Bestuur wordt genomen. Voordat dit besluit kan worden voorgelegd, moeten de procedures binnen het vervangingsproces zijn vastgelegd. Dit Handboek Vervanging voorziet daarin.

De uitvoering van vervanging is bedoeld om de digitale dienstverlening, het volledig digitaal werken en archiveren organisatiebreed te ondersteunen en zo een efficiënte bedrijfsvoering te realiseren. Dit draagt bij aan de transitie naar volledig digitaal werken.

Voorkomen van een hybride situatie: zonder vervanging hebben de digitale reproducties geen juridische waarde, waardoor zowel de papieren originelen als de digitale versies moeten worden bewaard. Na het inscannen van de papieren originelen worden zij steekproefsgewijs gecontroleerd en vervolgens vernietigd. Pas na de daadwerkelijke vernietiging van de papieren originelen is er sprake van vervanging. Alleen de digitale reproducties worden dan nog opgeslagen.

2.2 Doel

Het doel van het Handboek Vervanging is het vastleggen van de beleidsmatige, procesmatige en technische inrichting van de vervanging van zowel te bewaren als te vernietigen archiefbescheiden. Het Handboek voorziet in de beschrijving zoals bedoeld in artikel 26b van de Archiefregeling 2014 en dient als richtlijn voor de uitvoering van het vervangingsproces. Daarmee vormt het Handboek de inhoudelijke basis voor het vervangingsbesluit.

De kwaliteitsprocedures die in dit Handboek zijn opgenomen, maken deel uit van het kwaliteitssysteem voor de digitale informatievoorziening en het digitaal archiefbeheer.

Buiten de scope van dit Handboek valt de vervanging in verband met veroudering, zoals het wijzigen van bestandsformaten of software en hardware (conversie, migratie, emulatie), zoals bedoeld in Artikel 26a Archiefregeling

2.3 Reikwijdte

Werkzaak Rivierenland heeft de intentie om op termijn alle analoge inkomende en uitgaande documenten van alle werkprocessen te digitaliseren en te vervangen.

Uitzonderingen zijn beschreven in paragraaf 2.4. Het betreft zowel documenten die op termijn vernietigd moeten worden als documenten die blijvend bewaard moeten blijven.

Vervanging wordt toegepast na de inwerkingtreding van het vervangingsbesluit, op documenten die zijn ontvangen of opgemaakt voor het functioneren van de interne organisatie en voor de uitvoering van taken zoals vastgelegd in de Gemeenschappelijke Regeling van Werkzaak Rivierenland. Retrospectieve vervanging (achteraf vervangen van reeds gevormde archiefbescheiden) valt niet onder dit Handboek.

Buiten de scope van vervanging vallen personeelsdossiers en psychologendossiers. Hiervoor wordt op termijn een apart traject gestart.

Gemeenschappelijke regelingen

De Gemeenschappelijke Regelingen waaraan Werkzaak Rivierenland nu of in de toekomst deelneemt, vallen buiten de scope van dit vervangingsbesluit. Wanneer een Gemeenschappelijke Regeling vervanging wil toepassen, moet daarvoor een apart vervangingsbesluit worden genomen door de deelnemende organisaties.

Dit vervangingshandboek is van toepassing op de vervanging van:

  • papieren inkomende post,

  • papieren uitgaande post met natte handtekening,

  • papieren uitgaande post met datumstempel,

  • papieren interne documenten met natte handtekening.

Zowel documenten die op termijn vernietigd moeten worden als documenten die blijvend bewaard moeten blijven, vallen onder de reikwijdte van dit handboek.

Het merendeel van de documenten komt al digitaal de organisatie binnen en/of verlaat deze ook digitaal. Op die documenten is vervanging niet van toepassing: zij zijn ‘digitaal geboren’ en het digitale exemplaar geldt direct als archiefexemplaar.

2.4 Van vervanging uit te sluiten documenten

Een specifieke verschijningsvorm of historische context kan aanleiding zijn om bepaalde archiefbescheiden uit te zonderen van vervanging.

De volgende archiefbescheiden worden uitgezonderd:

  • Stukken van overtuiging, of bescheiden waarvan uiterlijke kenmerken (zoals zegels, watermerken, afwijkende formaten of geur) of esthetische/artistieke waarde onmisbaar zijn voor het behoud van hun historische, technologische of tentoonstellingswaarde.

  • Documenten die wettelijk verplicht in originele vorm moeten worden bewaard.

  • Waardepapieren met een grote (financiële) waarde, zoals bankgaranties of verzekeringspolissen die direct de organisatie betreffen.

  • Archiefbescheiden met hoge ouderdom of zeldzaamheidswaarde.

  • Stukken waarbij twijfel bestaat over de authenticiteit of waarbij alleen het origineel uitsluitsel kan geven over de herkomst, bijvoorbeeld anonieme brieven of bedreigingen.

  • Documenten van aanzienlijk belang vanwege hun directe relatie met historisch belangrijke personen, gebeurtenissen, plaatsen of instellingen.

  • Documenten die bepalend zijn voor beleid op het hoogste niveau binnen een bestuurslaag of organisatie.

  • Archiefbescheiden die niet gescand kunnen worden vanwege een afwijkende vorm.

  • Processtukken waarvan de authenticiteit of integriteit onvoldoende vaststaat.

  • Archiefbescheiden afkomstig uit Europese Structuur- en Investeringsfondsen waarvoor specifieke eisen gelden.

2.5 Uit te sluiten van registratie

Naast documenten die zijn uitgesloten van vervanging, zijn er ook stukken uitgesloten van registratie. Deze worden dus niet vervangen en in papieren vorm doorgegeven aan de behandelende afdeling.

Het betreft:

  • reclames,

  • tijdschriften en kranten,

  • post van of naar de Arbodienst en psychologen,

  • openbare aanbestedingen.

De uitgesloten stukken moeten na behandeling alsnog ter registratie worden aangeboden. Dan komen ze alsnog voor vervanging in aanmerking.

Archiefbescheiden die niet voor vervanging in aanmerking komen, worden fysiek gearchiveerd. In dat geval wordt een digitaal zaakdossier aangemaakt en wordt de reden voor het niet vervangen vastgelegd in de registratie van het document.

3 Verantwoording

Dit hoofdstuk beschrijft de kaders (wet- en regelgeving) die gevolgd worden binnen het vervangingsproces. Daarnaast worden de taken en verantwoordelijkheden rondom het vervangingsproces en het informatiebeheer bij Werkzaak Rivierenland toegelicht.

3.1 Wettelijke kaders

De relevante wettelijke kaders voor vervanging zijn:

  • Archiefwet (1995), met name artikelen 7 en 9, lid 1;

  • Archiefbesluit (1995), met name artikelen 2, 6 en 8;

  • Archiefregeling (2009).

Het Dagelijks Bestuur is volgens artikel 7 van de Archiefwet 1995 als zorgdrager bevoegd een besluit tot vervanging te nemen, zowel voor blijvend te bewaren als voor op termijn te vernietigen archiefbescheiden. Voor permanent te bewaren archiefbescheiden zijn daarnaast het Archiefbesluit en artikel 26b van de Archiefregeling van toepassing.

Volgens artikel 26b van de Archiefregeling moet de zorgdrager, voor archiefbescheiden die volgens de selectielijst blijvend bewaard moeten worden, inzicht geven in ten minste de volgende aspecten:

  • a.

    de reikwijdte van het vervangingsproces, inclusief de betrokken organisatieonderdelen en de categorieën archiefbescheiden waarop het van toepassing is (hoofdstuk 2.3);

  • b.

    de inrichting van de apparatuur waarmee wordt vervangen, de gekozen instellingen en de randapparatuur (hoofdstuk 5.1);

  • c.

    de gebruikte software en de bijbehorende instellingen (hoofdstuk 5.1) (indien van toepassing);

  • d.

    de criteria voor de keuze tussen reproductie in kleur, grijswaarden of zwart-wit (hoofdstuk 4.1);

  • e.

    de wijze waarop de reproductie tot stand komt, waaronder formaten, bewerkingen, metadata en de keuze voor batchgewijze of stuksgewijze verwerking (hoofdstuk 6);

  • f.

    de inrichting van de controle op juiste en volledige weergave en de procedures voor het herstel van fouten;

  • g.

    het proces van vernietiging van de vervangen archiefbescheiden (hoofdstuk 6.5);

  • h.

    de kwaliteitsprocedures (hoofdstuk 7).

Artikel 6 van het Archiefbesluit stelt dat vervanging alleen is toegestaan wanneer de reproductie een juiste en volledige weergave vormt van de gegevens in de te vervangen archiefbescheiden. Volgens artikel 2, eerste lid, moet de zorgdrager bij vervanging bovendien rekening houden met:

  • a.

    de taak van het betrokken overheidsorgaan;

  • b.

    de verhouding tot andere overheidsorganen;

  • c.

    de waarde van de archiefbescheiden als onderdeel van het cultureel erfgoed;

  • d.

    het belang van de gegevens voor overheidsorganen, recht- of bewijszoekenden en voor historisch onderzoek.

Artikel 8 van het Archiefbesluit eist dat de zorgdrager van de vervanging een verklaring opmaakt, die ten minste een specificatie van de vervangen archiefbescheiden bevat, evenals op grond waarvan de vervanging is geschied. Deze verklaring wordt bewaard door Werkzaak Rivierenland.

3.2 Lokale kaders

Voor het selecteren en waarderen van archiefbescheiden en het vaststellen van bewaartermijnen hanteert Werkzaak Rivierenland de Selectielijst archiefbescheiden gemeenten en intergemeentelijke organen 2017 en 2020.

Er zijn lokaal geen uitzonderingen op grond van deze selectielijst.

Verder zijn van toepassing:

  • de Archiefverordening Werkzaak Rivierenland 2021,

  • het Aanwijzingsbesluit en benoemingsbesluit 2021,

  • de Beheerregeling Informatiebeheer Werkzaak Rivierenland 2021.

4 Beeldkwaliteit

Bij het vaststellen van de technische, visuele en OCR-criteria is steeds gezocht naar de juiste balans tussen betrouwbaarheid, volledigheid en bruikbaarheid. De digitale reproducties moeten immers niet alleen duurzaam en leesbaar zijn, maar ook gelijkwaardig aan het papieren origineel. Hieronder worden de gemaakte afwegingen toegelicht.

Volgens artikel 6 van het Archiefbesluit 1995 moet een reproductie een juiste en volledige weergave zijn van de gegevens in de te vervangen archiefbescheiden.

4.1 Technische criteria

De volgende scancriteria zijn van toepassing:

  • Geen automatische correctie door scanner; wel suggesties door Corsa Capture

    Automatische beeldcorrecties, zoals het rechtzetten of bijsnijden van documenten, kunnen leiden tot onbedoeld informatieverlies. Daarom worden scans niet automatisch gecorrigeerd. De software (Corsa Capture) kan wel suggesties geven, zodat medewerkers bewust keuzes maken en de authenticiteit van het document behouden blijft.

  • Scannen in full-color RGB, 24 bits per pixel

    De keuze voor scannen in full-color RGB met 24 bits per pixel is gemaakt om zoveel mogelijk nuance en detail vast te leggen. Dit ondersteunt een betere OCR-herkenning en zorgt dat ook stempels, handtekeningen en handgeschreven notities correct worden weergegeven. Om de betrouwbaarheid van de digitale kopie te waarborgen, moeten helderheid, kleur en tint van de scan overeenkomen met het papieren origineel. Zichtbare afwijkingen zouden immers de rechtsgeldigheid van de digitale versie kunnen ondermijnen.

  • Helderheid, kleuren en tinten gelijk aan origineel

    Voorkomt dat scans afwijken van het papieren document. Dit is belangrijk voor betrouwbaarheid en rechtsgeldigheid: de digitale versie moet visueel gelijkwaardig zijn.

  • Minimale scherpte 5 lp/mm, vergelijkbaar met origineel

  • Voor de scherpte is een minimum van 5 lp/mm vastgesteld, zodat kleine details zoals dunne lijnen en kleine lettertypes goed zichtbaar blijven.

  • Resolutie minimaal 300 Point Per Inch (PPI)

  • Ook de resolutie van minimaal 300 PPI volgt uit een zorgvuldige afweging: dit niveau levert voldoende kwaliteit voor leesbaarheid en OCR, terwijl de bestandsgrootte beheersbaar blijft. Hogere resoluties leiden tot aanzienlijk grotere bestanden zonder een wezenlijke kwaliteitsverbetering.

  • Afmetingen gelijk aan origineel

    Waarborgt dat documenten exact worden weergegeven. Zo blijven schaal en proporties behouden, wat belangrijk is voor formulieren, marges en visuele authenticiteit.

  • Opslag ongecomprimeerd of lossless (TIFF uncompressed of LZW)

    Alleen lossless compressie waarborgt dat geen informatie verloren gaat. Lossy compressie (zoals TIFF JPEG) verwijdert permanent details en is daarom uitgesloten.

  • Aanlevering als PDF/A-1b

    PDF/A is de internationale archiefstandaard.

    1b garandeert dat de visuele weergave van het document op lange termijn ongewijzigd en onafhankelijk van software blijft. Indien OCR wordt toegepast: PDF/A-2b, zie OCR criteria.

4.2 Visuele criteria

Werkzaak Rivierenland hanteert tijdens het vervangen van papieren archiefbescheiden de volgende visuele eisen:

  • Dossiers op documentniveau gescand

    Waarborgt de logische structuur van het archief: complete dossiers blijven herkenbaar en bruikbaar in digitale vorm.

  • Alle documenten volledig gescand, ieder document in 1 bestand.

    Compleetheid is een kernvoorwaarde: niets mag ontbreken om juridische en archiefwaarde te behouden.

  • Van alle documenten worden zowel de voor- en achterzijde gescand

    Informatie op de achterkant (notities, stempels, doorgekraste tekst) gaat anders verloren.

  • Blanco pagina’s verwijderd

    Voorkomt onnodige bestanden en verbetert bruikbaarheid. Tegelijk blijft de informatie-inhoud onaangetast.

  • Geen informatieverlies optreden

    De scan moet inhoudelijk gelijkwaardig zijn aan het papieren document. Elk teken en elk element moet behouden blijven.

  • Volledige leesbaarheid van letters, cijfers en leestekens

    Voorkomt interpretatieproblemen. Onderbroken of slecht leesbare tekens kunnen leiden tot misverstanden of fouten bij gebruik van de scans.

  • Informatie aan de randen aanwezig, geen cropping of incompleet beeld

    Belangrijk voor authenticiteit: ook aantekeningen of kleine details aan de rand blijven behouden.

  • Bestanden in leesbare stand gedraaid

    Direct bruikbaar zonder nabewerking, vergroot efficiëntie en voorkomt fouten bij raadpleging.

4.3 Criteria OCR

  • OCR wordt opgeslagen in een onzichtbare laag in de gelaagde PDF.

    Om digitale documenten ook doorzoekbaar te maken, wordt gebruikgemaakt van Optical Character Recognition (OCR). De OCR-tekst wordt altijd opgeslagen in een onzichtbare laag binnen de gelaagde PDF. Dit betekent dat de gebruiker het originele beeld ziet, maar daarnaast kan zoeken, kopiëren en indexeren op basis van de tekst laag. Zo wordt gebruiksgemak gecombineerd met behoud van de authenticiteit van het digitale document.

  • Documenten met OCR worden geregistreerd als PDF/A-2b.

    Documenten waarin OCR is toegepast, worden geregistreerd en opgeslagen als PDF/A-2b. Deze archiefstandaard ondersteunt de combinatie van een beeld laag en een tekst laag en garandeert dat beide lagen duurzaam en correct bewaard blijven. Hierdoor blijft de doorzoekbaarheid ook op de lange termijn intact, terwijl de visuele betrouwbaarheid van het document niet wordt aangetast.

Volgens artikel 6 van het Archiefbesluit 1995 moet een reproductie een juiste en volledige weergave zijn van de gegevens in de te vervangen archiefbescheiden.

5 Technische infrastructuur

De inrichting van het vervangingsproces en de borging van zorgvuldigheid en kwaliteit zijn mede afhankelijk van de technische infrastructuur. Volgens artikel 26b, sub b en c, van de Archiefregeling moet de zorgdrager in het vervangingsbesluit inzicht geven in de inrichting van de apparatuur, de gekozen instellingen, de randapparatuur, de gebruikte software en de instellingen daarvan.

Het technische hoofdproces is als volgt:

afbeelding binnen de regeling

Papieren documenten worden gescand.

  • -

    De digitale bestanden worden doorgestuurd naar een document capture center, waar de scans gecontroleerd en voorzien van metadata worden.

  • -

    Na de controle wordt het gescande document in Corsa DMS geplaatst.

5.1 Hardware en software-instellingen

Werkzaak Rivierenland heeft bij de keuze van de apparatuur, randapparatuur en software rekening gehouden met de in hoofdstuk 4 genoemde kwaliteitscriteria. De scanners en de software zijn ingericht op basis van deze eisen.

De specificaties van de gebruikte scanners en software zijn opgenomen in Bijlage 2: Technische specificaties scanner.

5.2 Technisch scanproces

De scansoftware toont na het scannen direct de digitale versie op het beeldscherm. Op basis van ingestelde scanprofielen (zie Bijlage 3) worden de reproducties opgeslagen in het Documentair Management Systeem (DMS) Corsa.

De inrichting van Corsa voldoet aan de norm NEN-ISO 16175-1:2020. Digitale reproducties worden in Corsa ondergebracht in een bestaand of nieuw zaakdossier. De inrichting van deze dossiers is vastgelegd in standaardzaaktypen.

De zaaktypen en dossierinrichting worden beheerd via de i-Navigator. Deze wordt landelijk onderhouden en geüpdatet volgens de laatste ontwikkelingen. De i-Navigator koppelt automatisch de juiste bewaartermijn uit de geldende selectielijst aan de zaaktypen, zodat alle onderliggende documenten dezelfde bewaartermijn meekrijgen.

De kwaliteit van de vervangen archiefbescheiden en het beheer ervan zijn op verschillende manieren geborgd. De procedure bestaat uit een combinatie van:

  • -

    dagelijkse visuele controles,

  • -

    periodieke steekproefcontroles,

  • -

    een jaarlijkse interne audit,

  • -

    een periodieke audit door een interne toezichthouder of externe auditor,

  • -

    en een wijzigingsprocedure.

5.3 Kwaliteit technische infrastructuur

Voor het technisch beheer en onderhoud van hardware en software, inclusief het informatiesysteem, zijn afspraken vastgelegd met functioneel beheer. Voor het beheer en onderhoud van de scanners is de afdeling Informatiebeheer verantwoordelijk.

Om te controleren of de scans voldoen aan de technische criteria voert de adviseur informatiebeheer periodiek uitgebreide controles uit op onder meer:

  • -

    inrichting van het vervangingsproces,

  • -

    onderhoud of verplaatsing van hardware,

  • -

    aanschaf van nieuwe hardware,

  • -

    onderhoud of bijwerken van software en firmware,

  • -

    aanschaf of aanpassing van software-instellingen.

De administratief ondersteuner van Informatiebeheer controleert de scanapparatuur wekelijks. Geconstateerde fouten worden direct hersteld. De scanapparatuur en software worden wekelijks gekalibreerd. Daarbij wordt gecontroleerd of:

  • -

    de instellingen van de scanner correct zijn,

  • -

    de instellingen van de software correct zijn,

  • -

    de beeldkwaliteit voldoet aan de visuele eisen.

De scanners worden dagelijks schoongemaakt om te voorkomen dat stof, spikkels of strepen de beeldkwaliteit beïnvloeden. Het periodieke onderhoud wordt vermeld in het logboek dat bij iedere scanner aanwezig is (zie Bijlage 5: Logboek scanneronderhoud).

6 Procesinrichting

Dit hoofdstuk beschrijft hoe het vervangingsproces verloopt. Het proces is zo ingericht dat door de combinatie van technische en procedurele eisen de vervanging plaatsvindt met een juiste en volledige weergave van de gegevens in de te vervangen archiefbescheiden, in overeenstemming met artikel 6 van het Archiefbesluit 1995.

De keuzes over de wijze van reproductie worden, op grond van artikel 26b sub e van de Archiefregeling, in dit hoofdstuk toegelicht: “De zorgdrager moet inzicht geven in de wijze waarop de reproductie tot stand komt, waaronder formaten, bewerkingen, metadata en, voor zover van toepassing, de keuze voor reproductie per batch of per stuk.”

Het vervangingsproces bestaat uit de volgende zeven stappen:

  • 1.

    Uitvoeren van voorbereidingshandelingen

  • 2.

    Scannen van archiefbescheiden en bijbehorende controles

  • 3.

    Registreren van archiefbescheiden en bijbehorende controles

  • 4.

    Tijdelijk opslaan van analoge archiefbescheiden

  • 5.

    Uitvoeren van kwaliteitscontroles (dagelijks, periodiek en jaarlijks)

  • 6.

    Vernietigen van analoge archiefbescheiden

  • 7.

    Opstellen van de verklaring van vervanging.

6.1 Uitvoeren voorbereidingshandelingen.

Onder voorbereidingshandelingen vallen:

  • -

    het voorbereiden van de ontvangen analoge informatie,

  • -

    het sorteren en selecteren van documenten die voor vervanging in aanmerking komen,

  • -

    het gereedmaken van deze documenten voor het scannen.

Alle papieren inkomende informatie wordt door de informatiespecialist beoordeeld op:

  • -

    wel/niet openen,

  • -

    wel/niet registreren,

  • -

    wel/niet doorsturen naar een andere applicatie, afdeling of organisatie,

  • -

    welke informatie moet worden geregistreerd en vervangen,

  • -

    welke informatie wel gescand wordt maar (nog) niet onder het vervangingsbesluit valt,

  • -

    welke informatie eerst moet worden beoordeeld en pas daarna voor vervanging in aanmerking komt (bijvoorbeeld twijfelgevallen of overeenkomsten ter ondertekening),

  • -

    wel/niet centraal vervangen van interne of uitgaande informatie.

Na afloop controleert de informatiespecialist of de enveloppe leeg is, de inhoud bij elkaar hoort en of de enveloppe moet worden bewaard. De informatie wordt verdeeld in ten minste twee stapels:

  • -

    stapel voor scannen mét vervanging,

  • -

    stapel voor scannen zónder vervanging.

De medewerker beoordeelt of informatie is uitgezonderd op grond van intrinsieke waarde of andere belangen. Bij twijfel raadpleegt de informatiespecialist een collega of, indien nodig, de adviseur informatiebeheer.

Indien nodig raadpleegt de adviseur informatie beheer de archiefadviseur van het RAR.

De voorbereidingshandelingen bepalen deels wat er wel en niet zichtbaar is op de uiteindelijke scan. Vandaar dat de Administratief Ondersteuner IB de volgende voorbereidingshandelingen toepast voor het scannen van de documenten:

  • -

    bij het ontvouwen worden documenten gladgestreken om er zeker van te zijn dat er geen stukken dubbelgevouwen in de scanner komen;

  • -

    Van ingebonden documenten wordt de rug losgesneden. De mogelijkheid bestaat in dergelijke gevallen contact op te nemen met de afzender met het verzoek of het document ook in digitale vorm valt toe te zenden;

  • -

    dikkere stapels papier worden losgeschud zodat stukken niet aan elkaar blijven plakken en er pagina’s ongescand blijven.

  • -

    Eerste bladzijde van document wordt voorzien van een barcode met uniek nummer.

  • -

    Eerste bladzijde van document wordt voorzien van datumstempel

Sommige archiefbescheiden zijn moeilijk te scannen en hebben meer aandacht nodig tijdens de scanvoorbereidingen.

Extra zorgvuldigheid is noodzakelijk bij:

Probleem

Beschrijving

Oplossing

Afwijkend papierformaat

Scannen is het meest efficiënt als meer documenten in één keer kunnen worden doorgevoerd. Dit is alleen mogelijk als alle documenten in de stapel hetzelfde formaat hebben.

Afwijkende formaten moeten altijd handmatig worden ingevoerd

Documenten met nietjes

Nietjes beschadigen de scanner.

Documenten moeten daarom voor het scannen ontdaan zijn van nietjes.

Documenten met plastic

Plastic beschadigt de scanner.

Documenten moeten voor het scannen ontdaan zijn van plastic.

Slechte materiële staat van het document

Documenten die in slechte staat verkeren zijn moeilijker in te scannen. Denk hierbij bijvoorbeeld aan verkreukelde inkomstenformulieren.

Recht strijken en de flatbed (glasplaat) van de MPF gebruiken.

Papiersoort

Als de papiersoort ruw is kan de tekst op de scan “gebroken” overkomen. Daarnaast kan de scanner moeite hebben met de doorvoer van afwijkende papiersoorten.

Handmatig doorvoeren

Doorschijnendheid

Het kan voorkomen dat het document dat gescand moet worden zo dun is dat de ene kant van de pagina aan de andere kant zichtbaar is. De scanner kan beide beelden oppikken, waardoor de tekst in de scan niet voldoende leesbaar wordt.

Blanco vel erachter doen en handmatig scannen.

Afwijkende stand van de tekst

Normaal gezien staat de tekst zo op papier dat de tekst parallel aan de korte kanten van het papier loopt. Als de tekst langs de lange kanten van het papier is georiënteerd.

Het draaien van de beelden na het scannen noodzakelijk.

Lettergrootte en stijl

Tekst met een lettertype dat kleiner is dan achtpunts kan onleesbaar worden in een gescande afbeelding. Daarnaast kunnen gestileerde fonts onleesbaar worden bij het scannen.

PPI verhogen.

Marges

Informatie die dicht tegen de rand van de pagina staat (binnen 6 mm) kan verloren gaan bij het scannen.

Handmatig scannen en corrigeren met een ander document formaat.

Documenten geprint op een matrixprinter

Documenten geprint op een matrixprinter kunnen soms moeilijk gescand worden omdat de tekst/leestekens door de scanner als op losse delen worden geïnterpreteerd.

Handmatig scannen.

Documenten geprint tegen een achtergrondafbeelding

Tekst geprint op een achtergrond kan mogelijk onvoldoende worden gereproduceerd, omdat de scanner het onderscheid tekst -achtergrond moeilijk kan bepalen.

Instelling tijdelijk aanpassen net zolang totdat scan hetzelfde is als het origineel.

Negatiefbeelden

Scanners zijn ingesteld voor het herkennen van donkere tekst op een lichte achtergrond. Indien het document lichte tekst op een donkere achtergrond bevat, kan het zijn dat de scanner problemen ondervindt bij het herkennen van het beeld.

Tijdelijk scan instelling aanpassen.

6.2 Scannen archiefbescheiden en bijbehorende controles

De administratief ondersteuner IB scant de documenten. Het scannen gaat document voor document. Vanwege het afnemende aantal fysieke documenten wordt batchgewijs scannen niet toegepast. Na het scannen worden de bestanden stuk voor stuk gecontroleerd voordat ze in het informatiesysteem worden opgenomen.

De volgende normen en herstelacties worden gehanteerd:

Kwaliteitsnorm/-eis

Herstelactie indien niet voldaan

Alle pagina’s zijn in de juiste volgorde gescand, inclusief bijlagen en volledig ten opzichte van het papier (100%).

Controleer de doorvoer, vergelijk 1 op 1, scan ontbrekende pagina’s en voeg deze op de juiste positie in.

De pagina’s zijn rechtop leesbaar.

Eventueel roteren van desbetreffende pagina.

Blanco pagina’s zijn gescand (perforatiegaten gelden als blanco).

Betreffende pagina’s selecteren en verwijderen.

Pagina’s staan niet scheef (origineel is niet scheef, marge op scheefheid 2 graden als geen informatie ontbreekt).

Controle doorvoer, transportrol en opnieuw scannen.

Eventuele enveloppe achteraan plaatsen.

Bij vastlopen, relevant deel enveloppe lossnijden en opnieuw scannen.

Het document is gescand volgens het juiste scanprofiel.

Document opnieuw scannen volgens juiste scanprofiel.

Het document en daardoor het beeld van de scan mag niet worden verminkt tijdens het scannen.

Bijvoorbeeld door scheeftrekken doorvoer. Het document herstellen en opnieuw scannen.

Tekstdelen mogen niet weggevallen zijn.

Pagina’s opnieuw scannen, mogelijk tekst door vouwen of ezelsoren weggevallen. Eerst gladstrijken van alle vouwen.

Geen verscherping of verzwarting zodat letters dichtlopen of onleesbare passages ontstaan.

Controleer instellingen en opnieuw scannen.

Geen bovenmatige kleurafwijkingen die de bruikbaarheid verminderen. Betekenisvolle kleuren zijn herkenbaar (in grafieken, kaarten, tekeningen, foto) en te interpreteren.

Controleer profielkeuze en instellingen en opnieuw scannen.

Geen horizontale en/of verticale strepen.

Schoonmaken scanner en nogmaals scannen.

Geen pixelverstoringen of vlekken op de scan.

Schoonmaken scanner en nogmaals scannen.

Pagina’s met weinig tekst worden mogen niet als blanco pagina worden gezien en dienen te zijn gescand.

Controleer alle pagina’s en pagina alsnog scannen en invoegen. Als bestanden pagina’s bevatten die <1% image hebben dan worden die standaard niet gescand en komt dit naar voren tijdens de visuele controle.

Scans zijn niet te licht en blijven leesbaar.

Pagina’s opnieuw scannen met een hogere resolutie.

Details zijn leesbaar zoals duidelijke leestekens, relevante decimaalpunten of – komma’s, kleine letters in voetnoten.

Pagina’s opnieuw scannen met een hogere resolutie.

6.3 Registreren archiefbescheiden en bijbehorende controles

Alle gescande archiefbescheiden worden door de informatiespecialist geregistreerd in Corsa. De informatiespecialist controleert tijdens het registreren of de scan voldoet aan in het hoofdstuk 6.2 gestelde kwaliteitsnormen.

Als de scans niet voldoen aan de eisen kunnen de herstelacties opgenomen in de vorige paragraaf worden uitgevoerd. De analoge documenten worden opnieuw gescand door de Administratief Ondersteuner IB.

Nadat de gescande informatie op kwaliteit is gecontroleerd en akkoord is bevonden, wordt de informatie geregistreerd en opgenomen in Corsa.

Tijdens het scannen zijn de volgende metadata automatisch toegevoegd:

  • -

    De gebruikte software;

  • -

    Datum en tijd van scannen;

  • -

    Model van de scanner.

De informatiespecialist controleert de automatisch toegekende metadata en voegt aanvullende Informatie toe. Tegelijkertijd wordt er tijdens de registratie een nieuwe zaak aangemaakt of wordt de informatie toegevoegd aan een bestaande zaak. Na de registratie van gescande informatie zijn in ieder geval de volgende metadata gekoppeld:

  • -

    Registratienummer;

  • -

    Datum van document;

  • -

    Datum ontvangst of datum verzonden;

  • -

    Naam, Adres, Woonplaats, (NAW-gegevens);

  • -

    Onderwerp: Omschrijving met kernwoorden waarop je kunt zoeken;

  • -

    Kenmerk klant: indien vermeld;

  • -

    Zaaktype;

  • -

    Vindplaats van het origineel, als er sprake is van een uitzondering.

Door middel van de registratie van bijhorende metadata zijn de archiefbescheiden vindbaar en wordt de registratiekwaliteit geborgd.

6.4 Tijdelijk opslaan van de analoge archiefbescheiden

De papieren archiefbescheiden worden per ontvangstdatum opgeborgen in dozen. Deze worden in de archiefkluis bewaard tot ze vernietigd worden.

6.5 Vernietiging analoge archiefbescheiden

Artikel 26b sub 9 van de Archiefregeling verplicht de zorgdrager een beschrijving op te nemen van het proces van vernietiging van de vervangen archiefbescheiden.

Hoe snel tot vernietiging van de vervangen archiefbescheiden wordt overgegaan is afhankelijk van de aard van de vervangen archiefbescheiden en de doorlooptijd van de kwaliteitstoetsing. Informatiebeheer vernietigd de vervangen archiefbescheiden nadat deze de benodigde kwaliteitscontroles hebben doorlopen. Hierbij wordt de volgende termijn gehanteerd: Na minimaal 3 maanden worden de vervangen archiefbescheiden vernietigd.

Archiefbescheiden worden minimaal drie maanden na vervanging vernietigd, pas nadat de kwaliteitscontroles zijn uitgevoerd. Praktisch betekent dit dat in week 14 de bescheiden uit week 1 en eerder worden vernietigd, in week 15 de bescheiden uit week 2, enzovoort.

De vervangen analoge archiefbescheiden worden minimaal drie maanden in dagdozen opgeslagen. Nadat de archiefbescheiden de benodigde kwaliteitscontroles hebben doorlopen en meer dan drie maanden zijn verstreken, worden de vervangen analoge archiefbescheiden vernietigd.

6.6 Opstellen verklaring van vervanging

Na vervanging moet de zorgdrager volgens artikel 8 van het Archiefbesluit een verklaring van vervanging opstellen. Deze bevat:

een specificatie van de vervangen archiefbescheiden,

  • de grondslag van vervanging (het vervangingsbesluit),

  • een beschrijving van de manier waarop de vervanging is uitgevoerd.

Informatiebeheer stelt de verklaring op nadat de originele archiefbescheiden zijn vernietigd. De verklaring wordt opgeslagen in Corsa DMS en periodiek gedeeld met de archiefinspecteur.

7 Kwaliteitsprocedures

Volgens artikel 3 van de Archiefwet 1995 zijn overheidsorganisaties verplicht hun archiefbescheiden in goede, geordende en toegankelijke staat te houden. Deze verplichting geldt ook voor reproducties die, op grond van een vervangingsbesluit, de plaats innemen van originele archiefbescheiden. Artikel 26b, sub f en h, van de Archiefregeling verplicht de zorgdrager bovendien inzicht te geven in de inrichting van de controle op juiste en volledige weergave, de herstelprocedures bij fouten en de kwaliteitsprocedures.

De kwaliteit van de vervangen archiefbescheiden en het beheer ervan zijn op verschillende manieren gewaarborgd. Medewerkers van Informatiebeheer voeren interne kwaliteitscontroles uit. Deze bestaan uit een combinatie van:

  • 1.

    dagelijkse controles,

  • 2.

    periodieke steekproefcontroles,

  • 3.

    jaarlijkse controles.

7.1 Dagelijkse controle

De dagelijkse visuele controle is gebaseerd op het vierogenprincipe.

  • -

    De medewerker die verantwoordelijk is voor het scannen vergelijkt de scans met het papieren origineel en controleert of ze voldoen aan de in hoofdstuk 4 beschreven visuele criteria. Bij afwijkingen wordt het document opnieuw gescand. Blijft de kwaliteit na een tweede poging onvoldoende, dan wordt de scanner gecontroleerd.

  • -

    De medewerker die verantwoordelijk is voor de registratie controleert tijdens dat proces eveneens of de scans voldoen aan de criteria.

Bevindingen worden vastgelegd in een controleformulieren Bijlage 4: Controleformulier. Bevindingen uit de dagelijkse controles en worden dezelfde dag gecommuniceerd met de medewerkers die verantwoordelijk zijn voor het scannen en het registreren en met de adviseur Informatiebeheer.

Acties:

  • -

    De medewerker die verantwoordelijk is voor het scannen corrigeert de scans door het document opnieuw te scannen.

  • -

    De medewerker die verantwoordelijk is voor het registreren voegt de gecorrigeerde scan toe aan de registratie.

  • -

    De adviseur informatiebeheer analyseert de oorzaken en werkt de verbeteringen uit in verbetervoorstellen.

De rapportage wordt besproken in het wekelijks informatiebeheer overleg.

7.2 Periodieke steekproef controle

Voorafgaand aan de daadwerkelijke vernietiging van de papieren archiefbescheiden voert de informatiespecialist of adviseur Informatiebeheer een steekproef controle uit om te beoordelen of de vervangen archiefbescheiden voldoen aan de eisen en normen die omschreven staan in Visuele criteria.

Bij de bepaling van de omvang en frequentie van de steekproef maakt Werkzaak Rivierenland gebruik van de AQL-methodiek.

AQL staat voor Acceptable Quality Limit ofwel toelaatbaar kwaliteitsniveau.

Het is een statistische steekproefmethode die wordt gebruikt om te controleren of een partij (batch) producten of documenten aan een vooraf vastgesteld kwaliteitsniveau voldoet, zonder dat je álles hoeft te controleren. De methode is gebaseerd op ISO 2859-1 en welke steekproefgrootte tot betrouwbare resultaten leidt en welke norm gehanteerd moet worden voor acceptatie en afkeuring.

De AQL-waarden zijn niet wettelijk vastgelegd, maar vanuit de praktijk Bijlage 6: Bronverantwoording – AQL-waarden bij digitalisering hanteren we een AQL waarde van 1,5 % en inspectieniveau II.

Onderstaande tabel laat zien welke steekproefgrootte hoort bij AQL 1,5% en inspectie II. Bijvoorbeeld, wanneer Werkzaak Rivierenland 600 documenten wil vervangen, dan is de steekproefcontrole op 80 documenten en is een aantal van 3 fouten acceptabel.

7.3 AQL-tabel (Inspectieniveau II, AQL = 1,5%)

Batchgrootte (aantal documenten)

Steekproefomvang

Acceptatiegrens (max fouten)

Afkeurgrens (vanaf fouten)

26 – 50

8

0

1

51 – 90

13

0

1

91 – 150

20

1

2

151 – 280

32

1

2

281 – 500

50

2

3

501 – 1200

80

3

4

1201 – 3200

125

5

6

3201 – 10000

200

7

8

> 10000

315

10

11

Tijdens de steekproefcontrole worden willekeurige documenten van verschillende dagen van de periode gecontroleerd. De steekproefcontrole wordt goedgekeurd als het aantal fouten kleiner is dan het maximale toegestane aantal fouten. Als het aantal fouten groter is dan de afkeurgrens worden alle documenten van de betreffende dag batches gecontroleerd. De afgekeurde documenten worden opnieuw gescand. Alle fouten die uit de steekproefcontrole naar boven komen worden door de informatiespecialist en/of adviseur informatiebeheer vastgelegd in controleformulieren, zie Bijlage 4: Controleformulier.

Pas nadat deze controle heeft plaatsgevonden, kan het vervangingsproces worden voltooid en mogen de analoge documenten worden vernietigd.

Als wordt geconstateerd dat een gescand document onvolledig is gescand of dat de kwaliteit (deels) onvoldoende is, dan wordt het betreffende document volledig opnieuw gescand.

Het controle formulier wordt besproken in het informatiebeheer overleg.

7.4 Jaarlijkse Controle

Een aangewezen interne of externe auditor voert jaarlijks een audit uit op het vervangingsproces en/of de digitale beheeromgeving. Daarbij wordt gebruik gemaakt van het Handboek voor de controle op het vervangingsproces als wel het RODIN-referentiekader, versie 2.0 voor zover het de digitale beheeromgeving betreft.

Het resultaat van deze controle en eventuele bevindingen worden vastgelegd en gerapporteerd aan de manager bedrijfsvoering en inkomen. De manager neemt vervolgens, indien nodig, maatregelen ter herstel van de geconstateerde gebreken.

De uitvoering van het vervangingsproces, de kwaliteitszorg en het up-to-date houden van het vervangingsproces/handboek is een continu en cyclisch proces.

8. Vervangingsbesluit

Het vervangingsbesluit is een besluit in de zin van artikel 1:3 Algemene wet bestuursrecht, zoals de toelichting bij de artikelen 6 en 7 van het Archiefbesluit 1995 vermeldt. Dit houdt in dat het vervangingsbesluit gepubliceerd moet worden, zodat belanghebbende(n) de gelegenheid hebben om eventueel bezwaar te maken tegen het besluit.

De vervanging wordt toegepast na de inwerkingtreding van het vervangingsbesluit. Vervanging binnen Werkzaak rivierenland wordt toegepast als het vervangingsbesluit is gepubliceerd, de bezwaartermijn van zes weken is verstreken en over de eventueel daaruit volgende bezwaren zijn definitieve uitspraken gedaan.

Het vervangingsbesluit is opgenomen in Bijlage 9: Vervangingsbesluit.

9 Beheer van het vervangingshandboek en besluit

Elk jaar worden het handboek en de vervangingsbesluiten door Informatiebeheer gecontroleerd als onderdeel van het kwaliteitssysteem informatiebeheer. De uitkomsten van deze controle worden opgenomen in de rapportages van Informatiebeheer aan het management van Werkzaak Rivierenland. Eventuele wijzigingen worden daarin meegenomen.

Organisatorische, technische of juridische ontwikkelingen kunnen leiden tot aanpassing van procedures, werkwijzen of apparatuur. Bij elke wijziging wordt daarom beoordeeld wat het effect is op het vervangingsproces.

9.1 Kleine wijzigingen

Kleine procedurele wijzigingen kunnen direct in het handboek worden doorgevoerd. Deze worden door Informatiebeheer vastgelegd in het logboek (zie Bijlage 7: Logboek kleine veranderingen). Informatiebeheer stelt de archiefinspecteur op de hoogte van dergelijke wijzigingen. Na doorvoering wordt het vervangingsproces opnieuw getoetst, zodat de werkbaarheid van het handboek gewaarborgd blijft.

9.2 Grote wijzigingen

Grotere wijzigingen in het vervangingsproces kunnen ertoe leiden dat een nieuw vervangingsbesluit noodzakelijk is. Informatiebeheer stelt in dat geval een bijgewerkt vervangingshandboek en een nieuw vervangingsbesluit op. Dit gebeurt onder andere wanneer:

  • -

    er wijzigingen plaatsvinden in wettelijke eisen of regelgeving;

  • -

    er sprake is van aanzienlijke veranderingen in de werkwijze of volgorde van handelingen;

  • -

    de zorgdrager het noodzakelijk acht om vastgelegde procedures aan te passen;

  • -

    de uitvoering afwijkt van de in het handboek beschreven procedures;

  • -

    er wijzigingen plaatsvinden in de technische infrastructuur met gevolgen voor het vervangingsproces of de kwaliteitsprocedures;

  • -

    de reikwijdte van het vervangingsbesluit wijzigt.

Het bijgewerkte vervangingshandboek wordt door Informatiebeheer ter advisering voorgelegd aan het RAR.

Ondertekening

Bijlage 1: Taken en verantwoordelijkheden

Onderstaande rollen, verantwoordelijkheden en taken zijn gebaseerd op de Archiefverordening 2020 en het Beheerregeling informatiebeheer 2020 van Werkzaak Rivierenland

Rol in vervangingsproces

Omschrijving verantwoordelijkheden en taken

Dagelijks Bestuur

De zorgdrager is verantwoordelijk voor informatie- en archiefmanagement. De zorgdrager draagt zorg voor een overkoepelend beleidsprogramma voor informatie- en archiefmanagement, de organisatorische inbedding en voldoende middelen. De zorgdrager is verantwoordelijk voor periodieke monitoring en correctie van de werking van het archief (in brede zin), inclusief het vervangingsproces.

Aangewezen Archivaris

Primair houdt de archivaris toezicht op het beheer van de niet-overgebrachte archieven. Vanwege de verordening dient de archivaris tijdig melding te ontvangen van wijzigingen in de informatiehuishouding. Op specifieke wijzigingen dient de archivaris positief te adviseren en adviseert over vervanging en wordt tijdig op de hoogte gesteld bij veranderingen zoals bepaald in de Beheerregeling. De archivaris adviseert als interne toezichthouder over het archiefbeheer. De archivaris wordt geïnformeerd over de jaarlijks uitgevoerde audit in het kader van het vervangingsproces.

Proceseigenaar vervangingsproces

De proceseigenaar van het vervangingsproces is verantwoordelijk voor de juiste werking van het vervangingsproces, de kwaliteit van de output en de documentatie van het vervangingsproces.

Senior Adviseur informatiebeheer

De adviseur informatiebeheer geeft advies over de inrichting van het vervangingsproces en het bewaken van de kwaliteit van het informatiebeheer. De adviseur informatiebeheer is verantwoordelijk voor het (laten) uitvoeren van de kwaliteitscontroles.

Adviseren over de inrichting van het vervangingsproces en bewaken van de kwaliteit van de informatievoorziening in beheer bij de Informatiebeheer. Verzorgen van de steekproeven en de jaarlijkse controle van het gehele vervangingsproces. De audits worden in eigen beheer uitgevoerd of uitbesteed aan een derde partij.

Onderhouden van contacten met de archivaris o.a. in het kader van het vervangingsproces en de overdracht van digitale reproducties (archiefbescheiden).

Organiseren van de formele vervanging door digitale reproducties.

  • -

    Adviseren over de kaders en randvoorwaarden en/of vertalen van wet- en regelgeving naar de praktijk;

  • -

    Beheren van het Handboek inclusief procedures;

  • -

    Inrichten, monitoren en/of (laten) uitvoeren van kwaliteitscontroles van de registraties in het DMS en (laten) doorvoeren van herstel- en verbetervoorstellen;

  • -

    Beheren van het digitaal archief; en recordmanagement;

  • -

    Verzorgen van trainingen en instructies.

Administratief Ondersteuner IB

Verantwoordelijk voor het scannen van de analoge documenten en het uitvoeren van kwaliteitscontroles op de resultaten van de scans.

Informatiespecialist

Verantwoordelijk voor het registreren van digitale documenten en het uitvoeren van kwaliteitscontroles op de registratie.

Technisch beheerder

De technisch beheerder is verantwoordelijk voor het technisch functioneren van de applicaties en de onderliggende infrastructuur die nodig zijn voor de uitvoering van het vervangingsproces.

Functioneel beheerder

De functioneel beheerder is verantwoordelijk voor de functionele inrichting en werking van de applicaties die nodig zijn voor de uitvoering van het vervangingsproces.

Bijlage 2: Technische specificaties scanners en Software

Hardware

De volgende scanners zijn in gebruik bij Werkzaak rivierenland

  • -

    Panasonic Document Scanner KV-S5076H

  • -

    Fujitsu fi-7460

  • -

    MFP Canon Imagerunner Advance DX C5840i

Specificaties

Specificatie

Canon DX C5840i

Panasonic KV-S5076H

Fujitsu fi-7460

Type apparaat

Multifunctionele A3 kleurenprinter met geïntegreerde scanner (ADF + platen)

Production document scanner

Production document scanner

Scanmethode

Single-Pass Duplexing ADF + platen

Duplex CIS

Dual CCD met LED

ADF-capaciteit

200 vellen (20 lb / 80 gsm)

300 vellen (80 g/m²)

100 vellen (80 g/m²)

Ondersteunde formaten

A3, A4, A4R, A5, A5R, A6R, B4, B5, B5R; custom: 70 × 139,7 mm tot 304,8 × 431,8 mm; platen tot 297 × 431,8 mm

Min: 48 × 70 mm; Max: 297 × 432 mm; long: tot 307 × 2540 mm

Breedte: 50,8–304,8 mm; Lengte: 69–431,8 mm; long: tot 5.588 mm

Papiergewicht

50–220 g/m² (enkel/duplex)

20–157 g/m²

27–413 g/m²; A8: 127–209 g/m²; plastic kaarten tot 1,4 mm dik

Type originals

Sheets, boeken, 3D-objecten via glasplaat

Losse vellen

Losse vellen, plastic kaarten, lange documenten

Scansnelheid A4/BW-kleur

Enkel: 135 ipm (300 dpi), 80 ipm (600 dpi) / Dubbel: 270 ipm (300 dpi), 160 ipm (600 dpi BW), 90 ipm (600 dpi kleur)

Landscape: 100 ppm / 200 ipm; Portrait: 65 ppm / 130 ipm (A4)

Landscape: 60 ppm / 120 ipm; Portrait: 50 ppm / 100 ipm

Optische resolutie

600 × 600 dpi

100–600 dpi

600 dpi

Uitvoerresolutie

600 dpi

100–600 dpi (per 1 dpi)

50–600 dpi (per 1 dpi), tot 1200 dpi via driver

Bestandsformaten

TIFF, JPEG, PDF (Standaard, Compact, OCR, Versleuteld, Digitale handtekening, PDF/A-1b, Linearized), XPS, Office Open XML (PPTX, DOCX)

TIFF, JPEG, PDF (compressie via software)

TIFF, JPEG, PDF (Standaard, OCR, Versleuteld, Compact via software)

OCR-mogelijkheden

Ingebouwde OCR (PDF & Office), meertalig

Via meegeleverde software

ABBYY FineReader OCR meegeleverd, meertalig

Automatische beeldverwerking

Automatische kleurdetectie, kantdetectie, rotatie, blanco-pagina verwijdering, achtergrondverwijdering, tekstverbetering

Auto Preview, Auto Rescan, kleurdetectie, kantdetectie, rotatie, blanco-pagina verwijdering

Automatische kleurdetectie, blanco-pagina verwijdering, rotatie, achtergrondverwijdering, bleed-through correctie, tekstverbetering

Veiligheid bij scannen

Versleutelde PDF, digitale gebruikers- of apparaathandtekening, watermerk, beveiligde opslag in mailbox, toegangscontrole

Stapled-document detectie, dubbele-feed detectie

Versleutelde PDF via software, gebruikersrechtenbeheer

Workflow-integratie

uniFLOW (cloud/on-premise), mobiele scan, scanprofielen, simultaan naar meerdere bestemmingen

Barcode/patchcode scheiding, batchverwerking

PaperStream Capture, barcode/patchcode scheiding, export naar DMS/ECM

Extra functies

Meerdere scanprofielen opslaan, direct naar e-mail/cloud, mobiele scan via Canon PRINT Business

Automatische glasreiniging, multi-color dropout, automatische papieruitlijning, patchcode/barcode-scheiding, automatische kantdetectie en rotatie

Ultrasonische dubbele-feed detectie, iSOP documentbescherming (geluid + lengte detectie), multi-feed override, instelbare invoerrolspanning

Software

Werkzaak maakt gebruikt van BCT Capture Center.

BCT Capture Center doet het volgende:

  • Inlezen van documenten

    Van verschillende bronnen zoals scanners, e-mail, uploads of mobiele apps.

  • Automatische herkenning

    Met OCR (tekstherkenning) en vaak ook ICR (handgeschreven tekstherkenning) om inhoud uit gescande documenten te halen.

  • Classificatie

    Documenten automatisch indelen in categorieën (bijvoorbeeld facturen, contracten, klantcorrespondentie) op basis van inhoud of lay-out.

  • Gegevensextractie

    Belangrijke velden (zoals factuurnummer, datum, bedragen, klantgegevens) automatisch uit het document halen en klaarzetten voor een Corsa en/of ander systeem.

  • Integratie met andere systemen

    Koppelen aan zaak- of documentmanagementsystemen, bijvoorbeeld voor overheden, zorginstellingen of bedrijven.

  • Workflow-ondersteuning

    Informatie meteen doorsturen naar de juiste afdeling of persoon, zodat het verwerkingsproces sneller verloopt.

In BCT Capture Center zijn 3 software profielen ingesteld:

1) PRD_WZR_map import

De Canon Imagerunner Advance DX C5840i schrijft de scans in batch weg op een netwerkshare. De scan kunnen ingelezen door BCT Capture scanner door middel van dit scanprofiel en na controle doorgezet worden naar Corsa.

2) PRD_WZR_Post

De Panasonic Document Scanner KV-S5076H en de Fujitsu fi-7460 worden rechtstreeks aangestuurd door dit scanprofiel. De scans worden na controle door gezet naar Corsa.

3) PRD_WZR_Scannen facturen

Dit scanprofiel is bedoeld voor het inscannen van analoge facturen. Deze worden met dit profiel doorgezet naar het financiële pakket. Dit vervangingshandboek en besluit is niet van toepassing op de analoge facturen.

Bijlage 3: Scanprofiel op de scanners

Scanprofiel – Vervanging analoge documenten

1. Doel en toepassingsgebied

Dit scanprofiel beschrijft de technische eisen voor het digitaliseren van analoge documenten met als doel deze te vervangen door digitale reproducties die dezelfde juridische en bewijswaarde hebben. Het is van toepassing op alle documenten die onder het vervangingsbesluit vallen en binnen werkzaakrivierenland worden beheerd.

2. Technische scan profiel

2.1 Resolutie

  • 300 dpi

2.2 Kleurinstellingen

  • Standaard kleur. is voor interpretatie (bijv. stempels, handtekeningen, markeringen): scannen in kleur (24-bit RGB)

2.3 Bestandstype

  • PDF/A-1b en later PDF/A-2u voor archiefbestendige opslag door Corsa DMS.

  • Geen compressie. j

2.4 Bewerking

  • Geen bewerking of automatische correcties. De scans worden “as-is” aangeleverd aan BCT Capture center.

3. Bestandsbenaming en metadata

3.1 Bestandsnaam

  • -

    Formaat: [Documenttype]_[Datum JJMMDD]_[Kenmerk/ID]

3.2 Metadata

  • Documenttitel – automatisch door scanner

  • Documentdatum –automatisch

  • Naam scanner/operator – Automatisch door BCT Capture Scanner

  • Scandatum – Automatisch door scanner

  • Kwaliteitscontroleur – Automatisch door Corsa software

4. Proces- en kwaliteitsborging

4.1 Scannen

  • Handmatige invoer voor kwetsbare documenten

  • Automatische documentinvoer alleen bij stevige en uniforme stukken

  • Controle op volledige paginaweergave, juiste volgorde en leesbaarheid

4.2 Kwaliteitscontrole

  • 100% controle van alle gescande documenten (zie kwaliteitscontroles tijdens en na het scannen) vóór vernietiging van het origineel

  • Visuele check op leesbaarheid, kleurnauwkeurigheid en volledigheid

  • Registratie van de controle in het logbestand

4.3 Authenticiteit en integriteit

  • Voor elk bestand wordt een hashwaarde (SHA-256) gegenereerd en opgeslagen

  • Digitale handtekening (PKIoverheid-certificaat) op het PDF/A-bestand

5. Opslag en beheer

Opslag in Corsa DMS

  • Toegangsrechten volgens het informatiebeveiligingsbeleid (ISO 27001/NEN 7510)

6. Wettelijk kader

  • Archiefwet 1995

  • Archiefregeling (hoofdstuk 3, artikelen 26-28)

  • NEN-ISO 16175 (functionele eisen voor digitaal archiveren)

7. Documentatie en revisie

Dit scanprofiel maakt deel uit van het Handboek Vervanging van Werkzaak Rivierenland.

Het wordt minimaal één keer per twee jaar geëvalueerd en zo nodig aangepast aan nieuwe wet- en regelgeving of technische ontwikkelingen.

Bijlage 4: Controleformulier

Batch data:

Datum steekproef:

Batchomvang (aantal documenten):

Steekproefomvang:

Aantal fouten:

Soorten fouten:

Acceptatiegrens volgens AQL-tabel:

Besluit (Goedgekeurd/Afgekeurd):

Opmerkingen / herstelacties:

Naam controleur

Datumdocument

Corsanummer

Juistheid

Volledigheid

Leesbaarheid

Aanwezigheid van artefacten

Metadata

Opmerkingen

Legenda

Voldoet: ✔

Voldoet niet: ✖

Bijlage 5: Logboek scanneronderhoud

Scanner

Locatie

maand / jaar

Dagelijks onderhoud

Datum

Tijd

Uitvoerder

Artefacten (ja/nee)

Schoonmaak (ja/nee)

Opmerkingen

Wekelijks onderhoud

Weeknr

Datum

Uitvoerder

Schoonmaak (ja/nee)

Testscan OK (ja/nee)

Opmerkingen / Incidenten

Datum

Uitvoerder

Probleem of storing

Actie ondernomen

Escalatie naar leverancier (ja/nee)

Controles door adviseur informatiebeheer

Datum

Uitvoerder

Inrichting proces gevolgd

Actie ondernomen

Teruggekoppeld

Datum

Uitvoerder

Hardware aangepast

Software aangepast?

opmerkingen

Bijlage 6: Bronverantwoording – AQL-waarden bij digitalisering

Deze bijlage bevat een overzicht van de geraadpleegde bronnen en praktijkdocumenten waarop de AQL-waarden en aanbevelingen zijn gebaseerd.

1. Internationale norm

  • -

    ISO 2859-1: Sampling Procedures for Inspection by Attributes

    Internationale standaard voor het uitvoeren van steekproeven met AQL-methodiek.

2. Nederlandse praktijkdocumenten

  • -

    Nationaal Archief – Handreiking Vervanging Archiefbescheiden

    Richtlijnen over kwaliteitsborging bij vervanging. Geen specifieke AQL-waarden, maar het belang van steekproeven wordt benadrukt.

    https://www.nationaalarchief.nl/archiveren/kennisbank/handreiking-vervanging-archiefbescheiden

  • -

    RHC Eindhoven – Invulhandboek Vervanging (2024)

3. Gemeentelijke vervangingsbesluiten en handreikingen

  • -

    Gemeente Asten, Breda, Eindhoven – Lokale regelingen vervanging archiefbescheiden. In deze regelingen wordt het gebruik van steekproeven (o.a. AQL-methodiek) expliciet genoemd.

4. Praktijkervaring en sectorrichtlijnen

  • -

    Ervaringen en aanbevelingen vanuit leveranciers en dienstverleners in digitaliseringsprojecten (o.a. Picturae, GMS, Doxis) en archiefbeheerders die werken met AQL-waarden tussen 1% en 4% afhankelijk van risicoprofiel.

5. Risicoprofiel:

Documenttype

Risico

Aanbevolen AQL

Toelichting

Beschikkingen / besluiten (juridisch bindend)

Hoog

1,0% – 1,5%

Fouten kunnen juridische gevolgen hebben; archiefwaardige vervanging

Persoonsdossiers / vergunningen / beleidsstukken

Gemiddeld tot hoog

1,5% – 2,5%

Belangrijke administratieve en bestuurlijke waarde

Correspondentie / e-mail / verslagen

Gemiddeld

2,5%

Algemene administratieve waarde zonder juridische status

Kladversies / kopieën / bijlagen zonder bewijswaarde

Laag

4,0% – 6,5%

Fouten hebben geen gevolgen voor besluitvorming of bewijs

Interne rapportages / tijdelijke documenten

Laag

4,0% – 6,5%

Worden niet gebruikt voor archief- of bewijsdoeleinden

Bijlage 7: Format verklaring van vervanging

Ondergetekende, beheerder van de archieven van Werkzaak Rivierenland verklaart:

dat op grond van het besluit [dit besluit] d.d. [datum] de in dat besluit genoemde en hieronder gespecificeerde archiefbescheiden zijn vervanging door digitale reproducties.

Het betreft de gescande en gecontroleerde papieren archiefbescheiden die door Werkzaak Rivierenland zijn ontvangen of opgemaakt bij de uitvoering van de gemandateerde taken en eigen bedrijfsvoeringtaken, van de scandatum:

[vul in: begindatum] t/m [vul in: einddatum],

Corsa Nummer van

tot

s

met uitzonderingen van: [vul in indien van toepassing: uitzonderingen].

Corsa Nummer

reden

Deze papieren archiefbescheiden zijn vernietigd en versnipperd door de ….. volgens een gecertificeerd proces (DIN-norm 66399).

Deze verklaring wordt opgeslagen in Corsa in zaaktype B1890: Archief conversie, migratie of vervanging ovv periode vernietiging.

Plaats:

Datum:

Ondertekening:

Bijlage 8: Logboek kleine veranderingen

Kleine veranderingen in het vervangingsproces worden door adviseur informatiebeheer en bijgehouden in het onderstaande logboek.

Wat is gewijzigd

Waarom is dit gewijzigd

Door wie is dit gewijzigd

Wanneer is dit gewijzigd

Bijlage 9: Vervangingsbesluit

Besluit vervanging papieren archiefbescheiden.

Besluit van het dagelijks bestuur van Werkzaak Rivierenland:

  • -

    gelet op artikel 7 van de Archiefwet 1995, artikel 6, tweede lid van het Archiefbesluit 1995 en de regeling van de minister van Onderwijs, Cultuur en Wetenschap van 6 december 2012, nr. Wjz/466161 (10265), tot wijziging van de Archiefregeling in verband met het stellen van nadere regels omtrent vervanging;

  • -

    gelet op het positief advies van de archivaris van Werkzaak Rivierenland op het besluit tot vervanging van de papieren archiefbescheiden;

BESLUIT:

Artikel 1

  • a.

    Over te gaan tot vervanging van papieren archiefbescheiden die door Werkzaak Rivierenland worden ontvangen of opgemaakt bij de uitvoering van de gemandateerde taken, en de eigen bedrijfsvoeringstaken die op grond van de Selectielijst gemeenten en intergemeentelijke organen 2020 voor bewaring of vernietiging in aanmerking komen, waarna deze papieren archiefbescheiden worden vernietigd.

  • b.

    Reproductie geschiedt op de wijze zoals omschreven in het vastgestelde Handboek vervanging archiefbescheiden Werkzaak Rivierenland.

Artikel 2

Dit besluit treedt in werking met ingang van de eerste dag na van bekendmaking op www.overheid.nl.

Artikel 3

Dit besluit kan worden aangehaald als: Besluit vervanging papieren archiefbescheiden Werkzaak Rivierenland 2025.

Het Handboek vervanging archiefbescheiden maakt integraal onderdeel uit van dit besluit tot vervanging van papieren archiefbescheiden.

Aldus vastgesteld in de vergadering van het Dagelijks Bestuur van Werkzaak Rivierenland op 12 februari 2026.

Voorzitter

Secretaris

Bijlage 10: Advies Regionaal Archief Rivierenland.

afbeelding binnen de regeling