Permanente link
Naar de actuele versie van de regeling
https://lokaleregelgeving.overheid.nl/CVDR759870
Naar de door u bekeken versie
https://lokaleregelgeving.overheid.nl/CVDR759870/1
Protocol openbaarmaking Wmo-toezicht
Geldend van 02-04-2026 t/m heden met terugwerkende kracht vanaf 01-01-2026
Intitulé
Protocol openbaarmaking Wmo-toezichtIngangsdatum: 1 januari 2026
Met dit protocol legt GGD regio Utrecht vast hoe toezichtrapporten in het kader van de Wet maatschappelijke ondersteuning (Wmo) openbaar worden gemaakt. Het protocol is gebaseerd op de Wet open overheid (Woo), de Algemene wet bestuursrecht (Awb) en de Algemene verordening gegevensbescherming (AVG), en borgt een zorgvuldige, transparante en eenduidige werkwijze.
Belangrijkste wijziging per 1 januari 2026: naast de bestaande actieve openbaarmaking van rapporten uit het reguliere kwaliteitstoezicht worden voortaan ook rapporten uit signaalgestuurd onderzoek actief gepubliceerd. Deze uitbreiding vergroot de transparantie, versterkt de lerende functie van het toezicht en geeft burgers, gemeenten en aanbieders inzicht in urgente kwaliteitskwesties.
1. Grondslag en uitgangspunten
De Woo vormt de primaire basis voor openbaarmaking van toezichtrapporten, met als uitgangspunt dat overheidsinformatie in beginsel openbaar is, met enkele uitzonderingsgronden (artikel 5 Woo). Openbaar gemaakte informatie dient actueel, nauwkeurig en vergelijkbaar te zijn.
De Awb stelt dat het besluit tot actieve openbaarmaking een formeel besluit is (artikel 1:3 Awb), waartegen bezwaar en beroep mogelijk is. De beginselen van behoorlijk bestuur zijn van toepassing, waaronder het vertrouwensbeginsel en het zorgvuldigheidsbeginsel. Zo moet de toezichthouder gerechtvaardigde verwachtingen bij aanbieders honoreren, en dient het proces zorgvuldig te worden voorbereid, onder meer door belanghebbenden vooraf te informeren over het voornemen tot openbaarmaking en hen de gelegenheid te bieden een zienswijze te geven (artikel 4:8 Awb).
De AVG vereist zorgvuldige verwerking van persoonsgegevens. Persoonsgegevens mogen alleen worden verwerkt indien dit strikt noodzakelijk is; bedrijfsnamen en andere openbare gegevens mogen in de regel worden opgenomen.
Transparant toezicht
Goed toezicht voldoet aan zes principes: selectief, slagvaardig, samenwerken, onafhankelijk, professioneel en transparant. Actieve openbaarmaking valt onder het principe van transparantie en heeft meerdere doelen:
- •
Inzicht geven aan gemeenten en burgers rondom de kwaliteit van Wmo-voorzieningen, bijvoorbeeld ten behoeve van de aanvraag en inkoop van ondersteuning.
- •
Het bieden van een (mogelijke) stimulans voor aanbieders om de vereiste verbetering in de kwaliteit van de ondersteuning aan te brengen. Publicatie kan de reputatie van een aanbieder positief of negatief beïnvloeden.
- •
Lerend effect creëren voor andere aanbieders, door inzicht te bieden in de toetsingscriteria en –procedures.
- •
Ondersteunen van andere toezichthouders en partijen die eigen onderzoek overwegen. Dit kan op het gebied van kwaliteit, rechtmatigheid, ketensamenwerking of arbeidsrecht, de landelijke inspecties en zorgkantoren. Het rapport kan bijdragen in de beeldvorming of informatie voorziening van een dergelijke partij.
- •
Verantwoording afleggen over de effectiviteit van het toezicht.
Actieve en passieve openbaarmaking
Toezichtrapporten kunnen zowel actief als passief openbaar worden gemaakt.
Bij actieve openbaarmaking maakt het bestuursorgaan uit eigen beweging informatie openbaar. Dit betreft eindrapporten waarin de aanbieder de gelegenheid heeft gehad om feitelijke onjuistheden aan te geven en een zienswijze aan te leveren. Deze rapporten bevatten de uitkomsten van onderzoek waarin de Wmo-toezichthouder een oordeel geeft over de kwaliteit van de geboden voorziening.
Wanneer een inwoner een verzoek indient tot openbaarmaking, is er sprake van passieve openbaarmaking (artikel 4 Woo). In dergelijke gevallen wordt vaak om meer documenten gevraagd dan alleen het toezichtrapport.
Actieve openbaarmaking in Regio Utrecht
Sinds 2021 publiceert regio Utrecht actief toezichtrapporten uit het reguliere kwaliteitstoezicht. Met ingang van 1 januari 2026 worden ook rapporten uit signaalgestuurd onderzoek actief openbaar gemaakt.
2. Voorwaarden en procedure
Voorwaarden voor actief openbaar maken
- 1.
Mandaat
De gemeenten hebben middels een mandaatbesluit de openbaarmaking van de toezicht- rapporten bij de GGDrU belegd.
- 2.
Toetsingskader
Het Kader toezicht Wmo GGDrU 2021, met daarin een toetsingskader, is door de werkgroep Wmo is vastgesteld. De normen in het toetsingskader zijn een concrete uitwerking van de Wmo 2015.
- 3.
Handhavingskader
Het Regionaal kader handhaving Wmo (geldend vanaf 12-10-2021 tot heden) bevat informatie over openbaarmaking
- 4.
Vaststellen Protocol openbaarmaking
Het Algemeen Bestuur van GGDrU stelt dit protocol vast. Elk college van B&W stelt daarna het protocol (met terugwerkende kracht) vast middels een besluit.
- 5.
Informeren aanbieders
GGDrU en gemeenten informeren de Wmo-aanbieders over openbaarmaking van rapporten.
Per onderzoek volgt GGDrU het volgende proces:
- 1.
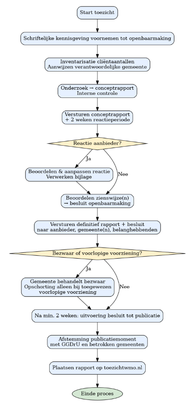
De toezichthouder brengt de aanbieder bij de start van het toezicht, schriftelijk op de hoogte van het voornemen tot openbaarmaking.
- 2.
De toezichthouder inventariseert de cliëntaantallen die worden aangedragen door de gemeenten waarvoor het toezicht wordt uitgevoerd. De gemeente met het grootst aantal cliënten, behandelt in beginsel de eventuele bezwaren op openbaarmaking af. GGDrU meldt dit bij de betreffende gemeente.
- 3.
De toezichthouder stelt na het onderzoek een conceptrapport op. Deze wordt intercollegiaal gecontroleerd op tekstuele en inhoudelijke beschrijving.
- 4.
De aanbieder ontvangt het conceptrapport en kan tot uiterlijk 2 weken na verzending van het conceptrapport een schriftelijke reactie geven. Dit betreft:
- •
Feitelijke onjuistheden/onvolledigheden die in het conceptrapport aangepast worden indien ondersteunend bewijs is aangeleverd;
- •
Een schriftelijke reactie waarin de aanbieder kan reageren op de inhoud van het rapport. In de schriftelijke reactie mogen niet voorkomen:
- o
(bijzondere) persoonsgegevens;
- o
bedrijfsnamen of bedrijfsgegevens van derden;
- o
strafbare of aanstootgevende teksten;
- o
reclame-uitingen.
- o
- •
Een zienswijze op het voornemen tot openbaarmaking van het rapport. Hierin kan een aanbieder onderbouwen waarom (een specifiek onderdeel van) het rapport niet openbaar gemaakt dient te worden.
- •
- 5.
De toezichthouder Wmo beoordeelt of de schriftelijke reactie op de inhoud van het rapport van de aanbieder aan deze eisen voldoet en past deze waar nodig aan. Dit kan door woorden onleesbaar te maken. Een reactie die te laat is ingediend, wordt niet verwerkt.
- 6.
De schriftelijke reactie wordt na ontvangst zo spoedig mogelijk verwerkt. De schriftelijke reactie is een bijlage van het rapport, waarna het rapport definitief wordt gemaakt.
- 7.
De toezichthouder Wmo, die op grond van ondermandatering van de Directeur Publieke Gezondheid GGDrU bevoegd is, beoordeelt de binnengekomen zienswijze(n) op openbaarmaking en besluit namens de colleges al dan niet tot het openbaar maken van het rapport.
- 8.
De aanbieder, de betreffende gemeente(n) en de eventueel belanghebbenden worden geïnformeerd: het definitieve rapport en het besluit tot openbaarmaking worden gestuurd. Hierin staan ook de mogelijke rechtsmiddelen opgenomen en de gemeente waar de aanbieder zich toe kan richten. In beginsel wordt uitgegaan van de gemeente waar het grootste aantal cliënten, die ondersteuning ontvangen van de aanbieder, woont. Dit beginsel volgt de lijn vanuit het handhavingskader. In bijlage 2 is dit nader beschreven.
- 9.
De aanbieder en andere belanghebbenden hebben op grond van de Woo 2 weken, na het versturen van het besluit tot openbaarmaking, de gelegenheid tot het aanvragen van een voorlopige voorziening bij de rechtbank om het openbaarmakingsbesluit op te schorten.
- 10.
Indien een aanbieder een bezwaarschrift indient tegen het besluit tot openbaarmaking van een rapport, is de verantwoordelijke gemeente (zie punt 8) belast met de behandeling van dat bezwaar. Zowel het indienen van het bezwaarschrift als de behandeling ervan vindt plaats bij de betreffende gemeente. Alleen het indienen van een bezwaarschrift tegen het besluit tot openbaarmaking is niet voldoende om de publicatie tegen te gaan. Bezwaar heeft geen opschortende werking, het aanvragen van een voorlopige voorziening wel.
- 11.
De gemeente gaat na minimaal 2 weken over tot uitvoering van het besluit tot openbaarmaking (publicatie)
- -
indien er geen bezwaar is gemaakt of;
- -
er is bezwaar gemaakt maar er is geen voorlopige voorziening is aangevraagd of;
- -
de voorlopige voorziening is afgewezen of;
- -
het bezwaar is niet gegrond verklaard.1
- -
- 12.
De gemeente stemt met GGDrU en met de andere betrokken gemeente(n) het moment van publicatie af.
- 13.
Het rapport wordt door GGDrU online geplaatst op www.toezichtwmo.nl
Ondertekening
Bijlage 1: Stroomschema procedure openbaarmaking
Bijlage 2: Concept afspraken bezwaarafhandeling gemeenten
Inkoopregio
De regio Utrecht voert het Wmo-toezicht uit voor 25 gemeenten die onderverdeeld zijn in inkoopregio’s (gemeente Rhenen en inkoopregio Vallei vormen voor het toezicht een inkoopregio). Elke inkoopregio heeft samen met GGDrU een jaarplan opgesteld voor de uit te voeren onderzoeken. Deze onderzoeken worden dus voor meerdere regiogemeenten uit de betreffende inkoopregio uitgevoerd.
Gemeente in de lead: de gemeente met het grootst aantal cliënten die ondersteuning van de aanbieder ontvangt van de te toetsen voorziening(en). Deze informatie wordt door de TZH bij de start van het toezicht opgevraagd bij de betreffende gemeenten (om de steekproef van de cliënten te bepalen). Bij de start van ieder onderzoek wordt dus direct bepaald welke gemeente genoemd wordt in het besluit tot openbaarmaking. Dit sluit aan bij de afspraken die zijn gemaakt in het handhavingsbeleid.
Er kan door de betreffende regiogemeenten worden afgeweken van dit beginsel. Wat de betreffende regiogemeenten hierover onderling afstemmen dienen zij ook in te regelen en bij de start van het onderzoek aan GGDrU te communiceren. Hebben meerdere gemeenten een gelijk aantal cliënten, dan kunnen de regiogemeenten op basis van andere variabelen tot een keuze komen (te denken valt aan: plaats van vestiging van aanbieder, clientpopulatie van andere Wmo-voorzieningen e.d.)
Regio-overstijgend
GGDrU voert, naast de 6 jaarplannen voor de inkoopregio’s, ook onderzoeken uit die regio- overstijgend zijn.
Voor de afhandeling van deze bezwaren zijn ook afspraken gemaakt.
De afspraken zijn afhankelijk van de inrichting van het regio-overstijgende toezicht.
1: Thematisch toezicht
Als een thema wordt gekozen, dan wordt voor elke inkoopregio dat thema onderzocht. Elke inkoopregio ontvangt een eigen rapport en daarvoor worden de afspraken meegenomen die gemaakt zijn voor de desbetreffende inkoopregio.
Bovenop de 6 onderzoeken vindt een analyse plaats van het thema waarin bevindingen van de aanbieders niet herleidbaar worden beschreven. Deze analyse is gericht op inkoopeisen en beleid met betrekking tot het thema, en kan bijvoorbeeld best pratices of does en don’ts beschrijven. De analyse resulteert in een rapport welke niet naar de aanbieders worden gestuurd, en waartegen ook geen bezwaar kan worden ingediend.
2: Toezicht bij aanbieders die in meerdere inkoopregio’s werkzaam zijn
Als voor het regio-overstijgend onderzoek aanbieders worden geselecteerd die in meerdere inkoopregio’s werkzaam zijn, dient er vooraf een afspraak gemaakt te worden welke gemeente het eventuele bezwaar afhandelt. Ook hier geldt het beginsel van de gemeente met het grootst aantal cliënten.
Ziet u een fout in deze regeling?
Bent u van mening dat de inhoud niet juist is? Neem dan contact op met de organisatie die de regelgeving heeft gepubliceerd. Deze organisatie is namelijk zelf verantwoordelijk voor de inhoud van de regelgeving. De naam van de organisatie ziet u bovenaan de regelgeving. De contactgegevens van de organisatie kunt u hier opzoeken: organisaties.overheid.nl.
Werkt de website of een link niet goed? Stuur dan een e-mail naar regelgeving@overheid.nl