Evenementenbeleid gemeente Katwijk

Geldend van 17-03-2026 t/m heden met terugwerkende kracht vanaf 29-01-2026

Intitulé

Evenementenbeleid gemeente Katwijk

De raad van de gemeente Katwijk;

gelezen het voorstel van burgemeester en wethouders van Katwijk van 4 november 2025;

gelet op artikel 147, lid 2 Gemeentewet in samenhang met artikel 108, lid 1 Gemeentewet 

B E S L U I T :

  • 1.

    Het bijgevoegde Evenementenbeleid gemeente Katwijk vast te stellen.

  • 2.

    Het vastgestelde Evenementenbeleid het beleidskader voor de vergunningverlening en ondersteuning van evenementen te laten zijn.

  • 3.

    Een incidenteel budget van totaal € 100.000 beschikbaar te stellen voor pilot evenementencoördinator voor de jaren 2026 en 2027 (per jaar € 50.000).

  • 4.

    Voor het opstellen van de locatieprofielen van evenemententerreinen een incidenteel budget van € 20.000 beschikbaar stellen voor het jaar 2026.

  • 5.

    Een incidenteel budget van € 5.000 beschikbaar stellen in 2026 voor de actualisatie van het verkeersprotocol voor evenementen gebaseerd op het nieuw (vast te stellen) Evenementenbeleid en het toetsingskader gemeentelijke ondersteuning bij evenementen.

  • 6.

    Bij de eerstvolgende actualisatie van de investeringsagenda een nadere concretisering op te nemen van benodigde investeringen op evenementenlocaties.

  • 7.

    Het budget voor de Subsidieregeling toeristische evenementen gemeente Katwijk vanaf 2027 structureel te verhogen van € 30.500 naar € 61.000 per jaar.

  • 8.

    De budgettaire consequenties hiervan in de meerjarenbegroting 2026 te verwerken ten laste van het begrotingssaldo middels bijgevoegde begrotingswijziging nummer 7 van 2026. Hierin worden de incidentele lasten gedekt door de Algemene reserve en de structurele lasten worden ten laste gebracht van het begrotingssaldo.

1. Introductie

1.1. Het belang van evenementen in Katwijk

Evenementen zijn van groot belang voor de gemeente Katwijk. Ze leveren een belangrijke bijdrage aan de sociale cohesie, culturele identiteit, levendigheid en de economische vitaliteit van de gemeente. In Katwijk wordt een breed scala aan evenementen georganiseerd. De volksfeesten, evenementen op feestdagen, verschillende festivals, sportevenementen en buurtevenementen, ze leveren allen een belangrijke bijdrage aan een aantrekkelijke gemeente.

Evenementen zijn alle voor publiek toegankelijke festivals en evenementen die zowel buiten als (deels) binnen plaatsvinden en onderdeel uitmaken van de jaarlijks terugkerende kalender van activiteiten in de gemeente. De betreffende evenementen en festivals vinden in het algemeen plaats in de openbare ruimte. Zij hebben veelal een evenementenvergunning nodig om georganiseerd te kunnen worden. De evenementen kunnen (deels) gratis toegankelijk zijn en er kan sprake zijn van ticketverkoop.

Dit beleid legt de nadruk op evenementen in de buitenruimte en heeft geen betrekking op binnen locaties, zoals sportaccommodaties en verenigingsgebouwen, mede omdat de impact op de omgeving van evenementen in binnen accommodaties doorgaans minder groot is. Dat laat echter onverlet dat evenementen binnen ook van grote waarde kunnen zijn voor de gemeente Katwijk. Het meest sprekende voorbeeld hiervan is de theatervoorstelling Soldaat van Oranje, die een landelijke brede aantrekkingskracht heeft en bijdraagt aan de bekendheid en promotie van Katwijk, maar ook het binnen evenement Mannenzang draagt positief bij aan de bekendheid en culturele identiteit van Katwijk.

1.1.1. Sociaal-maatschappelijke waarde

Evenementen bevorderen sociale samenhang, gaan eenzaamheid tegen, zorgen voor verbinding tussen mensen en versterken de binding met het eigen dorp. Evenementen zorgen voor levendigheid binnen de gemeente en voorzien in een behoefte bij mensen aan ontspanning en vermaak. Evenementen dragen ook bij aan een gezonde en actieve levensstijl. Sportieve evenementen stimuleren beweging en versterken het gevoel van welzijn. Sportieve evenementen motiveren mensen om in beweging te blijven. De combinatie van sport, natuur en gemeenschapsgevoel maakt deze evenementen waardevol voor de fysieke en mentale gezondheid van deelnemers van alle leeftijden.

Het zijn vaak vrijwilligers die evenementen organiseren. Hun bijdrage is essentieel. Zonder hen kunnen veel evenementen niet georganiseerd worden. Andersom dragen evenementen ook bij aan het in stand houden van vrijwilligersorganisaties en stichtingen en maakt het organiseren van evenementen vrijwilligersorganisaties minder afhankelijk van externe financiers zoals de gemeente.

1.1.2. Economische waarde

Evenementen hebben ook een economisch effect. De bezoekers van evenementen en festivals maken gebruik van restaurants, cafés, winkels en overnachten mogelijk in Katwijk. Ook houden veel verschillende partijen zich bezig met het organiseren van evenementen en levert het werkgelegenheid op. Zo dragen evenementen bij aan de economische activiteit en de werkgelegenheid in Katwijk en het in stand houden van een goed voorzieningenniveau voor bewoners en bezoekers.

Bij de meeste evenementen zijn bezoekers de eigen inwoners of afkomstig uit de directe omgeving. Een gevarieerd aanbod van evenementen trekt bewoners en bezoekers aan en maakt Katwijk een interessante plek voor verblijf of bezoek.

1.1.3. Promotionele waarde

Evenementen kunnen positief bijdragen aan de profilering van Katwijk. Ze kunnen mede bepalend zijn voor de sfeer en de levendigheid binnen de gemeente en kunnen een positief effect hebben op het imago en de aantrekkingskracht van Katwijk.

Door een goed aanbod van evenementen, verspreid over het jaar, kan Katwijk haar naamsbekendheid vergroten. Katwijk kiest voor een profilering van die evenementen op lokaal en regionaal niveau, die past bij het profiel van Katwijk. De evenementen worden gebruikt om Katwijk nog meer op de kaart te zetten. Katwijk heeft als onderscheidend profiel in de Omgevingsvisie gekozen voor profilering als familie badplaats: kleinschalig, bruisend en toegankelijk. De huidige profilering van Katwijk wordt bijgesteld naar moderne, gastvrije badplaats: kleinschalig, bruisend en toegankelijk. Daarmee wordt beter aangesloten bij de bredere doelgroep en hedendaagse uitstraling van Katwijk.

1.2. Identiteit Katwijk

De locatie, de ruimtelijke vorm van een gebied, het gebruik ervan door bewoners, ondernemers en bezoekers, hun eigenschappen en waardeoriëntaties en hun manier van omgaan met elkaar bepalen gezamenlijk de identiteit van een gebied.

Katwijk bestaat uit verschillende dorpskernen, elk uniek maar onderling verbonden. Katwijk aan Zee, Katwijk Noord, Katwijk aan den Rijn, Valkenburg en Rijnsburg zijn onderscheidend van elkaar, maar vormen samen een hechte eenheid. Kenmerkend voor de gemeente Katwijk is de ligging aan de kust en de Rijn, midden in het duin- en bollengebied en dichtbij stedelijke voorzieningen.

De kracht van Katwijk is het leven in rustige kernen, dichtbij zee en stedelijke voorzieningen. De kernen vormen hechte gemeenschappen, gekenmerkt door saamhorigheid, tradities, nuchterheid en verbondenheid met de omgeving. De verbondenheid met de zee en met de Rijn is diep geworteld in de cultuur en het erfgoed van Katwijk.

Katwijk kent een groot en actief verenigingsleven met veel vrijwilligers. Het kerkelijk leven, de koningsgezindheid en het rijke verenigingsleven zijn een wezenlijk onderdeel van de samenleving en mede bepalend voor de identiteit van Katwijk. Dit uit zich onder andere in het respecteren van de zondagsrust, de Oranjeverenigingen en de vele leden van sport- en muziekverenigingen. Ook de visserijgeschiedenis en de sierteelt- en bloemenhandel dragen nadrukkelijk bij aan het erfgoed en de identiteit van Katwijk.

Katwijk ontwikkelt zich als een moderne, gastvrije badplaats die haar erfgoed, natuur en traditionele waarden koestert. De balans tussen levendigheid en rust, tussen traditie en vernieuwing, maakt Katwijk aantrekkelijk voor bewoners, bezoekers en ondernemers.

De identiteit van Katwijk komt tot uiting in de vele evenementen die jaarlijks worden georganiseerd. De volksfeesten in de kernen, de paardenmarkten in Valkenburg en Rijnsburg, de viering van Koningsdag en de Flowerparade, ze hebben elk hun eigen karakter en diepe wortels in de geschiedenis van Katwijk. Daarnaast versterken festivals zoals bijvoorbeeld het Noordzee Zomerfestival en Haringrock niet alleen de lokale economie en het toerisme, maar zijn zij ook een eigentijdse uiting van de cultuur, saamhorigheid en gemeenschapszin die Katwijk kenmerken.

1.3. Trends en ontwikkelingen – Evenementen onder druk

Door maatschappelijke veranderingen en wetgeving wordt van de gemeente verwacht (nog) meer oog te hebben voor het verantwoord laten verlopen van evenementen. Dit zowel op het gebied van openbare orde en veiligheid als op het gebied van hinder voor de omgeving. Tegelijkertijd geldt steeds meer wet- en regelgeving waar de organisatoren rekening mee moeten houden. Denk bijvoorbeeld aan wet- en regelgeving op het gebied van verduurzaming, waaronder circulaire bekers en natuurbescherming. Daarnaast staat de inzet van de hulpdiensten onder druk vanwege beperkte capaciteit. Dat heeft effect op de evenementen. Het totaal van deze aspecten heeft er toe geleid dat steeds meer verantwoordelijkheden bij de organisator zijn komen te liggen. Als gevolg hiervan is het vergunningenproces complexer geworden.

Organisatoren van evenementen hebben te maken met kostenstijgingen, personeelstekorten (inzet vrijwilligers) en dalende inkomsten. Vrijwilligersorganisaties lopen daarbij in toenemende mate financiële risico’s, mede door strengere veiligheidseisen. Om een evenement toch doorgang te laten vinden zijn organisatoren bijvoorbeeld genoodzaakt de kosten door te berekenen aan de bezoekers. Door de hogere prijs van tickets en consumpties kunnen bezoekers wegblijven of minder besteden. Weersomstandigheden kunnen hier ook een rol spelen.

Sponsoring van evenementen staat onder druk, bedrijven zijn terughoudend met sponsoring. Veel organisatoren kunnen de begroting niet (meer) sluitend krijgen, waardoor het steeds ingewikkelder wordt om een evenement kwalitatief hoogwaardig én veilig te organiseren. Met name de gratis toegankelijke evenementen komen hierdoor onder druk te staan. Organisatoren doen steeds vaker een beroep op de gemeente en worden ook steeds afhankelijker van een financiële bijdrage. Uiteindelijk kunnen bepaalde evenementen als gevolg hiervan verdwijnen.

1.4. Naar een nieuw evenementenbeleid

1.4.1. Relevante kaders

Omgevingsvisie Katwijk en Maatschappelijke Agenda Katwijk 2024-2028

De Omgevingsvisie Katwijk 2021 schetst een lange termijn visie op de ruimtelijke ontwikkeling van de gemeente. In de visie staat beschreven dat de kracht van Katwijk het leven in rustige kernen is, dichtbij de kust en in de buurt van stedelijke voorzieningen. De sociale gemeenschappen in Katwijk zijn al lang heel sterk. Ze leveren een waardevolle bijdrage aan een levendige gemeente. In de ontwikkelstrategie Sterke Kust zet Katwijk met doelstelling 1 in op het versterken en innovatiever maken van de economie. Het behouden van evenementen en festivals moet daaraan bijdragen. Doelstelling 4 uit de Omgevingsvisie zet in op het bouwen aan inclusieve kernen met een sterke sociale samenhang. Middel om dat te bereiken zijn evenementen aan de kust, met behoud van de leefbaarheid als randvoorwaarde.

Hoofddoel van de Maatschappelijke Agenda is dat iedereen in Katwijk mee moet kunnen doen. Ook hier staat beschreven dat de sociale gemeenschappen binnen de verschillende kernen al eeuwenlang een sterke basis vormen waarop de Katwijkse samenleving is gebouwd. Ze zijn erg waardevol en leveren een belangrijke bijdrage aan een leefbare en gezonde gemeente. Evenementen bevorderen de sociale samenhang, gaan eenzaamheid tegen. Initiatieven die in de samenleving ontstaan en ervoor zorgen dat iedereen mee kan doen, worden door de gemeente van harte ondersteund.

De gemeente omarmt het ‘Verdrag inzake de rechten van personen met een handicap’. De Katwijkse samenleving moet toegankelijk zijn voor alle inwoners, ook voor inwoners die te maken hebben met een beperking.

Coalitieakkoord 2022 – 2026

De centra van Katwijk zijn gezellig, bruisend en leefbaar. In de centra van Katwijk kun je winkelen, uit eten, uitgaan en er zijn de nodige gezellige evenementen. De ambitie staat opgenomen om de tijden voor de horeca en evenementen te verruimen. In Katwijk aan den Rijn komt een permanente evenementenlocatie voor de Oranjevereniging. Ook wordt ingezet op het realiseren van meer terreinen voor evenementen in Katwijk Noord. Mogelijke locaties die genoemd worden zijn De Goerie en voetbalvelden. In het Coalitieakkoord wordt ook gesproken over het multifunctioneel gebruik van voorzieningen, waaronder sportaccommodaties. Daarnaast staat in het coalitieakkoord opgenomen dat evenementen voor zondag 07.00 uur moeten zijn afgebroken.

Begroting 2025

Evenementen dragen bij aan saamhorigheid en trekken bezoekers en toeristen aan. In het kader van de veiligheid maakt de gemeente afspraken met de hulpdiensten en organisatoren, om evenementen veilig te laten verlopen en overlast voor de omgeving te beperken. In 2025 wordt een nieuw evenementenbeleid opgeleverd. Met de subsidieregeling toeristische evenementen wordt een belangrijke bijdrage geleverd aan de toeristische promotie en meer bezoekers. De samenwerking met Stichting Flower Parade Rijnsburg wordt gecontinueerd. Het evenementenbeleid kent een duidelijke relatie met de herziening van het strandbeleid, dat ook in 2025 zal worden opgepakt.

Economische Agenda

Binnen het beleidsthema toerisme en recreatie is als doelstelling geformuleerd om meer bezoekers aan te trekken, mede door promotie en het stimuleren en faciliteren van evenementen.

Gemeentewet

In artikel 174 van de Gemeentewet:

  • -

    De burgemeester is belast met het toezicht op de openbare samenkomsten en vermakelijkheden alsmede op de voor het publiek openstaande gebouwen en daarbij behorende erven.

  • -

    De burgemeester is bevoegd bij de uitoefening van het toezicht, bedoeld in het eerste lid, de bevelen te geven die met het oog op de bescherming van veiligheid en gezondheid nodig zijn.

  • -

    De burgemeester is belast met de uitvoering van verordeningen voor zover deze betrekking hebben op het in het eerste lid bedoelde toezicht.

APV

In de APV is in artikel 2:25 vastgelegd op welke wijze de burgemeester zijn bevoegdheid tot het verlenen van een evenementenvergunning uitvoert. Artikel 2:24 bevat een omschrijving van de definitie van een evenement.

Toetsen van de vergunning gebeurt met name op openbare orde, veiligheid en beheersbaarheid en niet op inhoud en meerwaarde voor de gemeente.

Daarnaast is vastgelegd op welke wijze het college haar bevoegdheid tot het verlenen van een ontheffing van het verbod voor het maken van geluidhinder op grond van artikel 4:6 van de APV vormgeeft. Onder andere de omgang met incidentele en collectieve festiviteiten komt aan de orde.

Omgevingsplan

De planologische borging van evenementen vindt plaats in het omgevingsplan. Hierin wordt bepaald op welke locaties evenementen kunnen plaatsvinden en onder welke ruimtelijke voorwaarden. Evenementenlocaties moeten voldoen aan evenredige toedeling van functies aan locaties, waarbij de impact op de fysieke leefomgeving wordt getoetst.

De locatieprofielen, waarin de voorwaarden en eigenschappen van evenementenlocaties beschreven staan, zijn een nadere uitwerking van het evenementenbeleid en vormen de grondslag voor het omgevingsplan. Het vaststellen van een wijziging van het omgevingsplan, waarin de evenementenlocaties worden meegenomen is een bevoegdheid van de gemeenteraad. Het vaststellen van de locatieprofielen, als nadere uitwerking van het evenementenbeleid, is een bevoegdheid van het college.

Subsidieregeling toeristische evenementen

Op grond van de Subsidieregeling toeristische evenementen gemeente Katwijk kunnen organisatoren van evenementen jaarlijks een aanvraag voor subsidie indienen. De subsidieregeling heeft als doel het stimuleren van bovenlokale toeristische evenementen die een bijdrage leveren aan de economie, het toeristische karakter en het imago van Katwijk. Het jaarlijks beschikbaar budget is vastgesteld op € 61.000,-.

Evenementenbeleid 2016

Het vigerend evenementenbeleid schetst primair een kader waarop vergunningverlening kan plaatsvinden, op thema’s als openbare orde en veiligheid, volksgezondheid en milieu. Het beleid is als beleidsregel vastgesteld door zowel de burgemeester als het college.

Het beleid bevat geen visie op evenementen, hoewel dat wel de expliciete wens is van de gemeenteraad. Ook een aantal landelijke trends en ontwikkelingen hebben momenteel geen plek in het beleid. Hierbij kan onder andere gedacht worden aan zaken op het gebied van duurzaamheid, gezondheid en toegankelijkheid, zoals het verbod op het gebruik van wegwerpplastic, regels over stikstofuitstoot en het bevorderen van de toegankelijkheid van evenementen. De wens van de gemeenteraad is een nieuw integraal evenementenbeleid dat zowel veiligheidskaders, als economische profileringskansen omvat en ook ingaat op de maatschappelijke waarde van evenementen.

1.4.2. Participatie en Proces

Participatie is een belangrijk onderdeel geweest in de totstandkoming van het nieuwe integrale evenementenbeleid. De totstandkoming van het nieuwe beleid kent een lange aanloopperiode. In 2022 en 2023 is bij belanghebbenden al veel informatie opgehaald over waar een nieuw evenementenbeleid aan moet voldoen. De uitkomsten hiervan zijn als basis gebruikt bij de nieuwe participatieronde in het najaar van 2024 en begin 2025, waarbij vooral getoetst is of de opgehaalde informatie nog actueel was.

Daarnaast heeft de laatste participatieronde veel informatie opgeleverd over wat goed gaat, wat verbeterpunten zijn en hebben belanghebbenden hun visie kunnen geven op een nieuw evenementenbeleid.

De opgehaalde informatie uit het gehele participatietraject is gebruikt bij het opstellen van een nieuw beleid. In het verwerken van de reacties is getracht zoveel mogelijk tegemoet te komen aan zowel de ambtelijke reacties als die van partners in de gemeente, met als resultaat voorliggende nota. Deze nota vormt het beleidsmatig kader voor het nieuwe evenementenbeleid voor de periode vanaf 2025. Er is bewust geen eindtijd aangegeven. Periodiek wordt de werking van het beleid geëvalueerd en zo nodig aangepast.

2. Visie, ambities en doelen

2.1. Visie

Katwijk heeft een breed en divers evenementenaanbod dat nauw aansluit bij het unieke karakter van onze kustgemeente. Evenementen spelen een belangrijke rol in het versterken van de lokale binding en het bevorderen van ontmoeting tussen inwoners, verschillende organisaties en verenigingen, ondernemers en bezoekers. Ze bieden niet alleen een podium voor culturele en sociale uitwisseling, maar zetten Katwijk ook op de kaart als een aantrekkelijke bestemming. De verschillende evenementen brengen de rijke cultuurhistorie van de gemeente Katwijk tot leven. Dit versterkt de lokale identiteit en gemeenschapszin en draagt bovendien bij aan het behoud van cultureel erfgoed.

Evenementen dragen bij aan een sterke lokale economie door ondernemers en toerisme te ondersteunen. Tegelijkertijd bewaken we de balans tussen leefbaarheid en levendigheid: evenementen verrijken het leven in Katwijk, maar met oog voor de rust en het welzijn van onze inwoners.

Daarnaast richten we ons op het bevorderen van duurzame en inclusieve evenementen. De impact van evenementen op het milieu wordt beperkt. Gebruik wordt gemaakt van duurzame energiebronnen, afval wordt geminimaliseerd en transport vindt duurzaam plaats. Inclusiviteit betekent dat evenementen toegankelijk zijn voor iedereen, ongeacht leeftijd, achtergrond of mobiliteit. Evenementen zorgen er bovendien voor dat alle inwoners van de gemeente Katwijk op een laagdrempelige manier in contact kunnen komen met cultuur in de vorm van muziek, theater en/of kunst.

2.2. Ambities en doelen

2.2.1. Behoud van een breed en divers aanbod, passend bij het karakter van Katwijk

Katwijk koestert een rijk en gevarieerd aanbod aan evenementen dat aansluit bij het unieke karakter van de gemeente. Onze herkenbare, terugkerende (grootschalige) evenementen vormen een stevig fundament in het jaarlijkse aanbod en dragen bij aan de identiteit van Katwijk. Deze evenementen, zoals de volksfeesten en Koningsdag kennen een lange traditie en hebben een grote maatschappelijke en culturele waarde. Maar ook de festivals, sportieve evenementen en kleinschalige initiatieven brengen mensen samen en versterken het gemeenschapsgevoel.

Tegelijkertijd respecteren we de veelzijdigheid van Katwijk. Naast de levendigheid van de kust en het centrum van Katwijk aan Zee, blijven de rustige dorpskernen een belangrijk kenmerk van onze gemeente. Het is juist deze balans tussen bruisend enerzijds en de rust en ruimte van het dorpse leven anderzijds, die Katwijk zo bijzonder maakt.

Met het behoud van een breed en divers evenementenaanbod willen we iedereen in Katwijk iets bieden: van feestelijke volksvieringen, festivals, sportieve evenementen tot kleinschalige initiatieven.

2.2.2. Evenementen versterken de lokale binding en ontmoeting

De evenementen in Katwijk spelen een belangrijke rol in het versterken van de lokale binding en het bevorderen van ontmoeting tussen inwoners. De kracht van deze evenementen ligt in het feit dat ze niet alleen vóór, maar vooral dóór de gemeenschap worden georganiseerd. Dankzij de enorme inzet van vrijwilligers en de betrokkenheid van inwoners krijgen de evenementen hun unieke en authentieke karakter.

De Oranjeverenigingen en het bruisende verenigingsleven vormen de ruggengraat van veel festiviteiten in Katwijk. Zij brengen mensen samen, creëren momenten van ontspanning en zorgen voor verbinding tussen jong en oud, buurtgenoten en verenigingsleden.

De evenementen bieden niet alleen vermaak, maar ook een kans om elkaar te ontmoeten en onderlinge banden te versterken. Dit maakt ze van onschatbare waarde voor de sociale cohesie en draagt bij aan een hechte gemeenschap waarin iedereen zich welkom voelt.

2.2.3. Evenementen zetten Katwijk op de kaart en leveren een bijdrage aan het versterken van de economie

De Katwijkse evenementen spelen een belangrijke rol in het profileren van Katwijk als een aantrekkelijke bestemming. Ze zetten de gemeente op de kaart en trekken bezoekers aan. De festiviteiten dragen niet alleen bij aan de sfeer en de levendigheid van Katwijk, maar hebben ook een directe economische impact. Bezoekers maken gebruik van de vele restaurants, cafés en winkels en kiezen voor een verblijf in de accommodaties van Katwijk.

Dit zorgt voor een verhoogde economische activiteit, die de lokale horeca, detailhandel en andere diensten ten goede komt. Evenementen stimuleren niet alleen de consumptie, maar dragen ook bij aan de werkgelegenheid, doordat veel van de activiteiten en festiviteiten afhankelijk zijn van tijdelijke krachten en lokale ondernemers.

Door deze economische dynamiek dragen evenementen direct bij aan het in stand houden van een breed gemeentelijk voorzieningenniveau. Ze versterken het imago van Katwijk als moderne, gastvrije badplaats. Zo leveren evenementen niet alleen cultuur en vermaak, maar dragen ze in belangrijke mate bij aan de vitaliteit en de toekomstbestendigheid van Katwijk.

2.2.4. Borgen van balans tussen leefbaarheid en levendigheid

Katwijk staat bekend om zijn unieke karakter als een prettige en rustige woon- en leefplek, gelegen in een dynamische en levendige omgeving aan de kust. Deze balans tussen rust en activiteit is wat Katwijk zo aantrekkelijk maakt voor zowel haar inwoners als bezoekers. Evenementen spelen hierbij een belangrijke rol, want ze dragen bij aan de levendigheid van de gemeente en bieden plezier en vermaak voor zowel inwoners als bezoekers.

Toch kan deze levendigheid soms ook zorgen voor overlast en hinder voor omwonenden. De komst van grote evenementen kan bijvoorbeeld leiden tot geluidsoverlast, drukte in de buurt of tijdelijke verstoring van de normale gang van zaken. Dit creëert een spanningsveld tussen het belang van een levendig evenementenaanbod en de wens van bewoners om in een rustige omgeving te wonen.

Om deze balans te waarborgen, is het essentieel om zorgvuldig te kijken naar de belangen van alle betrokkenen. Bij het organiseren van evenementen wordt dan ook steeds een afweging gemaakt tussen het versterken van de levendigheid van Katwijk en het behoud van de leefbaarheid voor haar inwoners. Hierbij wordt nauw samengewerkt met bewoners, organisaties en de gemeente om overlast te minimaliseren en de impact van evenementen te beperken. Denk hierbij aan geluidsbeperkingen, verkeersmaatregelen en het tijdig communiceren van evenementenplannen. Veiligheid vormt daarbij de belangrijkste randvoorwaarde bij het organiseren van evenementen. Een evenement mag nooit ten koste gaan van de veiligheid van bezoekers, deelnemers of omwonenden. In het kader van mogelijke veiligheidsrisico’s en ervaren overlast sluiten evenementen op het strand, die als hoofdactiviteit het gebruik van gemotoriseerde voertuigen hebben, niet aan bij de beleidsambities van de gemeente en passen ook niet bij het karakter van Katwijk. Daarnaast zorgen deze evenementen voor uitstoot van schadelijke stoffen en verstoring van natuurgebieden. Om deze redenen worden gemotoriseerde evenementen op het strand niet toegestaan.

Door deze afwegingen te maken, zorgen we ervoor dat Katwijk een plek blijft waar mensen graag wonen en tegelijkertijd kunnen genieten van een bruisend en gevarieerd aanbod van evenementen, zonder dat de rust, veiligheid en het woongenot in het gedrang komen.

2.2.5. Bevorderen van duurzame en inclusieve evenementen

Katwijk streeft naar evenementen die niet alleen bijdragen aan levendigheid en verbinding, maar ook duurzaam en toegankelijk zijn. Dit betekent dat we onze verantwoordelijkheid nemen om de impact op het milieu te minimaliseren en evenementen open te stellen voor iedereen in onze gemeenschap.

Duurzaamheid

Duurzaamheid is een kernwaarde bij het organiseren van evenementen in Katwijk. Door het gebruik van duurzame energiebronnen, zoals groene stroom, wordt de uitstoot van stikstof en CO₂ teruggedrongen. Om evenementenlocaties verder te verduurzamen, wordt ingezet op het realiseren van voorzieningen zoals krachtstroompunten. Daarnaast moedigen we het gebruik van herbruikbare en circulaire bekers aan, bijvoorbeeld met statiegeldsystemen.

Natuurbescherming staat centraal, zodat evenementen kunnen plaatsvinden zonder schade toe te brengen aan de waardevolle natuur en het milieu die Katwijk rijk is.

Katwijk profileert zich als een duurzame badplaats en heeft het Quality Coast-certificaat, een erkenning voor duurzame kustbestemmingen. Dit betekent dat de gemeente zich inzet voor natuurbehoud, milieuvriendelijke initiatieven en een gezonde leefomgeving.

Inclusiviteit

Inclusiviteit betekent dat evenementen in Katwijk toegankelijk zijn voor iedereen, ongeacht leeftijd, achtergrond of beperking. De gemeente omarmt het ‘Verdrag inzake de rechten van personen met een handicap’ en streeft naar een samenleving waarin iedereen mee kan doen. Dit betekent dat evenementenlocaties en faciliteiten toegankelijk moeten zijn, ook voor mensen met fysieke, of andere beperkingen. De gemeente pakt hierin haar verantwoordelijkheid door te investeren in de toegankelijkheid van evenementenlocaties en wil organisatoren actief stimuleren om bij de organisatie van evenementen aandacht te hebben voor toegankelijkheid, zodat iedereen kan deelnemen.

3. Realisatie van de ambities

Om invulling te geven aan de ambities kunnen door de gemeente verschillende instrumenten worden ingezet, waaronder subsidies, het beschikbaar stellen van faciliteiten en diensten, maar ook vergunningverlening.

In dit hoofdstuk wordt vanuit de toekomstvisie en ambities het beleidskader voor evenementen geschetst. Het kader geeft richting aan een uniform, eenduidig en transparant beleid.

Juridische verankering

Dit hoofdstuk bevat onder meer nadere regels over uitvoeringsaspecten (onder andere voorwaarden en criteria) en zijn daarmee beleidsregels. Indien noodzakelijk is het college van burgemeester en wethouders bevoegd om nadere regels vast te stellen ten aanzien van de verdere uitwerking hieromtrent, dan wel aanpassing van deze beleidsregels in hoofdstuk 3 van dit evenementenbeleid.

Daarnaast worden onderdelen van de Algemene Plaatselijke Verordening gemeente Katwijk (APV) aangepast om het nieuwe beleid juridisch te ondersteunen en uitvoerbaar te maken.

3.1. Rollen en verantwoordelijkheden

De gemeente heeft een belangrijke rol in het reguleren en faciliteren van evenementen. De gemeente initieert of organiseert, op een enkele uitzondering na, zelf geen evenementen. Het evenementenaanbod in Katwijk bestaat vooral uit initiatieven van private partijen, veelal organisaties met veel vrijwilligers.

De organisator van een evenement is verantwoordelijk voor een veilig en ordelijk verloop van het evenement. De organisator moet zich houden aan de voorschriften die verbonden zijn aan de evenementenvergunning, maar is ook verantwoordelijk voor het voldoen aan andere relevante wet- en regelgeving.

Vrijwilligers spelen een belangrijke rol bij evenementen in Katwijk. Organisatoren zijn verantwoordelijk voor een zorgvuldige inzet, duidelijke taakomschrijvingen en goede instructie, vooral bij taken met veiligheidsrisico’s. Voor vrijwilligers heeft de gemeente Katwijk een collectieve vrijwilligersverzekering afgesloten. Deze verzekering dekt onder meer aansprakelijkheid en ongevallen. Een goede begeleiding en waardering van vrijwilligers is essentieel voor een veilige en succesvolle uitvoering van het evenement.

De burgemeester is op grond van artikel 174 van de Gemeentewet en nader uitgewerkt in de APV, bevoegd tot het verlenen van evenementenvergunningen, vanwege zijn verantwoordelijkheid voor de openbare orde en veiligheid. Het college van B&W is bevoegd voor onderdelen zoals verkeer en milieu.

3.2. Kroonevenementen

De gemeente Katwijk erkent het belang van evenementen die bijdragen aan de sociale samenhang, cultuurhistorie en identiteit van de gemeente. Op basis van onderstaande criteria kan de gemeente besluiten om bepaalde evenementen specifiek te ondersteunen, bijvoorbeeld door het beschikbaar stellen van gemeentelijke diensten, materialen en financiële bijdragen.

Criteria om in aanmerking te komen voor specifieke gemeentelijke ondersteuning:

  • -

    Groot maatschappelijk belang: versterken lokale binding en ontmoeting

  • -

    Gemeentebreed, laagdrempelig en open karakter: zijn vrij toegankelijk

  • -

    Inzet van veel vrijwilligers: bij zowel de organisatie als de uitvoering

  • -

    Traditioneel en historische diepgeworteld: kennen een lange traditie en vormen een belangrijk onderdeel van de lokale cultuur en het erfgoed van Katwijk

  • -

    Geen winstoogmerk

Evenementen komen alleen in aanmerking voor de status van Kroonevenement wanneer zij naar het oordeel van het college voldoen aan alle criteria. De volgende evenementen komen hier in ieder geval voor in aanmerking: de Paardenmarkt Valkenburg, Rijnsburgse Paardenmarkt, Feestweek Rijnsburg, Najaarsfeesten Katwijk aan den Rijn, Koningsdagfestiviteiten georganiseerd door Oranjeverenigingen, de intocht van Sinterklaas en de Flowerparade.

Dit noemen we de Katwijkse Kroonevenementen. Deze naam benadrukt zowel de waardevolle traditie van de volksfeesten als de aantrekkingskracht van evenementen die Katwijk uniek maken. Het sluit goed aan bij de identiteit en het karakter van Katwijk en biedt ruimte om evenementen van groot maatschappelijk belang te ondersteunen. De Kroonevenementen worden jaarlijks door het college vastgesteld, gelijktijdig met de vaststelling van de evenementenkalender. Door deze jaarlijkse vaststelling kunnen Kroonevenementen worden toegevoegd of vervallen.

Met de organisatoren van de Katwijkse Kroonevenementen zullen afzonderlijke afspraken worden gemaakt over de gewenste ondersteuning. De gewenste ondersteuning kan bestaan uit het beschikbaar stellen van gemeentelijke diensten, materialen en/of financiële bijdragen. Als instrument wordt een zogenoemde dienstverleningsovereenkomst (DVO) gebruikt, waarin wederzijdse verplichtingen en verwachtingen helder worden vastgelegd. Een werkbare definitie van een Dienstverleningsovereenkomst (DVO) is:

“Een Dienstverleningsovereenkomst (DVO) is een schriftelijke overeenkomst tussen de gemeente Katwijk en de organisator van een Kroonevenement, waarin structureel wederzijdse rechten en plichten worden vastgelegd, een onderdeel daarvan is de gemeentelijke ondersteuning (financieel, materieel en organisatorisch), passend bij de maatschappelijke waarde van het evenement”.

3.3. Vergunningen en Evenementenkalender

Met een evenementenvergunning kan de gemeente voorwaarden verbinden aan een veilig verloop van een evenement, overlast voor de omgeving beperken en schade aan natuur en milieu minimaliseren.

Welke vergunning nodig is voor het organiseren van een evenement hangt af van diverse factoren, waaronder het type evenement, de locatie en de risicoscan. Bij het aanvragen van vergunningen wordt een onderscheid gemaakt tussen twee verschillende soorten evenementen: meldingsplichtige evenementen en vergunningsplichtige evenementen.

Meldingsplichtige evenementen

Bij meldingplichtige evenementen gaat het vaak om kleinschalige evenementen. Een meldingsplichtig evenement is een lokaal en laagdrempelig evenement dat beperkt is in omvang, bezoekersaantallen en impact op de omgeving. Hierbij kan gedacht worden aan een straatfeest of een buurtbarbecue. Het brengt weinig risico's met zich mee op het gebied van openbare orde, veiligheid en leefbaarheid.

De specifieke voorwaarden voor meldingsplichtige evenementen zijn opgenomen in de APV, artikel 2:25. De gemeente kan voor meldingsplichtige evenementen op grond artikel 2:25, lid 5 besluiten dat alsnog een vergunning vereist is in het belang van de openbare orde, openbare veiligheid, de volksgezondheid of de bescherming van het milieu. Bijvoorbeeld wandel- en sportevenementen, met impact op een veilige verkeerscirculatie en effect op de volksgezondheid (inzet EHBO).

Vergunningsplichtige evenementen

In veel gevallen is voor het organiseren van een evenement een vergunning nodig. Aan de hand van een risicoscan, conform de Handreiking Evenementenveiligheid 2018 (HEV 2018), beoordeelt de gemeente in welke categorie een evenement valt. De Veiligheidsregio Hollands Midden (VRHM) heeft ook een belangrijke rol bij het bepalen van de risicoclassificatie van evenementen. In dat kader wordt gewerkt aan een gestandaardiseerde uitvraag voor kleinschalige evenementen. Hierbij wordt kritisch gekeken naar welke informatie noodzakelijk is om tot een juiste risicobeoordeling en behandelaanpak te komen. Dit heeft als doel bij te dragen aan het verminderen van de regeldruk voor organisatoren.

Bij het aanvragen van een evenementenvergunning dient de organisator informatie aan te leveren over het activiteitenprofiel, publieksprofiel, ruimtelijk profiel, organisatieprofiel, de risico-inschatting, het draaiboek en het veiligheidsplan. Op basis hiervan vindt een beoordeling plaats door de gemeente in welke categorie een evenement past.

Uitgangspunt is dat we de organistoren zo makkelijk mogelijk willen maken bij hun vergunningsaanvraag, met lage administratieve lasten. De gemeente geeft graag hier invulling aan samen met betrokken partijen.

Regulier evenement (A)

Deze evenementen hebben minimale impact op de openbare orde, verkeerssituatie en hulpdiensten. Ze zijn goed beheersbaar en vereisen weinig of geen aanvullende veiligheidsmaatregelen. Voorbeelden zijn een braderie of kleinschalige markt. Hierbij wordt het niet noodzakelijk geacht dat openbare orde en veiligheidsdiensten (politie, gemeente en veiligheidsregio) betrokken zijn bij de voorbereiding en uitvoering van een evenement. Een melding alleen volstaat echter niet.

Aandacht evenement (B)

Deze evenementen hebben een grotere impact op de omgeving en vereisen maatregelen op het gebied van bijvoorbeeld verkeer en openbare orde. Daarbij kan een onderscheid gemaakt worden tussen B-evenementen, met een middelgroot publiek, maar zonder verhoogde veiligheidsrisico’s en B+-evenementen met veel publiek en een verhoogd risico, waaronder bijvoorbeeld de diverse volksfeesten en de jaarwisseling. Bij B+ evenementen is het noodzakelijk dat openbare orde en veiligheidsdiensten betrokken zijn bij de voorbereiding en uitvoering van een evenement.

Risicovol evenement (C)

In geval van een C-evenement is het noodzakelijk dat openbare orde en veiligheidsdiensten actief betrokken zijn bij de voorbereiding en uitvoering van een evenement. Momenteel kent Katwijk geen categorie C-evenementen.

Bij evenementen op of aan zee en het strand is vanwege het verhoogde risico altijd een evenementenvergunning vereist en moet de reddingsbrigade gelijktijdig met de aanvraag voor de evenementenvergunning in kennis gesteld worden.

De risico-inschatting is bepalend voor het te doorlopen vergunningenproces. Bij B+ evenementen en C evenementen dient door de organisatie verplicht een veiligheidsplan opgesteld te worden. Bij een B evenement kan, indien dit nodig wordt geacht, ook een veiligheidsplan verplicht worden gesteld. Een format voor een veiligheidsplan is te vinden op de gemeentelijke website en de website van de Veiligheidsregio Hollands Midden. Aan de hand van de classificatie van een evenement wordt de indieningstermijn voor een vergunning bepaald.

De volgende indieningstermijnen worden gehanteerd:

  • -

    Meldingsplichtig evenement: uiterlijk 3 weken voorafgaand aan evenement.

  • -

    Categorie A-evenement: uiterlijk 8 weken voorafgaand aan het evenement.

  • -

    Categorie B- en C-evenementen: uiterlijk 13 weken voorafgaand aan evenement.

In bijzondere gevallen kan de gemeente besluiten om van de termijnen af te wijken. Bijvoorbeeld bij het behalen van een kampioenschap of een herdenkingsdienst.

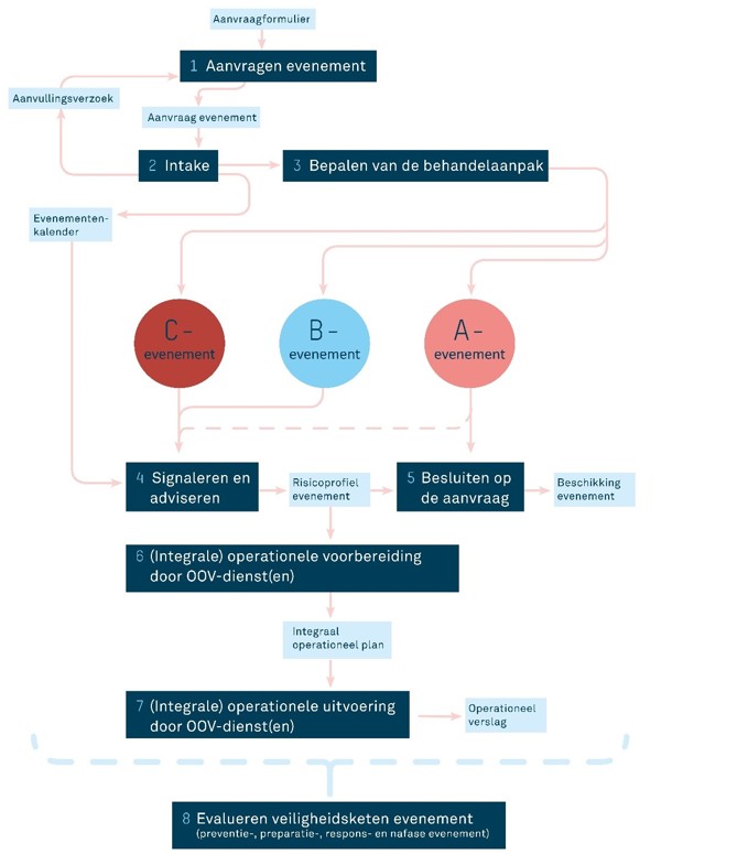
In bijlage 2 Proces evenementenvergunning, vindt een beschrijving plaats van de te doorlopen stappen bij het aanvragen van een evenementenvergunning.

Meerjarige evenementenvergunningen

Voor jaarlijks terugkerende laag risico evenementen kan de gemeente Katwijk onder bepaalde voorwaarden meerjarige vergunningen verstrekken. Dit biedt voordelen zoals administratieve lastenverlichting voor zowel de organisatie als de gemeente en zorgt voor meer zekerheid en continuïteit. Vanuit het risico voor met name de openbare orde en de veiligheid zal hier echter terughoudend mee om worden gegaan, in verband met het hoge risico dat er bestaat wanneer evenementenvergunningen routinematig en doorlopend verleend worden.

Evenementen komen in aanmerking voor een meerjarige vergunning als:

  • -

    Het een A-categorie evenement betreft.

  • -

    Het evenement minimaal 3 achtereenvolgende edities probleemloos is georganiseerd, zonder noemenswaardige incidenten, klachten, overtredingen of afwijkingen van de vergunningsvoorwaarden.

  • -

    De opzet, locatie en impact van het evenement jaarlijks gelijk blijft. Het evenement plaatsvindt op dezelfde locatie, in dezelfde periode van het jaar, met eenzelfde opzet, omvang en doelgroep.

  • -

    Het evenement blijft voldoen aan de geldende veiligheids-, milieu- en geluidseisen.

  • -

    Na elke editie een evaluatie plaats vindt met de gemeente.

Een meerjarige vergunning kan worden verleend voor een periode van maximaal drie jaar. Organisatoren die beschikken over een meerjarige vergunning dienen vóór 1 oktober van elk jaar een melding te doen bij de gemeente om aan te geven of sprake is van relevante wijzigingen ten opzichte van voorgaande edities en of het evenement doorgang kan vinden binnen de verleende evenementenvergunning. Dit wordt geborgd in de voorschriften bij de evenementenvergunning. Indien sprake is van wijzigingen moet een nieuwe aanvraag worden gedaan. In geval van een ondergeschikte wijziging kan een lager legestarief van toepassing zijn.

Evenementenkalender

Jaarlijks is er de mogelijkheid voor organisatoren om zich in te schrijven op de evenementenkalender. Een organisator dient een melding voor de evenementenkalender in te dienen, voor de organisatie van een evenement in het daaropvolgende kalenderjaar, De organisator dient uiterlijk vóór 1 oktober de melding in te dienen. Op de kalender zijn de aanvragen voor een vergunning zichtbaar en daarmee welk evenement op een bepaalde datum en locatie plaatsvindt. Organisatoren die een evenement willen organiseren en hiervoor geen melding voor de evenementenkalender hebben ingediend, mogen het evenement niet organiseren en plaats laten vinden. Dit geldt alleen voor evenementen met een risicoclassificatie vanaf B-aandacht en hoger. Vanwege de te verwachten impact op de omgeving en inzet van de hulpdiensten, is hier een restrictie aan gebonden. Organisatoren kunnen wel al een melding voor de kalender indienen voor het daaropvolgende jaar. De kalender wordt voor 31 december vastgesteld door de burgemeester en op de gemeentelijke website gepubliceerd.

Ook de andere gemeenten in de regio stellen een evenementenkalender op. Deze kalenders worden regionaal naast elkaar gelegd om inzicht te krijgen in mogelijke knelpunten op het gebied van spreiding, samenloop, inzetcapaciteit van hulpdiensten en eventuele risico’s. De Veiligheidsregio Hollands Midden (VRHM) speelt hierin een belangrijke coördinerende rol en brengt, samen met de hulpdiensten, op basis van deze afstemming een gezamenlijk advies uit richting de betrokken gemeenten. De gemeente Katwijk levert voor 1 november een overzicht aan bij de VRHM van de evenementen die zich hebben ingeschreven op de evenementenkalender.

Het concrete doel van een evenementenkalender is om een actueel en gestructureerd overzicht te bieden van alle geplande evenementen binnen de gemeente, zodat deze goed op elkaar kunnen worden afgestemd. Dit helpt om piekmomenten in drukte of geluidsbelasting te voorkomen, inzet van hulpdiensten en gemeentelijke capaciteit te plannen, conflicten tussen evenementen te vermijden en de communicatie richting inwoners, ondernemers en andere betrokkenen te verbeteren. Zo draagt de kalender bij aan een goede balans tussen levendigheid, veiligheid en leefbaarheid.

Gelijktijdige evenementenaanvragen en locatieconflicten

Bij het ontvangen van meerdere aanvragen voor een evenementenvergunning die betrekking hebben op dezelfde locatie en/of hetzelfde moment of wanneer sprake is van het gelijktijdig plaatsvinden van grote evenementen, hanteert de gemeente het uitgangspunt dat aanvragen in beginsel worden behandeld op volgorde van volledige indiening, tenzij sprake is van bijzondere belangen, zoals een aangewezen Kroonevenement.

De gemeente maakt vervolgens een integrale afweging waarbij onder andere wordt gekeken naar de impact op de omgeving, de druk op de hulpdiensten, de organisatorische haalbaarheid en de spreiding van evenementen in tijd en ruimte. Indien sprake is van overbelasting of onwenselijke samenloop, kan worden besloten een aanvraag af te wijzen of in overleg te verplaatsen. In dit proces speelt coördinatie en vroegtijdig overleg met organisatoren een belangrijke rol. Kroonevenementen genieten voorrang in gebruik van locatie en datum, mits de aanvraag tijdig en volledig is ingediend.

3.4. Evenementen in de horeca

Een evenementenvergunning is niet nodig voor besloten activiteiten binnen de horecagelegenheid die binnen de normale exploitatie passen, zoals verjaardagen, borrels of besloten feesten zonder openbare aankondiging.

Buiten de reguliere horeca-exploitatie is het ondernemers toegestaan om maximaal zes keer per jaar een incidentele festiviteit te organiseren. Tijdens deze festiviteiten mag tijdelijk worden afgeweken van de reguliere geluidsnormen, mits dit vooraf bij de gemeente wordt gemeld. Een en ander met betrekking tot incidentele festiviteiten is geregeld in artikel 4:3 van de APV.

Voor evenementen buiten de horeca-inrichting gelden de reguliere regels voor het organiseren van een evenement.

3.5. Subsidies

Subsidies kunnen een belangrijke rol spelen bij de organisatie van evenementen. Zo kunnen subsidies bijdragen aan het vergroten van de toegankelijkheid van evenementen of om evenementen duurzamer te maken. Daarnaast worden subsidies vaak verstrekt voor evenementen die bijdragen aan ontmoeting en verbinding binnen de gemeenschap. Dit kan gaan om kleinschalige buurtinitiatieven, culturele festivals of sportevenementen die mensen samenbrengen. Een ander belangrijk doel van subsidies is het ondersteunen van evenementen die Katwijk op de kaart zetten, bijvoorbeeld door toerisme en regionale bekendheid te stimuleren.

Katwijk kent een aantal specifieke subsidiemogelijkheden:

  • -

    Subsidieregeling Maatschappelijke Agenda en Initiatievenregeling Maatschappelijke Agenda: primair gericht op dat iedereen mee moet kunnen doen in de samenleving.

  • -

    Subsidieregeling Toeristische Evenementen: primair doel is dat met het evenement wordt bijgedragen aan de Katwijkse (vrijetijds) economie, het imago en het toeristisch karakter van Katwijk

De grondslag voor de huidige subsidieregelingen wordt gegeven door de Algemene subsidieverordening Katwijk 2018 (ASV). De ASV biedt een algemeen kader waarop subsidies kunnen worden verstrekt, die bijdragen aan maatschappelijke en economische ontwikkelingen en het versterken van de lokale gemeenschap.

Voor een nadere toelichting op de subsidiemogelijkheden wordt verwezen naar de gemeentelijke website.

De gemeente continueert de huidige subsidiemogelijkheden, waarbij bekeken zal worden of de subsidieregeling(en) moeten worden aangepast, met name op de hoogte van het subsidiebudget en om specifieke doelen uit het evenementenbeleid sterker te koppelen aan de subsidieregeling(en). Hierbij kan bijvoorbeeld gedacht worden aan veiligheids-, duurzaamheids- en toegankelijkheidsdoelen.

Ook wordt het mogelijk om, in tegenstelling tot de huidige praktijk, vanuit meerdere gemeentelijke budgetten een financiële bijdrage te krijgen. Dat betekent concreet dat zowel een subsidie kan worden aangevraagd vanuit de Subsidieregeling toeristische evenementen, als vanuit de Maatschappelijke Agenda.

Daarnaast zal door de gemeente actief richting organisatoren worden gecommuniceerd over de mogelijkheden om in aanmerking te komen voor een gemeentelijke subsidie. Door in deze nota de verschillende subsidies te benoemen wordt bijgedragen aan meer overzicht en transparantie ten aanzien van de subsidiemogelijkheden.

3.6. Diensten en materialen

Om de ambities te bereiken zijn een goede dienstverlening en informatievoorziening richting organisatoren en bewoners van groot belang. Bij het organiseren van een evenement in de openbare ruimte kunnen organisatoren gebruikmaken van gemeentelijke diensten en materialen. Als uitgangspunt geldt dat de gemeentelijke kosten, met uitzondering van de leges, in beginsel niet worden doorbelast. De gemeente kiest hier bewust voor om het belang van evenementen voor de gemeente te onderstrepen en organisatoren te ondersteunen, aangezien zij de afgelopen jaren al zijn geconfronteerd met diverse kostenstijgingen. Voor de Katwijkse Kroonevenementen worden bovendien maatwerkafspraken gemaakt over de gewenste ondersteuning.

Om helderheid te bieden over de inzet van gemeentelijke diensten en middelen bij evenementen heeft de gemeente nadere kaders voor de maximale gemeentelijke ondersteuning uitgewerkt, op basis van onderstaande uitgangspunten. Daarbij wordt ook vastgelegd in welke gevallen kosten geheel of gedeeltelijk worden doorbelast aan organisatoren.

Voor de nadere uitwerking gelden de volgende uitgangspunten:

  • -

    Huidige gemeentelijke dienstverlening als basis:

    De bestaande inzet van materialen, diensten en ondersteuning vormt het vertrekpunt voor verdere uitwerking. Uitbreiding is alleen mogelijk indien dit uitvoerbaar en financieel verantwoord is.

  • -

    Beperkte beschikbaarheid van capaciteit en middelen:

    De ondersteuning is gebonden aan beschikbaarheid van materieel, personeel en budget. ‘Niet doorbelasten’ betekent niet dat onbeperkt geleverd kan worden.

  • -

    Vooraf helderheid over wat wel en niet geleverd wordt:

    De gemeente communiceert duidelijk en tijdig over welke diensten en materialen geleverd kunnen worden, onder welke voorwaarden, en wat de organisator zelf moet verzorgen of bekostigen.

  • -

    Gelijke behandeling en transparantie:

    Organisatoren in vergelijkbare situaties worden gelijk behandeld. De ondersteuningskaders worden voor iedereen op gelijke wijze toegepast om willekeur of voorkeursbehandeling te voorkomen.

  • -

    Geen structurele vervanging van organiserende verantwoordelijkheid:

    Gemeentelijke ondersteuning is aanvullend en faciliterend, niet vervangend. De organisator blijft primair verantwoordelijk voor de organisatie en uitvoering van het evenement.

De nadere uitwerking van de gemeentelijke ondersteuning is opgenomen in bijlage 5 van dit beleid.

Informatievoorziening

De gemeentelijke website blijft de belangrijkste informatiebron voor het organiseren van een evenement in Katwijk. Hier kan onder andere informatie gevonden worden over benodigde vergunningen en subsidiemogelijkheden. Maar ook voor bewoners en andere belanghebbenden en geïnteresseerden kan men hier terecht voor informatie over evenementen, onder andere voor het raadplegen van de evenementenkalender.

Gebruik van de openbare ruimte en gemeentelijke voorzieningen

Voor alle evenementen is toestemming van de gemeente nodig voor het gebruik van de openbare ruimte, maar ook voor bijvoorbeeld dranghekken, afvalcontainers en stroom- en wateraansluitingen.

Mobiliteit en parkeren

Bij het afsluiten van wegen, het plaatsen van verkeersborden en het nemen van verkeersbesluiten is inzet van de gemeente nodig. Ook wanneer gemeentelijke parkeerplaatsen tijdelijk niet beschikbaar zijn, kan dit minder parkeerinkomsten tot gevolg hebben.

De organisator is zelf verantwoordelijk voor het tijdig aanvragen van de juiste parkeerproducten voorafgaand, tijdens en na het organiseren van het evenement. Hierbij gaat het bijvoorbeeld om dag-ontheffingen, het gebruik van meerdere parkeerplaatsen en parkeren buiten parkeervakken.

Schoonmaak en herstel evenemententerrein

De organisator is verantwoordelijk voor het schoon en opgeruimd opleveren van zowel de evenementenlocatie als de directe omgeving, waar bezoekers zijn geweest of afval van het evenement is achtergebleven. Feitelijk gaat het daarbij om alle openbare ruimten direct grenzend aan de evenementenlocatie. In geval van onvoldoende naleving van deze verantwoordelijkheid kunnen eventuele gemeentelijke schoonmaakkosten worden verhaald op de organisator.

Leges en precario

Voor het in behandeling nemen van een aanvraag voor een evenementenvergunning worden leges in rekening gebracht. De hoogte van de leges staan in de tarieventabel, behorende bij de legesverordening van de gemeente Katwijk. In de tarieventabel wordt een onderscheid gemaakt tussen de verschillende categorieën evenementen (A, B, C).

De gemeente Katwijk kan, conform de Verordening Precariobelasting, precariobelasting in rekening brengen voor het gebruik van voorwerpen op, onder of boven gemeentegrond die bestemd is voor de openbare dienst. Dit betreft onder andere openbare wegen, plantsoenen, parken en gemeentelijk water. In geval van evenementen kiest de gemeente ervoor om geen precario door te belasten.

Evenementencoördinator

Om de kwaliteit van de gemeentelijke dienstverlening te verbeteren, stelt de gemeente een evenementencoördinator aan. Deze functionaris vervult een centrale rol in het stroomlijnen en ondersteunen van evenementen in de gemeente. De coördinator zorgt voor efficiënte afstemming tussen organisatoren, de gemeente, hulpdiensten, ondernemers en bewoners, en draagt daarmee bij aan goed georganiseerde en veilige evenementen.

Bij grootschalige evenementen, waarin meerdere deelactiviteiten en organisatoren samenkomen, neemt de evenementencoördinator een regierol op zich. Door overzicht te houden en de samenwerking tussen betrokken partijen te coördineren, helpt de coördinator risico’s te beheersen en de veiligheid voor bezoekers, deelnemers en omwonenden te waarborgen.

Daarnaast fungeert de evenementencoördinator als aanspreekpunt voor organisatoren, ondernemers, hulpdiensten en bewoners. Ook kan de evenementencoördinator adviseren over wat nodig is om aan veiligheids- en milieu eisen te voldoen, maar kan ook adviseren over bijvoorbeeld subsidieaanvragen. De evenementencoördinator wordt daarmee een onmisbare schakel in het evenementenbeleid van de gemeente.

In eerste instantie wordt de aanstelling van de evenementencoördinator vormgegeven als een pilot voor de duur van twee jaar. Na afloop van deze periode vindt een evaluatie plaats, op basis waarvan kan worden besloten of de functie structureel wordt opgenomen in de gemeentelijke organisatie.

3.7. Veiligheid en gezondheid

Evenementen moeten veilig en verantwoord plaatsvinden, zonder overmatige hinder voor omwonenden en bezoekers. De organisator is primair verantwoordelijk voor de veiligheid tijdens een evenement. Dit omvat voor risicovolle evenementen onder andere het opstellen en uitvoeren van een veiligheids- en verkeersplan, het inzetten van beveiliging en verkeersregelaars en het treffen van passende maatregelen op en in de directe omgeving van het evenemententerrein.

De verantwoordelijkheid van de organisator eindigt waar de veiligheid raakt aan publieke belangen of aspecten buiten zijn invloed, zoals inzet van hulpdiensten of aanpassingen aan de openbare ruimte. Op dat punt neemt de gemeente verantwoordelijkheid, onder andere door beoordeling van plannen, het stellen van vergunningsvoorwaarden en afstemming met hulpdiensten.

Ook moet de organisator aandacht hebben voor gezondheidsrisico’s bij evenementen. Dat betekent onder andere goede hygiëne bij voedselverkoop, voldoende sanitaire voorzieningen en maatregelen tegen overmatige geluidsoverlast. Maar ook moet overmatig alcoholgebruik en drugsgebruik worden voorkomen.

3.7.1. Veiligheid en risicoclassificatie

Veiligheid is een zeer belangrijke randvoorwaarde bij evenementen. Veiligheid is één van de belangrijkste gronden waarop een evenement geweigerd kan worden. De gemeente doet consequent een risicoanalyse op alle vergunningsplichtige evenementenaanvragen om de risico’s van een evenement in te schatten. De gemeente gebruikt hiervoor de risicoclassificatie methodiek die benoemd staat in het Kader Evenementenveiligheid Veiligheidsregio Hollands Midden en stelt op basis daarvan een behandelaanpak vast.

Zoals beschreven in paragraaf 3.2.1. worden evenementen ingedeeld in categorieën meldingsplichtig, A, B, B+ of C.

Bij B+ en C-categorie evenementen is een veiligheidsplan verplicht. De organisator van een evenement dient dan een Veiligheidsplan bij de vergunningaanvraag in te leveren bij de gemeente. Voor categorie A en B evenementen kan de gemeente, indien zij dit nodig acht, een veiligheidsplan verplicht stellen. De Veiligheidsregio Hollands Midden heeft een format voor het opstellen van een Veiligheidsplan opgesteld. Dit format is geen verplicht format maar kan gezien worden als richtlijn en kan behulpzaam zijn bij het opstellen van het Veiligheidsplan. Het meest actuele format is te vinden op www.vrhm.nl/evenementen.

Afhankelijk van de risicoclassificatie en risico behandelaanpak moet een bepaald aantal beveiligers aanwezig zijn. Als richtlijn geldt 1 gecertificeerde beveiliger per 250 bezoekers, bij evenementen met een laag risico (categorie A en B). Bij evenementen met een hoger risicoprofiel (categorie B+ en C) kan het worden aangepast naar één beveiliger per 100 tot 150 bezoekers. Het is belangrijk dat de organisator in overleg met de hulpdiensten een beveiligingsplan opstelt dat aansluit bij de specifieke kenmerken en risico's van het evenement en op basis daarvan het aantal benodigde beveiligers wordt bepaald. Zie voor een uitgebreide beschrijving Bijlage 3 Algemene richtlijn voor beveiliging bij evenementen.

Naast beveiliging is bij het organiseren van een evenement in Katwijk het belangrijk dat voldoende EHBO-voorzieningen aanwezig zijn, afgestemd op de risicoclassificatie van het evenement. Als basis geldt de landelijke richtlijn Veldnorm Evenementenzorg (VNEZ) van de GGD GHOR. Die stelt dat bij evenementen tot 1.000 gelijktijdige bezoekers minimaal twee EHBO'ers aanwezig moeten zijn. Bij grotere evenementen wordt doorgaans gerekend met één EHBO’er per 1.000 bezoekers, met een minimum van twee.

De zorgverlening tijdens evenementen kan plaatsvinden vanuit drie typen zorglocaties: een vaste zorgpost (zoals in een gebouw), een tijdelijke post (bijvoorbeeld een tent) of een mobiele post (zoals een EHBO-voertuig). Welke vorm passend is, hangt af van de schaal en aard van het evenement. Alle ingezette zorgverleners moeten beschikken over geldige certificaten, herkenbaar aanwezig zijn en goed bereikbaar zijn voor zowel bezoekers als andere hulpdiensten.

3.7.2. Gezondheid

Gezondheid speelt een belangrijke rol bij evenementen in Katwijk. Organisatoren moeten maatregelen treffen om risico’s te beperken en een veilige omgeving te creëren.

Alcohol en drugs

Bij de beoordeling door de gemeente van de risico’s bij een evenement wordt ook een risicoscan gedaan op gebruik van alcohol, drugs en tabak. Dit is een van de factoren voor de uiteindelijke risicoclassificatie. In de vergunning worden voorwaarden opgenomen om de gezondheidsrisico’s als gevolg van gebruik van alcohol en drugs te voorkomen of te beperken.

De organisator is en blijft eindverantwoordelijk voor een veilig verloop van het evenement. Zo kunnen beveiligers bijvoorbeeld ook als taak hebben om bij de ingang te controleren op meegenomen verdovende middelen en op het gebruik van drugs op het terrein zelf. De gemeentelijke toezichthouders zien erop toe dat de organisator de vergunningsvoorwaarden en andere wet- en regelgeving naleeft. De NVWA houdt toezicht op naleving van de Tabaks- en rookwarenwet.

Daarnaast kan de gemeente in de vergunning specifieke zaken opnemen zoals bijvoorbeeld de verplichting om huisregels op te stellen over het gebruik van alcohol, drugs en tabak en het geven van voorlichting over de schadelijke effecten van alcohol en drugsgebruik.

Gehoorschadepreventie

Hard geluid is een belangrijke oorzaak van gehoorschade. Vaak is de gehoorschade onomkeerbaar. Bij een geluidsniveau boven 85 dB(A) en langdurige blootstelling, is sprake van een verhoogd risico op gehoorschade. Bij 100 dB(A) kan al gehoorschade optreden na 15 minuten. Om gehoorschade te voorkomen hanteert de gemeente, in hoogst uitzonderlijke gevallen, een limiet van 100 dB(A) (gemiddeld gemeten over 15 minuten). De algemene geluidsnormen, zoals in deze beleidsnota opgenomen, voor de typen evenementen zijn leidend voor het voorkomen van gehoorschade. Slechts sterk gemotiveerd kan hiervan worden afgeweken.

Bij een geluidsniveau hoger dan 92,5 dB(A) (de gezondheidskundige streefwaarde) dienen altijd aanvullende preventieve maatregelen genomen te worden, zoals voorlichting en het beschikbaar stellen van goede gehoorbescherming. Maar ook het afschermen van geluidsboxen, zodat bezoekers niet te dicht bij de geluidsbron kunnen komen, kan als maatregel genomen worden.

3.7.3. Verkeersveiligheid

Evenementen in Katwijk kunnen impact hebben op de bereikbaarheid, verkeersveiligheid en parkeercapaciteit. Om het verkeer in goede banen te leiden kunnen, afhankelijk van het type evenement, voorwaarden worden opgenomen in de evenementenvergunning, zoals het opstellen van een verkeersplan.

De gemeente Katwijk heeft een verkeersprotocol voor evenementen opgesteld. Het protocol beschrijft de procedures en voorwaarden voor het aanvragen van tijdelijke verkeersmaatregelen, zoals wegafsluitingen, omleidingen en parkeerregelingen, die nodig zijn bij evenementen. Meer informatie is te vinden op de gemeentelijke website. Ook kan contact worden opgenomen met het gemeentelijk Verkeersloket, via verkeersloket@katwijk.nl. Alle aanvragen voor tijdelijke verkeersmaatregelen worden behandeld door medewerkers van het Verkeersloket.

Verkeersplan en Verkeersbesluiten

Organisatoren dienen een verkeersplan aan te leveren indien het evenement impact heeft op de verkeerscirculatie. Hiervan is in ieder geval sprake als een evenement leidt tot wegafsluitingen, verkeersomleidingen of de inzet van verkeersregelaars. De gemeente beoordeelt en toetst samen met de politie het verkeersplan op relevante regelgeving. Het verkeersplan beschrijft hoe het verkeer en de bereikbaarheid van het evenement worden geregeld, inclusief eventuele omleidingen (omleidingsplan voor auto en fiets o.b.v. CROW 96b), de inzet van gecertificeerde verkeersregelaars, het parkeren van bezoekers en organisatie en of een wegsleepregeling van kracht is. Maar ook het organiseren van een duidelijke bewegwijzering, auto- en fietsparkeervoorzieningen en eventuele afspraken met aanbieders van openbaar vervoer maken onderdeel uit van een verkeersplan. Wanneer voor een evenement besluit plichtige maatregelen nodig zijn, zoals afsluitingen van wegen, verkeerscirculatiemaatregelen of parkeerverboden, is een verkeersbesluit van de gemeente vereist (doorlooptijd 10 weken). Een aanvraag verkeersbesluit moet vergezeld zijn van een bebordingsplan (CROW 96b) en een duidelijke omschrijving waar en wanneer verkeersbesluit plichtige maatregelen nodig zijn.

Tenslotte moet er ook tijdige communicatie plaatsvinden naar zowel bezoekers als de directe omgeving van het evenement over de maatregelen in het verkeersplan, bijvoorbeeld over dat een wegsleepregeling van kracht is op een evenementenlocatie. Zie bijlage 4 voor een format voor het opstellen van een Verkeersplan. Het format is geen verplicht format maar kan gebruikt worden als hulpmiddel bij het opstellen van een Verkeersplan.

Verkeersregelaars

Bij grote drukte en tijdelijke afsluitingen zijn verkeersregelaars verplicht. Zij zorgen voor een veilige doorstroming van het verkeer en helpen bezoekers naar de juiste parkeerlocaties. De organisator is verantwoordelijk voor de inzet en certificering van verkeersregelaars. De gemeente beoordeelt het verkeersplan van de organisator en bepaalt of en hoeveel verkeersregelaars noodzakelijk zijn. Dit wordt vastgelegd in de vergunningsvoorwaarden.

Gebruik van parkeerplaatsen

Wanneer evenementen gebruik maken van parkeerplaatsen, leidt dit mogelijk tot extra parkeerdruk in de omgeving van het evenement. In geval van betaalde parkeerplaatsen rekent de gemeente de inkomstenderving in beginsel niet door bij de door de gemeente aangewezen evenementenlocaties.

Voor het vrijmaken van een evenementenlocatie kan een wegsleepregeling noodzakelijk zijn. De hiervoor noodzakelijke bebording (conform CROW-richtlijnen en gemeentelijk verkeersprotocol) is opgenomen in het verkeers-/bebordingsplan en afgestemd met de gemeente (wegbeheerder).

Fietsparkeerplaatsen en alternatieve vervoersmiddelen

Als verwacht wordt dat veel bezoekers met de fiets komen, moet de organisatie voldoende fietsenstallingen regelen. Dit kan door het (bij)plaatsen van tijdelijke fietsrekken, het aanwijzen van een duidelijke fietsparkeerzone en, om overlast te voorkomen, door extra toezicht / inzet van verkeersregelaars bij populaire fietsparkeer locaties.

3.8. Locaties, geluid en eindtijden

Op veel openbare locaties is het mogelijk om evenementen te organiseren, maar evenementen kunnen niet overal georganiseerd worden. Sommige locaties zijn meer geschikt dan andere. Bepaalde evenementen kunnen afhankelijk van het gebied een belasting vormen voor de omgeving. Dit kan de woonomgeving zijn, maar ook een natuurgebied. Daarom zijn ter beperking van de overlast randvoorwaarden gesteld. Dit geldt onder andere voor het aantal evenementen per locatie, de geluidsproductie en voor de duur of eindtijd van een evenement.

In Katwijk aan Zee is meer ruimte voor evenementen, mede omdat deze bijdragen aan een wijkoverstijgend voorzieningenniveau en het aantrekken van bezoekers naar het centrum en de kust. Gezien de toeristische functie en economische betekenis van dit gebied, zal bovendien worden gekeken naar de mogelijkheid om het aantal evenementen te verruimen, met oog voor een goede spreiding over het jaar en het behoud van leefbaarheid en rust voor omwonenden. De mogelijkheden voor verruiming worden meegenomen bij het opstellen van locatieprofielen, waarin per evenementenlocatie de gebruiksmogelijkheden en voorwaarden worden vastgelegd.

Voor Katwijk Noord geldt dat evenementen een belangrijke bijdrage kunnen leveren aan de leefbaarheid en levendigheid in de wijk, doordat evenementen ontmoeting stimuleren en de sociale samenhang versterken. Daarom zal worden gekeken naar verruiming van de mogelijkheden voor het organiseren van evenementen, bijvoorbeeld op locaties zoals de Goerie.

In de dorpskernen Katwijk aan den Rijn, Rijnsburg en Valkenburg ligt de nadruk op het behouden van een prettige en rustige leefomgeving. Overlast van evenementen wordt hier zoveel mogelijk beperkt. Uitzondering hierop vormen de traditionele volksfeesten, die diep verankerd zijn in de lokale cultuur en van grote maatschappelijke waarde zijn.

Evenementenlocaties, geluidscategorie en eindtijden

Voor een specifiek aantal locaties worden locatieprofielen opgesteld. Hiervoor wordt een standaard format gebruik, die als bijlage 1 bij deze nota is opgenomen. In bijlage 1 is ook een overzicht opgenomen van de huidige en potentiële locaties waarvoor een locatieprofiel wordt opgesteld. Voor de overige locaties zal per aanvraag bekeken worden of het mogelijk is een evenement te organiseren. Voor alle locaties geldt dat aanvullende beperkingen of voorschriften kunnen worden opgenomen in de vergunning, indien het gemeentebestuur dit nodig acht.

Naast de locatieprofielen zal ook een locatiescan worden opgesteld. Het doel van de locatiescan is om inzicht en overzicht te krijgen van alle huidige en potentieel nieuwe locaties die geschikt zijn voor het houden van evenementen, mede in relatie tot de lange termijn ruimtelijke ontwikkeling van Katwijk, waaronder de ontwikkeling van Valkenhorst en Rijnsburg Noord.

3.8.1. Locatieprofielen

Een locatieprofiel beschrijft de geschiktheid en randvoorwaarden van een specifieke locatie voor evenementen. Belangrijke onderdelen van een locatieprofiel zijn het aantal dagen dat een evenement georganiseerd mag worden, de maximale bezoekersaantallen, de toegestane geluidsniveaus en het tijdstip waarop een evenement moet eindigen. Ook wordt aangegeven of investeringen nodig zijn om een locatie geschikt te maken voor evenementen. Dit zorgt voor duidelijkheid bij organisatoren, omwonenden en andere belanghebbenden. De locatieprofielen worden opgesteld op basis van een analyse van de fysieke, ruimtelijke en juridische kenmerken van een locatie, in combinatie met de beleidsdoelen zoals opgenomen in het evenementenbeleid. Ze worden afgestemd met gemeentelijke afdelingen, met organisatoren, hulpdiensten, inwoners en andere belanghebbenden. Elk profiel beschrijft welke typen evenementen er mogelijk zijn, onder welke voorwaarden en met welke beperkingen.

Zoals in 1.4.1 Relevante kaders is aangegeven vormen de locatieprofielen de grondslag voor het Omgevingsplan. Momenteel zijn niet alle evenementenlocaties opgenomen in het Omgevingsplan en ook moeten de voorwaarden op sommige locaties geactualiseerd worden. Als actie dient dit te worden opgenomen in het uitvoeringsplan, behorende bij deze nota.

Zie voor een format locatieprofiel bijlage 1.

3.8.2. Geluidsnormen en eindtijden

Om overlast van evenementen voor omwonenden te beperken, worden algemene geluidsnormen en eindtijden gesteld. Deze regels dragen bij aan een goede balans tussen levendigheid en leefbaarheid. Het maximale geluidsniveau is afhankelijk van de locatie en het tijdstip. Per evenementenlocatie staat in het locatieprofiel opgenomen welke normen en tijden gelden. In de basis gelden strengere normen in woonwijken dan op de vastgestelde evenementenlocaties of het strand. Om overlast te beperken moeten organisatoren geluidsbeperkende maatregelen nemen, zoals geluidsbegrenzers en het richten van speakers.

Overzicht algemene eindtijden en geluidsnormen voor evenementen in Katwijk

Categorie

Type Evenement

Max. Geluids-niveau (dB(A))

Eindtijd Za -Do

Zo vanaf 13.00

Eindtijd Vrij

A

Regulier evenement (o.a. straat- en buurtfeesten)

Max. 70 dB(A) op dichtstbijzijnd geluidsgevoelig object

23:00 uur

23:00 uur

B

Aandacht evenement (o.a. lokale festivals en sportwedstrijden met publiek)

Max. 80 dB(A) op dichtstbijzijnd geluidsgevoelig object

00:00 uur

01:00 uur

C

Risicovol evenement (o.a. meerdaags evenement)

Max. 85 dB(A) op dichtstbijzijnd geluidsgevoelig object

00:00 uur

01:00 uur

Toelichting

Bij evenementen is maximaal 7 uur aaneengesloten muziekproductie toegestaan. Deze 7 uur geldt inclusief korte onderbrekingen, zoals pauzes tussen optredens en is inclusief achtergrondmuziek na de hoofdact. Sound checks vallen hierbuiten, mits deze plaatsvinden voorafgaand aan de officiële aanvangstijd van het evenement.

Voor de B en C categorieën geldt dat een geleidelijke uitstroom van bezoekers wordt nagestreefd. Dit betekent dat de hoofdact uiterlijk één uur voor de eindtijd moet stoppen en de drankverstrekking 30 minuten voor de eindtijd. Tot aan de eindtijd mag er nog achtergrondmuziek worden gespeeld, mits deze 15 dB(A) lager is dan het voor de categorie geldende maximum. De eindtijd is het moment waarop alle muziek is gestopt en het evenement is afgelopen. De regeling voor geleidelijke uitstroom is niet van toepassing wanneer het evenement uiterlijk een uur vóór de vastgestelde maximale eindtijd eindigt.

Indien zich binnen een afstand van 50 meter van de geluidsbron geen geluidsgevoelige objecten bevinden, wordt het geluidsniveau gemeten op een afstand van 50 meter vanaf de geluidsbron, op een representatief meetpunt op 1,5 meter hoogte.

Naast het gemiddelde geluidniveau spelen ook de bassen een belangrijke rol in de beleving van de muziek. Voor omwonenden zijn deze bastonen hinderlijk. Om die hinder te beperken wordt in vergunningen ook een grenswaarde in dB(C) opgenomen waarbij de getalswaarde maximaal 12 decibel hoger zal zijn dan de waarde in dB(A).

In bijzondere gevallen blijft maatwerk vereist en kan een ontheffing worden aangevraagd voor een latere eindtijd of afwijkende geluidsnorm. De exacte voorwaarden worden altijd opgenomen in de evenementenvergunning. Dit was de afgelopen jaren het geval voor diverse evenementen waaronder de Najaarsfeesten in Katwijk aan den Rijn, de Paardenmarkt in Valkenburg, de Feestweek in Rijnsburg, de Rijnsburgse Paardenmarkt, het Kattukwaed Oud en Nieuw Festival en de drie meerdaagse festivals op evenementenlocatie Strandplein. Voor de betreffende evenementen geldt dat de bestaande maatwerkwerkafspraken worden gerespecteerd en gecontinueerd.

3.9. Op- en afbouw evenementen en gebruik openbare ruimte

Bij het organiseren van evenementen in Katwijk is een zorgvuldige op- en afbouw essentieel om de openbare ruimte toegankelijk en veilig te houden. Organisatoren zijn verantwoordelijk voor een efficiënte planning, waarbij overlast voor omwonenden en andere gebruikers van de openbare ruimte zoveel mogelijk wordt beperkt.

Het plaatsen van materialen zoals podia, hekken en tenten moet zodanig gebeuren dat doorgangen, hulpdienstenroutes en openbare voorzieningen bereikbaar blijven. Schade aan bestrating, groenvoorzieningen en straatmeubilair moet worden voorkomen.

Respect voor de zondagsrust

In Katwijk is de zondagsrust een belangrijke waarde en wordt breed gerespecteerd. Als uitgangspunt geldt dat evenementen op zondag worden beperkt tot een minimum en evenementen voor 13.00 uur niet zijn toegestaan. Evenementen op zondag vanaf 13.00 uur moeten voldoen aan de bepalingen uit de Zondagswet, waarbij het geproduceerde geluid niet verder mag dragen dan 200 meter van de geluidsbron, om zo de rust in de omgeving te borgen.

Dit uitgangspunt geldt nadrukkelijk ook voor het op- en afbouwen van evenementen en dient te gebeuren voor 07.00 uur. Slechts in uitzonderlijke gevallen, waarbij sprake is van aantoonbare veiligheidsrisico’s of disproportionele kosten, kan hiervan worden afgeweken. In dergelijke situaties wordt de afbouw tot een absoluut minimum beperkt en dienen de bepalingen uit de Zondagswet strikt te worden nageleefd. Overlast door zwaar materieel, zoals kranen, heftrucks en vrachtwagens, dient te allen tijde te worden voorkomen. De organisator is verantwoordelijk voor het treffen van passende maatregelen om de rust in de omgeving te waarborgen.

3.10. Duurzaamheid

Duurzaamheid speelt een steeds belangrijkere rol bij evenementen. Organisatoren kunnen bijdragen aan een milieuvriendelijk en toekomstbestendig evenement door bewuste keuzes te maken op het gebied van afval, energie, mobiliteit en catering. In de Subsidieregeling toeristische evenementen is duurzaamheid als gunningscriterium opgenomen. Daarmee wil de gemeente organisatoren stimuleren om duurzame evenementen te organiseren. Hierbij kan gedacht worden aan het beperken van afval door gebruik van statiegeldbekers, het gescheiden inzamelen van afval en het gebruik van groene stroom en ledverlichting. Maar ook het stimuleren van fietsgebruik en het gebruik van het OV draagt bij aan de duurzaamheidsdoelstellingen.

3.10.1. Afvalreductie / Herbruikbare statiegeldbekers

Sinds 1 januari 2024 is het gebruik van plastic wegwerpbekers en -bakjes bij evenementen niet meer toegestaan. Dit verbod is ingevoerd om de hoeveelheid plastic afval te verminderen en bij te dragen aan een duurzamere samenleving. Organisatoren van evenementen zijn verplicht om over te stappen op herbruikbare alternatieven of alternatieven voor eenmalig gebruik waarbij minimaal 90% hoogwaardig wordt gerecycled.

De gemeente wil onderzoeken of het samen met ondernemers en organisatoren een gemeentebreed systeem voor herbruikbare bekers op kan zetten, naar het voorbeeld van de gemeente Leiden. Het doel is om over te stappen op één uniform beker- en statiegeldsysteem voor herbruikbare bekers. Dit sluit aan bij de Europese Single-Use Plastics (SUP) Richtlijn. De haalbaarheid en wenselijkheid van het opzetten van een gemeentebreed statiegeldsysteem zal als actie worden opgenomen in het uitvoeringsplan. Hierin zal ook de samenwerking wordt gezocht met de gemeenten Noordwijk, Hillegom, Lisse en Teylingen, die vergelijkbare ambities hierin hebben.

3.10.2. Duurzame energie

Het gebruik van duurzame energiebronnen bij evenementen draagt bij aan een lagere milieubelasting. In plaats van dieselaggregaten kunnen organisatoren kiezen voor groene stroom of bijvoorbeeld zonnepanelen.

De gemeente Katwijk wil evenementen ondersteunen door groene stroomaansluitingen te faciliteren op de strategische evenementenlocaties met voldoende capaciteit. In de locatieprofielen zal hier expliciet aandacht voor zijn. Daarnaast wil de gemeente duurzame initiatieven stimuleren door subsidies beschikbaar te stellen of advies te bieden.

3.10.3. Natuurbescherming / Stikstof

Bij het organiseren van evenementen is het belangrijk om rekening te houden met wet- en regelgeving op het gebied van natuurbescherming, zoals opgenomen in de Omgevingswet. De ligging van de gemeente Katwijk in de directe nabijheid van kwetsbare Natura 2000-gebieden zorgt ervoor dat dit aspect altijd beoordeeld moet worden door de organisator. Evenementen kunnen invloed hebben op de natuur door geluidsoverlast, lichthinder, bodemverstoring en uitstoot van stikstof door voertuigen en aggregaten. Landelijke wet- en regelgeving is hier van toepassing en is de laatste jaren aangescherpt.

Katwijk kent twee, door het Rijk aangewezen Natura 2000-gebieden: Berkheide / Meijendel en Coepelduynen. In deze gebieden is het niet toegestaan lawaai te produceren (zoals door middel van muziek of motoren). In de locatieprofielen zal de aanwezigheid van de Natura 2000-gebieden als duidelijke randvoorwaarde worden opgenomen en welk effect het heeft op de mogelijkheden om evenementen te organiseren.

Rollen en verantwoordelijkheden

Het voldoen aan de Omgevingswet, waarin regels ter bescherming van de natuur en natuurgebieden (o.a. stikstof) zijn opgenomen, is een primaire verantwoordelijkheid van de organisator van een evenement. Dat betekent dat de organisator moet beoordelen of het evenement leidt tot stikstofuitstoot, maar ook wat het effect is van o.a. trillingen, licht en geluid op het Natura 2000-gebied en indien nodig moet de organisator een AERIUS-berekening laten uitvoeren. Als ten aanzien van stikstof de depositie onder de drempelwaarde blijft, is geen natuurvergunning (N-2000 activiteit, Omgevingswet) nodig. Bij overschrijding moet door de organisator een natuurvergunning bij de provincie Zuid-Holland (Omgevingsdienst Haaglanden) worden aangevraagd waarbij maatregelen moeten worden voorgesteld, die de impact op de omgeving beperken.

De gemeente kan de organisator adviseren over de te doorlopen stappen ten aanzien van het voldoen aan de natuurbescherming- en stikstofregelgeving en kan de organisator adviseren over te nemen maatregelen. Daarnaast wil de gemeente investeren in het realiseren van stroomaansluitingen, waardoor ook stikstofuitstoot beperkt kan worden.

Als een evenement zonder vergunning of stikstofbeperkende maatregelen doorgaat en stikstofdepositie optreedt, kan de Omgevingsdienst Zuid-Holland Zuid (ODZHZ) handhavend optreden.

3.11. Inclusie

Evenementen in Katwijk moeten toegankelijk zijn voor iedereen, ongeacht leeftijd, achtergrond of beperking. Iedereen moet mee kunnen doen. Dit is ook de basis van de Maatschappelijke Agenda.

3.11.1. Fysieke toegankelijkheid

Als gemeente nemen wij verantwoordelijkheid voor de fysieke toegankelijkheid van evenementenlocaties. In de locatieprofielen wordt fysieke toegankelijkheid daarom als kenmerk meegenomen. Dit omvat onder andere de bereikbaarheid van de locatie en de voorzieningen op de locatie.

Wanneer een organisator zijn evenement opbouwt, afbouwt of tijdens het evenement, is de organisator verantwoordelijk voor de fysieke toegankelijkheid van het evenement. De gemeente vraagt hier extra aandacht voor. Ook door toegankelijkheid steviger mee te nemen in de criteria om in aanmerking te komen voor een gemeentelijke subsidie. Met name in de Subsidieregeling toeristische evenementen zal dit kenmerk een duidelijke plek krijgen, mede aan de hand van de Duurzaamheidsladder Evenementen, waarin voorbeeldmaatregelen worden beschreven om evenementen inclusiever te maken. Binnen de Maatschappelijke Agenda en bijbehorende subsidieregeling is dit aspect reeds geborgd.

Bij fysieke toegankelijkheid kan onder andere gedacht worden aan voldoende parkeergelegenheid voor mindervaliden en duidelijke bewegwijzering, brede en obstakelvrije paden, toegankelijke ingangen en rolstoelvriendelijke sanitaire voorzieningen. Maar ook zitplaatsen en rustpunten voor bezoekers die slecht ter been zijn en duidelijke en begrijpelijke communicatie, inclusief informatie in braille of audio-opties.

3.11.2. Sociale toegankelijkheid

Sociale toegankelijkheid gaat over het creëren van een omgeving waarin mensen met verschillende achtergronden, capaciteiten en beperkingen volledig kunnen deelnemen en zich betrokken voelen bij activiteiten, interacties en gemeenschappen.

Organisatoren worden met onder andere subsidieverlening gestimuleerd om maatregelen te nemen om de sociale toegankelijkheid te bevorderen. Maatregelen kunnen bestaan uit prikkelarme zones, tolken voor doven en slechthorenden, en betaalbare toegang voor mensen met een lager inkomen. Maar bijvoorbeeld ook een divers cultureel en muzikaal programma, voor verschillende leeftijden en achtergronden. De Subsidieregeling toeristische evenementen zal op dit punt worden aangepast.

Voor inhoudelijk advies over het verbeteren van de toegankelijkheid van evenementen kan onder andere het Platform Gehandicaptenbeleid Katwijk worden geraadpleegd. Deze organisatie beschikt over waardevolle ervaringsdeskundigheid en kan meedenken over praktische maatregelen.

3.12. Toezicht en handhaving

Bij evenementen in Katwijk is goed toezicht en handhaving essentieel om de openbare orde, veiligheid en naleving van vergunningvoorschriften te waarborgen. Verschillende partijen spelen hierbij een rol, elk met specifieke verantwoordelijkheden.

De organisator draagt primair de verantwoordelijkheid voor naleving van de vergunning- en veiligheidsvoorschriften.

De gemeente verleent de evenementenvergunning, houdt toezicht op de naleving van de vergunning en kan bij overtredingen handhavend optreden. De gemeente werkt hierin samen met politie, brandweer, de Omgevingsdienst West-Holland en de Nederlandse Voedsel en Warenautoriteit.

De politie speelt bij evenementen een belangrijke rol vanuit haar wettelijke taken. Concreet betekent dit dat de politie verantwoordelijk is voor het handhaven van de openbare orde, het opsporen van strafbare feiten en het verlenen van hulp aan hen die deze behoeven.

De Omgevingsdienst controleert en kan handhavend optreden op milieunormen, zoals geluidsniveaus en afvalbeheer.

In een Integraal Handhavingsoverleg stemmen de toezichthoudende en handhavende partijen periodiek met elkaar af hoe het toezicht en de handhaving plaats zal vinden.

Overtredingen en Sancties

Bij niet-naleving van de vergunningvoorschriften of andere overtredingen kan de gemeente of politie verschillende maatregelen nemen:

  • -

    Waarschuwing: bij kleine overtredingen krijgt de organisator een kans om direct te corrigeren.

  • -

    Dwangsom of boete: financiële sancties bij herhaalde overtredingen, bijvoorbeeld te hoog geluidsniveau of verkoop van alcohol zonder vergunning.

  • -

    Aanpassing of beperking evenement: de gemeente kan delen van het evenement aanpassen of beperken als de veiligheid in het geding komt.

  • -

    Tijdelijke stillegging of beëindiging: bij ernstige of herhaalde overtredingen kan het evenement (tijdelijk) worden stilgelegd of volledig beëindigd.

  • -

    Weigering of intrekking van toekomstige vergunningen: bij structurele overtredingen kan worden besloten om toekomstige aanvragen te weigeren of reeds verleende vergunningen in te trekken.

Als onderdeel van de implementatie van het evenementenbeleid stelt de gemeente een evenementensanctiebeleid op. Hierin worden de sancties en handhavingsmaatregelen bij overtredingen nader uitgewerkt. Dit draagt bij aan transparantie naar organisatoren.

4. Uitvoering

4.1. Inleiding

Deze uitvoeringsagenda vertaalt het evenementenbeleid naar concrete acties. Doel is het gefaseerd en gestructureerd realiseren van de beleidsambities. Per actie is aangegeven wat het doel is, wie gemeentelijk trekker is, het tijdspad en een indicatie van het benodigde budget.

Ten aanzien van het budget is het uitgangspunt om zoveel mogelijk de uitvoering binnen bestaande gemeentelijke budgetten uit te voeren. Sommige activiteiten leiden tot extra budgetbehoefte, bijvoorbeeld voor de evenementencoördinator, opstellen locatieprofielen en investeringen in stroomvoorzieningen. In deze gevallen is bezien of andere reguliere budgetten kunnen worden aangesproken of voor de activiteit extra budget bij de gemeenteraad wordt aangevraagd.

De uitvoering van de acties staat gepland voor de jaren 2025 tot en met 2027. De meeste acties dienen direct na vaststelling van het evenementenbeleid door de gemeenteraad te starten. In het 4e kwartaal 2027 zal een evaluatie plaatsvinden van zowel het beleid als de voortgang van de uitvoering en kan indien nodig bijsturing plaatsvinden.

4.2. Uitvoeringsagenda

Actie / maatregel

Toelichting / doel

Trekker

Tijdspad

Aanvullend budget (indicatief)

Evenementen-kalender jaarlijks vaststellen en publiceren

Afstemming en spreiding van evenementen

Gemeente - VTH

Jaarlijks vanaf Q4 2025

-

Jaarlijks vaststellen Kroonevenementen

Erkenningen en waardering evenementen

Gemeente – BFL / Economie

Jaarlijks vanaf Q4 2025

-

Pilot aanstelling Evenementen-coördinator (voor 2 jaar)

Centraal aanspreekpunt en regie op uitvoering

Gemeente - VTH

Q1 2026

€50.000/jaar (incidenteel)

Meerjarige vergunningen evenementen

Lagere lastendruk voor organisatoren (alleen A-categorie)

Gemeente – VTH

Doorlopend vanaf Q4 2025

Bepalen kaders gemeentelijke ondersteuning

Transparantie en financiële beheersbaarheid gemeentelijke inzet

Gemeente – BFL / Economie

Q4 2025

-

Afspraken Kroonevenementen over ondersteuning

Maatwerk en structurele samenwerking

Gemeente – BFL / Economie

Q1 2026

-

Continueren en aanpassen Subsidieregeling toeristische evenementen

Actualisatie op basis van nieuw beleid

Gemeente – BFL / Economie

Q1 2026

€30.500 (structureel)

Locatiescan huidige en potentieel nieuwe locaties

Overzicht en benuttingsmogelijkheden, input voor locatieprofielen

Gemeente – BFL/Stedenbouw

Q4 2025

-

Locatieprofielen opstellen

Duidelijke kaders per evenementenlocatie, gefaseerde uitwerking (start met 5 locaties)

Gemeente – BFL/Economie

Q4 2025 – Q2 2026

€20.000 (incidenteel)

Aanpassen Algemene Plaatselijke Verordening

Aansluiten op nieuwe kaders

Gemeente – VTH

Q1 2026 (werking 1 juli 2026)

Opstellen evenementensanctiebeleid

Duidelijkheid naar organisatoren en toetsingskader Toezicht en Handhaving

Gemeente – VTH

Q4 2025 – Q1 2026

-

Aanpassen Tarieventabel Legesverordening

Vastleggen legeskosten evenementenvergunning

Gemeente – Financiën

Q1 2026 (werking 1 juli 2026)

Aanpassen Omgevingsplan nav locatieprofielen

Juridische verankering gebruik locaties

Gemeente – BFL/RO

Vanaf 2026 in diverse wijzigingen

-

Onderzoeken systeem herbruikbare bekers

Verduurzaming evenementenlogistiek

Gemeente – BFL/Economie

Q1 2026

-

Realiseren voorzieningen op strategische locaties

Krachtstroom, water, voorzieningen

Gemeente – Planmatig Beheer

2026–2027

€200.000 (investering)

Aansluiting parkeerproducten op evenementen

Maatwerk op evenementen mogelijk maken

Gemeente – Mobiliteit / Parkeerregisseur

Q2 2026

-

Actualiseren verkeersprotocol evenementen

Actuele richtlijnen voor bereikbaarheid en veiligheid

Gemeente – BFL/Verkeer

Q1 2026

-

Ondertekening

Aldus vastgesteld door de raad van de gemeente Katwijk in zijn openbare vergadering van 29 januari 2026

De griffier

De voorzitter

Bijlage 1 Format Locatieprofiel evenementen en overzicht evenementenlocaties

  • 1.

    Algemene informatie

    • Locatienaam: [naam van de locatie]

    • Kaart / beschrijving: [specifieke locatie en omgeving]

    • Type terrein: [openbare ruimte, park, plein, strand, sportterrein, etc.]

    • Beheerder: [gemeente of andere beheerder]

    • Geschikte evenementen: [soort evenementen zoals muziekfestivals, markten, sportevenementen, culturele activiteiten]

    • Maximale bezoekerscapaciteit: [aantal personen]

  • 2.

    Aantal toegestane evenementendagen

    • Maximum aantal dagen/dagdelen per jaar naar categorie A, B en C: [bijvoorbeeld max. 10 volledige dagen of 20 dagdelen]

    • Periode waarin evenementen mogelijk zijn: [bijvoorbeeld april – oktober]

    • Frequentie per maand: [bijvoorbeeld max. 3 evenementen per maand]

  • 3.

    Geluidsnormen en eindtijden

    • Maximaal toegestane geluidsniveau: te bepalen per locatie en type evenement

    • Eindtijden: [onderscheid tussen dagen]

    • Geluidsmaatregelen: [bijvoorbeeld geluidsbegrenzers, richten van speakers]

  • 4.

    Bereikbaarheid en mobiliteit

    • Parkeergelegenheid auto: [aantal parkeerplaatsen en eventuele parkeervoorzieningen]

    • Fietsenstallingen: [aantal en locatie]

    • Openbaar vervoer: [afstand tot OV-haltes]

    • Verkeersmaatregelen bij grote evenementen: [bijvoorbeeld wegafsluitingen, inzet verkeersregelaars]

    • Verkeersplan: [verkeersmaatregelen, verkeersregelaars, bebordingsplan, omleidingsplan]

  • 5.

    Milieu- en natuurbeperkingen

    • Beschermde gebieden in de omgeving: [Natura 2000, duingebieden, etc.]

    • Afvalbeheer: [verplichtingen voor organisatoren, afvalscheiding, schoonmaak]

    • Duurzaamheidsvereisten: [bijvoorbeeld gebruik herbruikbare bekers en duurzame energiebronnen]

  • 6.

    Voorzieningen en infrastructuur

    • Stroomvoorziening: [beschikbaarheid en maximale capaciteit]

    • Wateraansluiting: [ja/nee, en eventuele voorwaarden]

    • Sanitaire voorzieningen: [aantal en type voorzieningen]

    • Hulpdiensten en veiligheid: [bijvoorbeeld aanwezigheid EHBO-post en vluchtroutes]

  • 7.

    Specifieke richtlijnen en vergunningen

    • Vergunningsplicht: [bijvoorbeeld verplicht voor versterkt geluid of meer dan 500 bezoekers]

    • Ontheffingen: [mogelijkheden en voorwaarden voor verlenging van eindtijden of geluidsniveau]

    • Toezicht en handhaving: [gemeentelijke BOA’s, politie, Omgevingsdienst]

Dit format zal worden gebruik om een gestructureerd en transparant overzicht voor alle aangewezen evenementenlocaties in Katwijk te beschrijven en is daarmee een belangrijk middel in het proces van vergunningverlening bij evenementen.

Overzicht evenementenlocaties

Onderstaand betreft een opsomming van potentiële locaties waarvoor een locatieprofiel wordt opgesteld, als nadere uitwerking van het evenementenbeleid.

Locaties

Strand

Strandplein

Duinplein

Marktplein Katwijk aan Zee

Parkeerterrein Noordduinen

Parkeerterrein Zuidduinen

Centrum Katwijk aan Zee

Andreasplein

Centrum Rijnsburg

Dorpshuis en Castellumplein Valkenburg

Centrum Katwijk aan den Rijn

De Goerie

Zwaaikom

Duinvallei

Valkenburgse Meer

Bijlage 2 Proces evenementenvergunning

Het vergunningverleningsproces is grofweg in te delen in 8 processtappen. Schema 1.1.

afbeelding binnen de regeling

Processtap 1: Aanvraag evenement

De organisator dient een aanvraag in bij de gemeente. Het doel van de aanvraag is inzicht te krijgen in de feiten en gegevens over het activiteitenprofiel, publieksprofiel, ruimtelijk profiel, organisatieprofiel, de risico-inschatting en het veiligheidsplan.

Processtap 2: Intake

De gemeente toetst of de aanvraag, conform de artikelen 4:1 en 4:2 van de Algemene wet bestuursrecht, volledig is. Eventueel wordt om aanvullende informatie gevraagd. Het evenement wordt op de evenementenkalender geplaatst.

Processtap 3: Bepalen risico en behandelaanpak

In deze stap wordt aan de hand van schema 1.2 de risicoclassificatie bepaald. In geval van een A-categorie evenement kan tot vergunningverlening worden overgegaan.

afbeelding binnen de regeling

Schema 1.2 Bepalen behandelclassificatie evenementen

Processtap 4: Signaleren en adviseren

Openbare orde en veiligheidsdiensten geven een advies over wat de organisator moet doen om de risico’s bij een evenement te minimaliseren, gebaseerd op de classificatie van het evenement. Bij een C-categorie evenement is een integraal advies van de OOV-diensten verplicht.

Processtap 5: Besluiten op de aanvraag

Een besluit wordt genomen over het al dan niet onder voorschriften en beperkingen afgeven van de evenementenvergunning. Deze kunnen onder andere betrekking hebben op de openbare orde en veiligheid, volksgezondheid en milieu. De gemeente heeft de verplichting om binnen 8 weken na ontvangst van de aanvraag een besluit te nemen. Deze termijn kan verlengd worden met maximaal 8 weken, indien de omstandigheden daarom vragen. Gedurende zes weken na de verzenddatum van het besluit bestaat er voor de belanghebbenden de mogelijkheid om bezwaar aan te tekenen. De vergunning is pas onherroepelijk als er in deze termijn geen bezwaren zijn ingediend of als er geen verdere rechtsmiddelen meer open staan. De aanvragen en besluiten worden door de gemeente gepubliceerd via de gebruikelijke kanalen.

Processtap 6: (integrale) operationele voorbereiding OOV-dienst(en)

In geval van B evenementen met verhoogd risico en C evenementen bereiden de OOV-diensten in deze stap hun inzet voor tijdens het evenement.

Processtap 7: integrale operationele uitvoering OOV-dienst(en)

Dit betreft de uitvoering van de OOV-diensten tijdens het evenement. Van de uitvoering wordt een verslag gemaakt dat als input wordt gebruik bij de evaluatie van het evenement.

Processtap 8: evaluatie evenement

Het resultaat van de evaluatie kan worden gebruik voor een volgende editie of een soortgelijk evenement.

Bijlage 3 Algemene richtlijn voor beveiliging bij evenementen

Het aantal beveiligers dat nodig is bij een evenement hangt af van verschillende factoren, zoals het aantal bezoekers, het risiconiveau, de aard van het evenement en de locatie. Er zijn geen landelijke, vaste normen. Het bepalen van het aantal beveiligers per evenementen blijft altijd maatwerk, maar om duidelijkheid naar organisatoren te scheppen gelden de volgende richtlijnen:

Meldingplichtige evenementen kennen een laag risico. Vaak is geen professionele beveiliging vereist. Toezicht kan door vrijwilligers gedaan worden.

Richtlijn: 1 toezichthouder per 250 - 500 bezoekers.

Vergunningplichtige evenementen

Richtlijn: 1 gecertificeerde beveiliger per 250 bezoekers, voor categorie A en B evenementen zonder verhoogd risico. Bij evenementen met een hoger risicoprofiel, categorie B+ en C, geldt als richtlijn 1 gecertificeerde beveiliger per 100 tot 150 bezoekers.

Met name de risicoclassificatie is dus bepalend voor het aantal benodigde beveiligers per evenement. Van de richtlijn kan weloverwogen worden afgeweken op basis van een gemotiveerd advies van de hulpdiensten.

Factoren die de beveiligingsbehoefte beïnvloeden:

  • Karakter evenement: meer beveiliging bij een dancefestival dan bij een braderie.

  • Bezoekersprofiel: bij evenementen met veel jongeren is vaak meer beveiliging nodig.

  • Alcoholgebruik: meer beveiliging is nodig bij evenementen waar alcohol wordt geschonken.

  • Locatie en omgeving: in een afgesloten terrein is minder beveiliging nodig dan in de openbare ruimte.

  • Eerdere incidenten: bij evenementen met een geschiedenis van ongeregeldheden kan extra beveiliging nodig zijn.

De organisator maakt een veiligheidsplan en stemt dit af met de gemeente en hulpdiensten. Via de vergunningverlening bepalen de politie en de gemeente uiteindelijk de exacte eisen voor beveiliging. Organisatoren moeten altijd in overleg gaan met de gemeente en hulpdiensten om het juiste beveiligingsniveau te waarborgen.

Bijlage 4 Format Verkeersplan

Evenementen kunnen door hun omvang en inhoud veel invloed hebben op het verkeer. Als daar sprake van is moet bij evenementen een verkeersplan worden opgesteld, met daarbij ook een verkeerstekening. Dit heeft tot doel om de bezoekers/deelnemersstromen te regelen en de overlast voor bedrijven, bewoners en de overige weggebruikers zo veel mogelijk te beperken.

In het verkeersplan dienen de volgende aspecten te worden uitgewerkt/beschreven:

Bezoekers/deelnemers evenement

  • -

    Geef aan op welke wijze bezoekers/deelnemers naar het evenement komen (auto, fiets, openbaar vervoer, te voet). Maak hiervan ook een verdeling in percentages.

  • -

    Geef aan of het gebruik van bepaalde vervoersmiddelen wordt gestimuleerd en op welke wijze.

  • -

    Geef de aan- en afvoerroutes aan voor bezoekers/deelnemers/organisatie (bevoorrading). Wenselijk is om voertuigen van fietsers en voetgangers te scheiden zodat menging van deze verkeersstromen voorkomen wordt.

Afsluitingen en omleiding

  • -

    Geef aan of gebruik gemaakt gaat worden van de rijbaan en/of parkeerruimte.

  • -

    Geef aan welke weg(en) en/of parkeerruimte moeten worden afgesloten voor verkeer en op welke data en tijdstippen (houd rekening met op- en afbouwen).

  • -

    Geef aan hoe de omleidingsroute voor het (doorgaand) verkeer loopt (indien wegen worden afgesloten).

Overige verkeersmaatregelen

  • -

    Geef aan op welke wegen overige verkeersmaatregelen dienen te worden getroffen, denk aan:

    • o

      Parkeer- en stopverbod;

    • o

      Éénrichtingsverkeer;

    • o

      Snelheidsbeperking;

    • o

      Bewegwijzering.

  • -

    Geef aan of en op welke wegen de inzet van Verkeersregelaars noodzakelijk is (inclusief data en tijden). De organisatie dient zorg te dragen voor voldoende Verkeersregelaars. Verkeersregelaars dienen, voordat zij kunnen worden aangesteld door de wegbeheerder, een instructie te volgen. De organisatie dient zorg te dragen dat hun Verkeersregelaars de instructie hebben gevolgd. De organisatie dient zorg te dragen dat de juiste wettelijk verplichte kleding voor Verkeersregelaars gedragen wordt. De organisatie dient alle Verkeersregelaars te verzekeren tegen risicoaansprakelijkheid.

Parkeren

  • -

    Geef aan welke parkeergelegenheden voor auto’s beschikbaar zijn en hoeveel.

  • -

    Geef de locaties en aantallen aan van de fietsparkeergelegenheden.

Calamiteitenroutes en bereikbaarheid hulpdiensten

  • -

    Geef aan wat de calamiteitenroutes zijn van de brandweer, ambulance en politie.

    Gedurende uw evenement dient u bij straatafsluitingen steeds een vrije doorgang te garanderen, vrij van obstakels over een breedte van 3,5 meter.

Verkeersvoorlichting

  • -

    Geef aan hoe deelnemers, bewoners/bedrijven en bezoekers voorgelicht worden over stremmingen, parkeerfaciliteiten en andere verkeersmaatregelen (bijvoorbeeld met vooraankondigingsborden).

  • -

    Geef aan welke informatie wordt gecommuniceerd en van welke communicatiemiddelen gebruik wordt gemaakt.

Plaatsen/verwijderen borden

  • 1)

    wanneer worden de borden geplaatst en verwijderd?

  • 2)

    wie gaat de borden plaatsen?

  • 3)

    worden er ook borden geplaatst langs een provinciale weg of Rijksweg? Wanneer dit het geval is, is er ontheffing aangevraagd bij de provincie en/of Rijkswaterstaat?

  • 4)

    zijn er ook afzettingen van provinciale wegen of Rijkswegen nodig? Heeft de provincie/Rijkswaterstaat toestemming verleend?

    Voor diverse verkeersborden en afsluitingen moeten verkeersbesluiten genomen worden, dus de verkeersplannen dienen op tijd ingeleverd te worden om aan de termijnen te voldoen

De bebording dient voor de verkeersveiligheid geplaatst te zijn conform en te voldoen aan de wettelijke eisen volgens de Uitvoeringsvoorschriften BABW (Besluit Administratieve Bepalingen inzake het Wegverkeer).

Hierin zijn voor de verkeersveiligheid wettelijke eisen gesteld t.a.v. zichtbaarheid van de borden (grootte letters, reflectie van de borden) en o.a. afstand tot de rijbaan en minimale hoogtes van borden. Geplaatste parkeerverwijzingen en overige tekstaanduidingen dienen uitgevoerd te worden volgens de landelijke richtlijnen conform CROW (Centrum voor Regelgeving en Onderzoek in de Weg – en Waterbouw) publicatie 96b (Handboek wegafzettingen op niet-autosnelwegen en wegen binnen de bebouwde kom 96b) en publicatie 265 (Verkeersmaatregelen bij Evenementen)

Aandachtspunten:

De gemeente of politie maakt zelf geen verkeersplannen voor evenementen.

Organisaties moeten zelf met een plan te komen. De gemeente en de politie toetsen deze vervolgens. Hoe beter en zorgvuldiger het verkeersplan is hoe sneller en eenvoudiger de evenementenaanvraag zal verlopen.

Bereikbaarheid:

De bereikbaarheid van het evenemententerrein is van groot belang voor de hulpdiensten om in geval van een incident op te kunnen treden. Als de bereikbaarheid van het evenement niet geborgd is kan de incidentbestrijding moeizaam op gang komen waardoor de kans op escalatie (bijvoorbeeld branduitbreiding) groot is.

Onderstaande praktische handvaten kunnen helpen:

  • -

    De minimale doorrij-breedte voor hulpdiensten is 3,5 meter.

  • -

    De minimale vrije doorrijhoogte voor hulpdiensten is 4,2 meter.

  • -

    Houd voldoende ruimte in de bochten voor brandweervoertuigen, let daarbij ook op luifels of andere obstakels in de weg.

  • -

    Leg rijplaten neer wanneer er sprake is van een zachte ondergrond, zodat de voertuigen zich niet vastrijden.

  • -

    Als een straat moet worden geblokkeerd, gebeurt dit in overleg (voorkomen is beter).

  • -

    Objecten zijn tot minimaal 40 meter benaderbaar voor brandweervoertuigen.

  • -

    Afsluitingen moet snel weggehaald kunnen worden of er moet iemand (hekbewaarder) bij staan.

  • -

    Uitgangen en nooduitgangen van winkels, cafés en dergelijke moeten vrij blijven. Kijk hierbij goed naar de omgeving en het gebied en leef je hierbij in de situatie en het scenario, bijvoorbeeld een brand op het evenement.

Bijlage 5 Toetsingskader gemeentelijke ondersteuning bij evenementen

1. Inleiding

Dit toetsingskader geeft richting aan de inzet van gemeentelijke diensten en materialen bij evenementen in Katwijk. Het doel is om organisatoren te faciliteren en tegelijkertijd duidelijkheid te bieden over de grenzen van de gemeentelijke ondersteuning. De gemeente levert ondersteuning aanvullend en faciliterend, nooit vervangend.

2. Uitgangspunten gemeentelijke ondersteuning

  • Huidige gemeentelijke dienstverlening vormt de basis. Uitbreiding is alleen mogelijk indien uitvoerbaar en financieel verantwoord.

Ondersteuning vindt in ieder geval plaats bij:

Koningsdagfestiviteiten Oranjeverenigingen

Intochten Sinterklaas

Bevrijdingsfeesten

Flowerparade

Najaarsfeesten Katwijk aan den Rijn

Search and Rescue Event

Paardenmarkt Rijnsburg

Halve van Katwijk

Paardenmarkt Valkenburg

Oud en Nieuw Festival Noordduinen

Feestweek Rijnsburg

Noordzee Zomerfestival

  • De ondersteuning is gebonden aan beperkte capaciteit, middelen en budget. Niet doorbelasten betekent niet onbeperkt leveren.

  • Vooraf wordt helder gecommuniceerd welke diensten en materialen geleverd kunnen worden en wat de organisator zelf moet verzorgen.

  • Gelijke behandeling en transparantie: dezelfde kaders gelden voor alle organisatoren in vergelijkbare situaties.

  • Gemeentelijke ondersteuning is aanvullend en faciliterend, niet vervangend voor de verantwoordelijkheid van de organisator.

  • Kroonevenementen hebben voorrang op andere evenementen bij verdeling van materialen en diensten.

  • Inzet op zaterdagen is beperkt. Bij calamiteiten wordt prioriteit gegeven aan veiligheid en noodhulp, waardoor materialen en diensten mogelijk niet beschikbaar zijn.

  • De gemeentelijke begroting is leidend. Meer inzet kan alleen als de begroting hierop wordt aangepast.

3. Beschikbaar stellen materialen (voor zover voorradig)

  • Dranghekken / afzethekken (circa 300 stuks beschikbaar)

  • Afval(mini)containers (ruim 80 beschikbaar)

  • Bezems, papierprikkers, scheppen e.d.

  • Vlaggenmasten

  • Verkeersborden parkeren (circa 60)

4. Gemeentelijke ondersteuning

  • Binnen werktijden afleveren van dranghekken, afzethekken en/of afval(mini)containers op een centraal afgesproken locatie en na afloop, binnen werktijden, weer ophalen.

  • Op afspraak, binnen werktijden, als organisatie zelf ophalen van dranghekken, afzethekken en/of afval(mini)containers en na afloop weer terugbrengen.

  • Het stickeren, monteren, en na afloop weer demonteren, van tijdelijke parkeerverbodsborden.

  • Het uitvoeren van veegwerkzaamheden na afloop van de eerder genoemde evenementen door of in opdracht van de gemeente Katwijk uitgezonderd commerciële (onderdelen van) evenementen.

  • Het legen van reguliere afvalbakken en eventueel extra bijgeplaatste afval(mini)containers door of in opdracht van de gemeente, inclusief de afvoer en stortkosten van het afval, uitgezonderd commerciële (onderdelen van) de eerder genoemde evenementen.

5. Voorwaarden en afspraken

  • Voor gebruik van materialen geldt een bruikleenovereenkomst.

  • Kosten voor herstel of vervanging van ontbrekende of beschadigde materialen zijn voor rekening van de organisator.

  • Verzoeken om ondersteuning moeten tijdig afgestemd worden met de Bovenwijkse Wijkbeheerder evenementen van Cluster Dagelijks Beheer.

  • Het inzamelen en afvoeren (incl. stortkosten) van afval van commerciële evenementen met winstoogmerk en zonder lokale meerwaarde is de verantwoordelijkheid van de organisator.

  • Voorzieningen op locaties zoals krachtstroom en wateraansluitingen dienen gecontroleerd te worden op bruikbaarheid en veiligheid.

  • Bij evenementen (o.a. Huis van Oranje en Noordzee Zomerfestival) op het Strandplein zal de gemeente praktisch ondersteunen met terreinvoorbereiding, zoals afvlakken van het strandbanket of het plaatsen van platen. Kosten hiervan worden niet doorbelast.

  • Gemeentelijke parkeerplaatsen binnen evenementenlocaties worden niet doorbelast, ook niet bij gederfde parkeerinkomsten.

  • Parkeren buiten aangewezen locaties: kosten voor rekening van de organisator.

6. Conclusie

Met dit toetsingskader ontstaat een helder en concreet overzicht van de gemeentelijke ondersteuning bij evenementen. Het geeft organisatoren vooraf duidelijkheid, borgt transparantie en maakt dat de ondersteuning jaarlijks beoordeeld kan worden op basis van beschikbare capaciteit, middelen en de gemeentelijke begroting.