Permanente link
Naar de actuele versie van de regeling
https://lokaleregelgeving.overheid.nl/CVDR758458
Naar de door u bekeken versie
https://lokaleregelgeving.overheid.nl/CVDR758458/1
Gemeente Rhenen - Protocol gebruik bodycam gemeente Rhenen
Geldend van 11-03-2026 t/m heden
Intitulé
Gemeente Rhenen - Protocol gebruik bodycam gemeente RhenenIn dit protocol (werkinstructie) staan regels voor het gebruiken van een bodycam. Deze regels hebben betrekking op onder andere de bediening van de bodycam, wanneer de bodycam in te zetten en het opslaan / bewaren van beeld- en/of geluidsopnames die gemaakt zijn met de bodycam. Daarnaast wordt bepaald hoe met inzage- en uitleesverzoeken wordt omgegaan.
2. Werkinstructie gebruik bodycam
Een bodycam staat continu aan en neemt steeds 30 seconden aan beeldmateriaal op. Na die 30 seconden wordt het opgenomen beeldmateriaal overschreven door weer 30 seconden aan beeldmateriaal. Om langer te filmen en om wat gefilmd wordt op te slaan, moet de boa de camera inschakelen als hij of zij denkt te worden geconfronteerd met een onveilige situatie en (als dat mogelijk is) na een vooraf gegeven waarschuwing. Hierbij gelden de volgende gebruiksregels.
2.1 Uitgifte bodycam
- •
Bij aanvang dienst.
2.2 Gebruik bodycam
- 1.
De boa draagt de bodycam aan het uniform aan de voorzijde ter hoogte van de borst.
- 2.
De bodycam staat in principe op stand-by dus iedere 30 seconden aan beeldmateriaal wordt steeds overschreven, zie onder 2.
- 3.
De bodycam wordt door de boa ingeschakeld op het moment dat hij of zij dit voor zijn of haar veiligheid of voor de veiligheid van derden (collega en / of publiek) nodig acht.
- 4.
En opname maken mag alleen in de openbare ruimte en in openbare gebouwen.
- 5.
Als de boa een opname wilt starten, wordt de betrokkene met luide stem gewaarschuwd dat er opnamen gemaakt gaan worden, tenzij waarschuwen niet mogelijk is.
- 6.
De bodycam wordt uitgezet nadat de bedreigende situatie voorbij is of geen reden (meer) is om bang te zijn voor escalatie.
- 7.
In het geval dat er een proces-verbaal wordt opgemaakt door de boa’s, wordt daarin het gebruik van de bodycam benoemd en / of de waarschuwing dat de bodycam gebruikt gaat worden. In het proces-verbaal wordt ook de naam van de boa genoteerd en de tijd en datum van het gebruik en de laatste 3 cijfers van het serienummer van de bodycam.
2.3 Informeren
- •
De boa informeert de gefilmde betrokkene(n) ter plekke waar ze terecht kunnen voor informatie over de beelden en wanneer de beelden mogelijk worden gewist.
2.4 Inname bodycam
- •
Aan het einde van de dienst wordt de bodycam ingeleverd.
- •
De bodycam wordt door de boa in het docking-station geplaatst om de batterij weer op te laden.
2.5 Beheer beeldmateriaal
- •
De adviseur Openbare Orde en Veiligheid en de systeembeheerder die ook de andere camerabeelden beheert (of hun vervangers) zijn de beheerders van het beeldmateriaal.
- •
Het opgenomen beeldmateriaal wordt automatisch geüpload naar de beveiligde cloudomgeving zodra de bodycam in het dockingstation wordt geplaatst. Wanneer de beelden zijn geüpload wordt het beeldmateriaal automatisch verwijderd van de bodycam. De boa is zelf verantwoordelijk voor het plaatsen van de bodycam in het dockingstation aan het eind van de dienst.
- •
Opgeslagen beelden zijn versleuteld en worden automatisch bewaard in een beveiligde omgeving, namelijk in de cloudomgeving van de leverancier.
- •
De bewaartermijn voor camerabeelden is standaard 28 dagen. Als er in die periode geen uitleesverzoek met betrekking tot een incident is gekomen, worden de beelden automatisch verwijderd.
- •
Heeft een boa een bepaald incident met de bodycam opgenomen en is daarvoor een uitleesverzoek ontvangen, dan besluit de adviseur Openbare Orde en Veiligheid of de Privacy Officer tot archiveren. Door de beelden handmatig te archiveren worden de betreffende beelden niet meer automatisch verwijderd na 28 dagen, maar gearchiveerd tot een definitief besluit is genomen op het uitleesverzoek.
- •
Mochten naar aanleiding van een incident beelden uitgelezen moeten worden, dan wordt dit gedaan volgens het uitleesprotocol (hoofdstuk 3). Denk hierbij aan (ernstige) incidenten waarvan de boa aangifte doet bij de politie. Als er vanuit de politie/justitie een uitleesverzoek komt, worden de beelden aan hen ter beschikking gesteld. Zodra beelden niet langer meer nodig zijn, worden de beelden direct verwijderd.
- •
Beeldmateriaal mag niet worden verspreid op het internet of op social media.
- •
Beeldmateriaal mag niet worden gebruikt voor commerciële doeleinden.
- •
Beeldmateriaal mag niet worden gebruikt voor functioneringsgesprekken.
- •
De beheerder van de server is ISO 27001 gecertificeerd.
2.6 Bij verlies of diefstal van een bodycam
- •
De opnames van een bodycam zijn versleuteld. Bij ontvreemding of verlies van een bodycam kunnen de opnames niet worden uitgelezen door derden.
- •
Verlies of diefstal van een bodycam wordt aangemerkt als een beveiligingsincident.
3. Uitleesprotocol beeldmateriaal
3.1 Uitlezen camerabeelden
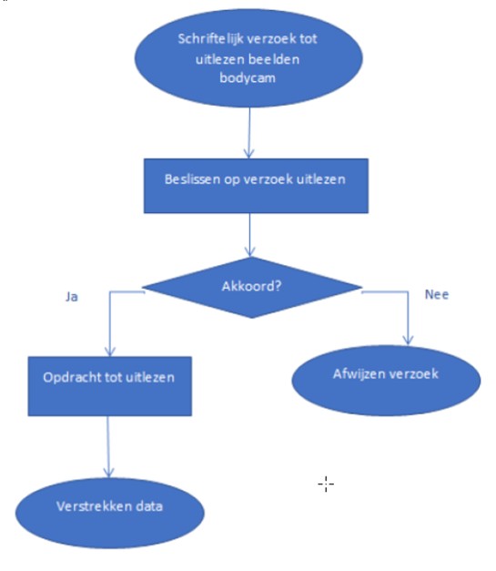
- •
Het proces start met een verzoek tot inzage. Dit verzoek moet aan de volgende voorwaarden voldoen.
- 1.
Een verzoek tot inzage van de camerabeelden moet schriftelijk per brief of per e-mail worden gedaan.
- 2.
In het verzoek moet de naam, adres, postcode, woonplaats, telefoonnummer en e-mailadres staan, naast de datum, tijdstip en plaats van de opname.
- 3.
Er moet sprake zijn van een aantoonbaar belang (zie 3.2).
- 1.
- •
Het uitlezen van camerabeelden moet altijd goedgekeurd worden door de adviseur Openbare Orde en Veiligheid of de Privacy Officer (of hun vervangers).
- •
Nadat de adviseur Openbare Orde en Veiligheid of de Privacy Officer (of hun vervangers) heeft besloten tot het archiveren van de beelden, beoordeelt de adviseur Openbare Orde en Veiligheid of de Privacy Officer (of hun vervangers) het verzoek en geeft wel/niet akkoord voor het inzien van de betreffende opname(s). Hierbij wordt uitgegaan van het principe: “Nee, tenzij er sprake is van een aantoonbaar belang”. Het is namelijk niet toegestaan om persoonsgegevens verder te verwerken op een wijze die onverenigbaar is met de doelen waarvoor ze zijn verkregen. Zie verder 3.2.
- •
Tegen het besluit kan bezwaar en beroep worden ingesteld (zie 3.6).
- •
Wanneer het verzoek wordt ingewilligd, wordt door de adviseur Openbare Orde en Veiligheid of de Privacy Officer (of hun vervangers) een afspraak met de verzoeker(s) gemaakt om het beeldmateriaal in te zien.
- •
De beelden worden bekeken in een daartoe ingerichte ruimte. De adviseur Openbare Orde en Veiligheid of de Privacy Officer (of hun vervangers) bekijkt de beelden samen met de verzoeker(s). Het is tijdens het bekijken van de beelden niet toegestaan om foto’s of video’s te maken van de beelden, maar er mogen wel aantekeningen worden gemaakt.
Figuur 1: processchema werkinstructie uitleesprotocol
3.2 Recht op inzage
Op grond van artikel 15 van de AVG komt betrokkenen een recht op inzage toe van de over hen verwerkte persoonsgegevens. Dit recht omvat dus ook een recht op inzage in de van hen met de bodycam gemaakte camerabeelden. Dit recht geldt niet alleen voor de burger maar ook voor de betreffende boa. Het recht op inzage is niet onbegrensd, zo wordt het recht op kennisname onder andere beperkt ter waarborging van de bescherming van betrokkenen of van de rechten en vrijheden van anderen (artikel 23 van de AVG). Er mogen geen opnames gemaakt worden van de getoonde beelden en deze mogen niet openbaar gemaakt of verspreid worden.
3.3 Gebruik van het beeldmateriaal
|
Doel |
Werkwijze |
|
Aangifte bij de politie: de boa(s) is (zijn) slachtoffer van agressie of geweld en doet aangifte bij de politie) waarbij bodycam-opnames verstrekt worden. |
De beheerder doorzoekt de opnames en levert een kopie van de relevante opnames aan de politie middels Zivver (beveiligde mail) of een beveiligde USB-stick. De kopie die wordt over-gedragen valt vanaf dan niet meer onder de AVG maar onder Wet politiegegevens. De politie is vanaf het moment van overdracht de verwerkingsverantwoordelijke en verwerkt de opname conform de Wet politiegegevens. |
|
Zelfevaluatie na een incident |
Na ontvangst van een verzoek tot evaluatie van het eigen handelen door een boa, doorzoekt de beheerder de opnames en kijkt op een respectvolle manier samen met het team naar de opname in een ruimte met privacy. |
|
Vordering door een Officier van Justitie (artikel 126nd Wetboek van Strafvordering) of door een opsporingsambtenaar (artikel 126nda Wetboek van Strafvordering) |
De beheerder doorzoekt de opnames en levert een kopie van de relevante opnames aan de politie middels Zivver (beveiligde mail) of een beveiligde USB-stick. De kopie die wordt overgedragen valt vanaf dan niet meer onder de AVG maar onder Wet politiegegevens. De politie is vanaf het moment van overdracht de verwerkingsverantwoordelijke en verwerkt de opname conform de Wet politiegegevens. |
|
Inzageverzoek |
De beheerder doorzoekt de opnames en bekijkt na overleg met de privacy-officer samen met de betrokken boa(s) vast of de betrokkene in beeld is. Als er een opname is aangetroffen waar de betrokkene op te zien of te horen is, stemt de beheerder met de adviseur Openbare Orde en Veiligheid of de Privacy Officer af hoe op het inzageverzoek wordt gereageerd. Als besloten wordt inzage te geven moeten alle andere personen (dus burgers, maar ook boa’s) die in beeld zijn onherkenbaar worden gemaakt (beeld en geluid). Daarom wordt in principe een screenshot verstrekt met een schriftelijke toelichting wat er verder te zien is op de opname. Mocht een kopie van de opname ondertussen ook aan de politie zijn verstrekt, dan is op die kopie de Wet politiegegevens van toepassing. Een inzageverzoek doen bij de politie is dan ook mogelijk. |
3.4 Klachten
Het staat burgers vrij om een klacht in te dienen over een boa. Met invoering van de bodycams kan het voorkomen dat van een gedraging beelden beschikbaar zijn, maar de persoonsgegevens zijn met een ander doel verzameld dan het afhandelen van klachten. Om die reden worden de beelden niet gebruikt in klachtprocedures, uitgezonderd die gevallen waarin zowel klager als beklaagde vrijwillig instemmen met het gebruik van de persoonsgegevens.
3.5 Wetboek van Strafvordering
Het Openbaar Ministerie of de politie kan de burgemeester vorderen tot afgifte van de met de bodycam opgenomen beelden. Hierop zijn de bepalingen uit het Wetboek van Strafvordering van toepassing.
3.6 Rechtsbescherming
Naast het recht op inzage heeft een betrokkene op grond van de AVG nog meer rechten, waaronder het recht op vergetelheid. Dit houdt in dat verzocht kan worden om de met de bodycam opgenomen beelden te wissen. Op dit soort verzoeken is de Algemene wet bestuursrecht van toepassing (artikel 34 Uitvoeringswet Algemene Verordening Gegevensbescherming) en dat betekent dat betrokkenen in bezwaar en beroep kunnen gaan tegen de afwijzing van een verzoek.
Iedere betrokkene die meent dat zijn persoonsgegevens onrechtmatig worden verwerkt kan actie ondernemen door een klacht in te dienen bij de Functionaris Gegevensbescherming (Privacy Officer) van de gemeente of bij de Autoriteit Persoonsgegevens. Tot slot heeft iedere betrokkene het recht zich tot een rechtbank te wenden als hij van mening is dat zijn rechten geschonden zijn omdat de verwerking van persoonsgegevens door de gemeente Rhenen in strijd met de AVG plaatsvindt (artikel 79 van de AVG).
4. Slotbepalingen
4.1 Arbeidsongeval
Op het moment dat een boa ondanks het dragen van een bodycam toch slachtoffer wordt van geweld en er daarmee sprake is van een arbeidsongeval, dan moet dat direct door de manager gemeld worden aan de Nederlandse arbeidsinspectie via Arbeidsongeval melden | Nederlandse Arbeidsinspectie). Deze zorgplicht geldt ook voor boa’s die ingehuurd worden. Arbeidsongevallen moeten volgens de Arbeidsomstandighedenwet direct worden gemeld als:
- •
het slachtoffer opgenomen wordt in het ziekenhuis;
- •
er sprake is van blijvend letsel;
- •
het slachtoffer overleden is aan de gevolgen van het ongeval.
Onder 'ziekenhuisopname' geldt ook een (dag)opname van slechts enkele uren, bijvoorbeeld voor een operatie of ingreep door een specialist, (plastisch) chirurg of orthopeed. Onder 'blijvend letsel' worden ook chronische lichamelijke en psychische klachten verstaan. Wanneer later pas blijkt dat er sprake is van een ziekenhuisopname of blijvend letsel dan moet de manager het ongeval alsnog melden. Registratie door de manager in het ongevallenregister (dat ligt bij P&O) is nodig; het melden van agressie en geweld is een taak van het management.
4.2 Communicatie
Op de website van de gemeente wordt een pagina ingericht waar informatie te vinden is over de inzet van de bodycams, met een link naar het protocol.
4.3 Evaluatie
Elke twee jaar vindt een evaluatie plaats door de adviseur Openbare Orde en Veiligheid en de senior boa (of hun vervangers). Hierbij wordt gekeken naar de frequentie van het gebruik van de bodycams en de (technische) ervaringen van de boa’s bij het gebruik van de bodycams, waarbij ook het proces van uitlezen en opvragen van de beelden / het geluid wordt meegenomen.
4.4 Inwerkingtreding
Dit protocol treedt in werking de dag nadat het bekend is gemaakt.
4.5 Citeertitel
Het protocol wordt aangehaald als: “Protocol gebruik bodycam gemeente Rhenen”.
4.6 Ondertekening
1. Inleiding
De afgelopen jaren is het takenpakket van de buitengewoon opsporingsambtenaren (boa’s) in de openbare ruimte uitgebreid, ook omdat de politie minder capaciteit heeft voor de handhaving van lichte overtredingen. Onze boa’s houden onder ander toezicht op het naleven van de regels van de Algemene plaatselijke verordening Rhenen, de Alcoholwet, de Wet op de kansspelen, parkeren, enzovoort. Ook assisteren onze boa’s de politie bij de aanpak van ondermijning en treden op bij (jeugd) overlast, etc.
Boa’s krijgen bij de uitoefening van hun taken steeds vaker te maken met verbale of fysieke agressie, bijvoorbeeld bij het uitschrijven van een parkeerboete. Verbale en/of fysieke agressie richting onze boa’s is niet acceptabel, wat de reden is voor de aanschaf van bodycams die aan het uniform van de boa’s bevestigd kunnen worden.
Bij de politie is na onderzoek gebleken dat 90% van de politieambtenaren van mening is dat het gebruik van bodycams een de-escalerend effect heeft en 32% van die 90% heeft aangegeven dat hun veiligheidsgevoel groter is geworden. De agressie is afgenomen doordat bodycams zowel het gedrag van de burger als dat van de drager positief beïnvloeden (Flight, S. 2016. Justitiële verkenningen, jrg. 42, nr. 3). De verwachting is dat hetzelfde gaat gebeuren als bodycams gedragen wordt door boa’s.
Uit andere onderzoeken is gebleken dat de invoering van bodycams bij de politie heeft geleid tot vermindering van het aantal incidenten. Uit het onderzoek ‘Evaluatie bodycams Landelijke Eenheid proeftuin bodycams Dienst Infrastructuur (2018)’ blijkt dat het geweld tegen politieambtenaren is gedaald in de twee afdelingen die met de bodycams werkten en is het aantal incidenten voor wat betreft lichamelijke agressie en serieuze bedreigingen bijna gehalveerd. Het veiligheidsgevoel is verbeterd bij degenen die de bodycams droegen: hoe vaker een bodycam werd gedragen, hoe groter dat effect (https://www.politieenwetenschap.nl/publicatie/politiewetenschap/2019/evaluatie-bodycams-landelijkeeenheid-334/) (. In de evaluatie van de pilot bodycams in Rotterdam (2019) van Van Rhee, Van Toorn en Flight (https://sanderflight.nl/wpcontent/uploads/2020/01/Evaluatie-bodycams-handhavers-gemeente-Rotterdam-2019.pdf) wordt geconcludeerd dat:
- •
de afspraken over privacybescherming van boa’s en burgers voldoen: er zijn geen klachten of vragen over gekomen;
- •
de bodycam een de-escalerend effect heeft op agressie en geweld door burgers;
- •
de boa’s zich veiliger voelen door de bodycams;
- •
er veel draagvlak is voor bodycams onder de medewerkers en bijna iedereen vindt dat ze onderdeel moeten worden van de standaarduitrusting;
- •
de techniek goed werkt bodycams en de beeldopslag voldeden goed;
- •
gebruiksregels over het wel of niet dragen en het maken van opnames beter moeten worden uitgelegd en beter moeten worden nageleefd.
In dit protocol staat beschreven waarom onze boa’s worden uitgerust met een bodycam en welke regels er zijn voor het gebruik van de bodycam. Let op: een bodycam wordt niet gebruikt als mid-del voor opsporing en wordt ook niet gebruikt voor het beoordelen van het functioneren van boa’s.
1.1 De bodycam
Een bodycam is een kleine draagbare camera die aan het uniform van de boa vastzit. Het filmen met een bodycam is feitelijk een observatie met behulp van een technisch middel: een vorm van versterkte waarneming. De camera registreert datgene waarop het gericht is, namelijk wat de boa zelf meemaakt, ziet en/of hoort.
1.2 Doel
Het doel van het dragen van een bodycam is onder andere:
- •
het versterken van het veiligheidsgevoel van de boa’s;
- •
het bijdragen aan de-escalatie;
- •
de preventieve werking die er vanuit gaat.
In gemeenten waar gebruik wordt gemaakt van bodycams, wordt de veiligheid en het veiligheidsgevoel van de boa’s vergroot. Een zichtbare bodycam heeft een de-escalerend en preventief effect waardoor boa’s zich veelal veiliger voelen.
Bij het dragen van een bodycam zie je afname van bedreigingen, verbale agressie en escalatie. Als er iets gebeurt staan de daders herkenbaar op beeld en ook hiervan gaat een preventieve werking uit. De beelden kunnen (onder bepaalde voorwaarden) soms ook gebruikt worden bij de vervolging van daders.
1.3 De Algemene Verordening Gegevensbescherming (AVG)
Het gebruik van bodycams valt onder de AVG, omdat de beelden die opgenomen worden persoonsgegevens betreffen. De personen die worden gefilmd zijn herkenbaar in beeld en zijn daardoor identificeerbaar.
Het gebruik van bodycams leidt tot een inmenging in de persoonlijke levenssfeer van degene die wordt gefilmd en gaat in tegen artikel 10 van de Grondwet en artikel 8 van het Europees Verdrag voor de Rechten van de Mens: eenieder recht heeft op eerbiediging van zijn persoonlijke levenssfeer, behoudens bij of krachtens de wet te stellen beperkingen. Voor de beperking van dit recht moet een wettelijke grondslag bestaan, de beperking moet noodzakelijk zijn en voldoen aan het proportionaliteits- en subsidiariteitsbeginsel.
Bij het maken, opslaan en beoordelen van beelden met bodycams is sprake van het verwerken van (bijzondere) persoonsgegevens. De wettelijke grondslag hiervoor wordt o.a. gevonden in de Algemene Verordening Gegevensbescherming (AVG). De verwerking van persoonsgegevens is alleen rechtmatig als aan artikel 6 van de AVG wordt voldaan. In dit geval geldt artikel 6 lid 1 sub f van de AVG; hierin is bepaald dat de verwerking van (bijzondere) persoonsgegevens rechtmatig is wanneer dit “noodzakelijk is voor de behartiging van de gerechtvaardigde belangen van de ver-werkingsverantwoordelijke of van een derde, behalve wanneer de belangen of de grondrechten en de fundamentele vrijheden van de betrokkene die tot bescherming van persoonsgegevens nopen, zwaarder wegen dan die belangen, voornamelijk wanneer de betrokkene een kind is.”
In de AVG is expliciet bepaald dat deze bepaling niet geldt voor de verwerking van persoonsgegevens door overheidsinstanties in het kader van de uitoefening van hun taken. De opname van de beelden gebeurt in dit geval niet vanwege de toezichthoudende of handhavende taken van de boa’s maar ter bescherming van de veiligheid van de boa’s tijdens hun werk. Er is dus geen sprake van verwerking van persoonsgegevens door een overheidsinstantie in het kader van de uitoefening van een overheidstaak maar verwerking van persoonsgegevens in de uitoefening van (privaatrechtelijke) taken die een overheidsinstantie als werkgever heeft.
Onder verwerking van persoonsgegevens valt ook het doorzenden, verspreiden, ter beschikking stellen, in verband brengen etc. (artikel 4 lid 2 AVG). Op grond van artikel 5 lid 1 sub b AVG is het niet toegestaan om persoonsgegevens verder te verwerken op een wijze die onverenigbaar is met de doelen waarvoor de gegevens zijn verkregen. Bij de beoordeling of een verwerking onverenigbaar is als bedoeld, wordt in ieder geval rekening gehouden met:
- a.
de verwantschap tussen het doel van de beoogde verwerking en het doel waarvoor de gegevens zijn verkregen;
- b.
de aard van de betreffende gegevens;
- c.
de gevolgen van de beoogde verwerking voor de betrokkene;
- d.
de wijze waarop de gegevens zijn verkregen; en
- e.
de mate waarin jegens de betrokkene wordt voorzien in passende waarborgen (artikel 6 lid 4 AVG).
In artikel 9 van de AVG wordt de verwerking van bijzondere categorieën van persoonsgegevens benoemd. Het gaat dan om gegevens waaruit bijvoorbeeld ras of etnische afkomst, politieke opvattingen, religieuze of levensbeschouwelijke overtuigingen blijken. In beginsel is het verwerken van bijzondere persoonsgegevens verboden, maar op camerabeelden kunnen deze kenmerken wel worden waargenomen. De Autoriteit Persoonsgegevens beschouwd camerabeelden niet als bijzonder persoonsgegeven als:
- •
het doeleinde van de verwerking niet gericht is op het verwerken van bijzondere persoonsgegevens dan wel op het onderscheid maken op grond van bijzondere persoonsgegevens;
- •
het voor de verantwoordelijke redelijkerwijs niet voorzienbaar is dat de verwerking zal leiden tot het maken van een onderscheid op grond van bijzonder persoonsgegevens;
- •
de verwerking van de camerabeelden onvermijdelijk is.
1.4 De Arbeidsomstandighedenwet
Werknemers moeten veilig en gezond kunnen werken. In de Arbeidsomstandighedenwet (Arbowet) staan de kaders en verplichtingen van werkgevers. Een bodycam wordt ter beschikking gesteld aan medewerkers op basis van artikel 3 lid 1 onder b Arbowet. Ondanks alle maatregelen (zowel landelijk als lokaal) om agressie en geweld een halt toe te roepen, is er nog steeds een verhoogd risico bij de uitvoering van toezichthoudende en handhavende taken. Een bodycam wordt gebruikt als persoonlijk beschermingsmiddel. Gelet op artikel 3 van de Arbowet mag van de gemeente Rhenen, als goede werkgever, worden verwacht dat zij alle noodzakelijke voorzieningen treft zodat elke medewerker zo goed en veilig mogelijk kan functioneren. Het uitrusten van de boa’s met een bodycam vanuit het oogpunt van veiligheid en goed werkgeverschap past hier bij.
1.5 Noodzaak
Agressie en (verbaal/fysiek) geweld zijn volgens de Arbowet een vorm van psychosociale arbeidsbelasting. De fysieke gevolgen daarvan kunnen variëren van lichte verwondingen, permanente fysieke gevolgen tot overlijden. Verbale vormen van agressie lijken misschien minder schadelijk, maar komen veel vaker voor. De gevolgen van verbale agressie kunnen zijn: angst, psychische pijn, slaapstoornissen, psychosomatische klachten en posttraumatisch stresssyndroom (PTSS). Werkgevers zijn verplicht maatregelen te nemen en uit te voeren om psychosociale arbeidsbelasting te voorkomen of als dat niet mogelijk is te beperken (artikel 2.15 Arbobesluit) en een bodycam is dan een gebruiksvriendelijk middel om de veiligheid en het veiligheidsgevoel van de boa’s bevorderen. Hiermee wordt de boa’s dus een veilig(ere) werkplek geboden. Het voorkomen van meer geweld of het vergroten van de pakkans van een verdachte door de politie door de beelden draagt hier ook direct aan bij. Het belang dat hiermee gemoeid is weegt zwaarder dan het belang van de persoonlijke levenssfeer van een (mogelijke) overtreder.
1.6 Proportionaliteit
Een bodycam zal pas na een waarschuwing van de boa worden ingezet en alleen in omstandigheden waarin de boa wordt geconfronteerd met een onveilige situatie. Uitzondering daarop is als de boa niet genoeg tijd heeft om te waarschuwen, bijvoorbeeld omdat er al geweld heeft plaatsgevonden. De beelden die gemaakt worden zijn versleuteld/voorzien van encryptie en worden opgeslagen op een beveiligde server waardoor ze niet zomaar bekeken kunnen worden. Voor het bekijken van beelden is een uitleesprotocol in dit beleid opgenomen (hoofdstuk 3). De politie of het Openbaar Ministerie kan in geval van opsporing en vervolging van strafbare feiten de beelden opvragen, verder kunnen de beelden alleen na toestemming van de adviseur Openbare Orde en Veiligheid of Privacy Officer worden uitgelezen. Toestemming om de beelden in te zien kan alleen aan de gefilmde personen gegeven worden. De beelden mogen niet worden opgenomen of worden verspreid via internet of social media. De adviseur Openbare Orde en Veiligheid (of zijn of haar plaatsvervanger) kan de beelden bekijken bij een klacht tegen een boa. Er wordt voldaan aan het proportionaliteitsbeginsel door zich strikt te houden aan de voorwaarden die gesteld worden in combinatie met de doelstellingen waarvoor de bodycams worden ingezet.
1.7 Subsidiariteit
De veiligheid van onze boa’s is belangrijk. Met regelmaat wordt er aandacht besteed aan hoe agressie kan worden voorkomen of hoe hiermee om moet worden gegaan (bijvoorbeeld door permanente her- en bijscholing) en alle boa’s hebben de cursus RTGB (Regeling Toetsing Geweld-beheersing boa’s) gedaan. Daarnaast worden er jaarlijks losse cursussen gedaan, bijvoorbeeld hoe om te gaan met personen met verward gedrag. Hierbij wordt ook aandacht besteed aan agressie en de juiste benadering van personen, waarbij onze boa’s worden getraind om de-escalerend te werken. De huidige uitrusting van de boa’s in de gemeente Rhenen bevat tot op heden geen middel zoals een bodycam, dat kan worden ingezet in situaties waar escalatie mogelijk is.
Ondertekening
Aldus besloten door het college van burgemeester en wethouders op 3 maart 2026.
dhr. P. Bonthuis mr. drs. G.A. Kaa
gemeentesecretaris burgemeester
Ziet u een fout in deze regeling?
Bent u van mening dat de inhoud niet juist is? Neem dan contact op met de organisatie die de regelgeving heeft gepubliceerd. Deze organisatie is namelijk zelf verantwoordelijk voor de inhoud van de regelgeving. De naam van de organisatie ziet u bovenaan de regelgeving. De contactgegevens van de organisatie kunt u hier opzoeken: organisaties.overheid.nl.
Werkt de website of een link niet goed? Stuur dan een e-mail naar regelgeving@overheid.nl