Permanente link
Naar de actuele versie van de regeling
https://lokaleregelgeving.overheid.nl/CVDR758261
Naar de door u bekeken versie
https://lokaleregelgeving.overheid.nl/CVDR758261/1
Leggerbeleid - Legger Waterstaatswerken en Onderhoudslegger Waterschap Hunze en Aa's
Geldend van 09-03-2026 t/m heden
Intitulé
Leggerbeleid - Legger Waterstaatswerken en Onderhoudslegger Waterschap Hunze en Aa'sVastgesteld op 17 februari 2026 door het dagelijks bestuur
1 Inleiding
1.1 Waarom een leggerbeleid?
Waterschap Hunze en Aa's zorgt voor veilig leven met water, voldoende water en gezond water. Om dat te bereiken stelt het waterschap eisen aan de waterstaatswerken in haar beheergebied. Waterstaatswerken zijn volgens de Omgevingswet, oppervlaktewaterlichamen, bergingsgebieden, waterkeringen en ondersteunende kunstwerken. De eisen aan deze waterstaatswerken zijn gericht op hun ligging, vorm, afmeting en constructie. Daarnaast is onderhoud nodig om het functioneren van waterstaatswerken te kunnen waarborgen. Hiervoor wijst het waterschap de onderhoudsplichtige en onderhoudsverplichting aan voor waterstaatswerken en voor overige werken die het functioneren van waterstaatswerken kunnen beïnvloeden.
De eisen waaraan waterstaatswerken moeten voldoen, zijn normatief vastgelegd in de legger waterstaatswerken. In de onderhoudslegger worden zowel de onderhoudsplichtige als de bijbehorende onderhoudsverplichtingen aangewezen. Een legger betreft een door het Dagelijks Bestuur vastgesteld digitaal register van waterstaatswerken en overige werken, weergegeven in de vorm van een digitale kaart met de daarbij behorende leggerwaarden.
De leggers vervullen twee hoofdfuncties. Enerzijds bieden zij inzicht in de ligging, vorm, afmetingen en constructie van de werken. Anderzijds verschaffen zij duidelijkheid over de taken en verantwoordelijkheden van het waterschap en derden ten aanzien van het beheer en onderhoud van de in de legger opgenomen werken.
Dit leggerbeleid beschrijft de uitgangspunten voor het vaststellen en aanpassen van beide leggers. Hiermee wordt uitgelegd op welke wijze het waterschap besluiten over de leggers neemt. In het beleid worden de gegevens die in de leggers zijn opgenomen nader gespecificeerd en toegelicht.
1.2 Leeswijzer
In hoofdstuk 2 wordt ingegaan op de wettelijke grondslagen en procedures voor beide leggers. Vervolgens wordt in hoofdstuk 3 ingegaan op algemene uitgangspunten voor de leggers.
Het beleid voor de legger waterstaatswerken wordt nader beschreven in hoofdstuk 4. Hier worden de specifieke uitgangspunten voor de legger waterstaatswerken beschreven en wordt gespecificeerd welke gegevens in de legger waterstaatwerken worden opgenomen.
Tenslotte wordt het beleid voor de onderhoudslegger in hoofdstuk 5 beschreven. Hier worden de specifieke uitgangspunten voor de onderhoudslegger beschreven en worden de gegevens beschreven die in de onderhoudslegger worden opgenomen over onderhoudsplichtigen en de onderhoudsverplichting.
In bijlage 1 is een begrippenlijst opgenomen.
2 Wettelijke grondslagen en procedures
2.1 Juridische grondslagen leggers
Waterschappen zijn verplicht om een legger waterstaatswerken en onderhoudslegger vast te stellen. Voor de legger waterstaatswerken is deze verplichting, samen met de vereisten aan de legger, opgenomen in de Omgevingswet (art. 2.39). Voor de onderhoudslegger is de verplichting opgenomen in de Waterschapswet (art. 78 Lid 2).
Daarnaast kunnen de provincies Groningen en Drenthe (aanvullende) eisen stellen aan de legger waterstaatswerken in de provinciale omgevingsverordeningen.
2.2 Vaststellen en actualiseren leggerbeleid
Het Dagelijks Bestuur heeft de bevoegdheid om het leggerbeleid vast te stellen. Als de ontwikkelingen aanleiding geven tot herziening van het leggerbeleid, wordt deze geactualiseerd en opnieuw door het dagelijks bestuur vastgesteld.
2.3 Vaststellen en procedures leggers
2.3.1 Actualisatie van de leggers
Waterschap Hunze en Aa’s werkt er actief aan om de leggers jaarlijks te actualiseren. Zo worden de meest recente gegevens structureel verwerkt en opnieuw vastgesteld, zodat de legger altijd een betrouwbaar, actueel en juridisch houdbaar overzicht vormt van de waterstaatswerken en bijbehorende verplichtingen.
Aanpassingen in de legger kunnen om meerdere redenen noodzakelijk zijn, bijvoorbeeld wanneer:
- •
Nieuwe waterstaatswerken zijn aangelegd, of bestaande werken zijn gewijzigd of verwijderd.
- •
Nieuwe normen of eisen voor waterstaatswerken van kracht zijn geworden, waardoor de legger moet worden bijgewerkt.
- •
Onderhoudsplichtigen of onderhoudsverplichtingen opnieuw zijn aangewezen of gewijzigd.
- •
Onjuistheden, hiaten of omissies in de bestaande legger worden gesignaleerd tijdens beheer, toezicht of inspecties.
- •
Uitkomsten van modelstudies of systeemanalyses aantonen dat afmetingen, functie of normering van waterstaatswerken moeten worden aangepast.
Wijzigingen in gegevens worden bijgehouden in het beheerregister (zie paragraaf 3.1.2.). Bij het actualiseren van een legger worden deze wijzigingen overgenomen in de legger.
Het Algemeen Bestuur heeft de bevoegdheid tot de vaststelling van de leggers gedelegeerd aan het Dagelijks Bestuur. Het Dagelijks Bestuur heeft de bevoegdheid tot het wijzigen van de leggers gemandateerd aan het Teamhoofd Data en Informatie.
2.3.2 Wijzigen van waterstaatswerken, onderhoudsplichtigen en onderhoudsverplichting
Het vaststellen van de legger waterstaatswerken is geen besluit tot het wijzigen van (een) waterstaatswerk(en). De onderhoudslegger is de plaats waar onderhoudsplichten en onderhoudsverplichtingen worden vastgesteld. De onderhoudsplicht ontstaat juridisch gezien dus pas bij opneming in de Onderhoudslegger.
Wanneer het waterschap of een andere partij een waterstaatswerk wil aanpassen, of het waterschap een onderhoudsplichtige of – verplichting wil aanwijzen of wijzigen zal een van de volgende procedures doorlopen worden:
- •
een projectbesluit (de afronding van projecten met wijzigingen aan waterstaatswerken is een aanleiding om de legger te wijzigen);
- •
een vergunning of melding eigen dienst;
- •
een vergunning of melding door derden;
- •
een aanwijzingsbrief onderhoudsplicht.
2.3.3 Beroep en nadeelcompensatie
Legger waterstaatswerken
De legger waterstaatswerken heeft geen rechtsgevolg. Het is een beschrijvend document dat geen rechtstreekse gevolgen heeft voor burgers en bedrijven. De legger waterstaatswerken wordt voorbereid met de uitgebreide openbare voorbereidingsprocedure uit afdeling 3.4 van de Algemene wet bestuursrecht. Dit betekent dat zienswijzen kunnen worden ingediend. Er staat geen beroep open tegen de legger waterstaatswerken. Beroep is uitgezonderd in bijlage 2 van de Algemene wet bestuursrecht.
Onderhoudslegger
De onderhoudslegger heeft rechtsgevolg want in deze legger wordt vastgelegd wie verantwoordelijk is voor het onderhoud. De onderhoudslegger legt de onderhoudsplichtigen en de onderhoudsverplichtingen vast.
De onderhoudslegger wordt voorbereid met de uitgebreide openbare voorbereidingsprocedure uit afdeling 3.4 van de Algemene wet bestuursrecht. Dit betekent dat zienswijzen kunnen worden ingediend tegen de onderhoudslegger en dat er beroep mogelijk is. Het beroep kan zich alleen richten tegen de onderhoudsplicht, niet tegen de ligging van een waterstaatswerk. Het beroep kan zich ook alleen richten tegen wat relevant is voor een belanghebbende. Iemand kan zijn beroep dus niet richten tegen de hele onderhoudslegger.
De onderhoudsverordening werkt hetgeen wat in de onderhoudslegger is bepaald verder uit.
Nadeelcompensatie
Leggers zijn in de Omgevingswet niet aangewezen als schadeveroorzakend besluit. Daarom geldt voor de vaststelling van de leggers geen nadeelcompensatieregeling.
3 Algemene uitgangspunten leggers
3.1 De basis van de leggers
3.1.1 Overzicht samenhang registraties en leggers
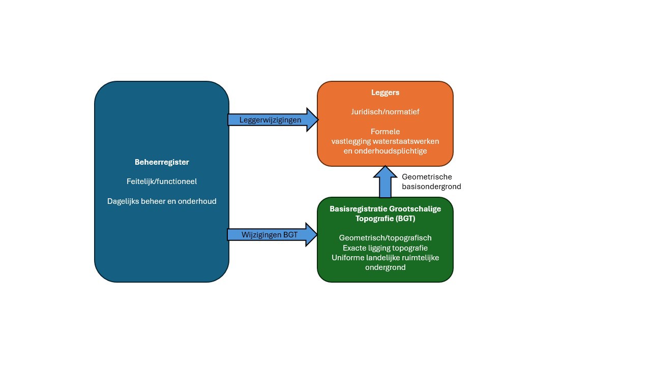
Binnen het waterschap worden wijzigingen bijgehouden in het beheerregister. Leggerwijzigingen worden opgenomen in de leggers. Wijzigingen van de feitelijke toestand van objecten worden verwerkt in de Basisregistratie Grootschalige Topografie (BGT). De Basisregistratie Grootschalige Topografie (BGT) dient als geometrische basisondergrond voor de leggers. In onderstaand figuur is dit visueel weergegeven.
In onderstaande paragrafen 3.1.2 en 3.1.3 worden de Basisregistratie Grootschalige Topografie (BGT) en het Beheerregister toegelicht.
3.1.2 Basisregistratie Grootschalige Topografie
De Basisregistratie Grootschalige Topografie (BGT) is de ondergrond voor de leggers. Met de invoering van de BGT is een kwalitatief hoogwaardige landsdekkende registratie beschikbaar gekomen van ruimtelijke objecten en hun fysieke voorkomen. Deze basis is door waterschap Hunze en Aa’s doorgevoerd op grond van de Wet basisregistratie grootschalig topografie. Op deze ondergrond wordt de informatie van de leggers gepresenteerd. Het waterschap kiest ervoor om de gegevens vanuit beide leggers samen te presenteren op één digitale leggerkaart.
3.1.3 Beheerregister
Een beheerregister - ook wel technisch beheerregister genoemd - is wettelijk verplicht voor primaire waterkeringen (artikel 2.39, lid 3 van de Omgevingswet). Het waterschap houdt het beheerregister ook bij voor andere waterstaatswerken.
De brondata voor de legger waterstaatswerken en de onderhoudslegger komen uit het beheerregister. Het beheerregister bevat als primaire bron de basisdata over de waterstaatswerken en overige werken in het beheergebied van het waterschap die voor het watersysteem-, waterkering- en zuiveringsbeheer van belang zijn. Naast de gegevens voor waterstaatswerken en overige werken beschreven in dit leggerbeleid, zijn in het beheerregister zoveel mogelijk de actuele feitelijke gegevens van deze werken opgenomen. Het beheerregister vormt daarmee de basis voor het ontwerpen & realiseren, beheren & onderhouden, bedienen en monitoren van onze assets.
Het beheerregister wordt voornamelijk gevoed door verleende vergunningen, meldingen en projectbesluiten en door beheer- en onderhoudswerkzaamheden in het veld. Daarnaast worden de resultaten van uitgevoerde opnames, mutatiesignaleringen, veldinventarisaties en landmetingen in het beheerregister opgenomen.
Wijzigingen in het beheerregister kunnen resulteren in een wijziging in de Basisregistratie Grootschalige Topografie (BGT), zodat deze registratie op een kwalitatief hoogwaardig niveau blijft.
3.2 Gegevenskwaliteit leggers
In de legger staat een grote hoeveelheid gegevens. Het waterschap streeft naar een hoge gegevenskwaliteit. Onder hoge gegevenskwaliteit wordt verstaan actuele, betrouwbare en complete gegevens.
Ten aanzien van de gegevenskwaliteit van de leggers zijn twee situaties van toepassing.
- 1.
Niet alle (normatieve) gegevens van waterstaatswerken zijn momenteel beschikbaar in de leggers. Voor sommige waterstaatswerken ontbreken bepaalde informatie en kunnen er fouten aanwezig zijn in de bestaande gegevens. Het waterschap werkt aan het verbeteren en aanvullen van deze gegevens, met als doel om ze in 2030 volledig beschikbaar te hebben.
- 2.
Wanneer een waterstaatswerk is gerealiseerd of gewijzigd, moet deze binnen 15 maanden na realisatie of wijziging zijn opgenomen in de leggers.
3.3 Relatie met de Waterschapsverordening en Onderhoudsverordening
De legger waterstaatswerken en onderhoudslegger bieden samen met de Waterschapsverordening en Onderhoudsverordening bescherming aan waterstaatswerken en daarmee de verschillende functies van het waterbeheer.
- •
Legger voor waterstaatswerken. De legger beschrijft waaraan waterstaatswerken moeten voldoen. Het gaat daarbij om normatieve gegevens van de ligging, vorm, afmeting en constructie.
- •
Onderhoudslegger. De onderhoudslegger bevat de aanwijzing van onderhoudsplichtigen en de onderhoudsverplichtingen binnen het beheergebied.
- •
Waterschapsverordening. De verordening stelt regels voor activiteiten in, op of in de buurt van waterstaatswerken, gekoppeld aan beperkingengebieden (voorheen beschermingszones in de legger).
- •
Onderhoudsverordening. De verordening bevat bepalingen met betrekking tot onderhoudsplichten en onderhoudsplichtigen. De aanwijzing van onderhoudsplichtigen en de onderhoudsverplichtingen is opgenomen in de Onderhoudslegger.
3.4 Overgangsrecht
- •
De huidige leggers die onder de Waterwet zijn opgesteld kunnen blijven bestaan als legger onder de Omgevingswet. Dat geldt niet voor het deel van de leggers dat gaat over de ligging van beschermingszones. Dit volgt uit artikel 4.59 van de Invoeringswet Omgevingswet.
- •
Onder de Omgevingswet kan een legger geen beschermingszone meer vastleggen of wijzigen.
Die zones zijn als beperkingengebied deel uit gaan maken van de Waterschapsverordening.
4 Leggerwaarden waterstaatswerken
In dit hoofdstuk staat beschreven welke gegevens worden opgenomen in de legger waterstaatswerken. Het gaat hier om gegevens over de ligging, vorm, afmeting, en/of constructie. Dit zijn alleen gegevens die onderscheidend zijn voor de waterstaatskundige functie.
In de legger waterstaatswerken worden de normatieve gegevens van waterstaatswerken vastgelegd: de minimaal benodigde theoretische afmetingen of kenmerken. Deze minimaal benodigde afmetingen of kenmerken zijn gebaseerd op de normen voor waterstaatswerken in relatie tot de functies. Denk bijvoorbeeld aan normen voor overstromings- en faalkans voor waterkeringen, normen voor waterafvoer en normen voor wateroverlast
Achtereenvolgens wordt ingegaan op de waterstaatswerken: oppervlaktewaterlichamen, bergingsgebieden, waterkeringen en ondersteunende kunstwerken.
4.1 Oppervlaktewaterlichamen
Een oppervlaktewaterlichaam is een samenhangend geheel van vrij aan het aardoppervlak voorkomend water, met de daarin aanwezige stoffen, en de bijbehorende bodem en oevers, alsmede flora en fauna. Voorbeelden van oppervlaktewaterlichamen zijn kanalen, meren en beken. Van oppervlaktewaterlichamen wordt de volgende informatie opgenomen in de legger:
- 1.
categorie (primair, secundair of tertiair);
- 2.
ligging;
- 3.
vorm, afmeting en constructie.
4.1.1 Categorie
De oppervlaktewaterlichamen opgenomen in de legger zijn ingedeeld in de volgende categorieën:
- •
Primair oppervlaktewaterlichaam: wateren waaraan het waterschap een belangrijke functie toekent in de waterafvoer, wateraanvoer of waterberging. Hieronder valt bijvoorbeeld het boezemsysteem.
- •
Secundair oppervlaktewaterlichaam: wateren die een functie hebben in de waterafvoer, wateraanvoer of waterberging van percelen van meerdere belanghebbenden.
- •
Tertiaire oppervlaktewaterlichamen. Dit zijn wateren die een functie hebben in de wateraanvoer, waterafvoer en/of waterberging voor terreinen van één of meerdere belanghebbenden, en behartigen een sterk lokaal belang. Ze staan in directe of indirecte verbinding met secundaire of primaire wateren. Daarnaast zijn dit ook de wateren die geen functie hebben voor wateraanvoer, waterafvoer en/of waterberging maar die wel van enig substantiële omvang zijn voor een doelmatige bescherming en verbetering van de fysisch-chemische en ecologische kwaliteit van het watersysteem.
4.1.2 Leggerwaarden oppervlaktewaterlichaam
Voor oppervlaktewaterlichamen worden leggerwaarden vastgelegd. De vast te leggen leggerwaarden verschillen per categorie.
Primair oppervlaktewaterlichaam
Voor primair oppervlaktewaterlichamen worden de normatieve gegevens over vorm, afmeting, constructie vastgelegd. Dit zijn de minimale afmetingen en kenmerken die de oppervlaktewaterlichamen moeten hebben voor de waterstaatkundige functie(s).
De volgende leggerwaarden van een primair oppervlaktewaterlichaam worden in de legger vastgelegd:
- •
unieke identificatiecode van het oppervlaktewaterlichaam;
- •
ligging (duiding op de leggerkaart);
- •
afmeting;
- •
lengte vak oppervlaktewaterlichaam in meter;
- •
bodemhoogte begin traject (bovenstrooms) in meter NAP;
- •
bodemhoogte einde traject (benedenstrooms) in meter NAP;
- •
bodembreedte in meter;
- •
talud hoogte- breedte verhouding linker- en rechteroever (1: );
- •
- •
natuurvriendelijke oever aangelegd (onder andere plasbermen), inclusief eventuele aangebrachte damwand, beschoeiing of andere oeverfixatie;
- •
ruimtelijke begrenzing en het minimale dwarsprofiel geldt in het geval van meanderen van een oppervlaktewaterlichaam;
- •
datum laatste wijziging.
De constructie bestaat uit grond, zoals zand, klei of veen. Dit is niet onderscheidend en wordt daarom niet in de legger opgenomen.
Op grond van artikel 2.39 van de Omgevingswet, geldt in het geval van meanderen van een oppervlaktewaterlichaam dat daarvoor in de legger wordt opgenomen ten minste de ruimtelijke begrenzing en het minimale dwarsprofiel.
Secundair oppervlaktewaterlichaam
De volgende leggerwaarden van een secundair oppervlaktewaterlichaam worden in de legger vastgelegd:
- •
unieke identificatiecode van het oppervlaktewaterlichaam;
- •
ligging (duiding op de leggerkaart);
- •
datum laatste wijziging.
Tertiaire oppervlaktewaterlichamen
De volgende leggerwaarden van een tertiair oppervlaktewaterlichaam worden in de legger vastgelegd:
- •
unieke identificatiecode van het oppervlaktewaterlichaam;
- •
ligging (duiding op de leggerkaart);
- •
datum laatste wijziging.
4.2 Bergingsgebieden
Een bergingsgebied of inundatiegebied is bestemd voor tijdelijke verruiming van de bergingscapaciteit van water wanneer dit nodig is. Aan het gebied is hiervoor een waterstaatskundige functie toegekend, maar het is geen oppervlaktewaterlichaam. Het gebied wordt vaak begrensd door keringen.
Daarnaast zijn er ook noodbergingsgebieden, specifiek voor boven normatieve situaties. Noodbergingsgebieden zijn geen waterstaatswerken. Het waterschap heeft geen noodbergingsgebieden. Als in de toekomst een noodbergingsgebied wordt voorzien, wordt deze op verzoek van het waterschap door de betreffende gemeente opgenomen in het Omgevingsplan.
De volgende leggerwaarden van een bergingsgebied worden in de legger vastgelegd:
- •
unieke identificatiecode van het bergingsgebied;
- •
naam bergingsgebied;
- •
ligging (ruimtelijke begrenzing op de leggerkaart);
- •
bergend vermogen (m3);
- •
datum laatste wijziging.
4.3 Waterkeringen
Voor de bescherming tegen overstromingen heeft het waterschap waterkeringen in beheer. Waterkeringen zijn kunstmatige hoogten, (gedeelten van) natuurlijke hoogten of hooggelegen gronden (inclusief ondersteunende kunstwerken) die een waterkerende of mede waterkerende functie hebben. De ondersteunende kunstwerken staan apart beschreven in paragraaf 4.4. Van waterkeringen wordt de volgende informatie opgenomen in de legger:
- 1.
categorie (primair, regionaal of overig);
- 2.
ligging;
- 3.
vorm, afmeting en constructie;
- 4.
omschrijving van de feitelijke toestand (zie paragraaf 4.3.3).
4.3.1 Categorie
Waterkeringen worden onderverdeeld in de volgende categorieën:
- •
Primaire waterkeringen: waterkeringen met een nationaal belang voor de waterveiligheid. Het Rijk wijst deze keringen aan en normeert ze in de Omgevingswet.
- •
Regionale waterkeringen: keringen met een regionaal belang voor de waterveiligheid. De provincie wijst deze waterkeringen aan en normeert ze in de Provinciale Omgevingsverordening.
- •
Overige waterkeringen: alle niet-primaire en niet-regionale waterkeringen.
4.3.2 Leggerwaarden waterkering
Voor waterkeringen worden leggerwaarden vastgelegd. De vast te leggen leggerwaarden verschillen per categorie.
Voor het vastleggen van de vorm en afmeting van de keringen wordt het normatieve (minimale wettelijke) profiel opgenomen in de legger. Voor primaire keringen is het normatieve profiel gebaseerd op de normatieve omgevingswaarde. Voor regionale keringen is het normatieve profiel gebaseerd op de provinciale veiligheidsnormen. Voor overige waterkeringen bepaalt het waterschap zelf de normen en het profiel.
De constructie van de waterkeringen bestaat meestal in de basis uit een grondlichaam van zand en klei. Dit is niet onderscheidend en wordt daarom niet in de legger opgenomen. Voor primaire keringen wordt in de legger wel informatie opgenomen over de constructieve bekleding. Hierbij wordt onderscheid gemaakt tussen harde bekleding, zachte bekleding of deels harde en deels zachte bekleding. Voor regionale en overige keringen wordt voor de gehele kering aangegeven of deze hard of zacht is.
Primaire waterkering
De volgende leggerwaarden van een primaire waterkering worden in de legger vastgelegd:
- •
categorie;
- •
unieke identificatiecode van de waterkering;
- •
ligging (duiding op de leggerkaart);
- •
hoogte van de kruin in meter NAP;
- •
breedte van de kruin in meter;
- •
constructieve bekleding kruin;
- •
hoogte van eventuele binnenbermen en buitenbermen in meter NAP;
- •
breedte van eventuele binnenbermen en buitenbermen in meter;
- •
constructieve bekleding bermen;
- •
talud hoogte-breedte verhouding voor binnentaluds en buitentaluds;
- •
constructieve bekleding taluds;
- •
datum laatste wijziging.
Op basis van artikel 2.39 lid 3 Omgevingswet is er voor primaire keringen een technisch beheerregister ter uitwerking van de in de Legger vastgelegde leggerwaarden.
Regionale en overige waterkering
De volgende leggerwaarden van een regionale en overige waterkering worden in de legger vastgelegd:
- •
categorie;
- •
unieke identificatiecode van de waterkering;
- •
ligging (duiding op de leggerkaart);
- •
type profiel;
- •
hoogte van de kruin in meter NAP;
- •
breedte van de kruin in meter;
- •
harde of zachte kering;
- •
talud hoogte-breedte verhouding voor binnentaluds en buitentaluds;
- •
datum laatste wijziging.
4.3.3 Omschrijving van de feitelijke toestand
Vanuit de zorgplicht waterkeringen voert het waterschap twee keer per jaar een dijkinspectie uit. De resultaten hiervan worden verwerkt in een daaraan gerelateerde rapportage. Deze rapportage geeft een goed inzicht in de feitelijke toestand van de keringen. Vanuit de legger wordt een link opgenomen naar deze rapportage.
4.4 Ondersteunende kunstwerken
Ondersteunende kunstwerken zijn civieltechnische constructies met een waterstaatkundige functie. Ze zijn ondersteunend aan de watersysteembeheertaken van het waterschap.
Voor oppervlaktewaterlichamen en bergingsgebieden gaat het in eerste instantie om de peil regulerende en peil scheidende kunstwerken. Deze worden gebruikt voor bijvoorbeeld peilbeheer en de aan- en afvoer van water. Hieronder vallen gemalen, sluizen, stuwen, stuwende duikers, inlaten en peilscheidingen. Andere ondersteunende kunstwerken voor het beheer van oppervlaktewaterlichamen en bergingsgebieden zijn duikers, sifons en onderleiders en oeververdedigingswerken.
Voor waterkeringen gaat het om objecten in, op of bij de waterkering die het waterkerende vermogen van de waterkering in stand houden. Dit zijn coupures, afsluitmiddelen op kunstwerken door de waterkering, oeververdedigingswerken en (keer)sluizen. Wanneer ondersteunende kunstwerken voor verschillende beheertaken dienen, zijn deze eenmaal integraal beschreven.
Tenslotte worden vanuit de beheertaak voor de ecologische waterkwaliteit vispassages en helofytenfilters opgenomen in de legger.
Van ondersteunende kunstwerken wordt de volgende informatie opgenomen in de legger:
- •
ligging;
- •
vorm, afmeting en constructie.
- •
Gegevens over vorm, afmeting en constructie worden opgenomen voor:
- •
alle ondersteunende kunstwerken in primaire oppervlaktewaterlichamen;
- •
ondersteunende kunstwerken in secundaire oppervlaktewaterlichamen met een peil regulerende of peil scheidende functie.
Voor de overige ondersteunende kunstwerken wordt alleen de ligging opgenomen.
In de legger zijn alleen die gegevens over vorm, afmeting en constructie opgenomen die onderscheidend zijn voor de waterstaatkundige functie. Hieronder wordt per kunstwerk aangegeven welke leggerwaarden dat zijn.
Gemalen
Een gemaal dient om water te verplaatsen, dit kan zijn vanwege een wateroverschot (afvoer) of een waterbehoefte (aanvoer) of ter circulatie (waterkwaliteit). Van oppervlaktewatergemalen worden de volgende kenmerken opgenomen:
- •
unieke identificatiecode;
- •
naam van het gemaal;
- •
functie van het gemaal;
- •
theoretische maximale pompcapaciteit in m3 per minuut;
- •
afsluitmiddelen voor waterveiligheid;
- •
datum laatste wijziging.
Sluizen
Er zijn verschillende typen sluizen die (tevens) een waterstaatkundige functie hebben: keersluis, spuisluis, inlaatsluis, schutsluis. Deze sluizen zijn bedoeld om eenzijdig of tweezijdig water te keren. Van waterstaatkundig functionerende sluizen worden de volgende kenmerken opgenomen:
- •
unieke identificatiecode;
- •
naam van de sluis;
- •
onderdeel waterkering;
- •
sluistype;
- •
doorstroombreedte per sluiscomplex in meter;
- •
bodemhoogte in meter NAP;
- •
kerende hoogte in meter NAP voor waterveiligheid;
- •
afmeting rinketten (indien aanwezig);
- •
doorstroomhoogte omloopriool (indien aanwezig);
- •
extra voorzieningen om vispasseerbaarheid of aan-/afvoer te vergroten;
- •
datum laatste wijziging.
Stuwen
Een stuw is een vaste of beweegbare constructie die dient om de waterstand bovenstrooms van de constructie te regelen. Van stuwen in primaire en secundaire oppervlaktewaterlichamen worden de volgende kenmerken opgenomen:
- •
unieke identificatiecode;
- •
naam van de stuw;
- •
onderdeel waterkering;
- •
type stuw;
- •
vorm doorstroomopening;
- •
breedte doorstroomopening in meter;
- •
minimale overstorthoogte in meter NAP;
- •
maximale overstorthoogte in meter NAP;
- •
datum laatste wijziging.
Stuwende duikers
Een stuwende duiker is een duiker met een opstuwende werking voor water bovenstrooms. Voor stuwende duikers in primaire en secundaire oppervlaktewaterlichamen worden de volgende kenmerken opgenomen:
- •
unieke identificatiecode;
- •
vorm doorstroomopening;
- •
hoogte doorstroomopening in meter;
- •
breedte doorstroomopening in meter;
- •
lengte stuwende duiker in meter;
- •
hoogte binnen onderkant buis bovenstrooms in meter NAP;
- •
hoogte binnen onderkant buis benedenstrooms in meter NAP;
- •
datum laatste wijziging.
Inlaten
Inlaten zijn duikers, sifons en onderleiders met een afsluitklep die dienen om water onder vrij verval te kunnen aanvoeren naar een watergang met een lager peil. De duikers, sifons en onderleiders zijn hieronder apart opgenomen, van de afsluitklep worden de volgende kenmerken opgenomen:
- •
unieke identificatiecode;
- •
naam van de inlaat;
- •
onderdeel waterkering;
- •
type afsluitmiddel;
- •
afsluitmiddelen voor waterveiligheid;
- •
datum laatste wijziging.
Peilscheidingen
Onder peilscheidingen vallen onder andere gronddammen, pendammen en schotten van bijvoorbeeld beton, staal, hout of grond. Voor peilscheidingen in primaire en secundaire oppervlaktewaterlichamen worden de volgende kenmerken opgenomen:
- •
unieke identificatiecode;
- •
type peilscheiding;
- •
materiaal van de peilscheiding;
- •
datum laatste wijziging.
Duikers
Een duiker heeft als doel een wederzijdse verbinding tussen oppervlaktewater te maken. Van duikers in primaire oppervlaktewaterlichamen of duikers in- of uitstromend op primaire oppervlaktewaterlichamen worden de volgende kenmerken opgenomen:
- •
unieke identificatiecode;
- •
soort duiker;
- •
vorm doorstroomopening;
- •
hoogte doorstroomopening in meter;
- •
breedte doorstroomopening in meter;
- •
lengte duiker in meter;
- •
hoogte binnen onderkant buis bovenstrooms in meter NAP;
- •
hoogte binnen onderkant buis benedenstrooms in meter NAP;
- •
materiaal duiker;
- •
datum laatste wijziging.
Sifons en onderleiders
Een sifon of onderleider is een constructie om twee wateren met elkaar te verbinden, met een verlaagd middengedeelte. Van sifons en onderleiders in primaire oppervlaktewaterlichamen of in- of uitstromend op primaire oppervlaktewaterlichamen worden de volgende kenmerken opgenomen:
- •
unieke identificatiecode;
- •
vorm doorstroomopening;
- •
hoogte doorstroomopening in meter;
- •
breedte doorstroomopening in meter;
- •
lengte sifon/onderleider in meter;
- •
hoogte binnen onderkant buis bovenstrooms in meter NAP;
- •
hoogte binnen onderkant buis benedenstrooms in meter NAP;
- •
hoogte laagste binnen onderkant buis in meter NAP;
- •
datum laatste wijziging.
Voorde
Een voorde is een doorwaadbare, doorgaans verharde, plaats in de waterloop, die dient voor de oversteek van die waterloop. Van voorden worden de volgende kenmerken opgenomen:
- •
unieke identificatiecode;
- •
soort voorde;
- •
lengte voorde in meter;
- •
breedte voorde in meter;
- •
constructie hoogte (boven- en benedenstrooms) in meter NAP;
- •
datum laatste wijziging.
Bodemval
Een bodemval kan een kunstwerk zijn, waarmee een verschil in bodemhoogte wordt opgevangen, om bijvoorbeeld de snelheid van het water te beperken door een minder groot verhang. Van bodemvallen worden de volgende kenmerken opgenomen:
- •
unieke identificatiecode;
- •
soort bodemval;
- •
lengte bodemval in meter;
- •
breedte bodemval in meter;
- •
constructie hoogte (boven- en benedenstrooms) in meter NAP;
- •
datum laatste wijziging.
Oeververdedigingswerken
Oeververdedigingswerken zijn bedoeld om afkalving en afschuiving van talud en oever te voorkomen. Alleen oeververdedigingswerken met een waterstaatkundige functie worden opgenomen als ondersteunend kunstwerk. Dat is het geval wanneer ze het doorstroomprofiel van een oppervlaktewaterlichaam en/of de waterkerende functie van een kering borgen. Voor deze oeververdedigingswerken in primaire oppervlaktewateren worden de volgende kenmerken opgenomen:
- •
unieke identificatiecode;
- •
type oeververdedigingswerk;
- •
lengte oeververdedigingswerk in meter;
- •
materiaal oeververdedigingswerk;
- •
lengte van palen in meter;
- •
datum laatste wijziging.
Coupures
Een coupure is een afsluitbare doorgang door de waterkering op de plek waar bijvoorbeeld een weg een waterkering kruist. In geval van hoog water moet deze plek op de kerende hoogte worden gebracht. Van coupures worden de volgende kenmerken opgenomen:
- •
unieke identificatiecode;
- •
naam van de coupure;
- •
onderdeel waterkering;
- •
soort coupure;
- •
kerende breedte in meter;
- •
kerende hoogte in meter NAP;
- •
drempelhoogte in meter NAP;
- •
aantal sponningen;
- •
sponningbreedte in meter;
- •
sponningdiepte in meter;
- •
datum laatste wijziging.
Vispassages
Vispassages maken tweezijdige migratie van vissen tussen oppervlaktewaterlichamen met een verschillend peil mogelijk. De volgende kenmerken worden opgenomen:
- •
code vispassage;
- •
type vispassage;
- •
doorstroombreedte in meter;
- •
lengte in meter;
- •
constructiehoogte (beneden- en bovenstrooms) in meter NAP;
- •
kruinvorm;
- •
soort materiaal;
- •
aantal functionele elementen (bekkenvispassage);
- •
datum laatste wijziging.
Helofytenfilters
In een helofytenfilter zorgen bepaalde planten (helofyten) voor de verbetering van de kwaliteit van water dat er doorheen stroomt. Van helofytenfilters aangelegd voor waterkwaliteitsverbetering in oppervlaktewaterlichamen worden de volgende kenmerken opgenomen:
- •
code helofytenfilter;
- •
type helofytenfilter;
- •
oppervlakte in m2;
- •
datum laatste wijziging.
5 Leggerwaarden Onderhoudslegger
Dit hoofdstuk beschrijft welke gegevens in de onderhoudslegger zijn opgenomen voor de waterstaatswerken en overige werken.
5.1 Welke werken zijn opgenomen in de onderhoudslegger
Voor de volgende werken wordt het onderhoud vastgelegd in de onderhoudslegger:
- •
waterstaatswerken;
- •
overige werken die het functioneren van het watersysteem kunnen beïnvloeden.
5.1.1 Waterstaatswerken
Waterstaatswerken zijn opgenomen in de legger waterstaatswerken. Het gaat om oppervlaktewaterlichamen, bergingsgebieden, waterkeringen en ondersteunende kunstwerken. De onderhoudsplichtige(n) en onderhoudsverplichting van deze werken worden opgenomen in de onderhoudslegger.
5.1.2 Overige werken
Overige werken zijn werken in of rondom waterstaatswerken die niet dienen voor het beheer van het watersysteem maar het functioneren hiervan wel kunnen beïnvloeden.
In de onderhoudslegger worden overige werken met een risico voor het functioneren van het watersysteem opgenomen. Voor deze werken ligt de onderhoudsplicht in de regel niet bij het waterschap, maar bij de eigenaar, gebruiker of beheerder van deze werken, tenzij in de vergunning anders is vermeld.
Door het opnemen van de onderhoudsplichtigen en onderhoudsverplichtingen van deze werken in de onderhoudslegger, ontstaat een duidelijk overzicht en is het mogelijk om bij achterstallig onderhoud en verzakkingen efficiënt bestuursrechtelijk te kunnen handhaven.
Enkele voorbeelden:
- •
de onderhoudsplicht van bruggen, wegen en paden op of nabij de waterstaatswerken met de bijbehorende op- en afritten, verhardingen, fundaties, bermen, bebording, talud, beschoeiingen, etc. ligt bij de wegbeheerder (meestal de gemeente of een andere overheid);
- •
de onderhoudsplicht van voorzieningen zoals afritten, trappen en paden naar particuliere percelen of naar andere objecten ligt bij de eigenaren van die percelen of objecten;
- •
de onderhoudsplicht van nutsvoorzieningen ligt bij het betreffende nutsbedrijf;
- •
de onderhoudsplicht van (bouw)werken ligt bij de vergunninghouder, tenzij in de vergunning anders is vermeld.
5.2 Welke gegevens worden opgenomen in de onderhoudslegger?
5.2.1 Waterstaatwerken
In de onderhoudslegger wordt voor waterstaatwerken opgenomen:
- 1.
ligging (onderhoudsverplichting);
- 2.
onderhoudsplichtige(n) gewoon onderhoud;
- 3.
onderhoudsplichtige(n) buitengewoon onderhoud;
- 4.
datum laatste wijziging.
Voor de ligging worden de objecten uit de legger waterstaatswerken gebruikt.
5.2.2 Overige werken
Het onderhoud van overige werken ligt doorgaans bij een andere partij dan het waterschap. Er wordt daarom geen onderscheid gemaakt in gewoon of buitengewoon onderhoud. In de onderhoudslegger wordt voor overige werken opgenomen:
- 1.
ligging (onderhoudsverplichting);
- 2.
onderhoudsplichtige(n);
- 3.
datum laatste wijziging.
Ondertekening
Vastgesteld in de vergadering van het dagelijks bestuur van 17 februari 2026
Jelmer Kooistra Geert-Jan ten Brink
Secretaris-directeur Dijkgraaf
Bijlage 1: Begrippenlijst
|
Begrip |
Definitie |
|
Beheerregister |
Het beheerregister bevat basisdata over de waterstaatswerken en overige werken in het beheergebied van het waterschap die voor het watersysteem- en zuiveringsbeheer van belang zijn. Naast de leggerwaarden, worden hierin bijvoorbeeld ook actuele feitelijke gegevens van werken in het veld opgenomen. Het beheerregister vormt daarmee de basis voor het dagelijks beheer en onderhoud. |
|
Beperkingengebied |
Aangewezen gebied, weergegeven op een digitale kaart, waar vanwege de aanwezigheid van een werk of object regels gelden over activiteiten die gevolgen (kunnen) hebben voor dat werk of object. |
|
BGT |
De Basis Registratie Grootschalige Topografie is een digitale kaart van Nederland waarop de inrichting van de fysieke omgeving is vastgelegd. |
|
Bergingsgebied |
Een gebied bestemd voor tijdelijke berging van water wanneer dit nodig is. Aan het gebied is hiervoor een waterstaatskundige functie toegekend, maar het is geen oppervlaktewaterlichaam. |
|
Beschermingszone |
Aan een waterstaatswerk grenzende zone, waarin ter bescherming van dat werk voorschriften en beperkingen kunnen gelden. Onder de omgevingswet zijn de beschermingszone vervangen door werkings- en beperkingengebieden. |
|
Buitengewoon onderhoud |
Het in stand houden van het waterstaatswerk overeenkomstig het in de legger bepaalde omtrent ligging, vorm, afmeting en constructie. |
|
Gewoon onderhoud |
Werkzaamheden die de functie van het waterstaatswerk in stand houden. |
|
Insteek |
Snijlijn van het talud van een oppervlaktewaterlichaam met het maaiveld. |
|
Maaiveld |
Hoogteligging van het grondoppervlak in een gebied, met uitzondering van taluds en bermen of andere (kunstmatige) verhogingen dan wel verlagingen. |
|
Natuurvriendelijke oever |
Dit zijn oevers die zijn aangelegd om specifiek de natuurfunctie ervan te versterken. De oevers zijn een geleidelijke overgang tussen land en water en kunnen variëren in omvang, van een plasberm van 1 meter breed tot een zeer brede oever met poeltjes en inhammen. In de legger zijn natuurvriendelijke oevers weergegeven als kenmerk van een oppervlaktewaterlichaam. |
|
NAP |
Normaal Amsterdams Peil, het Nederlands standaard vergelijkingsvlak voor de hoogteligging. |
|
Minimale afmeting die een waterstaatswerk moet hebben om aan de (wettelijke) normen voor de gestelde functie(s) te voldoen. |
|
Begrip |
Definitie |
|
Object |
Door de mens geproduceerd of gerealiseerd voorwerp, constructie, bouwwerk. |
|
Onderhoudsplicht |
Onderhoudsplichtig voor het onderhoud is degene die als zodanig is aangewezen in de onderhoudslegger, tenzij in een omgevingsvergunning of een overeenkomst met het waterschap anders is bepaald. |
|
Ondersteunend kunstwerk |
Een civieltechnische constructie (waarvoor andere materialen dan aarde en zand zijn gebruikt) met een waterstaatkundige functie. |
|
Oppervlaktewaterlichaam |
Samenhangend geheel van vrij aan het aardoppervlak voorkomend water, met de daarin aanwezige stoffen, en de bijbehorende bodem, oevers, alsmede flora en fauna. |
|
Profiel |
Doorsnede van een object in lengterichting, in dwarsrichting of langs een verticaal, waarbij kenmerken van het object langs de doorsnede worden vastgelegd. |
|
Waterkering |
Waterkeringen zijn kunstmatige hoogten, (gedeelten van) natuurlijke hoogten of hooggelegen gronden, met ondersteunende kunstwerken, die een waterkerende of mede een waterkerende functie hebben. |
|
Waterstaatswerk |
Een oppervlaktewaterlichaam, bergingsgebied, waterkering of ondersteunend kunstwerk. |
|
Werken |
Alle constructies die door mensen zijn gemaakt of nog gemaakt moeten worden, inclusief toebehoren. |
|
Werkingsgebied |
Een ruimtelijk gebied, weergegeven op een digitale kaart, waarop een regel vanuit de Waterschapsverordening betrekking heeft. |
Ziet u een fout in deze regeling?
Bent u van mening dat de inhoud niet juist is? Neem dan contact op met de organisatie die de regelgeving heeft gepubliceerd. Deze organisatie is namelijk zelf verantwoordelijk voor de inhoud van de regelgeving. De naam van de organisatie ziet u bovenaan de regelgeving. De contactgegevens van de organisatie kunt u hier opzoeken: organisaties.overheid.nl.
Werkt de website of een link niet goed? Stuur dan een e-mail naar regelgeving@overheid.nl