Permanente link
Naar de actuele versie van de regeling
https://lokaleregelgeving.overheid.nl/CVDR757548
Naar de door u bekeken versie
https://lokaleregelgeving.overheid.nl/CVDR757548/1
Handboek Vervanging 2024
Geldend van 25-02-2026 t/m heden
Intitulé
Handboek Vervanging 2024Vervanging van analoge archiefbescheiden door digitale reproducties
Samenvatting
Overheidsinstanties communiceren steeds meer digitaal met burgers, bedrijven en in het onderlinge verkeer. Dat leidt tot de wens om werkprocessen volledig digitaal in te richten. Daar hoort ook een volledig digitale informatiehuishouding bij. Het is in zulke situaties mogelijk om vervanging toe te passen.
Vervanging is het proces waarbij archiefbescheiden worden vervangen door een andere vorm waarbij het origineel vervolgens wordt vernietigd. Het meest bekende voorbeeld daarvan is het omzetten van papieren bescheiden naar de digitale vorm met inbegrip van vernietiging van het originele analoge document.
Artikel 7 Archiefwet 1995 stelt dat de zorgdrager de bevoegdheid heeft om over te gaan tot vervanging. Vervanging is een onomkeerbaar proces dat van invloed kan zijn op de bruikbaarheid van overheidsinformatie. Daarom is de kwaliteit en duurzaamheid van de reproducties van belang. Voorbereidingen en uitvoering van het vervangingsproces eisen zorgvuldige afwegingen die passen binnen de wettelijke kaders.
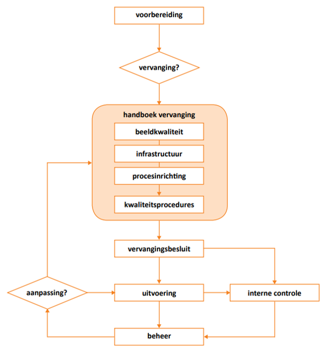
Het vervangingshandboek beschrijft stapsgewijs welke afwegingen het vervangingsproces vergt en hoe deze moeten worden vastgelegd en verantwoord. Het resultaat is een goed doordacht handboek om het gehele proces van vervanging van begin tot eind zowel juridisch als technisch op een verantwoorde en praktische wijze vast te leggen. Zie Figuur 1 voor een schematische weergave van het vervangingsproces.
Het vervangingshandboek heeft drie functies:
- 1.
Het onderbouwt het vervangingsbesluit en toont aan dat de zorgdrager zorgvuldig omgaat met zijn bevoegdheid tot vervanging;
- 2.
Het maakt objectieve toetsing van het vervangingsproces mogelijk;
- 3.
Het onderbouwt in hoeverre de reproductie kan worden vertrouwd als accurate en volledige weergave van het origineel.
Figuur 1: systematische weergave van het vervanging proces 1
1. Afwegingen voor vervanging
Vervanging is het proces waarbij archiefbescheiden worden vervangen door een andere vorm waarbij het origineel vervolgens wordt vernietigd. Bij vervanging nemen de reproducties volledig de plaats in van de oorspronkelijke archiefbescheiden.
1.1 Aanleiding voor vervanging
Het doel dat met vervanging wordt nagestreefd, bepaalt of vervanging de goede optie is. Gemeente Eijsden-Margraten past sinds 1 januari 2020 vervanging toe vanwege:
- •
Volledig digitaal werken: gemeente Eijsden-Margraten wil volledig digitaal werken en kiest hierbij vervanging boven digitalisering.
- •
Voorkomen hybride situatie: zonder vervanging hebben de digitale reproducties niet de juridische waarde van de analoge originelen en dienen zowel de analoge originelen als de gedigitaliseerde reproducties opgeslagen te worden. Na vervanging worden de analoge originelen vernietigd en worden enkel de digitale reproducties opgeslagen.
1.2 Reikwijdte
Dit vervangingshandboek is van toepassing op de vervanging van analoge inkomende post, analoge uitgaande post en analoge documenten met een natte handtekening. Zowel documenten die op termijn vernietigd kunnen worden, als documenten die voor blijvende bewaring in aanmerking komen vallen onder de reikwijdte van dit vervangingshandboek.
1.3 Het proces
Het vervangingsproces bestaat uit de volgende zeven stappen:
- 1.
Uitvoeren voorbereidingshandelingen: Onder de voorbereidingshandelingen valt zowel het sorteren en de selectie van voor vervanging in aanmerkende komende documenten als het gereed maken van deze documenten voor het scannen.
- 2.
Scannen archiefbescheiden en bijbehorende controles: de analoge archiefbescheiden worden, indien mogelijk, gescand. Wanneer de archiefbescheiden zijn gescand worden de scans op kwaliteit gecontroleerd. Deze controle vindt plaats voordat de scans worden opgenomen in het informatiesysteem.
- 3.
Registreren archiefbescheiden en bijbehorende controles: Alle archiefbescheiden worden geregistreerd in Join, ons Document Management Systeem, of via een scan map geregistreerd in een vakapplicatie. In het laatste geval worden de stukken door de betreffende afdelingen geregistreerd in BCS (personeelsgegevens), Rx Mission (VTH), iBurgerzaken (Burgerzaken) en Key2Financien (Financiën).
- 4.
Door middel van de registratie van bijhorende metadata zijn de archiefbescheiden vindbaar en wordt de registratiekwaliteit geborgd.
- 5.
Tijdelijk opslaan van de analoge archiefbescheiden: De te vervangen archiefbescheiden worden, op ontvangstdatum, opgeborgen in dagdozen. De dagdozen worden in de archiefruimte van gemeente Eijsden-Margraten opgeslagen totdat zij vernietigd worden. Dit is een afgesloten ruimte.
- 6.
Uitvoeren kwaliteitscontroles: De kwaliteit van de vervangen archiefbescheiden en het beheer ervan zijn op verschillende manieren gewaarborgd. De kwaliteitscontroles bestaan uit een combinatie van dagelijkse controles, periodieke controles en jaarlijkse controles. Zie 5. Kwaliteitsprocedures.
- 7.
Vernietiging analoge archiefbescheiden: De vervangen analoge archiefbescheiden worden drie maanden in dagdozen opgeslagen. Nadat de archiefbescheiden de benodigde kwaliteitscontroles hebben doorlopen en drie maanden zijn verstreken, worden de vervangen analoge archiefbescheiden, nadat een verklaring van vervanging is opgemaakt, vernietigd door een erkend bedrijf. Zie 7.1 Vernietiging van de vervangen archiefbescheiden.
- 8.
Opstellen verklaring van vervanging: Nadat de originele archiefbescheiden zijn gereproduceerd en vervolgens zijn vernietigd, stelt gemeente Eijsden-Margraten] een verklaring van vervanging op. Zie 7.2 Verklaring van vervanging.
In Bijlage 1: Taken en verantwoordelijkheden is opgenomen wie in het vervangingsproces waarvoor verantwoordelijk is.
1.4 Metadata
Archiefbescheiden ontlenen hun belang en betekenis mede aan de context waarin zij zijn ontstaan. Deze context is nodig om informatie beter vindbaar, herbruikbaar en relevant te maken. Het gaat hierbij onder meer om de inhoud, structuur en verschijningsvorm bij de uitvoering van de werkprocessen. Deze context moet na vervanging toegankelijk en reconstrueerbaar blijven. Om de context van vervanging archiefbescheiden vast te leggen, registreert gemeente Eijsden-Margraten metadata. Gemeente Eijsden-Margraten heeft, conform artikel 19 Archiefregeling, een metagegevensschema, als bedoeld in NEN-ISO 23081:2006, vastgesteld op 4 juli 2023. Het metagegevensschema van gemeente Eijsden-Margraten is opgenomen in Bijlage 2: Metagegevensschema.
1.5 Uitzonderingen op vervanging
Wet- en regelgeving, het hebben van een specifieke verschijningsvorm en historisch context kunnen aanleidingen zijn om specifieke archiefbescheiden uit te zonderen van vervanging. Vandaar dat binnen gemeente Eijsden-Margraten de volgende archiefbescheiden worden uitgezonderd van vervanging:
- •
Archiefbescheiden die op grond van relevante wet- en regelgeving in hun originele vorm bewaard moeten blijven. Een voorbeeld hiervan zijn de akten burgerlijke stand, op grond van de Regeling papier en schrijfmiddelen voor de burgerlijke stand 1994, artikel 2 lid 1, dat een uitwerking is van Besluit Burgerlijke Stand 1994, artikel 10 mogen deze niet vervangen worden.
- •
Archiefbescheiden met specifieke verschijningsvormen die onvervangbare (historische) contextuele informatie geven, zoals geur, opgedrukte zegels of afwijkend papierformaat.
- •
Archiefbescheiden met betrekking tot historisch belangrijke personen, gebeurtenissen, plaatsen, zaken of voorwerpen.
- •
Documenten met financiële waarde, bijvoorbeeld bankgaranties.
|
De volgende stukken worden niet gedigitaliseerd en dus ook niet vervangen : |
Toelichting |
|
Reclame en folders |
|
|
Verkeerd geadresseerde documenten |
|
|
Periodieken |
Week- en maandbladen |
|
Documenten die wel voor vervanging in aanmerking komen, maar door hun omvang niet gedigitaliseerd kunnen worden. In eerste instantie wordt altijd getracht om het document digitaal op te vragen bij de opsteller ervan. Mocht dit niet aanwezig zijn, dan wordt het document uitgezonderd van vervanging. |
|
|
Kabinet / Lintjes / Koninklijke onderscheidingen |
Ongeopend doorsturen naar bestuurssecretariaat |
|
Documenten >A0 |
Documenten groter dan A0 kunnen niet gescand worden |
|
De volgende stukken worden wel gedigitaliseerd, maar niet vervangen: |
Toelichting |
|
Bijlagen als pasfoto’s |
Deze worden bijvoorbeeld gebruikt voor gehandicaptenparkeerkaarten |
|
Documenten waarvan de kenmerken bij reproductie niet of zeer moeilijk zichtbaar zijn |
Driedimensionale kenmerken, hologrammen, watermerken, artistieke waarde van de verschijningsvorm |
|
Originele akten van de burgerlijke stand |
Originelen mogen niet vervangen worden, akten worden alleen gedigitaliseerd als werkexemplaar |
|
Documenten met betrekking tot Bestuurlijke Besluitvorming |
Raadstukken worden niet vervangen |
2. Beeldkwaliteit
Artikel 6 Archiefbesluit 1995 stelt dat een reproductie een juiste en volledige weergave moet zijn van de in de te vervangen archiefbescheiden voorkomende gegevens. Daarom heeft gemeente Eijsden-Margraten criteria bepaald voor de visuele, inhoudelijke en technische kwaliteit van de digitale reproducties.
2.1 Visuele criteria
Gemeente Eijsden-Margraten controleert tijdens de kwaliteitscontroles op de onderstaande visuele criteria:
Juistheid
- •
Zijn de documenten ‘recht’ gescand en is er, bijvoorbeeld door scheefliggen, geen tekst of beeld weggevallen?
- •
Staat het beeld recht, dan wel incorrect horizontaal of verticaal op de pagina (juiste bladspiegel)?
- •
Is het document overeenkomstig het origineel portrait of landscape gescand?
- •
Zijn er tekeningen met valse vouwen gescand en dus met lijntjes die niet op het origineel staan?
- •
Komen de afmetingen overeen met het origineel?
Volledigheid
- •
Is het document in zijn geheel gescand?
- o
Is van iedere pagina de voor- en achterkant gescand?
- o
Zijn alle bijlagen gescand?
- o
- •
Worden alle kleuren overgenomen?
- •
Treedt geen kleurverlies op?
- •
Zijn alle details compleet (zijn lijnen of letters onderbroken, mist er informatie aan de rand van het beeld, zijn beelden gecropt of incompleet)?
- •
Komen de kleuren overeen met die van het origineel (bv. dichtheid van zwarte vlakken, die te licht of te donker zijn)?
Leesbaarheid
- •
Is het kleinste detail leesbaar gescand (het kleinste lettertype, duidelijke leestekens, ook bv. decimaalpunten of –komma’s)?
- •
Is de scherpte van het beeld vergelijkbaar met het origineel (bv. minder scherp of te scherp, onnatuurlijke scherpte, halo’s rond de randen)?
- •
Is er voldoende contrast? Voor tekstbestanden moet een hoog contrast bestaan tussen de tekst en de achtergrond. Afbeeldingen in grayscale moeten overeenkomen met het origineel. Er moet een heldere overgang zijn tussen wit en zwart van de scan.
- •
Is sprake van verlies van scanlijnen, enkele of meerdere, in de scan, wit of zwart?
- •
Is sprake van herhaalde scanlijnen of herhaalde pixel op opvolgende scans (consistente vlek op elke scan op dezelfde plek).
De aanwezigheid van artefacten
Artefacten zijn afwijkingen die alleen visueel kunnen worden vastgesteld, zoals onder meer:
- •
horizontale of verticale strepen;
- •
pixelverstoringen door vet of vuil op de lens of glasplaat;
- •
weerspiegelingen;
- •
andere vervormingen en effecten.
2.2 Inhoudelijke criteria
Gemeente Eijsden-Margraten controleert tijdens de kwaliteitscontroles op de onderstaande inhoudelijke criteria:
Metadata
- •
Is het document voorzien van de verplichte metadata, conform het metagegevensschema?
- •
Is het juiste zaaktype geselecteerd?
- •
Is er terecht een nieuwe zaak aangemaakt?
2.3 Technische criteria
Gemeente Eijsden-Margraten stelt tijdens het vervangen van archiefbescheiden de onderstaande technische criteria:
- •
Gemeente Eijsden-Margraten scant in kleur.
- o
Scannen op full-color RGB op 24 bits/pixel.
- o
De scanner levert bestanden met een ingesloten sRGB kleurruimte.
- o
- •
De scans hebben een resolutie van minimaal 300 PPI.
- •
De scans hebben een minimale scherpte van 5 lp/mm met een optische resolutie van 600dpi.
- •
Er wordt als tussentijdse compressie ‘low’ toegepast.
- •
Gemeente Eijsden-Margraten past Optical Character Recognition toe.
- o
OCR wordt als een onzichtbare laag weggeschreven.
- o
- •
De scans worden opgeslagen als: PDF (text-searchable)—PDF v1.4 met PDF/A-1 compliance volgens de vereisten van de PDF/A-standaard.
3. Technische infrastructuur
Op grond van artikel 26b, sub b en c van de Archiefregeling moet de zorgdrager in het besluit tot vervanging inzicht geven in de inrichting van de apparatuur waarmee wordt vervangen, de gekozen instellingen, de randapparatuur, de software en de gekozen instellingen. Dit hoofdstuk beschrijft de gekozen technische infrastructuur.
3.1 Document management systeem
De digitale reproducties worden opgeslagen in het informatiesysteem of de vakapplicaties van gemeente Eijsden-Margraten. Gemeente Eijsden-Margraten gebruikt Join als informatiesysteem. De inrichting en het gebruik van het informatiesysteem voldoen aan de criteria van de Archiefwet 1995, d.w.z. voldoet aan de NEN-ISO 16175-1:2020 norm. Dit is aangetoond door middel van de audit van het Historisch Centrum Limburg op 19 juni 2023.
Het informatiesysteem heeft geen koppeling met de i-Navigator. In de i-Navigator worden de werkprocessen, de informatieobjecten die een rol spelen bij die werkprocessen en de basis- en kernregistraties die worden geraadpleegd door de werkprocessen beschreven en beheerd. Join en de vakapplicaties worden handmatig ingericht volgens de processen in de i-Navigator.
3.2 Scanapparatuur
Gemeente Eijsden-Margraten heeft bij de keuze voor merk, type, standaardinstellingen van de apparatuur, randapparatuur en de software de in hoofdstuk 2. Beeldkwaliteit genoemde criteria meegenomen in haar keuze. De scanner werkt met voorgeprogrammeerde instellingen. De technische specificaties voor de scanner van gemeente Eijsden-Margraten zijn opgenomen in Bijlage 3: Technische specificaties scanner.
De scanner levert de volgende technische metadata:
- •
Scandatum en tijdstip
- •
Lengte en breedte in mm
- •
Bestandnaam
- •
Pdf versie type
Tijdens het scannen wordt de volgende software gebruikt: Papercut.
3.3 Kwaliteit technische infrastructuur
Voor het technisch beheer en onderhoud van de hard- en software, waaronder het informatiesysteem, zijn afspraken vastgelegd met team TOM. Voor het beheer en onderhoud van de scanners is het team TOM verantwoordelijk.
Om te controleren of gemeente Eijsden-Margraten scant volgens de in 2.2 Technische criteria genoemde technische criteria, voert gemeente Eijsden-Margraten op de volgende momenten een uitgebreide technische controle uit:
- •
inrichting van het vervangingsproces;
- •
onderhoud of verplaatsen van hardware;
- •
aanschaf van nieuwe hardware;
- •
onderhoud of bijwerken van software en/of firmware;
- •
aanschaf van nieuwe software en/of aanpassingen van software instellingen.
Gemeente Eijsden-Margraten controleert de scanapparatuur periodiek. Fouten die door de controle zijn opgemerkt worden door gemeente Eijsden-Margraten hersteld. De gebruikte scanapparatuur en software wordt halfjaarlijks gecontroleerd en gekalibreerd. Hierbij wordt gecontroleerd of:
- •
De instellingen van de scanner kloppen (bijv. verscherping, croppen en kalibratie)
- •
De instellingen van de software kloppen (bijv. bestandsformaat, kleur en ruis).
Daarnaast worden de scanners halfjaarlijks schoongemaakt. Hierdoor wordt voorkomen dat stofdeeltjes, spikkeltjes of strepen veroorzaken op de scanafbeelding. Wanneer er toch ongewenste artefacten in de scanresultaten te zien zijn dan worden de scanners op dat moment ook schoongemaakt.
4. Procesinrichting
De keuzes ten aanzien van de reproductiewijze worden op grond van artikel 26b sub e van de Archiefregeling in dit hoofdstuk beschreven; ”De zorgdrager moet inzicht geven in de wijze waarop de reproductie tot stand komt, waartoe in elk geval worden gerekend de formaten, bewerkingen, metagegevens en, voor zover van toepassing, de keuze ter zake van reproductie per batch of per stuk”.
De voorbereidingshandelingen bepalen deels wat er wel en niet zichtbaar is op de uiteindelijke scan. Vandaar dat gemeente Eijsden-Margraten de volgende voorbereidingshandelingen toepast voor het scannen van de documenten:
- •
bij het ontvouwen worden documenten gladgestreken om er zeker van te zijn dat er geen stukken dubbelgevouwen in de scanner komen;
- •
bij het afsnijden van de rug van een rapport wordt er niet te ruim gesneden om te voorkomen dat er tekst wegvalt;
- •
dikkere stapels papier worden losgeschud zodat stukken niet aan elkaar blijven plakken en er pagina’s ongescand blijven.
Sommige archiefbescheiden zijn moeilijk te scannen en hebben meer aandacht nodig tijdens de scanvoorbereidingen. Extra zorgvuldigheid is noodzakelijk bij:
- •
Afwijkend papierformaat: Scannen is het meest efficiënt indien meer documenten in één keer kunnen worden doorgevoerd. Dit is alleen mogelijk indien alle documenten in de stapel hetzelfde formaat hebben. Afwijkende formaten moeten altijd handmatig worden ingevoerd
- •
Documenten met nietjes: Nietjes beschadigen de scanner. Documenten moeten daarom voor het scannen ontdaan zijn van nietjes.
- •
Documenten met plastic: Plastic beschadigt de scanner. Documenten moeten voor het scannen ontdaan zijn van plastic .
- •
Slechte materiële staat van het document: Documenten die in slechte staat verkeren zijn moeilijker in te scannen. Denk hierbij bijvoorbeeld aan oude bouwtekeningen.
- •
Papiersoort: Als de papiersoort ruw is kan de tekst op de scan “gebroken” overkomen. Daarnaast kan de scanner moeite hebben met de doorvoer van afwijkende papiersoorten.
- •
Doorschijnendheid: Het kan voorkomen dat het document dat gescand moet worden zo dun is dat de ene kant van de pagina aan de andere kant zichtbaar is. De scanner kan beide beelden oppikken, waardoor de tekst in de scan niet voldoende leesbaar wordt.
- •
Afwijkende stand van de tekst: Normaal gezien staat de tekst zo op papier dat de tekst parallel aan de korte kanten van het papier loopt. Als de tekst langs de lange kanten van het papier is georiënteerd, is het draaien van de beelden na het scannen noodzakelijk.
- •
Lettergrootte en stijl: Tekst met een lettertype dat kleiner is dan achtpunts kan onleesbaar worden in een gescande afbeelding. Daarnaast kunnen gestileerde fonts onleesbaar worden bij het scannen.
- •
Marges: Informatie die dicht tegen de rand van de pagina staat (binnen 6 mm) kan verloren gaan bij het scannen.
- •
Documenten geprint op een matrixprinter: Documenten geprint op een matrixprinter kunnen soms moeilijk gescand worden omdat de tekst/leestekens door de scanner als op losse delen worden geïnterpreteerd.
- •
Documenten geprint tegen een achtergrondafbeelding: Tekst geprint op een achtergrond kan mogelijk onvoldoende worden gereproduceerd, omdat de scanner het onderscheid tekst -achtergrond moeilijk kan bepalen.
- •
Negatiefbeelden: Scanners zijn ingesteld voor het herkennen van donkere tekst op een lichte achtergrond. Indien het document lichte tekst op een donkere achtergrond bevat, kan het zijn dat de scanner problemen ondervindt bij het herkennen van het beeld.
Indien een analoog archiefstuk niet gedigitaliseerd kan worden, kan geen vervanging plaatsvinden. Gemeente Eijsden-Margraten gaat als volgt om met archiefbescheiden die niet vervangen kunnen worden:
Niet scanbare documenten worden analoog gearchiveerd. Voor het werkproces wordt een digitale kopie, foto of vermelding in het informatiesysteem geregistreerd. Met behulp van deze registratie wordt de relatie gelegd tussen het analoge en digitale archief. Het stuk wordt bewaard in het analoog archief.
5. Kwaliteitsprocedures
Artikel 3 Archiefwet 1995 verplicht overheidsorganisaties tot het in goede, geordende en toegankelijke staat houden van archiefbescheiden. Deze verplichting is ook van toepassing op reproducties die op grond van een vervangingsbesluit originele archiefbescheiden vervangen. Artikel 26b sub f en h van de Archiefregeling schrijft de zorgdrager voor om inzicht te geven in de inrichting van de controle op juiste en volledige weergave en van het herstel van fouten en in de kwaliteitsprocedures.
De kwaliteit van de vervangen archiefbescheiden en het beheer ervan zijn op verschillende manieren gewaarborgd. Om de kwaliteit van het vervangingsproces en van de reproducties te kunnen borgen, voert gemeente Eijsden-Margraten interne kwaliteitscontroles uit. Deze kwaliteitscontroles bestaan uit een combinatie van (1) dagelijkse controle en (2) periodieke steekproef controle.
5.1 Dagelijkse controle
De dagelijkse visuele controle is gebaseerd op het 4-ogen principe. De medewerker die verantwoordelijk is voor het maken van de scans, controleert de scans door deze te vergelijken met het papieren origineel. Tijdens deze controle wordt gecontroleerd of de scans voldoen aan de in 2.1 Visuele criteria genoemde criteria. Als een document zichtbaar afwijkt van het origineel wordt het document opnieuw gescand. Als de kwaliteit na een tweede keer scannen wederom onvoldoende is, wordt de scanner gecontroleerd.
De medewerker die de verantwoordelijk is voor het registreren van de scans, controleert tijdens de registratie of de scans voldoen aan de eerder genoemde criteria. Als een document zichtbaar afwijkt van het origineel wordt het document opnieuw gescand.
5.2 Periodieke steekproef controle
Voorafgaand aan de daadwerkelijke vernietiging van de papieren archiefbescheiden voert gemeente Eijsden-Margraten een steekproef controle uit om te beoordelen of de vervangen archiefbescheiden voldoen aan de eisen en normen die omschreven staan in 2.1 Visuele criteria en 2.2 Inhoudelijke criteria.
Tijdens de steekproefcontrole wordt 5% van de vervangen documenten door gemeente Eijsden-Margraten gecontroleerd. Tijdens de steekproefcontrole worden willekeurige documenten van verschillende dagen van de periode gecontroleerd. Hierbij wordt een foutmarge gehanteerd van 2%. De steekproefcontrole wordt goedgekeurd als het aantal fouten kleiner is dan het maximale toegestane aantal fouten. Indien het aantal fouten groter is dan het maximale toegestane aantal fouten worden alle documenten van de gehele periode gecontroleerd en, indien nodig, opnieuw gescand. Alle fouten die uit de steekproefcontrole naar boven komen worden door gemeente Eijsden-Margraten hersteld. De resultaten van de steekproefcontroles worden vastgelegd in controleformulieren, zie Bijlage 4: Controleformulier.
6. Vervangingsbesluit
Het vervangingsbesluit is een besluit in de zin van artikel 1:3 Algemene wet bestuursrecht, zoals de toelichting bij de artikelen 6 en 7 van het Archiefbesluit 1995 vermeldt. Dit houdt in dat het vervangingsbesluit gepubliceerd moet worden, zodat belanghebbende(n) de gelegenheid hebben om eventueel bezwaar te maken tegen het besluit.
Het nieuwe Handboek Vervanging wordt toegepast na de inwerkingtreding van het nieuwe vervangingsbesluit op 1 maart 2024. Tot dan geldt het vorige Vervangingsbesluit.
7. Uitvoering van het vervangingsbesluit
De kwaliteit van het vervangingsproces valt of staat met de uitvoering ervan. Gemeente Eijsden-Margraten zorgt ervoor dat de bij het vervangingsproces betrokken medewerkers, zie 9.1 Bijlage 1: Taken en verantwoordelijkheden, bekend zijn met het handboek vervanging en in staat zijn om met het handboek te werken. De resultaten van toetsing en controles worden, indien nodig, met de betrokken medewerkers besproken.
7.1 Vernietiging van de vervangen archiefbescheiden
Artikel 26b sub g van de Archiefregeling verplicht de zorgdrager een beschrijving op te nemen van het proces van vernietiging van de vervangen archiefbescheiden.
Hoe snel tot vernietiging van de vervangen archiefbescheiden wordt overgegaan is afhankelijk van de aard van de vervangen archiefbescheiden en de doorlooptijd van de kwaliteitstoetsing. Gemeente Eijsden-Margraten vernietigd de vervangen archiefbescheiden nadat deze de benodigde kwaliteitscontroles hebben doorlopen. Hierbij wordt de volgende termijn gehanteerd:
Gemeente Eijsden-Margraten houdt een vernietigingstermijn van 3 maanden aan. In de praktijk houdt dit in dat één keer per maand de analoge documenten worden vernietigd; in september zijn de analoge documenten van de maanden juni, juli en augustus nog niet vernietigd.
7.2 Verklaring van vervanging
Nadat de vervanging daadwerkelijk is uitgevoerd, de originele archiefbescheiden zijn gereproduceerd en vervolgens zijn vernietigd, moet de zorgdrager zoals voorgeschreven in artikel 8 van het Archiefbesluit een verklaring van vervanging opstellen. De verklaring van vervanging bevat de volgende drie onderdelen:
- •
Een specificatie van de vervangen archiefbescheiden.
- •
De grondslag op basis waarvan de vervanging heeft plaatsgevonden (het vervangingsbesluit).
- •
Een beschrijving van de manier waarop vervanging heeft plaatsgevonden.
In 9.5 Bijlage 5: Format verklaring van vervanging is een format opgenomen dat gemeente Eijsden-Margraten gebruikt voor het opstellen van de verklaring van vervanging.
8. Beheer van het vervangingsbesluit
Wijzigingen in de werkwijze van gemeente Eijsden-Margraten kunnen dusdanige invloed hebben op het vervangingsproces dat het vervangingsproces moet worden herzien. Vandaar dat gemeente Eijsden-Margraten de geldigheid van de procedures en processen beschreven in het vervangingshandboek monitort en eventuele veranderingen zorgvuldig vast legt. Gemeente Eijsden-Margraten controleert jaarlijks of er nog gewerkt wordt volgens het vervangingshandboek en zal, indien nodig, het vervangingshandboek aanpassen. Het resultaat van deze audit wordt vastgelegd en gerapporteerd aan het afdelingshoofd bedrijfsvoering. Indien nodig worden maatregelen genomen om geconstateerde fouten te herstellen.
8.1 Kleine wijzigingen
Kleine procedurele wijzigingen kunnen onmiddellijk doorgevoerd in het handboek. Deze kleine veranderingen worden door gemeente Eijsden-Margraten bijgehouden in het logboek, zie 9.6 Bijlage 6: Logboek kleine veranderingen. gemeente Eijsden-Margraten stelt het Historisch Centrum Limburg (HCL) op de hoogte bij het doorvoeren van dergelijke kleine veranderingen. Bij het doorvoeren van kleine veranderingen wordt het vervangingsproces opnieuw getoetst, zodat de werkbaarheid van het handboek gewaarborgd blijft.
8.2 Grote wijzigingen
Grotere wijzigingen in het vervangingsproces kunnen ertoe leiden dat er een nieuw vervangingsbesluit moet worden genomen. Gemeente Eijsden-Margraten zal bij de volgende grote wijzigingen een nieuw vervangingshandboek en een nieuw vervangingsbesluit opstellen:
- •
Als sprake is van veranderingen in wet- en regelgeving.
- •
Als de zorgdrager het noodzakelijk acht om de procedure die in het vervangingshandboek zijn vastgelegd aan te passen.
- •
Als de uitvoering afwijkt van de procedures die in het vervangingshandboek zijn vastgelegd.
- •
Als het metadataschema wordt aangepast.
- •
Als er sprake is van wijzigingen in de technische infrastructuur die gevolgen hebben voor het vervangingsproces en/of de kwaliteitsprocedures. Bijvoorbeeld de aanschaf van een nieuw informatiesysteem of de aanschaf van nieuwe scanners.
Gemeente Eijsden-Margraten zal het nieuwe vervangingshandboek ter advisering voorleggen aan de gemeentearchivaris.
9. Bijlagen
9.1 Bijlage 1: Taken en verantwoordelijkheden
|
Rol in vervangingsproces |
Omschrijving verantwoordelijkheden en taken |
|
|
College |
De zorgdrager is verantwoordelijk voor informatie- en archiefmanagement. De zorgdrager draagt zorg voor een overkoepelend beleidsprogramma voor informatie- en archiefmanagement, de organisatorische inbedding en voldoende middelen. De zorgdrager is verantwoordelijk voor periodieke monitoring en correctie van de werking van het archief (in brede zin), inclusief het vervangingsproces. |
|
|
Proceseigenaar vervangingsproces |
Registratie medewerker |
De proceseigenaar van het vervangingsproces is verantwoordelijk voor de juiste werking van het vervangingsproces, de kwaliteit van de output en de documentatie van het vervangingsproces. |
|
Adviseur informatiemanagement |
Adviseur 2 Informatiemanagement (informatiebeheer) |
De adviseur informatiemanagement geeft advies over de inrichting van het vervangingsproces en het bewaken van de kwaliteit van het informatiebeheer. De adviseur informatiemanagement is verantwoordelijk voor het laten uitvoeren van de kwaliteitscontroles en de steekproeven. De adviseur informatiemanagement is gemandateerd voor het opstellen van de vernietigingsverklaring voor de vervangen bescheiden. De adviseur informatiemanagement is verantwoordelijk voor het uitvoeren van de jaarlijkse audit op het handboek vervanging. |
|
Registratie medewerker |
De registratie medewerker is verantwoordelijk voor het scannen van de analoge documenten en het uitvoeren van kwaliteitscontroles op de resultaten van de scans. De registratie medewerker is ook verantwoordelijk voor het registreren van digitale documenten en het uitvoeren van kwaliteitscontroles op de registratie. |
|
|
Technisch beheerder |
TOM |
De technisch beheerder is verantwoordelijk voor het technisch functioneren van de applicaties en de onderliggende infrastructuur die nodig zijn voor de uitvoering van het vervangingsproces. |
|
Functioneel beheerder |
TOM |
De functioneel beheerder is verantwoordelijk voor de functionele inrichting en werking van de applicaties die nodig zijn voor de uitvoering van het vervangingsproces. |
|
Regisseur informatiemanagement |
De regisseur informatiemanagement voert de steekproeven uit en legt de resultaten op de juiste wijze vast. |
9.2 Bijlage 2: Metagegevensschema
In zaak Z/22/167300 staat het metadataschema onder documentnummer 637135 en het collegevoorstel waarin het schema is vastgesteld onder documentnummer 637062.
9.3 Bijlage 3: Technische specificaties scanner
Gemeente Eijsden-Margraten heeft gekozen voor Colour Laserjet Managed MFP E877 van leverancier ARP.
De technische specificatie staat hier vermeld: HP Color LaserJet Managed MFP E877, E87740, E87750, E87760, E87770 - Printer specifications | HP® Support
9.4 Bijlage 4: Controleformulier
Legenda
Voldoet: ✔
Voldoet niet: ✘
|
Naam controleur |
Datum |
Identificatie nummer document |
Juistheid |
Volledigheid |
Leesbaarheid |
Aanwezigheid van artefacten |
Metadata |
Opmerkingen |
9.5 Bijlage 5: Format verklaring van vervanging
Ondergetekende, beheerder van de archieven van gemeente Eijsden-Margraten verklaart:
dat op grond van het besluit [nummer vervangingsbesluit] van gemeente Eijsden-Margraten d.d. [datum] de in dat besluit genoemde en hieronder gespecificeerde archiefbescheiden zijn vervanging door digitale reproducties.
Het betreft de gescande en gecontroleerde documenten van de scandatum [vul in: begindatum] t/m [vul in: einddatum], met uitzonderingen van: [vul in indien van toepassing: uitzonderingen].
Deze papieren archiefbescheiden zijn vernietigd door versnippering door RD4 te Heerlen.
Plaats:
Datum:
Naam:
Ondertekening:
9.6 Bijlage 6: Logboek kleine veranderingen
Kleine veranderingen in het vervangingsproces worden door gemeente Eijsden-Margraten bijgehouden in het onderstaande logboek.
|
Wat is gewijzigd |
Waarom is dit gewijzigd |
Door wie is dit gewijzigd |
Wanneer is dit gewijzigd |
Ondertekening
Ziet u een fout in deze regeling?
Bent u van mening dat de inhoud niet juist is? Neem dan contact op met de organisatie die de regelgeving heeft gepubliceerd. Deze organisatie is namelijk zelf verantwoordelijk voor de inhoud van de regelgeving. De naam van de organisatie ziet u bovenaan de regelgeving. De contactgegevens van de organisatie kunt u hier opzoeken: organisaties.overheid.nl.
Werkt de website of een link niet goed? Stuur dan een e-mail naar regelgeving@overheid.nl