Permanente link
Naar de actuele versie van de regeling
https://lokaleregelgeving.overheid.nl/CVDR756575
Naar de door u bekeken versie
https://lokaleregelgeving.overheid.nl/CVDR756575/1
Nota Parkeernormen
Geldend van 10-02-2026 t/m heden
Intitulé
Nota ParkeernormenParkeernormen bij nieuwe ontwikkelingen in de gemeente Roosendaal
1. Inleiding
1.1. Inleiding
In het realiseren van haar groeiambities kiest Roosendaal voornamelijk voor verdichting van de bestaande stad. Deze keuze houdt in dat er veel activiteiten en ontwikkelingen plaatsvinden in een beperkt beschikbare ruimte.
Aanleiding
Parkeren, zowel voor de fiets als de auto, is één van de functies die aanspraak maakt op de schaarse beschikbare ruimte. Bij nieuwe ontwikkelingen voor woningbouw, kantoren, winkels en andere voorzieningen gebruikt Roosendaal parkeernormen om de omvang vast te stellen van de parkeerbehoefte bij deze ontwikkelingen. Die parkeerbehoefte moet vervolgens op de eigen ontwikkelplot worden opgelost. Deze aanpak moet ervoor zorgen dat het parkeren van een fiets en/of (deel)auto bij nieuw- of verbouw op een goede wijze plaatsvindt en de stad bovendien aantrekkelijk blijft. De bestaande parkeernormen van de gemeente Roosendaal dateren uit 2011 en sluiten niet meer aan op de huidige ruimtelijke en maatschappelijke context. Hierdoor is een herziening noodzakelijk van onderdelen van het parkeerbeleid en een uiteindelijke actualisatie van de huidige sterk verouderde parkeernormen. In de praktijk blijkt dat steeds meer binnenstedelijke projecten stranden op het parkeer-vraagstuk, waardoor actualisatie van het beleid dringend nodig is. Deze nieuwe Nota Parkeernormen heeft een enigszins tijdelijk karakter. Dit wordt veroorzaakt door nieuwe ruimtelijke ontwikkelingen zoals het Masterplan Roosendaal. De nota biedt wel een normenkader dat aansluit bij de huidige parkeeropgave en ruimtelijke ontwikkelingen conform de doelen van de Omgevingswet, kwaliteitssprong RSD40 en de Mobiliteitsvisie Roosendaal 2040.
Effect
Het nu vaststellen van de voorliggende Nota Parkeernormen is dus enerzijds noodzakelijk om de oude normen uit 2011 aan te passen en het parkeren voor grote delen van de stad en de dorpen te actualiseren. Anderzijds vindt momenteel de uitwerking plaats van het Masterplan Roosendaal, waar de landelijke verstedelijkingsopgave vertaald wordt in concrete nieuwbouwplannen in de Spoorzone en daar omheen gelegen deelplannen. Het gaat daarbij om nieuwe stedelijke ontwikkelingen die betrekking hebben op aanpassingen in de woondichtheid, het voorzieningenniveau, bereikbaarheid en parkeren. Ontwikkelingen die mede bepaald worden door de betrokkenheid van Rijk en provincie, in het kader van de landelijke verstedelijkingsopgave voor Roosendaal als sterke centrum gemeente in de Stedelijke Regio West Brabant.
Vanuit het Masterplan wordt gewerkt aan een gebied met een hoog stedelijk karakter in met name de Spoorzone. Planontwikkelingen die mede inhoud geven aan de uitgangspunten van het STOMP-principe uit de vastgestelde Mobiliteitsvisie Roosendaal 2040. En ook de veranderende auto-bereikbaarheid, schaars beschikbare openbare ruimte zijn bepalend voor parkeren. Deze veranderende inrichtingseisen zijn mede gebaseerd op financierings-voorwaarden vanuit Rijk en provincie om de verstedelijkingsopgave vorm en inhoud te geven.
Omdat het Masterplan momenteel nog niet op hoofdlijnen is afgerond en alle inrichtingseisen nog niet volledig zijn uitgekristalliseerd, vraagt de Spoorzone en omgeving een nadere uitwerking en verbijzondering van de parkeernormering.
In de Parkeerbeleidsnota wordt hier ook al melding van gemaakt. Dit betekent dat na vaststelling van het Masterplan Roosendaal en de Spoorzone in het bijzonder, een aanpassing van de nota parkeernormen wordt voorgelegd ter besluitvorming.
1.2. Doelstelling
Deze Nota Parkeernormen beoogt het vastleggen van de parkeernormen voor gemeente Roosendaal en het bepalen van een transparant en eenduidig toepassingskader op het gebied van parkeren.
Het toepassingskader verwijst naar het vertalen van de parkeerbehoefte naar praktische oplossingen om deze fysiek te realiseren. Deze nota stimuleert alternatieve denkrichtingen om duurzaam ruimtegebruik te bevorderen. Daarbij geldt als uitgangspunt dat de parkeerbehoefte primair op eigen terrein wordt opgelost en mede afhankelijk kan worden gesteld aan bijzondere bereikbaarheidsmaatregelen voor gebieden met een primair verblijfskarakter of bereikbaarheidsprofiel zoals deze o.a. in de toekomstvisie RSD40 zijn opgenomen en vertaald worden in het Masterplan Roosendaal.
Daarnaast is het doel om de normen beter aan te laten sluiten op de praktijk. We gebruiken de meest actuele landelijke parkeerkencijfers van het CROW (publicatie 744, Parkeerkencijfers 2024, Basis voor parkeernormering, juni 2024) en hebben specifieke normen overwogen om deze zo goed mogelijk bij de praktijk aan te laten sluiten. Het uitgangspunt van het normenbeleid was, is en blijft: een nieuwe ontwikkeling mag geen parkeeroverlast in de omgeving veroorzaken.
1.3. Waarom nieuwe parkeernormen
In deze nieuwe nota ligt de focus niet alleen op de auto en op de parkeerplaats, maar wordt ook ingegaan op andere vormen van mobiliteit en bereikbaarheid. Het is met deze Nota Parkeernormen mogelijk om mobiliteit breder te beschouwen en een mobiliteitsafweging te maken. Het kan ruimtelijk maar ook financieel noodzakelijk of voordelig zijn om alternatieve vervoerswijzen beschikbaar te maken binnen een ontwikkeling. Dit kan voordelen bieden voor de vervoerssystemen, de leefbaarheid en de bereikbaarheid in de gemeente Roosendaal.
De nota vervangt de parkeernormen uit 2011. Deze nieuwe nota ondersteunt de doelen van de Omgevingswet en zet in op toekomstgerichte, duurzame parkeervoorzieningen voor Roosendaal en biedt mogelijkheden zodat ook andere vormen van mobiliteit een oplossing kunnen bieden in de ruimtelijke puzzel.
1.4. Leeswijzer
Deze Nota Parkeernormen is opgebouwd rondom de behoefte aan duidelijke en toepasbare parkeernormen binnen de gemeente Roosendaal. De nota bestaat uit meerdere hoofdstukken die samen het beleidskader vormen voor fiets- en autoparkeren bij nieuwe ruimtelijke ontwikkelingen.
Hoofdstuk 2 beschrijft de algemene uitgangspunten die ten grondslag liggen aan het normenkader, zoals stedelijkheidsgraad, gebiedsindeling en dubbelgebruik. Hoofdstuk 3 en 4 behandelen de specifieke parkeernormen en kwaliteitseisen voor respectievelijk fiets en auto.
Hoofdstuk 5 vormt het hart van de nota en geeft het stappenplan weer waarmee de parkeerbehoefte wordt bepaald en ingevuld. Dit stappenplan biedt ruimte voor maatwerk, mobiliteitscorrecties en oplossingen buiten de gebaande paden. Hoofdstuk 6 licht de afkoopregeling en het mobiliteitsfonds toe, als mogelijke eindstap in het voldoen aan de parkeerbehoefte.
In hoofdstuk 7 wordt ingegaan op de borging van de parkeeroplossing in de praktijk, waaronder het gebruik van de AUP-lijst. Hoofdstuk 8 biedt het juridisch kader en de koppeling met de Omgevingswet.
Tot slot bevat het document een reeks bijlagen met parkeernormen, rekenfactoren, aanwezigheidspercentages, loopafstanden en voorbeelden. Deze bijlagen ondersteunen de praktische toepasbaarheid van de nota en vormen een integraal onderdeel van het beleidsdocument.
2. Algemene uitgangspunten
2.1. Stedelijkheidsgraad
De behoefte aan parkeerplaatsen binnen de gemeente wordt mede bepaald door de inrichtingseisen of locatie van een gebied, het bereikbaarheidsprofiel en de dichtheid van adressen gelieerd aan landelijke richtlijnen. De adressendichtheid weerspiegelt het te verwachten voorzieningenniveau in een gemeente en wordt weergegeven door de stedelijkheidsgraad. Deze graad geeft aan hoeveel adressen er gemiddeld per km² in de gemeente aanwezig zijn.
Rondom de Spoorknoop c.q. in de Spoorzone vereist de verstedelijkingsopgave een hoog stedelijk karakter als onderdeel van het Masterplan. Een hogere woningdichtheid en primair bereikbaar door trein en OV, fiets en voetganger (STOMP) en is het verblijfsgebied minder autotoegankelijk. Het STOMP-principe staat voor: Stappen, Trappen, Openbaar vervoer, Mobiliteitsdiensten en Personenauto. Dat betekent dat we eerst inzetten op lopen, fietsen, OV en deelmobiliteit en pas daarna op de auto. Hierbij stellen de ministeries van I&W en VRO nadere eisen aan onder meer de mobiliteit en parkeren. De parkeernormen kunnen in deze gebieden verlaagd worden via latere besluiten als de juiste inrichtingseisen en invulling van het gebied bekend zijn.
Daarnaast worden de landelijke normeringen van het CROW gehanteerd waarbij parkeerkencijfers aan de stedelijkheidsgraad worden gekoppeld. Op basis hiervan wordt de gemeente Roosendaal geclassificeerd als sterk stedelijk. Deze classificatie vormt de basis voor het toepassen van de CROW-parkeerkencijfers. Na het vaststellen van het Masterplan Roosendaal ontwikkeld het plangebied zich tot hoog stedelijk. Een belangrijke reden om in volgende nota parkeernormen de parkeerkerncijfers aan te passen.
2.2. Gebiedsindeling
De begrenzing van de gebieden wordt uit de kaart afgeleid, deze is weergegeven in bijlage XII. Wanneer de lijn midden op een straat ligt betekent dit dat alle aanwezige adressen tot het betreffende gebied worden gerekend. De voordeur van een ontwikkeling bepaalt dus tot welk gebied een ontwikkeling gerekend wordt. In deze straten zijn aan weerszijden van een straat dezelfde normen of mobiliteitsvoorzieningen mogelijk.
In enkele gevallen ligt de lijn aan één zijde van de weg. In dit geval behoren de huizen aan de lijn zijde tot het gebied, maar de bebouwing aan de overzijde tot het volgende gebied. Dit is gedaan omdat hier ook de grens van betaald parkeren loopt, de weg een grotere barrière vormt dan andere wegen of dit logisch is door toekomstige gebiedsontwikkeling.
2.3. Aanwezigheidspercentages en dubbelgebruik
Bij het ontwikkelen van een plan waarin meerdere functies zijn gehuisvest, wordt naast het bereikbaarheidsprofiel gewerkt met het maatgevende moment. Het maatgevende moment is het moment dat theoretisch de meeste parkeerplaatsen tegelijkertijd benodigd zijn. De aanwezigheidspercentages zijn uitgesplitst per doelgroep en per dagdeel. In bijlage V zijn de aanwezigheidspercentages te vinden. De aanwezigheidspercentages gelden voor zowel fietsen als auto's en zijn gebaseerd op de aanwezigheidspercentages van het CROW uit publicatie 744.
Wanneer op basis van aanwezigheidspercentages dubbelgebruik wordt toegepast, dienen alle in te zetten parkeerplaatsen vrij toegankelijk te zijn voor alle gebruikersgroepen. Er dient dus sprake te zijn van een volledige uitwisselbaarheid van parkeercapaciteit.
2.4. Bezoekersaandeel
De parkeernormen zijn, behalve bij woningen, inclusief de parkeerruimte voor bezoekers. De parkeernorm voor bezoekers is gebaseerd op een mix van verschillende functies per gebied. Voor de functie wonen geldt aanvullend ook een verschil per gebied én per modaliteit. In de parkeernormen in bijlage I en III is een kolom opgenomen met het bezoekersaandeel per functie en voor wonen ook nog per gebied en per modaliteit.
In basis geldt dat de parkeerbehoefte voor bewoners en bezoekers op eigen terrein wordt ingevuld. In het autoluwe gebied is het waarschijnlijker dat het auto-bezoekersaandeel in de openbare ruimte c.q. in gebouwde voorzieningen wordt opgelost, omdat dit deelgebied beschikt over vrij toegankelijke parkeervoorzieningen, zoals de openbare parkeergarages, waar bezoekers gebruik van kunnen maken. Voor fietsers geldt dat er op loopafstand een deugdelijke parkeervoorziening aanwezig moet zijn. Het ligt in sommige deelgebieden dus meer voor de hand dat het bezoekersaandeel kan worden afgekocht. Hoe dit in zijn werk gaat, komt terug in de volgende hoofdstukken.
2.5. Loopafstanden
De mogelijkheid wordt geboden om een deel van de parkeerbehoefte in de omgeving in te vullen. In dat geval wordt gebruik gemaakt van de hier aanwezige bestaande (private) capaciteit. In dit kader is de loopafstand vanaf de parkeerlocatie tot de bestemming van belang. In bijlage VII is de maximaal acceptabele loopafstand voor de belangrijkste doelgroepen weergegeven. Er wordt hierbij onderscheid gemaakt in de loopafstanden voor auto- en fietsparkeren.
De loopafstand betreft de werkelijke loopafstand over het voor voetgangers begaanbare wegennet, tussen de locatie waar de parkeervoorziening verlaten kan worden en de locatie waar toegang tot het plangebied mogelijk is.
2.6. Ontbrekende normen
Het kan zijn dat bepaalde functies niet in de fiets- of autoparkeernormen zijn opgenomen. Wanneer dit het geval is, wordt de te gebruiken norm wordt uiteindelijk afgegeven door het college.
2.7. Maatwerk
Hoewel parkeernormen duidelijk richting geven aan de parkeerbehoefte bij ruimtelijke ontwikkelingen, is het belangrijk ruimte te laten voor maatwerk. Elke locatie kent zijn eigen kenmerken, zoals mate van verstedelijking, nabijheid van trein, openbaar vervoer, functiemix, ruimtelijke kwaliteit of andere beleidsdoelen. In gevallen waarin de standaardnormen niet passend zijn, kan maatwerk worden toegepast op basis van een door de gemeente geaccepteerde onderbouwing. Dit kan maatwerk per stap zijn uit het stappenplan van hoofdstuk 5 of maatwerk in de context van de gehele nota. Zo blijft het beleid flexibel en afgestemd op de lokale context, zonder de bereikbaarheid of leefbaarheid te schaden. Uiteraard is het sterk gewenst om zo veel mogelijk binnen de strekking van deze nota te blijven.
3. Parkeernormen fiets
Fietsen is een ontzettend efficiënte en gezonde manier van verplaatsen. Belangrijk hierbij is dat de fiets aan het einde van de rit op de juiste en gewenste manier geparkeerd kan worden. Als hierin niet actief gestuurd wordt, kan dit bij grotere hoeveelheden fietsen leiden tot hinder in de openbare ruimte. Door bij nieuwe ruimtelijke ontwikkelingen meer aandacht te richten om voldoende fietsparkeerplaatsen aan te leggen, kan deze hinder voorkomen worden. Om het aantal benodigde fietsparkeerplaatsen te bepalen, zijn fietsparkeernormen opgesteld. Deze zijn gebaseerd op de meest recente parkeerkencijfers van het CROW (CROW Fietsparkeerkencijfers 2019, maart 2020, versie 4).
Het fietsgebruik in Roosendaal ligt in de periode 2020-2022 1 onder het landelijke gemiddelde. Beleidsmatig krijgt de fiets steeds meer aandacht, zowel landelijk als in de gemeente Roosendaal. Dit moet leiden tot meer fietsgebruik in onze gemeente, wat ook nodig is. Deze noodzaak is beschreven in de vastgestelde Mobiliteitsvisie Roosendaal 2040 waarin het STOMP-principe wordt omarmd. Het STOMP principe staat voor de volgorde van prioriteit tussen de verschillende modaliteiten. We proberen mensen eerst te verleiden door te lopen, te fietsen, het openbaar vervoer of mobiliteitsdiensten te gebruiken voordat ze de personenauto pakken. Daarnaast draagt fietsen ook bij aan andere thema's, zoals de gezondheid en leefbaarheid van onze inwoners en bezoekers.
3.1. Parkeernormen fiets
De CROW-parkeerkencijfers voor de fiets bevatten bandbreedtes. Het minimum van de bandbreedte sluit aan bij gemeentes met een laag fietsgebruik, het maximum van de bandbreedte is van toepassing op gemeentes met een hoog fietsgebruik.
Roosendaal kent in de huidige situatie een lager fietsgebruik dan gemiddeld in Nederland. Beleidsmatig is vastgesteld (in de Mobiliteitsvisie 2040) dat Roosendaal de ambitie heeft om gezond gedrag te stimuleren. Hierop wordt ingezet op een gedragsverandering waarbij lopen en fietsen de eerste mobiliteitskeuze moeten zijn (STOMP-principe).
Om deze ambitie kracht bij te zetten, worden niet de lage (bij het huidig gebruik passende) parkeernormen gebruikt, maar de gemiddelde parkeernormen. De parkeernormen voor fietsen zijn weergegeven in bijlage I. Uitgangspunt bij de parkeernormen is dat de benodigde fietsparkeerplaatsen op eigen terrein worden ingevuld. De parkeernorm voor fiets geldt als een minimumnorm. Voor bijvoorbeeld de stationsomgeving of andere bijzondere publiek aantrekkende functies wordt maatwerk geleverd.
Het gebruik en de uitwerking van de parkeernormen wordt verder uitgewerkt in hoofdstuk 5.
3.2. Kwaliteitseisen fietsparkeren
De fietsparkeerplaatsen die aangelegd worden, moeten ook praktisch bruikbaar zijn. Dit doen we om fietsparkeerplaatsen te laten aansluiten bij de kwaliteit van de openbare ruimte en om het gebruik van fietsparkeerplaatsen te garanderen en te optimaliseren. In bijlage II is weergegeven waaraan fietsparkeerplaatsen moeten voldoen.
3.2.1. Fiets-parkeermix
Eerder is onderzoek gedaan naar specifieke kenmerken op het gebied van 'fiets' in Roosendaal, waaronder het fietsparkeren. Hier kwam de fiets-parkeermix uit naar voren. De fiets-parkeermix biedt handvatten om keuzes te maken voor de best passende fietsparkeervoorziening per doelgroep in de openbare ruimte.
Voor een kort bezoek aan een supermarkt is bijvoorbeeld een fietsnietje de beste fietsparkeeroplossing, terwijl voor een langdurig bezoek aan het theater een bewaakte stalling een betere oplossing is.
Het realiseren van fietsparkeerplaatsen dient voort te komen uit het hanteren van de fiets-parkeermix. Hierbij is het van belang dat geredeneerd wordt vanuit de gebruiker: wat zijn voor de gebruiker wenselijke parkeervoorzieningen? De fiets-parkeermix hieronder is geen harde eis, maar eerder een handvat voor een optimale inrichting bij verschillende functies. Uitgangspunt bij iedere parkeervoorziening blijft dat deze op eigen terrein gerealiseerd moet worden.
4. Parkeernormen auto
De auto is voor veel mensen een belangrijk vervoermiddel in het dagelijks leven. Belangrijk hierbij is dat de auto na gebruik geparkeerd kan worden. Als hierin niet wordt voorzien, ontstaat al snel parkeeroverlast in de openbare ruimte. Door bij ruimtelijke ontwikkelingen zoals nieuwbouw, functiewijzigingen of woningsplitsing tijdig voldoende parkeerruimte te realiseren, kan dit worden voorkomen. Om te bepalen hoeveel parkeerplaatsen er nodig zijn, wordt gewerkt met parkeernormen. Deze zijn gebaseerd op de meest recente kencijfers van het CROW. Bij ruimtelijke ontwikkelingen van het Masterplan zoals de Verstedelijkingsopgave, Spoorzone en Stationskwartier wordt gewerkt op basis van het bereikbaarheidsprofiel, mate van verstedelijking en met een nuancering van parkeernormen. Voor deze gebieden met een hoog stedelijk karakter zullen daarom later ook aparte normen worden toegevoegd.
Uit cijfers van het CBS2 (uit 2023) blijkt dat huishoudens in de gemeente Roosendaal gemiddeld 1,1 auto's in bezit hebben. Per kern/wijk is dat als volgend uit te splitsen:
|
· Roosendaal: |
||
|
o Centrum: |
0,8 auto's per huishouden |
|
|
o Oost: |
0,9 auto's per huishouden |
|
|
o Noord: |
0,9 auto's per huishouden |
|
|
o West: |
0,9 auto's per huishouden |
|
|
o Groot Kroeven: |
1,0 auto's per huishouden |
|
|
o Langdonk: |
1,1 auto's per huishouden |
|
|
o Kortendijk: |
1,2 auto's per huishouden |
|
|
o Tolberg: |
1,3 auto's per huishouden |
|
|
· Heerle: |
1,5 auto's per huishouden |
|
|
· Moerstraten: |
1,6 auto's per huishouden |
|
|
· Nispen: |
1,1 auto's per huishouden |
|
|
· Wouw: |
1,4 auto's per huishouden |
|
|
· Wouwse Plantage: |
1,5 auto's per huishouden |
|
Hieruit valt op te maken dat de stad Roosendaal een lager gemiddeld autobezit heeft dan de omliggende dorpen. Over de gehele gemeente is het autobezit gelijk aan het landelijk gemiddelde3 . Voor nieuwe stedelijke gebieden in het Masterplan zoals bijv. de Spoorzone zal de normering nader worden afgestemd met het Rijk en normering zal zeker lager liggen dan in de overige wijken.
4.1. Parkeernormen auto
Het CROW hanteert een minimaal en maximaal kencijfer per functie. Bij alle functies passen we de gemiddelde kencijfers toe, wat aansluit bij het gemiddelde autobezit. Voor enkele bijzondere (woon)functies zijn aparte normen toegevoegd of de normen uit het CROW niet overgenomen. Dit is gedaan omdat bepaalde functies in Roosendaal maatwerk vragen die niet in de kencijfers van het CROW voorkomen of dat de kencijfers van het CROW niet de situatie in Roosendaal goed weerspiegelen. De parkeernormen voor auto's zijn weergegeven in bijlage III.
Minimumeis en maximumeis
De parkeerbehoefte geldt overal als minimumeis. In het centrumgebied, zie bijlage XII voor de grenzen hiervan, geldt het minimum tegelijkertijd als maximum. In deze gebieden mogen dus niet meer parkeerplaatsen worden aangelegd dan voortkomt uit de berekening van de parkeerbehoefte. In de rest bebouwde kom en het buitengebied is geen maximum gedefinieerd.
Autoluwe gebied
In het autoluwe gebied, waar de normen voor het centrum gelden, geldt dat de minimum parkeerbehoefte ook meteen het maximum te realiseren aantal parkeerplaatsen is. Voor de exacte begrenzing zie de bijgevoegde kaart bij Verordening ontheffingen autoluwe gebied Roosendaal.
In het autoluwe gebied is het niet toegestaan om parkeerplaatsen te ontsluiten naar de openbare weg (binnen dit gebied). Dit omdat parkeerplaatsen een auto-aantrekkende werking hebben. Dit is niet gewenst in dit gebied. Het afvangen van het autoverkeer aan de randen van verblijfs-/voetgangers-gebieden of wijken en buurten is reeds opgenomen in de vastgestelde toekomstvisie RSD40. In het Masterplan krijgt dit een vertaling in de verstedelijking van de komende jaren. Desondanks moet er wel een oplossing zijn voor de mobiliteitsvraag van de nieuwe ontwikkeling. Het is in dit gebied daarom waarschijnlijker om de parkeerplaatsen (binnen loopafstand) op een andere locatie te realiseren op bijvoorbeeld een parkeerhub/-garage of alternatieve private parkeerplaats. Ook is het hier mogelijk om de volledige parkeerbehoefte af te kopen.
Spoorzone
In de Spoorzone is het bereikbaarheidsprofiel anders dan in de vastgestelde gebieden uit deze nota. Daarom zal zodra er meer duidelijkheid is over de inrichting van de Spoorzone hier nog nadere normen en mogelijk ook andere regels voor komen. Door de nabijheid van het station en het hoog stedelijk karakter is het logisch om hier de bereikbaarheid op peil te houden met lagere parkeernormen.
Rekenregels opritten en garages
Voor het ontwikkelen van grondgebonden woningen met opritten of garages gelden rekenfactoren op het gebruik van het aantal parkeerplaatsen op eigen terrein. Deze factoren gelden omdat praktijkervaring leert dat inritten en garages minder praktisch bruikbaar zijn en anders gebruikt worden dan reguliere parkeerplaatsen. Deze rekenfactoren zijn verwerkt in bijlage VI.
Gehandicaptenparkeerplaatsen
Bij voorzieningen waarbij de parkeervraag voornamelijk wordt veroorzaakt door bezoekers, denk hierbij bijvoorbeeld aan supermarkten, groothandels, gezondheidscentra, buurtcentra en zwembaden, moet rekening gehouden worden met parkeerplaatsen voor gehandicapten. Bij ontwikkelingen met een parkeerbehoefte van minimaal 20 parkeerplaatsen, dient minimaal 5% van de parkeerplaatsen uitgevoerd te worden als gehandicaptenparkeerplaatsen. De locatie van de gehandicaptenparkeerplaatsen wordt afgestemd met de adviseur verkeer van de gemeente. De parkeerplaatsen moeten zo gunstig mogelijk liggen ten opzichte van de hoofdtoegang van het gebouw. De afstand tussen de gehandicaptenparkeerplaats en de hoofdtoegang van het gebouw moet overbrugbaar zijn voor alle doelgroepen die gebruik mogen maken van een gehandicaptenparkeerplaats.
Laadpalen voor hybride en elektrische auto’s
Voor eisen omtrent laadpalen wordt verwezen naar het Besluit bouwwerken leefomgeving4 (Bbl), waarin eisen zijn opgenomen voor laadpunten bij nieuwbouwontwikkelingen.
4.2. Kwaliteitseisen parkeeroplossingen
Uitgangspunt bij deze Nota Parkeernormen is ‘parkeren op eigen terrein’. Alle parkeerplaatsen die worden gerealiseerd, dan wel beschikbaar worden gesteld, moeten praktisch bruikbaar zijn. Daarom zijn ook deze parkeerplaatsen gebonden aan kwaliteitseisen. Deze kwaliteitseisen zijn te vinden in bijlage IV. Daarnaast wordt verwezen naar de ASVV (Aanbevelingen voor Verkeersvoorzieningen Binnen de Bebouwde Kom) en de NEN 2443:2013 ‘Parkeren en stallen van personenauto’s op terreinen en in garages'. De ASVV is in principe leidend, maar geeft voor parkeergarages niet alle gewenste informatie en voorschriften. Daarom zal voor parkeergarages ook de NEN geraadpleegd moeten worden om gebruiks- en comforteisen te garanderen.
5. Toepassingskader
In dit hoofdstuk wordt de toepassing van de Nota Parkeernormen bij het bepalen van de parkeerbehoefte bij bouwplannen stap voor stap toegelicht. Voldoende parkeervoorzieningen zijn essentieel om de mobiliteit die een plan met zicht meebrengt, goed te organiseren. Om dit te kunnen doen moet een goede inschatting gemaakt worden van de toekomstige parkeerbehoefte. De normen voorzien in het aantal benodigde parkeerplaatsen bij verschillende ruimtelijk economische ontwikkelingen. Ook wordt hiermee voorkomen dat er overlast van geparkeerde fietsen en auto's ontstaat in en in de omgeving van een ontwikkeling.
5.1. Van norm naar behoefte
Voor het berekenen van de parkeerbehoefte wordt gebruik gemaakt van de bereikbaarheidsmogelijkheden van gebieden en de verstedelijkingsgraad, welke weerspiegelen in de parkeernormen en mogelijke correcties die voor de functies binnen een ruimtelijke ontwikkeling gelden. De parkeernormen zijn te vinden in bijlage I voor fietsparkeerplaatsen en in bijlage III voor autoparkeerplaatsen. De parkeerbehoefte staat voor het aantal parkeerplaatsen – voor zowel auto als fiets – dat ten behoeve van de ontwikkeling beschikbaar dient te zijn.
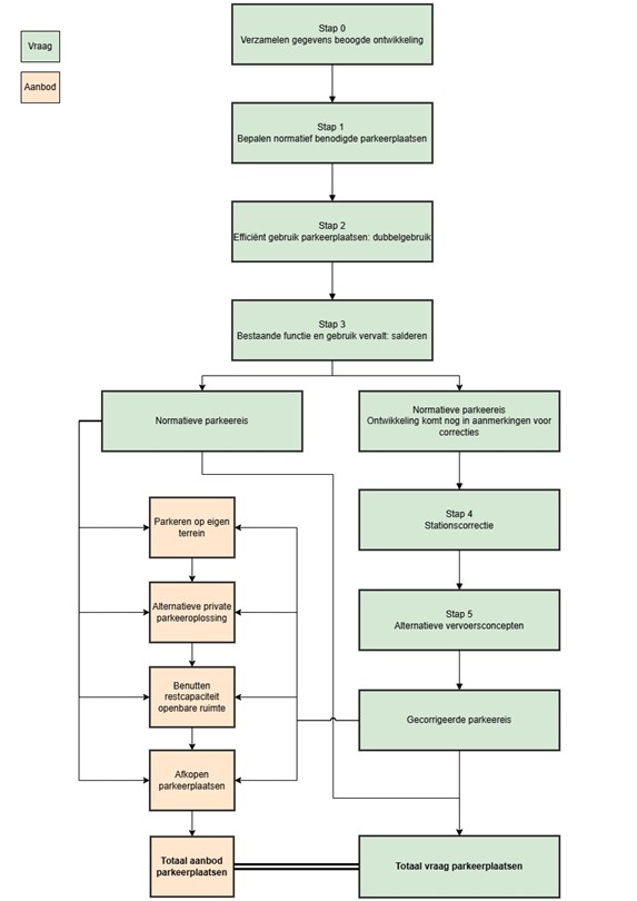
In dit hoofdstuk wordt uitgelegd hoe de parkeerbehoefte berekend kan worden en op welke wijze we deze binnen de planvorming toepassen en de bouwer of ontwikkelaar deze dient in te vullen. Hierbij gaan we van de parkeerbehoefte volgens de parkeernorm (stap 1) naar de normatieve parkeerbehoefte door hier dubbelgebruik (stap 2) en saldering (stap 3) op toe te passen. Voor autoparkeren kan er nog een corrigeerde parkeerbehoefte komen door mogelijk gebruik van de stationscorrectie (stap 4) en Alternatieve vervoersconcepten (stap 5). Hiermee is de parkeerbehoefte bekend.
Deze wordt vervolgens gevuld via parkeren op eigen terrein (stap 6) en indien dit niet past mogelijk door Alternatieve private parkeeroplossing (stap 7), Benutten restcapaciteit openbare ruimte (stap 8) en/of Afkopen parkeerplaatsen (stap 9). Hierna moeten de parkeerbehoefte (stap 1 t/m 5) en de methode dat hieraan voldaan wordt (stap 6 t/m 9) in balans zijn.
5.2. De parkeerbehoefte
De normatieve parkeerbehoefte is in drie stappen te berekenen. Deze drie stappen zijn te volgen in de volgende drie sub paragrafen.
5.2.1. Stap 1 – bepalen normatief benodigde parkeerplaatsen
Bij elke ontwikkeling wordt berekend welke normatieve parkeerbehoefte er verwacht wordt. Per functie wordt het normatieve aantal parkeerplaatsen -voor zowel de fiets als de auto- van de ontwikkeling berekend, op basis van de geldende parkeernormen per eenheid van de betreffende functie. Dit wordt berekend door de rekenfactor, bijvoorbeeld het aantal m² BVO van een bedrijf, het aantal leslokalen of het aantal woningen, te vermenigvuldigen met de bijbehorende norm. Bij verschillende rekenfactoren en eenheden, dus bij meerdere functies in één ontwikkeling, worden deze nog bij elkaar opgeteld. Hieruit volgt een normatief aantal fiets- en autoparkeerplaatsen.
5.2.2. Stap 2 – Efficiënt gebruiken parkeerplaatsen: dubbelgebruik
Als binnen een ontwikkeling woonfuncties en/of verschillende functies worden gerealiseerd, is het mogelijk om bij berekening van de parkeerbehoefte rekening te houden met dubbelgebruik van parkeerplaatsen. Bijvoorbeeld overdag door werknemers en ’s avonds door bewoners, maar ook bij enkel woningen geldt dat bewoners en bezoekers ook een ander aanwezigheidsmoment hebben. Door de aanwezigheid op verschillende momenten kan worden volstaan met minder parkeerplaatsen dan de som van de parkeernorm van de verschillende functies, zoals vastgesteld bij stap 1.
Voorwaarde voor de dubbelgebruikscorrectie is dat de voor dubbelgebruik meegerekende parkeercapaciteit ook daadwerkelijk door de beoogde doelgroepen beschikbaar is en de parkeerplaatsen uitwisselbaar zijn. Dit is een punt van aandacht bij de eventuele afsluiting van parkeerfaciliteiten. Als dat betekent dat de parkeerplaatsen niet door alle functies gebruikt kunnen worden, vervalt de mogelijkheid tot dubbelgebruik. Parkeerplaatsen die exclusief voor één functie worden bestemd, bijvoorbeeld parkeerplaatsen die worden verkocht of verhuurd aan specifieke gebruikers, moeten buiten het dubbelgebruik worden gehouden.
Dubbelgebruik wordt berekend volgens de gangbare methodiek van CROW, gebruik makend van aanwezigheidspercentages zoals deze zijn opgenomen in bijlage V. Met de aanwezigheidspercentages wordt per functie in tijd uitgezet wat de parkeerbehoefte per moment van de week is.
5.2.3. Stap 3 – Bestaande functie en gebruik vervalt: salderen
De parkeernorm is gericht op de toekomstige bereikbaarheidsvoorwaarden en daarop gebaseerde parkeerbehoeftes in plannen die nog gerealiseerd moeten worden. Als een plan in de plaats komt van een bestaande functie, is er in de huidige situatie al sprake van een bestaande parkeerbehoefte. In de berekening kan ook de parkeerbehoefte worden meegenomen van de bestaande functies/voorzieningen/activiteiten die komen te vervallen. Dit heet salderen. Het aantal te salderen parkeerplekken kan worden bepaald op basis van de actuele parkeernorm. Salderen is niet verplicht.
Salderen geldt niet bij sloop-nieuwbouw. Bij sloop-nieuwbouwontwikkelingen is het in de planvorming mogelijk om rekening te houden met de nieuwe parkeervraag. In principe ontstaat na de sloop immers een leeg ontwikkelplot. Mocht dit tot onmogelijkheid leiden van ontwikkeling van dit plot kan het college hiervan afwijken.
Voor parkeerplaatsen in openbaar gebied is salderen mogelijk tot een maximale termijn van twee jaar gerekend tot het moment waarop een (concept) aanvraag wordt ingediend via het DSO of tot het moment waarop het initiatief (verken je idee) via het DSO wordt ingediend. Als een gebouw of terrein meer dan twee jaar ongebruikt is gebleven, wordt de parkeerbehoefte van de bestaande situatie geacht nihil te zijn. De parkeerruimte in het openbare gebied is waarschijnlijk al door andere gebruikers gevuld. Tijdelijk gebruik ter overbrugging van een permanent gebruik wordt (als het niet langer dan twee jaar heeft geduurd) buiten beschouwing gelaten.
Daarnaast kan alleen gesaldeerd worden met parkeerplaatsen in het openbaar gebied als er ook daadwerkelijk parkeerplaatsen in het openbaar gebied gebruikt worden door de oude functie en als de parkeerdruk in het openbaar gebied niet hoger is dan 80%. Zo kan er door winkels in het autoluwe gebied niet gesaldeerd worden omdat er door de bezoekers grotendeels geparkeerd wordt in de parkeergarages (geen eigendom gemeente) en niet in de omgeving van de winkel op straat. Daarnaast wordt een reguliere oude situatie bekeken en niet een pieksituatie die enkele keren per jaar voorkomt, de omgeving accepteert namelijk enkele keren per jaar een hogere parkeerdruk, maar niet structureel. Kortom, salderen kan alleen als dit kan zonder dat de buurt hierdoor meer parkeeroverlast ervaart.
Bij salderen dient rekening gehouden te worden met een verschuiving van het moment waarop de nieuwe functie haar parkeerbehoefte genereert ten opzichte van de oude functie. De oude en nieuwe parkeerbehoefte wordt voor ieder dagdeel gesaldeerd. Het dagdeel waarop de gesaldeerde parkeervraag het hoogst is, wordt aangehouden als nieuwe parkeerbehoefte. Met de berekeningswijze die de gemeente Roosendaal hanteert, wordt zo veel mogelijk voorkomen dat onjuiste verrekeningen van de oude parkeerbehoefte worden gedaan, zie het rekenvoorbeeld in bijlage IX.
5.2.4. De normatieve parkeerbehoefte
De normatieve parkeerbehoefte is bekend na het eventueel toe te passen dubbelgebruik en salderen op de parkeernormen. De parkeervoorziening moet op eigen terrein worden gerealiseerd. Er moet voldaan worden aan de parkeerbehoefte om het plan te mogen realiseren.
Ook dient rekening gehouden te worden met de bereikbaarheid van parkeerplaatsen voor bewoners, werkers en bezoekers. Zeker wanneer gebruik wordt gemaakt van dubbelgebruik is rekening houden met het bezoekersaandeel essentieel voor een juiste parkeeroplossing.
Mocht een plan aan bepaalde voorwaarde voldoen, is het mogelijk om nog een correctie toe te passen op de normatieve parkeerbehoefte. Dit wordt verder beschreven in paragraaf 5.3.
5.3. Mobiliteitscorrectie(s)
Zoals beschreven moet een plan voldoen aan de normatieve parkeerbehoefte en moet dit op eigen terrein gerealiseerd worden of in collectieve voorzieningen, bij voorkeur aan de randen van het gebied, worden gerealiseerd. Het kan voorkomen dat dit niet lukt, maar er met andere mobiliteitsconcepten wel voldoende bereikbaarheid kan worden gerealiseerd. Hiervoor zijn in stap 4 en 5 enkele mobiliteitscorrecties opgesteld. Dit zijn parkeerplaatscorrecties die de mobiliteit van een nieuw plan waarborgen, maar geen afbreuk doen aan de mobiliteitsbehoefte van de ontwikkeling.
De mobiliteitscorrectie wordt toegepast op de normatieve parkeerbehoefte, zoals berekend in de stappen één tot en met drie. Mobiliteitscorrecties zijn niet verplicht. De voorwaarden om in aanmerking te komen voor deze correcties staan beschreven in stap vier en vijf.
De correcties van zoals beschreven in stap vier en vijf gelden enkel voor autoparkeerplaatsen. Openbaar vervoer en deelmobiliteit in de vorm van tweewielers, zoals deelfietsen en deelscooters, of alternatieve vervoerswijzen zien we als aanvulling op het aanbod en niet als potentiële vervanging van de tweewieler. Het aantal fietsparkeerplaatsen is op basis van alternatieve vervoersconcepten dus niet te corrigeren.
5.3.1 Stap 4 – Stationscorrectie
De bereikbaarheid van een plan wordt onder andere bepaald door de aanwezigheid van hoogwaardig openbaar vervoer. In Roosendaal is dit beschikbaar bij het treinstation, waar treinen en bussen samenkomen en zowel de regio als de rest van Nederland binnen handbereik liggen. Daarnaast liggen in dit gebied veel voorzieningen binnen loopafstand, waaronder (een deel van) het centrum van Roosendaal.
Roosendaal streeft er naar zo veel mogelijk te verdichten in de buurt van het station. Hier is de mobiliteitstransitie essentieel en tegelijkertijd het meest zichtbaar. Een lagere parkeercapaciteit draagt bij aan het mogelijk maken van deze verdichting en draagt uiteindelijk bij aan de gewenste mobiliteitstransitie in het gebied. De keuze voor alternatieve vervoerswijzen ten opzichte van de personenauto zijn immers nabij. Op grond hiervan is een stationscorrectie van toepassing. Deze is gekoppeld aan de ligging van een ontwikkeling in de buurt van het treinstation. De spoorzone is zo'n gebied bij uitstek in het Masterplan Roosendaal gericht op trein, OV-/deelsystemen waar verdichting plaatsvindt en doelgroepen zich conformeren aan het totale bereikbaarheidsprofiel van het gebied.
Er geldt een reductiefactor van 25% op de normatieve parkeerbehoefte voor alle functies binnen een loopafstand (niet hemelsbreed) van 500 meter vanaf de ingang van het station. Deze wordt gemeten vanaf de deur van het station (of waar de overkapping stopt) tot de voordeur van de ontwikkeling, bij een ontwikkeling van rijtjeshuizen kan het dus voorkomen dat enkele huizen binnen 500 meter vallen en enkele daarbuiten. Op het moment van schrijven heeft het NS station twee ingangen vanaf waar de 500 meter loopafstand kan worden berekend. Voor ontwikkelingen aan de noordwest zijde van het station zal gebruik gemaakt moeten worden van de passerelle of een andere oversteek over/onder het station/spoor. Deze reductiefactor geldt ook op het bezoekersaandeel.
5.3.2. Stap 5 – Alternatieve vervoersconcepten
De autoparkeerbehoefte kan ook lager worden als een ontwikkeling voorziet in alternatief vervoer. M.n. in de Spoorzone stelt het Rijk in het kader van de landelijke Verstedelijkingsopgave strengere eisen qua woningdichtheid, bereikbaarheidsprofiel, autogebruik en parkeren. Voorwaarden die gelden naast de spoorzone ook voor grotere verdichtingsplannen in een hoog stedelijke omgeving. Een reductie van de normatieve parkeerbehoefte is bij woonfuncties mogelijk op basis van de inzet van deelauto’s en/of het gebruik van nieuwe vervoersconcepten.
Deelauto
Een deelauto is een auto die gebruikt wordt door meerdere gebruikers. Zo is het mogelijk over een auto te beschikken zonder er zelf een te bezitten.
De reductiefactoren zijn als volgt:
|
Ontwikkellocatie |
Correctie per deelauto |
Plafond (totaal over alle deelauto's) |
|
Centrum (met parkeerregulering) |
Max 3 parkeerplaatsen |
25% van de normatieve parkeerbehoefte, na eventuele stationscorrectie |
|
Schil centrum (met parkeerregulering) |
Max 2 parkeerplaatsen |
15% van de normatieve parkeerbehoefte, na eventuele stationscorrectie |
|
Schil centrum (zonder parkeerregulering) |
N.v.t. |
N.v.t. |
|
Rest bebouwde kom |
N.v.t. |
N.v.t. |
|
Buiten de kom |
N.v.t. |
N.v.t. |
Hierbij moet worden opgemerkt dat er 4 parkeerplaatsen gereduceerd kunnen worden in het centrum, maar dat er 1 parkeerplaats daarvan gebruikt moet worden door de deelauto. Daarom is de daadwerkelijke correctie 3 parkeerplaatsen. De toepassing van deze correctie is beperkt tot een deel van de parkeerbehoefte ten einde zorg te dragen voor een passende mobiliteitsoplossing. Voorkomen moet worden dat de eindgebruikers bij onvoldoende belangstelling voor het deelvervoersaanbod alsnog in de omgeving parkeren. Daarom kan er alleen gebruik worden gemaakt van de deelautocorrectie in gebieden met parkeerregulering. In de schilwijken en zeker in de rest van de gemeente zijn er minder of geen geschikte mogelijkheden om dit uitwijkgedrag te voorkomen. Op grond hiervan is de mobiliteitscorrectie hier ingeperkt tot de genoemde 25% in het centrum en 15% in de schil, met parkeerregulering. Als een plan, na stationscorrectie, een parkeerbehoefte heeft van 40 voertuigen, kan dit maximaal met 25% gereduceerd worden tot 30 parkeerplaatsen. Als er bijvoorbeeld 3 deelauto's ingezet worden kan er 9 parkeerplaatsen gecorrigeerd worden waardoor er maar 31 parkeerplaatsen nodig zijn. Als er 4 deelauto's ingezet worden dan telt het plafond (van 25%, dus 10 parkeerplaatsen) en moeten er dus 30 (40-10) parkeerplaatsen worden gerealiseerd.
In de onderbouwing van het parkeervraagstuk moet duidelijk worden hoe voorkomen wordt dat de deelauto's uiteindelijk stilstaan en in de omgeving van de ontwikkeling de parkeerdruk toeneemt. Het borgen van het goed gebruiken van het mobiliteitsaanbod is een essentieel onderdeel in het gebruik kunnen maken van deze correctie.
Deelauto's kan alleen worden ingezet voor de mobiliteitsbehoefte van bewoners van woningen. Aan bezoekers van woningen en aan alle andere functies kan geen correctiefactor worden toegeschreven op basis van bovenstaande tekst. In bijlage X is een voorbeeldcasus voor het gebruik van een deelauto toegevoegd.
Verklaring aantallen parkeerplaatsreductie bij gebruik deelauto
De inzet van een deelauto leidt tot een lagere parkeerbehoefte. In de (voormalige) CROW-publicatie 381 "Toekomstbestendig parkeren" staat beschreven dat een deelauto 4 tot 8 parkeerplaatsen zou kunnen vervangen. Deze publicatie voor parkeren is inmiddels vervangen, maar geeft alsnog het beste de potentie van deelauto's weer. In de gemeente Roosendaal is naar de potentie van deelautovervoer en het vervangen van parkeerplaatsen binnen ruimtelijke ontwikkelingen geen specifiek maatwerk onderzoek gedaan. De cijfers van het CROW geven daarom een beste indicatie van de potentie voor het vervangen van parkeerplaatsen voor deelauto's.
Roosendaal hanteert, gezien de karaktereigenschappen van de gemeente, de onderkant van de bandbreedte die het CROW voorschrijft voor deelauto-aftrek. Eén deelauto vervangt dus maximaal vier parkeerplaatsen. Een van deze parkeerplaatsen wordt weer gebruikt door de deelauto, waardoor er voor de duidelijkheid een correctie van drie parkeerplaatsen is opgenomen. Hierbij kan de effectiviteit van een deelauto alleen benut worden in een gebied met flankerende parkeermaatregelen; de zone waar betaald en/of vergunningparkeren geldt. De prikkel om minder of geen auto te bezitten is hier aanwezig en in andere gebieden niet. Omdat deze gebieden in het centrum en de schil van het centrum van Roosendaal aanwezig zijn, is het hier dus mogelijk om deelauto's te plaatsen met daarbij een korting op de parkeerbehoefte. Omdat het voorzieningenniveau en de bereikbaarheid met het openbaar vervoer in het centrum hoger is dan in de schil van het centrum is ervoor gekozen om in de schil van het centrum van Roosendaal de deelauto-aftrek iets lager in te zetten. Hier geldt een deelauto-aftrek van twee parkeerplaatsen in plaats van de drie in het centrum.
Omdat het autobezit in Roosendaal gelijk is aan het gemiddelde in Nederland en de alternatieve vervoersopties van het OV, ondanks de aanwezigheid van het station, en de fiets niet altijd optimaal of toereikend zijn, stellen we een plafond vast voor de maximale korting op de parkeerbehoefte die deelauto's met zich meebrengen. We kiezen hierbij voor maximaal 25% in het centrum en 15% in de schil van het centrum van de normatieve parkeerbehoefte na eventuele stationscorrectie. Hiermee borgen we de automobiliteit van onze toekomstige inwoners, maar de prikkel voor minder autobezit is zichtbaar en aanwezig.
Nieuwe vervoerconcepten
De markt voor mobiliteit is continu in beweging. Er komen nieuwe mobiliteitsdiensten op de markt en er worden nieuwe vervoersconcepten uitgeprobeerd, welke dus ook in het Masterplan moeten worden opgenomen. Dergelijke nieuwe mobiliteit kan ook invloed hebben op de behoefte aan parkeergelegenheid. Indien een planontwikkeling een slim mobiliteitsconcept heeft, dat wetenschappelijk onderbouwd effect heeft op de parkeerbehoefte, dan wordt de mogelijkheid geboden hier ook een mobiliteitscorrectie op toe te passen. In de onderbouwing moet de nieuwe mobiliteitsdienst worden uitgewerkt. Of de correctie reëel is en wat de exacte reductie dan is, wordt bepaald door de gemeente (maatwerk).
Borging mobiliteitscorrectie
Voor de mobiliteitscorrecties is borging van de alternatieve mobiliteitsdiensten een vereiste. Bij inzet van alternatieve vervoersconcepten is een onderbouwing vereist waarin wordt beschreven hoe de mobiliteitsoplossing tot stand wordt gebracht en duurzaam beschikbaar blijft. De minimale borgingsduur betreft 10 jaar.
Als deelmobiliteit onderdeel is van de voorgestelde oplossing in het plan, dient te zijn vastgelegd hoe het aanbod hiervan zal worden georganiseerd (bijvoorbeeld door middel van contracten met deelvervoer aanbieders of vastgelegde gekwantificeerde verplichtingen voor initiatiefnemers en ontwikkelende partijen om te voorzien in deelmobiliteit). Het is van belang om aan te geven dat de deelmobiliteit niet vrijblijvend wordt aangeboden, maar concreet onderdeel is van een pakket om een lager autobezit te bewerkstelligen. Dit kan bijvoorbeeld onder andere worden gedaan door specifieke beschrijving van het aantal parkeerplaatsen en fietsenstallingsplaatsen in het plan en de bijbehorende regulering van het gebruik.
Als deelmobiliteit wordt toegeschreven aan een deelgebied of zelfs een appartementencomplex (met een VVE), draagt de ontwikkelende partij de zorg dat de deelmobiliteitsoplossing wordt opgenomen in de planvorming van een (deel)gebied of als onderdeel van bijv. Collectieve woonvormen of wooncomplexen. Dit kan vertaal worden in zowel het huishoudelijk regelement als in de splitsingsakte. Daarnaast wordt ook een intentieverklaring van een aanbieder van deelmobiliteit verlangd. Binnen drie maanden na oplevering van het plan moeten de deelauto’s beschikbaar zijn. De ontwikkelende partij meldt dit aan de gemeente en moet verder bij de aanbieder van deelmobiliteit bedingen dat deze het gebruik ervan jaarlijks aan de gemeente rapporteert, voor de duur van de contractperiode. Dit dient minimaal 10 jaar lang te gebeuren, gelijk aan de minimale borgingsduur.
Als uiteindelijk de deelauto's of ander vervoersconcept niet gerealiseerd wordt zal er alsnog een storting in het mobiliteitsfonds (zie hoofdstuk XX) moeten worden gedaan. Dit zal voor dezelfde tarieven als afkoop moeten gebeuren voor iedere parkeerplaats die er als korting is gegeven. Dit heeft nadrukkelijk niet de voorkeur, maar is als stok achter de deur. De registratie op de AUP lijst (zie hoofdstuk 7) blijft onverminderd van kracht. Met dit bedrag kan de gemeente vervolgens alsnog de mobiliteitsbehoefte van de buurt zo goed mogelijk te verbeteren.
5.3.3. De gecorrigeerde parkeerbehoefte
Wanneer gebruik gemaakt kan worden van een stationscorrectie en/of alternatieve vervoersconcepten en dit ook wordt toegepast op het parkeervraagstuk van een ontwikkeling, spreekt men van een gecorrigeerde parkeerbehoefte. De normatieve parkeerbehoefte wordt gecorrigeerd op basis van de stationscorrectie en/of de inzet van alternatieve vervoersconcepten.
Ook dient rekening gehouden te worden met de bereikbaarheid van parkeerplaatsen voor bewoners, werkers en bezoekers. Zeker wanneer gebruik wordt gemaakt van dubbelgebruik is rekening houden met het bezoekersaandeel essentieel voor een juiste parkeeroplossing.
De gecorrigeerde parkeerbehoefte geldt enkel voor autoparkeerplaatsen. Het kan dus voor komen dat voor een ontwikkeling de normatieve parkeerbehoefte geldt voor fietsparkeerplaatsen en de gecorrigeerde parkeerbehoefte geldt voor autoparkeerplaatsen.
5.4. Invullen parkeerbehoefte
Nu de parkeerbehoefte bekend is, kan bekeken worden hoe de parkeerbehoefte moet worden ingevuld. Voor fietsparkeerplaatsen geldt altijd de normatieve parkeerbehoefte en voor autoparkeerplaatsen kan de normatieve parkeerbehoefte of de gecorrigeerde parkeerbehoefte van toepassing zijn. Er moet voldaan worden aan de parkeerbehoefte om het plan te kunnen realiseren.
5.4.1. Stap 6 – Parkeeroplossing op eigen terrein
De parkeerbehoefte (inclusief parkeerplaatsen voor deelauto’s) wordt op eigen terrein opgelost. Hiertoe worden de benodigde parkeerplaatsen binnen de eigendomsgrenzen van het plan aangelegd die ook voor de betreffende functie beschikbaar moeten blijven. Dat betekent dat deze parkeerplaatsen niet voor een ander doel of externe doelgroepen mogen worden gebruikt, behalve als dit leidt tot een betere benutting van parkeerruimte zonder dat de hoofdfunctie hierdoor benadeeld wordt. In dit geval is dat onderdeel van de onderbouwing. Dit is nader toegelicht in paragraaf 2.3 over dubbelgebruik.
Voor de bruikbaarheid van de parkeeroplossing zijn een aantal uitgangspunten m.b.t. afmeting en inrichting van toepassing. In hoofdstukken 3 en 4 zijn de kwaliteitseisen rondom parkeervakken al benoemd en in bijlage II en bijlage IV zijn deze verder uitgewerkt. Daarnaast gelden er rekenregels voor opritten en garages. Deze gelden namelijk niet als voltallig parkeerplaats.
Bij voorkeur eindigt bij stap 6 het parkeervraagstuk.
5.5. Oplossingen buiten de gebaande paden
Wanneer blijkt dat het na stap 6 niet mogelijk is om de parkeerbehoefte in te vullen, maar de ontwikkeling maatschappelijk sterk gewenst is, zijn er mogelijkheden om ook buiten de gebaande paden tot een parkeeroplossing te komen.
In de onderbouwing van het plan moet aangetoond worden dat de invulling van de parkeerbehoefte na stap 6 niet passend te maken is of niet wenselijk wordt geacht. Hierin moet ook een afweging staan waarom het programma niet simpelweg verkleind kan worden, zodat het parkeervraagstuk alsnog passend gemaakt kan worden op de beschikbare eigen gronden. Ook moet daarin beargumenteerd worden waarom de ontwikkeling met een kleiner programma als onwenselijk beschouwd wordt en/of waarom het programma een bepaalde maatschappelijke waarde heeft. In de Spoorzone zal juist de parkeerprogrammering nader op maat worden gesneden en wordt er nadrukkelijk ingespeeld op het uiteindelijke bereikbaarheid- en verstedelijkings-voorwaarden van onder meer het Rijk.
5.5.1. Stap 7 - Alternatieve private parkeeroplossing
Als wordt voldaan aan de voorwaarde zoals hierboven beschreven, kan de parkeerbehoefte ook worden opgelost op een alternatief privaat terrein of in een alternatieve private parkeervoorziening, aan of buiten de grenzen van de ontwikkeling. Dit geldt m.n. voor aanwezige of te realiseren verblijfs-/voetgangersgebieden. Aangetoond moet worden dat deze parkeerplaatsen ten behoeve van de betreffende ontwikkeling kunnen worden aangewend. De externe parkeergelegenheid moet binnen acceptabele loopafstand van het plan zijn gelegen. Acceptabele loopafstanden zijn gedefinieerd in bijlage VII.
De initiatiefnemer moet kunnen aantonen dat de parkeervoorziening langjarig beschikbaar is voor het plan door:
- •
Een onderbouwing aan te leveren van het gebruik van de parkeerplaatsen;
- •
Een overeenkomst te overleggen met daarop het overeengekomen gebruik van het aantal plaatsen en de eventueel daarbij behorende voorwaarden. Deze overeenkomst moet zijn vastgelegd voor minimaal 10 jaar met een kettingbeding en boeteclausule voor eventuele rechtsopvolgers van de initiatiefnemer. Na afloop van de contractperiode moet door de initiatiefnemer in de parkeerbehoefte blijven worden voorzien.
Bij het gebruik van een alternatieve private parkeeroplossing om de parkeerbalans sluitend te maken, komen de adressen binnen de ontwikkeling op de AUP-lijst te staan. AUP staat voor Adressen Uitgesloten van Parkeervergunning. Hiermee wordt geborgd dat de openbare ruimte in gereguleerd gebied in de toekomst niet verder onder druk komt te staan. Ook als de private parkeeroplossing na 10 jaar veranderd blijven de adressen op de AUP-lijst staan. De AUP-lijst wordt verder uitgelegd in hoofdstuk 7.
5.5.2. Stap 8 – Benutten restcapaciteit openbare ruimte
Wanneer het aantal te realiseren parkeerplaatsen op eigen terrein niet toereikend is om de maatgevende parkeerbehoefte te realiseren én er wordt voldaan aan de voorwaarden zoals beschreven in de introductie van paragraaf 5.7, is het mogelijk om het overige deel in de openbare ruimte te realiseren/gebruiken.
Hiervoor moet worden aangetoond dat er in de openbare ruimte voldoende parkeerplekken beschikbaar zijn om het tekort op te vangen. De openbare ruimte mag een maximale bezetting hebben van 70%, zodat onder andere zoek-, bezoek- en bestemmingsverkeer een plaats kan vinden in het gebied, net als eventuele andere uitdagingen in de openbare ruimte. Als er al ontwikkelingen in het gebied bekend zijn die ook gebruik maken van de openbare ruimte moeten deze opgeteld worden bij de huidige parkeerbezetting. Daarna kan alles tot de 70% aangevuld worden. Als een parkeervergunningen (deel)sector binnen het te onderzoeken gebied vol is, kan er geen gebruik gemaakt worden van de restcapaciteit van de openbare ruimte.
Om de bezetting te meten wordt een parkeerdrukmeting uitgevoerd worden door een onafhankelijk adviesbureau. Dit moet verwerkt worden in de onderbouwing. De minimale (rand)voorwaarden voor deze parkeerdrukmeting zijn te vinden in bijlage VIII. De verkeerskundige van de gemeente kan daarnaast aanvullend eisen stellen aan de meting, voornamelijk om de locatiespecifieke omstandigheden te borgen. Daarbij moeten de loopafstanden uit bijlage VII worden gehanteerd. Van het gereguleerde gebied en enkele straten daarbuiten voert de gemeente geregeld parkeerdruk metingen uit. De resultaten hiervan kunnen worden opgevraagd zodat er geen dubbele onderzoeken gedaan hoeven te worden. De straten van het gereguleerde gebied staan in het Aanwijzingsbesluit betaald parkeren Roosendaal.
Het aantal parkeerplaatsen dat in de openbare ruimte gebruikt wordt als gevolg van de ontwikkeling, moet worden afgekocht. De afkoopsom wordt ingelegd in het mobiliteitsfonds waarmee gemeentebrede mobiliteitsvoorzieningen kunnen worden gerealiseerd.
Wanneer aangetoond is dat er nog parkeercapaciteit vrij is én deze benut kan worden door de ontwikkeling, is het nog mogelijk (als dat van toepassing is) om een parkeervergunning te krijgen, zodat ook daadwerkelijk in de openbare ruimte geparkeerd kan worden. De adressen komen dus niet op de AUP-lijst. Hiermee verschilt stap 8 van stap 9. Bij stap 9 wordt er afgekocht terwijl bewoners wel op de AUP-lijst komen.
5.5.3. Stap 9 – Afkopen parkeerplaatsen
Als bestaande en/of nieuwe parkeercapaciteit geen gewenste en/of haalbare invulling van de parkeerbehoefte oplevert, bestaat de (laatste) mogelijkheid van afkoop van de parkeerbehoefte. Hierbij wordt de afkoopsom ingelegd in het mobiliteitsfonds waarmee gemeentebrede mobiliteitsvoorzieningen kunnen worden gerealiseerd. De randvoorwaarden van dit fonds zijn te vinden in hoofdstuk 6.
Voor het autoluwe gebied (en andere verblijfs-/voetgangersgebieden) geldt dat de volledige parkeerbehoefte afgekocht kan worden wanneer het niet mogelijk is om op een alternatieve (private) locatie parkeercapaciteit te realiseren. Het is hier niet gewenst om verkeersaantrekkende functies toe te voegen, wat parkeerplaatsen zijn. Gebruikers en bezoekers kunnen met hun auto terecht in de parkeergarages of gebruik maken van het openbaar vervoer. Hiermee borgen we het autoluwe karakter van deze omgeving.
Er kunnen niet onbeperkt veel parkeerplaatsen worden afgekocht. Er moet namelijk een leefbare situatie blijven voor huidige bewoners in de omgeving en de nieuwe bewoners. Het deel af te kopen parkeerplaatsen is wisselend per gebied en functie en de mogelijkheden om alternatieve maatregelen te nemen door de gemeente. Daarom zal dit afgestemd moeten worden met de ruimtelijk economisch en mobiliteitseisen binnen het gebied. Dit om het adequaat kunnen vormgeven van de juiste parkeerbalans per (deel)gebieden. Mochten er geen alternatieve maatregelen mogelijk zijn, is afkoop ook niet mogelijk. Afkoop van een groot deel van de parkeerbehoefte, zonder alternatieve maatregelen, kan namelijk leiden tot parkeeroverlast doordat de eindgebruikers geen beperking hebben om toch de auto in de omgeving, in de wijken ernaast, te parkeren. Hiermee bieden we ruimte voor maatwerk in een bredere afweging binnen de gehele ontwikkeling terwijl we de belangen van de omgeving ook meewegen.
De afkoopoptie is bedoeld als sluitstuk van de invulling van de parkeerbehoefte voor het geval het niet lukt deze in de voorgaande stappen helemaal passend te maken. Bij toepassing van deze stap moet gemotiveerd worden dat er hierdoor geen parkeerproblemen ontstaan of te verwachten zijn.
Bij het gebruik van afkopen om de parkeerbalans sluitend te maken, komen de adressen binnen de ontwikkeling op de AUP-lijst te staan. AUP staat voor Adressen Uitgesloten van Parkeervergunning. Hiermee borgen we dat de openbare ruimte in de toekomst niet verder onder druk komt te staan. De AUP-lijst wordt verder uitgelegd in hoofdstuk 7.
5.6. De parkeerbalans
De parkeerbehoefte (parkeervraag) en het invullen van de parkeerbehoefte (parkeeraanbod) dienen uiteindelijk in balans te zijn. Ofwel: het aantal parkeerplaatsen dat gerealiseerd wordt moet minimaal gelijk zijn aan het aantal parkeerplaatsen dat minimaal theoretisch benodigd is.
Het moet vooral duidelijk worden voor beoordeling wat de parkeervraag is en hoe hieraan voldaan wordt. Als er enkele woningen gebouwd worden die parkeren op eigen terrein kan dit met een simpele berekening waarin het type woning, locatie en bezoekersdeel is meegenomen. Als er andere stappen, zoals dubbelgebruik, salderen of correctiefactoren aan toegevoegd worden moeten deze ook toegelicht worden.
Bij alternatieve private parkeeroplossingen dienen deze voldoende geborgd te zijn en hiervoor dienen ook bewijsstukken aangeleverd te worden.
In bijlage IX, is een voorbeeld uitgewerkt dat voorziet in het gebruik van de parkeerbalans en hoe correct te rekenen met het maatgevende moment en de correctiefactoren. De parkeerbalans geeft enkel de resultaten weer van het parkeren. In de onderliggende berekeningen dienen de getallen die in de balans worden opgevoerd aangetoond te worden.
6. Afkoopregeling en mobiliteitsfonds
Zoals beschreven in de stappenplannen om tot een fiets- en autoparkeerbehoefte te komen én hieraan te voldoen, is het mogelijk om een deel van de parkeerbehoefte af te kopen. De afkoopoptie is bedoeld als sluitstuk van de invulling van de parkeerbehoefte. Het bedrag waarvoor parkeerplaatsen afgekocht worden, wordt gestort in een mobiliteitsfonds. Dit fonds is bestemd voor (co)financiering van voorzieningen voor parkeergelegenheid of voorzieningen die de parkeervraag kunnen verminderen; zoals openbare fietsenstallingen, fietsroutes, mobiliteitshubs/P+R/parkeergarages en openbaar vervoer.
6.1. Afkoopregeling
In sommige gevallen is het bij een ruimtelijke ontwikkeling financieel en/of ruimtelijk niet mogelijk en/of gewenst om de volledige parkeerbehoefte op eigen terrein in te vullen of met de andere stappen uit deze nota. Om de betreffende ruimtelijke ontwikkeling toch door te laten gaan, kan in dat geval de afkoopregeling toegepast worden. In alle gevallen waarin deze regeling wordt toegepast, dient onderbouwd te worden dat het realiseren van de parkeerbehoefte op eigen terrein niet haalbaar is, ook niet door het wijzigen van het programma.
Per niet te realiseren parkeerplaats dient de ontwikkelaar een afkoopsom aan de gemeente te voldoen. Deze afkoopsom varieert per deelgebied. De begrenzing van de deelgebieden is opgenomen in bijlage XII.
De Spoorzone ontbreekt in dit overzicht. Dit gebied zal een andere benadering krijgen als duidelijk wordt welke functies onderdeel worden van het totale gebied, qua wonen en voorzieningen. Hierbij speelt ook het bereikbaarheidsprofiel een nadrukkelijke rol. Daarom zullen de afkoopbedragen en/of methodiek anders worden.
|
Deelgebied |
Afkoopsom autoparkeerplaats |
Afkoopsom fietsparkeerplaats |
|
Centrum (incl. autoluwe gebied) |
€15.000,- |
€500,- |
|
Schil centrum |
€10.000,- |
€450,- |
|
Rest bebouwde kom en Buitengebied |
€5.000,- |
€400,- |
Tabel 6.1: Hoogte van de afkoopsommen voor auto- en fietsparkeerplaatsen.
Deze afkoopsommen zijn alle prijspeil 1 januari 2026 en excl. btw. Jaarlijks wordt dit bedrag geïndexeerd met de Prijsindex van de Materiele Overheidsconsumptie (IMOC).
Dit bedrag wordt berekend over het volledige aantal af te kopen parkeerplaatsen, na afronding. Er wordt geen onderscheid gemaakt in de functie van de ruimtelijke ontwikkeling, de hoogte van het afkoopbedrag geldt voor iedere parkeerplaats bij iedere functie. De bedragen zijn tot stand gekomen door te rekenen met de aanlegkosten/investeringskosten van een parkeerplaats, met grondkosten. De opbrengsten van verhuur (indien van toepassing) zijn hier weer vanaf gehaald. Dit resulteert in een lagere afkoopprijs voor de rest bebouwde kom en het buitengebied omdat hier vaak op maaiveld een parkeerplaats gerealiseerd kan worden. En de hoogste afkoopprijs in het autoluwe gebied en centrum omdat het hier (vrijwel) altijd in een gebouwde voorziening zal moeten.
6.2. Mobiliteitsfonds
De afkoopsom wordt gestort in het gemeentelijke Mobiliteitsfonds. Dit fonds kan gebruikt worden om mobiliteit dat het parkeren vervangt te bekostigen. Dit kunnen parkeerplaatsen elders zijn, maar ook een nieuwe fietsroute waardoor de auto minder gebruikt wordt. Het is derhalve geen specifieke bijdrage aan een verbetering van de mobiliteit rondom het betreffende project. Met het afkopen van parkeerplaatsen ligt de verantwoordelijkheid bij de ontwikkelaar om voor haar huurders en kopers te voorzien in voldoende mobiliteit. Dit moet worden beschreven, en daarmee geborgd, in de planologische onderbouwing.
6.3. Toepassing mobiliteitsfonds
Binnen de gemeente worden nadere afspraken gemaakt over de toepassing van het Mobiliteitsfonds. Het gaat dan onder andere om de periode dat de bijdrages in het fonds beschikbaar blijven. Tevens wordt bepaald onder welke condities tegoeden uit het fonds aangewend kunnen worden.
Het Mobiliteitsfonds wordt ingezet ter ondersteuning van maatregelen die bijdragen aan het verminderen van parkeerdruk binnen de gemeente. Het fonds wordt gevuld met bijdragen van ruimtelijke ontwikkelingen die (een deel van) hun parkeeropgave afkopen. De middelen worden niet locatiegebonden ingezet, maar zijn bedoeld om gemeentebreed bij te dragen aan een toekomstbestendig mobiliteitssysteem waarin het autogebruik afneemt en de bereikbaarheid op peil blijft.
6.3.1. Doel en reikwijdte
Het fonds heeft als doel het faciliteren van maatregelen die de parkeerdruk verminderen. Dit betreft zowel compenserende maatregelen (zoals het realiseren van extra parkeercapaciteit) als preventieve maatregelen die gericht zijn op het voorkomen van extra parkeerbehoefte, zoals investeringen in deelmobiliteit of duurzame vervoersalternatieven. De bijdrage hoeft dus niet per se gekoppeld te zijn aan de directe omgeving van de betreffende ontwikkeling, zolang de besteding bijdraagt aan de gemeentelijke mobiliteitsdoelen.
6.3.2. Toelaatbare bestedingen
Middelen uit het fonds mogen worden ingezet voor kapitaalinvesteringen in de fysieke leefomgeving, mits onderbouwd wordt dat de maatregel bijdraagt aan het beperken van de parkeervraag of -druk. Denk hierbij aan:
- •
Realisatie van parkeerplaatsen of parkeervoorzieningen (bijvoorbeeld parkeergarages);
- •
Aanleg of verbetering van fiets- en wandelinfrastructuur;
- •
Investeringen in deelmobiliteit (bijvoorbeeld deelfietsen of -auto’s);
- •
Ontwikkeling van mobiliteitshubs;
- •
Stimulering van openbaar vervoer.
Zowel maatregelen die reeds bestaande druk verlichten als maatregelen die toekomstige parkeerdruk voorkomen, komen in aanmerking. Structurele exploitatiekosten of beheerlasten komen niet ten laste van het fonds.
6.3.3. Beschikbaarheid en reservering van middelen
Middelen in het fonds blijven beschikbaar zolang deze niet zijn uitgegeven of onttrokken. Het is toegestaan om middelen te reserveren of te budgetteren voor grotere toekomstige investeringen, bijvoorbeeld bij de ontwikkeling van parkeergarages of integrale gebiedsontwikkelingen. Deze gereserveerde middelen worden aangemerkt als geoormerkt en kunnen niet voor andere doeleinden worden aangewend.
6.3.4. Verantwoording en monitoring
De inzet van het fonds wordt financieel verantwoord via de reguliere gemeentelijke P&C-cyclus, waaronder de jaarrekening en programmabegroting. Hiermee is de inzet van middelen transparant en controleerbaar voor raad en samenleving. Jaarlijks wordt de stand van het fonds en de inzet van middelen in beeld gebracht, mede ten behoeve van integrale beleids- en investeringsafwegingen.
7. Borgen van de parkeeroplossing
Om de parkeeroplossing te borgen in de uitvoering dient in bij de aanvraag van de omgevingsvergunning aangetoond te worden dat de parkeerbehoefte gerealiseerd kan worden conform deze nota. Bij de aanvraag omgevingsvergunning wordt onderbouwd aangegeven wat de parkeerbehoefte is, op welke manier in de parkeerbehoefte wordt voorzien en hoe deze voorzieningen in de gebruiksfase worden geborgd. Bij de beoordeling van de aanvraag zal de gemeente de aanvraag op deze aspecten toetsen.
In de regels van het omgevingsplan zal een dynamische verwijzing worden opgenomen naar deze nota. Bij een initiatief dat niet past binnen het omgevingsplan wordt bij de evenwichtige toedeling van functies aan locaties (ETFAL) getoetst aan de parkeernota.
7.1. Opstellen en vastleggen AUP-lijst
In deze Nota Parkeernormen wordt ervan uitgegaan dat in beginsel iedere ruimtelijke ontwikkeling op eigen terrein voorziet in haar parkeerbehoefte. Dit betekent dat voldaan wordt aan de parkeerbehoefte. Om overlast in de openbare ruimte te voorkomen, is het niet wenselijk dat gebruikers van een nieuwe functie binnen het programma aanspraak maken op een parkeervergunning of een bezoekersregeling van de gemeente. Deze doelgroepen kunnen derhalve géén gebruik maken van de in de openbare ruimte (op straat) aanwezige parkeercapaciteit. Er is immers voldoende parkeercapaciteit op eigen terrein voorzien of de ontwikkeling heeft parkeerplaatsen afgekocht en op die manier voldaan aan de parkeerbehoefte.
Ruimtelijke ontwikkelingen in gebieden waar -momenteel- geen gereguleerd parkeren van kracht is, dient de gehele parkeerbehoefte op eigen terrein beschikbaar te zijn. De adressen van deze ontwikkelingen worden vastgelegd op de AUP-lijst (Adressen Uitgesloten van Parkeervergunning), voor het geval hier naderhand een vorm van parkeerregulering wordt geïmplementeerd.
Alle adressen die voldoen aan de parkeerbehoefte worden op de AUP-lijst geplaatst. Dit betekent dat deze adressen geen mogelijkheid hebben en krijgen op een parkeervergunning en/of bezoekersregeling. Uitzondering hierop zijn ontwikkelingen die aangetoonde beschikbare parkeercapaciteit gebruiken in de openbare ruimte. Bij deze uitzonderingsgevallen zal dit opgenomen worden in de omgevingsvergunning. Ook zal hierin opgenomen worden hoeveel adressen toch in aanmerking komen voor een parkeervergunning en hoeveel adressen voor een bezoekersregeling. Het zal namelijk geregeld voorkomen dat maar een deel van de adressen niet op de AUP lijst komt en niet de hele ontwikkeling. Bij deze ontwikkelingen is maatwerk op de AUP-lijst noodzakelijk. In 'Regels voor het aanvragen en toewijzen van een parkeervergunning' is bepaald wie er in aanmerking komt voor een parkeervergunning. De AUP-lijst wordt benoemd in dit document als lijst met adressen die geen recht hebben op verschillende parkeerregelingen.
In de praktijk is het mogelijk dat een bestaand pand met bestaande invulling wel recht heeft op een parkeervergunning en een nieuw pand niet. Dit komt doordat het nieuwe pand voorafgaand aan de planvorming ervan op de hoogte was dat het parkeren op eigen terrein opgelost moet worden. In de bestaande situatie geldt deze regel niet. Zoals opgemerkt, wordt in deze nota niet bepaald wie recht heeft op een parkeervergunning. De spelregels hiervoor staan opgetekend in het meest recente ‘Regels voor het aanvragen en toewijzen van een parkeervergunning'.
7.2. Uitwerking publiek- en privaatrechtelijk
In koop- en huurovereenkomsten dienen eigenaren van panden een kettingbeding op te nemen. Hierin wordt ook voor de toekomstige bewoners en huurders duidelijk dat het pand op de AUP-lijst staat en er dus geen aanspraak gemaakt kan worden op een parkeervergunning of bezoekersregeling. Indien sprake is van een anterieure overeenkomst tussen ontwikkelaar en gemeente, dient hierover in deze overeenkomst door de gemeente een bepaling opgenomen te worden. Samen met Team Vastgoed wordt dit geborgd in de standaard anterieure overeenkomst die door de gemeente wordt toegepast.
8. Juridisch kader
Het parkeernormenbeleid van de gemeente Roosendaal is van toepassing op alle activiteiten die van invloed kunnen zijn op mobiliteit en parkeernormen en die plaatsvinden op het grondgebied van de gemeente.
De recente bestemmingsplannen, als onderdeel van het (tijdelijke) omgevingsplan kennen voor wat betreft parkeren een dynamische verwijzing, die in momenteel naar de nu geldende Nota Parkeernormen verwijst. Hele oude plannen kunnen nog een statische verwijzing naar het GVVP hebben en deze regels kunnen pas aangepast worden als de juridische regels voor die locaties worden geactualiseerd. In de bestemmingsplannen zijn parkeernormen opgenomen bij de bouwregels. Bij de gebruiksregels zijn geen parkeernormen opgenomen.
In het nieuwe omgevingsplan wordt, net als in het tijdelijke omgevingsplan, een dynamische verwijzing naar de parkeernota opgenomen. Dit maakt alle verwijzingen robuust, doordat verwezen wordt naar de laatste vastgestelde versie. Als een wijziging van het gebruik in strijd is met het omgevingsplan zal middels een procedure ook getoetst worden aan de parkeernormen.
De oude Nota Parkeernormen komt bij de vaststelling van de nieuwe parkeernota te vervallen. Dit wordt expliciet zo besloten.
8.1. Bestemmingsplannen en het Omgevingsplan
De Omgevingswet – die is ingegaan op 1 januari 2024 – bundelt een groot aantal wetten voor de leefomgeving. Het gaat hierbij onder andere om wet- en regelgeving over bouwen, milieu, ruimtelijke ordening en natuur. Met de Omgevingswet wordt een goed evenwicht tussen het benutten en beschermen van de leefomgeving beoogd.
Omgevingsplanwijzigingen zijn de 'opvolger' van de bestemmingsplannen onder de Wet ruimtelijke ordening. Onder de Omgevingswet is het opstellen van bestemmingsplannen, wijzigingsplannen, uitwerkingsplannen en beheerverordeningen niet meer mogelijk. In de huidige situatie kent Roosendaal meerdere bestemmingsplannen voor haar grondgebied. Deze bestemmingsplannen zijn bij de inwerkingtreding van de Omgevingswet onderdeel geworden van het (tijdelijke) omgevingsplan van de gemeente. Onder de Omgevingswet moet de gemeente op uiterlijk 1 januari 2032 één Omgevingsplan voor het hele grondgebied hebben.
Als de nieuwe parkeernota is vastgesteld en er in de oude bestemmingsplanregels een dynamische verwijzing opgenomen is dan gelden voor die locaties de nieuwe parkeernormen voor de auto en de fiets. Dit geldt dan alleen bij bouwen. De statische verwijzingen in oude bestemmingsplannen, worden niet vervangen door de nieuwe parkeernormen. Deze verwijzing is tenslotte niet dynamisch.
Als de transitie naar één omgevingsplan voor de gehele gemeente is afgerond, is de dynamische verwijzing voor het hele grondgebied van toepassing. Ook bij omgevingsplanwijzigingen worden de juridische regels met de dynamische verwijzing naar de parkeernota aan de locatie, waarop de omgevingsplanwijziging van toepassing is, toegewezen.
8.2. Hardheidsclausule
In artikel 4.84 van de Algemene wet bestuursrecht (Awb) is verwoord dat het bevoegde bestuursorgaan de beleidsregels respecteert, tenzij dat voor één of meer belanghebbenden gevolgen zou hebben die wegens bijzondere omstandigheden onevenredig zijn in verhouding tot de met de beleidsregels te dienen doelen. Concreet betekent dit dat het college van B&W de bevoegdheid heeft om af te wijken van de Nota Parkeernormen als zich bijvoorbeeld een situatie voordoet waarin één of meerdere belanghebbenden onevenredig worden benadeeld door toepassing van de nota. Indien gebruik gemaakt wordt van deze hardheidsclausule, dient dit onderbouwd en beargumenteerd te worden. In dat geval is een collegebesluit vereist om de afwijking te laten plaatsvinden.
8.3. Overgangsregeling
Ten aanzien van het tijdelijke omgevingsplan geldt, dat tot aan de vaststelling van de nieuwe Nota Parkeernormen, verwezen wordt naar de oude nota. Ná de vaststelling van de nieuwe Nota Parkeernormen als gevolg van de dynamische verwijzing in de juridische regels verwezen naar de nieuwe vastgestelde parkeernota, tenzij er nog sprake is van een statische verwijzing
Slot- en overgangsbepaling
- 1.
Nadat de gemeenteraad de Nota Parkeernormen heeft vastgesteld als beleidsregel, vindt bekendmaking plaats. De dag nadat de bekendmaking heeft plaatsgevonden, treden deze beleidsregels in werking.
- 2.
De oude Nota Parkeernormen komt met deze inwerkingtreding van de Nota Parkeernormen te vervallen.
Ondertekening
Aldus vastgesteld in de openbare raadsvergadering van 29 januari 2026,
de griffier,
de voorzitter,
Bijlage I – Parkeernormen fiets
|
Categorie |
Functie |
Centrum |
Schil |
RBBK |
BG |
Bezoekers-aandeel |
Eenheid |
|
Wonen - gebruikers |
Koop, huis, vrijstaand |
5,00 |
5,00 |
5,00 |
5,00 |
Zie Wonen - bezoek |
per woning* |
|
Koop, huis, twee-onder-een-kap |
5,00 |
5,00 |
5,00 |
5,00 |
Zie Wonen - bezoek |
per woning* |
|
|
Koop, huis, tussen/hoek |
5,00 |
5,00 |
5,00 |
5,00 |
Zie Wonen - bezoek |
per woning* |
|
|
Koop, appartement, >100 m² bvo |
5,00 |
5,00 |
5,00 |
5,00 |
Zie Wonen - bezoek |
per woning* |
|
|
Koop, appartement, 75-100 m² bvo |
4,25 |
4,25 |
4,25 |
4,25 |
Zie Wonen - bezoek |
per woning* |
|
|
Koop, appartement, < 75 m² bvo |
3,25 |
3,25 |
3,25 |
3,25 |
Zie Wonen - bezoek |
per woning* |
|
|
huur, huis, vrije sector** |
5,00 |
5,00 |
5,00 |
5,00 |
Zie Wonen - bezoek |
per woning* |
|
|
Huur, appartement, vrije sector**, >100m² bvo |
5,00 |
5,00 |
5,00 |
5,00 |
Zie Wonen - bezoek |
per woning* |
|
|
Huur, appartement, vrije sector**, 75-100m² bvo |
4,25 |
4,25 |
4,25 |
4,25 |
Zie Wonen - bezoek |
per woning* |
|
|
Huur, appartement, vrije sector**, <75m² bvo |
3,25 |
3,25 |
3,25 |
3,25 |
Zie Wonen - bezoek |
per woning* |
|
|
Huur, huis, sociale huur |
5,00 |
5,00 |
5,00 |
5,00 |
Zie Wonen - bezoek |
per woning* |
|
|
Huur, appartement, sociale huur, >100m² bvo |
5,00 |
5,00 |
5,00 |
5,00 |
Zie Wonen - bezoek |
per woning* |
|
|
Huur, appartement, sociale huur, 75-100m² bvo |
4,25 |
4,25 |
4,25 |
4,25 |
Zie Wonen - bezoek |
per woning* |
|
|
Huur, appartement, sociale huur, <75m² bvo |
3,25 |
3,25 |
3,25 |
3,25 |
Zie Wonen - bezoek |
per woning* |
|
|
Onzelfstandige woonruimte, huur |
1,35 |
1,35 |
1,35 |
1,35 |
Zie Wonen - bezoek |
per woning* |
|
|
Zelfstandige woonruimte met zorgvoorzieningen (w.o. aanleunwoning, serviceflat) |
0,55 |
0,55 |
0,55 |
0,55 |
Zie Wonen - bezoek |
per woning* |
|
|
Onzelfstandige woonruimte met zorgvoorzieningen (w.o. verpleeg-/verzorgingstehuis) |
0,55 |
0,55 |
0,55 |
0,55 |
Zie Wonen - bezoek |
per woning* |
|
|
Wonen – bezoek |
Koop, huis, vrijstaand |
0,30 |
0,30 |
0,25 |
0,20 |
n.v.t. |
per woning |
|
Koop, huis, twee-onder-een-kap |
0,30 |
0,30 |
0,25 |
0,20 |
n.v.t. |
per woning |
|
|
Koop, huis, tussen/hoek |
0,30 |
0,30 |
0,25 |
0,20 |
n.v.t. |
per woning |
|
|
Koop, appartement, >100 m² bvo |
0,30 |
0,30 |
0,25 |
0,20 |
n.v.t. |
per woning |
|
|
Koop, appartement, 75-100 m² bvo |
0,30 |
0,30 |
0,25 |
0,20 |
n.v.t. |
per woning |
|
|
Koop, appartement, < 75 m² bvo |
0,30 |
0,30 |
0,25 |
0,20 |
n.v.t. |
per woning |
|
|
huur, huis, vrije sector** |
0,30 |
0,30 |
0,25 |
0,20 |
n.v.t. |
per woning |
|
|
Huur, appartement, vrije sector**, >100m² bvo |
0,30 |
0,30 |
0,25 |
0,20 |
n.v.t. |
per woning |
|
|
Huur, appartement, vrije sector**, 75-100m² bvo |
0,30 |
0,30 |
0,25 |
0,20 |
n.v.t. |
per woning |
|
|
Huur, appartement, vrije sector**, <75m² bvo |
0,30 |
0,30 |
0,25 |
0,20 |
n.v.t. |
per woning |
|
|
Huur, huis, sociale huur |
0,30 |
0,30 |
0,25 |
0,20 |
n.v.t. |
per woning |
|
|
Huur, appartement, sociale huur, >100m² bvo |
0,30 |
0,30 |
0,25 |
0,20 |
n.v.t. |
per woning |
|
|
Huur, appartement, sociale huur, 75-100m² bvo |
0,30 |
0,30 |
0,25 |
0,20 |
n.v.t. |
per woning |
|
|
Huur, appartement, sociale huur, <75m² bvo |
0,30 |
0,30 |
0,25 |
0,20 |
n.v.t. |
per woning |
|
|
Onzelfstandige woonruimte, huur |
0,30 |
0,30 |
0,25 |
0,20 |
n.v.t. |
per woning |
|
|
Zelfstandige woonruimte met zorgvoorzieningen (w.o. aanleunwoning, serviceflat) |
0,30 |
0,30 |
0,25 |
0,20 |
n.v.t. |
per woning |
|
|
Onzelfstandige woonruimte met zorgvoorzieningen (w.o. verpleeg-/verzorgingstehuis) |
0,30 |
0,30 |
0,25 |
0,20 |
n.v.t. |
per woning |
|
|
Werken |
Kantoor (zonder baliefunctie) |
1,70 |
1,15 |
1,05 |
0,80 |
5% |
per 100 m² bruto vloeroppervlak |
|
Commerciële dienstverlening (kantoor met baliefunctie) |
3,00 |
2,05 |
1,35 |
1,10 |
20% |
per 100 m² bruto vloeroppervlak |
|
|
Bedrijf arbeidsintensief/bezoekersextensief (industrie, laboratorium, werkplaats) |
1,40 |
1,10 |
0,90 |
0,85 |
5% |
per 100 m² bruto vloeroppervlak |
|
|
Bedrijf arbeidsextensief/bezoekersextensief (loods, opslag, transportbedrijf) |
0,60 |
0,45 |
0,40 |
0,40 |
5% |
per 100 m² bruto vloeroppervlak |
|
|
Bedrijfsverzamelgebouw |
1,15 |
0,85 |
0,75 |
0,70 |
5% |
per 100 m² bruto vloeroppervlak |
|
|
Opslagruimte |
n.v.t. |
n.v.t. |
6,00 |
6,00 |
n.v.t. |
per vestiging |
|
|
Winkelen boodschappen |
Buurtsupermarkt |
3,70 |
2,65 |
2,05 |
n.v.t. |
89% |
per 100 m² bruto vloeroppervlak |
|
Fullservice-supermarkt |
4,85 |
4,10 |
3,00 |
n.v.t. |
93% |
per 100 m² bruto vloeroppervlak |
|
|
Grote supermarkt (XL) |
5,35 |
4,10 |
3,50 |
n.v.t. |
84% |
per 100 m² bruto vloeroppervlak |
|
|
Groothandel specialist (bijvoorbeeld levensmiddelen, kantoorartikelen) |
n.v.t. |
1,15 |
1,40 |
n.v.t. |
80% |
per 100 m² bruto vloeroppervlak |
|
|
Groothandel algemeen |
n.v.t. |
1,65 |
1,40 |
n.v.t. |
80% |
per 100 m² bruto vloeroppervlak |
|
|
Binnenstad of hoofdwinkel(stads)centrum 20.000-30.000 inwoners |
3,20 |
n.v.t. |
n.v.t. |
n.v.t. |
82% |
per 100 m² bruto vloeroppervlak |
|
|
Binnenstad of hoofdwinkel(stads)centrum 30.000-50.000 inwoners |
3,35 |
n.v.t. |
n.v.t. |
n.v.t. |
88% |
per 100 m² bruto vloeroppervlak |
|
|
Binnenstad of hoofdwinkel(stads)centrum 50.000-100.000 inwoners |
3,65 |
n.v.t. |
n.v.t. |
n.v.t. |
92% |
per 100 m² bruto vloeroppervlak |
|
|
Binnenstad of hoofdwinkel(stads)centrum 100.000-175.000 inwoners |
3,75 |
n.v.t. |
n.v.t. |
n.v.t. |
96% |
per 100 m² bruto vloeroppervlak |
|
|
Binnenstad of hoofdwinkel(stads)centrum > 175.000 inwoners |
3,45 |
n.v.t. |
n.v.t. |
n.v.t. |
99% |
per 100 m² bruto vloeroppervlak |
|
|
Buurtwinkel- en dorps(winkel)centrum |
3,35 |
3,60 |
3,00 |
n.v.t. |
72% |
per 100 m² bruto vloeroppervlak |
|
|
Wijkwinkelcentrum (klein) |
n.v.t. |
4,35 |
3,55 |
n.v.t. |
76% |
per 100 m² bruto vloeroppervlak |
|
|
Wijkwinkelcentrum (gemiddeld) |
n.v.t. |
4,95 |
4,20 |
n.v.t. |
79% |
per 100 m² bruto vloeroppervlak |
|
|
Wijkwinkelcentrum (groot) |
n.v.t. |
5,55 |
4,65 |
n.v.t. |
81% |
per 100 m² bruto vloeroppervlak |
|
|
Stadsdeelcentrum |
n.v.t. |
6,15 |
5,05 |
n.v.t. |
85% |
per 100 m² bruto vloeroppervlak |
|
|
Weekmarkt / klein wijk-, buurt- en dorpscentrum |
3,35 |
3,60 |
3,00 |
n.v.t. |
85% |
per 100 m² bruto vloeroppervlak |
|
|
Kringloopwinkel |
n.v.t. |
2,45 |
1,60 |
1,25 |
89% |
per 100 m² bruto vloeroppervlak |
|
|
Bruin- en witgoedzaken |
0,40 |
0,40 |
0,30 |
0,25 |
92% |
per 100 m² bruto vloeroppervlak |
|
|
Woonwarenhuis/woonwinkel |
0,40 |
0,40 |
0,30 |
0,25 |
91% |
per 100 m² bruto vloeroppervlak |
|
|
Woonwarenhuis (zeer groot) |
n.v.t. |
n.v.t. |
0,30 |
0,25 |
95% |
per 100 m² bruto vloeroppervlak |
|
|
Meubelboulevard/woonboulevard |
n.v.t. |
0,50 |
0,40 |
n.v.t. |
93% |
per 100 m² bruto vloeroppervlak |
|
|
Winkelboulevard |
n.v.t. |
0,50 |
0,40 |
n.v.t. |
94% |
per 100 m² bruto vloeroppervlak |
|
|
Outletcentrum |
n.v.t. |
0,50 |
0,40 |
0,15 |
94% |
per 100 m² bruto vloeroppervlak |
|
|
Bouwmarkt |
n.v.t. |
0,45 |
0,35 |
0,25 |
87% |
per 100 m² bruto vloeroppervlak |
|
|
Tuincentrum (inclusief buitenruimte) |
n.v.t. |
0,45 |
0,35 |
0,25 |
89% |
per 100 m² bruto vloeroppervlak |
|
|
Groencentrum (inclusief buitenruimte) |
n.v.t. |
0,45 |
0,35 |
0,25 |
89% |
per 100 m² bruto vloeroppervlak |
|
|
Cultuur en ontspanning |
Bibliotheek |
4,00 |
4,00 |
3,30 |
2,80 |
97% |
per 100 m² bruto vloeroppervlak |
|
Museum |
1,70 |
1,25 |
0,85 |
n.v.t. |
95% |
per 100 m² bruto vloeroppervlak |
|
|
Bioscoop |
9,00 |
7,50 |
3,50 |
1,65 |
94% |
per 100 m² bruto vloeroppervlak |
|
|
Filmtheater/filmhuis |
9,00 |
7,50 |
3,50 |
1,65 |
97% |
per 100 m² bruto vloeroppervlak |
|
|
Theater/schouwburg |
26,00 |
20,50 |
17,50 |
12,00 |
87% |
per 100 m² bruto vloeroppervlak |
|
|
Musicaltheater |
26,00 |
20,50 |
17,50 |
12,00 |
86% |
per 100 m² bruto vloeroppervlak |
|
|
Casino |
2,00 |
2,00 |
1,65 |
1,65 |
86% |
per 100 m² bruto vloeroppervlak |
|
|
Bowlingcentrum |
4,50 |
3,20 |
2,55 |
2,45 |
89% |
per baan |
|
|
Biljart-/snookercentrum |
2,50 |
1,85 |
1,55 |
1,15 |
87% |
per tafel |
|
|
Dansstudio |
5,85 |
3,70 |
3,00 |
2,00 |
93% |
per 100 m² bruto vloeroppervlak |
|
|
Fitnessstudio/sportschool |
5,85 |
3,70 |
3,00 |
2,00 |
87% |
per 100 m² bruto vloeroppervlak |
|
|
Fitnesscentrum |
5,85 |
3,70 |
3,00 |
2,00 |
90% |
per 100 m² bruto vloeroppervlak |
|
|
Wellnesscentrum (thermen, kuurcentrum, beautycentrum) |
n.v.t. |
n.v.t. |
4,00 |
4,00 |
99% |
per 100 m² bruto vloeroppervlak |
|
|
Sauna, hammam |
5,50 |
4,00 |
4,00 |
4,00 |
99% |
per 100 m² bruto vloeroppervlak |
|
|
Sporthal |
5,50 |
3,90 |
3,00 |
2,45 |
96% |
per 100 m² bruto vloeroppervlak |
|
|
Sportzaal |
6,70 |
3,90 |
2,70 |
2,10 |
94% |
per 100 m² bruto vloeroppervlak |
|
|
Tennishal |
0,80 |
0,55 |
0,50 |
0,50 |
87% |
per 100 m² bruto vloeroppervlak |
|
|
Padelhal |
1,55 |
1,15 |
0,95 |
0,95 |
87% |
per 100 m² bruto vloeroppervlak |
|
|
Squashhal |
5,10 |
3,40 |
3,00 |
2,50 |
84% |
per 100 m² bruto vloeroppervlak |
|
|
Zwembad overdekt |
n.v.t. |
26,00 |
20,00 |
12,50 |
97% |
per 100 m² bassin |
|
|
Zwembad openlucht |
n.v.t. |
34,00 |
28,00 |
20,50 |
99% |
per 100 m² bassin |
|
|
Zwemparadijs |
n.v.t. |
n.v.t. |
9,50 |
9,50 |
99% |
per 100 m² bassin |
|
|
Sportveld |
57,50 |
57,50 |
57,50 |
57,50 |
95% |
per hectare netto terrein |
|
|
Stadion |
0,20 |
0,20 |
0,20 |
n.v.t. |
99% |
per zitplaats |
|
|
Kunstijsbaan (kleiner dan 400 meter) |
3,05 |
2,50 |
2,10 |
1,80 |
98% |
per 100 m² bruto vloeroppervlak |
|
|
Kunstijsbaan (400 meter) |
n.v.t. |
3,90 |
3,40 |
3,05 |
98% |
per 100 m² bruto vloeroppervlak |
|
|
Ski- snowboardhal |
n.v.t. |
n.v.t. |
3,45 |
n.v.t. |
98% |
per 100 m² bruto vloeroppervlak |
|
|
Jachthaven |
0,15 |
0,15 |
0,15 |
0,15 |
93% |
per ligplaats |
|
|
Golfoefencentrum (pitch en putt) |
n.v.t. |
n.v.t. |
17,50 |
17,50 |
98% |
per centrum |
|
|
Golfbaan (18 holes) |
n.v.t. |
n.v.t. |
17,50 |
17,50 |
98% |
per 18 holes |
|
|
Indoorspeeltuin (kinderspeelhal), gemiddeld en kleiner |
1,50 |
1,50 |
1,00 |
0,60 |
97% |
per 100 m² bruto vloeroppervlak |
|
|
Indoorspeeltuin (kinderspeelhal), groot |
1,50 |
1,50 |
1,00 |
0,60 |
98% |
per 100 m² bruto vloeroppervlak |
|
|
Indoorspeeltuin (kinderspeelhal), zeer groot |
1,50 |
1,50 |
1,00 |
0,60 |
98% |
per 100 m² bruto vloeroppervlak |
|
|
Kinderboerderij (stadsboerderij) |
12,50 |
12,50 |
12,50 |
12,50 |
97% |
per 100 m² bruto vloeroppervlak |
|
|
Manege (paardenhouderij) |
n.v.t. |
n.v.t. |
n.v.t. |
0,55 |
90% |
per box |
|
|
Dierenpark |
10,75 |
10,75 |
10,75 |
10,75 |
99% |
per hectare netto terrein |
|
|
Attractie- en pretpark |
n.v.t. |
n.v.t. |
10,75 |
10,75 |
99% |
per hectare netto terrein |
|
|
Volkstuin |
n.v.t. |
1,90 |
1,80 |
1,60 |
100% |
per 10 tuinen |
|
|
Plantentuin (botanische tuin) |
n.v.t. |
19,70 |
14,05 |
10,95 |
99% |
per tuin |
|
|
Horeca en (verblijfs-) recreatie |
Camping (kampeerterrein) |
n.v.t. |
n.v.t. |
n.v.t. |
0,15 |
90% |
per standplaats |
|
Bungalowpark (huisjescomplex) |
n.v.t. |
n.v.t. |
0,15 |
0,15 |
91% |
per bungalow |
|
|
1* Hotel |
2,00 |
2,00 |
2,00 |
2,00 |
77% |
per 10 kamers |
|
|
2* Hotel |
2,00 |
2,00 |
2,00 |
2,00 |
80% |
per 10 kamers |
|
|
3* Hotel |
2,00 |
2,00 |
2,00 |
2,00 |
77% |
per 10 kamers |
|
|
4* Hotel |
2,00 |
2,00 |
2,00 |
2,00 |
73% |
per 10 kamers |
|
|
5* Hotel |
2,00 |
2,00 |
2,00 |
2,00 |
65% |
per 10 kamers |
|
|
Café/bar/cafetaria |
11,50 |
11,50 |
11,50 |
n.v.t. |
90% |
per 100 m² bruto vloeroppervlak |
|
|
Restaurant |
11,50 |
11,50 |
11,50 |
n.v.t. |
80% |
per 100 m² bruto vloeroppervlak |
|
|
Discotheek |
12,50 |
12,50 |
10,00 |
5,50 |
99% |
per 100 m² bruto vloeroppervlak |
|
|
Evenementenhal/beursgebouw/congresgebouw |
1,00 |
1,00 |
1,00 |
n.v.t. |
99% |
per 100 m² bruto vloeroppervlak |
|
|
Gezondheidszorg en (sociale) voorzieningen |
Huisartsenpraktijk (-centrum) |
1,35 |
1,35 |
1,05 |
0,45 |
57% |
per behandelkamer |
|
Apotheek |
7,00 |
7,00 |
7,00 |
n.v.t. |
45% |
per apotheek |
|
|
Fysiotherapiepraktijk (-centrum) |
1,35 |
1,35 |
1,05 |
0,45 |
57% |
per behandelkamer |
|
|
Consultatiebureau |
1,35 |
1,35 |
1,05 |
0,45 |
50% |
per behandelkamer |
|
|
Consultatiebureau voor ouderen |
1,35 |
1,35 |
1,05 |
0,45 |
38% |
per behandelkamer |
|
|
Tandartsenpraktijk (-centrum) |
2,70 |
2,70 |
2,40 |
1,90 |
47% |
per behandelkamer |
|
|
Gezondheidscentrum |
1,35 |
1,35 |
1,05 |
0,45 |
55% |
per behandelkamer |
|
|
Ziekenhuis - patiënten en bezoekers |
1,10 |
1,00 |
0,95 |
0,75 |
29% |
per 100 m² bruto vloeroppervlak |
|
|
Ziekenhuis - medewerkers |
1,10 |
1,00 |
0,95 |
0,75 |
29% |
per 100 m² bruto vloeroppervlak |
|
|
Crematorium |
n.v.t. |
n.v.t. |
6,50 |
6,50 |
99% |
per (deels) gelijktijdige plechtigheid |
|
|
Begraafplaats |
n.v.t. |
n.v.t. |
6,50 |
6,50 |
97% |
per (deels) gelijktijdige plechtigheid |
|
|
Penitentiaire inrichting |
0,45 |
0,45 |
0,45 |
0,45 |
37% |
per 10 cellen |
|
|
Religiegebouw |
0,35 |
0,35 |
0,35 |
n.v.t. |
100% |
per zitplaats |
|
|
Verpleeg- en verzorgingstehuis |
0,55 |
0,55 |
0,75 |
0,25 |
60% |
per wooneenheid |
|
|
Scholen |
Kinderdagverblijf (crèche) |
1,00 |
1,00 |
0,75 |
0,75 |
0% |
per 100 m² bruto vloeroppervlak |
|
Basisonderwijs |
11,50 |
11,50 |
11,50 |
11,50 |
48% |
per leslokaal |
|
|
Middelbare school |
80,00 |
80,00 |
80,00 |
80,00 |
11% |
per 100 leerlingen |
|
|
ROC |
48,00 |
48,00 |
48,00 |
48,00 |
7% |
per 100 leerlingen |
|
|
HBO |
64,00 |
64,00 |
64,00 |
64,00 |
72% |
per 100 studenten |
|
|
Universiteit |
64,00 |
64,00 |
64,00 |
64,00 |
48% |
per 100 studenten |
|
|
Avondonderwijs of vrijetijdsonderwijs |
3,75 |
3,75 |
3,75 |
3,75 |
95% |
per 10 studenten |
*) exclusief bezoek.
**) inclusief middeldure huur.
Bijlage II – Kwaliteitseisen fiets
Inleiding
Naast het hanteren van parkeernormen voor fietsen, is ook de kwaliteit van fietsparkeervoorzieningen van belang. Slecht toegankelijke of onveilige stallingen kunnen leiden tot verkeerd gestalde fietsen, schade, diefstal en daarmee een lagere bereidheid om de fiets te gebruiken.
Bruikbaarheid
Op basis van de situatietekening bij de aanvraag voor een omgevingsvergunning, beoordelen we of de daarop aangegeven fietsparkeerplaatsen bruikbaar zijn. Daarbij stellen we de volgende kwaliteitseisen:
- •
Fietsparkeerplaatsen voldoen aan de afmetingen in deze bijlage.
- •
Een fietsparkeerplaats bevindt zich op maaiveld of is bereikbaar via een helling van maximaal 5% of via een lift.
- •
De route naar de fietsenstalling is drempelvrij (comfortabel) en veilig.
- •
Eventuele tussendeuren openen mechanisch, bijvoorbeeld door een automatische deurdranger.
- •
De locatie van een fietsenstalling of fietsparkeervak wordt herkenbaar aangegeven.
- •
Een fietsparkeervak wordt bij voorkeur voorzien van een fietsparkeersysteem, zoals klemmen of aanleunhekken. Anders moet het vak zo worden aangelegd dat deze goed herkenbaar is, bijvoorbeeld in een afwijkende kleur bestrating met fietssymbolen.
- •
Een inpandige ruimte is vanaf de buitenruimte rechtstreeks bereikbaar en voor alle bezoekers toegankelijk.
- •
Een fietsparkeervoorziening op een trottoir mag niet ten koste gaan van de ruimte voor voetgangers om te passeren. De manoeuvreerruimte kan wel met een trottoir worden gecombineerd.
- •
Locaties dienen sociaal veilig en goed verlicht te zijn. Dit geldt zowel voor binnen- als buitenstallingen.
- •
Er wordt rekening gehouden met de grotere afmetingen van elektrische fietsen, fietsen met krat of kinderzitje, bakfietsen, bromfietsen en andere bijzondere modellen.
Afmetingen
Een fietsparkeervak heeft een lengte van 2,0 m en breedte van 0,65 m per fiets. Daarbij moet een manoeuvreerruimte (parkeerweg) van ten minste 1,2 m breed beschikbaar zijn. Een overkapping heeft een vrije hoogte van ten minste 2,3 m. Door toepassing van een fietsparkeersysteem dat voldoet aan het Fietsparkeur is het mogelijk om ruimte te besparen op deze afmetingen, bijvoorbeeld door een hoog-laag fietsenrek of een dubbellaagse stalling. In dat geval moet de oplossing uitgewerkt worden in de situatietekening, waarbij leverancier, model en type fietsparkeervoorziening worden aangeven. Fietsparkeur is een keurmerk dat de Stichting Fietsparkeur toekend als een fietsparkeervoorziening voldoet aan gestelde normen. Op www.fietsparkeur.nl is een overzicht van de fietsparkeersystemen met een licentie weergeven.
Bijlage III – Parkeernormen auto
|
Categorie |
Functie |
Centrum |
Schil |
Rest bebouwde kom |
Buiten gebied |
Bezoekers-aandeel |
Eenheid |
|
Wonen – gebruikers* |
Koop, huis, vrijstaand |
1,30 |
1,50 |
1,80 |
2,10 |
Zie Wonen - bezoek |
per woning* |
|
Koop, huis, twee-onder-een-kap |
1,20 |
1,40 |
1,70 |
1,90 |
Zie Wonen - bezoek |
per woning* |
|
|
Koop, huis, tussen/hoek |
1,10 |
1,30 |
1,50 |
1,70 |
Zie Wonen - bezoek |
per woning* |
|
|
Koop, appartement, >100 m² bvo |
1,10 |
1,30 |
1,60 |
1,80 |
Zie Wonen - bezoek |
per woning* |
|
|
Koop, appartement, 75-100 m² bvo |
1,00 |
1,10 |
1,20 |
1,40 |
Zie Wonen - bezoek |
per woning* |
|
|
Koop, appartement, < 75 m² bvo |
0,90 |
1,00 |
1,20 |
1,30 |
Zie Wonen - bezoek |
per woning* |
|
|
huur, huis, vrije sector** |
0,90 |
1,10 |
1,20 |
1,40 |
Zie Wonen - bezoek |
per woning* |
|
|
Huur, appartement, vrije sector**, >100m² bvo |
0,90 |
1,10 |
1,20 |
1,30 |
Zie Wonen - bezoek |
per woning* |
|
|
Huur, appartement, vrije sector**, 75-100m² bvo |
0,60 |
0,70 |
0,90 |
1,00 |
Zie Wonen - bezoek |
per woning* |
|
|
Huur, appartement, vrije sector**, <75m² bvo |
0,50 |
0,60 |
0,80 |
0,90 |
Zie Wonen - bezoek |
per woning* |
|
|
Huur, huis, sociale huur |
0,70 |
0,80 |
1,00 |
1,10 |
Zie Wonen - bezoek |
per woning* |
|
|
Huur, appartement, sociale huur, >100m² bvo |
0,60 |
0,70 |
0,90 |
1,00 |
Zie Wonen - bezoek |
per woning* |
|
|
Huur, appartement, sociale huur, 75-100m² bvo |
0,50 |
0,60 |
0,80 |
0,90 |
Zie Wonen - bezoek |
per woning* |
|
|
Huur, appartement, sociale huur, <75m² bvo |
0,40 |
0,50 |
0,70 |
0,80 |
Zie Wonen - bezoek |
per woning* |
|
|
Onzelfstandige woonruimte, huur |
0,40 |
0,50 |
0,60 |
0,70 |
Zie Wonen - bezoek |
per woning* |
|
|
Zelfstandige woonruimte met zorgvoorzieningen (w.o. aanleunwoning, serviceflat) |
0,40 |
0,75 |
0,80 |
0,90 |
Zie Wonen - bezoek |
per woning* |
|
|
Onzelfstandige woonruimte met zorgvoorzieningen (w.o. verpleeg-/verzorgingstehuis) |
0,30 |
0,40 |
0,50 |
0,60 |
Zie Wonen - bezoek |
per woning* |
|
|
Wonen – bezoek |
Koop, huis, vrijstaand |
0,10 |
0,10 |
0,15 |
0,20 |
n.v.t. |
per woning |
|
Koop, huis, twee-onder-een-kap |
0,10 |
0,10 |
0,15 |
0,20 |
n.v.t. |
per woning |
|
|
Koop, huis, tussen/hoek |
0,10 |
0,10 |
0,15 |
0,20 |
n.v.t. |
per woning |
|
|
Koop, appartement, >100 m² bvo |
0,10 |
0,10 |
0,15 |
0,20 |
n.v.t. |
per woning |
|
|
Koop, appartement, 75-100 m² bvo |
0,10 |
0,10 |
0,15 |
0,20 |
n.v.t. |
per woning |
|
|
Koop, appartement, < 75 m² bvo |
0,10 |
0,10 |
0,15 |
0,20 |
n.v.t. |
per woning |
|
|
huur, huis, vrije sector** |
0,10 |
0,10 |
0,15 |
0,20 |
n.v.t. |
per woning |
|
|
Huur, appartement, vrije sector**, >100m² bvo |
0,10 |
0,10 |
0,15 |
0,20 |
n.v.t. |
per woning |
|
|
Huur, appartement, vrije sector**, 75-100m² bvo |
0,10 |
0,10 |
0,15 |
0,20 |
n.v.t. |
per woning |
|
|
Huur, appartement, vrije sector**, <75m² bvo |
0,10 |
0,10 |
0,15 |
0,20 |
n.v.t. |
per woning |
|
|
Huur, huis, sociale huur |
0,10 |
0,10 |
0,15 |
0,20 |
n.v.t. |
per woning |
|
|
Huur, appartement, sociale huur, >100m² bvo |
0,10 |
0,10 |
0,15 |
0,20 |
n.v.t. |
per woning |
|
|
Huur, appartement, sociale huur, 75-100m² bvo |
0,10 |
0,10 |
0,15 |
0,20 |
n.v.t. |
per woning |
|
|
Huur, appartement, sociale huur, <75m² bvo |
0,10 |
0,10 |
0,15 |
0,20 |
n.v.t. |
per woning |
|
|
Onzelfstandige woonruimte, huur |
0,10 |
0,10 |
0,15 |
0,20 |
n.v.t. |
per woning |
|
|
Zelfstandige woonruimte met zorgvoorzieningen (w.o. aanleunwoning, serviceflat) |
0,10 |
0,10 |
0,15 |
0,20 |
n.v.t. |
per woning |
|
|
Onzelfstandige woonruimte met zorgvoorzieningen (w.o. verpleeg-/verzorgingstehuis) |
0,10 |
0,10 |
0,15 |
0,20 |
n.v.t. |
per woning |
|
|
Werken |
Kantoor (zonder baliefunctie) |
1,15 |
1,55 |
1,65 |
2,55 |
5% |
per 100 m² bruto vloeroppervlak |
|
Commerciële dienstverlening (kantoor met baliefunctie) |
1,55 |
1,85 |
2,25 |
3,55 |
20% |
per 100 m² bruto vloeroppervlak |
|
|
Bedrijf arbeidsintensief/bezoekersextensief (industrie, laboratorium, werkplaats) |
1,35 |
1,75 |
2,15 |
2,35 |
5% |
per 100 m² bruto vloeroppervlak |
|
|
Bedrijf arbeidsextensief/bezoekersextensief (loods, opslag, transportbedrijf) |
0,65 |
0,75 |
0,95 |
1,05 |
5% |
per 100 m² bruto vloeroppervlak |
|
|
Bedrijfsverzamelgebouw |
1,05 |
1,35 |
1,55 |
1,95 |
5% |
per 100 m² bruto vloeroppervlak |
|
|
Opslagruimte |
n.v.t. |
n.v.t. |
10,00 |
10,00 |
n.v.t. |
per vestiging |
|
|
Winkelen boodschappen |
Buurtsupermarkt |
1,90 |
2,70 |
3,40 |
n.v.t. |
89% |
per 100 m² bruto vloeroppervlak |
|
Fullservice-supermarkt |
3,30 |
4,30 |
5,15 |
n.v.t. |
93% |
per 100 m² bruto vloeroppervlak |
|
|
Grote supermarkt (XL) |
5,90 |
6,80 |
7,70 |
n.v.t. |
84% |
per 100 m² bruto vloeroppervlak |
|
|
Groothandel specialist (bijvoorbeeld levensmiddelen, kantoorartikelen) |
n.v.t. |
5,65 |
5,90 |
n.v.t. |
80% |
per 100 m² bruto vloeroppervlak |
|
|
Groothandel algemeen |
n.v.t. |
6,40 |
6,40 |
n.v.t. |
80% |
per 100 m² bruto vloeroppervlak |
|
|
Binnenstad of hoofdwinkel(stads)centrum 20.000-30.000 inwoners |
3,30 |
n.v.t. |
n.v.t. |
n.v.t. |
82% |
per 100 m² bruto vloeroppervlak |
|
|
Binnenstad of hoofdwinkel(stads)centrum 30.000-50.000 inwoners |
3,40 |
n.v.t. |
n.v.t. |
n.v.t. |
88% |
per 100 m² bruto vloeroppervlak |
|
|
Binnenstad of hoofdwinkel(stads)centrum 50.000-100.000 inwoners |
3,80 |
n.v.t. |
n.v.t. |
n.v.t. |
92% |
per 100 m² bruto vloeroppervlak |
|
|
Binnenstad of hoofdwinkel(stads)centrum 100.000-175.000 inwoners |
3,90 |
n.v.t. |
n.v.t. |
n.v.t. |
96% |
per 100 m² bruto vloeroppervlak |
|
|
Binnenstad of hoofdwinkel(stads)centrum > 175.000 inwoners |
3,60 |
n.v.t. |
n.v.t. |
n.v.t. |
99% |
per 100 m² bruto vloeroppervlak |
|
|
Buurtwinkel- en dorps(winkel)centrum |
n.v.t. |
3,10 |
3,70 |
n.v.t. |
72% |
per 100 m² bruto vloeroppervlak |
|
|
Wijkwinkelcentrum (klein) |
n.v.t. |
3,70 |
4,50 |
n.v.t. |
76% |
per 100 m² bruto vloeroppervlak |
|
|
Wijkwinkelcentrum (gemiddeld) |
n.v.t. |
4,30 |
5,10 |
n.v.t. |
79% |
per 100 m² bruto vloeroppervlak |
|
|
Wijkwinkelcentrum (groot) |
n.v.t. |
4,80 |
5,70 |
n.v.t. |
81% |
per 100 m² bruto vloeroppervlak |
|
|
Stadsdeelcentrum |
n.v.t. |
5,20 |
6,30 |
n.v.t. |
85% |
per 100 m² bruto vloeroppervlak |
|
|
Weekmarkt / klein wijk-, buurt- en dorpscentrum |
0,20 |
0,20 |
0,20 |
n.v.t. |
85% |
per 100 m² bruto vloeroppervlak |
|
|
Kringloopwinkel |
n.v.t. |
1,15 |
1,65 |
2,25 |
89% |
per 100 m² bruto vloeroppervlak |
|
|
Bruin- en witgoedzaken |
3,65 |
5,55 |
7,35 |
9,25 |
92% |
per 100 m² bruto vloeroppervlak |
|
|
Woonwarenhuis/woonwinkel |
1,15 |
1,55 |
1,65 |
1,95 |
91% |
per 100 m² bruto vloeroppervlak |
|
|
Woonwarenhuis (zeer groot) |
n.v.t. |
n.v.t. |
4,75 |
5,15 |
95% |
per 100 m² bruto vloeroppervlak |
|
|
Meubelboulevard/woonboulevard |
n.v.t. |
1,85 |
2,25 |
n.v.t. |
93% |
per 100 m² bruto vloeroppervlak |
|
|
Winkelboulevard |
n.v.t. |
3,45 |
3,95 |
n.v.t. |
94% |
per 100 m² bruto vloeroppervlak |
|
|
Outletcentrum |
n.v.t. |
8,80 |
9,60 |
10,40 |
94% |
per 100 m² bruto vloeroppervlak |
|
|
Bouwmarkt |
n.v.t. |
1,75 |
2,25 |
2,45 |
87% |
per 100 m² bruto vloeroppervlak |
|
|
Tuincentrum (inclusief buitenruimte) |
n.v.t. |
2,25 |
2,55 |
2,85 |
89% |
per 100 m² bruto vloeroppervlak |
|
|
Groencentrum (inclusief buitenruimte) |
n.v.t. |
2,25 |
2,55 |
2,85 |
89% |
per 100 m² bruto vloeroppervlak |
|
|
Cultuur en ontspanning |
Bibliotheek |
0,45 |
0,75 |
1,05 |
1,35 |
97% |
per 100 m² bruto vloeroppervlak |
|
Museum |
0,40 |
0,60 |
0,95 |
n.v.t. |
95% |
per 100 m² bruto vloeroppervlak |
|
|
Bioscoop |
3,20 |
7,90 |
11,00 |
13,70 |
94% |
per 100 m² bruto vloeroppervlak |
|
|
Filmtheater/filmhuis |
2,60 |
5,20 |
7,70 |
9,90 |
97% |
per 100 m² bruto vloeroppervlak |
|
|
Theater/schouwburg |
7,30 |
7,90 |
9,80 |
12,00 |
87% |
per 100 m² bruto vloeroppervlak |
|
|
Musicaltheater |
2,90 |
3,40 |
3,90 |
5,10 |
86% |
per 100 m² bruto vloeroppervlak |
|
|
Casino |
5,70 |
6,10 |
6,50 |
8,00 |
86% |
per 100 m² bruto vloeroppervlak |
|
|
Bowlingcentrum |
1,60 |
2,20 |
2,80 |
2,80 |
89% |
per baan |
|
|
Biljart-/snookercentrum |
0,85 |
1,05 |
1,35 |
1,75 |
87% |
per tafel |
|
|
Dansstudio |
1,50 |
3,80 |
5,40 |
7,40 |
93% |
per 100 m² bruto vloeroppervlak |
|
|
Fitnessstudio/sportschool |
1,40 |
3,40 |
4,70 |
6,50 |
87% |
per 100 m² bruto vloeroppervlak |
|
|
Fitnesscentrum |
1,70 |
4,40 |
6,20 |
7,40 |
90% |
per 100 m² bruto vloeroppervlak |
|
|
Wellnesscentrum (thermen, kuurcentrum, beautycentrum) |
n.v.t. |
n.v.t. |
9,30 |
10,30 |
99% |
per 100 m² bruto vloeroppervlak |
|
|
Sauna, hammam |
2,50 |
4,60 |
6,60 |
7,30 |
99% |
per 100 m² bruto vloeroppervlak |
|
|
Sporthal |
1,45 |
2,05 |
2,65 |
3,45 |
96% |
per 100 m² bruto vloeroppervlak |
|
|
Sportzaal |
1,05 |
1,85 |
2,65 |
3,55 |
94% |
per 100 m² bruto vloeroppervlak |
|
|
Tennishal |
0,30 |
0,40 |
0,50 |
0,50 |
87% |
per 100 m² bruto vloeroppervlak |
|
|
Padelhal |
0,35 |
0,45 |
0,65 |
0,65 |
87% |
per 100 m² bruto vloeroppervlak |
|
|
Squashhal |
1,60 |
2,40 |
2,70 |
3,20 |
84% |
per 100 m² bruto vloeroppervlak |
|
|
Zwembad overdekt |
n.v.t. |
10,70 |
11,50 |
13,30 |
97% |
per 100 m² bassin |
|
|
Zwembad openlucht |
n.v.t. |
10,10 |
12,90 |
15,80 |
99% |
per 100 m² bassin |
|
|
Zwemparadijs |
n.v.t. |
n.v.t. |
4,00 |
4,00 |
99% |
per 100 m² bassin |
|
|
Sportveld |
20,00 |
20,00 |
20,00 |
20,00 |
95% |
per hectare netto terrein |
|
|
Stadion |
0,12 |
0,12 |
0,12 |
n.v.t. |
99% |
per zitplaats |
|
|
Kunstijsbaan (kleiner dan 400 meter) |
1,15 |
1,35 |
1,65 |
2,05 |
98% |
per 100 m² bruto vloeroppervlak |
|
|
Kunstijsbaan (400 meter) |
n.v.t. |
2,05 |
2,35 |
2,75 |
98% |
per 100 m² bruto vloeroppervlak |
|
|
Ski- snowboardhal |
n.v.t. |
n.v.t. |
2,35 |
n.v.t. |
98% |
per 100 m² bruto vloeroppervlak |
|
|
Jachthaven |
0,60 |
0,60 |
0,60 |
0,60 |
93% |
per ligplaats |
|
|
Golfoefencentrum (pitch en putt) |
n.v.t. |
n.v.t. |
50,70 |
56,20 |
98% |
per centrum |
|
|
Golfbaan (18 holes) |
n.v.t. |
n.v.t. |
95,60 |
118,30 |
98% |
per 18 holes |
|
|
Indoorspeeltuin (kinderspeelhal), gemiddeld en kleiner |
2,90 |
3,70 |
4,40 |
5,10 |
97% |
per 100 m² bruto vloeroppervlak |
|
|
Indoorspeeltuin (kinderspeelhal), groot |
3,50 |
4,30 |
5,30 |
6,10 |
98% |
per 100 m² bruto vloeroppervlak |
|
|
Indoorspeeltuin (kinderspeelhal), zeer groot |
3,70 |
4,60 |
5,50 |
6,40 |
98% |
per 100 m² bruto vloeroppervlak |
|
|
Kinderboerderij (stadsboerderij) |
2,90 |
3,70 |
4,40 |
5,10 |
97% |
per 100 m² bruto vloeroppervlak |
|
|
Manege (paardenhouderij) |
n.v.t. |
n.v.t. |
n.v.t. |
0,40 |
90% |
per box |
|
|
Dierenpark |
8,00 |
8,00 |
8,00 |
8,00 |
99% |
per hectare netto terrein |
|
|
Attractie- en pretpark |
n.v.t. |
n.v.t. |
8,00 |
8,00 |
99% |
per hectare netto terrein |
|
|
Volkstuin |
n.v.t. |
1,25 |
1,35 |
1,45 |
100% |
per 10 tuinen |
|
|
Plantentuin (botanische tuin) |
n.v.t. |
7,50 |
10,50 |
13,50 |
99% |
per tuin |
|
|
Horeca en (verblijfs-) recreatie |
Camping (kampeerterrein) |
n.v.t. |
n.v.t. |
n.v.t. |
1,20 |
90% |
per standplaats |
|
Bungalowpark (huisjescomplex) |
n.v.t. |
n.v.t. |
1,60 |
2,10 |
91% |
per bungalow |
|
|
1* Hotel |
0,40 |
0,80 |
2,30 |
4,50 |
77% |
per 10 kamers |
|
|
2** Hotel |
1,35 |
2,15 |
3,85 |
6,25 |
80% |
per 10 kamers |
|
|
3*** Hotel |
2,00 |
3,10 |
4,70 |
6,80 |
77% |
per 10 kamers |
|
|
4**** Hotel |
3,20 |
4,90 |
6,80 |
9,00 |
73% |
per 10 kamers |
|
|
5***** Hotel |
5,00 |
7,60 |
10,10 |
12,60 |
65% |
per 10 kamers |
|
|
Café/bar/cafetaria |
5,00 |
5,00 |
6,00 |
n.v.t. |
90% |
per 100 m² bruto vloeroppervlak |
|
|
Restaurant |
5,00 |
5,00 |
6,00 |
8,00 |
80% |
per 100 m² bruto vloeroppervlak |
|
|
Discotheek |
6,10 |
12,30 |
18,40 |
20,80 |
99% |
per 100 m² bruto vloeroppervlak |
|
|
Evenementenhal/beursgebouw/congresgebouw |
4,00 |
5,50 |
7,50 |
n.v.t. |
99% |
per 100 m² bruto vloeroppervlak |
|
|
Gezondheidszorg en (sociale) voorzieningen |
Huisartsenpraktijk (-centrum) |
2,05 |
2,45 |
2,95 |
3,25 |
57% |
per behandelkamer |
|
Apotheek |
2,25 |
2,75 |
3,15 |
n.v.t. |
45% |
per apotheek |
|
|
Fysiotherapiepraktijk (-centrum) |
1,25 |
1,45 |
1,75 |
1,95 |
57% |
per behandelkamer |
|
|
Consultatiebureau |
1,25 |
1,55 |
1,85 |
2,15 |
50% |
per behandelkamer |
|
|
Consultatiebureau voor ouderen |
1,30 |
1,60 |
1,90 |
2,20 |
38% |
per behandelkamer |
|
|
Tandartsenpraktijk (-centrum) |
1,55 |
1,95 |
2,35 |
2,65 |
47% |
per behandelkamer |
|
|
Gezondheidscentrum |
1,55 |
1,85 |
2,15 |
2,45 |
55% |
per behandelkamer |
|
|
Ziekenhuis - patiënten en bezoekers |
1,40 |
1,60 |
1,70 |
2,00 |
29% |
per 100 m² bruto vloeroppervlak |
|
|
Ziekenhuis - medewerkers |
1,40 |
1,60 |
1,70 |
2,00 |
29% |
per 100 m² bruto vloeroppervlak |
|
|
Crematorium |
n.v.t. |
n.v.t. |
30,10 |
30,10 |
99% |
per (deels) gelijktijdige plechtigheid |
|
|
Begraafplaats |
n.v.t. |
n.v.t. |
31,60 |
31,60 |
97% |
per (deels) gelijktijdige plechtigheid |
|
|
Penitentiaire inrichting |
1,65 |
2,15 |
3,25 |
3,65 |
37% |
per 10 cellen |
|
|
Religiegebouw |
0,15 |
0,15 |
0,15 |
n.v.t. |
100% |
per zitplaats |
|
|
Verpleeg- en verzorgingstehuis |
0,60 |
0,60 |
0,60 |
n.v.t. |
60% |
per wooneenheid |
|
|
Scholen |
Kinderdagverblijf (crèche) |
0,90 |
1,10 |
1,20 |
1,50 |
0% |
per 100 m² bruto vloeroppervlak |
|
Basisonderwijs |
0,75 |
0,75 |
0,75 |
0,75 |
48% |
per leslokaal |
|
|
Middelbare school |
3,30 |
4,00 |
4,30 |
4,90 |
11% |
per 100 leerlingen |
|
|
ROC |
4,20 |
4,80 |
5,20 |
5,90 |
7% |
per 100 leerlingen |
|
|
HBO |
8,30 |
8,90 |
9,50 |
10,90 |
72% |
per 100 studenten |
|
|
Universiteit |
11,70 |
13,50 |
14,70 |
16,80 |
48% |
per 100 studenten |
|
|
Avondonderwijs of vrijetijdsonderwijs |
4,00 |
5,00 |
6,00 |
10,50 |
95% |
per 10 studenten |
*) exclusief bezoek.
**) inclusief middeldure huur.
Bijlage IV – Kwaliteitseisen autoparkeren
Alleen parkeerplaatsen die bereikbaar en bruikbaar zijn, worden als parkeerplaatsen beschouwd. Hierbij wordt de maatvoering zoals opgenomen in de meest recente ASVV aangehouden. Onderstaand zijn de belangrijkste maten weergegeven, voor overige maatvoering wordt verwezen naar de meest recente ASVV.
Voor parkeergarages wordt verwezen naar de NEN 2443:2013 ‘Parkeren en stallen van personenauto’s op terreinen en in garages’ voor zover het gaat om openbare parkeergarages, niet-openbare parkeergarages en stallingsgarages.
Parkeervoorzieningen zijn in beginsel opgebouwd uit twee elementen waaraan eisen worden gesteld: de parkeerplaats en de parkeerweg (die toegang biedt tot de parkeerplaats).
Parkeerplaats
In onderstaande tabel staat de minimale maatvoering voor personenauto’s op of langs de weg of op een parkeerterrein, gebaseerd op de ASVV 2021 of diens vervanger. Voor gestoken parkeren wordt verwezen naar de meest recente versie van de ASVV.
|
Type openbare parkeerplaats |
Breedte parkeervak |
Lengte parkeervak |
|
Haaksparkeren |
2,50 meter |
5,13 meter |
|
Langsparkeren (kopvak) |
2,00 meter |
6,00 meter |
|
Langsparkeren (tussenvak) |
2,00 meter |
5,50 meter |
In de openbare ruimte wordt geen verschil gemaakt tussen lang parkeren en kort parkeren, omdat parkeerplaatsen vaak gebruikt worden door meerdere doelgroepen. Uitgangspunt is een ruime maatvoering zodat voldoende parkeercomfort wordt geboden zodat parkeerplaatsen ook daadwerkelijk worden gebruikt.
Voor parkeergarages geldt de NEN 2443:2013. Hierin wordt wel onderscheid gemaakt naar het gebruik van de parkeerplaatsen. In onderstaande tabel zijn enkel de haakse parkeervakken opgenomen. Voor overige indelingen wordt verwezen naar de NEN 2443:2013 of diens vervanger.
|
Gebruik garageparkeerplaats |
Breedte parkeervak |
Lengte parkeervak |
|
Intensief openbaar gebruik (winkelcentra en stations) |
2,50 meter |
5,00 meter |
|
Algemene openbare parkeergarages |
2,40 meter |
5,00 meter |
|
Niet openbare of private stallingsgarages |
2,30 meter |
5,00 meter |
Gehandicaptenparkeerplaats
Gehandicaptenparkeerplaatsen dienen zowel bij haaks-, als langsparkeren 3,5 meter breed te zijn of 3,0 meter als er een vrije uitstapstrook naast het parkeervak is. Ook dient een gehandicaptenparkeerplaats zo dicht mogelijk bij de hoofdentree gesitueerd te worden. De lengte van deze vakken is gelijk aan reguliere parkeerplaatsen.
Parkeerweg
De breedte van de parkeerweg moet zodanig zijn dat de parkeermanoeuvre vloeiend en schadevrij kan worden uitgevoerd. Naarmate de parkeerhoek kleiner is, is minder ruimte nodig. In onderstaande tabel staat de minimale breedte van de parkeerweg bij haaksparkeren, bij een parkeervakbreedte van 2,50 meter, gebaseerd op de ASVV 2021 en de NEN 2443:2013.
|
Type parkeervak |
Breedte parkeerweg |
|
Haaksparkeren - openbare ruimte |
6,00 meter |
|
Haaksparkeren - parkeergarage |
5,50 meter |
|
langs-/ fileparkeren |
3,50 meter |
Bijlage V – Aanwezigheidspercentages
|
Doelgroep/Dagdeel |
Werkdag-ochtend |
Werkdag-middag |
Werkdag-avond |
Werkdag-nacht |
Koop-avond1 |
Vrijdag-middag |
Vrijdag-avond |
Zaterdag-middag |
Zaterdag-avond |
Zondag-middag |
|
Woningen bewoners |
60 |
60 |
90 |
100 |
80 |
70 |
70 |
75 |
80 |
75 |
|
Woningen bezoekers |
40 |
50 |
75 |
0 |
70 |
60 |
100 |
100 |
100 |
90 |
|
Kantoor/bedrijven |
100 |
100 |
5 |
0 |
5 |
60 |
0 |
0 |
0 |
0 |
|
Commerciële dienstverlening |
100 |
100 |
5 |
0 |
75 |
100 |
5 |
02 |
0 |
0 |
|
Detailhandel |
30 |
60 |
10 |
0 |
75 |
60 |
60 |
100 |
03 |
60 |
|
Grootschalige detailhandel |
30 |
60 |
70 |
0 |
80 |
60 |
70 |
100 |
03 |
04 |
|
Supermarkt |
50 |
60 |
40 |
0 |
80 |
80 |
80 |
100 |
40 |
60 |
|
Sportfuncties binnen |
50 |
50 |
100 |
0 |
100 |
40 |
100 |
100 |
100 |
75 |
|
Sportfuncties buiten |
25 |
25 |
50 |
0 |
50 |
25 |
50 |
100 |
25 |
100 |
|
Bioscoop/theater/podium/enzovoort |
5 |
40 |
50 |
0 |
50 |
40 |
100 |
40 |
100 |
40 |
|
Sociaal medisch: arts/therapeut/consultatiebureau |
100 |
100 |
10 |
0 |
10 |
75 |
0 |
0 |
0 |
0 |
|
Verpleeghuis/verzorgingstehuis |
100 |
100 |
50 |
25 |
50 |
100 |
50 |
100 |
100 |
100 |
|
Ziekenhuis: patiënten inclusief bezoekers |
100 |
100 |
40 |
5 |
40 |
100 |
40 |
40 |
40 |
40 |
|
Ziekenhuis medewerkers |
100 |
100 |
40 |
10 |
40 |
100 |
40 |
20 |
20 |
20 |
|
Restaurant5 |
30 |
40 |
80 |
0 |
80 |
60 |
90 |
70 |
100 |
40 |
|
Dagonderwijs |
100 |
100 |
0 |
0 |
0 |
100 |
0 |
0 |
0 |
0 |
|
Avondonderwijs |
0 |
0 |
100 |
0 |
100 |
0 |
100 |
0 |
0 |
0 |
- 1)
Indien sprake van een traditionele koopavond
- 2)
Indien op zaterdag open: 100%
- 3)
Indien 's avonds open: 70%
- 4)
Indien koopzondag: 100%
- 5)
Hier is sprake van richtgetallen. Maatwerk is bij de verschillende typen restaurants noodzakelijk
Bijlage VI – Rekenfactoren opritten en garages
Het aanwezige parkeeraanbod op eigen terrein (garage, oprit) wordt niet altijd uniform vastgesteld. Soms wordt een garage als een volwaardige of halve parkeerplaats meegeteld bij het opstellen van de parkeerbalans.
Onderstaand zijn de rekenfactoren weergegeven. De basis van het berekeningsaantal komt voort uit publicatie 744 ‘Parkeerkencijfers 2024' van het CROW. In het centrumgebied kan beargumenteerd afgeweken worden van deze getallen. Buiten het centrum kan dit i.v.m. het risico op overloop van parkeeroverlast naar andere gebieden niet.
|
Parkeervoorziening |
Theoretisch aantal |
Berekenings- aantal |
Opmerking |
|
Korte oprit zonder garage |
1 |
0,8 |
Oprit minimaal 6 meter diep |
|
Lange oprit zonder garage of carport |
2 |
1,0 |
Oprit minimaal 12 meter diep |
|
Brede oprit zonder garage |
2 |
1,7 |
Oprit minimaal 5,5 meter breed |
|
Garage zonder oprit (bij woning) |
1 |
0,4 |
|
|
Garagebox (niet bij woning) |
1 |
0,5 |
|
|
Garage met korte oprit |
2 |
1,0 |
Oprit minimaal 6 meter diep |
|
Garage met lange oprit |
3 |
1,3 |
Oprit minimaal 12 meter diep |
|
Garage met brede oprit |
3 |
1,8 |
Oprit minimaal 5,5 meter breed |
Bijlage VII – Loopafstanden
De maximale loopafstanden zijn gebaseerd op richtlijnen van het CROW en aangevuld met gemeentelijke praktijkervaring. Voor fietsparkeerplaatsen geldt dat gebruikers hun fiets het liefst dicht bij de bestemming stallen; daarom zijn de afstanden relatief kort, zeker bij woningen. Voor autoparkeerplaatsen zijn langere afstanden acceptabel, vooral in centrumgebieden waar ruimte schaars is. In minder stedelijke gebieden en het buitengebied worden kortere loopafstanden gehanteerd, passend bij de ruimtelijke inrichting en gebruikersverwachting.
Tabel 1 Maximale loopafstand in meters voor fietsparkeerplaatsen.
|
Functie |
Centrum |
Schil centrum |
Rest bebouwde kom |
Buitengebied |
|
Wonen |
100 |
50 |
50 |
50 |
|
Werken |
400 |
200 |
200 |
200 |
|
Winkelen |
300 |
150 |
150 |
150 |
|
Overig |
200 |
100 |
100 |
100 |
Tabel 2 Maximale loopafstand in meters voor autoparkeerplaatsen.
|
Functie |
Centrum |
Schil centrum |
Rest bebouwde kom |
Buitengebied |
|
Wonen |
500 |
400 |
150 |
100 |
|
Werken |
800 |
500 |
300 |
300 |
|
Winkelen |
600 |
500 |
300 |
300 |
|
Overig |
400 |
200 |
150 |
150 |
Bijlage VIII – Parkeerdruk meten
In deze bijlage staat beschreven hoe de parkeerdruk in een gebied wordt gemeten. De parkeerdruk moet gemeten worden door een onafhankelijk bureau waar de gemeente goedkeuring voor geeft. Stem dit dus vooraf af. De parkeerdruk wordt uitgedrukt in een percentage dat de bezetting van het aantal beschikbare parkeerplaatsen weergeeft. Daarbij wordt eerst het gebied bepaald waarin het onderzoek zal plaatsvinden, dit heeft een relatie met de acceptabele loopafstanden. Vervolgens wordt het aantal (legale) parkeerplaatsen geteld, waarna op diverse tijdstippen de bezetting wordt geteld.
Afbakening gebied
In Bijlage VII – Loopafstanden staat de acceptabele loopafstand voor diverse bestemmingen in verschillende gebieden. Binnen die afstand moet een oplossing voor het parkeren gevonden worden. De loopafstand wordt gemeten vanaf de hoofdingang van een complex. Dit gebied wordt op een kaart aangegeven. Als er in het gebied een parkeerregime bestaat zijn de sectorgrenzen hiervan ook een harde grens. In dat geval kan er met de verkeerskundige overlegd worden voor de juiste grenzen.
Aantal parkeerplaatsen
Vervolgens wordt het aantal geparkeerde auto’s geteld. Als er geen parkeervakken zijn aangeduid, wordt de straatlengte in meters gedeeld door zes meter (lengte parkeervak volgens Bijlage IV – Kwaliteitseisen autoparkeren). De straatlengte wordt gemeten tussen kruispunten en onderbrekingen (een plaats in een parkeerstrook voor bijv. een boom, speelplek, afvalcontainer of een uitrit). Ook mag vijf meter vanaf een bocht niet worden geparkeerd. Dit moet worden afgetrokken van de straatlengte. Als de deling leidt tot een getal achter de komma, dan wordt het aantal plaatsen naar beneden afgerond.
Bij illegaal parkeren, zoals half op het trottoir, telt dit als overgebruik van de bestaande capaciteit. De bezettingsgraad kan hierdoor boven de 100% uitkomen. Dit betekent dat er dus meer geparkeerde auto's staan dan er parkeerplaatsen beschikbaar zijn. Soms wordt half parkeren op het trottoir toegestaan. Als dit het geval is, is het van belang dat de plekken correct worden opgenomen in de afbakening van het gebied. Daarbij geldt de vuistregel: als gedeeltelijk op trottoir parkeren gedoogd wordt of is toegestaan, geldt dat zolang een brandweerauto door de straat kan rijden en een rolstoel/kinderwagen over het trottoir de auto kan passeren, het als acceptabel wordt beschouwd.
Aantal geparkeerde auto’s
Bij deze berekening wordt uitgegaan van parkeerplaatsen en de auto’s die op deze plaatsen zijn geparkeerd. Afhankelijk in welk gebied de meting wordt uitgevoerd moet bekeken worden of parkeerplaatsen op een eigen terrein meegeteld dienen te worden of niet. Het gaat immers om de situatie die mensen tegenkomen als zij in een bepaalde straat of bepaald gebied willen parkeren. Ook auto’s op gehandicaptenparkeerplaatsen en nadere gereserveerde parkeerplaatsen op de openbare weg tellen niet mee.
Tijdstippen van meting
De metingen kunnen op verschillende momenten worden uitgevoerd en dienen vooraf afgestemd te worden met de verkeerskundige. Hierdoor kan de lokale situatie en de daarbij horende parkeerdruk het beste meegenomen worden. Uitgangspunt hierbij zijn minimaal 3 verschillende meetmomenten, die worden afgestemd met de verkeerskundige. Ook de exacte data worden afgestemd i.v.m. wegwerkzaamheden en evenementen. Voorbeelden van telmomenten die we vragen zijn:
- •
Doordeweekse ochtend 10.00-12.00 uur;
- •
Doordeweekse middag 13.00-15.00 uur;
- •
Doordeweekse avond/nacht 18:00-20.00 uur;
- •
Doordeweekse avond/nacht 22.00-00.00 uur;
- •
Koopavond 18.00-20.00 uur;
- •
Zaterdagmiddag 13.00-15.00 uur.
De doordeweekse tellingen geven een beeld van de ‘normale parkeerdruk', vooral in woongebieden; de tellingen op koopavond en zaterdagmiddag geven een beeld van de tellingen tijdens de wekelijkse piekdrukte. De tellingen worden uitgevoerd buiten de vakantieperioden, tenzij anders overeengekomen met de verkeerskundige.
Parkeerdruk
Onderstaand zijn de rekensommen weergegeven die aantonen of er restcapaciteit beschikbaar is in het onderzoeksgebied:
De verschillende tijdstippen kunnen een verschillende parkeerdruk opleveren. Immers: in de avond kunnen de parkeerplaatsen anders gebruikt worden dan overdag. Per tijdstip wordt de bestaande en toekomstige parkeerdruk bepaald. Dit betekent dat als op één van de gemeten tijdstippen de parkeerdruk boven de 70% uitkomt, er geen gebruik kan worden gemaakt van de restcapaciteit van parkeerplaatsen op acceptabele loopafstand van de ontwikkeling.
Ook met de toevoeging van de parkeerbehoefte van de nieuwe ontwikkeling mag de parkeerdruk niet boven de 70% uitkomen. De 30% die theoretisch vrij is, is bedoeld voor zoekverkeer, excessen in de omgeving en andere ruimtelijke uitdagingen. Denk hierbij aan bijvoorbeeld nieuwe verdeelstations van Enexis, vergroening tegen hittestress, wateropvang toevoegen, etc.
De parkeerdruk wordt gemeten en vastgesteld over het gehele meetgebied. Het kan voorkomen dat in onafhankelijke sectoren binnen het gebied een lagere of hogere gemiddelde bezetting wordt gemeten. Uiteindelijk geldt het percentage over het gehele gebied in verband met het waterbedeffect dat optreedt bij parkeervraagstukken.
Bijlage IX – Voorbeeld invulling parkeerbalans
Om duiding te geven aan het gebruik van deze Nota Parkeernormen is onderstaand een uitgebreid voorbeeld uitgewerkt. Hiermee wordt de te hanteren systematiek duidelijk. Hieronder staat het stroomschema waarmee de parkeervraag en het aanbod bepaald worden. Daarna volgt de uitwerking.
Fictieve situatie
Een projectontwikkelaar wil in de schil van het centrum (binnen het gereguleerde gebied) een gemengd gebouw realiseren in een al bestaand pand. In het gebouw komen de volgende functies:
- •
12 huurappartementen (vrije sector, 75–100 m² BVO);
- •
300 m² kantoorruimte zonder baliefunctie;
- •
150 m² commerciële plint met horecagelegenheid (restaurant);
- •
Bestaand pand: een kantoor van 250 m² (zonder baliefunctie) wordt hergebruikt;
- •
Locatie ligt op 350 meter loopafstand van station Roosendaal;
- •
Er worden 2 deelauto’s aangeboden voor toekomstige bewoners;
- •
Er is beperkte ruimte op eigen terrein beschikbaar.
Stap 1 – Normatieve parkeerbehoefte
Voor auto (gebruikersnorm):
- •
12 appartementen (huur, vrije sector, 75-100 m²):
Norm bewoners = 0,70 per woning → 12 × 0,70 = 8,40
- o
Enkel bij woningen is de norm exclusief bezoek
- o
Bezoekersaandeel woning: 0,10 per woning → 12 × 0,10 = 1,20
- o
- •
Kantoor 300 m²: Norm = 1,55 / 100 m² → 300 / 100 × 1,55 = 4,65
- o
Bezoekersaandeel is 5% → 4,65 × 0,05 = 0,23
- o
- •
Restaurant 150 m²: Norm = 5,0 / 100 m² → 150 / 100 × 5,0 = 7,50
- o
Bezoekersaandeel is 80% → 7,50 × 0,80 = 6,0
- o
Totaal bruto: 8,4 + 1,2 + 4,65 + 7,50 = 21,75 autoparkeerplaatsen, waarvan 7,43 voor bezoek.
Voor fiets (gebruikersnorm):
- •
12 appartementen (huur, vrije sector, 75-100 m²):
Norm bewoners = 4,25 per woning → 12 × 4,25 = 51,0
- o
Enkel bij woningen is de norm exclusief bezoek
- o
Bezoekersaandeel woning: 0,30 per woning → 12 × 0,30 = 3,60
- o
- •
Kantoor 300 m²: Norm = 1,15 / 100 m² → 300 / 100 × 1,15 = 3,45
- o
Bezoekersaandeel is 5% → 3,45 × 0,05 = 0,17
- o
- •
Restaurant 150 m²: Norm = 11,5 / 100 m² → 150 / 100 × 11,5 = 17,25
- o
Bezoekersaandeel is 80% → 17,25 × 0,80 = 13,8
- o
Totaal bruto: 51,0 + 3,6 + 3,45 + 17,25 = 75,30 fietsparkeerplaatsen, waarvan 17,57 voor bezoek.
Stap 2 – Dubbelgebruik toepassen
Aanwezigheidspercentages worden toegepast volgens maatgevende momenten:
Auto:
Maatgevend moment auto: zaterdagavond (hoogste gezamenlijke parkeerdruk):
- •
Wonen gebruikers zaterdagavond: 80% bezet → 8,40 × 80% = 6,72
- o
Wonen bezoekers zaterdagavond: 100% bezet → 1,2 × 100% = 1,20
- o
- •
Kantoor zaterdagavond: 0% bezet → 4,65 × 0% = 0
- o
Bezoekersaandeel is 5% → 0 × 0,05 = 0
- o
- •
Restaurant zaterdagavond: 100% bezet → 7,5 × 100% = 7,5
- o
Bezoekersaandeel is 80% → 7,50 × 0,80 = 6,0
- o
Totaal parkeervraag maatgevende moment met dubbelgebruik = 6,72 + 1,20 + 0 + 7,5 = 15,42 autoparkeerplaatsen, waarvan 7,2 voor bezoek en dus 8,22 voor bewoners en werkers.
Fiets:
Maatgevend moment auto: werkdag avond (hoogste gezamenlijke parkeerdruk)
- •
Wonen gebruikers werkdag avond: 90% bezet → 51,0 × 90% = 45,90
- o
Wonen bezoekers werkdag avond: 75% bezet → 3,60 × 75% = 2,70
- o
- •
Kantoor werkdag avond: 5% bezet → 3,45 × 5% = 0,17
- o
Bezoekersaandeel is 5% → 0,17 × 0,05 = 0
- o
- •
Restaurant werkdag avond: 80% bezet → 17,25 × 80% = 13,80
- o
Bezoekersaandeel is 80% → 13,80 × 0,80 = 11,04
- o
Totaal parkeervraag maatgevende moment met dubbelgebruik = 45,9 + 2,70 + 0,17 + 13,8 = 62,57 fietsparkeerplaatsen, waarvan 13,74 voor bezoek en dus 48,83 voor bewoners en werkers.
Hierbij dient aangemerkt te worden dat voor bezoek het maximaal aantal bezoekersparkeerplaatsen openbaar toegankelijk dient te zijn. Dit geldt voor zowel autoparkeerplaatsen als fietsparkeerplaatsen. Het kan zijn dat deze maximale aantallen op een ander moment worden bereikt.
Voor deze casus geldt dat voor autoparkeren het maatgevende moment ook het maatgevende moment is voor autobezoekers. Voor fietsparkeren geldt dat het maatgevende moment voor het aantal parkeerplaatsen op de werkdag avond is, terwijl dit voor bezoek op zaterdagavond is. Het aantal openbaar toegankelijke parkeerplaatsen dient minimaal gelijk te zijn aan het maximale parkeerplaatsen voor bezoekers. Voor fietsers is dat hier 17,40, en niet de 13,74. De absolute maximale aantallen parkeerplaatsen kan gelijk blijven, maar het aandeel dat openbaar toegankelijk dient te zijn, is groter. Bewoners en werkers kunnen de openbaar toegankelijke aantallen eventueel ook gebruiken.
Stap 3 – Salderen bestaande functie
Bestaand kantoor 250 m² in gebruik (zonder baliefunctie):
Norm auto = 1,55 → 1,55 × 250 / 100 = 3,88 autoparkeerplaatsen.
Norm fiets = 1,15 → 1,15 × 250 / 100 = 2,88 fietsparkeerplaatsen.
Aanwezigheid auto zaterdagavond: 0% → 3,88 × 0% = 0.
Aanwezigheid fiets werkdag avond: 5% → 2,88 × 5% = 0,14.
Gesaldeerde autoparkeerplaatsbehoefte = 15,42 - 0 = 15,42 autoparkeerplaatsen.
Gesaldeerde fietsparkeerplaatsbehoefte = 62,57 - 0,14 = 62,43 fietsparkeerplaatsen.
De normatieve parkeerbehoefte bedraagt:
15,42 autoparkeerplaatsen en 62,43 fietsparkeerplaatsen. Voor de autoparkeerplaatsen wordt nog verder gerekend, dus daar wordt nog niet afgerond. De opties voor fietsparkeerplaatsen houden hier op, wat betekent dat er 63 fietsparkeerplaatsen gerealiseerd dienen te worden, waarvan 18 fietsparkeerplaatsen voor bezoekers.
Stap 4 – Stationscorrectie
Het plan ligt binnen 500 meter van station → 25% reductie op alle functies.
Auto: 8,22 × 0,25 = 2,055 autoparkeerplaatsen.
Autobezoek: 7,2 × 0,25 = 1,8 autoparkeerplaatsen.
Samen betekent dit een stationscorrectie van 3,855 autoparkeerplaatsen.
De parkeerbehoefte na stationscorrectie bedraagt voor bewoners: 8,22 – 2,055 = 6,165 parkeerplaatsen.
De parkeerbehoefte na stationscorrectie bedraagt voor bezoekers: 7,2 – 1,8 = 5,4 parkeerplaatsen.
Samen betekent dit een parkeerbehoefte na de stationscorrectie van 11,565 parkeerplaatsen.
Stap 5 – Alternatieve vervoersconcepten
Er worden 2 deelauto’s gerealiseerd binnen de ontwikkeling, in schil centrum (met parkeerregulering). Deze locatie geeft een plafondkorting van maximaal 15% van de parkeerbehoefte. De autodeelcorrectie kan alleen worden toegepast op bewoners van de woonfunctie. Zoals aangetoond in stap 2 zijn er op het maatgevende moment 6,72 parkeerplekken benodigd voor bewoners van de woningen.
6,72 parkeerplaatsen × 15% = 1,008 parkeerplaatsen (correctieplafond).
De ontwikkelaar stelt 2 deelauto’s beschikbaar. De nota stelt dat 1 deelauto in het centrum maximaal 4 autoparkeerplaatsen vervangt; een correctie van 3 parkeerplaatsen per deelauto. De werkelijke correctie bedraagt: 2 deelauto’s × 3 parkeerplaatsen = 6 parkeerplaatsen correctie. Dit is meer dan het plafond. Het plafond is dus de maat voor de correctie.
De parkeerbehoefte na deelautocorrectie bedraagt voor bewoners: 6,165 – 1,008 = 5,157 parkeerplaatsen.
De parkeerbehoefte na deelautocorrectie voor bezoekers blijft gelijk en is 5,4 parkeerplaatsen.
Samen betekent dit een parkeerbehoefte na de stationscorrectie en deelautocorrectie van 10,557 parkeerplaatsen.
Afgerond betekent dit een gecorrigeerde parkeerbehoefte van 11 autoparkeerplaatsen.
Stap 6 – Invulling parkeerplaatsen op eigen terrein
Op eigen terrein wordt een parkeergarage gerealiseerd. Het gaat om een inpandige parkeergarage met 6 bruikbare autoparkeerplaatsen. Hiervan worden er twee parkeerplaatsen gereserveerd voor de deelauto’s die bewoners kunnen gebruiken.
Hiermee komt de totale invulling van parkeerplaatsen op eigen terrein op: 6 - 2 (korting op deelauto is immers al gegeven in stap 5) = 4 autoparkeerplaatsen.
In dezelfde parkeergarage is een gemeenschappelijke fietsenstalling van 48 fietsparkeerplaatsen die alleen toegankelijk is voor bewoners. Deze fietsenstalling is goed per fiets en te voet te bereiken en er zijn dus 48 fietsparkeerplaatsen beschikbaar op eigen terrein.
Stap 7 – Alternatieve private parkeeroplossing
Er wordt aangetoond dat het realiseren van parkeerplaatsen op eigen terrein echt niet mogelijk is en dit is overlegd met de adviseur van de gemeente.
Er wordt een overeenkomst gesloten met een nabijgelegen parkeergarage op 150 meter loopafstand voor 5 autoparkeerplaatsen, 10 jaar geborgd. Op deze locatie is geen ruimte voor fietsparkeerplaatsen.
Dit brengt het totaal, inclusief private oplossing: 4 + 5 = 9 autoparkeerplaatsen en 48 fietsparkeerplaatsen.
Stap 8 – benutten restcapaciteit openbare ruimte
Uit een door de ontwikkelaar uitgevoerde parkeerdrukmeting blijkt dat de bezetting 66% bedraagt (onder de 70%) en er nog voldoende ruimte is in de openbare ruimte. Dit bleek ook uit de gegevens die de gemeente al in haar bezit had.
Er worden 2 parkeerplaatsen benut in de openbare ruimte. Hiermee zijn er dus 11 parkeerplaatsen beschikbaar ten behoeve van de ontwikkeling. Deze worden afgekocht en de adressen krijgen de beschikking over twee parkeervergunning. 2 adressen komen daarmee niet op de AUP-lijst, de overige adressen wel. Afspraken tussen de gemeente en de ontwikkelaar bepalen welke appartementen op de AUP-lijst komen. Met deze stap is het autoparkeervraagstuk afgerond.
Daarnaast blijkt uit de meting dat in de openbare ruimte ook nog 18 fietsparkeerplaatsen binnen acceptabele loopafstanden beschikbaar zijn of te realiseren zijn voor bezoekers. Omdat de ruimte in de bergingen voldoende is voor de fietsen van bewoners, gaat de gemeente akkoord met het voorstel van de ontwikkelaar om hier gebruik van te maken, met name voor bezoekers. Hiermee komt het totaal op 48+18 = 66 fietsparkeerplaatsen, waardoor het parkeervraagstuk akkoord wordt bevonden.
Stap 9 – Afkoop
Wanneer stap 8 nog niet sluitend zou zijn geweest, was het nog mogelijk om een aantal parkeerplaatsen af te kopen. Hiermee wordt het tekort opgevangen dat niet privaat of openbaar kan worden opgelost. Wanneer dit het geval is, komen de adressen wél op de AUP-lijst te staan en is het verkrijgen van een parkeervergunning niet meer mogelijk.
Iteratief proces - nadere afstemming met gemeente
Het kan voorkomen dat het plan niet meteen akkoord is. Samen met de verkeerskundig adviseur van de gemeente en de projectleider ruimtelijke ordening is het dan mogelijk om het programma te herijken totdat het wel passend is.
Resultaat ingevuld in de parkeerbalans
Onderstaande tabel geeft weer op welke wijze vraag en aanbod in balans zijn. Hierbij valt op dat er meer fietsparkeerplaatsen gerealiseerd worden dan er vraag naar is. Dit is het gevolg van een ander maatgevend moment voor bezoekers.
Het aanbod moet ook afgestemd zijn met het gebruik. De parkeerplaatsen voor bezoekers moeten toegankelijk zijn voor hen. In dit geval kan het zijn dat men vrij toegang kan verlenen tot de parkeerplaatsen op eigen terrein, dat men vrij toegang kan verlenen aan de alternatieve private parkeeroplossing of dat het bezoek in de openbare ruimte wordt aangemeld of dat bezoek in de openbare ruimte betaalt parkeert. Het toedelen van parkeerplaats hoort thuis in de onderbouwing.
Bijlage X – Voorbeeldcasus gebruik deelauto
Onderstaande casus geeft een beeld hoe binnen de kaders van de Nota Parkeernormen een ontwikkelaar gebruik kan maken van de mobiliteitscorrectie via deelauto’s.
Situatie
Een ontwikkelaar transformeert een bestaand kantoorpand (sloop en nieuwbouw) in het centrum van Roosendaal tot 22 appartementen. De locatie ligt binnen het gereguleerd gebied met een hoge parkeerdruk en valt onder het deelgebied "Centrum". Parkeren op eigen terrein is beperkt mogelijk.
Parkeerbehoefte
De normatieve parkeerbehoefte voor 22 koopappartementen met een vloeroppervlak van 75m² tot 100 m² bedraagt 1,0 pp/woning + 0,1 pp/woning voor bezoekers = 24,2 parkeerplaatsen. Omdat de deelauto alleen gebruikt kan worden voor bewoners is de maximale parkeerbehoefte die gecorrigeerd kan worden door de deelauto 22 parkeerplaatsen.
Correctie met deelauto’s
In het centrumgebied mag maximaal 25% van de parkeerbehoefte worden gecorrigeerd door middel van de inzet van deelauto’s. Dit komt neer op een maximale reductie van:
22 parkeerplaatsen × 25% = 5,5 parkeerplaatsen (correctieplafond).
De ontwikkelaar stelt 2 deelauto’s beschikbaar. De nota stelt dat 1 deelauto in het centrum maximaal 3 autoparkeerplaatsen vervangt. De werkelijke correctie bedraagt: 2 deelauto’s × 3 parkeerplaatsen = 6 parkeerplaatsen correctie. Dit is meer dan het plafond. Het plafond is dus de maat voor de correctie.
De parkeerbehoefte na deelautocorrectie bedraagt: 22 – 5,5 = 16,5 parkeerplaatsen = 17 parkeerplaatsen.
Parkeeroplossing
- •
Op eigen terrein gerealiseerd: 17 parkeerplaatsen (incl. 2 parkeerplaatsen voor de deelauto's);
- •
Deelauto’s op eigen terrein: 2 (mobiliteitscorrectie: 5,5 plaatsen);
De beschikbaarheid van de deelauto’s wordt geborgd via:
- •
Intentieverklaring exploitant;
- •
Opname in splitsingsakte van VvE;
- •
Rapportageverplichting aan gemeente (jaarlijks gebruiksoverzicht);
- •
Adres wordt opgenomen op de AUP-lijst (geen parkeervergunningen).
Bijlage XI – Begrippenlijst
Afkoopregeling
Mogelijkheid om (een deel van) de parkeerbehoefte financieel af te kopen indien realisatie op eigen terrein of via alternatieve oplossingen niet haalbaar is. De afkoopsom wordt gestort in het gemeentelijke mobiliteitsfonds.
AUP-lijst (Adressen Uitgesloten van Parkeervergunning)
Lijst van adressen waarvoor geen parkeervergunning of bezoekersregeling kan worden aangevraagd. Van toepassing bij ontwikkelingen die op andere wijze aan de parkeerbehoefte voldoen.
Autoluw gebied
Gebied binnen Roosendaal waar het ontsluiten van parkeerplaatsen naar de openbare weg in principe niet is toegestaan.
Bereikbaarheidsprofiel
Een bereikbaarheidsprofiel is een analyse die inzicht geeft in de bereikbaarheid van een locatie/ ontwikkeling voor verschillende vormen van vervoer. Het geeft een beschrijving van de mate van bereikbaarheid voor een locatie/ ontwikkeling op het gebied van openbaar vervoer, fietsers, voetgangers, auto's en vrachtverkeer.
Bezoekersaandeel
Aanvullende parkeerruimte die nodig is voor bezoek aan een functie, zoals woningen of voorzieningen. Verschilt per gebied en modaliteit.
Correctiefactor / Mobiliteitscorrectie
Verlaging van de normatieve parkeerbehoefte op basis van alternatieve mobiliteitsoplossingen, zoals de inzet van deelauto’s of nabijheid van een OV-knooppunt.
Deelauto
Een auto die door meerdere gebruikers wordt gedeeld, bijvoorbeeld via een commercieel platform of binnen een bewonerscollectief. Kan onder voorwaarden leiden tot verlaging van de parkeerbehoefte.
Dubbelgebruik
Het meervoudig inzetten van parkeerplaatsen bij verschillende functies binnen een ontwikkeling, door gebruik te maken van gespreide aanwezigheidsmomenten. Gebaseerd op aanwezigheidspercentages (CROW).
Eigen terrein:
Grond die niet in eigendom of beheer is van de gemeente en waarvoor de eigenaar zelf verantwoordelijk is.
Functiewijziging:
Een verandering van het gebruik van een gebouw of perceel naar een andere bestemming of functie, bijvoorbeeld van kantoor naar wonen of van winkel naar horeca.
Gecorrigeerde parkeerbehoefte
De parkeerbehoefte na toepassing van mobiliteitscorrecties, zoals de stationscorrectie of de inzet van deelmobiliteit.
Kwaliteitseisen parkeren
Richtlijnen waaraan parkeerplaatsen moeten voldoen met betrekking tot bruikbaarheid, afmetingen, bereikbaarheid en toegankelijkheid. Uitgewerkt in bijlagen.
Loopafstand
Acceptabele loopafstand tussen de parkeerplaats en de hoofdentree van een functie. Verschilt per modaliteit, doelgroep en gebied.
Maatwerk
Afwijking van standaardnormen op basis van locatie-specifieke omstandigheden of beleidsdoelen. Altijd onderbouwd en getoetst door de gemeente.
Mobiliteitsfonds
Gemeentelijk fonds waarin afkoopsommen worden gestort. Wordt ingezet voor mobiliteitsvoorzieningen die bijdragen aan duurzame bereikbaarheid (zoals fietsenstallingen, OV-knooppunten of mobiliteitshubs).
Normatieve parkeerbehoefte
De parkeerbehoefte op basis van parkeernormen, vóór toepassing van eventuele correcties. Geldt als ondergrens voor het aantal benodigde parkeerplaatsen.
Parkeerbalans
Overzicht van de berekende parkeervraag en de voorgestelde parkeeroplossing binnen een ontwikkeling. Dient sluitend te zijn en onderbouwd met berekeningen.
Parkeerbehoefte
Het aantal parkeerplaatsen dat noodzakelijk is voor een ontwikkeling. Wordt bepaald op basis van normen, aanwezigheidspercentages en eventuele correcties.
Parkeernormen
Standaardgetallen (per functie) die aangeven hoeveel parkeerplaatsen nodig zijn, uitgedrukt per eenheid (zoals m² BVO of per woning). Gebaseerd op CROW-publicatie 744.
Ruimtelijke ontwikkeling
Het geheel van plannen, activiteiten en beleidskeuzes waarmee de fysieke ruimte wordt ingericht en gebruikt, zoals woningbouw, bedrijventerreinen en openbare ruimte.
Salderen
Verrekening van parkeerbehoefte door het vervallen van bestaande functies binnen een herontwikkelingslocatie. Alleen toegestaan bij aantoonbare parkeerdruk uit het verleden.
Stationscorrectie
Reductie van 25% op de parkeerbehoefte voor plannen binnen 500 meter van het treinstation Roosendaal, vanwege de goede bereikbaarheid met OV en aanwezigheid van voorzieningen.
Stedelijkheidsgraad
Mate van verstedelijking van een gebied, op basis van adressendichtheid. Bepaalt mede de hoogte van de toe te passen parkeernormen.
Toepassingskader
Stappenplan in de nota waarmee ontwikkelaars, ontwerpers en toetsers tot een passende parkeerbehoefte en invulling daarvan komen.
Bijlage XII - Gebiedsindeling
Hieronder is de gebiedsindeling weergegeven. Let op bij de straten Borchwerf en Jan Vermeerlaan, hierbij ligt de scheiding niet midden op de weg maar aan de centrumzijde van de weg.
Blauw is de scheiding tussen centrum en schil centrum. Rood is de scheiding tussen schil centrum en rest bebouwde kom.
De scheiding tussen rest bebouwde kom en het buitengebied is de bebouwde kom grens, waarbij de bebouwde kom van dorpen overeenkomt met rest bebouwde kom. Deze schuift dus mee wanneer deze kom grens opschuift.
Ziet u een fout in deze regeling?
Bent u van mening dat de inhoud niet juist is? Neem dan contact op met de organisatie die de regelgeving heeft gepubliceerd. Deze organisatie is namelijk zelf verantwoordelijk voor de inhoud van de regelgeving. De naam van de organisatie ziet u bovenaan de regelgeving. De contactgegevens van de organisatie kunt u hier opzoeken: organisaties.overheid.nl.
Werkt de website of een link niet goed? Stuur dan een e-mail naar regelgeving@overheid.nl