Nota Grondbeleid gemeente Stein

Geldend van 29-01-2026 t/m heden

Intitulé

Nota Grondbeleid gemeente Stein

1 Inleiding

1.1 Doelstelling nota

De Nota Grondbeleid is van kaderstellende aard en functioneert als gereedschapskist voor de gemeentelijke ambities binnen de gebiedsontwikkeling. De Nota kent de volgende doelen en functies:

  • De nota is het interne kader waar binnen de gemeente op de grondmarkt actief is en schept daarmee duidelijkheid voor de interne organisatie;

  • De gemeente maakt haar grondbeleid kenbaar aan de buitenwereld en is hierdoor transparant;

  • De gemeente maakt kenbaar hoe ze haar ruimtelijke ambities uit andere ruimtelijke beleidsstukken en visies realiseerbaar maakt;

  • De nota verheldert de verhoudingen tussen college en gemeenteraad voor bevoegdheden ten aanzien van grondbeleid.

Deze nota geeft dus de hoofdlijnen van het grondbeleid weer. In de nota worden geen gedetailleerde regelingen opgenomen zoals grondprijzen voor specifieke functies en kostenverhaal. De Nota Grondbeleid vormt wel het kader voor dergelijke regelingen.

1.2 Aanleiding

De huidige Nota Grond- en Vastgoedbeleid van de gemeente dateert van 2018. Deze nota is geschreven onder de destijds geldende wet- en regelgeving en met als uitgangspunt de (ruimtelijke) beleidsdoelen die de gemeente toen had. Inmiddels zijn de wet- en regelgeving aanzienlijk gewijzigd. Hieronder staan enkele wijzigingen die sinds de vaststelling van de Nota Grond- en Vastgoedbeleid 2018 hebben plaatsgevonden opgesomd.

  • Omgevingswet

    Per 1-1-2024 is de Omgevingswet in werking getreden. In de Omgevingswet is een groot aantal wetten samengevoegd, waaronder de wetten met betrekking tot de (inrichting van) de fysieke leefomgeving. Overheden hebben beschikking over 6 grondbeleidsinstrumenten: de omgevingsvisie, het programma, decentrale regels, algemene rijksregels, de omgevingsvergunning en het projectbesluit. Op gemeentelijk niveau wordt veelvuldig gebruik gemaakt van grondbeleidsinstrumenten die nu onderdeel zijn geworden van de Omgevingswet. Denk hierbij aan:

    • -

      De vestiging van het voorkeursrecht, waarbij grondeigenaren verplicht worden gronden bij verkoop eerst aan de gemeente aan te bieden;

    • -

      Onteigening, voor de verwervingen die minnelijk niet slagen;

    • -

      Kostenverhaal, zodra de gemeente een faciliterende rol heeft bij private ontwikkelingen maar wel kosten maakt;

    • -

      De gemeente kan gebiedsontwikkelingen sturen door middel van locatie-eisen (bijvoorbeeld faserings- en koppelingsregels, regels voor sociale woningbouw en middeldure huur en regels over situering en kwaliteit openbare voorzieningen).

  • Met de inwerkingtreding van de Omgevingswet zijn deze grondbeleidsinstrumenten in meer of mindere mate gewijzigd. Dit geeft aanleiding tot het actualiseren van het gemeentelijke grondbeleid.

  • Gelijkheidsbeginsel bij gronduitgifte

    De Hoge Raad deed 26 november 2021 uitspraak in het zogenaamde Didam-arrest. Dit arrest gaat in op de manier waarop overheden marktpartijen moeten selecteren bij de verkoop van vastgoed en grond. Indien er meerdere gegadigden zijn of kunnen worden verwacht, dient de gemeente de gelegenheid te bieden aan alle (potentiële) gegadigden om mee te dingen naar de aankoop van het desbetreffende vastgoed of de betreffende grond. Deze verplichting vloeit voort uit het gelijkheidsbeginsel welke onderdeel is van de algemene beginselen van behoorlijk bestuur en houdt in dat de gemeente de koper moet selecteren op basis van objectieve, toetsbare en redelijke criteria. Om deze gelijkheid te creëren dient de gemeente een passende mate van openbaarheid te verzekeren met betrekking tot de beschikbaarheid van het vastgoed en grond, de selectieprocedure, het tijdschema en de toegepaste selectiecriteria.

    Uitzondering op het bieden van mededingingsruimte is mogelijk. In bijlage 2 wordt uiteengezet wat de mogelijkheden zijn en waar de gemeente rekening mee moet houden bij het voldoen aan het gelijkheidsbeginsel.

  • Financiële aspecten

    In de notitie Besluit Begroting en Verantwoording provincies en gemeenten (BBV) zijn de regels opgenomen waaraan begrotingen en jaarrekeningen van gemeenten en provincies moeten voldoen. Sinds 2014 brengt de commissie BBV deze notitie uit. De laatste actualisatie heeft plaatsgevonden in december 2023, voorafgaand aan de inwerkingtreding van de Omgevingswet. In de Notitie Grondexploitaties van de commissie Bedrijfsvoering Auditing Decentrale Overheden (BADO, 2019) zijn richtlijnen specifiek voor grondexploitaties (BIE’s) opgenomen. In deze notitie wordt stilgestaan bij het proces van gebiedsontwikkeling en hoe ontwikkelingen financieel optimaal verantwoord kunnen worden.

    Naast de gewijzigde (landelijke) wet- en regelgeving, wordt de gemeente ook geconfronteerd met andere vraagstukken bij vaststelling van de voorgaande nota:

  • Gewijzigde vraagstukken

    Ten eerste is het gehele land in de afgelopen jaren geconfronteerd met grote, volkshuisvestelijke vraagstukken. Met name het tekort aan woningen in zowel kwantitatieve (aantallen) als kwalitatieve (woningtypes) zin is in de afgelopen jaren sterk toegenomen. Dit is gepaard gegaan met een sterke stijging van de woningprijzen als gevolg van een grote vraag ten opzichte van een beperkt aanbod. Ten tweede wordt de gemeente geconfronteerd met vraagstukken omtrent de energievoorziening. Ook de energietransitie zal een beslag leggen op de (schaarse) ruimte die beschikbaar is. Dit geldt zowel voor transities bovengronds als ondergronds. Tot slot zijn vraagstukken rondom klimaatadaptatie in toenemende mate een rol gaan spelen binnen de gemeente. Om klimaatbestendig en water robuust te worden (en blijven) zijn maatregelen in de leefomgeving nodig. Ook deze maatregelen leggen een beslag op de (schaarse) ruimte in de gemeente, denk bijvoorbeeld aan voldoende groen en ruimte voor water(opslag) in de gebouwde omgeving.

    Vanwege de hierboven genoteerde wijzigingen in zowel wet- en regelgeving als in vraagstukken waarmee de gemeente geconfronteerd wordt, dient de Nota Grondbeleid geactualiseerd te worden. Daarom ligt voor u de Nota Grondbeleid 2025.

1.3 Leeswijzer

Deze Nota Grondbeleid is als volgt gestructureerd: in hoofdstuk 2 wordt de gemeentelijke context geschetst en wordt toegelicht welke beleidskeuze de gemeente maakt. In hoofdstuk 3 wordt toegelicht welke instrumenten de gemeente tot haar beschikking heeft bij de uitvoering van het grondbeleid. In hoofdstuk 4 staan de financiële aspecten centraal: hoe wordt omgegaan met financiële beheersing & verantwoording is het kernonderwerp in dit hoofdstuk. Ten slotte wordt in hoofdstuk 5 geschetst hoe de gemeentelijke organisatie zich verhoudt tot de keuzes die in de Nota Grondbeleid worden gemaakt. Omwille van de leesbaarheid en de gelaagde opbouw worden enkele zaken in de bijlages behandeld: de tussenvormen van grondbeleid die bestaan en de juridische kaders waarbinnen gehandeld dient te worden.

2 Beleidskeuze type grondbeleid

2.1 Ruimtelijke ambities

Gemeente Stein staat de komende jaren voor verschillende (ruimtelijke) uitdagingen. Op het gebied van wonen willen wij vanuit onze ambitie “sociale en vitale wijken en kernen” onze woonmilieus en onze woningvoorraad kwantitatief en vooral kwalitatief transformeren rekening houdende met de veranderende omvang en samenstelling van de bevolking en huishoudens. Bij deze transformatie houden wij ook o.a. rekening met het veranderende klimaat (denk bv. aan droogte, hittestress, wateroverlast). Hiermee werken wij toe naar een gemeente die wij in 2040 willen zijn:

Een eigenzinnige, groene woongemeente in de Zuid-Limburgse Maasvallei, waar het mogelijk is dorps te wonen in een verstedelijkt gebied met kwalitatief hoogwaardige voorzieningen en ruimte voor ondernemerschap en particulier initiatief.”

Gemeente Stein (Omgevingsvisie Gemeente Stein 2040, 2022)

Naast de toenemende vraag naar andersoortige woningen (bv. compact en duurzaam voor starters/jongeren of toegankelijk en zorggeschikt voor kwetsbare ouderen) verwachten wij straks een overschot aan reguliere grondgebonden koopwoningen. Daarom hebben wij niet zozeer een nieuwbouwopgave maar vooral een transformatieopgave.

Vanuit onze Woonzorgvisie Stein 2023-2028 willen wij daarnaast de “witte vlekken” op gebied van woonzorg voor ouderen aanpakken. Ook willen wij een passende woonvorm realiseren voor (verstandelijk) gehandicapten.

Ook in het kader van de bedrijvigheid binnen de gemeente kent de gemeente verschillende doelen en ambities met een sterke ruimtelijke component. De ambitie op bedrijventerreinen is met name het zo optimaal mogelijk gebruik maken van de ruimte die al beschikbaar is voor bedrijvigheid:

“(…) functiemenging op bedrijventerreinen kan bijdragen aan de kwaliteit van die terreinen en aan een optimaal ruimtegebruik. Dat geldt zeker op campussen waar een menging van functies bijdraagt aan een uitnodigende werkomgeving. Op grote logistieke en productielocaties is functiemenging niet voor de hand liggend. De bedrijventerreinen met een overwegend lokale functie bieden soms meer mogelijkheden.’’

Gemeente Stein (Omgevingsvisie Gemeente Stein 2040, 2022)

Ten behoeve van het behalen van de visies, doelen en ambities is voorliggende Nota Grondbeleid opgesteld. Door de situationele aard van onder andere bovenstaande doelen uit de Woonzorg- en Omgevingsvisie, dient de Nota Grondbeleid ook een situationeel karakter te krijgen.

2.2 Beleidskeuze grondbeleid gemeente Stein

Er worden verschillende vormen van grondbeleid onderscheiden. De twee uiterste vormen zijn het actieve grondbeleid en het faciliterende grondbeleid. Deze vormen worden hieronder toegelicht. Daarnaast zijn verschillende tussenvormen mogelijk, welke in bijlage 1 worden toegelicht.

Ad 1. Actief grondbeleid – gemeentelijke grondexploitatie (Bouwgrond in Exploitatie: BIE)

Bij actief grondbeleid neemt de gemeente de regie volledig in handen door zelf gronden tot ontwikkeling te brengen voor de realisatie van woningbouw, voorzieningen of een bedrijventerrein. De gemeente neemt daartoe grondposities in door gronden (of ander vastgoed) aan te kopen of door haar bestaande grondvoorraad aan te wenden om ruimtelijke ontwikkelingen te verwezenlijken. De gemeente draagt daarbij zorg voor de planontwikkeling en het bouw- en woonrijp maken van het plangebied. De gemeente bekostigt deze werkzaamheden uit de verkoop van bouwrijpe kavels aan private partijen of particulieren. Bij actief grondbeleid kan de gemeente maximaal sturen op de gewenste ruimtelijke ontwikkeling, maar zijn de financiële kansen en risico’s die met de uitvoering van een gebiedsontwikkeling gepaard gaan ook voor rekening van de gemeente.

Voordelen

Nadelen

Maximale sturing op de ruimtelijke ontwikkeling.

Financiële risico's zijn voor rekening van de gemeente.

Sturing op het bepalen, binnen de wettelijke kaders, van de samenwerkingspartners

Financiële huishouding op orde om te committeren aan actief grondbeleid.

Sterkere onderhandelingspositie bij gemeentelijk eigendom.

Vergt aanzienlijke ambtelijke capaciteit. Benodigde specialisten zijn vaak schaars.

Financiële baten komen ten goede aan de gemeente.

Bestaande grondposities inzetten om ruimtelijke doelstellingen te verwezenlijken.

Tabel 1 Voor- en nadelen actief grondbeleid

Ad 2. Faciliterend grondbeleid – private grondexploitatie

Bij faciliterend grondbeleid heeft de gemeente zelf geen grondpositie. Het initiatief voor een ruimtelijke ontwikkeling wordt overgelaten aan private partijen. De gemeente heeft daarbij een faciliterende rol door de ontwikkeling planologisch mogelijk te maken. De gemeente beperkt zich tot het stellen van kaders waaraan ontwikkelende partijen zich dienen te houden. Hiermee kunnen overigens belangrijke doelen worden bewaakt en geborgd. De kosten die de gemeente maakt, worden bij de ontwikkelende partij verhaald middels een anterieure overeenkomst (privaatrecht) of via de kostenverhaalsregels als opgenomen in het Omgevingsplan (publiekrecht). Financiële kansen en risico’s zijn bij deze vorm van grondbeleid voor rekening van de private partijen die de ontwikkeling binnen de door de gemeente vastgestelde kaders realiseert.

Voordelen

Nadelen

(Financiële) risico’s liggen in mindere mate bij de gemeente, maar bij ontwikkelende partijen.

Beperktere invloed op het project. De gemeente is beperkt tot het stellen van kaders.

Vereist in de regel minder ambtelijke capaciteit.

Financiële baten liggen bij de marktpartij.

Gemeente kan eisen stellen middels privaatrechtelijke of publiekrechtelijke regels.

Het publiekrechtelijke kader kan flexibiliteit verliezen.

Tabel 2 Voor- en nadelen faciliterend grondbeleid

Doordat er verschillende factoren van invloed zijn op de meest ‘geschikte’ wijze van het voeren van grondpolitiek, heeft het de voorkeur om het grondbeleid flexibel in te richten. Om deze flexibiliteit te borgen kiest de gemeente voor situationeel grondbeleid. Dat betekent dat per gebiedsontwikkeling gekozen wordt voor een actieve grondpolitiek (al dan niet door risico’s te delen met marktpartijen via een vorm van samenwerking) of een faciliterende grondpolitiek. In specifieke gevallen kan voor een tussenvorm worden gekozen. Per gebiedsontwikkeling (per project) dienen dan dus afwegingen te worden gemaakt om tot een keuze qua grondpolitiek te komen. Dit gebeurt aan de hand van de afwegingscriteria zoals die zijn omschreven in paragraaf 2.3.

Beleidslijn: Situationeel grondbeleid

Gemeente Stein voert situationeel grondbeleid.

2.3 Afwegingscriteria grondpolitieke keuzes

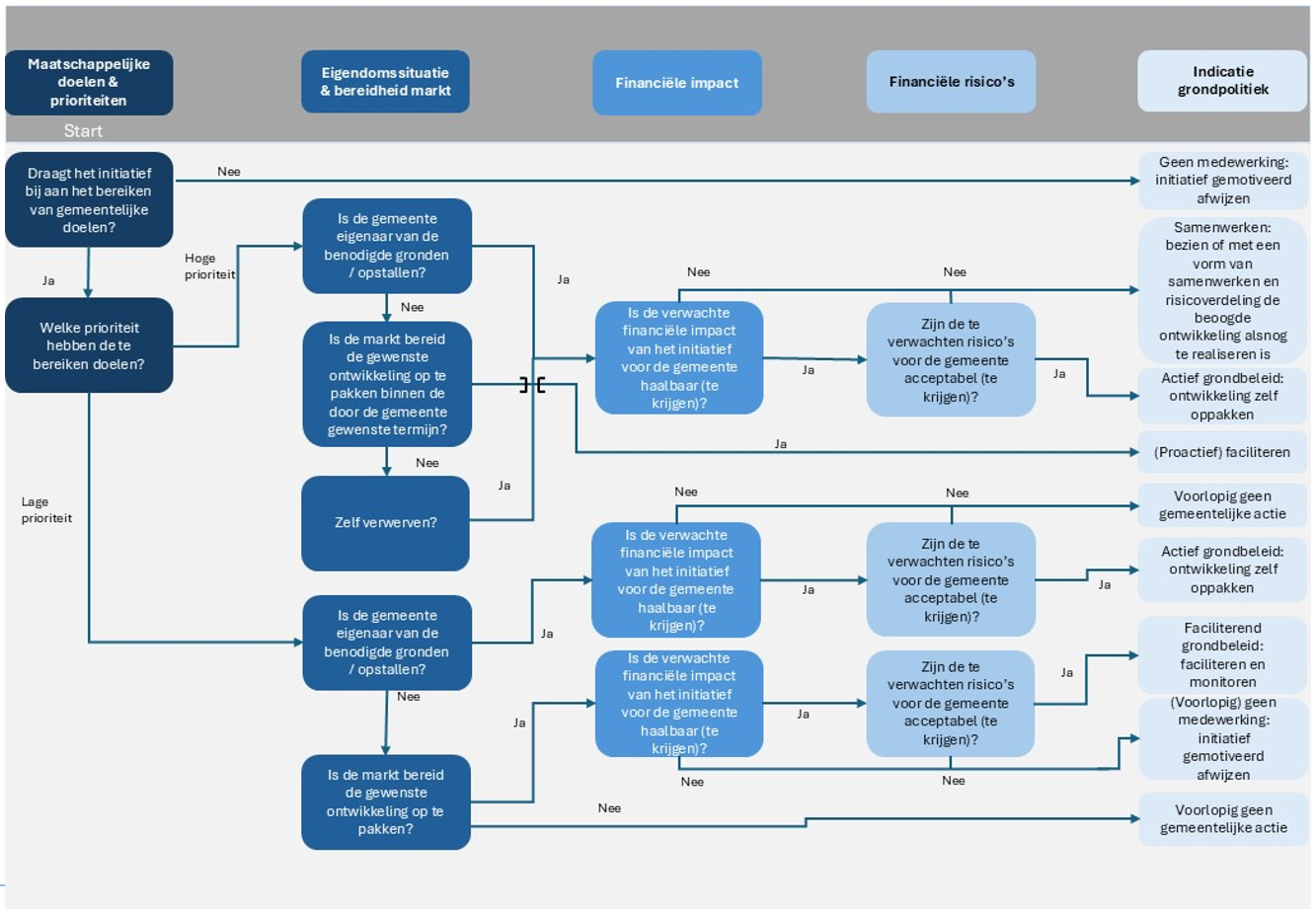
Hierboven wordt beschreven dat gekozen wordt voor situationeel grondbeleid. In deze paragraaf worden de verschillende criteria omschreven en geconcretiseerd. Aan de hand van deze criteria wordt gekozen voor een bepaalde grondpolitiek c.q. een meer actieve of een meer faciliterende rol in een bepaalde gebiedsontwikkeling. De afwegingsfactoren die leidend zijn bij het maken van een uiteindelijke keuze zijn:

  • (Maatschappelijk) belang van de ontwikkeling (aan welke doelen wordt bijgedragen en wat is de prioriteit daarvan);

  • Eigendomssituatie en bereidheid markt;

  • Financiële impact en risico's voor de gemeente;

Deze afwegingsfactoren zijn opgenomen in het afwegingskader. Met dit kader wordt op projectniveau de keuze tussen een (meer) actieve of een (meer) faciliterende rol gemaakt én verantwoord. Een dergelijk kader is altijd een vereenvoudiging van de werkelijkheid. In de kaders worden keuzes als zwart-wit geschetst. Het is een gegeven, zeker bij gebiedsontwikkeling, dat die werkelijkheid complex en weerbarstig is. Aan de hand van het afwegingskader komen bij de grondpolitieke keuzes de belangrijkste aspecten aan de orde en bij iedere ontwikkeling gebeurt dit op een eenduidige manier.

Onderstaand worden de afwegingsfactoren nader toegelicht:

  • (Maatschappelijk) Belang van de ontwikkeling (aan welke doelen wordt bijgedragen en wat is de prioriteit daarvan)

    De eerste afweging die plaatsvindt is of een ruimtelijk initiatief bijdraagt aan de beleidsdoelen die wij als gemeente hebben vastgelegd. Voorbeelden van de stukken waarin beleidsdoelen worden geformuleerd zijn de Omgevingsvisie en de Woonzorgvisie. Dit kan ook een ruimtelijk initiatief van de gemeente zelf zijn, de bijdrage aan de realisatie van onze beleidsdoelen is dan in feite evident. Maar wat zijn die doelen dan? Hoe belangrijk zijn ze? En hoe prioriteren we daarin? Dit zijn vragen waar het grondbeleid “niet over gaat”. Wat belangrijke doelen zijn op onder andere het gebied van wonen, werken en duurzaamheid bepalen we op basis van onderzoek binnen de betreffende beleidsvelden en leggen we vast in daarop toegespitste beleidsnota’s en/of programma’s.

  • Eigendomssituatie en bereidheid markt

    Vervolgens is de eigendomssituatie in het betreffende projectgebied van belang. Daarbij zijn verschillende startsituaties denkbaar. Sommige ontwikkelingen vinden plaats op gemeentelijk eigendom. Staan de overige afwegingscriteria ook ''op groen'', dan ligt een actieve rol voor de hand en kan de gemeente de ontwikkeling zelf oppakken. Dit is geen automatisme. De gemeente heeft hierin, gezien de eigendomspositie, een vrije keuze. Indien niet alle afwegingsfactoren ''op groen'' staan, kan een keuze bijvoorbeeld zijn alsnog via een PPS-constructie te ontwikkelen (zie bijlage 1). De tegenhanger van de gemeentelijke eigendomspositie is die waarbij de eigendom volledig in handen is van een professionele ontwikkelpartij die bereid en in staat is de door de gemeente gewenste ontwikkeling te realiseren. In die situaties heeft de gemeente automatisch een meer faciliterende rol. Diverse tussenvormen zijn mogelijk waarbij gemengde eigendomssituaties zich kunnen voordoen. Ook het type eigenaar kan verschillen. Van professionele ontwikkelpartijen met een wens het gebied te ontwikkelen en bereidheid om mee te denken hoe de ontwikkeling zo goed mogelijk kan bijdragen aan het behalen van gemeentelijke beleidsdoelen tot partijen die hun eigendom het liefst niet ontwikkeld zien worden. Indien er in die laatste situatie een groot belang is de betreffende eigendom te ontwikkelen kan het onvermijdelijk zijn op enige manier in een actieve rol de eigendom van de locatie proberen te verkrijgen of de markt proactief uit te nodigen de ontwikkelingen op te pakken. Ook in geval van welwillende partijen, maar een sterk versnipperde eigendomssituatie, kan het de gemeente eraan gelegen zijn een actieve rol in te nemen. Ook als de gemeente snelheid in realisatie van haar doelen wil door daarover termijnen in het omgevingsplan (faseringsregels) op te nemen, kan dit een indicatie zijn om te kiezen voor actieve grondpolitiek als de markt laat merken niet in die termijnen te zullen meegaan.

  • Financiële impact en financiële risico's voor de gemeente

    Als de gemeente actief grondbeleid voert, dan draagt de gemeente zelf de bijbehorende (financiële) risico’s en kansen. Bij een faciliterende rol vallen die (grotendeels) aan marktpartijen toe. Het is dus van belang inzicht te hebben in de financiële impact van een gebiedsontwikkeling en hoe groot de bijbehorende risico’s en kansen zijn. Om een goed financieel beeld te krijgen van de ontwikkeling van een locatie inventariseren wij welke effecten direct en indirect verband houden met die ruimtelijke ontwikkeling. Daartoe stelt de gemeente een (eerste) financiële haalbaarheidsanalyse op, in de vorm van een BIE (begroting). Vervolgens vindt de afweging plaats of deze financiële effecten acceptabel zijn. Lijken de financiële risico’s te groot in verhouding tot de te behalen doelen, dan kan dit een reden zijn om in die situatie te kiezen voor een meer faciliterende rol.

    Gemeente Stein kijkt per ontwikkeling of het wenselijk is om actief, faciliterend of in een samenwerkingsvorm aan de ontwikkeling deel te nemen. De gemeente maakt vooraf dus geen uitsluitende keuze over de rol die ze inneemt. Situationeel grondbeleid biedt de gemeente Stein flexibiliteit in een markt die omgeven is door onzekerheden. Het afwegingskader biedt een handvat om toch over te kunnen gaan tot besluitvaardige grondpolitiek en het biedt transparantie naar alle belanghebbenden. In dit kader leiden de antwoorden op vragen binnen de eerder genoemde criteria tot de meest wenselijke vorm van grondpolitiek (zie figuur 1). Hoewel dit kader als basis dient voor de gemeentelijke grondpolitiek, kunnen hieraan door derden geen rechten worden ontleend.

Beleidslijn: Afweging gemeentelijke rol in gebiedsontwikkelingen

Per gebiedsontwikkeling wordt bepaald of er voor een (meer) actieve dan wel een (meer) faciliterende rol wordt gekozen. Het afwegingskader is hierbij een hulpmiddel.

afbeelding binnen de regeling

Figuur 1: Afwegingskader grondpolitiek gemeente Stein

3 Beleidskeuze instrumenten

Door de keuze voor situationeel grondbeleid kan het zijn dat de gemeente in verschillende ontwikkelingen verschillende rollen op zich neemt. Afhankelijk van de gekozen rol, is een ander instrumentarium van toepassing. In dit hoofdstuk wordt ingegaan op de verschillende instrumenten die gemeente Stein tot haar beschikking heeft in geval van een meer actieve of meer faciliterende rol.

3.1 Instrumenten actief grondbeleid

3.1.1 Verwervingen

Om een actieve rol in de ontwikkelingen binnen de gemeente in te kunnen nemen, is grondeigendom een vereiste. Om gronden in bezit te krijgen, kan de gemeente ervoor kiezen gronden te verwerven. Verwervingen zijn onder te verdelen in twee verschillende soorten:

  • Planmatige verwervingen en;

  • Strategische verwervingen.

Planmatige verwervingen

Dit betreft noodzakelijke verwervingen ten behoeve van een concrete gebiedsontwikkeling. Het plan is reeds vastgesteld door de gemeenteraad inclusief het bijbehorende financiële kader: de

BIE. Verwervingen vinden binnen dit kader plaats.

Beleidslijn: Planmatige verwervingen

Planmatige verwervingen vinden plaats binnen de vastgestelde grondexploitatie (BIE).

Strategische verwervingen

Soms kan het waardevol zijn al voorafgaand aan het hebben van een concreet plan verwervingen in een gebied te plegen. Het gaat dan om gebieden waar de gemeente grondposities wil en kan verwerven met het oog op te verwachten mogelijkheden voor (her)ontwikkeling ervan. Die verwervingen vinden dan plaats met het oog op het vergroten van de gemeentelijke sturingsmogelijkheden. Dit kan nodig zijn om:

  • Initiator te kunnen zijn van een toekomstig gewenste ontwikkeling.

  • Eventueel, afhankelijk van de verwervingsprijs, verwachte winst op een ontwikkeling te kunnen genereren.

  • Te kunnen dienen als strategisch ruilmiddel voor mogelijk noodzakelijke verplaatsingen uit een andere gebiedsontwikkeling.

  • Mogelijk negatieve effecten van toekomstig verwachte ontwikkelingen tegen te gaan.

Er kunnen zich situaties voordoen waarin (bijvoorbeeld ten behoeve van gewenste ruimtelijke ontwikkelingen) de gemeente vroegtijdig gronden weet te verwerven. Hierdoor kan de gemeente, als gevolg van de verdere actieve BIE’s, winst maken. In zulke gevallen kan de gemeente die winst toevoegen aan haar eigen reserves (en op een later moment eventueel inzetten voor de verevening van verliesgevende projecten). De gemeente ziet ook niet per definitie af van (vroegtijdige) verwerving als dat tot verliezen lijdt. Immers, dat laatste is soms onvermijdelijk, bijvoorbeeld in gevallen waarin de gemeente een binnenstedelijke herontwikkeling belangrijk vindt en private partijen de verliezen op de BIE niet willen dragen of met de gemeente willen delen.

Voor beide vormen van verwerving geldt uiteraard dat dit weloverwogen moet worden gedaan. Voor de planmatige verwervingen heeft die afweging reeds plaatsgevonden en vinden de verwervingen binnen dat kader plaats. Voor de strategische verwervingen is een dergelijk kader nog niet beschikbaar. Bij beslissing tot het al dan niet strategisch verwerven wordt rekening gehouden met de volgende punten:

  • Ruimtelijk belang: is het echt noodzakelijk voor de ruimtelijke ontwikkeling dat de gemeente in een vroegtijdig stadium gronden verwerft?

  • De termijn: wanneer is de verwachting dat het te verwerven gebied daadwerkelijk in ontwikkeling wordt genomen en binnen welke termijn wenst de gemeente een ontwikkeling gerealiseerd te hebben?

  • Afbreukrisico: wat is het risico dat de potentiële ontwikkeling gewijzigd wordt, vertraagd wordt of zelfs niet doorgaat?

  • De aankoopprijs en mogelijke (plan)kosten: bij een hoge verwervingsprijs bestaat er al snel een fors financieel risico, bij een lagere prijs is dit risico vanzelfsprekend lager. Hier wordt ook het risico op noodzakelijke afwaardering op grond van het BBV in betrokken.

Beleidslijn: Strategische verwervingen

Strategische verwervingen vinden weloverwogen plaats, waarbij aan de hand van inputfactoren uit het afwegingskader een strategische verwerving wordt getoetst en verantwoord.

Om verwervingen uit te kunnen voeren zijn financiële middelen nodig. Voor planmatige verwervingen komen die middelen uit de BIE. Voor strategische verwervingen is dit niet het geval, omdat hierbij per definitie nog geen BIE vastgesteld is.

Bij het verwerven van objecten kan het soms nodig zijn snel en slagvaardig te handelen indien zich concrete kansen voordoen. Een strategisch verwervingsbudget en mandaat waarmee het college die verwervingen kan verrichten, kan dan uitkomst bieden. Een dergelijk budget is wenselijk om ook te kunnen verwerven zonder dat er al een BIE of planologisch kader is vastgesteld. Het gaat dan om kansen die op de markt komen en waarmee gemeentelijke ambities gerealiseerd kunnen worden. Om die reden werken veel gemeenten met strategische verwervingsbudgetten.

Voor strategische verwervingen is het college gemachtigd tot € 500.000 te besteden waarbij de waarde van de voorgenomen verwerving(en) is gebaseerd op een taxatie.

Indien de bovenstaande bedragen worden overschreden, dan wordt in de betreffende koopovereenkomst een opschortende of ontbindende voorwaarde opgenomen, waarbij als voorwaarde geldt dat de raad bij de eerstvolgende raadsvergadering instemt met de verwerving. Dit betekent ook dat als een verkoper/eigenaar een dergelijke voorwaarde niet wenst overeen te komen, dat de aankoopkans niet benut kan worden.

Beleidslijn: Strategische verwervingsbudget

De raad stelt een budget voor strategische verwervingen beschikbaar van € 500.000 waarbij de waarde van de voorgenomen verwervingen is gebaseerd op een taxatie.

Voor aankopen boven dit budget voor strategische verwervingen wordt in de koopovereenkomst een opschortende of ontbindende voorwaarde opgenomen, waarbij als voorwaarde geldt dat de Raad bij de eerstvolgende raadsvergadering instemt met de verwerving. Voor aankopen binnen de budgetten wordt de raad geïnformeerd. Dit vindt via de P&C-cyclus, in principe bij de jaarrekening plaats.

Er zijn enkele instrumenten waarmee planmatige dan wel strategische verwervingen plaats kunnen vinden. Hieronder worden deze instrumenten toegelicht. Om ongeoorloofde staatssteun te voorkomen geldt voor alle manieren van verwerving het uitgangspunt dat de waarde van de gronden getaxeerd wordt door een onafhankelijke taxateur. De instrumenten die onderscheiden worden ten behoeve van verwervingen zijn:

  • Minnelijke verwerving;

  • Voorkeursrecht gemeenten;

  • Onteigening;

  • Stedelijke kavelruil.

Ad 1. Minnelijke verwerving

Er is sprake van het doen van een minnelijke aankoop indien de gemeente met een eigenaar op vrijwillige basis overeenstemming bereikt over de voorwaarden voor een eigendomsoverdracht naar de gemeente. Dit kan zowel een planmatige als een strategische verwerving betreffen. Bij een planmatige verwerving heeft de gemeenteraad vooraf op enige wijze (visie/beleidsvoornemen/ college- c.q. raadsprogramma) aangegeven dat er een ontwikkeling (op termijn) kan en mag plaatsvinden. Indien de gemeenteraad nog niets heeft aangegeven, dan is er sprake van een strategische aankoop.

Tot de minnelijke aankopen behoren ook de overeenkomsten met marktpartijen, waarbij de gemeente het eigendom van de marktpartijen overneemt en de marktpartijen uit de exploitatie een hoeveelheid grond kunnen verwerven voor de realisering van een vooraf afgesproken aantal opstallen.

Beleidslijn: Minnelijke verwervingen

Uitgangspunt is om bij verwervingen op minnelijke basis overeenstemming te bereiken over de prijs en overige voorwaarden van overdracht van gronden en/of opstallen, ter vermijding van het doorlopen van een onteigeningsprocedure.

Ad 2. Voorkeursrecht gemeenten

Het vestigen van een voorkeursrecht geeft aan de gemeente het eerste recht van koop. Besluit een eigenaar tot verkoop dan moet de eigenaar de grond (al dan niet met opstallen) eerst aan de gemeente aanbieden en kan de eigenaar dus niet direct de grondmarkt op. De gemeente beslist of zij de grond al dan niet wil kopen. Met dit instrument verstevigt de gemeente haar regierol, haar positie op de grondmarkt en gaat de gemeente grondspeculatie en grondversnippering tegen. De gemeente kan met de grond die ze zo verkrijgt, publieke doelen en ruimtelijke plannen uitvoeren. Dit instrument is effectief gebleken in het bereiken van sectorale doelstellingen met een ruimtelijke component. De gemeente kan alleen een voorkeursrecht vestigen op gronden waaraan een niet-agrarische functie is toegedacht of toegedeeld en waarvan het huidige gebruik afwijkt van die toegedachte of toegedeelde functie.

Beleidslijn: Voorkeursrecht

De gemeente kan het instrument ‘voorkeursrecht’ inzetten voor verwervingen op locaties waarvoor de gemeente kiest voor een actieve grondpolitiek.

Ad 3. Onteigening

Een onteigening is de grootste inbreuk op het eigendomsrecht. De Omgevingswet biedt de gemeente de mogelijkheid om een eigenaar zijn eigendomsrecht te ontnemen. Vanwege die vergaande inbreuk is er een zeer zorgvuldige procedure in de Omgevingswet vastgelegd.

Uitgangspunt voor de gemeente is dat het voornemen tot onteigening vooraf wordt getoetst aan de wettelijke criteria van de aanwezigheid van:

  • Een belang van het ontwikkelen, gebruiken of beheren van de fysieke leefomgeving;

  • Noodzaak;

  • Urgentie.

Steeds zal eerst worden geprobeerd het eigendom minnelijk te verwerven. Volgens het onteigeningsrecht wordt een beroep op zelfrealisatie formeel pas getoetst als de onteigeningsprocedure eenmaal loopt. Vooruitlopend daarop probeert de gemeente evenwel een inschatting te maken of er in die procedure terecht een beroep op zelfrealisatie gedaan zal kunnen worden. De gemeente beoordeelt dan of een eigenaar bereid is de nieuwe bestemming zelf te realiseren en kan aantonen zelf in staat te zijn om de nieuwe bestemming te realiseren, alles volgens de vorm inclusief de beoogde realisatietermijn van planuitvoering die de gemeente in het publieke belang gewenst vindt.

Beleidslijn: Onteigening

De gemeente houdt het instrument ‘onteigening’ achter de hand voor uitzonderingssituaties als minnelijke verwerving niet slaagt. Onteigening geldt als het laatste middel om gronden in eigendom te krijgen.

Ad 4. Stedelijke kavelruil

Stedelijke kavelruil betreft de ruil van gronden tussen eigenaren en wordt vaak gebruikt in combinatie met het verleggen van de kavelgrenzen. Hierdoor kunnen er bijvoorbeeld meer functionele kavelvormen ontstaan met het doel om toekomstige ruimtelijke ontwikkelingen (bijvoorbeeld een nieuwe ontsluiting) mogelijk te maken of de ruimte optimaal te benutten.

Situaties waarin het gebruik maken van stedelijke kavelruil mogelijk is zijn bijvoorbeeld:

  • Wanneer huidige kavelindeling een belemmering vormt om de gewenste bebouwing te verwezenlijken;

  • Wanneer ruil van gebouwen nodig is om verouderde gebieden of gebieden met leegstand een nieuwe toekomst te geven;

  • Wanneer uitruil tussen stedelijk- en landelijk gebied nodig is om leegstand van agrarische bedrijfsgebouwen te voorkomen.

In deze regeling is het mogelijk om meerdere ruiltransacties samen te brengen in één overeenkomst.

De kavelruilovereenkomst heeft een zakelijke werking door inschrijving ervan in de openbare registers. Dit houdt dan in dat de nieuwe eigenaren van een onroerende zaak aan de overeenkomst gebonden zijn. Het beschermt ook de andere partijen tegen de overdracht van een zaak door een van de deelnemende partijen aan een derde, in de periode voordat de kavelruilakte bij de notaris is gepasseerd. En het beschermt tegen de situatie waarin achteraf komt vast te staan dat één of meer van de partijen bij de overeenkomst geen eigenaar waren. Hierbij zijn situaties denkbaar waarin de uit te ruilen gronden geen gelijke grondwaarde hebben. Bepaling van de grondwaardes gebeurt in dergelijke gevallen op basis van een onafhankelijke taxatie.

Beleidslijn: Stedelijke kavelruil

De gemeente maakt gebruik van stedelijke kavelruil als dit ruimtelijk, financieel en fiscaal een efficiëntere werkwijze oplevert en/of dit bijdraagt aan de gemeentelijke ambities op het gebied van ontwikkelingen.

3.1.2 Tijdelijk beheer

Voor actief grondbeleid verworven gronden (al dan niet met daarop staande gebouwen) moeten tijdelijk worden beheerd totdat de beoogde ontwikkeling daadwerkelijk plaatsvindt.

Het beheer van aangekochte gronden en panden vangt aan op het tijdstip van koop en loopt tot aan het moment waarop een aanvang wordt gemaakt met het bouwrijp maken van het desbetreffende gebied.

Uitgangspunt is om het beheer zoveel mogelijk op een commercieel verantwoorde wijze te voeren met als doel financiële risico’s te beperken. Voorwaarde daarbij is dat een commercieel beheer in juridisch opzicht geen belemmering mag vormen voor de uitvoering van de voorgenomen ontwikkelingen.

Sommige percelen kunnen voor verpachting (landbouwdoelen) in aanmerking komen.

Bebouwde percelen kunnen in aanmerking komen voor verhuur. Bij verhuur kan er een bedrag worden gerekend dat meer omvat dan alleen de kostenvergoeding. Uitgangspunt is dat de percelen of panden op de door de gemeente gewenste momenten beschikbaar komen voor de beoogde ontwikkeling.

Om de risico’s van tijdelijk beheer te beperken wordt per exploitatiegebied naar het mogelijke beheer gekeken. De uitvoering van de voorgenomen ontwikkeling is daarbij het uitgangspunt. De kosten van beheer worden vervolgens ten laste gebracht van de BIE die voor het desbetreffende gebied geldt. En de opbrengsten van het tijdelijk beheer komen daaraan ten goede.

Beleidslijn: Tijdelijk beheer

Om de risico’s van tijdelijk beheer te beperken wordt per (exploitatie)gebied de in dat geval beste wijze van beheer bepaald.

3.1.3 Uitgifte

In het kader van de beoogde ontwikkeling zullen gronden op enig moment worden uitgegeven aan de uiteindelijke gebruikers. Bij het uitgeven van gronden wordt gehandeld conform de eisen van het gelijkheidsbeginsel. Dit houdt in dat voldoende mededingingsruimte geboden wordt aan potentiële gegadigden bij de uitgifte van grond, zoals voorgeschreven in het eerder genoemde Didam-arrest. Gemeente Stein maakt (voorgenomen) gronduitgiften van onroerende zaken bekend via: www.gemeentestein.nl/grond-in-stein.

Die uitgifte kan op verschillende wijzen plaatsvinden:

  • uitgifte in eigendom (verkoop);

  • uitgifte in erfpacht;

  • recht van opstal;

  • collectief particulier opdrachtgeverschap.

Ad 1. Uitgifte in eigendom (verkoop)

De meest gebruikelijke vorm van gronduitgifte is verkoop van de grond en eventuele opstallen aan de koper. Het volledig eigendomsrecht wordt daarmee overgedragen. Als de gemeente de eigendom van een perceel overdraagt, kan zij nog maar beperkt invloed houden op het gebruik daarvan. Als het gaat om uitgifte van kavels bestemd voor woningbouw kunnen privaatrechtelijke afspraken worden gemaakt over bijvoorbeeld zelfbewoning en antispeculatie. Met kopers van kavels met een andere bestemming kunnen op maat privaatrechtelijke afspraken worden gemaakt. Voor alle categorieën van gebruik gelden overigens de publiekrechtelijke instrumenten voor inrichting en bebouwing. Met betrekking de verkoop van kavels worden de kaders van het Didam-arrest in acht genomen (zie hoofdstuk 1.2 en Bijlage 2). Daarnaast is het mogelijk om gronden te verkopen binnen een van de PPS-constructies, zoals binnen een bouwclaim of in binnen een concessie (zie Bijlage 1).

Uitgifte van gronden in eigendom kan ook in het kader van Collectief Particulier Opdrachtgeverschap (CPO) plaatsvinden. Van CPO is sprake als een groep particulieren een bouwlocatie verwerft en gezamenlijk in eigen beheer met zelf gekozen partners, zonder winstoogmerk, een woningbouwproject ontwikkelt en realiseert. Zelfrealisatie en woningbouw in eigen beheer kennen als voordeel dat over het algemeen een hoge kwaliteit wordt gewaarborgd. Bewoners hebben daarbij in het algemeen meer invloed en zeggenschap. Daarnaast kunnen er schaalvoordelen optreden die de kosten drukken. Het geven van gelegenheid tot het bereiken van dergelijke effecten is dan ook het uitgangspunt voor het gemeentelijk beleid. Gemeentelijk geldt als beleidslijn dat gronden in beginsel alleen aan particuliere individuen worden uitgegeven in eigendom en niet aan een vereniging of stichting.

In paragraaf 3.1.5 wordt ingegaan op de gehanteerde grondprijzen bij uitgifte in eigendom.

Beleidslijn: Uitgifte in eigendom

Bij gronduitgifte is verkoop het uitgangspunt. Het volledig eigendom wordt daarmee overgedragen. Verkoop van grond vindt plaats tegen marktconforme prijzen en conform de huidige wet- en regelgeving. Dit kan ook in de vorm van een CPO waarbij geldt dat gronden in beginsel in eigendom worden uitgegeven aan particulieren individuen. Ten behoeve van het stimuleren van de bouw van starterswoningen, kan het college afwijken van het uitgangspunt van marktconforme prijzen. Het college kan hiervoor lagere grondprijzen hanteren. Dit dient wel binnen de wettelijke kaders te gebeuren. Hierbij kan bijvoorbeeld gedacht worden aan de directe verkoop van kavels aan starters. In dergelijke gevallen wordt te allen tijde gebruik gemaakt van een zelfbewoningsplicht en een anti-speculatiebeding in de koopovereenkomsten.

Ad 2. Uitgifte in erfpacht

Bij het recht van erfpacht geeft de gemeente een gebruiksrecht van de grond uit, met eventueel de opstallen. Het zogeheten bloot eigendom van de grond blijft in handen van de gemeente. De erfpachter heeft het volledige genotsrecht over de onroerende zaak. De erfpachter betaalt hiervoor gedurende de duur van het erfpachtcontract een vergoeding (canon). Dit is een percentage van de grondwaarde. Periodiek kan de te betalen erfpachtcanon worden herzien, dit kan zowel het percentage als de grondwaarde zelf betreffen. Uitgifte in erfpacht biedt meer sturingsmogelijkheden dan uitgifte in eigendom, immers het bloot eigendom blijft in handen van de gemeente. Bij bijzondere marktomstandigheden kan het relevant worden om te kiezen voor uitgifte in erfpacht of daartoe de mogelijkheid te bieden. Een voorbeeld hiervan is de focus op tijdelijke woningbouw (al dan niet voor starters/jongeren). Voor het beheren van erfpachtcontracten is ambtelijke capaciteit en gedegen kennis nodig.

Ad 3. Recht van opstal

Het vestigen van een recht van opstal wordt bijvoorbeeld gebruikt bij de plaatsing van zendmasten of laadpalen. Het is een beperkt zakelijk recht om in, op of boven een onroerende zaak van een ander gebouwen, werken of beplantingen in eigendom te hebben. Er ontstaat een juridische scheiding tussen de ondergrond en hetgeen erop is gebouwd. Indien een opstalrecht overeen wordt gekomen, geldt daarbij een marktconforme retributie (eveneens te berekenen middels een percentage van de grondwaarde).

Beleidslijn: Uitgifte in erfpacht en/of vestigen recht van opstal

Gronden voor gebiedsontwikkelingen worden in beginsel beperkt in erfpacht en/of opstal uitgegeven. Indien zich een specifieke situatie voordoet waarin het wenselijk is dan kunnen gronden in erfpacht uitgegeven worden of kan een opstalrecht worden gevestigd.

3.1.4 Aandachtspunten bij uitgifte en beheer

Wetgeving en jurisprudentie noodzaakt tot de inachtneming van de volgende aandachtspunten bij de uitgifte en het in beheer geven van onroerende zaken, zoals:

  • Algemene beginselen van behoorlijk bestuur, zoals het gelijkheidsbeginsel (in verband met de ‘Didamjurisprudentie’);

  • Staatssteun & Wet markt en overheid;

  • Aanbestedingsregels.

De juridische kaders waarbinnen gehandeld wordt worden in bijlage 2 toegelicht.

3.1.5 Grondprijsbeleid

De uitgifte van bouwgrond geschiedt door middel van een verkoopovereenkomst. Daarin regelt de gemeente tegen welke prijs, onder welke voorwaarden en met welke bestemming zij de grond aan een particulier of een marktpartij wenst te verkopen. Voor de bepaling van de prijs voor bouwgrond zijn tientallen methoden ontwikkeld die aangeven welk een bijzonder karakter de

vastgoedmarkt heeft. De meest gebruikelijke methodes zijn:

  • Comparatieve methode

    Deze methode is gebaseerd op het vergelijken per object, regio of provincie van de prijs van grond met eenzelfde bestemming en dezelfde bebouwingsmogelijkheden.

  • Residuele waarde methode

    Bij het toepassen van deze methode wordt de grondprijs gelijk gesteld aan het verschil tussen de commerciële waarde van het desbetreffende vastgoed en alle bouw- en bijkomende kosten.

  • Grondquote methode

    Deze methode stelt de grondprijs op grond van ervaringsregels gelijk aan een percentage van de commerciële prijs van het desbetreffende vastgoed.

Uitgangspunt voor de gemeente is een functionele en (waar mogelijk) marktconforme grondprijspolitiek. De waarde van de grond is direct gerelateerd aan de daarop te realiseren functie en wordt bepaald aan de hand van marktconforme prijzen. Uitzonderingen zijn hierop mogelijk. Een voorbeeld daarvan is de kavelprijs voor sociale huurwoningen en de eerdergenoemde kavels voor starterswoningen.

Als nadere uitwerking van de nota grondbeleid stelt gemeente Stein een periodiek te actualiseren grondprijsbrief op. Grondprijzen worden in beginsel bepaald door middel van de residuele en de comparatieve methode. De Grondprijsbrief wordt vastgesteld door het college (zie paragraaf 5.1).

Beleidslijn: Grondprijzen

Per grondverkoop vormt de grondprijsbrief de basis voor het bepalen van de grondprijzen. In de gevallen waarin de grondprijsbrief niet afdoende is voor het bepalen van de grondprijs, wordt een taxatie als onderbouwing gehanteerd. De grondprijsbrief wordt periodiek geactualiseerd.

3.2 Instrumenten faciliterend grondbeleid

3.2.1 Kostenverhaal

Zodra ontwikkelingen plaatsvinden waarbij de gemeente geen gronden in eigendom heeft of wenst te hebben, dienen de gemeentelijke kosten op een andere manier gedekt te worden. Als het gaat om kostenverhaalsplichtige bouwactiviteiten, is de gemeente verplicht de gemaakte kosten op private partijen te verhalen. Het zogeheten kostenverhaal kan privaat- en publiekrechtelijk plaatsvinden. Ten behoeve van het kostenverhaal stelt de gemeente een afzonderlijke Nota kostenverhaal en financiële bijdragen op.

Ad 1. Privaatrechtelijke route

De gemeente en private partij sluiten vóór het vaststellen van een wijziging van het Omgevingsplan, dan wel voor het verlenen van een vergunning voor buitenplanse omgevingsplanactiviteit (hierna: BOPA), een overeenkomst waarin het kostenverhaal is vastgelegd en verzekerd: de zogeheten anterieure overeenkomst. Een posterieure overeenkomst is ook mogelijk, maar die dient dan te voldoen aan de dan vastgestelde kostenverhaalsregels of kostenverhaalsvoorschriften (zie hierna). Anterieur bestaat er meer vrijheid. Uitgangspunt is dat, waar van toepassing en mogelijk, het kostenverhaal privaatrechtelijk wordt overeengekomen in een anterieure overeenkomst. Overigens kan bij het bepalen van de kostenbijdrage in een anterieure overeenkomst een kostenverhaalsberekening conform de publiekrechtelijke route dienen als schaduwberekening.

Ad 2. Publiekrechtelijke route

Hiervoor biedt de Omgevingswet in Afdeling 13.6 een regeling. Indien het kostenverhaal nog niet verzekerd is, is de gemeente verplicht bij het vaststellen van een ruimtelijk besluit, waarmee de activiteit (het bouwplan) planologisch mogelijk wordt gemaakt, het kostenverhaal te regelen. In dat geval stelt de gemeenteraad bij de wijziging van het Omgevingsplan of bij het verlenen van de vergunning voor een BOPA kostenverhaalsregels of -voorschriften vast voor de locatie waar het bouwplan mogelijk wordt gemaakt. Daarbij heeft de gemeenteraad bij het omgevingsplan de keuze uit twee soorten kostenverhaalsregels: voor integrale ontwikkeling en voor organische ontwikkeling. Organische ontwikkeling is aan de orde als er nog veel onzekerheden zijn over het tijdpad, programma en investeringen. Bij een integraal kostenverhaal (met tijdvak) is er al nader duidelijkheid over tijdpad, programma en investeringen. Bij integrale ontwikkeling worden alle kosten verrekend en wordt er binnenplans verevend. Dat wil zeggen dat het tekort van verliesgevende bouwplannen aangevuld wordt vanuit de winstgevende bouwplannen. Bij de organische ontwikkeling (zonder tijdvak) worden alleen de kosten van het openbaar gebied verrekend, en vindt er geen verevening plaats van een verlies.

Als het besluit waarin het bouwplan mogelijk wordt gemaakt een omgevingsvergunning voor een BOPA is, nemen burgemeester en wethouders in de vergunning kostenverhaalsvoorschriften op. Voordat een initiatiefnemer mag gaan bouwen, moet hij een kostenverhaalsbeschikking aanvragen. In die beschikking leggen burgemeester en wethouders het bedrag vast dat de aanvrager moet betalen. Na betaling mag de bouw pas starten.

3.2.2 Financiële bijdragen

Bij het ontwikkelen van gebieden maakt de gemeente doorgaans meer kosten dan het via het kostenverhaal kan verhalen. Om deze kosten toch te kunnen dekken, is het mogelijk financiële bijdragen te vragen bij het verlenen van medewerking aan private partijen. De Omgevingswet maakt onderscheid tussen vrijwillige en afdwingbare financiële bijdragen. Bij financiële bijdragen levert de initiatiefnemer een bijdrage aan kosten die géén onderdeel uitmaken van het regulier kostenverhaal, maar wel bijdragen aan de kwaliteit van een gebied. Daarnaast bestaat de afdwingbare financiële bijdrage. Dit betreffen bijdragen binnen zes kostencategorieën die afdwingbaar bij ontwikkelaars in rekening kunnen worden gebracht.

Beleidslijn: Kostenverhaal en financiële bijdragen

  • Uitgangspunt is dat, waar mogelijk, het kostenverhaal privaatrechtelijk wordt overeengekomen in een anterieure overeenkomst.

  • Indien nodig worden kostenverhaalsregels opgenomen in het omgevingsplan.

  • Ten behoeve van de plicht tot kostenverhaal wordt een Nota kostenverhaal en financiële bijdragen opgesteld. Hierin wordt nader ingegaan op het gemeentelijke kostenverhaal.

3.2.3 Nadeelcompensatie

Door omgevingsplanwijzigingen kunnen omwonenden nadeel ondervinden dat zich vertaalt in financiële schade. In sommige gevallen bestaat er dan recht op compensatie daarvan. De Omgevingswet regelt dit in het gedeelte over nadeelcompensatie. Dit is een aspect dat dient te worden meegewogen, met name bij herontwikkelings- en inbreidingsprojecten. Het nadeel kan op voorhand inzichtelijk worden gemaakt door het opstellen van een schaderisicoanalyse.

Als uitgangspunt geldt dat, als private partijen tot ontwikkeling over willen gaan en om planologische medewerking van de gemeente vragen, een schaderisicoanalyse wordt opgesteld voor rekening van de betreffende private partij. De kosten van eventueel optredende schade worden contractueel verhaald op de betreffende private partij.

Beleidslijn: Nadeelcompensatie

Schade van derden door een planologische wijziging door de gemeente worden contractueel verhaald op degene die om de wijziging verzocht.

3.2.4 Regels in het omgevingsplan

Per wijziging van het omgevingsplan voor een ontwikkellocatie wijzigt de gemeente de toedeling van functies aan locaties zodanig dat dit op een evenwichtige manier gebeurt in het belang van de fysieke leefomgeving. Overeenkomstig de Omgevingswet gebeurt dit met als doel:

  • Het bereiken en in stand houden van een veilige en gezonde fysieke leefomgeving en een goede omgevingskwaliteit, ook vanwege de intrinsieke waarde van de natuur, en;

  • Doelmatig beheren en gebruiken en ontwikkelen van de fysieke leefomgeving ter vervulling van maatschappelijke behoeften.

Als een locatie niet wordt ontwikkeld via de wijziging van het omgevingsplan, maar via een vergunning voor een BOPA geldt hetzelfde, alleen worden dan geen algemeen geldende regels vastgesteld, maar wordt de inhoud ervan via voorschriften hierover aan de omgevingsvergunning verbonden.

De regie op de ontwikkeling van de locatie verloopt via de regels voor de functies die de gemeente in het omgevingsplan toedeelt aan de locaties.

Omdat de gemeente zich, ook bij faciliterend grondbeleid, beschouwt als de instantie die bevoegd en aangewezen is om te functioneren in het belang van de fysieke leefomgeving, is het uitgangspunt dat de gemeente op de voormelde doelen stuurt bij het planologisch toestaan van ontwikkelingen op bouwlocaties en op de invulling daarvan op basis van vastgesteld gemeentelijk beleid voor deze doelen.

Dat heeft allereerst betrekking op:

  • de keuze van de functies: één functie, of een mix van functies (wonen, werken, detailhandel, horeca, maatschappelijke voorzieningen, etc.);

  • gebouwen en gebruik (zoals aantallen, hoogte en omvang van gebouwen).

Het kan in de tweede plaats ook betrekking hebben op:

  • het klimaatadaptief, duurzaam en circulair ontwikkelen;

  • de soort openbare voorzieningen, de situering en de kwaliteit van die voorzieningen;

  • de volgorde van ontwikkelen en de periode(n) waarin ontwikkeld mag worden;

  • het bouwrijp maken van gronden (ophogen, egaliseren, drainage, en dergelijken);

  • het stellen van regels over specifieke woningbouwcategorieën, namelijk sociale huur-, middeldure huur-, sociale koopwoningen en de uitgifte van kavels in particulier opdrachtgeverschap.

Beleidslijn: Regels in omgevingsplan

Per ontwikkellocatie stuurt de gemeente op de invulling van de locatie, waarbij gebruik wordt gemaakt van de mogelijkheden via besluiten tot wijziging van het omgevingsplan dan wel via vergunningen voor een BOPA.

Indien de gemeente er in slaagt om vooruitlopend op de start van een ruimtelijke procedure overeenstemming te bereiken met een grondeigenaar over o.a. kostenverhaal, dan zijn hiervoor regels in het Omgevingsplan niet nodig. In principe streeft de gemeente naar het bereiken van overeenstemming op vrijwillige basis door het sluiten van een anterieure overeenkomst. Als dit niet mogelijk blijkt en de gemeente wenst de ruimtelijke procedure toch te starten, dan zal worden gekozen voor kostenverhaalsregels in het Omgevingsplan of voorschriften ten behoeve van de BOPA.

Beleidslijn: Anterieure overeenkomst

De gemeente streeft naar het bereiken van overeenstemming op vrijwillige basis door het sluiten van een anterieure overeenkomst. Indien dit niet mogelijk blijkt, bijvoorbeeld omdat wettelijke termijnen tekort blijken, dan zullen regels of voorschriften in respectievelijk het Omgevingsplan of de BOPA worden opgenomen.

4 Financiële aspecten: beheersing & verantwoording

Door de keuze voor situationeel grondbeleid kan het zijn dat de gemeente zelf de grondexploitatie voert. In die gevallen kiest gemeente Stein voor een actieve rol. In andere gevallen heeft de gemeente een faciliterende rol. Beide vormen hebben hun eigen financiële gevolgen voor de gemeente. In dit hoofdstuk wordt ingegaan op de vraag hoe een en ander financieel beheersbaar blijft en hoe hierover verantwoord wordt door de gemeente. Omdat actieve grondexploitaties over het algemeen grotere investeringen en een groter risicoprofiel kennen, ligt de nadruk in dit hoofdstuk op dit type gebiedsontwikkelingen.

4.1 Waardering en verslaglegging

4.1.1 Gemeentelijke grondexploitaties: Bouwgrond In Exploitatie (BIE)

Binnen de gemeente zijn verschillende gebiedsontwikkelingen in uitvoering. Daar waar dit op gemeentelijk grondeigendom plaatsvindt, geldt dat een grondexploitatie (BIE) is vastgesteld. Op basis van de BIE (inclusief begroting) vindt verantwoording en financiële bewaking plaats. Ook als de gemeente een faciliterende rol heeft, kan het zijn dat zij kosten maakt. Deze kosten worden gedekt door het plegen van kostenverhaal. In die gevallen is sprake van een faciliterende grondexploitatie.

Onze (actieve) BIE’s voldoen in algemene zin aan de zogeheten stellige uitspraken uit de “Notitie Grondbeleid in begroting en jaarstukken” van de commissie BBV. Dit betekent onder andere dat:

  • Een BIE kan en mag enkel kosten- en opbrengstensoorten en elementen bevatten die op de kostensoortenlijst staan, zoals:

    • o

      Verwerving

    • o

      Tijdelijk beheer

    • o

      Bouwrijp maken

    • o

      Woonrijp maken

    • o

      Planontwikkeling

    • o

      Overige kosten

    • o

      Grondopbrengsten en overige opbrengsten (subsidies en bijdragen)

    • o

      Rente en kosten- en opbrengstenstijging

  • De looptijd van een BIE in beginsel maximaal 10 jaar is. In het geval dat een gebiedsontwikkeling een langere looptijd heeft, worden extra risicobeperkende maatregelen genomen;

  • De grondexploitatiebegroting van een BIE moet jaarlijks herzien worden inclusief een verschillenverklaring. Dit vindt in principe bij de jaarrekening plaats via de reguliere P&C-documenten;

  • De kosten die mogen worden toegerekend aan een BIE worden hier in principe ook aan toegerekend;

  • Er risico- en gevoeligheidsanalyses worden uitgevoerd om de robuustheid van grondexploitatiebegrotingen te toetsen (zie volgende paragraaf);

  • De ambtelijke uren gerelateerd aan de BIE consequent worden geschreven op de projecten.

Beleidslijn: Grondexploitaties (BIE)

  • Het vaststellen van een BIE is een bevoegdheid van de gemeenteraad. Met het vaststellen ervan wordt het mandaat afgegeven voor de uitvoering van de werkzaamheden die in de BIE begroot zijn.

  • Een BIE voldoet aan de regels uit de meest actuele Notitie Grondbeleid van de commissie BBV, zoals de jaarlijkse actualisatieplicht.

  • Het college stelt de geactualiseerde grondexploitatiebegroting van de BIE vast en legt verantwoording af. Dit vindt in principe plaats via de jaarrekening.

  • In het geval dat er sprake is van planinhoudelijke wijzigingen die leiden tot een financieel effect of van autonome financiële wijzigingen voor zover het financiële effect uitgaat boven het bedrag zoals dat in de risicoparagraaf van die grondexploitatie is opgenomen, zal de grondexploitatie door de raad opnieuw worden vastgesteld.

Reserve Grondexploitaties

BIE’s gaan gepaard met grote financiële stromen en risico’s. Reserves en voorzieningen om risico’s en verlieslatende plannen te dekken zijn daarom een belangrijk onderdeel in de totale beheersing van BIE’s. Door een separate reserve voor BIE’s in te stellen, kan de financiële huishouding van de BIE’s worden gescheiden van de overige gemeentelijke financiën. Alle financiële consequenties van de activiteiten binnen de grondbedrijfsfunctie worden met elkaar in verband gebracht en vertaald in een meerjarige staat van reserves en voorzieningen. Gemeente Stein kiest er daarom voor een Reserve Grondexploitaties in te stellen.

Uitgangspunt is dat binnen de grondbedrijfsfunctie alle mogelijke financiële tegenvallers en negatieve resultaten primair worden gedekt door de reserve. De Reserve Grondexploitaties kan en mag daarom niet negatief zijn. Door het instellen van een separate Reserve Grondexploitaties, kan het weerstandsvermogen van de Algemene Reserve constanter blijven. De Reserve Grondexploitaties wordt gevoed door:

  • Tussentijdse winstnemingen;

  • De positieve saldi van af te sluiten BIE’s;

  • Afdrachten van de Algemene Reserve bij een tekort aan middelen in de Reserve Grondexploitaties.

Een ‘gesloten systeem’

Uitgangspunt is dat het grondbedrijf zoveel mogelijk functioneert als een gesloten systeem. Dat wil zeggen dat alle mee- en tegenvallers, risico’s en kansen zoveel mogelijk worden verwerkt en opgevangen binnen alle lopende BIE’s en de eigen reserve. Na de eerste storting wordt er zo min mogelijk beroep gedaan op de algemene middelen van de gemeente. Om dit ‘gesloten systeem’ te kunnen waarborgen gaat de gemeente Stein met een afzonderlijk weerstandsvermogen voor het grondbedrijf werken, waarbij het gewenste weerstandsvermogen bij voorkeur meer dan 100% is.

Weerstandsvermogen

Jaarlijks wordt gekeken naar de risico’s die de gemeente loopt in projecten (bijvoorbeeld duurdere grondaankoop, langere verkooptermijn, lagere grondprijzen, hogere prijzen voor bouw- en woonrijp maken van plannen etc.). Deze risico’s worden gewogen en voor alle projecten bij elkaar opgeteld.

Deze ‘risicoreservering’ is normaliter niet nodig, maar wordt op basis van de meest recente inzichten beschikbaar gehouden. Door dit bedrag af te zetten tegen het bedrag van de reserve in het grondbedrijf, ontstaat het weerstandsvermogen. Bij een weerstandsvermogen van 100% (een solvabiliteitsratio van 1,0) worden de risico’s van de huidige projecten, indien die ook daadwerkelijk optreden, afgedekt binnen het gesloten systeem van het grondbedrijf.

Dit ‘gesloten systeem’ werkt uiteraard alleen goed als er ook voldoende winstgevende projecten zijn.

Bij ieder voornemen tot het verwerven van onroerend goed dient de gemeente af te wegen wat het belang is vanuit de gemeentelijke ambities en het (mogelijke) effect op het weerstandsvermogen. Wanneer vroeg in het planproces verwervingen plaatsvinden, zijn de aankoopbedragen gemiddeld lager dan in een later stadium. Maar in een vroege planfase zijn er vaak meer en grotere risico’s. Deze afwegingen zijn daarom ook van belang in relatie tot het weerstandsvermogen van het grondbedrijf. Bij een gezond weerstandsvermogen kunnen meer risico’s genomen worden dan bij een laag weerstandsniveau.

Het weerstandsvermogen en de omvang van de Reserve Grondexploitaties

De omvang van de Reserve Grondexploitaties wordt gerelateerd aan de omvang van de BIE’s en de risico’s binnen die BIE’s. Veel BIE’s en grote risico’s rechtvaardigen een grotere omvang van de reserve dan wanneer het aantal BIE’s en risico’s beperkt is. De maximale omvang van de Reserve Grondexploitaties beweegt mee met de risico’s van de BIE’s. Omdat er altijd risico’s kunnen zijn die niet geïdentificeerd zijn bij het bepalen van de benodigde omvang van de Reserve Grondexploitaties, wordt op het geïdentificeerde risicoprofiel een buffer gehanteerd van 20%. De omvang van de Reserve Grondexploitaties wordt daarmee bepaalt op 120% van de netto-omvang van de geïdentificeerde risico’s.

Zodra de reserve boven de benodigde 120% uitstijgt, wordt het overschot teruggestort naar de Algemene Reserve. Indien de Reserve Grondexploitaties beneden de 100% komt wordt er aanvullend een bedrag uit de Algemene Reserve onttrokken. Hiermee wordt voorkomen dat het aantal administratieve handelingen groeit zodra niet-geïdentificeerde risico’s optreden.

Beleidslijn: Reserve Grondexploitaties

De Reserve Grondexploitaties fungeert als gesloten systeem en dient om risico’s omtrent BIE’s op te kunnen vangen. De Reserve Grondexploitaties kent een minimale omvang van 100% van het netto-risicoprofiel op de BIE’s en een maximale omvang van 120% van het netto-risicoprofiel op de BIE’s.

Afdracht naar reserve kostenverhaal en financiële bijdragen

Kosten en financiële bijdragen (zie hoofdstuk 3.2.1 en 3.2.2) die worden verhaald op derden moeten ook in rekening worden gebracht aan rendabele gemeentelijke projecten. Op basis van de huidige regels voor de jaarrekening mogen die afdrachten pas worden geboekt bij afsluiting van de BIE’s. Wanneer sprake is van een weerstandsvermogen van meer dan 100% dan kan voorfinanciering via de reserve plaatsvinden. Dit vindt dan plaats in het jaar dat de grondverkopen hebben plaatsgevonden. Als het weerstandsvermogen onder druk komt te staan, dan moeten die afdrachten worden uitgesteld of er moet alternatieve dekking worden gevonden.

Winstneming

Op het gebied van tussentijdse winstnemingen wordt gehandeld conform de Notitie Grondbeleid in begroting en jaarstukken van Commissie BBV. Hierbij wordt de POC-methodiek (Percentage of Completion) toegepast. De POC-methode is een concrete invulling van het voorzichtigheids- en realisatiebeginsel. Volgens het voorzichtigheidsbeginsel worden positieve resultaten, oftewel winsten, pas genomen als met voldoende zekerheid vaststaat dat ze daadwerkelijk gerealiseerd gaan worden. Volgens het realisatiebeginsel dient in de situatie dat voldoende zekerheid is over de winst, de winst ook daadwerkelijk genomen te worden. Genomen winsten komen ten goede van de Reserve Grondexploitaties.

Beleidslijn: (Tussentijdse) winstneming

Tussentijdse winstnemingen vinden plaats conform BBV-regelgeving door middel van de Percentage Of Completion (POC) methode.

Verliesvoorziening

Voor een BIE met een geraamd negatief saldo zijn gemeenten verplicht direct een voorziening te treffen ter hoogte van dit saldo. Deze voorziening is een correctie op de post Onderhanden werk. De verliesvoorziening wordt jaarlijks herijkt bij de actualisatie van de grondexploitatiebegroting ten op basis van het contante waarde saldo van die BIE op dat moment. Dit vindt in principe plaats bij het opstellen van de jaarrekening. Het treffen van een verliesvoorziening verlaagt direct de boekwaarde van de betreffende BIE.

Beleidslijn: Verliesvoorziening

Voor een BIE met een negatief saldo wordt een voorziening getroffen ter hoogte van het negatieve resultaat van die BIE.

De voorziening wordt bij het vaststellen van een nieuwe grondexploitatie gedekt uit de Algemene Reserve. Indien bij een lopende grondexploitatie een neerwaartse bijstelling plaats vindt, wordt de voorziening aangevuld uit de Reserve Grondexploitaties.

Voorbereidingskosten

Het voorbereiden van een BIE vergt tijd en geld. Dit betekent dat er voorafgaand aan het startmoment van de BIE (voorbereidings-)kosten gemaakt worden, die nog niet op het onderhanden werk kunnen worden geactiveerd doordat de betreffende BIE nog niet operationeel is. Het beschikbaar stellen van een dergelijk voorbereidingskrediet is een bevoegdheid van de raad. Voorbeelden van dergelijke voorbereidingskosten zijn kosten van het ambtelijk apparaat. Wanneer de gemeente kosten maakt, kunnen deze conform het BBV worden geactiveerd als immateriële vaste activa. De kosten die ten laste van dit krediet komen kunnen geactiveerd worden conform de voorwaarden die genoemd zijn in de Notitie Grondbeleid in begroting en jaarstukken van het BBV. De kosten mogen maximaal 5 jaar als overige nog te ontvangen bedragen blijven staan. Na maximaal 5 jaar moet het kostenverhaal zijn gerealiseerd dan wel dienen de kosten te worden afgeboekt ten laste van het jaarresultaat.

Beleidslijnen: Voorbereidingsbudgetten

Tijdelijke voorbereidingsbudgetten worden, conform de voorwaarden uit de Notitie Grondbeleid in begroting en jaarstukken (BBV) geactiveerd. Een voorbereidingsbudget wordt verleend door de gemeenteraad.

Waardering grondposities

In hoofdstuk 3.1 is ingegaan op de verschillende soorten verwervingen: planmatig en strategisch.

De verantwoording van de planmatige verwervingen vindt in de betreffende BIE van het project plaats.

De gemeente waardeert strategische gronden die niet in exploitatie worden genomen (zonder toekomstige ontwikkelfunctie) af als de boekwaarde boven de marktwaarde van de huidige bestemming komt.

Eens per 2 jaar, of eerder ingeval van gewijzigde marktomstandigheden, stelt de gemeente de marktwaarde voor de verworven grond vast, door middel van een onafhankelijke taxatie. Hiermee wordt aangesloten bij de vereisten van het BBV omtrent de waardering van strategische gronden.

Beleidslijnen: Waardering grondposities

  • Planmatige verwervingen worden in de betreffende BIE van het project verantwoord;

  • Strategische gronden worden afgewaardeerd als de boekwaarde boven de marktwaarde van de huidige toebedeelde functie komt. Minimaal eens in de 2 jaar wordt de marktwaarde door middel van een onafhankelijke taxatie opnieuw vastgesteld.

4.2 Risicomanagement en reserves

4.2.1 Kans- & risicomanagement en weerstandsvermogen

Ruimtelijke projecten zijn altijd omgeven met de nodige risico’s, maar ook met kansen. Het optreden van deze risico’s dan wel kansen heeft invloed op de oorspronkelijk verwachte resultaten van projecten. Door jaarlijks, bij de herziening van de BIE’s, de risico’s en kansen binnen de BIE’s te identificeren en te analyseren worden de juiste beheersmaatregelen getroffen. Hierdoor wordt de kans op onverwachte, aanzienlijke financiële tegenvallers tot een minimum beperkt. Deze risicoanalyses zijn onderdeel van de jaarlijkse rapportage over de BIE’s in de paragraaf weerstandsvermogen in de jaarrekening en begroting en vormen één van de inputfactoren voor het bepalen van de noodzakelijke omvang van de Reserve Grondexploitaties.

Beleidslijn: Risicomanagement

Jaarlijks bij de actualisatie van de grondexploitatiebegrotingen wordt een risicoanalyse uitgevoerd waarbij de risico’s en kansen worden geïdentificeerd en geanalyseerd, waarna beheersmaatregelen getroffen worden.

4.3 Planning- en control cyclus

Met de voorliggende Nota Grondbeleid stelt de gemeenteraad een beleidskader vast, waarin uitgangspunten, instrumenten en systemen zijn beschreven ten behoeve van de ontwikkeling van gronden binnen de gemeente. De Planning & Control cyclus (P&C) biedt instrumenten waarmee de gemeenteraad inhoudelijk geïnformeerd wordt over de individuele projecten. De belangrijkste instrumenten in de gebruikelijke P&C zijn de begroting en jaarrekening, welke conform de gemeentewet tevens verplicht zijn. Het BBV geeft nadere invulling aan deze verplichting.

Bij het vaststellen van de gemeentelijke begroting stemt de raad in met het beleid dat in de paragraaf Grondbeleid van de gemeentebegroting is verwoord. Bij de jaarrekening wordt door het college verantwoording afgelegd over het gevoerde grondbeleid en wordt inzicht gegeven in hoe de resultaten zich verhouden tot de begroting. Jaarlijks wordt een herijking uitgevoerd van de gemeentelijke BIE’s, waarbij bijvoorbeeld de parameters en uitgangspunten worden herzien. Dit vindt in principe plaats bij de jaarrekening. Voor de producten die behoren te worden opgesteld binnen de P&C cyclus wordt verwezen naar paragraaf 5.2, waar omschreven staat welk product van de cyclus door wie wanneer wordt gemaakt.

5 Organisatie, samenwerking en verantwoording

In dit hoofdstuk wordt ingegaan op de organisatorische kant van het grondbeleid: de rollen, de verantwoordelijkheden en de onderlinge verhoudingen tussen met name de Gemeenteraad en het College van B&W. Daarnaast wordt ingegaan op de wijze waarop gerapporteerd wordt en hoe de rapportages zijn ingebed in de ambtelijke organisatie.

5.1 Rolverdeling

Binnen de door de gemeenteraad vastgestelde kaders voor het grondbeleid geeft het college uitvoering aan de realisatie van de beleidsambities. Voor het functioneren van het grondbeleid is het college eindverantwoordelijk. De daadwerkelijke uitvoering van het grondbeleid vindt plaats door het ambtelijk apparaat.

Gemeenteraad

De Nota Grondbeleid is voor de gemeenteraad het toetsingskader voor de uitvoering van het gemeentelijk grondbeleid. De raad heeft het budgetrecht, wat inhoudt dat de Raad bevoegd is budget beschikbaar te stellen. In het kader van het grondbeleid geschiedt dit bijvoorbeeld door het vaststellen van een voorbereidingskrediet of bij vaststelling van de BIE. Met het vaststellen van de eerste BIE stelt de raad impliciet budget beschikbaar dat door het college benut kan worden voor de uitvoering van het project.

College

Het college is bevoegd bij de uitvoering van het gemeentelijk grondbeleid privaatrechtelijke overeenkomsten te sluiten en zal binnen het kader van de BIE dienen te handelen. Afwijkingen dienen te worden verantwoord aan de raad. Dit geschiedt door middel van de paragraaf grondbeleid in de jaarrekening, de toelichting bij de kadernota en in de uitgebreide vertrouwelijke toelichting op de herziening van de BIE. Binnen deze financiële kaders is het college bevoegd om kosten te maken ten behoeve van de BIE en om overeenkomsten te sluiten. Jaarlijks vindt terugkoppeling aan de raad plaats over de voortgang van de ruimtelijke projecten.

In onderstaande tabel volgt op hoofdlijnen de rolverdeling tussen gemeenteraad en college ten aanzien van het grondbeleid.

Gemeenteraad

College van B&W

Grondbeleid

  • Vaststellen Nota Grondbeleid

  • Uitvoering geven aan het grondbeleid

Grondexploitatie (BIE)

  • Beschikbaar stellen budget

  • Vaststellen nieuwe grondexploitaties (BIE’s)

  • Vaststellen grondexploitaties (BIE’s) met grotere tussentijdse wijzigingen

  • Afsluiten grondexploitaties (BIE’s

  • Aanvragen (voorbereidings-) budget

  • Rapporteren over de jaarlijkse actualisatie grondexploitaties (BIE’s)

  • Rapporteren over grotere tussentijdse wijzigingen in grondexploitaties (BIE’s)

  • Sluiten overeenkomsten

Kostenverhaal

  • Vaststellen kostenverhaalsregels

  • Vaststellen Nota Kostenverhaal en financiële bijdragen

  • Sluiten overeenkomsten over kostenverhaal (anterieur en posterieur)

  • Vaststellen Programma kostenverhaal en financiële bijdragen

Verwervingen

  • Beschikbaar stellen budget voor verwerving

  • Vestigen Voorkeursrecht

  • Toepassen Onteigeningswet

  • Verwervingsplan / -strategie.

  • Vestigen van voorlopig voorkeursrecht

  • Uitvoering geven aan onteigeningsprocedures

  • Sluiten van overeenkomsten

Bouw- en woonrijp

  • Vaststellen aanbestedingsbeleid

  • Aanbesteding en uitvoering werken en diensten

Uitgifte en verkoop

  • Vaststellen van beleidsuitgangspunten voor uitgiftes (middels de onderhavige Nota Grondbeleid)

  • Vaststellen uitgifteprotocol, grondprijzen en uitgiftevoorwaarden (ter uitwerking van het middels deze Nota Grondbeleid door de Raad vastgestelde beleid)

  • Verkoop van gronden en gebouwen in eigendom / erfpacht

  • Het (ver)huren, (ver)pachten, in beheer en of gebruik geven / nemen van onroerende zaken

  • Publicatie voornemen tot uitgifte

Samenwerking

  • Publiekrechtelijke kader vaststellen

  • Sluiten intentieovereenkomsten

  • Sluiten samenwerkingsovereenkomsten

Sturing en verantwoording

  • Controleren voortgang projecten

  • Vaststellen begroting en jaarrekening

  • Rapporteren over voortgang projecten via begroting, jaarrekening en vertrouwelijke toelichting op de grondexploitaties (BIE’s)

5.2 Rapportages

Om de taken en verantwoordelijkheden in paragraaf 5.1 goed te managen is een goede informatievoorziening van essentieel belang. Door de vele geldstromen die gemoeid zijn met grondbeleid, is grondbeleid een vast onderdeel van de P&C-cyclus van de gemeente. Op grond van de Gemeentewet vormt het Besluit begroting en verantwoording provincies en gemeenten (BBV) daarvoor het kader. Naar aanleiding van het BBV dienen gemeenten in zowel de begroting als de jaarrekening een afzonderlijke paragraaf grondbeleid op te nemen. Deze paragraaf is het primaire instrument waarmee de raad wordt geïnformeerd over de financiële voortgang en de risico’s van ruimtelijke projecten. Daarnaast wordt de gemeenteraad geïnformeerd middels de uitgebreide toelichting op de jaarlijkse herziening van de grondexploitaties (BIE’s) en de voortgangsrapportages op inhoud.

Paragraaf grondbeleid

Het BBV schrijft een zevental paragrafen verplicht voor in de begroting en de jaarstukken. Deze paragrafen gaan over onderwerpen die met meerdere programma’s in de begroting of jaarstukken samenhangen, dan wel programma-overstijgend zijn. De belangrijkste paragraaf in het kader van het grondbeleid is de Paragraaf Grondbeleid. Conform de notitie van het BBV bevat de paragraaf grondbeleid ten minste:

  • Een visie op het grondbeleid in relatie tot de realisatie van de doelstellingen van de programma’s die zijn opgenomen in de begroting;

  • Een aanduiding van de wijze waarop de gemeente het grondbeleid uitvoert;

  • Een actuele prognose van de te verwachten resultaten van de totale BIE;

  • Een onderbouwing van de geraamde winstneming;

  • De beleidsuitgangspunten omtrent de reserves voor grondzaken in relatie tot de risico’s van de grondzaken.

Het BBV geeft aan dat de Paragraaf Grondbeleid in essentie vormvrij is.

Ondertekening

Bijlage 1: Tussenvormen van grondbeleid

Samenwerkingsvormen (PPS)

Naast deze hoofdvormen zijn er ook tussenvormen mogelijk met telkens bijbehorende voor- en nadelen. De keuze voor een bepaalde rol bevindt zich op een spectrum waarin steeds een meer of mindere mate een actieve dan wel faciliterende rol gekozen kan worden. De samenwerkingsvormen worden ook wel Publiek Private Samenwerking (PPS) genoemd. Hieronder worden de meest voorkomende varianten toegelicht:

  • Bouwclaimmodel

    Het bouwclaimmodel kan toegepast worden als de gronden volledig of gedeeltelijk in handen zijn van private partijen. Bij een bouwclaim komen de gemeente en de private partij overeen dat de gronden tegen een vooraf vastgestelde prijs (veelal de prijs voor ruwe bouwgrond) overgedragen worden aan de gemeente. In ruil hiervoor ontvangt de private partij in kwestie het recht op de afname van bouwrijpe kavels (een claim op te bebouwen kavels). Doordat de gemeente bouw- en woonrijp maakt en deze uitgaven bekostigt met de opbrengsten van de uit te geven gronden, ligt het financiële risico van de grondexploitatie in dit geval bij de gemeente. Bij deze samenwerkingsvorm voert de gemeente de grondexploitatie.

  • Joint Venture

    Bij joint venture voeren de gemeente en een (of meerdere) private partner(s) een gezamenlijke grondexploitatie. In een overeenkomst wordt geregeld wie welke werkzaamheden voor zijn/haar rekening neemt en hoe kosten en risico’s worden verdeeld. Hiertoe wordt een aparte rechtspersoon opgericht: een grondexploitatiemaatschappij (GEM), vaak in de vorm van een CV/BV. De GEM draagt zorg voor het ontwikkelen van de grond, het uitgeven van kavels en het aanleggen van de openbare ruimte. De zeggenschap binnen de GEM wordt doorgaans evenredig verdeeld tussen de betrokken publieke en private partijen.

  • Concessiemodel

    Als het concessiemodel wordt toegepast, verkoopt de gemeente haar grondpositie in huidige staat (‘as is’) aan de ontwikkelende partij. Hierbij heeft de gemeente de mogelijkheid om in een privaatrechtelijke overeenkomst randvoorwaarden aan de ontwikkeling te stellen. Denk aan voorwaarden ten aanzien van het te realiseren woningbouwprogramma, de inrichting van de openbare ruimte of het moment van oplevering. De marktpartij wordt doorgaans middels een tender geselecteerd. De ontwikkelende partij ontwikkelt het woningbouwprogramma en draagt zorg voor de aanleg van de openbare ruimte. Zodra het project is afgerond wordt de openbare ruimte overgedragen aan de gemeente. De risico’s van de grondexploitatie en de woningbouwontwikkeling zijn in dit model voor rekening van de private partij.

    De voor- en nadelen van een actieve en faciliterende rol zijn tevens (in meer of mindere mate) de voor- en nadelen van de PPS-vormen die hierboven toegelicht zijn. In de figuur hieronder worden de verschillende samenwerkingsvormen schematisch weergegeven.

    afbeelding binnen de regeling

Bijlage 2: Juridische kaders

In deze nota zijn reeds enkele wetten benoemd die de kaders stellen voor de gemeentelijke deelname aan de grondmarkt. Een daarvan is de Omgevingswet. In deze bijlage worden de juridische kaders van overige wetgeving geschetst, die direct invloed uitoefenen op de manier waarop gemeenten deel kunnen nemen aan gebiedsontwikkelingen.

Algemene beginselen van behoorlijk bestuur

Bij gronduitgifte (zie hiervoor 4.1.3) en het in beheer geven van onroerende zaken (zie hiervoor 4.1.2) kan de gemeente kiezen tussen verkoop, vestiging van erfpacht, overdracht aan een CPO, verhuur en bruikleen. De mate van zeggenschap na de gekozen vorm van uitgifte verschilt per uitgiftevorm. Bij elk van deze vormen is de gemeente gebonden aan de algemene beginselen van behoorlijk bestuur. Een van die algemene beginselen is het gelijkheidsbeginsel. Op 26 november 2021 wees de Hoge Raad (met het zogenoemde Didamarrest) een arrest waarin duidelijk werd gemaakt dat overheidslichamen (onder andere) bij gronduitgifte in beginsel gelegenheid moet bieden tot mededinging. Daarop kan een uitzondering worden gemaakt als op basis van objectieve, redelijke en toetsbare criteria duidelijk is dat er sprake is van één (potentieel) geïnteresseerde partij. De uitzondering houdt dan in dat grond één-op-één wordt aangeboden aan die ene partij. Uitzondering hierop is gemeentelijk (en landelijk) ook gronduitgifte aan corporaties. Gemeentelijk wordt voor wat betreft sociale huur enkel gehandeld met corporaties en worden gronden één-op-één uitgegeven.

Om in geval van projectmatige bouw te voldoen aan de vereisten van het Didam-arrest kan gebruik gemaakt worden van een prijsvraag, waarbij ontwikkelaars een bod doen op de desbetreffende grond en een projectvoorstel indienen bij de gemeente. Op basis van toetsbare criteria kan dan de meest geschikte ontwikkelaar gekozen worden.

Didam II

Zoals hierboven is aangegeven heeft de Hoge Raad in het kader van het gelijkheidsbeginsel uitspraken gedaan in het zogeheten Didam-arrest. Op 15 november 2024 heeft de Hoge Raad geoordeeld dat het gelijkheidsbeginsel niet pas geldt vanaf de uitspraak per 26 november 2021, maar met terugwerkende kracht van toepassing is. Dit houdt niet in dat overeenkomsten die in strijd met het gelijkheidsbeginsel gesloten zijn nietig of vernietigbaar zijn. Wel heeft de overheid in dergelijke gevallen onrechtmatig gehandeld richting andere potentiële gegadigden. Overheden kunnen hierdoor verplicht zijn om schade, die de potentiële gegadigde heeft geleden of zal lijden, te vergoeden.

Staatssteun & Wet markt en Overheid

Er zijn Europese regels over de geoorloofdheid van het verlenen van steun aan ondernemingen, in welke vorm dan ook. Het verlenen van ongeoorloofde “staatssteun” moet voorkomen worden. Het speelt met name een rol bij de verwerving en uitgifte van gronden en ander vastgoed door de gemeente en bij de samenwerking met ontwikkelaars. Er is sprake van staatssteun als de gemeente voor meer dan de marktwaarde vastgoed verwerft dan wel voor minder dan de marktwaarde verkoopt. Waar van toepassing is in deze nota vastgelegd hoe wij het verlenen van ongeoorloofde staatssteun in die situaties voorkomen. In de Wet Markt en Overheid zijn gedragsregels vastgelegd die het beoogde gelijke speelveld tussen overheden en ondernemingen scheppen. In geval van het aanbieden van goederen of diensten (bijvoorbeeld grondverkoop) dient de gemeente zich aan deze gedragsregels te houden.

Aanbestedingsregels

De voor het inkoop- en aanbestedingsbeleid meest relevante wet- en regelgeving is nader uitgewerkt in het gemeentelijk aanbestedingsbeleid. Wij houden ons ook bij het grondbeleid aan dit beleid. Waar van toepassing wordt dit ook opgelegd aan private ontwikkelende partijen.

Het aanbestedingsrecht formuleert regels voor wanneer en op welke wijze zogeheten overheidsopdrachten aanbesteed moeten worden. Het aanbestedingsbeleid formuleert aanvullende lokale regels voor alle soorten overheidsopdrachten die de gemeente kent. Binnen gebiedsontwikkeling is hiervan sprake als bijvoorbeeld werken worden gerealiseerd of diensten worden verricht in opdracht van de gemeente. Van overheidsopdrachten kan ook sprake zijn als de werken niet op gemeentelijk eigendom worden gerealiseerd en ook niet direct in opdracht van de gemeente, maar de gemeente bijvoorbeeld wel het gerealiseerde openbaar gebied binnen een gebiedsontwikkeling geleverd krijgt. Ook dan is het gemeentelijk aanbestedingsbeleid van toepassing.

De uitgangspunten die gelden voor aanbestedende gemeenten zijn:

  • Conform het non-discriminatiebeginsel dient de gemeente gelijke kans te bieden aan private partijen bij het geven van opdrachten, zonder te letten op het land waar de betreffende partijen vandaan komen;

  • Conform het gelijkheidsbeginsel dienen alle private partijen een gelijke kans te hebben op het verkrijgen van een opdracht;

  • Conform het transparantiebeginsel dienen private partijen een gelijkwaardige informatieverstrekking te ontvangen bij de aanbesteding;

  • Conform het proportionaliteitsbeginsel dienen de eisen die gemeenten stellen in verhouding te staan tot de omvang van de aanbestede opdracht.

Wanneer het gaat om de realisatie van vastgoed kunnen er zich ook situaties voordoen dat de gemeente een verantwoordelijkheid heeft, met name als zij eisen stelt aan dat vastgoed. Criteria hiervoor zijn vastgelegd in het zogenaamde Müllerarrest van het Europese Hof van Justitie.

Als uitgangspunt geldt dat de gemeente handelt conform de in de aanbestedingsregelgeving geldende eisen.

Besluit Begroting en Verantwoording provincies en gemeenten (BBV)

Met name met betrekking tot het financiële deel van het grondbeleid is het zogeheten Besluit begroting en verantwoording provincies en gemeenten (BBV) van belang. Specifiek is de door de commissie BBV uitgebrachte “Notitie Grondbeleid in begroting en jaarstukken” van belang. Hierin zijn richtlijnen in de vorm van ‘stellige uitspraken’ opgenomen waar gemeentelijke grondexploitaties aan moeten voldoen bij gebiedsontwikkelingen waar de gemeente zelf financieel verantwoordelijk is en hoe financieel omgegaan moet worden met gebiedsontwikkelingen waar de gemeente geen eigenaar is van de grond.

De grondexploitaties van de gemeente voldoen aan deze richtlijnen en ook op de andere punten handelen wij conform deze richtlijnen. In hoofdstuk 6 wordt verder ingegaan op de financiële waardering en verantwoording van de gemeente Stein.

Commissie BADO

Specifiek voor grondexploitaties is de ”Notitie Grondexploitaties” van de commissie BADO (d.d. 3 september 2019) geschreven. In deze notitie wordt stilgestaan bij het proces van gebiedsontwikkeling en hoe een en ander financieel optimaal verantwoord kan worden door het aanleggen van dossiers. Deze Nota Grondbeleid draagt voor een groot deel bij aan het werken conform de in de notitie opgenomen systematiek en vult op onderdelen de notitie verder in.

Vennootschapsbelasting voor overheidsondernemingen

Overheidslichamen zijn per 1 januari 2016 verplicht tot het betalen van vennootschapsbelasting voor de activiteiten waarmee zij een onderneming drijven en winst behalen. Op basis van de daarvoor vastgestelde criteria1 gelden de geclusterde grondexploitaties van gemeente Stein als een dergelijke onderneming. Daarmee ontstaat de verplichting tot het doen van aangifte. Om die reden geven wij jaarlijkse een indicatie van de te betalen vennootschapsbelasting in de begroting.

Financiële verordening

Op basis van artikel 212, eerste lid van de Gemeentewet moeten gemeenten een financiële verordening opstellen. Met deze verordening regelt de raad op hoofdlijnen de spelregels voor het financieel beleid, de financiële organisatie en het financieel beheer en heeft zo invloed op procedures rondom en vormgeving van het financiële proces.


Noot
1

Een activiteit wordt gezien als een onderneming indien cumulatief sprake is van:

• een duurzame organisatie van kapitaal en arbeid

• waarmee wordt deelgenomen aan het economisch verkeer

• waarmee winst wordt beoogd (het winstoogmerk wordt geacht reeds aanwezig te zijn indien structureel overschotten worden behaald of als incidenteel overschotten worden behaald en in concurrentie wordt getreden met private partijen)