Beleidsregels Jeugdhulp en Wmo 2026 gemeente Geldrop-Mierlo

Geldend van 23-01-2026 t/m heden

Intitulé

Beleidsregels Jeugdhulp en Wmo 2026 gemeente Geldrop-Mierlo

Vastgesteld bij collegebesluit van 16 december 2025, kenmerk ….

Het college van burgemeester en wethouders van de gemeente Geldrop-Mierlo;

Gelet op:

  • -

    De Verordening Jeugdhulp en Wmo 2025 gemeente Geldrop-Mierlo;

  • -

    Jeugdwet;

  • -

    Wet maatschappelijke ondersteuning 2015.

Overwegende dat:

  • -

    Op 9 december 2024 de Verordening Jeugdhulp en Wmo gemeente Geldrop-Mierlo 2025 is vastgesteld;

  • -

    Het wenselijk wordt geacht om beleidsregels vast te stellen omtrent het gebruik van een bevoegdheid door het college in het kader van de Jeugdwet, Wet maatschappelijke ondersteuning 2015 en de Verordening Jeugdhulp en Wmo 2025 gemeente Geldrop-Mierlo.

Besluit vast te stellen:

‘’Beleidsregels Jeugdhulp en Wmo 2026 gemeente Geldrop-Mierlo’’

Inleiding

In de Verordening Jeugdhulp en Wmo gemeente Geldrop-Mierlo 2025 staan de regels omtrent het organiseren en het geven van jeugdhulp of Wmo-ondersteuning. Beleidsregels ontlenen hun status aan art. 4:81 lid 1 Algemene wet bestuursrecht (Awb): "Een bestuursorgaan kan Beleidsregels vaststellen met betrekking tot een hem toekomende of onder zijn verantwoordelijkheid uitgeoefende, dan wel door hem gedelegeerde bevoegdheid." Beleidsregels zijn algemene regels, niet zijnde algemeen verbindende voorschriften, omtrent de afweging van belangen, de vaststelling van feiten of de uitleg van wettelijke voorschriften bij het gebruik van een bevoegdheid van een bestuursorgaan (artikel 1:3 lid 4 Awb). Concreet draait het hier om het gebruik van een bevoegdheid van het college in het kader van de Verordening Jeugdhulp en Wmo 2025 gemeente Geldrop-Mierlo, Jeugdwet of Wet maatschappelijke ondersteuning 2015. Concreet betekent dit voor de uitvoeringspraktijk dat gelijke gevallen op een gelijke manier worden behandeld, volgens het door het college vastgestelde beleid dat als zodanig ook is bekendgemaakt middels publicatie.

Hoofdstuk 1. Algemene bepalingen

1.1. Definities

  • 1. In deze beleidsregels wordt verstaan onder:

    • a.

      Gemeente: Gemeente Geldrop-Mierlo;

    • b.

      Lokale team: het lokale team is een laagdrempelige organisatie waar inwoners (cliënten in het kader van de Wmo en ouder(s) van de jeugdige in het kader van de Jeugdwet) van de gemeente eenvoudig advies, hulp en ondersteuning kunnen krijgen. Het is een team dat zelf ondersteuning kan verlenen en werkt met een brede domein overstijgende blik. In het lokale team is oog voor alle leden van een gezin/huishouden en voor onderliggende oorzaken en patronen. Het lokale team laat de regie zoveel mogelijk bij de inwoners liggen, en werkt samen met relevante partners mee aan de sociale basis en collectieve oplossingen. Het lokale team is in de gemeente ingericht middels het Centrum voor Maatschappelijke Deelname en het Plusteam;

    • c.

      Verordening: de Verordening Jeugdhulp en Wmo gemeente Geldrop-Mierlo 2025;

    • d.

      Crisis: Er is sprake van een crisissituatie als het uitblijven van hulp binnen 24 uur zal leiden tot onaanvaardbare gezondheids- of veiligheidsrisico’s.

  • 2. Alle begrippen die niet nader zijn of worden omschreven, hebben dezelfde betekenis als in de Verordening, Jeugdwet of Wet maatschappelijke ondersteuning 2015 (Wmo).

Hoofdstuk 2. Afspraken tussen inwoner en gemeente.

2.1. Rollen en taken binnen het jeugd- en Wmo stelsel in Geldrop-Mierlo

  • 1. Volgens artikel 4.2 van de Verordening draagt het college de verantwoordelijkheid rondom het Jeugd- en Wmo stelsel. Onderstaand worden de rollen van diverse betrokken organen en instanties nader toegelicht:

    • a.

      College: Het college van burgemeester en wethouders van gemeente Geldrop-Mierlo is verantwoordelijk voor de uitvoering van de Jeugdwet en de Wmo voor haar inwoners. Het college heeft de bijbehorende bevoegdheden gemandateerd aan het Centrum voor Maatschappelijke Deelname (CMD) om deze wetten uit te kunnen voeren. Daarom kan zowel in de Verordening als in deze beleidsregels het CMD worden gelezen in plaats van het college.

    • b.

      Centrum voor Maatschappelijke Deelname (CMD): Het CMD is in Geldrop-Mierlo onderdeel van het lokale team als loket voor ondersteuning binnen het sociaal domein. Het CMD biedt inwoners, mantelzorgers en vrijwilligers ondersteuning en fungeert als vraagbaak voor deelname aan de samenleving. Daarnaast heeft het CMD een gidsfunctie voor professionals en vrijwilligers met vragen over het lokale hulpverleningsaanbod, vrijwilligerswerk en het verenigingsleven. Klantadviseurs van het CMD bieden zelf ondersteuning, organiseren passende hulp en houden vinger aan de pols.

    • c.

      PlusTeam: Het openbaar lichaam gemeenschappelijke regeling PlusTeam is in Geldrop-Mierlo onderdeel van het lokale team voor de gezinnen met complexe hulpvragen op meerdere levensgebieden. Het PlusTeam coördineert de samenhang in hulp en ondersteuning en biedt zoveel mogelijk zelf de benodigde ondersteuning. Het PlusTeam is niet vrij toegankelijk en wordt ingezet op basis van een indicatie, in het geval dat meerdere partners betrokken zijn. Het PlusTeam zorgt voor de afstemming van diensten en voert zelf de regie. Daarnaast heeft het PlusTeam taken op het gebied van dwang en drang, waaronder:

      • Deelname aan de Beschermtafel;

      • Tandemfunctie Jeugdbescherming en Jeugdreclassering;

      • Inzet van Jeugdzorg Plus met instemming van gezaghebbende ouders.

    • d.

      Veilig Thuis: Veilig Thuis biedt advies en ondersteuning bij huiselijk geweld en kindermishandeling als omschreven in artikel 4.1.1 Wmo.

    • e.

      Gecertificeerde Instellingen (GI): Een Gecertificeerde Instelling (GI) wordt ingezet wanneer andere betrokkenen er niet in slagen een veilige thuissituatie te realiseren. De GI werkt samen met het lokale team om de inzet van passende jeugdhulp te bepalen en vast te leggen in het integraal plan. Toetsing van de noodzaak van jeugdhulp vindt plaats op basis van de geldende (beleids)regels.

    • f.

      Medische verwijzers: Artikel 19 lid 1 van de Verordening laat zien wie de wettelijke verwijzers zijn naar niet vrij-toegankelijke individuele voorzieningen binnen de Jeugdhulp. Na een verwijzing wordt door de jeugdhulpaanbieder beoordeeld welke vorm en mate van jeugdhulp nodig is.

    • g.

      Onderwijs en kinderopvang: Het college zorgt ervoor dat iedere locatie voor kinderopvang, primair- en voortgezet onderwijs en middelbaar beroepsonderwijs een vaste contactpersoon heeft binnen het lokale team. Deze contactpersonen stemmen af met leerplichtambtenaren. Afspraken over de samenwerking tussen jeugdhulpvoorzieningen, onderwijszorg en leerplicht worden vastgelegd in het ondersteuningsplan van de jeugdige en/of diens ouders.

2.2. Onafhankelijke clientondersteuning

  • 1. Inwoners hebben volgens artikel 4.2 lid 1 sub f van de Verordening en volgens artikel 2.2.4 Wmo recht op onafhankelijke clientondersteuning. De onafhankelijke cliëntondersteuner geeft informatie over jeugdhulp, zorg en ondersteuning, participatie, onderwijs, welzijn, wonen, werk en inkomen. In Geldrop-Mierlo zijn MEE de Meent, mantelzorgmakelaars, de clientondersteuners van OnzeWegwijzer en Zorgbelang Brabant | Zeeland gecontracteerde partijen die onafhankelijke clientondersteuning aanbieden.

  • 2. De onafhankelijke cliëntondersteuner ondersteunt de cliënt:

    • a.

      Bij het zoeken naar informatie en advies;

    • b.

      Bij het formuleren van hun hulpvraag;

    • c.

      Bij het voeren van gesprekken met verwijzers en jeugdhulpaanbieders;

    • d.

      in het geval dat cliënt vastlopen in het proces.

  • 3. Het lokale team en de GI informeren cliënten namens het college over het aanbod van onafhankelijke cliëntondersteuning. Daarnaast kunnen cliënten zelf contact opnemen met een cliëntondersteuner. Mochten hulpverleners situaties herkennen bij cliënten waarin onafhankelijke cliëntondersteuning kan helpen, dan wijzen zij de cliënt hierop.

  • 4. Onafhankelijke cliëntondersteuners werken vanuit een inhoudelijke professionaliteit binnen de gestelde kaders van de Wmo en Jeugdwet. Dit betekent onder andere dat zij moeten voldoen aan het kwaliteitskader Jeugdhulp en Wmo.

  • 5. In de gemeente Geldrop-Mierlo is clientondersteuning ingericht via Inwonersondersteuning Geldrop-Mierlo.

2.3. Gegevensregistratie

  • 1. Om de kwaliteit en effectiviteit van de ondersteuning binnen het jeugd- en Wmo-stelsel te waarborgen, kunnen de volgende gegevens, zoals in algemene zin omschreven in artikel 4.1 Verordening, worden vastgelegd

    • a.

      Persoonsgegevens van de betrokken cliënt(en), waaronder naam, adres, geboortedatum, contactgegevens en eventuele gegevens over geregistreerd partnerschap/huwelijk en kind(eren);

    • b.

      De aard en ernst van de hulpvraag;

    • c.

      De betrokken instanties en professionals;

    • d.

      De voorgestelde en verleende ondersteuning, inclusief indicaties en besluiten;

    • e.

      Evaluatiemomenten en behaalde doelen;

    • f.

      Eventuele verwijzingen naar specialistische zorg of andere voorzieningen;

    • g.

      Afstemming met andere domeinen zoals onderwijs, werk en inkomen;

    • h.

      Wettelijke gronden en nadere regels op basis waarvan ondersteuning wordt verleend;

    • i.

      Toestemming van de aanvrager om de bovenstaande gegevens te delen binnen de stevige lokale teams en met de in-te-zetten (jeugdhulp)aanbieders. De toestemming voor het delen van gegevens kan elk moment schriftelijk kenbaar worden gemaakt aan het CMD.

Hoofdstuk 3. Gezond en veilig opgroeien

3.1. Woonplaatsbeginsel

Zoals aangegeven in artikel 1.1 van de Jeugdwet en artikel 1 lid 4 sub k, van de Verordening, wordt met het woonplaatsbeginsel vastgesteld welke gemeente financieel verantwoordelijk is voor de jeugdhulp aan een jeugdige. De verantwoordelijkheid ligt bij de gemeente waar de jeugdige zijn woonadres heeft volgens de Basisregistratie Personen (BRP). Deze definitie is van toepassing op jeugdhulp zonder verblijf. Bij jeugdhulp met verblijf is de gemeente verantwoordelijk waar de jeugdige onmiddellijk voorafgaand aan zijn verblijf zijn woonadres had (in de zin van de Wet basisregistratie personen). Het vaststellen van het woonplaatsbeginsel maakt daarom onderdeel uit van het (voor)onderzoek. De gemeente waar de jeugdige vandaan komt, blijft verantwoordelijk voor de jeugdige en de kosten van de jeugdhulp voor deze jeugdige. Zie bijlage 1 van deze beleidsregels voor een visuele weergave van het woonplaatsbeginsel.

3.2. Vormen van jeugdhulp

  • 1. Zoals aangegeven in artikel 7 lid 1 van de Verordening is de Jeugdwet niet de enige wet die hulp en ondersteuning biedt aan jeugdigen. Voorliggende wetten, zoals de Zorgverzekeringswet (Zvw), de Wet langdurige zorg (Wlz), Wmo en het Passend Onderwijs, hebben hun eigen verantwoordelijkheden en voorzieningen. Het is van belang dat eerst gekeken wordt of ondersteuning vanuit deze wetten mogelijk is voordat een beroep op de Jeugdwet wordt gedaan. Zie bijlage 2 van deze beleidsregels voor een overzicht van de verhouding tussen de Jeugdwet, Zorgverzekeringswet, WLZ, Wmo en Passend Onderwijs.

  • 2. Zoals aangegeven in artikel 5.1, lid 5, sub h, van de Verordening, hoeft het college geen voorziening te treffen indien de jeugdige of zijn ouders in staat zijn zelf in de benodigde jeugdhulp te voorzien. Soms blijken de jeugdige en/of zijn ouders namelijk aanvullend verzekerd te zijn via de zorgverzekeraar voor de jeugdhulp die het college noodzakelijk acht. In dat geval mag van de jeugdige of zijn ouders worden verwacht dat zij deze aanvullende verzekering aanspreken (bijvoorbeeld in het geval van speltherapie). De jeugdige of zijn ouders kunnen echter niet verplicht worden om een aanvullende verzekering af te sluiten.

3.3. Wat is normaal en wat is niet normaal in opvoeden en opgroeien?

Om jeugdhulp doelmatig en effectief in te zetten, van belang om een duidelijk onderscheid te maken tussen wat als normale en niet-normale ontwikkeling wordt gezien. Het Nederlands Jeugdinstituut (NJi) heeft hiervoor een richtlijn opgesteld die houvast bieden aan professionals en ouders. Het college volgt deze richtlijn, waarbij normale ontwikkeling geen gespecialiseerde hulp behoeft, en ernstige problemen in aanmerking komt voor geïndiceerde ondersteuning. Zie hiervoor bijlage 3 van deze beleidsregels. Daarnaast wordt er een onderscheid gemaakt tussen gebruikelijke en bovengebruikelijke hulp (bijlage 4 en bijlage 4.1.), waarbij gebruikelijke hulp wordt gezien als hulp dat geen gespecialiseerde hulp behoeft.

3.4. Bewezen effectieve interventies.

Bij het bieden van jeugdhulp wordt ingezet op bewezen effectieve interventies. Dit betekent dat methodieken en behandelingen worden toegepast waarvan de effectiviteit wetenschappelijk is aangetoond. Dit draagt bij aan de doelmatigheid en kwaliteit van de hulpverlening.

De inzet van niet-effectieve of niet-onderbouwde interventies wordt zoveel mogelijk vermeden.

Een overzicht van bewezen effectieve interventies is te vinden via Interventies bij veelvoorkomende vragen en problemen | Nederlands Jeugdinstituut

3.5. Medisch verwijsprotocol Jeugdhulp

Jeugdhulp is volgens artikel 19 van de Verordening onder andere toegankelijk na verwijzing door een huisarts, jeugdarts of medisch specialist. Na een medische verwijzing staat echter vaak nog niet vast welke specifieke vorm en mate van jeugdhulp nodig is. In de praktijk wordt deze beoordeling vaak door de jeugdhulpaanbieder samen met de jeugdige en diens ouders uitgevoerd. Een duidelijk beoordelingskader en tijdige afstemming tussen jeugdhulpaanbieder en het college dragen bij aan een juiste zorginzet. Dit helpt om onnodige discussies achteraf te voorkomen en om zorginzet te laten voldoen aan het gemeentelijke afwegingskader, waarin gestreefd wordt naar zoveel mogelijk voorliggende en kostenbewuste oplossingen.

Het uitgangspunt blijft dat de professionaliteit van de jeugdhulpaanbieder wordt gerespecteerd en dat gemeenten niet onnodig ingrijpen in het proces van zorginzet. Het volledige protocol, welke eerder is gepubliceerd in 2019, is opgenomen in bijlage 5 van deze beleidsregels.

In lokale samenwerkingsafspraken wordt vastgelegd dat de voorkeur van het college is dat de huisartsen doorverwijzen naar het CMD, waarbij het volledige medisch verwijsprotocol Jeugdhulp wordt gerespecteerd.

3.6. Tandemfunctie met Gecertificeerde Instellingen (GI)

Gecertificeerde Instellingen (GI) worden ingezet wanneer vrijwillige hulpverlening niet toereikend is om een veilige thuissituatie te waarborgen. De samenwerking tussen de GI en het lokale team wordt vormgegeven via de tandemfunctie. Dit houdt in dat de GI samenwerkt met lokale professionals en waar nodig regie voert over de inzet van jeugdhulp. De tandemfunctie zorgt ervoor dat er een integrale aanpak wordt gehanteerd, waarin zowel jeugd- als volwassenenproblematiek wordt meegenomen. De afspraken over de tandemfunctie zijn vastgelegd in regionale overeenkomsten. Zie bijlage 6 van deze beleidsregels voor de volledige beschrijving van deze samenwerking.

3.7. Aanbod echtscheidingen

Conform artikel 5.2.3 Verordening wordt standaard het voorliggend aanbod aangeboden bij ouders die van plan zijn om te gaan scheiden, midden in het scheidingsproces zitten of het scheidingsproces hebben afgerond maar nog niet hebben verwerkt. Zie bijlage 7 van deze beleidsregels voor het aanbod, waarbij het uitgangspunt is dat het belang van het kind voorop staat.

3.8. Afwegingskader jeugdhulp

3.8.1. Afwegingskaders Vervoer

  • 1. Ter toelichting op de uitoefening van artikel 18 van de Verordening geldt het volgende: Voor de toekenning van vervoer van en naar de jeugdhulplocatie moeten de onderstaande vragen worden gesteld en met ‘ja’ worden beantwoord:

    • a.

      Heeft een jeugdige een indicatie voor een individuele voorziening jeugdhulp?

    • b.

      Is er sprake van een medische noodzaak dan wel een beperking in de zelfredzaamheid?

    • c.

      Is het niet mogelijk om op eigen kracht het vervoer te organiseren? Voor de eigen kracht geldt dat ouders hierin een rol hebben en dat hierbij het openbaar vervoer voorliggend is. Minimaal 2x in de week zelf vervoer organiseren wordt gezien als gebruikelijke hulp. De participatiewet is voorliggend als er financiële problemen zijn.

    • d.

      Is er geen andere regeling/voorziening waarvan het jeugdige gebruik kan maken voor het vervoer naar de jeugdhulpvoorziening?

    • e.

      Als de afstand tussen de woning van de jeugdige en de jeugdhulpvoorziening meer dan 6 kilometer is, kan dit een reden zijn om vervoer te regelen. Let op: ook als de afstand meer dan 6 kilometer is, betekent dat niet automatisch dat er vervoer wordt geregeld. Als ouders zelf voor vervoer kunnen zorgen, hoeft er geen extra voorziening te komen. Afhankelijk van andere omstandigheden, kan bij een kortere afstand vervoer nodig zijn. Hiervoor wordt dan maatwerk geleverd.

    • f.

      Vervoer dat onder de Zvw of Wlz valt, wordt niet verzorgd vanuit de Jeugdwet.

  • 2. Ander vervoer van jeugdigen dan naar de jeugdhulpaanbieder (bijvoorbeeld sociaal recreatief vervoer) valt onder gebruikelijke zorg en eigen kracht. Als dit niet toereikend is dan kan dat vervoer onder de Wmo 2015 vallen, als deze sociale contacten noodzakelijk zijn en het eigen netwerk geen mogelijkheden biedt. Voor (dat deel van) het vervoer waarin de Jeugdwet voorziet, wordt er op grond van de Wmo 2015 geen vervoersvoorziening ingezet.

  • 3. Als het gaat om vervoer naar andere locaties dan de jeugdhulplocatie gelden de volgende richtlijnen:

    • a.

      Vervoer naar en van school naar huis is leerlingenvervoer;

    • b.

      Vervoer van school naar behandellocatie en terug naar school is zorgvervoer;

    • c.

      Vervoer naar of van behandellocatie, buiten schooltijden is zorgvervoer;

    • d.

      Vervoer tijdens vrij- en vakantiedagen is zorgvervoer en verantwoordelijk van de aanbieder om dit af te stemmen.

3.8.2. Afwegingskader 1-op-1 begeleiding bij participatie

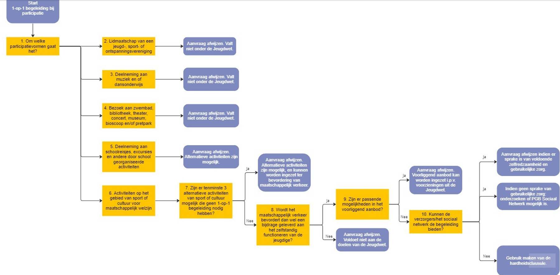
Onder maatschappelijke participatie voor jeugdigen, wordt verstaan: deelname aan sport of culturele activiteiten teneinde het ontmoeten van andere mensen en het aangaan en onderhouden van sociale verbanden mogelijk te maken en op die manier deel te nemen aan het lokale maatschappelijke leven. Er wordt eerst gekeken om welk soort activiteit het gaat, en of een voorliggende voorziening mogelijk is. Voor vele activiteiten rondom participatie is een alternatief beschikbaar in onze gemeente die geen individuele begeleiding behoeft. Is dit toch nodig, dan wordt er eerst gekeken of de individuele begeleiding onder eigen kracht valt (van de verzorgenden of het sociaal netwerk). Is dit niet mogelijk, dan kan onder het mom van hardheidsclausule een uitzondering worden gemaakt, en tijdens de 1-op-1 begeleiding worden gewerkt aan de afbouw van de 1-op-1 begeleiding. Zie bijlage 8 van deze beleidsregels.

3.9. Overgang 18-/18+

  • 1. In lijn met artikel 8 Verordening wordt, als het gelet op de hulpvraag van de jeugdige nodig is,vanaf 16,5 jaar gewerkt aan het toekomstperspectief van de jongvolwassene in de overgang naar 18 jaar. Dit gebeurt op basis van een toekomstplan, waarbij de ‘big five’ (support, wonen, school en werk, inkomen en welzijn) de uitgangspunten vormen en ook het eigen netwerk onderdeel is. Er zijn drie situaties waarin jeugdhulp na de 18e verjaardag mogelijk is:

    • a.

      Jeugdigen in een pleeggezin of gezinsvervangende tehuizen tot maximaal 21 jaar, als de jeugdige hiermee instemt (ja, tenzij principe), rekening houdend met artikel 8 lid 4 Verordening;

    • b.

      Bij jeugdhulp in het kader van een strafrechtelijke beslissing of jeugdreclassering, tot het einde van de maatregel;

    • c.

      Als voortzetting van de hulp die een jeugdige voor de 18e verjaardag ontving noodzakelijk is en er geen vergelijkbare hulp op basis van een andere wet kan worden verkregen.

  • 2. De Jeugdwet biedt de mogelijkheid de jeugdhulp te verlengen tot maximaal 23 jaar. De derde genoemde mogelijkheid in lid 1 vraagt om een afwegingskader wat betreft de noodzakelijkheid.

  • Voor noodzakelijke verlengde jeugdhulp tot 23 jaar geldt dat:

    • a.

      De hulp ingezet moet zijn voor de 18e verjaardag of het moet voor de 18e verjaardag zijn bepaald dat de hulp ingezet moet worden. Daarbij geldt ook dat er sprake kan zijn van verlengde jeugdhulp indien binnen een half jaar voor het bereiken van de 18e verjaardag wordt geconstateerd dat hulp die voor de 18e verjaardag is beëindigd, toch nodig blijkt te zijn.

    • b.

      Verlengde jeugdhulp kan alleen van toepassing zijn als deze niet valt onder een andere wet (Wlz, Zvw, Wmo 2015 etc.).

    • c.

      Begeleiding na het 18ee levensjaar valt onder de Wmo 2015, behalve in deze gevallen:

      • -

        Als het gaat om hulp die vóór 2015 onder de Wet op de jeugdzorg viel, zoals gezinsbegeleiding, opvoedondersteuning of trainingen;

      • -

        Als de begeleiding samenvalt met verblijf dat valt onder de Jeugdwet.

Hoofdstuk 4. Meedoen in de gemeenschap (Wmo)

4.1. Vormen van Wmo-ondersteuning

Het beoordelingskader voor een aanspraak op maatwerkvoorzieningen wordt bepaald enerzijds door de wet, die onder andere de doelgroep regelt en enkele criteria benoemt (zoals eigen kracht en gebruikelijke hulp). Anderzijds wordt het ook bepaald aan de hand van de Verordening, die enkele criteria bevat waaraan de cliënt moet voldoen om in aanmerking te komen voor een (maatwerk)voorziening op grond van de wet. Daarnaast geldt dat sprake moet zijn van maatwerk. Zie artikel 5 van de Verordening voor de voorwaarden om voor een maatwerkvoorziening in aanmerking te komen. Onderstaand worden conform artikel 10 lid 2 van de Verordening een aantal maatwerkvoorzieningen nader toegelicht.

4.2 Begeleiding 18+ (Individuele Begeleiding, Dagbesteding en Groepsbegeleiding)

  • 1. Begeleiding: Begeleiding is in de Wmo gedefinieerd als activiteiten gericht op het bevorderen van zelfredzaamheid en participatie van de cliënt, zodat hij zo lang mogelijk in zijn eigen leefomgeving kan blijven wonen. De bestaande producten zijn Individuele Begeleiding 1,2 en 3 (B1, B2, B3) en Groepsbegeleiding (G1). Nadere info over Wmo Begeleiding is te vinden via de productkaarten in bijlage 9 van deze beleidsregels.

  • 2. Dagbesteding: Dagbesteding is een vorm begeleiding die wordt ingezet als maatwerkvoorziening in groepsverband. Er is behoefte aan een zinvolle dagbesteding. Deze kan ontstaan vanuit een beperkte dagstructuur, maar ook vanuit overbelasting van de mantelzorgers/ het sociaal netwerk. De focus is gericht op het bevorderen, behouden of compenseren van de zelfredzaamheid en maatschappelijke deelname/participatie. Er wordt voorzien in een zinvolle dagbesteding die niet is gericht op uitstroom naar (betaald of vrijwilligers-) werk. Men biedt structuur en passende activiteiten voor de dag. Het bieden van enige persoonlijke ondersteuning en/of begeleiding bij verzorgingstaken (bijv. ondersteuning bij de toiletgang) behoort tot deze ondersteuning. Passende dagbesteding wordt zo dicht mogelijk bij de cliënt georganiseerd. Bij dagbesteding wordt gewerkt met dagdelen van drie uur waarbij de cliënt daadwerkelijk op locatie aanwezig is. Er wordt passende dagbesteding op maximaal 10 kilometer afstand vanaf het huisadres van de cliënt vergoed mits dit aansluit bij de hulpvraag en of het daadwerkelijk beschikbaar is. Zie verdere informatie bij het product vervoer. De bestaande producten zijn Dagbesteding 1 en 2 (D1, D2). Nadere info over Wmo Dagbesteding is te vinden via de productkaarten in bijlage 9 van deze beleidsregels.

  • 3. Algemene voorwaarden begeleiding

    • a.

      Voorliggende voorziening: Het begrip voorliggende voorziening is niet opgenomen in de Wmo en kan niet als weigeringsgrond worden gehanteerd voor afwijzing van aanvragen waarvoor ook een beroep op een andere wet kan worden gedaan. Een aanvraag kan wel worden afgewezen als op grond van onderzoek (artikel 2.3.5 lid 4 Wmo) blijkt dat cliënt op eigen kracht in staat is tot zelfredzaamheid en participatie. Hieronder wordt ook verstaan dat cliënt daadwerkelijk een beroep kan doen op andere wetten (zoals bijvoorbeeld de Zvw en Participatiewet, hierna te noemen de Pw). Zie voor nadere info hieronder.

    • b.

      Behandeling vanuit de Zorgverzekeringswet (Zvw): Voordat begeleiding wordt geïndiceerd is het van belang dat wordt onderzocht of de hulpvraag een begeleidingsdoel of behandeldoel betreft. Als sprake is van een hoog medisch risico of behoefte aan geneeskundige zorg, waarvoor de expertise nodig is op het niveau van een specialist, dan is sprake van een behandeldoel. Behandeling kan worden geboden door bijvoorbeeld: ergotherapeut, psycholoog, specialist ouderen geneeskunde of in een revalidatiecentrum of een centrum gespecialiseerd in bepaalde problematiek (zoals een reumacentrum). Behandeling is gericht op bijvoorbeeld: het aanleren van vaardigheden om met een aandoening stoornis/beperking om te gaan. Behandeldoelen vallen onder de Zvw.

      Anders dan in de Wet langdurige zorg (Wlz) is de diagnose niet leidend maar een diagnose is doorgaans wel vereist om behandeling in te kunnen zetten en om te bepalen hoe begeleiding de behandeling eventueel kan versterken (en niet contraproductief is). Begeleiding kan wel worden ingezet om tijdens de behandeling geleerde vaardigheden te oefenen of in te slijten. Soms kan begeleiding en behandeling ook tegelijkertijd worden ingezet; dan neemt de begeleiding de taak tijdelijk over, totdat deze tijdens behandeling is aangeleerd. Uiteraard dient er hierover een goede afstemming tussen (hoofd)behandelaar en begeleider plaats te vinden.

    • c.

      Ondersteuning vanuit de Participatiewet of scholing die cliënt volgt of kan volgen: Er zijn ook andere voorzieningen waar eerst een beroep op kan worden gedaan, voordat de maatwerkvoorziening “begeleiding” wordt overwogen.

      Hierbij kun je denken aan ondersteuning op grond van de Pw of scholing die de cliënt kan volgen. Zijn deze mogelijkheden voor aangepast werk of scholing er niet, dan kan begeleiding in de vorm van arbeidsmatige dagbesteding worden overwogen.

    • d.

      Algemeen gebruikelijke voorzieningen: Als burgers een beperking hebben wordt bij activiteiten van het dagelijks leven en vrijetijdsbesteding vaak gedacht aan begeleiding. Wellicht zijn in die situaties andere opties mogelijk of is het gewoon de verantwoordelijkheid van de cliënt of zijn huisgenoten om deze beperking op te lossen. Er zijn veel algemeen beschikbare en redelijke oplossingen voorhanden (die burger zonder beperking ook zelf moeten regelen of betalen). Voorbeelden van algemeen gebruikelijke voorzieningen zijn een computercursus, taalles of een bingoavond.

    • e.

      Gebruikelijke hulp: Net als bij hulp bij het huishouden wordt bij begeleiding het begrip ”gebruikelijke hulp” gehanteerd. Op basis hiervan kan objectief worden vastgesteld welke taken gebruikelijk en welke boven-gebruikelijk zijn. Zie bijlage 10 (HHM normenkader 2019 incl. aanvullende instructie huishoudelijke hulp) en 9 (indicatieprotocol begeleiding) van deze beleidsregels voor een uitgebreidere beschrijving van dit begrip.

    • f.

      Indiceren begeleiding: Om de hulpvraag te objectiveren en hierdoor richting te geven aan de indicatiestelling wordt gebruik gemaakt van het indicatieprotocol (zie bijlage 9 van deze beleidsregels). Naar aanleiding van de uitkomst van het indicatieprotocol wordt vervolgens onderzocht welke doelen de cliënt wil bereiken en of dit bereikt kan worden met eigen mogelijkheden, het sociaal netwerk, mantelzorg en andere voorliggende of algemeen gebruikelijke voorzieningen. Uiteindelijk wordt vastgesteld of de maatwerkvoorziening begeleiding passend en adequaat is voor het oplossen van de hulpvraag. Onderdeel van deze vaststelling is de keuze voor individuele begeleiding, groepsbegeleiding of dagbesteding, en hoeveel daarvan (in minuten/dagdelen) en voor welke periode. Ook wordt bepaald of vervoer van en naar de locatie waar dagbesteding wordt aangeboden nodig is.

      De indicatie begeleiding loopt maximaal 14 dagen door na verhuizing naar een andere gemeente. Tijdens deze periode worden afspraken gemaakt met de gemeente dat de desbetreffende gemeente de resterende looptijd van de indicatie overneemt.

4.3. Kortdurend verblijf

  • 1. Kortdurend verblijf houdt in dat de cliënt maximaal drie etmalen per week in een instelling verblijft, bijvoorbeeld een gehandicapteninstelling of verpleeghuis. Het doel van kortdurend verblijf is het ontlasten van de mantelzorger, zodat deze de zorg langer kan volhouden en de cliënt thuis kan blijven wonen. Kortdurend verblijf kan tevens worden ingezet bij cliënten met een psychiatrische achtergrond, indien dit noodzakelijk is ter voorkoming van opname in een woonvorm of in de geestelijke gezondheidszorg.

  • 2. Bij de beoordeling van een aanvraag voor kortdurend verblijf wordt in eerste instantie onderzocht of voorliggende of andere passende voorzieningen toereikend zijn om de mantelzorger te ontlasten. Dagbesteding wordt daarbij aangemerkt als voorliggende voorziening, aangezien deze voorziening in belangrijke mate kan bijdragen aan de ontlasting van mantelzorgers.

  • Indien dagbesteding of andere vormen van ondersteuning toereikend en passend worden geacht, wordt geen indicatie voor kortdurend verblijf verstrekt. Kortdurend verblijf wordt uitsluitend toegekend indien aannemelijk is dat dagbesteding en overige voorzieningen onvoldoende compenseren voor de zorgbelasting van de mantelzorger.

  • 3. Omvang: De omvang van kortdurend verblijf bedraagt in beginsel 1 of 2 etmalen per week, afhankelijk van wat noodzakelijk is in de specifieke situatie van de cliënt. Omdat het gaat om logeren ter ontlasting van de mantelzorger, geldt een maximum van 2 etmalen per week.

  • 4. Indien dit noodzakelijk is en vaststaat dat andere oplossingen niet passend of beschikbaar zijn, kan in uitzonderlijke situaties een groter aantal etmalen worden toegekend.

  • 5. Het is daarnaast denkbaar dat in specifieke situaties wordt toegestaan dat etmalen worden opgespaard, bijvoorbeeld om een verblijf van meerdere dagen mogelijk te maken zodat de mantelzorger op vakantie kan. Dan moet wel vaststaan dat andere oplossingen, zoals een vergoeding via de zorgverzekering, niet mogelijk zijn. Opsparen mag maximaal drie keer per jaar, met een gezamenlijk maximum van 21 etmalen over deze drie perioden.

  • 6. Het maximale aantal etmalen per kalenderjaar bedraagt 156 etmalen (52 × 3 gemiddeld).

  • 7. In de instelling waar de cliënt kortdurend verblijft wordt de dagelijkse zorg overgenomen.

  • 8. Als verpleging nodig is moet dit geregeld worden via de Zvw. Ook behandeling valt niet onder kortdurend verblijf.

  • 9. De cliënt is zelf verantwoordelijk voor vervoer van en naar de instelling voor kortdurend verblijf.

De cliënt kan hiervoor gebruik maken van eigen vervoer of hulp uit het netwerk. Als de cliënt beperkingen heeft op het gebied van vervoer zal hij doorgaans in het bezit zijn van een pasje voor Taxbus, waarmee hij zich naar de instelling kan vervoeren. Kortdurend verblijf kent anders dan school of dagbesteding geen exacte starttijden zodat gebruik van een collectief vervoerssysteem als Taxbus (eventueel met begeleider) een geschikte oplossing biedt.

4.4 Woonvoorzieningen

  • 1. Er zijn diverse voorzieningen die het mogelijk maken om langer zelfstandig te kunnen blijven wonen in de eigen leefomgeving (dat kan de eigen woning zijn of een geschikte woning in dezelfde omgeving). Deze hebben tot doel het normale gebruik van de woning mogelijk te maken. Onder normaal gebruik wordt verstaan dat de elementaire woonfuncties mogelijk moeten zijn: slapen, lichaamsreiniging, toiletgang, het bereiden en consumeren van voedsel en het zich verplaatsen in de woning. Voor kinderen komt daarbij het veilig kunnen spelen in de woning. Er worden geen hobby- of studeerruimtes aangepast of bereikbaar gemaakt, omdat dit geen elementaire woonfuncties betreffen. Ook worden geen aanpassingen vergoed voor voorzieningen met een therapeutisch doel, zoals een dialyseruimte en therapeutische baden.

  • 2. Wij onderscheiden de volgende woonvoorzieningen:

    • a.

      Losse woonvoorzieningen: dit zijn voorzieningen die niet bouwkundig of woontechnisch zijn;

    • b.

      Woningaanpassing: dit is een bouwkundige of woontechnische ingreep in of aan een woning (bijvoorbeeld een douchezitje aan de muur of een traplift);

    • c.

      Primaat van verhuizen.

  • 3. Voor kortdurend gebruik (maximaal 6 maanden) zijn losse woonvoorzieningen te leen via het uitleendepot van thuiszorgaanbieders of hulpmiddelenleveranciers. Losse voorzieningen hebben als voordeel dat deze vaak snel kunnen worden ingezet, soms voordeliger zijn, vaak voor meerdere doeleinden kunnen worden ingezet (bijvoorbeeld: een douchestoel ook gebruiken om aan de wastafel te zitten of om op te zitten bij het aankleden) en meegenomen kunnen worden in geval van verhuizing.

4.4.1. Algemeen gebruikelijke woonvoorzieningen

  • 1. Er hoeft geen maatwerkvoorziening te worden verstrekt als deze algemeen gebruikelijk is. Van de cliënt wordt dan verwacht hier zelf over te kunnen beschikken.

  • Criteria algemeen gebruikelijk

  • Een voorziening is algemeen gebruikelijk als deze (CRvB 20-11-2019, ECLI:NL:CRVB:2019:3535):

    • niet specifiek bedoeld is voor personen met een beperking;

    • daadwerkelijk beschikbaar is;

    • een passende bijdrage levert aan het realiseren van een situatie waarin de cliënt tot zelfredzaamheid of participatie in staat is en;

    • financieel gedragen kan worden met een inkomen op minimumniveau.

  • Tijdens het onderzoek zal worden afgewogen of de aanpassing voorzienbaar was en het tot iemands verantwoordelijkheid gerekend kan worden hierin te voorzien. Een voorbeeld hiervan is dat een cliënt de badkamer vernieuwt, maar niet voor een douche op afschot zorgt en een bad aanschaft. Dit terwijl hij reeds beperkingen ervaarde en hierdoor moeite had om in en uit bad te stappen. In die situatie kan de woningaanpassing worden afgewezen.

  • Per situatie moet dus worden bekeken of de voorziening ook daadwerkelijk voor cliënt algemeen gebruikelijk is. Dit blijft maatwerk.

  • 2. Een aantal woonvoorzieningen is algemeen gebruikelijk en vallen daarom onder de eigen verantwoordelijkheid van de cliënten. Het zijn voorzieningen die ook gebruikt worden door cliënten zonder beperking en breed verkrijgbaar zijn, bijvoorbeeld in bouwmarkten of verkrijgbaar zijn via een ”oppluspakket” van de woningcorporatie.

  • Voorbeelden van algemeen gebruikelijke woonvoorzieningen (niet-limitatief):

    • Aangepaste box;

    • Aankleedtafel voor kinderen tot 3 jaar;

    • Aanrechtblad;

    • Airco;

    • Antislipvoorzieningen (waaronder sliptegels);

    • Centrale verwarming;

    • Douchekop op glijstang;

    • Drempelhulpen;

    • Handgrepen;

    • Een-hendelkraan;

    • Keukenapparatuur;

    • Kookplaat (inductie, keramisch)

    • Sokkels voor het plaatsen van een wasmachine c.q. koelkast;

    • Spoel-föhntoilet;

    • Stalling voor een driewielfiets;

    • Steunbeugels bij bijvoorbeeld het toilet in de badkamer;

    • Thermostaat mengkraan;

    • Tweede toilet boven;

    • Tweede trapleuning;

    • Verhoogde wc-pot;

    • Vervangen van lavet door douche;

    • Wasdroger;

    • Wasmachine;

    • Wandbeugel.

4.4.2. Woningaanpassing

  • 1. Afwegingskader woningaanpassing

  • Het gesprek wordt gevoerd bij de cliënt thuis om zo de gehele situatie in beeld te krijgen. Bij het gesprek is het belangrijk dat een aantal zaken langsgelopen wordt. De volgende onderwerpen komen aan bod.

    • a.

      Medische noodzaak onderzoeken

    • b.

      Eigen verantwoordelijkheid

    • c.

      Afweging verhuizen of aanpassen (primaat)

    • d.

      Woonlastenconsequentie

    • e.

      Eigenaar/huurder

    • f.

      De wil om te verhuizen, zo nee waarom niet

    • g.

      Sociale omstandigheden (mantelzorg, werk)

    • h.

      Oplossingsrichtingen

    • i.

      Goedkoopst compenserende oplossing

    • j.

      Eigen bijdrage en eigen aandeel (de eigen bijdrage geldt ook voor de onderhoudsplichtige ouders als het om kinderen gaat) Van het gesprek wordt een verslag gemaakt. In dit verslag wordt de huidige woonsituatie, en de beperkingen die daarmee ondervonden worden, duidelijk omschreven.

  • 2. Eigen kracht oplossingen in relatie tot woningaanpassingen

  • Van cliënten mag een eigen reorganisatie vermogen worden verwacht. Het herinrichten of verplaatsen van voorwerpen die bijdragen aan het wegnemen van belemmeringen die cliënt ervaart. Denk hierbij aan:

    • a.

      Indeling en situering van kasten en/of de koelkast;

    • b.

      Welke praktische oplossing zonder kosten realiseerbaar is, bijvoorbeeld verplaatsen van meubelstukken, een tafeltje bijzetten, etc.

    • c.

      De aanwezigheid van meerdere personen in huis en daarmee de noodzaak tot het zelf bereiden van maaltijden.

    • d.

      Bij (oudere) alleenstaanden kan tevens het aanbod van de maaltijdvoorziening bij de afweging worden betrokken of het netwerk die voor magnetronmaaltijden zorgt.

    • e.

      Aangezien de aanpassing van de woning een kostbare oplossing is, wordt ook de medische prognose m.b.t. functiebeperkingen van cliënt in overweging genomen.

  • 3. Vervolg onderzoek

  • Wanneer uit onderzoek blijkt dat er een probleem is in de huidige woning, volgt verder onderzoek naar een passende oplossing, zoals een verhuizing naar een aangepaste of beter aan te passen woning. Bij het afwegen worden de volgende aspecten meegenomen, namelijk:

    • a.

      Op welke termijn kan het probleem worden opgelost? Afgewogen moet worden of een verhuizing snel het juiste resultaat biedt voor de zelfredzaamheid van de cliënt. Soms kan dat wel, maar soms ook niet. Beoordeeld moet worden, binnen welke termijnen er, ook uit medisch oogpunt, een oplossing voor het probleem gerealiseerd moet zijn.

    • b.

      Hoe zien de sociale factoren eruit? Van belang daarbij onder andere de binding van de cliënt met de omgeving, aanwezigheid van mantelzorg en directe familie en aanwezigheid van belangrijke voorzieningen in de omgeving. Deze factoren moeten zoveel mogelijk geobjectiveerd worden.

    • c.

      Woonlasten en financiële draagkracht: Er moet een vergelijking gemaakt worden tussen de woonlasten in de oude en eventueel nieuwe woning. Alle woonlasten moeten daarin meegenomen worden. Het feit dat iemand van een koopwoning naar een huurwoning moet verhuizen mag geen belemmering zijn. Inkomsten uit de opbrengst van de koopwoning kunnen immers ook weer worden ingezet voor woonlasten. Verder kan een rol spelen dat iemand emotioneel erg gehecht is aan de woning en zelf al veel aanpassingen heeft gedaan. Ook de verkoopbaarheid van de woning kan een rol spelen. Beoordeeld zal ook moeten worden of er een redelijke prijs voor de woning wordt gevraagd en of er als gevolg van een restschuld geen financiële problemen ontstaan.

    • d.

      Vergelijking aanpassingskosten huidige versus nieuwe woonruimte. Bekeken moet worden wat de kosten voor een aanpassing zijn en wat de kosten voor een verhuizing zijn.

    • e.

      Mogelijke gebruiksduur van de aanpassing. Daarbij speelt de leeftijd van de bewoner een rol maar ook de vraag of, bij het verlaten van de woning, deze weer beschikbaar kan worden gesteld aan een persoon met beperkingen.

  • 4. Wanneer een verhuizing geschikt is

  • Als het college het primaat van verhuizen toepast, ontvangt de cliënt eenmalig een vast geldbedrag, een verhuiskostenvergoeding, bedoeld voor de kosten van verhuizing en inrichting. De huidige woning van de cliënt wordt dan niet aangepast. De vergoeding voor de verhuizing wordt gebaseerd op marktonderzoek en de vergoeding voor herinrichting op de Nibud-normen voor stoffering (met een maximaal bedrag van € 2.674,50).

  • 5. Cliënt wil niet verhuizen

  • Het college kan aan de hand van het medisch advies tot de conclusie komen dat verhuizen de meest compenserende oplossing is en om deze redenen besluiten het aanpassen van de huidige woning niet te vergoeden. Als alle factoren in de overweging zijn meegenomen en het college beslist dat verhuizen de goedkoopste compenserende voorziening is, dan is dat de voorziening die wordt verleend. Door het primaat bij verhuizen op te leggen heeft het college juridisch gezien een handvat om de cliënt geen voorziening voor het aanpassen van de huidige woning te verstrekken als deze niet wenst te verhuizen. Indien een cliënt niet wil verhuizen, kan het college niet worden verweten dat er niet aan de compensatieplicht wordt voldaan. Het college heeft immers een compenserende voorziening aangeboden, die echter niet door de cliënt geaccepteerd is.

  • 6. Verhuizen van een geschikte naar een niet geschikte woning

  • Als iemand verhuist naar een woning die niet passend is voor zijn of haar situatie, en daarna ondersteuning vraagt om de daardoor ontstane problemen op te lossen, kan het college die hulp weigeren. Wanneer iemand echter verhuist van een passende naar een niet-passende woning zonder toestemming van het college, betekent dat niet dat ondersteuning voor altijd kan worden uitgesloten.

  • 7. Beoordelen offertes

  • Voor de beoordeling van de offertes kan gebruik gemaakt worden van een (externe) bouwkundige.

  • De volgende kosten kunnen in aanmerking komen voor de maatwerkvoorziening woningaanpassing:

    • a.

      De aanneemsom (hierin begrepen de loon- en materiaalkosten) voor het treffen van de voorziening. Indien de voorziening in zelfwerkzaamheid wordt getroffen dan vervalt de post loonkosten en komen alleen de materiaalkosten voor een financiële tegemoetkoming in aanmerking;

    • b.

      De risicoverrekening van loon- en materiaalkosten, met inachtneming van het bepaalde in de Risicoregeling woning- en utiliteitsbouw 1991. Indien de voorziening in zelfwerkzaamheid wordt getroffen dan vervalt de post loonkosten en komen alleen de materiaalkosten voor een financiële tegemoetkoming in aanmerking;

    • c.

      Het architectenhonorarium tot ten hoogste 3% van de aanneemsom met een minimumbedrag van € 500,00;

    • d.

      De leges voor zover deze betrekking hebben op het treffen van de voorziening;

    • e.

      De prijs van bouwrijpe grond, indien noodzakelijk als niet binnen de oorspronkelijke kavel gebouwd kan worden;

    • f.

      De door het College (schriftelijk) goedgekeurde kostenverhogingen, die ten tijde van de raming van de kosten redelijkerwijs niet voorzien hadden kunnen worden;

    • g.

      De kosten in verband met noodzakelijk technisch onderzoek en adviezen met betrekking tot het verrichten van de aanpassing;

    • h.

      De kosten van (her)aansluiting op een openbare nutsvoorziening;

    • i.

      De kosten voor het toezicht op de uitvoering, indien dit noodzakelijk is, alsmede de administratiekosten die verhuurder maakt ten behoeve van het treffen van een voorziening voor de ondersteuning behoevende, beiden gezamenlijk tot een maximum van 5% van de kosten onder 1 t/m 9 met een maximumbedrag van € 500, –.

    • j.

      Bij een seniorenwoning en woon-zorgcomplex is de verhuurder in beginsel verantwoordelijk. De verhuurder dient eerst contact op te zoeken met de verhuurder alvorens contact wordt gezocht met het college. Het college verstrekt enkel voorzieningen die in de seniorenwoning of woon-zorgcomplex niet standaard aanwezig horen te zijn.

  • 8. Maximale kosten woningaanpassing

    • a.

      Voor het geschikt maken van de woning geldt een beleidsmatige bovengrens van € 15.000, – voor woonvoorzieningen en -aanpassingen. Wanneer de geraamde kosten deze bovengrens overschrijden, onderzoekt het college naar het opleggen van het primaat van verhuizen.

    • b.

      Ook bij lagere kosten kan het college dit onderzoek doen, indien er aanwijzingen zijn dat een verhuizing door de cliënt een beter of structureler resultaat oplevert.

    • c.

      De bovengrens is bedoeld als oriëntatiepunt voor doelmatigheid en laat onverlet dat het college in alle gevallen een individuele afweging maakt om tot een passende compensatie te komen.

    • d.

      Een woning wordt alleen aangepast als verhuizen naar een geschikte woning niet mogelijk of niet de goedkoopst compenserende oplossing is. In het geval van een woonvoorziening kan dit ook een verhuiskostenvergoeding in het kader van het primaat van verhuizen zijn. Het primaat van verhuizen houdt in dat het college een cliënt vraagt te verhuizen naar een geschikte woning in plaats van de huidige woning aan te passen.

    • e.

      Als het college het primaat van verhuizen toepast, ontvangt de cliënt eenmalig een vast geldbedrag, een verhuiskostenvergoeding, bedoeld voor de kosten van verhuizing en inrichting. De huidige woning van de cliënt wordt dan niet aangepast. De vergoeding voor de verhuizing wordt gebaseerd op marktonderzoek en de vergoeding voor herinrichting op de Nibud-normen voor stoffering met een maximaal bedrag van € 2.674,50.

    • f.

      Bij aanpassingskosten hoger dan € 15.000,00 wordt geen woningaanpassing uitgevoerd, maar geldt het primaat tot verhuizen, tenzij er individuele omstandigheden te noemen zijn waardoor verhuizen geen adequate oplossing is. Hierbij kan rekening worden gehouden met:

      • 1.

        De aanwezigheid van aangepaste of eenvoudig aan te passen woningen;

      • 2.

        De aanwezigheid en beschikbaarheid van informele zorg;

      • 3.

        Kostenvergelijking tussen aanpassen en verhuizen;

      • 4.

        Volkshuisvestelijke afwegingen;

      • 5.

        Snelheid waarmee het woonprobleem opgelost kan worden;

      • 6.

        Sociale omstandigheden;

      • 7.

        Integrale afweging verschillende voorzieningen;

      • 8.

        Werksituatie;

      • 9.

        Woonlastenconsequenties;

      • 10.

        Wooncomfort;

      • 11.

        Is de cliënt huurder of eigenaar van de woning;

      • 12.

        De wil van de cliënt om te verhuizen.

  • 9. Terugbetaling Woningaanpassing

    • 1.

      De woningeigenaar kan, bij verkoop binnen 10 jaar na de datum van gereedmelding van de werkzaamheden, verplicht worden tot terugbetaling van de woonvoorziening, verminderd met 10% per jaar en exclusief de kosten die voor rekening van de eigenaar van de woonruimte gekomen zijn, indien de kosten van die voorziening een bedrag van € 5.000,00 te boven gaat. Hierbij wordt gedurende 10 jaar onderstaand afschrijvingsschema toegepast:

      • a.

        1e jaar afschrijving 10%; totale afschrijving 10%

      • b.

        2e jaar afschrijving 10%; totale afschrijving 20%

      • c.

        3e jaar afschrijving 10%; totale afschrijving 30%

      • d.

        4e jaar afschrijving 10%; totale afschrijving 40%

      • e.

        5e jaar afschrijving 10%; totale afschrijving 50%

      • f.

        6e jaar afschrijving 10%; totale afschrijving 60%

      • g.

        7e jaar afschrijving 10%; totale afschrijving 70%

      • h.

        8e jaar afschrijving 10%; totale afschrijving 80%

      • i.

        9e jaar afschrijving 10%; totale afschrijving 90%

      • j.

        10e jaar afschrijving 10%; totale afschrijving 100%

  • 10. Mantelzorgwoning

  • Als sprake is van een aanvraag van een mantelzorgwoning gaat het college ook daarbij uit van de eigen verantwoordelijkheid voor het hebben van een woning. Dit kan door zelf een woning te bouwen of te huren die op het terrein nabij de woning van de mantelzorgers kan worden geplaatst. Daarbij is uitgangspunt dat de uitgaven die de cliënt had voorafgaand aan de situatie van de mantelzorg in de mantelzorgwoning, aan het wonen in deze woning besteed kunnen worden. Daarbij kan gedacht worden aan huur, kosten nutsvoorzieningen, verzekeringen enzovoorts. Met die middelen zou een mantelzorgwoning gehuurd kunnen worden. Ook zouden deze middelen besteed kunnen worden aan een lening of hypotheek om een mantelzorgwoning (deels) van te betalen. Het college kan adviseren en ondersteunen als het gaat om de nodige vergunningen op het gebied van ruimtelijke ordening.

  • De uitgangspunten zoals hierboven beschreven sluiten aan bij de Beleidsregel Bijwonen met zelfstandige voorziening Geldrop-Mierlo 2026, die in het eerste kwartaal van 2026 wordt vastgesteld. Hierin worden nadere kaders gegeven voor het realiseren van zelfstandige woonvoorzieningen in het kader van mantelzorg.

  • 11. Uitvoering woonvoorzieningen

  • Een aanpassing kan pas worden uitgevoerd nadat de cliënt een beschikking heeft ontvangen. Indien een voorziening, nadat de werkzaamheden zijn aangevangen of voltooid, wordt aangevraagd kan dat tot de conclusie leiden dat de cliënt zijn eigen verantwoordelijkheid heeft genomen en zelf zijn probleem heeft kunnen oplossen, zodat ondersteuning niet nodig is.

  • Voor onderhoud, keuring en reparatie van verstrekte woonvoorzieningen kan een maatwerkvoorziening worden verstrekt, zolang de voorziening noodzakelijk is en aan de overige criteria wordt voldaan.

4.5 Hulp bij het huishouden

  • 1. Bij de verstrekking van de maatwerkvoorziening hulp bij het huishouden stelt het college de omvang hiervan vast in uren en minuten per week.

  • 2. Bij het bepalen van de omvang hanteert het college de werkmethodiek uit het normenkader Huishoudelijke Ondersteuning 2019 met aanvullende instructie 2022 (Bureau hhm) (bijlage 10).

  • 3. De normen uit het normenkader worden niet een op een overgenomen, als uitgangspunt hanteert het college een maximum van twee uur inzet per week.

  • 4. Het college kan de maximumomvang van twee uur per week overschrijden indien uit zorgvuldig onderzoek blijkt dat in de individuele situatie een grotere inzet noodzakelijk en adequaat is om de resultaten van de hulp bij het huishouden te bereiken.

  • 5. Inzet van minuten ten behoeve van strijken is op basis van jurisprudentie niet nodig als iemand kan kiezen voor strijkvrije kleding.

4.6 Vervoersvoorzieningen

  • 1.

    Als een cliënt problemen ervaart op het gebied van het dagelijks sociale vervoer, wordt onderzocht of de cliënt in aanmerking komt voor een vervoersvoorziening. Hierbij spelen diverse aspecten een rol, zoals de vervoersbehoefte en de mogelijkheid om zelf in de vervoersbehoefte te voorzien. Heeft een cliënt bijvoorbeeld een auto of een brommer of kan de cliënt hulp inschakelen van het eigen netwerk?

  • 2.

    Uit jurisprudentie blijkt dat om te kunnen participeren de cliënt de mogelijkheden moet hebben om jaarlijks lokaal en regionaal (tot zo’n 25 km afstand vanaf de woning van de cliënt) 1500 km te kunnen reizen.

  • 3.

    Alle bovenregionale vervoersdoelen vallen buiten de reikwijdte van de Wmo Hiervoor is Valys door de wetgever aangewezen.

  • 4.

    Algemeen gebruikelijk en eigen kracht

  • Bij de beoordeling van de eigen kracht in het kader van een vervoersvoorziening, wordt allereerst gekeken of iemand in staat is gebruik te maken van een eigen auto, de (brom-)fiets en/of van het openbaar vervoer. Daarnaast moet worden afgewogen of het vervoersprobleem kan worden opgelost door gebruik te maken van een algemeen gebruikelijke vervoersvoorziening zoals een elektrische fiets. Een elektrische fiets (met trapondersteuning) is een voorziening die ook door personen zonder beperkingen wordt gebruikt en in de detailhandel te koop is. Ook speciale wensen aan auto’s kunnen als algemeen gebruikelijk worden beschouwd, waaronder een automaat of een airco.

  • De cliënt komt in aanmerking voor een vervoersvoorziening als hij het openbaar vervoer niet kan bereiken of gebruiken. Het criterium ‘bereiken van het openbaar vervoer’ is door de CRvB geoperationaliseerd door middel van het loopafstandscriterium “maximale” loopafstand van 800 meter. Kan de cliënt 800 meter zelfstandig, al dan niet met hulpmiddelen en in een redelijk tempo lopen, dan wordt de cliënt in staat geacht het openbaar vervoer te kunnen bereiken. Kan de cliënt het openbaar vervoer bereiken, maar is het onmogelijk het openbaar vervoer te gebruiken? Een voorbeeld hiervan is als de cliënt moeilijk of niet kan in- en uitstappen. Dan kan dit aanleiding zijn om een vervoersvoorziening toe te kennen. Er vindt altijd een individuele beoordeling plaats, waarbij wordt gekeken naar de vervoersbehoefte, de daadwerkelijke afstand tot de bushalte etc.

  • 5.

    Soorten vervoersvoorzieningen :

    • a.

      Collectief vraagafhankelijk vervoer (deeltaxi);

    • b.

      Bovenlokaal vervoer;

    • c.

      Financiële tegemoetkoming (rolstoel)taxivervoer;

    • d.

      Aanpassing eigen auto;

    • e.

      Individuele vervoersvoorzieningen;

    • f.

      Aanpassing aan de individuele vervoersvoorzieningen.

4.6.1 Collectief vraagafhankelijk vervoer (CVV)

  • 1. In lijn met artikel 10 lid 2 sub b van de Verordening biedt het college Collectief vraagafhankelijk vervoer (CVV) aan als een passende oplossing voor problemen bij het vervoer over langere afstanden. Het CVV is voorliggend op een andere maatwerkvoorziening. Hierbij zal altijd rekening worden gehouden met de persoonskenmerken en behoeften van de cliënt. Indien het CVV wordt toegekend zijn daarvan de belangrijkste kenmerken:

    • a.

      Het vervoer omvat 25 kilometer vanuit de woonplaats;

    • b.

      Ziekenhuizen en station(s) zijn, ook als het dichtstbijzijnde buiten de 25 kilometer valt, bereikbaar;

    • c.

      Kosten bedragen het equivalent van het vervoer met het openbaar vervoer per kilometer, waarbij ook een opstaptarief betaald moet worden;

    • d.

      De cliënt kan zich laten begeleiden door een niet gerechtigd persoon tegen hetzelfde tarief;

    • e.

      Indien medische begeleiding geïndiceerd is, reist de medisch begeleider gratis mee;

    • f.

      Per jaar mag 1500 kilometer gebruikt worden;

    • g.

      Ritten kunnen worden aangevraagd via een gratis telefoonnummer;

    • h.

      Ritten worden uitgevoerd met een marge van 15 minuten vóór en ná de afgesproken tijd;

    • i.

      Rolstoelen en scootmobielen kunnen mee vervoerd worden;

    • j.

      De taxichauffeur begeleidt de cliënt van (centrale) deur tot (centrale) deur.

  • 2. Cliënten die in aanmerking komen voor een vervoersvoorziening via de Wmo ontvangen jaarlijks een kilometerbudget van 1500 kilometer waarmee zij op gemeentelijke kosten gebruik maken van Taxbus. Dit plafond is gebaseerd op een gemiddelde vervoersbehoefte die nodig is voor maatschappelijke participatie.

  • 3. Wanneer het gebruik structureel boven dit plafond uitkomt, beoordeelt het college of sprake is van een bijzondere situatie die een uitbreiding rechtvaardigt. Het college kan het plafond in individuele gevallen tijdelijk of structureel verhogen, als dit noodzakelijk is voor de zelfredzaamheid of participatie. Indien extra kilometers niet noodzakelijk worden geacht in het kader van de Wmo, komen deze voor eigen rekening van de client.

4.6.2 Bovenlokaal vervoer

Het college is alleen verantwoordelijk voor het verstrekken van een maatwerkvoorziening gericht op de lokale vervoersbehoefte van de client. Dat betekent ook dat het onderzoek naar de vervoersbehoefte alleen gericht is op de lokale verplaatsingen. Voor bovenlokale verplaatsingen kan gebruik worden gemaakt van Valys. Met Valys kan een reis van deur tot deur geboekt worden, waar het gebruik van een taxi mogelijk gecombineerd kan worden met het openbaar vervoer of aanvullend openbaar vervoer. Elke pashouder ontvangt een persoonlijk kilometerbudget per jaar. Daarnaast kent Valys een hoog persoonlijk kilometerbudget per jaar. Daarvoor is een indicatie nodig (aan te vragen bij Valys).

4.6.3 Financiële tegemoetkoming

Wanneer de cliënt niet met het CVV kan reizen, is er een maatwerkvoorziening mogelijk in de vorm van een financiële tegemoetkoming (rolstoel)taxivervoer op declaratiebasis.

Tegemoetkoming sportvoorzieningen

  • 1.

    De sportrolstoel is een voorziening die meegenomen is vanuit de Wet voorzieningen gehandicapten (Wvg) zonder dat deze sportrolstoel in de Wmo wordt genoemd. De sportrolstoel is een bovenwettelijke voorziening, in de Wvg opgenomen naar aanleiding van een verzoek van de Tweede Kamer. De vergoeding dient beschouwd te worden als tegemoetkoming in de kosten van aanschaf en onderhoud voor een periode van drie jaar. Na drie jaar kan opnieuw een financiële tegemoetkoming worden toegekend.

  • 2.

    De tegemoetkoming voor de aanschaf, onderhoud en reparatie van een sportvoorziening is een forfaitair bedrag en is vastgesteld op €2.500 voor een handbewogen sportvoorziening en € 4.000,- voor elektrische sportvoorziening (bedragen zijn inclusief BTW)

  • 3.

    De tegemoetkoming wordt maximaal eenmaal per drie jaar verstrekt en alleen als de met een reeds eerder toegekende tegemoetkoming aangeschafte voorziening technisch is afgeschreven dan wel niet meer geschikt is.

  • 4.

    Uitbetaling van de tegemoetkoming voor de sportvoorziening vindt plaats direct na de toekenning ervan.

  • 5.

    Een sportvoorziening kan worden toegekend, wanneer het voor de cliënt zonder sporthulpmiddel niet mogelijk is om een sport te beoefenen en de kosten hiervoor aanzienlijk hoger zijn dan de gebruikelijke kosten die een persoon zonder beperkingen heeft voor dezelfde (of een vergelijkbare) sport. Om voor een sportvoorziening in aanmerking te komen, moet er sprake zijn van een actieve sportbeoefening. De ervaring leert dat sportclubs, sponsors of fondsen vaak bereid zijn een deel van de kosten te vergoeden. Het college is verder niet verplicht om sporten op hoog niveau mogelijk te maken.

4.6.4 Aanpassing eigen auto

  • 1.

    Autoaanpassingen zijn erop gericht lokale verplaatsingen mogelijk te maken voor cliënten die daarvoor zijn aangewezen op het gebruik van de eigen auto. Dat wil zeggen dat het primaat van CVV bij hen niet kan worden toegepast. In de praktijk zal dat niet vaak voorkomen.

  • 2.

    Sommige autoaanpassingen kunnen algemeen gebruikelijk zijn als de client voornemens is een auto aan te schaffen. Denk bijvoorbeeld aan stuur- en rembekrachtiging, de automatische versnelling of een auto met hoge instap. Voor deze aanpassingen kan in ieder geval geen beroep worden gedaan op de Wmo 2015 als gebruik kan worden gemaakt van het CVV (vergelijk CRVB:2011:BU7172).

  • 3.

    Uitgangspunten bij de beoordeling autoaanpassing

  • Bij het verstrekken van een autoaanpassing worden een aantal uitgangspunten gehanteerd:

    • a.

      Is het gebruik van de eigen auto nodig voor het zich lokaal verplaatsen én is het CVV (waaronder individueel taxivervoer) geen passende bijdrage?

    • b.

      Is de cliënt eigenaar en bestuurder van de auto? Onder de eigenaar van de auto kan ook de wettelijk vertegenwoordiger van het kind worden verstaan waar de autoaanpassing voor bestemd is. Ook kan de client zijn aangewezen op vervoer door diens partner; diens auto wordt dan beoordeeld op noodzaak tot aanpassing.

    • c.

      Is een autoaanpassing de goedkoopst passende bijdrage?

    • d.

      Wat is de staat van de auto (ouderdom en technische staat)?

    • e.

      Het college hanteert het uitgangspunt dat de auto waar de autoaanpassing voor bestemd is nog ten minste zeven jaar te gebruiken moet zijn. Daarvoor doet het college onderzoek naar de gemiddelde levensduur van de auto.

    • f.

      Verder speelt het aantal kilometers dat met auto is gereden een rol. Is er al 100.000 kilometer of meer gereden, dan is een autoaanpassing meestal niet meer verantwoord.

    • g.

      Ook kan bij twijfel een technische keuring van de auto door een onafhankelijke instantie (bijvoorbeeld ANWB) nodig zijn. Dit om te kunnen beoordelen of de aanpassing nog verantwoord is met het oog op de technische staat en de verwachte levensduur van de auto.

  • 4.

    Fondsenwerving

  • Het werven van fondsen is vanzelfsprekend geen voorliggende oplossing op het verstrekken van een maatwerkvoorziening als de client daar op is aangewezen. Het kan echter wel voorkomen dat een clien met behulp van fondsen een auto of bus kan aanschaffen. Vaak moeten aan zo’n auto of bus nog aanpassingen verricht worden. Het ligt op de weg van de client daarover vooraf met het college contact te hebben. Dit om teleurstellingen te voorkomen als een aanvraag om aanpassingen zal worden afgewezen.

4.6.5 Individuele vervoersvoorzieningen

4.6.5.1 Scootmobiel

  • 1.

    Een scootmobiel is een open elektrische buitenwagen bestemd voor gebruikers met een matige tot slechte sta- loopfunctie. De scootmobiel is bedoeld voor lokale verplaatsingen in de directe omgeving van de woning, het onderhouden van sociale contacten, het doen van boodschappen, et cetera.

  • 2.

    Een scootmobiel wordt enkel verstrekt als:

    • a.

      Er sprake is van een zekere sta- en loopfunctie, ook gelet op het kunnen maken van transfers;

    • b.

      De client een beperkte loopafstand heeft en gelet op de beperkingen en de vervoersbehoefte op de korte afstand (directe omgeving) is aangewezen op een scootmobiel;

    • c.

      Er niet op een andere wijze kan worden voorzien in deze vervoersbehoefte zoals met een hand- of duwstoel of een aangepaste (niet algemeen gebruikelijke) fiets;

    • d.

      Het CVV alleen niet in de lokale vervoersbehoefte kan voorzien (geen passende bijdrage);

    • e.

      De client zelf het voertuig veilig kan bedienen en besturen (eventueel vaststellen met rijvaardigheidstest);

    • f.

      Er een mogelijkheid is om de scootmobiel te stallen en op te laden.

  • 3.

    Stalling van de scootmobiel

  • Het stallen van vervoersvoorzieningen, zoals een scootmobiel, moet op een adequate wijze gebeuren. Bij verstrekking in natura (bruikleen) vloeit de verplichting voort uit de bruikleenovereenkomst. Het college kan met de leverancier overleggen wat adequaat stallen inhoudt. Een adequate stalling is in ieder geval: overdekt en droog. Dit om beschutting te bieden tegen weersinvloeden. Om diefstal of vernieling te voorkomen kan een afgesloten stalling nodig zijn. Een aanwezige schuur, berging, garage, bijkeuken of tuinhuisje kan als adequaat worden beschouwd. In de stallingsruimte kan een oplaadpunt nodig zijn. Ingeval van een pgb geldt de voorwaarde van een adequate stalling vanzelfsprekend ook.

  • 4.

    Eigen mogelijkheden

  • Het college onderzoek of de client zelf mogelijkheden heeft om hier zorg voor te dragen door bijvoorbeeld herinrichten of opruimen van de beoogde (stallings)ruimte (CRVB:2016:429). Het stallen van een scootmobiel in bijvoorbeeld de hal is een acceptabel alternatief voor het realiseren van een adequate stalling of het verbreden van een tuinpoort (CRVB:2023:1642). Dat is anders als de client bijvoorbeeld de hal niet in kan rijden of er met een gestalde scootmobiel geen voldoende ruimte is om deze te kunnen passeren. Heeft de client geen mogelijkheden tot het stallen van de voorziening, dan valt het realiseren daarvan onder de ondersteuningsplicht van het college.

4.6.5.2 Elektrische fiets

Dat een maatwerkvoorziening een positief effect heeft op de gezondheid, door te willen blijven fietsen, is voor de Wmo 2015 niet relevant (CRVB:2020:2644, CRVB:2023:1446). Dat betekent ook dat een noodzaak voor het verstrekken van een elektrische fiets afhankelijk is van de mogelijkheid zich te verplaatsen op een gewone fiets waarmee wordt voorzien in de vervoersbehoefte. Heeft een cliënt een medisch gelimiteerde inspanningscapaciteit of lichamelijke beperkingen, zoals krachtsverlies, waardoor hij met een gewone fiets niet kan voorzien in de noodzakelijke vervoersbehoefte, dan kan een elektrische fiets aangewezen zijn (CRVB:2021:1595). Maar het college beoordeelt ook of de gewenste elektrische fiets de goedkoopst passende bijdrage is. Een scootmobiel kan namelijk goedkoper zijn.

4.6.5.3 Driewielfietsen en andere bijzondere fietsen

  • 1.

    Bijzondere fietsen kunnen voor verstrekking in aanmerking komen. Denk bijvoorbeeld aan driewielfietsen of handbikes. Driewielfietsen worden speciaal gebruikt door de cliënt met beperkingen op evenwichtsgebied of een gestoorde motoriek. Dergelijke beperkingen maken het gebruik van een normale fiets (al dan niet met hulpmotor) onmogelijk of ten minste onveilig. Om aanspraak te maken op een bijzondere fiets gelden in principe dezelfde voorwaarden als voor een scootmobiel. Verder geldt dat een normale kinderdriewieler voor kinderen tot 4 jaar in ieder geval als algemeen gebruikelijke voorziening wordt beschouwd en daarom niet voor verstrekking in aanmerking komt gelet op de hoogte van de kosten.

  • 2.

    Een driewielfiets kan in uitzonderlijke gevallen als maatwerkvoorziening worden verstrekt als dit noodzakelijk is voor het behouden of vergroten van de zelfredzaamheid of participatie van de client. Het uitgangspunt is dat een scootmobiel doorgaans de goedkoopst adequate oplossing is voor vervoersproblemen. Een driewielfiets, in welke vorm dan ook, wordt alleen overwogen wanneer:

    • a.

      Een scootmobiel niet geschikt of niet bruikbaar is voor de cliënt, en

    • b.

      De driewielfiets noodzakelijk is om dagelijkse sociale activiteiten te kunnen blijven uitvoeren. Het bevorderen van beweging of een gezonde leefstijl is geen op zichzelf staand doel van de Wmo en vormt daarom geen grond voor verstrekking van een driewielfiets.

4.6.6 Aanpassing aan de individuele vervoersvoorzieningen

  • 1. Met deze aanpassingen wordt bedoeld: extra onderdelen die niet standaard op vervoersvoorziening zitten maar wel medisch noodzakelijk zijn voor de cliënt.

  • 2. Bij beperkingen op het gebied van vervoer ligt het primaat bij het gebruik van Taxbus (CVV). Dat wil zeggen dat wanneer men geen gebruik kan maken van het reguliere openbaar vervoer, men in aanmerking komt voor een pas van Taxbus. Alleen wanneer is aangetoond dat Taxbus niet geschikt is voor de cliënt en niet tot gewenste resultaat leidt, kan een andere individuele vorm van ondersteuning onderzocht worden.

4.7. Beoordeling financiële draagkracht

  • 1. Bij het vaststellen van de tegemoetkoming voor een maatwerkvoorziening op grond van de Wmo, houdt het college rekening met de draagkrachtcriteria zoals gehanteerd bij de bijzondere bijstand. Daarbij geldt het uitgangspunt dat een cliënt met een inkomen op minimumniveau een voorziening financieel kan dragen, indien de kosten daarvan binnen een termijn van 36 maanden kunnen worden terugbetaald bij een aflossing van 5% van de voor de betrokkene geldende bijstandsnorm. Het college kan tevens rekening houden met de mogelijkheid van het gebruik van beschikbare tweedehands of herbruikbare voorzieningen.

4.8. Aansprakelijkheid

Als het college een bedrag betaalt dat voor rekening komt van een andere aansprakelijke partij, bijvoorbeeld bij letselschade, heeft het college een regres recht. Dit betreft het recht om uitbetalingen te verhalen op de aansprakelijke partij.

Hoofdstuk 5. Voorzieningen: Toegang, onderzoek en beoordeling voor Jeugdhulp en Wmo

5.1. Signalen van onveiligheid

Alle professionals die door het college ingezet worden voor Jeugdhulp en Wmo, moeten zich in lijn met artikel 3 lid 1 sub k van de Verordening houden aan de meldcode huiselijk geweld en kindermishandeling. Er zijn vanuit de meldcode ook binnen het CMD en PlusTeam aandachtsfunctionarissen huiselijk geweld en kindermishandeling opgeleid. Bij hen kan er advies worden ingewonnen als er vermoedens van onveiligheid zijn.

5.2. Het ontbreken van gegevens.

Een aanvraag kan niet in behandeling worden genomen als essentiële gegevens ontbreken. In dat geval wordt een incompleet ondersteuningsplan opgesteld, waarin wordt vermeld dat de aanvraag niet in behandeling kan worden genomen.

5.3. Ondersteuningsplan

  • 1. Binnen vier weken na het gesprek ontvangt de cliënt conform artikel 16 van de verordening een verslag van het gesprek en de uitkomsten van het onderzoek. Dit geldt voor zowel Wmo en Jeugd. Het college legt daarin alleen die gegevens die noodzakelijk zijn vast. De gegevens die noodzakelijk zijn, zijn terug te vinden in paragraaf 2.3.

  • 2. Als het college meer informatie nodig heeft voor het verslag of als ontbrekende informatie opgevraagd moet worden, waardoor het verslag niet binnen de hiervoor genoemde termijn kan worden toegestuurd, dan wordt de cliënt schriftelijk geïnformeerd, met onderbouwing, over het uitstel van de termijn en de reden hiervoor.

  • 3. Uit het verslag blijkt welk resultaat de cliënt wil bereiken en hoe dat kan worden gerealiseerd. Daarbij wordt gekeken naar de korte en naar de lange termijn.

  • 4. De cliënt tekent het verslag voor ‘gezien’ of ‘akkoord’ en zorgt ervoor dat een getekend exemplaar binnen 5 werkdagen geretourneerd is aan de contactpersoon waarmee hij het gesprek heeft gevoerd. Een ondertekend verslag van het gesprek wordt aangemerkt als een aanvraag.

  • Indien het verslag niet binnen 5 werkdagen wordt teruggestuurd, kan het college maximaal twee keer een herinneringsbericht sturen met het verzoek om het verslag alsnog binnen telkens 5 werkdagen retour te zenden (in totaal maximaal 10 werkdagen extra). Wanneer het verslag ook na deze termijn niet wordt geretourneerd, vervalt het proces tot aanvraag.

  • 5. Als de cliënt het niet eens is met het verslag, kan hij dit tijdens het ondertekenen vermelden met als opmerking ‘voor gezien, maar niet akkoord’.

  • 6. Het ondersteuningsplan bevat de informatie de zorgaanbieders nodig hebben voor een aanmelding en het opstarten van de hulp.

  • 7. Bij een medische verwijzing onderzoeken jeugdhulpaanbieders of er mogelijk sprake is van onderliggende factoren en schakelen het lokale team in bij bredere problematiek (problematiek waarvoor de zorgaanbieder niet de benodigde expertise in huis heeft) dan waarvoor zij de expertise hebben.

  • 8. Een PGB-plan wordt onderdeel van het perspectiefplan als de cliënt een PGB wenst, en het PGB-plan wordt opgesteld door de cliënt of diens vertegenwoordiger.

  • 9. Een aanvraag kan niet in behandeling genomen worden als essentiële gegevens, zoals aangegeven in artikel 2.3. In dat geval wordt een incompleet ondersteuningsplan opgesteld, waarin wordt vermeld dat de aanvraag niet in behandeling kan worden genomen.

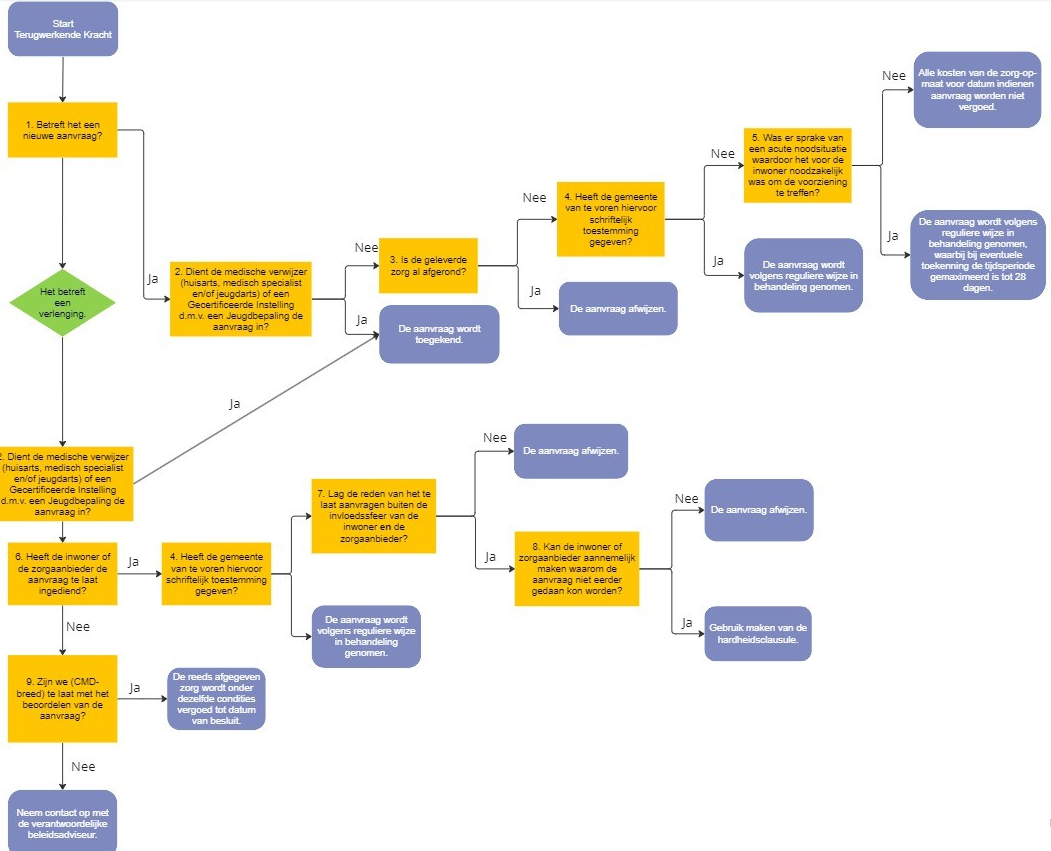
5.4. Afwegingskader ‘met terugwerkende kracht’

  • 1. Een aanvraag voor ondersteuning op grond van de Jeugdwet of de Wmo wordt in principe niet met terugwerkende kracht toegekend. De ondersteuning of voorziening wordt toegekend vanaf de datum waarop de aanvraag is ontvangen door het college (stempel postkamer of digitale ontvangstbevestiging).

  • 2. Van dit uitgangspunt kan alleen worden afgeweken in uitzonderlijke situaties. De volgende criteria worden daarbij meegewogen:

    • a.

      Schriftelijke toestemming: wanneer de cliënt of zorgaanbieder schriftelijk kan aantonen dat het CMD of het lokale team toestemming heeft gegeven om de zorg of ondersteuning alvast te starten, wordt de aanvraag regulier beoordeeld en kan reeds ingezette zorg worden vergoed.

    • b.

      Tijdige melding bij bevoegde verwijzer (Jeugdwet): wanneer de jeugdige of ouder zich tijdig heeft gemeld bij een bevoegde verwijzer, zoals een medisch specialist of gecertificeerde instelling, kan de aanvraag met terugwerkende kracht worden toegekend.

    • c.

      Acute noodsituatie (crisis): wanneer het uitblijven van hulp binnen 24 uur zal leiden tot onaanvaardbare gezondheids- of veiligheidsrisico’s.

    • d.

      Vertraging aan gemeentelijke zijde: wanneer de cliënt tijdig een verlenging of aanvraag heeft gedaan, maar het college niet op tijd heeft beslist, wordt de reeds ingezette zorg vergoed tot aan de datum van het besluit.

  • 3. Als de cliënt op eigen initiatief zorg heeft gestart of afgerond vóór de melding bij het college, wordt de aanvraag in principe afgewezen. Het college kan dan niet meer vaststellen of de zorg noodzakelijk en passend was.

  • 4. De cliënt is zelf verantwoordelijk voor een tijdige melding, bij voorkeur minimaal acht weken vóór afloop van een bestaande beschikking.

  • 5. In alle gevallen geldt dat de beoordeling plaatsvindt op basis van maatwerk, met inachtneming van redelijkheid en billijkheid. Zie voor de werkwijze bijlage 11 (werkproces terugwerkende kracht) van deze beleidsregels.

5.5. Beoordeling bij Wmo

Om te bepalen of het college maatwerkvoorziening verleent, volgt het college de volgende stappen:

  • 1.

    Het college stelt eerst vast wat de maatwerkvoorzieningvraag van de cliënt is.

  • 2.

    Het college stelt hierna vast welke problemen, beperkingen en stoornissen er precies zijn.

  • 3.

    Het college bepaalt welke maatwerkvoorziening noodzakelijk is om het probleem op te lossen of met beperkingen om te gaan en het gewenste resultaat te bereiken.

  • 4.

    Het college onderzoekt samen met de wat de cliënt zelf kan doen om het probleem op te lossen (eigen kracht), al dan niet met gebruikelijke maatwerkvoorziening, maatwerkvoorziening van mantelzorgers, maatwerkvoorziening van anderen uit het sociale netwerk en van andere voorzieningen of organisaties.

5.6. Beoordeling bij Jeugdwet

Om te bepalen of het college jeugdmaatwerkvoorziening verleent, volgt het college de volgende stappen:

  • 1.

    Het college stelt de hulpvraag vast.

  • 2.

    Het college onderzoekt of het college verantwoordelijk is (woonplaatsbeginsel).

  • 3.

    Het college onderzoekt of de Jeugdwet van toepassing is.

  • 4.

    Het college brengt in kaart wat de beperkingen/problematiek is van de jeugdige. Is er sprake van opgroei- en opvoedingsproblemen, psychische problemen en stoornissen? En als daar sprake van is, maak concreet om welke problemen en/of stoornissen het gaat

  • 5.

    Het college bepaalt welke hulp naar aard en omvang nodig is.

  • 6.

    Het college onderzoekt in hoeverre de eigen mogelijkheden van ouders en/of het sociale netwerk toereikend zijn om zelf de hulp te bieden.

    • a.

      Is de ouder in staat de noodzakelijke hulp te bieden?

    • b.

      Is de ouder beschikbaar om de noodzakelijke hulp te bieden?

    • c.

      Levert het bieden van de hulp door de ouder geen overbelasting op?

    • d.

      Ontstaan er geen financiële problemen in het gezin als de hulp door de ouder wordt geboden?

  • 7.

    Het college onderzoekt of er aanspraak bestaat op een voorliggende voorziening.

  • 8.

    Het college onderzoekt of er aanspraak bestaat op een algemene voorziening.

  • 9.

    Het college informeert de aanvrager over de mogelijkheid van het aanvragen van een persoonsgebonden budget.

  • 10.

    Indien aangevraagd: beoordeelt het college of aan de voorwaarden PGB voldaan wordt.

  • 11.

    Gedurende het hele beoordelingsproces van de aanvraag wordt de deskundigheid ingezet die nodig is. Is er bijzondere deskundigheid nodig, dan zet het college die in. Het college stelt de cliënt op de hoogte van welke bijzondere deskundigheid er op welk moment nodig is en ingezet wordt.

5.7. Doelen

  • 1. De cliënt en het lokale team of GI bespreken samen de doelen die de inzet van de specialistische zorg moet opleveren en zetten dit in het ondersteuningsplan.

  • 2. De medische verwijzer kan bij jeugdhulp het lokale team betrekken voor consultatie en advies bij het opstellen van de doelen.

  • 3. De zorgaanbieder werkt aan de doelen uit het ondersteuningsplan.

  • 4. In het geval van een (huis)artsverwijzing stelt de zorgaanbieder samen met de ouders de doelen op, voor zover deze niet uit de verwijzing blijken.

  • 5. Wanneer de doelen in het ondersteuningsplan wijzigen, wordt de medische verwijzer betrokken.

  • 6. Resultaten beschrijven de te bereiken doelen van de zorg. Deze kunnen gericht zijn op ontwikkeling (herstel) of stabilisatie. Ook kunnen de doelen bestaan uit het beschrijven van de hulpvraag, op het moment dat de te bereiken doelen nog onvoldoende duidelijk zijn. Er kunnen door verschillende organisaties en personen worden gewerkt aan het behalen van de doelen.

  • 7. De zorgaanbieder of GI kan het lokale team inschakelen in verband met een nieuwe of aanvullende hulpvraag, wanneer de hulp aan een gezin is afgerond. Dit gebeurt in afstemming met het gezin en er is sprake van een warme overdracht.

5.8. Coördinatie van zorg

  • 1. Onder coördinatie wordt verstaan: het afstemmen en coördineren van hulp en ondersteuning die door verschillende partijen aan het gezin wordt geboden, en het evalueren van deze hulp en ondersteuning met het gezin en de betrokken organisaties.

  • 2. De coördinatie van zorg wordt in samenspraak met cliënten vormgegeven. Onderdeel hiervan is om aan het begin van het bieden van de zorg te bepalen wie de coördinatie van zorg uitvoert en hoe dit plaatsvindt. Uitgangspunten hierbij zijn:

    • a.

      De coördinatie ligt zo veel mogelijk bij de cliënten.

    • b.

      Als er meerdere partijen betrokken zijn, zorgen deze partijen ervoor dat aanspreekpunten duidelijk belegd zijn of waar mogelijk er één aanspreekpunt is.

    • c.

      Bij een hulpvraag die betrekking heeft op meerdere levensgebieden en als complex wordt gedefinieerd, wordt het PlusTeam betrokken.

    • d.

      Wanneer sprake is van gezinnen die vragen om meer regie op het gebied van veiligheid en waarin een ondertoezichtstelling, een voogdijmaatregel en/of een jeugdreclasseringsmaatregel is opgelegd, is de gecertificeerde instelling verantwoordelijk voor de coördinatie van zorg en het contact met jeugdige en ouders.

5.9. Inhoud besluit

  • 1. Een besluit (ook wel beschikking genoemd) bevat:

    • a.

      De toekenning of afwijzing van een maatwerkvoorziening

    • b.

      De vorm waarin de voorziening wordt geleverd;

    • c.

      Inhoud, doel en duur van de voorziening

    • d.

      Voorwaarden en verplichtingen

  • 2. Bij een maatwerkvoorziening in natura, naast de onderdelen uit lid a:

    • a.

      Wat de maatwerkvoorziening inhoudt en waarvoor de maatwerkvoorziening bedoeld is;

    • b.

      Wat het te behalen resultaat is van de maatwerkvoorziening;

    • c.

      Wanneer de maatwerkvoorziening ingaat en hoe lang de maatwerkvoorziening duurt;

    • d.

      Door wie de maatwerkvoorziening wordt gegeven;

    • e.

      Welke voorwaarden en verplichtingen er voor de maatwerkvoorziening gelden;

    • f.

      Welke andere voorzieningen relevant zijn.

  • 3. Bij een maatwerkvoorziening voor PGB, naast de onderdelen uit lid a:

    • a.

      Waarvoor het PGB bedoeld is;

    • b.

      Hoe hoog het PGB is en hoe daartoe gekomen is;

    • c.

      Wanneer het PGB ingaat en wanneer het PGB eindigt;

    • d.

      Hoe de besteding van het PGB verantwoord wordt;

    • e.

      Welke voorwaarden en verplichtingen er voor het PGB gelden.

    • f.

      Welke andere voorzieningen relevant zijn.

  • 4. Bij een financiële tegemoetkoming, naast de onderdelen uit lid a:

    • a.

      Voor welk doel de tegemoetkoming wordt gegeven;

    • b.

      Wanneer de tegemoetkoming wordt betaald;

    • c.

      Hoe vaak de tegemoetkoming wordt betaald; en

    • d.

      Welke voorwaarden en verplichtingen er gelden voor de uitbetaling.

    • e.

      De hoogte van de tegemoetkoming en hoe dat bedrag is tot stand gekomen.

  • 5. In het besluit moet vermeld worden dat bezwaar gemaakt kan worden en de wijze waarop dat dan dient te gebeuren.

Hoofdstuk 6. De vorm van de maatwerkvoorziening

6.1. Zorg in Natura als vertrekpunt

De cliënt die een maatwerkvoorziening van het college krijgt, ontvangt de maatwerkvoorziening (een dienst of een product) in principe in natura, tenzij de cliënt kan onderbouwen te voldoen aan de voorwaarden uit de Verordening voor een PGB.

6.2. Motiveren PGB

  • 1. De formulering van het eerste lid van artikel 8.1.1. van de Jeugdwet en artikel 2.3.6. lid 2 van Wmo 2015 geven aan dat het uitgangspunt is dat de cliënten een voorziening ‘in natura’ krijgen. Cliënten die een PGB wensen te ontvangen moeten dit motiveren. De motivering is samen met de bekwaamheid onderdeel van het PGB-plan. Voor de motivering geldt dat:

    • i.

      Uit de motivering moet blijken dat de cliënt zich voldoende heeft georiënteerd op de voorziening in natura.

    • ii.

      Gemotiveerd moet worden waarom het aanbod in natura niet passend is.

    • iii.

      De verantwoordelijkheid ligt dus bij de cliënt om zelf duidelijk te maken waarom hij of zij die voorziening in natura niet passend vindt. Het college beoordeelt of de cliënt een goede en overtuigende motivering heeft gegeven en of die motivering in het PGB-plan is onderbouwd.

  • 2. Voorbeelden van een motivering zijn:

    • i.

      ondersteuning die op ongebruikelijke tijden of op veel korte momenten per dag geboden moet worden;

    • ii.

      ondersteuning die op verschillende locaties moet worden geleverd;

    • iii.

      het is noodzakelijk om 24 uur ondersteuning op afroep te organiseren.

  • 3. De kwaliteit van de maatwerkvoorziening dient voldoende gewaarborgd te zijn.

  • 4. Het PGB-budget kan niet besteed worden als vrij besteedbaar budget, zoals administratieve kosten.

6.3 Eisen (gemachtigde) budgethouder

  • 1. Indien een cliënt kiest voor ondersteuning in de vorm van een PGB dan moet hij als budgethouder voldoen aan de voorwaarden gesteld in lid 3 van dit artikel. Treedt een vertegenwoordiger op als budgethouder namens de cliënt dan dient deze naast lid 3 ook te voldoen aan lid 4 van dit artikel.

  • 2. De budgethouder dan wel zijn gemachtigde vertegenwoordiger dienen het budgetplan voor akkoord te tekenen. Door ondertekening gaat de budgethouder of vertegenwoordiger akkoord met alle verplichtingen die gelden vanuit de Wmo en is (mede) verantwoordelijk voor de juiste uitvoering van het PGB.

  • 3. Een (gemachtigde) budgethouder:

    • a.

      Is verantwoordelijk dat het PGB goed wordt beheerd en dat aan taken, eisen en verplichtingen die bij een PGB horen, wordt voldaan.

    • b.

      Voert regie over de inhoud van de ondersteuning die wordt ingekocht met het PGB.

    • c.

      Treedt op als werkgever/opdrachtgever naar zorgverlener(s).

    • d.

      Bewaakt de kwaliteit van de geleverde ondersteuning.

    • e.

      Houdt regie over het behalen van de gestelde doelen en daarvoor regelmatig evaluatiegesprekken houdt met de zorgverleners.

    • f.

      Voldoet aan de geschiktheidseisen zoals genoemd in artikel 21.4, tweede lid, van de verordening.

  • 4. Daarnaast, een gemachtigde vertegenwoordiger:

    • a.

      Is aanwezig bij gesprekken met vertegenwoordigers van het college betreffende de hulpvragen in het kader van de Wmo.

    • b.

      Is gemachtigd door de budgethouder (kopie machtigingsformulier SVB toevoegen).

    • c.

      Maakt voor de digitale dienstverlening van de SVB uitsluitend gebruik van de DigiD-gegevens van uzelf (de vertegenwoordiger).

    • d.

      Krijgt geen geld uit het PGB-budget voor zijn werkzaamheden als vertegenwoordiger.

    • e.

      Is niet de zorgverlener, die vanuit het PGB wordt betaald.

6.4 Categorieën zorgaanbieders

Deze bepaling beschrijft de categorieën zorgaanbieders die binnen een persoonsgebonden budget (pgb) kunnen worden ingezet en de eisen die aan deze aanbieders worden gesteld.

  • 1.

    Een geregistreerde (zorg)organisatie/instelling:

    • a.

      Inschrijving Kamer van Koophandel;

    • b.

      Heeft minimaal twee medewerkers in dienst;

    • c.

      Medewerkers ontvangen een salaris dat passend is voor hun beroepsgroep en functie;

    • d.

      De eigenaar en medewerkers zijn geen eerstegraads familie van degene aan wie ze zorg verlenen;

    • e.

      De locatie waar de zorg wordt gegeven dan wel de wijze waarop de ondersteuning is georganiseerd voldoet aan de gangbare eisen die aan de betreffende ondersteuning wordt opgesteld.

  • 2.

    Zelfstandige zonder personeel:

    • a.

      Inschrijving Kamer van Koophandel;

    • b.

      Voldoet aan wettelijke bepalingen zoals deze van toepassing zijn op ZZP;

    • c.

      Ontvangen een salaris dat passend is voor hun beroepsgroep en functie;

    • d.

      De zorgverlener is geen eerstegraads familie van degene aan wie zorg wordt verleend;

    • e.

      De locatie waar de zorg wordt gegeven dan wel de wijze waarop de ondersteuning is georganiseerd voldoet aan gangbare eisen die aan de betreffende ondersteuningen wordt gesteld.

  • 3.

    Informele ondersteuning niet behorende tot familie dan wel sociaal netwerk:

    • a.

      Aanbieders en personen die niet voldoen aan de criteria voor een formele hulp (het gaat dan veelal om personen uit het informele circuit);

    • b.

      Aanbieder behoort niet tot het sociale netwerk dan wel familie van de cliënt;

    • c.

      De locatie waar de zorg wordt gegeven dan wel de wijze waarop de ondersteuning is georganiseerd voldoet aan de gangbare eisen die aan de betreffende ondersteuning wordt gesteld.

  • 4.

    Informele ondersteuning behorende tot het sociaal netwerk dan wel familie:

    • a.

      Aanbieders en personen die niet voldoen aan de criteria voor formele hulp;

    • b.

      Behorende tot het sociale netwerk dan wel familie van de cliënt;

    • c.

      De locatie waar de zorg wordt gegeven dan wel de wijze waarop de ondersteuning is georganiseerd voldoet aan de gangbare eisen die aan de betreffende ondersteuning wordt gesteld.

  • 5.

    De 1e en 2e graad familiebanden gaan voor op kwalificatie bij de vaststelling van het formele of het informele tarief. Hiervan kan worden afgeweken wanneer de beoogde hulpverlener meer dan één cliënt heeft.

6.5 Hoogte PGB

In de Verordening is de hoogte van het PGB opgenomen. Op basis van de daar genoemde tarieven wordt het PGB-budget bepaald. Voor een PGB geldt:

  • a.

    Het PGB-tarief is een all-in tarief. Dat betekent dat alle zorg-gerelateerde kosten hierin zijn opgenomen. Het PGB kan niet worden gebruikt voor niet-zorg-gerelateerde kosten (er is geen vrij besteedbaar budget), zoals administratieve kosten.

  • b.

    De budgethouder zorg voor een hoger tarief in mag kopen dan de door het college beschikbaar gestelde budgetten. Er kunnen dan minder uren worden ingekocht of de budgethouder kan een vrijwillige storting doen. De budgethouder motiveert in het PGB-plan hoe de kwaliteit en de doelen worden gegarandeerd als er minder uren worden ingekocht. Het lokale team kan een PGBweigeren als deze motivering ontoereikend is. Een voorbeeld is een PGB voor verblijf dat voor 3 dagdelen is toegekend, maar waar door het hogere budget maar 2 dagdelen wordt ingekocht.

6.6 PGB plan format

Het college stelt een PGB plan format ter beschikking, cliënten worden geacht dit format te hanteren voor het opstellen van een PGB plan.

6.7 Controle van het PGB

In lijn met artikel 25 van de verordening, geldt het volgende omtrent controle van het PGB:

  • 1.

    De Sociale verzekeringsbank controleert vooraf de zorgovereenkomst(en) tussen de budgethouder en zijn zorgverlener arbeidsrechtelijk.

  • 2.

    Het college controleert vooraf de zorgovereenkomst op de afspraken zoals overeengekomen in het budgetplan.

  • 3.

    Het college kan, achteraf, na afloop van de verstrekking dan wel na afloop van enig kalenderjaar, de verstrekte persoonsgebonden budgetten, middels een steekproef controleren.

  • 4.

    Het college kan op basis van een steekproef een verdere controle uitvoeren aan de hand van door de budgethouder te overleggen relevante, originele en gedateerde facturen en/of betaalbewijzen en/of een overzicht van de salarisadministratie met bewijsmiddelen.

  • 5.

    In verband met de in lid d van dit artikel genoemde controle dient de budgethouder gedurende een periode van 3 jaar bewijsstukken te bewaren van de besteding van het persoonsgebonden budget.

  • 6.

    Indien, met de in dit artikel genoemde bescheiden niet of niet volledig adequate besteding van het persoonsgebonden budget aangetoond kan worden of bij gebleken misbruik dan wel aanwending van het persoonsgebonden budget ten behoeve van andere zaken dan waartoe dit is toegekend, kan het college het al verstrekte persoonsgebonden budget geheel of ten dele intrekken en terugvorderen.

  • 7.

    In geval een persoonsgebonden budget voor een eenmalige aanschaf vooraf wordt uitbetaald, controleert het college de besteding hiervan achteraf. Cliënt dient binnen 3 maanden na verstrekking van het persoonsgebonden budget desgevraagd een originele nota te kunnen overleggen. Het vastgestelde persoonsgebonden budget betreft een maximum vergoeding. Indien de ingediende nota lager is dan het toegekende PGB, zal het PGB worden gelijkgesteld met het bedrag vermeld in de nota.

  • 8.

    Bij overlijden van de cliënt zal het persoonsgebonden budget voor periodieke dienstverlening worden stopgezet per eerste dag van de maand volgend op de maand van overlijden.

6.8 Voorwaarden (aan te kopen voorzieningen met) persoonsgebonden budget

  • 1. Op het persoonsgebonden budget voor een voorziening c.q. hulpmiddel zijn de volgende voorwaarden van toepassing:

    • a.

      De voorziening moet voorzien zijn van een minimaal CE-keurmerk;

    • b.

      De afschrijvingstermijn bedraagt 7 jaar, tenzij anders aangegeven.

    • c.

      Als na 7 jaren de voorziening nog in alle redelijkheid bruikbaar is, wordt geen nieuwe maatwerkvoorziening verstrekt. Vervanging na minder dan 7 jaar geschiedt alleen na een technisch afkeuringsrapport.

    • d.

      Indien de cliënt geen gebruik meer kan maken van de voorziening binnen 7 jaren dan gaat het college over tot herziening/intrekking. Bij de vaststelling van de hoogte van het terug te vorderen persoonsgebonden budget wordt de beginwaarde van de maatwerkvoorziening gerelateerd aan een reële lineaire afschrijvingsduur;

    • e.

      Indien de cliënt geen gebruik meer kan maken van de voorziening binnen 7 jaren kan het verstrekte voorschot voor onderhoud, reparatie en verzekering van het persoonsgebonden budget teruggevorderd worden door het college, waarbij rekening wordt gehouden met de tijd tussen verstrekking en gebruik.

  • 2. Indien de voorziening nog redelijk bruikbaar is na 7 jaar, dan vergoedt het college de kosten voor reparatie en regulier onderhoud, zolang de voorziening bruikbaar is en de kosten van reparatie en onderhoud opwegen tegen de kosten van de verstrekking van een nieuwe voorziening. Deze kosten van reparatie en onderhoud moeten voorafgaande aan het uitvoeren hiervan aan het college worden voorgelegd ter instemming.

Hoofdstuk 8. Kwaliteit en aanbesteding

8.1. Kwaliteit van diensten en producten

Alle diensten en producten die het college afneemt bij niet-gecontracteerde zorgaanbieders moeten minimaal voldoen aan dezelfde kwaliteitseisen als die voor gecontracteerde aanbieders en middelen gelden, conform de landelijke contractstandaarden. Bij een persoonsgebonden budget (PGB) ligt de verantwoordelijkheid voor de kwaliteit bij de cliënt zelf. Bij niet-gecontracteerde zorgaanbieders die werken op basis van een maatwerkovereenkomst is het college verantwoordelijk voor de controle op de naleving van de kwaliteitseisen. De specifieke kwaliteitseisen voor jeugdhulp zijn opgenomen in de Producten- en Dienstencatalogus (PDC) van 10 voor de Jeugd. De kwaliteitseisen voor de Wmo zijn te vinden in de PDC Wmo, beschikbaar via www.geldrop-mierlo.steunwijzer.nl.

Hoofdstuk 10. Slotbepalingen

10.1 Intrekking oude beleidsregels en toepasselijkheid

  • 1. De ‘Beleidsregels Jeugdhulp en Wmo 2022’ wordt ingetrokken op het gelijktijdige moment van inwerkingtreding van de Beleidsregels Jeugdhulp en Wet maatschappelijke ondersteuning gemeente Geldrop-Mierlo 2026.

  • 2. Deze beleidsregels zijn van toepassing op alle aanvragen die worden ontvangen op of na de datum van inwerkingtreding.

  • 3. Voor lopende voorzieningen en reeds genomen besluiten blijft het beleid van toepassing dat gold op het moment van besluitvorming, totdat het college een nieuw besluit neemt.

  • 4. Lopende voorzieningen behouden hun geldigheid tot het einde van de beschikkingstermijn, tenzij zich omstandigheden voordoen die aanleiding geven tot herziening of beëindiging.

10.2 Inwerkingtreding en citeertitel

  • 1. Deze beleidsregels treedt in werking op 1 januari 2026.

  • 2. Deze beleidsregels wordt aangehaald als: Beleidsregels Jeugdhulp en Wmo gemeente Geldrop-Mierlo 2026.

Ondertekening

Aldus vastgesteld door het college van burgemeester en wethouders van de gemeente Geldrop-Mierlo op 16 december 2025.

het college van burgemeester en wethouders,

de secretaris, de heer N.J.H. Scheltens

de burgemeester, de heer J.C.J. van Bree

Bijlage 1. Stroomschema Woonplaatsbeginsel Jeugd

Stappenplan toepassen woonplaatsbeginsel jeugdzorg

Wet wijziging woonplaatsbeginsel jeugd per 1 januari 2022.

A. Bepalen verantwoordelijke gemeente

Onder jeugdzorg wordt verstaan: jeugdhulp, jeugdbescherming en jeugdreclassering.

afbeelding binnen de regeling

B. Onbekend of de jeugdige nu al jeugdzorg ontvangt

Voor dit onderdeel is inzicht in de volledige adreshistorie van de jeugdige nodig (BRP). Uitleg van proces van navraag doen bij (voormalige) gemeenten waar de jeugdige woont of heeft gewoond

afbeelding binnen de regeling

C. Terugvalopties

afbeelding binnen de regeling

Bijlage 2. Schema afbakening Jeugdwet andere wetten 2024

Afbakening (versie april 2024)

Jeugdwet

Zorgverzekeringswet

Wet langdurige zorg

Onderwijswetten

Wmo

Overig

ADHD

 
 
 
 
 
 
 

diagnose en behandeling door jeugdpsychiater of kinderarts

X

 
 
 
 
 

onderwijsondersteuning

 
 
 

X

 
 

Autisme

 
 
 
 
 
 
 

diagnose en behandeling door jeugdpsychiater of kinderarts

X

 
 
 
 
 

therapeutische hulphond

X

 
 
 
 
 

Depressie

 
 
 
 
 
 
 

diagnose en behandeling door jeugdpsychiater of kinderarts

X

 
 
 
 
 

Dyscalculie;  zie Problemen tijdens onderwijs

 
 
 
 
 
 

Dyslexie

 
 
 
 
 
 
 

diagnose en behandeling ED (ernstige dyslexie)

X

 
 
 
 
 

begeleiding bij ED

 
 
 

X

 
 

begeleiding bij lichte dyslexie, géén ED

 
 
 

X

 
 

onderzoek naardyslexie, niet zijnde ED

 
 
 

X

 
 

fysieke hulpmiddelen

 
 
 

X

 
 

daisyspeler vooruitbehandelde dyslexie

 

X

 
 
 
 

Eetstoornis

 
 
 
 
 
 
 

diagnose en behandeling door jeugdpsychiater of kinderarts

X

 
 
 
 
 

behandeling somatische gevolgen

 

X

 
 
 
 

Eet- en voedingsstoornis bij zuigelingen en in vroege kindertijd

 
 
 
 
 
 
 

somatische oorzaak: diagnose en behandeling door kinderarts

 

X

 
 
 
 

géén somatische oorzaak: diagnose en behandeling door jeugdpsychiater of

jeugdpsycholoog

X

 
 
 
 
 

Afbakening (versie april 2024)

Jeugdwet

Zorgverzekeringswet

Wet langdurige zorg

Onderwijswetten

Wmo

Overig

 

gedragsmatige oorzaak: diagnose en behandeling door kinderarts

 

X

 
 
 
 

Functionele klachten/SOLK (Somatisch

Onvoldoende verklaarde Lichamelijke Klachten)

 
 
 
 
 
 
 

diagnose en behandeling doorkinderarts

 

X

 
 
 
 

diagnose en behandeling als klachten duiden op psychische stoornis

X

 
 
 
 
 

Gebrek aanzelfredzaamheid en

maatschappelijke participatie vanwege lichamelijke of geestelijke beperkingen

 
 
 
 
 
 
 

begeleiding en persoonlijke verzorging bij

ADL (algemene dagelijkse levensverrichtingen)

X

 
 
 
 
 

respijtzorg

(informele hulp thuis,dagopvang, logeeropvang)

om ouderdie (gebruikelijke) zorglevert

te ontlasten

X

 

X

(logeeropvang thuiswonend kind met Wlz-indicatie)

 
 
 

hulpmiddelen

 

X

(als in art. 2.6 Regeling

zorgverzekering)

X

(als jeugdige in Wlz- instelling verblijft)

 

X

(voor langdurig

gebruik)

 

mobiliteitshulpmiddelen

 

X

(als in art.2.6

Regeling zorgverzekering)

X

(als jeugdige in Wlz- Instelling verblijft)

 

X

(voor langdurig

gebruik)

 

doventolk

 
 
 
 
 

X

(VWS of UWV)

woningaanpassing

 
 

X

(als jeugdige in

Wlz-instelling verblijft)

 

X

 

Afbakening (versie april 2024)

Jeugdwet

Zorgverzekeringswet

Wet langdurige zorg

Onderwijswetten

Wmo

Overig

Gehoorbeperking

 
 
 
 
 
 
 

diagnostisch gehooronderzoek

 

X

 
 
 
 
 

advies en voorlichting overaanschaf/gebruik gehoorapparatuur

 

X

 
 
 
 

cursus gebarentaal

 

X

 
 
 
 

communicatietraining (aanleren van vaardigheden)

 

X

 
 
 
 

doventolk

 
 
 
 
 

X

hulp bij psychische klachten als gevolg van gehoorbeperking

 

X

 
 
 
 

Geneeskundige problemen ( niet psychisch)

 
 
 
 
 
 
 

verpleging (inclusief wijkverpleging)

 

X

 
 
 
 

persoonlijke verzorging (behoefte aan

geneeskundige zorgof een hoogrisico daarop)

 

X

 
 
 
 

Intelligentietest vooronderwijs

 
 
 
 
 
 
 

als onderdeel van diagnostisch onderzoek voor jeugdhulp

X

 
 
 
 
 

onderzoek voorander doel dan diagnostiek

 
 
 

X

 
 

Leerstoornis

 
 
 
 
 
 
 

behandeling van stoornis op gebied van:

  • 1.

    lezen

  • 2.

    rekenen

  • 3.

    schriftelijke uitdrukkingsvaardigheid

  • 4.

    leerstoornis NAO (niet anderszins omschreven)

 
 
 

X

 
 

Lichamelijke problemen

 
 
 
 
 
 
 

begeleiding

X

 
 
 
 
 

persoonlijke verzorging bij ADL (algemene dagelijkse levensverrichtingen)

X

 
 
 
 
 

Persoonlijke verzorging nodig ivm een

behoefte aangeneeskundige zorg of een hoog risico daarop

 

X

 
 
 
 

Afbakening (versie april 2024)

Jeugdwet

Zorgverzekeringswet

Wet langdurige zorg

Onderwijswetten

Wmo

Overig

verpleging

 

X

 
 
 
 
 

persoonlijke verzorging bij verpleging

 

X

 
 
 
 
 

zwemtherapie

X

(Kan wel onder aanvullende verzekering vallen, dan (deels) eigen

kracht)

 
 
 
 
 

Palliatief terminale zorg (PTZ)

 
 
 
 
 
 
 

zorg en ondersteuning bij PTZ, inclusief kortdurendverblijf voor kinden vervoer

 

X

 
 
 
 

extramurale PTZ,áls Wlz-indicatie vóór PTZ-fase

 
 

X

 
 
 

Problemen tijdens onderwijs (leerproblemen)

 
 
 
 
 
 
 

huiswerkbegeleiding

 
 
 

X

 
 

remedial teaching of motorische remedial teaching (MRT)

 
 
 

X

 
 

begeleiding op school

X

(als de jeugdige geen Wlz- indicatie heeften voor zover de begeleiding niet gericht is op het

leerproces)

 

X

(als de jeugdige een Wlz-indicatie heeft en voorzover de begeleiding niet gericht is op het leerproces)

X

(voor zover de begeleiding gericht is op het leerproces)

 
 

dyscalculie

 
 
 

X

 
 

behandeling stoornis op gebied van leren

 
 
 

X

(zie Leerstoornis)

 
 

Psychische problemen

 
 
 
 
 
 
 

behandeling doorhuisarts of POH-GGZ

 

X

 
 
 
 

GGZ-zorg

X

 
 
 
 
 

Afbakening (versie april 2024)

Jeugdwet

Zorgverzekeringswet

Wet langdurige zorg

Onderwijswetten

Wmo

Overig

 

behandeling problemen als integraal onderdeel behandeling somatische aandoening

medische psychologische zorg en

consultatieve psychiatrie

 

X

 
 
 
 

Psychofarmaca (medicijnen)

 
 
 
 
 
 
 

intramuraal (verstrekking binnen instelling)

X

 

X

(in Wlz-instelling met

behandeling)

 
 
 

extramuraal (verstrekking niet door instelling), organiseren: contracteren

apotheek, ontwikkelen preferentiebeleid, vergoedingslimiet

 

X

 
 
 
 

extramuraal (verstrekking niet door

instelling), consult: voorschrijven, effecten gebruik, stoppen

X

 
 
 
 
 

Psychosociale problemen

 
 
 
 
 
 
 

hulp doorhuisarts of POH-GGZ

 

X

 
 
 
 

GGZ-zorg

X

 
 
 
 
 

speltherapie

ook voor behandeling trauma en voor kinderen met lichtverstandelijke beperking

X

(aanvullende verzekering dan (deels) eigen

kracht)

 
 
 
 
 

vaktherapie (beeldende therapie, danstherapie, dramatherapie, muziektherapieen psychomotore therapie) ook voor behandeling psychische stoornis

X

(aanvullende verzekering dan (deels) eigen

kracht)

 
 
 
 
 

Slaapstoornis

 
 
 
 
 
 
 

behandeling door huisarts of multidisciplinair (inclusief kinderarts)

 

X

 
 
 
 

behandeling van slaapstoornis als gevolg van psychische stoornis

X

 
 
 
 
 

Afbakening (versie april 2024)

Jeugdwet

Zorgverzekeringswet

Wet langdurige zorg

Onderwijswetten

Wmo

Overig

Taalontwikkelingsstoornis

 
 
 
 
 
 
 

behandeling van ernstige taal-en spraakmoeilijkheden

 

X

 
 
 
 

begeleiding bij ernstige taal- en spraakmoeilijkheden in onderwijs

 
 
 

X

 
 

Verblijf: specifieke verblijfsvormen voor jeugd met beperking

 
 
 
 
 
 
 

kinderdagcentrum(KDC)

X

 

X

(als permanent toezicht en

24-uurszorg nodig)

 
 
 

kinderhospice

 

X

 
 
 
 

respijtzorg

(kortdurend verblijf: dagopvang, logeeropvang)

om ouderdie (gebruikelijke) zorglevert

te ontlasten

X

 

X

(logeeropvang thuiswonend kind met Wlz-indicatie)

 
 
 

opvang kind met oudervanwege huiselijk geweld of huisuitzetting

 
 
 
 

X

 

medisch kinderdagverblijf (MKD)

X

X

(als nadruk op medische zorg)

X

(als nadruk op zorg verstandelijke

beperking)

 
 
 

orthopedagogisch centrum

X

 
 
 
 
 

ziekenhuis

 

X

 
 
 
 

Vervoer vanwege problemen jeugdige

 
 
 
 
 
 
 

vervoer van en naar jeugdhulplocatie

X

 
 
 
 
 

vervoer naar andere locaties (dan jeugdhulplocaties) vanwege beperkingen in zelfredzaamheid en maatschappelijke

participatie

 
 
 
 

X

 

vervoer vanen naar Wlz-instelling

 
 

X

 
 
 

ziekenvervoer

 

X

 
 
 
 

Afbakening (versie april 2024)

Jeugdwet

Zorgverzekeringswet

Wet langdurige zorg

Onderwijswetten

Wmo

Overig

 

leerlingenvervoer (viagemeente)

 
 
 

X

 
 

Visuele beperking

 
 
 
 
 
 
 

diagnose doormetingen met een hulpmiddel (bril)

 

X

 
 
 
 

zorg afgestemd op individuele situatie

 

X

 
 
 
 

Zorg voor lichamelijke beperking in combinatie met psychische stoornis

 
 
 
 
 
 
 

begeleiding en behandeling

X

 
 
 
 
 

persoonlijke verzorging bij ADL (algemene dagelijkse levensverrichtingen)

X

 
 
 
 
 

persoonlijke verzorging nodig ivm een

behoefte aangeneeskundige zorg of een hoog risico daarop

 

X

 
 
 
 

verpleging

 

X

 
 
 
 

persoonlijke verzorging bij verpleging

 

X

 
 
 
 

hulpmiddelen

 

X

(als in art. 2.6

Regeling zorgverzekering)

X

(als jeugdige in Wlz- instelling verblijft)

 

X

(voor langdurig

gebruik)

 

behandeling waarbij blijvend permanent toezicht en 24-uurszorg nabij nodig is

X

(voor psychische stoornis)

 

X

(voor lichamelijke beperking)

 
 
 

Zorg voor verstandelijke beperking in combinatie met psychische stoornis

 
 
 
 
 
 
 

begeleiding en behandeling

X

 
 
 
 
 

persoonlijke verzorging bij ADL (algemene dagelijkse levensverrichtingen)

X

 
 
 
 
 

persoonlijke verzorging nodig ivm een

behoefte aangeneeskundige zorg of een hoog risico daarop

 

X

 
 
 
 

medicijnen

 

X

 
 
 
 

behandeling waarbij blijvend permanent toezicht en 24-uurszorg nabij nodig is

X

(voor psychische stoornis)

 

X

(voor verstandelijke beperking)

 
 
 

Afbakening (versie april 2024)

Jeugdwet

Zorgverzekeringswet

Wet langdurige zorg

Onderwijswetten

Wmo

Overig

behandeling psychische stoornis als integraal onderdeel van behandeling vanwege verstandelijke beperking, waarbij

blijvend permanent toezicht en 24-uurszorg nabij nodig is

 
 

X

 
 
 

Zorg voor meest kwetsbare jeugdigen

 
 
 
 
 
 
 

intensieve zorg met blijvend permanent toezicht en 24-uurszorg nabij nodig vanwege: somatische of psychogeriatrische aandoening of beperking, verstandelijke beperking, lichamelijke beperking, zintuiglijke beperking of meervoudige

beperkingen

 

X

(als nadruk op medisch- specialistische zorg, zoals in ziekenhuis)

X

 
 
 

intensieve zorg met blijvend permanent toezicht en 24-uurszorg nabij nodig vanwege: psychische stoornis of

psychiatrische aandoening

X

 
 
 
 
 

Bijlage 3. Herken ‘normale’ en ‘ernstige’ opvoedproblemen

De opvoedvragen, -problemen en -zorgen van ouders variëren per gezin, tijdsbestek en sociale omstandigheden. De ontwikkelingsleeftijd van kinderen is verbonden aan bepaalde problemen in de opvoeding. Professionals moeten hiervan op de hoogte zijn om ouders goed te kunnen begeleiden. In onderstaande tabel is aan de hand van ontwikkelingsfasen een overzicht weergegeven van ‘normale’ en ‘ernstige’ opvoedproblemen. 1

 

‘Normale’ problemen

‘Ernstige’ problemen

± 0 –2 jaar

  • -

    Voedingsproblemen;

  • -

    Slaapproblemen;

  • -

    Scheidingsangst;

  • -

    Angst voor vreemden, donker en geluiden

  • -

    Eet/slaapstoornis;

  • -

    Reactieve hechtingsstoornis;

  • -

    huilbaby

± 2 – 4 jaar

  • -

    Angst voor vreemden, donker, geluiden;

  • -

    Koppigheid;

  • -

    Driftbuien;

  • -

    Agressie;

  • -

    Ongehoorzaamheid;

  • -

    Druk gedrag/overactiviteit;

  • -

    Sekserol- en identiteitsangst;

  • -

    Niet zindelijk

  • -

    Scheidingsangst;

  • -

    Fobische/sociale angst;

  • -

    Taal-, spraak-, motoriekstoornis;

  • -

    Onzindelijkheid;

  • -

    ADHD;

  • -

    Gedragsstoornis gezin;

  • -

    Oppositionele gedragssstoornis jonge kind

± 5 – 12 jaar

  • -

    Ruzies;

  • -

    Concentratieproblemen;

  • -

    Laag prestatieniveau;

  • -

    Schoolweigering;

  • -

    Incidenteel stelen of vandalisme;

  • -

    Ritualistisch gedrag

  • -

    Bedplassen;

  • -

    Leerstoornissen;

  • -

    Sociale terugtrekking;

  • -

    Schoolweigering;

  • -

    Geslachtsidentiteitsstoornis;

  • -

    Vroege delinquentie;

  • -

    Neurose of somatoforme stoornis

± 12 – 19 jaar

  • -

    Gebruik psychoactieve stoffen (alcohol, drugs);

  • -

    Twijfels over identiteit en/of toekomst;

  • -

    Zorgen over uiterlijk;

  • -

    Problemen met autoriteit; incidenteel spijbelen

  • -

    Misbruik alcoholm drugs;

  • -

    Stoornis in de identiteit;

  • -

    Anorexia/boulimia;

  • -

    Seksuele orientatie stoornis;

  • -

    Suicide;

  • -

    Oppositionele gedragsstoornis;

  • -

    Gedragsstoornis groepsverband;

  • -

    Delinquentie;

  • -

    Schooluitval

Bijlage 4. Richtlijn gebruikelijke zorg

Richtlijnen van het Ministerie van Volksgezondheid, Welzijn en Sport (VWS) ten aanzien van gebruikelijke zorg van ouders voor kinderen met een normale ontwikkeling in verschillende levensfases. Hier verstaan wij onder:

Kinderen van 0 tot 3 jaar

  • -

    Hebben bij alle activiteiten verzorging van een ouder nodig.

  • -

    Hebben toezicht in de nabijheid nodig.

  • -

    Zijn in toenemende mate zelfstandig in bewegen en verplaatsen.

  • -

    Hebben begeleiding en stimulans nodig bij hun psychomotorische ontwikkeling.

  • -

    Hebben begeleiding en stimulans nodig bij de ontwikkeling naar zelfstandigheid en zelfredzaamheid.

  • -

    Hebben een beschermende woonomgeving nodig waarin de fysieke en sociale veiligheid is gewaarborgd en een passend pedagogisch klimaat wordt geboden.

Kinderen van 3 tot 5 jaar

  • -

    Kunnen niet zonder toezicht van volwassenen. Dit toezicht kan binnenshuis korte tijd op gehoorafstand (bijv. ouder kan was ophangen in andere kamer).

  • -

    Hebben begeleiding en stimulans nodig bij hun psychomotorische ontwikkeling.

  • -

    Hebben begeleiding en stimulans nodig bij de ontwikkeling naar zelfstandigheid en zelfredzaamheid.

  • -

    Kunnen zelf zitten, en op vlakke ondergronden zelf staan en lopen.

  • -

    Hebben hulp, toezicht, stimulans en controle nodig bij aan- en uitkleden, eten en wassen, in- en uit bed komen, dag- en nachtritme en dagindeling bepalen.

  • -

    Hebben begeleiding nodig bij hun spel en vrijetijdsbesteding.

  • -

    Zijn niet in staat zich zonder begeleiding in het verkeer te begeven.

  • -

    Hebben een beschermende woonomgeving nodig waarin de fysieke en sociale veiligheid is gewaarborgd en een passend pedagogisch klimaat wordt geboden.

Kinderen van 5 tot 12 jaar

  • -

    Hebben een reguliere dagbesteding op school, oplopend van 22 tot 25 uur per week.

  • -

    Kunnen niet zonder toezicht van volwassenen. Dit toezicht kan op enige afstand. (Bijv. kind kan buitenspelen in de directe omgeving van de woning als ouder thuis is).

  • -

    Hebben toezicht, stimulans en controle nodig en vanaf 6 tot 12 jaar geleidelijk aan steeds minder nodig bij hun persoonlijke verzorging zoals wassen en tandenpoetsen.

  • -

    Hebben hulp nodig bij het gebruik van medicatie.

  • -

    Zijn overdag zindelijk, en 's nachts merendeels ook, en ontvangen indien nodig zindelijkheidstraining van ouders.

  • -

    Hebben begeleiding en stimulans nodig bij hun psychomotorische ontwikkeling.

  • -

    Hebben begeleiding en stimulans nodig bij de ontwikkeling naar zelfstandigheid en zelfredzaamheid.

  • -

    Hebben begeleiding van een volwassene nodig in het verkeer wanneer zij van en naar school, activiteiten ter vervanging van school of vrijetijdsbesteding gaan.

  • -

    Hebben een beschermende woonomgeving nodig waarin de fysieke en sociale veiligheid is gewaarborgd en een passend pedagogisch klimaat wordt geboden.

Kinderen van 12 tot 18 jaar

  • -

    Hebben geen voortdurend toezicht nodig van volwassenen.

  • -

    Kunnen vanaf 12 jaar enkele uren alleen gelaten worden.

  • -

    Kunnen vanaf 16 jaar een dag en/of nacht alleen gelaten worden.

  • -

    Kunnen vanaf 18 jaar zelfstandig wonen.

  • -

    Hebben bij hun persoonlijke verzorging geen hulp nodig en maar weinig toezicht nodig.

  • -

    Hebben bij gebruik van medicatie tot hun 18e jaar toezicht, stimulans en controle nodig.

  • -

    Hebben tot 18 jaar een reguliere dagbesteding op school/opleiding.

  • -

    Hebben begeleiding en stimulans nodig bij ontplooiing en ontwikkeling (bijv. huiswerk of het zelfstandig gaan wonen).

  • -

    Hebben begeleiding en stimulans nodig bij de ontwikkeling naar zelfstandigheid en zelfredzaamheid.

  • -

    Hebben tot 17 jaar een beschermende woonomgeving nodig waarin de fysieke en sociale veiligheid is gewaarborgd en een passend pedagogisch klimaat wordt geboden.

Bijlage 4.1 Gebruikelijke en bovengebruikelijke hulp

Tabel: gemiddelde tijd en frequentie van PV-activiteiten

De nummers in deze tabel sluiten aan bij de Beleidsregels van VWS en die van de AZR (AWBZ-brede zorgregistratie).

Overzicht van te adviseren activiteiten alsonderdeel van de functie Persoonlijke Verzorging

Overzicht van handelingendie deel uit kunnen maken van de activiteit

Gemiddelde tijd

per keer1

Frequentie per dag

1.1

Zich wassen

Delen van het lichaam

10

1x

Gehele lichaam

20

1x

1.2

Zich kleden

Volledig aankleden/uitkleden2

15

2x

Gedeeltelijk uitkleden

10

1x

Gedeeltelijk aankleden

10

1x

Steunkousen aantrekken

10

1x

Steunkousen uittrekken

7

1x

1.3

In en uit bed gaan

Hulp bij uit bed komen3

10

1x

Hulp bij in bed gaan

10

1x

Hulp bij middagrust (bijv. op de bank)

10

1x

Hulp bij middagrust (bijv. van de bank)

10

1x

1.4

Zich verplaatsen in zit- of lighou- ding (hulp bij beweging, houding)

 

20

Naar noodzaak

1.5

Naar toilet gaan en zich reinigen

c.q. incontinentiemateriaal verwisselen

 

15

Naar noodzaak

1.6

Eten en drinken

Hulp bij het eten van de broodmaaltijd

10

2x

(excl. drinken)

 
 

Hulp bij het eten van de warme maaltijd (excl.

15

1x

drinken)

 
 

Hulp bij het drinken

10

6x

1.7

Ondersteuning bij uitscheiding

Stomaverzorging bij een lokaal intacte huid

20

Naar noodzaak

Stomazakje wisselen

10

Naar noodzaak

Katheterzak legen/wisselen

10

Naar noodzaak

Blaasspoelen via bestaande katheter

15

Naar noodzaak

Uritip aanbrengen

15

Naar noodzaak

Klysma microlax

15

Naar noodzaak

1.8

Sondevoeding

Sondevoeding toedienen (inclusief aan-/en

20

Naar noodzaak

afkoppelen)

 
 

Sondevoeding toedienen bij kinderen

40

Naar noodzaak

Sondevoeding via PEG (bij volwassenen en

40

Naar noodzaak

kinderen)

 
 

1.9

Medicatie

Medicijnen aanreiken4

5

Naar noodzaak

Medicijnen toedienen (oraal/via sonde)

55

Naar noodzaak

Aanbrengen medicinale pleister

5

Naar noodzaak

Toedienen oog-, oor- of neusdruppels of oog-

10

Naar noodzaak

gel, medicatie toedienen (vaginaal of rectaal)

 
 

Vernevelen

20

Naar noodzaak

  • 1.

      Deze gemiddelde tijden zijn inclusief indirecte zorg (3,5 minuut).

  • 2.

    Hier wordt bedoeld aan- en uitkleden bij het opstaan en het ’s avonds naar het bed gaan.

  • 3.

    Hier wordt de hulp bedoeld bij het uit bed komen naar uiteindelijk bijvoorbeeld een stoel en vice versa.

  • 4.

    Inclusief uit de koelkast, weekdoos/baxter pakken, inschenken enzovoort.

  • 5.

      De inlooptijd van de medicatie kan in voorkomende gevallen in verband met bijvoorbeeld misselijkheid langer dan vijf minuten duren.

Overzicht van te adviseren activiteiten alsonderdeel van de functie Persoonlijke Verzorging

Overzicht van handelingendie deel uit kunnen maken van de activiteit

Gemiddelde tijd

per keer1

Frequentie per dag

2.1

Persoonlijke zorg voor tanden,

haren, nagels, huid

Zorg voor tanden

5

2x

Zorg voor haren

5

1x

Zorg voor nagels

5

1x (per week)

Scheren

10

1x

Inspectie van deintacte huid op (dreigende)

10

Naar noodzaak

vervormingen, ontstekingen en/of infecties

 
 

Zalven van de intacte huid

10

Naar noodzaak

Verzorging van smetplekken (roodheid en

10

Naar noodzaak

irritaties van de huid)

 
 

Verzorging van de intacte huid rondom

10

Naar noodzaak

natuurlijke en onnatuurlijke lichaamsopenin-

 
 

gen (zoals PEG-katheter, suprapubiskatheter,

 
 

tracheastoma6, sonde)

 
 

2.2

Aanbrengen/verwijderen van

prothese7

Aanbrengen prothese/hulpmiddel

15

1x

Verwijderen prothese/hulpmiddel

15

1x

Aanbrengen D.P.S.

5

Naar noodzaak

Verwijderen D.P.S.

5

Naar noodzaak

Aanbrengen T.E.N.S.

5

Naar noodzaak

Verwijderen T.E.N.S.

5

Naar noodzaak

2.5

Aanleren en begeleiden van

PV-activiteiten

Aanleren van verzekerde, gebruikelijke zorger

Gelijk aan een

Gelijk aan een

en mantelzorger gekoppeld aan activiteiten

of meervan de

of meervan de

1.1 tot en met 2.2

aan te leren

aan te leren

 

activiteiten

activiteiten 1.1.

 

1.1. tot en met

tot en met 2.2.

 

2.2 plus maxi-

 
 

maal in totaal

 
 

30 minuten

 
 

per week

 

Begeleiden van verzekerde, gebruikelijke

30 minuten

gemiddelde

zorger en mantelzorger bij de uitvoering van

per week

tijd naar eigen

de activiteiten 1.1 tot en met 2.2

 

inzicht verdelen

Het gaat om het onderhouden en borgen van

 

over de week

de kwaliteit van de door verzekerde, gebrui-

 
 

kelijke zorger of mantelzorger uitgevoerde

 
 

AWBZ-zorg. Om de kwaliteit van de handelin-

 
 

gen die onder persoonlijke verzorging horen

 
 

op het juiste niveau te houden, komt er een

 
 

zorgverlener langs die daarin begeleidt.

 
 

1 Deze gemiddelde tijden zijn inclusief indirecte zorg (3,5 minuut).

6 Bij het verwisselen van de tracheacanule (onderdeel VP) maakt de verzorging van de huid rondom de tracheastoma onderdeel uit van deze handeling. De verzorging wordtdan ook niet geïndiceerd bij het verwisselen van de tracheacanule.

7 Hiermee worden o.a. ledemaatprotheses en/of gehoorapparaten bedoeld.

Bijlage 5. Protocol “Jeugdhulp na verwijzing door huisarts, medisch specialist en jeugdarts”

14-02-19

Ter waarborging van een deskundige toeleiding naar, advisering over, bepaling van en het inzetten van een individuele voorziening door een jeugdhulpaanbieder na de medische verwijsroute.

De medische verwijsroute

Jeugdhulp is onder andere toegankelijk na verwijzing door een huisarts, jeugdarts en medisch specialist. Na verwijzing door een arts staat echter vaak nog niet vast welke vorm van jeugdhulp in welke mate nodig is. In de praktijk is het dan vaak de jeugdhulpaanbieder zelf die, samen met de jeugdige en / of ouders, beoordeelt welke specifieke voorziening nodig is, in welke omvang en hoe lang. Kortom, de rol van de jeugdhulpaanbieder ter bepaling van de zorginzet is veelal cruciaal. Dit maakt dat de gemeente behoefte heeft aan meer inzicht in en sturing op het proces van het verzoek om een toewijzing (JW315). Een duidelijk beoordelingskader, en waar nodig tijdige afstemming tussen jeugdhulpaanbieder en gemeente vooraf, draagt bij aan de juiste zorginzet voor jeugdige en hun ouders.2 Eventuele discussies achteraf kunnen voorkomen worden omdat er vooraf door middel van dit protocol een kader is geschept waarbij de professionaliteit van de jeugdhulpaanbieder voorop staat. Dit protocol betekent niet dat de gemeenten te pas en te onpas mogen “ingrijpen” in het proces van zorginzet na verwijzing. Voorkomen moet worden dat jeugdhulpaanbieders onnodig / zonder aanleiding belast worden door de gemeenten. Het vertrekpunt voor de afstemming tussen gemeente en jeugdhulpaanbieder blijft vertrouwen.

Doel

Het doel van dit protocol is de waarborging van een deskundige en juiste bepaling van de in te zetten individuele voorziening door een jeugdhulpaanbieder na medische verwijzing. Het protocol heeft daarnaast ook tot doel om een beter zicht te krijgen op het proces voorafgaande aan het verzoek tot toewijzing (JW315). Dit inzicht ondersteunt de gemeente bij de doorontwikkeling van het systeem van jeugdhulp.

Om de gedeelde verantwoordelijkheid van gemeente en jeugdhulpaanbieder te benadrukken, maakt dit protocol niet alleen deel uit van lokale regelgeving maar ook van de overeenkomst zoals gesloten met jeugdhulpaanbieders zorg in natura.

Toepassingsgebied

Individuele voorzieningen die ingezet worden na verwijzing via de medische verwijsroute in het kader van de Jeugdwet. Dit geldt zowel voor de verstrekkingsvorm zorg in natura als voor de verstrekkingsvorm persoonsgebonden budget (pgb). Dit betekent dat alle jeugdhulpaanbieders (zorg in natura en pgb), gehouden zijn tot toepassing van het protocol en dat het college de mogelijkheid

c.q. bevoegdheid heeft tot een beoordeling van het correct toepassen van het protocol

door jeugdhulpaanbieders en, in het verlengde daarvan, de juistheid van de voorgestelde individuele voorziening ingevolge het verzoek om toewijzing (JW315).

Uitzondering:

Het protocol is niet van toepassing op landelijk gecontracteerde zorg en individuele voorzieningen kindergeneeskunde (53A01 Behandeling/onderzoek polikliniek bij gedragsproblemen en 53A02 Consult polikliniek bij gedragsproblemen).

A.Algemene uitgangspunten

  • 1.

    Het protocol leent zich voor doorontwikkeling en is dus geen statisch document.

  • 2.

    We tornen niet aan de autonomie van de medisch verwijzer / arts.

  • 3.

    Aan een verzoek om toewijzing (JW315) ingevolge dit protocol ligt altijd een verwijzing van een huisarts, medisch specialist of jeugdarts ten grondslag. Zonder een geldige verwijzing, mag geen verzoek tot toewijzing (JW315) worden gedaan. In het verzoek om toewijzing (JW315) vult de aanbieder de velden ‘productcategorie’, ‘productcode’, ‘eenheid’, ‘volume’, ‘frequentie’.

  • 4.

    De gemeente kan, indien gerede twijfel bestaat over het correct toepassen van dit protocol door een jeugdhulpaanbieder, de controle(s) toepassen zoals bepaald onder E.

  • Van een dergelijke gerede twijfel over het correct toepassen van het protocol, kan ook sprake zijn indien onrecht- c.q. onregelmatigheden zijn geconstateerd in verstrekking van geleverde zorg door de jeugdhulpaanbieder na toewijzing. Hierbij is niet relevant welk toegangskanaal is doorlopen (gemeentelijk toegangskanaal dan wel medische verwijsroute).

  • Van genoemde gerede twijfel kan voorts sprake zijn indien de gemeente ingevolge artikel 1.6 lid 7 van de overeenkomst, het vermoeden heeft dat de jeugdhulpaanbieder het maatschappelijk belang, gemeentelijk belang dan wel het belang van de cliënt schaadt.

  • 5.

    Naast de controle zoals geduid onder 4 kan de gemeente een blinde (ongerichte) steekproef uitvoeren. Een dergelijke steekproef wordt echter niet uitgevoerd zonder daaraan voorafgaande duidelijke procesafspraken te hebben gemaakt met jeugdhulpaanbieders over de omvang en inrichting van de steekproef.

  • 6.

    Het bepaalde onder 4. en 5. is aanvullend op de reeds bestaande bevoegdheid ingevolge artikel 2.5 lid 12 van de overeenkomst waarin bepaald is dat de gemeente verwachte en onverwachte controles kan uitoefenen (in brede zin) waarvan de uitkomsten met de jeugdhulpaanbieder worden besproken.

  • 7.

    Het protocol ziet zowel toe op zorg in natura als op pgb waarbij voor zorg in natura het uitgangspunt is dat de gemeente geen toewijzing (JW301) verstrekt aan een jeugdhulpaanbieder die niet gecontracteerd is. Indien een arts verwijst naar een jeugdhulpaanbieder die niet gecontracteerd is, is het aan de jeugdhulpaanbieder om onverwijld contact op te nemen met de gemeente. Indien geen contract zorg in natura tot stand komt, kan geen opdracht tot verlenen zorg tot stand komen.

  • 8.

    Bij de uitvoering van het protocol zijn gemeente en jeugdhulpaanbieders gehouden aan privacy- regels. Het uitgangspunt is dat de jeugdhulpaanbieder geen gegevens over de jeugdige of de ouders verstrekt zonder toestemming van betrokken jeugdige of ouders (artikel 7.3.11, lid 1 Jw, artikel 7:457 BW). Toestemming van de jeugdige of ouders is niet nodig indien de gegevens worden uitgevraagd vanwege een onderzoek naar de juistheid van declaraties en zorginzet door de jeugdhulpaanbieder ingevolge de artikelen 6b.1-6b.7 Regeling Jeugdwet. Overigens is het vragen en geven van toestemming vormvrij, maar wel met spoor van verificatie omtrent gegeven of niet gegeven toestemming.

  • Het vragen c.q. hebben van toestemming kan overigens achterwege blijven daar waar een te houden controle, contact of afstemming geanonimiseerd kan plaatsvinden.

  • 9.

    In geval van (vermeende) tegenstrijdigheden tussen het onderhavige protocol en de bestaande overeenkomst en documenten die reeds onderdeel uitmaakten van deze overeenkomst, prevaleert het bepaalde in dit protocol.

B.Intake: de te doorlopen stappen

Voor het indienen van een verzoek om toewijzing (JW315) voert de jeugdhulpaanbieder een intake uit. Jeugdhulpaanbieders doorlopen, gebaseerd op de contractuele3 definitie van het begrip intake4 , tijdens de intake de volgende stappen5 :

  • a.

    stel de hulpvraag van de jeugdige en/of de ouder vast;

  • b.

    stel vast of sprake is van opgroei- en opvoedingsproblemen, psychische problemen en stoornissen en, zo ja, welke problemen en stoornissen dat zijn;

Tijdens de intake wordt bepaald voor welke ondersteuning de jeugdige of zijn ouders in aanmerking komen gezien de aard en ernst van de problematiek en de mogelijkheden vanuit de jeugdhulpaanbieder om passende ondersteuning te bieden. Het betreft hier een eerste inschatting van de aard en ernst van de problematiek. Er hoeft dus geen volledige diagnose te worden gesteld. Een diagnostisch traject of een observatie thuis kan onderdeel worden van het verzoek om toewijzing (JW315). Belangrijk is wel om te bepalen of de jeugdige en / of de ouders gezien hun problematiek wel voor ondersteuning in aanmerking komen en of er geen contra-indicaties zijn. De inschatting van de aard en ernst van de problematiek kan indien mogelijk geheel of gedeeltelijk op basis van dossieronderzoek plaatsvinden.

  • c.

    bepaal welke hulp, naar aard en omvang, nodig is;

Producten Diensten Catalogus

De jeugdhulpaanbieder kan voorzieningen inzetten zoals beschreven in de PDC (bijlage 3 overeenkomst zorg in natura).

De goedkoopst passende voorziening

Voor wat betreft het bepalen van aard en omvang van de individuele voorziening opteert de jeugdhulpaanbieder, bij gebleken geschiktheid van meerdere individuele voorzieningen zoals beschreven in de PDC altijd voor de individuele voorziening waar de laagste kosten aan zijn verbonden. Dit betekent ook dat de jeugdhulpaanbieder qua frequentie, volume en/of maximum indicatieduur van zorginzet niet meer inzet dan nodig om het resultaat te bereiken.

Dit betreft ook een eerste inschatting of de jeugdhulpaanbieder wel de juiste expertise en kwaliteit in huis heeft om passende ondersteuning te bieden. Is er bijvoorbeeld wel sprake van psychische en/of psychiatrische problematiek of ligt de hoofdoorzaak van de ondersteuningsvraag meer op het vlak van een verstandelijke beperking waarbij een expertise vereist is die de jeugdhulpaanbieder niet

heeft? Het kan echter ook zijn dat de aard en ernst van de problematiek ‘te zwaar’ of ‘te licht’ is voor

een jeugdhulpaanbieder. Dit is uiteraard per jeugdhulpaanbieder verschillend.

Inherent aan deze stap is ook dat jeugdhulpaanbieder toetst op betrokkenheid van andere jeugdhulpaanbieders bij de jeugdige of ouders. Uitgangspunt is dat zorginzet zoveel als mogelijk plaatsvindt door één jeugdhulpaanbieder. Als de jeugdhulpaanbieder in de intakefase constateert dat er al een andere jeugdhulpaanbieder betrokken is bij de jeugdige en/of de ouders, dan stemt jeugdhulpaanbieder (met toestemming van de jeugdige en / of ouders) eerst af met de al betrokken jeugdhulpaanbieder voordat een verzoek om toewijzing (JW315) wordt gedaan bij de gemeente. De jeugdhulpaanbieder toetst op dat moment welke zorg de andere jeugdhulpaanbieder inzet en hoe zich dit verhoudt tot een mogelijk aanvullend aanbod. De jeugdhulpaanbieder toetst op de goedkoopst passende mogelijkheid.

De betrokken partijen maken onderling, in samenspraak met de jeugdige en/of de ouders, eventueel afspraken over de ondersteuning die wordt geboden. Waar nodig en mogelijk worden plannen op elkaar afgestemd. Als de jeugdhulpaanbieder dan een verzoek om toewijzing (JW315) indient bij de gemeente, constateert de gemeente dus dat een JW315 wordt ingediend terwijl er al een jeugdhulpaanbieder actief is. De gemeente kan op dat moment contact opnemen met de jeugdhulpaanbieder. Het is dan aan de jeugdhulpaanbieder om te motiveren waarom de aanvullende zorginzet noodzakelijk is. Indien de jeugdhulpaanbieder daartoe onvoldoende in staat is, wordt het verzoek om toewijzing (JW315) niet in behandeling genomen. De verwerking van het verzoek om toewijzing (JW315) wordt opgeschort tot het moment dat de gevraagde motivering afdoende heeft plaatsgevonden. Bij het contact tussen de gemeente en jeugdhulpaanbieder kan blijken dat de jeugdhulpaanbieder niet wist dat er reeds een andere jeugdhulpaanbieder actief is. Op dat moment gaat de jeugdhulpaanbieder alsnog de toets verrichten zoals beschreven in deze alinea. De verwerking van het verzoek om toewijzing (JW315) wordt opgeschort tot het moment dat de toets alsnog heeft plaatsgevonden.

Ook kan het zijn dat de jeugdhulpaanbieder tot de conclusie komt dat hij de gewenste zorg niet kan leveren, maar dat de gewenste jeugdhulp wel door een andere jeugdhulpaanbieder kan worden geleverd. De jeugdhulpaanbieder wendt zich in dit geval tot de verwijzer. De verwijzing dient zo nodig te worden aangepast en de jeugdige en/of ouders nemen contact op met de andere jeugdhulpaanbieder.

  • d.

    onderzoek of en in hoeverre er mogelijkheden zijn om, geheel dan wel gedeeltelijk:

    • 1.

      op eigen kracht, met gebruikelijke hulp of algemeen gebruikelijke voorzieningen een oplossing voor de hulpvraag te vinden;

    • 2.

      met mantelzorg of hulp van andere personen uit zijn sociaal netwerk te komen tot een oplossing voor de hulpvraag6 ;

    • 3.

      met gebruikmaking van een algemene voorziening te komen tot een oplossing voor de hulpvraag;

    • 4.

      om door middel van een voorliggende voorziening te komen tot een oplossing voor de hulpvraag.

Nadat bij stap c. de jeugdhulpaanbieder heeft bepaald welke hulp nodig is, onderzoekt de jeugdhulpaanbieder bij stap d. of er alternatieven zijn voor een mogelijk zorgaanbod dat voorgaat op een mogelijke zorginzet door de jeugdhulpaanbieder.

Daartoe toetst de jeugdhulpaanbieder ook op zorginhoudelijke betrokkenheid van de gemeente . Indien de gemeente reeds betrokken is bij de jeugdige en/of ouders, dan stemt de jeugdhulpaanbieder eerst af met de gemeente voordat een verzoek om toewijzing (JW315) wordt ingediend (mits jeugdige en/of ouders hiervoor toestemming geeft). De jeugdhulpaanbieder en de gemeente maken onderling, in samenspraak met de jeugdige en/of de ouders, afspraken over de ondersteuning die wordt geboden. Waar nodig en mogelijk worden plannen op elkaar afgestemd.

Indien voorafgaande aan een JW315 geen afstemming heeft plaatsgevonden tussen jeugdhulpaanbieder en de gemeente, terwijl de gemeente wel inhoudelijk betrokken is bij de jeugdige en / of de ouders, wordt de verwerking van het verzoek om toewijzing (JW315) opgeschort tot het moment dat de jeugdhulpaanbieder alsnog de afstemming heeft gezocht met de gemeente.

Ingevolge artikel 2.3 lid 3 van de overeenkomst neemt de jeugdhulpaanbieder altijd contact op met de gemeente indien het voornemen bestaat tot inzet van het product verblijf. In gezamenlijkheid wordt bepaald of inzet van de gemeente nodig is aanvullend op de zorginzet door de jeugdhulpaanbieder waarbij de uitkomst van het contact kan zijn dat er geen verblijf nodig is maar een andersoortige inzet.

Indien de jeugdhulpaanbieder na het doorlopen van stap d. constateert dat er (gedeeltelijk) geen jeugdhulp ingezet hoeft te worden vanwege mogelijkheden genoemd onder d., dan doet de jeugdhulpaanbieder – uiteraard – geen verzoek om toewijzing (JW315).

Indien er verschil van inzicht is met de cliënt, verwijst de jeugdhulpaanbieder de jeugdige en/of ouders door naar de gemeente. Dit geeft de gemeente ruimte tot nadere informatieverschaffing / verduidelijking, maar geeft de cliënt ook ruimte om een aanvraag in te dienen bij de gemeente waarna, bij een afwijzende beschikking, de cliënt in staat wordt gesteld om een bezwaarschrift in te dienen. Aanbieder brengt de huisarts in beide gevallen op de hoogte.

C.Verificatie van verwijzing en doorlopen stappen in intake

De verwijzing (of een afschrift daarvan) bewaart de jeugdhulpaanbieder in het persoonsdossier van de jeugdige en / of de ouders en legt de jeugdhulpaanbieder, indien gevraagd, over aan de gemeente.

De jeugdhulpaanbieder moet per verzoek om toewijzing (JW315), kunnen laten

zien dat bovenstaande stappen (a t/m d) zijn doorlopen, hoe deze zijn doorlopen en wat de uitkomsten hiervan zijn. De schriftelijke weergave verwerkt de jeugdhulpaanbieder in het ondersteunings- of behandelplan en is vormvrij.

Deze verificatieplicht betekent niet dat de jeugdhulpaanbieder standaard gehouden is tot toezending van ondersteunings- of behandelplan bij het indienen van elke JW315. Indien daartoe aanleiding is dan wel in geval van afspraken rondom een steekproef, kan het overleggen van een plan aan de orde zijn. Zie nader onder E.

D.Termijnen verwijzing en toewijzing

Geldigheidsduur verwijzing: 6 maanden

De wetgever heeft geen termijnen gekoppeld aan de geldigheidsduur van een verwijzing. De gemeente hanteert een geldigheidsduur van zes maanden, zijnde de periode die start per datum afgifte verwijzing door arts tot aan het moment dat de jeugdhulpaanbieder het verzoek om toewijzing (JW315) indient. Wanneer de verwijzing ouder is dan 6 maanden, verwijst de jeugdhulpaanbieder de jeugdige of de ouders terug naar de verwijzer voor een nieuwe verwijzing dan wel verwijst de jeugdhulpaanbieder de jeugdige of de ouders naar de gemeente.

Duur toewijzing (JW301): maximaal één jaar

De duur van de toewijzing (JW301) wordt bepaald met inachtneming van hetgeen bepaald in de PDC. Daar waar in de PDC geen termijnen worden gesteld is het maximaal 1 jaar.

Verlenging toewijzing:

Na afloop van de toegewezen zorgperiode, kan de jeugdhulpaanbieder, op basis van de afgegeven toewijzing (JW301), éénmaal verzoeken om verlenging via een nieuw verzoek tot toewijzing (JW315). Een nieuwe verwijzing van een arts is dan niet nodig. Een verzoek tot verlenging kan worden gedaan voor hetzelfde product dan wel een product van dezelfde vorm maar minder zwaar.

Een verzoek tot verlenging mag niet worden ingediend indien het een nieuwe zorgvraag betreft. Daarvoor is dan wel een nieuwe verwijzing nodig van een arts dan wel een besluit tot toekenning van een nieuwe individuele voorziening via de gemeente.

Alvorens een nieuw verzoek tot toewijzing (JW315) in te dienen, neemt de jeugdhulpaanbieder contact op met de gemeente indien de jeugdhulpaanbieder weet dat de gemeente bij jeugdige of ouders betrokken is (mits jeugdige en/of ouders hiervoor toestemming geeft).

Bij een verzoek tot verlenging verstrekt de jeugdhulpaanbieder de arts die de verwijzing heeft afgegeven een (kort) voortgangsverslag met een beschrijving van het inhoudelijke verloop en resultaten van de zorginzet. Het verslag is vormvrij. Het verslag wordt toegevoegd aan het dossier van de jeugdige of de ouders en kan, indien daartoe ingevolge dit protocol aanleiding toe is, getoond worden aan de gemeente.

E.Controle

Ingevolge uitgangspunt 4, 5 en 6 onder A. kan de gemeente een controle uitvoeren. Deze controle houdt in dat de gemeente controleert of de jeugdhulpaanbieder het onderhavige protocol correct uitvoert. De wijze van controleren kan van geval tot geval verschillen, mede afhankelijk van eventueel reeds geconstateerde onrecht- c.q. onregelmatigheden,

Zo kan een controle, bij geconstateerde onrecht- c.q. onregelmatigheden, inhouden dat alle door een jeugdhulpaanbieder ingediende verzoeken tot toewijzing gedurende een bepaalde periode worden gecontroleerd op het juist toepassen van dit protocol.

Een controle kan bijvoorbeeld ook inhouden dat gedurende een periode stelselmatig dan wel steekproefsgewijs afschriften van de verwijzingen overgelegd moeten worden.

Controles vinden in ieder geval plaats met inachtneming van de beginselen van proportionaliteit en subsidiariteit.

Bijlage: begrippenlijst

  • a.

    Algemeen gebruikelijke voorziening:

  • voorziening die niet speciaal is bedoeld voor de jeugdige of ouders met een ondersteuningsvraag of behoefte ingevolge de wet en die algemeen verkrijgbaar is, niet of niet veel duurder is dan vergelijkbare diensten die algemeen gebruikelijk worden geacht en voor de jeugdige of de ouders ook daadwerkelijk beschikbaar is, financieel gedragen kan worden en passende compensatie biedt.

  • b.

    Algemene voorziening:

  • aanbod van diensten of activiteiten dat, zonder voorafgaand onderzoek naar de behoeften, persoonskenmerken en mogelijkheden van gebruikers, vrij toegankelijk is en waarmee aan de hulpvraag van de jeugdige of de ouders wordt tegemoet gekomen.

  • c.

    Gebruikelijke hulp:

  • hulp die naar algemeen aanvaarde opvattingen in redelijkheid mag worden verwacht van de echtgenoot, ouders, inwonende kinderen of andere huisgenoten. Dat betekent dat voor de vraag of van een huisgenoot in redelijkheid kan worden verwacht of hij / zij gebruikelijke hulp biedt de specifieke situatie van de jeugdige, de ouders en eventuele andere huisgenoten bepalend is: maatwerk.

  • d.

    Mantelzorg:

  • hulp ten behoeve van zelfredzaamheid, participatie, beschermd wonen, opvang, jeugdhulp, het opvoeden en opgroeien van jeugdigen en zorg en overige diensten als bedoeld in de Zorgverzekeringswet, die rechtstreeks voortvloeit uit een tussen personen bestaande sociale relatie en die niet wordt verleend in het kader van een hulpverlenend beroep.

  • e.

    Sociaal netwerk:

  • personen uit de huiselijke kring of andere personen met wie de jeugdige of de ouders een sociale relatie onderhouden.

  • f.

    Voorliggende voorziening:

  • een voorziening ontleend aan een andere wettelijke regeling dan de Jeugdwet waarmee aan de hulpvraag van de jeugdige of de ouder(s) wordt tegemoetgekomen.

Bijlage 6. Samenwerkingsprotocol

Inleiding

Gemeenten zijn verantwoordelijk voor jeugdhulp, inclusief het gedwongen kader. De Jeugdwet bepaalt dat alleen gecertificeerde instellingen (GI) jeugdbescherming en jeugdreclassering mogen uitvoeren. De GI bepaalt of jeugdhulp is aangewezen in het kader van de uitvoering van een kinderbeschermingsmaatregel of jeugdreclassering, en zo ja, welke hulp dat moet zijn. De GI overlegt hierover met het lokale team van de desbetreffende gemeente. Deze samenwerking geven we in Zuidoost-Brabant (hierna: ZOB) vorm via een tandemsamenwerking. De tandemsamenwerking wordt in hoofdstuk 4 en 5 nader toegelicht. We vinden het in onze regio belangrijk dat we de manier van samenwerking tussen de GI, het lokale team en de gemeente vastleggen in een samenwerkingsprotocol.

Dit protocol beoogt helderheid te geven over de samenwerking, (gezamenlijke) wettelijke taken, rollen, bevoegdheden en verantwoordelijkheden van de GI, het lokale team en de gemeente, alsmede de overdrachtsmomenten tussen deze partijen. Echter, dit protocol wil ook ruimte laten voor de verscheidenheid aan casuïstiek waarmee zowel de GI als de lokale toegang te maken heeft.

De GI sluit bij de uitvoering van een maatregel zoveel mogelijk aan bij het gemeentelijk beleid. Het is belangrijk dat dit in balans is met de wettelijke taken en bevoegdheden van de instellingen en hun ketenpartners. Tegelijkertijd is het de verantwoordelijkheid van de gemeente om jeugdbeleid voor het jeugddomein als geheel te ontwikkelen, te implementeren en regionaal af te stemmen. Op deze manier wordt de uniformiteit in de regio gewaarborgd. Jeugdbescherming en jeugdreclassering maakt daar onlosmakelijk onderdeel van uit. Het versterken van de eigen kracht en het probleemoplossend vermogen van kinderen, jongeren en gezinnen, het organiseren van hulp dicht bij de inwoner en het op elkaar afstemmen van de verschillende vormen van zorg en hulp.

1.Algemene Beleidsafspraken

1.1Partijen

Partijen betrokken bij dit protocol zijn: de 21 gemeenten7 in de regio Zuidoost-Brabant (hierna te noemen: ‘gemeenten’), de Gecertificeerde Instellingen8 (hierna te noemen: ‘GI’) en de lokale teams van de 21 gemeenten.

Zij spreken af dat zij in de onderlinge samenwerking zullen handelen volgens de afspraken in dit protocol. Voor alle afspraken geldt dat hiervan gemotiveerd afgeweken kan worden, bijvoorbeeld als de (veiligheids)situatie van de jeugdige hier om vraagt. Met betrekking tot de inhoud van een casus wordt de gedragswetenschapper betrokken. Indien de medewerkers van de GI en de medewerkers vanuit het lokale team hierin geen overeenstemming kunnen vinden wordt de casus opgeschaald naar de desbetreffende leidinggevenden. Via deze route kan vervolgens, indien nodig, worden opgeschaald richting de betreffende gemeente (via de interne route). In eerste instantie ambtelijk, indien nodig ook bestuurlijk richting de verantwoordelijke wethouder.

1.2Kwartaaloverleg

De gemeenten en de GI’s hebben afspraken over het uitwisselen van beleidsinformatie en kengetallen vastgelegd in de contracten. Gemeente Eindhoven voert als contractgemeente ten minste 4 regionale en 2 bovenregionale overleggen namens de 21 gemeenten met iedere GI. Tijdens deze overleggen komen onder andere de voortgang van het contract en de samenwerking met de lokale teams aan bod. Op lokaal en subregionaal niveau kan, indien gewenst, contact worden opgenomen met de GI. Daarnaast sluit de gemeente Helmond als tweede centrumgemeente aan bij deze overleggen om de belangen van Zuidoost-Brabant optimaal te waarborgen.

1.3Beleidsontwikkeling – Toekomstscenario Kind- en Gezinsbescherming

Het Toekomstscenario kind- en gezinsbescherming is een gezamenlijk programma van de ministeries van J&V en VWS en VNG, waarin nauw samengewerkt wordt met de partners in het veld. Het programma heeft als doel de jeugdbescherming effectiever en slimmer te organiseren. Het Toekomstscenario zet de stap naar een structuur die vertrouwen ondersteunt en de kracht van het gezin stimuleert, zodat het gezin samen met professionele ondersteuning kan werken aan het verbeteren van de thuissituatie. Doel is dat het stelsel van jeugdbescherming eenvoudiger en gezinsgerichter wordt.

Om de regio Zuidoost-Brabant zo goed mogelijk voor te bereiden, zijn we in mei 2023 gestart met de kwartiermakersfase van het Toekomstscenario. Er is een analyse gemaakt van de regio en deze is vertaald naar vier geprioriteerde thema’s die aansluiten bij onze regionale ambities.

In november 2024 is de programmamanager Toekomstscenario Zuidoost-Brabant gestart. De kwartiermakersfase is afgerond en we zijn overgegaan in de projectfase. Dit betekent dat “gezamenlijk doen” centraal staat. In 2025 gaan we in de regio gefaseerd aan de slag met de geprioriteerde thema’s in de vorm van projecten, bijvoorbeeld: bekendheid en omgang met de meldcode, samenwerking tussen betrokken instanties en het versterken van de lokale teams. Vanzelfsprekend maken we gebruik van wat er al is in de regio. Gebleken is dat er in de regio al veel goede initiatieven bestaan die raakvlakken hebben met het Toekomstscenario.

1.4Evaluatie

Dit samenwerkingsprotocol wordt één keer in de twee jaar geëvalueerd in Q1. Het eerstvolgende evaluatiemoment is Q1 2027. De geldigheid van dit protocol loopt gelijk aan de geldigheidsduur van de contracten, deze lopen tevens tot Q1 2027.

De komende jaren staan er verschillende veranderingen op stapel, onder andere met betrekking tot de samenwerking in de jeugdbeschermingsketen. Het samenwerkingsprotocol kan tussentijds worden aangepast om aan te blijven sluiten bij ontwikkelingen en/of omdat vastgelegde afspraken vanwege ontwikkelingen niet (meer) werkbaar zijn.

1.5Calamiteiten

De GI doet melding bij de Inspectie Jeugdzorg als er gedurende de bemoeienis van de GI sprake is van een calamiteit. Onder een calamiteit wordt verstaan: Een niet beoogde of onverwachte gebeurtenis die betrekking heeft op de kwaliteit van jeugdhulp en die tot een ernstig schadelijk gevolg voor of de dood van een jeugdige of ouder heeft geleid (Jeugdwet, artikel 1.1).

De GI stelt in deze gevallen ook de verantwoordelijke wethouder en de bij hen bekende contactpersoon van de gemeente waarin de jeugdige woonachtig is op de hoogte. De gemeente en de GI zoeken direct afstemming met elkaar wanneer sprake is van publiciteitsgevoelige casuïstiek. Hierbij wordt afgesproken hoe - met inachtneming van eigen interne procedures - wordt omgegaan met de media. Indien het een calamiteit betreft die de gehele regio raakt, loopt communicatie via de coördinator of contractmanager van 21 voor de Jeugd.

2.Hulp in het preventieve kader

2.1Het preventieve kader

Als regio vinden we het belangrijk om zo goed mogelijk aan te sluiten bij de visie ‘zo dichtbij als kan en zo zwaar als nodig’. Daarbij proberen we maatregelen vanuit het gedwongen kader zoveel als mogelijk te voorkomen. Vanuit die gedachte is het mogelijk om op een aantal manieren preventieve jeugdbescherming in te zetten. Dit is een product dat we bij de GI’s in onze regio beschikbaar hebben in de vorm van onder andere ‘Veilige Start’ en een ‘consultatie- en adviesfunctie’.

2.1.1Consultatie en Advies (49A02)

Doelstelling

De consultatie- en adviesfunctie van de jeugdbescherming is gericht op het vroegtijdig signaleren en bespreken van zorgen over de veiligheid en ontwikkelingsbedreiging van jeugdigen. Deze functie ondersteunt professionals binnen het gemeentelijk domein bij het maken van zorgvuldige afwegingen in situaties waar (nog) geen sprake is van een wettelijke meldplicht of formele inzet van jeugdbescherming.

Uitvoering

Jeugdbeschermingsorganisaties stellen consultatie en advies beschikbaar aan professionals in het gemeentelijke veld, waaronder wijkteams, leerplichtambtenaren, jeugdconsulenten en andere hulpverleners. Consultatie kan zowel met als zonder persoonsgegevens worden aangevraagd, afhankelijk van de situatie en de fase van zorg. Tijdens een consultatie wordt ondersteuning geboden bij:

  • Het inschatten van veiligheidsrisico’s;

  • Het bepalen van passende interventies binnen het vrijwillige kader;

  • Het versterken van regie en samenwerking binnen de keten;

  • Het beoordelen of een melding bij Veilig Thuis, de beschermtafel of de Raad voor de Kinderbescherming noodzakelijk is.

Samenwerking en verantwoordelijkheden

  • De gemeente faciliteert een laagdrempelige route voor consultatie en advies, in samenwerking met de betrokken jeugdbeschermingsorganisatie(s).

  • Consultaties worden zorgvuldig geregistreerd, met respect voor privacywetgeving.

  • De jeugdbescherming doet haar best voor een tijdige beschikbaarheid van gekwalificeerde professionals voor het bieden van consultatie. Daarbij realiserend dat er sprake is van krapte op de arbeidsmarkt, waarmee maatregelen voorrang krijgen op de inzet via consultatie en advies (gedwongen kader gaat voor het preventieve kader).

  • Er wordt periodiek (minimaal jaarlijks) geëvalueerd hoe de consultatie- en adviesfunctie wordt ingezet en waar eventuele verbeteringen in de samenwerking wenselijk zijn.

  • De verantwoordelijkheid voor de uitvoering van deze functie ligt bij de jeugdbeschermingsorganisatie. De gemeente draagt zorg voor bekendheid en beschikbaarheid van deze functie binnen de gemeentelijke toegang en het lokale netwerk.

2.1.2Veilige Start

Doelstelling

Het programma Veilige Start is een preventief, vrijwillig traject gericht op het waarborgen van een veilige en stabiele start voor kinderen van (aanstaande) ouders met een licht verstandelijke beperking (LVB) en meervoudige problematiek. De interventie beoogt het voorkomen van jeugdbeschermingsmaatregelen, zoals een ondertoezichtstelling of uithuisplaatsing, door tijdige en intensieve ondersteuning vanaf de zwangerschap tot circa zes maanden na de geboorte.

Doelgroep

De doelgroep bestaat uit (aanstaande) ouders met een LVB en bijkomende risicofactoren zoals psychische problematiek, middelengebruik, huiselijk geweld, armoede of eerdere betrokkenheid van jeugdbescherming.

Aanpak en werkwijze

  • Veilige Start wordt ingezet tussen de 25e en 32e week van de zwangerschap en loopt door tot maximaal zes maanden na de geboorte.

  • Ouders ontvangen intensieve begeleiding (twee tot drie keer per week), die geleidelijk wordt afgebouwd naarmate de situatie stabiliseert.

  • In samenwerking met ouders en hun netwerk wordt een concreet veiligheidsplan opgesteld waarin risico’s, signalen en afspraken worden vastgelegd. Dit wordt door de William Schrikker Stichting opgesteld, in samenwerking met de tandem.

  • De begeleiding richt zich op het versterken van de ouderlijke vaardigheden, het activeren van een stabiel ondersteunend netwerk en het vergroten van de zelfredzaamheid van het gezin.

Samenwerking en verantwoordelijkheden

  • De gemeente verwijst aanstaande ouders naar Veilige Start via de lokale toegang of het wijkteam, in overleg met betrokken partijen zoals verloskundigen, huisartsen of Veilig Thuis.

  • De jeugdbeschermingsorganisatie (William Schrikker Stichting) draagt zorg voor de uitvoering van het traject en werkt nauw samen met het lokale netwerk rondom het gezin.

  • De gemeente faciliteert de inzet van Veilige Start als preventief aanbod binnen het zorgcontinuüm voor kwetsbare (aanstaande) gezinnen.

  • Aan het einde van het traject wordt een overdrachtsplan (Samen Veilig Verder) opgesteld, waarmee ondersteuning (indien nodig) wordt geborgd in het vrijwillige kader.

3.Hulp in het gedwongen kader

3.1Het gedwongen kader

In situaties waarin de ontwikkeling of veiligheid van een minderjarige ernstig wordt bedreigd en vrijwillige hulpverlening onvoldoende toereikend of niet mogelijk is, kan inzet van jeugdbeschermingsmaatregelen noodzakelijk zijn. Het toepassen van gedwongen maatregelen, zoals een ondertoezichtstelling (OTS) of een machtiging tot uithuisplaatsing (MUHP), vindt uitsluitend plaats op basis van een rechterlijke uitspraak. Ook kan het zo zijn dat een jeugdige is aanraking is gekomen met justitie of leerplicht en verplichte ondersteuning krijgt om recidive te voorkomen.

3.2Toereikend aanbod aan GI’s

Bij de keuze van een GI moet de gemeente rekening houden met de ‘behoeften en persoonskenmerken van de jeugdige en zijn ouders’ en ook met hun godsdienstige gezindheid, levensovertuiging en culturele achtergrond. De gemeente zal daarom verschillende GI’s contracteren.

Voor de regio Zuidoost-Brabant hebben de gemeenten afspraken gemaakt met:

  • Jeugdbescherming Brabant

  • Leger des Heils Jeugdbescherming & Reclassering

    • °

      Specialisatie: Roma en Sinti-gezinnen en andere besloten/gesloten gemeenschappen zoals gezinnen die een gereformeerde grondslag hebben)

  • William Schrikker Stichting

    • °

      Specialisatie: een verstandelijke of lichamelijke beperking bij kind en/of ouders.

  • Nidos is als landelijk werkende gecertificeerde instelling in Zuidoost-Brabant actief voor de doelgroep Alleenstaande Minderjarige Vreemdelingen (AMV). Nidos valt rechtstreeks onder aansturing van het ministerie van Justitie en Veiligheid.

3.3Inzet van jeugdhulp na besluit van de rechter

Bij het uitspreken van een kinderbeschermingsmaatregel of jeugdreclasseringsmaatregel geeft de rechter (of het Openbaar Ministerie) opdracht aan de GI om uitvoering te geven aan de opgelegde maatregel. Daarnaast kan de rechter specialistische hulp toezeggen. De GI bekijkt samen met het gezin en zo mogelijk het lokaal team wat de meest passende zorg is en het lokaal team vertaalt de zorgvraag naar passend (gecontracteerd) aanbod. Deze samenwerking tussen de GI en het lokaal team vindt plaats middels de tandem.

Sinds mei 2022 is de route voor de jeugdhulpbepaling in Brabant geüniformeerd. Dit betekent dat de GI voortaan de jeugdhulpbepaling rechtstreeks toestuurt aan de jeugdhulpaanbieder. De informatie vanuit de jeugdhulpbepaling is voor de jeugdhulpaanbieder de basis waarop een 315-bericht naar de gemeente gestuurd wordt.

In alle gevallen is overleg tussen GI en gemeente én GI en aanbieder van belang. De route van de jeugdhulpbepaling doet een beroep op alle partijen om van elkaars rol en expertise gebruik te maken.

Stappen in de route jeugdhulpbepaling vanuit GI’s:

  • 1.

    Overleg tussen GI en gemeente (tandemoverleg): de jeugdbeschermer kent de jeugdige/gezin en hoofddoel(en) voortkomend uit de JB of JR-maatregel. Op basis daarvan wordt bepaald welke jeugdhulp nodig is. In het overleg met de tandem wordt vervolgens gekeken welke aanbieder daarbij passend is en bepaald welke productcode, omvang en duur daarbij horen. Het uitgangspunt is dat gezocht wordt naar jeugdhulp binnen het gecontracteerde aanbod. Als het gecontracteerde aanbod niet toereikend of passend is, kan daar onderbouwd van worden afgeweken en kan niet-gecontracteerde zorg worden ingezet. Deze beslissing wordt altijd in afstemming vooraf met de betrokken medewerker van het lokaal team (tandem) genomen. Wanneer bepaald is dat de inzet van niet-gecontracteerde zorg nodig is, heeft de gemeente ruimte nodig om vooraf (voordat zorg start) een maatwerkovereenkomst te sluiten met de betreffende aanbieder. In geval van de gemeente Eindhoven is het servicebureau het aanspreekpunt en in de gemeente Helmond kan de jeugdconsulent naast STH betrokken worden om tot een akkoord te komen.

  • 2.

    Overleg tussen GI en aanbieder: de jeugdbeschermer kent het kind/gezin en hoofddoel(en) voortkomend uit de JB of JR-maatregel. De GI gaat in overleg met de jeugdhulpaanbieder om deze doelen te bespreken en af te stemmen over het starten van de zorg.

  • 3.

    De GI stelt de jeugdhulpbepaling op: de GI draagt er zorg voor dat de juiste informatie op de jeugdhulpbepaling staat en deze wordt toegestuurd naar de jeugdhulpaanbieder. De jeugdhulpaanbieder stuurt de betreffende gemeente vervolgens een 315-bericht.

Schorsing uit een voorlopige hechtenis of een voorwaardelijk vonnis

In een schorsing uit een voorlopige hechtenis of bij een voorwaardelijk vonnis, kan de rechter als bijzondere voorwaarde aangeven dat een jongere of jongvolwassene bepaalde vormen van jeugdhulp moet volgen. Het gaat hier dus om het strafrechtelijk kader.

De jeugdreclassering houdt toezicht op het naleven van de voorwaarden, begeleidt de jongere daarbij en bepaalt in de praktijk hoe de door de rechter opgelegde jeugdhulp wordt ingevuld met een concreet hulpaanbod. Bij een strafbeschikking kan het OM aangeven dat de jongere zich moet houden aan de aanwijzingen van de jeugdreclassering. Daarnaast kunnen ook de Raad voor de Kinderbescherming of de directeur van een justitiële jeugdinstelling begeleiding door jeugdreclassering inzetten. Bij de uitvoering van de betreffende jeugdreclasseringsmaatregel kan de GI jeugdhulp bepalen.

JR-maatregel in het kader van schoolverzuim

Bij het uitspreken van een JR-maatregel in het kader van schoolverzuim geeft de rechter of het OM middels en OM strafbeschikking opdracht aan de GI en kan de rechter specialistische zorg opnemen in de gestelde voorwaarden.

3.4Signaalfunctie bij wachttijden

Zuidoost-Brabant heeft – op aanwijzing van de inspectie Gezondheidszorg & Jeugd – eind 2020 een doorbraaklijst opgezet voor jeugdigen met een maatregel in het gedwongen kader die langer dan 3 maanden wachten op passende hulp. Aanleiding hiervoor was de constatering dat we er als jeugdhulpregio onvoldoende in slagen om jeugdigen tijdig, binnen 3 maanden na het uitspreken van een jeugdbeschermingsmaatregel, passende hulp te bieden. Deze 3 maanden betreft de wettelijke termijn waarbinnen hulp gerealiseerd moet zijn. De doorbraaklijst wordt maandelijks met de contractmanager van de gemeente Eindhoven gedeeld.

Maandelijks wordt de voortgang gemonitord. Feitelijke doorbraken in de betreffende casussen zullen plaatsvinden in afstemming tussen GI en het lokaal team (vanuit de tandem). De zorgbemiddelaar monitort deze lijst.

De zorgbemiddelaar ondersteunt de jeugdbeschermers van de vier GI’s bij casuïstiek waar het niet lukt om passende hulp in te zetten. De doelstelling is het verbeteren van het jeugdzorglandschap door hiaten in kaart te brengen en beleid en inkoop hierop aan te passen.

4.Procesafspraken – toeleiding naar jeugdhulp

4.1Route naar jeugdhulp in het gedwongen kader

Bij een maatregel in het gedwongen kader bepaalt de Gecertificeerde Instelling (GI), binnen de kaders van de Jeugdwet en de uitspraak van de rechter, welke vorm van jeugdhulp noodzakelijk is.

Uitgangspunt is dat de benodigde hulp wordt geleverd door een gecontracteerde aanbieder van de gemeente.

Binnen de tandemfunctie (de afstemming tussen GI en gemeente) wordt besproken welke hulpvorm passend is en welke aanbieder deze het beste kan leveren. Indien de benodigde zorg niet beschikbaar is binnen het gecontracteerde aanbod, wordt eerst gezocht naar maatwerkoplossingen binnen de bestaande contracten.

Wanneer inzet van niet-gecontracteerde zorg (NGZ) onvermijdelijk is, moet voor de betreffende jeugdige een individuele voorziening worden getroffen. Dit betekent dat de gemeente op basis van onderbouwing van de GI een beschikking afgeeft voor deze zorg. De gemeente heeft daarbij ruimte nodig om vooraf (voordat zorg start) een maatwerkovereenkomst te sluiten met de betreffende aanbieder. In een dergelijk geval heeft de GI de volgende verantwoordelijkheden:

  • Richting de gemeente verantwoording afleggen over de keuze voor NGZ;

  • De geschiktheid en veiligheid van de zorgaanbieder beoordelen op casusniveau;

  • Actief toezien op de uitvoering van de hulp en deze monitoren en evalueren gedurende het traject.

Alle jeugdhulpaanbieders, ook NGZ-aanbieders, zijn gehouden aan de wettelijke kwaliteitseisen van de Jeugdwet. De GI is niet verantwoordelijk voor structureel toezicht op kwaliteitseisen bij NGZ- aanbieders. De IGJ houdt toezicht op de kwaliteit van jeugdhulp in algemene zin. De gemeente is verantwoordelijk voor het beoordelen of ook niet-gecontracteerde aanbieders voldoen aan de wettelijke kwaliteitseisen. Aangezien er geen contractuele relatie bestaat met NGZ-aanbieders, kan het gemeentelijk contractmanagement geen directe sturing of kwaliteitsmonitoring uitoefenen.

Let op: bij een jeugdreclasseringsmaatregel kan de rechter de vorm van de jeugdhulp bepalen. In dat geval is bovenstaande procedure niet van toepassing.

4.2Evaluatie en beëindiging van de hulp

De regie op de evaluatie en afsluiting van de ingezette jeugdhulp ligt bij de GI. De evaluatie vindt plaats met alle betrokken partijen, inclusief de ouders en de jeugdige. De GI en de betrokken medewerker van het lokale team maken samen met het gezin afspraken over ieders rol en leggen deze samen vast in separate afspraken.

4.3. Tandemfunctie

In de regio Zuidoost-Brabant wordt vanuit visie gewerkt in een ‘tandemfunctie’. Dit betekent dat bij iedere casus, zowel OTS als voogdij en JR, samenwerking plaatsvindt tussen de werker van de GI en een medewerker van het lokale team. Hierbij is sprake van maatwerk waarbij altijd wordt afgesproken wat eenieders rol is en op welke wijze hier invulling aan wordt gegeven. De frequentie en manier van samenwerken (wie doet wat) is maatwerk per casus, waarover afgestemd wordt en afspraken worden vastgelegd door de medewerkers die actief zijn in de tandem.

Bodemeisen tandemfunctie

  • In alle casussen wordt na het uitspreken van de maatregel door de GI contact opgenomen met het lokale team voor een tandemtoewijzing.

  • Er is een plan van aanpak gemaakt vanuit de GI, waarin staat beschreven aan welke inhoudelijke doelen het gezin werkt met hun netwerk en hulpverlening.

    • °

      GI is verantwoordelijk voor het opstellen van dit plan en de deelnemende partijen (familie/netwerk) dragen medeverantwoordelijkheid.

    • °

      Het is niet mogelijk dat de GI het volledige plan van aanpak deelt met het lokaal team. De informatie die noodzakelijk is in de samenwerking wordt gedeeld, dit is maatwerk per casus.

  • De tandemfunctie is op basis van gelijkwaardig partnerschap tussen de medewerker van de GI en de medewerker van het lokale team, eenieder vanuit eigen bevoegdheden en verantwoordelijkheden. De GI en het lokaal team fungeren niet als opdrachtgever/opdrachtnemer.

  • De tandem draagt bij om in het gezin ruimte te creëren voor ondersteuning vanuit de GI en het lokale team, met als doel om de tandem zo optimaal mogelijk vorm te geven.

4.5Afsluiting van de maatregel en nazorg

Gemeenten en GI’s streven naar een zo ‘kort en licht’ mogelijke inzet van het gedwongen kader, zodat beëindiging van de maatregel mogelijk wordt en de GI stopt waar de betrokken medewerker van het lokale team verder gaat. Het proces van afsluiten verloopt volgens vaste stappen. Wanneer de situatie voldoende verbeterd is, wordt door de gezinsvoogd een afsluitplan, borgingsplan of beëindigingsadvies opgesteld. Hierin staat onder andere waarom de maatregel wordt afgesloten en hoe de veiligheid van de jeugdige na afloop geborgd blijft. Ook kan in dit plan een advies voor vervolghulp in het vrijwillig kader staan.

Mogelijke momenten waarop overleg plaatsvindt binnen de tandemfunctie, c.q. de visie van het lokaal team wordt meegenomen in de overwegingen vanuit de GI:

  • Bereiken van de 16.5-jarige leeftijd (perspectiefplan);

  • Overgang 18- naar 18+;

  • Veranderende gezinssamenstelling;

  • Verhuizing;

  • Thuisplaatsing van één of meerdere jeugdigen;

  • Voornemen om te melden bij de beschermtafel van overige jeugdigen;

  • MDO’s (Multidisciplinaire overleggen - tussenevaluaties);

  • Inzetten vormen van jeugdhulp (2e-lijns producten en/of ondersteuning van de 0e lijn).

  • Bij kernbeslissingen: o.a. evaluatie OTS, verzoek UHP, verleningen UHP of andere verzoeken aan de rechtbank.

5.Verantwoordelijkheden tandemafspraken

De tandem:

  • 1.

    Werker van de GI zoekt na het uitspreken van de maatregel de tandem op met het lokaal team van de gemeente, dit geldt zowel voor jeugdbescherming, voogdij als voor jeugdreclassering. Het lokaal team streeft ernaar te reageren binnen 5 werkdagen;

  • 2.

    Werker van de GI en medewerker van het lokaal team overleggen over het meest passende hulpaanbod voor de jeugdigen;

  • (Hierbij is de voorwaarde inzetten van gecontracteerd aanbod en mocht dit er niet zijn dan in gezamenlijkheid op zoek naar passend maatwerk, waarbij tijdig de betreffende gemeente wordt betrokken).

  • 3.

    GI maakt bepaling jeugdhulp;

  • 4.

    Werker van de GI en medewerker lokaal team verdelen de taken op basis van ieders verantwoordelijkheden en passend bij de casus op basis van de afspraken uit dit samenwerkingsprotocol;

  • 5.

    Gedurende de maatregel wordt er gezamenlijk opgetrokken. Aan het einde van de maatregel samen komen tot overdracht naar het vrijwillig kader.

Verantwoordelijkheden binnen de tandemsamenwerking

Het kan zijn dat er casusinhoudelijk gevraagd wordt om een verschuiving van deze verantwoordelijkheden. Dit gebeurt altijd in samenspraak tussen de GI en het lokaal team.

 

Wat?

Het Lokaal

team

GI

Toevoeging

Vrijwillig kader

Er komteen aanvraag binnenvoor hulp bij de gemeente.

Bekijken welkehulp er het beste kan worden verleend (bijvoorbeeld: opvoedondersteuning).

X

In het vrijwillig kader is het lokaal team aan zet m.b.t. de inzet en opvolging van de juiste

hulp/begeleiding.

Gedwongen kader

Opnemen van contact na het uitspreken van de maatregel met het lokaal team om na te gaan hoe de samenwerking eruit moet zien en of de

cliënt hiertoe toestemming geeft.

X

 

 
 
 
 
 

Opstellen van een planvan aanpak waarin een risico-inschatting is verwerkt.

X

Binnen het JR-kader kan het voorkomen dat er sprake is van gezinsonveiligheid, wat niet valt binnen het JR-kader/doelen JR en waar andere kinderen/jongeren in het gezin bij betrokken zijn. In dat geval kan worden afgewogen dat de gemeente een veiligheidsplan

maakt.

Verantwoordelijk voor toezicht houden op de veiligheid voor de duur van de maatregel

X

 

Beschrijven/benoemen van risicofactoren

X

 

Maken van plan van aanpak (als aanvulling op gezinsplan)

X

 

Afstemmen en vastleggen van verantwoordelijkheden

 

Deelnemen aan het startgesprek in het kader van een warmeoverdracht

Kan onderbouwd van afgeweken worden (bijv. als lokaal team lastig binnen komtbij het gezin of op dat moment niet

beschikbaar is).

Begeleiding biedenvanuit een integraal plan

 

 

Deelnemen aan relevante evaluaties en multidisciplinaire overleggen gedurende de OTS

Indien passend.

 

Afstemming over jeugdbepaling

Afhankelijk van de gemeente kan dit ook met een servicepunt van de gemeente zijni.p.v.

het lokale team

 

Delen van signalen over onveiligheid

 
 

Bieden van structurele begeleide omgang

X

X

Via zorgaanbieder

 

Tegen (verwachte) einde maatregel overleggen met het gezin

In gezamenlijkheid komen tot borgingsplan à acties voor de toekomst staan beschreven. De GI geeft advies aan de Raad voor de Kinderbescherming.

Gezamenlijke advies kan ook zijn dat je apart een ander advies hebt. Het streven is tot gezamenlijk advies te komen, maar dit kans soms ook

afwijken van elkaar.

Aanvullende afspraken:

  • Partijen nemen niet deel aan overleggen als er geen duidelijk inhoudelijk gespecificeerde relevante rol voor hen is weggelegd.

Escalatieladder:

  • 1.

    Indien de afstemming in de tandem niet gevonden wordt, wordt er opgeschaald naar de desbetreffende leidinggevenden. Een gedragswetenschapper denkt casusinhoudelijk mee.

  • 2.

    Indien nodig wordt er opgeschaald richting de desbetreffende gemeente. Dit gebeurt eerst ambtelijk en indien nodig richting de verantwoordelijke manager.

Bijlage 7. Aanbod echtscheidingen

VOOR OUDERS

VOOR JEUGDIGEN

Bijlage 8. Afwegingskaders 1-op-1 begeleiding participatie

afbeelding binnen de regeling

Afwegingskaders 1-op-1 begeleiding bij participatie

Toelichting

  • 1.

    Geldrop-Mierlo verstaat onder maatschappelijke participatie voor jeugdigen:

  • deelname aan sport of culturele activiteiten teneinde het ontmoeten van andere mensen en het aangaan en onderhouden van sociale verbanden mogelijk te maken en op die manier deel te nemen aan het lokale maatschappelijke leven.

  • Er zijn 5 categorieën te verdelen waaronder maatschappelijke participatie verstaan kan worden:

    • -

      lidmaatschap van een jeugd-, sport- of ontspanningsvereniging;

    • -

      deelneming aan muziek- en/of dansonderwijs;

    • -

      bezoek aan zwembad, bibliotheek, theater, concert, museum, bioscoop en/of pretpark;

    • -

      deelneming aan schoolreisjes, excursies en andere door school georganiseerde activiteiten;

    • -

      activiteiten op het gebied van maatschappelijk welzijn.

  • 2.

    Lidmaatschap van een jeugd-, sport- of ontspanningsvereniging valt niet onder de Jeugdwet.

  • Als er een vraag wordt gesteld over een financiële tegemoetkoming voor de lidmaatschapskosten, kan de aanvrager terecht bij Sam&, via

  • https://www.samenvoorallekinderen.nl, of via Stichting Leergeld. Het valt dan namelijk onder armoedebeleid.

  • 3.

    Individuele begeleiding voor deelname aan muziek en of dansonderwijs valt niet onder de Jeugdwet. Er zijn voldoende voorliggende voorzieningen waarbij individueel les wordt gegeven aan de leerling die muziek of dansles volgt.

  • 4.

    Bezoek aan zwembad, bibliotheek, theater, concert, museum, bioscoop en/of

  • pretpark valt niet onder de Jeugdwet. Van ouders en het sociaal netwerk mag worden verwacht dat ze de gebruikelijke individuele zorg leveren. Anders zijn er nog voldoende voorliggende voorzieningen waarbij maatjes/vrijwilligers de benodigde

  • begeleiding kunnen bieden, zoals MEE, Humanitas en de LEV-groep.

  • 5.

    Een op een begeleiding voor deelname aan schoolreisjes, excursies en andere door school georganiseerde activiteiten wordt niet vergoed vanuit de Jeugdwet. Deelname aan sport of culturele activiteiten teneinde het ontmoeten van andere mensen en het aangaan en onderhouden van sociale verbanden mogelijk te maken en op die manier deel te nemen aan het lokale maatschappelijke leven wordt al binnen de school mogelijk gemaakt. Daardoor valt het niet onder de Jeugdwet om deel te nemen aan de door school georganiseerde activiteiten om de maatschappelijke participatie te bewerkstelligen.

  • Indien er een vraag wordt gesteld over een financiële tegemoetkoming voor deelname, kan de aanvrager terecht bij Sam&, via

    https://www.samenvoorallekinderen.nl/.

  • 6.

    -

  • 7.

    Geldrop-Mierlo hanteert dat er tenminste 3 alternatieve activiteiten op het gebied van sport of cultuur mogelijk moet zijn voor de jeugdige. Indien er tenminste 3 alternatieve activiteiten mogelijk zijn, wordt van de jeugdige verwacht dat deze alternatieven eerst worden uitgeprobeerd. Argumenten als ‘daar zitten de vriendjes/vriendinnetjes niet op’ of ‘de activiteit is niet leuk’ zijn geen valide argumenten om de alternatieve activiteiten af te wijzen.

  • 8.

    De activiteit dient een bijdrage te leveren aan het bevorderen van het maatschappelijk verkeer dan wel een bijdrage te leveren aan het zelfstandig functioneren van de jeugdige.

  • 9.

    Als er passend voorliggend aanbod mogelijk is, dan gaat dit voor op de inzet vanuit de Jeugdwet.

  • 10.

    Als de verzorgers of het sociaal netwerk de begeleiding kunnen bieden, dan wordt of de aanvraag afgewezen omdat het onder de gebruikelijke zorg valt. Of dan kan een onderzoek worden opgestart of een PGB Sociaal Netwerk mogelijk is.

  • Indien de verzorgers of het sociaal netwerk de begeleiding niet kunnen bieden, kan er gebruik worden gemaakt van de hardheidsclausule. Waarbij het advies is om als doel te stellen dat de individuele begeleiding niet meer nodig gaat zijn in de toekomst.

Bijlage 9. Indicatieprotocol Wmo Begeleiding

1. Inleiding

1.1. Algemeen

Dit indicatieprotocol wordt gebruikt in de volgende gemeenten: Best, Oirschot, Veldhoven (BOV-gemeenten), Bergeijk, Bladel, Eersel, Reusel-De Mierden (Kempengemeenten), Geldrop-Mierlo, Nuenen, Son en Breugel, en Waalre (DommelvalleiPlus). Het protocol is van toepassing op cliënten die zich op grond van de Wmo (Wet maatschappelijke ondersteuning) melden voor de maatwerkvoorziening Begeleiding en dit als voorziening in natura wensen te ontvangen. Het dient tevens als basis voor het indiceren van Begeleiding op basis van een persoonsgebonden budget (pgb).

Dit protocol is een richtinggevend en dynamisch document om Wmo-consulenten / klantmanagers te ondersteunen bij het stellen van een indicatie voor de maatwerkvoorziening Begeleiding. Richtinggevend, omdat indiceren in het kader van de Wmo maatwerk is. Dit document geeft de consulent handvaten en algemene kaders voor de indicatiestelling, maar de consulent kan hier te allen tijde gemotiveerd van afwijken om maatwerk te leveren. Dynamisch, omdat we aan het begin van een nieuwe contractperiode staan in een tijd waarin het sociaal domein aan veel veranderingen onderhevig is. Ook zullen we leren van de praktijk nadat we deze nieuwe wijze van indiceren een tijdje hebben toegepast. Gedurende de contractperiode kan dit indicatieprotocol worden bijgeschaafd of aangepast als daar aanleiding toe is. Zo komt bijvoorbeeld groepsbegeleiding nu nog weinig voor, maar dit kan in de toekomst veranderen, waardoor het protocol hierop kan worden gewijzigd. Zo blijft het protocol aansluiten bij de dan geldende situatie.

Het doel van de maatwerkvoorziening Begeleiding is bevordering, behoud of compensatie van zelfredzaamheid en maatschappelijke participatie zodat opname in een instelling of verwaarlozing of achteruitgang wordt voorkomen. Begeleiding kan ook worden ingezet ter ontlasting van mantelzorgers. De maatwerkvoorziening Begeleiding bestaat uit de volgende producten: individuele begeleiding, dagbesteding (evt. met aparte indicatie voor noodzakelijk vervoer) en groepsbegeleiding.

1.2. Van resultaat- naar inspanningsgerichte financiering

De overeenkomst tot 1 april 2022

De overeenkomst Begeleiding tot 1 april 2022 is gebaseerd op resultaatfinanciering. In de BOV- en Kempengemeenten is het onderdeel dagbesteding ook gebaseerd op resultaatfinanciering. In de gemeenten van DommelvalleiPlus is dagbesteding echter ingekocht als inspanningsverplichting (PxQ).

In de beschikking van de cliënt wordt bij resultaatfinanciering vastgelegd aan welke doelen gewerkt wordt. De gemeente betaalt hiervoor een vast bedrag per maand per cliënt. Het is aan de door de cliënt gekozen aanbieder om samen met de cliënt te bepalen op welke wijze het resultaat gehaald wordt en daarmee ook hoeveel uren en/of dagdelen er ingezet gaan worden. Dit wordt vastgelegd in een ondersteuningsplan. Het nadeel is dat de ureninzet voor zowel de gemeente als de cliënt niet altijd duidelijk is. De gemeente heeft geen mogelijkheid om te sturen in de kosten. Zodra een cliënt een indicatie nodig heeft en start met de begeleiding, wordt de afgesproken maandvergoeding in rekening gebracht door de aanbieder, ongeacht de daadwerkelijke ureninzet en het opleidingsniveau van de begeleider. Bij inspanningsgerichte (PxQ) financiering bepaalt de consulent bij het indiceren het aantal uren/dagdelen binnen de totale geldigheidsduur van de indicatie c.q. toewijzing.

De overeenkomst vanaf 1 april 2022

Per 1 april 2022 is uitgangspunt inspanningsgerichte (PxQ) financiering waarbij de aanbieder alleen de werkelijk gewerkte inzet in rekening brengt bij de gemeente. Deze manier van bekostiging is eenvoudig, geeft meer sturingsmogelijkheden en beter inzicht voor de gemeenten. Daarnaast is het ook voor cliënten begrijpelijk en inzichtelijk op hoeveel uur begeleiding of op hoeveel dagdelen dagbesteding hij kan rekenen. De aanbieders ontvangen een reëel tarief conform de AMvB per uur of dagdeel en krijgen daarmee exact de uren/dagdelen betaald die daadwerkelijk geleverd zijn.

1.2. Overgangsrecht

Voor de periode 1 april 2022 tot 1 april 2023 geldt een overgangsrecht. Hieronder wordt dit nader toegelicht.

  • Van 1 april 2022 tot 1 april 2023 bestaan twee overeenkomsten voor de maatwerkvoorziening Begeleiding naast elkaar. Het oude contract (tot 1 april 2023) gaat uit van resultaatfinanciering; een vast bedrag per maand voor het behalen van individueel op maat gestelde doelen, ongeacht het aantal uren/dagdelen dat door de aanbieder wordt ingezet. Het nieuwe contract (vanaf 1 april 2022) gaat uit van inspanningsgerichte financiering; bij inspanningsgerichte bekostiging zijn de kosten afhankelijk van de prijs keer het aantal keren dat het product wordt geleverd. Dit wordt ook wel PxQ (prijs x aantal) financiering genoemd.

  • Aanvragen voor de maatwerkvoorziening Begeleiding naar aanleiding van indicaties die in deze overgangsperiode aflopen, worden gelijk ingezet vanuit de nieuwe overeenkomst (dus inspanningsfinanciering).

  • Cliënten met een indicatie die doorloopt na de overgangsperiode, worden door de gemeente uiterlijk 8 weken vóór 1 april 2023 heronderzocht. Als uit onderzoek blijkt dat de maatwerkvoorziening Begeleiding nodig blijft, dan ontvangt de cliënt een indicatie die wordt gebaseerd op de nieuwe overeenkomst (dus inspanningsfinanciering).

  • Bij dagbesteding kan het voorkomen dat de cliënt op basis van het huidige contract dagbesteding ontvangt op een locatie verder dan 10 km vanaf zijn woonadres, terwijl er ook een geschikte locatie binnen een straal van 10 km vanaf het woonadres van de cliënt is. In de nieuwe overeenkomst wordt dan gesteld dat alleen de reiskosten tot 10 km vergoed worden. In overleg met de cliënt kan een andere dagbestedingslocatie worden overwogen, maar voorgesteld wordt om hier coulant mee om te gaan en voor bestaande cliënten een uitzondering te maken op basis van een ‘uitsterfconstructie’. Met andere woorden: cliënten die reeds dagbesteding ontvangen worden niet belast met de verplichting om een andere dagbestedingslocatie te zoeken. Als gevolg van deze coulance moet er toch vervoer worden geïndiceerd (als cliënt zelf geen vervoersoplossing heeft).

2. Algemene beschrijvingen producten Begeleiding

De producten voor de maatwerkvoorziening Begeleiding bestaan uit:

  • Individuele begeleiding;

  • Dagbesteding;

  • Groepsbegeleiding; en

  • Vervoer bij dagbesteding (zie hoofdstuk 5.4).

2.1. Individuele begeleiding (indiceren in hele uren, declareren in minuten)

Het doel van individuele begeleiding is bevordering, behoud of compensatie van zelfredzaamheid en maatschappelijke participatie zodat opname in een instelling of verwaarlozing of achteruitgang wordt voorkomen. De begeleiding kan ook worden ingezet ter ontlasting van mantelzorgers.

Ondersteuning die al door de partner, het sociaal netwerk, via algemene of collectieve voorzieningen of eventueel via de toegang/sociaal team/Wmo-team geboden wordt, wordt niet meegenomen in de indicatie voor begeleiding.

Begeleiding is bedoeld voor mensen met somatische, psychogeriatrische of psychiatrische problematiek, of een verstandelijke, lichamelijke of zintuiglijke handicap, die matige of zware beperkingen hebben op het terrein van sociale redzaamheid, bewegen/verplaatsen, psychisch functioneren, geheugen en oriëntatie en/of probleemgedrag.

Het accent ligt op het eigen maken van vaardigheden of nieuw gedrag door langdurig oefenen en trainen zodat deze vaardigheden of nieuw gedrag eigen gemaakt worden bij de cliënt. Voorbeelden:

  • -

    Begeleiding bij algemene dagelijkse levensverrichtingen (ADL), eigen huishouden voeren, eigen administratie bijhouden;

  • -

    Structureren van de dag;

  • -

    Inzicht geven in eigen situatie en/of problematiek;

  • -

    Activeren;

  • -

    Aanleren en inslijten nieuwe vaardigheden;

  • -

    Vergroten van het netwerk;

  • -

    Voorkomen van vereenzaming;

  • -

    Spiegelen;

  • -

    Levensloopbegeleiding.

Bij individuele begeleiding gaat het om ondersteuning of begeleiding van cliënten bij activiteiten. Het betreft op één persoon gerichte activiteiten. Individuele begeleiding kan worden ingezet als voorliggende behandeling (nog) niet aan de orde is of te zwaar is. Individuele begeleiding kan ook naast lopende behandeltrajecten worden ingezet of om geleerde vaardigheden van het behandeltraject toe te passen in het dagelijks leven.

Het is mogelijk om delen van de individuele begeleiding op afstand (telefonisch, screen to screen) uit te voeren, mits dit aansluit bij de behoefte van de client en dit bijdraagt aan het behalen van de gestelde doelen.

De productspecificaties individuele begeleiding zijn opgebouwd uit drie producten (B1, B2, B3) waarbij het vereiste ondersteuningsniveau (de mate van deskundigheid, specialisatie en complexiteit) van categorie 1 tot categorie 3 toeneemt. Binnen iedere productspecificatie wordt vervolgens door de consulent / klantmanager de intensiteit bepaald (de vereiste omvang van de ondersteuning), evenals de mate waarin flexibiliteit m.b.t. het leveren van begeleiding wordt toegestaan.

Individuele begeleiding wordt in hele uren geïndiceerd binnen de totale geldigheidsduur van de toewijzing. Declareren vindt plaats in minuten. In de toelichting van het 301-bericht (toewijzing) aan de aanbieder worden de doelen, de inzet/omvang en de flexibiliteit aangegeven. Deze aspecten worden ook opgenomen in de beschikking en het ondersteuningsplan.

2.2.Dagbesteding (indiceren in dagdelen, declareren in dagdelen)

Dagbesteding is een vorm van begeleiding die wordt ingezet als maatwerkvoorziening in groepsverband. Er is behoefte aan een zinvolle dagbesteding. Deze kan ontstaan vanuit een beperkte dagstructuur, maar ook vanuit overbelasting van de mantelzorgers/het sociaal netwerk. De focus is gericht op het bevorderen, behouden of compenseren van de zelfredzaamheid en maatschappelijke deelname/participatie. Er wordt voorzien in een zinvolle dagbesteding die niet is gericht op uitstroom naar (betaald of vrijwilligers-) werk. Dagbesteding biedt structuur en passende activiteiten voor de dag. Het bieden van enige persoonlijke ondersteuning en/of begeleiding bij verzorgingstaken (bijv. ondersteuning bij de toiletgang) behoort tot deze ondersteuning. Passende dagbesteding wordt zo dicht mogelijk bij de cliënt georganiseerd. Bij dagbesteding wordt gewerkt met dagdelen van drie uur waarbij de cliënt daadwerkelijk op locatie aanwezig is. Er wordt gestreefd naar passende dagbesteding op maximaal 10 km reisafstand vanaf het woonadres van de cliënt.

De productspecificaties dagbesteding zijn opgebouwd uit twee producten (D1 en D2) en kan worden uitgebreid met het product vervoer (zie 5.4). Binnen iedere productspecificatie wordt vervolgens door de consulent / klantmanager de intensiteit bepaald in dagdelen (de vereiste omvang van de ondersteuning). Anders dan bij individuele begeleiding wordt bij dagbesteding in principe géén flexibiliteit in de levering van het aantal dagdelen per week toegestaan.

Dagbesteding wordt in dagdelen geïndiceerd binnen de totale geldigheidsduur van de toewijzing. Declareren vindt in dagdelen plaats. In de toelichting van het 301 bericht (toewijzing) aan de aanbieder worden de doelen en de inzet/omvang aangegeven (flexibiliteit n.v.t.). Deze aspecten worden ook opgenomen in de beschikking en het ondersteuningsplan bij D2 (ondersteuningsplan bij D1 n.v.t.).

2.3. Groepsbegeleiding (indiceren in hele uren, declareren in minuten)

Bij het inzetten van groepsbegeleiding (G1) dient er gewerkt te worden aan dezelfde doelen zoals vastgesteld bij de indicatie voor individuele begeleiding van de betreffende cliënt. Het is mogelijk dat een cliënt zowel groepsbegeleiding krijgt als individuele begeleiding. De aanbieder overlegt samen met de cliënt of groepsbegeleiding effectief is. Groepsbegeleiding valt binnen de totaal geïndiceerde tijd voor begeleiding (individueel en groep) van een cliënt. Het is ook mogelijk om alleen groepsbegeleiding te indiceren.

Groepsbegeleiding zal in het begin van de contractperiode vooral door de aanbieders worden aangevraagd voor cliënten die reeds een indicatie voor individuele begeleiding hebben. De consulent / klantmanager kan de indicatie vrij eenvoudig aanpassen door de uren die als groepsbegeleiding geboden gaan worden daarvoor te oormerken en deze uren van de indicatie voor individuele begeleiding af te trekken. Het bieden van groepsbegeleiding kan voor de cliënt helpend zijn om met lotgenoten aan zijn individuele doelen te werken. Voor de aanbieder en gemeente kan het een financieel voordeel bieden doordat één begeleider op deze momenten meerdere cliënten begeleidt. De verwachting is dat groepsbegeleiding bij aanvang van de contractperiode weinig voor zal komen, maar dit mogelijk steeds meer geboden gaat worden. Het kan zijn dat de kaders en werkwijze voor het indiceren van groepsbegeleiding op enig moment worden doorontwikkeld op basis van de ervaring die wordt opgedaan.

Het is toegestaan om groepsbegeleiding te combineren met dagbesteding. Vaak zal het dan gaan om cliëntsituaties waarbij er geen relatie is tussen de doelen van groepsbegeleiding en de doelen van dagbesteding. In dit soort situaties worden groepsbegeleiding en dagbesteding als losse producten gezien, waardoor de uren voor groepsbegeleiding niet in mindering worden gebracht op de omvang van de indicatie voor dagbesteding (1 dagdeel = cliënt is 3 uur op locatie aanwezig), en andersom. Als er wel inhoudelijke samenhang zit tussen de doelen van groepsbegeleiding en dagbesteding dan wordt wel gekeken naar hoe het totaal aantal benodigde uren te verdelen over beide indicaties.

Groepsbegeleiding wordt in hele uren geïndiceerd binnen de totale geldigheidsduur van de toewijzing. Declareren vindt plaats in minuten. In de toelichting van het 301 bericht (toewijzing) aan de aanbieder worden de doelen, de inzet/omvang en de flexibiliteit aangegeven. Deze aspecten worden ook opgenomen in de beschikking en het ondersteuningsplan.

3. Protocol voor keuze voor maatwerkvoorziening Begeleiding

3.1. Hoofddoelstelling van de maatwerkvoorziening Begeleiding

  • Op maat voor de cliënt bepaalt de consulent / klantmanager welk product van begeleiding noodzakelijk is en hoeveel (uren/dagdelen) daarvan binnen een bepaalde periode. De gecontracteerde aanbieder voert dit vervolgens uit op basis van een ondersteuningsplan dat de aanbieder afstemt met de cliënt. Uitzondering: Bij inzet van het product Dagbesteding 1 is geen ondersteuningsplan nodig, omdat over het algemeen geldt dat het doel van D1 voor elke client in basis hetzelfde is (het bieden van structuur en (sociale) activering). Schriftelijke evaluaties van de aanbieder worden bij alle producten van begeleiding verwacht.

  • Het doel van de maatwerkvoorziening begeleiding is bevordering, behoud of compensatie van zelfredzaamheid en maatschappelijke participatie zodat opname in een instelling of verwaarlozing of achteruitgang wordt voorkomen.

  • De begeleiding dient naar objectieve maatstaven gemeten zowel adequaat (doelmatig) als de meest goedkope maatwerkvoorziening te zijn.

  • De tarieven zijn all-in. Dat wil zeggen dat zowel directe als indirecte tijd in de tarieven is verdisconteerd.

  • Wanneer in het kader van het behalen van de doelen van de begeleiding en eventueel de inzet van de geïndiceerde begeleiding kan worden afgeschaald/verminderd, dan wordt contact met personen uit het (sociaal) netwerk van de cliënt en met het voorliggend veld als directe tijd beschouwd. Indien mogelijk vindt dergelijk contact zoveel als mogelijk plaats in aanwezigheid van de cliënt.

  • Het bespreken/afstemmen van het ondersteuningsplan en het evaluatieverslag met de cliënt is directe tijd. Het opstellen ervan, aanleveren bij de gemeente etc. is indirecte tijd.

  • Multi Disciplinair Overleg (MDO) met betrekking tot de cliënt is indirecte tijd.

  • Wanneer de begeleiding gericht is op het daadwerkelijk bieden van dagstructuur is dagbesteding het aangewezen product. Individuele begeleiding is geen alternatief voor dagbesteding thuis.

  • Wanneer de ondersteuningsbehoefte gelegen is in het bijvoorbeeld één of meerdere keren per week bieden van hulp bij het doornemen van de dag- of weekstructuur en de ondersteuningsbehoefte is niet gelegen in het daadwerkelijk bieden van die dagstructuur, dan is begeleiding individueel het aangewezen product om de ondersteuningsbehoefte van de cliënt in te vullen.

  • De begeleiding kan ook worden ingezet ter ontlasting van mantelzorgers.

  • Begeleiding is niet bedoeld ter vervanging van behandeling op basis van de Zorgverzekeringswet en/of ter overbrugging wanneer een cliënt op de wachtlijst staat voor behandeling op basis van de Zorgverzekeringswet.

  • Het kan voorkomen dat de aanbieder een wachtlijst heeft. Deze wachtlijst is specifiek per product van begeleiding, bevat het aantal wachtende cliënten, hun instroomdatum op de wachtlijst, en een inschatting van de datum waarop de levering van start kan gaan. De aanbieder communiceert deze wachtlijst aan Bizob, zodat Bizob de betrokken gemeenten kan informeren. Pas als er mutaties zijn communiceert de aanbieder Bizob met een geactualiseerde wachtlijst.

  • Begeleiding kan een middel zijn om cliënten uit te laten stromen uit Beschermd wonen (afschalingsproduct).

  • De cliënt heeft keuzevrijheid in het kiezen van een gecontracteerde aanbieder die de begeleiding gaat leveren. De cliënt wordt geïnformeerd door consulent/klantmanager over mogelijke wachtlijsten zodat cliënt dat vooraf bij zijn keuze kan meewegen. In situaties waarbij de cliënt de tijd neemt om zich te oriënteren bij meerdere aanbieders, dan dient de consulent nog geen indicatie af te geven, en eerst de definitieve keuze van de cliënt af te wachten. Wanneer de cliënt zijn keuze voor een aanbieder aan de gemeente kenbaar maakt, dan rondt de consulent de indicatie pas af (o.a. beschikking sturen aan client, 301-bericht (toewijzing) versturen aan aanbieder).

  • Om het administratieve proces soepel te laten verlopen, worden alle indicaties afgegeven op basis van ‘totaal binnen geldigheidsduur’. Dit geeft de aanbieder in theorie veel flexibiliteit in het inzetten van de begeleiding bij de cliënt. Expliciet is het in de praktijk de bedoeling dat de aanbieder enkel flexibiliteit biedt als dit voor de individuele cliënt gemotiveerd nodig is. In dat geval verzoekt de consulent / klantmanager dit expliciet aan de aanbieder via het ‘vrije veld’ van het 301-bericht (toewijzing) waarin ook de begeleidingsdoelen worden vermeld conform de doelen in de beschikking aan de betreffende cliënt.

Het advies aan de gemeenten is om voor alle producten scripts te maken, waarmee periodiek gemeten kan worden wat de uitnutting is. Hiermee kan dan per indicatie de uitnutting over het totaal binnen de geldigheidsduur gemeten worden maar ook per boekjaar/kalenderjaar. Indien de uitnutting van een indicatie te hoog is kan dit gedeeld worden met de consulent / klantmanager, zodat deze kan onderzoeken waarom de uitnutting hoog is. Dit biedt de mogelijkheid om richting de aanbieder proactief uitvraag te doen, de regie te voeren en eventueel bij sturen. Op deze manier zal het minder vaak plaatsvinden dat een indicatie al ver vóór de einddatum van de indicatie opgemaakt blijkt te zijn. Ook kan sneller bijgestuurd worden als er tijd besteed blijkt te worden aan zaken die niet als doel gesteld zijn. Voorbeeld: een cliënt heeft een indicatie van 100 uur per kalenderjaar, maar uit het script blijkt dat er over de eerste 2 maanden van het jaar al 40 uur gedeclareerd is. De klantmanager krijgt een signaal en gaat met de aanbieder in gesprek om dit te onderzoeken en eventueel bij te sturen.

Andersom kan de consulent / klantmanager zijn twijfel over de inzet en/of kwaliteit van de aanbieder bij contractmanagement melden voor nader onderzoek, waarbij gebruikt gemaakt kan worden van beschikbare, relevante scripts (zie vorige alinea). Consulenten / klantmanagers kunnen twijfelen in geval van de volgende situaties (opsomming is niet uitputtend):

  • De aanbieder past een andere frequentie en/of flexibiliteit toe dan de frequentie/flexibiliteit zoals opgenomen in de beschikking/toewijzing;

  • De aanbieder zet niet het juist gekwalificeerde personeel in voor de levering van de ondersteuning;

  • De aanbieder levert de ondersteuning aan een andere persoon dan aan de cliënt van de beschikking/toewijzing;

  • De aanbieder levert een ander product dan het product zoals opgenomen in de beschikking/toewijzing.

3.2. Afstemming/onderscheid andere voorzieningen

Algemene voorliggende voorzieningen

  • Gebruikelijke hulp: Begeleiding is gebruikelijke hulp als het gaat om begeleiding bij maatschappelijke participatie en het bezoeken van familie, vrienden etc., als het gaat om het overnemen van taken die behoren tot een gezamenlijk huishouden (zoals het doen van de administratie) en als het gaat om het leren omgaan van derden met de cliënt.

  • Algemeen gebruikelijke voorzieningen: algemeen verkrijgbaar of al ingezette ondersteuning zoals een belastingadviseur

  • Welzijnsdiensten zoals maatjesprojecten, huiskamerprojecten, thuisadministratie, maaltijdvoorziening, lotgenotencontact, trainingen

  • Algemene, lokale voorzieningen t.b.v. kortdurende en/of niet intensieve vormen van ondersteuning (kan ook worden ingezet vanuit de toegang/sociaal team/Wmo-team zelf)

  • Vrijwilligerswerk

Wettelijke voorliggende voorzieningen

  • Hulp bij het huishouden (Wmo)

  • Dagbehandeling of opname GGZ (Zvw)

  • Persoonlijke verzorging (Zvw)

  • Dagbehandeling of dagbesteding intramuraal (Wlz)

  • Opname en behandeling (Wlz)

  • Wet gemeentelijke schuldhulpverlening (Wgs)

  • Participatiewet, voor zover van toepassing (PW)

4. Protocol voor keuze voor product Begeleiding

4.1. Stappenplan

Dit stappenplan 8 is een manier om de situatie van de inwoner al onderzoekend te ‘trechteren’ om uiteindelijk te kunnen bepalen welke inzet vanuit de Wmo passend is.

Stap 1: Melding ondersteuningsvraag cliënt / huishouden

Ondersteuningsvraag (behoefte van cliënt / huishouden)

Persoonskenmerken (krachten, beperkingen)

Zelfredzaamheidsmatrix (lerend vermogen) – zie bijlage 2

Omgeving (sociale en leefomgeving)

Bestaande voorzieningen

˅

Stap 2: Het Gesprek – inventarisatie van de cliënt (foto)

Eigen kracht en netwerk

Gebruikelijke hulp

Mantelzorg

Behandeling

Voorliggende regelingen (Wlz, Zvw)

Algemeen gebruikelijke voorzieningen

Algemene voorzieningen

˅

Stap 3: Weging ondersteuningsmogelijkheden

(bruto – netto hulpvraag)

˅

Stap 4: Vaststelling wel/geen maatwerkvoorziening voor

netto hulpvraag

Ondersteuning in natura (ZIN)

PGB formeel/informeel

Of een combi van ZIN + PGB

˅

Aanvraag maatwerkvoorziening

˅

Besluit op maatwerkvoorziening

˅

Stap 5: Het ondersteuningsplan

en

Evalueren

zie bijlagen 3 en 4

4.2. Onderzoeksmethodiek

De onderzoeksmethodiek wordt hieronder nader toegelicht.

Verheldering van de melding

  • Aanleiding: Reden van de melding in de woorden van de inwoner.

  • Hulpvraag: Wat is de concrete vraag, waar heeft de inwoner ondersteuning bij nodig?

  • Huidige oplossing: Hoe heeft de inwoner het probleem tot nu toe opgelost?

Gezondheidssituatie – ervaren van beperkingen

  • Aandoening: Ziekte, aandoening of gezondheidsprobleem vastgesteld door een medicus.

  • Beperking: Vaardigheid die niet of niet meer optimaal gebruikt kan worden, onder andere op het gebied van sociale redzaamheid en mobiliteit.

Leefgebieden - Zelfredzaamheidsmatrix (versie 2017 – inclusief supplement Ouderschap, bijlage 2)

  • De zelfredzaamheidsmatrix (ZRM) is het instrument dat door de consulent / klantmanager wordt gebruikt om te bepalen in welke mate de inwoner in staat is om zelfredzaam te functioneren of te participeren op de volgende leefdomeinen: financiën, werk & opleiding, tijdsbesteding, huisvesting, huiselijke relaties, geestelijke gezondheid, lichamelijke gezondheid, middelengebruik, basale ADL (algemeen dagelijkse levensverrichtingen), instrumentele ADL, sociaal netwerk, maatschappelijke participatie en justitie. Per leefdomein wordt de zelfredzaamheid verwoord in de rapportage. Daarnaast wordt een score van 1-5 gegeven om de zelfredzaamheid van de inwoner in beeld te brengen (score 1 = acute problematiek, score 5 = volledig zelfredzaam).

  • Bij toepassing van de ZRM wordt het leefdomein ‘werk & opleiding’ wel meegenomen, maar bij het bepalen van de omvang van de indicatie wordt dit leefdomein in principe buiten beschouwing gelaten omdat werk & opleiding niet tot de reikwijdte van de Wmo behoort. Indien in een uitzonderlijke situatie op grond van individuele omstandigheden op dit leefdomein vanuit de Wmo toch individueel maatwerk nodig is, dan kan dit conform de normentabel (zie 5.1.1.) meegenomen worden in de omvang van de indicatie.

  • Bij toepassing van de ZRM zijn ‘basale ADL’ en ‘instrumentele ADL’ in de tabel met normtijden (zie 5.1.1.) samengevoegd.

  • In principe wordt het ‘ZRM-supplement: Ouderschap’ in bijlage 2 niet gebruikt en er zijn daarom ook geen normtijden vermeld in de tabel bij paragraaf 5.1.1. Het supplement ouderschap is enkel toegevoegd als hulpmiddel bij het indiceren van een Wmo-maatwerkvoorziening voor jeugdigen waarbij specifieke hulpvragen kunnen spelen in relatie tot het ouderschap.

Gewenste resultaten

  • Welke resultaten wil de inwoner op korte en langere termijn behalen?

Eigen mogelijkheden en sociaal netwerk

  • Eigen kracht: Mogelijkheden die een inwoner kan benutten om (een deel) van de gewenste resultaten te behalen. Bijvoorbeeld het volgen van een behandeling of het gebruik maken van voorliggende oplossingen.

  • Gebruikelijke hulp: De hulp die voor alle meerderjarige leden van een leefeenheid als ‘algemeen aanvaardbaar’ wordt beschouwd. Bijvoorbeeld een gezonde echtgenoot die de huishoudelijke taken uitvoert als zijn echtgenote daar als gevolg van een lichamelijke beperking niet meer tot in staat is.

  • Mantelzorg: Zorg die vrijwillig en onbetaald wordt gegeven, bijvoorbeeld door familie of vrienden.

Andere voorzieningen

  • De voorliggende/algemene/algemeen gebruikelijke voorzieningen. Hierbij kan gedacht worden aan ondersteuning bij de administratie door een vrijwilliger, inzet van een FACT-team van de GGZ, vrijwillig budgetbeheer of laagdrempelige ondersteuning vanuit de toegang/sociaal team/Wmo-team.

Maatwerkvoorziening

  • Afgestemd op de persoonlijke situatie: Toegang bepalen tot een voorziening of ondersteuning die de inwoner in staat stelt om zijn zelfredzaamheid en maatschappelijke participatie te behouden en/of te vergroten en te kunnen participeren. De cliënt kiest daarbij om de voorziening/ondersteuning in natura (ZIN) of via een persoonsgebonden budget (PGB) te ontvangen. Als niet overduidelijk is welke specifieke voorziening of ondersteuning adequaat is, dan de keuze maken voor de minst zware voorziening/ondersteuningsvorm.

4.3. Individuele begeleiding

Wanneer bepaald is dat inzet van individuele begeleiding noodzakelijk is volgt de volgende stap: het bepalen van het product. Er zijn 3 producten individuele begeleiding waarbij de mate van deskundigheid, specialisatie en complexiteit toeneemt van product Begeleiding 1 (licht), Begeleiding 2 (matig) tot Begeleiding 3 (zwaar).

In de vorige stap is de zelfredzaamheid per leefdomein woordelijk beschreven en is bij ieder leefdomein een score gegeven van 1 t/m 5. Op basis van de doelen die zijn gesteld bij de leefdomeinen waarop iemand verminderd of niet zelfredzaam is, wordt bepaald of de aard van de begeleiding (overwegend) gericht is op:

  • B1: ondersteunen bij regie en structuur bij de cliënt (= coachen en stimuleren)

    Wanneer de inwoner een lichte beperking ervaart op het gebied van zelfredzaamheid, zelfregie of participatie. Het gaat om sturing, coachen en stimuleren om de inwoner op termijn weer zo zelfredzaam mogelijk te maken of toe te leiden naar voorliggende voorzieningen. Daarnaast is het ook mogelijk dat lichte aansturing op langere termijn noodzakelijk is om de situatie stabiel te houden. Deze vorm van begeleiding is planbaar en de inwoner is in staat om zijn hulpvraag uit te stellen.

  • B2: aanleren en behouden van vaardigheden bij cliënt (= meehelpen met handen op de rug)

    Wanneer een inwoner een matige beperking ervaart op het gebied van zelfredzaamheid, zelfregie of participatie. Het gaat om het aanleren en behouden van vaardigheden (meehelpen met de handen op de rug) om toe te werken naar een stabiele situatie waarbij de inwoner op termijn weer zo zelfstandig mogelijk kan functioneren. Deze vorm van begeleiding is grotendeels planbaar maar er zijn situaties denkbaar waarbij de inwoner aanvullend op de planbare begeleidingsmomenten ondersteuning nodig heeft (binnen kantoortijden) omdat de inwoner zijn hulpvraag niet kan uitstellen.

  • B3: stabiliseren van ontregelde situatie bij cliënt (= regisseren en samen doen)

    Wanneer een inwoner een ernstige beperking ervaart op het gebied van zelfredzaamheid, zelfregie of participatie. Begeleiding is gericht op het stabiliseren van een ontregelde situatie, regisseren en samen doen. Op leefdomeinen waar dit nodig is (complexe problematiek) wordt de regie overgenomen en wordt er gaandeweg toegewerkt naar aansturing van de inwoner. De begeleiding is gericht op het verkrijgen en behouden van een stabiele situatie, waarbij na het bereiken van een stabiele situatie zal moeten worden onderzocht of de inzet afgeschaald kan worden (zowel in uren als mogelijke afschaling naar B1 of B2). Deze vraag naar begeleiding is vaak niet uit te stellen en wordt grotendeels bepaald door gebeurtenissen in het leven van de inwoner waarbij ondersteuning noodzakelijk is. De mate van inzet kan hierdoor ook variëren.

De score per leefdomein bepaalt dus niet in welk product (B1, B2, B3) een cliënt terecht komt. Dit gebeurt op bovenstaande wijze door te bekijken op welke leefdomeinen ondersteuning nodig is en van welke aard deze ondersteuning overwegend is. Wel geven de scores de cliënt zelf een overzichtelijk beeld van zijn zelfredzaamheid en kan de consulent / klantmanager met deze score in het latere traject de voortgang, in samenwerking met de aanbieder, goed monitoren.

Uitgangspunt is dat alleen die domeinen worden meegewogen waarvoor geen ondersteuning ingezet kan worden vanuit het sociaal netwerk, voorliggende voorzieningen of behandeling. Verder betreft bovenstaande methodiek een richtlijn, waarbij er altijd ruimte blijft voor individueel maatwerk. Uitgangspunt is dat de ingezette begeleiding adequaat is om de inwoner te ondersteunen.

Voorbeeld: Peter heeft al langere tijd moeite met het beheren van zijn administratie en financiën en komt ondanks hulp vanuit zijn netwerk telkens weer in de problemen. Daarnaast is zijn verslavingsproblematiek weer op de voorgrond aanwezig, dreigt hij zijn baan te verliezen en is zijn woning aan het vervuilen. Peter heeft na overleg met de Wmo-consulent laten weten dat hij zich aan wil melden voor vrijwillig budgetbeheer zodat hij daar geen stress meer over hoeft te hebben. Hoewel Peter beperkt zelfredzaam is op het domein ‘financiën’ wordt dit leefdomein niet meegenomen om de inzet van de begeleiding te bepalen omdat er op dat vlak geen doelen liggen binnen de ondersteuning. Dit wordt immers opgepakt door inzet van een andere voorziening.

Een ander voorbeeld is een situatie waarbij er bijvoorbeeld een FACT-team is betrokken bij een inwoner met een complex psychisch beeld. Hier kan uiteindelijk toch B1 worden ingezet omdat het FACT-team zich richt op de psychische problematiek en de doelen voor de individuele begeleiding om een minder specialistische inzet vragen die meer gericht is op coachen en stimuleren.

4.4. Dagbesteding

Wanneer bepaald is dat dagbesteding als ondersteuningsvorm passend is, moet er een keuze gemaakt worden uit twee producten (D1 of D2). Beide producten zijn gericht op het bieden van een dagstructuur en/of het ontlasten van mantelzorgers met als uiteindelijk doel het bevorderen/behouden/compenseren van de zelfredzaamheid en maatschappelijke participatie. Ook op het gebied van dagbesteding wordt er eerst ‘getrechterd’ om te bekijken of reguliere activiteiten vanuit het voorliggende veld adequaat en passend zouden kunnen zijn.

In de basis wordt uit gegaan van inzet van Dagbesteding 1. Bij Dagbesteding 2 is er sprake van meer specialistische begeleiding, een intensievere ondersteuningsbehoefte en meer individuele aandacht voor de cliënt. Daarbij hoort een doelgroep waarbij sprake is van complexe gedragsproblematiek of sociaal gedrag die meer aandacht en specialistische ondersteuning vraagt.

Ook voor het bepalen van de inzet van de specifieke vorm van dagbesteding is het uitgangspunt dat het om maatwerk gaat. Waarbij in de praktijk vaak zal blijken dat een specifieke locatie met name ondersteuning zal bieden die ofwel passend is bij Dagbesteding 1 (bijvoorbeeld dagbesteding voor mensen met geheugenproblematiek of voor mensen met een verstandelijke beperking) ofwel passend is bij Dagbesteding 2 (dagbesteding voor mensen met complexe psychische problematiek of mensen met niet-aangeboren hersenletsel). De basis is dat gekozen wordt voor de goedkoopst compenserende, adequate voorziening waarbij de aard van de benodigde ondersteuning leidend is voor de uiteindelijke keuze tussen D1 of D2.

Het combineren van Dagbesteding 1 en Dagbesteding 2 in één groep kan alleen als door de aanbieder voldaan wordt aan alle eisen met betrekking tot de groepsgrootte en het opleidingsniveau van het betrokken personeel.

Streven is om een passende dagbestedingslocatie te vinden binnen een straal van 10 km vanaf het woonadres van de cliënt. Als er binnen deze straal geen passende locatie beschikbaar is, dan moet er gezocht worden naar een locatie die passende dagbesteding biedt buiten deze straal. Ook dan geldt als criterium voor de uiteindelijke keuze: de dichtstbijzijnde passende locatie ten opzichte van het woonadres van de cliënt.

De dagbestedingslocatie is minimaal 48 weken per jaar toegankelijk voor cliënten. De aanbieder kan zelf bepalen welke weken de locaties gesloten zijn. Dit wordt elk jaar in de maand januari door de aanbieder kenbaar gemaakt aan hun cliënten. Tevens zorgt de aanbieder voor publicatie van de sluitdagen op de eigen website.

4.4.1. Maaltijd

Het gebruiken van maaltijden maakt geen onderdeel van de indicatie voor dagbesteding uit. Het aanbieden van een maaltijd is dan ook geen verplichting voor aanbieders; het is meer een service van de aanbieder richting de cliënt indien de maaltijd (maken/nuttigen) ingezet wordt in de vorm van een activiteit tijdens de dagbesteding. Dan zijn het materiaalkosten voor de aanbieder die via het all-in tarief betaald worden.

Als cliënten een hele dag dagbesteding hebben, en een maaltijd bereiden en/of nuttigen is geen onderdeel van het activiteitenprogramma, dan heeft de cliënt de keuze: zelf eten meebrengen of gebruik maken van een maaltijd die de aanbieder aanbiedt. De aanbieder kan dit aanbieden en mag de cliënt hiervoor een vergoeding vragen.

4.5. Groepsbegeleiding

Groepsbegeleiding is een vorm van ondersteuning waarbij in groepsverband wordt gewerkt aan de doelen die zijn vastgesteld voor individuele begeleiding. Deze vorm kan passend zijn wanneer meerdere inwoners er bij gebaat zijn om in een groep te werken aan hun doelen. De groepsbegeleiding wordt dan ingezet binnen de uren die aanvankelijk zijn geïndiceerd voor de individuele begeleiding. Omdat er een ander tarief geldt voor de groepsbegeleiding dient de indicatie te worden aangepast. Groepsbegeleiding is dus geen aanvulling op de individuele begeleiding maar komt deels in de plaats hiervan.

Voorbeeld: Maartje heeft een indicatie gekregen voor 100 uur individuele begeleiding gedurende 1 jaar om te werken aan diverse doelen. Die doelen liggen onder andere in het zelfstandig leren plannen, structureren en overzicht behouden. Haar begeleider geeft aan dat er een bestaande groep is van 3 andere cliënten die aan diezelfde doelen werken. Wellicht kan zij deelnemen aan deze groep. De indicatie van Maartje wordt daarom aangepast naar 60 uur individuele begeleiding en 40 uur groepsbegeleiding.

5. Protocol voor bepalen van de hoeveelheid Begeleiding

5.1. Individuele begeleiding

In onderstaand stappenplan wordt in 8 stappen aangegeven hoe van de ZRM wordt gekomen tot de omvang van de indicatie. Elke stap wordt onder de tabel toegelicht.

1.

Score ZRM (zie bijlage 2): kale client in de kale kamer.

2.

Bepalen, in samenspraak met de cliënt en eventuele betrokkenen, op welke leefdomeinen de cliënt een (bruto) hulpvraag heeft.

3.

Vaststellen wat algemeen gebruikelijk is en of er al ingezet wordt vanuit: eigen kracht, mantelzorg, sociaal netwerk, voorliggende voorzieningen, voorliggende regelingen (Wlz, Zvw), maatwerkvoorzieningen op die leefgebieden waar een hulpvraag is.

4.

Welke leefdomeinen, waarop een (netto) hulpvraag is, blijven daarna over?

5.

Bepalen van de te behalen doelen.

6.

Bepalen welke vorm van begeleiding nodig is (zie 4.3.: coachen en stimuleren, meehelpen met handen op de rug, of regisseren en samen doen)

7.

Keuze maken voor een product (zie 4.3 en 4.5 en bijlage 1: B1, B2 of B3 en evt. groepsbegeleiding)

8.

Tijd koppelen aan de te behalen doelen volgens het protocol voor het bepalen van de hoeveelheid begeleiding (zie 5.1.1. voor de normtijden per product.). Tevens de mate van flexibiliteit bepalen ten aanzien van de manier waarop de uren moeten worden ingezet (zie 5.1.2.3.).

5.1.1. Normtijden

Onderstaande tabel9 is een denkrichting waarop de omvang van de indicatie voor individuele begeleiding bepaald kan worden en waarbij wordt uitgegaan van gemiddelde inzet per week. Het is geen normerend kader en per situatie zal afgewogen moeten worden wat passend is. De normtijden passend maken, betekent in de praktijk per leefdomein van de ZRM op maat indiceren per 5 minuten. De benodigde tijd voor de netto hulpvraag is afhankelijk van de situatie van de cliënt en de mogelijkheden van de voorliggende voorzieningen en aanwezigheid van mantelzorg. Een indicatie voor begeleiding dient altijd gesteld te worden in hele uren voor het totaal binnen de geldigheidsduur van de indicatie. Declareren vindt plaats in minuten.

Bij een nieuwe cliënt en dus een eerste indicatie kan het berekenen van de benodigde inzet lastig zijn. Hierna wordt dit gemakkelijker op basis van ontvangen ondersteuningsplannen en evaluaties van de aanbieder.

In principe telt het leefdomein ‘werk & opleiding’ niet mee in de omvang van de indicatie, omdat dit niet tot de reikwijdte van de Wmo behoort. Als begeleiding voor dit leefdomein bij individuele cliënten toch moet worden ingezet, dan kan uitgegaan worden van de normtijden volgens onderstaande tabel.

Te bespreken levensgebieden (afgeleid van de ZRM)

Benodigde competenties

Inzet voorliggende voorziening

(als voorbeeld, denk aan)

Inzet individuele begeleiding B1 gemiddeld per week

Inzet individuele begeleiding B2

gemiddeld per week

Inzet individuele begeleiding B3

gemiddeld per week

Gericht op volwassenen

 
 
 
 
 

Financiën

Kunnen beheren van en omgaan met geld;

Een gezonde financiële situatie kunnen hebben;

Overzicht kunnen houden op administratie en financiën;

Het kunnen nemen van beslissingen;

Contact op kunnen nemen met instanties;

Sociaal team, curator, bewindvoerder, mentor, maatje

15 min

30 min

Prioriteit schulden / inkomen regelen

60 min

Werk & opleiding

(zie opmerking bij inleiding 5.1.1.)

Het hebben van werk of opleiding/school volgen hoger dan startkwalificatie.

 

15 min

30 min

30 min

Tijdsbesteding

Alle tijd is plezierig / nuttig besteed;

Er is sprake van een gezond dag- en nacht ritme.

 

15 min

30 min

30 min

Huisvesting

Kunnen regelen en hebben van een woning;

Kunnen regelen van een gevoel van veiligheid in en om de woning;

Kunnen onderhouden van de woning;

Het kunnen regelen van aanpassingen of hulpmiddelen;

Goede buur kunnen zijn.

Maatschappelijk werk

Sociaal team

5-15 min

5-15 min

Evt. tijdelijk; zoeken naar woning en/of voorkomen van uithuiszetting

Uithuiszetting voorkomen

30-60 min

Huiselijke relaties

Het kunnen onderkennen van gevoelens;

Het bespreekbaar kunnen maken van gevoelens en ideeën;

Veiligheid kunnen bieden.

 

5-15 min

30 min

Veiligheid waarborgen

30-60 min

Geestelijke gezondheid

Het zich bewust zijn van de geestelijke gezondheid;

Het kunnen omgaan met emoties en verlieservaringen;

Het kunnen regelen van medische zaken;

Het kunnen uitvoeren van een behandeling / intrainen van de vaardigheden;

Het kunnen vragen om hulp.

Behandeling

Maatschappelijk werk

5-15 min

30-60 min

Toeleiden naar behandeling kan doel zijn

30-60 min

Toeleiden naar behandeling kan doel zijn

Lichamelijke gezondheid

Het inzicht hebben in de lichamelijke gezondheid;

Het kunnen regelen van medische zaken;

Het op tijd kunnen innemen van medicatie;

Het kunnen uitvoeren van een behandeling;

Het kunnen alarmeren.

Behandeling, persoonlijke verzorging, verpleging

15 min

30 min

30 min

Middelengebruik

Het kunnen onderkennen van de verslaving;

Het kunnen weerstaan van verslavende middelen;

Het kunnen uitvoeren van een behandeling.

behandeling

15 min

30 min

Toeleiden naar behandeling

30 min

Toeleiden naar behandeling

Activiteiten dagelijks leven (ADL)

Het kunnen zorgen voor persoonlijke hygiëne & verzorging;

Dag/nachtstructuur kunnen aanbrengen;

Kunnen verzorgen van maaltijden en zorgen en gezonde eet- en drinkgewoontes;

Kunnen schoonhouden van de woning;

Het kunnen zorgen voor schone en goede kleding.

Persoonlijke verzorging

Maaltijdvoorziening

Hulp in het huishouden

GGD (vervuild huis)

15-30 min

60-90 min

60-90 min

Sociaal netwerk

Het kunnen creëren van een (gezond) sociaal netwerk;

Het kunnen onderhouden en in stand houden van het sociaal netwerk (w.o. initiatief nemen).

Netwerkcoach

Sociaal team

vrijwilligers

15 min

30 min

30 min

Maatschappelijke participatie

Het kunnen deelnemen aan regulier werk of vrijwilligerswerk;

Het kunnen benoemen van wensen t.a.v. maatschappelijke participatie;

Het kunnen deelnemen aan vrijetijdsactiviteiten.

Welzijn/ vrijwilligers

5-15 min

15-30 min

15-30 min

Justitie

Het kunnen uitvoeren van een reclasseringsprogramma;

Het kunnen houden aan (wettelijke) regels en verplichtingen.

 

Indien van toepassing

15 min

Indien van toepassing

15-30 min

Indien van toepassing

15-30 min

5.1.2. Richtlijnen van de omvang

5.1.2.1. Looptijd indicatie

De looptijd van de indicatie is afhankelijk van de gestelde doelen en de termijn waarop deze doelen behaald kunnen worden en van het aanbod (o.a. het sociaal netwerk van de cliënt, ontwikkelingen in het voorliggend veld of in het gecontracteerde aanbod). De indicatie wordt voor korte duur afgegeven wanneer op korte termijn verandering in de situatie van de cliënt wordt verwacht of voor langere tijd als beperkingen blijvend zijn is of als verslechtering te verwachten is maar onduidelijk is wanneer die te verwachten is.

5.1.2.2. Definitie ‘jaar’

No show is verdisconteerd in het tarief. Aanbieders krijgen alleen de werkelijk geleverde begeleiding of dagbesteding betaald. Bij het indiceren wordt er daarom gerekend met 52 weken op jaarbasis.. Niet-geleverde inzet mogen aanbieders (dus) niet declareren. Indien de cliënt bijvoorbeeld in het ziekenhuis wordt opgenomen, dan stopt de levering van ondersteuning tijdelijk en kan de aanbieder tijdelijk geen inzet declareren.

5.1.2.3. Op- en afschalen

Gemeenten geven aanbieders de ruimte om binnen de afgegeven indicatie op- en af- te schalen ter bevordering van het behalen van de persoonlijke doelen van de cliënt en t.b.v. de administratieve lastenverlichting voor zowel gemeenten als aanbieders. Eerder is in dit protocol ook wel gesproken van flexibele inzet. De mate waarin de cliënt gebaat is bij flexibele inzet kan variëren: van geen flexibele inzet tot volledig flexibele inzet van de omvang van de indicatie of deels vaste inzet (per week, per 2 weken, per maand etc.) in combinatie met deels flexibele inzet. Anders dan bij individuele begeleiding en groepsbegeleiding wordt bij dagbesteding in principe geen flexibiliteit in de levering toegestaan.

Naast de doelen geeft de consulent / klantmanager de mate van flexibiliteit mee bij de inzet van individuele begeleiding en groepsbegeleiding. Doelen, inzet en flexibiliteit komen voor de cliënt terug in de beschikking en voor de aanbieder in de toelichting van het 301-bericht (toewijzing). Daarna landt de vaste en/of de (deels/volledig) flexibele inzet uiteindelijk in het ondersteuningsplan dat de aanbieder maakt in afstemming met de cliënt

Hieronder is voor de consulent / klantmanager het op- en afschalen c.q. de mogelijkheid om flexibiliteit te indiceren nader uitgewerkt in een tabel en aan de hand van een aantal voorbeelden.

5.1.2.4. Tabel: Flexibiliteit van de inzet

 

Waakvlam nodig

Geen flexibiliteit nodig

Beperkte flexibiliteit nodig

Veel flexibiliteit nodig

Voorbeeld hulpvraag

Er is bij terugval of bij incidentele ondersteuningsbehoefte nodig

Vaste inzet van 1 uur per week nodig

Gemiddelde inzet van 1,5 uur à 2 uur per week nodig

Vaste inzet van 2 uur per week + verwachting van 5 escalatiemomenten per jaar waar max 30 uur voor nodig is

Behoefte flexibiliteit

Uitsluitend flexibele inzet, waarbij er minimaal 1 keer per 2 maanden contact is met de cliënt

Geen flexibele inzet

Beperkte flexibiliteit

Veel flexibiliteit

Looptijd indicatie

Op maat

Op maat

Op maat

Op maat

Omvang indicatie

(altijd hele uren binnen de totale geldigheidsduur van de toewijzing)

Indicatie van 24 uur (24 maanden x 1 uur) voor de totale indicatieperiode van 2 jaar

Indicatie van 104 uur (104 weken x 1 uur) voor de totale indicatieperiode van 2 jaar

Indicatie van 182 uur voor de totale indicatieperiode van 2 jaar (104 weken x 1,75 uur) voor de totale indicatieperiode van 2 jaar

Indicatie van 134 uur (52 weken x 2 uur + 30 uur) voor de totale indicatieduur van 1 jaar

Beschrijving flexibiliteit in de beschikking / toelichting 301-bericht

Uitsluitend flexibele inzet, waarbij er minimaal 1 keer per 2 maanden contact is met de cliënt

Geen flexibele inzet, er mag iedere week maximaal 1 uur per week geleverd worden

Beperkte flexibele inzet, met een minimale vaste inzet van 1,5 per week

Veel flexibele inzet, met een minimale vaste inzet van 2 uur per week.

Levering

Op basis van de behoefte van de cliënt wanneer het nodig is naar eigen inzicht de uren over de totale indicatieperiode van 24 maanden. Waarbij er minimaal 1 keer per 2 maanden contact is met de cliënt

Een vast aantal uren per week

Minimaal 1,5 uur per week vast en heeft het overige als flexibele ruimte om de inzet per week op- en af te schalen waar nodig.

Naar eigen inzicht met volledige flexibiliteit 134 uur in te zetten verspreid over 1 jaar. Gemiddelde inzet van 2 uur per week is het uitgangspunt.

Voorbeelden:

Type cliënt: Complexe cliënt met wisselende begeleidingsbehoefte en hoge mate van flexibiliteit in de begeleidingsinzet:

Indicatie en toewijzing: noodzakelijke inzet is bijvoorbeeld gemiddeld 2 uur per week + verwachting 5 escalatiemomenten per jaar waar 30 uur voor nodig is een toewijzing van 134 uur (52 weken x 2 uur + 30 uur) indicatie voor het totaal binnen geldigheidsduur toewijzing van 1 jaar.

De gemeente geeft in de toelichting (vrij veld) van het 301-bericht aan:

  • -

    Berekening van de indicatie (de berekening zoals hierboven gemaakt);

  • -

    Aantal uren dat er vast wekelijks minimaal geleverd moeten worden (bijvoorbeeld 1,5 uur per week) en dat de overige uren flexibel geleverd kunnen worden op basis van de behoefte van de cliënt.

  • -

    Welke doelen er voor deze cliënt gesteld zijn.

Type cliënt: Cliënt die weer zelfredzaam is geworden en nog enkel een vorm van ‘waakvlam-begeleiding’ nodig heeft bij een tijdelijke terugval of incidentele hulpvragen

Indicatie en toewijzing: noodzakelijke inzet is bijvoorbeeld gemiddeld 1 uur per maand, is een toewijzing van 24 uur (24 maanden x 1 uur = 24 uur) indicatie voor het totaal binnen geldigheidsduur toewijzing van 2 jaar.

De gemeente geeft in de toelichting (vrij veld) van het 301-bericht aan:

  • -

    Berekening van de indicatie (de berekening zoals hierboven gemaakt);

  • -

    Dat er flexibel geleverd mag worden, waarbij er minimaal 1 keer per 2 maanden een contactmoment moet zijn met de cliënt.

  • -

    Welke doelen er voor deze cliënt gesteld zijn.

Type cliënt: Cliënt die enkel op een vast moment per week ondersteuning nodig heeft bij het op orde brengen van zijn administratie, waarbij geen flexibiliteit nodig is.

Indicatie en toewijzing: noodzakelijke vaste inzet is bijvoorbeeld 45 minuten per week, is een toewijzing van 39 uur (52 weken x 0,75 uur = 39 uur per jaar) indicatie voor het totaal binnen geldigheidsduur toewijzing van 1 jaar.

De gemeente geeft in de toelichting (vrij veld) van het 301-bericht aan:

  • -

    Berekening van de indicatie (de berekening zoals hierboven gemaakt);

  • -

    Dat er geen flexibiliteit wordt geboden om niet geleverde ondersteuning later alsnog in te zetten.

  • -

    Welke doelen er voor deze cliënt gesteld zijn.

Type cliënt: Cliënt die ondersteuning nodig heeft, waarbij slechts beperkte flexibiliteit nodig is.

Indicatie en toewijzing: noodzakelijke inzet is bijvoorbeeld gemiddeld circa 1,5 á 2 uur per week, is een toewijzing 273 uur (156 weken x 1,75 uur =) indicatie voor het totaal binnen geldigheidsduur toewijzing van 3 jaar.

De gemeente geeft in de toelichting (vrij veld) van het 301-bericht aan:

  • -

    Berekening van de indicatie (de berekening zoals hierboven gemaakt);

  • -

    Dat er beperkt flexibel geleverd mag worden, waarbij geldt dat er minimaal 1 keer per week 1,5 uur begeleiding dient plaats te vinden. Daarnaast mag 0,25 uur per week ‘opgespaard’ worden om flexibel in te zetten als dit nodig is.

  • -

    Welke doelen er voor deze cliënt gesteld zijn.

5.2. Dagbesteding

Het indiceren van dagbesteding vindt plaats in de vorm van een aantal dagdelen voor het totaal binnen de geldigheidsduur van de indicatie (declareren ook op basis van dagdelen). Flexibele inzet van de omvang van de indicatie is bij dagbesteding in principe niet mogelijk. Hieronder volgen een aantal onderzoeksvragen om de omvang de indicatie door dagbesteding te bepalen:

  • Wat is de huidige woonsituatie van de inwoner, alleenstaand of met anderen in huis?

  • Hoe is de (medische) situatie lichamelijk / geestelijk van de inwoner?

  • Wat kan/doet de inwoner nu? Hoe zag het dagelijks leven er eerder uit?

  • Waar ligt de behoefte van de inwoner en/of zijn mantelzorger?

  • Wat kan vanuit het sociaal netwerk en/of voorliggende (algemene) voorzieningen worden ingezet en is dat passend?

  • Is er behoefte om onder de mensen te zijn? Als hiervoor geen passende dagactiviteiten in het sociaal netwerk of voorliggende (algemene) voorzieningen gevonden kunnen worden, dan kan dagbesteding geïndiceerd worden.

  • Is er noodzaak om minder dan 2 dagdelen per week naar dagbesteding te gaan? Bespreek of de inwoner van dagactiviteiten uit de voorliggende (algemene) voorzieningen gebruik kan maken.

  • Wat is de meerwaarde van de inzet dagbesteding? Welk resultaat brengt dit (of wat verwacht men er van) en met welk doel wordt dit ingezet?

  • Wordt met de dagbesteding ook andere zaken meegenomen zoals het gezond kunnen eten?

  • Is er sprake van een stoornis in het dag/nacht ritme? Bespreek of er structuur middels dagbesteding moet komen (als er geen alternatieven zijn). Indiceer bijvoorbeeld 4 of 5 dagdelen die in de ochtend worden geleverd.

  • Is het voor ontlasting mantelzorgers ter voorkoming van overbelasting? Bespreek dan wat de behoefte is van de mantelzorger en bespreek of Wlz voorliggend is.

  • Is het voor ontlasting van de mantelzorger? In geval van ernstige overbelasting (vaststellen of er daadwerkelijk sprake is van overbelasting), indiceer dan 7 dagdelen. Adviseer om een Wlz-indicatie aan te vragen.

Hoewel dagbesteding onder andere wordt ingezet om ervoor te zorgen dat iemand zo lang mogelijk zelfstandig kan blijven wonen, is de inzet van dagbesteding niet onuitputtelijk.

Hieronder een voorbeeld van een toewijzing om aan te geven waarmee door de klantmanager/consulent geïndiceerd kan worden m.b.t. dagbesteding. Flexibele inzet is hierbij in principe niet van toepassing.

Type cliënt: Cliënt die een indicatie voor dagbesteding, waarbij geen flexibiliteit nodig is.

Indicatie en toewijzing: noodzakelijke inzet is bijvoorbeeld 4 dagdelen per week, is een toewijzing 624 dagdelen (156 weken x 4 dagdelen =) indicatie voor het totaal binnen geldigheidsduur toewijzing van 3 jaar. Er mogen dus maximaal 4 dagdelen per week geleverd worden Bij deze client is tevens nodig dat vervoer wordt geïndiceerd, waarbij cliënt aangeeft de 4 dagdelen in te zetten als 2 dagen naar dagbesteding. Voor de vervoersindicatie betekent dit voor de hoeveelheid: 312 ritten (3 jaar x 52 weken 2 ritten (heen en terug).

De gemeente geeft in de toelichting (vrij veld) van het 301-bericht aan:

  • -

    Berekening van de indicatie (de berekening zoals hierboven gemaakt);

  • -

    Dat er geen flexibiliteit geboden om niet geleverde ondersteuning, bijvoorbeeld een week later, alsnog in te zetten.

  • -

    Welke doelen er voor deze cliënt gesteld zijn.

Dagbesteding is maximaal 7 dagdelen per week inzetbaar

Het uitgangspunt hiervan is dat dagbesteding niet vaker dan een halve week noodzakelijk is. Bij een hogere indicatie is het thuis wonen in alle redelijkheid niet meer mogelijk. Indien een inwoner meer dan 7 dagdelen naar dagbesteding moet, dan is Wlz (meestal) voorliggend en is het advies om een aanvraag voor Wlz in gang te zetten. Wanneer er geen Wlz-indicatie wordt afgegeven, dan moet opnieuw goed bekeken worden of het daadwerkelijk nodig is dat de inwoner meer dan 7 dagdelen naar dagbesteding gaat.

5.3. Groepsbegeleiding

Bij het inzetten van groepsbegeleiding dient er gewerkt te worden aan dezelfde doelen zoals vastgesteld bij de indicatie voor individuele begeleiding van de betreffende cliënt. Het is mogelijk dat een cliënt zowel groepsbegeleiding krijgt als individuele begeleiding. De aanbieder overlegt samen met de cliënt of groepsbegeleiding effectief is.

Voor de aanbieder en gemeente kan het een financieel voordeel bieden doordat één begeleider op hetzelfde moment meerdere cliënten kan begeleiden.

Groepsbegeleiding valt binnen de totaal geïndiceerde tijd (in uren) voor begeleiding (individueel en groep) van een cliënt. Declareren vindt echter plaats in minuten. De aanbieder kan via het digitaal berichtenverkeer een ‘verzoek om wijziging’ indienen (iWmo 317-bericht) voor het (deels) wijzigen van individuele begeleiding naar groepsbegeleiding. Wanneer de gemeente heeft ingestemd met het inzetten van groepsbegeleiding (iWmo 301-bericht), dan dient door de aanbieder ook het ondersteuningsplan aangepast te worden met daarin een beschrijving van de groepsbegeleiding en hoe aan de individuele doelen gewerkt gaat worden.

Voorbeeld: Een cliënt heeft een indicatie voor individuele begeleiding à 200 uur. Aanbieder heeft daarna in het ondersteuningsplan vastgelegd dat 40 uur als groepsbegeleiding ingezet zal worden. Hiertoe dient de aanbieder een verzoek tot wijziging in om de indicatie voor individuele begeleiding te wijzigen naar 160 uur en daarnaast 40 uur groepsbegeleiding toe te kennen via een iWmo 301-bericht.

5.4. Vervoer

In dit hoofdstuk wordt toegelicht hoe het vervoer naar/van Dagbesteding wordt bepaald.

Het vervoer naar/van Groepsbegeleiding wordt verder buiten beschouwing gelaten, omdat daar als uitgangspunt geldt dat de cliënt zelf voor vervoer zorgt (en betaalt). In geval van groepsbegeleiding kan dus geen individueel (rolstoel)vervoer geïndiceerd worden. Indien de cliënt een indicatie voor Collectief Vraagafhankelijk Vervoer (CVV) bezit, dan is het echter wel toegestaan om CVV te gebruiken van en naar groepsbegeleiding. CVV is toegankelijk voor cliënten die rolstoelafhankelijk zijn.

5.4.1. Zelfredzaamheid cliënt m.b.t. vervoer

  • De zelfredzaamheid van de cliënt m.b.t. eventueel noodzakelijk vervoer naar dagbesteding wordt getoetst door cliënt te vragen of het mogelijk is om (deels) zelf naar de locatie te gaan op één van de volgende manieren:

    • Te voet

    • Met de fiets

    • Met de scootmobiel

    • Met de auto

    • Met een voorliggende vervoersvoorziening en niet-zijnde het Collectief Vraagafhankelijk Vervoer

    • Met regulier openbaar vervoer (mits passend qua dienstregeling op de start- en eindtijden van de groepsbegeleiding en/of dagbesteding)

    • Zich te laten vervoeren door iemand uit het eigen sociaal netwerk (mits niet te belastend voor de primaire mantelzorger, indien deze mantelzorger de cliënt zou kunnen brengen en halen)

  • De kosten voor eigen vervoer komen voor rekening van de cliënt.

  • Indien (weer) gebruik kunnen maken van eigen vervoer een doelstelling van de indicatie voor dagbesteding is, dan wordt de vervoersindicatie voor een reële korte periode afgegeven waarin wordt verwacht dat deze doelstelling kan worden bereikt.

5.4.2. Noodzakelijkheid van vervoer

  • Het kan zijn dat cliënt vervoer nodig heeft om ondersteund te worden op basis van dagbesteding (zie 5.4. als cliënt vervoer naar groepsbegeleiding nodig heeft). Om deze reden kan een vervoersindicatie alleen worden afgegeven in combinatie met een indicatie voor dagbesteding.

  • Vervoer is nooit van toepassing bij individuele begeleiding, omdat de hulpverlener bij dit begeleidingsproduct altijd naar het woonadres van de cliënt komt of delen van de begeleiding telefonisch/digitaal levert.

  • Het is pas noodzakelijk om vervoer te indiceren indien cliënt zelf geen vervoer heeft of vervoer (deels) niet kan organiseren vanuit het eigen sociaal netwerk of via een voorliggende voorziening.

  • Het kan voorkomen dat de cliënt een indicatie heeft (of via de reguliere toegangsprocedure kan ontvangen) voor Collectief Vraagafhankelijk Vervoer (CVV). Deze (collectieve) maatwerkvoorziening mag niet ingezet worden voor vervoer van/naar dagbesteding, wel naar groepsbegeleiding.

  • Streven is om een passende dagbestedingslocatie te vinden binnen een straal van 10 km vanaf het woonadres van de cliënt. Als er binnen deze straal geen passende locatie beschikbaar is, dan moet er gezocht worden naar een locatie die passende dagbesteding biedt buiten deze straal. Ook dan geldt als criterium voor de uiteindelijke keuze: de dichtstbijzijnde passende locatie ten opzichte van het woonadres van de cliënt.

  • Indien de cliënt voor een dagbestedingslocatie kiest die buiten de straal van 10 km ten opzichte van zijn woonadvies ligt, terwijl er een passende locatie binnen 10 km is en cliënt heeft zelf geen vervoer, dan zijn de meerkosten van de extra kilometers in principe voor rekening van de cliënt. De cliënt kan hier afspraken over maken met zijn aanbieder. De straal van 10 km wordt overigens getoetst op basis van de kortste route volgens de routeplanner van de ANWB.

5.4.3. Omvang vervoersindicatie

  • De omvang van de indicatie voor vervoer naar dagbesteding wordt op maat afgegeven, waarbij in beginsel de norm van maximaal 7 dagdelen per week naar dagbesteding wordt gehanteerd. Indien vervoer noodzakelijk is, en cliënt kan dit niet (deels) zelf regelen, dan impliceert deze norm dat ook de vervoersindicatie kan worden afgegeven voor maximaal 7 keer per week.

  • 1x Vervoer is een retourrit. Wanneer er sprake is van een enkele reis, doordat client één van de vervoersbewegingen zelf kan regelen, wordt toch uitgegaan van een retourrit en mag de aanbieder het volledige staffeltarief (zie 5.4.6.) declareren.

Voorbeeld 1: cliënt krijgt 4 dagdelen en geeft aan deze in te zetten als 2 hele dagen naar dagbesteding. Voor de vervoersindicatie betekent dit voor de hoeveelheid: 2x vervoer indiceren.

Voorbeeld 2: cliënt krijgt 3 dagdelen en geeft aan deze in te zetten als 1,5 dag naar dagbesteding. Hoewel zijn mantelzorger 1 enkele reis naar de dagbesteding verzorgt, betekent dit voor de vervoersindicatie toch 2x vervoer indiceren. Het financieel voordeel is dan voor de aanbieder.

5.4.4. Afhankelijkheid cliënt van rolstoel

  • Het kan voorkomen dat cliënt volledig afhankelijk is van het gebruik van de eigen niet-inklapbare rolstoel tijdens dagbesteding. Indien cliënt zelf geen vervoer kan regelen (voor zichzelf inclusief rolstoel), dan wordt rolstoelvervoer geïndiceerd volgens hetzelfde principe als bij niet-rolstoelafhankelijk vervoer. Het enige verschil is dat voor rolstoelvervoer andere tarieven (eveneens op basis van staffel voor een retourrit) gelden dan voor vervoer zonder rolstoel.

5.4.5. Verantwoordelijkheid aanbieder om vervoer te organiseren

  • Noodzakelijk vervoer, van deur tot deur en waarbij passagiers mogen worden gecombineerd, wordt georganiseerd en gefinancierd door de aanbieder, waarbij de aanbieder de keuze heeft om het vervoer in eigen beheer uit te voeren of uit te besteden via onderaanneming. Bij onderaanneming blijft de aanbieder verantwoordelijk voor de uitvoering en de kwaliteit van het vervoer, onder andere door te werken met chauffeurs die in het bezit zijn van een EHBO-certificaat en VOG.

  • De originele reistijd mag maximaal 20 minuten langer worden vanwege het ophalen of wegbrengen van medepassagiers.

  • Vervoer van rolstoelgebruikers moet plaatsvinden in overeenstemming met de code VVR (Code Verantwoord Vervoer Rolstoelinzittenden).

  • Er kan vanuit de Wmo geen (verpleegkundig) toezicht tijdens het vervoer worden geïndiceerd. Er wordt namelijk aangenomen dat het niveau van het vervoer (inclusief het toezicht) naar/van dagbesteding is aangepast aan de cliënten die worden vervoerd. Op grond daarvan is de aanbieder of vervoerder (bij CVV) verantwoordelijk voor het toezicht tijdens het vervoer.

  • Er wordt gestreefd naar passende dagbesteding op maximaal 10 km reisafstand vanaf het woonadres van de cliënt. Dit wordt nagegaan met behulp van de kortste route tussen het adres van de dagbestedingslocatie en het woonadres van de cliënt volgens de routeplanner van de ANWB.

  • Indien alleen een enkele reis ingezet hoeft te worden, bijvoorbeeld omdat de mantelzorger een enkele rit verzorgt, dan wordt het tarief (staffel) voor de retourrit niet gehalveerd. Het financieel voordeel is dan voor de aanbieder.

  • Indien cliënt een locatie voor dagbesteding wenst die verder ligt dan 10 km, dan moet de cliënt deze extra kilometers zelf betalen. Het gaat dan om elke extra kilometer bovenop het maximum van de straal van 10 km. In dat geval kan de aanbieder -zonder tussenkomst van de gemeente- afspraken maken met de cliënt over de betaling van de meerkosten.

  • Het kan voorkomen dat er geen passende dagbesteding is op maximaal 10 km reisafstand vanaf het woonadres van cliënt. Dan is het volgende criterium dat cliënt kiest voor dichtstbijzijnde passende dagbesteding vanaf het eigen woonadres.

  • Er wordt coulance toegepast bij cliënten die voor aanvang van de nieuwe overeenkomst op 1 april 2022 naar een dagbestedingslocatie gaan die buiten de straal van 10 km ligt. Zie ook 1.3 Overgangsrecht.

Voorbeeld 1: Cliënt woont op 7 km van de dagbestedingslocatie, heeft een vastframe rolstoel en dient zittend in de rolstoel vervoert te worden naar de dagbesteding. De aanbieder ontvangt de vergoeding die hoort bij de staffel 5 tot 10 km voor het rolstoelvervoer (code 08V10). Dit is een vergoeding voor de heen- en terugreis.

Voorbeeld 2: Meest dichtbij en passende locatie voor dagbesteding ligt op enkele reis 15 km vanaf het woonadres van cliënt. De aanbieder krijgt volledige reiskosten vergoed omdat dit de meest dichtbij en passende locatie betreft. In de staffel valt dit onder 15 tot 20 km (code 08V04). Indien dit niet de meest dichtbij en passende locatie is, want er is een geschikte locatie op 7 km afstand van het woonadres waar nog een plaats vrij is, dan krijgt de aanbieder de vergoeding in de staffel 5 tot 10 km (code 08V02). Over eventuele meerkosten kunnen de cliënt en de aanbieder zelf een afspraak maken.

5.4.6. Staffeltarieven

Bij het vervoer worden staffels toegepast volgens onderstaande tabel. De tarieven zelf zijn niet opgenomen in onderstaand overzicht omdat deze door indexeren aan verandering onderhevig zijn.

Het tarief is een vergoeding voor de heen- en terugreis. Indien alleen een enkele reis ingezet hoeft te worden, dan heeft de aanbieder een financieel voordeel omdat de aanbieder het volledige dagtarief mag factureren.

Tarief voor heen en terug

Productcode vervoer regulier

Productcode vervoer rolstoel

1 tot 5 km

08V01

08V09

5 tot 10 km

08V02

08V10

10 tot 15 km

08V03

08V11

15 tot 20 km

08V04

08V12

20 tot 25 km

08V05

08V13

25 tot 30 km

08V06

08V14

30 tot 35 km

08V07

35 tot 40 km

08V08

 

6. Ondersteuningsplan en evalueren

De cliënt heeft vrijheid in het kiezen van een aanbieder die voor het leveren van de maatwerkvoorziening Begeleiding door de gemeente is gecontracteerd.

Nadat de gemeente heeft bepaald welk(e) product(en) worden ingezet, geeft gemeente opdracht aan de door cliënt gekozen aanbieder om te gaan begeleiden. Aanbieders zijn verplicht tot het maken van een individueel ondersteuningsplan dat met de cliënt is afgestemd. Tevens dienen aanbieders op bepaalde momenten samen met de cliënt de voortgang en de doelen te evalueren. Het ondersteuningsplan is de basis van waaruit geëvalueerd wordt.

Indien een cliënt meerdere producten ontvangt, dan neemt de aanbieder van individuele begeleiding het initiatief om in samenspraak met eventueel andere aanbieders, die de andere begeleidingsproducten leveren, het ondersteuningsplan en de evaluatie(s) op te stellen.

Specifieke afspraken met betrekking tot het ondersteuningsplan en het evaluatieverslag staan in bijlage 3 respectievelijk 4 van dit indicatieprotocol.

Bijlage 1 Productkaarten begeleiding

Algemene opmerking vooraf: Tarieven

De tarieven zelf zijn niet opgenomen in onderstaande productkaarten omdat deze door indexeren aan verandering onderhevig zijn. Het zijn allemaal all-in tarieven. Dit betekent dat zowel directe als indirecte tijd wordt vergoed. Ook no show is verdisconteerd in de tarieven. Eventueel noodzakelijk vervoer naar dagbesteding zit echter niet in het all-in tarief. Hiervoor kan apart geïndiceerd worden.

Individuele begeleiding

Algemeen

  • -

    Het doel van de individuele begeleiding is bevordering, behoud of compensatie van zelfredzaamheid zodat opname in een instelling of verwaarlozing of achteruitgang wordt voorkomen. De begeleiding kan ook worden ingezet ter ontlasting van mantelzorgers.

  • -

    Ondersteuning die al door de partner, het sociaal netwerk, via algemene of collectieve voorzieningen of eventueel via de toegang/sociaal team/Wmo-team geboden wordt, wordt niet meegenomen in de indicatie voor begeleiding.

  • -

    Begeleiding is bedoeld voor mensen met somatische, psychogeriatrische of psychiatrische problematiek, of een verstandelijke, lichamelijke of zintuiglijke handicap, die matige of zware beperkingen hebben op het terrein van sociale redzaamheid, bewegen/verplaatsen, psychisch functioneren, geheugen en oriëntatie en/of probleemgedrag.

  • -

    Het accent ligt op het eigen maken van vaardigheden of nieuw gedrag door langdurig oefenen en trainen zodat deze vaardigheden of nieuw gedrag eigen gemaakt worden bij de cliënt. Voorbeelden:

    • -

      Begeleiding bij algemene dagelijkse levensverrichtingen (ADL), eigen huishouden voeren, eigen administratie bijhouden;

    • -

      Structureren van de dag;

    • -

      Inzicht geven in eigen situatie en/of problematiek;

    • -

      Activeren;

    • -

      Aanleren en inslijten nieuwe vaardigheden;

    • -

      Vergroten van het netwerk;

    • -

      Voorkomen van vereenzaming;

    • -

      Spiegelen;

    • -

      Levensloopbegeleiding.

Specifiek

  • -

    De productspecificaties individuele begeleiding zijn opgebouwd uit drie producten (B1, B2, B3) waarbij het vereiste ondersteuningsniveau (de mate van deskundigheid, specialisatie en complexiteit) van B1 tot en met B3 toeneemt.

  • -

    Binnen iedere productspecificatie wordt vervolgens door de Wmo consulent/ klantmanager de intensiteit bepaald (de vereiste omvang van de ondersteuning).

  • -

    Bij individuele begeleiding gaat het om ondersteuning of begeleiding van cliënten bij activiteiten. Het betreft op één persoon gerichte activiteiten.

  • -

    Individuele begeleiding kan worden ingezet als voorliggende behandeling (nog) niet aan de orde is of te zwaar is.

Productkaart: Individuele begeleiding 1

Criteria

Omschrijving

Wettelijke criteria

Wmo

Doelgroep

Volwassenen

Omschrijving

Individuele begeleiding 1

Productcode

B1 / 02B01

Prijs per eenheid

All-in uurtarief:

  • -

    Alleen de daadwerkelijke contacttijd (fysiek, telefonisch, digitaal, passend bij behoefte cliënt) wordt betaald

  • -

    Voor- en nawerktijd, reistijd/reiskosten van de begeleider en overige kosten zijn verdisconteerd in het tarief

Indexeren

  • -

    Cao VVT

  • -

    Op 1 april

Problematiek

Voor iedere cliënt die een lichte beperking op het gebied van de zelfredzaamheid, zelfregie of participatie ervaart/heeft. De cliënt heeft voornamelijk sturing nodig bij de regie over zijn/haar leven en krijgt dit niet of onvoldoende uit zijn/haar netwerk. Het gaat om sturing op één tot enkele levensgebieden. Bij lichte ondersteuning gaat het om planbare begeleiding waarbij uitstel mogelijk is.

Specifieke eisen

  • -

    Cliënt heeft een vaste begeleider en kan tijdens verlof/ziekte terugvallen op een vaste vervangende begeleider

  • -

    Resultaat/voortgang wordt getoetst door middel van de Zelfredzaamheidsmatrix (ZRM) door Wmo consulent/klantmanager van de opdrachtgever

Kenmerken begeleiding

  • -

    Het is mogelijk om beperkte delen van de begeleiding telefonisch of digitaal uit te voeren

  • -

    Begeleiding is niet 24/7 beschikbaar

  • -

    Te allen tijde continuïteit in de levering van ondersteuning

  • -

    De begeleiding wordt continue afgestemd op de reële behoefte van cliënt en op de inzet van anderen in het informele en evt. formele ondersteuningsnetwerk van cliënt

  • -

    De begeleiding sluit aan bij de oorzaak-gevolg relatie van de leefdomeinen van de ZRM en brengt ook prioritering aan in de leefdomeinen waarop wordt ondersteund

  • -

    De begeleiding is niet gericht op het activeren richting (vrijwilligers-)werk of het vinden van een betaalde baan

Kwaliteitseisen

  • -

    Minimaal mbo werk- en denkniveau passend bij de doelgroep

  • -

    In overeenstemming met de op de beroepskracht rustende verantwoordelijkheid, voortvloeiende uit de professionele standaard

Maximale inzet

De omvang van de indicatie wordt op maat afgegeven. In de toewijzing geeft de Wmo consulent/ klantmanager aan welke ruimte de aanbieder heeft om op- of af te schalen. Het totaalaantal geïndiceerde uren voor de indicatieperiode wordt niet overschreden.

Maximale duur van de indicatie

De looptijd van de indicatie wordt op maat afgegeven. Indien een vervolgindicatie nodig is, dan kan cliënt zich 8 weken vóór afloop van de lopende indicatie melden bij zijn/haar gemeente.

Stapelmatrix

Niet te combineren met indicatie voor:

  • -

    Individuele begeleiding 2

  • -

    Individuele begeleiding 3

  • -

    Beschermd wonen

Wel te combineren met indicatie voor:

  • -

    Dagbesteding (evt. met indicatie voor noodzakelijk vervoer van/naar dagbesteding)

  • -

    Hulp bij het huishouden

  • -

    Kortdurend verblijf/logeren

  • -

    Groepsbegeleiding

Productkaart: Individuele begeleiding 2

Idem productkaart BG 1, in aanvulling of anders met:

Criteria

Omschrijving

Wettelijke criteria

Wmo

Doelgroep

Volwassenen

Omschrijving

Individuele begeleiding 2

Productcode

B2 / 02B02

Prijs per eenheid

 

Indexeren

  • -

    CAO GHZ

  • -

    Op 1 april

Problematiek

Voor iedere cliënt die een matige beperking op het gebied van de zelfredzaamheid, zelfregie of maatschappelijke participatie ervaart/heeft. Er is weinig of onvoldoende compensatie vanuit de omgeving. Ondersteuning is nodig op meerdere levensgebieden. Begeleider biedt sturing op de levensgebieden waar mogelijk, maar kan de regie op enkele levensgebieden ook overnemen. Ondersteuning is deels planbaar.

Specifieke eisen

 

Kenmerken begeleiding

 

Kwaliteitseisen

Minimaal 30% mbo en 70% hbo werk- en denkniveau passend bij de doelgroep.

Maximale inzet

 

Maximale duur van de indicatie

 

Stapelmatrix

Niet te combineren met indicatie voor:

  • -

    Individuele begeleiding 1

  • -

    Individuele begeleiding 3

  • -

    Beschermd wonen

Wel te combineren met indicatie voor:

  • -

    Dagbesteding (evt. met indicatie voor noodzakelijk vervoer van/naar dagbesteding)

  • -

    Hulp bij het huishouden

  • -

    Kortdurend verblijf/logeren

  • -

    Groepsbegeleiding

Productkaart: Individuele begeleiding 3

Idem productkaart BG 1 + 2, in aanvulling of anders met:

Criteria

Omschrijving

Wettelijke criteria

Wmo

Doelgroep

Volwassenen

Omschrijving

Individuele begeleiding 3

Productcode

B3 / 02B03

Prijs per eenheid

 

Indexeren

  • -

    CAO GGZ

  • -

    Op 1 april

Problematiek

Voor iedere cliënt die ernstige beperkingen op het gebied van de zelfredzaamheid, zelfregie of participatie ervaart/heeft. Er is sprake van:

  • -

    Gedragsproblematiek, en/of

  • -

    Zorgmijdend gedrag, en/of

  • -

    Verwaarlozing, en/of

  • -

    Cognitieve problematiek, en/of

  • -

    Meervoudige coördinatie en afstemming met zowel formeel als informele ondersteunende partijen (complexiteit zorgvraag is groot, opgestelde plan werkt onvoldoende en/of samenwerking stagneert), en/of

  • -

    Zorgen om/voor de veiligheid van de cliënt (en zijn/haar omgeving en/of begeleider)

De ondersteuning richt zich voornamelijk op het verkrijgen en behouden van een stabiele situatie. Cliënt heeft een complexe hulpvraag op meerdere levensdomeinen en ontvangt hierbij niet of weinig ondersteuning vanuit het netwerk. De begeleiding neemt regie over op de levensdomeinen waar dit noodzakelijk is. Er is specialistische inzet noodzakelijk. De ondersteuning is vaak onplanbaar. Dit betekent dat ondersteuning vaak snel ingezet moet worden door gebeurtenissen in het leven van de cliënt.

Specifieke eisen

 

Kenmerken begeleiding

 

Kwaliteitseisen

Minimaal 20% mbo en 80% hbo werk- en denkniveau passend bij de doelgroep.

Maximale inzet

 

Maximale duur van de indicatie

 

Stapelmatrix

Niet te combineren met indicatie voor:

  • -

    Individuele begeleiding 1

  • -

    Individuele begeleiding 2

  • -

    Beschermd wonen

Wel te combineren met indicatie voor:

  • -

    Dagbesteding (evt. met indicatie voor noodzakelijk vervoer van/naar dagbesteding)

  • -

    Hulp bij het huishouden

  • -

    Kortdurend verblijf/logeren

  • -

    Groepsbegeleiding

Dagbesteding

Algemeen

Dagbesteding is een vorm begeleiding die wordt ingezet als maatwerkvoorziening in groepsverband. Er is behoefte aan een zinvolle dagbesteding. Deze kan ontstaan vanuit een beperkte dagstructuur, maar ook vanuit overbelasting van de mantelzorgers/ het sociaal netwerk. De focus is gericht op het bevorderen, behouden of compenseren van de zelfredzaamheid en maatschappelijke deelname/participatie. Er wordt voorzien in een zinvolle dagbesteding die niet is gericht op uitstroom naar (betaald of vrijwilligers-) werk. Men biedt structuur en passende activiteiten voor de dag. Het bieden van enige persoonlijke ondersteuning en/of begeleiding bij verzorgingstaken (bijv. ondersteuning bij de toiletgang) behoort tot deze ondersteuning. Passende dagbesteding wordt zo dicht mogelijk bij de cliënt georganiseerd. Bij dagbesteding wordt gewerkt met dagdelen van drie uur waarbij de cliënt daadwerkelijk op locatie aanwezig is. Er wordt gestreefd naar passende dagbesteding op maximaal 10 km reisafstand vanaf het huisadres van de cliënt. Zie verdere informatie bij het product vervoer.

Specifiek

  • -

    De productspecificaties Dagbesteding zijn opgebouwd uit twee producten (D1 en D2) en kan worden uitgebreid met het aanvullend product vervoer.

  • -

    Binnen iedere productspecificatie wordt vervolgens door de Wmo consulent/ klantmanager de intensiteit bepaald in dagdelen (de vereiste omvang van de ondersteuning).

  • -

    Indien een cliënt twee dagdelen op één dag komt, brengt de cliënt zelf de lunch mee, of aanbieder biedt de mogelijkheid om tegen een redelijke vergoeding voor de cliënt een lunch te verzorgen. Een combinatie is ook mogelijk door bijvoorbeeld naast de zelf meegebrachte lunch soep aan te bieden of een andere versnapering tegen een geringe vergoeding ten laste van de cliënt.

Productkaart: Dagbesteding 1

Criteria

Omschrijving

Wettelijke criteria

Wmo

Doelgroep

Volwassenen die door de aard van hun beperking, ondersteunings- of zorgbehoefte niet kunnen deelnemen aan (betaald of vrijwilligers-) werk, geen perspectief hebben op gewoon of begeleid werk én geen gebruik kunnen maken van dagactiviteiten die toegankelijk zijn voor iedereen in het voorliggend veld.

Omschrijving

Dagbesteding 1

Productcode

D1 / 07D01

Prijs per eenheid

Dagdeeltarief uitgaande van dagdeel van drie uur waarbij de cliënt fysiek aanwezig is op de dagbestedingslocatie aangevuld met vijftien minuten voorbereidingstijd en/of tijd voor afrondingswerkzaamheden.

  • -

    Alleen de daadwerkelijke door de cliënt afgenomen dagdelen worden betaald

  • -

    Inclusief koffie en/of thee voor de cliënt

Indexeren

Cao VVT/GHZ

  • -

    Op 1 april

Problematiek

De cliënt ervaart/heeft beperkingen, soms op meerdere leefgebieden, ten gevolge van psychiatrische/psychische/psychogeriatrische problematiek, en/of (licht)verstandelijke beperking, ouderdom, NAH, gedragsproblematiek. Er is sprake van:

  • -

    Een beperkte dagstructuur en/of

  • -

    Overbelasting van de mantelzorger(s)/ het sociaal netwerk

Specifieke eisen

Maximale groepsgrootte is 8 cliënten per medewerker. Voor de groepsgrootte tellen ook cliënten mee met een PGB of met een Wlz indicatie. Dagbesteding wordt wekelijks uitgevoerd tenzij op de indicatie uitdrukkelijk anders vermeld staat.

Kenmerken dagbesteding

Dagbesteding biedt een voorziening in groepsverband gericht op het behouden, verbeteren of compenseren van de zelfredzaamheid en maatschappelijke deelname. De focus ligt op het met lichte tot matige begeleiding bieden van structuur en passende activiteiten voor de dag.

Kwaliteitseisen

Minimaal mbo werk- en denkniveau passend bij de doelgroep (zoals gebruikelijk in ouderenzorg en bij dagbesteding voor mensen met een verstandelijke beperking)

Minimale / maximale inzet

De omvang van de indicatie wordt op maat afgegeven, waarbij in beginsel de norm van minimaal 1 en maximaal 7 dagdelen per week wordt gehanteerd.

Maximale duur van de indicatie

De looptijd van de indicatie wordt op maat afgegeven. Als een vervolg nodig is, dan kan cliënt zich 8 weken vóór afloop van de indicatie melden bij zijn/haar gemeente.

Stapelmatrix

Niet te combineren met indicatie voor:

  • -

    Dagbesteding 2

  • -

    Beschermd wonen

Wel te combineren met indicatie voor:

  • -

    Vervoer Dagbesteding

  • -

    Individuele begeleiding

  • -

    Hulp bij het huishouden

  • -

    Kortdurend verblijf/logeren

  • -

    Groepsbegeleiding

Productkaart: Dagbesteding 2

Idem productkaart D1, in aanvulling of anders met:

Criteria

Omschrijving

Wettelijke criteria

Wmo

Doelgroep

Volwassenen die onder de kenmerken van Dagbesteding 1 vallen, maar daarnaast meer specialistische ondersteuning behoeven. Meer gericht op de geestelijke gezondheidszorg en complexere casuïstiek op één of meerdere leefgebieden.

Omschrijving

Dagbesteding 2

Productcode

D2 / 07D02

Prijs per eenheid

 

Indexeren

Cao GGZ/GHZ

  • -

    Op 1 april

Problematiek

Idem dagbesteding 1 en daarnaast:

  • -

    behoefte aan specialistische inzet

Specifieke eisen

Maximale groepsgrootte is 7 cliënten per medewerker. Voor de groepsgrootte tellen ook cliënten mee met een PGB of met een Wlz indicatie.

Dagbesteding wordt wekelijks uitgevoerd tenzij op de indicatie uitdrukkelijk anders vermeld staat.

Kenmerken dagbesteding

Het onderscheid met Dagbesteding 1 is de zwaarte van de begeleiding, deze is namelijk matig tot intensief. Daarnaast is er sprake van meer aandacht voor de cliënt en meer ruimte voor individueel maatwerk.

Kwaliteitseisen

Minimaal 80% hbo en maximaal 20% mbo werk- en denkniveau passend bij de doelgroep (zoals gebruikelijk bij dagbesteding voor mensen met psychiatrische problematiek en/of complexe gedragsproblematiek.)

Minimale / maximale inzet

De omvang van de indicatie wordt op maat afgegeven, waarbij in beginsel de norm van minimaal 1 en maximaal 7 dagdelen per week wordt gehanteerd.

Maximale duur van de indicatie

De looptijd van de indicatie wordt op maat afgegeven. Als een vervolg nodig is, dan kan cliënt zich 8 weken vóór afloop van de indicatie melden bij zijn/haar gemeente.

Stapelmatrix

Niet te combineren met indicatie voor:

  • -

    Dagbesteding 1

  • -

    Beschermd wonen

Wel te combineren met indicatie voor:

  • -

    Vervoer Dagbesteding

  • -

    Individuele begeleiding

  • -

    Hulp bij het huishouden

  • -

    Kortdurend verblijf/logeren

  • -

    Groepsbegeleiding

Productkaart: Vervoer Dagbesteding

Criteria

Omschrijving

Wettelijke criteria

Wmo

Doelgroep

Cliënten Wmo Dagbesteding 1 of 2

Omschrijving

Vervoer Dagbesteding

Productcode

V1 / 08V01 t/m 08V14

Prijs per eenheid

De vergoeding wordt per client geïndiceerd op basis van de kortste, directe afstand in ANWB routeplanner, tussen woonadres cliënt en dagbestedingslocatie, enkele reis volgens de algemene rekenregels afgerond op hele kilometers. De prijzen zijn vermeld in een staffel met onderscheid tussen regulier vervoer en rolstoel vervoer. De in de staffel vermelde vergoeding is het totaalbedrag voor de heen- en terugreis. Indien alleen een enkele reis ingezet hoeft te worden, kan het volledige dagtarief gefactureerd worden.

Indexeren

NEA-index

Problematiek

Cliënten met een indicatie voor Dagbesteding 1 of 2 die niet staat zijn het vervoer zelf te organiseren dienen naar de Dagbestedingslocatie te worden vervoerd onder verantwoordelijkheid van de aanbieder.

Specifieke eisen

  • -

    Passende dagbesteding bevindt zich op max. 10 km vanaf het woonadres van cliënt

  • -

    Is er geen passende dagbesteding binnen deze straal, dan wordt het tarief verhoogd met stappen van 5 km

  • -

    Wanneer er wel een passende en beschikbare dagbestedingslocatie binnen 10 km is, maar de inwoner kiest voor een locatie elders (> 10 km) dan hoeft de gemeente geen hoger tarief te betalen. In dat geval kan de aanbieder afspraken maken met de cliënt over de betaling van de meerkosten

  • -

    Indien een cliënt naar twee verschillende dagbestedingslocaties gaat van één aanbieder, dan wordt de dichtstbijzijnde locatie vergoed. Indien er sprake is van twee locaties bij verschillende aanbieders, dan zijn in theorie twee indicaties nodig.

Kenmerken Vervoer

  • -

    Vervoer van deur tot deur

  • -

    Vervoer per personenauto of (rolstoel)busje

  • -

    Inzet van Wmo-voorziening collectief vraagafhankelijk vervoer (CVV) is niet toegestaan

  • -

    De originele reistijd mag maximaal 20 minuten langer worden vanwege het ophalen of wegbrengen van medepassagiers

Kwaliteitseisen

Aanbieder is verantwoordelijk voor het borgen van de veiligheid en betrouwbaarheid van het vervoer, bijvoorbeeld door te werken met chauffeurs die in het bezit zijn van een EHBO-certificaat en VOG. Vervoer van rolstoelgebruikers moet plaatsvinden in overeenstemming met de code VVR (Code Verantwoord Vervoer Rolstoelinzittenden).

Maximale inzet

2 vervoersbewegingen per bezoek cliënt aan de dagbesteding (heen en terug)

Maximale duur van de indicatie

Afgestemd op duur indicatie Dagbesteding.

Stapelmatrix

Alleen in combinatie met Dagbesteding 1 of Dagbesteding 2

Productkaart: Groepsbegeleiding

Algemeen

Bij het inzetten van groepsbegeleiding (G1) dient er gewerkt te worden aan dezelfde doelen zoals door consulent / klantmanager vastgesteld bij de indicatie voor begeleiding van de betreffende cliënt. Het is mogelijk dat een cliënt zowel groepsbegeleiding krijgt als individuele begeleiding. De aanbieder overlegt samen met de cliënt of groepsbegeleiding effectief is. Groepsbegeleiding valt binnen de totaal geïndiceerde tijd voor begeleiding (individueel en groep) van een cliënt.

Criteria

Omschrijving

Wettelijke criteria

Wmo

Doelgroep

Volwassenen, vaak met een indicatie voor individuele begeleiding 1, 2 of 3.

Omschrijving

Groepsbegeleiding

Productcode

G1 / 02G01

Prijs per eenheid

  • -

    Tarief wordt berekend door tarief Begeleiding 3 (B3) te delen door drie

  • -

    De tijd die de deelnemer daadwerkelijk aanwezig is, wordt gefactureerd

  • -

    De aanbieder brengt nooit kosten in rekening ten laste van de cliënt

Indexeren

Prijs beweegt mee met indexatie van tarief Begeleiding 3; B3.

Problematiek

Problematiek overeenkomend met de problematiek genoemd bij de producten Begeleiding (B1, B2, B3).

Specifieke eisen

  • -

    Een groep bestaat uit minimaal twee en maximaal zes cliënten per begeleider

  • -

    Aanbieder verzorgt zelf de ontvangstlocatie en koffie en thee, deze kosten kunnen niet apart in rekening gebracht worden, niet aan de gemeente en niet aan de cliënt

Kenmerken Groepsbegeleiding

  • -

    Deelname aan de groepsbegeleiding valt binnen de totaal geïndiceerde tijd voor een cliënt

  • -

    Groepsbegeleiding wordt niet ingezet als vervanging voor dagbesteding

Kwaliteitseisen

Minimaal 20% mbo en 80% hbo werk- en denkniveau passend bij de doelgroep

Maximale inzet per week

Maatwerk op basis van de indicatie die wordt gesteld door de Wmo consulent/ klantmanager.

Maximale duur van de indicatie

De looptijd van de indicatie wordt op maat afgegeven. Indien een vervolg nodig is, dan kan cliënt zich 8 weken vóór afloop van de indicatie melden bij zijn/haar gemeente.

Stapelmatrix

Niet te combineren met indicatie voor:

  • -

    Beschermd wonen

Wel te combineren met indicatie voor:

  • -

    Individuele begeleiding 1, 2 of 3

  • -

    Dagbesteding (evt. met indicatie voor noodzakelijk vervoer van/naar dagbesteding)

  • -

    Hulp bij het huishouden

  • -

    Kortdurend verblijf/logeren

Bijlage 2 ZRM 2017

Zelfredzaamheid-Matrix® 2017

GGD Amsterdam

Instructie: beoordeel het huidig functioneren (hoe gaat het NU) op basis van wat u weet (informatie uit observatie, niet uit interpretatie) en ga uit van volledige zelfredzaamheid (scoor van rechts naar links). Zie de Handleiding ZRM voor verdere toelichting: www.zrm.nl.

DOMEIN

1 Acute problematiek

2 Niet zelfredzaam

3 Beperkt zelfredzaam

4 Voldoende zelfredzaam

5 Volledig zelfredzaam

Financiën

  • geen inkomsten

  • groeiende complexe schulden

  • te weinig inkomsten om te voorzien in basisbehoeften of spontaan/ ongepast uitgeven

  • groeiende schulden

  • inkomsten uit uitkering om te voorzien in basisbehoeften

  • gepast uitgeven

  • eventuele schulden zijn tenminste stabiel of inkomen/ schuld wordt beheerd door derden

  • inkomsten uit werk/ (basis) pensioen/ vrijwillige inkomensvoorziening om te voorzien in basisbehoeften

  • eventuele schulden zijn in eigen beheer

  • eventuele schulden verminderen

  • uitsluitend inkomsten uit werk/ (basis) pensioen/ vrijwillige inkomensvoorziening

  • aan het eind van de maand is geld over

  • geen schulden

Werk & Opleiding

  • geen werk(-traject)/ opleiding of werk zonder adequate toerusting/ verzekering

  • geen werk-zoekactiviteiten

  • geen werk(-traject) maar wel werk- zoekactiviteiten of ‘papieren’ opleiding (ingeschreven maar niet volgend) of dreigend ontslag/ drop-out

  • werktraject gericht op participatie of werkt niet naar vermogen of volgt opleiding maar loopt achter of vrijwillig baanloos zonder sollicitatieplicht

  • werktraject gericht op re-integratie of tijdelijk werk of volgt opleiding voor startkwalificatie of vrijgesteld van werk en opleiding

  • vast werk of volgt opleiding hoger dan startkwalificatie

Tijdsbesteding

  • afwezigheid van activiteiten die plezierig/ nuttig zijn of geen structuur in de dag

  • onregelmatig dag-nacht ritme

  • nauwelijks activiteiten die plezierig/ nuttig zijn

  • nauwelijks structuur in de dag

  • afwijkend dag-nacht ritme

  • onvoldoende activiteiten die plezierig/ nuttig zijn maar voldoende structuur in de dag of enige afwijkingen in het dag-nacht ritme

  • voldoende activiteiten die plezierig/ nuttig zijn

  • dag-nacht ritme heeft geen negatieve invloed op het dagelijks functioneren.

  • alle tijd is plezierig/ nuttig besteed

  • gezond dag-nacht ritme

Huisvesting

  • dakloos of in nachtopvang

  • voor wonen ongeschikte huisvesting of huur of hypotheek is niet betaalbaar of dreigende huisuitzetting

  • veilige, stabiele huisvesting maar slechts marginaal toereikend of in onderhuur of niet-autonome huisvesting

  • veilige, stabiele en toereikende huisvesting

  • (huur)contract met bepalingen of gedeeltelijk autonome huisvesting of ingeschreven als inwonend

  • veilige, stabiele en toereikende huisvesting

  • regulier (huur)contract

  • autonome huisvesting

Huiselijke relaties

  • sprake van geweld in huiselijke kring/ kindermishandeling/ verwaarlozing

  • aanhoudende relationele problemen met leden van het huishouden of dreigend geweld in huiselijke kring/ kindermishandeling/ verwaarlozing

  • erkent relationele problemen met leden van het huishouden

  • probeert negatief relationeel gedrag te veranderen

  • relationele problemen met leden van het huishouden zijn niet (meer) aanwezig of woont alleen

  • steunt en wordt gesteund binnen het huishouden

  • communicatie met leden van het huishouden is consistent open

Geestelijke gezondheid

  • geestelijke noodsituatie

  • een gevaar voor zichzelf/ anderen

  • aanhoudende geestelijke aandoening maar geen gevaar voor zichzelf/ anderen

  • functioneren is ernstig beperkt door geestelijk gezondheidsprobleem

  • geen behandeling

  • geestelijke aandoening

  • functioneren is beperkt door geestelijk gezondheidsprobleem

  • behandeltrouw is minimaal of beperking bestaat ondanks goede behandeltrouw

  • minimale tekenen van geestelijke onrust die voorspelbare reactie zijn op stressoren in het leven

  • functioneren is marginaal beperkt door geestelijke onrust

  • goede behandeltrouw of geen behandeling nodig

  • geestelijk gezond

  • niet meer dan de dagelijkse beslommeringen/ zorgen

Lichamelijke gezondheid

  • een noodgeval/ kritieke situatie

direct medische aandacht nodig

  • (chronische) lichamelijke aandoening die medische behandeling vereist

  • functioneren is ernstig beperkt door lichamelijk gezondheidsprobleem

geen behandeling

  • lichamelijke aandoening

  • functioneren is beperkt door lichamelijk gezondheidsprobleem

behandeltrouw is minimaal of beperking bestaat ondanks goede behandeltrouw

  • minimaal lichamelijk ongemak dat samenhangt met dagelijkse activiteiten

  • functioneren is marginaal beperkt door lichamelijk ongemak

  • goede behandeltrouw of geen behandeling nodig

  • lichamelijk gezond

gezonde leefstijl ( gezonde voeding en voldoende bewegen)

Middelengebruik

  • ernstige stoornis in het gebruik van middelen

gebruik veroorzaakt lichamelijke/ geestelijke problemen die directe behandeling vereisen zoals overdosis/ drugspsychose/ hartproblemen/ ademhalingsproblemen

  • stoornis in het gebruik van middelen (verslaving)

  • gebruik veroorzaakt/ verergert lichamelijke/ geestelijke problemen

geen behandeling

  • gebruik van middelen

  • aan middelengebruik gerelateerde problemen thuis/ op school/ op het werk maar geen lichamelijke/ geestelijke problemen

behandeltrouw is minimaal of beperking bestaat ondanks goede behandeltrouw

  • gebruik van middelen of geen middelengebruik ondanks hunkering of behandeling met potentieel ver- slavende middelen zonder bijgebruik

  • geen aan middelengebruik gerelateerde problemen

  • geen middelengebruik anders dan alcohol

  • eventueel alcoholgebruik binnen de normen voor verantwoord gebruik

geen hunkering naar gebruik van middelen

Basale ADL

  • een gebied van de basale ADL wordt niet uitgevoerd

  • verhongering of uitdroging of

  • bevuiling/ vervuiling

meerdere gebieden van de basale ADL worden beperkt uitgevoerd

  • alle gebieden van de basale ADL worden uitgevoerd maar een enkel gebied van de basale ADL wordt beperkt uitgevoerd

  • geen beperkingen in de uitvoering van de basale ADL

gebruikt hulp(middel) zoals wandelstok/ rollator/ incontinentiemateriaal/ hulp bij voeden

  • geen beperkingen in de uitvoering van de basale ADL

geen gebruik van hulp(middelen)

Instrumentele ADL

  • meerdere gebieden van de instrumentele ADL wordt niet uitgevoerd

woningvervuiling of onder-/ over-medicatie of geen administratie of voedselvergiftiging

een enkel gebied van de instrumentele ADL wordt niet uitgevoerd of uitvoering op meerdere gebieden is beperkt

  • alle gebieden van de instrumentele ADL worden uitgevoerd

uitvoering van een enkel gebied van de instrumentele ADL is beperkt

  • geen beperkingen in de uitvoering van de instrumentele ADL

  • gebruikt hulp(middel) zoals begeleiding bij reizen met openbaar vervoer/ regelen bankzaken/ klein onderhoud huis/ grote schoonmaak

  • geen beperkingen in de uitvoering van de instrumentele ADL

geen gebruik van hulp(middelen)

Sociaal netwerk

  • ernstig sociaal isolement

  • geen contact met familie

  • geen steunende contacten of alleen belemmerende contacten

  • weinig contact met familie

  • nauwelijks steunende contacten

veel belemmerende contacten

  • enig contact met familie

  • enkele steunende contacten

weinig belemmerende contacten

  • voldoende contact met familie

  • voldoende steunende contacten

  • nauwelijks belemmerende contacten

  • gezond sociaal netwerk

  • veel steunende contacten

geen belemmerende contacten

Maatschappelijke participatie

  • niet van toepassing door crisissituatie of in ‘overlevingsmodus’ of veroorzaakt ernstige overlast

  • maatschappelijk geïsoleerd of

veroorzaakt overlast

nauwelijks participerend in maatschappij (bijwonen) of uitsluitend zorgtaken

enige maatschappelijke participatie (meedoen) maar er zijn hindernissen zoals vervoer/ zorgtaken/ kinderopvang

actief participerend in de maatschappij (bijdragen)

Justitie

  • zeer regelmatig (maandelijks) contact met politie of open- staande zaken bij justitie

regelmatig (meerdere keren per jaar) contact met politie of lopende zaken bij justitie

incidenteel (eens per jaar) contact met politie of voorwaardelijke straf/ voorwaardelijke invrijheidstelling

zelden (minder dan eens per jaar) contact met politie of strafblad

  • geen contact met politie

geen strafblad

© GGD Amsterdam. Lauriks, Buster, De Wit, Van de Weerd, Van den Boom, Segeren, Klaufus, Kamann, Fassaert &Tigchelaar. 2016. Alle rechten voorbehouden. Niets uit deze uitgave mag worden verveelvoudigd, opgeslagen in een geautomatiseerd gegevensbestand of openbaar gemaakt, in enige vorm of op enige wijze, hetzij elektronisch, mechanisch, door fotokopieën, opnamen of enige andere wijze, zonder voorafgaande schriftelijke toestemming van de auteurs. De gebruiker mag deze uitgave niet voor willekeurige commerciële doeleinden gebruiken, aanpassen, of overbrengen. Contact: zrm@ggd.amsterdam.nl

ZRM-supplement: Ouderschap® 2017

GGD Amsterdam

DOMEIN

1 Acute problematiek

2 Niet zelfredzaam

3 Beperkt zelfredzaam

4 Voldoende zelfredzaam

5 Volledig zelfredzaam

Lichamelijke

verzorging

  • sprake van lichamelijke mishandeling/ verwaarlozing

  • de lichamelijke veiligheid van kind(eren) is direct in gevaar of een gebied van de lichamelijke basiszorg wordt niet uitgevoerd

  • vermoeden van lichamelijke mishandeling/ verwaarlozing maar de veiligheid van kind(eren) is niet direct in gevaar

  • meerdere gebieden van de lichamelijke basiszorg worden beperkt uitgevoerd

  • vermijdbare risico’s in de fysieke omgeving of alle gebieden van de lichamelijke basiszorg worden uitgevoerd maar een enkel gebied wordt beperkt uitgevoerd

  • fysieke omgeving is veilig

  • alle gebieden van de lichamelijke basis- zorg worden uitgevoerd

  • fysieke omgeving is veilig

  • goede lichamelijke basiszorg

  • ouder stimuleert een gezonde leefstijl van het kind (gezonde voeding en voldoende bewegen)

Sociaal-emotionele ondersteuning

  • sprake van geestelijke mishandeling/ verwaarlozing

  • het geestelijk welzijn van kind(eren) is direct in gevaar of de ouder isoleert kind(eren) of zet aan tot ongewenst/fout gedrag

  • vermoeden van geestelijke mishandeling/ verwaarlozing

  • ouder stelt geen grenzen/ stelt grenzen niet leeftijdsadequaat of beperkt relaties tussen kind(eren) en leeftijdgenoten of ouder ontmoedigt maatschappelijk wenselijk gedrag

  • geen geestelijke mishandeling/ verwaarlozing

  • ouder stelt grenzen leeftijds- adequaat maar is niet consequent of toont geen interesse in relaties tussen kind(eren) en leeftijdgenoten

  • ouder stelt grenzen consequent en leeftijdsadequaat

  • toont interesse in relaties tussen kind(eren) en leeftijdgenoten

  • ouder stelt grenzen consequent, leeftijdsadequaat en redelijk

  • bevordert relaties tussen kind(eren) en leeftijdgenoten

  • vervult voorbeeldfunctie

Scholing

  • leerplichtig(e) kind(eren) staat niet ingeschreven bij een school of gaat niet naar les

  • frequent ongeoorloofd verzuim van leerplichtig(e) kind(eren) of geen mogelijkheden om huis- werk te maken

  • ouder is niet betrokken bij school

  • regelmatig ongeoorloofd verzuim van leerplichtig(e) kind(eren) of beperkte mogelijkheden om huiswerk te maken

  • ouder is minimaal betrokken bij school

  • er zijn geen leerplichtige kinderen of zelden ongeoorloofd verzuim van leerplichtig(e) kind(eren)

  • voldoende mogelijkheden om huiswerk te maken

  • ouder is voldoende betrokken bij school

  • nooit ongeoorloofd verzuim van leerplichtig(e) kind(eren)

  • goede mogelijkheden om huiswerk te maken

  • ouder is zeer betrokken bij school

Opvang

  • opvang van kind(eren) is nood- zakelijk maar niet beschikbaar of opvang is ernstig beperkt op (bijna) alle gebieden van lichamelijke basiszorg en opvoedtaken

  • noodzakelijke opvang van kind(eren) is amper beschikbaar of er is een belangrijk probleem op één/ meer gebieden van lichamelijke basiszorg

  • meerdere opvoedtaken worden door opvang niet uitgevoerd

  • noodzakelijke opvang is onbetrouwbaar beschikbaar of op- vang voorziet in alle aspecten van lichamelijke basiszorg maar één/ meerdere opvoedtaken worden door opvang niet uitgevoerd

  • opvang is niet noodzakelijk of opvang is betrouwbaar beschikbaar

  • opvang voorziet in alle aspecten van lichamelijk basiszorg

  • toereikende uitvoering opvoedtaken

  • opvang is beschikbaar naar keuze

  • opvang voorziet in goed ontwikkelde basiszorg en opvoedtaken

© GGD Amsterdam. Fassaert, Lauriks, Buster, De Wit, Van de Weerd en Schönenberger. 2016. Alle rechten voorbehouden. Niets uit deze uitgave mag worden verveelvoudigd, opgeslagen in een geautomatiseerd gegevensbestand of openbaar gemaakt, in enige vorm of op enige wijze, hetzij elektronisch, mechanisch, door fotokopieën, opnamen of enige andere wijze, zonder voorafgaande schriftelijke toestemming van de auteurs. De gebruiker mag deze uitgave niet voor willekeurige commerciële doeleinden gebruiken, aanpassen, of overbrengen. Contact: zrm@ggd.amsterdam.nl

Bijlage 3 Ondersteuningsplan

Wat is een ondersteuningsplan?

De gecontracteerde aanbieder die door de cliënt wordt gekozen maakt in overleg en afstemming met de cliënt een ondersteuningsplan. Dit plan is de voorgestelde invulling van de aanbieder om de te behalen doelstellingen/resultaten met een bepaalde cliënt schriftelijk vast te leggen.

  • Bij indicaties voor meerdere producten begeleiding, is één integraal ondersteuningsplan voldoende. Dit plan wordt gemaakt en beheerd door de aanbieder die de individuele begeleiding gaat leveren, en neemt daarin het initiatief om het plan af te stemmen met eventueel andere aanbieders die de andere producten van begeleiding gaan leveren.

  • Het ondersteuningsplan is niet van toepassing bij enkel een indicatie voor Dagbesteding 1 (D1).

  • In het ondersteuningsplan wordt de vaste (per week, per 2 weken etc.), deels vaste/deels flexibele, volledig flexibele inzet vermeld. Indien (deels of volledig) flexibele inzet van toepassing is, wordt een omschrijving gegeven van situaties waarop deze uren kunnen worden ingezet.

  • De aanbieder heeft vrijheid om van de planning af te wijken als de situatie daar om vraagt zolang dit in overleg met de cliënt gebeurt en het totaal aantal geïndiceerde uren niet overschreden wordt.

  • Alleen de directe uren kunnen in rekening gebracht worden, inclusief het intakegesprek, contacten met het (sociaal) netwerk van de cliënt en met het voorliggend veld. De contacten met het netwerk dienen indien mogelijk in bijzijn van de client plaats te vinden, waarbij de doelstelling is om de client hiervan te laten leren, het (efficiënter) bereiken van de doelen en het waar mogelijk afschalen van de geïndiceerde begeleiding.

  • De indirecte uren, waaronder het opstellen van het ondersteuningsplan, het evaluatieverslag en Multi Disciplinair Overleg (MDO), zijn verdisconteerd in het tarief en mogen niet gefactureerd worden.

Aanlevertermijnen

  • Aanbieder dient binnen 20 werkdagen na de toewijzing aan de aanbieder een ondersteuningsplan voor te leggen aan de cliënt.

  • Aanbieder geeft cliënt (of diens wettelijk vertegenwoordiger) maximaal 10 werkdagen om al dan niet akkoord te gaan met het ondersteuningsplan. Indien de cliënt niet reageert binnen 10 werkdagen, neemt de aanbieder contact op met de consulent / klantmanager.

  • De ondersteuning zoals overeengekomen in het ondersteuningsplan dient binnen maximaal 5 werkdagen na het bespreken van het ondersteuningsplan met de betreffende cliënt te worden gestart (indien de ondersteuning nog niet gestart is).

  • Het ondersteuningsplan wordt per beveiligde mail naar de consulent / klantmanager gemaild, die bekijkt het plan en geeft een akkoord of geeft verbeterpunten aan. De consulent / klantmanager reageert binnen maximaal 15 werkdagen.

  • Aanbieder verstuurt een start Wmo-ondersteuningsbericht (305-bericht) bij start ondersteuning.

Bovenstaand proces maakt dat de levering van de maatwerkvoorziening wordt gestart binnen uiterlijk 35 werkdagen na opdrachtverstrekking door de gemeente. In overleg met en uitsluitend na toestemming van de gemeente kan worden afgeweken van bovenstaande werkwijze en termijnen.

Indien aanbieder van mening is dat dat de indicatie - direct na afgifte dan wel gedurende de loop van de indicatie - aanpassing behoeft, treedt aanbieder daarover in overleg met de betrokken Wmo consulent / klantmanager. De gemeente bepaalt of de indicatie wordt aangepast.

Voorwaarden

Het ondersteuningsplan is niet van toepassing bij Dagbesteding 1 (D1). Indien een cliënt meerdere producten van begeleiding ontvangt, dan neemt de aanbieder van individuele begeleiding het initiatief om in samenspraak met andere aanbieders, het totale ondersteuningsplan voor alle producten van begeleiding op te stellen. Dit plan voldoet aan de onderstaande voorwaarden:

  • Bevat behoeften van cliënt en de te behalen doelen;

  • Omschrijft hoe gekomen wordt tot de in de toekenning genoemde doelen;

  • Omschrijft contacten met het (sociaal) netwerk van de cliënt en het voorliggend veld t.b.v. het (efficiënt) behalen van de doelen en het indien mogelijk kunnen afschalen van de geïndiceerde begeleiding.

  • In het ondersteuningsplan wordt de vaste (per week, per 2 weken etc), deels vaste/deels flexibele, volledig flexibele inzet vermeld. In de toewijzing geeft de consulent / klantmanager aan welke vrijheid de aanbieder heeft om op- of af te schalen. Zo is flexibele inzet mogelijk;

  • Indien (deels of volledig) flexibele inzet van toepassing is, wordt een omschrijving gegeven van situaties waarop deze uren kunnen worden ingezet;

  • Cliënt en aanbieder overleggen over (wijzigingen in) het ondersteuningsplan. Aanbieder toont in het ondersteuningsplan vormvrij aan dat het ondersteuningsplan of de aangebrachte wijzigingen zijn besproken met de cliënt. Daarnaast toont aanbieder vormvrij aan dat de cliënt toestemming geeft om het ondersteuningsplan te delen met de opdrachtgever. Het ondersteuningsplan is voorzien van een datum waarop het plan met de client besproken is;

  • Het ondersteuningsplan wordt digitaal aangeleverd bij de gemeente. Dit dient per beveiligde e-mail aangeleverd te worden;

  • De cliënt ontvangt ook een versie van het ondersteuningsplan. De cliënt kan daarbij kiezen tussen een digitale of papieren versie;

  • Het ondersteuningsplan is up-to-date en wordt indien nodig tussentijds besproken met de gemeente en de cliënt;

  • De aanbieder rapporteert periodiek over de voortgang aan cliënt en de gemeente (zie ook bijlage 4 - Evaluatieverslag);

  • Het ondersteuningsplan is vormvrij, met in achtneming van onderstaande minimale informatievereisten waarmee het plan wordt opgebouwd:

    • a.

      De volledige naam van de cliënt (voorletters, roepnaam, achternaam);

    • b.

      De geboortedatum van cliënt;

    • c.

      Contactgegevens aanbieder (organisatienaam, contactpersoon en zijn/haar email en telefoonnummer);

    • d.

      Indicatie van de begeleiding (vorm begeleiding / productcode, start- en einddatum indicatie);

    • e.

      Inzet op de gestelde doelen benoemen:

      • i.

        Probleemomschrijving (huidige situatie);

      • ii.

        Mate van zelfredzaamheid en participatie in relatie tot de in de indicatie gestelde doelen;

      • iii.

        Doelstelling: SMART-omschrijving gewenste situatie;

      • iv.

        Plan van Aanpak: Omschrijving van activiteiten, met welke frequentie, urenplanning van de activiteiten;

      • v.

        De planning van evaluatiemomenten maakt onderdeel uit van het ondersteuningsplan. Het evaluatieverslag dient uiterlijk op de geplande datum, zoals vastgelegd in het ondersteuningsplan, door de gemeente ontvangen te zijn.

    • f.

      Er wordt vormvrij aangetoond dat het ondersteuningsplan is besproken met de cliënt en dat de cliënt toestemming geeft om het plan met de consulent / klantmanager te delen. Hier wordt een datum bij beschreven.

  • Uitsluitend na overleg met de gemeente kan door de aanbieder worden afgeweken van bovenstaande termijnen en voorwaarden.

Bijlage 4 Evaluatieverslag

Wat is een evaluatieverslag?

De aanbieder evalueert met de cliënt of de doelen/resultaten van het persoonlijke ondersteuningsplan zijn behaald. Hiervan maakt de aanbieder een evaluatieverslag.

  • Er wordt onderscheid gemaakt tussen een eindevaluatie en een tussenevaluatie. Evalueren in de drie maanden vóór de einddatum van de indicatie is een eindevaluatie. Op andere momenten evalueren tussen de begin- en einddatum van de indicatie wordt een tussenevaluatie genoemd.

  • De aanbieder is verplicht om altijd een eindevaluatie aan te leveren (zie verder in deze bijlage in geval er meerdere korte indicaties na elkaar worden afgegeven).

  • Of tussentijdse evaluaties nodig zijn, bepalen gemeente en aanbieder samen.

  • De planning van alle evaluatiemomenten wordt door de aanbieder opgenomen in het ondersteuningsplan. Het is mogelijk dat na het ondersteuningsplan nog extra evaluaties worden gepland in overleg met de gemeente en cliënt. Als vanzelfsprekend komen deze niet terug in de planning van de evaluaties in het ondersteuningsplan.

  • Indien meerdere producten van begeleiding bij één cliënt worden ingezet, dan is één integraal ondersteuningsplan voldoende. De aanbieder die individuele begeleiding levert, neemt het initiatief om te evalueren indien andere aanbieders vanuit de andere begeleidingsproducten/indicaties bij de cliënt zijn betrokken.

  • Bij alle producten van begeleiding (dus ook bij D1) wordt van aanbieders verwacht dat zij evalueren.

Voorwaarden

  • De evaluaties vinden plaats overeenkomstig de planning ervan zoals opgenomen in het ondersteuningsplan.

  • De eindevaluatie vindt plaats in de drie maanden voorafgaand aan de einddatum van de indicatie. Het evaluatieverslag dient uiterlijk 15 werkdagen voor het aflopen van de indicatie door de gemeente ontvangen te zijn;

  • Daarnaast kan de consulent / klantmanager de aanbieder buiten de planning van de evaluatie(s) zoals opgenomen in het ondersteuningsplan om een extra evaluatieverslag verzoeken, indien de individuele situatie daar aanleiding toe geeft. De gemeente biedt de aanbieder bij het verzoek om een (extra) tussenvaluatie minimaal 15 werkdagen de tijd om de tussenevaluatie op te leveren.

  • Het evaluatieverslag dient uiterlijk op de datum zoals vastgelegd in het ondersteuningsplan, of uiterlijk op de afgesproken datum indien nadien extra gepland, door de gemeente ontvangen te zijn.

  • Consulent / klantmanager controleert of de inzet van de aanbieder conform het 301 bericht uitgevoerd wordt. Het is de aanbieder niet toegestaan om zonder overleg af te wijken van de gevraagde inzet. Als het evaluatieverslag niet volgens de planning bij de gemeente wordt aangeleverd door de aanbieder, dan geeft de gemeente dit binnen 5 werkdagen aan bij de aanbieder. Vanaf dat moment heeft de aanbieder 15 werkdagen om te evalueren en aan te leveren bij de gemeente;

  • Het is mogelijk dat de aanbieder de melding voor (her)indicatie van de maatwerkvoorziening begeleiding namens de cliënt doet. Dan ontvangt de gemeente het evaluatieverslag bij voorkeur gelijktijdig met de melding. Uitzondering hierop is wanneer er bij een cliënt meerdere herindicaties per jaar plaatsvinden (doordat beschikkingen korter dan 12 maanden zijn afgegeven). In onderling overleg wordt dan tussen aanbieder en gemeente afgesproken wanneer het evaluatieverslag wordt aangeleverd en hoe de evaluatie op andere momenten plaatsvindt. Dit kan bijvoorbeeld in de vorm van een drie-gesprek (cliënt, gemeente en aanbieder) of telefonisch (gemeente en aanbieder);

  • Het evaluatieverslag moet besproken zijn met de cliënt en/of zijn/haar wettelijk vertegenwoordiger Aanbieder toont in het evaluatieverslag vormvrij aan dat het verslag of de aangebrachte wijzigingen zijn besproken met de cliënt. Daarnaast toont aanbieder vormvrij aan dat de cliënt toestemming geeft om het evaluatieverslag te delen met de gemeente.

  • Het evaluatieverslag dient per beveiligde e-mail aangeleverd te worden bij de gemeente;

  • Het evaluatieverslag is vormvrij, met in achtneming van onderstaande minimale informatievereisten waarmee de evaluatie wordt opgebouwd. Het evaluatieverslag omvat in ieder geval:

    • a.

      De volledige naam van de cliënt (voorletters, roepnaam, achternaam);

    • b.

      De geboortedatum van de cliënt;

    • c.

      Datum evaluatieverslag;

    • d.

      Contactgegevens aanbieder (organisatienaam, telefoonnummer, e-mail);

    • e.

      Doelstelling wel/niet behaald, met inhoudelijke toelichting

    • f.

      Beschrijving van de inzet en samenwerking met het netwerk van de client en het voorliggend veld, om zo efficiënt mogelijk de doelen te bereiken en waar mogelijk af te schalen / de inzet te verminderen;

    • g.

      Eventuele bijzonderheden;

    • h.

      Advies m.b.t. de herindicatie van de cliënt;

    • i.

      Er wordt vormvrij aangetoond dat het evaluatieverslag is besproken met de cliënt en dat de cliënt toestemming geeft om het verslag met de gemeente te delen. Hier wordt een datum bij beschreven.

Bijlage 10. Normenkader Huishoudelijke ondersteuning 2019 met aanvullende instructie 2022

INLEIDING

Bureau HHM hielp veel gemeenten bij het aanpassen van de regelgeving en het beleid rond de Huishoudelijke Ondersteuning 10 . Dit begon na de uitspraken van de Centrale Raad van Beroep in mei 2016 met empirisch onderzoek naar normtijden en de objectieve en onafhankelijke onderbouwing daarvan, in collegiale samenwerking met KPMG Plexus. De uitkomsten daarvan toetsten we binnen een groot aantal gemeenten aan de lokale situatie om het zo te vertalen naar lokaal beleid.

Hieruit is een normenkader tot stand gekomen dat alle gemeenten kunnen gebruiken bij het toekennen van Huishoudelijke Ondersteuning. In haar uitspraken van december 2018 bevestigde de CRvB dat dit normenkader voldoet aan de eisen die in mei 2016 werden gesteld aan de onderbouwing van normtijden.

Door uit te gaan van een ‘gemiddelde cliëntsituatie’ en de mogelijkheid tot meer of minder inzet om te komen tot ondersteuning op maat van de persoon, gaan wij ervan uit dat dit normenkader in elke gemeente en voor elke cliënt kan worden toegepast. Wij denken dat de kennis over de noodzakelijke inzet van huishoudelijke ondersteuning inmiddels zo is uitgekristalliseerd, dat gemeenten met behulp van deze handreiking zelf de normtijden en de onderbouwing van het beleid rond de Huishoudelijke Ondersteuning kunnen vaststellen.

Aan de hand van 13 vragen geven we inzicht in het algemene normenkader voor Huishoudelijke Ondersteuning en de mogelijkheden voor toepassing daarvan door gemeenten. Wat ons betreft kunnen gemeenten deze handreiking naar hartenlust gebruiken. Bronvermelding wordt op prijs gesteld, net als reacties van gemeenten die deze handreiking gebruikten.

In september 2022 hebben we een ‘aangevulde’ versie van het Normenkader Huishoudelijke Ondersteuning 2019 uitgebracht. Deze versie is inhoudelijk en wat normtijden betreft volledig gelijk aan de eerste uitgave in 2019. De aanvulling bestaat uit bijlage 1 met aanvullende instructies voor de toepassing van het normenkader die we hebben opgenomen.

De aanvullende instructies zijn tot stand gekomen op basis van de vele tientallen gesprekken die we over de details en instructie van de toepassing van het normenkader hebben gevoerd. Met name tijdens en naar aanleiding van de vele trainingen die we in het veld hebben verzorgd en voorgelegde praktijkcasussen over hoe dit normenkader te gebruiken bij het indiceren.

Met deze aanvullende instructies verandert er niets in het normenkader op zich. Dit blijft onveranderd gebaseerd op dezelfde onderzoeken. De bedoeling en de concrete toepassing ervan hebben we verder verduidelijkt, volledig in lijn met de onderliggende onderzoeken.

Veel succes! Bureau HHM

NB. Wij hebben geprobeerd deze tekst geheel voor zichzelf te laten spreken, hierbij is geen extern onderzoek of advies noodzakelijk. Heeft u toch vragen, opmerkingen of verbetersuggesties voor deze handreiking, dan horen wij die uiteraard graag: info@hhm.nl | telefoon 053 433 0548

1. Hoe ziet het normenkader eruit?

De volgende pagina geeft het normenkader voor de Huishoudelijke Ondersteuning weer. Per resultaatgebied is uitgewerkt hoeveel professionele inzet nodig is voor de verschillende resultaten in de gemiddelde cliëntsituatie en wat het effect hierop is van verschillende factoren, zodat uiteindelijk wordt gekomen tot ondersteuning op maat van de persoon.

De normtijden zijn in navolgend ‘blokkenschema’ weergegeven in ‘uren/minuten per week’. Daarmee wordt tegemoetgekomen aan de wettelijke plicht om tijdbesteding inzichtelijk te maken voor de cliënt en daarmee diens rechtspositie te bewaken. Maar tegelijk wordt flexibele toepassing naar individuele cliëntsituaties mogelijk, zodat er ruimte is voor het maatwerk dat van week tot week nodig is. Bijlage 2 bevat dit normenkader uitgedrukt in ‘uren per jaar’.

Normenkader Huishoudelijke Ondersteuning 2019 - in uren/minuten per week

afbeelding binnen de regeling

2. Hoe moet ik het normenkader toepassen?

De toegangsmedewerker van de gemeente doet naar aanleiding van de hulpvraag van een cliënt integraal onderzoek. Daarbij onderzoekt de toegangsmedewerker welke ondersteuning de cliënt naar aard en omvang nodig heeft.

Vervolgens onderzoekt deze wat de mogelijkheden zijn vanuit eigen kracht, netwerk of andere voorliggende opties/voorzieningen om invulling te geven aan deze ondersteuningsvraag.

Daaruit volgt welke ondersteuning vanuit de Wmo nodig is, in de vorm van een maatwerkvoorziening voor ondersteuning bij het huishouden.

De toegangsmedewerker gebruikt dit normenkader als hulpmiddel, als leidraad, om te komen tot een professionele afweging over de ondersteuning op maat van de individuele cliënt die nodig is. Dit wordt per subresultaat (schoon en leefbaar huis, wasverzorging, etc.) bekeken en daarna opgeteld tot de totaal te indiceren tijd. Hierbij wordt de situatie van de cliënt vergeleken met de ‘gemiddelde cliëntsituatie’. Dit leidt tot ‘meer’ of ‘minder’ inzet van ondersteuning dan in de gemiddelde cliëntsituatie het geval zou zijn. Het resultaat is dan ondersteuning op maat van de individuele cliënt, die wordt vastgelegd in de indicatie (beschikking).

Het normenkader wordt op de volgende manier geïnterpreteerd:

  • De ondersteuningstijd in het normenkader voor de ‘gemiddelde cliëntsituatie’, betreft volledige professionele overname van alle activiteiten. De situatie van de cliënt wordt hier tegen afgezet / mee vergeleken.

  • Het normenkader is hiervoor weergegeven in uren/minuten per week. In bijlage 2 in uren per jaar.

  • De professionele hulp maakt, in samenspraak met de cliënt, een planning wanneer welke werkzaamheden worden gedaan. Binnen de gegeven omvang van de indicatie. Zo worden in de tijd uiteindelijk alle activiteiten opgenomen in het ondersteuningsplan uitgevoerd. In bijlage 3 is een overzicht opgenomen van de activiteiten en frequentie van uitvoering hiervan waarop het normenkader is gebaseerd. Dit betreft dan volledige professionele overname van alle werkzaamheden, zonder dat sprake is van bijzonderheden in de cliëntsituatie die minder inzet mogelijk of meer inzet nodig maken.

  • Het normenkader betreft de voor de hulp beschikbare totale tijd. Er is geen sprake van ‘instructietijden’ per activiteit. In ieder huishouden, in iedere situatie, is sprake van net weer wat andere verdelingen van activiteiten en van de tijd die dit vergt per activiteit.

  • In het normenkader is naast directe tijd ook indirecte tijd opgenomen. Dit is tijd die nodig is voor binnenkomen, afspraken maken, interactie met de cliënt en bijvoorbeeld het pakken en opruimen van schoonmaakmiddelen. Deze indirecte tijd is even noodzakelijk als de directe tijd om de beoogde resultaten te behalen.

  • De totale tijd die wordt geïndiceerd, is te zien als een totaal over het jaar heen voor alle te bereiken resultaten. Uit diverse onderzoeken is gebleken dat deze totaaltijd toereikend is om te doen wat nodig is in de gemiddelde cliëntsituatie (zie vraag 12). Voorwaarde hiervoor is wel dat goed onderzoek wordt gedaan naar de individuele situatie van de cliënt (keukentafelgesprek) om te komen tot een individuele afweging op maat.

  • Met dit normenkader kan een verantwoord niveau van een schoon, opgeruimd en georganiseerd huishouden worden gerealiseerd. Aandachtspunt is dat persoonlijke opvattingen van cliënten of hulpen soms anders zijn dan waarop dit normenkader is gebaseerd. In deze is dan het normenkader leidend, omdat dit op basis van onderzoek bij en met vele cliënten en in afstemming met diverse deskundigen tot stand is gekomen.

3. Is het normenkader toe te passen in mijn gemeente?

Iedere gemeente kan het normenkader gebruiken door het te verankeren in het beleid. De gemeente bepaalt uiteraard haar eigen beleid ten aanzien van de Huishoudelijke Ondersteuning voor haar inwoners. Dat doet zij op grond van de Wmo 2015. Dit normenkader is gebaseerd op de algemene beleidsuitgangspunten die meerdere gemeenten toepassen (zie bij vraag 4). Als een gemeente hiervan substantieel afwijkt, kan dat tot gevolg hebben dat het normenkader niet meer van toepassing is.

4. Welke uitgangspunten verankeren in het beleid?

Het normenkader is gebaseerd op de navolgende uitgangspunten. Die moeten in het beleid worden vastgelegd. Deze teksten zijn voorbeelden die we in meerdere gemeenten zijn tegengekomen.

  • Definitie van het resultaat:

  • Een huis is schoon en leefbaar indien het normaal bewoond en gebruikt kan worden en voldoet aan basale hygiëne-eisen. Schoon staat voor: een basishygiëne borgen, waarbij vervuiling van het huis en gezondheidsrisico’s van bewoners worden voorkomen.

  • Leefbaar staat voor: opgeruimd en functioneel, bijvoorbeeld om vallen te voorkomen.

  • De afbakening van de ruimtes waarop de voorziening betrekking heeft:

  • De inwoner moet gebruik kunnen maken van een schone woonkamer, slaapvertrekken, keuken, sanitaire ruimtes en gang/trap/overloop.

  • De afbakening van activiteiten die onder de voorziening vallen en welke niet:

  • Het schoonmaken van de buitenruimte bij het huis (ramen, tuin, balkon, etc.) maakt geen onderdeel uit van HO.

  • De normering van de voorziening:

  • Voor de onderbouwing van de maatwerkvoorziening huishoudelijke hulp, maken we gebruik van het Normenkader Huishoudelijke Ondersteuning 2019 (bureau HHM).

  • De mogelijkheid om voor bijzondere situaties af te wijken van het normenkader:

  • Wanneer cliënten als gevolg van hun (medische) beperkingen onvoldoende ondersteund worden door de basisvoorziening schoon huis, kunnen aanvullende maatwerkmodules ingezet worden. Dit zijn bijvoorbeeld een hoger niveau van hygiëne of schoonhouden realiseren, het klaarzetten van maaltijden en beschikken over schone kleding. Als zij minder ondersteuning nodig hebben, dan wordt rekening gehouden met de mogelijkheden van eigen kracht, gebruikelijke hulp en het netwerk. Als sprake is van voorliggende voorzieningen/oplossingen, dan wordt hiervoor geen Wmo-maatwerkvoorziening inzet.

5. Bekostiging in relatie tot het normenkader?

Voor de bekostiging van de Huishoudelijke Ondersteuning zijn verschillende modellen denkbaar. Die hebben in de kern steeds twee componenten: een ‘p’ (een reëel uurtarief) en een ‘q’ (het aantal uren dat bekostigd wordt). Doorgaans wordt de ‘p’ eenmalig bepaald en periodiek bijgesteld. Over de ‘q’ kunnen verschillende afspraken worden gemaakt, variërend van declaratie van feitelijk geleverde inzet, tot een normatief bepaalde omvang van de ondersteuning, bijvoorbeeld gebaseerd op het gepresenteerde normenkader.

Reëel uurtarief (p)

De gemeente is gehouden om voor de maatschappelijke ondersteuning een reëel tarief te betalen. De AMvB ‘Reële Prijs Wmo 2015’ die sinds de zomer van 2017 van kracht is, beschrijft op basis van welke parameters (kostprijsbestanddelen) het tarief tot stand komt. Het begrip ‘reëel’ weerspiegelt daarbij de (goede) prijs- kwaliteitverhouding. Wanneer een tarief ‘reëel’ is, is niet in de AMvB bepaald, dat is en blijft een keuze van de gemeente. Belangrijke toetssteen hierbij is dat het tarief tot stand komt in een transparant proces naar/met de aanbieders en dat het tarief herleidbaar en herkenbaar is.

Op grond van onze ervaringen, denken wij dat de discussie over de juiste parameters van een kostprijsmodel voor Huishoudelijke Ondersteuning en de passende waarden daarbij, inmiddels is uitgekristalliseerd. Ook op dit punt is naar ons inzicht, net als bij normtijden, geen aanvullend onderzoek nodig.

Aantal uren (q)

Hierbij ligt het voor de hand om aan te sluiten bij het normenkader en daarmee bij de uren die de cliënt krijgt toegekend. Daardoor ontstaat balans tussen het belang van de aanbieder en dat van de cliënt en is er volstrekte duidelijkheid over de omvang van de inzet en daarmee over de rechtspositie van de inwoner.

6. Wat is het doel van het normenkader?

Met dit normenkader willen we gemeenten helpen om inwoners die dit nodig hebben, passende Huishoudelijke Ondersteuning op maat van de persoon te bieden. Deze handreiking maakt de daarvoor benodigde kennis toegankelijk voor iedereen. Het is een hulpmiddel voor de toegangsmedewerkers om te komen tot een zorgvuldige professionele afweging voor ondersteuning op maat van de individuele cliënt. Gemeenten kunnen met dit normenkader kostenefficiënt komen tot Huishoudelijke Ondersteuning die voldoet aan de eisen die de Centrale Raad in mei 2016 stelde aan de onderbouwing van normtijden.

7. Hoe is het normenkader tot stand gekomen?

Gemeenten bieden hun inwoners ondersteuning in de vorm van Huishoudelijke Ondersteuning op grond van de Wmo 2015. De Centrale Raad van Beroep (CRvB) deed op 18 mei 2016 vier uitspraken waarin zij kritisch was over de keuzes die gemeenten hierbij tot dan toe maakten. Dit had betrekking op de onderbouwing van de omvang van de ondersteuning en op de positie van de inwoner ten opzichte van de professional.

Naar aanleiding van deze uitspraken herzagen veel gemeenten hun beleid. Bureau HHM en KPMG Plexus onderbouwden met onderzoek de benodigde omvang van de ondersteuning. De kern van deze onderzoeken is het uitgangspunt van triangulatie: het grondig onderzoeken van een vraagstuk vanuit meerdere perspectieven. Dit betreft de oordelen van cliënten, expert-oordelen en onderbouwing met data vanuit de uitvoeringspraktijk.

afbeelding binnen de regeling

Zowel gezamenlijk als apart hebben beide bureaus een groot aantal gemeenten geadviseerd op basis van deze onderzoeken. Met name het onderzoek dat we hebben uitgevoerd voor de gemeente Utrecht is in veel gemeenten overgenomen als basis voor het eigen beleid.

In meerdere gevallen heeft de rechtbank en uiteindelijk ook de CRvB (10 december 2018, ECLI:NL:CRVB:2018:3835) het onderzoek dat door bureau HHM en KPMG Plexus is uitgevoerd, beoordeeld als ‘objectief, onafhankelijk en deugdelijk’.

Daarmee voldoet het aan de criteria die eerder door de Raad zijn gesteld. En kan het worden benut voor onderbouwing van de in te zetten omvang van de Huishoudelijke Ondersteuning door een gemeente.

Bureau HHM en KPMG Plexus ontwikkelden in opdracht van verschillende gemeenten een nieuwe actuele maatstaf voor de Huishoudelijk Ondersteuning, passend bij het beleidskader van de betreffende gemeenten11 . Deze gemeenten vullen het resultaatgericht werken ieder op een andere manier in. De kern van de aanpak was steeds de combinatie van tijdbestedingsonderzoek, professionele ervaringen, onafhankelijk experts en cliëntinterviews. Hiermee bepaalden we de benodigde activiteiten, frequentie van uitvoering en de tijdbesteding hieraan die nodig zijn voor het behalen van de resultaten die met de voorzieningen Huishoudelijke Ondersteuning worden beoogd 12 .

Voor enkele activiteiten, die in de praktijk zeer weinig voorkomen en die we daarom in de onderzoeken in 2016/2017 niet in voldoende aantallen hebben kunnen onderzoeken, blijven we gebruik maken van de normtijden zoals die in de CIZ- richtlijn uit 2006 zijn opgenomen. Ook omdat de deskundigen in de verschillende expertgroepen hebben aangegeven dat voor deze onderdelen nog steeds sprake is van relevante normtijden vanuit de CIZ-richtlijn. Dit betreft het voeren van de regie over het huishouden, advies/instructie/voorlichting en de verzorging van maaltijden.

In het verlengde van deze onderzoeken hebben wij vanuit HHM in de periode najaar 2016 tot op heden voor enkele tientallen gemeenten/regio’s de uitkomsten in de lokale praktijk getoetst. Op basis van het onderzoek in meerdere gemeenten en toetsing van de uitkomsten in een groot aantal andere gemeenten en regio’s, concluderen wij dat de tijdnormen die we in deze handreiking beschrijven, breed toepasbaar zijn en daarmee de CIZ-richtlijn uit 2006 op die onderdelen kunnen vervangen.

8. Houdt dit stand bij bezwaar en beroep?

Als gemeenten de in deze handreiking gepresenteerde norm voor de toekenning van huishoudelijke hulp onder de Wmo 2015 onverkort overnemen en verankeren in hun beleid, verwachten wij dat dit juridisch stand zal houden in geval van bezwaarzaken. Bureau HHM biedt geen definitieve juridische zekerheid, daarvoor kunnen individuele zaken te veel onvoorziene omstandigheden bevatten. Bureau HHM kan op generlei wijze aansprakelijk worden gesteld door de gebruiker van deze norm c.q. deze handreiking.

9. Is lokaal aanvullend onderzoek nodig?

Ten behoeve van het toetsen van uitkomsten van de elders uitgevoerde onderzoeken voor een bepaalde gemeente, analyseerden wij steeds eerst het lokale beleid. Dat is vertaald naar de uitkomsten van het onderzoek elders. Die uitkomsten toetsten we vervolgens bij lokale stakeholders. Soms met onafhankelijke experts, soms met vertegenwoordigers van cliënten en cliëntenorganisaties en steeds met professionals die de lokale praktijk van Huishoudelijke Ondersteuning goed kennen. Zo ontwikkelden we onafhankelijke lokale normenkaders, zonder aanvullend empirisch onderzoek te doen. Voortschrijdend inzicht heeft ertoe geleid dat we in het normenkader 108 uur op jaarbasis presenteren in plaats van de 105 uur op jaarbasis die is gevonden in het allereerste onderzoek in Utrecht. Daarbij bleek steeds dat de cijfermatige basis van de uitgevoerde onderzoeken kon worden gebruikt om te komen tot een normenkader dat specifiek is afgestemd op de lokale beleidskeuzes van die gemeente. Er is veelal wel sprake van enige verschillen in het beleid tussen gemeenten. Reden daarvan is dat het normenkader ruimte biedt voor individuele verschillen.

Gemeenten kunnen dit normenkader overnemen als het aansluit op het lokale beleid. Aanvullend onderzoek is dan ook niet noodzakelijk. Het verdient echter wel aanbeveling dat zowel beleid als normenkader worden besproken met lokale stakeholders. Daarmee ontstaat draagvlak voor de toepassing ervan en kunnen eventueel lokale factoren worden onderkend die van belang zijn bij de toepassing van het normenkader voor deze gemeente.

10 Kan ik het normenkader toepassen per jaar?

Ja, dat kan. Bij vraag 2 presenteerden wij het normenkader uitgedrukt in uren en minuten per week. Gemeenten kunnen kiezen om een andere tijdseenheid te hanteren (zoals uren per maand, kwartaal of jaar). Bijlage 2 bevat het normenkader in een tabel op basis van uren per jaar. Iedereen kan met deze informatie het normenkader ook terugrekenen naar elke andere denkbare variant. Daarbij moet echter wel worden bedacht dat door afronding verschillen kunnen ontstaan. Een normenkader uitgedrukt in decimalen lijkt ons niet wenselijk. Daarom zijn beide tabellen afgerond op hele uren of minuten per week of per jaar. Wij adviseren te rekenen vanuit de tabel in ‘minuten per week’. Indien bij doorrekenen naar andere eenheden decimalen ontstaan, is ons advies om steeds naar boven af te ronden. Daarmee wordt een eventuele marge in het voordeel van de inwoner toegepast.

11 Kan ik losse onderdelen uit het normenkader gebruiken?

Dit kan alleen als gedoeld wordt op de verschillende resultaatgebieden uit de Huishoudelijke Ondersteuning. Alle activiteiten en beïnvloedende factoren zijn per resultaatgebied gebundeld onderzocht. Zij vormen een logisch en samenhangend geheel. Dus een gemeente kan ervoor kiezen om alleen het normenkader voor ‘schoon en leefbaar huis’ over te nemen, zonder het kader voor het resultaat ‘wasverzorging’. Bijvoorbeeld omdat hiervoor een algemene voorziening is ingericht. Dit kan wanneer deze keuze in het beleid is verankerd. Voor alle onderdelen van het normenkader moet de gemeente op een of andere wijze in mogelijkheden van ondersteuning voorzien voor inwoners die dit nodig hebben, als er geen andere voorliggende oplossingen zijn.

In dit normenkader presenteren we totaaltijden. Die zijn bepaald op grond van de triangulatie-aanpak die we eerder hebben benoemd. In de onderliggende onderzoeken zijn ook onderzoektijden per activiteit uitgewerkt. Het gebruik van tijden per activiteit (stofzuigen woonkamer, dweilen gang, nat afnemen, etc.) als los te indiceren onderdelen raden wij af. Dit betreft onderzoektijden die samengevoegd leiden tot een passende omvang van ondersteuning op maat voor de cliënt. Hierbij is dus ook sprake van middeling van tijden. Individuele situaties verschillen altijd wat van elkaar, dit maakt in dit normenkader dat het grote geheel zeker klopt, maar er is geen sprake van ‘instructietijden of uitvoeringsnormen per activiteit’. Het zijn de totaaltijden die de toegangsmedewerker helpen om te komen tot passende ondersteuning op maat waarmee de gestelde doelen als geheel kunnen worden gerealiseerd.

12 Is het normenkader voor elke cliënt op maat?

Het vertrekpunt bij het ontwikkelen van dit normenkader was ‘hoe veel tijd is nodig voor volledige professionele overname van het huishouden bij een gemiddelde cliëntsituatie’. Deze gemiddelde cliëntsituatie dienst als ijkpunt, waaraan cliënten worden gespiegeld. Het normenkader geeft richtlijnen voor het maken van een afweging door de toegangsmedewerker, die leidt tot ondersteuning op maat van de individuele cliënt.

Door de vele individuele casuïstiek die we in de verschillende onderzoeken hebben gezien, hebben we een scherp beeld van de ‘gemiddelde cliëntsituatie’ waar huishoudelijke hulp wordt geboden. Op basis van deze gemiddelde cliëntsituatie krijgen de normtijden een algemeen karakter en wordt voorkomen dat op alle mogelijk denkbare uitzonderingen apart beleid moet worden ontwikkeld. De gemiddelde cliëntsituatie is als volgt omschreven:

Gemiddelde cliëntsituatie:

  • een huishouden met 1 of 2 volwassenen zonder thuiswonende kinderen;

  • wonend in een zelfstandige huisvestingssituatie, gelijkvloers of met een trap;

  • er zijn geen huisdieren aanwezig die extra inzet van ondersteuning vragen;

  • de cliënt kan de woning dagelijks op orde houden (bijvoorbeeld aanrecht afnemen, algemeen opruimen) zodat deze gereed is voor de schoonmaak;

  • de cliënt heeft geen mogelijkheden om zelf bij te dragen aan de activiteiten die moeten worden uitgevoerd;

  • er is geen ondersteuning vanuit mantelzorgers, netwerk en vrijwilligers bij activiteiten die moeten worden uitgevoerd;

  • er zijn geen beperkingen of belemmeringen aan de orde bij de cliënt die maken dat de woning extra vervuilt of dat de woning extra schoon moet zijn;

  • de woning heeft geen uitzonderlijke inrichting en is niet extra bewerkelijk of extra omvangrijk.

Cliënten passen zeker niet altijd precies in deze omschrijving van ‘de gemiddelde cliëntsituatie’. Er is sprake van invloedsfactoren die minder of juist meer ondersteuning nodig maken (eigen kracht e.d. versus vaker of beter moeten schoonmaken). Door een zorgvuldige afweging te maken hiervan voor iedere cliënt, komt de toegangsmedewerker tot individuele ondersteuning op maat (maatwerk). De volgende invloedsfactoren maken dat inzet van minder ondersteuningstijd mogelijk is of inzet van meer ondersteuningstijd nodig is.

a.Kenmerken cliënt

  • Mogelijkheden cliënt zelf: de fysieke mogelijkheden van de cliënt om bij te dragen aan de uit te voeren activiteiten. Dit hangt af van het kunnen bewegen, lopen, bukken en omhoog reiken, het vol kunnen houden van activiteiten, het kunnen overzien wat moet gebeuren en daadwerkelijk tot actie kunnen komen. Ook speelt hier de trainbaarheid en leerbaarheid van de cliënt mee.

  • Beperkingen en belemmeringen van de cliënt, die gevolgen hebben voor de benodigde inzet. De hoeveelheid extra ondersteuning die nodig is, is leidend, niet de problematiek als zodanig. Voorbeelden zijn Huntington, ALS, Parkinson, dementie, visuele beperking, revalidatie, bedlegerig, psychische aandoeningen, verslaving/alcoholisme e.d. Dit kan op twee manieren uitwerken:

    • -

      Het kan nodig zijn extra vaak schoon te maken of te wassen, doordat meer vervuiling optreedt. Bijvoorbeeld als gevolg van rolstoelgebruik, ernstige incontinentie, overmatig zweten, (ernstige) tremors, besmet wasgoed (bijvoorbeeld bij chemokuur of Norovirus).

    • -

      Het kan nodig zijn de woning extra goed schoon te maken. Ter voorkoming van problemen bij de cliënt voortkomend uit bijvoorbeeld allergie, astma, longemfyseem, COPD.

  • Ondersteuning vanuit mantelzorgers, netwerk en vrijwilligers: de hoeveelheid ondersteuning die wordt geboden vanuit mantelzorgers, het netwerk van de cliënt en eventuele vrijwilligers, waardoor minder professionele inzet vanuit de gemeente noodzakelijk is omdat een deel activiteiten door niet-professionals wordt gedaan.

b.Kenmerken huishouden

  • Samenstelling van het huishouden: het aantal personen en de leeftijd van leden in het huishouden. Als sprake is van een huishouden van twee personen, is niet persé extra inzet nodig. Dit is bijvoorbeeld wel het geval als zij gescheiden slapen, waardoor een extra slaapkamer in gebruik is. Het kan ook betekenen dat er minder ondersteuning nodig is, omdat de partner een deel van de activiteiten uitvoert (gebruikelijke hulp 11 ).

  • De aanwezigheid van een kind of kinderen kan leiden tot extra noodzaak van inzet van ondersteuning. Dit is mede afhankelijk van de leeftijd en leefstijl van de betreffende kinderen en van de bijdrage die het kind levert in de huishouding (leeftijdsafhankelijk, gebruikelijke hulp). Als er kinderen zijn, zijn er vaak ook meer ruimtes in gebruik. Een kind kan eventueel ook een bijdrage leveren in de vorm van mantelzorg en daarmee de benodigde extra inzet beperken of opheffen. Bij een kind kan ook sprake zijn van bijzonderheden (ziekte of beperking) die maken dat extra inzet van ondersteuning nodig is.

  • Huisdieren: door de aanwezigheid van een of meer huisdieren in het huishouden, kan eventueel door meer vervuiling extra inzet nodig zijn dan in de norm is opgenomen. Verzorging van huisdieren valt niet onder huishoudelijke ondersteuning. Een huisdier veroorzaakt niet altijd extra benodigde inzet (goudvis in een kom, een niet verharende hond, etc.). Een huisdier heeft vaak ook een functie ten aanzien van participatie en eenzaamheidsbestrijding. Met de cliënt moet in voorkomende gevallen overleg plaatsvinden over aantal of aard van huisdieren en welke gevolgen hiervan wel of niet ‘voor rekening’ van de gemeente/samenleving komen.

c.Kenmerken woning

  • Inrichting van de woning: extra inzet nodig door bijvoorbeeld extra veel beeldjes of fotolijstjes in de woonkamer of een groot aantal meubelstukken in de ruimte. Het gaat in dit geval om de extreme situaties, waarin de inrichting een aanzienlijke extra ondersteuning vergt. Ook hierbij kan nader overleg met de cliënt zijn aangewezen over wie wat doet in het huishouden.

  • Bewerkelijkheid van de woning: extra inzet nodig door bouwkundige en externe factoren, bijvoorbeeld de ouderdom van het huis, de staat van onderhoud, de aard van de wand-of vloerafwerking, de aard van de deuren, schuine wanden, hoogte van de plafonds, tocht en stof, eventuele gangetjes en hoekjes.

  • Omvang van de woning: een grote woning kan, maar hoeft niet persé meer inzet te vragen. Een extra grote oppervlakte van de in gebruik zijnde ruimtes kan meer tijd vergen om bijvoorbeeld stof te zuigen, maar kan het stofzuigen ook makkelijker maken omdat je makkelijk overal omheen kunt werken. Een extra slaapkamer die daadwerkelijk in gebruik is als slaapkamer vergt wel extra tijd.

N.B. Er zijn cliëntsituaties denkbaar die niet passen in het normenkader. Deze zijn zo uitzonderlijk dat hiervoor geen algemene normstelling mogelijk is. Wij adviseren daarom in de toegang in gezamenlijk overleg te bepalen welke ondersteuningsbehoefte er in deze cliëntsituaties is. Dit normenkader kan daarbij veelal wel ondersteunend zijn.

13 Is ‘x’ minuten voor ‘dweilen’ wel voldoende?

In dit normenkader presenteren we totaaltijden voor verschillende onderdelen. Deze zijn bepaald op grond van de triangulatie-aanpak die we eerder hebben benoemd bij vraag 7. In de onderzoeken die ten grondslag liggen aan dit normenkader zijn ook onderzoektijden per activiteit uitgewerkt. Het gebruik van tijden per activiteit (stofzuigen woonkamer, dweilen gang, nat afnemen, etc.) als los te indiceren onderdelen raden wij af. Dit betreft onderzoektijden die samengevoegd leiden tot een passende omvang van ondersteuning op maat voor de cliënt. Hierbij is dus ook sprake van middeling van tijden. Individuele situaties verschillen altijd wat van elkaar. Dit maakt in dit normenkader dat het grote geheel zeker klopt, maar er is geen sprake van ‘instructietijden of uitvoeringsnormen per activiteit’. Het zijn de totaaltijden die de toegangsmedewerker helpen om te komen tot passende ondersteuning op maat waarmee de gestelde doelen als geheel kunnen worden gerealiseerd.

Bijlage 1.Aanvullende instructie toepassing Normenkader Huishoudelijke Ondersteuning 2019

In deze bijlage hebben we nadere instructies uitgewerkt voor het toepassen van het Normenkader Huishoudelijke Ondersteuning 2019.

Deze instructies zijn uitgewerkt op basis van:

  • de bedoeling van de onderliggende onderzoeken waar het Normenkader Huishoudelijke Ondersteuning 2019 op is gebaseerd;

  • de vele gesprekken met en praktijkvoorbeelden van Wmo- consulenten van gemeenten en van deskundigen van aanbieders HO tijdens de tientallen trainingen die door bureau HHM zijn verzorgd over het Normenkader HO 2019 sinds 2019.

Tijdens de trainingen over het normenkader voor gemeenten/de Wmo- consulenten geven we de instructies uit deze bijlage mondeling al mee.

Deze instructies zijn te zien als een inhoudelijke verrijking of inkleuring van het Normenkader Huishoudelijke Ondersteuning 2019.

Deze instructies hebben geen invloed op de tijdnormen uit het normenkader, de eerder uitgevoerde onderliggende onderzoeken vormen hiervoor de basis.

Onderwerpen in deze bijlage:

  • 1.

    Minder inzet dan volledige overname/afschalen

  • 2.

    Enige extra inzet of veel extra inzet (30 of 60 minuten)

  • 3.

    Kamer wel/niet in gebruik (als slaapkamer!)

  • 4.

    Wanneer ruimtes wel of niet als ‘extra kamer’ aanmerken

  • 5.

    Samenstelling huishouden (= eigen kracht + gebruikelijke hulp)

  • 6.

    Huisdieren (die extra inzet van ondersteuning noodzakelijk maken)

  • 7.

    Overige kenmerken woning: omvang, bewerkelijkheid, inrichting

  • 8.

    Strijken en boodschappen (beide meestal voorliggend op te lossen)

  • 9.

    Regie en organisatie; Advies-instructie-voorlichting

  • 10.

    Algemeen (activiteiten en -onderzoektijden)

  • 11.

    Afronding van de indicatie (op 5 minuten of per kwartier)

  • 12.

    Herindicaties

1.Minder inzet dan volledige overname/afschalen

We krijgen regelmatig vragen over het ‘afschalen’ of ‘minderen’ ten opzichte van de in de norm aangegeven minuten per week in geval van volledige overname. De vragen die worden gesteld, gaan over waarop dit ‘afschalen’ is gebaseerd en of het mogelijk is om verder af te schalen dan de 10, 15 of 17 minuten die in het normenkader staan benoemd.

Hierbij geldt:

  • 1.

    We hebben in 2016 de uitvoerders HO gevraagd hoeveel cliënten, die géén volledige overname nodig hebben zoals beschreven in de ‘gemiddelde cliëntsituatie’, zelf gemiddeld doen onder het resultaat Schoon en Leefbaar huis. Dat bleek gemiddeld zo’n 15 minuten te zijn.

  • 2.

    Dat betreft meestal schoonmaken op middenniveau (afstoffen en nat afnemen) en algemeen opruimen. Het afstoffen op middenniveau is dus zonder bukken of klimmen/reiken. Dit hebben we in het normenkader ‘licht HbH’ genoemd. Zonder ons toen te realiseren dat dit een andere invulling kent dat het ‘licht HbH’ in de CIZ-richtlijn 2006. Daarin omvat ‘licht HbH’ meer activiteiten en staat dan ook voor 30 minuten.

  • 3.

    Als de cliënt nog duidelijk meer kan doen en ook werkelijk duurzaam doet dan afstoffen op middenniveau, bijvoorbeeld t.a.v. het sanitair schoonmaken of de keuken of stofzuigen, dan kan zeker nog één of zelfs twee maal extra mindering met 15 minuten plaatsvinden. Mits dit duidelijk wordt toegelicht/gemotiveerd.

  • 4.

    Bovenop of in plaats van de mindering vanwege de mogelijkheden van de cliënt zelf, kan ook nog aftrek plaatsvinden vanwege ondersteuning vanuit het netwerk of door inwonende personen op basis van het beleid gebruikelijke hulp. Dit kan 15 minuten zijn, maar dit kan ook meer dan 15 minuten zijn. Vaak is dat dan vanwege gebruikelijke hulp.

  • 5.

    De taak van de gemeente op grond van de Wmo 2015 is onder- steuning op maat te bieden. Als dat bij een cliënt 2 uur of bijvoorbeeld 3 uur per 2 weken is, dan kan dit zeker worden geïndiceerd.

  • 6.

    Het Normenkader Huishoudelijke Ondersteuning 2019 is gebaseerd op volledige professionele overname op wekelijkse basis. Maar het normenkader staat niet in de weg dat een andere oplossing (minder uren per week) de best passende ondersteuning is voor de cliënt. Dit kan dan ook worden geïndiceerd.

  • 7.

    Zeker bij de was is vaak ruimte voor eigen inzet door de cliënt. Daarom staat hierbij ook een aftrekoptie voor de helft van de omvang (-/- 17 minuten). Je ziet vaak dat de zware/grote stukken was niet meer kan hanteren, maar de kleine stukken nog wel, zoals kleding, ondergoed e.d.

  • 8.

    Bij alle punten hierboven bedoelen we specifiek: het betreft inzet van de cliënt zelf of het netwerk, de eigen kracht, waardoor dit werk niet door de huishoudelijke hulp hoeft te worden gedaan.

2.Enige extra inzet of veel extra inzet (30 of 60 minuten)

Wanneer moet ik enige extra inzet of juist veel extra inzet indiceren? Dit gaat over situaties waarin door beperkingen of belemmeringen van de cliënt extra goed of extra vaak moet worden schoongemaakt.

We zien dit in de volgende situaties:

  • 1.

    Oorzaak 1: allergieën/COPD en dergelijke waardoor het huis beter stofvrij moet blijven.

  • 2.

    Oorzaak 2: incontinentie, overmatig zweten, specifieke medicijnen met lichamelijke reacties, rolstoelgebruik binnen-buiten (en geen stofzuigrobot mogelijk voor het zand opzuigen) en dergelijke, waardoor het huis sneller vervuilt.

  • 3.

    Tot 30 minuten extra inzet is vooral aan de orde als uitbreiding op het ene bezoek/werkmoment per week van de hulp nodig is. Vanwege extra vaak of extra goed moeten schoonmaken.

  • 4.

    Tot 60 minuten extra inzet is in het algemeen aan de orde als een tweede bezoek/werkmoment per week van de hulp nodig is. Vanwege extra vaak of extra goed moeten schoonmaken.

  • 5.

    Aandachtspunt: inzetten van medisch advies kan nodig zijn om duidelijk te krijgen wat op objectieve medische gronden noodzakelijk is om aan extra ondersteuning in te zetten.

  • 6.

    In geval van en tweede keer moeten komen vanwege stof of zand/haren op de vloer vanwege huisdieren, vanwege allergie, vanwege rolstoelgebruik et cetera: overweeg of het mogelijk is dat de cliënt zelf een eenvoudige robotstofzuiger aanschaft als algemeen gebruikelijke voorziening.

  • 7.

    Advies van ons: laat de cliënt een eenvoudige robotstofzuiger zelf kopen en gebruiken, mits dit iemand is die met een (eenvoudig) apparaat uit de voeten kan.

3.Kamer wel/niet in gebruik (als slaapkamer!)

Binnen het normenkader rekenen we extra tijd voor extra kamers. Er is een verschil tussen de tijd die wordt gerekend wanneer een extra kamer ‘wel of niet in gebruik’ is. Maar wanneer moeten we als gemeente een kamer aanmerken als ‘in gebruik’ en wanneer als ‘niet in gebruik’?

Instructie:

  • 1.

    De terminologie waar deze instructie op rust is: een extra kamer ‘in gebruik als slaapkamer’ of een extra kamer ‘niet in gebruik als slaapkamer’. Als het geen slaapkamer is, dan is het dus voor ‘iets anders’, het maakt in principe niet uit waarvoor dat is.

  • 2.

    Extra (slaap)kamers in de woning, naast de hoofdslaapkamer van de cliënt (die in de standaardtijd is opgenomen), moeten worden schoongemaakt om de woning uiteindelijk niet te laten vervuilen.

  • 3.

    Als een extra kamer daadwerkelijk als slaapkamer in gebruik is, dan vergt dat 18 minuten per week zoals genoemd in het normenkader (bijv. voor een stel dat altijd apart slaapt, twee mensen -geen stel- die samen een huis bewonen, een kind, mits geen gebruikelijke hulp mogelijk is: betekent zelf schoonmaken door het kind), et cetera.

  • 4.

    Voor de niet-slaapkamers indiceer je 5 minuten per week. Dat is in principe onafhankelijk waar deze andere kamer voor wordt gebruikt. Van leeg tot logeerkamer tot strijkkamer tot computerkamer etc.

  • Want: met 20 minuten per maand heeft de hulp genoeg tijd om die kamer een keer te kunnen stoffen en stofzuigen e.d. en blijft deze acceptabel schoon. Toegangsmedewerkers kunnen op basis van hun professionele oordeel in een uitzonderlijke situatie zo nodig een uitzonderlijke beslissing nemen en toch 18 minuten toekennen.

  • 5.

    Een zolder en dus ook een eventuele helemaal leegstaande zolderkamer: die neem je in principe niet mee, behalve als er duidelijke redenen zijn om dit wel te doen. Het eventueel eens per jaar een stofzuiger door de zolder halen, lost zich in de praktijk eigenlijk altijd wel op.

  • 6.

    De 18 minuten voor een kamer in gebruik als slaapkamer komen voort uit het moeten verschonen van het bed en de extra benodigde tijd voor stoffen en schoonmaken vanwege de aard van het gebruik van de kamer.

  • 7.

    Een logeerkamer die (zeer) incidenteel wordt beslapen: die kan in principe door de logee weer schoon worden opgeleverd. Of door de ouders van het kleinkind dat komt logeren. Het is niet aan de gemeente om dit soort zaken altijd te moeten oplossen. In principe blijft dan de genoemde 5 minuten per week (20 minuten per maand) toereikend om die kamer voldoende schoon te houden.

  • Ook hier geldt weer: uitzonderingen daargelaten, zoals bijvoorbeeld: twee kleinkinderen logeren enkele dagen per week bij opa en oma om het gezin te ontlasten waar al jeugdzorg in zit: dan is HO inzetten een betere optie dan meer jeugdzorg inzetten.

  • 8.

    Het professionele oordeel van de consulent is uiteindelijk leidend, deze kan zo nodig de hardheidsclausule benutten.

4.Wanneer ruimtes wel of niet als ‘extra kamer’ aanmerken

Binnen het normenkader rekenen we extra tijd voor extra kamers. Er is een verschil tussen de tijd die wordt gerekend wanneer een extra kamer wel of niet in gebruik is als slaapkamer. Maar wanneer merk je een extra ruimte nu ook aan als extra kamer? Hier kan sprake zijn van interpretatie-verschillen, vooral als het meer om een ‘overige ruimte’ gaat en niet zozeer een extra kamer.

Instructie:

  • 1.

    Grote bijkeuken: een bijkeuken is in principe onderdeel van ‘de keuken’. Het kan natuurlijk voorkomen dat sprake is van een serieus grote keuken in combinatie met een serieus grote bijkeuken: dan kan opplussen op basis van ‘extra kamer niet in gebruik als slaapkamer’ of op basis van de factor ‘omvang van de woning’ aan de orde zijn. Dat kan spelen als de hele woning duidelijk bovengemiddeld groot is.

  • 2.

    Tweede badkamer: kern: bespreken met de cliënt dat deze in principe niet wordt gebruikt als badkamer en deze dan aanmerken als ‘extra kamer niet zijnde een slaapkamer’: plus 5 minuten/week.

  • 3.

    Separaat toilet boven: als er geen toilet in de badkamer zit: zien als onderdeel van ‘het sanitair boven’: vergt geen extra tijdsinzet.

  • 4.

    Kantoor: als het echt een kantoor is en niet een slaap/logeerkamer die als werkplek wordt gebruikt: deze moet zakelijk schoongemaakt en dan is het geen Wmo. Als het een thuiswerkplek betreft, dan is het een kamer ‘niet in gebruik als slaapkamer’.

  • 5.

    Grote kelder: afwegen op basis van het werkelijke gebruik hiervan. Geen extra tijd toekennen, net zoals de zolder of eventueel meenemen als ‘extra kamer niet in gebruik als slaapkamer’.

5.Samenstelling huishouden (= eigen kracht + gebruikelijke hulp)

In het normenkader is de mogelijkheid benoemt om extra tijd toe te kennen op grond van de ‘samenstelling van het huishouden”. Hiervoor hanteren we een aanvullende instructie, gebaseerd op de uitgangs- punten van eigen kracht en het beleid gebruikelijke hulp van de

gemeente.

  • 1.

    De instructie voor deze regel in het normenkader is:

    • a.

      beoordeel de eigen kracht van de cliënt(en)

    • b.

      beoordeel de situatie op grond van het beleid gebruikelijke hulp van de gemeente.

  • 2.

    Als sprake is van meer personen in het huishouden, dan zijn eigen kracht en gebruikelijke hulp bepalend of er MINDER dan volledige overname of MEER dan volledige overname moet worden ingezet.

  • 3.

    De 30 minuten zoals (oorspronkelijk) vermeld in het normenkader: kom tot een specifieke afweging die kan leiden tot het toekennen van minder tijd of tot het toekennen van meer tijd, dit kan zo nodig ook meer dan 30 minuten zijn.

6.Huisdieren (die extra inzet van ondersteuning noodzakelijk maken)

Omdat huisdieren een extra bron van vervuiling kunnen zijn binnen een huishouden, kan het nodig zijn vanwege de noodzaak van extra vaak of extra goed schoonmaken 15 minuten extra ondersteuningstijd toe te kennen.

Instructie:

  • 1.

    Er zijn gemeenten die uitsluiten dat er extra ondersteuningstijd nodig kan zijn vanwege de aanwezigheid van huisdieren, omdat dit een ‘eigen keuze van de cliënt’ is. Andere gemeenten zien juist de belangrijke rol die huisdieren in het leven van mensen kunnen hebben en komen hier zo nodig in tegemoet als dit nodig is.

  • 2.

    Voor hulpdieren kan extra inzet van ondersteuning noodzakelijk zijn. Dat zijn namelijk ‘hulpmiddelen’ en geen huisdieren.

  • 3.

    De verzorging van huisdieren is eigen verantwoordelijkheid van de cliënt, hier indiceer je geen extra inzet voor.

  • 4.

    Zolang sprake is van een ‘gewone situatie’, dus één of twee katten of honden/hondjes: dan kan het aan de orde zijn dat je extra tijd indiceert, als daadwerkelijk sprake is van extra bewerkelijkheid/werk voor de hulp (bijvoorbeeld stofzuigen moet sowieso al gebeuren).

  • 5.

    Als sprake is van keuzen van de cliënt die boven het ‘gewone’ uitstijgen, dan is gesprek nodig over wat aan de cliënt zelf is en wat aan de gemeente/samenleving is.

  • Ofwel: als de cliënt ervoor kiest meer vervuiling te laten ontstaan door huisdieren dan als algemeen redelijk is aan te merken, dan wordt dat vervolgens niet door de gemeente opgelost.

Want: in het beleid van de gemeente staat dat de cliënt is gehouden om niet meer ondersteuning te vragen of noodzakelijk te maken dan in redelijkheid nodig is.

Voorbeelden: meerdere honden die vrij door het hele huis mogen lopen of losvliegende vogels die veel troep maken. Cliënten met COPD die binnen roken en binnen 20 parkieten houden en vervolgens om extra vaak schoonmaak vragen.

In dezelfde lijn: cliënten met zware allergie of COPD, die weigeren de woning te saneren, maar wel extra ondersteuning vragen.

7.Overige kenmerken van de woning: omvang, bewerkelijkheid, inrichting

Op basis van het normenkader is het mogelijk om 15 minuten extra ondersteuningstijd toe te kennen op basis van ‘overige kenmerken’.

Wat zijn deze overige kenmerken?

  • 1.

    Pas dit alleen toe in heel duidelijke gevallen.

  • 2.

    Omvang van het huis: alleen in uitzonderlijke situaties neem je een kwartier extra op vanwege een heel groot huis. Dit aspect wordt namelijk mede gedekt door de mogelijkheid van toekennen van extra ondersteuningstijd voor ‘extra kamers wel of niet in gebruik als slaapkamer’.

  • 3.

    Bewerkelijkheid: idem. Alleen in uitzonderlijke situaties hiervoor extra ondersteuningstijd opnemen.

  • 4.

    Inrichting: idem. Eerste verantwoordelijkheid ligt bij de cliënt om niet meer inzet nodig te maken dan redelijkerwijs nodig is. In uitzonderlijke situaties kun je het meenemen.

  • 5.

    Voor deze drie items apart dan wel gezamenlijk ken je in principe 1 x 15 minuten extra toe.

8.Strijken en boodschappen (meestal voorliggend op te lossen)

De afgelopen jaren zijn er diverse ontwikkelingen geweest rondom strijken en boodschappen. Deze hebben invloed op het indiceren van hulp bij het huishouden:

  • 1.

    Strijken wordt over het algemeen niet meer geïndiceerd, hier zijn in de vorm van strijkvrije kleding voorliggende oplossingen voor beschikbaar.

  • 2.

    Boodschappen halen wordt in het algemeen niet meer geïndiceerd. Hier zijn veelal boodschappenservices voor beschikbaar als voorliggende oplossing.

9.Regie en organisatie; Advies-instructie-voorlichting

Het kan zijn dat een cliënt niet meer zelf (volledig) de regie kan voeren over het huishouden. Als het zo is dat een hulp daardoor aantoonbaar extra werkzaamheden moet doen of bijvoorbeeld door het gedrag van de cliënt extra tijd nodig heeft, dan kun je hiervoor 30 minuten per week structureel extra indiceren. Van hulpen mag worden verwacht dat deze zelfstandig hun werkzaamheden kunnen plannen. Het gegeven dat een cliënt de hulp niet kan instrueren, betekent dus niet automatisch inzet van extra ondersteuningstijd. Er moet wel sprake zijn van extra werk.

Advies-instructie-voorlichting heeft betrekking op het, op tijdelijke basis, aanleren van praktisch vaardigheden in het huishouden aan een cliënt. Bijvoorbeeld als een partner net is weggevallen en een cliënt zelf wil kunnen bijdragen aan het huishouden, het schoonmaken, het leren koken van enkele basis-maaltijden, et cetera. Soms is het dan praktisch hiervoor aan de dan in het algemeen al langere tijd vertrouwde huis- houdelijke hulp voor een aantal weken extra tijd toe te kennen. Dit is dus altijd tijdelijk en is te onderscheiden van de inzet van Wmo-begeleiding.

10.Algemeen (activiteiten en -onderzoektijden)

Het normenkader is gebaseerd op uitgebreid onderzoek, waarin we ook gemiddelde tijden in kaart hebben gebracht van de verschillende activiteiten.

In het algemeen is het advies: indiceer niet gedetailleerd in minuten op activiteitniveau. Deze zijn in het Normenkader ook niet opgenomen.

Uiteraard staan deze wel in de onderliggende onderzoeksrapporten, zoals dat van Utrecht. Waarom dan niet per activiteit een tijd indiceren?

Hiervoor zijn twee redenen.

  • 1.

    Ten eerste: de tijden per activiteit in deze onderzoekrapporten zijn gemiddelde onderzoektijden over een grote situaties waarin tijd is gemeten. Dit zijn zeker géén instructietijden op activiteitenniveau. Door de verschillende activiteiten en tijden bij elkaar op te tellen, hebben we een totaaltijd verkregen. Deze totaaltijd is toereikend om het resultaat te schoon en leefbaar huis te behalen in veel verschillende situaties. Maar de uitvoeringstijd per activiteit varieert altijd per individuele situatie. En dat is prima, dat is de praktijk, maar de totaaltijd als geheel is uiteindelijk toereikend.

  • 2.

    Ten tweede: er is ook sprake van tijd die nodig is om schoonmaak- spullen te pakken en op te ruimen, even met de klant af te stemmen, etc., dat is allemaal opgenomen in de ‘indirecte tijd’. Zou je alleen tijden per activiteit indiceren, dan mis je dus een deel van de tijd.

Een optie is om te werken met een totaaltijd in uren per jaar: dan kun je meer flexibiliteit bieden aan aanbieder en cliënt om bijvoorbeeld in de zomer wat te minderen en een grote schoonmaak in het voorjaar in te bouwen of mee te bewegen met een variabele gezondheidstoestand van de cliënt. Dit is een nu (nog) niet algemeen gebruikelijke keuze.

Het kan wel handig zijn voor consulenten als zij een lijst met activiteiten en frequenties met de cliënt kunnen bespreken, zoals deze in de bijlagen van het Normenkader staan. Zodat er aan verwachtingenmanagement kan worden gedaan, omdat de cliënt een beeld krijgt van welke activiteiten nodig zijn voor het resultaat ‘schoon en leefbaar huis’ en welke frequentie gemiddeld genomen verwacht mag worden.

Puur om een idee te hebben van de orde van grootte, kunnen de consulenten de onderzoektijden uit het rapport van Utrecht een keer bekijken. We raden niet aan dit op cliëntniveau te doen, laat staan dit samen met de cliënt te doen.

11.Afronding van de indicatie (op 5 minuten of per kwartier)

Bij het indiceren komen consulenten soms op een ‘bijzonder’ aantal minuten. Hoe ronden we dan af?

Afronding van de indicatie kan het beste per 5 minuten of per kwartier. Het is verstandig hierover met de aanbieders te overleggen. We horen frequent dat wordt gekozen voor afronding per 5 minuten, op kwartierniveau afronden is zeker ook een optie.

Spreek goed af hoe je de afronding met elkaar wilt doen. Indiceer niet op de minuut nauwkeurig, zoals ‘2 uur en 23 minuten’. Het normenkader is niet bedoeld om met zo’n precisie te kunnen indiceren en dit veroorzaakt verwarring bij cliënten.

12.Herindicaties

Gemeenten die het normenkader gaan gebruiken, maken verschillende keuzen ten aanzien van het herindiceren van cliënten.

  • 1.

    Veel gemeenten kiezen bij invoeren van het normenkader voor geleidelijk herindiceren, bij afloop van indicaties. Er zijn ook gemeenten die kiezen voor volledige herindicatie of gedeeltelijke herindicatie van met name de (heel) hoge indicaties. Herindicaties vergen optimale zorgvuldigheid, zeker als lopende indicaties vanwege nieuw beleid worden herzien.

  • 2.

    Wanneer wordt overgegaan op het Normenkader Huishoudelijke Ondersteuning 2019 en zeker ook wanneer een herindicatietraject wordt opgestart, is het noodzakelijk vroegtijdig en uitgebreid met de gecontracteerde aanbieders van HO de ontwikkelingen te bespreken.

  • 3.

    Bij een herindicatie constateert de cliënt vaak dat diens situatie de afgelopen jaren achteruit is gegaan, maar dat de indicatie nu plots omlaag gaat. Dit roept dan vragen op bij de cliënt.

  • Mogelijke reactie 1: ‘het klopt dat uw situatie achteruit is gegaan, dat begrijpen wij. Maar uw woning raakt daardoor niet meer vervuild dan voorheen. Daarom is geen extra inzet van HO nodig.’ (als dit het geval is uiteraard. En als er geen gevolgen zijn vanwege vermindering van eigen kracht).

  • Mogelijke reactie 2: ‘de gemeente hanteert nieuw beleid, met een actueel en algemeen geaccepteerd normenkader voor het indiceren van HO. Met dit normenkader indiceren wij ‘zinnig en zuinig’, in overeenstemming met hedendaagse normen en opvattingen over het huishouden en wat we als schoon en leefbaar aanmerken. We begrijpen dat het verlagen van uw indicatie vervelend is. Wij houden contact met u en met uw aanbieder om in de gaten te houden of het met deze nieuwe indicatie lukt om uw woning schoon en leefbaar te houden.’

  • Dit alles laat onverlet: als de situatie van de cliënt het noodzakelijk maakt juist meer te indiceren, dan moet dat uiteraard ook gebeuren.

  • 4.

    Ook mogelijk en soms noodzakelijk: bij herindicaties van grote indicaties vooraf met de aanbieder (en de huishoudelijke hulp) afstemmen over wat nu echt nodig is bij deze cliënten. En wat de hulp dan nu allemaal doet in de 5-6-7 uur die zij heeft. En of dat allemaal wel de bedoeling is vanuit de Wmo en of dit in lijn is met het beleid en de inzichten bij de gemeente en de aanbieder. Een indicatie met veel uren is in voorkomende gevallen ook gewoon heel hard nodig, dus zorgvuldigheid is vereist.

  • 5.

    Cliënten kunnen verbonden zijn met hun huishoudelijke hulp. Voor de hulp kan het lastig zijn om uren kwijt te raken. De cliënt kan het vervelend vinden als een verandering van indicatie gevolgen heeft voor de hulp. Ook dit pleit voor zorgvuldige communicatie met aanbieders en cliënten.

Bijlage 2.Normenkader in uren per jaar

afbeelding binnen de regeling

Bijlage 3.Normenkader: activiteiten en frequenties

 

Woonruimten

Schoon en leefbaar huis

afbeelding binnen de regeling

Woonkamer

afbeelding binnen de regeling

Slaapkamer(s)

afbeelding binnen de regeling

Keuken

afbeelding binnen de regeling

Badkamer en toilet

afbeelding binnen de regeling

Hal

Categorie

schoonmaakactiviteiten

afbeelding binnen de regeling

Afnemen nat en droog

  • Stof afnemen laag/midden/hoog incl. tastvlakken en luchtfilter

  • Deuren/deurposten nat afdoen incl. deurlichten

  • Zitmeubels afnemen (droog/nat)

  • Radiatoren reinigen

  • Stof afnemen laag/midden/hoog incl. tastvlakken en luchtfilter

  • Deuren/deurposten nat afdoen incl. deurlichten

  • Radiatoren reinigen

  • Deuren/deurposten nat afdoen incl. deurlichten

  • Radiatoren reinigen

  • Deuren/deurposten nat afdoen incl. deurlichten

  • Radiatoren reinigen

  • Stof afnemen laag/midden/hoog incl. tastvlakken en luchtfilter

  • Deuren/deurposten nat afdoen incl. deurlichten

  • Radiatoren reinigen

afbeelding binnen de regeling

Stofzuigen en dweilen

  • Stofzuigen

  • Dweilen

  • Stofzuigen

  • Dweilen

  • Stofzuigen

  • Dweilen

 
  • Stofzuigen

  • Dweilen

  • Trap stofzuigen (binnenshuis)

afbeelding binnen de regeling

Ramen en gordijnen

  • Gordijnen wassen

  • Lamellen/jaloezieën reiniging

  • Ramen binnenzijde wassen

  • Gordijnen wassen

  • Lamellen.luxaflex reiniging

  • Ramen binnenzijde wassen

  • Gordijnen wassen

  • Lamellen.luxaflex reiniging

  • Ramen binnenzijde wassen

  • Gordijnen wassen

  • Lamellen/jaloezieën reiniging

  • Ramen binnenzijde wassen

 

afbeelding binnen de regeling

Bed verschonen

 
  • Bed verschonen

  • Matras draaien

 
 
 

afbeelding binnen de regeling

Keuken schoonmaken

 
 
  • Keukenblok en –apparatuur (buitenzijde)

  • Afval opruimen

  • Keukenkastjes (binnenzijde)

  • Koelkast (binnenzijde)

  • Oven/magnetron

  • Vriezer los reinigen binnenzijde (ontdooid)

  • Afzuigkap reinigen (binnenzijde)

  • Bovenkant keukenkastjes

  • Tegelwand (los van keukenblok)

 
 

afbeelding binnen de regeling

Sanitair schoonmaken

 
 
 
  • Badkamer schoonmaken (incl. stofzuigen en dweilen)

  • Toilet schoonmaken

  • Tegelwand badkamer afnemen

 

afbeelding binnen de regeling

Opruimen

  • Opruimen

  • Opruimen

 
 
 

Tabel 1. Activiteiten benodigd voor een schoon en leefbaar huis.

Ruimte

Basisactiviteit

Frequenties

Woonkamer (en andere kamers)

afbeelding binnen de regeling

Stof afnemen hoogincl. luchtfilters

1 x per 2 weken

Stof afnemen midden

1 x per week

Stof afnemen laag

1 x per week

Opruimen

1 x per week

Stofzuigen

1 x per week

Dweilen

1 x per week

Slaapkamer(s)

afbeelding binnen de regeling

Stof afnemen hoogincl. tastvlakken en luchtfilters

1 x per 6 weken

Stof afnemen midden

1 x per week

Stof afnemen laag

1 x per week

Opruimen

1 x per week

Stofzuigen

1 x per week

Dweilen

1 x per 2 weken

Bed verschonen of opmaken

1 x per 2 weken

Keuken

afbeelding binnen de regeling

Stofzuigen

1 x per week

Dweilen

1 x per week

Keukenblok(buitenzijde) inclusief tegelwand, kookplaat, spoelbak, koelkast, eventuele tafel

1 x per week

Keukenapparatuur (buitenzijde)

1 x per week

Afval opruimen

1 x per week

Afwassen (* onderdeel van ‘maaltijden’)

 

Sanitair

afbeelding binnen de regeling

Badkamer schoonmaken (inclusief stofzuigen en dweilen)

1 x per week

Toilet schoonmaken

1 x per week

Hal

afbeelding binnen de regeling

Stof afnemen hoogincl. tastvlakken en luchtfilters

1 x per week

Stof afnemen midden

1 x per week

Stof afnemen laag

1 x per week

Stofzuigen

1 x per week

Trap stofzuigen (binnenshuis)

1 x per week

Dweilen

1 x per week

Tabel 2. Frequenties benodigd voor een schoon en leefbaar huis (basisactiviteiten).

Ruimte

Incidentele activiteit

Frequenties

Woonkamer (en andere kamers)

afbeelding binnen de regeling

Gordijnen wassen

1 x per jaar

Reinigen lamellen/luxaflex

2 x per jaar

Ramen binnenzijde wassen

4 x per jaar

Deuren/deurposten nat afdoen incl. deurlichten

2 x per jaar

Zitmeubelsafnemen (droog/nat)

1 x per 8 weken

Radiatorenreinigen

2 x per jaar

Slaapkamer(s)

afbeelding binnen de regeling

Gordijnenwassen

1 x per jaar

Reinigen lamellen/luxaflex

2 x per jaar

Ramen binnenzijde wassen

4 x per jaar

Deuren/deurposten nat afdoen incl. deurlichten

2 x per jaar

Radiatoren reinigen

2 x per jaar

Matras draaien

2 x per jaar

Keuken

afbeelding binnen de regeling

Gordijnen wassen

2 x per jaar

Reinigen lamellen/luxaflex

3 x per jaar

Ramen binnenzijde wassen

4 x per jaar

Deuren/deurposten nat afdoen incl. deurlichten

2 x per jaar

Radiatorenreinigen

3 x per jaar

Keukenkastjes (binnenzijde)

2 x per jaar

Koelkast (binnenzijde)

3 x per jaar

Oven/magnetron (grondig schoonmaken)

4 x per jaar

Vriezer los reinigen binnenzijde (ontdooid)

1 x per jaar

Afzuigkap reinigen (binnenzijde) – vaatwasserbestendig

2 x per jaar

Afzuigkapreinigen (binnenzijde) - niet vaatwasserbestendig

2 x per jaar

Bovenkant keukenkastjes

1 x per 6 weken

Tegelwand (los van keukenblok)

2 x per jaar

Sanitair

afbeelding binnen de regeling

Deuren/deurpostennat afdoen incl. deurlichten

2 x per jaar

Radiatorenreinigen

2 x per jaar

  

Ruimte

Incidentele activiteit

Frequenties

 

Tegelwand badkamer afnemen

4 x per jaar

Gordijnen wassen

1 x per jaar

Ramen binnenzijde wassen

4 x per jaar

Reinigen lamellen/luxaflex

3 x per jaar

Hal

afbeelding binnen de regeling

Deuren/deurposten nat afdoen incl. deurlichten

2 x per jaar

Radiatorenreinigen

2 x per jaar

Tabel 3. Frequentie benodigd voor een schoon en leefbaar huis (incidentele activiteiten).

Activiteit

 

Frequenties*

afbeelding binnen de regeling

Wasgoed sorteren

1x per week

Behandelen van vlekken

5x per 2 weken (indien nodig)

Was in de wasmachine stoppen(incl. wasmachine aanzetten)

5x per 2 weken

Wasmachine leeghalen

5x per 2 weken

Sorteren naar drogerof waslijn

5x per 2 weken

Was in de droger stoppen

5x per 2 weken

Droger leeghalen

5x per 2 weken

Was ophangen

5x per 2 weken

Was afhalen

5x per 2 weken

Was opvouwen

5x per 2 weken

Was strijken

1x per week

Was opbergen/opruimen

5x per 2 weken

Tabel 4. Activiteiten en frequenties benodigd voor de wasverzorging

* In een tweepersoonshuishouden wordt uitgegaan van een frequentie van 5x per 2 weken voor de was, in een eenpersoonshuishouden is dat 2x per week.

Onderdeel

Activiteit

Frequentie

Boodschappen

afbeelding binnen de regeling

Het opstellen van boodschappenlijst

1x perweek

Het doen van de boodschappen

1x perweek

Het opruimen van de boodschappen

1x perweek

Tabel 5. Activiteiten en frequenties benodigd voor de boodschappen

Onderdeel

Activiteit

Frequentie

Maaltijden

afbeelding binnen de regeling

Broodmaaltijden: tafeldekken, eten en drinken klaarzetten (1 maaltijd op tafel, 1 maaltijd in de koelkast), afruimen, afwassen of vaatwasser inruimen/uitruimen

1x per dag*

Opwarmen maaltijd: maaltijd opwarmen, tafeldekken, eten en drinken klaarzetten, afruimen, afwassen of vaatwasser in/uitruimen

1x per dag*

Tabel 6. Activiteiten en frequenties benodigd voor de maaltijden

* Of minder als de cliënt hierin een deel van de week zelf of met behulp van het netwerk kan voorzien.

Onderdeel

Activiteit

Verzorgen van minderjarige kinderen

afbeelding binnen de regeling

Was verzorgen

Kamers opruimen

Eten maken

Tasjes school

Aankleden

Wassen

Eten geven

Structuur bieden

Meer tijd huishoudelijke taken

Brengen naar school/crèche

Naar bed brengen

Afstemming met anderehulp/informele zorg

Afstemming/sociaal contact (aankomst, vertrek, administratie, contact met cliënt)

Tabel 7. Activiteiten voor verzorgen van minderjarige kinderen

Onderdeel

Activiteit

Advies, instructie en voorlichting

afbeelding binnen de regeling

Aanleren van activiteiten en samen uitvoeren van de activiteiten gericht op een schoon en leefbaar huis en de was-verzorging

Aanleren van activiteiten en samen uitvoeren van activiteiten gericht op boodschappen en maaltijden

Tabel 8. Activiteiten voor advies, instructie en voorlichting

Bijlage 11. Afwegingskaders met terugwerkende kracht

afbeelding binnen de regeling

Afwegingskader Met Terugwerkende Kracht

Toelichting

  • 1.

    Onder een nieuwe aanvraag wordt verstaan een aanvraag voor een ander soort jeugdhulp/Wmo dan wat de inwoner al toegekend heeft gekregen.

  • 2.

    Alleen voor Jeugd van toepassing. De medische verwijzer kan ook een medisch specialist zijn van een zorgaanbieder. De aanvraag wordt toegekend, ook met terugwerkende kracht als er sprake is van een verwijzing van de medische verwijzer of GI. De jeugdige en/of ouders hebben zich dan immers wel tijdig gemeld bij een bevoegde verwijzer.

  • 3.

    In beginsel wordt een aanvraag afgewezen als iemand bijvoorbeeld een hulpmiddel of zorg al heeft aangeschaft, voordat hij zich meldt bij de gemeente. De inwoner heeft immers aangetoond dat hij op eigen kracht in staat is een oplossing te bedenken en uit te voeren.

  • Als de geleverde zorg al is afgerond, is het voor de gemeente niet meer mogelijk om te onderzoeken of de zorg nodig en passend was. Hierdoor kan de gemeente haar taak niet goed uitvoeren, en wordt de aanvraag afgewezen.

  • Loopt de jeugdhulp nog door, dan kan de jeugdhulp vanaf datum aanvraag worden vergoed.

  • 4.

    Als ouder en/of zorgaanbieder schriftelijk bewijs kan leveren dat ze de zorg alvast mochten starten van het CMD (en dus niet van het PlusTeam of andere (zorg)organisatie), dan wordt de aanvraag volgens de reguliere wijze in behandeling genomen (en eventuele ingezette zorg voor datum aanvraag alsnog vergoed kan worden).

  • 5.

    Er is sprake van een acute noodsituatie als het uitblijven van hulp binnen 24 tot 48 uur zal leiden tot onaanvaardbare gezondheids- of veiligheidsrisico’s.

  • 6.

    Het is de verantwoordelijkheid van de inwoner om zich tijdig te melden bij de gemeente. Het moment van de aanvraag/melding is bepalend. Een inwoner kan melding doen via de website, schriftelijk, telefonisch, e-mail of mondeling tijdens een afspraak (zie verordening Jeugd/Wmo).

  • 7.

    - Voorbeelden van binnen de invloedssfeer voor de inwoners: Kleine zorgvragen die tussendoor komen, vakanties, technische moeilijkheden om de website van de gemeente te bereiken.

    • -

      Voorbeelden van buiten de invloedssfeer voor de inwoners: Acute zorgvragen die tussendoor komen, overlijden van een gezinslid,

    • -

      Voorbeelden van binnen de invloedssfeer voor de zorgaanbieder: Wachtlijsten, wisseling van personeel, technische problemen in het systeem.

    • -

      Voorbeelden van buiten de invloedssfeer voor de zorgaanbieder: Faillissement, overname, grote maatschappelijke disrupties zoals corona-epidemie.

  • 8.

    Met aannemelijk maken wordt bedoeld of de inwoner of zorgaanbieder (schriftelijk) bewijs kan leveren dat de opgegeven argumenten daadwerkelijk van toepassing zijn in waarom de aanvraag te laat is ingediend bij de gemeente.

  • 9.

    Als we te laat zijn met het beoordelen van de aanvraag, ongeacht welke afdeling van het CMD te laat besluit, wordt de reeds afgegeven zorg onder dezelfde condities vergoed tot datum van besluit.


Noot
1

Overgenomen uit NJI ‘Allemaal Opvoeders’

Noot
2

Hoewel de wet zelf daar niet heel expliciet over is, kan uit de wetsgeschiedenis worden afgeleid dat gemeenten ook voor wat betreft het proces van zorginzet na medische verwijzing, voorwaarden kunnen stellen aan jeugdhulpaanbieders.

Noot
3

Het stappenplan is niet alleen een uitwerking van de contractuele definitie van het begrip intake maar betreft ook een uitwerking van verplichtingen zoals de wetgever die reeds heeft bepaald als het gaat om het doen van een zorgvuldig onderzoek. Denk bijvoorbeeld aan artikel 4.1.1 lid 1 (afstemmen van hulp op reële behoefte van de jeugdige of ouder) en artikel 4.1.2 (opmaak familiegroepsplan).

Noot
4

Ten tijde van opmaak protocol is de definitie vastgelegd in de derde nota van inlichtingen en dient tekstuele inbedding in contract nog plaats te vinden. Bij specialistische GGZ wordt de intake mogelijk pre-intake of screening genoemd. SGGZ-aanbieders mogen waar wordt gesproken over intake dit lezen als pre-intake of screening mits de inhoud van de screening voldoet aan de definitiebeschrijving.

Noot
5

Het stappenplan is gebaseerd op de uitspraak van de CRvB 01-05-2017, ECLI:NL:CRvB: 2017:1477.

Noot
6

Zie ook artikel 4.1.2 Jeugdwet. De wetgever heeft bepaald dat de jeugdhulpaanbieder een familiegroepsplan maakt. De letterlijke opmaak van een afzonderlijk familiegroepsplan achten de gemeenten niet nodig. De gemeente acht het wel van belang dat jeugdhulpaanbieders bij de beoordeling van de inzet van jeugdhulp de essentie van artikel 4.1.2 Jeugdwet bezien. Dit komt tot uitdrukking in d. onder 1 en 2.

Noot
7

Gemeenten: Asten, Bergeijk, Best, Bladel, Cranendonck, Deurne, Eersel, Eindhoven, Geldrop-Mierlo, Gemert-Bakel, Heeze- Leende, Helmond, Laarbeek, Nuenen, Gerwen en Nederwetten, Oirschot, Reusel-De Mierden, Someren, Son en Breugel, Valkenswaard, Veldhoven en Waalre.

Noot
8

Jeugdbescherming Brabant (JBB), William Schrikker Stichting Jeugdbescherming & Jeugdreclassering (WSS), Stichting Leger des Heils Jeugdbescherming & Reclassering (LJ&R) en Nidos.

Noot
8

Gebaseerd op: ‘Beleidsregels Maatschappelijke Ondersteuning en Jeugd gemeente Apeldoorn 2018’, https://lokaleregelgeving.overheid.nl/CVDR478161

Noot
9

Geïnspireerd op de handleiding van regio Midden Holland, bestaande uit de gemeenten Bodegraven-Reeuwijk, Gouda, Krimpenerwaard, Waddinxveen en Zuidplas, m.b.t. begeleiding, dagbesteding en kortdurend verblijf. Zie https://www.nsdmh.nl/

Noot
10

De terminologie varieert in het land. Veelgebruikte termen zijn Huishoudelijke Ondersteuning, Hulp bij het Huishouden, Huishoudelijke Hulp en Huishoudelijke Verzorging. Wij gebruiken het begrip Huishoudelijke Ondersteuning.

Noot
11

Het empirisch onderzoek is uitgevoerd in Utrecht, Amsterdam, Haarlem, Hoorn, Emmen en nog een grote gemeente (naam wordt niet genoemd omdat deze gemeente niet formeel heeft gepubliceerd, de inhoud van het onderzoek mogen we wel gebruiken t.b.v. dit normenkader). Het rapport dat we voor Utrecht hebben opgesteld, is door de CRvB als ‘deugdelijk’ bestempeld. De onderzoeken in andere gemeenten zijn op overeenkomstige wijze uitgevoerd.

Noot
12

Een uitgebreide beschrijving en toelichting op de uitgevoerde onderzoeken is desgewenst beschikbaar.

Noot
11

Gebruikelijke hulp is de normale, dagelijkse hulp die partners, ouders, inwonende kinderen en/of andere huisgenoten elkaar geven.