Uitvoeringsnota-VTH 2023-2026

Geldend van 15-01-2026 t/m heden

Intitulé

Uitvoeringsnota-VTH 2023-2026

Gelet op het besluit van het college van burgemeester en wethouders van de gemeente Alkmaar van 1 augustus 2023 en de gemandateerde vaststelling door de gemeentesecretaris;

gelet op het bepaalde in de Omgevingswet.

Overwegende dat:

De gemeente is wettelijk verplicht uitvoerings- en handhavingsbeleid vast te stellen voor de VTH-taken

Op grond van zowel de huidige wetgeving (art. 7.2 Besluit omgevingsrecht) als op grond van de Omgevingswet (art. 13.5 Omgevingsbesluit) die vooralsnog op 1 januari 2024 in werking treedt stelt het college uitvoerings- en handhavingsbeleid vast voor haar taken op het gebied van vergunningverlening, toezicht en handhaving van het omgevingsrecht. Met het vaststellen van de uitvoeringsnota wordt hieraan voldaan.

Besluit:

In te stemmen met de Uitvoeringsnota-VTH 2023-2026;

de gemeentesecretaris te mandateren de Uitvoeringsnota-VTH 2023-2026 vast te stellen.

1. Inleiding

1.1 Waarom een VTH uitvoeringsnota?

Voor u ligt de VTH uitvoeringsnota 2023-2026. Deze nota is opgesteld als uitwerking in bedrijfsvoering van de beleidsmatige keuzes die gemaakt zijn in de VTH Beleidsnota. Daarnaast geeft deze nota het kader voor de uitvoering van de gemeentelijke taken op grond van de Wet algemene bepalingen omgevingsrecht (Wabo).

De VTH beleids- en uitvoeringsnota is voor het gemeentebestuur in het kader van de planning -en controlcyclus, het instrument om de doelstellingen voor de komende periode vast te stellen en de personele inzet te bepalen.

Deze beleids- en uitvoeringsnota en het daaruit voortvloeiende uitvoeringsprogramma VTH 2023 vormen de rode draad bij de uitvoering van de activiteiten.

Met de beleidsnota VTH en de uitvoeringsnota VTH wordt voldaan aan de bepalingen van het Besluit omgevingsrecht (Bor) en de kwaliteitscriteria 2.2 volgens de Wet VTH en de door de gemeenteraad vastgestelde Verordening kwaliteit vergunningverlening, toezicht en handhaving omgevingsrecht gemeente Alkmaar.

1.2 Leeswijzer

In hoofdstuk 2 wordt ingegaan op de werkwijzen, technieken en instrumenten. Vervolgens wordt in hoofdstuk 3 de strategie voor vergunningen, toezicht en handhaving toegelicht. In hoofdstuk 4 wordt de borging van de uitvoering aangegeven.

2. Werkwijzen, technieken en instrumenten

2.1 Inleiding

Om goed invulling te geven aan de uitvoering van de gemeentelijke VTH-taken hanteren we onderstaande werkwijzen, technieken en instrumenten.

2.2 Werkwijzen en toetsingsprotocollen

De werkprocessen van vergunningverlening, toezicht en handhaving (bijlage 1) vormen de vaste werkwijze waardoor alle medewerkers dezelfde werkwijze en criteria hanteren bij de uitvoering van hun taken. De werkprocessen zijn integraal opgenomen binnen het proces van vergunningverlening, toezicht en handhaving.

De unit Leefgebied is voor de uitvoering van de Wabo-taken onderverdeeld in drie teams, te weten het team Vergunningen, het team Juridisch en het team Toezicht en Handhaving (T&H). Voor het team T&H geldt daarbij dat er periodiek een nieuwe wijkindeling wordt opgesteld zodat de toezichthouders en handhavers iedere drie jaar hun toezicht- en handhavingstaken in een ander deel van Alkmaar moeten uitvoeren. De drie uitvoerende teams worden administratief ondersteund door het team Procesondersteuning.

Daarnaast investeren we in deze beleidsperiode in betere en vroegtijdige samenwerking met initiatiefnemers. In de beginfase geven we de kaders en mogelijkheden aan, zodat initiatiefnemers daar zo goed mogelijk op in kunnen spelen.

2.2.1 Ruimtelijke ordening

We toetsen Iedere omgevingsvergunningaanvraag aan het vigerende bestemmingsplan en het geldende planologisch regime. Voor zover een initiatief of aanvraag niet past binnen de hierin gestelde regels, zijn vergunningverleners bevoegd om zelf de betrokken belangen af te wegen en is de unitmanager gemandateerd voor de besluitvorming voor zover het gaat om:

  • tijdelijke afwijkingen

  • binnenplanse afwijkingen;

  • buitenplanse afwijkingen die voorkomen op de kruimellijst;

De zware buitenplanse afwijkingen worden per geval gemandateerd aan de unitmanager Leefgebied.

In alle andere gevallen maken de behandelaren van vergunningaanvragen in overleg met de collega’s van ruimtelijk beleid een afweging en waar nodig leggen zij dit voor aan de betreffende portefeuillehouder(s).

2.2.2 Welstand

Ten aanzien van Welstand is een uitgebreide Welstandsnota opgesteld in 2016. Bij elk bouwplan toetsen we conform deze welstandsnota, uiteraard met uitzondering van gebieden die welstandsvrij zijn. De plantoetsers toetsen aanvragen ook ambtelijk, conform de werkwijze die is vastgelegd in de welstandsnota. De plannen die niet ambtelijk getoetst kunnen worden, worden door een onafhankelijk ingestelde welstandscommissie beoordeeld.

2.2.3 Bouwbesluit 2012

Het Bouwbesluit 2012 geeft landelijk geldende regels voor de technische eisen waaraan bouwwerken dienen te voldoen. De gemeente hanteert voor het toetsen van vergunningaanvragen aan het Bouwbesluit 2012 de methodiek van het landelijk toetsprotocol (LTP) zoals die in 2002 werd ontwikkeld (en structureel geactualiseerd) onder de verantwoordelijkheid van de Vereniging BWT Nederland.

Dit protocol is speciaal ontwikkeld om te kunnen differentiëren in toets-intensiteit per onderdeel van het bouwbesluit al naar gelang het bouwwerktype en de risico’s die men voorziet. In 2022 wordt, mede in het kader van optimalisering van de digitalisering een aangepast protocol geïntegreerd, in ons werkproces. Dit is reeds ingesteld voor de toetsing van een aanvraag (zogeheten BRIS-toets). Dit jaar wordt een dergelijk toezicht protocol digitaal (via een app) gekoppeld aan het nieuwe registratiesysteem (Centric Leefomgeving).

De verschillende activiteiten in het kader van de Wabo zijn door middel van een risicoanalyse gescoord. Door middel van het scoren op verschillende onderdelen, zoals beschreven staat in de VTH beleidsnota, is er een prioritering vastgesteld.

2.2.4 Meldingen

Indien een melding brandveilig gebruik ingediend wordt aan de hand van een vaste protocollen en sjablonen getoetst of de melding voldoet. Indien de melding als ontvankelijk wordt beoordeeld, ontvangt de melder de acceptatie van de gebruiksmelding.

Indien een sloopmelding wordt gedaan waarbij geen sprake is van asbestverwijdering maar wel 30m3 sloopafval vrijkomt, wordt er gecontroleerd of de melding voldoet aan de indieningsvereisten. Als blijkt dat dit niet het geval is, wordt aan de melder een brief toegezonden dat de melding niet is geaccepteerd en niet tot sloop mag worden overgegaan. Indien de melding voldoet aan de wettelijk gestelde eisen, ontvangt de melder een acceptatie waarin wordt verwezen naar de algemene voorwaarden uit het Bouwbesluit 2012.

2.2.5 Principeverzoek bouwplannen

De gemeente ontvangt jaarlijks veel aanvragen omgevingsvergunning en principeverzoeken voor bouwinitiatieven. De prioriteit gaat in eerste instantie uit naar de aanvragen omgevingsvergunning vanwege de wettelijke termijnen die voor de afhandeling hiervan gelden.

Om een positieve bijdrage te kunnen leveren aan de vele principeverzoeken voor bouwinitiatieven wordt het woningbouwloket ingezet om plannen voor woningbouw met meer dan 12 woningen binnen een termijn van 12 weken af te handelen. Voor de afhandeling van principeverzoeken is de volgende werkwijze afgesproken:

  • a.

    voor kansrijke en concrete bouwplannen (bijv. kleinere plannen zoals dakkapel) wordt geadviseerd om direct een aanvraag omgevingsvergunning in te dienen. Geen verdere behandeling in vooroverleg nodig en leges voor principeverzoek worden dan kwijtgescholden (https://zoek.officielebekendmakingen.nl/gmb-2021-476718.html);

  • b.

    kansarme principeverzoeken die relatief veel capaciteit vragen ontvangen een brief dat het verzoek niet (snel) wordt behandeld wegens het toekennen van prioriteit aan kansrijke verzoeken en aanvragen met fatale termijn. Wie toch een antwoord wil krijgt het advies een aanvraag in te dienen en is dan leges verschuldigd voor zowel het principeverzoek als voor de aanvraag omgevingsvergunning);

  • c.

    complexe principeverzoeken van grotere projecten (met meerwaarde voor bijv. woningnood) worden in behandeling genomen als principeverzoek via bv vooroverleg en met inzet van het Woningbouwloket.

3. Toezicht en handhaving strategie

3.1 Naleef- en preventiestrategie

Belangrijk uitgangspunt voor toezicht en handhaving in Alkmaar is in de eerste plaats dat de verantwoordelijkheid voor naleving van regels in eerste instantie bij burgers en bedrijven zelf ligt. Door bewustwording bij inwoners en bedrijven te vergroten, zal er de betrokkenheid en het draagvlak voor spontane naleving van wet- en regelgeving vergroten. De gemeente kan niet overal tegelijkertijd zijn en wil dat ook niet.

In de tweede plaats beoordelen we zoveel mogelijk per geval welke acties effectief zijn om het gewenste (naleef)gedrag te bewerkstelligen. Dit kan verschillend zijn, omdat de doelgroepen, de achterliggende motieven van het gedrag, de context en de (handhaving)problemen veelal wisselen. De gemeente maakt gebruik van het gedragsanalysemodel “de Tafel van Elf” dat 11 dimensies onderscheidt die bepalend zijn voor de naleving van wet- en regelgeving. In bijlage 2 wordt de Tafel van Elf verder uitgelegd.

In de prioritering is de kans op slecht naleefgedrag meegenomen als factor. Met slecht naleefgedrag wordt bedoeld dat de burgers of bedrijven bewust of onbewust handelen in strijd met de wet- en regelgeving. Wanneer er een hoge kans op slecht naleefgedrag is, verhogen we de prioritering van de activiteit.

In de gevallen waarbij burgers en bedrijven hinder ondervinden van elkaars gedrag, zullen zij dat in eerste instantie zelf met elkaar moeten oplossen. Als zij er niet uitkomen, kunnen zij de gemeente vragen te helpen bij te dragen aan een oplossing, bijvoorbeeld door mediation en in het laatste geval handhaving. Bij overtredingen met acuut gevaar en/of onomkeerbare en/of veiligheidsgevolgen treden we direct handhavend op.

In de twee handhavingspiramides (ontleend aan Ayres & Braithwaite, 1992, 35) in figuur 1 zijn de mogelijke houdingen van burgers en bedrijven afgezet tegen mogelijk in te zetten instrumenten.

afbeelding binnen de regeling

Figuur 1: Handhavingspiramides

De houding van burgers en bedrijven is bepalend voor de in te zetten interventie instrumenten:

  • 1.

    De grote groep aan de basis van de nalevingspiramide heeft te kampen met gebrek aan kennis en informatie en wordt af en toe geconfronteerd met beperkte prikkels om van de regels af te wijken. Veel informatie en nalevingsbijstand zijn bij deze groep op zijn plaats. Uitgangspunt voor de handhaving is de nalevingsbereidheid van deze groep. Lichte vormen van inspectie en controle (“af en toe over de schouder meekijken”) moeten de overtuiging ondersteunen dat de regels over de gehele linie serieus gehandhaafd worden.

  • 2.

    Voor de groep die wel de benodigde kennis heeft (gekregen) maar daar geen acht op slaat kan met een bestuurlijke sanctie herhaling worden voorkomen of een aantasting ongedaan worden gemaakt.

  • 3.

    De groep calculerende burgers en bedrijven vraagt om scherp toezicht en sanctionering. Hierbij kan ook worden gedacht aan stimuleringsmaatregelen die de kosten en batenafweging beïnvloeden, zoals het (dreigen met) publiceren van de overtreder of juist het vergroten van de baten door keurmerken bij gewenst naleefgedrag.

  • 4.

    De criminele top van de nalevingspiramide is moeilijk tot gewenst gedrag te bewegen en moet hard aangepakt worden met inbegrip van strafvervolging. De bevoegdheid hiervoor ligt in beginsel bij de politie.

De verschillende instrumenten zijn geordend naar instrumenten gericht op informeren, stimuleren, afspreken, bemiddelen en sanctioneren. Bij het opstellen van het uitvoeringsprogramma wordt bepaald welke instrumenten worden ingezet.

Daarnaast spelen communicatie en voorlichting een belangrijke rol in de preventiestrategie. Bij vergunningverlening is de preventiestrategie gericht op het zo compleet mogelijk indienen van aanvragen en meldingen. Overtredingen dienen in een zo vroeg mogelijk stadium te worden voorkomen. Mocht deze inzet op voorlichting en communicatie als eerste mogelijkheid niet slagen, dan komen de vervolgstappen in beeld. De voorlichting begint al bij planvorming van initiatiefnemers.

Een tweede voorlichtingsmogelijkheid is preventief toezicht. Aan de hand van vergunningen die zijn verleend zal de toezichthouder (afhankelijk van de aard/risicoklasse van een activiteit) controles uitvoeren. Omdat de toezichthouder in een vroegtijdig stadium begeleidt, is het mogelijk om voor te lichten en eventueel bij te sturen. Op die wijze wordt de naleving van wet- en regelgeving bevorderd. Zichtbare handhaving draagt ook bij aan een betere naleving.

De derde mogelijkheid om burgers en bedrijven voor te lichten is aandacht aan het onderwerp te besteden via de gemeente website, de lokale krant en social media (facebook / Twitter).

3.2 Toezichtstrategie

De toezichtstrategie geeft aan welke vormen van toezicht worden onderscheiden en wat de basiswerkwijze daarbij is. Bij toezicht kan grofweg onderscheid worden gemaakt tussen actief toezicht en passief toezicht. Actief toezicht vindt planmatig plaats en komt tot uiting in routinematig toezicht en projectmatig toezicht. Passief toezicht wordt ook wel ad hoc toezicht genoemd en vindt plaats naar aanleiding van klachten, meldingen, calamiteiten en handhavingsverzoeken.

Klachten en meldingen van burgers en bedrijven worden in Alkmaar uiteraard serieus genomen. We verdelen beschikbare personele capaciteit dan ook over actief en ad hoc toezicht.

In de prioritering is bepaald dat er een toetsniveau van 100% is in het geval van een zeer hoge en hoge prioritering, van 60% bij een gemiddelde prioritering, 40% bij een lage prioritering en 10% bij een zeer lage prioritering. Dit houdt in dat bij verschillende activiteiten de frequentie van toezicht hoger of lager ligt. Dit wordt in het uitvoeringsprogramma jaarlijks vastgelegd.

Het vastleggen van de doorlopen stappen en genomen beslissingen gedurende het toezicht vindt verifieerbaar en transparant plaats volgens het geldende registratiesysteem. Met deze wijze van rapporteren wordt nagestreefd te voldoen aan: het motiveringsbeginsel, het zorgvuldigheidsbeginsel, het verbod van willekeur en het verbod van misbruik van bevoegdheid.

Er zijn verschillende vormen van toezicht te onderscheiden:

  • Regulier toezicht – Dit gaat primair over het toezicht op de verleende omgevingsvergunningen tijdens de bouw- en uitvoeringsfase. Daarnaast betreft dit een vorm van bouwtoezicht, het objectgerichte toezicht, tijdens de gebruiksfase van bedrijven, instellingen, gebouwen en evenementen.

  • Gebiedsgericht toezicht – Hieronder valt het toezicht (over meerdere jaren) op alle activiteiten binnen een vooraf gedefinieerd geografisch gebied die plaatsvinden zonder vergunning of activiteiten waarbij algemene regels worden overtreden. Denk bijvoorbeeld aan linten of bedrijventerreinen die projectmatig worden opgepakt of het verkeerd aanbieden van huisvuil, overlast van hondenpoep en hangjongeren. Bij het gebiedstoezicht wordt zo veel als mogelijk aangesloten bij op handen zijnde/ lopende actualisaties van bestemmingsplannen. De mogelijkheden worden onderzocht om hierbij samen te werken met gebiedsregisseurs.

  • In het kader van gebiedsgericht werken.

  • Reactief toezicht – Regelmatig komen klachten en meldingen binnen. Op basis van de prioritering wordt bepaald hoe het vervolg is.

  • Repressief toezicht – Hieronder valt bijvoorbeeld de her-controles die gedurende een handhavingsprocedure plaatsvinden.

3.3 Sanctiestrategie

Als vanuit het toezicht overtredingen worden geconstateerd zal hieraan vervolg moeten worden gegeven (in bijlage 3 staan de instrumenten). De wijze waarop dat gebeurt is afhankelijk van de aard van de overtreding, historie en de omstandigheden waarin de overtreding is begaan. Op basis van de analyse kan worden bepaald welke instrumenten het meeste effect hebben. In de sanctiestrategie (zie bijlage 4) is vastgelegd welke sanctie in werking treedt wanneer een overtreding is geconstateerd.

Als we besluiten om een bestuursrechtelijke herstelsanctie op te leggen, dan kiezen we tussen last onder dwangsom en last onder bestuursdwang. Bij uitzonderlijke zeer zwaarwegende omstandigheden, in wettelijk voorgeschreven situaties of in geval van vastgestelde lokale regelgeving/beleid zetten we het intrekken/schorsen van een vergunning als herstelsanctie in.

Met het inzetten van een last onder dwangsom bewegen we de overtreder ertoe zelf zijn overtreding of herhaling ervan ongedaan te (doen) maken. Daarom heeft de last onder dwangsom in beginsel de voorkeur boven de last onder bestuursdwang. De lasten en de verantwoordelijkheid leggen we direct bij de overtreder, wat past bij het principe ‘de overtreder betaalt’. Wij brengen eenmaal een bedrag in rekening brengen bij de overtreder. Dit bedrag moet in verhouding staan tot de overtreding (proportioneel).

Als sprake is van bijvoorbeeld (dreigende) onomkeerbare ernstige schade of aantasting van de openbare orde, gevaar voor de volksgezondheid, de veiligheid en/of leefomgeving, waarbij snel handelen nodig is, willen we zo snel mogelijk een einde maken aan de overtreding. Bij dit soort spoedeisende gevallen passen we vanzelfsprekend bestuursdwang toe. Hierbij maken wij de overtreding op kosten van de overtreder ongedaan.

Als we handhaven geven we vaak een begunstigingstermijn, behalve als er geen tijd nodig is om een einde te maken aan de overtreding of als handhaving erop gericht is om herhaling van de overtreding te voorkomen. We hoeven geen termijn te geven wanneer handelen met spoed nodig is. De termijn moet lang genoeg zijn om aan de overtreding een einde te kunnen maken. We houden rekening met de tijd die nodig is voor bijvoorbeeld het bestellen van onderdelen of materialen om de overtreding ongedaan te maken. Een te lange termijn of een begunstigingstermijn voor onbepaalde tijd komt neer op gedogen.

Naast herstelsancties zijn er ook bestraffende sancties. Een bestraffende sanctie heeft een speciaal preventief effect op de overtreder. Het opleggen van de bestraffende sanctie heeft als doel het bestraffen van de overtreder voor het begaan van de overtreding. De bestraffende sanctie komt sneller aan de orde als de overtreding opzettelijk is begaan, of als de overtreding niet kan worden weggenomen met een herstelsanctie (onomkeerbaar). Bestraffende sancties kunnen bestuursrechtelijke of strafrechtelijke zijn. Een veel voorkomende bestuursrechtelijke bestraffende sanctie is de bestuurlijke boete ofwel een bestuurlijke strafbeschikking.

Aangezien de gemeente een voorbeeldfunctie heeft naar haar burgers en bedrijven toe, wordt er extra kritisch naar eventuele overtredingen van de eigen organisatie gekeken. In de sanctiestrategie wordt geen onderscheid gemaakt of het nu een onderdeel van de eigen organisatie betreft of overtredingen welke door burgers en bedrijven zijn begaan.

3.4 Gedoogstrategie

De gemeente gedoogt in beginsel niet. Volgens vaste jurisprudentie zijn bestuursorganen in beginsel – behoudens bijzondere omstandigheden – verplicht om handhavend op te treden. De jurisprudentie noemt als bijzondere omstandigheden:

Bij uitzondering, bijvoorbeeld indien:

  • a.

    Handhaven zou leiden tot onbillijkheid (overmacht, overgangssituatie, zicht op legalisatie, tijdelijke overtreding, experiment, disproportionaliteit, nieuwe wet- en regelgeving).

  • b.

    Het te beschermen belang is evident beter gediend met gedogen (rekening houden met derde belang).

    • 1.

      Gedogen moet zoveel mogelijk worden beperkt in omvang en/of tijd.

    • 2.

      Er moet sprake zijn van een zorgvuldige kenbare belangenafweging.

    • 3.

      Gedogen dient aan controle te zijn onderworpen.

Voor de gemeente is handhaving de regel, gedogen de uitzondering. In navolging van het landelijk beleid heeft de term gedogen een specifieke betekenis: de gemeente neemt een gedoogbeschikking in uitzonderingsituaties. Gedogen vergt een actieve handeling, namelijk het verlenen van een gedoogbeschikking.

Prioriteitstelling in toezichtstaken op grond van de risicoanalyse valt niet onder “gedogen‟. Het is onmogelijk om alles te handhaven. Een evenwichtig handhavingsbeleid leidt dus tot inzet van de handhavingscapaciteit om die zaken te handhaven die prioriteit hebben. Als daardoor bepaalde overtredingen niet actief gehandhaafd worden, is er geen sprake van gedogen. In die gevallen blijft handhaven mogelijk, bijvoorbeeld na een klacht of indien resultaten van een steekproef aanleiding geven tot controle van de gehele branche.

3.5 Samenwerking met externe partijen

Een goede samenwerking tussen de gemeente en haar partners is van belang. De zorg voor de kwaliteit en de veiligheid van de leefomgeving verbetert als de samenwerkende partners elkaar versterken. Samenwerking levert kwalitatief betere adviezen, gebaseerd op gedeelde informatie en uitgangspunten. Een deel van de gemeentelijke VTH-taken worden uitgevoerd door Veiligheidsregio NHN en de Omgevingsdienst NHN. De gemeente blijft het bevoegd gezag voor deze taken, maar de uitvoering ervan wordt verzorgd door deze partners. De samenwerkende partners worden jaarlijks geïnformeerd over de uitvoering van de activiteiten die uit het jaarlijkse uitvoeringsprogramma voortvloeien.

De belangrijke ketenpartners zijn te vinden in navolgende tabel:

Samenwerking externe partijen

 

Doel

Hoe

Omgevingsdienst Noord-Holland Noord

De omgevingsdienst adviseert afhankelijk van het project op het gebied van milieuaspecten. Daarnaast adviseert de omgevingsdienst over ontheffingen in het kader van de Wet natuurbescherming.

Alkmaar heeft een dienstverleningsovereenkomst met de OD NHN voor het uitvoeren van milieutaken.

Deze taken worden jaarlijks in een uitvoeringsprogramma vastgelegd.

Veiligheidsregio Noord-Holland Noord

De VR adviseert op omtrent brandveiligheid bij bv instrumenten in het kader van de omgevingswet zoals Omgevingsplan en initiatieven tafel omgevingsvergunning

Alkmaar heeft afspraken met VR dat zij deze taken in 2022 uitvoeren namens haar.

Welstands- en monumentencommissie

Deze commissie is belast met het beoordelen van het project aan de redelijke eisen van Welstand.

Deze commissie wordt benoemd door de gemeenteraad. De advisering vindt plaats o.g.v. de Wabo. Tweewekelijks komt de welstandscommissie bijeen en worden de aanvragen voorgelegd.

Rijksdienst cultureel erfgoed (RCE)

Afhankelijk van de impact van initiatief adviseert RCE over het behoud van het cultureel erfgoed.

Deze adviesplicht vloeit voort uit de Wabo. Hierover zijn werkafspraken gemaakt. Betreffende aanvragen worden doorgestuurd ter advisering.

Provincie Noord-Holland

Bij ruimtelijke afwegingen die vallen onder de uitgebreide procedure dient afstemming gezocht te worden.

Hierover zijn werkafspraken gemaakt. Indien advies noodzakelijk is (o.g.v. de Provinciale Verordening), dan wordt deze rechtstreeks doorgestuurd aan de beleidsafdeling van de provincie Noord-Holland.

Hoogheemraadschap Holland Noorderkwartier

Bij ruimtelijke afwegingen die vallen onder de uitgebreide procedure en die van invloed zijn op het oppervlaktewater of de wijze hoe omgegaan wordt met de afvoer naar het oppervlaktewater dient afstemming gezocht te worden.

Met het Hoogheemraadschap zijn werkafspraken gemaakt. Eventuele adviezen worden opgevraagd in het daarvoor ingestelde watertoetsoverleg

Politie en Openbaar Ministerie

Afstemmen over strafrechtelijke handhaving

Alkmaar (burgemeester) heeft een convenant gesloten met de politie en het OM

4. Borging uitvoering

4.1 Inleiding

In dit hoofdstuk zetten we uiteen hoe we de uitvoering van de VTH-beleidsnota en VTH-uitvoeringsnota borgen.

4.2 Financiën en middelen

Om de VTH-taken uit te kunnen voeren en de beleidsdoelen te kunnen realiseren, zijn financiële en personele middelen nodig. De programmabegroting, en voor zover nodig bijgesteld in de Burap , borgt jaarlijks de financiële en personele middelen die benodigd zijn om de VTH-gerelateerde taken uit te voeren.

4.3 Uitvoeringsprogramma’s

We werken de VTH beleidsnota en VTH uitvoeringsnota jaarlijks uit in een uitvoeringsprogramma. Hierin zetten we uiteen hoe we in het betreffende jaar specifiek invulling geven aan het VTH beleid. In het uitvoeringsprogramma vertellen we welke activiteiten we uitvoeren in dat jaar.

4.4 Evaluatie uitvoeringsprogramma en monitoring beleidsdoelstellingen

We evalueren het uitvoeringsprogramma jaarlijks. Hierbij beoordelen we minimaal of:

  • voorgenomen (operationele) activiteiten uit het uitvoeringsprogramma zijn uitgevoerd;

  • de uitvoering van deze activiteiten uit het uitvoeringsprogramma hebben bijgedragen aan de voortgang van de beleidsdoelstellingen uit het VTH-beleidsplan;

  • het VTH-beleidsplan (beleidsdoelstellingen) naar aanleiding hiervan eventueel aangepast dient te worden.

4.5 Evaluatie VTH-beleidsnota en uitvoeringsnota

Gedurende de beleidsperiode evalueren we de VTH-beleidsnota en VTH-uitvoeringsnota. Deze evaluatie dient als bron bij het opstellen van een nieuwe VTH-beleidsnota en VTH-uitvoeringsnota.

Ondertekening

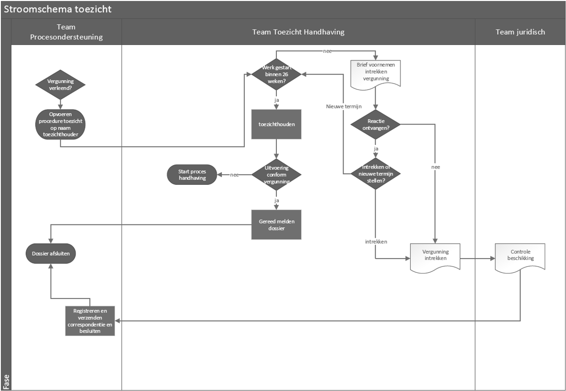
Bijlage 1: werkprocessen

afbeelding binnen de regeling

afbeelding binnen de regeling

afbeelding binnen de regeling

Bijlage 2: Tafel van Elf

De zogenoemde Tafel van Elf heeft in totaal elf mogelijke redenen van niet naleven van regels onderscheiden, te weten:

 

Reden niet naleven

Definitie

 

Spontane naleving

 

1

Gebrekkige kennis van de regels

De bekendheid met en duidelijkheid van wet- en regelgeving bij de doelgroep

2

Kosten wegen niet op tegen de baten

De (im)materiële voor- en nadelen die uit overtreden of naleven van de regel(s) volgen, uitgedrukt in tijd, geld en moeite

3

Mate van acceptatie

De mate waarin het beleid en de regelgeving acceptabel worden gevonden door de doelgroep.

4

Normgetrouwheid van de doelgroep

De mate van bereidheid van de doelgroep om zich te conformeren aan het gezag van de overheid

5

Gebrek aan informele controle/maatschappelijke controle

De door de doelgroep ingeschatte kans op positieve of negatieve sanctionering van hun gedrag door anderen dan de overheid.

 

Controle

 

6

Kans op een informele melding

De door de doelgroep ingeschatte kans dat een overtreding die is geconstateerd door anderen dan de overheid wordt gemeld aan overheidsinstanties.

7

Kans op controle

De door de doelgroep ingeschatte kans dat men door de overheid gecontroleerd wordt op het begaan van een overtreding.

8

Kans om gesnapt te worden (detectie)

De door de doelgroep ingeschatte kans op constatering van de overtreding indien door de overheid gecontroleerd wordt.

9

Selectie

De (verhoogde) gepercipieerde kans op controle en detectie in het geval van een overtreding door selectie van te controleren bedrijven, personen, handelingen of gebieden.

 

Sanctie

 

10

Kans op een sanctie

De door de doelgroep ingeschatte kans op een sanctie indien na controle een overtreding is geconstateerd.

11

Hoogte van een sanctie

De hoogte en soort van de aan de overtreding gekoppelde sanctie en bijkomende nadelen van sanctieoplegging.

Bijlage 3: in te zetten instrumenten

Op basis van analyse van de overtreding kan worden bepaald welke instrumenten het meeste effect zal hebben.

Reden niet naleven

Verbetermogelijkheid

1. Gebrekkige kennis van de regels

Gerichte voorlichting (ook in vreemde talen).

Daar waar beleidsvrijheid bestaat, het zo eenvoudig mogelijk houden van het beleid of de regelgeving. Dit kan bijdragen aan betere naleving, bijvoorbeeld door uitzonderingsmogelijkheden te beperken.

2. Kosten wegen niet op tegen de baten

Het instellen van een subsidie, extra heffingen of prijsregulering kunnen naleving bevorderen. Daarnaast kan worden gedacht aan het publiceren van ‘zwarte lijsten’ (van organisaties die zich niet aan de regels houden), certificering en verklaringen omtrent gedrag.

3. Mate van acceptatie (begrip)

In geval van nieuw beleid/regels: betrek belangengroeperingen en invloedrijke leden van de doelgroep bij het te ontwerpen beleid.

4. Normgetrouwheid van de

doelgroep

Deze dimensie is zeer moeilijk door de gemeente te beïnvloeden.

5. Gebrek aan informele controle/maatschappelijke controle

Voorlichting geven aan de omgeving van de doelgroep, zodat de omgeving overtredingen beter kan signaleren. Het stimuleren van zelfregulering, certificering en keurmerken verstrekt door de brancheorganisatie.

6. Kans op een informele melding

Het instellen van kliklijnen en het verbeteren van de algemene bereikbaarheid van de gemeente.

7. Kans op controle

Wanneer de objectieve controlekans groter is dan de subjectieve kans op controle (de doelgroep denkt dat de kans dat zij zullen worden gecontroleerd kleiner is dan de werkelijke kans op controle) is het verstandig om informatie over controlekansen in de publiciteit te brengen.

Daarnaast kan de controlekans zelf verhoogd worden door meer controles uit te voeren door meer controlecapaciteit beschikbaar te stellen. Dit zal dan ook naar de doelgroep kenbaar moeten worden gemaakt.

8. Kans om gesnapt te worden

Het toepassen van geavanceerde techniek, het vergelijken en uitwisselen van gegevensbestanden en een combinatie van opsporingsmethoden toepassen (administratief en fysiek). Ook hier geldt: verstrek informatie over de ‘hoge’ kans op ontdekking van de overtreding.

9. Selectie

Onderzoek wie van de doelgroep een verhoogd risico heeft op overtreden, zodat de controleactiviteiten zich daar op kunnen richten.

10. Kans op een sanctie

Houdt gedoogbeleid tot een minimum beperkt en houdt strak vast aan het sanctiebeleid. Verstrek informatie over de sanctie-kans.

11. Hoogte van een sanctie

Het verhogen van de sanctie. Een snelle sanctieoplegging (lik-op-stuk-beleid) heeft meer invloed dan een latere sanctieoplegging.

Bijlage 4: Sanctiestrategie

Bij het constateren van een overtreding treedt de sanctiestrategie in werking. Deze strategie is uitgewerkt voor een aantal situaties, afhankelijk van de aard van de overtreding. In uitzonderlijke gevallen kan hiervan worden afgeweken.

  • 1.

    Bij overtredingen waarbij geen sprake is van verwijtbaar handelen en/of mogelijk gevaar

    • -

      1e stap: waarschuwingsbrief/verzoek tot aanpassing

    • -

      2e stap bij continuering van de overtreding, versturen voornemen tot aanschrijving 1

    • -

      3e stap: bij continuering van de overtreding, versturen aanschrijving

    • -

      4e stap: controleren of de overtreding is beëindigd 2

  • 2.

    Indien sprake is van aantoonbaar verwijtbaar handelen en/of mogelijk gevaar

    • -

      1e stap: versturen voornemen tot aanschrijving

    • -

      2e stap: bij continuering van de overtreding, versturen aanschrijving

    • -

      3e stap: controleren of de overtreding is beëindigd

  • 3.

    Bij overtredingen met acuut gevaar en/of onomkeerbaar en/of veiligheidsgevolgen (ernstige overlastsituaties) wordt in één keer gehandeld

    • -

      1e stap: versturen beschikking (meestal last onder bestuursdwang), dit kan ook achteraf plaatsvinden bij zeer acute situaties

    • -

      2e stap: controleren of de overtreding is beëindigd danwel van gemeentewege tot handelen over gaan

Bestuurlijke en strafrechtelijke instrumenten

Voor de aanpak van overtredingen staan de volgende instrumenten ter beschikking.

  • 1.

    Instrumenten gericht op herstel van de overtreding

    • a.

      Last onder dwangsom 3

      Een situatie waarbij de overtreding geheel of gedeeltelijk moet worden opgeheven c.q. hersteld en waarbij een financiële prikkel effectief is. Het betreft een herstelsanctie gericht op het geheel of gedeeltelijk herstellen van de overtreding c.q. het voorkomen en/of herhalen van de overtreding. De hoogte van de dwangsom dient in redelijke verhouding te staan tot de zwaarte van het geschonden belang en het beoogde voordeel van de overtreding.

    • b.

      Last onder bestuursdwang

      Wanneer het een ernstige overtreding betreft, er gezien de gevolgen sprake is van spoed bij het ongedaan te maken. Het betreft een herstelactie gericht op het geheel of gedeeltelijk herstellen van de overtreding op kosten van de overtreder.

    • c.

      Intrekken vergunning

      Een eerder verleende vergunning of ontheffing kan ingetrokken worden als sanctie op onrechtmatig gedrag van een houder van een beschikking. Intrekking is slechts mogelijk op grond van verschillende wet- en regelgeving waarvoor de gemeente bevoegd gezag is.

      Te denken valt hierbij aan het verstrekken van onjuiste of onvolledige gegevens of het niet nakomen van de aan de vergunning of ontheffing verbonden voorschriften en beperkingen. In sommige gevallen zijn nog aanvullende handhavingsmaatregelen nodig in de vorm van een last onder dwangsom of een last onder bestuursdwang. De situatie waarin van de intrekkingsbevoegdheid gebruik wordt gemaakt, wordt van geval tot geval beoordeeld.

  • 2.

    Instrumenten gericht op bestraffing (dit instrument wordt achteraf ingezet indien er sprake is van een onomkeerbare situatie)

    • a.

      Bestuurlijke boete (bestuursrecht)

      Wanneer het gaat om ongewenste situaties waarbij een financiële prikkel preventief kan werken (bestraffende sanctie). Dit moet expliciet in de wet geregeld zijn. Dit is bijvoorbeeld mogelijk bij de Huisvestingswet (onrechtmatige bewoning).

    • b.

      Bestuurlijke strafbeschikking (strafrecht)

      Wanneer het gaat om ongewenste situaties waarbij een financiële prikkel preventief kan werken. De beschikking is niet bedoeld om hiermee een overtreding te beëindigen. Een belangrijk verschil met bestuurlijke boete is dat de oplegging en inning bij de bestuurlijke strafbeschikking via het CJIB loopt en deze onder het strafrecht valt. De bestuurlijke strafbeschikking kan alleen in aangewezen gevallen worden opgelegd.


Noot
1

Tegen de aanschrijving (opgelegde last) staat bezwaar en beroep open.

Noot
2

Indien de overtreding niet is beëindigd verbeurt de overtreder de opgelegde dwangsom. Voor de invordering van de verbeurde dwangsom wordt een afzonderlijke procedure gestart waartegen bezwaar en beroep kan worden ingediend. Ingeval van het niet naleven van een last onder bestuursdwang wordt overgegaan tot het – op kosten van de overtreder – uitvoeren van de last.

Noot
3

Indien de dwangsom volledig is verbeurd en de overtreding niet is beëindigd zal een nieuwe last worden opgelegd. Dan zal een keuze worden gemaakt tussen het opleggen van een hogere dwangsom of een last onder bestuursdwang.