Algemeen controleplan – ten behoeve van controles op grond van de Jeugdwet Toezichthouders Wmo en Jeugdwet Zeeland

Geldend van 01-01-2026 t/m heden

Intitulé

Algemeen controleplan – ten behoeve van controles op grond van de Jeugdwet Toezichthouders Wmo en Jeugdwet Zeeland

1Aanleiding

Gemeenten zijn per 1 januari 2015 verantwoordelijk voor de uitvoering van de Jeugdwet. Met de invoering van de Jeugdwet zijn gemeenten niet alleen verantwoordelijk voor de uitvoering van jeugdhulp maar ook voor het toezicht op en handhaving van de kwaliteit en rechtmatigheid van de jeugdhulp. In Zeeland hebben alle dertien gemeenten unaniem besloten om het toezicht centraal te positioneren bij de Gemeenschappelijke Regeling (GR) Samenwerkingsverband Welzijnszorg Oosterschelderegio (SWVO). De aanwijzing van de toezichthouders is door de gemeenten gemandateerd aan de GR.

Er gaat veel geld om binnen het sociaal domein, waar de Jeugdwet onder valt. Het gaat om gemeenschapsgeld waarmee de jeugdhulp van kwetsbare inwoners wordt betaald. Controles op rechtmatigheid en doelmatigheid leveren een belangrijke bijdrage aan de beheersing van de kosten en daarmee de duurzaamheid van toegankelijke en goede jeugdhulp. Daarnaast helpen controles de kwaliteit inzichtelijk te maken en te verbeteren. De controles worden door de toezichthouders in heel Zeeland uitgevoerd binnen de regeling Jeugdwet.

1.1 Doelstelling

Het doel van dit controleplan is om inzicht te geven in de wijze waarop controles worden uitgevoerd en op welke wijze wordt voldaan aan de wettelijke voorwaarden die aan de controle zijn verbonden.

Dit controleplan informeert de jeugdhulpaanbieders en inwoners over:

  • Het kader waarbinnen de rechtmatigheidscontrole van gedeclareerde jeugdhulp wordt uitgevoerd.

  • De verschillende controleprocessen die kunnen worden doorlopen en de uitwisseling van persoonsgegevens daarbij.

  • Maatregelen die kunnen worden ingezet.

In de bijlagen vindt men:

  • De Algemene risicoanalyse, bijlage 1

  • De uitgangspunten bij controle, bijlage 2

  • Het controle schema, bijlage 3

  • De gebruikte bronnen, bijlage 4

Op basis van dit algemene controleplan, inclusief de bijbehorende bijlagen, is de toezichthouder bevoegd om een materiele controle te starten.

2 Wettelijk kader

De gemeente is verantwoordelijk voor de rechtmatige en doelmatige uitvoering van de Jeugdwet. Eén van de wettelijke taken betreft (materiële) controle. De toezichthouder houdt zich bij de uitvoering van de controle aan de geldende wet- & regelgeving. Hierbij worden bij het verrichten van controles de beginselen van proportionaliteit en subsidiariteit als uitgangspunt genomen. Nooit worden er meer persoonsgegevens verwerkt dan noodzakelijk voor het verrichten van controle.

Bij de uitvoering van de (rechtmatigheid) controles in het sociaal domein is de volgende wet- en regelgeving relevant (zie bronnenlijst bijlage 5):

  • Regeling Jeugdwet;

  • Jeugdwet;

  • Besluit Jeugdwet;

  • Algemene verordening gegevensbescherming (AVG);

  • Uitvoeringswet Algemene verordening gegevensbescherming;

  • Algemene wet bestuursrecht (Awb);

  • Decentrale regelgeving waaronder wordt verstaan: verordening uitvoering Jeugdwet, nadere regels uitvoering Jeugdwet en beleidsregels Jeugdwet en subsidieregelgeving;

  • Overeenkomsten tussen de gemeente en jeugdhulpaanbieders.

2.1 Jeugdwet

In hoofdstuk 7 van de Jeugdwet is het een en ander opgenomen over het verstrekken van gegevens van de cliënt aan de gemeente ten behoeve van de uitvoering van de Jeugdwet. Ook is een kader opgenomen voor de uitwisseling van gegevens tussen de aanbieder van jeugdhulp en de gemeente. In de Jeugdwet is in 2016 artikel 7.4.0 toegevoegd naar aanleiding van de verzamelwet VWS 2016. Hierin wordt een wettelijke grondslag gegeven voor verwerking van (bijzondere) persoonsgegevens in het kader van de Jeugdwet. Die verwerkingsgrondslag wordt gegeven voor diverse, specifieke doelen (toeleiding, onderzoek, bekostiging en fraudebestrijding). Ook zijn verschillende factoren genoemd voor wie die verwerkingsgrondslag geldt (onder meer gemeenten en jeugdhulpverleners). Belangrijk is dat het verwerken van bijzondere persoonsgegevens op zich is toegestaan, maar alleen voor zover noodzakelijk, zie artikel 7.4.0, lid 1, onder de Jeugdwet. Op grond van artikel 2.5 Awb en artikel 30, vierde lid Uitvoeringswet Algemene verordening gegevensbescherming hebben de aangewezen personen die de controlewerkzaamheden bij gemeenten uitvoeren (waaronder de toezichthouder) een geheimhoudingsplicht.

2.2 Regeling Jeugdwet

De Regeling Jeugdwet bevat regels die gaan over de uitwisseling van persoonsgegevens bij declaraties en facturen en bij de controle daarvan. In deze regeling is ook de mogelijkheid van het uitvoeren van een materiële controle door de gemeente opgenomen.

Persoonsgegevens t.b.v. bekostiging en declaratie en factuur

De artikelen in paragraaf 6a. Regeling Jeugdwet gaan over de verwerking van persoonsgegevens ten behoeve van bekostiging en over welke gegevens wel en niet op de declaratie of factuur mogen staan. Het is afhankelijk van het type hulp welke gegevens moeten worden vermeld bij de facturering. Bij de formele controle vindt de controle door de gemeente plaats op basis van de factuur. Daarbij wordt gekeken of het gaat om een cliënt die woont in de betreffende gemeente, of de gedeclareerde prestatie onder de Jeugdwet valt, of de prestatie door de aanbieder geleverd mocht worden en of die past binnen contract/subsidievoorwaarden of andere afspraken c.q. of de gevraagde vergoeding redelijk is. Ten alle tijden gelden de beginselen van proportionaliteit en subsidiariteit, wat onder andere inhoudt dat er nooit meer persoonsgegevens worden uitgewisseld dan noodzakelijk is voor het verrichten van de formele controle.

Persoonsgegevens t.b.v. materiële controle en fraudeonderzoek

In paragraaf 6b van de Regeling Jeugdwet is specifiek beschreven hoe gemeenten materiële controles en fraudeonderzoeken dienen uit te voeren, hier wordt in hoofdstuk 3 van dit controle plan verder op in gegaan. Op hoofdlijnen geeft de regeling aan dat - voordat een materiële controle wordt uitgevoerd - eerst een algemene risicoanalyse dient te worden uitgevoerd die onderdeel vormt van dit algemeen controleplan (Zie hiervoor bijlage1).

Daarbij verplicht De Regeling Jeugdwet jeugdhulpaanbieders om medewerking te verlenen aan deze onderzoeken en controles (artikel 6b.1). Wederom zijn hierbij zijn de beginselen van proportionaliteit en subsidiariteit van belang.

2.3 Proportionaliteit en subsidiariteit

Proportionaliteit houdt in dat de gevraagde inspanning van de aanbieder en de gevraagde gegevens in verhouding staan tot het controledoel. Te alle tijde geldt dat er niet meer persoonsgegevens worden verwerkt dan nodig voor het verrichten van de controle.

Subsidiariteit houdt in dat het minst ingrijpende controlemiddel waarmee het controledoel kan worden behaald wordt ingezet. Er wordt dus altijd gekozen voor het minst zware/ingrijpende controlemiddel.

Bijvoorbeeld:

  • Eerst formele controle inzetten en pas wanneer deze niet toereikend blijkt te zijn materiele controle inzetten.

  • Alleen inzage in dossiers die nodig zijn voor het onderzoek en niet alle cliëntdossiers inzien zonder directe aanleiding.

2.4 Persoonsgegevens

Gewone en bijzondere persoonsgegevens

Bij alle vormen van controle is er sprake van het gebruik van persoonsgegevens van de cliënt. Op de factuur staan naam en Burgerservicenummer (BSN) van een cliënt. De AVG maakt onderscheid tussen ‘gewone’ persoonsgegevens en bijzondere persoonsgegevens. Daarnaast zijn er ook persoonsgegevens van strafrechtelijk aard. Gewone persoonsgegevens, zoals naam, adres en BSN, geven informatie waarmee de identiteit van een persoon achterhaalt kan worden. Het BSN mag dan ook enkel gebruikt worden ter uitvoering van de doelen die de wet voorschrijft.

Bijzondere persoonsgegevens gaan over de persoonlijke levenssfeer van de cliënt. Voor de verwerking van bijzondere persoonsgegevens geldt een strenger regime dan voor gewone persoonsgegevens. Voorbeelden van bijzondere persoonsgegevens zijn godsdienst of levensovertuiging en gegevens over de gezondheid. Bij de uitvoering van de Jeugdwet en dus ook bij controle van declaraties kan het voorkomen dat verwerking van bijzondere persoonsgegevens noodzakelijk is.

Inzage jeugdhulpdossier in de fase van detailcontrole

Zowel de gemeente als de jeugdhulpverlener beschikt over een dossier van degene die jeugdhulp ontvangt. De gemeente zal vooral indicatie- en verstrekking gegevens bijhouden in het eigen dossier. In dit onderdeel gaat het over het jeugdhulpdossier dat de jeugdhulpverlener moet bijhouden over de inhoudelijke kant van de jeugdhulpverlening. Alleen in het uiterste geval kan de gemeente een medisch dossier (bij jeugd-ggz) of een ander jeugdhulpdossier inzien dat onder een beroepsgeheim valt (6b.5 lid 2 Regeling Jeugdwet). Dit mag pas in de fase van detailcontrole (zie paragraaf 3.4). Is er sprake van een detailcontrole met inzage in zo een jeugdhulpdossier, dan gebeurt dit onder verantwoordelijkheid van een geautoriseerd persoon, die zelf een beroepsgeheim heeft ( iemand met een medisch beroepsgeheim ).Een persoon met een medisch beroepsgeheim hoeft overigens niet altijd een arts te zijn; dat is afhankelijk van de soort dienst waarop de detailcontrole zich richt. Dit is zo omdat op die manier voldoende zorginhoudelijke deskundigheid wordt ingezet om de juiste gegevens uit een jeugdhulpdossier te kunnen selecteren en interpreteren en om te waarborgen dat zorgvuldig wordt omgegaan bij de verwerking van de benodigde persoonsgegevens. Deze geautoriseerde persoon mag het jeugdhulpdossier inzien (zie verder paragraaf 3.4) zonder toestemming van de jeugdige of de ouders/vertegenwoordiger(s).

3 Controles

De verschillende fases van controle die in de Regeling Jeugdwet zijn genoemd betreffende volgende processen:

  • Formele controle

  • Controle op naleving contractvoorwaarden

  • Materiële controle

  • Detailcontrole

  • Fraudeonderzoek

3.1 Formele controle

In de Regeling Jeugdwet staat formele controle als volgt omschreven: ‘’Een onderzoek waarbij het college of een door het college aangewezen persoon nagaat of het gedeclareerde bedrag’:

  • 1.

    Een prestatie betreft die is geleverd ten behoeve van een jeugdige die zijn woonplaats heeft binnen de gemeente van het college;

  • 2.

    Een prestatie betreft voor een in de wet of daarop gebaseerde regelgeving bedoelde dienst;

  • 3.

    Een prestatie betreft tot levering waarvan degene die de declaratie indient jegens de gemeente bevoegd is, en

  • 4.

    Overeenkomt met daartoe door of namens het college gemaakte afspraken of subsidievoorwaarden dan wel in hoogte aansluit bij hetgeen in de Nederlandse marktomstandigheden in redelijkheid passend is te achten.''

Tot bovenstaande wordt ook gerekend;

  • 5.

    Of de ingediende declaratie valt binnen de namens het college afgegeven beschikking (qua omvang, duur, intensiteit, product).

Formele controles betreffen een controle op een deel van de rechtmatigheid van de ingediende declaraties en worden uitgevoerd bij de reguliere verwerking van facturen. Formele controles omvatten geen toetsing van feitelijke levering, wat een belangrijk onderdeel van rechtmatigheid is en er is ook geen sprake van het inzien van het dossier van de cliënt.

Signalen uit de formele controle kunnen aanleiding zijn tot de inzet van een materiële controle.

Voorbeelden, echter niet limitatief, van signalen uit de formele controle zijn:

  • Bijzondere verschillen tussen dezelfde typen aanbieders, waarbij de ene aanbieder bijvoorbeeld altijd duurdere vormen van jeugdhulp declareert;

  • Fouten/oneigenlijk gebruik (wel handelen in lijn met de beschikking/ het contract maar in strijd met de bedoeling ervan);

  • Andere onverklaarbare zaken of externe signalen.

3.2 Materiële controle

Met de materiële controle kan de rechtmatigheid en de doelmatigheid van de geleverde jeugdhulp worden onderzocht. In de Regeling Jeugdwet staat materiële controle als volgt omschreven: ''Een onderzoek waarbij het college of een door het college aangewezen persoon nagaat of de gedeclareerde prestatie;

  • 1.

    Is geleverd (feitelijke levering) en,

  • 2.

    of die prestatie (conform wettelijk vereiste inzet van gepaste zorg en professionele standaarden):

    • a.

      Aansluit bij een door of namens het college afgegeven beschikking, inhoudende dat recht bestaat op preventie of jeugdhulp;

    • b.

      Indien het college een aanbieder heeft gemandateerd om namens hem preventie of jeugdhulp te verstrekken, binnen dat mandaat valt;

    • c.

      Past binnen een verwijzing door een huisarts, medisch specialist of jeugdarts,

    • d.

      Aansluit op een door de gecertificeerde instelling genomen beschikking als bedoeld in artikel 3.5 van de wet, inhoudende dat jeugdhulp aangewezen is, of

    • e.

      Aansluit op een rechterlijke uitspraak, inhoudende dat de jeugdige is aangewezen op een kinderbeschermingsmaatregel of op jeugdreclassering.''

Het college kan een materiële controle inzetten naar aanleiding van:

  • Signalen uit de formele controle tijdens het declareren en betalen van jeugdhulpprestaties; dit is een gestandaardiseerd proces;

  • Signalen uit de interne organisatie, zoals signalen van medewerkers over de levering van jeugdhulp, cijferanalyses of contractmanagement gesprekken;

  • Signalen uit de buitenwereld, zoals signalen van cliënten over de levering van jeugdhulp of van verwijzers;

  • Informatie van de Inspectie Gezondheidszorg en Jeugd (IGJ) of van een gemeentelijke toezichthouder;

  • Wet- en regelgeving;

  • Beleidsregels;

  • Inkoopbeleid en systematiek;

Niet ieder signaal is aanleiding om een controle uit te voeren. Tijdens de materiële controle is er geen sprake van controle van hulpverleningsplannen of (delen van) dossiers van cliënten. Deze gegevens worden indien noodzakelijk pas onderzocht tijdens de fase van detailcontrole.

Materiële controle eindigt wanneer er voldoende zekerheid is bereikt over de rechtmatigheid /of doelmatigheid van de gedeclareerde jeugdhulp of als het algemene controledoel is behaald. De risicoanalyse en het controleplan zijn dynamische modellen. Dit betekent dat, wanneer actuele ontwikkelingen en ministeriële beslissingen impact hebben op de controleaanpak, deze wordt gewijzigd.

3.3 Detailcontrole

Detailcontrole kan een vervolgstap zijn in het proces van materiële controle. Dit is het zwaarste middel dat kan worden ingezet. Deze stap kan de toezichthouder zetten als er uit de algemene controle (in het kader van de materiële controle) nog steeds onvoldoende zekerheid is verkregen over de rechtmatigheid en/of doelmatigheid van de gedeclareerde jeugdhulp. De detailcontrole dient ter verdieping van de materiële controle of een fraudeonderzoek. Een detailcontrole is een onderzoek met gebruikmaking en verwerking van persoonsgegevens van cliënten bij een aanbieder ten behoeve van een materiële controle of een fraudeonderzoek.

Detailcontrole wordt uitgevoerd nadat is voldaan aan de volgende voorwaarden:

  • a.

    De toezichthouder heeft een specifieke risicoanalyse verricht op de bevindingen uit het uitgevoerde algemene controleplan, bedoeld in artikel 6b.3, tweede lid;

  • b.

    De toezichthouder heeft naar aanleiding van de specifieke risicoanalyse een specifiek controleplan en specifiek controledoel opgesteld, waarin de objecten van materiële controle en de methoden van detailcontrole zijn opgenomen;

  • c.

    Het overeenkomstig onderdeel b vastgestelde specifieke doel van de materiële controle kan zonder detailcontrole niet worden bereikt;

  • d.

    Uit het specifieke controleplan blijkt dat in het kader van de detailcontrole niet meer persoonsgegevens worden verwerkt dan gelet op het met het onderzoeksdoel en de omstandigheden van het te onderzoeken geval noodzakelijk is;

  • e.

    De toezichthouder heeft de aanbieder voorafgaand aan de uitvoering van de detailcontrole toereikende en – op verzoek van de aanbieder schriftelijke – informatie verstrekt waarin wordt gemotiveerd hoe is voldaan aan de in dit lid genoemde voorwaarden.

Voorbeelden van een detailcontrole zijn:

  • 1.

    Gerichte vragen aan een aanbieder om met betrekking tot geleverde jeugdhulp informatie aan te leveren (bijvoorbeeld over aantal uren begeleiding die geleverd is).

  • 2.

    Inzicht in de administratie van de aanbieder:

  • Vergelijking van bestanden van de gemeente met die van de aanbieder;

  • Vergelijking van het berichtenverkeer (onder meer startzorgberichten);

  • Vergelijking van het facturatieverkeer;

  • Uitnutting zorgproducten (dubbele producten);

  • Vergelijking met afgegeven beschikking, wat inhoudt: recht op/ toewijzing van preventie of jeugdhulp;

  • Controle vergelijking producten, in zorg - uit zorg;

  • Overlappingen in zorgproducten (voor de DBC kan de gemeente ook kijken naar directe en indirecte tijd);

  • Nagaan van de agenda van de aanbieder.

Detailcontrole kan zonder of met inzage in het jeugdhulpdossier van de cliënt plaatsvinden. Inzage in het jeugdhulpdossier is alleen in het uiterste geval toegestaan in het kader van detailcontrole en dan enkel door of onder verantwoordelijkheid van personen die daartoe bevoegd zijn volgens de Regeling Jeugdwet (zie artikel 6b.5 lid 2 Regeling Jeugdwet). Daarnaast is inzage in het jeugdhulpdossier mogelijk met toestemming van de jeugdige of de wettelijke vertegenwoordiger. Soms is informatie uit werkroosters of uit urenverantwoordingen echter al voldoende.

Tot dossierinzage bevoegde personen kunnen zijn artsen, gedragswetenschappers, verpleegkundigen of jeugdhulpverleners, die beroepshalve een geheimhoudingsplicht hebben. Of een arts of juist een jeugdhulpverlener wordt ingezet is afhankelijk van de aard van de jeugdhulp. Bij GGZ is inzet van een arts nodig voor dossierinzage, voor reguliere jeugdhulp ligt inzet van een SKJ-geregistreerde jeugdhulpverlener voor de hand.

Doel van deze verplichting om personen met een geheimhoudingsplicht in te zetten is dat voldoende zorginhoudelijke deskundigheid wordt ingezet. Die is vereist om op zorgvuldige wijze de relevante dossierinformatie te verzamelen en die op de juiste wijze te kunnen interpreteren. Dit ook met het oog op de trekken conclusies uit de detailcontrole en de mogelijk te nemen handhavingsmaatregelen.

3.4 Contractmanagement

Dit betreft onderzoek door het contractmanagement van Inkooporganisatie Jeugdhulp Zeeland (IJZ) op de naleving van voorwaarden zoals overeengekomen met jeugdhulpaanbieders die de overeenkomst met de gemeente hebben afgesloten. Gegevens uit dit onderzoek kunnen door de toezichthouder worden opgevraagd indien nodig. Het gaat om eisen die ten opzichte van bestaande wet- en regelgeving (waaraan onverkort dient te worden voldaan) aanvullend zijn. De gemeente heeft in de overeenkomst voorwaarden opgenomen zoals o.a.:

  • Eisen aan het ondersteuningsplan;

  • Kwaliteitseisen zorg;

  • Vakbekwaamheidseisen personeel.

Informatievoorziening

De controle op naleving van de contractvoorwaarden wordt o.a. uitgevoerd, middels risico- en data-analyse, het opvragen en onderzoeken van gegevens, door ambtenaren of externe medewerkers (waarop de geheimhoudingsplicht van toepassing is) die hiermee zijn belast. Hier gelden voor de verwerking van persoonsgegevens de uitgangspunten zoals vermeld onder formele controle. De controle eindigt indien het controledoel is behaald en er geen andere signalen zijn waaruit blijkt dat er onvoldoende zekerheid is over de rechtmatig- of doelmatigheid van de gedeclareerde jeugdhulp. Is die zekerheid er onvoldoende of niet, dan wordt de controle voortgezet. De controle kan echter ook eindigen als beide partijen tot een afspraak komen, waardoor naar het oordeel van de toezichthouder de onzekerheden en risico’s voldoende gecompenseerd en afgedekt lijken.

3.5 Fraude onderzoek

Dit betreft onderzoek waar het college nagaat of de zorgaanbieder opzettelijk en doelbewust in strijd met de wet- en regelgeving handelt, met het oog op eigen- of andermans financiële gewin. Dit onderzoek kan plaatsvinden n.a.v. signalen die binnengekomen zijn bij het college of n.a.v. bevindingen in een formele-, materiële controle en/of naleving op contractvoorwaarden. Indien er voldoende aanwijzingen zijn voor vermoedens van fraude kan de toezichthouder ervoor kiezen direct over te gaan op fraude onderzoek. Hierbij kan er direct over worden gegaan op detailcontrole. Fraudesignalen en vermoedens van fraude worden onderzocht door de hiertoe aangewezen toezichthouders op een voor hen specifieke, professionele werkwijze. De hiertoe aangewezen toezichthouder maakt daarbij ook een melding bij Stichting Informatieknooppunt Zorgfraude (IKZ), Inspectie Gezondheidszorg en Jeugd (IGJ) of de Nederlandse Zorgautoriteit (NZA).

4 Algemene risicoanalyse

De algemene risicoanalyse, zie bijlage 1, vindt plaats vooraf aan materiële controle en is erop gericht te bepalen op welke gegevens de materiële controle of het fraudeonderzoek zich zal richten. De algemene risicoanalyse is de basis voor dit algemene controleplan.

Het doel van de risicoanalyse is het signaleren, inschatten en beheersen van risico’s binnen de Jeugdwet. Op basis van de risicoanalyse kunnen jeugdhulpaanbieders die zorg leveren in Zeeland voor controle geselecteerd worden. Het opstellen, vaststellen en zo nodig bijstellen van de algemene risicoanalyse is een doorlopend proces. Een algemene risicoanalyse en een algemeen controleplan zijn harde, minimale eisen om een materiële controle te mogen starten. Een algemene risicoanalyse en een algemeen controleplan bieden ook relevante kaders voor alle (reguliere of door een signaal geïndiceerde) analyses, controles of (voor)onderzoeken die plaats kunnen vinden voordat het tot de beslissing komt om een materiële controle te starten.

Daarnaast behoudt de toezichthouder zich het recht voor om gedurende de uitvoering van dit algemene controleplan nieuwe signalen en/of risico’s op te pakken indien deze zich voordoen en het vermoeden bestaat dat deze tot mogelijke financiële schade en/of gebrekkige cliëntwaarde kunnen leiden.

De op dit moment vastgestelde algemene risicoanalyse is tot stand gekomen op grond van:

  • Inventarisatie van signalen en risico’s.

Voor de inventarisatie van signalen en risico’s zijn de volgende bronnen gebruikt:

  • Reeds uitgevoerde (formele) controles door de contractmanager of toezichthouder;

  • Wet- en regelgeving/ Verordeningen Jeugdhulp van de gemeente;

  • Signalen uit andere gemeenten

  • Signalen uit beleidsadviseurs, contractmanagers, toegang etc.

  • Signalen uit gesprekken in het kader van contractafspraken;

  • Signalen uit gesprekken met cliënten;

  • Signalen uit de Nederlandse Zorgautorititeit (NZa)

  • Signalen uit de Inspectie Gezondheidszorg en Jeugd (IGJ)

  • Signalen uit Zorgverzekeraars Nederland (ZN)

  • Externe signalen van bijvoorbeeld VNG, media (Follow the Money), inwoners, etc.

Impactanalyse

Jaarlijks vindt actualisatie plaats van de risicoanalyse. Hierbij worden risico’s geïnventariseerd en wordt de kans impact van de benoemde risico’s bepaald. Op basis van deze kans impactanalyse wordt bepaald welke risico’s geaccepteerd worden en welke niet. Risico’s die gekwalificeerd zijn als “midden” en “hoog” vormen de basis voor de controleactiviteiten. De risico’s met een score “laag” worden beschouwd als voorlopig voldoende gemitigeerde risico’s.

5 Gevolgen van controles

De gevolgen zijn afhankelijk van de bevindingen in relatie tot het controledoel. De materiële controle kan worden beëindigd zonder gevolgen voor de aanbieder als het controledoel is behaald en er voldoende zekerheid is over de rechtmatig- en/of doelmatigheid van de gecontroleerde declaraties.

De materiële controle kan worden beëindigd met gevolgen voor de aanbieder als:

  • Het controledoel niet is behaald, maar partijen het wel eens worden over een acceptabele compensatie en/of andere maatregelen, waardoor het risico op financiële schade voor de gemeente voldoende verlaagd is. En het risico op schade voor cliënten in het heden en naar de toekomst toe voldoende verlaagd is en voldoende vast staat dat wel sprake is geweest van onrechtmatigheden. De gemeente kan daarbij eenzijdig over gaan tot oplegging van een of meer repressieve en/of preventieve maatregelen, zoals hieronder beschreven;

  • Het controledoel niet is behaald doordat voldoende gebleken is dat sprake is onrechtmatigheden, waarbij gemeente eenzijdig kan besluiten tot het terugvorderen van declaraties en indien relevant andere repressieve maatregelen.

Preventie

Maatregelen kunnen ook preventief zijn:

  • Aanscherpen van beleid;

  • Verbeterplan van de aanbieder in afstemming met de gemeente;

  • Uitbreiden of aanscherpen van contract afspraken;

  • Opzeggen of ontbinden van de overeenkomst.

Maatregelen

De toezichthouder schrijft alleen advies aan de gemeente waarin maatregelen benoemd kunnen worden. De gemeente kan overgaan tot het treffen van bestuurlijke maatregelen, overgaan tot aangifte of binnen de contractuele afspraken privaatrechtelijke maatregelen treffen. Hiervoor is het belangrijk dat iedere gemeente zijn handhavingskader Wmo en Jeugdwet naleeft.

Ondertekening

Bijlage 1 Tabel algemene risicoanalyse

Object

Risico’s

Financiële rechtmatigheid

  • 1.

    Risico dat niet binnen de grenzen van de afgegeven beschikking (product, prijs, intensiteit en duur) wordt gedeclareerd (zie formele controle;

  • 2.

    Risico dat een prestatie wordt gedeclareerd terwijl de prestatie (of onderdelen daar van) niet of niet geheel is geleverd (feitelijke levering kwantitatief) conform afspraak;

  • 3.

    Risico dat een prestatie wordt gedeclareerd terwijl de bij de zorg betrokken professionals onvoldoende gekwalificeerd zijn (feitelijke levering kwalitatief)8;

  • 4.

    Risico dat de ondersteuning of een deel daarvan is geleverd aan een andere persoon dan die waarvoor de beschikking is afgegeven9.

Gepaste zorg

  • 1.

    Risico dat geen noodzaak bestaat voor de inzet en declaratie van het gekozen product en/of de gekozen intensiteit;

  • 2.

    Risico dat geleverde zorg op enig moment onvoldoende kon voldoen aan de te verwachten effectiviteit, doelmatigheid, veiligheid en cliëntgerichtheid10;

  • 3.

    Risico dat de geleverde zorg op enig moment onvoldoende relevante bijdrage leek te kunnen leveren of heeft geleverd aan gezond en veilig opgroeien en zich ontwikkelen11.

Professionele standaard en overige eisen wet- en regelgeving

  • 1.

    Risico dat indicatiestelling (met aandacht voor bovenstaande (sub 2. a. t/m c. genoemde) eisen aan gepaste zorg bij de start van een zorgtraject én op passende momenten tijdens de zorgverlening12 onvoldoende zorgvuldig heeft plaatsgevonden;

  • 2.

    Risico dat geen of onvoldoende dossiervorming plaats heeft gevonden op de volgende aspecten13:

  • 1.

    Geen of onvoldoende verslag van zorgvuldig uitgevoerde intake;

  • 2.

    Geen schriftelijk, helder behandelplan/ondersteuningsplan;14 

  • 3.

    Geen evaluaties op gepaste momenten en wijze15;

  • 4.

    Geen gepaste communicatie met verwijzer of andere betrokkenen.

  • 5.

    Indien van toepassing: geen verslag van de intake/indicatiestelling conform plaatselijk protocol medische verwijsroute

  • 1.

    Risico dat onderzoek en/of interventies niet conform professionele stand van wetenschap en praktijk hebben plaatsgevonden;

  • 2.

    Risico dat regie voerend behandelaar onvoldoende betrokken is geweest bij de zorgverlening;

  • 3.

    Risico dat geen verantwoorde werktoedeling is toegepast16;

  • 4.

    Risico dat niet aan overige eisen van (randvoorwaarden voor) professioneel en rechtmatig handelen wordt voldaan, zoals bijvoorbeeld de aanwezigheid en inzet van een familiegroepsplan, verklaring omtrent gedrag (VOG), verplichte meldcode, vertrouwenspersoon.

Bijlage 2 Uitgangspunten bij controle

  • Proportionaliteit en subsidiariteit; het minst ingrijpende controlemiddel, waarmee het doel kan worden bereikt, wordt ingezet;

    • Informatieaanvraag, met betrekking tot o.a. organisatie, zorglevering, vorm, gesprek;

    • Procescontrole, met betrekking tot o.a. zorgproces;

    • Verbandscontrole;

    • Inwoner enquête onder cliënten van de bij het onderzoek betrokken zorgaanbieders;

  • Bij het vaststellen van voldoende zekerheid over de rechtmatig- en doelmatigheid, wordt rekening gehouden met o.a.:

    • De omvang van de fout of afwijking;

    • Normatieve bekendheid met zorg- en declaratievoorschriften;

    • Eventuele eerdere fouten of waarschuwingen;

    • Opstelling van de zorgaanbieder (onder andere bereidheid tot medewerking onderzoek);

    • Zorgvuldige afweging van gerechtvaardigde belangen;

    • Zorgvuldige procedure (o.a. tijdige communicatie en adequate motivering door het college);

    • Belangen van cliënten;

    • Het gevolg staat in verhouding tot de geconstateerde tekortkoming;

    • Redelijkheid en billijkheid.

  • Recht om geïnformeerd te worden; het college maakt informatie openbaar over de algemene risicoanalyse en het algemene controleplan op een manier die gemakkelijk verkrijgbaar is voor inwoners, jeugdigen en hun wettelijk vertegenwoordigers, en zorgaanbieders. Voorafgaand aan een (algemene of detail) controle wordt de zorgaanbieder geïnformeerd – op verzoek van de zorgaanbieder schriftelijk - over de controlestap, de aanleiding, het doel en de vorm van controle;

  • Transparantie; de bevindingen van elke controlestap worden, in hoor- & wederhoor met de zorgaanbieder besproken;

  • Hoor & wederhoor; tijdens hoor & wederhoor krijgt de zorgaanbieder een terugkoppeling van de resultaten per controle(stap). Als er voldoende zekerheid is over de rechtmatigheid en doelmatigheid van de geleverde zorg, wordt de materiële controle afgesloten. Bij onzekerheid over de rechtmatigheid dient de zorgaanbieder via een inhoudelijke onderbouwing in de hoor en wederhoor de twijfel weg te nemen, b.v. door het aanleveren van aanvullende bewijsstukken. Wanneer hier niet aan voldaan kan worden wordt overgegaan tot aanvullende controlestappen.

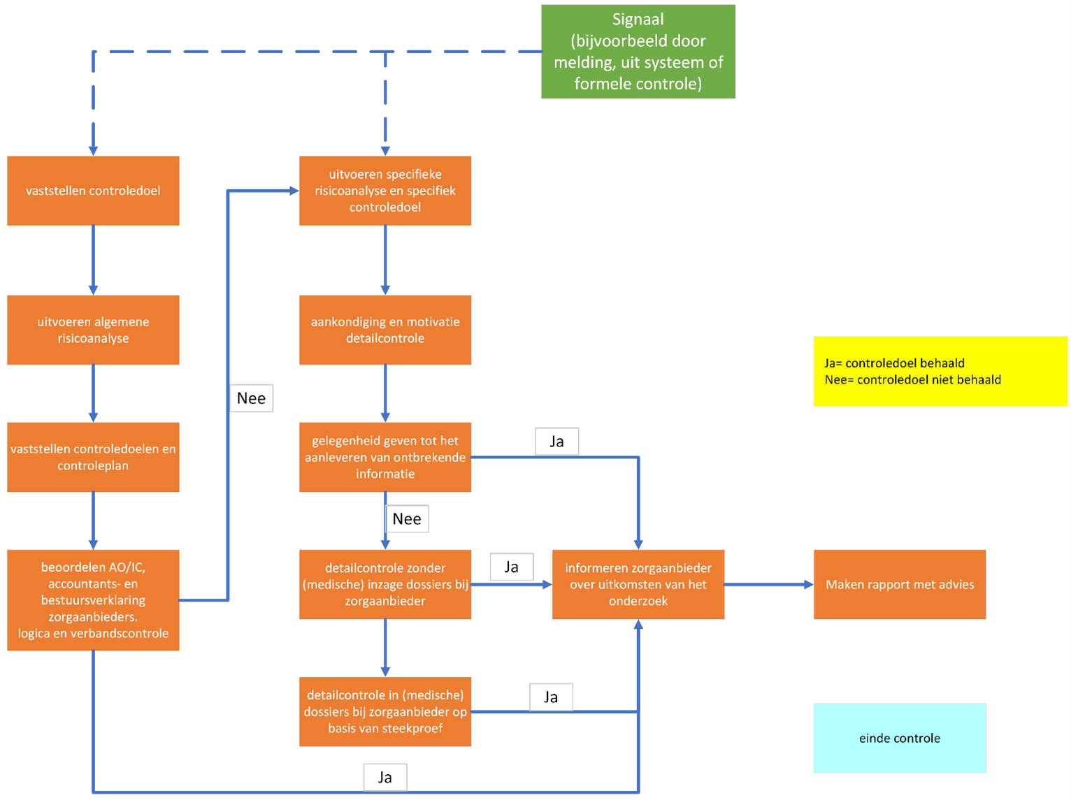
Bijlage 3 Controleschema

afbeelding binnen de regeling

Bijlage 4 Bronnenlijst

  • Jeugdwet, artikel 4.1.1, lid 2;

  • Jeugdwet, artikel 4.1.1, lid 3, artikel 7.3.8, lid 1;

  • Jeugdwet, artikel 4.1.3, lid 2, en artikel 7.3.2;

  • Jeugdwet, artikel 4.1.4, lid 1 en lid 2;

  • Besluit Jeugdwet, artikel 5.1.1;

  • Regeling Jeugdwet, artikel 6a.7, lid 2;

  • Regeling Jeugdwet, artikel 6b;

  • Regeling Jeugdwet, artikel 6b.1, lid 3;

  • Regeling Jeugdwet, artikel 6b.3;

  • Regeling Jeugdwet, artikel 6b.5;

  • Verordening Sociaal domein

  • Verordening Jeugdhulp

  • Wet op de geneeskundige behandelovereenkomst (WGBO) - EX-19-2358 Risicolijst en toelichting GGZ 2020 gepubliceerd op de site van Zorgverzekeraars Nederland, www.zn.nl.