Permanente link
Naar de actuele versie van de regeling
https://lokaleregelgeving.overheid.nl/CVDR755267
Naar de door u bekeken versie
https://lokaleregelgeving.overheid.nl/CVDR755267/1
Besluit van de raad van de gemeente Amstelveen tot vaststelling van het Geluidbeleid bij nieuwe ontwikkelingen
Geldend van 08-11-2023 t/m heden
Intitulé
Besluit van de raad van de gemeente Amstelveen tot vaststelling van het Geluidbeleid bij nieuwe ontwikkelingenZaaknummer: Z23-064945
De raad van de gemeente Amstelveen;
gelezen het voorstel van burgemeester en wethouders van 17 oktober 2023;
gelet op artikel 4.1 van de Omgevingswet;
besluit vast te stellen het:
Geluidbeleid bij nieuwe ontwikkelingen
INHOUD
- 1.
Aanleiding
- 2.
Doel van het beleid
- 3.
Ambitie
- 4.
Wettelijk kader
- 4.1
Omgevingswet
- 4.2
Luchtvaartgeluid
- 4.3
Geluidluwe gevel
- 4.1
- 5.
Geluidnormen
- 6.
Gezond woon- en leefklimaat
- 6.1
Optimaal (akoestisch) ontwerp
- 6.1
- 7.
Geluid boven de standaardwaarde
- 7.1
Tussenwaarde niveau 1
- 7.2
Tussenwaarde niveau 2
- 7.3
Tussenwaarde niveau 3
- 7.1
- 8.
Geluid boven de grenswaarde
- 9.
Gezamenlijk en gecumuleerd geluid
- 9.1
Gecumuleerd geluid
- 9.2
Gezamenlijk geluid
- 9.1
- 10.
Binnenwaarde
- 11.
Uitvoering
Bijlage 1. Begrippenlijst
Bijlage 2. Lokale situatie
Het pdf-document Geluidbeleid bij nieuwe ontwikkelingen is bij deze publicatie als bijlage toegevoegd. De huidige Deelnota hogere waarden 2007 wordt ingetrokken per 8 november 2023
Aldus vastgesteld in de openbare vergadering van 8 november 2023.
De griffier,
Debby de Heus
De voorzitter,
Tjapko Poppens
1 Aanleiding
Op 1 januari 2024 treedt de Omgevingswet in werking. De wet bundelt en moderniseert de huidige wetten en regels met betrekking tot de fysieke leefomgeving. De stelselwijziging heeft ook gevolgen voor het beleidsterrein geluid. Landelijke geluidnormen komen gedeeltelijk te vervallen en moeten worden opgenomen in het omgevingsplan. Gemeenten krijgen meer mogelijkheden om lokale afwegingen te maken en rekening te houden met de gezondheid van inwoners. Daarnaast zullen geluidsbronnen die nu nog voornamelijk in de Wet geluidhinder zijn geregeld op een nieuwe manier gereguleerd worden. De grotere beleidsvrijheid die gemeenten krijgen onder de Omgevingswet geeft aanleiding om het huidige beleid in het kader van de Wet geluidhinder te herzien en nieuw beleid passend te regelen in de gemeente. Het huidige beleid ‘Deelnota Hogere Waarden 2007’ van de Regio Amstelland-Meerlanden komt hiermee te vervallen.
Met dit beleid geeft de gemeente vorm aan haar doelstellingen op het gebied van geluid in een gezonde leefomgeving. Het beleid vormt het toetsingskader bij het beoordelen van de toelaatbaarheid van geluid op de gevel van een geluidgevoelig gebouw dat tussen de standaardwaarde en de grenswaarde ligt. De standaardwaarde is een geaccepteerd geluidniveau waarvan gemotiveerd kan worden afgeweken. De grenswaarde is een grens die alleen bij uitzondering en met maatregelen kan worden toegestaan. Het is een middel voor de gemeente om (rand)voorwaarden en eisen te stellen aan het (akoestische) woon- en leefklimaat binnen haar gemeentegrenzen. Het beleid is van toepassing bij nieuwe ruimtelijke ontwikkelingen en bij de uitwerking van de omgevingsvisie, programma’s of andere ruimtelijke besluiten.
De hoofdstukindeling is als volgt. In hoofdstuk 2 is het doel van het beleid toegelicht. In hoofdstuk 3 is de ambitie van de gemeente geschetst. In hoofdstuk 4 is het wettelijk kader beschreven. De geluidnormen zijn opgenomen in hoofdstuk 5. Het uitgangspunt is een gezond woon- en leefklimaat, dit wordt toegelicht in hoofdstuk 6. In hoofdstuk 7 wordt het toetsingskader omgeschreven indien het geluid hoger is dan de standaardwaarde. Hoofdstuk 8 gaat over geluid boven de grenswaarde en hoofdstuk 9 over gezamenlijk en gecumuleerd geluid. In hoofdstuk 10 wordt de binnenwaarde besproken. Het laatste hoofdstuk, hoofdstuk 11, gaat over de uitvoering.
2 Doel van het beleid
Het woningtekort in Nederland is groot en blijft naar verwachting de komende jaren stijgen, met name in de Randstad. Ook in Amstelveen is de afgelopen jaren sprake van toenemende druk op de woningmarkt (1). De bevolking in Amstelveen stijgt naar verwachting naar meer dan 110.000 in 2040 (2). Het is daarbij van belang om de leefbaarheid en kwaliteit van de omgeving te behouden én te versterken bij nieuwe ontwikkelingen. Goed beleid waarborgt dat (toekomstige) bewoners kunnen genieten van een gezonde leefomgeving met een hoogwaardige woonkwaliteit. Middels dit geluidbeleid concretiseert gemeente Amstelveen haar doelen en afwegingen en stelt zij een helder toetsingskader op dat gebruikt wordt bij het beoordelen van de geluidbelasting.
Onder de Omgevingswet heeft de gemeente ruimte om op grond van eigen beleid te beoordelen welk geluidniveau tussen de standaardwaarde en de grenswaarde als toelaatbaar gezien kan worden. Het bevoegd gezag kan, mits goed gemotiveerd, bij elk besluit een ad hoc afweging maken. Het verdient echter de voorkeur dat de gemeente het voorgenomen handelen vastlegt in beleidsregels zodat ontwikkelingen vergelijkbaar getoetst kunnen worden en voor een initiatiefnemer vooraf duidelijk is hoe de gemeente omgaat met de bestuurlijke afwegingsruimte.
- (1)
Ruimtelijk Ontwikkelingsperspectief, oktober 2020
- (2)
Amstelveen.incijfers.nl
3 Ambitie
De gemeente Amstelveen streeft naar een gezond woon- en leefklimaat. Dit betekent dat geluidgevoelige gebouwen worden ontwikkeld die beschikken over een acceptabele geluidbelasting. Onder acceptabele geluidbelasting worden de standaardwaarden op pagina 7 bedoeld. De gemeente Amstelveen stelt haar ambitieniveau gelijk aan deze standaardwaarden. Een gezond woon- en leefklimaat betekent ook een prettige omgeving en groene kwaliteiten in de buurt. Bij het waarborgen van een acceptabele geluidbelasting heeft het optimaliseren van het stedenbouwkundig (schets)ontwerp de voorkeur boven het treffen van bouwkundige maatregelen aan de gevel. Maatregelen aan de gevel zorgen voor een prettige verblijfskwaliteit in de woning, maar hebben geen effect op de verblijfskwaliteit rondom de woning. Een voor geluid gunstig stedenbouwkundig ontwerp kan wel een positief effect daarop hebben.
Het is van belang dat geluid vroegtijdig en integraal wordt meegenomen in het ontwerptraject van ruimtelijke projecten waarbij sprake is van ontwikkeling van geluidgevoelige gebouwen. Met vroegtijdig wordt de definitiefase van projecten bedoeld. Concreet betekent dit dat geluid onderdeel wordt van de beoordeling van schetsontwerpen door de omgevingstafel. Een indicatief geluidonderzoek kan gebruikt worden voor de keuze voor het ontwerp. De initiatiefnemer betrekt de gemeente gedurende het gehele ontwerpproces, zodat overleg kan worden gevoerd over afwegingen met betrekking tot geluid.
Als geluidniveaus niet kunnen worden teruggebracht tot de standaardwaarde kan een ontwikkeling alleen doorgang krijgen als de geluidgevoelige gebouwen in het plan beschikken over een geluidluwe gevel en geluidluwe buitenruimte. Daarnaast stelt de gemeente (rand)voorwaarden aan de kwaliteit van de leefomgeving. Dit ter compensatie van de geluidbelaste woonomgeving. Deze (rand)voorwaarden worden niet gekwantificeerd, maar er worden wel handvaten geboden hoe hiermee om te gaan. In stedelijk gebied is het realiseren van losstaande geluidschermen of -wallen in veel gevallen niet mogelijk, afgezien van mogelijke situaties langs het spoor en rijkswegen. Het is daarom van belang dat nieuw te realiseren geluidgevoelige gebouwen zo optimaal mogelijk gepositioneerd worden ten opzichte van geluidsbronnen voor een positief effect op het geluidniveau binnen het plangebied.
4 Wettelijk kader
In dit hoofdstuk wordt de geluidregelgeving in het nieuwe stelsel van de Omgevingswet toegelicht. De huidige geluidregelgeving wordt inhoudelijk vernieuwd en geïntegreerd in het instrumentarium van de Omgevingswet. Bij het ingaan van de Omgevingswet wordt de Wet geluidhinder en de bijbehorende besluiten ingetrokken. Wel is er sprake van overgangsrecht zoals beschreven in het Aanvullingsbesluit geluid. De huidige regelgeving wordt via het aanvullingsspoor geluid geïntegreerd in het stelsel van de Omgevingswet. Paragraaf § 5.1.4.2a.4 van het Bkl ligt ten grondslag aan dit beleidskader.
4.1 De Omgevingswet
De artikelen uit het aanvullingsspoor geluid vullen de vier Algemene Maatregelen van Bestuur (AMvB’s) van de Omgevingswet aan. De vier AMvB’s zijn:
1 Omgevingsbesluit
Het Omgevingsbesluit bevat algemene en procedurele regels voor de toepassing van de nieuwe wet- en regelgeving van de Omgevingswet. In het besluit zijn onder andere de procedurele aspecten met betrekking tot de vaststelling van de geluidproductieplafonds en het actieplan geluid opgenomen. Daarnaast bevat het regels over gegevensverstrekking ten behoeve van het geluidregister en over de geluidbelastingkaarten en basisgeluidemissie.
2 Besluit kwaliteit leefomgeving
In het Besluit kwaliteit leefomgeving (hierna: Bkl) staan instructieregels waaraan de direct werkende regels in het omgevingsplan moeten voldoen. Deze regels zijn nodig voor het bereiken van een gewenste geluidkwaliteit. In het Bkl staan onder andere instructieregels voor de twee instrumenten van geluidbeheersing: geluidproductieplafonds en de basisgeluidemissie.
Geluidproductieplafonds: Voor industrieterreinen die zijn gezoneerd op basis van de Wet geluidhinder, provinciale wegen en spoorwegen worden geluidproductieplafonds vastgesteld. Het geluidproductieplafond ligt als referentiepunten rondom een industrieterrein en heeft als doel om een ruimtelijke scheiding aan te brengen tussen de omliggende geluidgevoelige gebouwen en de bedrijvigheid op dat industrieterrein. Om een industrieterrein ligt een aandachtsgebied waar het geluidniveau hoger kan zijn dan de standaardwaarde.
Basisgeluidemissie: Onder de Omgevingswet moeten gemeenten de geluidemissie van hun (waterschaps-)wegen en lokale spoorwegen monitoren. Om te bepalen of de geluidemissie stijgt, moet eerst de basisgeluidemissie worden vastgesteld. De basisgeluidemissie is het door wegverkeer geproduceerde geluidniveau per weg in een bepaald basisjaar. Na de eerste vaststelling van de basisgeluidemissie moeten gemeenten de ontwikkeling van het geluidniveau elke vijf jaar monitoren om te bepalen of er maatregelen nodig zijn om een eventuele toename van geluidemissie tot boven de grenswaarde terug te dringen.
3 Besluit bouwwerken leefomgeving
In het Besluit bouwwerken leefomgeving (hierna: Bbl) staan algemene rijksregels voor bouwactiviteiten met oog op het beschermen van de gezondheid. Het Bbl regelt voor het aspect geluid onder andere de bescherming tegen geluid van buiten in de gebruiksfase (geluidwering), geluid van bouwwerkinstallaties in de woning en geluid tijdens de bouwfase (bouwlawaai).
4 Besluit activiteiten leefomgeving
In het Besluit activiteiten leefomgeving (hierna: Bal) stelt het Rijk algemene regels bij activiteiten in de fysieke leefomgeving. In het Bal staan regels over activiteiten die in aanzienlijke mate geluid kunnen veroorzaken en direct werkende regels over verschillende aangewezen activiteiten. Er staan niet veel algemene rijksregels voor milieubelastende activiteiten over geluid in het Bal. De aanpak van geluid speelt vooral op lokaal niveau. Het Bal bevat vooral locatieonafhankelijke regels over milieubelastende activiteiten.
4.2 Luchtvaartgeluid
De regels voor luchtvaartgeluid blijven gehandhaafd in de Wet luchtvaart en worden niet opgenomen in de Omgevingswet. Dit omdat de integratie van deze regels in doelgroep-regelgeving inzichtelijker en gemakkelijker geacht werd dan integratie in de Omgevingswet. Onder de Omgevingswet wordt luchtvaartgeluid niet afzonderlijk genormeerd maar wel meegenomen in de cumulatietoets. In de Aanvullingsregeling geluid wordt mogelijk een gewijzigde hinderlijkheidsfactor (3) voor luchtverkeerslawaai toegepast waardoor luchtverkeerslawaai zwaarder mee gaat wegen bij het bepalen van de cumulatieve geluidbelasting (4).
4.3 Geluidluwe gevel
De geluidluwe gevel krijgt onder de Omgevingswet een wettelijke status. Indien de standaardwaarde wordt overschreden, wordt “het belang van het beschermen van de gezondheid door een geluidluwe gevel betrokken” (art. 5.78ab Bkl). De formulering “rekening houden met” geeft inhoudelijke sturing op de door de gemeente te maken belangenafweging, maar er blijft beoordelingsvrijheid. De definitie van een geluidluwe gevel luidt onder de omgevingswet: “een gevel die ten opzichte van de andere gevels van een geluidgevoelig gebouw relatief weinig wordt belast door geluid” (bijlage 1A Bkl). Daarbij is het begrip geluidluwe gevel niet akoestisch gedefinieerd. De gemeente Amstelveen hanteert de definitie van geluidluwe gevel zoals beschreven in paragraaf 7.1.
- (3)
Geluidniveaus van verschillende bronnen blijken in de praktijk in verschillende mate tot hinder te leiden. Dit is één van de achterliggende redenen dat elke bron een andere norm heeft (RIVM).
- (4)
In artikel 3.25 Omgevingsregeling is bepaald dat de nieuwe rekenregels voor cumulatie pas ingaan op een bij ministerieel besluit te bepalen tijdstip.
5 Geluidnormen
In het Bkl zijn geluidnormen opgenomen voor weg- spoor- en industriegeluid in de vorm van standaardwaarden en grenswaarden (5). Dit zijn de bronsoorten die vóór inwerkingtreding van de Omgevingswet waren opgenomen in de Wet geluidhinder. Door de gemeente Amstelveen zijn de waarden uit het Bkl overgenomen. Overige geluidsbronnen zoals inrichtingen, stemgeluid en (mobiele) installaties moeten ook meegenomen worden in de beoordeling van het akoestische leefklimaat, maar worden in dit beleid niet meegenomen.(6)
De geluidregels in de Omgevingswet zijn gericht op het geluid van elke geluidbronsoort afzonderlijk, zodat er niet verschillende instanties verantwoordelijk zijn voor het naleven van één gezamenlijke geluidsbron. Het geluid van een geluidbronsoort is de belasting door de bronsoort als geheel. Bij gemeentewegen bijvoorbeeld, gaat het om het geluid als gevolg van het verkeer op alle relevante gemeentewegen. Daarbij wordt alleen gekeken naar de wegen die daadwerkelijk bijdragen aan het geluid op dat gebouw.
Er is een onderscheid tussen het toelaten van nieuwe geluidgevoelige gebouwen en het wijzigen van een geluidbronsoort voor wat betreft de grenswaarde. De grenswaarde op bestaande geluidgevoelige gebouwen voor het wijzigen van een geluidbronsoort is 5 dB hoger dan de grenswaarde voor het toelaten van nieuwe geluidgevoelige gebouwen.(7) Op deze manier heeft het bevoegd gezag van de bron in die situaties nog 5 dB ruimte om ontwikkelingen (van regionaal of nationaal belang) aan de bron mogelijk te maken. Daarbij gelden uiteraard wel voorwaarden voor het afwegen van geluidbeperkende maatregelen en het treffen van geluidwerende maatregelen. De eisen die in dit beleid worden gesteld zijn alleen van toepassing op nieuwe geluidgevoelige gebouwen en niet op situaties waarbij een bron wordt aangelegd of aangepast.
|
Geluidbronsoort |
Standaardwaarde |
Grenswaarde |
||
|
Nieuw geluidgevoelig gebouw |
Aanleg of aanpassing bron |
|||
|
rijkswegen en provinciale wegen |
50 |
60 |
65 |
|
|
gemeentewegen en waterschapswegen |
53 |
70 |
70 |
|
|
hoofdspoorwegen en lokale spoorwegen |
55 |
65 |
70 |
|
|
industrieterreinen |
50 |
55 |
60 |
|
|
40 Lnight |
45 Lnight |
50 Lnight |
||
Tabel 1. Standaard- en grenswaarde in Lden per geluidbronsoort
De bovenstaande waarden gelden op de locatie waar een gevel van een nieuw te bouwen geluidgevoelig gebouw mag komen of op de gevel van een aanwezig geluidgevoelig gebouw (in geval van aanleg of aanpassing bron). Daarnaast gelden de waarden op de grens van een geluidsgevoelig terrein als het gaat om een locatie die in het omgevingsplan is aangewezen als ligplaats voor woonschepen of als standplaats voor woonwagens.
- (5)
Voorheen de voorkeurswaarde en de maximale waarde
- (6)
Er wordt bekeken of het nodig is om hier apart beleid voor op te stellen
- (7)
Dit geldt niet voor gemeente- en waterschapswegen, daarvoor is de grenswaarde in beide gevallen 70 dB
6 Gezond woon- en leefklimaat
Voldoen aan de standaardwaarde is het uitgangspunt. Onder de standaardwaarde is de kans op gezondheidsschade klein.(8) Maatregelen hoeven niet overwogen te worden als de geluidbelasting niet hoger is dan de standaardwaarde. Het is van belang dat geluid integraal wordt meegewogen bij het ontwerpstadium van ruimtelijke plannen. Vooral indien de te ontwikkelen locatie is gelegen langs een drukke weg, is een in akoestisch opzicht optimaal ontwerp van belang. Het vroegtijdig meewegen van geluid, en daarmee het optimaliseren van de gebiedsindeling en ontwerp van een gebouw, kan de noodzaak tot het treffen van bouwkundige maatregelen aan de gevel verminderen. Maatregelen aan de gevel zorgen namelijk niet voor een lagere geluidbelasting op de gevel en ook niet voor een prettiger leefklimaat buiten de woning. De aanwezigheid van (relatief) stille gebieden in de woonomgeving heeft een gunstig effect op de gezondheid. Weliswaar wordt met dit soort maatregelen het geluid op de meest belaste gevel van het geluidgevoelige gebouw niet verlaagd, maar wel vergroot het de acceptatie van een hoger geluidniveau.
6.1 Optimaal (akoestisch) ontwerp
Bij het ontwerp van een geluidgevoelig gebouw moet rekening gehouden worden met de geluidsituatie ter plaatse. Als er aan meerdere zijden sprake is van verhoogde geluidniveaus kan bijvoorbeeld een u-vorm of hofjesstructuur worden overwogen met een geluidluwe binnentuin. Middels een variantenstudie kan de optimale verkavelingsvorm en gebouworiëntatie worden gevonden. Als gebouwen aan meerdere zijdes door verschillende bronnen belast zijn, zal de afschermende werking van het gebouw per zijde of per bron verschillen. In dat geval wordt de effectiviteit van de afscherming integraal beoordeeld. Onderstaand figuur laat zien hoe je een geluidluwe gevel zou kúnnen creëren middels verschillende gebouwvormen.
Figuur 1. Voorbeelden van hoe, in verschillende geluidbelaste situaties, door middel van de gebouwvorm een geluidluwe zijde gerealiseerd kan worden
- (8)
Nota van toelichting Aanvullingsbesluit geluid.
7 Geluid boven de standaardwaarde
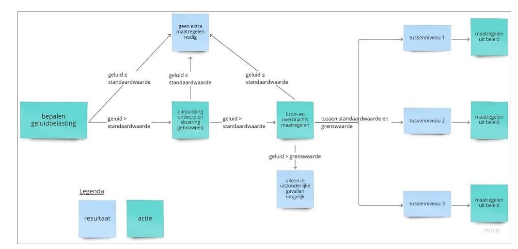
Indien de standaardwaarde wordt overschreden worden alle maatregelen die het geluid kunnen beperken tot de standaardwaarde onderzocht. Geluidbeperkende maatregelen worden toegepast als die financieel doelmatig zijn en daartegen geen overwegende bezwaren van stedenbouwkundige, verkeerskundige, vervoerskundige, landschappelijke of technische aard bestaan. Bij voorkeur wordt de oplossing gevonden in het ontwerp en de situering van het gebouw. Als dit onvoldoende geluidreductie biedt kan gedacht worden aan bron- en overdrachtsmaatregelen (bijvoorbeeld stil wegdek, geluidschermen of -wallen of afscherming door niet-geluidgevoelige bebouwing). In figuur 2 op de volgende pagina is afgebeeld hoe dit proces eruit ziet.
Bij het in kaart brengen van het geluidreducerend effect worden niet alleen de geluidgevoelige gebouwen binnen het plangebied meegenomen, maar ook alle andere geluidgevoelige gebouwen die binnen de invloedssfeer van de maatregelen liggen. De haalbare reducties bij al deze gevoelige gebouwen worden afgewogen tegen een inschatting van de kosten (bijvoorbeeld op basis van kosten-kentallen). Op basis hiervan zal het bevoegd gezag een afweging maken. Als de gemeente geen bronbeheerder is moet afstemming gezocht worden met relevante partij(en) zoals de provincie of de vervoerregio. De initiatiefnemer dient de gemeente te betrekken in dit proces.
Geluid boven de standaardwaarde wordt alleen toegestaan als er geen geluidbeperkende maatregelen kunnen worden getroffen om aan de standaardwaarde te voldoen, de overschrijding van de standaardwaarde zoveel mogelijk wordt beperkt en het geluid niet hoger is dan de grenswaarde. Daarnaast wordt er voldaan aan de eisen welke gesteld worden in dit beleid. Om een kleine overschrijding van de standaardwaarde niet te laten leiden tot het nemen van ingrijpende maatregelen is er een onderverdeling gemaakt in drie niveaus tussen de standaardwaarde en de grenswaarde: het tussenwaarde niveau 1, 2 en 3.
Voor gemeentewegen en waterschapswegen is gekozen om geluid toe te staan tot 2 dB onder de grenswaarde, om te voorkomen dat bij aanpassing of wijziging van de bron de grenswaarde overschreden wordt en maatregelen getroffen moeten worden.
|
Geluidbronsoort |
Standaard-waarde |
Tussenwaarde |
Grens-waarde* |
|||
|
Niveau 1 |
Niveau 2 |
Niveau 3 |
||||
|
Rijkswegen en provinciale wegen |
50 |
t/m 53 |
54 t/m 56 |
57 t/m 60 |
60 |
|
|
Gemeentewegen en waterschapswegen |
53 |
t/m 56 |
57 t/m 59 |
60 t/m 68 |
70 |
|
|
Hoofdspoorwegen en lokale spoorwegen |
55 |
t/m 58 |
59 t/m 61 |
62 t/m 65 |
65 |
|
|
Industrieterrein |
50 |
t/m 52 |
53 t/m 54 |
55 |
55 |
|
|
40 Lnight |
t/m 42 Lnight |
43 t/m 44 Lnight |
45 Lnight |
45 Lnight |
||
Tabel 2. Tussenwaarde in Lden op een geluidgevoelig gebouw per geluidbronsoort. *Dit betreft de grenswaarde voor nieuwe geluidgevoelige gebouwen
Figuur 2. Processchema bepalen te nemen maatregelen
7.1 Tussenwaarde niveau 1
In deze paragraaf worden de eisen toegelicht voor het tussenwaarde niveau 1. Dit niveau is van toepassing op situaties waarbij het geluid maximaal 3 dB boven de standaardwaarde uitkomt voor wegen en spoorwegen en maximaal 2 dB boven de standaardwaarde voor industrielawaai.
Geluidluwe gevel
Om de gezondheid te beschermen moet het geluidgevoelige gebouw beschikken over minimaal één geluidluwe gevel.(9) Aangezien het begrip geluidluwe gevel niet akoestisch gedefinieerd is in de Omgevingswet, wordt de volgende definitie gehanteerd:
“Een geluidluwe gevel is een gevel waarop het geluidniveau per bronsoort gelijk aan of lager is dan de standaardwaarden uit tabel 1.”
De geluidluwe gevel wordt bij voorkeur gerealiseerd door het gebouw optimaal te positioneren ten opzichte van de geluidsbron (zie paragraaf 6.1). Een grondgebonden woning hoeft enkel een geluidluwe gevel te hebben op de bouwlaag waar de buitenruimte aan grenst. De geluidbelasting op de gebouwlagen erboven is echter niet hoger dan niveau 1. In een gebouw met meerdere niet-grondgebonden woningen moet iedere woning een geluidluwe gevel hebben. Als het redelijkerwijs niet mogelijk is om een geluidluwe gevel te creëren, dan mag de geluidbelasting op de gevels van het nieuw te realiseren geluidgevoelige gebouw niet hoger zijn dan niveau 1. Naast de extra geluidisolatie hoeven dan geen maatregelen getroffen te worden.
Een uitzondering op de eis van een geluidluwe gevel kan, mits goed gemotiveerd, worden gemaakt voor een geluidgevoelig gebouw dat wordt toegelaten voor een duur van maximaal 10 jaar (tijdelijk geluidgevoelig gebouw of tijdelijk geluidgevoelige functie).
- (9)
Voor vliegtuiggeluid geldt geen norm in het kader van de geluidluwe gevel.
Geluidluwe buitenruimte
Gebouwen met een woonfunctie beschikken over een geluidluwe buitenruimte. Bij voorkeur ligt deze geluidluwe buitenruimte aan de geluidluwe gevel. Indien het niet mogelijk is om een geluidluwe buitenruimte aan de geluidluwe gevel te realiseren, bijvoorbeeld doordat de geluidluwe gevel aan de noordzijde ligt en daardoor weinig zon op de buitenruimte schijnt, kan een uitzondering gemaakt worden. De buitenruimte wordt in dat geval gepositioneerd aan een gevel met een geluidbelasting niet hoger dan niveau 1. Geluidgevoelige locaties zoals woonwagenstandplaatsen en locaties voor woonschepen zijn vrijgesteld van de verplichting om een geluidluwe gevel en buitenruimte te realiseren. De geluidbelasting wordt hier namelijk bepaald op de grens van het geluidgevoelig terrein en niet op de individuele wooneenheid.
Woningindeling
Een goede nachtrust is belangrijk voor de gezondheid. De geluidgevoelige ruimten worden zoveel mogelijk aan de geluidluwe gevel van de woning geprojecteerd, waarbij minimaal één slaapkamer aan de geluidluwe gevel wordt gerealiseerd. Als de woning over meer dan één slaapkamer beschikt worden bij voorkeur meerdere slaapkamers aan die gevel gesitueerd. Afwijken van deze voorwaarde kan alleen (vroegtijdig) indien dit goed wordt gemotiveerd. Daarnaast moet rekening gehouden worden met geluid door installaties: bij voorkeur is het installatiegeluid in geluidgevoelige ruimten van zowel geluidgevoelige gebouwen en de daaraan aangrenzende geluidgevoelige gebouwen niet hoger dan 20 dB en zijn de installaties in de woning optimaal gepositioneerd ten opzichte van de slaapkamer(s).
7.2 Tussenwaarde niveau 2
In deze paragraaf worden de eisen toegelicht voor het tussenwaarde niveau 2. Dit niveau is van toepassing op situaties waarbij de geluidbelasting tussen 4 en maximaal 6 dB boven de standaardwaarde uitkomt voor wegen en spoorwegen en tussen 3 en maximaal 4 dB boven de standaardwaarde voor industrielawaai. Bij niveau 2 gelden alle eisen die bij niveau 1 gelden, plus de aanvullende eisen in deze paragraaf.
Geluidluwe gevel
Als het redelijkerwijs niet mogelijk is om een geluidluwe gevel, of gevels waar de geluidbelasting ten hoogste niveau 1 is, te creëren dan geldt de scheidingswand tussen een (deels) afsluitbare buitenruimte en een verblijfsruimte als geluidgevoelige gevel. De geluidbelasting op deze scheidingswand moet dan wel voldoen aan de standaardwaarde of, indien dit niet mogelijk is, niveau 1.
Geluidluwe buitenruimte
Indien de geluidbelasting op de gevel waar de buitenruimte is geprojecteerd hoger is dan niveau 1 zullen er maatregelen aan de buitenruimte moeten worden getroffen om de geluidbelasting ter plaatse van de geprojecteerde buitenruimte terug te brengen tot de standaardwaarde of, indien dit niet mogelijk is, tot niveau 1 (voor de transformatie van niet-geluidgevoelige gebouwen naar geluidgevoelige gebouwen geldt deze eis ook). Er dient gemotiveerd te worden waarom de geluidbelasting ter plaatse van de geprojecteerde buitenruimte niet verlaagd kan worden tot de standaardwaarde. Het verlagen van de geluidbelasting ter plaatse van de buitenruimte kan bereikt worden door toepassing van balkons met geheel gesloten borstweringen, afscherming (eventueel van glas) van voldoende hoogte op de balkons of in de tuin aan te brengen en indien nodig en mogelijk kunnen er ook absorberende plafonds boven de balkons worden aangebracht. Ook is de toepassing van afsluitbare loggia’s een optie. Een buitenruimte met een geluidbelasting die hoger is dan niveau 1 is niet toegestaan.
7.3 Tussenwaarde niveau 3
In deze paragraaf worden de eisen toegelicht voor het tussenwaarde niveau 3. Dit niveau is van toepassing op situaties waarbij de geluidbelasting tussen 7 dB en 10 dB boven de standaardwaarde voor Rijkswegen en spoorwegen is gelegen, tussen 7 en 15 dB boven de standaardwaarde voor gemeente- en waterschapswegen en 5 dB boven de standaardwaarde uitkomt voor industrielawaai. Bij niveau 3 gelden alle eisen die bij niveau 1 en 2 gelden, plus de aanvullende eisen in deze paragraaf.
Geluidluwe buitenruimte
Indien de geluidbelasting op de gevel waar de buitenruimte is geprojecteerd hoger is dan niveau 1 zullen er maatregelen aan de buitenruimte moeten worden getroffen om de geluidbelasting ter plaatse van de geprojecteerde buitenruimte terug te brengen tot de standaardwaarde of, indien dit niet mogelijk is, tot niveau 1 (voor de transformatie van niet-geluidgevoelige gebouwen naar geluidgevoelige gebouwen met woonfunctie geldt deze eis ook). Er dient duidelijk gemotiveerd te worden waarom de geluidbelasting ter plaatse van de geprojecteerde buitenruimte niet verlaagd kan worden tot de standaardwaarde. Het verlagen van de geluidbelasting ter plaatse van de buitenruimte kan bereikt worden door toepassing van balkons met geheel gesloten borstweringen, afscherming (eventueel van glas) van voldoende hoogte op de balkons of in de tuin aan te brengen en indien nodig en mogelijk kunnen er ook absorberende plafonds boven de balkons worden aangebracht. Ook is de toepassing van afsluitbare loggia’s een optie.
Indien het niet mogelijk is per woning een eigen buitenruimte te realiseren waar de geluidbelasting niet hoger is dan niveau 1 wordt onderzocht of een gezamenlijke buitenruimte op het terrein van het woongebouw te realiseren is. In deze gezamenlijke tuin is de geluidbelasting bij voorkeur niet hoger dan niveau 1, maar in ieder geval niet hoger dan niveau 2. Mocht dit ook niet mogelijk zijn moet duidelijk worden gemotiveerd waarom dit niet mogelijk is en kan (gemotiveerd) gekeken worden naar compensatie in het openbaar gebied.
Gezonde leefomgeving
In situaties waar de geluidbelasting hoog is kunnen andere factoren een rol spelen bij de acceptatie van het feit dat er sprake is van een geluidbelaste leefomgeving. Hoewel het geluidniveau op zich niet vermindert, kan een aangename en groene leefomgeving, een positief effect hebben op de beleving van geluid. In het geval dat de directe omgeving wordt blootgesteld aan hoge geluidbelastingen en daardoor qua geluidniveau van lage kwaliteit is, zal gemotiveerd moeten worden op welke manier door de initiatiefnemer wordt bijgedragen aan hoogwaardige kwalitatieve buitenruimte.
Een hoogwaardige buitenruimte is over het algemeen met groen en water ingericht. In eerste instantie is dit een eigen tuin of balkon aan de geluidsluwe gevel. Maar ook een collectieve hoogwaardige buitenruimte binnen de ontwikkeling kan hier ruimte voor bieden. De initiatiefnemer legt deze gezamenlijke buitenruimte aan en maakt deze toegankelijk voor alle gebruikers. Er wordt zoveel mogelijk gebruik gemaakt van elementen die een rustgevende beleving in die buitenruimte stimuleren. Daarbij kan gedacht worden aan ruisend riet, horizontaal stromend water, groen begroeide pergola’s, groene gevels en dergelijke. Dit draagt in positieve zin bij aan de gezondheid van de gebruikers.
Indien er een aangename groene openbaarruimte in de omgeving aanwezig is kan dit (gemotiveerd) als compenserende maatregel worden meegenomen. Voor openbare ruimte gaan we hierbij uit van een park of groene ruimte van minimaal 200 m2 op maximaal 300 meter afstand. Hieraan kunnen extra eisen worden opgelegd voor het verbeteren of versterken van deze openbare ruimte.
|
Tussenwaarde |
Niveau 1 |
Niveau 2 |
Niveau 3 |
|
Eisen |
|||
|
Geluidluwe gevel |
√ |
√ |
√ |
|
Geluidluwe buitenruimte |
√ |
√ |
√ |
|
Woningindeling: slaapkamer(s) aan geluidluwe gevel |
√ |
√ |
√ |
|
Scheidingswand als geluidgevoelige gevel |
√ |
√ |
|
|
Maatregelen aan de buitenruimte |
√ |
√ |
|
|
Maatregelen voor een gezonde leefomgeving |
√ |
||
Tabel 3. Eisen indien een geluidgevoelig gebouw wordt gerealiseerd met geluid hoger dan de standaardwaarde
8 Geluid boven de grenswaarde
Wanneer het niet mogelijk is om het geluid te beperken tot de grenswaarde is het in uitzonderlijke gevallen mogelijk om geluid boven de grenswaarde toe te staan. Dit is alleen aan de orde als de maatregelen om aan de grenswaarde te voldoen naar het oordeel van de gemeente niet financieel doelmatig zijn of wanneer tegen deze maatregelen overwegende bezwaren van stedenbouwkundige, verkeerskundige, vervoerskundige, landschappelijke of technische aard bestaan.
Omdat de grenswaarde wordt overschreden moeten geluidbeperkende maatregelen worden getroffen die de overschrijding van de grenswaarde zoveel mogelijk beperken. Bij het toestaan van overschrijdingen van de grenswaarde worden zwaardere eisen gesteld aan de motivering dan bij gebruikmaking van de afwegingsruimte tussen standaardwaarde en grenswaarde. Vanzelfsprekend zijn de eisen die gelden voor tussenwaarde niveau 3 eveneens van toepassing. Het geluid in nieuwe geluidgevoelige gebouwen moet ook altijd voldoen aan de eisen voor de binnenwaarde (zie hoofdstuk 10). Verder mag er maximaal één niet-geluidgevoelige gevel per geluidgevoelig gebouw worden toegepast.
9 Gezamenlijk en gecumuleerd geluid
Een geluidgevoelig gebouw kan binnen meer dan één geluidaandachtsgebied liggen. In dat geval, wanneer het geluid op de gevel hoger is dan de standaardwaarde én toeneemt ten opzichte van het geluid in de bestaande situatie, beoordeelt het bevoegd gezag het gecumuleerd geluid en wordt het gezamenlijk geluid bepaald. Bij een nieuw geluidgevoelig gebouw is de bestaande situatie niet aan de orde.
9.1 Gecumuleerd geluid
In bovengenoemde situaties moet de aanvaardbaarheid van het gecumuleerde geluid op het betreffende geluidgevoelige gebouw worden beoordeeld. Het gecumuleerd geluid is het geluid door alle geluidbronsoorten en activiteiten gezamenlijk, rekening houdend met de verschillen in hinderlijkheid tussen verschillende soorten geluidbronnen.
Het gecumuleerd geluid wordt niet getoetst aan een norm, maar mede aan de hand van het gecumuleerde geluid op de gevel(s) van een gebouw moet de gemeente beoordelen of en in welke mate het verantwoord is om de afwegingsruimte boven de standaardwaarde te gebruiken. Bij de afweging of sprake is van een aanvaardbare situatie spelen naast geluid ook andere omstandigheden en belangen een rol. De te maken afweging speelt zich af op het complexe snijvlak van belangen van hinder en gezondheid, woningbouw, economie en mobiliteit. De gemeente maakt bij deze afweging voor het aspect geluid gebruik van de Methode Miedema (zie onderstaande tabel).
|
Gecumuleerd geluid (Lcum) |
Beoordeling |
|
≤ 45 |
zeer goed |
|
46 – 50 |
goed |
|
51 – 55 |
redelijk |
|
56 – 60 |
matig |
|
61 – 65 |
tamelijk slecht |
|
66 – 70 |
slecht |
|
≥ 71 |
zeer slecht |
Tabel 4. Methode ‘Miedema’
9.2 Gezamenlijk geluid
Het gezamenlijk geluid is het geluid door geluidbronsoorten en andere activiteiten tegelijk, opgeteld zonder correctie voor de verschillen in hinderlijkheid. Het gezamenlijke geluid kan lager zijn dan het gecumuleerde geluid doordat hinderlijkheid niet wordt meegenomen in de optelling en luchtvaart daarin bijvoorbeeld bepalend kan zijn. Het gezamenlijk geluid op de gevel geeft dus geen inzicht in de geluidskwaliteit bij die gevel. Het gezamenlijk geluid wordt in bestaande situaties gebruikt om het binnenniveau te bepalen en voor nieuwe situaties wordt het gebruikt voor het bepalen van de eis aan de geluidswering van de gevel.
10 Binnenwaarde
Indien de standaardwaarde wordt overschreden is altijd een extra geluidnorm van toepassing, namelijk de grenswaarde voor het geluidniveau in geluidgevoelige ruimten: de binnenwaarde. De binnenwaarde is een extra waarborg om ervoor te zorgen dat bewoners ook bij hogere geluidniveaus op de gevels onder acceptabele omstandigheden in hun woning kunnen leven en slapen. Middels (extra) gevelisolatie wordt dit gegarandeerd. Van de binnenwaarde kan niet worden afgeweken.
Bij het bepalen van de benodigde geluidwering moet worden uitgegaan van de geluidbelasting door alle relevante geluidbronsoorten en geluidsbronnen gezamenlijk. Die gezamenlijke geluidbelasting wordt bepaald bij het nemen van het besluit waarmee het nieuwe geluidgevoelige gebouw wordt toegelaten.
In het geval van transformatie of nieuwe tijdelijke gebouwen (maximaal 10 jaar) dient zo veel mogelijk gestreefd te worden naar het behalen van de binnenwaarde die geldt voor nieuwe geluidgevoelige gebouwen. In die gevallen waarbij dat technisch gezien niet mogelijk is, bijvoorbeeld bij monumenten, is de binnenwaarde bij voorkeur maximaal 5 dB hoger dan het toegestane binnenniveau voor nieuwe geluidgevoelige gebouwen.
11 Uitvoering
Onderliggend beleid is een actualisatie van huidige geluidbeleid ‘Deelnota Hogere Waarden’, dat in 2007 is vastgesteld. Het is een benodigde actualisering gezien de komst van de Omgevingswet en de daaruit volgende veranderingen voor het beleidsterrein geluid. Dit beleid is van toepassing indien het geluid veroorzaakt door weg-, spoor- of industrielawaai op een nieuw geluidgevoelig gebouw hoger is dan de standaardwaarde. In dat geval wordt er in het traject van de omgevingsvergunning getoetst aan de eisen in onderliggend beleid, net zoals nu getoetst wordt aan de Deelnota Hogere Waarden.
Met de actualisering zijn de normen en eisen iets gewijzigd maar vindt er geen verzwaring van de lasten voor de uitvoering als gevolg plaats. Daarnaast komt de bouwtechnische toetsing voor woningen (appartementen uitgezonderd) en eenvoudige bedrijfsgebouwen (de zogenoemde ‘gevolgklasse 1’) met aanstaande inwerkingtreding van de Omgevingswet en de Wet kwaliteitsborging bij een onafhankelijke kwaliteitsborger te liggen. De controle op de uitvoering van onder andere gevelisolatiemaatregelen is onderdeel van de eindcontrole die door de kwaliteitsborger na oplevering van het geluidgevoelig gebouw wordt gedaan.
Bijlage 1 Begrippenlijst
- •
gecumuleerd geluid: het geluid door geluidbronsoorten en andere activiteiten dat gelijktijdig optreedt, opgeteld met correctie voor de verschillen in hinderlijkheid
- •
geluidaandachtsgebied: een locatie langs een weg of spoorweg of rond een industrieterrein waarbinnen het geluid hoger kan zijn dan de standaardwaarde
- •
geluidbelasting Lden: geluidbelasting of andere geluidwaarde op een plaats en door een bron over alle perioden van 07.00 tot 19.00 uur, van 19.00 tot 23.00 uur en van 23.00 tot 07.00 uur van een jaar
- •
geluidbelasting Lnight: geluidbelasting of andere geluidwaarde op een plaats en door een bron over alle perioden van 23.00 tot 07.00 uur van een jaar
- •
geluidgevoelig gebouw: een geluidgevoelig gebouw is een gebouw of een gedeelte van een gebouw met een: woonfunctie en nevengebruiksfuncties daarvan, onderwijsfunctie en nevengebruiksfuncties daarvan, gezondheidszorgfunctie met bedgebied en nevengebruiksfuncties daarvan of een bijeenkomstfunctie voor kinderopvang met bedgebied en nevengebruiksfuncties daarvan
- •
geluidgevoelig object: een deel van een geluidgevoelig gebouw (zie definitie geluidgevoelig gebouw) zoals een appartement of kamer in een gebouw met onderwijsfunctie of gezondheidsfunctie
- •
geluidgevoelige ruimte: een geluidgevoelige ruimte is een verblijfsruimte of verblijfsgebied van een: woonfunctie of bijeenkomstfunctie die een nevengebruiksfunctie is van die woonfunctie, onderwijsfunctie, gezondheidszorgfunctie met bedgebied of bijeenkomstfunctie die een nevengebruiksfunctie is van die gezondheidszorgfunctie of bijeenkomstfunctie voor kinderopvang met bedgebied
- •
gevel: “de zijde” van een gebouw
- •
geluidluwe gevel: een gevel waarop de geluidbelasting niet hoger is dan de standaardwaarde
- •
geluidwerende maatregel: fysieke maatregel aan een gebouw die de geluidwering van de uitwendige scheidingsconstructie verhoogt
- •
gezamenlijk geluid: het geluid door geluidbronsoorten en andere activiteiten dat gelijktijdig optreedt, energetisch opgeteld zonder correctie voor de verschillen in hinderlijkheid
- •
geluidreferentiepunt: locatie waar een geluidproductieplafond geldt
- •
gemeenteweg: weg in beheer bij de gemeente Amstelveen
- •
niet-geluidgevoelige gevel: gevel die in het omgevingsplan of een omgevingsvergunning voor een buitenplanse omgevingsplanactiviteit met toepassing van Bkl artikel 5.78y, tweede lid, 5.78aa, tweede lid, 12.13f of 12.13g als zodanig is aangemerkt
- •
niet-geluidgevoelige gevel met bouwkundige maatregelen: niet-geluidgevoelige gevel die met toepassing van Bkl artikel 5.78y, tweede lid, 12.13f, of 12.13g, eerste lid, als zodanig is aangemerkt
Bijlage 2 Lokale situatie
Amstelveen is een groene gemeente gelegen in de Randstad, nabij Amsterdam en Schiphol en aan de rand van het Groene Hart. In en rondom de gemeente bevinden zich verschillende geluidsbronnen, waaronder wegverkeerslawaai, industrielawaai, (lokale) spoorwegen en vliegtuiglawaai. In het zuiden van de gemeente Amstelveen bevindt zich het stiltegebied Bovenkerkerpolder.
Gemeente-, provinciale- en rijkswegen
De kern van Amstelveen wordt doorsneden door de rijksweg 9 en ten noorden van de gemeente loopt de rijksweg 10, ten oosten van de gemeente loopt rijksweg 2. Daarnaast liggen er binnen en nabij de gemeente verschillende provinciale wegen, waaronder de N201, N231, N521, N232 en N522. Daarnaast zijn er veel verschillende gemeentewegen aanwezig.
Spoorwegen
Ten noord van de gemeente bevindt zich de hoofdspoorweg Diemen-Zuid/Schiphol. Daarnaast loopt door de gemeente een spoorlijn waarop tramlijn 5 en metrolijn 25 rijden.
Industrieterreinen
In de gemeente bevinden zich twee industrieterrein: hoogspanningsstation Langs de Akker en hoogspanningsstation in Amstelveen-Zuid. Daarnaast ligt de gemeente binnen de geluidcontour van industrieterrein Schiphol-Oost (gelegen in de gemeente Haarlemmermeer)
Ziet u een fout in deze regeling?
Bent u van mening dat de inhoud niet juist is? Neem dan contact op met de organisatie die de regelgeving heeft gepubliceerd. Deze organisatie is namelijk zelf verantwoordelijk voor de inhoud van de regelgeving. De naam van de organisatie ziet u bovenaan de regelgeving. De contactgegevens van de organisatie kunt u hier opzoeken: organisaties.overheid.nl.
Werkt de website of een link niet goed? Stuur dan een e-mail naar regelgeving@overheid.nl