Uitvoerings- en Handhavingsbeleid Zeeland 2025-2028

Geldend van 10-01-2026 t/m heden

Intitulé

Uitvoerings- en Handhavingsbeleid Zeeland 2025-2028

Het college van burgemeester en wethouders van Tholen,

gelezen het voorstel d.d. 16 december 2025,

overwegende dat:

  • -

    het vanwege de Omgevingswet wenselijk en verplicht is om beleidsregels vast te stellen voor vergunningverlening, toezicht en handhaving onder de omgevingswet;

  • -

    het Uitvoerings- en Handhavingsbeleid Zeeland 2025-2028 een vervolg is op het bestaande VTH-beleid (Vergunningverlening, Toezicht en Handhaving);

  • -

    door de komst van de Omgevingswet in 2024 en een evaluatie van het bestaande VTH-beleid het noodzakelijk om het beleid te actualiseren en aan te passen.

gelet op artikel 13.5 van het Omgevingsbesluit;

besluit:

  • -

    het Uitvoerings- en Handhavingsbeleid Zeeland 2025-2028 vast te stellen, met de kanttekening dat:

    • a.

      Naast de gezamenlijke prioriteiten, gemeentelijke (afwijkende) prioriteiten kunnen worden gekozen;

    • b.

      Het toepassen van de bestuurlijke boete een optie is en geen verplichting;

    • c.

      Het eigen gemeentelijke WKB-beleid in het jaarplan VTH 2025 wordt gevolgd, waar dat afwijkt van de uitwerking in het U&H-beleid Zeeland;

    • d.

      Couleur locale mogelijk is bij de uitvoering van het gemeentelijke uitvoerings- en handhavingsbeleid Zeeland 2025-2028.

  • -

    dat met de inwerkingtreding het eerdere VTH-beleid Zeeland te komt vervallen, met dien verstande dat voor handhavingsverzoeken, bestuurlijke sancties en vergunningaanvragen die vóór inwerkingtreding zijn ingediend of opgelegd, het oude recht respectievelijk beleid van toepassing blijft;

  • -

    de beleidsregels bestuurlijke boete artikel 18.12 en 18.13 vast te stellen en gelijktijdig met dit besluit in werking te laten treden.

Deze beleidsregel treedt in werking op de dag na die van bekendmaking

Voorwoord

Met genoegen bieden wij u de Zeeuwse strategie voor Uitvoering en Handhaving (verder te noemen U&H-strategie) in de fysieke leefomgeving aan. De U&H-strategie betreft een term die in de Omgevingswet wordt gehanteerd. We kennen deze strategie in de huidige vorm als ‘VTH-beleid’. De essentie wijzigt niet: het gaat om een beschrijving van uitvoeringskaders voor vergunningverlening, toezicht en handhavingstaken. In deze U&H-strategie benoemen we de bestuurlijke uitgangspunten voor dit taakveld in Zeeland. De strategie is vastgesteld voor de Omgevingswet en de wetgeving die daarnaast nog inwerking is. De reikwijdte van deze strategie omvat alle taken van de Zeeuwse overheden op het gebied van de fysieke leefomgeving: milieu, water, bodem, natuur, ruimtelijke ordening, erfgoed en bouwen. Deze vernieuwde strategie borduurt voort op de strategie van 2021. Actualisatie was nodig doordat het nieuwe wettelijke stelsel van de Omgevingswet op 1 januari 2024 in werking is getreden en doordat wij het voormalige beleid hebben geëvalueerd. Naast de Omgevingswet passen wij ook nog andere wetgeving toe. Deze wetgeving. is voorlopig nog buiten de Omgevingswet gebleven. Een bij de wetgeving passende strategie is ook een kwaliteitseis in de Omgevingswet en door vaststelling voldoen wij weer aan dat vereiste.

De strategie draagt bij aan een schoon, veilig, gezond, biodivers en duurzaam Zeeland. De strategie draagt daarnaast bij aan het bewaren van ons Zeeuws erfgoed. Deze strategie is tot stand gekomen door gezamenlijke inspanning van alle Zeeuwse overheden, Regionale uitvoeringsdienst Zeeland (RUD) en Dienst centraal milieubeheer Rijnmond (DCMR), Waterschap Scheldestromen, hebben Veiligheidsregio Zeeland, Gemeenschappelijke gezondheidsdienst Zeeland (GGD), natuurbeheerders, politie en Openbaar Ministerie. De Zeeuwse bevoegde gezagen samen besloten om een eenduidige U&H-strategie voor heel Zeeland op te stellen. Een gezamenlijke strategie draagt bij aan integrale benadering van zaken, opereren als één overheid, en onderling vertrouwen is daarbij belangrijk. Een belangrijk uitgangspunt in dit proces is dat een Zeeuws-breed gedragen U&H-strategie een gelijk speelveld voor inwoners en bedrijven moet opleveren, zonder dat dit ten koste gaat van de mogelijkheid om lokaal maatwerk te realiseren. Dat laatste is de kern van de Omgevingswet, op maat naar de lokale situatie kijken bij het U&H-werk.

Wij kijken terug op een boeiend en productief proces. Het proces begon in december 2023 met het opstellen van een beleid neutrale aanpassing van de strategie aan de Omgevingswet. Na de gezamenlijke en inhoudelijke evaluatie in 2024 is de nieuwe Zeeuws brede U&H-strategie nu beschikbaar.

Steeds meer komt de nadruk te liggen op integraal, probleem- en programmagericht werken. Dat proces begint met het vaststellen van de problemen en de prioriteiten. Naast het opstellen van deze nieuwe strategie is ook de gezamenlijke probleemanalyse opgesteld. De daaruit voortkomende Zeeuwse prioriteiten zijn samengevat in de strategie opgenomen.

Zeeland kiest met dit gezamenlijke beleid voor een afgestemd geheel van bestuurlijke kaderstelling, een uitvoerbare en eenduidige strategie. Zo zorgen we ervoor dat we gezamenlijk in Zeeland de goede dingen doen met goede uitvoering.

Wethouder Frank van Hulle

Gedeputeerde Dick van der Velde

Samenvatting

Het document presenteert de Zeeuwse strategie voor Uitvoering en Handhaving (U&H) in de fysieke leefomgeving. Dit beleid is belangrijk voor het verlenen van vergunningen, toezicht houden en handhaving van regels. De belangrijkste doelstelling is om een schoon, veilig, gezond, biodivers en duurzaam Zeeland te creëren.

Achtergrond

De U&H-strategie is een vervolg op het bestaande VTH-beleid (Vergunningverlening, Toezicht en Handhaving). Door de komst van de Omgevingswet in 2024 is het noodzakelijk om het beleid te actualiseren en aan te passen. De strategie is tot stand gekomen door samenwerking tussen verschillende Zeeuwse overheden, waaronder gemeenten, Provincie Zeeland, Waterschap Scheldestromen, en andere relevante organisaties zoals de omgevingsdiensten, GGD en Veiligheidsregio Zeeland.

Doelen

De belangrijkste doelen van de U&H-strategie zijn:

  • 1.

    Integrale Aanpak: Het bevorderen van samenwerking tussen verschillende overheidsinstanties om een eenduidige en samenhangende uitvoering van beleid te waarborgen.

  • 2.

    Risicogericht werken: Focus op de grootste risico’s om ervoor te zorgen dat bedrijven en inwoners zich aan de regels houden. Dit helpt de veiligheid te verhogen en de kwaliteit van de leefomgeving te behouden.

  • 3.

    Preventie: Voorkomen van overtredingen door goede communicatie en voorlichting. Dit houdt in dat mensen goed geïnformeerd zijn over de regels en waarom deze belangrijk zijn.

  • 4.

    Gelijk speelveld: Zorgen dat inwoners en bedrijven in Zeeland gelijk behandeld worden, met ruimte voor lokaal maatwerk waar nodig.

Structuur van het beleid

Het beleid bestaat uit verschillende delen:

  • Deel A: Algemene inleiding en uitgangspunten voor de strategie.

  • Deel B: Specifieke U&H-strategieën: preventie, uitvoering, toezicht, sanctie en gedogen.

  • Deel C: Zeeuwse Leidraad “richtlijn begunstigingstermijnen en dwangsombedragen 2025, Probleem- en risicoanalyse 2025, Beleidsregel bestuurlijke boetes artikel 18.12 en 18.13, Casemanagement en Richtlijn Wkb

  • Deel D: Landelijke handhavingsstrategie omgevingsrecht (LHSO).

Strategieën

  • 1.

    Preventiestrategie: Deze strategie richt zich op het voorkomen van overtredingen door duidelijkheid te geven over regels en verantwoordelijkheden. Het document benadrukt dat communicatie essentieel is, zodat iedereen goed geïnformeerd is.

  • 2.

    Uitvoeringstrategie: De uitvoering van vergunningen en meldingen moet transparant en tijdig gebeuren. De overheid moet zorgen voor goede en handhaafbare vergunningen en samenwerken met andere instanties.

  • 3.

    Toezichtstrategie: Toezicht is belangrijk om te controleren of de regels nageleefd worden. Er wordt een risicomethodiek gebruikt om te bepalen waar toezicht nodig is, zodat de meeste risico’s effectief aangepakt kunnen worden.

  • 4.

    Sanctiestrategie: Wanneer er overtredingen zijn, moet de overheid optreden. Er zijn verschillende sancties mogelijk, afhankelijk van de ernst van de overtreding. De focus ligt op herstel, maar ook op bestraffing als dat nodig is.

  • 5.

    Gedoogstrategie: In bepaalde gevallen kan de overheid besluiten om tijdelijk niet op te treden tegen een overtreding. Dit kan bijvoorbeeld als er uitzicht is op legalisatie of als handhaving onevenredig zou zijn in verhouding tot het belang dat beschermd moet worden.

Conclusie

De U&H-strategie voor Zeeland is een uitgebreid document dat de kaders schetst voor uitvoering en handhaving in de fysieke leefomgeving. Het beleid is gericht op samenwerking, transparantie en het waarborgen van een veilige en duurzame leefomgeving. Door de nadruk te leggen op preventie en integrale samenwerking voldoet Zeeland aan de eisen van de Omgevingswet en zetten wij in op verbetering van de kwaliteit van de leefomgeving.

Deel A: Algemene inleiding en onze uitgangspunten

1. Uitvoerings- en handhavingsstrategie Zeeland 2025-2028

De U&H-partners in de provincie Zeeland ontwikkelen gezamenlijk Uitvoerings- en Handhavingsbeleid (U&H) om te voldoen aan de kwaliteitseisen van de Omgevingswet en het Omgevingsbesluit. Dit document presenteert het Zeeuwse U&H-beleid, dat een integraal onderdeel vormt van het Stelsel van de Omgevingswet. De U&H-strategie is, in de huidige vorm bekend als ‘VTH-beleid’. Het beschrijft de uitvoeringskaders voor vergunningverlening, toezicht en handhavingstaken. Deze strategie is ook van toepassing op andere wetten of verordeningen die nog niet zijn opgenomen in de Omgevingswet. Ze draagt bij aan een mooi, schoon, veilig, gezond, biodivers en duurzaam Zeeland.

Wij beschouwen een gezamenlijke en uniforme U&H-strategie in Zeeland als wenselijk en waardevol. Ons gezamenlijke doel en proces is een breed gedragen U&H-beleid. Onderdeel hiervan is een gezamenlijke probleemanalyse, waarbij de prioriteiten worden geïdentificeerd.

De bevoegde gezagen (de colleges van gemeenten en provincie en, het bestuur van het waterschap) zijn individueel verantwoordelijk voor de ontwikkeling, afstemming en vaststelling van het U&H beleid. Voor de basistaken die door RUD Zeeland voor de gemeenten en de provincie worden uitgevoerd, bestaat de wettelijke verplichting om een gezamenlijk uniform U&H-beleid te hanteren. Deelnemers aan de RUD zijn de Zeeuwse gemeenten en Provincie Zeeland. Daarnaast is de provincie opdrachtgever voor de DCMR voor taken bij Seveso- en RIE-4 inrichtingen. Deze strategie biedt ook richting aan het werk van Veiligheidsregio Zeeland, de GGD en natuurbeheerders. De rol van de GGD is belangrijker geworden in de Omgevingswet, met gezondheid als nieuw toetsingsaspect in veel processen.

1.1 Leeswijzer

De strategie bestaat uit vier delen:

  • Deel A: Algemene doelstellingen, prioriteiten en uitgangspunten van de strategie.

  • Deel B: U&H-strategieën: preventiestrategie, uitvoeringsstrategie, toezichtstrategie, sanctiestrategie en gedoogstrategie.

  • Deel C: Uitwerkingsregels, beleidsregels, richtlijnen en convenanten.

  • Deel D: Landelijke kaders en achtergrondinformatie die gebruikt zijn voor deze nota en voor verdere uitwerking.

1.2 Wettelijke kaders

De belangrijkste voorschriften voor het opstellen van de U&H-strategie zijn vastgelegd in de Omgevingswet (Ow) en het Omgevingsbesluit (Ob). Deze wetgeving bevat kwaliteitseisen voor beleid, organisatie en de kwaliteit van personeel. De wet verplicht ons tot programmatisch werken. Dit houdt in dat we leren van voorgaande periodes (evaluatie, jaarverslag), analyseren wat de komende periode nodig heeft (risicoanalyse en prioritering), de beste aanpak voor de prioriteiten bepalen (strategie) en vervolgens de vastgestelde plannen uitvoeren (jaarprogramma).

Het doel van de wettelijke kwaliteitseisen in de Omgevingswet is een robuuste en professioneel werkende uitvoeringsstructuur voor uitvoering, toezicht en handhaving (U&H) die:

  • kwaliteitsverbetering, afstemming en gegevensuitwisseling nastreeft, evenals de afstemming van straf- en bestuursrecht en een gelijk speelveld voor bedrijven;

  • bijdraagt aan de realisatie van beleidsdoelen in de fysieke leefomgeving op het gebied van veiligheid, duurzaamheid, biodiversiteit, gezondheid, milieu, erfgoed en buitengebied;

  • leidt tot een vermindering van regel- en toezichtdruk en zorgt voor een gelijk speelveld voor bedrijven;

  • onafhankelijkheid, professionaliteit en vakmanschap, betrouwbaarheid, eenvoud en gezamenlijkheid waarborgt.

De Omgevingswet biedt ons meer ruimte en mogelijkheden voor integrale afwegingen, wat verplicht is. De wet en de daarop gebaseerde Omgevingsvisie van het bevoegd gezag zijn gericht op duurzame ontwikkeling en integrale besluitvorming ter bescherming van de fysieke leefomgeving. Het doel van de wet is in alle onderdelen van dit beleid geïntegreerd.

1.3 Programmatisch werken

Voor U&H-taken werken wij programmatisch. Deze aanpak is verdeeld in een beleidsmatig en een uitvoerend deel. De eerste stap omvat de probleem- en risicoanalyse en het bepalen van prioriteiten (wat). Deze werkwijze is deels wettelijk bepaald, deels gebaseerd op jurisprudentie en deels op (landelijke) bestuurlijke afspraken, zoals in de VNG of het IPO.

Deze U&H-strategie beschrijft stap 2 in het programmatisch werken: HOE we invulling geven aan het bereiken van goede naleving van de gestelde prioriteiten. In de onderstaande afbeelding is de gehele beleidscyclus weergegeven, inclusief de samenhang tussen de doelen en prioriteiten, de U&H-strategie, het jaarlijkse uitvoeringsprogramma en de evaluatie.

afbeelding binnen de regeling

Figuur 1: de Big Eight, het symbool voor programmatisch werken

Strategische afwegingsruimte van het bevoegd gezag

Voor de gekozen prioriteiten hebben we ruimte om strategische afwegingen te maken bij de inzet van U&H-instrumenten. Dit betreft met name:

  • Het ontwikkelen van preventieve instrumenten om overtredingen te voorkomen, bijvoorbeeld door gerichte communicatie met doelgroepen.

  • Het vormgeven van het uitvoeringsproces.

  • De uitvoering van toezicht.

  • Het besluit om herstelsancties op te leggen, waarbij we bepalen welke bestuurlijke sanctie we toepassen.

  • Het gedogen van uitzonderlijke gevallen, binnen de geldende kaders voor gedogen.

Dit geheel vormt onze strategie, die verder wordt uitgewerkt in deel B.

1.4 Aansturing omgevingsdiensten en gemeenschappelijke regelingen

Onze omgevingsdiensten en gemeenschappelijke regelingen, verantwoordelijk voor de fysieke leefomgeving in Zeeland (RUD Zeeland, DCMR, GGD en VRZ), worden aangestuurd met het instrument accountmanagement.

Dit houdt in dat we aansturen via drie pijlers:

  • 1.

    Kwaliteitsbeheer (BIG 8): We houden toezicht op de toepassing van de U&H-strategie en de gestelde prioriteiten.

  • 2.

    Planning en controle cyclus: Hiermee behouden we grip op financiën en kwantiteit.

  • 3.

    Relatiebeheer: We onderhouden een gezonde werkrelatie met onze omgevingsdiensten.

De U&H-strategie valt onder de eerste pijler.

1.5 Missie, visie en U&H-strategie

Missie:

We willen een mooi, schoon, veilig, gezond, biodivers en duurzaam Zeeland.

Visie:

Om dit te behouden en verbeteren voeren we een transparante preventie, uitvoering, risicogericht toezicht en een eenduidige handhaving uit. We willen een mooi, schoon, veilig, gezond, biodivers en duurzaam Zeeland.

Strategie:

Bij het uitvoeren van onze missie en visie werken we samen, integraal, risicogericht, transparant, professioneel, zijn betrouwbaar en leggen verantwoordelijkheden daar waar ze horen. We willen een mooi, schoon, veilig, gezond, biodivers en duurzaam Zeeland.

Wij hebben niet alleen de wens, maar ook de wettelijke plicht om de organisatie en uitvoering van vergunningverlening, toezicht en handhaving waar nodig te verbeteren. We creëren een ‘gelijk speelveld’ voor inwoners, bedrijven en instellingen die aan bepaalde regels zijn gebonden. Iedereen kan erop rekenen dat we in vergelijkbare gevallen op een vergelijkbare manier handelen. We streven naar hoge professionaliteit en optimale samenwerking met onze ketenpartners. We zorgen ervoor dat de eindproducten, zoals verleende vergunningen of controles bij activiteiten of bedrijven, goed aansluiten bij de specifieke locatie. Dit is een essentieel onderdeel van risicogericht werken; wat op de ene locatie mogelijk is, is dat op een andere locatie misschien niet.

Visie op uitvoering en handhaving

Het vaststellen van regels, het toezien op de naleving van deze regels en het optreden tegen overtredingen vormen de kerntaken van onze organisatie. We willen voorkomen dat overtredingen de belangen van de overheid, inwoners en de fysieke leefomgeving schaden.

De eerste verantwoordelijkheid voor het beheersen van risico’s ligt bij de veroorzaker zelf, maar het vergt ook een actieve houding van de overheid. Voor de uitvoering van deze taken is een heldere visie op uitvoering, toezicht en handhaving noodzakelijk. We nemen onze verantwoordelijkheid door bestuurlijke uitgangspunten te formuleren en zetten de beschikbare instrumenten uniform, risicogericht en proportioneel in: Zacht waar mogelijk en hard waar nodig, met de verantwoordelijkheid daar waar deze hoort.

1.6 Bestuurlijke Uitgangspunten U&H

We hanteren de volgende bestuurlijke uitgangspunten vanuit onze visie:

1. Integraal werken

Wij fungeren als één loket en zorgen voor een integrale beoordeling van vergunningaanvragen en meldingen. Dit bereiken we door te werken volgens de volgende doelstellingen:

  • Beschermen en benutten van de fysieke leefomgeving, waar nodig verbeteren.

  • Verbeteren van de dienstverlening.

  • Korte doorlooptijden van besluitvormingsprocessen.

  • Goede en tijdige participatie van inwoners en bedrijven bij besluitvorming.

  • Transparantie en inzicht in procedures en processen.

  • Integrale en samenhangende besluiten.

Integraal werken is van groot belang, zoals blijkt uit de doelstellingen van de Omgevingswet. Dit komt terug in diverse wettelijke voorschriften, zoals coördinatie- en doorzendplichten en de verplichte integrale belangenafweging.

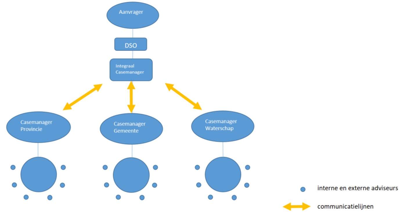
Integraal werken en de één-loketgedachte vereisen goed casemanagement. We passen dit toe bij uitvoering, en handhaving, bijvoorbeeld via het instrument ‘Omgevingstafel’. We stimuleren initiatiefnemers om het principe van participatie te hanteren. Hiervoor maken we gebruik van participatiebeleid en participatieverordeningen, die de wettelijke eisen voor participatie concretiseren. Met deze werkwijze voorkomen we dat we op één regelgeving goed handelen, maar door strijdigheid of samenloop met andere regelgeving geen samenhangend besluit nemen. In Zeeland is casemanagement en integraal werken uitgewerkt in het Protocol Casemanagement 2025.

2. Risicogericht werken

We richten ons op de grootste risico’s, omdat we niet alles kunnen toetsen en controleren. Ook zorgen we ervoor dat bedrijven en inwoners de regels naleven. We willen de veiligheid verhogen, de kwaliteit van de leefomgeving behouden en onnodige administratieve lasten voorkomen. Bij het verlenen van nieuwe vergunningen bepalen we risico’s en prioriteiten aan de hand van de uitvoeringstrategie en het actualiseringsbeleid voor bestaande vergunningen.

Bij het uitoefenen van toezicht concentreren we ons op de belangrijkste risico’s en onze prioriteiten. We wegen het (naleef)gedrag van bedrijven en inwoners en de gevolgen van niet-naleven zorgvuldig af.

Met tijdige en goede voorlichting en communicatie proberen we overtredingen en risico’s te voorkomen. Naleving wordt voor een groot deel bereikt doordat doelgroepen op de hoogte zijn van de regels. Door de komst van de Omgevingswet zijn we geconfronteerd met veel nieuwe wetgeving (zoals het begrip milieubelastende activiteit (MBA), de melding voor het private bouwtoezicht, nieuwe basis voor Natura2000 vergunningen, het omgevingsplan, de omgevingsverordening en de waterschapsverordening). De preventiestrategie is hierbij cruciaal. We informeren de samenleving over de nieuwe regels om overtredingen door onbekendheid te voorkomen.

We stellen periodiek prioriteiten via een gezamenlijke probleemanalyse om onze beperkte menskracht en middelen evenwichtig te verdelen. We streven ernaar om onze probleemanalyse elke vier jaar te vernieuwen. Bij het bepalen van risico’s en inzet kijken we naar de maatschappelijke betekenis van wat er kan gebeuren als een regel niet wordt nageleefd.

De probleemanalyse voor deze periode is gebaseerd op analyses van individuele partners, aangevuld met resultaten van expertmeetings in januari 2025. De samenvatting van deze resultaten is in de onderstaande tabel weergegeven. Hierin nemen wij gezamenlijke problemen, risico’s en bijbehorende activiteiten op. Deze gelden voor zowel Uitvoering (U) als Handhaving (H) vanwege de dwarsverbanden tussen deze taakvelden. In deel C is de volledige probleem- en risicoanalyse opgenomen.

Tabel 11: samenvatting gezamenlijke problemen, risico’s en bijbehorende activiteiten.

No

Probleem

Risico

Activiteiten

U1

en H1

De Omgevingswet en het U&H-beleid gaan uit van integraal benaderen van zaken. De instanties in Zeeland werken bij zowel Uitvoering als ook Handhaving vaak nog sectoraal. Dit raakt alle bestuurlijke thema’s. Kennis van de raakvlakken van elkaars werk is niet voldoende. Integraal handhaven en gezamenlijk toepassen van de LHSO wordt hierdoor beperkt.

Thema’s: veiligheid, water, bodem, biodiversiteit, schoon, natuur, stikstof, gezondheid

In besluitvorming worden onderdelen van de fysieke leefomgeving in samenhang onvoldoende beoordeeld. De kans op strijdige besluiten of onvoldoende maatwerk naar een locatie is aanwezig. Gezamenlijke handhaving bij problemen en probleemsituaties is vereist, verschuiving van problemen naar een ander vlak is mogelijk bij sectorale aanpak. Tevens is er gevaar voor ondermijning.

Reikwijdte Omgevingswet voor zover binnen de bevoegdheid van gemeenten, provincie, waterschap of Rijkswaterstaat.

U2 en H2

Vergunningen van met name de taakvelden milieu, natuur en lozingen zijn deels niet actueel en voorschriften niet BBT.

Maatwerk voor een locatie (strenger of soepeler als belangrijk instrument in de Omgevingswet is in oude vergunningen niet toegepast of er bestaan nu nieuwe BBT-documenten). Maatwerk wordt nog (te) weinig toegepast bij nieuwe activiteiten.

Thema’s: stikstof, natuur, duurzaamheid, veiligheid, gezondheid, lucht.

Doelen voor gezondheid, (brand)veiligheid, natuur en biodiversiteit en water worden niet gehaald. Toezicht is gebaseerd op slechte/verouderde voorschriften waardoor handhaving (om problemen aan te pakken) onvoldoende mogelijk is. Als instanties besluiten tot actualisatie wordt dat mogelijk ieder voor zich gedaan. Samenhang en coördinatie is vereist.

Omgevingsvergunningen milieu (met name onderdelen (brand)veiligheid, lucht/emissies), omgevingsvergunningen lozingenactiviteit (waterbeheerder) en omgevingsvergunningen natuur (onderdeel stikstof).

U3 en H3

De waterkwaliteit voldoet niet aan de KRW-doelen (ecologische en chemische doelen en lijst van stoffen) voor 2027. Water wordt wel het ‘nieuwe stikstof’ genoemd. Naast het probleem dat gesignaleerd is bij U2/H2 is er geen gezamenlijk overzicht van de stoffen die vergund geloosd mogen worden op een waterlichaam (direct of via rwzi’s en awzi’s). Stoffen waar de rwzi geen zuivering voor heeft, worden toch geloosd (PFAS, ZZS e.a.)

Thema’s: water, natuur, biodiversiteit, gezondheid en samenloop met thema stikstof.

Woningbouw, ruimtelijke plannen en andere activiteiten lopen stagnatie op of worden niet gerealiseerd. Instanties werken individueel aan waterkwaliteit en missen een gezamenlijk beeld van de waterkwaliteit. Waar via U&H-probleemaanpak vereist is (de locaties waar een probleem is m.b.t. de stoffen waar de doelen voor stelt) is geen sprake van gebiedsgerichte aanpak door de gezamenlijke instanties. Verkeerde verwijderingsroutes (aansluitingen) voor het afvalwater

Activiteiten waarbij afvalwater vrijkomt en geloosd wordt via een riolering / rwzi of rechtstreeks op het oppervlaktewater. Het betreft ruim dertig stoffen met minimalisatieplicht.

Het gaat met name om agrarische activiteiten, infrastructuur, chemische en metaalindustrie, op- en overslag, bouwwerken (bouw/sloop).

U4 en H4

Voorbiodiversiteit (soorten) en stikstof zijn wettelijke bepalingen voorgeschreven voor toepassing bij veel activiteiten Deze bepalingen worden nog niet integraal toegepast bij uitvoering en handhaving.

Er is geen gedeeld overzicht van waar te beschermen soorten zich bevinden, waar de verschillende organisaties gebruik van kunnen maken. De provincie als bevoegd gezag is mede afhankelijk van de signalering van anderen.

Thema’s: biodiversiteit/natuur en samenloop met thema stikstof.

Schade aan de natuur en biodiversiteit. Te weinig gerichte beoordeling op deze thema’s bij Uitvoering en te weinig (signaal)toezicht op deze thema’s.

Stilleggen (infrastructurele) werken.

Bouw, sloop/asbest, infrastructuur, agrarisch, industrie en (beheer)werkzaamheden natuurgebieden, evenementen.

U5 en H5

De Ow zorgt voor minder vergunningen. Meldingen en informatieplichten zijn nu veelvoorkomende instrumenten. Deze komen te weinig binnen, activiteiten zijn dan illegaal. Wat wel binnenkomt voldoet vaak niet aan eisen. Te weinig gebiedstoezicht/surveillance op feitelijke activiteiten in bouwwerken of een gebied.

Thema’s: veiligheid, water, bodem, biodiversiteit, stikstof, natuur, gezondheid

Gevaar voor illegaliteit. Onvoldoende zicht op welke activiteit waar uitgevoerd wordt. Hierdoor is gericht toezicht lastig. Onvoldoende beoordeling of maatwerk nodig is vanwege de specifieke locatie. Toezicht is vooral gericht op de ‘nalevende’ die wel melden. Gevaar voor ondermijning. Onvoldoende ketenmatige benadering (afvalstoffen, bodem, gevaarlijke stoffen).

Reikwijdte Omgevingswet voor zover binnen de bevoegdheid van gemeenten, provincie, waterschap of Rijkswaterstaat.

U6 en H6

Calamiteiten doen zich ondanks veel preventieve regels nog steeds voor. Preventief toezicht op brandgevaar bij afvalbedrijven en veehouderijen (waar vaak brand is) is niet integraal opgezet. Waar de te beschermen soorten zich bevinden en beschermd moeten worden bij natuurbranden, is nog onvoldoende bekend. Gezamenlijk oefenen met het oog op de thema’s binnen de fysieke leefomgeving gebeurt nog te weinig.

Thema’s: natuur/biodiversiteit, water, bodem, gezondheid, veiligheid, stikstof.

Schade aan natuur, biodiversiteit, onveiligheid, economische schade bij calamiteiten. Nog geen heldere aanpak voor duurzaamheid bij calamiteiten, bijvoorbeeld bluswaterbeleid.

Calamiteiten in brede zin.

3. Voorkomen van ondermijning

Wij willen niet dat inwoners of bedrijven een vergunning of toestemming gebruiken om activiteiten uit te voeren met geld dat is verdiend via misdrijven. Ook willen we niet dat zij een vergunning mede gebruiken voor het plegen van misdrijven. Daarom toetsen we volgens het Bibob beleid de integriteit van aanvragers. Als hieruit onaanvaardbare risico’s blijken, maken we gebruik van onze bevoegdheden onder de Wet bevordering integriteitsbeoordelingen door het openbaar bestuur (Wet Bibob). Dit stelt ons in staat om gerichte aanvullende voorschriften aan de vergunning te koppelen. Ook kunnen we besluiten om een vergunning te weigeren of in te trekken, maar dit doen we pas na zorgvuldige en, waar nodig, gezamenlijke afweging.

We zetten de instrumenten van preventie, toezicht en sanctie actief in om ondermijnende activiteiten te voorkomen of te stoppen. Activiteiten die ondermijning met zich meebrengen, gedogen we niet.

We bestrijden ondermijning door samen te werken bij de uitvoering van de U&H-taken, in samenwerking met het Openbaar Ministerie, andere overheden en ketenpartners. We wisselen proactief informatie uit, niet alleen op verzoek. We passen het Zeeuwse Bibob beleid eenduidig toe.

4. Betrouwbaar: doen wat we moeten doen

Wij zijn betrouwbaar voor onze inwoners, partners en het bedrijfsleven. Dit bereiken we door ons werk te standaardiseren en standaard vergunningsvoorschriften en dezelfde strategie toe te passen voor vergelijkbare situatie. Hierdoor waarborgen we rechtsgelijkheid. Maatwerk passen we toe waar de specifieke locatie dat vereist of mogelijk maakt

5. Transparant

Wij voeren de U&H-taken transparant uit. Dit is niet alleen een algemeen beginsel van behoorlijk bestuur, maar ook verankert in diverse wetten. Denk hierbij aan het publiceren van aanvragen, vergunningen (en andere beschikkingen) en meldingen. Evenals aan het openbaar maken van de namen van risicovollere bedrijven die herhaaldelijk de regels overtreden. We zorgen ervoor dat onze procedures reproduceerbaar zijn. Dit houdt in dat het procesverloop en de genomen beslissingen in het dossier worden vastgelegd.

6. Professioneel: kwaliteit, kennis en kunde

Voor de uitvoering van onze taken hanteren we de (landelijk) gestelde proces- en kwaliteitscriteria 3.0 (2025). Het vaststellen en toepassen van de U&H-verordening voor de Omgevingswet dient als ons instrument hiervoor.

7. Verantwoordelijkheid waar deze hoort

Wij nemen onze verantwoordelijkheid en werken binnen de kaders van de geldende wet- en regelgeving. We hanteren de beginselplicht tot handhaving, wat ook geldt voor onze eigen werkzaamheden en die van andere overheden.

Wij benaderen bedrijven, instellingen, particulieren en overheden vanuit het principe dat iedere partij zijn eigen verantwoordelijkheid heeft. Daarom verwachten we dat zij hun verantwoordelijkheid voor de naleving van regels oppakken door, onder andere:

  • goede en volledige informatie aan te leveren bij vergunningaanvragen en meldingen;

  • actieve en betrouwbare informatie te verstrekken over risicovolle activiteiten;

  • Het bevoegd gezag tijdig te informeren bij ongewone voorvallen;

De uitwerking van deze uitgangspunten in de verschillende onderdelen van de U&H-strategie staat beschreven in deel B.

1.7 Reikwijdte U&H-strategie Zeeland en bevoegd gezag

Deze U&H-strategie is van toepassing op de uitvoering en handhaving van de basistaken die zijn ondergebracht bij omgevingsdiensten en gemeenschappelijke regelingen. Daarnaast geldt deze strategie voor overige taken van de Omgevingswet en de bijbehorende regelgeving.

De betrokken wetten en de regels die daaruit voortkomen, waarvoor de volgende instanties als bevoegd gezag zijn aangewezen, zijn:

  • De commissaris van de Koning in Zeeland.

  • Het college van Gedeputeerde Staten van de provincie Zeeland.

  • De Provinciale Staten van de provincie Zeeland.

  • De burgemeesters van de gemeenten in Zeeland.

  • De colleges van burgemeester en wethouders van de gemeenten in Zeeland.

  • De gemeenteraden in Zeeland.

  • Het algemeen en dagelijks bestuur van het Waterschap Scheldestromen.

De relevante wetgeving omvat:

  • Omgevingswet;

  • Woningwet;

  • Wet kwaliteitsborging voor het bouwen;

  • Huisvestingswet;

  • Wet milieubeheer;

  • Wet veiligheidsregio’s;

  • Wet bevordering integriteitsbeoordelingen door het openbaar bestuur (Bibob);

  • Wet Basisregistratie Ondergrond;

  • Wet luchtvaart;

  • Omgevingsverordening provincie Zeeland;

  • Omgevingsplannen van de gemeenten;

  • Waterschapsverordening van Waterschap Scheldestromen.

Deze strategie omvat ook de besluiten die op deze wetten zijn gebaseerd, zoals Algemene Maatregelen van Bestuur (AMvB's) en ministeriële regelingen.

Deel B: U&H-strategieën

2. Preventiestrategie Uitvoering- en Handhavingsbeleid Zeeland

2.1 Inleiding de U&H-strategie in onderdelen

Wij passen verschillende deelstrategieën toe voor de U&H-taken. Hierbij volgen we zoveel mogelijk de landelijke strategieën. Dit garandeert uniforme besluiten en een transparant besluitvormingsproces voor bedrijven, inwoners, instanties en andere betrokkenen.

2.2 Preventiestrategie

Voor een mooie, schone, veilige, gezonde, biodiverse en duurzame leefomgeving is het essentieel dat inwoners, bedrijven en instellingen zich aan de regels houden. Daarom stimuleren we naleving en voorkomen we overtredingen. Het doel van onze preventiestrategie is om de bekendheid van de regelgeving en de gekozen prioriteiten te vergroten, zodat de naleving van regels verbetert. Regelgeving naleven is niet altijd vanzelfsprekend. Door middel van communicatiemiddelen (zoals voorlichting) en ondersteunend aanpak (zoals vooroverleg en de omgevingstafel) beïnvloeden we het gedrag op een positieve manier.

We vinden het belangrijk om duidelijk te communiceren welke regels en prioriteiten er zijn, waarom deze bestaan en hoe we toezicht houden. Met een effectieve inzet van communicatiemiddelen kunnen we het naleefgedrag op de gestelde prioriteiten aanzienlijk verbeteren. Alleen als regels bekend zijn, kunnen inwoners, bedrijven en instellingen deze bewust naleven. Het blijft echter primair de verantwoordelijkheid van de burger, ondernemer of instelling om op de hoogte te zijn van de regels en deze te blijven volgen.

Vergunningverleners en toezichthouders vormen een belangrijke schakel tussen de overheid, inwoners en bedrijven. Zij spelen een cruciale rol in het verbeteren van naleefgedrag. Door direct contact met inwoners en bedrijven leggen wij vergunningvoorschriften en algemene regels uit en lichten deze waar nodig toe.

2.3 Samenhang preventie, toezicht en sanctie

Preventie, toezicht en sanctie kunnen zowel afzonderlijk als in combinatie worden ingezet om naleefgedrag te bevorderen. We zetten preventieve instrumenten vooral in bij welwillend gedrag, terwijl we toezicht en sancties meer toepassen bij calculerend en bewust overtredend gedrag. Preventieve instrumenten kunnen echter ook bijdragen aan betere naleving, zelfs in gevallen van calculerend gedrag.

We maken gebruik van de volgende preventieve instrumenten:

  • Eenvoudige en duidelijke regels voor vergelijkbare situaties, maatwerk waar nodig of mogelijk: Wij stellen regels en voorschriften op die zo eenvoudig en duidelijk mogelijk zijn. Dit vermindert discussies over interpretatie. Waar nodig passen we maatwerkbeschikkingen of maatwerkregels toe. Hiermee verbeteren we de bescherming van de fysieke leefomgeving en voorkomen we klachten.

  • Zorgen voor begrip: We communiceren de redenen en achterliggende gedachte van regels. Iemand die begrijpt welke regels er zijn en waarom deze bestaan, is eerder geneigd deze te accepteren en na te leven. Onze medewerkers zijn goed bekend met de regels en dragen deze kennis actief uit.

  • Handhaafbare regels: Onze regels zijn zo geformuleerd dat ze uitvoerbaar en controleerbaar zijn. We zorgen ervoor dat we de regels eenvoudig kunnen controleren. Wanneer we zelf regels of voorschriften opstellen, laten we een handhaafbaarheidstoets uitvoeren.

  • Informeren over (nieuwe) regels en processen: We communiceren proactief over veranderingen in regelgeving, zoals die voortkomen uit de Omgevingswet en de gestelde prioriteiten. Wanneer inwoners of ondernemers niet bekend zijn met de regels, weten ze soms niet dat ze in overtreding zijn. We gebruiken passende communicatiemiddelen voor de doelgroep, zoals massacommunicatie via websites of gerichte communicatie via brieven of voorlichtingsbijeenkomsten. We leggen regels en processen duidelijk uit. Bij de activiteiten in het jaarprogramma toetsen we de bekendheid van de regelgeving onder de doelgroepen. Bij onvoldoende onbekendheid passen we onze preventiestrategie aan. We delen goede voorbeelden actief om de voorlichting zoveel mogelijk uniform te maken.

  • Stimuleren van vooroverleg, Omgevingstafel en Participatie: Wij moedigen participatie aan door initiatiefnemers bij nieuwe ontwikkelingen. De verantwoordelijkheid voor participatie tijdens de uitvoering ligt bij de initiatiefnemer. We stimuleren vooroverleg bij initiatieven of plannen voor activiteiten. Dit overleg tussen een initiatiefnemer en de overheid helpt ons om tijdig te beoordelen of een plan past op de gewenste locatie en welke voorschriften van toepassing zijn. De initiatiefnemer kan hier in een vroeg stadium rekening mee houden. Door de komst van de Omgevingswet gelden vaak kortere termijnen voor het beoordelen van vergunningaanvragen. Een goede en volledige aanvraag is daarom cruciaal. Vooroverleg versnelt en stroomlijnt het vergunningproces en vermindert het aantal aanvragen dat we buiten behandeling moeten laten of moeten weigeren.

  • Zichtbaarheid van toezicht en handhavingsactiviteiten: We laten zien dat we toezicht houden en handhaven wanneer dat nodig is. We communiceren vooraf over onze toezicht- en handhavingsprioriteiten en delen na afloop de resultaten. Het openbaar maken van toezichtresultaten op bedrijfsniveau fungeert ook als preventiemiddel, hoewel we dit terughoudend gebruiken en alleen als het wettelijk verplicht is. Daarnaast zijn we regelmatig zichtbaar aanwezig in het veld. In jaarprogramma’s en projectplannen integreren we preventie en communicatie als standaardinstrumenten.

  • (Integraal) samenwerken: Wij treden bij preventie gezamenlijk en eenduidig op. Landelijke regels passen we uniform toe, terwijl lokale regels waar mogelijk gelijk en afgestemd zijn. Dit bevordert duidelijkheid en begrip.

  • Informatie delen: We delen actief informatie tussen de betrokken partijen. Dit stelt ons in staat om risicogericht en informatie gestuurd toezicht en handhaving uit te voeren. Dit maakt de handhaving efficiënter en effectiever. Informatie over bedrijven, inwoners of instellingen wordt centraal opgeslagen en is raadpleegbaar voor overheden, mits wettelijk toegestaan.

  • Maatschappelijke controle stimuleren: We moedigen sociale controle aan, zoals buurtpreventie. We willen dat de omgeving de regels kent, overtredingen kan signaleren en hierover met elkaar in gesprek gaat. Vergunningen en besluiten zijn zoveel mogelijk digitaal in te zien. We vragen klagers daarnaast om zelf de overlastgever te wijzen op hun overlast. Wijkcoördinatoren, wijkmanagers, wijkagenten en boa’s spelen een belangrijke rol in het stimuleren van maatschappelijke controle.

Hoe communiceren we?

We gebruiken communicatiemiddelen die aansluiten bij de doelgroep en het juiste moment of gedrag van de betrokkenen. Bij voorkeur communiceren we interactief. Op die manier gaan we direct na of de informatie goed begrepen wordt. We houden ook rekening met de gedragsmotieven van degenen met wie we communiceren, zoals meewerkend of tegenwerkend gedrag, bij de keuze van het communicatiemiddel.

3. Uitvoeringsstrategie

3.1 Inleiding

Onder de Omgevingswet is een vergunning eerder de uitzondering dan de regel. Veel activiteiten kunnen rechtmatig worden uitgevoerd door vooraf een melding in te dienen of te voldoen aan de informatieplicht. Bij het verlenen van vergunningen volgen wij de wettelijke voorschriften en vastgestelde beleidsuitgangspunten. We stellen duidelijke, transparante en handhaafbare vergunningen op en verlenen deze binnen de gestelde termijn.

Initiatiefnemers zijn verantwoordelijk voor het naleven van hun verplichtingen. Bij initiatieven die meerdere vergunningen of toestemmingen vereisen, stemmen we waar mogelijk af met andere bevoegde overheden en omgevingsdiensten. Hierbij fungeren we niet als adviesorgaan, maar als procesbegeleider. De initiatiefnemer blijft verantwoordelijk voor het indienen van de aanvraag.

Dit alles gebeurt vanuit de één-loketgedachte. Hiermee voorkomen we dat we een activiteit gedeeltelijk vergunnen, terwijl deze op basis van andere wetgeving toch niet is toegestaan. Het vooroverleg speelt hierbij een cruciale rol. In de kwaliteitscriteria wordt dit vereiste aangeduid als ‘casemanagement’.

Onder uitvoering verstaan we:

  • Het verlenen, actualiseren of wijzigen van een vergunning, waarmee we aan een bedrijf, particulier of (bestuurlijke) organisatie toestemming verlenen om een bepaalde activiteit uit te voeren die zonder vergunning verboden is.

  • Het weigeren van een vergunning.

  • Het afhandelen van een melding.

  • Het afhandelen van een informatieplicht.

  • Het opleggen van een maatwerkbesluit.

  • Het afgeven van een advies met instemming.

  • Het geheel of gedeeltelijk intrekken van een vergunning.

  • Het opstellen van een gedoogbeschikking valt onder onze gedoogstrategie. Een gedoogbeschikking heeft een andere benadering dan een vergunning. Bovendien is het proces van gedogen verbonden met handhaving, omdat we eerst zorgvuldig afwegen of we handhavend moeten optreden.

De Omgevingswet verplicht ons om te werken als één loket en een integrale, omgevingsgerichte beoordeling van vergunningaanvragen en meldingen uit te voeren. Dit blijkt onder andere uit de doelstellingen van de wet en komt tot uiting in de gewijzigde wettelijke voorschriften in de Algemene wet bestuursrecht (Awb), met name de coördinatiebepalingen. Vooroverleg en de ‘omgevingstafel’ spelen hierin een cruciale rol.

Het staat een aanvrager echter vrij om bepaalde activiteiten afzonderlijk aan te vragen. We kennen onder de Omgevingswet geen onlosmakelijkheid meer. Daarom zetten we in op casemanagement. Hierdoor signaleren en voorkomen we in een vroeg stadium problemen voor de fysieke leefomgeving.

3.2 Integraal werken is ons uitgangspunt

Bij de uitvoering benaderen we wetten en besluiten op een integrale manier. Dit betekent dat we plannen en initiatieven zo vroeg mogelijk integraal beoordelen, ook op basis van de uitvoeringstrategie. De betrokken bevoegde gezagen en omgevingsdienst(en) werken gericht samen voor integrale en samenhangende besluitvorming, in ieder geval voor de reikwijdte van de fysieke leefomgeving1.

1. We passen integraal casemanagement toe

Wij passen integraal casemanagement toe als het belangrijkste instrument voor integrale werkwijze. Dit strategische uitgangspunt is onafhankelijk van de plek binnen de organisatie waar het is ondergebracht.

Casemanagement in de uitvoering

Casemanagement vormt vaak de eerste stap in het proces van een integrale benadering van een project of aanvraag. Hierna volgen toezicht en handhaving. Casemanagement is cruciaal voor zowel de omgeving als de klant. Het speelt ook een belangrijke rol in de uitvoering van taken door betrokken organisaties of afdelingen. Dit draagt bij aan een integraal proces en verkort en vereenvoudigt de procedures, wat het kwaliteits- en dienstverleningsniveau verhoogt. Effectief casemanagement zorgt voor een integrale beoordeling van samenhangende aanvragen en leidt uiteindelijk tot maatwerkbesluitvorming die aansluit bij de specifieke omgeving.

Vanuit de Omgevingswet en de bijbehorende kwaliteitscriteria zijn we verplicht om casemanagement minimaal toe te passen op de wettelijke taken die voortvloeien uit deze wet. In Zeeland passen we casemanagement breder toe, omdat er ook andere wetten en verordeningen naast de Omgevingswet van toepassing zijn.

Een casemanager is verantwoordelijk voor het uitvoeren van casemanagement. Deze persoon coördineert de integrale beoordeling van aanvragen en stemt samenhangende besluiten af met andere betrokken bevoegde gezagen of adviesorganen, waaronder:

  • (Andere) Gemeente(n)

  • Provincie Zeeland

  • RUD Zeeland

  • DCMR (voor Seveso-inrichtingen)

  • VR Zeeland

  • GGD Zeeland

  • Waterschap Scheldestromen

  • Rijksoverheid (bijvoorbeeld ILT, RWS)

Zie verder het Protocol Integraal Casemanagement (2025) in deel C.

2. Aanvragen voorzien we van een goed bij de omgeving passend kader (zie model hieronder)

De manier waarop we uitvoering en casemanagement invullen, is sterk afhankelijk van het kader waarin we deze beoordelen. We maken hierbij onderscheid op basis van:

  • Omvang en aard van aangevraagde activiteiten.

  • De specifieke omgeving waarin de activiteiten worden uitgevoerd.

  • Het naleefgedrag van de aanvrager, en in sommige gevallen ook de integriteit, volgens ons gelijkluidend Bibob-beleid.

Op basis van deze indicatoren bepalen we of aanvragen technisch of sociaal-maatschappelijk eenvoudig of complex zijn. We classificeren aanvragen in vier typen vergunningen:

  • 1.

    Vergunning eenvoudig: Dit betreft een vergunning voor een situatie met geringe technische en sociaal-maatschappelijke complexiteit, die voornamelijk bestaat uit standaardvoorschriften.

  • 2.

    Vergunning eenvoudig+: In situaties die technisch-inhoudelijk niet complex maar sociaal-maatschappelijk wel zijn, bestaat de vergunning uit standaardvoorschriften, waarbij we extra aandacht besteden aan afstemming, overleg en samenwerking tussen betrokken partijen.

  • 3.

    Vergunning specifiek: Bij technisch-inhoudelijk complexe situaties met een geringe sociaal-maatschappelijke complexiteit bestaat de vergunning voornamelijk uit specifieke voorschriften.

  • 4.

    Vergunning specifiek+: In deze situatie zijn zowel de technische als de sociaal-maatschappelijke aspecten complex. Dit vereist specifieke voorschriften in de vergunning en zorgvuldige afstemming, samenwerking en overleg tussen betrokken partijen.

De vier typen vergunningen worden schematisch weergegeven.

afbeelding binnen de regeling

Figuur 2: Vier typen vergunningen, afhankelijk van de technisch-inhoudelijke en sociaal-maatschappelijke complexiteit van het project, de inrichting of activiteit en/of het gebied waarin de inrichting is gevestigd of de activiteit plaatsvindt.

De indicatoren spelen een cruciale rol bij het formuleren van een kader dat aansluit bij de omgeving voor de activiteiten. Deze indeling is breder toepasbaar dan alleen voor vergunningen. We passen deze werkwijze ook toe bij het behandelen van meldingen, informatieplichten, het opstellen van maatwerkvoorschriften en bij de toepassing van een gelijkwaardigheidsbepaling.

3. We werken met actuele vergunningen

Actuele vergunningen dragen bij aan de vermindering van negatieve invloeden op de fysieke leefomgeving, de bescherming van de natuur en de verbetering van naleefgedrag. Een actuele omgevingsvergunning, die is aangepast aan de laatste stand van techniek en kennis, is beter toetsbaar en handhaafbaar. De Omgevingswet verplicht ons om omgevingsvergunningen voor milieu te actualiseren. Dit geldt echter niet voor andere typen vergunningen. Daarnaast verplicht de Europese Richtlijn Industriële Emissies (RIE) de wettelijke actualisatie van vergunningen voor IPPC-installaties.

Om de omgevingsvergunningen voor milieu actueel te houden, passen we het volgende beleid toe. Jaarlijks nemen we in het U&H-programma de volgorde en prioritering op van de vergunningen en maatwerkvoorschriften die we moeten actualiseren, evenals de capaciteit die we daarvoor nodig hebben.

Bij de actualisatietoets van het vergunningenbestand beoordelen we de volgende aspecten:

  • Nieuwe wet- en regelgeving: Is er nieuwe wet- en regelgeving die vereist dat vergunningen binnen een in die wet gestelde termijn aangepast worden?

  • Conformiteit met Best Beschikbare Technieken (BBT): Zijn de vergunning- en maatwerkvoorschriften nog steeds in lijn met BBT en goed handhaafbaar?

  • Aanpassingen door nieuwe wetgeving: Is er nieuwe wet- en regelgeving die een aanpassing van de vergunning noodzakelijk maakt?

Indien nodig en waar mogelijk passen we ambtshalve revisie toe. Dit is een nieuwe mogelijkheid die de Omgevingswet biedt in artikel 5.43.

De uitkomsten van de actualisatietoets worden opgenomen in een meerjarenplan voor de uitvoering.

4. Intrekken vergunningen

Jaarlijks verlenen wij verschillende soorten vergunningen. De meeste vergunninghouders realiseren hun projecten en activiteiten direct na het verlenen van de vergunning. Het komt echter ook voor dat een initiatiefnemer geen gebruik maakt van een vergunning, of pas na jaren enkele delen daarvan benut.

Wij beschouwen het ongebruikt laten voortbestaan van rechten uit vergunningen of delen van vergunningen als ongewenst om verschillende redenen:

  • We moeten voorkomen dat bouwwerken of activiteiten die in het verleden zijn vergund, maar nog niet zijn gerealiseerd, nieuwe planologische en stedenbouwkundige inzichten doorkruisen.

  • We willen voorkomen dat nieuwe bouwwerken of activiteiten worden uitgevoerd volgens verouderde technische inzichten.

  • Vanuit administratief oogpunt is het wenselijk dat het vergunningenbestand zoveel mogelijk overeenkomt met de feitelijke situatie buiten.

  • Voor omwonenden is het onplezierig om geconfronteerd te worden met oude (onherroepelijke) rechten waartegen zij geen rechtsmiddelen meer kunnen aanwenden.

Wij kunnen vergunningen intrekken in de volgende gevallen:

  • Wanneer een vergunning is verleend op basis van onjuiste of onvolledige informatie.

  • Als het gevaar bestaat dat de vergunning misbruikt wordt voor criminele activiteiten.

  • Indien er gedurende een bepaalde periode geen gebruik is gemaakt van de vergunning. De Omgevingswet stelt hiervoor een termijn van één jaar of een in de vergunning vastgestelde periode.

Daarnaast kan de aanvrager zelf verzoeken om het intrekken van een vergunning als startpunt voor het proces.

Wij kunnen vergunningen (deels) intrekken wanneer de wetgeving hiervoor mogelijkheden biedt, zoals in de Woningwet of de Algemene Plaatselijke Verordening (APV), en verder bijvoorbeeld op basis van jurisprudentie (bij omgevingsvergunningen milieu).

5. Uitgangspunten uitvoering

Bij het behandelen van een vergunningaanvraag of een ingediende melding hanteren we de volgende vier uitgangspunten om te zorgen voor een kwalitatief goede beoordeling. Deze uitgangspunten vormen een aanvulling op de algemene uitgangspunten van onze U&H-strategie uit deel A.

De uitgangspunten zijn:

  • Integraal werken: We zorgen voor een integrale beoordeling van aanvragen, waarbij we verschillende aspecten van de fysieke leefomgeving in overweging nemen.

  • Risicogericht werken: We passen risicogericht werken toe, onder andere door het uitvoeren van een probleemanalyse, om prioriteiten vast te stellen en effectief te handelen.

  • Toetsen van integriteit van aanvragers: We controleren de integriteit van aanvragers om ervoor te zorgen dat vergunningen niet worden misbruikt.

  • Betrouwbaarheid, transparantie en professionaliteit: We handelen betrouwbaar, transparant en professioneel, en nemen verantwoordelijkheid waar dat nodig is.

Deze uitgangspunten helpen ons om een zorgvuldige en evenwichtige beoordeling van vergunningaanvragen te waarborgen.

  • a.

    Omgevingsgericht, integrale afstemming aan de voorkant

    • We voorkomen onacceptabele omgevingsbelasting.

    • Nieuwe activiteiten toetsen we op hun impact op de omgeving.

    • We voeren een integrale beoordeling uit, toetsen aan de weigeringsgronden en maken inhoudelijke beoordelingen.

    • Politiek-bestuurlijke speerpunten krijgen prioriteit.

    • Bij (potentiële) maatschappelijke onrust communiceren we helder met de omgeving.

    • We stimuleren innovatie en duurzaamheid.

  • b.

    Transparant, voorspelbaar en betrouwbaar

    • We passen landelijke standaarden en ons zelfontwikkeld en vastgesteld beleid toe.

    • We stellen heldere, transparante en begrijpelijke handhaafbare vergunningen op maat op, die openbaar en digitaal beschikbaar zijn.

    • Onze voorschriften zijn gebaseerd op de BBT en richten zich voornamelijk op doelvoorschriften, zodat bedrijven zelf kunnen bepalen hoe zij aan de eisen voldoen. Dit sluit aan bij onze uitgangspunten voor deregulering, vermindering van administratieve lasten en meer zelfsturing.

    • Vergunningen voor IPPC- en Seveso-bedrijven leggen we digitaal vast, zodat alle verplichtingen van het bedrijf op elk moment inzichtelijk zijn. Door de Omgevingswet zijn een deel van de voorschriften per 1 januari 2024 van rechtswege veranderd in maatwerkvoorschriften. We zorgen voor een geactualiseerd en geconsolideerd dossier per bedrijf.

  • c.

    Maatwerk bij beleidsrijke situaties en/of bij slecht naleefgedrag

    • We behandelen besluiten voor activiteiten die bij niet-naleving schade kunnen veroorzaken aan de leefomgeving, gezondheid, veiligheid en natuur intensiever. Deze besluiten bevatten meer maatwerk- en/of middelvoorschriften. We formuleren de aanvraag (wat vraagt de aanvrager precies), het besluit (wat staat we toe) en de voorschriften (onder welke voorwaarden staat het toe) in detail.

    • Voor ons gebied of delen daarvan verwerken we, waar dat is vastgesteld, specifiek beleid voor dat gebied of thema. Dit kan betrekking hebben op kwesties zoals PFAS, zeer zorgwekkende stoffen (ZZS), het Schone Lucht Akkoord (SLA), stikstof en waterkwaliteit.

  • d.

    Gezamenlijk en professioneel

    • Het proces van uitvoering begint met een voorbereidende fase waarin de initiatiefnemer de mogelijkheden verkent, een aanvraag opstelt en bij meervoudige zaken bij voorkeur vooroverleg heeft in de zogenaamde ’omgevingstafel', waarbij het casemanagement de leiding neemt.

    • Wij stimuleren de initiatiefnemer om de omgeving bij het initiatief te betrekken, zodat participatie een belangrijke rol speelt in het proces.

    • Het proces van uitvoering eindigt met de oplevering aan het toezicht, waarbij we soms een gezamenlijke opleveringscontrole uitvoeren.

    • Wanneer dat wettelijk vereist is, publiceren we de onherroepelijke vergunning zodat deze voor iedereen toegankelijk is.

    • We dragen het casemanagement over aan het toezicht.

6. Stappenplan uitvoeringsstrategie

In onderstaande figuur 3 zijn de stappen van het proces van uitvoering samengevat en globaal weergegeven. Een aantal processtappen kunnen en moeten verder worden uitgewerkt in protocollen en werkinstructies.

afbeelding binnen de regeling

Figuur 3: stappenplan uitvoeringsstrategie

4. Toezichtstrategie

4.1 Inleiding

Met toezicht houden we zicht op de naleving van regelgeving en de risico's van niet-naleven. Het is niet vanzelfsprekend dat inwoners, bedrijven en instellingen zich aan de regels houden. Wij beschouwen toezicht als een belangrijk middel om de naleving van regels te bevorderen. Toezicht draagt bij aan een schone, veilige, gezonde en aantrekkelijke leefomgeving voor iedereen.

Activiteiten kunnen risico's voor de leefomgeving met zich meebrengen. We willen deze risico's beperken en beheersen. In het verleden hebben bepaalde activiteiten geleid tot incidenten of rampen. We willen herhaling daarvan voorkomen. De naleving van regels door inwoners, bedrijven en instellingen hangt af van spontane naleving, maar ook van ons vermogen om te controleren en handhaven wanneer dat nodig is.

Onze toezichthouders controleren niet alleen of regels worden nageleefd, maar bevorderen ook actief het naleefgedrag.

4.2 Doel van toezicht

Wij houden toezicht om het ontstaan van risico’s voor de leefomgeving tot een minimum te beperken. Het is belangrijk voor ons om op een consistente manier toezicht te houden in gelijke gevallen.

Met ons toezicht bereiken we:

  • Transparantie;

  • Professionaliteit;

  • Rechtszekerheid en rechtsgelijkheid voor de inwoners, bedrijven en instellingen waarop we toezicht houden;

  • Effectiviteit en efficiëntie bij de uitvoering, zodat we met zo min mogelijk inspanning en kosten zoveel mogelijk kunnen bereiken.

Een voorwaarde hiervoor is dat regels eenduidig, correct, duidelijk en toepasbaar zijn op de (gelijke) situaties.

Onze toezichtstrategie beschrijft de werkwijze van het vaststellen van het toezichtprogramma tot en met het constateren van overtredingen. Bij overtredingen reageren we volgens onze sanctiestrategie.

4.3 Wanneer houden we toezicht?

Wij richten ons toezicht op de meest risicovolle situaties. Dit is waar de kans het grootst is dat het naleefgedrag onvoldoende is en dit kan leiden tot schade aan de leefomgeving, volksgezondheid, veiligheid en natuur. Het is namelijk onmogelijk om binnen de beschikbare capaciteit, middelen en tijd alle objecten, activiteiten en locaties op alle punten te controleren. Bovendien is dit niet noodzakelijk, omdat niet alle situaties even risicovol zijn.

Voor de evaluatie van ons toezicht registreren we de uitgevoerde activiteiten en het naleefgedrag, inclusief de soorten overtredingen die zijn geconstateerd.

Naast toezicht hebben we ook andere mogelijkheden om het naleefgedrag te verbeteren, zoals communicatie en subsidiëring. Meer informatie hierover vind je in de preventiestrategie.

Met behulp van een probleemanalyse stellen we gezamenlijke prioriteiten voor toezicht.

4.4 Wat is toezicht?

De term toezicht wordt vaak in zowel brede als enge zin gebruikt. In brede zin verwijst het naar de overkoepelende term voor al het inspectiewerk in combinatie met handhaving. In engere zin verwijst het specifiek naar het concrete werk dat een toezichthouder uitvoert.

Toezicht houdt in dat we informatie verzamelen over de vraag of een handeling of situatie voldoet aan de gestelde eisen. Vervolgens vormen we een oordeel hierover en grijpen we, indien nodig, in op basis van dat oordeel.

Speciaal aangewezen toezichthouders zijn verantwoordelijk voor het uitvoeren van toezicht. Een toezichthouder vertegenwoordigt het bevoegd gezag en houdt toezicht op de naleving van wettelijk vastgestelde voorschriften. Toezicht heeft een belangrijk preventief effect.

Bij toezicht voeren we controles uit, ook zonder dat we een overtreding vermoeden of bewijs hebben. We kunnen een bezoek brengen aan een activiteit, bedrijf, locatie, bouwwerk of persoon.

Samengevat: onder toezicht verstaan we het controleren of en in hoeverre inwoners, bedrijven of instellingen zich aan de regels houden.

Integraal toezicht

Wij willen voorkomen dat inwoners en bedrijven onnodig vaak gecontroleerd worden. Daarom stemmen we onze toezichtacties zoveel mogelijk op elkaar af. Dit houdt in dat we als verschillende instanties of onderdelen van instanties, controles bij bedrijven of activiteiten zoveel mogelijk gelijktijdig uitvoeren. Dit betreft gezamenlijk toezicht, signaaltoezicht of integraal toezicht.

4.5 Toezichtmethode

Wij houden toezicht op de meest effectieve en efficiënte manier voor de doelgroep.

De keuze voor de methode hangt onder andere af van:

  • Kennis van regelgeving: De mate waarin we op de hoogte zijn van de relevante wet- en regelgeving.

  • Kosten en baten: De afweging tussen de kosten van toezicht en de verwachte voordelen.

  • Mate van acceptatie: Hoe goed de doelgroep de regels accepteert.

  • Gezagsgetrouwheid van de doelgroep: Dit verwijst naar het naleefgedrag van de doelgroep.

Onze toezichtstrategie houdt ook in:

  • Inzicht krijgen in het naleefgedrag en de motieven achter naleving.

  • Gegevens verzamelen om het effect van toezicht en handhaving te meten, evenals om trends en ontwikkelingen zichtbaar te maken. Met deze gegevens kunnen we onze strategie indien nodig aanpassen.

Voor de doelgroep betekent dit:

  • Heldere communicatie over het naleefgedrag, waar dit onvoldoende is en welke consequenties dat heeft (voor de omgeving en de doelgroep zelf).

  • Inzicht in de mogelijkheden om het gedrag te verbeteren.

  • Kennis van de algemene preventieve werking en het besef dat we toezicht houden en overtredingen opmerken.

  • Inzicht in de gevolgen van (voortdurend) niet naleven van de regels.

Voor de omgeving betekent dit:

  • Vertrouwen dat de veiligheid, gezondheid en leefbaarheid voldoende gewaarborgd zijn

Preventief of repressief toezicht

Wij maken gebruik van twee hoofdvormen van toezicht:

  • Preventief toezicht: Dit zijn controles die we opnemen in verschillende planningen op basis van onze risicomethodiek. De controlefrequentie wordt bepaald door deze methodiek. Preventieve controles zijn gepland en worden regelmatig uitgevoerd.

  • Repressief toezicht: Dit zijn controles die plaatsvinden op specifieke aanleiding, zoals signalen, klachten, handhavingsverzoeken, meldingen en de bevindingen van eerdere controles, inclusief gegeven hersteltermijnen (hercontroles).

Vormen van toezicht

Bij zowel preventieve als repressieve controles passen we verschillende toezichtinstrumenten of combinaties van instrumenten toe. De gekozen methode is afhankelijk van de meest voor de meest geschikte toezichtvorm, de prioriteit of het thema.

De vormen van toezicht omvatten:

  • Aangekondigd of onaangekondigd toezicht

  • Steekproeven

  • Fysiek toezicht, waaronder zichtbare aanwezigheid, vrije veldtoezicht of gebiedssurveillance

  • Administratief toezicht

  • Aspectcontrole

  • Signaaltoezicht: Dit betreft bijvangst tijdens controles, overtredingen of aandachtspunten voor andere bevoegde gezagen, met een integrale blik op gezamenlijke prioriteiten.

  • Integraal toezicht: Toezicht uitgevoerd door meerdere partijen gelijktijdig, met afstemming over de toezichtvorm.

  • Ketentoezicht: Gericht op specifieke ketens, zoals afvalketens of gevaarlijke stoffen.

  • Systeemtoezicht: Bijvoorbeeld het toezicht op veiligheidssystemen bij SEVESO-inrichtingen.

  • Concerntoezicht: Gericht op compliance-systemen bij concerns die verschillende soorten regelgeving hanteren en meerdere vestigingen hebben.

De meest geschikte toezichtvorm leggen we vast in het jaarlijkse uitvoeringsprogramma, in projectplannen, samenwerkingsprogramma's of in toezichtplannen per complex bedrijf.

Klachten en ongewone voorvallen

In ons uitvoeringsprogramma reserveren we ook uren voor niet-gepland toezicht, dat betrekking heeft op ongewone voorvallen, meldingen en klachten. We onderzoeken altijd ongewone voorvallen, meldingen of klachten.

Bij een klacht voeren we een administratieve beoordeling of een controle ter plaatse uit om te vast te stellen of de klacht terecht is. Indien nodig ondernemen we actie en informeren we de klager over de uitkomsten.

Toezicht bij gedogen

Wij houden actief toezicht op gedoogsituaties. Regelmatig controleren we of de overwegingen voor de beslissing om af te zien van handhaving nog steeds actueel zijn. We beoordelen of de vergunninghouder de opgelegde beperkingen en voorwaarden naleeft. Indien dit niet het geval is, treden we handhavend op volgens ons beleid.

5. Sanctiestrategie

5.1 Doel

In de sanctiestrategie zijn de kaders vastgelegd die we hanteren bij het handhavend optreden wanneer we een overtreding constateren.

5.2 Beginselplicht tot handhaven

Wanneer we een overtreding van een voorschrift constateren, treden we in beginsel handhavend op. Prioritering beïnvloedt niet de vraag óf we handhaven. In de toezichtfase stellen we prioriteiten op basis van risico’s. Zodra we controleren en een overtreding vaststellen, is handhaving doorgaans de volgende stap.

Deze verantwoordelijkheid is vastgelegd in diverse bijzondere wetten, de Algemene wet bestuursrecht (Awb) en in de jurisprudentie van de Afdeling bestuursrechtspraak van de Raad van State, waar de zogenaamde beginselplicht tot handhaven wordt omschreven2.

Gezien het algemeen belang dat gediend is met handhaving, dient het bestuursorgaan dat bevoegd is om bestuursdwang of een last onder dwangsom op te leggen, in principe gebruik te maken van deze bevoegdheid bij overtredingen van wettelijke voorschriften. In situaties waarin het bestuursorgaan redelijk beleid voert, bijvoorbeeld door de overtreder eerst te waarschuwen en gelegenheid tot herstel te bieden voordat het een handhavingsbesluit voorbereidt, dient het zich in beginsel aan dit beleid te houden. Dit laat onverlet dat van het bestuursorgaan slechts onder bijzondere omstandigheden mag worden gevraagd van handhaving af te zien. Dit kan het geval zijn wanneer er concreet uitzicht op legalisatie is. Bovendien kan handhavend optreden in bepaalde situaties onevenredig zijn in verhouding tot de belangen die ermee gediend zijn, wat kan leiden tot de conclusie dat in die specifieke situatie van optreden moet worden afgezien.

De beginselplicht tot handhaving is juridisch verankerd in artikel 18.1, onder c, van de Omgevingswet. Voor het Openbaar Ministerie is de basis van deze verantwoordelijkheid vastgelegd in artikel 124 van de Wet op de rechterlijke organisatie, evenals in de Europese richtlijn inzake de bescherming van het milieu via het algemeen strafrecht en de wetten die zijn gekoppeld aan de Wet op de economische delicten. Zowel wij als het Openbaar Ministerie richten ons handelen, ieder vanuit onze eigen verantwoordelijkheid, afzonderlijk en in combinatie op het naleven van wet- en regelgeving3.

Professionele handhaving kenmerkt zich door een consequente uitvoering. Handhaving kan zowel bestuursrechtelijk als strafrechtelijk zijn. Strafrechtelijk optreden vindt vaak plaats in samenwerking met externe partners, zoals de politie. Onder ‘handhaving’ verstaan we het afdwingen van naleving van regels door middel van juridische, bestuursrechtelijke en/of strafrechtelijke maatregelen.

Dit kan onder andere inhouden:

  • Het opleggen van een last onder dwangsom.

  • Het opleggen van een last onder bestuursdwang.

  • Het intrekken van een vergunning.

  • Het opleggen van een bestuurlijke boete.

  • Het uitvaardigen van een bestuurlijke strafbeschikking.

  • Het opmaken van een proces-verbaal.

Deze maatregelen noemen we 'interventies'.

Afhankelijk van de ernst van de overtreding kunnen er voorafgaand aan handhaving andere interventies plaatsvinden, zoals een gesprek. Als daardoor de overtreding wordt beëindigd, zijn bestuursrechtelijke handhavingsbesluiten niet nodig.

We bepalen de ernst van de overtreding door te kijken naar de gevolgen ervan. Naast de ernst van de overtreding speelt ook het gedrag van de overtreder een rol bij het vaststellen van de zwaarte van de sanctie.

5.3 Landelijke Handhavingsstrategie Omgevingsrecht

Verschillende (landelijke) partijen4 stelden in 2022 de Landelijke Handhavingsstrategie Omgevingsrecht (LHSO) vast. De LHSO heeft betrekking op de Omgevingswet, de daarop gebaseerde regels, en de wetgeving voor het omgevingsrecht die deels nog van kracht blijft, zoals de Woningwet en de Wet milieubeheer. Deze strategie dient als instrument voor de organisaties die verantwoordelijk zijn voor handhaving. De toepassing van de LHSO leidt tot een afgestemd en effectief bestuursrechtelijk en/of strafrechtelijk optreden. Hierdoor is de LHSO, met de daarin neergelegde visie, uitgangspunten en richtsnoeren, breed toepasbaar.

Alle handhavingspartners die bij de LHSO zijn betrokken, hebben de wens en de verplichting om te streven naar een integrale en effectieve handhaving van de gehele ordeningswetgeving, met bijzondere aandacht voor het omgevingsrecht. Deze noodzaak is geworteld in de manier waarop de Europese en Nederlandse wetgever toezicht, opsporing en handhaving heeft geregeld. Bovendien komt deze noodzaak naar voren in verschillende onderzoeksrapporten.

De LHSO fungeert als een gezamenlijke strategie van handhavingspartners om een afweging te maken tussen bestuursrechtelijke en strafrechtelijke handhaving. Vijf jaar na de vaststelling zal de LHSO op initiatief van het Interprovinciaal Overleg worden geëvalueerd.

Met de LHSO streven wij ernaar de organisatie en uitvoering van, toezicht en handhaving te verbeteren, en te zorgen voor een gelijk speelveld voor inwoners, bedrijven en instellingen die onder de regels vallen. Een ander belangrijk doel van de LHSO is dat de omgeving erop kan vertrouwen dat wij optreden wanneer dat nodig is, zodat de leefomgeving veilig, schoon en gezond blijft.

De LHSO geeft richtlijnen voor hoe we per situatie reageren op verschillende soorten overtredingen. We passen de meest recente versie van de LHSO toe, met inachtneming van de onderstaande nuanceringen. De kern van de LHSO is opgenomen in de strategie. Een verwijzing naar de LHSO is integraal opgenomen in deel D.

Sanctiestrategie

Wanneer we handhavend optreden, doen we dat volgens de richtlijnen van de LHSO. Het stappenplan begint bij de constatering van een overtreding tijdens het toezicht. De sanctiestrategie bepaalt hoe en welke sanctie we inzetten. Deze strategie waarborgt ook de afstemming en een passende inzet van bestuursrechtelijke en/of strafrechtelijke instrumenten door:

  • Elke overtreding te beantwoorden met een passende reactie. De keuze van het instrument hangt af van het gedrag van de overtreder (waarom houdt de overtreder zich niet aan de regels?) en van de soort en ernst van de overtreding.

  • Rekening te houden met verzachtende of verzwarende omstandigheden, zoals rechtvaardigingsgronden en de mate van schade die de overtreding (mogelijk) veroorzaakt.

  • Onze reacties strenger te maken als overtredingen aanhouden of zich herhalen.

  • Een methodiek te bieden die een solide basis vormt voor het maken van (werk)afspraken over de afbakening en werkwijze tussen het Openbaar Ministerie, de politie en de buitengewone opsporingsambtenaren.

  • Bij veelvoorkomende overtredingen een richtlijn te hanteren voor hersteltermijnen en dwangsomhoogten, zoals vermeld in deel C: de Zeeuwse Leidraad “richtlijn begunstigingstermijnen en dwangsombedragen 2025”.

Een bestuurlijk vastgestelde specifieke handhavingsaanpak voor een apart taakveld heeft voorrang boven deze strategie. Dit betreft specifieke handhavingsaanpak(ken) met betrekking tot bijvoorbeeld bepaalde wetgeving, lokaal beleid of verordeningen, of specifieke thema's (zoals de aanpak van illegale containers in het buitengebied), met bijbehorende sanctieaanpakken. Bestaande voorbeelden hiervan zijn overtredingen die vallen onder de Wet Damocles en de Alcoholwet. Voor overtredingen van regels met een specifieke handhavingsaanpak is deze sanctiestrategie dus niet van toepassing.

Om in het omgevingsrecht tot een passende interventie te komen, zijn de volgende twee leidende hoofdvragen van toepassing (bron: LHSO).

Inzake herstel:

  • 1a.

    Is herstel mogelijk? Zo ja, dan is in elk geval bestuursrechtelijk optreden aangewezen en is de vervolgvraag:

  • 1b.

    Welke bestuursrechtelijke interventie is in dit geval het meest geschiktste?

Inzake bestraffing

  • 2a.

    Is er aanleiding voor bestraffing? Zo ja, dan is de vervolgvraag:

  • 2b.

    Welke weg (bestuursrechtelijk of strafrechtelijk) is het meest passend?

Stappen interventie

Casemanagement handhaving

Bij overtredingen onderzoeken we of er raakvlakken zijn met ketenpartners of andere overheidspartijen. In dat geval informeren we deze partijen en bekijken we of we gecoördineerd kunnen en moeten optreden. We passen de LHSO gezamenlijk toe.

Wanneer meerdere partners betrokken zijn, blijft het casemanagement voor de aanpak van de overtreding in handen van de partij die de overtreding heeft geconstateerd, totdat we andere afspraken maken.

Bij overtredingen waarbij meerdere instanties of interne afdelingen willen handhaven, werken we samen bij de toepassing van de LHSO en vullen we gezamenlijk de matrix in bij meerdere overtredingen. We delen informatie over onze aanpak en de vervolgstappen. Wanneer het efficiënt en/of effectief is, voeren we (her)controles samen uit. Indien er een legalisatietoets van toepassing is, betrekken we de uitvoering bij het casemanagement.

Voor meer informatie over casemanagement verwijzen wij naar het Protocol Casemanagement in deel C.

Relatie tot (partieel) gedogen

Wanneer een overtreder calculerend of crimineel gedrag vertoont, werken we niet mee aan het tot stand komen van een gedoogbeschikking. We verstrekken een gedoogbesluit alleen aan iemand van wie we verwachten dat deze zich houdt aan de voorwaarden die in de gedoogbeschikking zijn opgenomen.

We passen de LHSO toe in vijf stappen:

Stap 1 – Plaats de bevinding in de interventiematrix

Schaal de overtreding in op de interventiematrix (zie figuur 4) op basis van de rapportage van bevindingen.

Als de handhaver niet in staat is om de overtreder te typeren, dan is typering A het uitgangspunt voor overtredingen met vrijwel geen gevolgen (categorie 1), terwijl typering B geldt voor overtredingen met beperkte gevolgen, gevolgen van belang of aanzienlijke/onomkeerbare gevolgen (categorie 2, 3 en 4).

Voortdurende overtredingen

Bij voortduren van een overtreding verschuift de score één stap naar rechts in de interventiematrix, bijvoorbeeld van B naar C. Bij voortduren van overtredingen waarvoor we een herstelmaatregel (zoals een last onder dwangsom of last onder bestuursdwang) hebben opgelegd, schuift de score pas naar rechts nadat de herstelsanctie is uitgewerkt en de overtreding voortduurt of zich herhaalt.

afbeelding binnen de regeling

Figuur 4: De interventiematrix uit de LHSO

Stap 2 – Bepaal of er sprake is van verzwarende aspecten die aanleiding kunnen geven voor een ingrijpender of lichtere herstelsanctie of voor strafrechtelijk onderzoek of bestraffing

Indien er sprake is van verzwarende of verzachtende aspecten betrekken wij die bij de afweging voor een passende interventie. Verzwarende aspecten zijn opgenomen in de LHSO (zie deel D). In Zeeland hebben we hieraan toegevoegd dat het belemmeren van toezicht en handhaving, en/of bedreiging ook als verzwarend wordt beschouwd.

Voorbeelden van verzachtende omstandigheden zijn:

  • Vormen van strafuitsluitingsgronden (zoals overmacht), waarbij bestuursrechtelijke herstelmaatregelen wel doorgezet moeten worden, maar straffen niet mogelijk of niet zinvol zijn.

  • Maatschappelijke ontwikkelingen, zoals het langer in de eigen omgeving blijven van oudere hulpbehoevende personen. Dit kan soms leiden tot overlast voor de omgeving of onveilige situaties voor deze personen. Vaak begrijpt de oudere hulpbehoevende persoon niet wat het probleem is.

Zonder verzwarende of verzachtende omstandigheden kiest de handhaver voor de minst zware (combinatie van) interventies binnen het relevante segment van de interventiematrix, tenzij de handhaver motiveert dat een andere (combinatie van) interventie(s) geschikter is in de betreffende situatie.

Bij verzwarende omstandigheden wordt gekozen voor zwaardere (combinatie van) interventies. In beginsel liggen deze binnen het relevante segment, maar hiervan kan gemotiveerd worden afgeweken indien een andere interventie passender wordt geacht. In het geval van verzachtende omstandigheden worden bestuursrechtelijke herstelmaatregelen getroffen in combinatie met passende communicatie of informatie naar de overtreder (bijvoorbeeld via een maatschappelijk werker). Hierbij gaan we terughoudend om met bestraffende sancties.

Daarnaast is het bij het bepalen van de interventie van belang om te overwegen of een overtreding legaliseerbaar is.

Legaliseerbaar?

Als voor de activiteit alsnog een vergunning of toestemming kan worden verleend, is de overtreding legaliseerbaar. In dat geval stellen we de overtreder in de gelegenheid om de benodigde toestemming aan te vragen. Indien de overtreder een ontvankelijke aanvraag indient, die volgens het bevoegd gezag kan worden verleend, is er sprake van concreet zicht op legalisatie. Volgens vaste jurisprudentie van de Afdeling bestuursrechtspraak van de Raad van State is dit een grond om het opleggen van een bestuursrechtelijke herstelsanctie achterwege te laten. Een legaliseerbare overtreding bevindt zich doorgaans linksonder in de sanctiematrix. Hierdoor volstaan we in beginsel met het aanspreken en informeren van de overtreder.

Toch kan er aanleiding zijn om een herstelsanctie of een bestraffende sanctie op te leggen. Vooral als een overtreder niet tijdig, dat wil zeggen binnen een termijn die wij redelijk vinden, de vereiste toestemming aanvraagt. Met een herstelsanctie voorkomen we dit gedrag. Een bestraffende sanctie komt in beeld als sprake is van calculerend gedrag of zelfs crimineel gedrag, zoals bedoeld in de LHS. We moeten voorkomen dat iemand van tevoren bewust geen vergunning voor bepaalde activiteiten aanvraagt, omdat de overtreder er van uit gaat dat op het moment dat we erachter komen de activiteit alsnog kan worden gelegaliseerd zonder verdere consequenties. Zulk calculerend gedrag sanctioneren we.

Stap 3 – Optreden aan de hand van de algemene of domeinspecifieke interventiematrix

In deze stap besluiten we over de inzet van bestuursrechtelijke en/of strafrechtelijke maatregelen, evenals of we herstellend en/of bestraffend optreden.

Wanneer treden we bestraffend op, naast een herstelsanctie?

  • Wanneer de overtreding wordt ingeschaald in A4, B4, C4, D4, C3, D3 of D2, wordt er altijd naast een herstelsanctie ook een bestraffende sanctie opgelegd.

  • Wanneer de overtreding wordt ingeschaald in A3, B3, C2, C1 of D1, overwegen we of er aanleiding is om naast een herstelsanctie ook een bestraffende sanctie op te leggen. Als we besluiten om geen bestraffende sanctie op te leggen, volgt er een waarschuwing aan de overtreder. We documenteren de uitkomst in het handhavingsdossier.

Bij een bestraffende sanctie: bestuursrecht of strafrecht?

Wanneer een bestraffende sanctie geïndiceerd is, beoordelen we wat de meest passende interventie is: ofwel bestuursrechtelijk of strafrechtelijk. De uitkomst van stap 2 speelt hierbij een belangrijke rol.

In beginsel wordt bestraffing niet bestuursrechtelijk opgelegd voor overtredingen in de categorieën C3, C4, D3 en D4. Gezien de ernst van de overtreding en het gedrag van de overtreder, kunnen deze beter via het strafrechtelijke traject worden afgehandeld. Overtredingen in categorie D4 kunnen bovendien niet met een bestuurlijke boete worden bestraft.

Als het Openbaar Ministerie (OM) niet overgaat tot strafrechtelijke behandeling van overtredingen in de categorieën C3, C4 of D3, heeft het bevoegd gezag de mogelijkheid om alsnog een bestuurlijke boete op te leggen. Dit vereist tijdige afstemming tussen het OM en het betreffende bevoegd gezag, aangezien dit aan bepaalde tijdstermijnen gebonden is.

  • A.

    Beleidsregels bestuurlijke boete

    In de beleidsregels voor bestuurlijke boetes (deel C) zijn de voorwaarden uitgewerkt voor het opleggen van een bestuurlijke boete bij overtredingen van artikel 18.12 (regels over bouwen, slopen, gebruik en instandhouding van bouwwerken) en artikel 18.13 (erfgoedregels) van de Omgevingswet. Hierin is ook vastgelegd onder welke omstandigheden we eerst een waarschuwing geven of direct overgaan tot het opleggen van een boete. Deze beleidsregels zijn uitsluitend van toepassing op gemeenten.

  • B.

    Sancties voor milieubelastende activiteiten

    Voor milieubelastende activiteiten van inrichtingen die onder de Seveso-regels vallen, heeft de provincie Zeeland een bestraffende sanctie vastgesteld met betrekking tot bestuurlijke boetes.

afbeelding binnen de regeling

Figuur 5: Optreden met de (algemene) interventiematrix uit de LHSO

Stap 4 – Bepaal of afstemmingsoverleg nodig is?

Indien uit stap 1 en stap 2 blijkt dat er aanleiding is voor bestraffing, beoordeelt de handhaver in stap 3 of overleg met andere handhavende instanties nodig is. Als is afgesproken dat de bestraffende interventie strafrechtelijk van aard is, wordt deze route gevolgd. In gevallen waarin opzettelijk of zeer nalatig gevaar voor personen en/of het milieu wordt veroorzaakt, vindt altijd overleg met het Openbaar Ministerie (OM) plaats. Dit kan leiden tot een gezamenlijke interventie.

Deze stap is gericht op het faciliteren van goede afstemming en weloverwogen inzet van het handhavingsinstrumentarium. Het betreft een tweerichtingsverkeer: bestuursrechtelijke handhavers zoeken indien nodig overleg met de politie en het OM, en omgekeerd. Samen met tijdige informatie-uitwisseling vormt dit tweerichtingsverkeer een uitwerking van het beginsel van loyale samenwerking5.

Stap 5 – Vastlegging

We registreren de stappen die we doorlopen en de beslissingen die we nemen op een eenduidige manier, zodat deze duidelijk en controleerbaar zijn. We rapporteren over iedere overtreding, inclusief de positie ervan in de interventiematrix en welke keuze we maken voor de interventie.

5.4 Bestuursrechtelijke sanctiemiddelen, keuzes en aanpak

Er zijn drie vormen van bestuursrechtelijke herstelsancties: de last onder dwangsom, de last onder bestuursdwang en het schorsen of intrekken van de vergunning. Wij maken per geval een keuze tussen deze mogelijkheden. In deze paragraaf lichten we de verschillende bestuursrechtelijke herstelmaatregelen toe, evenals het afwegingskader om een onderbouwde keuze te maken.

Naast bestuursrechtelijke herstelsancties zijn er ook bestraffende sancties binnen het bestuursrecht, zoals de bestuurlijke boete.

De keuze tussen last onder bestuursdwang en last onder dwangsom

Wanneer we besluiten om een bestuursrechtelijke herstelsanctie op te leggen, kiezen we tussen een last onder dwangsom en een last onder bestuursdwang. Alleen in uitzonderlijke, zeer zwaarwegende omstandigheden, in wettelijk voorgeschreven situaties, of bij vastgestelde lokale regelgeving/beleid passen we het intrekken of schorsen van een vergunning als herstelsanctie toe.

Voor een goede afweging tussen last onder dwangsom en last onder bestuursdwang hanteren we de volgende uitgangspunten:

a. Last onder dwangsom

Door het inzetten van een last onder dwangsom stimuleren we de overtreder om zelf zijn overtreding of herhaling ervan ongedaan te maken. Daarom heeft de last onder dwangsom in beginsel de voorkeur boven de last onder bestuursdwang. We leggen de lasten en verantwoordelijkheden direct bij de overtreder. Dit sluit aan bij het principe ‘de overtreder betaalt’.

b. Last onder bestuursdwang

Wanneer er sprake is van (dreigende) onomkeerbare ernstige schade of aantasting van de openbare orde, volksgezondheid, (verkeer)veiligheid of leefomgeving willen we snel ingrijpen om de overtreding te beëindigen. De last onder bestuursdwang biedt doorgaans sneller resultaat dan de last onder dwangsom, waardoor we in dergelijke gevallen voor bestuursdwang kiezen. In spoedeisende situaties passen we vanzelfsprekend ook spoedeisende bestuursdwang toe.

Bij een last onder bestuursdwang maken we de overtreding ongedaan op kosten van de overtreder, tenzij deze dit zelf heeft gedaan voor het verstrijken van de termijn. In sommige gevallen kunnen praktische bezwaren of technische complexiteit dit bemoeilijken. Als het duidelijk is dat de overtreder, zelfs met een hogere dwangsom, de overtreding niet ongedaan gaat maken, kiezen we voor bestuursdwang. Er is geen spoedeisende situatie vereist om een last onder bestuursdwang op te leggen.

c. (Begunstigings)termijn

Bij handhaving geven we vaak een (begunstigings)termijn, tenzij er geen tijd nodig is om de overtreding te beëindigen of wanneer handhaving uitsluitend gericht is op het voorkomen van herhaling. In situaties die spoed vereisen, hoeven we geen (begunstigings)termijn te geven. De termijn moet voldoende lang zijn om de overtreding te verhelpen, en mag niet afhankelijk zijn van de lengte van een eventueel voortraject. We houden rekening met de tijd die nodig is voor bijvoorbeeld het bestellen van onderdelen of materialen. Een te lange (begunstigings)termijn kan worden opgevat als gedogen, wat niet is toegestaan. De Zeeuwse leidraad “richtlijn begunstigingstermijnen en dwangsombedragen 2025” (hierna leidraad), opgenomen in deel C, dient als richtlijn voor begunstigingstermijnen en is niet uitputtend. Deze leidraad is afgeleid van de landelijke leidraad en is aangepast voor de Zeeuwse situatie. Wij motiveren de lengte van de begunstigingstermijn in ons besluit. Deze leidraad is niet van toepassing op Seveso-bedrijven waarvoor de provincie het bevoegd gezag is.

d. Keuze bij dwangsomoplegging en hoogte van de dwangsom

Bij het opleggen van een last onder dwangsom gebruiken we de Zeeuwse leidraad als basis voor gemeentelijke en provinciale bedrijven, met uitzondering van Seveso-bedrijven. In ons besluit motiveren we de variant en hoogte van de dwangsom aan de hand van deze leidraad. De hoogte van de dwangsom moet in redelijke verhouding staan tot de ernst van het geschonden belang en de beoogde werking van de last onder dwangsom. Het moet een voldoende prikkel zijn om de overtreding te beëindigen of herhaling te voorkomen.

Bij het bepalen van de hoogte van de dwangsom houden we rekening met:

  • De aard en ernst van de overtreding.

  • De kosten van herstel van de overtreding.

  • Het geschatte financiële voordeel dat de overtreding oplevert, waarbij de omvang van de onderneming een rol speelt. Bij financieel draagkrachtige bedrijven of bij vermoedens hiervan, passen we een aparte rekenmethodiek toe om de hoogte van de dwangsom vast te stellen.

  • Het gedrag van de overtreder. Een calculerende overtreder heeft een sterkere prikkel nodig om zich aan de regels te houden dan een goedwillende.

Toelichting financieel draagkrachtige ondernemingen

De bedragen die in de tabel van de leidraad zijn opgenomen, zijn gebaseerd op een gemiddeld mkb-bedrijf of bouwproject. Voor kleinere bedrijven, natuurlijke personen of bouwprojecten kunnen deze bedragen worden verlaagd, terwijl ze voor grotere bedrijven kunnen worden verhoogd (ECLI:NL:RVS:2022:321). Daarnaast is het belangrijk dat een dwangsom niet zo laag wordt vastgesteld dat er geen prikkel tot naleving ontstaat. Dergelijke dwangsommen zijn niet effectief en worden niet deugdelijk gemotiveerd, zoals bedoeld in artikel 3:46 van de Algemene wet bestuursrecht (ECLI:NL:RVS:2006:AZ1263).

De jaaropbrengst kan ook worden gebruikt om de hoogte van de dwangsom te bepalen (ECLI:NL:RVS:2022:334). Voor bouwprojecten kan de bouwsom als referentie dienen. In de bijlage van de leidraad is een rekenmethodiek opgenomen die kan worden toegepast voor ondertoezichtstaande bedrijven die financieel zeer draagkrachtig zijn of waarbij het vermoeden bestaat dat dit het geval is. De jaarrekening kan op basis van de algemene bevoegdheden uit hoofdstuk 5 van de Algemene wet bestuursrecht (Awb) worden opgevraagd.

Effectueren handhavingsbesluit

Wanneer de overtreding na de (begunstigings)termijn niet is beëindigd, wordt er automatisch een dwangsom verbeurd door de overtreder. Het innen van de verbeurde dwangsom(men) of het uitvoeren van bestuursdwang, inclusief het verhalen van kosten, is een vast onderdeel van ons optreden en vormt geen onderwerp van een hernieuwde bestuurlijke afweging.

De standaardoverweging van de rechter met betrekking tot een last onder dwangsom is als volgt: "Bij een besluit omtrent de invordering van een verbeurde dwangsom dient aan het belang van invordering zwaarwegend gewicht te worden toegekend. Een andere opvatting zou afdoen aan het gezag dat aan een besluit tot oplegging van een last onder dwangsom toekomt." Dit uitgangspunt vindt steun in de geschiedenis van de totstandkoming van artikel 5:37, eerste lid, van de Algemene wet bestuursrecht (Kamerstukken II 2003/04, 29 702, nr. 3, blz. 115). Hierin staat dat verbeurde dwangsommen worden ingevorderd en dat slechts in bijzondere omstandigheden geheel of gedeeltelijk van invordering kan worden afgezien. Dit principe staat bekend als de beginselplicht tot invordering.

Bestraffende sancties

Naast herstelsancties hanteren we ook bestraffende sancties. Wanneer we met een bestuurlijke sanctie leed toebrengen aan de overtreder, spreken we van een bestraffende sanctie. Deze sanctie heeft een specifiek preventief effect op de overtreder, omdat we hen ontmoedigen om de overtreding opnieuw te begaan. Daarnaast heeft een bestraffende sanctie ook een algemeen preventief effect op andere personen en/of bedrijven, waardoor zij worden ontmoedigd om überhaupt overtredingen te plegen.

Een bestraffende sanctie verschilt van een herstelsanctie. Waar een herstelsanctie gericht is op het beëindigen van concrete overtredingen, het beperken of wegnemen van de gevolgen daarvan en het voorkomen van herhaling, is het doel van een bestraffende sanctie om de overtreder te straffen voor het begaan van de overtreding.

Omdat beide soorten sancties verschillende doelen hebben, kunnen we herstelsancties en bestraffende sancties naast elkaar opleggen. Een bestraffende sanctie wordt sneller toegepast als de overtreding opzettelijk is gepleegd of als deze niet kan worden hersteld met een herstelsanctie (bijvoorbeeld bij onomkeerbare overtredingen). Bestraffende sancties kunnen zowel bestuursrechtelijk als strafrechtelijk van aard zijn. Een veelvoorkomende bestuursrechtelijke bestraffende sanctie is de bestuurlijke boete.

Bestuursrechtelijk; de bestuurlijke boete

De bestuurlijke boete is een onvoorwaardelijke verplichting tot betaling van een geldsom, opgelegd door een bestuursorgaan bij besluit. Dit betekent dat de overheid de straf direct zelf oplegt, zonder tussenkomst van een strafrechter. Tegen de boetebeschikking is rechtsbescherming mogelijk bij de bestuursrechter, maar alleen nadat de bezwaarprocedure is doorlopen.

De toepassing van de bestuurlijke boete valt onder de artikelen 18.12 en 18.13 van de Omgevingswet. Artikel 18.12 geeft het college de bevoegdheid om een bestuurlijke boete op te leggen bij overtredingen van de regels met betrekking tot bouwactiviteiten, sloopactiviteiten en het gebruik en de instandhouding van bouwwerken. Deze regels waren voorheen opgenomen in het Bouwbesluit, maar zijn nu te vinden in het Besluit bouwwerken leefomgeving (Bbl), dat is gebaseerd op de Omgevingswet en in werking trad met deze wet.

Artikel 18.13 verleent het college de bevoegdheid om een bestuurlijke boete op te leggen bij overtredingen van regels die zijn opgesteld ter bescherming van cultureel erfgoed of de uitzonderlijke universele waarde van werelderfgoed. Voor inrichtingen waarvoor de provincie bevoegd gezag is, geldt de beleidsregel Bestuurlijke boete niet. Voor Seveso-inrichtingen maken we gebruik van het provinciaal boetebeleid.

Afstemming met het Openbaar Ministerie (OM)

Bij elke overtreding van enige significantie is het de vraag of het Openbaar Ministerie (OM) strafrechtelijk wil optreden. Als het OM eenmaal strafvervolging heeft ingesteld en het onderzoek ter terechtzitting is begonnen, is het niet meer mogelijk om een bestuurlijke boete op te leggen. Het opleggen van een bestuurlijke boete vereist dus afstemming met het OM. Uit de praktijk blijkt dat het OM terughoudend is met strafrechtelijk optreden, tenzij het gaat om overtredingen in de categorieën C3, C4, D3 of D4.

De Zeeuwse bevoegde gezagen hebben de volgende afspraken gemaakt met het Openbaar Ministerie:

  • Overtredingen die worden ingeschaald in de categorieën C1, D1, C2, D2, A3, B3, A4 en B4 worden, indien de bevoegdheid daartoe bestaat, direct en zonder terugkoppeling aan het OM bestraft met een bestuurlijke boete.

  • Indien zich bijzondere omstandigheden voordoen die om afstemming met het OM vragen, ligt het initiatief hiervoor bij de bevoegde gezagen.

  • Bij overtredingen binnen de categorieën C3, C4, D3 en D4 vindt altijd afstemming met het OM plaats.

  • Als het OM niet overgaat tot vervolging, heeft het bevoegd gezag alsnog de mogelijkheid om een bestuurlijke boete op te leggen. Dit vereist tijdige afstemming tussen het OM en het betreffende bevoegd gezag, aangezien dit aan bepaalde tijdstermijnen gebonden is.

Strafrechtelijk optreden; welke strafrechtelijke weg bewandelen wij?

Wanneer strafrechtelijke sancties geïndiceerd zijn, maken we gebruik van de Bestuurlijke Strafbeschikking Milieu (BSBm), de SAM-procedure (Snelle Afdoening Milieuzaken) of een regulier proces-verbaal.

a. Bestuurlijke Strafbeschikking Milieu (BSBm)

In eerste instantie beoordelen we of het instrument BSBm kan worden ingezet. De directeuren van de DCMR (voor de inrichtingen die onder haar bevoegdheid vallen) en de RUD Zeeland zijn exclusief bevoegd om een BSBm op te leggen. Zeeuwse gemeenten kunnen in bepaalde gevallen via een convenant gebruikmaken van de bevoegdheid van de RUD Zeeland. Wanneer een BSBm wordt opgelegd, is overleg met het OM niet nodig en komt strafrechtelijk optreden door het OM niet aan de orde. De procedure loopt rechtstreeks naar het CJIB.

b. SAM-procedure (Snelle Afdoening Milieuzaken)

Als de BSBm niet kan worden toegepast, maken we gebruik van de SAM-procedure. Deze methode kan worden ingezet voor alle feiten die eenvoudig van aard zijn en vallen onder artikel 1a van de Wet op de Economische Delicten, evenals voor bijvoorbeeld asbestzaken. Er zijn uitzonderingen, zoals leefbaarheidszaken, maar de meeste feiten uit het omgevingsrecht kunnen hier wel onder vallen. Daarnaast gelden er bepaalde strikte voorwaarden voor het toepassen van de SAM-procedure, zoals een bekennende verdachte, een afstandsverklaring van verdachte bij in beslag genomen voorwerpen en tevens dient sprake te zijn van een recente zaak (max. 60 dagen na vaststellen overtreding, uitzonderingen daargelaten). Door deze procedure toe te passen, verkrijgen we snel duidelijkheid over de mogelijkheid voor het Functioneel Parket om de casus in behandeling te nemen en welke informatie nodig is voor de strafzaak. Bij vaak voorkomende overtredingen is het duidelijk welke informatie het Functioneel Parket nodig heeft, waardoor een verkort proces-verbaal kan worden opgemaakt aan de hand van een SAM-verbaal.

c. Regulier proces-verbaal

Als zowel de BSBm als de SAM-procedure niet kunnen worden toegepast, dient er een regulier (tik)proces-verbaal te worden opgemaakt.

Periodiek overleg tussen boa’s (domein 2) en OM

Er is behoefte aan meer afstemming tussen de Buitengewoon Opsporingsambtenaren (boa’s) en het Openbaar Ministerie (OM). Deze afstemming en informatie-uitwisseling vergroten het wederzijds begrip, bevorderen de uniformiteit en verhogen de kans op een succesvolle aanpak.

We richten ons op het organiseren van periodiek overleg, inclusief evaluatiemomenten. Over deze afspraken maken we duidelijke afspraken met het OM.

NB. In Zeeland kan voor alle milieuovertredingen gebruik worden gemaakt van de boa’s van de RUD Zeeland. RUD Zeeland zal vaak al als eerste de milieuovertreding geconstateerd hebben. Voor niet-milieuovertredingen is er een samenwerkingsovereenkomst tussen de Zeeuwse gemeenten gesloten waarmee er een basis is gecreëerd om boa’s van een andere Zeeuwse gemeente in te zetten bij overtredingen binnen het eigen grondgebied.

Overtredingen van de overheid

Het is van groot belang dat een overheidsinstelling, in de rol van bouwer, exploitant, enzovoort, zich houdt aan de wet- en regelgeving en daarmee een voorbeeldfunctie vervult. Hierdoor is handhaving binnen de eigen organisatie doorgaans niet nodig. Echter, in de praktijk kunnen er situaties ontstaan waarin een onderdeel van de eigen overheidsorganisatie de regels niet naleeft. Bestuursorganen aarzelen vaak om bestuurlijke maatregelen tegen zichzelf te nemen, en handhavers bevinden zich intern in een hiërarchisch ondergeschikte positie.

Daarom is het cruciaal om vast te leggen hoe we handelen wanneer een handhaver een overtreding van een voorschrift constateert binnen (dienstonderdelen van) onze eigen organisatie. Wij hanteren voor onze eigen dienst dezelfde strategie als voor inwoners en bedrijven, waarbij we een belangrijke rol toekennen aan ons managementteam om de overtreding te beëindigen.

Daarnaast is het belangrijk om te documenteren welke procedure we volgen wanneer een toezichthouder bij een andere overheidsinstantie een overtreding constateert. We benaderen andere overheidsinstanties op dezelfde manier als bedrijven en inwoners. Het is vanzelfsprekend dat we, voordat we formele acties ondernemen, de overtredende andere overheidsinstantie (onze collega's/partners) op de hoogte brengen van de overtreding. Dit alles is gericht op een snelle beëindiging van de overtreding.

Handhaven bij gedoogsituaties

Het niet naleven van gedoogvoorwaarden kunnen we niet beschouwen als een overtreding van een wettelijk voorschrift. Hierdoor zijn we niet bevoegd om op de niet-naleving van de gedoogvoorwaarden op te treden met een herstelsanctie. We kunnen alleen bestuurlijke sancties opleggen als reactie op overtredingen van wettelijke voorschriften. In dergelijke gevallen trekken we het gedoogbesluit in en handhaven we op de onderliggende overtreding.

6. Gedoogstrategie

6.1 Inleiding

Wij hanteren een beginselplicht tot handhaven. Dit betekent dat we op elke geconstateerde overtreding moeten reageren met een passende interventie volgens onze sanctiestrategie. Alleen in uitzonderlijke omstandigheden zien we af van handhaving, wat losstaat van eventueel strafrechtelijk optreden.

In onze gedoogstrategie worden de situaties en condities beschreven waaronder we tijdelijk niet handhaven.

Definitie van gedogen:

“Het bestuur dat bevoegd is tot handhaving ziet bewust (tijdelijk) af van optreden tegen een overtreding.”

6.2 Integrale beoordeling om te gedogen

Bij de toepassing van de gedoogstrategie onderzoeken we altijd als eerste stap of er samenloop is met andere regelgeving en of het gedogen niet in strijd is met bestaande wet- en regelgeving. We letten hierbij op onze eigen regels, maar ook op die van andere overheden. Dit sluit aan bij onze integrale aanpak, zoals beschreven in deel A en de uitvoeringsstrategie.

We volgen de vaste jurisprudentie over gedogen van de Afdeling bestuursrechtspraak van de Raad van State:

“Gezien het algemeen belang dat gediend is met handhaving, dient het bestuursorgaan dat bevoegd is om bestuursdwang of een last onder dwangsom op te leggen, in de regel van deze bevoegdheid gebruik te maken bij overtreding van een wettelijk voorschrift. Slechts onder bijzondere omstandigheden mag van het bestuursorgaan worden gevergd om hiervan af te zien. Dit kan zich voordoen wanneer er concreet uitzicht op legalisatie bestaat. Daarnaast kan handhavend optreden in bepaalde situaties onevenredig zijn in verhouding tot de belangen die ermee gediend zijn, waardoor van optreden in die specifieke situatie moet worden afgezien.”

Daarnaast gebruiken we de regeringsnota’s ‘Grenzen aan gedogen’ als kader voor onze beslissingen.

Gedogen passen we alleen in uitzonderlijke en/of spoedeisende situaties toe. We gedogen alleen ‘actief’ dit betekent dat we er een besluit over nemen. Onze uitgangspunten voor gedogen zijn:

  • We handhaven bij overtredingen, tenzij er uitzonderlijke omstandigheden en/of overgangssituaties zijn.

  • Gedogen blijft zoveel mogelijk beperkt in omvang en tijd;

  • We gedogen expliciet, op schriftelijk verzoek van de overtreder en na een zorgvuldige en kenbare belangenafweging;

  • Het gedogen tast belangen van derden niet in onredelijke mate aan;

  • De activiteit is na de periode van gedogen vergund of gestopt.

Een gedoogbesluit is geen besluit in het kader van de Algemene wet bestuursrecht (Awb), en dit geldt ook voor de weigering of intrekking van een gedoogbesluit. Daarom kan een gedoogbesluit niet worden aangevochten bij de bestuursrechter. Dit neemt echter niet weg dat anderen in dergelijke gevallen wel om handhaving kunnen verzoeken. Wij zijn verplicht om op dergelijke verzoeken te reageren.

We kunnen gedogen bij overgangs- en overmacht situaties.

Overgangssituaties zijn situaties waarin we onder bepaalde voorwaarden gedogen kunnen toepassen. Deze omvatten:

  • Overtredingen met concreet zicht op legalisatie.

  • Bedrijfsverplaatsingen.

  • Experimenten en andere tijdelijke overtredingen.

  • Situaties waarin overtredingen voortkomen uit omstandigheden die buiten de macht van de overtreder liggen, of waarbij een nieuwe vergunning niet aansluitend op de oude vergunning kan worden verleend.

  • Gevallen waarin de rechter de vergunning vernietigt, terwijl vergunnen wel mogelijk lijkt.

  • Situaties waarin de overtreder om technische redenen niet kan voldoen aan voorschriften die binnenkort worden aangepast.

  • Situaties waarbij de overtreding ophoudt te bestaan door versoepeling van regels.

Overmacht situaties zijn situaties waarin we gedogen kunnen toepassen. Deze omvatten:

  • Situaties waarin de overtreding eerder was toegestaan. Volgens artikel 5:5 van de AWB is handhaving in dit geval niet toegestaan, en moeten we gedogen.

  • Situaties waarin het belang waarvoor de regel is ingesteld beter gediend is met gedogen.

  • Gevallen waarin handhaving onevenredig zwaar weegt in verhouding tot het belang dat we met handhaving willen beschermen.

Wij gedogen niet in de volgende gevallen:

  • Als het gedrag van de overtreder recidiverend of calculerend is.

  • Bij activiteiten die ondermijning met zich meebrengen of kunnen meebrengen.

Wij gedogen niet wanneer de te gedogen activiteit in strijd is met een andere regel, en het bevoegde gezag heeft aangegeven dat zij bestuursrechtelijk handhaven of van plan zijn dit te doen.

Een afschrift van de gedoogbeschikking sturen we naar:

  • Het Openbaar Ministerie.

  • De Politie.

  • Eventuele andere betrokken instanties.

We houden actief toezicht op gedoogsituaties. We evalueren of het gedogen nog actueel is en of de vergunninghouder de opgelegde beperkingen en voorwaarden naleeft.

Bijlage 1: U&H-partners

DCMR

Gemeente Borsele

Gemeente Goes

Gemeente Hulst

Gemeente Kapelle

Gemeente Middelburg

Gemeente Noord-Beveland

Gemeente Reimerwaal

Gemeente Schouwen-Duiveland

Gemeente Sluis

Gemeente Terneuzen

Gemeente Tholen

Gemeente Veere

Gemeente Vlissingen

GGD Zeeland

Natuurmonumenten

Openbaar Ministerie

Politie

Provincie Zeeland

Rijkswaterstaat

RUD Zeeland

Staatsbosbeheer

Stichting Het Zeeuwse Landschap

Veiligheidsregio Zeeland

Waterschap Scheldestromen

Bijlage 2: Afkortingen

Afkorting

Omschrijving

ABRvS

Afdeling bestuursrechtspraak van de Raad van State

AMVB

Algemene maatregelen van bestuur

ANVS

Autoriteit Nucleaire Veiligheid en Straling

APV

Algemene Plaatselijke Verordening

AWB

Algemene wet bestuursrecht

AWZI

Afvalwaterzuiveringsinstallatie

Bal

Besluit activiteiten leefomgeving

Bbl

Besluit bouwwerken leefomgeving

BBT

Best Beschikbare Technieken

BIBOB

Wet bevordering integriteitsbeoordelingen door het openbaar bestuur

BLO

Bijzondere lokale omstandigheden

BOA

Buitengewoon opsporingsambtenaar

BOb

Bestuurlijk Omgevingsberaad

BREF

Referentiedocumenten voor Beste Beschikbare technieken

BSBm

Bestuurlijke Strafbeschikking Milieu

BW

Burgerlijk wetboek

CJIB

Centraal Justitieel Incassobureau

CMP

Circulair Materialen Plan

DCMR

Dienst centraal milieubeheer Rijnmond

DSO

Digitaal Stelsel Omgevingswet

EFTAL

Evenwichtige toedeling van functies aan locaties

EU

Europese Unie

FTE

Fulltime-equivalent

GGD

Gemeentelijke of gemeenschappelijke gezondheidszorg

GK

Gevolgklasse

HBO

Hoger beroepsonderwijs

I&W

Ministerie van Infrastructuur en Waterstaat

IBT

Interbestuurlijk toezicht

ILT

Inspectie Leefomgeving en Transport

IPO

Interprovinciaal Overleg

IPPC

Integrated pollution prevention and control

LAP

Landelijk afvalbeheer Plan

LHSO

Landelijke Handhavingsstrategie Omgevingsrecht

LVS

Landelijke vergunningenstrategie

MBA

Milieubelastende activiteit

MBO

Middelbaar beroepsonderwijs

Mkb

Midden- en kleinbedrijf

NLA

Nederlandse Arbeidsinspectie

OB

Omgevingsbesluit

OM

Openbaar Ministerie

OW

Omgevingswet

PFAS

Per- en polyfluoralkylstoffen

PZ

Provincie Zeeland

RIE-4

Richtlijn industriële Emissies categorie 4

RO

Ruimtelijke Ordening

RUD

Regionale uitvoeringsdienst

RvS

Raad van Staten

RWS

Rijkswaterstaat

RWZI

Rioolwaterzuiveringsinstallatie

SAM

Snelle Afdoening Milieuzaken

SLA

Schone Lucht Akkoord

U&H

Uitvoering & handhaving

UvW

Unie van Waterschappen

VNG

Vereniging van Nederlandse Gemeenten

VRZ

Veiligheidsregio Zeeland

VTH

Vergunningverlening, toezicht en handhaving

Wkb

Wet kwaliteitsborging voor het bouwen

WS

Waterschap

ZZS

Zeer Zorgwekkende Stoffen

Deel C: Beleidsregels/Richtlijnen convenanten

Toelichting:

In dit deel C van de nota Uitvoerings- en Handhavingsbeleid Zeeland 2025-2028, onderdeel strategie, worden de gezamenlijke beleidsregels, richtlijnen en convenanten opgenomen.

  • Zeeuwse leidraad: “richtlijn begunstigingstermijnen en dwangsombedragen 2025” als eerste gezamenlijk richtlijn.

  • Probleem- en risicoanalyse Zeeland 2025.

  • Beleidsregel bestuurlijke boete artikel 18.12 en 18.13.

  • Protocol casemanagement.

  • Richtlijn Wet kwaliteitsborging voor het bouwen (Wkb).

Zeeuwse leidraad “richtlijn begunstigingstermijnen en dwangsombedragen 2025”

Toelichting

De last onder dwangsom is een handhavingsbeschikking die tot doel heeft de overtreder te bewegen tot naleving van de geldende regels. De dwangsom moet een voldoende prikkel bieden om de overtreding te beëindigen (ECLI:NL:RVS:2020:86). Deze herstelsanctie wordt veelvuldig ingezet in het omgevingsrecht.

Het besluit tot het opleggen van een last onder dwangsom moet zorgvuldig worden genomen (artikel 3:4 AWB). Dit betekent dat de bestuursrechter kan beoordelen of de dwangsom geschikt is om het doel te bereiken, of een minder ingrijpende maatregel volstond en of de last in het specifieke geval evenwichtig is (ECLI:NL:RVS:2022:285). Een voorbeeld van deze afweging is de uitspraak (ECLI:NL:RVS:2022:321), waarbij de verwachte huurinkomsten bij het niet naleven van de last niet zijn meegenomen. Volgens Europees recht moet een dwangsom doeltreffend, evenredig en afschrikwekkend zijn. Vooral de doeltreffendheid verdient aandacht.

Een last onder dwangsom bestaat uit de volgende aspecten:

  • 1.

    De last: Dit is de opdracht om iets te doen.

  • 2.

    Herstelmaatregelen: Dit is de omschrijving van hoe de opdracht kan worden uitgevoerd.

  • 3.

    Begunstigingstermijn: Dit is de periode waarin de overtreder de kans heeft om de situatie te herstellen zonder dat de dwangsom verbeurd wordt.

  • 4.

    Modaliteiten van de dwangsom: Dit betreft de voorwaarden waaronder de dwangsom wordt opgelegd.

De herstelmaatregel moet zo geformuleerd zijn dat de overtreder voldoende vrijheid heeft om te bepalen hoe hij aan de last voldoet. Tegelijkertijd moet de last concreet zijn, zodat de overtreder duidelijk weet wat er van hem verwacht wordt (ECLI:NL:RVS:2020:169). De last mag niet verder strekken dan het treffen van de minst bezwarende maatregel (ECLI:NL:RVS:2022:397). Omgekeerd mag een last ook niet zo geformuleerd zijn dat, wanneer aan de last is voldaan, de overtreding niet is beëindigd (ECLI:NL:RBGEL:2023:353).

De last onder dwangsom bevat een begunstigingstermijn. Dit is de periode waarin de overtreder de mogelijkheid heeft om de situatie te herstellen zonder dat de dwangsom verbeurd raakt. De begunstigingstermijn mag niet langer zijn dan noodzakelijk om de overtreding op te heffen (ECLI:NL:RVS:2015:3891) of om te legaliseren. Wanneer de overtreding onmiddellijk kan worden beëindigd, is een begunstigingstermijn niet vereist, maar kan dit wel wenselijk zijn (ECLI:NL:RVS:1997:AH7216). Tot slot moet worden opgemerkt dat ook bij zicht op legalisatie niet altijd kan worden afgezien van handhaving (ECLI:NL:RVS:2022:800).

Indien naleving van de regels afhankelijk is van een vergunning van een ander bevoegd gezag, moet de begunstigingstermijn worden afgestemd met dat andere gezag (ECLI:NL:RVS:2018:3952 en ECLI:NL:RVS:2019:169). De last onder dwangsom kan namelijk leiden tot de legalisatie van de vergunningplichtige activiteit.

Sommige lasten worden geformuleerd als "vier weken na het besluit dient voldaan te worden aan...". Dergelijke lasten zonder specifieke datum beginnen te lopen de dag na het nemen van het besluit (ECLI:NL:RVS:2016:3388). Het is duidelijker voor de overtreder om een concrete datum te benoemen, wat dan ook de voorkeur heeft. Bij herhalende overtredingen is een begunstigingstermijn niet noodzakelijk (ECLI:NL:RVS:2011:BP1330).

Als een last onder dwangsom is opgelegd en de begunstigingstermijn niet kan worden nageleefd, mag het bevoegd gezag deze termijn voor het einde ervan verlengen of na het verstrijken van de termijn een nieuwe opleggen, mits er nog geen dwangsom is verbeurd (ECLI:NL:RVS:2013:1829).

In de last onder dwangsom moet duidelijk worden opgenomen wat er gebeurt na het verstrijken van de begunstigingstermijn, namelijk of de dwangsom ineens, per tijdseenheid of per overtreding verbeurd wordt. Als richtlijn geldt dat een dwangsom per tijdseenheid vaak wordt opgelegd bij voortdurende overtredingen. Voor ernstige overtredingen kiezen we voor een eenmalige dwangsom, zodat herhaling of langdurige overtredingen niet worden toegestaan. Een dwangsom per overtreding komt vaak voor bij gedragsovertredingen. Wanneer gekozen wordt voor verbeuring per (geconstateerde) overtreding, wordt een passage opgenomen waarin een sub maximum per tijdseenheid wordt vastgesteld. Dit voorkomt dat de overtreder binnen een korte periode (bijvoorbeeld een uur) geconfronteerd wordt met meerdere verbeurde dwangsommen. De tijdseenheid is afhankelijk van het type overtreding.

Ongeacht welke verbeuring wordt gekozen, moet de last ook het maximale bedrag bevatten. De hoogte van de dwangsom hangt af van de ernst van het geschonden belang en de beoogde werking van de dwangsom.

De bestuursrechter hanteert een bestuurlijke afweging voor de hoogte van de dwangsom, wat impliceert dat er een terughoudende toetsing plaatsvindt (ECLI:NL:RVS:2017:1100). Het is aan de overtreder om aan te tonen waarom een last onevenredig hoog zou zijn in de rechtsprocedure naar aanleiding van de last (ECLI:NL:RVS:2019:2609).

Deze richtlijn is niet van toepassing op Seveso-bedrijven waarvoor de gedeputeerde staten van de provincie Zeeland het bevoegd gezag zijn.

Nadere toelichting tabel

Om consistent en stelselmatig te werken, stellen we in de tabel voor veelvoorkomende overtredingen vooraf bedragen en termijnen vast. Deze leidraad is niet uitputtend. Afwijkingen van de genoemde bedragen en termijnen, zowel naar boven als naar beneden, zijn altijd mogelijk, mits gemotiveerd, op basis van de ernst en omvang van de overtreding of de financiële draagkracht van de overtreder. Afwijkingen van de termijnen zijn ook mogelijk als specifieke omstandigheden dit rechtvaardigen.

Afwijkingen van de beleidsregel zijn mogelijk en zelfs verplicht als de omstandigheden van het geval, zowel op zichzelf als in combinatie met andere omstandigheden, worden aangemerkt als bijzondere omstandigheden die het handelen volgens de beleidsregel onevenredig zouden maken in verhouding tot de te dienen doelen (ECLI:NL:RBDHA:2022:6663).

In de regel zullen we de termijnen en bedragen aanhouden zoals opgenomen in de tabel, tenzij de specifieke omstandigheden van het concrete geval aanleiding geven om hiervan af te wijken. Dit laat onverlet dat in het voortraject, om te komen tot een last onder dwangsom, andere termijnen kunnen worden gehanteerd om cumulatie van lange termijnen te voorkomen.

Bij het vaststellen van de hoogte van de dwangsommen houden we rekening met de gevolgen van overtredingen, die volgens de LHSO in de volgende gradaties zijn ingedeeld:

  • Gevolgen zijn vrijwel nihil;

  • Gevolgen zijn beperkt;

  • Gevolgen zijn van belang;

  • Gevolgen zijn aanzienlijk.

Onder gevolgen verstaan we ook dreigende gevolgen, dat wil zeggen als de overtreding (mogelijk) leidt tot nadelige effecten voor de fysieke leefomgeving, zoals hinder, schade aan beschermde waarden (zoals milieu, natuur of erfgoed), verontreiniging, zieken, gewonden of doden (mens, plant en dier). Daarnaast kunnen de gevolgen betrekking hebben op situaties die de mogelijkheden voor controle beperken of onmogelijk maken, en de verstorende effecten die de overtreding kan hebben op het gezag van de overheid of het systeem van ordening en normering binnen de betrokken bedrijfstak. Bij gevolgen is er sprake van een glijdende schaal en de ernst van de gevolgen kan per type overtreding verschillen. Het onderscheid tussen gevolgen van belang en aanzienlijke gevolgen is vooral gebaseerd op de ernst en omvang van de (dreigende) schade. Schade van enige omvang die onomkeerbaar is, wordt in beginsel als aanzienlijk ingeschat.

Naast de gevolgen zijn ook de omvang van de onderneming en haar activiteiten, de ernst van de milieuschade, de mate van overlast, de vereiste investeringen, de rechtsvorm, het kapitaal, de draagkracht, het aantal werknemers, de omzet en de winst van de onderneming relevant voor het bepalen van de hoogte van de dwangsom. Deze aspecten kunnen niet in de leidraad worden opgenomen, omdat ze altijd afhangen van de specifieke omstandigheden van het geval.

De bedragen die in de tabel van deze leidraad zijn opgenomen, zijn gebaseerd op een gemiddeld mkb-bedrijf of bouwproject. Voor kleinere bedrijven, natuurlijke personen of bouwprojecten kunnen de genoemde bedragen worden verlaagd, terwijl ze voor grotere ondernemingen kunnen worden verhoogd (ECLI:NL:RVS:2022:321). Al verkregen financieel voordeel mag niet worden meegenomen bij het vaststellen van de hoogte van de last onder dwangsom (ECLI:NL:RVS:2011:BP7185). Daarnaast mag een dwangsom niet zo laag worden vastgesteld dat er geen prikkel tot naleving ontstaat. Dergelijke dwangsommen zijn niet effectief en kunnen niet deugdelijk worden gemotiveerd, zoals bedoeld in artikel 3:46 AWB (ECLI:NL:RVS:2006:AZ1263).

De jaaropbrengst kan ook worden gebruikt om de hoogte van de dwangsom te bepalen (ECLI:NL:RVS:2022:334). Voor bouwprojecten kan de bouwsom als referentie dienen. In bijlage 2 is een rekenmethodiek opgenomen die kan worden toegepast voor ondertoezichtstaande bedrijven die financieel zeer draagkrachtig zijn of waarbij het vermoeden bestaat dat dit het geval is. De jaarrekening kan op basis van de algemene bevoegdheden uit hoofdstuk 5 van de AWB door toezichthouders worden opgevraagd.

In dit beleid hanteren we voor financieel draagkrachtige ondernemingen de indeling uit het Burgerlijk Wetboek, boek twee. Het betreft ondernemingen zoals genoemd in artikel 397 BW2 en groter. Er moet aan twee van de drie criteria worden voldaan om in een bepaalde categorie te vallen, en de rekenmethodiek wordt alleen toegepast bij middelgrote en grote ondernemingen.

Tabel 2: overzicht van de categorieën ondernemingen.

Type onderneming

Netto-omzet

Activa

Aantal werknemers

Micro

< € 450.000

< € 900.000

< 10 personen

Klein

€ 450.000 - € 7.5 mln.

€ 900.000 - € 15 mln.

10 - 50 personen

Middelgroot

€ 7.5 - € 25 mln.

€ 15 - € 50 mln.

50 - 250 personen

Groot

> € 25 mln.

> € 50 mln.

> 250 personen

De termijn moet in ieder geval redelijk zijn, wat inhoudt dat het redelijkerwijs mogelijk moet zijn om binnen de gestelde termijn aan de last te voldoen. Daarnaast moet de hoogte van de dwangsom in redelijke verhouding staan tot de ernst van het geschonden belang en de beoogde werking van de dwangsom. In de praktijk betekent dit dat de dwangsom een voldoende prikkel moet bieden om de last uit te voeren.

De ernst van de ene overtreding kan in een specifiek geval anders gewogen worden dan die van een andere overtreding, ook al valt deze onder dezelfde categorie in de tabel. Bovendien kan het zijn dat voor vermogende bedrijven de hoogte van de dwangsom anders dient te zijn dan voor een kleine zelfstandige, rekening houdend met de beoogde werking van de dwangsom (prikkel).

Tabel 3: overzicht van overtreding met bijbehorende begunstigingstermijn, hoogte dwangsom, per overtreding/per tijdseenheid en het maximum bedrag.

Overtreding

Begunstigings-termijn

Hoogte dwangsom

Per overtreding/ tijdseenheid

Maximum

Omgevingsverordening Zeeland

 
 
 
 

Overtreding van een artikel in de “Omgevingsverordening Zeeland”

twee weken

€ 250

per week

€ 1.250

(Reclame)uitingen in het buitengebied (in het geval van groot oppervlakte of erg in het oog springend wordt het bedrag verdubbeld)

één week

€ 500

per week

€ 2.500

Zonder of in afwijking van vergunning/melding

 
 
 
 

MBA in werking zonder of in afwijking van vergunning

één maand

€ 3.500

per week

€ 17.500

Meldingsplicht Bal

één maand

€ 1.000

per week

€ 5.000

Informatieplicht Bal

één maand

€ 1.000

per week

€ 5.000

Informatieplicht Omgevingsplan

één maand

€ 1.000

per week

€ 5.000

Afvalstoffen

 
 
 
 

Afgifte afvalstoffen niet op correcte wijze afgevoerd

twee maanden

€ 1.000

per week

€ 5.000

Afvalstoffen niet tijdig afgevoerd

twee maanden

€ 1.000

per week

€ 5.000

Aanwezigheid overmatig (zwerf)afval in inrichting en / of afval in de nabije omgeving afkomstig van de inrichting

één maand

één week

€ 500

per week

€ 2.500

Verbranden (schoon) afval binnen de inrichting

één dag

€ 750

per overtreding

€ 3.750

Verbranden (vuil) afval binnen de inrichting

één dag

€ 1.250

per overtreding

€ 6.250

Niet scheiden van afvalstoffen

twee weken

€ 750

per overtreding

€ 3.750

Bodem

 
 
 
 

Ontbreken onderzoek naar de bodemkwaliteit bij starten activiteit

drie maanden

€ 2.000

per maand

€ 10.000

Ontbreken onderzoek naar de bodemkwaliteit bij beëindiging activiteit

drie maanden

€ 2.000

per maand

€ 10.000

Stoffen in bodem brengen niet of nauwelijks vervuilend, niet spoedeisend

één maand

€ 1.500

per week

€ 7.500

Lekbak niet tegen inregenen beschermd/ water in lekbak

één maand

€ 500

per week

€ 2.500

Lekbak ledigen en schoonmaken en regelmatig controleren

één maand

€ 500

per week

€ 2.500

Lekbak heeft onvoldoende opvangcapaciteit

één maand

€ 500

per week

€ 2.500

Lekbak of vloer niet bestand tegen chemische inwerking van stof

één maand

€ 500

per week

€ 2.500

Afscheider

 
 
 
 

Olieafscheider niet aanwezig of niet aanwezig conform geldende NEN-norm

drie maanden

€ 2.000

per maand

€ 10.000

Olieafscheider niet gebruikt conform geldende NEN-norm

twee maanden

€ 1.250

per week

€ 6.250

Vetafscheider niet aanwezig of niet aanwezig conform geldende NEN-norm

drie maanden

€ 2.000

per maand

€ 10.000

Vetafscheider niet gebruikt conform geldende NEN-norm

twee maanden

€ 1.000

per week

€ 5.000

Tanks

 
 
 
 

Geen financiële zekerheid voor ondergrondse tank

één maand

€ 2.000

per week

€ 10.000

Tank niet geïnstalleerd conform de geldende BRL

twee maanden

€ 1.000

per maand

€ 5.000

Tank niet boven lekbak

twee maanden

€ 1.000

per maand

€ 5.000

Tank niet beschermd tegen mechanische beschadiging

twee maanden

€ 1.000

per week

€ 5.000

Lekdetectiepotsysteem bevat geen vloeistof meer

één maand

€ 1.500

per week

€ 7.500

Geen jaarlijkse controle lekdetectie

één maand

€ 750

per week

€ 3.750

Geen jaarlijkse controle op aanwezigheid bij water bij stalen tank

twee maanden

€ 750

per week

€ 3.750

Roestvorming bovengrondse dubbelwandige dieseltank

één maand

€ 500

per week

€ 2.500

Ontbreken brandblusser bij dieselolietank

twee weken

€ 500

per week

€ 2.500

Inpandige opslag bovengrondse tank bord roken en vuur verboden ontbreekt

één maand

€ 500

per week

€ 2.500

Ontluchting inpandige dieseltank

twee maanden

€ 1.000

per week

€ 5.000

leegmaken opslagtank voor afgewerkte olie

twee maanden

€ 1.000

per week

€ 5.000

keuring tank niet (op tijd) uitgevoerd

twee maanden

€ 1.000

per week

€ 5.000

Mobiele tank

 
 
 
 

Brandblusser ontbreekt bij mobiele tank

twee weken

€ 500

per week

€ 2.500

Installatieboek mobiele tank ontbreekt

één maand

€ 250

per week

€ 1.250

Geen 2,5 jaarlijkse visuele controle

één maand

€ 1.000

per week

€ 5.000

Geen visuele inspectie bij verplaatsing mobiele dieselolietank

één maand

€ 750

per week

€ 3.750

Vloeistofdichte bodemvoorziening

 
 
 
 

Geen vloeistofdichte vloer, wel vereist

drie maanden

€ 2.500

per maand

€ 12.500

Vloer niet gekeurd als vloeistofdicht / vloer niet gekeurd door erkende instelling als vloeistofdicht

twee maanden

€ 1.500

per maand

€ 7.500

Geen 6-jaarlijkse keuring vloeistofdichte vloer wasplaats of tankplaats

twee maanden

€ 1.250

per week

€ 6.250

Geen jaarlijkse controle vloeistofdichte vloer wasplaats of tankplaats

twee maanden

€ 1.000

per week

€ 5.000

Aaneengesloten- of elementenbodemvoorziening

 
 
 
 

Geen bedrijfsinterne procedures inzake de bodemvoorziening

één maand

€ 500

per week

€ 2.500

Morsingen en lekkages niet opgeruimd

één maand

€ 250

per week

€ 1.250

Ontbreken absorptiemateriaal i.h.k.v. werkinstructies

één maand

€ 250

per week

€ 1.250

Ontbreken registratie visuele controle

één maand

€ 250

per week

€ 1.250

Afleveren brandstof

 
 
 
 

Vastzetmechanisme op vulpistolen

één week

€ 500

per week

€ 2.500

Noodknop ontbreekt

één maand

€ 1.000

per maand

€ 5.000

Noodplan ontbreekt

één maand

€ 1.000

per week

€ 2.500

Geen brandblustoestel aanwezig/ niet voldoende brandblustoestellen aanwezig

twee weken

€ 1.000

per week

€ 5.000

Brandblustoestel niet tijdig gekeurd

twee weken

€ 750

per week

€ 3.750

Pictogram of gevarensymbool ontbreekt

twee weken

€ 250

per week

€ 1.250

Temperatuurgevoelig element niet gecontroleerd

twee maanden

€ 500

per week

€ 2.500

Opslag gasflessen

 
 
 
 

Niet goedgekeurde gasfles of gasfles niet voorzien van geldige keuringsdatum

één maand

€ 500

per week

€ 2.500

Opslagvoorziening gasflessen niet voorzien van waarschuwingsborden

twee weken

€ 250

per week

€ 1.250

Het ontbreken van veiligheidsinformatiebladen

één maand

€ 250

per week

€ 1.250

Opslagvoorziening niet voorzien van 'roken en open vuur verboden'

twee weken

€ 250

per week

€ 1.250

Brandblusser ontbreekt

twee weken

€ 750

per week

€ 3.750

Gasflessen niet vastgezet

twee weken

€ 500

per week

€ 2.500

Opslag gasflessen niet WBDBO

twee maanden

€ 1.500

per maand

€ 7.500

Opslag gevaarlijke stoffen

 
 
 
 

Opslag gevaarlijke stoffen niet voorzien van waarschuwingsborden

twee weken

€ 250

per week

€ 1.250

Opslagvoorziening niet voorzien van 'roken en open vuur verboden'

twee weken

€ 250

per week

€ 1.250

Brandveiligheidskast voldoet niet aan geldende NEN-normen

twee maanden

€ 1.000

per week

€ 5.000

Aftap- en overtapwerkzaamheden in opslagvoorziening

één maand

€ 750

per week

€ 3.750

Opslagvoorziening niet WBDBO

twee maanden

€ 1.500

per maand

€ 7.500

Vloeibare gevaarlijke of bodembedreigende stoffen niet op of boven bodembeschermende voorziening opgeslagen

één maand

€ 750

per week

€ 3.750

(Gebruikte) accu's niet op of boven bodembeschermende voorzien opgeslagen

één maand

€ 500

per week

€ 2.500

Onverenigbare combinaties gevaarlijke stoffen

direct

€500

per week

€2.500

Propaantank

 
 
 
 

Propaantank inclusief gasleidingen niet gekeurd/ niet goed gekeurd

twee maanden

€ 1.000

per maand

€ 5.000

Geen aanrijdbeveiliging propaantank

twee maanden

€ 1.000

per week

€ 5.000

Gasleidingen zodanig aangelegd dat deze onderhevig zijn aan temperatuurverschillen

twee maanden

€ 1.500

per maand

€ 7.500

Ontbreken brandblusser bij propaantank

twee weken

€ 750

per week

€ 3.750

Constructie propaantank

twee maanden

€ 1.500

per maand

€ 7.500

Ontbreken installatieboek propaantank

één maand

€ 1.000

per week

€ 5.000

Propaantank niet beschermend tegen vallende voorwerpen

één maand

€ 750

per week

€ 3.750

Toegankelijkheid tot Propaantank wordt beperkt

twee maanden

€ 1.500

per maand

€ 7.500

Energie

 
 
 
 

Niet nemen erkende maatregelen

twee maanden

€ 2.000

per maand

€ 10.000

Niet voldoen aan informatieplicht

1 maand

€ 1.000

per week

€ 5.000

Opslaan van vaste mest, champost of dikke fractie

 
 
 
 

Opslag agrarische bedrijfsstoffen niet zodanig dat contact met hemelwater wordt voorkomen

één maand

€ 500

per week

€ 2.500

Niet opvangen vloeistoffen afkomstig van opslag van agrarische bedrijfsstoffen

twee maanden

€ 1.000

per week

€ 5.000

Agrarische bedrijfsstoffen opgeslagen op onverhard oppervlak zonder absorberende laag

twee maanden

€ 1.500

per week

€ 7.500

Opslag agrarische bedrijfsstoffen langer dan half jaar niet opgeslagen boven ten minste aaneengesloten bodemvoorziening

twee maanden

€ 1.500

per week

€ 7.500

Mestbassin (paragraaf Opslaan van drijfmest en digestaat Bal)

 
 
 
 

aan de buitenzijde van het mestbassin bij de aansluitpunten van de vulleidingen, aftapleidingen en roerleidingen zijn geen voorzieningen getroffen om lekkage te beperken

één maand

€ 1.000

per week

€ 5.000

Folie dat voor een mestbassin wordt gebruikt, is voor gebruik bij het opslaan van drijfmest, digestaat of dunne fractie gecertificeerd door een certificatie-instantie met een accreditatie volgens NEN-EN-ISO/IEC 17065 voor BRL-K519, BRL-K537, BRL-K538, BRL-K546 of BRL 1149.

Twee maanden

€1.500

per week

€7.500

Met het oog op het voorkomen van verontreiniging van een oppervlaktewaterlichaam is een mestbassin dat is uitgevoerd als een met folie beklede grondput of een mestzak, waar bij lekkage drijfmest, digestaat of dunne fractie in het oppervlakte-waterlichaam terecht zou kunnen komen, volledig omringd door een dijklichaam:

a. waarvan het binnendijkse volume ten minste gelijk is aan de maximale inhoud van het mestbassin of de mestzak

Twee weken

€1.500

per week

€7.500

Met het oog op het beperken van emissies van ammoniak in de lucht is een mestbassin volledig afgedekt, met uitzondering van de ontluchtingsopeningen voor het voorkomen van het ophopen van gas.

Twee weken

€1.500

per week

€ 7.500

Lucht

 
 
 
 

Geen controle koelinstallatie o.g.v. f-gassen verordening

één maand

€ 1.000

per week

€ 5.000

Geen controle koelinstallatie o.g.v. Verordening ozonlaag afbrekende stoffen

één maand

€ 1.000

per week

€ 5.000

Ontbreken logboek koelinstallatie f-gassen verordening

één maand

€ 500

per week

€ 2.500

Ontbreken logboek koelinstallatie verordening ozonlaag afbrekende stoffen

één maand

€ 500

per week

€ 2.500

Niet-gasgestookte stookinstallatie niet gekeurd

twee maanden

€ 750

per week

€ 3.750

Gasgestookte stookinstallatie niet gekeurd

twee maanden

€ 750

per week

€ 3.750

VOS-registratie ontbreekt

één maand

€ 500

per week

€ 2.500

Overschrijding emissie-eisen

één maand

€ 3.000

per week

€ 15.000

Onderzoek emissiebeperkingen niet uitgevoerd

één maand

€ 1.750

per week

€ 8.750

Voorschriften geurhinder niet naleven / geuroverlast veroorzaken; uitmonding / ontgeuringsinstallatie

drie maanden

€ 2.000

per week

€ 10.000

Overige geurhinder afkomstig van een MBA

één maand

€ 1.500

per week

€ 7.500

Stofoverlast veroorzaken (o.a. door ontbreken stoffilter)

twee maanden

€ 500

per week

€ 2.500

Ontbreken filterinstallatie

twee maanden

€ 1.750

per week

€ 8.750

Ontbreken dampretour stage II of fase II

twee maanden

€ 1.500

per week

€ 7.500

Geluid

 
 
 
 

Overschrijding geluidsnormen (incidenteel, eenvoudig te voorkomen)

direct

€ 1.000

per overtreding

€ 5.000

Overschrijding geluidsnormen (structureel, eenvoudig te voorkomen)

één week

€ 1.500

per overtreding

€ 7.500

Overschrijding geluidsnormen, nadere voorzieningen vereist ter voorkoming overlast

twee maanden

€ 2.000

per maand

€ 10.000

Niet voldoen aan voorschriften met betrekking tot trilling

twee maanden

€ 1.500

per week

€ 7.500

Geluidsoverlast, door inrichting in werking buiten vergunde uren

één dag

€ 1.000

per dag

€ 5.000

Overtreding maatwerkvoorschrift m.b.t. geluid

situationeel

€ 1.000

situationeel

€ 5.000

Asbest

 
 
 
 

Aanvang sloopwerkzaamheden niet tijdig ingevoerd in LAVS

één week

€ 500

per week

€ 2.500

Aanvang sloopwerkzaamheden niet ingevoerd in LAVS

één week

€ 500

per week

€ 2.500

Bewijs afvoer afvalstoffen niet ingevoerd in LAVS

één week

€ 500

per week

€ 2.500

Bescheiden niet aanwezig op terrein

één week

€ 500

per week

€ 2.500

Eindbeoordeling niet geregistreerd in LAVS

één week

€ 500

per week

€ 2.500

Gelegenheid bieden tot zwemmen en baden

 
 
 
 

Het niet uitvoeren van de dagelijkse metingen binnen een half uur voor openstelling van het badwaterbassin

Herhaling voorkomen vanaf dag na verzenddatum beschikking

€ 1.250

per dag

€ 6.250

Het niet ten minste een keer tijdens de tweede helft van de openstelling van het badwaterbassin uitvoeren van de dagelijkse metingen

Herhaling voorkomen vanaf dag na verzenddatum beschikking

€ 1.250

per dag

€ 6.250

Uitkomsten van de metingen en eventueel getroffen maatregelen niet in logboek vastgelegd

Herhaling voorkomen vanaf dag na verzenddatum beschikking

€ 500

per overtreding

€ 2.500

Een overschrijding van de kwaliteitsnorm voor legionella niet gemeld bij GS

Herhaling voorkomen vanaf dag na verzenddatum beschikking

€ 5.000

per overtreding

€ 25.000

Niet maandelijks meten waterkwaliteit door geaccrediteerd laboratorium

Herhaling voorkomen vanaf dag na verzenddatum beschikking

€ 1.000

per overtreding

€ 5.000

Niet eenmaal per drie maanden meten waterkwaliteit door geaccrediteerd laboratorium

Herhaling voorkomen vanaf dag na verzenddatum beschikking

€ 1.000

per overtreding

€ 5.000

Badwaterbassin niet gesloten als uit een meting volgt dat niet wordt voldaan aan de kwaliteitseis parameter klasse I, II of III

Herhaling voorkomen vanaf dag na verzenddatum beschikking

€ 1.500

per dag

€ 7.500

Het risico op significante nadelige gevolgen voor de veiligheid en gezondheid wordt niet beheerst

Situatie afhankelijk

€ 2.000

per overtreding

€ 10.000

GS niet geïnformeerd over de resultaten van de metingen

Herhaling voorkomen vanaf dag na verzenddatum beschikking

€ 500

per overtreding

€ 2.500

Meetresultaten niet op geschikte wijze geregistreerd, verwerkt en gepresenteerd

Herhaling voorkomen vanaf dag na verzenddatum beschikking

€ 500

per overtreding

€ 2.500

Risicoanalyse ongevallen ontbreekt

één maand

€2.000

Per week

€10.000

Risicobeheersplan ongevallen ontbreekt

één maand

€2.000

Per week

€10.000

Logboek uitvoering beheersplan ontbreekt

één maand

€2.000

Per week

€10.000

Ruimtelijke inrichting en nieuw- en verbouw

 
 
 
 

Illegale steiger aangebracht

één maand

€ 500

per week

€ 2.500

Illegale bouw: Bedrijfsgebouwen < € 100.000

één maand

€ 2.000

per maand

€ 10.000

Illegale bouw: Bedrijfsgebouwen € 100.000 - 1.000.000

twee maanden

€ 5.000

per maand

€ 25.000

Illegale bouw: Bedrijfsgebouwen > € 1000.000

drie maanden

€ 10.000

per maand

€ 50.000

Illegale bouw: Woningen <

€ 100.000

één maand

€ 1.500

per maand

€ 7.500

Illegale bouw: Woningen

€ 100.000 - 1.000.000

twee maanden

€ 3.000

per maand

€ 15.000

Illegale bouw: Woningen >

€ 1.000.000

drie maanden

€ 6.000

per maand

€ 30.000

Illegale bouw: bouwwerk of gebouw van proportionele omvang zoals bijvoorbeeld bijbehorende bouwwerk

één maand

€ 1.250

per maand

€ 6.250

Reclamebord (in het geval van groot oppervlakte of erg in het oog springend wordt het bedrag verdubbeld)

één week

€ 500

per week

€ 2.500

Illegale bouw: dakkapel, schutting, overig

één maand

€ 750

per week

€ 3.750

Bouwwerk voldoet niet aan Besluit bouwwerken leefomgeving; kleine eenmalig ongedaan te maken overtreding

twee weken

€ 1.000

per maand

€ 5.000

Bouwwerk voldoet niet aan Besluit bouwwerken leefomgeving; grotere eenmalig ongedaan te maken overtreding

één maand

€ 2.000

per maand

€ 10.000

Bouwwerk voldoet niet aan Besluit bouwwerken leefomgeving; zeer grote eenmalig ongedaan te maken overtreding

één maand

€ 5.000

per maand

€ 25.000

Overbewoning

een maand

Maatwerk

per overtreding

Maatwerk

Bouwvalligheid nabijgelegen bouwwerk (art. 22.17 Omgevingsplan)

één week

Maatwerk

Per week

Maatwerk

Handelen in strijd met een stillegging

bouwen of slopen klein bouwwerk

(dakkapel, erfafscheiding, etc.)

direct

€ 5.000

Ineens

€ 5.000

Handelen in strijd met een stillegging bouwen of slopen middelgroot bouwwerk, zoals een dakterras, klein bijgebouw, overkapping, etc.

direct

€ 10.000

Ineens

€ 10.000

Handelen in strijd met een stillegging bouwen of slopen groot bouwwerk (bijgebouw, aanbouw aan bestaand gebouw, dakopbouw etc.)

direct

€ 15.000

Ineens

€ 15.000

Handelen in strijd met een stillegging bouwen of slopen zeer groot bouwwerk (woning, bedrijfsgebouw)

direct

€ 40.000

Ineens

€ 40.000

Niet voldoen aan voorschriften voor het voorkomen van onveilige situaties en het beperken van hinder tijdens het uitvoeren van bouw- en sloopwerkzaamheden

Direct tot enkele dagen

€ 2.000

per dag of per halve dag

€ 10.000

Illegaal gebruik

 
 
 
 

Illegale bewoning (bij)gebouwen

twee maanden

€ 25.000

ineens

 

Overig Illegaal gebruik

twee maanden

€ 25.000

ineens

 

Permanente bewoning recreatiewoningen

twee maanden

€ 25.000

ineens

 

Groene wetgeving

 
 
 
 

Niet voldoen aan herplantplicht (Lijnbeplanting)

maatwerk

€ 10.000 per strekkende km

Ineens

 

Niet voldoen aan herplantplicht (oppervlakte)

maatwerk

€ 11.500 per hectare

Ineens

 

Handelen zonder een omgevingsvergunning voor flora- en fauna en/of natura2000-activiteiten

drie maanden

€ 10.000

ineens

 

Handelen in strijd met een voorschrift uit omgevingsvergunning voor flora- en fauna-activiteit

één week

€ 1.500

per week

€ 7.500

Handelen in strijd met een voorschrift uit omgevingsvergunning voor natura2000-activiteit

één week

€ 1.500

per week

€ 7.500

Medewerking toezichthouder

 
 
 
 

Geen medewerking verlenen aan toezichthouder (5:20 Awb)

Situationeel

€ 2.500

per week

€ 12.500

Brandveiligheid

 
 
 
 

Handelen zonder gebruiksmelding voor brandveilig gebruik of in afwijking van opgelegde nadere voorwaarden

één maand

€ 10.000

per week

€ 50.000

Een vluchtroute is niet aanwezig

één maand

€ 10.000

per week

€ 50.000

Een vluchtroute voldoet niet (bijvoorbeeld vluchtdeur geblokkeerd, vluchtrouteaanduiding ontbreekt etc.)

maatwerk

maatwerk

per dag

€ 5.000

Een (gecombineerde) brandmeldinstallatie en ontruimingsalarminstallatie ontbreekt of werkt niet

één maand

€ 15.000

per week

€ 75.000

Een (gecombineerde) brandmeldinstallatie en ontruimingsalarminstallatie is niet gecertificeerd

één maand

€ 5.000

per week

€ 25.000

Een (gecombineerde) brandmeldinstallatie en ontruimingsalarminstallatie wordt niet goed onderhouden, beheerd, en gecontroleerd

één maand

€ 2.500

per week

€ 12.500

Een rookmelder ontbreekt of voldoet niet

één week

€ 250

per dag

€ 1.250

Een ontruimingsplan voor een ontruimingsinstallatie ontbreekt of voldoet niet

één maand

€ 2.500

per week

€ 12.500

Een gecombineerde brandmeldinstallatie en ontruimingsalarminstallatie geeft steeds onterechte doormeldingen aan hulpdiensten en het RAC

één maand

€ 2.500

per overtreding

€ 12.500

Een blustoestel ontbreekt of werkt niet of is niet juist aangeduid

één week

€ 250

per dag

€ 1.250

Een blustoestel wordt niet goed onderhouden beheerd of gecontroleerd

twee weken

€ 250

per dag

€ 1.250

Een bluswatervoorziening ontbreekt of werkt niet

maatwerk

€ 10.000

per week

€ 50.000

De verbindingsweg/ toegangsweg tot de ingang van een bouwwerk is niet of niet voldoende bereikbaar voor hulpdiensten

maatwerk

€ 10.000

per maand

€ 50.000

Een brandslanghaspel ontbreekt of werkt niet

één maand

€ 250

per dag

€ 1.250

Een droge blusleiding ontbreekt of werkt niet

één maand

€ 10.000

per week

€ 50.000

Restrisico

Het op enige manier doen of nalaten van handelingen waardoor brandgevaar wordt veroorzaakt of bij brand een gevaarlijke situatie wordt veroorzaakt

Inclusief specifieke zorgplicht brandveiligheid (6.4 Bbl)

situationeel

€ 1.000

situationeel

€ 5.000

Monumenten

 
 
 
 

Beschadigen of vernielen van een rijksmonument (algemeen verbod), Werkzaamheden uitvoeren zonder vergunning, waaronder: onderhoud waarbij het uiterlijk of materiaal wijzigt, bouwen, wijzigen in het interieur van onderdelen anders dan recente inrichtingselementen, aanbouwen, verbouwen, wijzigen constructie, gewijzigd gebruik, sloop.

drie maanden

maatwerk

per maand

maatwerk

verwaarlozen/handelen in strijd met de instandhoudingsplicht of handelen in strijd met een voorschrift van een omgevingsvergunning

drie maanden

maatwerk

per maand

maatwerk

Werkzaamheden uitvoeren zonder vergunning, bodemverstoring veroorzaken. Handelen in strijd met een omgevingsvergunning.

drie maanden

maatwerk

per maand

maatwerk

Werkzaamheden uitvoeren zonder vergunning en/of waarbij de cultuurhistorische waarde van het beschermde gezicht wordt aangetast. Of handelen in strijd met een omgevingsvergunning.

drie maanden

maatwerk

per maand

maatwerk

Werkzaamheden uitvoeren zonder vergunning, bodemverstoring veroorzaken. Of handelen in strijd met de voorschriften uit een omgevingsvergunning.

drie maanden

maatwerk

per maand

maatwerk

Werkzaamheden uitvoeren zonder vergunning, waaronder: onderhoud waarbij het uiterlijk of materiaal wijzigt, bouwen, wijzigen in het interieur van onderdelen anders dan recente inrichtingselementen, aanbouwen, verbouwen, wijzigen constructie, gewijzigd gebruik, sloop. Of handelen in strijd met een voorschrift van een omgevingsvergunning

drie maanden

maatwerk

per maand

maatwerk

Werkzaamheden uitvoeren die in strijd zijn met de regels voor het uiterlijk van bouwwerken.

drie maanden

maatwerk

per maand

maatwerk

Werkzaamheden uitvoeren waarbij de cultuurhistorische waarde van het landschap wordt aangetast. Of handelen in strijd met een omgevingsvergunning.

drie maanden

maatwerk

per maand

maatwerk

overtredingen van beperkte omvang, zoals winkeluitstallingen in strijd met de Algemene Plaatselijke Verordening.

één week

€ 500

per dag

€ 2.500

Overtredingen van aanzienlijke omvang, zoals veroorzaken overlast door geluid/ stank/ stof voorschriften evenementenvergunning niet naleven/ overtreding winkeltijdenwet

één week

€ 2.000

per dag

€ 10.000

Illegaal terras of terras buiten terrasgrenzen

enkele dagen

€ 200

per dag

€ 1.000

Illegale standplaats

enkele dagen

€ 500

per dag

€ 2.500

Illegale uitstalling bij winkel

enkele dagen

€ 200

per dag

€ 1.000

2 Rekenmethodiek dwangsomhoogte financieel krachtige bedrijven

Totale dwangsomhoogte = (a+b) *0,5*factor LHSO

  • a.

    jaaromzet x 0,2

  • b.

    totaaltelling activa x 0,5 x wettelijke rente

    Legenda:

    • o

      Jaaromzet; De omzet van is het totale bedrag aan inkomsten uit de verkoop van producten en diensten in één boekjaar.

    • o

      Totaaltelling activa; totaal van vaste en vlottende activa over één boekjaar

    • o

      Wettelijke rente; rente voor handelstransacties voor alle overeenkomsten met bedrijven en overheidsorganisaties (11,15% peildatum 1/1/2025).

    • o

      Factor LHSO; gradatie afhankelijk van de gevolgen van de overtreding.

Tabel: 4 factor LHSO

LHSO-typering

Factor LHSO

Beperkt

0,25

Van belang

0,5

Aanzienlijk

1

Toelichting op de berekening

20% van de jaaromzet is een winstpercentage waar bedrijven veelal naar streven. Goede geleide bedrijven bezitten veelal de helft van de activa als vreemd vermogen. Dit vermenigvuldigt met de wettelijke rente (11,15%, peildatum 1/1/2025) geeft inzicht in de liquiditeit.

Het gemiddelde van de eerder vastgestelde bedragen geeft een goed inzicht in de financiële draagkracht voor investeringen van een bedrijf.

Afhankelijk van de gevolgen van overtredingen, volgens de LHSO getypeerd in de gradatie van vrijwel nihil, beperkt, van belang of aanzienlijk vindt demping plaats van de dwangsomhoogte.

Voorbeeldberekening:

Een bedrijf heeft een omzet van €7.500.000. Dan is a €7.500.000 * 0,20 = €1.500.000. De Totale activa bedraagt €15.000.000 en de wettelijke rente bedraagt 11,15%. b is dan €15.000.000 * 0,5 * 0,1115 = €836.250. Het gemiddelde bedraagt €1.500.000 + €836.250 * 0,5 = €1.168.125. De overtreding die begaan is, is van belang, wat een LHSO factor geeft van 0,5. De totale mogelijke dwangsomhoogte die een prikkel geeft om tot naleving over te gaan komt dan uit op €584.063 (€1.168.125 * 0,5). Dit bedrag geldt als richtwaarde en wordt dan verdeeld over het aantal verbeuringen.

Probleem- en risicoanalyse 2025

Toelichting

Deze bijlage bevat een overzicht van gezamenlijke prioriteiten binnen het vakgebied vergunningverlening en handhaving. De analyse van knelpunten en de vaststelling van prioriteiten zijn tot stand gekomen door middel van expertmeetings.

Tijdens deze bijeenkomsten, die zijn georganiseerd op basis van de indeling van de fysieke leefomgeving binnen de Omgevingswet, hebben experts verschillende problemen benoemd. Deze problemen zijn vervolgens beoordeeld op hun ernst en hun impact op de maatschappelijke doelen uit de U&H-strategie.

Aan de expertmeetings hebben de volgende organisaties deelgenomen:

  • Veiligheidsregio Zeeland;

  • Provincie Zeeland;

  • RUD Zeeland;

  • Staatsbosbeheer;

  • Rijkswaterstaat;

  • Waterschap Scheldestromen;

  • Gemeente: Sluis, Terneuzen, Veere, Reimerswaal, Hulst, Vlissingen, Tholen, Borsele en Middelburg.

Tabel 5: overzicht van gezamenlijke prioriteiten binnen het vakgebied vergunningverlening

Nr.

Uitvoering (vakgebied vergunningverlening)

Score op thema

Organisatie

1

Sectorale werkwijzeProbleem: De Omgevingswet (Ow) gaat uit van een integrale aanpak, terwijl instanties in Zeeland vaak nog sectoraal en minder ketenmatig werken.

Risico: Bij de besluitvorming worden niet alle aspecten van de fysieke leefomgeving voldoende beoordeeld, wat kan leiden tot strijdige besluiten. Bovendien zijn medewerkers sinds de invoering van de Ow meestal sectoraal opgeleid binnen hun eigen vakgebied.

Veiligheid

Duurzaamheid Natuur

Waterkwaliteit

Biodiversiteit Stikstof

Gezondheid

Integraal

Organisatorisch

Gemeenten

Provincie Zeeland

RUD Zeeland

DCMR

Waterschap Scheldestromen

Rijkswaterstaat

Veiligheidsregio Zeeland

2

Onvoldoende dataProbleem: Het vastleggen van data voor het bepalen van problemen en prioriteiten blijkt een knelpunt in de analyse. Voor een effectieve bedrijfsvoering en toekomstige analyses is een kwaliteitsslag nodig.

Risico: Prioriteiten stellen op basis van analyse is lastig. Als alternatief kan een expertmeeting worden ingezet. Dit probleem hangt samen met punt 5.

Organisatorisch

Gemeenten

Provincie Zeeland

RUD Zeeland

DCMR

Waterschap Scheldestromen

Rijkswaterstaat

Veiligheidsregio Zeeland

3

Te weinig kennis omgevingsrechtProbleem: Vanaf 2024 hebben veel medewerkers onvoldoende kennis van het brede omgevingsrecht. Dit geldt niet alleen voor hun eigen taken, maar ook voor inzicht in de taken en uitdagingen van andere overheden (zie KC 3.0). Daarnaast is de robuustheid van de U&H-afdelingen een knelpunt. Dit vereist een scherpere prioritering, gericht op het voorkomen en aanpakken van problemen in de fysieke leefomgeving.

Risico: Er wordt onvoldoende integraal gedacht bij de eerste stappen in processen. Daarnaast is er te weinig aandacht voor locatiegericht werken en maatwerkoplossingen.

Organisatorisch

Gemeenten

Provincie Zeeland

RUD Zeeland

DCMR

Waterschap Scheldestromen

Rijkswaterstaat

Veiligheidsregio Zeeland

4

Meldingen en informatieplichten Probleem: Binnen het stelsel van de Omgevingswet (Ow) zijn veel vergunningplichten verdwenen. Voor veel activiteiten geldt nu een meldings- of informatieplicht. Echter, deze meldingen komen te weinig binnen of zijn vaak van onvoldoende kwaliteit. Dit kan komen door een gebrek aan kennis bij de doelgroep of problemen met het invullen van het Digitaal Stelsel Omgevingswet (DSO).

Risico: Er ontstaat een risico op illegale activiteiten. Doordat niet duidelijk is welke activiteiten waar worden uitgevoerd, wordt gericht toezicht lastig. Daarnaast is het moeilijk te beoordelen of maatwerk nodig is op basis van de melding. Dit probleem hangt samen met punt 5.

Veiligheid

Duurzaamheid

Natuur

Waterkwaliteit

Biodiversiteit

Stikstof

Gezondheid

Integraal

Organisatorisch

Gemeenten

Provincie Zeeland

RUD Zeeland

DCMR

Waterschap Scheldestromen

Rijkswaterstaat

Veiligheidsregio Zeeland

5

Maatwerk naar locaties Probleem: De Omgevingswet (Ow) vereist dat voorschriften worden afgestemd op de specifieke locatie. Bij vergunningen is dit standaard, maar bij algemene regels speelt dit vooral bij meldingen, informatieplichten of handhavingsverzoeken. Er is nog weinig ervaring met deze werkwijze en bevoegd gezagen hebben vaak geen maatwerkcriteria vastgesteld voor hun eigen taakuitvoering of voor opdrachten aan de RUD.

Risico: Dit instrument binnen de Omgevingswet wordt onvoldoende benut, wat kan leiden tot problemen op het gebied van geur, geluid, veiligheid, natuur, flora en fauna (FF) en gezondheid. Daarnaast blijft de kans onbenut om initiatiefnemers meer ruimte te geven wanneer een locatie dat toelaat.

Veiligheid

Duurzaamheid Natuur

Waterkwaliteit

Biodiversiteit

Gezondheid

Gemeenten

Provincie Zeeland

RUD Zeeland

DCMR

Waterschap Scheldestromen

Rijkswaterstaat

Veiligheidsregio Zeeland

6

Actuele vergunning en vergunningvoorschriften Probleem: In Zeeland zijn veel oudere vergunningen op het gebied van milieu, natuur en lozingsactiviteiten (op oppervlaktewater) nog van kracht. De wettelijk verplichte periodieke actualisatie, bijvoorbeeld vanwege nieuwe regelgeving, BBT-documenten of lokale problemen, gebeurt onvoldoende. Dit komt door een gebrek aan capaciteit, deskundigheid en de complexe samenhang tussen deze vergunningen, die vaak op locatie tegelijkertijd spelen. De komst van de Omgevingswet maakt actualisatie noodzakelijk, maar dit proces moet grotendeels nog worden uitgevoerd (zie ook robuustheid).

Risico: Op locaties wordt niet altijd gewerkt volgens de nieuwste BBT-regels, waardoor de gestelde milieudoelen niet worden behaald. Daarnaast leidt verouderde regelgeving tot gebrekkig toezicht en bemoeilijkt dit effectieve handhaving bij problemen.

Veiligheid

Duurzaamheid Natuur

Waterkwaliteit

Gezondheid

Gemeenten

Provincie Zeeland

RUD Zeeland

DCMR

Waterschap Scheldestromen

Rijkswaterstaat

Veiligheidsregio Zeeland

7

Stikstof Probleem: Door de stikstofregels loopt de bouw vertraging op, bedrijven stuiten op blokkades bij uitbreidingen of moeten zelfs sluiten. Ook voldoet de waterkwaliteit op veel plaatsen niet aan de KRW-doelen voor 2027. Stikstof wordt te weinig meegenomen bij nieuwe activiteiten zoals bouw, sloop, bedrijvigheid en infrastructuur. Bovendien wordt stikstof onvoldoende betrokken bij de noodzaak van revisie van oudere vergunningen. Dit probleem hangt samen met punt 1, de integrale beoordeling van activiteiten.

Risico: Dit brengt het gevaar van schade aan de natuur (inclusief waterkwaliteit) met zich mee, vertraagt projecten en heeft ook een hoge landelijke prioriteit.

Natuur

Waterkwaliteit

Gemeenten

Provincie Zeeland

RUD Zeeland

DCMR

Waterschap Scheldestromen

Rijkswaterstaat

8

Geen gezamenlijke aanpak waterkwaliteit Probleem: In ongeveer 9 van de 10 oppervlaktewateren in Nederland, inclusief Zeeland, wordt niet voldaan aan de ecologische en chemische doelen van de Kaderrichtlijn Water (KRW). Hierdoor wordt de kwaliteit van oppervlaktewater, en in mindere mate grondwater, bedreigd of is deze onvoldoende. Er is te weinig gedeeld inzicht over waar in Zeeland de belangrijkste knelpunten liggen en waar bij uitvoering strengere vergunningvoorschriften of maatwerk nodig zijn. Er bestaat geen gezamenlijk overzicht tussen gemeenten, provincie en Rijkswaterstaat (RWS).

Risico: De slechte kwaliteit van oppervlaktewater (ook door lozingen via de rwzi's) leidt tot aantasting van biodiversiteit, wat een belangrijke kernwaarde is voor de fysieke leefomgeving. Dit vormt een extra belasting als het gaat om aangewezen natuurgebieden. Daarnaast zijn er recente publicaties over PFAS, stikstof en andere stoffen die invloed hebben op de waterkwaliteit. Het gaat hier om het behalen van de KRW-doelen (EU 2027), die in Zeeland niet worden gehaald. Dit verschilt per gebied. Er is geen gezamenlijk overzicht in Zeeland van wat er vergund is per stroomgebied en welke schadelijke stoffen per locatie en als geheel worden geloosd, wat nu niet beschikbaar is voor gezamenlijke beschikkingen (zie ook punt 2).

Natuur

Waterkwaliteit

Gezondheid

Gemeenten

Provincie Zeeland

RUD Zeeland

DCMR

Waterschap Scheldestromen

Rijkswaterstaat

9

Biodiversiteit Probleem: De biodiversiteit wordt bedreigd, wat zowel een lokaal als landelijk probleem is (zie diverse publicaties). Soortenbescherming wordt nog onvoldoende meegenomen bij nieuwe activiteiten zoals bouw, sloop, infrastructuur en de verduurzaming van gebouwen. De provincie is bevoegd gezag, maar heeft geen primaire bevoegdheid over deze activiteiten en is afhankelijk van andere partijen. Er is geen breed gedeeld inzicht in waar de beschermde soorten zich bevinden. Dit speelt ook samen met het probleem van natuurbranden, waarbij het niet duidelijk is waar de unieke, beschermde soorten zich bevinden.

Risico: Er ontstaat schade aan de natuur en biodiversiteit, wat belangrijke ecosysteemdiensten en de kwaliteit van de leefomgeving bedreigt.

Natuur

Waterkwaliteit

Stikstof

Biodiversiteit

Gemeenten

Provincie Zeeland

RUD Zeeland

DCMR

Waterschap Scheldestromen

Rijkswaterstaat

Veiligheidsregio Zeeland

10

Gezondheid

Probleem: Gezondheid wordt benadeeld door Stank, Geluidhinder, ZZS stoffen, PFAS, gevaarlijke stoffen (zoals werkvoorraad en gebruik). Sinds de komst van de Ow is gezondheid een volwaardig te toetsen element geworden en is ook een weigeringsgrond bij vergunningaanvragen. Gezondheid en de taak van de GGD is nog weinig ervaring mee, ook geen specifieke beleidsregels. Maatwerk wordt nog onvoldoende toegepast. Bijvoorbeeld niet laden en lossen bij woningen in de nacht. Een deel van de milieuproblemen is feitelijk een gezondheidsprobleem.

Risico: Gezondheidsschade ontstaat of wordt bij Uitvoering niet aan de voorkant voorkomen. Gevolg kan zijn klachten of verzoeken tot handhaving vanwege gezondheidsklachten.

Gezondheid

Waterkwaliteit

Veiligheid

Biodiversiteit

Gemeenten

Provincie Zeeland

RUD Zeeland

DCMR

Waterschap Scheldestromen

Rijkswaterstaat

Veiligheidsregio Zeeland

11

Veiligheid Probleem: Vergunningen bevatten vaak verouderde BBT-bepalingen voor gevaarlijke stoffen, en maatwerk wordt weinig toegepast, bijvoorbeeld bij werkvoorraad. De BBT-documenten (zoals PGS-richtlijnen) zijn soms strenger en soms geven ze meer ruimte aan ondernemers. De nieuwe ondergrens voor minder schadelijke stoffen is vastgesteld op 1000 kg. Er is geen gedeeld overzicht (RUD, VRZ) van bedrijven die qua aanvraag of melding net onder de EV-grens vallen. Dit vormt feitelijk een blinde vlek voor de veiligheid, en er is ook geen score op de risicokaart.

Risico: Dit kan leiden tot onveiligheid of, andersom, tot te strenge regels waar het eigenlijk wat soepeler kan.

Veiligheid

Gezondheid

Gemeenten

RUD Zeeland

Veiligheidsregio Zeeland

12

Duurzaamheid te weinig verankerd Probleem: Duurzaamheid wordt vaak alleen geassocieerd met energiebesparing, terwijl het ook betrekking heeft op zaken zoals hergebruik van water, duurzaam grond- en bodembeheer, en de verwijdering van grondwater bij bemalingen. Duurzaamheid wordt vaak nog als een apart onderdeel behandeld, ook doordat er specifieke inspecteurs voor zijn aangesteld. Dit is bijvoorbeeld het geval bij stookinstallaties, waarbij naast de reguliere taken ook subsidies en correcte toepassingen een rol spelen. De integrale aanpak voor duurzaamheid kan verbeterd worden, bijvoorbeeld door de wettelijke voorkeursaanpak (Wm) consequent toe te passen.

Risico: Als er niet duurzaam wordt gewerkt, kunnen er zowel ecologische als financiële gevolgen zijn. Een voorbeeld hiervan is een rwzi die veel afvalwater moet verwerken, dat er niet thuishoort, maar lokaal wordt verwijderd, wat onwenselijk is.

Natuur

Duurzaamheid

Gemeenten

Provincie Zeeland

RUD Zeeland

DCMR

13

Calamiteiten Probleem: Bij ongewone voorvallen, zoals de wet het omschrijft, bevat de Omgevingswet (Ow) in hoofdstuk 19 bepalingen voor de uitvoering bij dergelijke incidenten. Dit betreft onder andere het analyseren van de oorzaak van de calamiteit en, waar nodig, het aanpassen van vergunningvoorschriften of het toepassen van maatwerk voor elke calamiteit.

Risico: Toezicht op gerichte voorschriften om herhaling te voorkomen, is onvoldoende mogelijk.

Veiligheid

Duurzaamheid Natuur

Waterkwaliteit

Biodiversiteit

Gezondheid

Organisatorisch

Gemeenten

Provincie Zeeland

RUD Zeeland

DCMR

Waterschap Scheldestromen

Rijkswaterstaat

Veiligheidsregio Zeeland

Tabel 6: overzicht van gezamenlijke prioriteiten binnen het vakgebied handhaving

Nr.

Handhaving

Score op thema

Organisatie

1

Weinig integraal en risicogericht toezicht Probleem: Toezicht wordt sectoraal uitgevoerd, afhankelijk van de organisatie van de toezichthouder. Integraal toezicht (en ook casemanagement) moet intensiever worden ingezet om gezamenlijk probleemlocaties aan te pakken. Er zijn weinig risicoanalyses en prioriteiten worden onvoldoende gedeeld voor bijvoorbeeld signaaltoezicht. Zo heeft het waterschap voor de aanpak van waterkwaliteitsproblemen de RUD nodig voor toezicht op de MBA's (milieuvergunningen) en preventie van lozingen.

Risico: Toezicht en handhaving lossen een deel van de problemen op, maar niet het volledige probleem, met het risico van verschuiving naar andere sectoren. Het gezamenlijk toepassen van de LHSO (Landelijke Handhaving Strategie Omgevingswet) wordt belemmerd.

Veiligheid

Duurzaamheid

Natuur

Waterkwaliteit

Biodiversiteit

Stikstof

Gezondheid

Integraal

Organisatorisch

Gemeenten

Provincie Zeeland

RUD Zeeland

DCMR

Waterschap

Scheldestromen

Rijkswaterstaat

Veiligheidsregio Zeeland

2

Onvoldoende data Probleem: Het vastleggen van data voor het bepalen van problemen en prioriteiten blijkt een knelpunt te zijn bij de analyse. Voor een betere bedrijfsvoering en toekomstige analyses is een kwaliteitsverbetering noodzakelijk.

Risico: Het bepalen van prioriteiten bij de uitvoering op basis van analyses is niet goed mogelijk. Als alternatief wordt vaak een expertmeeting ingezet.

Organisatorisch

Gemeenten

Provincie Zeeland

RUD Zeeland

DCMR

Waterschap Scheldestromen

Rijkswaterstaat

Veiligheidsregio Zeeland

3

Illegaliteit Probleem: We richten ons vaak gezamenlijk op de bekende activiteiten, terwijl er geen zicht is op illegaliteit. Toezicht vindt meestal plaats tijdens kantooruren en doordeweeks. Er bestaat de indruk dat er voor activiteiten in meer of mindere mate altijd een percentage is dat niet wordt gemeld. Voor alle prioriteiten geldt dat de illegale versie altijd de hoogste prioriteit heeft. Er is een noodzaak om het gebiedstoezicht te versterken om grip te krijgen op illegaliteit. Toezicht moet zich niet alleen richten op de bestaande dossiers. Dit heeft ook een dwarsverband met punt 4 bij uitvoering.

Risico: De overheid richt zich vooral op de ‘good guys’, terwijl illegaliteit ook een belangrijke prioriteit is en een andere toezichtstrategie vereist. Dit kan onder andere inhouden dat er ook toezicht wordt gehouden in de avonduren en het weekend.

Veiligheid

Duurzaamheid Natuur

Waterkwaliteit

Biodiversiteit Stikstof

Gezondheid

Integraal

Organisatorisch

Gemeenten

Provincie Zeeland

RUD Zeeland

DCMR

Waterschap Scheldestromen

Rijkswaterstaat

Veiligheidsregio Zeeland

4

Onevenwichtige ruimtelijke inpassing Probleem: Een deel van de problemen in de fysieke leefomgeving ontstaat doordat een activiteit op een specifieke locatie niet wenselijk is, terwijl diezelfde activiteit op een andere locatie wel kan plaatsvinden. Dit komt ook voor bij ander gebruik van bestaande gebouwen. De Omgevingswet heeft deze toets versterkt door de invoering van de ETFAL (evenwichtige toedeling van functies aan locaties).

Risico: Onvoldoende toezicht op nieuwe en gewijzigde activiteiten met betrekking tot de ruimtelijke inpassing kan leiden tot problemen op andere gebieden, zoals waterbeheer, veiligheid, gezondheid, en andere aspecten van de fysieke leefomgeving.

Veiligheid

Stikstof

Gezondheid

Gemeenten

Provincie Zeeland

RUD Zeeland

5

Gezondheid en handhaving staan nog in de kinderschoenen, inclusief de adviesrol van de GGD bij handhaving.

Het is belangrijk om hierbij de aandacht te richten op het feit dat gezondheid en handhaving nog onvoldoende geïntegreerd zijn, en dat de rol van de GGD in handhavingsprocessen verder ontwikkeld moet worden. Dit kan zowel de effectiviteit van het toezicht verbeteren als zorgen voor meer preventie van gezondheidsproblemen op langere termijn.

Veiligheid

Natuur

Gezondheid

Gemeenten

RUD Zeeland

6

Thema ruimtelijke kwaliteit.

Erfgoed bewaken, doelgroep particulieren algemeen en i.v.m. verduurzaming bij monumenten.

Stikstof

Duurzaamheid

Gemeenten

7

Te weinig stikstofkennis Probleem: Het toezicht op de stikstofbepalingen is nog niet integraal, vooral bij activiteiten waar bijvoorbeeld een Aerius-berekening vereist is. Veel oudere vergunningen zijn deels gebaseerd op een Aerius-berekening die door de Raad van State (RvS) is beoordeeld als een onjuiste methode. Dit betekent dat een actualisatie van deze vergunningen nodig is voor adequaat toezicht. Er is een gebrek aan toezichthouders met voldoende stikstofdeskundigheid en ervaring.

Risico: Ondanks het feit dat stikstof een groot maatschappelijk probleem is, wordt er (te) weinig gericht toezicht gehouden. Bij oudere vergunningen wordt dit verder bemoeilijkt, omdat deze vergunningen niet voldoen aan BBT voor stikstof.

Duurzaamheid Natuur

Waterkwaliteit

Biodiversiteit

Gemeenten

Provincie Zeeland

RUD Zeeland

Waterschap Scheldestromen

8

Geen ketentoezicht op water Probleem: Binnen de gezamenlijke organisatie krijgt Water te weinig prioriteit en wordt het bij te weinig activiteiten als prioriteit erkend. In 2027 moeten ook in Zeeland de doelen van de Kaderrichtlijn Water (Krw) worden gehaald. Toezichthouders richten zich te weinig op waterkwaliteitsproblemen en werken niet integraal om toezicht te houden op de kwaliteit van water. Er is onvoldoende urgentiebesef, zowel in analyses als in jaarplannen. Ook vindt er geen uitwisseling plaats van jaarplannen tussen de betrokken organisaties over de focus op water en waar gezamenlijk toezicht nodig is. Ketentoezicht op water wordt niet toegepast.

Risico: Het toezicht is sectoraal en niet probleemgericht bij activiteiten zoals bouw, sloop, MBA (milieuvergunningen), lozingsactiviteiten, etc. Er is te weinig aandacht voor lozingen van stoffen op de rwzi die daar niet effectief worden gezuiverd, evenals voor illegale lozingen. De doelgroepen waarvoor aandacht nodig is, omvatten onder andere de agrarische sector, voedingsmiddelenindustrie, chemische industrie, bronnering, en op- en overslag. Het ketentoezicht op afvalwater wordt niet toegepast, wat het toezicht minder effectief maakt. (Bron: onder andere risicoanalyse WaterschapScheldestromen)

Natuur

Waterkwaliteit

Biodiversiteit

Gezondheid

Gemeenten

RUD Zeeland

DCMR

Waterschap Scheldestromen

Rijkswaterstaat

9

Groen toezicht is beperkt

Probleem: Er is te weinig of geen toezicht op de flora- en faunaregels bij activiteiten zoals bouw, sloop, milieuactiviteiten en evenementen. De provincie heeft voornamelijk een signalerende rol, waarbij andere partijen het toezicht uitvoeren op basis van aanwijzingen van de provincie. Het toezicht is niet voldoende gericht op de specifieke locaties waar te beschermen soorten zich bevinden. Bovendien ontbreekt er een gedeeld overzicht van deze locaties en soorten.

Risico: Dit kan leiden tot een achteruitgang van de biodiversiteit, doordat beschermde soorten onvoldoende worden beschermd en de impact van activiteiten niet goed wordt gemonitord.

Natuur

Duurzaamheid

Waterkwaliteit

Gemeenten

Provincie Zeeland

RUD Zeeland

DCMR

Waterschap Scheldestromen

Rijkswaterstaat

Veiligheidsregio Zeeland

10

Gezondheid

Probleem: Toezicht is nog onvoldoende gericht op de gezondheidsrisico's die voortkomen uit ondernomen activiteiten. Er moet bij toezicht ook expliciet aandacht zijn voor gezondheid en werk, waarbij maatwerk toegepast wordt wanneer dat nodig is. Dit kan bijvoorbeeld van toepassing zijn bij geur- en geluidklachten.

Risico: Klachten worden vaak meer als milieu- dan als gezondheidsprobleem beoordeeld, waarbij het advies van de GGD niet altijd wordt betrokken in de beoordeling van een zaak.

Aandachtspunt: Betrek de GGD bij het ontwikkelen van criteria voor gezondheid en maatwerk, zodat gezondheid als volwaardig aspect in toezicht wordt meegenomen.

Veiligheid

Gezondheid

Gemeenten

Provincie Zeeland

RUD Zeeland

DCMR

Waterschap Scheldestromen

Rijkswaterstaat

Veiligheidsregio Zeeland

11

Thema Veiligheid Er is geen gedeeld overzicht (RUD, VRZ) van bedrijven die qua aanvraag of melding net onder de EV-grens vallen. Dit is feitelijk een blinde vlek voor veiligheid, en er is geen score op de risicokaart.

Probleem: Bedrijven die een grote hoeveelheid gevaarlijke stoffen opslaan of gebruiken, maar net onder de EV-grens vallen (en die grens soms bewust gezocht wordt), zijn niet goed in beeld. Deze bedrijven vormen een groter risico dan bedrijven die weinig gevaarlijke stoffen hanteren. Er is geen hogere bezoekfrequentie vastgesteld en er wordt geen gezamenlijk toezicht uitgevoerd door de RUD, VRZ, BWT en I-SZW.

Risico: De kans op het missen van bedrijven die net onder de EV-grens vallen is groot. Deze bedrijven zouden integraal beoordeeld moeten worden door de RUD, VRZ en BWT. Het ontbreken van toezicht op deze bedrijven kan een potentieel veiligheidsrisico met zich meebrengen.

Veiligheid

Gezondheid

Gemeenten

Provincie Zeeland

RUD Zeeland

DCMR

Veiligheidsregio Zeeland

12

Energiebesparing

Probleem: Bij duurzaamheid wordt vaak alleen gedacht aan energiebesparing, terwijl duurzaamheid ook betrekking heeft op andere aspecten zoals hergebruik van water, duurzaam grond- en bodembeheer, en de verwijdering van grondwater bij bemalingen. Duurzaamheid wordt vaak nog als een apart thema behandeld, ook bewust doordat er aparte inspecteurs voor worden aangesteld. Denk bijvoorbeeld aan de verschillende taken bij stookinstallaties, waar subsidies en de juiste toepassing van regels een rol spelen. Toezicht en handhaving op duurzaamheid zijn voor deze activiteiten geen routinewerk. Er zijn te veel scheidingen tussen de organisatieonderdelen die hiermee te maken hebben. Er is behoefte aan integraal toezicht, wat een paradox creëert door specialistische teams aan te wijzen.

Risico: Toezicht is vaak sectoraal gericht en accepteert duurzaamheid niet voldoende als een volwaardig thema, zoals ook het geval is bij Water en Stikstof. Dit kan leiden tot gemiste kansen om duurzaamheid actief te bevorderen. Toezicht en handhaving kunnen meer bijdragen aan een duurzame samenleving als dit thema integraal wordt benaderd.

Duurzaamheid

Gezondheid

Gemeenten

RUD Zeeland

DCMR

13

Bodem (en plastic korrels) controleren Probleem: Bij bodemtoezicht zijn er nog te veel scheidingen tussen verschillende taken, waardoor er nog geen integraal werkproces is. Het werken in ketens, zoals bij sanering, tussenopslag en hergebruik, moet verbeterd worden. Ook de toepassing van de nieuwe regels van de Omgevingswet (Ow) is nog niet goed geregeld. Er is onvoldoende controle op het gebruik van plastic korrels in de bodem.

Risico: Hoewel elk onderdeel apart misschien goed geregeld is, kan het geheel falen doordat er niet op een ketenmatige manier wordt gewerkt, informatie niet goed wordt gedeeld of er geen gezamenlijk toezicht is. Dit kan leiden tot een situatie waarin specialistische teams goed werk leveren, maar het totale proces onvoldoende effectief is. Er bestaat ook een risico op ondermijning van het toezicht.

Duurzaamheid Natuur

Gezondheid

Integraal

Gemeenten

RUD Zeeland

DCMR

Waterschap Scheldestromen

Rijkswaterstaat

14

Te weinig toezicht op brandveiligheid bedrijven Probleem: Branden komen vaak voor in veehouderijen (waarbij soms duizenden dieren omkomen), evenals bij afval- en metaalbedrijven. Het preventieve toezicht op brandveiligheid is bij de VRZ voornamelijk gericht op gebouwen waar kwetsbare mensen aanwezig zijn. Er is echter weinig toezicht op veehouderijen, en ook het toezicht bij afval- en metaalbedrijven is beperkt. Dit betreft de naleving van de algemene brandveiligheidsbepalingen uit de bouwregelgeving (Bbl), waar de RUD geen basistaak heeft en de VRZ niet vaak aanwezig is. Dit creëert een leemte in het toezicht.

Risico: Het preventieve toezicht op de algemene brandveiligheidsvoorschriften uit de Bbl bij de genoemde bedrijven (voor de RUD MBA's) is onvoldoende, wat het risico op brand vergroot. Bij een brand is altijd de vraag of er adequaat toezicht is geweest, en deze mogelijke leemte in het toezicht vormt een risico voor het bevoegd gezag. Ook is er een opkomend brandveiligheidsprobleem met accu's, waarvoor preventieve maatregelen moeten worden onderzocht en aanbevelingen gedaan. Verder ontstaat er onnodig bluswater met bijbehorende verwijderingsproblematiek.

Veiligheid

Natuur

Waterkwaliteit

Gezondheid

Gemeenten

Provincie Zeeland

RUD Zeeland

DCMR

Veiligheidsregio Zeeland

15

Ondermijning Probleem: Er is te weinig gezamenlijk toezicht op bedrijventerreinen en gebouwen, vooral gericht op adressen waar geen bekend gebruik of gebruiker is. Dit kan leiden tot ongewenste of illegale activiteiten die moeilijk te traceren zijn.

Oplossing: Er moet een gezamenlijke toezichtstrategie ontwikkeld worden, waarbij administratief toezicht wordt gecombineerd met fysiek toezicht. Deze aanpak helpt bij het identificeren van verdachte adressen en het voorkomen van ondermijnende activiteiten.

Veiligheid

Gemeenten

Provincie Zeeland

RUD Zeeland

DCMR

Waterschap Scheldestromen

Rijkswaterstaat

Veiligheidsregio Zeeland

16

Calamiteiten Probleem: Bij calamiteiten wordt vaak alleen gefocust op brandbestrijding, terwijl het ook belangrijk is om andere aspecten zoals gezondheid, waterkwaliteit, bodem, natuur, flora en fauna, en omgevingsveiligheid te betrekken. Deze thema’s worden vaak niet voldoende meegenomen in het beheer van calamiteiten.

Oplossing: Bij calamiteiten moet niet alleen brandbestrijding centraal staan, maar ook de effecten op waterkwaliteit, bodem, natuur en flora en fauna. Er moet ook aandacht zijn voor het duurzaam afvoeren van bluswater. Het is belangrijk om deze thema’s op te nemen tijdens gezamenlijke oefendagen, zodat alle betrokkenen goed voorbereid zijn op een integrale aanpak.

Veiligheid

Duurzaamheid

Natuur

Waterkwaliteit

Biodiversiteit Stikstof

Gezondheid

Integraal

Organisatorisch

Gemeenten

Provincie Zeeland

RUD Zeeland

DCMR

Waterschap Scheldestromen

Rijkswaterstaat

Veiligheidsregio Zeeland

Beleidsregel bestuurlijke boete artikel 18.12 Omgevingswet, gemeente Tholen 2025

[Deze beleidsregels kunt u hier vinden.]

Beleidsregel bestuurlijke boete artikel 18.12 Omgevingswet, gemeente Tholen 2025

[Deze beleidsregels kunt u hier vinden.]

Protocol Casemanagement Omgevingswet

Toelichting

Het Protocol casemanagement is opgesteld door de werkgroep Casemanagement in opdracht van het Regieteam Zeeuws U&H-beleid.

  • 1.

    Aanleiding en noodzaak protocol casemanagement.

“Casemanagement is het belangrijkste instrument bij integraal werken”. In Zeeland zijn veel overheidsinstanties betrokken bij de wetgeving die toeziet op de fysieke leefomgeving. De Zeeuwse gemeenten en de provincie Zeeland werken samen met het Waterschap Scheldestromen, Rijkswaterstaat, de GGD, de Veiligheidsregio Zeeland (VRZ), de Regionale Uitvoeringsdienst (RUD) Zeeland en de DCMR Milieudienst Rijnmond aan de U&H-taken uit de Omgevingswet en andere relevante wetgeving. Deze partijen voeren verschillende vergunnings-, toezicht- en handhavingstaken uit, gezamenlijk aangeduid als U&H-partijen of ketenpartners.

Om als één overheid naar inwoners en bedrijven te handelen, is er een grote behoefte aan onderlinge afstemming en coördinatie. De invulling van de één-loketgedachte voor inwoners en bedrijven is nog niet optimaal. Inwoners en bedrijven ervaren vaak te veel verschillende loketten voor zowel vergunningverlening als toezicht en handhaving. Het nemen van integrale en samenhangende besluiten is een uitdaging voor de bevoegde gezagen, gezien de vele interne en externe vakdisciplines, en verloopt soms moeizaam. Dit vraagt om professioneel casemanagement.

Momenteel ontbreekt het aan één protocol voor de betrokken partijen dat het begrip casemanagement uitlegt en een duidelijke werkwijze biedt voor een eenduidige toepassing.

Met de inwerkingtreding van de Omgevingswet op 1 januari 2024 wordt het werken als één loket en het integraal beoordelen van vergunningaanvragen en meldingen een wettelijk vereiste. Ook het integraal uitvoeren van toezicht- en handhavingstaken is verplicht. Dit blijkt uit de doelstellingen van de wet en is terug te zien in verschillende wettelijke voorschriften, zoals coördinatie- en doorzendplichten en de verplichte integrale belangenafweging.

De uitgangspunten voor integraal werken en de één-loketgedachte vereisen goed casemanagement. Dit wordt ook onderschreven in de nota en strategie van het U&H-Beleid Zeeland 2025-2028, waaraan de betrokken overheidsinstanties in Zeeland zich hebben gecommitteerd.

De inzet van een casemanager leidt tot duidelijke afspraken en verwachtingen tussen alle U&H-partijen en andere stakeholders, wat resulteert in een volledig, integraal en tijdig verlopend U&H-proces.

  • 2.

    Inleiding

Dit protocol beschrijft hoe casemanagement op een adequate en eenduidige wijze invulling geeft aan de één-loketgedachte voor vergunningverlening, toezicht en handhaving (U&H-taken) in Zeeland. Het vertrekpunt is het U&H-Beleid Zeeland 2025 - 2028.

De doelstelling is het opstellen van een advies en protocol voor de Zeeuwse gemeenten, de provincie Zeeland, het Waterschap Scheldestromen, Rijkswaterstaat (RWS), de GGD, de Veiligheidsregio Zeeland (VRZ), de Regionale Uitvoeringsdienst (RUD) Zeeland en de DCMR. Dit document bevat afspraken, voorschriften en bruikbare instrumenten die aangeven hoe casemanagement de uitvoering van U&H-taken ondersteunt. Hierbij wordt onder andere gekeken naar (horizontale) verantwoordelijkheden: wie is de zaakeigenaar wanneer meerdere afdelingen, bevoegde gezagen, gemandateerde partijen en externe organisaties betrokken zijn? Hoe organiseer je dit en hoe vind je elkaar? Casemanagement kan worden belegd bij het bevoegd gezag of bij een gemandateerde partij.

Dit protocol bevordert een eenduidige invulling en uitvoering van het begrip casemanagement. Casemanagement waarborgt een goede samenwerking tussen ketenpartners bij de uitvoering van U&H-taken en zorgt ervoor dat de ‘klant’ de één-loketgedachte en een samenwerkende overheid ervaart die samenhangende besluiten neemt.

Met het protocol geven we praktische invulling aan casemanagement, zoals neergelegd in het U&H-Beleid Zeeland 2025 - 2028. De werkgroep gaat ervan uit dat het protocol casemanagement, inclusief de bijbehorende instrumenten en methoden, bij alle U&H-processen en vraagstukken onder de Omgevingswet wordt toegepast.

Reikwijdte

Het protocol casemanagement U&H beschrijft de rol van de casemanager en hoe hij/zij (samen) werkt. Het biedt echter geen gedetailleerde richtlijnen over hoe elke partij het casemanagement binnen de eigen organisatie moet inrichten. Iedere organisatie heeft de vrijheid om dit zelf te organiseren, mits zij voldoen aan de Zeeuwse uitgangspunten van ‘casemanagement’.

De relevante wet- en regelgeving waarmee de casemanager te maken heeft, is terug te vinden in bijlage 1 van het protocol casemanagement U&H. Daarnaast zijn de mogelijkheden binnen een U&H-zaaksysteem, het Digitaal Stelsel Omgevingswet (DSO) en de samenwerkingsfunctionaliteit van cruciaal belang voor de uitwerking en implementatie van casemanagement. Het DSO biedt momenteel nog geen mogelijkheid om bij een aanvraag te zien welke andere onderdelen er zijn voor andere bevoegde gezagen, waardoor het vormgeven van integraal casemanagement een uitdaging vormt. Daarnaast constateren we dat er veel raakvlakken zijn met ruimtelijke ordening, waar casemanagement ook een belangrijke rol kan spelen. Gezien onze opdracht beperken we ons echter tot de U&H-keten.

Van intern casemanagement naar integraal casemanagement

Het casemanagement binnen de verschillende organisaties is momenteel divers ingericht. Als werkgroep baseren we ons, gezien de bovenstaande knelpunten, op zowel intern als integraal casemanagement:

  • Intern casemanagement: Dit houdt in dat casemanagement plaatsvindt binnen de eigen organisatie. De casemanager voert strakke regie over alle betrokken vergunningverleners en adviseurs binnen deze organisatie. Daarnaast zorgt de casemanager voor horizontale afstemming met betrokken partijen. In dit geval is de casemanager echter niet het aanspreekpunt namens de andere partijen of organisaties richting de initiatiefnemer.

  • Integraal casemanagement: Een integraal casemanager coördineert ook voor externe partijen. Hij of zij heeft een overzicht van het geheel en fungeert als aanspreekpunt voor alle betrokken partijen en organisaties richting de initiatiefnemer. Idealiter heeft integraal casemanagement altijd de voorkeur. Dit type casemanagement voert de regie over alle onderdelen, zelfs wanneer er meerdere bevoegde gezagen zijn die besluiten moeten nemen of toezicht en handhaving moeten uitvoeren.

  • 3.

    Wat wordt verstaan onder casemanagement

Casemanagement is een generieke deskundigheid die een brede expertise vereist van de persoon die deze taak vervult. Voor de integrale benadering van klantvragen is casemanagement opgenomen als het eerste deskundigheidsgebied in de landelijke Kwaliteitscriteria 3.0 (Omgevingswet). Recentelijk zijn er ook kwaliteitscriteria toegevoegd met betrekking tot competentieprofielen, waarin de functie van casemanager is opgenomen.

De nieuwe competentieprofielen bestaan uit vijf verschillende onderdelen:

  • Deskundigheidsgebieden;

  • Dilemma’s;

  • Omschrijving van de rol;

  • Levelindeling;

  • Competenties.

De competenties omvatten onder andere omgevingsbewustzijn, het vermogen om te verbinden, bestuurlijke sensitiviteit, integraal (samen)werken en verantwoordelijkheid nemen. Goed casemanagement is primair in het belang van de klant, maar het is ook cruciaal voor de effectieve uitvoering van taken door verschillende partijen. Het draagt bij aan het verkorten en transparant maken van procedures, voorkomt mogelijke bezwaren en beroep, en verhoogt daarmee de kwaliteit en het dienstverleningsniveau.

Dit protocol beschrijft de deskundigheid van casemanagement en de wijze waarop deze in de praktijk kan worden toegepast. Voor een eenduidige toepassing van casemanagement is het belangrijk dat betrokkenen een helder beeld hebben van wat casemanagement inhoudt.

Kwaliteitscriteria 3.0

De landelijke kwaliteitscriteria specificeren welke activiteiten onder casemanagement vallen volgens de omgevingswet, welke eisen aan een casemanager worden gesteld en welke eisen gelden voor de organisatie waarin casemanagement wordt uitgevoerd. In dit protocol zijn de U&H-kwaliteitscriteria leidend, en we zullen deze waar nodig verduidelijken en concretiseren.

  • Casemanagement (bron kwaliteitscriteria 3.0)

    Een ervaren integraaldenkende en omgevingsbewuste medewerker beoordeelt bij de intake per geval of er sprake is van een complexe of eenvoudige situatie.

    Activiteiten:

    • Organiseren/ begeleiden van overleg met de aanvrager (omgevingsoverleg).

    • Uitvoeren toets op volledigheid.

    • Bewaken proces, integraliteit en voortgang van de aanvraag.

    • Inschakelen van vakdisciplines en wanneer nodig externe partijen (coördineren inhoudelijke volledigheid).

    • Het uitzetten van adviesaanvragen aan de wettelijke adviseurs.

    • Besluit (laten) samenstellen en coördineren.

De kwaliteitscriteria schetsen een beeld van casemanagement als de eerste stap in de uitvoering van U&H-taken. In de afgelopen jaren hebben verschillende bevoegde gezagen en gemandateerde partijen al gewerkt met het principe van casemanagement. Deze ervaring heeft aangetoond dat het principe ook effectief kan worden ingezet bij toezicht en handhaving.

Taken en verantwoordelijkheden

Integraal werken is een vereiste volgens de Omgevingswet. Om een (aan)vraag, toezichts- of handhavingszaak integraal te behandelen, moet deze vanuit alle relevante beleidsvelden worden bekeken. Daarnaast heeft de klant behoefte aan één duidelijk aanspreekpunt.

De casemanager vervult deze cruciale rol. Hij of zij is het centrale aanspreekpunt (loket) voor de aanvrager, melder of overtreder. De casemanager is verantwoordelijk voor de integrale afhandeling van de aanvraag of zaak en houdt toezicht op de procesgang en de kwaliteit van het te leveren product of de dienst. De casemanager vervult een centrale rol en heeft de volgende taken:

  • Centraal aanspreekpunt: Fungeren als het belangrijkste aanspreekpunt voor initiatiefnemers, aanvragers, melders of overtreders.

  • Inventariseren: Betrokken bevoegde gezagen en adviesorganen in kaart brengen.

  • Afstemming: Vergunning-, melding- en informatieplichten inventariseren en zorgen voor afstemming tussen betrokken bevoegde gezagen en adviesorganen.

  • Informatievoorziening: Aanvragers informeren over relevante vergunningen, meldingen, informatieplichten en betrokken bevoegde gezagen.

  • Organiseren van overleg: (Voor)overleg faciliteren met initiatiefnemers, aanvragers of overtreders.

  • Omgevingstafel: Organiseren van of deelnemen aan een omgevingstafel wanneer de situatie dit vereist.

  • Overleg met gezagen: Overleg organiseren met betrokken bevoegde gezagen en adviesorganen.

  • Procesbewaking: Zorgen voor een tijdige en correcte afhandeling van het proces.

  • Samenhang in besluitvorming: Waken voor tegenstrijdige besluiten en zorgen voor coherentie in de besluitvorming.

  • Integrale behandeling: Toezien op de integrale behandeling van aanvragen, meldingen, informatieplichten en toezichts- en handhavingszaken die invloed hebben op de fysieke leefomgeving.

  • Omgevingsfactoren: Aandacht hebben voor relevante omgevingsfactoren en politiek of bestuurlijk gevoelige dossiers.

  • Proactief meedenken: Proactief meedenken met de aanvrager of initiatiefnemer, zonder een adviserende rol op zich te nemen.

De casemanager kan nooit, en zeker niet zonder formele bevoegdheden, taken op zich nemen van een ander overheidsorgaan waarvoor hij of zij niet werkzaam is.

Competenties

Casemanagement is een generieke deskundigheid die van toepassing is in zowel eenvoudige als complexe situaties. Een medewerker met een HBO-niveau beoordeelt per klantvraag of initiatief of het gaat om een complexe of eenvoudige situatie. Hiervoor maken we gebruik van de vier kwadranten zoals beschreven in de vergunningenstrategie.

Eenvoudige dossiers kunnen worden behandeld door een casemanager met een MBO-niveau, terwijl complexe dossiers in handen zijn van een casemanager met een HBO-niveau. Deze uitwerking is vastgelegd in de Kwaliteitscriteria 3.0, waarin ook eisen worden gesteld met betrekking tot werkervaring, aanvullende kennis en de frequentie van de werkzaamheden. Voor meer details verwijzen we naar tabel 9 en tabel 10.

Tabel 9: kwaliteitscriteria 3.0 medewerkers casemanagen

Eisen aan medewerkers

 
 
 

Alleen eenvoudige situaties

 
 
 

Opleiding

werkervaring

aanvullende kennis

frequentie

Basisopleiding :MBO4-niveau

Aanvullende opleiding(en): basiscursus omgevingsrecht, basiscursus AWB

Een jaar in procesmanagement en het afhandelen van Awb procedures

Basiskennis:

Structuur en systematiek (bouw)tekeningen. Identificeren van vereiste deskundigheid

Besteden van eenderde fte aan deze zes activiteiten.

Een of meerdere complexe situaties

 
 
 

Opleiding

 
 
 

Basisopleiding :HBO-niveau

Aanvullende opleiding(en): basiscursus omgevingsrecht, basiscursus AWB

2 jaar in procesmanagement en het afhandelen van Awb procedures

Basiskennis:

Structuur en systematiek (bouw)tekeningen. Identificeren van vereiste deskundigheid

Besteden van eenderde fte aan deze zes activiteiten en/of begeleiden van5 complexe meervoudige

aanvragen perjaar

Tabel 10: kwaliteitscriteria 3.0 organisatie casemanagen

Eisen aan organisaties

 

Alleen eenvoudige situaties

minimaal twee medewerkers die voldoen aan de bovengenoemde criteria voor eenvoudige situaties óf de criteria voor de deskundigheid "twee Vergunningverlening bouwenen ruimtelijke ordening‟ óf de criteria voor de deskundigheid "drie vergunningverlening milieu‟.

Een of meerdere complexe situaties

Minimaal twee medewerkers die voldoen aan bovengenoemde criteria voor complexe situaties óf de criteria voor de deskundigheid "2 Vergunningverlening bouwenen ruimtelijke ordening‟ óf de criteria voor de deskundigheid "drie” vergunningverlening milieu‟.

  • 4.

    Wie verzorgt het casemanagement?

De U&H-taken in Zeeland worden uitgevoerd door verschillende ketenpartners, waaronder provincie Zeeland, gemeenten, waterschap Scheldestromen, RUD Zeeland, DCMR, Rijkswaterstaat, Veiligheidsregio Zeeland (VRZ) en de GGD. Het casemanagement kan binnen al deze partijen worden uitgevoerd. Elke partij voert intern casemanagement uit voor de onderdelen waarvoor zij bevoegd of gemandateerd is. Wanneer meerdere partijen betrokken zijn, is het wenselijk dat, naast het interne casemanagement, één casemanager naar voren treedt. Deze casemanager coördineert en stroomlijnt de verschillende onderdelen van de betrokken partijen. Hij of zij heeft het overzicht en fungeert als aanspreekpunt voor alle betrokken partijen en organisaties richting de initiatiefnemer. In deze situatie spreken we van integraal casemanagement. Het zwaartepunt van de betreffende aanvraag of zaak bepaalt waar het integraal casemanagement wordt uitgevoerd. Ketenpartners moeten onderling vaststellen waar dit zwaartepunt ligt, wat gebeurt bij de intake of aanvang van een aanvraag of zaak.

“In een wereld zonder afspraken over casemanagement”

Op de online PZC verschijnt een filmpje van een oude toren die -onder professionele begeleiding- wordt opgeblazen. Het ziet er spectaculair uit. Diezelfde dag belt een Natuurbeschermingsvereniging naar de provincie met de vraag: wat is er geregeld voor de vleermuizen die in de toren huisden? De medewerker natuurbescherming onder de Omgevingswet (hoofdstuk 11 Bal) bij de provincie, die bevoegd gezag is voor deze wetgeving, weet niets van de sloop van de toren. Er is geen vergunning (artikel 5.1 Ow) aangevraagd voor het vernietigen van deze rustplaats voor vleermuizen. De initiatiefnemer heeft wel een sloopmelding (hoofdstuk 7 Bbl ) bij de gemeente ingediend. Bij de sloop van zo’n oude toren is de kans groot dat er beschermde soorten aanwezig zijn. Daar had de initiatiefnemer op gewezen moeten worden. Na een belronde blijkt dat de gemeente de behandeling van sloopmeldingen heeft gemandateerd aan de omgevingsdienst. De gemeente gaat ervanuit dat de omgevingsdienst dan ook inventariseert of er andere zaken geregeld moeten worden dan het indienen van de sloopmelding. Andersom geeft de omgevingsdienst aan uitsluitend gemandateerd te zijn voor het onderdeel sloopmelding en gaat ervanuit dat de gemeente zelf advies geeft over overige zaken. Uiteindelijk heeft niemand aan de initiatiefnemer aangegeven dat hij maatregelen voor de vleermuizen moest treffen. Met goed casemanagement kunnen we dit in de toekomst voorkomen.

Intern casemanagement in eigen organisatie

Wanneer er één of meerdere aanvragen of zaken zijn die binnen één partij worden behandeld, zetten we uitsluitend intern casemanagement in. Aangezien er in dit geval geen onderdelen van andere partijen spelen, is afstemming met deze partijen niet nodig. De casemanager stroomlijnt het U&H-proces binnen de eigen organisatie. Het kan echter nodig zijn om afdeling overstijgend te werken. De taken en verantwoordelijkheden, zoals opgesomd in hoofdstuk 3, zijn ook van toepassing op intern casemanagement. Wanneer er meerdere aanvragen of zaken zijn die door verschillende partijen behandeld worden, is afstemming met casemanagers van die andere partijen noodzakelijk. In dit geval vindt er horizontaal overleg plaats tussen de betrokken partijen, zodat de processen waar mogelijk op elkaar afgestemd kunnen worden. De interne casemanager fungeert in deze situatie als het aanspreekpunt richting de initiatiefnemer namens de eigen organisatie.

Omdat bij alle ketenpartners de basis op orde moet zijn, dient elke partij eerst intern casemanagement te implementeren. Dit betreft de groen omkaderde figuur in figuur 6. Van de casemanagers van verschillende bevoegde gezagen en gemandateerde partijen wordt verwacht dat zij onderling afstemming zoeken wanneer dat nodig is voor de behandeling van een zaak of aanvraag.

afbeelding binnen de regeling

Figuur 6: Intern casemanagement met horizontale communicatielijnen

NB. Zodra het technisch en organisatorisch mogelijk is, zou het horizontale overleg vervangen moeten worden door integraal casemanagement.

Integraal casemanagement bij meerdere partijen

Wanneer er meerdere aanvragen of zaken zijn die door verschillende ketenpartners worden behandeld, is afstemming tussen deze partijen noodzakelijk. In dit geval is, naast intern casemanagement, ook integraal casemanagement van toepassing. Een integraal casemanager kijkt verder dan de grenzen van de eigen organisatie.

In figuur 7 wordt de horizontale lijn uit figuur 6 verder toegelicht. Hier is sprake van een aanvraag of zaak waarbij meerdere bevoegde gezagen of gemandateerde partijen betrokken zijn.

De integraal casemanager fungeert in dit geval als de ‘eigenaar’ van alle onderdelen van de aanvraag of zaak.

De integraal casemanager kan echter nooit, en zeker niet zonder formele bevoegdheden, taken op zich nemen van een ander overheidsorgaan waarvoor hij of zij niet werkzaam is. Wanneer besluitvorming over andere wet- en regelgeving aan de orde is en deze is bij een andere overheid belegd, blijft de interne casemanager van die partij voor dat onderdeel formeel het bevoegde gezag, tenzij anders bepaald (bijvoorbeeld door delegatie of mandatering).

Voor deze onderdelen ligt het vooral in de verantwoordelijkheid van de integraal casemanager om de voortgang en integraliteit te bewaken en informatie uit te wisselen met de interne casemanagers van de andere bevoegde gezagen en/of gemandateerde partijen of organisaties. Indien mogelijk coördineert de integraal casemanager ook eventuele adviesverzoeken.

Daarnaast is de integraal casemanager verantwoordelijk voor het samenbrengen van de resultaten van de doorlopen fase. Het is van groot belang dat de integraal casemanager voortdurend alert is op het juiste moment en de juiste partijen of organisaties waarmee moet worden samengewerkt.

afbeelding binnen de regeling

Figuur 7: Integraal casemanagement met casemanager tussen aanvrager en bevoegde gezagen

  • 5.

    Casemanagement in alle stadia van de U&H-keten

In dit hoofdstuk werken we per onderdeel van de U&H-keten een stappenplan uit voor de casemanager. We beginnen met het vooroverleg, waarna we de vergunningaanvraag behandelen en afsluiten met de handhaving. Elk onderdeel bevat een toelichting op het proces, gevolgd door een samenvatting van het stappenplan.

Vooroverleg

Tijdens het vooroverleg onderzoekt de casemanager samen met de ‘klant’ de mogelijkheden en de betrokken partijen. De uitdaging hierbij is om naast de taken van de Omgevingswet ook andere relevante aspecten in overweging te nemen, zodat we de één-loketgedachte kunnen realiseren.

In het onderstaande stappenplan zijn de werkzaamheden voor het vooroverleg verder uitgewerkt.

Stappenplan voor een casemanager bij vooroverleg

Dit stappenplan is bedoeld voor zowel interne als integrale casemanagers. Intern casemanagement betreft het casemanagement binnen de eigen organisatie, terwijl integraal casemanagement betrekking heeft op samenwerking met meerdere ketenpartners. Waar mogelijk heeft integraal casemanagement altijd de voorkeur.

Als casemanager volg je altijd de stappen voor intern casemanagement. De dikgedrukte tekst is specifiek voor de integrale casemanagers.

Start bij het eerste contact met de overheid:

  • 1.

    De organisatie die het verzoek tot vooroverleg heeft ontvangen, beoordeelt, met inachtneming van de landelijke kwaliteitscriteria, op welke wijze casemanagement wordt ingevuld (alleen intern of zowel intern als integraal) aan de hand van de onderstaande criteria:

    • a.

      Meerdere aspecten in de aanvraag.

    • b.

      Sociaal-maatschappelijke complexiteit.

    • c.

      Technisch-inhoudelijke complexiteit.

    • d.

      Politieke gevoeligheid.

    • e.

      Betrokkenheid van meerdere bevoegde gezagen.

Bij betrokkenheid van meerdere bevoegde gezagen wordt in onderling overleg bepaald bij welke organisatie het zwaartepunt ligt. Deze organisatie neemt de verantwoordelijkheid voor het integraal casemanagement. Bij het bepalen van het zwaartepunt worden zowel technisch-inhoudelijke als sociaal-maatschappelijke aspecten in overweging genomen, waarbij ook politieke gevoeligheid een rol kan spelen.

Aanstellen casemanager

  • 2.

    Contact met de aanvrager: De casemanager neemt contact op met de aanvrager om de plannen te bespreken, het stadium van de plannen te achterhalen en te begrijpen welke knelpunten de initiatiefnemer zelf verwacht. De casemanager helpt bij het concretiseren van de plannen.

  • 3.

    Bepalen van toepasselijke onderdelen: De casemanager identificeert welke onderdelen (zoals ruimtelijke inpassing, bouw, natuur, milieu, omgeving, veiligheid, gezondheid, politiek, etc.) relevant zijn voor de plannen.

  • 4.

    Participatie controleren: De casemanager controleert of er sprake is van participatie in het proces.

  • 5.

    Inventariseren van betrokken partijen: De casemanager inventariseert welke partijen betrokken zijn bij het initiatief of een adviesrol vervullen. Hij of zij zorgt voor afstemming met deze partijen. Zie onder andere de samenwerkingsmatrix in bijlage 3 voor informatie over wanneer welke partij betrokken moet worden.

  • 6.

    Bepalen van overlegvormen: In overleg bepaalt de casemanager of er een intaketafel en/of een omgevingstafel nodig is.

  • 7.

    Organisatie van de omgevingstafel: Indien er een omgevingstafel wordt georganiseerd, vraagt de casemanager advies aan de betrokken partijen van de verschillende aspecten.

  • 8.

    Regie voeren: De casemanager houdt strakke regie over het proces, zodat alle betrokken partijen binnen de eigen organisatie zich houden aan de procesafspraken. Indien nodig coördineert hij of zij verzoeken om aanvullingen met de adviseurs van de verschillende aspecten. Een integraal casemanager doet dit ook voor externe partijen. Daarnaast heeft hij of zij het overzicht en fungeert als aanspreekpunt namens alle betrokken partijen voor de initiatiefnemer.

  • 9.

    Bespreken van adviezen: Adviezen worden, al dan niet tijdens de omgevingstafel, besproken met de initiatiefnemer en de relevante adviseurs, zodat de initiatiefnemer een volledige aanvraag kan indienen.

Overdracht naar fase aanvraag

Een vooroverleg leidt niet altijd direct tot een aanvraag. Wanneer dit wel het geval is, geldt als uitgangspunt dat dezelfde persoon die als casemanager fungeert tijdens het vooroverleg, ook de casemanager blijft tijdens de aanvraag.

Vergunningaanvraag

Wanneer het traject vooroverleg is afgerond en de initiatiefnemer een vergunningaanvraag indient, start het casemanagement voor vergunningverlening. Het is belangrijk om bij de behandeling van een vergunningaanvraag of melding eerst te bepalen of het gaat om een eenvoudige of complexe situatie. Hiervoor kan aansluiting worden gezocht bij de vier kwadranten, zoals beschreven in de Vergunningenstrategie (zie bijlage 2 voor een visueel overzicht van de vier kwadranten).

De wijze waarop ketenpartners invulling geven aan casemanagement is sterk afhankelijk van het kader waarin de vergunningaanvraag wordt beoordeeld. Het U&H-beleid maakt hierbij onderscheid op basis van:

  • Omvang en aard van aangevraagde activiteiten.

  • De specifieke omgeving waarin de activiteiten worden uitgevoerd.

  • Het naleefgedrag van de aanvrager, en in sommige gevallen ook de integriteit.

Op basis van deze indicatoren bepaalt de betrokken partij of aanvragen technisch-inhoudelijk of sociaal-maatschappelijk eenvoudig of complex zijn. Aanvragen kunnen worden onderverdeeld in vier typen vergunningen.

Vergunning eenvoudig

Een vergunning voor een situatie met geringe technisch-inhoudelijke en sociaal-maatschappelijke complexiteit bestaat voornamelijk uit standaardvoorschriften. Dit betreft een niet-gevoelig besluit, dat is opgebouwd uit standaardvoorschriften.

Eenvoudige situaties kunnen onder andere zijn: een enkelvoudige aanvraag omgevingsvergunning voor een bouwactiviteit, een melding op basis van de Wkb, een milieumelding of informatieplicht voor een kleine wijziging.

Vergunning eenvoudig+

Wanneer de situatie technisch-inhoudelijk niet complex is, maar sociaal-maatschappelijk wel, bestaat de vergunning vooral uit standaardvoorschriften. In dit geval besteden we extra aandacht aan afstemming, overleg en samenwerking tussen betrokken partijen en organisaties. Dit betreft een gevoelig besluit, met standaardvoorschriften.

Vergunning specifiek

Bij een technisch-inhoudelijk complexe situatie met een geringe sociaal-maatschappelijke complexiteit bestaat de vergunning voornamelijk uit specifieke voorschriften. Dit is een niet-gevoelig besluit, maar met specifieke voorschriften.

Vergunning specifiek+

In situaties die zowel technisch-inhoudelijk als sociaal-maatschappelijk complex zijn, vereisen we specifieke voorschriften in de vergunning. Dit vraagt om zorgvuldige afstemming, samenwerking en overleg tussen betrokken partijen en organisaties. Dit betreft een gevoelig besluit, met specifieke voorschriften.

De mate van technisch-inhoudelijke of sociaal-maatschappelijke complexiteit is bepalend voor de invulling van het casemanagement. Casemanagement is een generieke deskundigheid die in essentie gericht is op het managen van één of meerdere aanvragen of meldingen, en op het bewaken van de integraliteit en procesgang. De combinatie van casemanager en vakspecialist kan een dubbelrol inhouden voor de betreffende medewerker. In deze rol moet de casemanager zowel vakinhoudelijke werkzaamheden verrichten als de procesbewaking van de gehele integrale case verzorgen (zie figuur 7) breedtekennis is het noodzakelijk dat deze persoon ook dieptekennis heeft van bijvoorbeeld PGS-richtlijnen of het Bouwbesluit.

afbeelding binnen de regeling

Figuur 8: voorbeeld eenvoudige situatie. Meerdere toestemmingen of adviezen binnen één partij. Intern casemanagement van toepassing.

afbeelding binnen de regeling

Figuur 9: voorbeeld complexe situatie. Meerdere toestemmingen of adviezen bij diverse partijen. Integraal casemanagement van toepassing.

Een aanvraag of initiatief kan als complex worden aangemerkt wanneer er meerdere vergunningplichtig onderdelen, overheidsorganen of in- of externe adviseurs (inclusief andere overheidsorganen) bij betrokken zijn. Ook aanvragen of initiatieven met ingrijpende gevolgen voor de fysieke leefomgeving, of die bestuurlijk of politiek gevoelige gevolgen hebben, kunnen als complex worden beschouwd. In complexe situaties ligt de focus van de casemanager op de integrale behandeling en procesbewaking, waarbij hij of zij minder betrokken is bij de inhoudelijke beoordeling (zie figuur 9).

Voorbeelden van complexe situaties zijn het volledig nieuw oprichten (bouwen) van een groot bedrijf met mogelijke effecten op de omgeving, de aanleg van een nieuw wegtracé of de ontwikkeling van een nieuwe haven.

De casemanager controleert of er sprake is geweest van participatie. De weging van participatie valt echter buiten de rol van de casemanager en ligt bij de inhoudelijk beoordelaar, meestal de vergunningverlener.

In het schema wordt het proces van casemanagement bij vergunningverlening schematisch weergegeven in figuur 10.

afbeelding binnen de regeling

Figuur 10: Proces casemanagement bij vergunningverlening

Stappenplan voor een casemanager bij een vergunningaanvraag

Dit stappenplan is bedoeld voor zowel interne als integrale casemanagers. Intern casemanagement betreft het casemanagement binnen de eigen organisatie, terwijl integraal casemanagement betrekking heeft op samenwerking met meerdere ketenpartners. Waar mogelijk heeft integraal casemanagement altijd de voorkeur. Wanneer je als casemanager optreedt, volg je altijd de stappen die voor intern casemanagement gelden. De dikgedrukte tekst is specifiek van toepassing op de integrale casemanagers.

Aanvraag Indienen

  • 1.

    De organisatie die de aanvraag tot vergunningverlening heeft ontvangen, beoordeelt, met inachtneming van de landelijke kwaliteitscriteria, op welke wijze casemanagement wordt ingevuld (intern of integraal) aan de hand van de volgende criteria:

    • a.

      Meerdere aspecten in de aanvraag.

    • b.

      Sociaal-maatschappelijke complexiteit.

    • c.

      Technisch-inhoudelijke complexiteit.

    • d.

      Politieke gevoeligheid.

    • e.

      Betrokkenheid van meerdere bevoegde gezagen.

Bij betrokkenheid van meerdere bevoegde gezagen wordt in onderling overleg vastgesteld bij welke organisatie het zwaartepunt ligt. Deze organisatie neemt de verantwoordelijkheid voor het integraal casemanagement. Bij het bepalen van het zwaartepunt houden we rekening met zowel de technisch-inhoudelijke als de sociaal-maatschappelijke aspecten. Politieke gevoeligheid kan hierbij ook een rol spelen.

Aanstellen van de Casemanager

  • 2.

    Contact met de Aanvrager: De casemanager neemt contact op met de aanvrager en fungeert als aanspreekpunt voor organisatorische zaken.

  • 3.

    Bepalen van Toepasselijke Aspecten: De casemanager identificeert welke aspecten (zoals APV, RO, bouw, natuur, milieu, veiligheid, gezondheid, omgeving en politiek) relevant zijn voor de aanvraag. Indien nodig wordt hierop bijgestuurd.

  • 4.

    Controle op Participatie: De casemanager onderzoekt of er sprake is geweest van participatie in het proces.

  • 5.

    Inventariseren van Betrokken Partijen: De casemanager inventariseert welke partijen betrokken zijn bij de besluitvorming over de aanvraag of een adviesrol vervullen. Vervolgens legt de casemanager contacten met deze partijen en stroomlijnt de verschillende procedures. De casemanager zorgt voor horizontale afstemming met de betrokken partijen. Zie onder meer de samenwerkingsmatrix in bijlage 3 voor informatie over wanneer welke partij betrokken moet worden.

  • 6.

    Regie Voeren: De casemanager voert strakke regie over de betrokken vergunningverleners en adviseurs binnen de eigen organisatie, zodat zij zich houden aan de gemaakte procesafspraken. Indien nodig coördineert hij of zij verzoeken om aanvullingen en aanvullende aanvragen met de adviseurs van de verschillende aspecten. Een integraal casemanager doet dit ook voor externe partijen en heeft daarnaast het overzicht en fungeert als aanspreekpunt voor alle betrokken partijen richting de initiatiefnemer.

  • 7.

    Dossieropbouw: De casemanager zorgt voor een overzichtelijke dossieropbouw van alle relevante zaken binnen de eigen organisatie. De integraal casemanager heeft het overzicht en is het aanspreekpunt voor alle betrokken partijen.

  • 8.

    Voortgang Controleren: De casemanager controleert de voortgang van de aanvraag en sluit dit waar nodig kort met de betrokkenen.

  • 9.

    Beoordeling van Aspecten: De casemanager bevestigt of alle aspecten voldoende zijn behandeld (besluiten zijn genomen op alle onderdelen) en controleert het concept-besluit op tegenstrijdigheden, overlappingen en hiaten. Indien nodig onderneemt de casemanager actie om deze zaken te (laten) oplossen.

Overdracht naar fase toezicht/handhaving

  • 10.

    Als de vergunning (na handhaafbaarheidstoets) is verleend, wordt casemanagement voor vergunningverlening afgesloten en het dossier overgedragen aan toezicht en handhaving.

Toezicht en Handhaving

Casemanagement wordt in de kwaliteitscriteria niet (meer) als functie beschreven, maar het blijft cruciaal voor het gerichter aanpakken van problemen en het verbeteren van de dienstverlening. We willen onder andere voorkomen dat inwoners en bedrijven onnodig vaak gecontroleerd worden. Daarom stemmen we toezichts- en handhavingsacties zoveel mogelijk op elkaar af en voeren we als verschillende instanties of onderdelen van instanties controles bij bedrijven of activiteiten gelijktijdig uit.

Om de deskundigheid van casemanagement eenduidig vorm te geven, is het van belang om bij toezicht en handhaving zoveel mogelijk aansluiting te zoeken bij de uitgangspunten voor casemanagement bij vergunningverlening. De handhavingsstrategie zoals beschreven in het U&H-beleid Zeeland 2025-2028 fungeert hierbij als maatgevend kader.

Casemanagement bij toezicht en handhaving begint bij een klacht, een (on)geplande controle (gezamenlijk toezicht, signaaltoezicht of integraal toezicht) of een overtreding. Bij intern casemanagement blijft de casemanager binnen de organisatie actief, maar het is belangrijk dat er horizontaal niveau afstemming plaatsvindt met de betrokken partijen.

Elke ketenpartner voert zijn eigen beleid en programma voor toezicht en handhaving uit. Wanneer blijkt dat meerdere ketenpartners gelijktijdig bij een zaak betrokken zijn, wordt, indien mogelijk, integraal casemanagement toegepast. De casemanager van de organisatie die de toezichtscontroles plant, weegt dit af, nodigt de andere partijen uit om deel te nemen aan de integrale controle en zorgt voor de nodige afstemming.

Er kunnen meerdere ketenpartners tegelijkertijd betrokken zijn in de volgende situaties:

  • Bij klachten die voor meerdere ketenpartners relevant zijn.

  • Om onnodige controles door verschillende organisaties te voorkomen.

  • Bij overlap van toezichts- en handhavingsprogramma’s.

Bij deze controles kunnen naast de reguliere ketenpartners ook andere partijen betrokken zijn, zoals de belastingdienst, politie, Functioneel Parket en Burgerregistratie personen-ambtenaren.

Bij overtredingen waarbij meerdere instanties of interne afdelingen willen handhaven, werken de casemanagers samen bij de toepassing van de LHSO. De betrokken partijen wisselen informatie uit over de aanpak en het vervolg. Wanneer het efficiënt en/of effectief is, voeren de betrokken partijen (her)controles gezamenlijk uit.

“In een wereld zonder afspraken over casemanagement”

Door de omgevingsdienst is geconstateerd dat er een overtreding is binnen een milieubelastende activiteit (bedrijf). De vergunninghouder is hierop aangeschreven maar de overtreding is nog steeds niet beëindigd. De volgende stap is het opleggen van een dwangsom, waarbij een periode wordt gesteld waarbinnen de overtreding ongedaan gemaakt moet zijn.

Door onderzoek van de vergunninghouder blijkt dat er 1 manier is om de overtreding te beëindigen. Dit betreft het creëren van een uitrit aan de andere kant van zijn inrichting. Uit milieuoogpunt is dit een goede oplossing. Echter op het gebied van ruimtelijke ordening en voor het in gebruik nemen van de uitrit past het niet in het bestaande beleid en voldoet niet aan het Omgevingsplan. En er bestaat geen mogelijkheid om het passend te maken. De vergunninghouder zal dus opnieuw naar een oplossing moeten zoeken en de termijn zal moeten worden verlengd. Indien in vroegtijdig stadium casemanagement was toegepast was de procedure zonder extra inspanning van de vergunninghouder en de betrokken partijen verlopen.

In het schema wordt het proces van casemanagement bij toezicht en handhaving schematisch weergegeven in figuur 11.

afbeelding binnen de regeling

Figuur 11: Proces casemanagement bij toezicht en handhaving

Stappenplan voor een casemanager bij toezicht en handhaving.

Dit stappenplan is bedoeld voor zowel interne als integrale casemanagers. Intern casemanagement betreft het beheer van aanvragen binnen de eigen organisatie, terwijl integraal casemanagement gericht is op samenwerking met meerdere ketenpartners. Waar mogelijk heeft integraal casemanagement altijd de voorkeur.

Als casemanager volg je altijd de stappen die voor intern casemanagement gelden. De dikgedrukte tekst is specifiek van toepassing op de integrale casemanagers.

  • 1.

    Beoordeling van meerwaarde van Casemanagement: De organisatie die verantwoordelijk is voor toezicht en handhaving beoordeelt of casemanagement meerwaarde biedt wanneer er sprake is van een overtreding of (on)geplande controles en klachten. Deze beoordeling gebeurt aan de hand van de volgende criteria:

    • a.

      Meerdere aspecten in het dossier.

    • b.

      Sociaal-maatschappelijke complexiteit.

    • c.

      Technisch-inhoudelijke complexiteit.

    • d.

      Politieke gevoeligheid.

    • e.

      Betrokkenheid van meerdere bevoegde gezagen.

Wanneer er meerdere bevoegde gezagen betrokken zijn, wordt vastgesteld bij welke organisatie het zwaartepunt ligt. Deze organisatie neemt de verantwoordelijkheid voor het integraal casemanagement. Bij het bepalen van het zwaartepunt houden we rekening met zowel de technisch-inhoudelijke als de sociaal-maatschappelijke aspecten. Daarnaast kan politieke gevoeligheid ook een rol spelen.

Aanstellen casemanager

  • 2.

    Bepalen van Toepasselijke Aspecten: De casemanager identificeert welke aspecten (zoals ruimtelijke ordening, bouw, milieu, water, omgeving, natuur, veiligheid, gezondheid en politiek) van toepassing zijn.

  • 3.

    Inventariseren van Betrokken Partijen: De casemanager inventariseert welke partijen betrokken zijn bij toezicht en/of handhaving. Hij of zij legt contacten met casemanagers binnen andere organisaties op horizontaal niveau. Een integraal casemanager doet dit ook met en voor externe partijen. Zie onder meer de samenwerkingsmatrix in bijlage 3.

  • 4.

    Coördineren van Strategie en Aanpak: De casemanager coördineert de strategie en aanpak met betrekking tot toezicht en handhaving. Een integraal casemanager doet dit ook met en voor externe partijen.

  • 5.

    Coördineren van Voorbereiding en Uitvoering: De casemanager coördineert zowel de voorbereiding als de uitvoering van de controle op toezicht en handhaving. Een integraal casemanager doet dit ook met en voor externe partijen.

  • 6.

    Procesbewaking: De casemanager houdt het overzicht over de processen en voert strakke regie over alle betrokken adviseurs en organisaties, zodat zij zich houden aan de vastgelegde procesafspraken. Hij of zij controleert structureel de voortgang van de zaak en sluit dit waar nodig kort met de betrokkenen.

  • 7.

    Afstemming van Processtappen: Bij waarschuwingen, handhavingsbesluiten en dergelijke zorgt de casemanager ervoor dat deze processen op elkaar zijn afgestemd. De casemanager is in principe het aanspreekpunt voor de inhoudelijke en procesmatige onderdelen van het dossier. Een integraal casemanager doet dit ook met en voor externe partijen. Daarnaast heeft hij of zij het overzicht en fungeert als aanspreekpunt voor alle betrokken partijen.

  • 8.

    Beoordeling van Aspecten: De casemanager bevestigt of alle aspecten voldoende zijn behandeld (besluiten zijn genomen op alle onderdelen) en controleert het concept-besluit op tegenstrijdigheden, overlappingen en hiaten. Hij of zij rapporteert hierover aan de betrokken ketenpartners. Een integraal casemanager doet dit ook met en voor externe partijen.

Overdracht naar fase aanvraag

  • 9.

    Een handhavingszaak kan resulteren in een nieuwe aanvraag om vergunning. In dat geval vindt er een overdracht naar de vergunningverlening plaats.

  • 1.

    Implementatie, borging en evaluatie

Implementatie

Dit protocol dient als handleiding voor de beroepspraktijk. We realiseren ons dat een document van vele pagina’s niet het meest praktische instrument is voor het beantwoorden van korte vragen. Desondanks is ons doel dat alle deelnemers de stappenplannen volgen die in dit protocol zijn beschreven. Deze stappenplannen zijn ontworpen om de implementatie van casemanagement binnen de betrokken Zeeuwse organisaties te vergemakkelijken.

Binnen elk bevoegd gezag dient er een aantal collega's aanwezig te zijn die het gedachtegoed van casemanagement uitdragen. De implementatie van casemanagement kan financiële en personele gevolgen hebben voor de bevoegde gezagen en uitvoeringsorganisaties die tot nu toe nog geen (volledige) invulling hebben gegeven aan casemanagement. Er zijn ook organisaties waarbij de uitvoeringspraktijk al dicht bij de modellen ligt zoals weergegeven. Daarom is het niet mogelijk om een financieel plaatje te maken dat op alle deelnemers van het U&H-beleid van toepassing is.

Voordat het lokale bestuur overgaat tot vaststelling van het beleid, moet er in de ambtelijke lijn een impactanalyse worden uitgevoerd. Deze analyse moet in kaart brengen in hoeverre de bedrijfsvoering moet worden aangepast, inclusief de bijbehorende financiële consequenties.

Borging en evaluatie

De naleving van het protocol is primair de verantwoordelijkheid van het bevoegd gezag. Het conformeren aan het beleid en de bijbehorende opdrachten is echter niet vrijblijvend. We maken afspraken met elkaar en als ketenpartner moet je hierop kunnen vertrouwen. Daarom worden de uitkomsten van vervolgopdrachten, waarbij casemanagement een van de onderdelen is, ter besluitvorming voorgelegd aan het Bestuurlijk Overleg Omgevingsrecht (BOOR) om vervolgens door elke deelnemer afzonderlijk te laten bekrachtigen. Op deze manier is de implementatie van casemanagement binnen de betrokken organisaties formeel voldoende geborgd.

Binnen de Big 8-cyclus is evaluatie een wettelijk verplicht instrument6 dat input kan leveren voor het aanpassen van het beleid. De evaluatie van het protocol Casemanagement moet dan ook binnen deze context worden uitgevoerd. Gezamenlijk kan worden bepaald hoe deze evaluatie vorm krijgt, maar deze zal per bevoegd gezag moeten worden uitgevoerd. De rapportage hierover is eveneens een wettelijke verplichting en kan aan het BOOR worden aangeboden.

Daarnaast stellen we in het protocol dat integraal casemanagement ons einddoel is. Dit houdt in dat we op een bepaald moment moeten overstappen van het interne model naar het integrale model. De variabelen die bepalen of het integrale model in de praktijk kan worden ingezet zijn:

  • Ondersteuning van ICT-systemen in de integrale aanpak.

  • Implementatie van het interne model bij alle deelnemers.

Deelnemers zijn afhankelijk van hun ketenpartners om te bepalen of een overstap naar het integrale model mogelijk is, aangezien iedereen een gelijke voortgang in de implementatie moet hebben.

  • 2.

    Bijlagen

Bijlage 1: Reikwijdte Uit Casemanagement, de reikwijdte.

Het achtergronddocument is een aanvullend document bij de U&H-strategie 2025-2028 van Zeeland. De daarin opgenomen reikwijdte (zie 2.1.5) is ook de reikwijdte voor dit protocol.

Bijlage 2: 4 Kwadranten

afbeelding binnen de regeling

Bijlage 3: Samenwerkingsmatrix (deze lijst is niet uitputtend)

(dynamisch document overzicht op hoofdlijnen uit U&H-ketensamenwerking)

Onderwerpen

RUD7

VRZ8

GGD9

PZ

RWS

WS

ANVS

Evenementen (APV)

RUD

VRZ

GGD

 
 
 
 

Externe veiligheid (Bal en Op)

RUD

VRZ

GGD

 
 
 
 

Klimaatadaptatie en energiebesparing

RUD

VRZ

GGD

 
 
 
 

Milieuzonering

RUD

VRZ

GGD

 
 
 
 

Natuur/ groen (Ow en Bal)

RUD

VRZ

GGD

PZ

 

WS

 

Straling /Elektromagnetische velden

RUD

VRZ

GGD

 
 
 

ANVS

Brandveiligheid (Bbl)

RUD

VRZ

 
 
 
 
 

Inrichtingen opslag/verkoop consumentenvuurwerk (Wm en vw. besluit)

RUD

VRZ

 
 
 
 
 

Vuurwerkevenementen (Ow en verord.)

RUD

VRZ

 
 
 
 
 

Bodem en ondergrond (Ow en Bal)

RUD

 

GGD

 
 
 
 

Geluid (Op)

RUD

 

GGD

 
 
 
 

Geurhinder (Op)

RUD

 

GGD

 
 
 
 

Luchtkwaliteit

RUD

 

GGD

 
 
 
 

Risico op ziekten

RUD

 

GGD

 
 
 
 

Licht (Bal en Op)

RUD

 
 
 
 
 
 

Bereikbaarheid hulpdiensten (Op)

 

VRZ

 
 
 
 
 

Bluswatervoorzieningen (Op)

 

VRZ

 
 
 
 
 

Verkeer

RUD

VRZ

 
 
 
 
 

Inrichting/(her)ontwikkeling gezonde leefomgeving

 
 

GGD

 
 
 
 

Inrichting/(her)ontwikkeling Sociale veiligheid

 
 

GGD

 
 
 
 

Mogelijke aanvullende onderwerpen

RUD

VRZ

GGD

PZ

RWS

WS

ANVS

Infrastructuur

 

VRZ

 
 
 

WS

 

Landbouw/Fruitteelt

RUD

 
 
 
 

WS

 

Waterkwaliteit/Zwemwater

RUD

 
 
 

RWS

WS

 

Bouwen

 

VRZ

 
 
 
 
 

Voorzieningen

 
 
 
 
 
 
 

Werken en Economie

 
 
 
 
 
 
 

Legenda

 
 
 
 
 
 
 

RUD: Regionale uitvoeringsdienst Zeeland

 
 
 
 
 
 
 

VRZ: Veiligheidsregio Zeeland

 
 
 
 
 
 
 

GGD: Gemeentelijke Gezondheidsdiensten

 
 
 
 
 
 
 

PZ: Provincie Zeeland

 
 
 
 
 
 
 

RWS: Rijkswaterstaat

 
 
 
 
 
 
 

WS: Waterschap

 
 
 
 
 
 
 

ANVS: Autoriteit Nucleaire Veiligheid en straling

 
 
 
 
 
 
 

Richtlijn Wet kwaliteitsborging voor het bouwen (Wkb)

De Wet Kwaliteitsborging voor het Bouwen (Wkb) is ontworpen om de positie van de bouwconsument te versterken en de bouwkwaliteit te verbeteren. De wet beoogt efficiënter toezicht op het bouwproces en stimuleert aannemers om hoogwaardige bouwkwaliteit te leveren.

  • 1.

    Veranderingen in rollen en verantwoordelijkheden

De invoering van de Wkb brengt veranderingen met zich mee voor alle betrokken partijen, inclusief het bevoegd gezag. Voor bouwwerken in Gevolgklasse 1 (GK1) die nieuwbouw betreffen, betekent dit dat wij geen technische toetsing en ook geen technisch toezicht meer uitvoeren. Onze focus verschuift naar procestoetsingen, gebaseerd op meldingen en informatieplichten. Gemeenten blijven vooralsnog verantwoordelijk voor het toezicht op bestaande bouw, bouwwerken in gevolgklasse 2 en 3 en bouw- en sloopveiligheid. Bouwtoezicht voor gevolgklasse 1 bouwwerken wordt primair belegd bij private kwaliteitsborgers. De preventieve toets van het bouwplan aan de bouwregelgeving vooraf wordt vervangen door toetsing en toezicht door kwaliteitsborgers op het bouwwerk zoals dat wordt gebouwd. De kwaliteitsborger heeft geen handhavingsbevoegdheden. De handhavingsbevoegdheid blijft dan ook bij de gemeente. Het is de bedoeling op termijn bestaande bouw in gevolgklasse 1 onder het stelsel te laten vallen en later wellicht ook de bouwwerken in gevolgklasse 2 en 3.

  • 2.

    Gefaseerde invoering

De Wkb wordt stapsgewijs ingevoerd. Op peildatum 28-02-2025 valt enkel GK1-nieuwbouw onder deze wet. Dit betreft voornamelijk bouwwerken waarbij eventuele tekortkomingen of calamiteiten beperkte gevolgen hebben voor personen, zoals woningen en bedrijfsgebouwen.

Onder gevolgklasse 1 vallen de bouwwerken zoals opgenomen in artikel 2.17, lid 3 van het Besluit bouwwerken leefomgeving. De lijst hieronder geeft een niet-uitputtend overzicht van bouwwerken onder gevolgklasse 1 (enkel nieuwbouw):

  • Grondgebonden woning, niet in een woongebouw.

  • Woonboot/drijvende woning.

  • Grondgebonden vakantiehuis of ander vakantieverblijf, niet in een logiesgebouw.

  • Bouwwerk met industriefunctie van maximaal 2 bouwlagen.

  • Opslaghal;

  • Veestal;

  • Productiehal;

  • Magazijn;

  • Kas;

  • Werkplaats;

  • Kattenpension.

  • Bovengronds infrastructureel werk voor langzaam verkeer met maximaal 20 meter overspanning en niet over een rijks- of provinciale weg.

  • Brug/viaduct voor fietsers, voetgangers, rolstoelgangers, bromfietsen.

  • Ander bovengronds bouwwerk van maximaal 20 meter hoog.

    • Zendmast;

    • Antenne;

    • Windmolen;

    • Keermuur;

    • Walmuur;

    • Kademuur;

    • Gemaal;

    • Tribune.

  • 3.

    Invulling toetsing/vergunningverlening, toezicht en handhaving

De gemeente behoudt alle bevoegdheden om toezicht te houden en zo nodig te handhaven. Wel is het zo dat de gemeentelijke preventieve toets aan de bouwtechnische voorschriften bij vergunningverlening wegvalt voor bouwwerken uit gevolgklasse 1. Daarnaast heeft de wetgever aangegeven dat de gemeente dient te vertrouwen op het stelsel van kwaliteitsborging en dat de bouwwerken onder dat stelsel aan de technische bouwvoorschriften voldoen.

In de basis gaan we er dan ook vanuit dat het systeem van kwaliteitsborging werkt en dat door de gemeente geen toezicht op bouwtechnische zaken wordt gehouden. Bij twijfel of wordt voldaan aan de noodzakelijke kwaliteit, kan een controle ter plaatse worden uitgevoerd. Aanleiding hiervoor kan zijn:

  • 1.

    Een controle op bouw- en sloopveiligheid waarbij op de bouwplaats waarnemingen worden gedaan die twijfels oproepen;

  • 2.

    Een melding van een initiatiefnemer of een derde dat niet aan de bouwtechnische voorschriften wordt voldaan;

  • 3.

    Een melding van de kwaliteitsborger dat niet aan de bouwtechnische voorschriften wordt voldaan.

  • 4.

    Vergunningverlening

In het traject van het vooroverleg en -indien dat niet noodzakelijk is- in het traject van het verlenen van een omgevingsvergunning voor een bouwwerk dat valt onder gevolgklasse 1, wijzen wij de initiatiefnemer erop dat er voor aanvang van de bouw aanvullende stappen nodig zijn, zoals:

  • 1.

    Het inschakelen van een kwaliteitsborger;

  • 2.

    Het indienen van de bouwmelding;

  • 3.

    Het indienen van een informatieplicht voor start bouw;

Bij conceptverzoeken of initiatieven informeren wij de initiatiefnemer en/of gemachtigde over de te volgen procedure. Indien bekend, delen we bijzondere lokale omstandigheden (BLO) om hier in de planvorming rekening mee te houden. Deze informatie wordt zo breed mogelijk beschikbaar gesteld via onze website of in het voortraject van specifieke projecten.

Voor start bouw

Wij beoordelen de bouwmelding op volledigheid en controleren:

  • 1.

    Of het bouwwerk onder gevolgklasse 1 valt;

  • 2.

    Of er een kwaliteitsborger is aangesteld en of deze borger gecertificeerd is voor het onderdeel waarop de borging van toepassing is;

  • 3.

    Of het gebruikte instrument geschikt is;

  • 4.

    Of de risicobeoordeling en het borgingsplan akkoord zijn en of deze reden geven voor extra informatie en extra toezicht (bijvoorbeeld bij bouwen naast een monument).

Daarnaast wijzen wij de initiatiefnemer op de wettelijke verplichtingen voor ingebruikname, zoals de informatieplicht voor start bouw, de gereedmelding en de informatieplicht over het einde van de bouwwerkzaamheden. Ook geven we aan welke acties we nog verwachten van de kwaliteitsborger. Waar nodig stemmen we gedurende het hele traject af met betrokken partijen. Zonder bouwmelding en informatieplicht voor start bouw kan er niet gestart worden met bouwen.

Tijdens de bouwfase en ingebruikneming

In het borgingsplan is vastgelegd hoe afwijkingen van de normen uit het Besluit bouwwerken leefomgeving (Bbl) worden behandeld. Tijdens de bouwfase verwachten we de volgende acties van de kwaliteitsborger, opdrachtgever en/of aannemer:

  • De kwaliteitsborger lost afwijkingen primair op met de aannemer of opdrachtgever.

  • Indien er sprake is van een (dreigende) blijvende afwijking, moet dit worden gemeld via de informatieplicht ‘Strijdigheid Besluit bouwwerken leefomgeving’. In dit geval wordt een controle ter plaatse uitgevoerd samen met de kwaliteitsborger. Wij schrijven de aannemer/initiatiefnemer afhankelijk van de bouwfase en de ernst van de situatie aan met ‘bouwstop’ of ‘een verbod op gebruik’, totdat er informatie wordt overlegd waaruit blijkt dat het probleem is opgelost. Indien anders wordt gebouwd dan vergund, moet het bevoegd gezag hiervan op de hoogte worden gesteld. Als blijkt dat de kwaliteitsborger kwalitatief geen goed werk verricht, zal een melding worden gedaan bij de Toelatingsorganisatie Kwaliteitsborging Bouw.

We toetsen de gereedmelding op volledigheid en controleren of de verklaring van de kwaliteitsborger positief is. Als de kwaliteitsborger geen positieve verklaring kan afgeven, is de regel dat het bouwwerk niet in gebruik genomen mag worden totdat informatie wordt overlegd waaruit blijkt dat het probleem is opgelost.

Als er geen gereedmelding is gedaan, kan het bouwwerk niet in gebruik worden genomen.

Een verbod op ingebruikname is altijd van toepassing bij tekortkomingen. In uitzonderlijke gevallen, waarbij afwijkingen gering zijn en een verbod op ingebruikname disproportioneel zou zijn, kan een maatwerkvoorschrift een oplossing bieden. Dit stelt het bevoegd gezag in staat om af te wijken van algemene regels, zoals het toestaan van ingebruikname zonder volledige gereedmelding. Vooralsnog wordt vanaf 1 januari 2026 de mogelijkheid tot maatwerkvoorschriften van kracht. Wij zullen van deze mogelijkheid gebruik maken als het nodig is en hiervoor nog een nadere invulling geven aan de afspraken die hierover Zeeuws breed gemaakt kunnen worden. Tot die tijd hanteren we de beginselplicht tot handhaving. Afzien van handhaving is alleen mogelijk als:

  • De situatie binnenkort legaal wordt (concreet zicht op legalisering);

  • Handhaving onredelijk zou zijn (evenredigheidsbeginsel);

  • Handhaven oneerlijk is omdat in andere gevallen niet gehandhaafd wordt

  • (gelijkheidsbeginsel);

  • De overtreder een toezegging heeft gekregen over zijn handelen/acties (vertrouwensbeginsel).

Deel D: bijlagen LHSO

LHSO

Toelichting

In dit deel D van de nota Uitvoerings en Handhavingsbeleid Zeeland 2025-2028 onderdeel strategie worden de bijlagen opgenomen. Onderdeel van de bijlagen zijn de landelijke beleidsnotities daarbij gaan we uit van de meest recentste versie. Deze nota’s worden onderschreven en zijn de basis voor deze nota.

  • Het gaat om de onderstaande landelijke beleidsnota:

    • -

      De Landelijke Handhavingsstrategie Omgevingsrecht (LHSO) d.d. 12 oktober 2022. Mochten er tussentijds aanpassing of aanvullingen doorgevoerd worden dan wordt deze gehanteerd.

Deze nota is niet fysiek in de bijlagen opgenomen. Wij verwijzen u naar de internetsite van informatiepunt leefomgeving (https://iplo.nl/).

Afwijkingen zijn weergegeven in onderdeel B

Ondertekening

Tholen, 16 december 2025,

Burgemeester en wethouders van Tholen,

w.g. J.K. Fraanje

secretaris

w.g. M.L.P Sijbers

burgemeester


Noot
1

Zie hiervoor de reikwijdte van de U&H-strategie.

Noot
2

Geformuleerd in ABRvS 7 juli 2004, LJN AP8242.

Noot
3

Uit: Landelijke Handhavingstrategie Omgevingsrecht (LHSO, versie 12 oktober 2022)

Noot
4

Deze strategie is opgesteld door IPO en het OM, in samenwerking met de VNG, de UvW, het ministerie van I&WM, de Inspectie Leefomgeving en Transport, NLA, politie en de vereniging van omgevingsdiensten.

Noot
5

Dit kan bijvoorbeeld in een LHO (Lokaal handhavingsoverleg per gemeente of in het casusoverleg RUD Zeeland of DCMR.

Noot
6

Zie ook hoofdstuk 13 Omgevingsbesluit.