Beleidsregels sociaal domein gemeente Meppel 2026

Geldend van 01-01-2026 t/m heden

Intitulé

Beleidsregels sociaal domein gemeente Meppel 2026

Het college van de gemeente Meppel;

Overwegende:

Dat de Beleidsregels Sociaal Domein gemeente Meppel een goede actuele en goed toepasbare regeling moet zijn waarop de besluiten in het sociaal domein kunnen worden gebaseerd

Gelet op de bepalingen in specifieke wetgeving over maatschappelijke voorzieningen, te weten;

  • a.

    Participatiewet, Wet Inkomensvoorziening oudere en gedeeltelijk arbeidsongeschikte werkloze werknemers, Wet Inkomensvoorziening oudere en gedeeltelijk arbeidsongeschikte gewezen zelfstandigen,

  • b.

    Wet maatschappelijke ondersteuning 2015

  • c.

    Jeugdwet

Gelet op de bepalingen in specifieke wetgeving over gemeentelijke taken in het sociaal domein, te weten;

  • a.

    Wet kinderopvang en kwaliteitseisen peuterspeelzalen

  • b.

    Wet inburgering 2021

  • c.

    Wet gemeentelijke anti-discriminatievoorzieningen

  • d.

    Wet gemeentelijke schuldhulpverlening

Gelet op de bepalingen in specifieke wetgeving over gemeentelijke taken in het onderwijs;

  • a.

    Wet op de expertisecentra

  • b.

    Wet op het primair onderwijs

  • c.

    Wet voortgezet onderwijs 2020

Gelet op het advies van: de Adviesraad Sociaal Domein

BESLUIT:

Beleidsregels maatschappelijke ondersteuning geldend van 05-02-2022, in te trekken per 1-1-2026

en

Beleidsregels sociaal domein gemeente Meppel 2026 vast te stellen per 1-1-2026 en daarmee de Beleidsregels sociaal domein gemeente Meppel 2025 in te trekken per 1-1-2026

1. Algemene bepalingen

1.1. Toepassingsbereik

Deze beleidsregels Sociaal Domein is een groei document. Uiteindelijk zijn deze beleidsregels van toepassing op de uitvoering van de:

  • -

    Antidiscriminatiewet;

  • -

    Jeugdwet;

  • -

    Wet kinderopvang;

  • -

    Wet op de expertisecentra;

  • -

    Wet op het primair onderwijs (WPO);

  • -

    Wet voortgezet onderwijs 2020;

  • -

    Wet maatschappelijke ondersteuning 2015 (Wmo 2015);

  • -

    Wet inburgering;

  • -

    Participatiewet;

  • -

    Wet inkomensvoorziening oudere en gedeeltelijk arbeidsongeschikte werkloze werknemers (IOAW);

  • -

    Wet inkomensvoorziening oudere en gedeeltelijk arbeidsongeschikte gewezen zelfstandigen (IOAZ);

  • -

    Algemene wet bestuursrecht (Awb) en

  • -

    Gemeentewet.

1.2. Algemene Definities

  • 1.

    Alle in deze beleidsregel gebruikte begrippen moeten worden geduid en begrepen volgens de definities van de wetten waarop deze beleidsregel is gebaseerd.

  • 2.

    Specifieke definities zoals geduid in de navolgende artikelen gaan voor op de algemene begrippen zoals benoemd in het derde lid.

  • 3.

    Algemene begrippen;

    • a.

      Inwoner: ingezetene van de gemeente Meppel als bedoeld in artikel 2 Gemeentewet, die als zodanig is geregistreerd in de basisregistratie personen en die gebruik maakt of wil maken van een van de een deze verordening behandelde voorzieningen.

    • b.

      College: het college van burgemeester en wethouders van Meppel.

    • c.

      Consulent: medewerker in dienst van de gemeente Meppel die belast is met het onderzoek voor een te nemen besluit en het opstellen van een beschikking.

    • d.

      Eigen kracht: het vermogen van de inwoner om zelf tot verbetering van zijn of haar zelfredzaamheid te komen door actief het eigen netwerk te benutten en in te zetten.

    • e.

      Gebruikelijke hulp: Hulp die naar algemeen aanvaardbare opvattingen in redelijkheid mag worden verwacht van de echtgenoot, ouders, inwonende kinderen of andere huisgenoten (zie artikel 1.1.1 Wmo 2015).

1.3. Definities maatschappelijke voorzieningen

  • a.

    algemeen gebruikelijke voorziening: een voorziening die niet specifiek bedoeld is voor personen met een beperking, die daadwerkelijk beschikbaar is, een passende bijdrage levert aan het realiseren van een situatie waarin de cliënt tot zelfredzaamheid of participatie in staat is en die financieel kan worden gedragen met een inkomen op minimumniveau;

  • b.

    andere voorziening: voorziening op basis van een andere wet dan de Wet maatschappelijke ondersteuning 2015;

  • c.

    begeleidende ondersteuning : verstrekking in het kader van individuele begeleiding basis en plus;

  • d.

    beschermd wonen: beschermd wonen is bedoeld voor mensen vanaf 18 jaar met (langdurige) psychiatrische problematiek, een combinatie van wonen met toezicht en begeleiding.

  • e.

    bijdrage: bijdrage in de kosten als bedoeld in artikel 2.1.4 en 2.1.4a van de wet;

  • f.

    cliënt: onder cliënt wordt in voorkomende gevallen ook verstaan degene die namens de cliënt als gemachtigde of wettelijk vertegenwoordiger bevoegdelijk optreedt;

  • g.

    cliëntondersteuning: onafhankelijke ondersteuning met informatie, advies en algemene ondersteuning die bijdraagt aan het versterken van de zelfredzaamheid en participatie en het verkrijgen van een zo integraal mogelijke dienstverlening op het gebied van maatschappelijke ondersteuning, preventieve zorg, zorg, jeugdhulp, onderwijs, welzijn, wonen, werk en inkomen;

  • h.

    dagbesteding: is een verstrekking in de vorm van begeleiding in een groep, basis en plus, waarbij deelnemers onder professionele begeleiding deelnemen aan activiteiten om een zinvolle dag te hebben en structuur aan te brengen in hun leven.

  • i.

    gebruikelijke hulp: hulp die naar algemeen aanvaarde opvattingen in redelijkheid mag worden verwacht van de echtgenoot, ouders/verzorgers, inwonende kinderen of andere huisgenoten;

  • j.

    logeerbaar maken: toegankelijk maken van de woonruimte en toegankelijk en bruikbaar maken van maximaal één woonkamer, één slaapkamer, één toilet en één douche;

  • k.

    maatschappelijke opvang: een tijdelijk vangnet in de vorm van onderdak en begeleiding voor personen die, door een of meer problemen, hun thuissituatie hebben verlaten en zich niet zelfstandig in de samenleving kunnen handhaven;

  • l.

    mantelzorg: hulp ten behoeve van zelfredzaamheid, participatie, beschermd wonen, opvang, jeugdhulp, het opvoeden en opgroeien van jeugdigen en zorg en overige diensten als bedoeld in de Zorgverzekeringswet, die rechtstreeks voortvloeit uit een tussen personen bestaande sociale relatie en die niet wordt verleend in het kader van een hulpverlenend beroep;

  • m.

    melding: verzoek als bedoeld in artikel 2.3.2 van de wet, om onderzoek naar de behoefte van maatschappelijke ondersteuning;

  • n.

    ondersteuningsplan: de weergave van de adviezen, verwijzingen en afspraken die in samenspraak met de cliënt en zijn mantelzorger zijn gemaakt naar aanleiding van zijn melding, alsmede de beoogde resultaten en de evaluatie daarvan;

  • o.

    pgb vertegenwoordiger: een door de cliënt gemachtigde natuurlijke persoon of rechtspersoon dan wel een door de rechter benoemde wettelijk vertegenwoordiger die de aan het persoonsgebonden budget verbonden taken op zich neemt;

  • p.

    ritbijdrage: een door het college vast te stellen bedrag dat een persoon met beperkingen bijdraagt aan het gebruik van het Aanvullend Openbaar Vervoer;

  • q.

    uitvoeringsbesluit: Uitvoeringsbesluit Wmo 2015;

  • r.

    verblijf: onderdak, in elk geval met een slaapplaats, al dan niet inclusief voeding, douche en eventueel andere diensten of faciliteiten;

  • s.

    verslag: een weergave van de uitkomsten van het onderzoek als bedoeld in artikel 2.3.2 van de wet;

  • t.

    voorliggende voorziening: algemene voorziening of andere voorziening waarmee een vergelijkbaar adequaat resultaat wordt bereikt als met een voorziening op grond van de wet;

1.4. Definities uitkeringen Participatiewet/Ioaw/Ioaz

Alle begrippen die in deze beleidsregels worden gebruikt hebben dezelfde betekenis als in de Participatiewet, de Algemene wet bestuursrecht (Awb), het Burgerlijk Wetboek (BW) en de Wet op de huurtoeslag.

  • a.

    benadelingsbedrag: netto-uitkering waarop eerder, langer of tot een hoger bedrag een beroep wordt of is gedaan ten gevolge van tekortschietend besef van verantwoordelijkheid voor de voorziening in het bestaan;

  • b.

    Doelgroep: personen als bedoeld in artikel 7 lid 1 onder a Participatiewet die het college ondersteunt bij de arbeidsinschakeling

  • c.

    Inkomen: totaal van het inkomen als bedoeld in artikel 31, 32 en 33 Participatiewet

  • d.

    norm:

    • toepasselijke bijstandsnorm als bedoeld in artikel 5, onderdeel c, van de Participatiewet, of

    • grondslag van de uitkering als bedoeld in artikel 5 van de Wet inkomensvoorziening oudere en gedeeltelijk arbeidsongeschikte werkloze werknemers of artikel 5 van de Wet inkomensvoorziening oudere en gedeeltelijk arbeidsongeschikte gewezen zelfstandigen voor zover sprake is van een uitkering op grond van de Wet inkomensvoorziening oudere en gedeeltelijk arbeidsongeschikte werkloze werknemers of de Wet inkomensvoorziening oudere en gedeeltelijk arbeidsongeschikte gewezen zelfstandigen;

  • e.

    Plan van aanpak: plan gericht op de arbeidsinschakeling of re-integratie dat het college samen met een uitkeringsgerechtigde opstelt.

  • f.

    Referteperiode: een periode van 36 maanden voorafgaand aan de ingangsdatum waarop een persoon een verzoek indient voor een individuele inkomenstoeslag.

  • g.

    uitkering: algemene bijstand op grond van de Participatiewet of een uitkering op grond van de Wet inkomensvoorziening oudere en gedeeltelijk arbeidsongeschikte werkloze werknemers of de Wet inkomensvoorziening oudere en gedeeltelijk arbeidsongeschikte gewezen zelfstandigen.

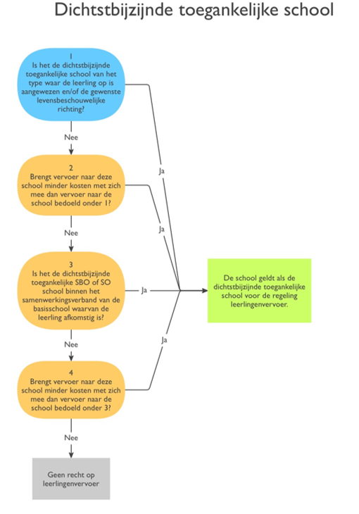
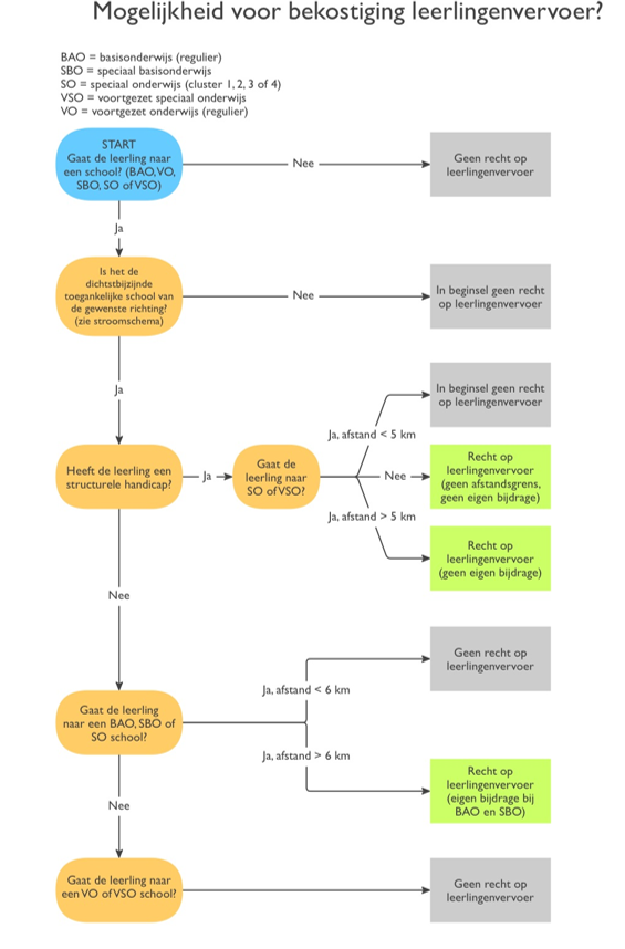
1.5. Definities leerlingenvervoer

  • a.

    aangepast vervoer: vervoer per besloten busvervoer, schoolbusvervoer, taxi, taxibus, bustaxi of touringcar;

  • b.

    afstand: afstand tussen de woning en de school, gemeten langs de kortste voor de leerling voldoende begaanbare en veilige weg;

  • c.

    begeleider: ouder of persoon die door de ouders wordt ingezet om de leerling tijdens het vervoer te begeleiden;

  • d.

    deskundige: onafhankelijk medisch of pedagogisch deskundige;

  • e.

    eigen vervoer: vervoer per eigen motorvoertuig of fiets;

  • f.

    gehandicapte leerling: een leerling als bedoeld in dit artikel, die door een structurele lichamelijke, verstandelijke, zintuiglijke of psychische handicap niet, of niet zelfstandig van het openbaar vervoer of de fiets gebruik kan maken;

  • g.

    inkomen: inkomensgegeven als bedoeld in artikel 21, aanhef en onder e, van de Algemene wet inzake rijksbelastingen, in het peiljaar, bedoeld in artikel 4, zevende lid, van de Wet op het primair onderwijs;

  • h.

    leerling: de leerling die is ingeschreven bij een school als bedoeld in dit artikel;

  • i.

    ontwikkelingsperspectief: een voor de leerling van het primair onderwijs, speciaal onderwijs, voortgezet speciaal onderwijs dan wel voortgezet onderwijs vastgesteld plan als bedoeld in artikel 40a van de Wet op het primair onderwijs, artikel 41a van de Wet op de expertisecentra of artikel 2.44 van de Wet voortgezet onderwijs 2020, dat door het bevoegd gezag en na op overeenstemming gericht overleg met de ouders is opgesteld. Ingeval van het speciaal en voortgezet speciaal onderwijs adviseert hierin de commissie voor de begeleiding dan wel de commissie van onderzoek;

  • j.

    openbaar vervoer: voor een ieder openstaand personenvervoer;

  • k.

    opstapplaats: plaats aangewezen door het college, vanaf waar de leerling gebruik kan maken van het vervoer.

  • l.

    ouders: ouder(s), voogden of verzorgers van de leerling;

  • m.

    reistijd: totale tijdsduur die ligt tussen het verlaten van de woning en de aanvang van de schooldag volgens de schoolgids, minus maximaal 10 minuten, indien en voor zover de leerling het schoolgebouw met bijbehorend terrein gewoonlijk eerder bereikt dan de schoolgids aangeeft, dan wel de totale tijdsduur die ligt tussen het einde van de schooldag volgens de schoolgids en de aankomst bij de woning, plus een eventuele wachttijd voor het openbaar vervoer of maximaal 10 minuten bij gebruikmaking van aangepast vervoer;

  • n.

    samenwerkingsverband:

    • 1°.

      voor het primair onderwijs: samenwerkingsverband als bedoeld in artikel 18a van de Wet op het primair onderwijs;

    • 2°.

      voor het speciaal en voortgezet speciaal onderwijs: samenwerkingsverband als bedoeld in artikel 28a van de Wet op de expertisecentra; of

    • 3°.

      voor het voortgezet onderwijs: samenwerkingsverband als bedoeld in artikel 2.47 van de Wet voortgezet onderwijs 2020;

  • o.

    school: de schoollocatie waar de leerling onderwijs volgt. Dit is:

    • 1°.

      het primair onderwijs: basisschool of speciale school voor basisonderwijs als bedoeld in de Wet op het primair onderwijs;

    • 2°.

      het speciaal onderwijs: school voor speciaal onderwijs of het speciaal onderwijs binnen een school voor speciaal en voortgezet speciaal onderwijs als bedoeld in de Wet op de expertisecentra;

    • 3°.

      het voortgezet speciaal onderwijs: school voor voortgezet speciaal onderwijs of voortgezet speciaal onderwijs binnen een school voor speciaal en voortgezet speciaal onderwijs als bedoeld in de Wet op de expertisecentra; of

    • 4°.

      het voortgezet onderwijs: school voor voortgezet onderwijs als bedoeld in de Wet voortgezet onderwijs 2020;

  • p.

    stage : een integraal onderdeel van een opleiding waarbij de leerling in de praktijk leert;

  • q.

    toegankelijke school: school waarop de leerling is aangewezen van de verlangde godsdienstige of levensbeschouwelijke richting dan wel de openbare school;

  • r.

    vervoer: openbaar vervoer, aangepast vervoer of eigen vervoer tussen de woning dan wel de opstapplaats en de school dat plaatsvindt in aansluiting op het begin en einde van de schooldag volgens de schoolgids, tenzij de structurele handicap van een leerling die aansluiting onmogelijk maakt;

  • s.

    vervoersvoorziening:

    • 1°.

      bekostiging van de goedkoopst mogelijke wijze van openbaar vervoer voor de leerling en zo nodig diens begeleider;

    • 2°.

      gehele of gedeeltelijke bekostiging van de door het college noodzakelijk geachte vervoerkosten van de leerling en zo nodig diens begeleider; of

    • 3°.

      aanbieding van aangepast vervoer dat de gemeente verzorgt of doet verzorgen;

  • t.

    woning: plaats waar de leerling feitelijk en structureel verblijft.

1.6. Definities wet Inburgering

<gereserveerd> Nieuw

1.7. Definities bijzondere bijstand

  • 1.

    Alle begrippen die in deze beleidsregels worden gebruikt en die niet nader worden omschreven hebben dezelfde betekenis als in de Participatiewet, de Algemene wet bestuursrecht (Awb), het Burgerlijk Wetboek (BW) en de Wet op de huurtoeslag.

  • 2.

    Voor de toepassing van deze regeling wordt verstaan onder:

    • a.

      belanghebbende: de alleenstaande of het gezin die in aanmerking wenst te komen voor bijzondere bijstand;

    • b.

      bijstandsnorm: de norm volgens artikel 5c Participatiewet;

    • c.

      de collectieve aanvullende ziektekostenverzekering: de collectieve aanvullende ziektekostenverzekering is er voor inwoners van de gemeente Meppel met een minimuminkomen;

    • d.

      college: het college van burgemeester en wethouders van de gemeente Meppel;

    • e.

      draagkracht: het gedeelte van het inkomen of vermogen dat aangewend dient te worden voor financiering van de bijzondere kosten;

    • f.

      draagkrachtperiode: de periode waarover de draagkracht van een belanghebbende wordt vastgesteld;

    • g.

      inkomen: het inkomen volgens artikel 31 tot en met 33 van de Participatiewet (m.u.v. de inkomensvrijlatingen van artikel 31, lid 2 sub n, r en y Participatiewet);

    • h.

      medische kosten: noodzakelijk te maken kosten welke vallen binnen de reikwijdte van de kostensoorten waarover de Zorgverzekeringswet zich uitspreekt;

    • i.

      meer-inkomen: het inkomen boven het minimuminkomen;

    • j.

      minimuminkomen: 120% van de voor belanghebbende van toepassing zijnde bijstandsnorm exclusief vakantiegeld;

    • k.

      suppletie: een aanvulling op de aflossingsruimte, waardoor een hogere lening afgesloten kan worden (lees de Gemeentelijke Kredietbank);

    • l.

      vermogen: het in aanmerking te nemen vermogen volgens artikel 34 van de Participatiewet (m.u.v. de vrijlatingsbepalingen welke genoemd worden in artikel 34 Participatiewet);

    • m.

      voorliggende voorziening: elke voorziening buiten de wet, zoals bedoeld in artikel 15 van de Participatiewet, waarop de persoon of gezin aanspraak kan maken dan wel een beroep kan doen ter verwerving van middelen of ter bekostiging van specifieke uitgaven;

    • n.

      woonkosten eigen woning: de tot een bedrag per maand omgerekende som van de verschuldigde hypotheekrente en de in verband met het in eigendom hebben van de woning te betalen zakelijke lasten inclusief een bedrag voor groot onderhoud;

    • o.

      woonkosten huurwoning: de op de aanvangsdatum van het lopende huurtoeslagtijdvak per maand geldende huurprijs als omschreven in de Wet op de huurtoeslag.

1.8. Begrippen studietoeslag

  • 1.

    Alle begrippen die in deze beleidsregels worden gebruikt en die niet nader worden omschreven hebben dezelfde betekenis als in de Participatiewet en de Algemene wet bestuursrecht.

  • 2.

    In deze beleidsregels wordt verstaan onder:

    • a.

      aanvraag: een verzoek om studietoeslag als bedoeld in artikel 36b lid 1 PW

    • b.

      Awb: Algemene wet bestuursrecht

    • c.

      PW: Participatiewet

    • d.

      Wajong: Wet arbeidsongeschiktheidsvoorziening jonggehandicapten

    • e.

      WSF: Wet studiefinanciering 2000

    • f.

      WTOS: Hoofdstuk 4 Wet tegemoetkoming onderwijsbijdrage en schoolkosten

2. Hoofdtaken sociaal domein (Maatschappelijke ondersteuning, jeugdhulp, participatie en inkomensvoorzieningen)

2.1 Wmo 2015

Wmo: Wet maatschappelijke ondersteuning 2015

De Wet maatschappelijke ondersteuning 2015 (Wmo 2015) is op 1 januari 2015 in werking getreden. De bedoeling is dat inwoners zo lang mogelijk zelfstandig kunnen wonen. Centraal staan de behoeften en mogelijkheden van de inwoners. Daarna komt hulp van familie of anderen in de directe omgeving. Als de grenzen zijn bereikt van de eigen mogelijkheden en die van de sociale omgeving kan er ondersteuning via de gemeente komen in de vorm van algemene voorzieningen en als dat onvoldoende is kan er gekeken worden naar maatwerkvoorzieningen.

De gemeente doet bij een aanvraag om ondersteuning onderzoek naar wat mensen precies nodig hebben om de zelfredzaamheid te bevorderen en om mensen zo lang mogelijk zelfstandig te laten wonen (Artikel 2.3.2. Wmo 2015). Dit gaat in goede samenspraak met de betrokkenen en/of de omgeving om te komen tot een zo goed mogelijk afgestemde dienstverlening. Als de hulpvraag genoegzaam bekend is, kan het gesprek telefonisch plaatsvinden in overleg met de inwoner. De CRvB heeft een zogeheten stappenplan opgesteld waarin staat hoe het college bij het onderzoek te werk moet gaan. Pas na het verstrekken van het ondersteuningsplan met de onderzoeksresultaten kan een aanvraag worden gedaan. De regels van de Awb zijn niet van toepassing op de procedure van de melding en het onderzoek. Het onderzoek valt wel onder de voorbereiding van het besluit als de aanvraag wordt ingediend (art. 3:2 Awb).

Het is essentieel dat de hulpvraag integraal wordt behandeld en beoordeeld, conform het stappenplan.

Stappenplan voor het onderzoek

Volgens de CRvB zijn er zes stappen nodig om een zorgvuldig onderzoek uit te voeren, dit zijn:

  • 1.

    Na de melding dient eerst de precieze ondersteuningsvraag te worden geduid.

  • 2.

    Vervolgens moet bepaald worden wat – kort gezegd – de beperkingen in de zelfredzaamheid en participatie zijn.

  • 3.

    Als deze beide vragen op papier staan, kan (en moet) inzicht worden verkregen in de aard, omvang en frequentie van de ondersteuning die nodig is.

  • 4.

    Daarna wordt in kaart gebracht of:

    • de eigen kracht,

    • gebruikmaking van algemeen gebruikelijke voorzieningen,

    • gebruikelijke hulp,

    • mantelzorg of hulp uit het sociale netwerk, en

    • gebruikmaking van algemene voorzieningen,

    • en zo ja: in welke mate – deze voorliggende oplossingen beschikbaar, geschikt en toereikend zijn.

  • 5.

    Zijn de mogelijkheden onder 4 ontoereikend, dat zal het college een maatwerkvoorziening naar aard en omvang moeten verstrekken, tenzij een (andere) weigeringsgrond van toepassing is.

  • 6.

    Voor zover dit in het individuele geval noodzakelijk is, zal specifieke deskundigheid moeten worden ingeschakeld.

Verordening Sociaal Domein

Op grond van artikel 2.1.4 van de Wmo 2015 legt de gemeente in de ‘Verordening Sociaal Domein gemeente Meppel’ regels vast voor de uitvoering van de te verrichten handelingen en te nemen besluiten.

De Verordening is voor wat betreft de toegang tot maatschappelijke ondersteuning procedureel ingericht zodat het voor de inwoners van de gemeente Meppel duidelijk is hoe het college te werk gaat nadat zij hun ondersteuningsvraag hebben gemeld. Daarbij kan de cliënt gebruik maken van cliëntondersteuning. De Wmo 2015 schrijft voor dat het college een onderzoeksverslag (in de vorm van een ondersteuningsplan) aan de cliënt verstrekt met daarin de resultaten van het onderzoek. Daaruit kan de cliënt afleiden of hij in aanmerking komt voor ondersteuning. Na de melding van de ondersteuningsvraag wordt de cliënt in de gelegenheid gesteld zijn eigen persoonlijk plan in te dienen. Daaruit kan het college afleiden waarom de cliënt van mening is dat hij ondersteuning van de gemeente nodig heeft. Verder heeft het college een voorlichtingsplicht. Die bestaat uit het informeren van de cliënt wat de voorwaarden zijn voor een aanvraag, wat de criteria zijn om in aanmerking te komen voor maatwerk, op welke wijze de hoogte van het persoonsgebonden budget wordt vastgesteld, welke eisen worden gesteld aan de voorzieningen, regels voor het abonnementstarief, etc. Nadat het onderzoek is afgerond kan de cliënt een aanvraag indienen. Daarvoor kan het ondersteuningsplan worden gebruikt. Bij de beslissing op de aanvraag vormt het ondersteuningsplan en het eventueel ingediende persoonlijk plan van de cliënt het uitgangspunt.

2.1.1 Melding en onderzoek Wmo

  • 1. Bij een melding, die schriftelijk, elektronisch, mondeling of telefonisch kan worden gedaan, door of namens een inwoner doet het college onderzoek naar de hulpbehoefte en de omstandigheden van de persoon of het gezin van de inwoner. In het onderzoek wordt aandacht besteed aan omstandigheden op het gebied van wonen, financiën, zelfzorg en welzijn, sociaal netwerk, eigen kracht en dagbesteding.

  • 2. De melding waarop een onderzoek volgt in de zin van artikel 2.3.2. vierde lid Wmo 2015 wordt schriftelijk bevestigd en informeert de cliënt over de gang van zaken na de melding, diens rechten en plichten en de vervolgprocedure. De medewerker wijst de melder erop dat hij een persoonlijk plan kan inbrengen in het onderzoek.

    Bij het onderzoek wordt de cliënt geïnformeerd over de verschillende mogelijkheden van een maatwerkvoorziening:

    • de keuze tussen een voorziening in natura of in de vorm van een persoonsgebonden budget en de gevolgen daarvan;

    • de mogelijkheid om een voorziening in natura voor een hulpmiddel in bruikleen of eigendom te krijgen;

    • wanneer de gemeente een maatwerkvoorziening aanbiedt in de vorm van een financiële tegemoetkoming is dat de enige optie omdat verstrekking in natura niet goed mogelijk is en een persoonsgebonden budget een te zwaar middel.

  • 3. De medewerker wijst degenen die zich met een ondersteuningsvraag melden erop dat zij zich bij het onderzoek desgewenst kunnen laten bijstaan door een cliëntondersteuner.

  • 4. Als er een wettelijke aanvraagprocedure geldt zonder voorafgaand onderzoek door het college, dan wordt de inwoner of de melder daar naar verwezen.

  • 5. Voorafgaand aan het aannemen van een melding wordt een triage uitgevoerd om vast te stellen of en hoe het contact kan worden opgevolgd, en hoe zo nodig aan de inwoner beknopt advies kan worden gegeven wat hij gelet op de aard van de gestelde vraag kan doen of bij welke aangewezen partij hij hulp kan krijgen zonder verwijzing door de gemeente.

  • 6. Als de inwoner dat wil wordt informatie over hem of haar uit aanvragen op grond van verschillende wetten in het sociaal domein samengevoegd en betrokken in het onderzoek.

  • 7. De medewerker die de melding ontvangt, registreert en bevestigt de ontvangst van de melding.

  • 8. De gemeentelijke organisatieonderdelen in het sociaal domein werken met elkaar samen als één team in de behandeling van aanvragen, meldingen en vragen van inwoners op het gebied van de Jeugdwet, de Wmo 2015, de Participatiewet, de Wet gemeentelijke schuldhulpverlening, de Leerplichtwet, de Wet publieke gezondheid, de Wet op het primair onderwijs, de Wet voortgezet onderwijs 2020 en de Wet op de expertisecentra.

  • 9. Wanneer de situatie daar om vraagt, of de inwoner dat wenst, en de beoordeling van de aanspraak op een aangevraagde voorziening zonder uitgebreid onderzoek als bedoeld in lid 1 kan worden gedaan, kan worden afgezien van dat onderzoek.

2.1.2. Samenloop Wet langdurige zorg cliëntondersteuning

Inwoners met een indicatie op grond van de Wet langdurige zorg (Wlz) kunnen onafhankelijke clientondersteuning vanuit de Wlz krijgen. Het zorgkantoor is hiervoor verantwoordelijk.

2.1.3. Inhoud onderzoek

De behandelend medewerker bespreekt met de cliënt na de melding zo spoedig mogelijk, met inachtneming van diens persoonlijk plan indien aanwezig, de volgende onderwerpen in samenhang met elkaar:

  • de behoeften, persoonskenmerken en de voorkeuren van de cliënt;

  • de mogelijkheden om op eigen kracht of met gebruikelijke hulp zijn zelfredzaamheid of zijn participatie te verbeteren of te voorzien in zijn behoefte aan beschermd wonen of opvang;

  • de mogelijkheden om met mantelzorg of hulp van andere personen uit zijn sociale netwerk of met behulp van vrijwillige inzet te komen tot verbetering van zijn zelfredzaamheid of zijn participatie of te voorzien in zijn behoefte aan beschermd wonen of opvang;

  • de behoefte aan maatregelen ter ondersteuning van de mantelzorger van de cliënt;

  • de mogelijkheden om met gebruikmaking van een algemene voorziening of door het verrichten van maatschappelijk nuttige activiteiten te komen tot verbetering van zijn zelfredzaamheid of zijn participatie, onderscheidenlijk de mogelijkheden om met gebruikmaking van een algemene voorziening te voorzien in zijn behoefte aan beschermd wonen of opvang;

  • de mogelijkheden om door middel van samenwerking met zorgverzekeraars en zorgaanbieders als bedoeld in de Zorgverzekeringswet en met partijen op het gebied van publieke gezondheid, jeugdhulp, onderwijs, welzijn, wonen, werk en inkomen, te komen tot een zo goed mogelijk afgestemde dienstverlening met het oog op de behoefte aan verbetering van zijn zelfredzaamheid, zijn participatie of aan beschermd wonen of opvang;

  • informatie over bijdragen in de kosten die de cliënt verschuldigd zal zijn.

Zie tevens artikel 2.1.2. van de verordening Sociaal Domein, gemeente Meppel.

2.1.4. Verslag onderzoek in de vorm van ondersteuningsplan

  • Bij iedere aanvraag of herindicatie wordt een schriftelijke weergave van de uitkomsten van het onderzoek opgesteld in de vorm van een Wmo-ondersteuningsplan.

  • De cliënt kan een schriftelijke weergave, in de vorm van een ondersteuningsplan, van de uitkomsten van het onderzoek opvragen.

  • Bij opmerkingen of aanvullingen van de cliënt over de schriftelijke weergave van de uitkomsten van het onderzoek volgt bijstelling van het ondersteuningsplan.

  • Wanneer de aanvullingen of opmerkingen leiden tot een ander advies dan volgt er een nieuw ondersteuningsplan.

  • De mogelijkheid bestaat ook dat de cliënt zelf een persoonlijk-plan overlegt.

2.1.5. Aanvraag maatwerkvoorziening

  • Een aanvraag voor een maatwerkvoorziening wordt door een cliënt schriftelijk ingediend

    • a.

      nadat het onderzoek is uitgevoerd, door het ondertekend terugsturen van het ondersteuningsplan; of

    • b.

      Binnen 6 weken na de melding als het onderzoek dan nog niet is afgerond.

  • Mocht het ondersteuningsplan niet binnen drie maanden, na de datum van verzending van het ondersteuningsplan, niet getekend geretourneerd worden door de client dan dient er een nieuw onderzoek plaats te vinden.

  • Het college kan bepalen dat een aanvraag ook digitaal of mondeling kan worden gedaan.

  • Het college kan een door hem daartoe aangewezen adviseur (bijvoorbeeld ergotherapeut, etc.) om advies vragen gedurende de behandeling van de aanvraag.

Gebruik maken van ergotherapie

Ergotherapie heeft als doel de zelfzorg en zelfredzaamheid te bevorderen of te herstellen. Bij ergotherapie is de behandeling gericht op het opheffen, verminderen of compenseren van lichamelijke of psychische stoornissen, beperkingen of handicaps. De ergotherapeut geeft advies, instructie of behandeling om weer algemene dagelijkse of arbeidsgerelateerde handelingen te kunnen doen en weer zo zelfstandig mogelijk te kunnen functioneren in zijn leefsituatie, woonsituatie of werksituatie. De Zvw (basis) dekt de kosten voor maximaal 10 behandeluren per kalenderjaar.

Huishoudelijke ondersteuning

Gebruik maken van ergotherapie kan de aanspraak op huishoudelijke ondersteuning voorkomen of de omvang daarvan verminderen. Mocht n.a.v. de aanvraag voor een maatwerkvoorziening het gewenst zijn dat er een consult plaatsvindt met een ergotherapeut dan is de cliënt verplicht om medewerking te verlenen aan dat onderzoek maar ook om gebruik te maken van ergotherapie als dat de inzet van huishoudelijke ondersteuning voorkomt of vermindert. Dit geldt ook voor de huisgenoot.

Verplicht eigen risico

De kosten van ergotherapie vallen binnen het verplicht eigen risico. Dat is geen reden om geen gebruik te maken van ergotherapie. Immers iedereen die gebruik maakt van zorg kan met deze kosten worden geconfronteerd, het is inherent aan het zorgstelsel. Wordt er geen huishoudelijke ondersteuning verstrekt, dan is de cliënt ook geen maandelijkse eigen bijdrage (abonnementstarief) verschuldigd. De kosten van het verplicht eigen risico mogen betaald worden uit de tegemoetkoming meerkosten.

2.1.6. Aanvraag persoonsgebonden budget (PGB)

Een PGB wordt alleen verstrekt als, volgens het college, wordt voldaan aan de voorwaarden (artikel 2.3.6 lid 2 en 3 Wmo 2015):

  • de te treffen maatwerkvoorziening en het beoogde doel;

  • de voorgenomen uitvoering en uitvoerder daarvan;

  • de kwalificaties van de uitvoering; en

  • een motivering in de vorm van een PGB-plan waarom een persoonsgebonden budget gewenst is en of de aanvrager over de hiervoor noodzakelijke competenties beschikt.

2.1.7. Inhoud beschikking

De inwoner ontvangt de beslissing op zijn aanvraag op grond van de Wmo 2015 binnen 2 weken na ontvangst van de aanvraag schriftelijk in een beschikking.

In veel gevallen speelt bij een aanvraag de vraag of er een medische noodzaak is voor de gevraagde ondersteuning. Om dit te kunnen beoordelen kan een medisch advies worden ingewonnen. Bij het opvragen van medisch advies kan de onderzoekstermijn worden verlengd met 8 weken zodat de medisch adviseur tijd heeft om zijn onderzoek uit te voeren en advies uit te brengen. De inwoner wordt hierover schriftelijk geïnformeerd (artikel 4:14 lid 1 Awb).

In de beschikking staat: de aanvraagdatum, de beslissing, de motivering van de beslissing en informatie over de uitvoering van het besluit. De Algemene wet bestuursrecht (Awb artikel 3:46) schrijft voor dat het besluit dat op een aanvraag wordt genomen deugdelijk moet worden gemotiveerd.

Bij het treffen van een maatwerkvoorziening in natura of als financiële tegemoetkoming wordt in de beschikking in elk geval vastgelegd:

  • welke de te treffen voorziening naar aard en omvang (frequentie en tijdseenheid) is;

  • wat de duur van de verstrekking is;

  • hoe de voorziening wordt verstrekt;

  • welke verplichtingen zijn verbonden aan het verstrekken van de maatwerkvoorziening.

Bij het treffen van een maatwerkvoorziening in de vorm van een persoonsgebonden budget wordt in de beschikking in elk geval vastgelegd:

  • voor welke maatwerkoplossing het persoonsgebonden budget kan worden aangewend;

  • wat de hoogte van het persoonsgebonden budget is;

  • wat de duur is van de verstrekking waarvoor het persoonsgebonden budget is;

  • welke verplichtingen zijn verbonden aan het persoonsgebonden budget;

  • welke regels gelden ten aanzien van facturering en verantwoording van het persoonsgebonden budget.

Bij de toekenning van een financiële tegemoetkoming meerkosten wordt in de beschikking vastgelegd:

  • welke vergoeding wordt toegekend;

  • wat de duur van de toekenning is;

  • welke verplichtingen zijn verbonden aan de toekenning.

2.1.8. Zorgprestatie onderzoek

Jaarlijks wordt via een cliënttevredenheidonderzoek (CEO) de cliënt bevraagd of het maatwerk is uitgevoerd en voldoet.

2.1.9. Versnelde procedure

In situaties waarbij haast is geboden (artikel 2.3.3 Wmo 2015) kan door de Wmo-consulent en/of casemanager Dementie een versnelde toekenningsprocedure worden toegepast.

Hierbij kan een ambtshalve aanvraag worden ingediend en een opdracht worden verstrekt aan de aanbieder. De opdracht aan de aanbieder is voor een zeer beperkte periode en nooit langer dan drie maanden. Na de opdracht aan de aanbieder wordt een beschikking afgegeven aan de inwoner en wordt er een gesprek gepland. Vervolgens wordt de hierboven beschreven procedure alsnog gevolgd tot en met de beschikking.

Geen maatwerkoplossing

Bij zo’n tijdelijke inzet van een maatwerkvoorziening met een spoedeisend karakter geldt niet het criterium van wat de (goedkoopst) passende bijdrage is. Artikel 2.3.3 Wmo 2015 kent een dergelijke voorwaarde niet. Bij het toekennen van een maatwerkvoorziening via de reguliere procedure geldt een oordeel over de (goedkoopst) passende bijdrage wel (artikel 2.3.5 lid 3 en 4 Wmo 2015). Daarom kan bij de tijdelijke inzet in een spoedprocedure ook nog niet gesproken worden van een te behalen resultaat want het onderzoek heeft nog niet plaatsgevonden.

2.1.10. Herindicatie

In bepaalde gevallen kan een ambtshalve besluit worden genomen, dit is geregeld in de Verordening. Voor een ambtshalve beschikking is geen ondertekend aanvraagformulier nodig. Dit kan in de volgende gevallen:

  • 1.

    Bij een aflopende indicatie wordt tijdig een heronderzoek gestart naar de ondersteuningsbehoefte en als er sprake is van ongewijzigde situaties. Het college neemt contact op met de inwoner en stemt met de inwoner de aanvraag af. Deze mondelinge aanvraag is voldoende.

  • 2.

    Bij aanpassing aan een bestaande voorziening, waarbij geen sprake is van gewijzigde persoonlijke omstandigheden.

  • 3.

    Bij vervanging van voorzieningen die op grond van verklaringen van de leverancier en goedkeuring daarvan door de consulent economisch zijn afgeschreven.

  • 4.

    Herindicaties op basis van gewijzigd en vastgesteld beleid en/of wetswijziging.

2.2. Afwegingskader voorzieningen

De Wmo 2015 vraagt van gemeenten, dat zij bij het bepalen van de ondersteuningsbehoefte steeds meer gebruik maken van de eigen mogelijkheden van de inwoner en het sociale netwerk.

Daarnaast wil de wetgever dat gemeenten algemene voorzieningen faciliteren, organiseren en stimuleren, zodat er minder inzet van maatwerkvoorzieningen noodzakelijk is.

2.2.1. Voorliggende voorzieningen

Wanneer blijkt dat de cliënt niet op eigen kracht of met hulp van het sociaal netwerk tot een oplossing kan komen, wordt beoordeeld of er andere voorliggende voorzieningen zijn, waarmee de hulpvraag kan worden opgelost, waaronder algemeen gebruikelijke voorzieningen en algemene voorzieningen op basis van de Wmo.

2.2.2. Algemene voorzieningen

Een algemene voorziening (o.a. voorzieningen in het kader van de sociale basis) kan ingericht zijn voor alle inwoners van de gemeente Meppel of voor een specifieke doelgroep, en is rechtstreeks toegankelijk voor inwoners die maatschappelijke ondersteuning behoeven en tot de doelgroep van de voorziening behoren.

2.2.3. Voorzieningen sociale basis

Voorzieningen in de sociale basis zijn een breed en laagdrempelig aanbod van formele en informele activiteiten en diensten in de directe leefomgeving van de inwoner, die gericht zijn op het bevorderen van zelfredzaamheid, eigen kracht, samenredzaamheid en deelname aan de samenleving. Dit betreft de directe relaties van de inwoner, zoals familie, vrienden en naasten. Inwoners kunnen binnen deze sfeer hulp vragen of geven, maar ook ideeën of initiatieven delen. Het gaat hier vaak om persoonlijke betrokkenheid, zoals het mantelzorgen voor een familielid. De gemeenschappelijke sociale basis: Inwoners maken deel uit van diverse gemeenschappen, zowel formele als informele netwerken. Dit zijn bijvoorbeeld lidmaatschappen van verenigingen of deelname aan informele groepen, zoals een wandelclub. Ook vrijwilligerswerk valt hieronder. Dit gebeurt op verschillende plekken, zoals in buurthuizen, op sportclubs, in parken of zelfs online. En de institutionele sociale basis: Dit betreft de meer formele structuren en voorzieningen die inwoners ondersteunen. Denk aan instellingen zoals buurthuizen, bibliotheken en gezondheidscentra, maar ook aan collectieve diensten. Binnen de institutionele sociale basis werken professionele krachten zoals sociaal werkers, wijkverpleegkundigen, etc.

De voorzieningen in het kader van de sociale basis omvatten in elk geval:

  • informatie en advies en waar nodig vraagverheldering en ondersteuning, uitgevoerd door brede welzijnsorganisaties, waar nodig het daartoe opstellen en evalueren van een ondersteuningsplan;

  • verstrekking van de vrijwillige inzet en informele netwerken;

  • het afwegen hoe de cliënt het meest passend ondersteund kan worden;

  • mantelzorgondersteuning;

  • het bieden van ondersteuning en activering op sociale levensdomeinen;

  • collectieve ondersteuning, ondersteuning aan een groep mensen die een vergelijkbare vraag of behoefte hebben.

2.2.4. Algemeen gebruikelijke voorziening

Een algemeen gebruikelijke voorziening is een voorziening die normaal in de handel verkrijgbaar is, ook door mensen zonder beperkingen wordt aangeschaft en gebruikt of die niet aanzienlijk duurder is dan voorzieningen met vergelijkbare functies, voor zover deze voor mensen met een minimuminkomen betaalbaar is. Wat algemeen gebruikelijk is wordt beïnvloed door maatschappelijke ontwikkelingen. Deze zijn aan verandering onderhevig. Voorbeelden voor algemeen gebruikelijke voorzieningen zijn en rollator, openbaar vervoer, (sociale)alarmering, boodschappenservice, maaltijdservice, kinderopvang en het lid zijn van een vereniging of club.

Voorbeelden van algemeen gebruikelijke voorzieningen zijn een tandem, openbaar vervoer, thermostatische kranen, (sociale)alarmering, vaatwasser, domotica, boodschappenservice, glazenwassersbedrijf, honden-uitlaatservice, maaltijdservice, robotstofzuiger, spoel-föhn installatie, kinderopvang, etc. en het lid zijn van een vereniging of club. Deze opsomming is niet limitatief. Er bestaat geen aanspraak op een maatwerkvoorziening indien de maatwerkvoorziening voor de cliënt algemeen gebruikelijk is.

Het college moet wel onderzoeken of er sprake is van een situatie waarbij de algemeen gebruikelijke voorziening, gelet op de specifieke behoeften en persoonskenmerken van de aanvrager, toch verstrekt moet worden (hier kan eventueel het geldloket voor geconsulteerd worden). Indien een algemeen gebruikelijke voorziening met aanpassingen een adequate oplossing biedt voor een probleem komen, in overeenstemming met een uitspraak van de CRvB, komt alleen de aanpassingen in aanmerking voor vergoeding.

2.2.5. Sportvoorziening

Sporten kan een belangrijk middel tot meedoen in de samenleving zijn. Wanneer het voor de inwoner zonder sporthulpmiddel niet mogelijk is om een sport te doen, sport voor deze inwoner een belangrijke vorm van maatschappelijke participatie is en de kosten hiervoor veel hoger zijn -dan de gebruikelijke kosten die een persoon zonder beperkingen heeft voor dezelfde (of een vergelijkbare) sport-, kan er een vergoeding voor een sportvoorziening worden gegeven. Dat kan een sportrolstoel zijn maar ook een ander hulpmiddel.

Eerdere regelgeving Wmo en jurisprudentie laat zien dat het redelijk is om maximaal eens per drie jaar hiervoor een vergoeding te verstrekken. De inwoner moet dan actief lid zijn van een sportvereniging of op een andere manier kunnen laten zien dat er sprake is van actieve sportbeoefening.

De gemeente Meppel is aangesloten bij ‘Uniek Sporten’ voor informatie, advies, en het uitlenen van een sporthulpmiddel www.unieksporten.nl .

De ervaring leert dat sportclubs, sponsors of fondsen vaak bereid zijn een deel van de kosten te vergoeden. Bovendien kost sporten zonder beperking ook geld dus mag van de aanvrager zelf ook worden verwacht dat hij een deel van de kosten draagt. De vergoeding voor een sportvoorziening is daarom de meerkosten van een voorziening die de valide sporters niet hebben.

Sportrolstoel

Voor een sportrolstoel wordt eerst gekeken of dit kan worden vergoed via www.unieksporten.nl. Om in aanmerking te komen voor een sportrolstoel moet aan de volgende voorwaarden voldaan worden:

  • De inwoner wil een sport gaan beoefenen of doet aantoonbaar aan een bepaalde sport;

  • De inwoner is zonder sportrolstoel niet in staat tot uitoefening van die sport;

  • De inwoner ontmoet door de sport andere mensen en kan daardoor zijn sociale kring uitbreiden.

2.2.6. De omgeving en eigen kracht als wegingsfactor

Eigen kracht

Eigen kracht: het vermogen van de inwoner om zelf tot verbetering van zijn/haar zelfredzaamheid te komen door actief het eigen netwerk te benutten en in te zetten.

In het onderzoek wordt aandacht besteed in hoeverre de inwoner zijn ‘eigen kracht’ kan inzetten voor verbetering van de situatie:

  • door gebruik te maken van zijn eigen kracht;

  • met gebruikelijke hulp van huisgenoten;

  • met mantelzorg of hulp van anderen uit zijn sociale netwerk;

  • door gebruik te maken van algemene voorzieningen en/of voorzieningen vanuit de sociale basis;

  • door gebruik te maken van algemeen gebruikelijke voorzieningen.

Feitelijk eigen kracht

Uit het onderzoek kan blijken dat de cliënt de huishoudelijke taken verdeeld over de week in rustig tempo zelf kan (leren) uitvoeren (bijv. CRvB:2022:308, CRvB:2018:2272). De cliënt heeft in dat geval geen tekort in diens zelfredzaamheid of participatie. Om dat vast te stellen kan een deskundigenadvies nodig zijn, zie o.a. het onderdeel ‘Gebruik maken van ergotherapie’ in onderhavige beleidsregels.

De fysieke en sociale omgeving

De fysieke- en sociale omgeving zijn van invloed op de zorgbehoefte van de inwoner. Huisgenoten, andere naasten en verwanten van de inwoner kunnen zowel in positieve als in negatieve zin de zorgbehoefte beïnvloeden. Zij kunnen zelf zorg behoeven zoals kleine kinderen, een gehandicapt huisgenoot/familielid, zij kunnen ook verlichting geven en bijdragen aan te verrichten taken.

In het gesprek over de zelfredzaamheid, eigen kracht en participatie zal altijd de fysieke en sociale omgeving van de inwoner meegenomen worden in de afweging.

In geval er voor de inwoners mantelzorg(-ers) zijn, kan een deel van de zorg buiten het maatwerk blijven omdat daar geen ondersteuning vanuit de Wmo voor ingezet hoeft te worden. De mantelzorger voorziet al in die hulp en dit weegt mee in het te nemen besluit.

Welke zorg de mantelzorger op zich neemt en in welke omvang is in overleg met de inwoner, uitsluitend aan de mantelzorger zelf om te bepalen. Het meewegen van de mantelzorg betekent ook dat de gemeente nagaat of voor een deel van de mantelzorg alsnog ondersteuning vanuit de Wmo geïndiceerd moet worden. Dit ter ondersteuning van de mantelzorger zodat die (regelmatig) tijdelijk ontlast wordt.

2.2.7. Goedkoopst adequaat maatwerk

De verstrekking is altijd gebaseerd op het goedkoopst adequate maatwerk. Er zijn vaak meerdere geschikte oplossingen, maar er wordt gekozen voor de oplossing die naar objectieve maatstaven de goedkoopste is. Als de inwoner duurder maatwerk wil (dat eveneens adequaat is) komen de meerkosten voor rekening van de inwoner. In dergelijke situaties zal de verstrekking plaatsvinden in de vorm van een persoonsgebonden budget (PGB) gebaseerd op het goedkoopste maatwerk.

2.2.8. Maatwerkvoorzieningen

De Wmo is een maatwerkwet. Dat houdt in dat op individueel niveau wordt vastgesteld of ondersteuning noodzakelijk is. Er bestaat geen categoriaal recht op een maatwerkvoorziening op grond van de Wmo zelf.

2.2.9. Huishoudelijke ondersteuning

Met de komst van de Wmo 2015 wordt van gemeenten verwacht:

“Het ondersteunen van de zelfredzaamheid en de participatie van personen met een beperking of chronische psychische of psychosociale problemen zoveel mogelijk in de eigen leefomgeving.” Het kabinet omschrijft de ondersteuning vervolgens als het voeren van een gestructureerd huishouden”. In de Wmo 2015 staat centraal dat de inwoner in staat is te participeren in de samenleving en daarbij zo veel mogelijk zelfredzaam zijn. Een gestructureerd huishouden is een middel om dat te kunnen realiseren.

Aanvragen voor kortdurende huishoudelijke ondersteuning na opname verloopt vaak via de transfer-verpleegkundigen in het ziekenhuis. Indien de inwoner een aanvullende zorgverzekering heeft waarin een vergoeding voor kortdurende huishoudelijke ondersteuning is opgenomen, is dit voorliggend op de inzet van maatwerk vanuit de Wmo . Pas ná de periode waarin de zorgverzekering de inzet van kortdurende huishoudelijke ondersteuning vergoedt, kan maatwerk vanuit de Wmo ingezet worden.

2.2.9.1. Normenkader

Bij huishoudelijke ondersteuning wordt de omvang van de maatwerkvoorziening bepaald met behulp van Het Normenkader Huishoudelijke ondersteuning, uitgebracht door bureau HHM (kenmerk MW/25/0050 | januari 2025). https://www.hhm.nl/wp-content/uploads/MW250050-Normenkader-Huishoudelijke-Ondersteuning-2025-bureau-HHM.pdf

In het Normenkader worden zes resultaten benoemd die deel kunnen uitmaken van de ondersteuning bij het huishouden die een inwoner van een gemeente krijgt als deze dit niet op eigen kracht of met behulp van het netwerk kan verzorgen:

  • 1.

    Schoon en leefbaar huis;

  • 2.

    Wasverzorging;

  • 3.

    Boodschappen;

  • 4.

    Maaltijden;

  • 5.

    Kindzorg;

  • 6.

    Regie/organisatie en advies/instructie/voorlichting.

2.2.9.2 Gebruikelijke ondersteuning

Gebruikelijke ondersteuning is de normale, dagelijkse zorg die partners, ouders, inwonende kinderen en/of andere huisgenoten elkaar geven. Er is dan geen sprake van overbelasting in welke vorm dan ook.

Iedere volwassene wordt geacht ook naast een drukke baan of gezin een huishouden te voeren.

Jongvolwassenen in de leeftijd van 18 tot 23 jaar worden geacht een eenpersoonshuishouden te kunnen voeren. Vanaf 23 jaar wordt iemand geacht een meerpersoonshuishouden te kunnen voeren. Van kinderen in de leeftijd tussen 12 en 18 jaar wordt verwacht dat zij hun eigen kamer schoonhouden en een bijdrage leveren in bepaalde taken, zoals tafel afruimen, afwassen, kleding in de wasmand doen, kleine boodschappen doen etc.

2.2.9.3. Schoon en leefbaar huis

Een ieder kan wonen in een huis dat schoon en leefbaar is.

  • Schoon staat voor: een basishygiëne borgen, waarbij vervuiling van het huis en gezondheidsrisico’s van bewoners worden voorkomen; men moet gebruik kunnen maken elementaire woonruimten (woonkamer, keuken, toilet, badkamer, gang/trap, en gebruikte slaapkamers). Het schoonmaken van de buitenruimte bij het huis (ramen, tuin, balkon, etc.) maakt hier geen onderdeel van uit.

  • Leefbaar staat voor: opgeruimd, functioneel en veilig, bijvoorbeeld om vallen te voorkomen.

2.2.9.4. Begeleidende ondersteuning

De leefwereld van de inwoner zetten we centraal. Daarbij gaat het om perspectief op zelfredzaamheid en (weer) meedoen in de samenleving. Ook de rol van de mantelzorger wordt hierin betrokken. Voor het beoordelen van de hulpvraag blijven we uitgaan van:

Wat kan de inwoner zelf – wat kan de omgeving van de inwoner betekenen – wat zijn passende voorzieningen in de sociale basis – welke aanvullende ondersteuning is nodig en het normenkader uitgebracht door bureau HHM. Het normenkader is opgenomen in bijlage 1.

Begeleidende ondersteuning via een maatwerkvoorziening is gericht op het bevorderen en/of behouden van de zelfredzaamheid en participatie of ter voorkoming van een opname of verwaarlozing van de inwoner. De begeleiding kan onderverdeeld worden in:

  • 1.

    Individuele begeleiding basis

    De ondersteuning is ontwikkelgericht of behoud-gericht.

    Bij ontwikkelgerichte ondersteuning gaat het om inzet op toezien, stimuleren en aanleren. De ondersteuning is overwegend planbaar. Doel van de ondersteuning is een verbetering van de situatie van de inwoner, zodat hij beter in staat is om zelfstandig problemen op te lossen. Dit kan door het aangeleerde in de praktijk te brengen. Met de inzet van deze ondersteuning ontwikkelt de inwoner zich naar een situatie waarin hij minder begeleiding nodig heeft of zelfs naar zelfstandigheid waarbij helemaal geen geïndiceerde ondersteuning meer nodig is.

    Bij behoud-gerichte ondersteuning gaat het om inzet op toezien, onderhouden en behouden. De ondersteuning is planbaar, de inwoner is meestal in staat zijn begeleidingsvraag uit te stellen. Doel van de ondersteuning is het stabiel houden van de situatie van de inwoner. Het gaat om het samen oppakken van zaken en het observeren en signaleren om escalatie van problemen of verdere achteruitgang te voorkomen.

    Kenmerken

    De inwoner heeft een lichte tot matige problematiek, op één of beperkt aantal leefgebieden. Dit betreft laag tot gemiddeld complexe problematiek, maar kan fluctuerend van aard zijn en acute perioden kennen. Een aantal kenmerken van de inwoner in het algemeen zijn:

    • Meewerkend;

    • Afspraaktrouw;

    • Belastbaar of minimale beperking in de belastbaarheid;

    • Gemotiveerd;

    • Redelijk tot vrij hoge mate van zelfredzaamheid;

    • Zicht op eigen problematiek en herkent meestal wanneer het nodig is om hulp te vragen.

  • 2.

    Individuele begeleiding plus

    De ondersteuning is ontwikkelgericht of behoud-gericht. Bij ontwikkelgerichte ondersteuning gaat het om inzet op toezien, stimuleren, aanleren en soms overname van taken. De ondersteuning is niet altijd planbaar, omdat de begeleidingsvraag niet altijd uitgesteld kan worden. Doel van de ondersteuning is een verbetering van de situatie van de inwoner, zodat hij beter in staat is om zelfstandig problemen op te lossen. Dit kan door het aangeleerde in de praktijk te brengen. Met de inzet van deze ondersteuning ontwikkelt de inwoner zich naar een situatie waarin hij minder begeleiding nodig heeft, er minder risico is op acute problematiek of dat kan worden afgeschaald naar een indicatie individuele begeleiding basis.

    Bij behoud-gerichte ondersteuning gaat het om inzet op toezien, onderhouden, behouden en soms overname van taken. De ondersteuning is niet altijd planbaar, omdat de begeleidingsvraag niet altijd uitgesteld kan worden. Doel van de ondersteuning is het stabiel houden van de situatie van de inwoner. Het lukt vaak niet of heel langzaam om te ontwikkelen naar een hogere mate van zelfstandigheid, de ondersteuning is primair gericht op het behouden of stabiliseren van de situatie.

    Het gaat om het samen oppakken van zaken en het observeren en signaleren om escalatie van problemen of verdere achteruitgang te voorkomen.

    Kenmerken

    De inwoner heeft matige tot zware problematiek, op meerdere leefgebieden. Het betreft vaak complexe problematiek, maar kan fluctuerend van aard zijn en acute perioden kennen.

    Een aantal kenmerken van de inwoner in het algemeen zijn:

    • Beperkt belastbaar;

    • Neutraal gemotiveerd;

    • Risico tot zorgmijdend gedrag;

    • Verminderde zelfredzaamheid;

    • Beperkt tot geen inzicht in eigen problematiek en herkent meestal niet wanneer het nodig is om hulp te vragen.

  • De problematiek van de inwoner zal bij behoudgerichte ondersteuning altijd aanwezig zijn. Bij de ontwikkelgerichte ondersteuning is de inwoner leerbaar en kan de problematiek afnemen.

    Begeleiding in groepsverband is voorliggend aan individuele begeleiding als hetzelfde doel wordt beoogd.

2.2.9.5 Dagbesteding

Binnen de dagbesteding valt een product Basis en Plus. Het onderscheid is gemaakt in de complexiteit van de hulpvraag en/of situatie. Het onderscheid tussen ontwikkelgericht en behoudgericht wordt vervolgens gehanteerd bij de indicatiestelling en het opstellen en evalueren van de doelen.

Dagbesteding basis

De dagbesteding is ontwikkelgericht of behoud-gericht.

Bij behoud-gerichte dagbesteding heeft de inwoner behoefte aan dagbesteding, gericht op ondersteunen en behoud van vaardigheden. De ondersteuning gebeurt door de medewerkers via mondelinge instructie. De inwoner heeft behoefte aan een zinvolle daginvulling. Doel van de ondersteuning is de mantelzorg en het steunsysteem van de inwoner ontlasten, waardoor de woonsituatie van de inwoner in stand kan worden gehouden. Bij de dagbesteding wordt de inwoner lichamelijk en geestelijk gestimuleerd en geactiveerd, met als doel de vaardigheden van de inwoner te behouden. De ondersteuning binnen de dagbesteding is groepsgericht, maar er wordt rekening gehouden met de ondersteuning die iedere individuele inwoner nodig heeft.

Bij ontwikkelgerichte dagbesteding heeft de inwoner behoefte aan dagbesteding, gericht op doorgroei naar een hoger niveau van functioneren. De dagbesteding is gericht op het oefenen met activiteiten, waardoor de inwoner (nieuwe) vaardigheden kan ontwikkelen. Ook kan de inwoner worden aangeleerd hoe hij kan omgaan met beperking(en). Binnen de ontwikkelgerichte dagbesteding wordt geen therapie gegeven, er is dan ook geen sprake van behandeling binnen de dagbesteding. De inwoner heeft behoefte aan positieve ervaringen en zo mogelijk afwisseling. Bij elke inwoner worden individuele doelen opgesteld en besproken hoe de resultaten behaald gaan worden.

Voor de inwoner is een groepsdynamiek van belang om de resultaten te behalen. De dagbesteding kan ook als bijkomstig doel hebben om de woonsituatie van de inwoner in stand te houden waardoor de mantelzorg en het steunsysteem van de inwoner wordt ontlast.

Kenmerken

Bij behoudgerichte dagbesteding is de inwoner laag tot goed belastbaar en heeft door de beperking of aandoening weinig lerend vermogen en vaak weinig zelfinzicht. De inwoner heeft laag tot normale motivatie. Er is meestal sprake van stabiele problematiek bij de inwoner, deze kan eventueel fluctuerend zijn. De verwachting ten aanzien van de situatie van de inwoner is meestal dat deze geleidelijk achteruitgaat. Voor een deel van de inwoners blijft de situatie langere tijd gelijk. De draagkracht van de mantelzorg of het steunsysteem is laag of normaal. Als de inwoner hulp nodig heeft bij persoonlijke verzorging, ligt deze handeling in het verlengde van de begeleiding.

Bij ontwikkelgerichte dagbesteding is de inwoner laag tot goed belastbaar. In relatie tot de beperking of aandoening kan sprake zijn van een normaal tot goed lerend vermogen, zelfinzicht, ambitie en motivatie. Door deze eigenschappen is de inwoner in staat ontwikkelgerichte dagbesteding te volgen, waardoor hij stappen in de ontwikkeling kan maken. Er is meestal sprake van stabiele problematiek bij de inwoner, deze kan eventueel fluctuerend zijn. De verwachting ten aanzien van de situatie van de inwoner is dat deze kan verbeteren. De draagkracht van de mantelzorg of het steunsysteem is laag, normaal of goed.

Complexiteit van de problematiek

Deze doelgroep kenmerkt zich door lichte tot matige problematiek, op één of een beperkt aantal leefgebieden. De complexiteit van de problematiek is laag of gemiddeld.

Dagbesteding basis plus

De dagbesteding is ontwikkelgericht of behoud-gericht.

Bij behoud-gerichte dagbesteding heeft de inwoner behoefte aan dagbesteding, gericht op ondersteunen en behoud van vaardigheden. De ondersteuning gebeurt door de medewerkers via mondelinge instructie. De inwoner heeft behoefte aan een zinvolle daginvulling. Doel van de ondersteuning is de mantelzorg en het steunsysteem van de inwoner ontlasten, waardoor de woonsituatie van de inwoner in stand kan worden gehouden. Bij de dagbesteding wordt de inwoner lichamelijk en geestelijk gestimuleerd en geactiveerd, met als doel de vaardigheden van de inwoner te behouden. De ondersteuning binnen de dagbesteding is groepsgericht, maar er wordt rekening gehouden met de ondersteuning die iedere individuele inwoner nodig heeft.

Bij ontwikkelgerichte dagbesteding heeft de inwoner behoefte aan dagbesteding, gericht op doorgroei naar een hoger niveau van functioneren. De dagbesteding is gericht op het oefenen met activiteiten, waardoor de inwoner (nieuwe) vaardigheden kan ontwikkelen. Ook kan de inwoner worden aangeleerd hoe hij kan omgaan met beperking(en). Binnen de ontwikkelgerichte dagbesteding wordt geen therapie gegeven, er is dan ook geen sprake van behandeling binnen de dagbesteding. De inwoner heeft behoefte aan positieve ervaringen en zo mogelijk afwisseling. Bij elke inwoner worden individuele doelen opgesteld en besproken hoe de resultaten behaald gaan worden. Voor de inwoner is een groepsdynamiek van belang om de resultaten te behalen. De dagbesteding kan ook als bijkomstig doel hebben om de woonsituatie van de inwoner in stand te houden waardoor de mantelzorg en het steunsysteem van de inwoner wordt ontlast.

Kenmerken

Bij behoud-gerichte dagbesteding is de inwoner laag tot goed belastbaar en heeft door de beperking of aandoening weinig lerend vermogen en vaak weinig zelfinzicht. De inwoner heeft laag tot normale motivatie. Er is meestal sprake van stabiele problematiek bij de inwoner, deze kan eventueel fluctuerend zijn. De verwachting ten aanzien van de situatie van de inwoner is meestal dat deze geleidelijk achteruitgaat. Voor een deel van de inwoners blijft de situatie langere tijd gelijk. De draagkracht van de mantelzorg of het steunsysteem is laag of normaal.

Bij ontwikkelgerichte dagbesteding is de inwoner laag tot goed belastbaar. In relatie tot de beperking of aandoening kan sprake zijn van een normaal tot goed lerend vermogen, zelfinzicht, ambitie en motivatie. Door deze eigenschappen is de inwoner in staat ontwikkelgerichte dagbesteding te volgen, waardoor hij stappen in de ontwikkeling kan maken. Er is meestal sprake van stabiele problematiek bij de inwoner, deze kan eventueel fluctuerend zijn. De verwachting ten aanzien van de situatie van de inwoner is dat deze kan verbeteren. De draagkracht van de mantelzorg of het steunsysteem is laag, normaal of goed. Als de inwoner hulp nodig heeft bij persoonlijke verzorging, ligt deze handeling in het verlengde van de begeleiding.

Complexiteit van de problematiek

Deze doelgroep kenmerkt zich door matige tot zware problematiek op meerdere leefgebieden.

De complexiteit van de problematiek is hoog. Er kan meer individuele aandacht nodig zijn bij het reguleren van emoties of probleemgedrag.

2.2.9.6 Vervoer naar dagbesteding

Als de inwoner in aanmerking komt voor dagbesteding, zal ook worden onderzocht of de inwoner in staat is om de locatie van de dagbesteding te bereiken. Allereerst zal gekeken worden of er een geschikte dagbesteding in de buurt van de inwoner is om de reisafstand en reistijd te beperken. Dit heeft de voorkeur. Als dichtbij niet kan, dan is de inzet van dagbesteding op verdere afstand gerechtvaardigd. Wanneer de inwoner in staat is zelfstandig of met hulp van het netwerk op de dagbesteding te komen dan is dat uiteraard voorliggend. Indien dit niet mogelijk is wordt er een indicatie voor vervoer afgegeven. Hierbij wordt er een onderscheid gemaakt tussen regulier vervoer en rolstoelvervoer.

Indien een aanbieder zich in heeft geschreven voor dagbesteding dient hij het geïndiceerde vervoer van en naar de locatie te verzorgen. De aanbieder is verantwoordelijk voor het inregelen van het vervoer. Of dit een eigen inspanning is of een samenwerking met bijvoorbeeld een vrijwilligersorganisatie of een andere zorgaanbieder, is aan de betreffende aanbieder. De aanbieder mag meerdere deelnemers vervoeren per rit, waarbij de totale reis voor de inwoner niet langer mag duren dan 60 minuten. Uiteraard moet dit wel passend zijn bij de ondersteuningsbehoefte van de inwoner en mogen kosten voor het vervoer in geen geval belegd worden bij de inwoner.

De reistijd maakt geen onderdeel uit van de dagbesteding en wordt dus niet meegerekend qua tijdsinzet.

De bekostiging vindt plaats op basis van een vast tarief per inwoner per dag. Voor regulier vervoer en rolstoelvervoer wordt gebruik gemaakt van een staffel.

  • a.

    Tarief enkele reis tot en met 10 kilometer

  • b.

    Tarief enkele reis vanaf 11 kilometer tot en met 30 kilometer

  • c.

    Tarief enkele reis vanaf 31 kilometer tot en 50 kilometer

  • d.

    Tarief enkele reis vanaf 51 kilometer of meer

Het aantal kilometers wordt berekend vanaf het woonadres van de inwoner naar de locatie van de dagbesteding via Routeplanner ANWB. Hierbij wordt uitgegaan van de kortste route en het afkappingsprincipe (10,5 of meer tot 10,9 wordt 10).

2.2.10 Respijtzorg

Respijtzorg kan diverse vormen aannemen, zolang de zorg uiteindelijk resulteert in een tijdelijke ontlasting van de mantelzorger. Zo kan respijtzorg een indirect gevolg zijn doordat voorzieningen die worden aangeboden aan de zorgvrager (bijvoorbeeld dagbesteding) ervoor zorgen dat de mantelzorger vrijaf heeft. Respijtzorg kan echter ook het directe doel zijn. Dit gebeurt bijvoorbeeld wanneer een vrijwilliger een aantal taken overneemt zodat de mantelzorger vrijaf heeft of wanneer kortdurend verblijf wordt geïndiceerd.

2.2.10.1 Kortdurend verblijf

Om mantelzorgers te ontlasten kan de zorgbehoevende inwoner kortdurend logeren in een instelling. Er kan sprake zijn van zowel een planbare tijdelijke afwezigheid van de mantelzorger als een niet planbare tijdelijke afwezigheid van de mantelzorger. De aanbieder zorgt bij kortdurend verblijf voor opvang, maar ook het eventueel benodigde toezicht en begeleiding. Eveneens vallen hieronder de maaltijden en het drinken. Dit verblijf kan gecombineerd worden met huisartsgeneeskundige of verpleegkundige zorg vanuit de Zvw.

Als het kortdurend verblijf op het laatste moment, maximaal 48 uur van tevoren, wordt geannuleerd (vanuit de zijde van de inwoner/mantelzorger), dan kan de gemeente de gederfde inkomsten tot 75% van het vastgestelde bedrag tot maximaal 3 etmalen vergoeden aan de aanbieder. Wordt de annulering eerder gedaan dan 48 uur vooral dan zijn gederfde inkomsten voor rekening van de aanbieder. Bij de indicatiestelling zal de inwoner/mantelzorger erop worden gewezen dat er niet zomaar geannuleerd kan en mag worden.

2.2.11 Beschermd wonen en Maatschappelijke opvang

Beschermd wonen is een onderdeel van de zorgplicht van de gemeente op grond van de Wmo. Beschermd wonen is bedoeld voor mensen vanaf 18 jaar met (langdurige) psychiatrische problematiek. Het gaat dan om mensen die (nog) niet geheel zelfstandig kunnen wonen en functioneren binnen de samenleving (Artikel 1.1.1. Wmo 2015). Beschermd wonen biedt een combinatie van wonen met toezicht en begeleiding. De begeleiding en het toezicht in beschermd wonen is gericht op het bevorderen van de zelfredzaamheid en weer meedoen in de maatschappij. De inwoners krijgen 24 uursbegeleiding bij het brengen van structuur in hun dagelijks leven, ondersteuning bij regelzaken en geldbeheer en bij het vinden van een passende dagbesteding.

Beschermd wonen en Maatschappelijke opvang wordt deels uitgevoerd door de centrumgemeente Assen. De intake en de herbeoordelingen worden door de gemeente Meppel uitgevoerd.

In regionaal verband zijn afspraken vastgelegd in een Convenant Beschermd Wonen en Begeleiding en Maatschappelijke opvang 2026-2030, regio Assen. Hierin zijn afspraken vastgelegd over de indicatiecriteria, taken, rollen en verantwoordelijkheden en financiering.

Vanaf 1 januari 2026 zijn de volgende mogelijkheden van beschermd wonen van toepassing.

  • 1.

    Begeleid wonen toezicht

  • 2.

    Begeleid wonen nabij

  • 3.

    Begeleid kamer wonen

  • 4.

    Thuis-wonen licht

  • 5.

    Thuis-wonen intensief

Voor het afwegingskader en verdere uitwerking zie: ondersteuning en jeugdhulp gemeente Assen.

2.2.12 Spoedzorg

Er is sprake van spoedzorg of spoedopvang als:

  • de inwoner zelfstandig woont en plotseling (medische) zorg of opvang nodig heeft en de situatie binnen een of twee dagen onhoudbaar zal zijn;

  • de inwoner na een ziekenhuisopname uit het ziekenhuis mag, maar nog niet naar huis kan.

Het gaat hier niet om medische spoedhulp van de spoedeisende hulp in het ziekenhuis of de huisartsenpost.

In een 'maatschappelijke' crisissituatie zorgt de gemeente voor tijdelijk onderdak en/of begeleiding. Voorbeelden zijn:

  • Iemand met autisme of met een verstandelijke beperking raakt volledig van slag door een ingrijpende gebeurtenis in zijn leven, en kan tijdelijk niet thuis blijven wonen.

  • Mensen die hun huis ontvluchten vanwege huiselijk geweld.

  • Ouderen die na een ziekenhuisopname om praktische redenen nog niet naar huis kunnen, bijvoorbeeld als de woning eerst aangepast moet worden. De opvang is dan niet om gezondheidsredenen nodig.

  • Als de mantelzorger plotseling niet meer beschikbaar is.

In een crisissituatie moet de gemeente direct een tijdelijke voorziening regelen, zonder te wachten op de uitkomst van het onderzoek. Dit is geregeld in de Wmo 2015, Artikel 2.3.3.

2.2.13 Crisisopname personen met een verstandelijke beperking

Vanwege een hiaat in de wet zijn gemeenten op basis van de Wmo 2015 verantwoordelijk voor de crisisopname van inwoners met een verstandelijke beperking (VB) die niet onder de Wlz of Zvw vallen. Hierover zijn op Drents niveau afspraken gemaakt met het Centrum Verstandelijke Beperking en Psychiatrie te Assen. Naast de opvang zijn ook afspraken gemaakt over de inzet van een crisisregisseur voor het regelen van de toegang tot de crisisopname. Er is een mandaat verstrekt aan de crisisregisseur die daarmee kan bepalen of er sprake is van een crisis en het inzetten van een opname. De kosten worden op basis van inwoneraantal per gemeente verdeeld.

De regisseur heeft de opdracht om te sturen op het voorkomen van opname en het inzetten van voorliggende voorzieningen waar nodig. Ook heeft de regisseur de opdracht om de opname zo kort mogelijk te laten duren en de uitstroom te bevorderen. Bij plaatsing in de crisisopname wordt altijd een Wlz-indicatie aangevraagd voor de cliënt. Belangrijk bij het aanvragen van een Wlz-indicatie is de volledigheid van het dossier.

2.2.14 Maatwerkvoorziening in de woning

Onder maatwerk in en voor de woning wordt verstaan: maatwerk dat verband houdt met een maatregel die gericht is op het opheffen of verminderen van beperkingen die een persoon met beperkingen bij het normale gebruik van zijn woonruimte ondervindt.

Bij ingrepen van bouwkundige- of woon-technische aard in of aan de woonruimte wordt maatwerk toegekend als dit gericht is op het opheffen of verminderen van ergonomische beperkingen of het een uitraasruimte betreft.

Een woonruimte is:

  • een woning, met uitzondering van kamers die zelfstandig verhuurd worden;

  • een woonwagen op een standplaats als bedoeld in de Woning- en Huisvestingswet;

  • een woonschip op een ligplaats: zijnde een woonschip en een ligplaats als bedoeld in de Huisvestingswet;

  • een verblijf in een binnenschip.

2.2.15.1 Primaat van verhuizen

Omdat het college de goedkoopst passende bijdrage mag hanteren bij het verstrekken van een maatwerkvoorziening kan het primaat van verhuizen worden toegepast. Dat is het geval bij een aanvraag om een woningaanpassing en/of een traplift.

Het college neemt de volgende kosten in ieder geval mee in de overwegingen:

  • a.

    het kostenverschil tussen de woningaanpassing en/of een traplift en de tegemoetkoming verhuiskosten en/of inrichtingskosten.

  • b.

    de huidige en voorzienbare aanpassingskosten en/of traplift van de reeds bewoonde woning;

  • c.

    de eventuele aanpassingskosten van de nieuwe beschikbare woning.

Op basis van de kostenafweging kan het college besluiten om het primaat niet toe te passen maar de huidige woning aan te passen. Voor de cliënt die toch gaat verhuizen, wordt geen financiële tegemoetkoming verhuiskosten en/of inrichtingskosten verstrekt.

Ad. a.

Het kostenverschil tussen bijvoorbeeld de woningaanpassing en de tegemoetkoming verhuiskosten en/of inrichtingskosten is van belang om te het primaat van de verhuizen toe te kunnen passen. Dat wil zeggen als deze tegemoetkoming goedkoper en ook adequaat is. Dat de cliënt graag in zijn huidige woning wil blijven wonen maakt, hoe begrijpelijk die wens ook kan zijn, niet dat het college, een gevraagde woningaanpassing moet verstrekken (bijv. CRvB:2022:477). Dit mede gelet op het kostenverschil. Een aanzienlijk kostenverschil is in ieder geval een bedrag € 8.000,00 (CRvB:2018:2602). Het spreekt voor zich dat er binnen een medisch aanvaardbare termijn wel een geschikte woning beschikbaar moet zijn.

Ad b.

Het kan voorkomen dat de cliënt op het moment van de beslissing op de aanvraag een relatief eenvoudige woningaanpassing en/of traplift is aangewezen. Maar dat het, gelet op de aard en prognose van de beperkingen, voor de hand ligt dat er op termijn nog een woningaanpassing en/of een traplift nodig zal zijn. Zeker wanneer aannemelijk is dat hier hoge kosten aan verbonden zijn of de woning zelfs niet meer geschikt zal zijn omdat deze niet kan worden aangepast. Het college zal mede aan de hand van medisch advies moeten beoordelen of de toe te kennen woningaanpassing en/of traplift, in samenhang met de volgende voorzienbare maatwerkvoorziening, wel langdurig als passende bijdrage kan worden aangemerkt. Wat onder langdurig wordt verstaan laat zich niet makkelijk vertalen in tijd. Ingeval van woonvoorzieningen die niet zijn terug te draaien zonder hoge kosten, meestal een woningaanpassing, moet sprake zijn van langdurige beperkingen.

Ad. c

Het kan bijvoorbeeld ook zijn dat in de nieuwe beschikbare en op dat moment meest geschikte woning ook weer een aangepaste keuken of stalling voor de vervoersvoorziening moet worden gerealiseerd. Verder kan ook de beoordeling van het verstrekken van een losse woonunit aan de huidige woning aan de orde zijn als dat als goedkoopst passende bijdrage kan worden aangemerkt. Het ligt echter niet voor de hand omdat deze kosten vaak hoger zijn dan de eventuele aanpassingskosten van de nieuwe woning.

2.2.15.1 Afwegingsfactoren primaat van verhuizen

Het is niet mogelijk een uitputtend overzicht te geven van alle mogelijke afwegingsfactoren die een rol kunnen spelen bij de toepassing van het primaat van verhuizen, omdat elke situatie anders kan zijn. De beleidsregels geven een overzicht van relevante factoren die daar, afhankelijk van de situatie, een rol bij kunnen spelen.

Belangenafweging

Aan de hand van de belangenafweging kunnen er zwaarwegende redenen zijn waardoor een uitzondering moet worden gemaakt op het verhuisprimaat. Voorbeelden waarin het college de belangen weegt zijn:

  • 1.

    Er blijkt uit medisch onderzoek een contra-indicatie voor verhuizen. Bijvoorbeeld als verwacht wordt dat een cliënt binnen een redelijke termijn niet zal aarden of vertrouwd zal kunnen geraken in de nieuwe woning of woonomgeving. Denk bijvoorbeeld aan een cliënt met dementie.

  • 2.

    Er blijkt uit onderzoek dat de medische situatie van de cliënt zich verzet tegen een zoektijd/wachttijd naar een geschikte woning. Uit het medisch advies moet dan bijvoorbeeld blijken wat een medisch aanvaardbare termijn is waarbinnen de cliënt over een aangepaste/geschikte woning moet beschikken. Dat is afhankelijk van de individuele situatie.

  • 3.

    De aanwezigheid van mantelzorg door mensen in de directe omgeving van de woning maakt het niet acceptabel dat de cliënt verhuist. Daarvan is sprake als de te verlenen mantelzorg wordt geleverd in een bepaalde intensiteit en een wezenlijke bijdrage leveren aan het behoud van de zelfredzaamheid van de cliënt met het oog op zo lang mogelijk in de eigen leefomgeving kunnen blijven (wonen).

    Dat is ook het geval als de mantelzorger zorg op grond van de Zvw of ondersteuning in de vorm van een maatwerkvoorziening overbodig maakt en duidelijk is dat de mantelzorg in zijn bestaande omvang en intensiteit bij een eventuele nieuwe woning niet (meer) kan worden verleend.

  • 4.

    De verhuizing leidt tot inkomstenderving doordat bedrijfsmatige activiteiten niet meer kunnen worden uitgeoefend of het verplaatsen van het bedrijf onredelijke kosten met zich meebrengt. Deze kosten kunnen voor de ondernemer in kwestie mogelijk wel aftrekbaar zijn op diens aangifte Inkomstenbelasting. Hierbij kan het gaan om de cliënt zelf maar ook zijn partner.

  • 5.

    Er is een substantiële stijging van woonlasten verbonden aan de woning waar naar moet worden verhuisd (zie verder hierna).

Woonlastenconsequenties woning

Een nieuwe huurwoning kan een (aanzienlijke) stijging van de huurprijs met zich meebrengen. Deze huidige huurprijs wordt vergeleken met de huurprijs van de beschikbare woning rekening houdend met het recht op huurtoeslag en eventueel toename of afname van het wooncomfort. Het college beoordeelt in ieder geval of een eventuele huurlastenstijging voor de aanvrager en zijn eventuele echtgenoot redelijkerwijs niet aanvaardbaar zijn. Daarbij is het niet zo dat het hebben van erg lage woonlasten zonder meer betekent dat het primaat van verhuizen niet kan worden toegepast. Immers iedereen wordt geacht de toepasselijke basishuur te kunnen betalen van zijn eigen inkomen. Bij toewijzing van een woning wordt overigens door de woningbouwcoöperaties rekening gehouden met de verhouding tussen het inkomen en de toe te wijzen woning qua huurprijs op grond van de Wet op de huurtoeslag (Wht). Het kan ook gaan om een koopwoning. Daarvoor gelden een aantal dezelfde uitgangspunten. Een stijging van de woonlasten die aan een eigen woning verbonden zijn hoeven dan ook niet in de weg te staan aan het toepassen van het primaat van verhuizen.

Woonlastenconsequenties bij verhuizing eigen woningbezit

Om de woonlastenconsequenties voor woningeigenaren te berekenen worden de netto woonlasten van deze eigen woning als volgt berekend:

  • Rente die verband houdt met de woning (netto hypotheeklasten),

  • Zakelijke lasten in verband met het hebben van eigendom, Opstalverzekering.

Restschuld

Toepassing van het primaat van verhuizen is niet toegestaan als de cliënt en/of de inwonende partner netto hogere woonlasten krijgt die het gevolg zijn van:

  • De aflossing van de restschuld vanwege de verkoop van de oude woning.

  • Het wegvallen van huurtoeslag naar aanleiding van de verhuizing naar een woning met een huur die boven de huurgrens ligt.

Het college boordeelt of daar sprake van is.

2.2.15.2 Afwijzingsgronden maatwerk in de woning

Er zijn meerdere gronden waarop een aanvraag voor maatwerk in de woning kan worden afgewezen, naast de algemene afwijzingsgronden. Deze afwijzingsgronden zijn de volgende:

  • 1.

    De noodzaak tot het treffen van maatwerk in de woning is het gevolg van een verhuizing waartoe op grond van belemmeringen bij het normale gebruik van de woning ten gevolge van ziekte of gebrek geen aanleiding bestond en er geen andere belangrijke medische reden was;

  • 2.

    De aanvrager is niet verhuisd naar de voor zijn beperkingen op dat moment beschikbare meest geschikte woning, tenzij daarvoor tevoren schriftelijk toestemming is verleend door het college;

  • 3.

    Het maatwerk in de woning wordt aangevraagd op het moment dat het noodzakelijk is vanwege de beperkingen van de cliënt. Voorzienbaarheid van de situatie is op zich geen reden voor afwijzing, tenzij de cliënt bewust een woning heeft gekozen of behouden die niet adequaat is afgestemd op de (verwachte) beperkingen.

  • 4.

    Ergonomische belemmeringen in de woning vormen geen aanleiding voor een maatwerkvoorziening als deze het gevolg zijn van bewust nagelaten onderhoud door de huurder. Bij huurwoningen wordt de verhuurder betrokken; indien de huurder bewust geen onderhoud uitvoerde om extra kosten te vermijden, wordt dit meegenomen in de afwijzing.

  • 5.

    De aanvrager:

    • a.

      is verhuisd vanuit of naar een woonruimte die niet geschikt is het gehele jaar door bewoond te worden;

    • b.

      is verhuisd naar een Wlz-instelling of een andere instelling gericht op zorg, of

    • c.

      heeft in de verlaten woonruimte geen problemen met het normale gebruik van de woning ondervonden.

  • 6.

    De aanvrager bewoont zijn huidige woonruimte zonder recht of titel;

  • 7.

    De woonruimte is niet bestemd voor permanente bewoning;

  • 8.

    Er wordt geen maatwerk voor de woning verstrekt in gemeenschappelijke ruimten van woongebouwen of voorzieningen die in dergelijke gebouwen, ook in de wooneenheden, bij nieuwbouw of renovatie zonder noemenswaardige meerkosten kunnen worden meegenomen;

2.2.15.3 Nieuwbouw (meerkosten aanpasbaar bouwen)

Het is mogelijk dat bij het bouwen van een woning rekening wordt gehouden met “aangepast” bouwen bijvoorbeeld al een slaapkamer op de begane grond. Ook kan worden gekozen voor het bouwen van een nieuwe woning omdat adequaat functioneren in de oude woning niet meer mogelijk is. In sommige gevallen kost het aanpasbaar of aangepast bouwen meer dan het bouwen van een 'reguliere' woning. Deze meerkosten kunnen in aanmerking komen voor vergoeding indien:

  • de aanpassingen nog niet gebouwd of aangebracht zijn;

  • de aanpassingen door de medisch adviseur geïndiceerd zijn;

  • het daadwerkelijk om méérkosten gaat;

  • het aanpassingen betreft die nu of binnen één jaar noodzakelijk zijn. Dus er wordt geen Wmo-vergoeding gegeven als iemand uit voorzorg een huis ‘aanpasbaar’ bouwt;

  • de aanpassingen of nieuwbouw de adequate oplossing biedt die niet duurder is dan nodig voor het opheffen of verminderen van de belemmeringen die de inwoner ondervindt.

2.2.15.4 Kosten voor maatwerk in de woning

De volgende kosten kunnen bij maatwerk in de woning in aanmerking worden genomen op basis van de tariefstelling van Casadata:

  • de aanneemsom(men), hierin begrepen de loon- en materiaalkosten voor het treffen van de aanpassing;

  • de risicoverrekening van loon- en materiaalkosten, met inachtneming van het bepaalde in de Risicoregeling woning- en utiliteitsbouw 1991;

  • het architectenhonorarium tot ten hoogste 10% van de aanneemsom met dien verstande dat dit niet hoger is dan het maximale honorarium als bepaald in SR 1988 van de BNA. Alleen in die gevallen dat het noodzakelijk is dat een architect voor de aanpassing moet worden ingeschakeld, worden deze kosten subsidiabel geacht. Het betreft dan veelal ingrijpende aanpassingen aan de woning;

  • de kosten voor het toezicht op de uitvoering, indien dit noodzakelijk is tot een maximum van 2% van de aanneemsom;

  • de leges voor de bouwvergunningen, voor zover deze betrekking hebben op het treffen van de aanpassing;

  • de verschuldigde en niet-verrekenbare of terugvorderbare omzetbelasting;

  • renteverlies in verband met het verrichten van noodzakelijke betaling aan derden voordat de bijdrage is uitbetaald, voor zover deze verband houdt met de bouw dan wel het treffen van voorzieningen;

  • de prijs van bouwrijpe grond indien noodzakelijk als niet binnen het oorspronkelijke kavel kan worden gebouwd;

  • de door de gemeente, schriftelijk, goedgekeurde kostenverhogingen, die ten tijde van de raming van de kosten redelijkerwijs niet voorzien hadden kunnen zijn;

  • noodzakelijke constructeurskosten en adviseurskosten;

  • de kosten van (her)aansluiting op de openbare nutsvoorziening.

2.2.15.5 Maatwerk verhuiskosten

Als iemand zich meldt met het verzoek voor maatwerk in de woning moet de vraag zijn: wat is het probleem, hoe kan het probleem opgelost worden en wat kan de inwoner zelf doen om dat voor elkaar te krijgen? Als de beste oplossing is verhuizen, maar de inwoner kan de verhuizing niet bekostigen, dan kan er voor de verhuiskosten maatwerk worden geleverd.

Er moet inzicht zijn in de verhuiskosten. Geen woning / huishouden is immers precies hetzelfde. Bij het bepalen van de verhuiskosten spelen de volgende zaken een rol:

  • Het aantal spullen dat verhuisd moet worden;

  • De afstand naar de nieuwe woning;

  • Montage en/of demontage werkzaamheden;

  • Noodzakelijkheid van een verhuislift.

Zowel voor het verstrekken van dit maatwerk in natura, als het bepalen van de PGB of eenmalige financiële vergoeding worden verschillende offertes opgevraagd.

2.2.15.6 Voorwaarden woningsanering

Om in aanmerking te komen voor woningsanering moet aan de volgende voorwaarden worden voldaan:

  • de noodzaak tot woningsanering, vanwege klachten als COPD en / of Astma in verband met een allergie voor huisstof of huisstofmijt, is vastgesteld;

  • bij de aanschaf van de huidige vloer- en raambedekking was geen sprake van een toekomstige noodzaak tot woningsanering;

  • de woning is niet eerder gesaneerd op grond van de Wmo of andere wet- en regelgeving;

  • de woningsanering is aangevraagd binnen één jaar nadat voor de eerste maal een allergie voor huisstof of huisstofmijt is vastgesteld;

  • er is sprake van een acute noodsituatie van de woningsanering, met een daarbij behorende afschrijvingstermijn;

  • bij de aanschaf van nieuwe materialen is het van belang dat deze adequaat zijn en niet duurder dan strikt noodzakelijk met name in relatie tot het ziektebeeld van belanghebbende;

  • bij verhuizing wordt geen vergoeding voor woningsanering gegeven omdat bij verhuizing de woning opnieuw wordt ingericht. Dit is algemeen gebruikelijk. Bij de inrichting kan rekening gehouden worden met de medisch noodzakelijke inrichting;

  • vervanging van de bedekking geldt voor de woonkamer en de kamer van de betrokkene;

  • alleen indien daartoe in de medische rapportage van een CARA verpleegkundige, een expliciete noodzaak voor wordt aangegeven kunnen ook andere ruimte voor aanpassing in aanmerking komen.

De hoogte van de vergoeding

Voor het bepalen van de hoogte van de vergoeding van vloer- en raambedekking wordt de norm van het Nationaal Instituut voor Budgetvoorlichting (Nibud) aangehouden. Als prijzen hierin niet voorkomen dan wordt een marktconforme prijs gehanteerd.

Een vergoeding wordt alleen verstrekt in die gevallen dat dit noodzakelijk is vanwege de beperking van de cliënt.

Hierbij wordt voor de hoogte van de vergoeding als volgt rekening gehouden met de verlopen afschrijvingsperiode. De vergoeding bedraagt een percentage van de kosten, afhankelijk van de afschrijvingsperiode:

  • 100% als het artikel nieuwer is dan twee jaar;

  • 75% als het artikel tussen de twee en vier jaar oud is;

  • 50% als het artikel tussen de vier en zes jaar oud is;

  • 25% als het artikel tussen de zes en acht jaar oud is.

Na acht jaar wordt geen maatwerkvoorziening verstrekt, omdat raam- en vloerbedekking na deze periode als algemeen gebruikelijk wordt beschouwd. Indien de inwoner een minimuminkomen heeft, wordt verwezen naar de mogelijkheid van bijzondere bijstand.

2.2.15.7 Terugbetaling bij verkoop, anti-speculatiebeding

De eigenaar / bewoner, die maatwerk in de woning heeft ontvangen die leidt tot waardestijging van de woning, zoals bedoeld in artikel 2.18.1 van de Verordening, en die binnen een periode van tien jaar na de datum van gereed melding van de werkzaamheden de woning verkoopt, is gehouden om binnen een week na het passeren van de akte het college hiervan schriftelijk op de hoogte te stellen. De meerwaarde die door het treffen van de voorziening is ontstaan zal worden teruggevorderd.

Van de waardestijging wordt teruggevorderd:

  • 100% bij verkoop binnen 1 jaar na aanpassing;

  • 90% bij verkoop binnen 2 jaar na aanpassing;

  • 80% bij verkoop binnen 3 jaar na aanpassing;

  • 70% bij verkoop binnen 4 jaar na aanpassing;

  • 60% bij verkoop binnen 5 jaar na aanpassing;

  • 50% bij verkoop binnen 6 jaar na aanpassing;

  • 40% bij verkoop binnen 7 jaar na aanpassing;

Bij verschil van mening tussen de gemeente en de woningeigenaar over de juiste vaststelling van de meerwaarde, wordt door de gemeente en de woningeigenaar een objectieve externe deskundige aangewezen die daarover een rapport opstelt. De kosten van het onderzoek worden verdeeld tussen de gemeente en de woningeigenaar.

2.2.16 Maatwerkvoorziening vervoer

De Wmo heeft tot doel om cliënten te laten participeren in de samenleving. In het kader van participatie en zelfredzaamheid van cliënten speelt het vervoer een belangrijke rol. Voor het deelnemen aan het maatschappelijke verkeer en voor het verrichten van algemeen dagelijkse levensverrichtingen zijn vaak verplaatsingen op de korte, maar ook op de langere afstanden noodzakelijk. Vervoer wordt als zodanig nadrukkelijk genoemd in artikel 1.1.1 van de Wmo 2015. Vervoer draagt bij aan het zo lang mogelijk zelfstandig blijven wonen in de eigen omgeving. Het resultaat van een eventuele maatwerkvoorziening is dat een cliënt voldoende zelfredzaam is en in staat is te participeren.

2.2.16.1 Voorwaarden om je lokaal te kunnen verplaatsen per vervoermiddel

Om in aanmerking te komen voor maatwerk in het vervoer moet aan de volgende voorwaarden worden voldaan:

  • Er kan geen gebruik worden gemaakt van het reguliere openbaar vervoer, stadsbus, HUB, etc.;

  • Er is geen andere adequate voorziening mogelijk die minder duur is;

  • Er is geen voorliggende voorziening beschikbaar (vergoeding via werkgever of ziektekostenverzekering).

2.2.16.2 Vervoersbehoefte

De afweging of algemene voorzieningen zoals het openbaar vervoer en de Stadsdienst bij ziekte of functiebeperking in de vervoersbehoefte kan voorzien, wordt op grond van de volgende overwegingen gedaan:

  • bereikbaarheid

Kan iemand bij de bus of het station komen? Bij de beoordeling van de medische noodzaak wordt in ieder geval het algemeen beoordelingscriterium gehanteerd.

Algemeen beoordelingscriterium is daarbij de vraag of de aanvrager in redelijkheid zelfstandig een afstand van 800 meter lopend kan afleggen, al dan niet gebruikmakend van loophulpmiddelen als een wandelstok of een rollator.

  • toegankelijkheid

Kan iemand al of niet met hulp gebruik maken van het reguliere openbaar vervoer?

  • bruikbaarheid

Is het vervoermiddel te gebruiken: kun je zitten, hoe is het zitcomfort, kan de opstap worden gemaakt etc..

2.2.16.3 Kilometers

Maatwerk in het vervoer moet de aanvrager de mogelijkheid bieden om maximaal 1250 km per jaar te kunnen afleggen. Alle bovenregionale vervoersdoelen vallen buiten de reikwijdte van de Wmo. Het landelijk ketenvervoerssysteem Valys voor bovenregionaal vervoer is te beschouwen als een aanvulling op het vervoer geregeld door de gemeenten in het kader van de Wmo

2.2.16.4 Collectief vraagafhankelijk vervoer

Voor gebruik van de Regiotaxi met een Wmo-vervoerspas wordt een reizigersbijdrage gevraagd per rit volgens de afspraken die gemaakt zijn tussen de vervoerder en de gemeenten die participeren in het contract voor Zuidwest-Drenthe. Er wordt maximaal 1250 km per jaar toegekend. Er kan tot maximaal 25 km vanaf de woning gebruik worden gemaakt met een Wmo-vervoerspas.

Huisdieren mogen niet meegenomen worden in de taxi’s die het collectief vervoer uitvoeren, in verband met mogelijke allergieën van andere passagiers.

Een assistentiehond is wel toegestaan. Dit is een hond die speciaal getraind is om mensen met een handicap of psychische klachten te helpen. Er zijn drie soorten assistentiehonden:

  • Geleidehonden voor de blinden en visueel beperkten;

  • Signaalhonden voor de doven en slechthorenden;

  • ADL-honden of hulphonden voor mensen met een lichamelijke beperking;

  • Assistentiehonden voor mensen met psychische klachten (bijvoorbeeld PTSS, autisme, etc.).

2.2.16.5 Vergoeding voor individueel vervoer

Indien een persoon met beperkingen in aanmerking komt voor maatwerk in het vervoer in het kader van de Wmo en hij als gevolg van zijn beperkingen geen gebruik kan maken van het collectief (aanvullend) vervoer, kan aan hem een gemaximeerde vergoeding worden verstrekt voor het gebruik van een individuele (rolstoel)taxi.

Om redenen van medische, psychische en/of sociale aard kan het collectief vervoer voor bepaalde mensen met een beperking geen adequate oplossing voor het vervoersprobleem bieden. Hiermee wordt bedoeld dat het collectief vervoer waarschijnlijk, afhankelijk van het soort systeem en het gebruikte materiaal minder geschikt is voor bijvoorbeeld:

  • personen die tijdens de rit gebruik moeten maken van bepaalde hulpmiddelen en deze hulpmiddelen niet mee kunnen nemen;

  • personen die vanwege ernstige maag-darm-blaasstoornissen te kampen hebben of van niet op te vangen incontinentie;

  • personen die ernstige benauwdheid ondervinden als gevolg van bijvoorbeeld allergie, CARA, longemfyseem waardoor reizen met anderen onmogelijk is;

  • situaties in verband met privacygevoelige zaken die een extreme schaamte of gêne tot gevolg hebben voor de inwoner.

Voor de vergoeding voor individueel vervoer wordt een PGB-budget vastgesteld. Hiervan kan de inwoner gebruik maken op grond van het trekkingsrecht via de Sociale Verzekeringsbank (SVB).

2.2.16.6 Hulpmiddelen voor korte afstanden

Mensen die vanwege een beperking niet meer dan maximaal circa 100 meter kunnen afleggen en die ook geen gebruik kunnen maken van een fiets of bromfiets hebben in de regel extra verplaatsingskosten voor zeer korte afstanden. Anderen, die nog meer dan 100 meter kunnen lopen of kunnen fietsen, hebben een minder groot of geen vervoersprobleem en ook geen extra kosten voor het afleggen van dergelijke korte afstanden. Indien iemand te kampen heeft met een ernstig beperkte mobiliteit moet voor deze categorie mensen altijd bezien worden of er maatwerk voor deze korte afstand moet worden getroffen.

2.2.16.7 Maatwerk rolstoel

De voorwaarden voor een rolstoel:

  • Er kan géén gebruik gemaakt worden van de fiets met extra’s b.v. met hulpmotor en het openbaar vervoer, de staddienst etc.;

  • Er is sprake van ernstige stoornissen in de sta- en loopfunctie;

  • Er is sprake van gebruik betreffende de korte en iets langere afstand om in de dagelijkse noodzakelijke behoeften te kunnen voorzien.

Bij de verstrekking van een scootmobiel kunnen ook kosten voor een eventuele stalling en / of oplaadpunt worden vergoed. De vergoeding zal echter nooit hoger zijn dan noodzakelijk voor een goedkoopst adequate voorziening en moet in verhouding staan tot de verstrekking.

Voorwaarden handbewogen rolstoel / elektrische rolstoel

Om in aanmerking te komen voor een handbewogen rolstoel / elektrische rolstoel dient de persoon met beperkingen aan de volgende voorwaarden te voldoen:

  • Loophulpmiddelen voldoen niet meer;

  • Medische noodzaak voor zittend verplaatsen.

De elektrische rolstoel is noodzakelijk indien een handbewogen rolstoel (deels) niet geschikt of toepasbaar is.

Voorwaarden voor een handbike of tracker

Om in aanmerking te komen voor een handbike of tracker moet aan de volgende voorwaarden worden voldaan:

  • Medische noodzaak voor zittend verplaatsen;

  • Er is sprake van dagelijks gebruik betreffende vooral de korte afstand om in de noodzakelijke vervoersbehoefte te kunnen voorzien.

2.2.16.8 Scootmobiel en andere verplaatsingsmiddelen

In de gemeente Meppel gaan wij standaard uit van een scootmobiel die maximaal 15 kilometer per uur rijdt. Aangepaste snelheid, vering, besturing en / of andere aanpassingen worden alleen verstrekt als daarvoor een medische noodzaak aanwezig is.

Bij de verstrekking van een scootmobiel kunnen ook kosten voor een eventuele stalling en / of oplaadpunt worden vergoed. De vergoeding zal echter nooit hoger zijn dan noodzakelijk voor een goedkoopst adequate voorziening en moet in verhouding staan tot de verstrekking.

Gemeenschappelijke ruimte

Omdat de cliënt zijn woning moet kunnen bereiken en/of de aan hem verstrekte vervoersvoorziening moet kunnen stallen, kan het college een maatwerkvoorziening verstrekken in de gemeenschappelijke ruimte. Een traplift in een gemeenschappelijke ruimte zal mogelijk niet geplaatst mogen worden in verband met de brandveiligheid (CRvB:2022:2441). Sinds 1 januari 2024 bepaalt het Besluit bouwwerken leefomgeving dat er geen brandgevaarlijke objecten aanwezig mogen zijn in de vluchtwegen en verkeersroutes van gebouwen. En sinds 1 juli 2024 is het expliciet verboden om (onder meer) fietsen en scootmobielen in gangen, galerijen en trappenhuizen te plaatsen.

De voorkeur gaat uit naar het verstrekken van een actief vervoersmiddel zoals vier- / driewielfietsen, handbikes in plaats van een passief vervoersmiddel zoals een scootmobiel. Door het verstrekken van deze vervoersvoorzieningen kan een substantieel deel van de bestemmingen in het kader van het leven van alledag bereikt kan worden.

2.2.16.9 Hulpmiddelen en de overgang naar de Wlz

Per 1 januari 2020 vallen mobiliteitshulpmiddelen als een rolstoel, scootmobiel en driewielfiets voor Wlz-cliënten in een instelling onder de Wlz.

Inwoner in zorginstelling en heeft een nieuwe melding voor hulpmiddelen?

Zorgkantoren leveren de mobiliteitshulpmiddelen en zorginstelling is verantwoordelijk voor hulpmiddelen voor zorg en wonen voor algemeen gebruik.

Cliënt in zorginstelling met mobiliteitshulpmiddel van de gemeente?

Gemeente blijft verantwoordelijk voor onderhoud en aanpassingen totdat hulpmiddel moet worden vervangen.

Cliënt met mobiliteitshulpmiddelen die naar zorginstelling verhuist?

Samen met ergotherapeut of fysiotherapeut kan er gekeken worden of het hulpmiddel moet worden vervangen.

  • Zo ja: nieuw hulpmiddel vanuit Wlz.

  • Zo nee: zorgkantoor kan hulpmiddel overnemen van gemeente

2.2.16.10 Autoaanpassing

Aanpassingen van een eigen auto zijn aanpassingen die:

  • medisch / sociaal noodzakelijk zijn;

  • niet algemeen gebruikelijk of standaard ingebouwd zijn en

  • functioneel noodzakelijk voor mensen / kinderen met een handicap.

Kosten, gebruik en dergelijke worden niet vergoed deze zijn namelijk algemeen gebruikelijk. Soms zijn aangepaste auto’s tweedehands te koop. In zijn algemeenheid zal dit vaak gaan om rolstoelbussen voor kinderen. Normaliter zou iemand, die wel gebruik kan maken van een rolstoeltaxi, het verschil vergoed kunnen krijgen tussen de rolstoeltaxi en de individuele taxi. De kosten zijn een direct gevolg van de handicap. Bij de aanschaf van een auto wordt als uitgangspunt genomen, dat er een nieuwe of een gebruikte auto wordt gekocht, welke niet ouder is dan drie jaar. Een auto wordt geacht minimaal tien jaar mee te gaan. Er worden geen auto aanpassingen gedaan wanneer de auto niet langer dan 7 jaar kan mee gaan. In deze gevallen betreft het een eenmalige bijdrage in de aanschaf kosten.

2.2.17 Verstrekkings-vormen

Een maatwerkvoorziening kan in natura, of als persoonsgebonden budget of via een financiële tegemoetkoming worden verstrekt. In dit hoofdstuk worden de verschillende verstrekkings-vormen en de criteria met betrekking tot de verstrekkings-vormen behandeld.

2.2.17.1 Voorziening in natura

Een voorziening in natura is een daadwerkelijke levering van een maatwerkvoorziening via een door de gemeente gecontracteerde partner. De gemeente geeft aan de (door de cliënt gekozen) zorgaanbieder of leverancier opdracht de diensten, woningvoorzieningen, hulpmiddelen en andere maatregelen te leveren.

Een voorziening in natura wordt door het college bij beschikking verstrekt. In de beschikking wordende voorwaarden opgenomen waaronder verstrekking plaatsvindt.

2.2.17.2 Financiële tegemoetkoming

Uit de uitspraken van de CRvB blijkt dat de Wmo 2015 ruimte biedt om een maatwerkvoorziening in de vorm van een financiële tegemoetkoming te verstrekken (CRvB:2018:395 en 396).

Het gaat in de praktijk om situaties waarin het college geen (volledige) maatwerkvoorziening in natura verstrekt (hoeft te verstrekken) of kan verstrekken omdat dit in de uitvoering niet mogelijk is. Een cliënt zal in het algemeen niet zijn aangewezen op een bruikleenauto op grond van de Wmo 2015.

Maar de cliënt kan wel zijn aangewezen op het vervoer met zijn eigen auto en daarvoor is brandstof nodig, die het college niet in natura zal kunnen verstrekken. De tegemoetkoming kan op basis van declaratie rechtstreeks aan de cliënt worden uitbetaald.

2.2.17.3 Een persoonsgebonden budget (PGB)

Een PGB kan een geschikt instrument zijn voor de inwoner om zijn leven naar eigen wensen en behoeften in te vullen. Het is een verstrekkings-vorm die geschikt is voor mensen die zelf de regie over hun leven kunnen voeren. Het college vindt het van belang dat mensen eigen regie over hun leven kunnen voeren en dat zij, indien zij dit wensen, hiervoor een PGB inzetten. Het college verstrekt een PGB in overeenstemming met artikel 2.3.6 van de Wmo 2015. Bij een PGB voor diensten zijn de bedragen vastgelegd in de Verordening Sociaal Domein gemeente Meppel.

De Wmo 2015 stelt de volgende wettelijke eisen aan het verstrekken van een PGB:

  • de inwoner kan de aan het PGB verbonden taken uitvoeren dan wel met hulp uit zijn sociale netwerk of van zijn wettelijke vertegenwoordiger;

  • de inwoner stelt zich gemotiveerd op het standpunt dat hij het maatwerk als PGB wenst te ontvangen;

  • het betreffende maatwerk is veilig, doeltreffend en klantgericht.

  • het college verstrekt geen PGB voor zover de aanvraag betrekking heeft op kosten die de belanghebbende voorafgaand aan de indiening van de aanvraag heeft gemaakt en niet meer is na te gaan of de ingekochte voorziening noodzakelijk was.

  • het college verstrekt geen PGB als de cliënt de aan een persoonsgebonden budget verbonden taken uitvoert met hulp van de betrokken formele ondersteuner, diens personeel of op een andere wijze aan de ondersteuner verbonden persoon, kan het college een persoonsgebonden budget in beginsel weigeren op grond van belangenverstrengeling.

Indien er sprake is van ondersteuning door een persoon die behoort tot het sociaal netwerk en die persoon is tevens de vertegenwoordiger van de cliënt bij het uitoefenen van de aan een PGB verbonden taken, zal nadrukkelijk worden onderzocht of er geen sprake is van belangenverstrengeling. Het PGB is immers geen inkomensondersteuning maar dient ter compensatie van de beperkingen die de cliënt ondervindt in zijn zelfredzaamheid en participatie. Dit sluit niet uit dat het soms in het belang in van de inwoner of om een andere reden te kiezen voor een verstrekking in PGB.

Inwoners kunnen zelf bijbetalen wanneer het tarief van de door hen gewenste aanbieder hoger is dan het door het college voorgestelde aanbod. Het college kan het PGB voor maatwerk (zoals een scootmobiel of een rolstoel) toekennen ter hoogte van het bedrag van de goedkoopst adequate voorziening in natura. Deze situatie kan zich bijvoorbeeld voordoen doordat de gemeente vanwege inkoopvoordelen maatwerkvoorzieningen goedkoper kan leveren dan wanneer iemand zelf ondersteuning inkoopt met een PGB.

2.2.17.4 Bekwaamheid aanvrager

Overwegende bezwaren zijn er als er een ernstig vermoeden is dat de inwoner problemen zal hebben met het omgaan met een PGB. De situaties waarbij het risico groot is dat het PGB niet besteed wordt aan het daarvoor bestemde doel zijn:

  • de inwoner handelingsonbekwaam is; maar: als iemand onder bewind staat is het geen automatisme dat er geen PGB verstrekt kan worden. Er mag pas een PGB overeenkomst aangegaan worden met de onder bewind gestelde met toestemming van de bewindvoerder. Een pgb vaardigheidstest is dan wel voor de hand liggend (zie art. 2.1.15 lid 9 Verordening Sociaal Domein gemeente Meppel)

  • de inwoner heeft als gevolg van dementie, een verstandelijke handicap of ernstige psychische problemen onvoldoende inzicht in de eigen situatie;

  • er sprake van verslavingsproblematiek is;

  • er eerder misbruik gemaakt is van het PGB;

  • eerder sprake is geweest van fraude.

Bovenstaande opsomming is niet limitatief. Er kunnen andere situaties denkbaar zijn waarin het verstrekken van een PGB niet gewenst is. In deze situaties kan een PGB worden geweigerd. Om een PGB af te wijzen op overwegende bezwaren, moet er enige feitelijke onderbouwing zijn op grond waarvan afgewezen kan worden. Dit kan een medische onderbouwing zijn, maar ook het aantonen van schulden of eerder misbruik.

Bewust keuzegesprek

Wenst de client de maatwerkvoorziening in de vorm van een PGB te ontvangen, dan wordt een bewust keuze gesprek gevoerd. Is vastgesteld dat de cliënt PGB-bekwaam is voor wat betreft het beheren en uitgeven van het PGB, dan wordt met behulp van het budgetplan beoordeeld of wordt voldaan aan de kwaliteitseisen.

Het college moet vaststellen of de cliënt, dan wel zijn vertegenwoordiger, PGB-vaardig is. Daarvoor wordt onderzocht of de cliënt:

  • 1.

    Een goed overzicht van zijn eigen situatie kan houden.

  • 2.

    Weet welke regels er horen bij een PGB.

  • 3.

    Een overzichtelijke PGB-administratie kan bijhouden.

  • 4.

    Kan communiceren met de gemeente, de SVB en ondersteuners.

  • 5.

    Zelfstandig kan handelen en zelf voor ondersteuners kan kiezen.

  • 6.

    Zelf afspraken kan maken, deze afspraken kan bijhouden en zich hier aan houden.

  • 7.

    Kan beoordelen of de ondersteuning uit het PGB bij hem past.

  • 8.

    Zelf de ondersteuning kan regelen met één of meer ondersteuners.

  • 9.

    Kan zorgen dat de ondersteuners die voor hem werken weten wat ze moeten doen.

  • 10.

    Weet wat te doen als werkgever of opdrachtgever van een ondersteuner.

Deze 10 punten zijn gebaseerd op de handreiking en infographic PGB-vaardigheid van de Rijksoverheid (https://www.rijksoverheid.nl/documenten/publicaties/2021/09/21/infographic-met-toelichting---toetsing-10-punten-pgb-vaardigheid).

Hulp bij pgb-vaardigheid

De budgethouder kan een vertegenwoordiger hebben. Dat is een persoon of rechtspersoon die een cliënt vertegenwoordigt die niet in staat kan worden geacht tot een redelijke waardering van zijn belangen (artikel. 1.1.1 lid 2 Wmo 2015).

Eenvoudig gezegd: de budgethouder zelf is niet PGB-vaardig. Bij een vertegenwoordiger kan het gaan om een persoon die door de budgethouder gemachtigd is of een wettelijke vertegenwoordiger die is aangesteld door de rechtbank (bewindvoerder, curator of mentor). Het college moet dan vaststellen of de vertegenwoordiger PGB-vaardig is (zie verder hierna).

2.2.17.5 Gemotiveerd plan

Het maatwerk in de vorm van een PGB wordt alleen verstrekt als de inwoner dit gemotiveerd, aan de hand van een opgesteld plan vraagt. Uit het persoonlijk plan dat een de inwoner opstelt, moet tenminste blijken:

  • waarom de inwoner een PGB wil (motivering);

  • hoe de ondersteuning veilig, doeltreffend en klantgericht wordt ingericht (kwaliteit);

  • van wie hij de ondersteuning wil inkopen (professionals of mensen uit het eigen netwerk);

  • hoe de cliënt de achtervang bij vakantie en ziekte regelt (bij inzet sociaal netwerk);

  • wie toeziet op de geleverde zorg en het verantwoord besteden van het budget.

Het persoonlijk plan maakt de kwalitatieve verantwoording van het PGB inzichtelijk, als concreet vastgelegd is bij wie er zorg ingekocht gaat worden. Door het opstellen van een persoonlijk plan wordt de inwoner gestimuleerd na te denken over zijn zorgvraag, deze uit te werken en te concretiseren, en tevens het doelbereik en daarmee de kwaliteit van de zorg te evalueren.

Conflicterende belangen

Er zijn conflicterende belangen als de vertegenwoordiger ook degene is (de derde) aan wie het PGB wordt besteed. Dat geldt ook als de vertegenwoordiger een aan die derde gelieerde persoon is. Conflicterende belangen zijn niet toegestaan. Dat volgt uit de rechtspraak (CRvB:2019:3761, CRvB:2019:2803, CRvB:2024:1557). In dat geval weigert het college het PGB omdat de beheerstaken niet met voldoende afstand en kritisch kunnen worden vervuld. Onder een aan die derde gelieerde persoon wordt bijvoorbeeld een medewerker verstaan die bij deze derde in dienst is of er op een andere manier verwevenheid tussen hen bestaat.

Persoon sociaal netwerk

Er is geen sprake van conflicterende belangen, ook niet het eigen sociaal netwerk, als:

  • uit deskundigenadvies blijkt dat de hulp alleen door deze persoon kan worden geboden, en

  • het niet mogelijk is iemand anders in te schakelen als vertegenwoordiger.

Deze persoon uit het sociaal netwerk mag daarbij op geen enkele wijze druk uitoefenen op de cliënt bij de keuze van een PGB ter besteding aan die persoon. Dat wil zeggen de budgethouder mag niet door deze persoon worden beïnvloed.

2.2.17.6 Kwaliteit van dienstverlening PGB

De ondersteuning op maat die met het PGB wordt ingekocht dient veilig, doeltreffend en inwonergericht te zijn. De kwaliteit van de ingekochte ondersteuning moet goed zijn. Bij de beoordeling hiervan moet worden gekeken of de ondersteuning op maat die wordt ingekocht, geschikt is voor het doel waarvoor het PGB wordt verstrekt. Dit kan blijken uit de overeenkomst die met de ondersteuner wordt afgesloten. De vraag die beantwoord dient te worden is of de aanbieder in staat is om de noodzakelijke ondersteuning veilig, doeltreffend en op de inwoner gericht, te verzorgen. In algemene zin mag worden verwacht dat de ondersteuning voldoet aan de wettelijke vereisten en de in de branche algemeen aanvaarde kwaliteitseisen.

De kwaliteit van de dienstverlening die ingezet wordt door een PGB moet van vergelijkbare kwaliteit zijn als de dienstverlening van zorg in natura. In het gemotiveerd plan dient aangetoond te worden op welke wijze deze kwaliteit geborgd is. Het niet voldoen aan de kwaliteitseisen heeft tot gevolg dat de gemeente de aanvraag van de ondersteuning op maat in de vorm van een PGB afwijst. De gemeente kan de aanvrager een redelijke hersteltermijn geven, of de PGB-aanbieder niet (langer) accepteren in het kader van een PGB.

PGB-beheer door anderen dan de inwoner zelf (vertegenwoordiging)

  • Het is niet toegestaan dat de zorgaanbieder het PGB beheert (in eerste aanleg ook niet in het sociaal netwerk) of dat er een zakelijke relatie is tussen de zorgaanbieder en de PGB-vertegenwoordiger. Dit kan leiden tot ongewenste belangenverstrengeling.

  • Bij ongewenste belangenverstrengeling tussen de PGB-beheerder en de zorgaanbieders wordt een PGB geweigerd.

  • Wanneer uit rechtmatigheidsonderzoek blijkt dat de vertegenwoordiger niet heeft voldaan aan de voorwaarden van het PGB-beheer, mag deze niet meer als vertegenwoordiger optreden.

  • Er moeten voldoende contactmomenten zijn tussen de inwoner en de PGB-vertegenwoordiger om het PGB goed te kunnen beheren en de (zorginhoudelijke en financiële) belangen van de inwoner te waarborgen.

  • De PGB-vertegenwoordiger woont op redelijke afstand van de inwoner om toezicht te kunnen houden op de zorg die de inwoner ontvangt. Of de PGB-vertegenwoordiger toont aan dat deze kan voldoen aan de taken en verantwoordelijkheden, ondanks de fysieke afstand.

Kosten voor een PGB-vertegenwoordiger

Er wordt geen PGB verstrekt voor zover dit is bedoeld voor ondersteunings- of administratiekosten. Het PGB ziet niet op het financieren van de kosten van een vertegenwoordiger, zoals een bemiddelingsbureau.

De PGB-vertegenwoordiger en zorgverlener woont op maximaal 50 km (enkele reis) afstand.

Weigeringsgronden PGB

De Wmo 2015 kent twee weigeringsgronden voor een PGB. Deze zijn opgenomen in artikel 2.3.6 vijfde lid van de wet:

  • Voor zover de kosten van het PGB hoger zijn dan de door de gemeente te verstrekken voorziening in natura wordt het PGB geweigerd.

  • Indien de inwoner een duurdere voorziening wenst dan de door de gemeente als adequaat bevonden, verstrekt de gemeente een PGB ter hoogte van het bedrag van de voorgestelde ondersteuning op maat. De inwoner wordt in de gelegenheid gesteld het meerdere zelf bij te betalen.

  • De gemeente zal ook geen PGB verstrekken indien er de afgelopen drie jaren voorafgaande aan het onderzoek toepassing is gegeven aan artikel 2.3.10 eerste lid onder a., d. en e. van de wet.

Het artikel vermeldt het volgende:

  • a.

    De inwoner heeft onjuiste of onvolledige gegevens verstrekt en de verstrekking van juiste of volledige gegevens zou tot een andere beslissing hebben geleid.

  • a.

    De inwoner voldoet niet aan de aan het persoonsgebonden budget verbonden voorwaarden.

  • b.

    De inwoner gebruikt het persoonsgebonden budget voor een ander doel.

Progressief ziektebeeld

Naast deze uitzonderingen komt het voor dat bij een aanvrager met een zeer progressief ziektebeeld al op voorhand vast staat dat binnen zes maanden vervanging van de voorziening nodig is. Het is dan ook de vraag of deze situatie zich wel leent voor een PGB. Dit zal per situatie beoordeeld moeten worden. Er dient immers steeds sprake te zijn van een langdurige noodzaak, van minimaal zes maanden of langer, tot ondersteuning.

Resultaten

De inwoner (budgethouder) krijgt zelf de regie over de geleverde maatschappelijke ondersteuning en de verantwoordelijkheid voor de geleverde ondersteuning. De gemeente kan periodiek in gesprek gaan met de inwoner (budgethouder) over de behaalde resultaten met het persoonsgebonden budget.

Omvang

De gemeente bepaalt de omvang (het aantal uren) van het PGB.

Inzet in natura

Heeft het gegronde vermoede betrekking op de derde of een daaraan gelieerde (rechts)persoon, dan verstrekt het college hangende het onderzoek een tijdelijke maatwerkvoorziening in natura. Immers, middels het toekenningsbesluit is bepaald dat er voor de cliënt een noodzaak bestaat voor het verstrekken van een maatwerkvoorziening (al dan niet in de vorm van een PGB). Het college kan van de derde niet verwachten dat hij op de gok de ondersteuning - zonder daarvoor betaald te worden - voort

Verantwoordelijk voor besteding

Degene aan wie het PGB is toegekend, blijft verantwoordelijk voor het budget en de besteding daarvan. Mocht er budget teruggevorderd moeten worden, dan wordt dit teruggevorderd van de inwoner. In situaties waarin de zorgverlener zich schuldig heeft gemaakt aan onjuist besteding van het PGB, geldt op grond van het derdenbeding dat van de zorgverlener kan worden teruggevorderd.

Vereisten PGB

Bij beschikking maakt de gemeente het genomen besluit aan de aanvrager van het PGB bekend. In deze beschikking vermeldt de gemeente wat de omvang van het PGB is, wie de ondersteuning levert en voor hoeveel jaar het PGB bedoeld is. Om volstrekt duidelijk te laten zijn wat met het PGB dient te worden bekostigd, en meer precies, aan welke vereisten de aan te schaffen voorziening dient te voldoen, wordt zo nauwkeurig mogelijk omschreven voor welk resultaat het PGB wordt aangewend, welke kwaliteitseisen gelden, wat de hoogte van het PGB is en hoe hiertoe is gekomen, wat de duur is van de verstrekking waarvoor het PGB is bedoeld, en de wijze van facturering en van verantwoording van de besteding van het PGB.

Hoogte PGB

Het PGB wordt berekend naar aanleiding van de kosten van Zorg in Natura (ZIN) en is op basis van 52 weken.

Trekkingsrecht

Een PGB wordt niet uitbetaald op rekening van de inwoner. Het PGB vindt plaats onder trekkingsrecht. Dit betekent dat de gemeente het PGB op de rekening van de Sociale Verzekeringsbank (SVB) stort, zodat de SVB, na diverse checks, de betalingen vervolgens aan de zorgverlener of zorginstelling verricht. Zowel de inwoner (budgethouder) als de gemeente krijgt inzicht in de besteding van het PGB en zij ontvangen overzichten, waarin duidelijk wordt hoeveel van het PGB waaraan is besteed en wat er nog van over is. Na afloop van ieder kalenderjaar verstrekt de SVB een totaaloverzicht van de bestedingen. Niet bestede bedragen worden teruggestort aan de gemeente.

Declaratiebasis

Betaling vanuit een PGB is alleen op declaratiebasis mogelijk. Alleen in uitzonderingsgevallen kan maandloon, waarbij de hulpverlener een vast bedrag per maand ontvangt van de SVB ongeacht het aantal geleverde uren hulp en ondersteuning, worden toegestaan.

Verzilvering

Indien een PGB langer dan 3 maanden niet wordt verzilverd zal deze automatisch worden stopgezet.

2.2.17.7 Inzetten sociaal netwerk of mantelzorgers

Tot het sociaal netwerk worden gerekend personen uit de huiselijke kring en andere personen met wie iemand een sociale relatie onderhoudt. Met dat laatste worden personen bedoeld met wie de inwoner regelmatig contacten onderhoudt, zoals mantelzorgers, buren, (mede) leden van een vereniging etc.

Doelmatigheid

Uitgangspunt bij uitvoering van de maatschappelijke ondersteuning door het sociaal netwerk is dat er toegewerkt wordt naar een niveau waarin de inwoner met ondersteuningsvraag voldoende zelfredzaam is en voldoende kan participeren. Dat wil zeggen dat de inwoner mee kan doen aan de samenleving. Niet in alle gevallen is dat mogelijk, zoals bij dementerende ouderen. Indien het sociaal netwerk kan ondersteunen, kan de gemeente overwegen hiervoor een PGB te verstrekken.

Een argument kan bijvoorbeeld zijn dat iemand uit het sociaal netwerk minder gaat werken om de benodigde hulp te kunnen bieden. De wetgever is van mening geweest dat inzet van het sociaal netwerk waardevol is, en zij acht het wenselijk dat vergoeding daarvan met een PGB beperkt blijft tot die gevallen waarin dit aantoonbaar tot minstens even goede en effectieve ondersteuning leidt en aantoonbaar doelmatiger is. Het dient hierbij wel te gaan om boven gebruikelijke vormen van ondersteuning.

De gemeente verstrekt geen PGB voor ondersteuning welke echtgenoten, ouders, inwonende kinderen of andere huisgenoten elkaar naar algemeen aanvaarde opvattingen in alle redelijkheid geven, daarbij rekening houdend met de eventuele beperkingen van de huisgenoten.

Afwegingskader

  • De inzet van ondersteuning door een persoon/personen uit het sociaal netwerk dient te leiden tot minstens even goede en effectieve ondersteuning als de inzet van ondersteuning door een professional. Er dient geen ongewenste situatie door in stand gehouden te worden.

  • De zorg die de persoon uit het sociaal netwerk verricht valt niet onder de gebruikelijke hulp die van de persoon verwacht wordt. Er dient sprake te zijn van bovengebruikelijke hulp. Bij het bepalen van de vraag of sprake is van bovengebruikelijke hulp, wordt rekening gehouden met de eventuele beperkingen van de persoon uit het sociaal netwerk.

Het kan voorkomen dat een persoon met beperkingen reeds lange tijd gewend is om ondersteund te worden door personen uit zijn sociaal netwerk. Dit doet echter niet af aan bovenstaande. Vanuit de Wmo wordt maatschappelijke ondersteuning geboden, indien voorliggende oplossingen niet passend gebleken zijn. Hierbij dient in ogenschouw te worden genomen dat voorliggende oplossingen die door de inwoner als niet wenselijk beschouwd worden, niet per definitie betekenen dat deze niet tot een gewenst resultaat leiden. Hier dient een objectieve beoordeling aan ten grondslag te liggen.

PGB voor hulpmiddelen en woningaanpassingen

De gemeente stelt de hoogte van het PGB voor hulpmiddelen en woningaanpassingen vast aan de hand van de gemeentelijke prijsafspraken of offertes.

De hoogte van een PGB wordt bepaald aan de hand van en tot het maximum van de kostprijs van de in de betreffende situatie goedkoopst adequate voorziening in natura en is toereikend voor de aanschaf daarvan, en wordt indien nodig aangevuld met een vergoeding voor onderhoud en verzekering.

Voor de hulpmiddelen wordt de offerte opgevraagd bij de leverancier waar de gemeente een contract mee heeft afgesloten.

Bij aanvraag van een woonvoorziening mag vooraf gevraagd worden of men verhuisplannen heeft. Geeft iemand aan dat zeker niet van plan te zijn en men verhuist kort daarna (men stond al elders ingeschreven) dan is terugvordering mogelijk op basis van valselijk verstrekte gegevens.

Als de naturaverstrekking een tweedehands voorziening betreft, wordt de kostprijs daarop gebaseerd, met een looptijd gelijk aan de verkorte termijn waarop de zaak technisch is afgeschreven.

PGB en Onderhoud

Als er voor het maatwerk een PGB is verstrekt, zijn de kosten van keuring en onderhoud/reparatie in het PGB als instandhoudingkosten meegenomen. Zonder onderhoud wordt de economische afschrijvingstijd niet gehaald, dus wordt een onderhouds- en reparatiecontract van de inwoner met zijn leverancier (of onderhoudsbedrijf) verplicht gesteld.

Deze vergoeding wordt gebaseerd op het bedrag dat de gemeente Meppel heeft afgesproken met de leverancier van de gemeente. Als deze bedragen niet zijn vastgelegd dan wordt er 7% van de aanschafwaarde berekend.

Voor de elektrische rolstoel en scootmobiel geldt tevens de verplichting om minimaal een WA-verzekering af te sluiten.

De tegemoetkoming is niet per definitie volledig kostendekkend. Voor de kosten van geringe en/of dagelijkse reparaties en voor reparaties van schade ten gevolge van grove schuld of opzet wordt geen vergoeding verstrekt.

Het college raadt PGB-klanten met een elektrische rolstoel of een scootmobiel tevens een verzekering tegen diefstal aan. Deze kosten zijn voor rekening van de inwoner en worden niet vergoed via de PGB. Bij diefstal of vandalisme of als geen onderhoud wordt uitgevoerd aan het hulpmiddel wordt binnen de termijn van het PGB geen nieuw hulpmiddel verstrekt.

De inwoner krijgt van de gemeente jaarlijks een tegemoetkoming in de kosten voor onderhoud, service, reparatie en WA-verzekering. Deze tegemoetkoming wordt pas in het kalenderjaar na de aanschaf van het hulpmiddel verstrekt. Het eerste gebruiksjaar valt in de regel onder de garantieperiode van de leverancier. Indien de inwoner langer van het hulpmiddel gebruik wil maken dan de vermelde gebruiksduur (scootmobiel b.v. 7 jaar), dan kan dat. De gemeente blijft in dat geval na afloop van de gebruiksduur een jaarlijkse tegemoetkoming geven voor onderhoud, service en eventueel WA-verzekering.

Na ontvangst van de beschikking heeft de inwoner 6 maanden de tijd om het hulpmiddel aan te schaffen.

Hulpmiddelen in bruikleen

Hulpmiddelen/maatwerk worden verstrekt in bruikleen. Het hulpmiddel valt terug aan de gemeente als:

  • de inwoner verhuist naar een andere gemeente;

  • de inwoner overlijdt;

  • als de indicatieperiode of geldigheidsduur is verstreken;

  • als de inwoner aangeeft dat zijn situatie is veranderd en (de gemeente) vaststelt dat het maatwerk niet meer voldoet;

  • de inwoner geen verantwoording aflegt;

  • de inwoner zijn PGB laat omzetten in zorg in natura.

Verhuizing

Bij verhuizing zal met de nieuwe gemeente worden onderhandeld over overname van het PGB voor onderhoud, service en eventueel verzekering.

Overlijden van de inwoner

Bij overlijden kunnen de nabestaanden kiezen voor:

  • teruggave van hulpmiddel aan de gemeente, zonder vergoeding vanuit gemeente voor eventuele bijbetaalde meerkosten. Hierbij moet het middel wel redelijkerwijs opnieuw inzetbaar zijn voor de gemeente;

    of

  • zelf het middel verkopen / inruilen bij leverancier of via verkoop aan derden.

Opbrengst minus de vastgestelde restwaarde van het standaardmiddel is voor de nabestaanden. Restwaarde dienen de nabestaanden aan gemeente terug te betalen.

Het maatwerk is niet meer adequaat

Indien het maatwerk niet meer adequaat is vanwege voortschrijdende handicap en herindicatie noodzakelijk is, zijn er de volgende opties:

  • teruggave van hulpmiddel aan de gemeente, zonder vergoeding vanuit gemeente voor eventuele bijbetaalde meerkosten. Hierbij moet het middel wel redelijkerwijs opnieuw inzetbaar zijn voor de gemeente;

    of

  • zelf het middel verkopen / inruilen bij leverancier of via verkoop aan derden.

Opbrengst minus de vastgestelde restwaarde van het standaardmiddel is voor de inwoner. Restwaarde dient de inwoner aan gemeente terug te betalen.

Bepaling restwaarde voorzieningen bij PGB

Als de situatie wijzigt bijvoorbeeld bij overlijden, een verhuizing of een middel is niet meer adequaat, kan de gemeente de restwaarde berekenen. Lastig punt kan zijn dat de inwoner eventueel extra geld heeft bijgelegd naast het maximale PGB om zijn hulpmiddel aan te schaffen. Bij de restwaardebepaling gaan we uit van het destijds daadwerkelijk verstrekte aanschafdeel van het PGB aan de desbetreffende inwoner.

De restwaarde wordt als volgt bepaald: afschrijvingstermijn – gebruiksjaren = jaren restwaarde, afgerond op hele jaren ten voordele van de inwoner.

Restwaarde is het budget minus de gebruikte jaren.

2.2.18 Regels voor een bijdrage voor algemene en maatwerkvoorzieningen

De Wmo 2015 maakt een onderscheid tussen de bijdragen in de kosten van algemene en maatwerkvoorzieningen. Een inwoner is een bijdrage in de kosten verschuldigd voor een maatwerkvoorziening. Het Uitvoeringsbesluit Wmo 2015 regelt dat alle inwoners met één of meer maatwerkvoorzieningen uit de Wmo, Dit bedrag wordt het abonnementstarief (voorheen eigen bijdrage) genoemd.

Bijdrage algemene voorzieningen

Dit zijn algemeen vrij toegankelijke voorzieningen waarvan iedereen gebruik kan maken, met of zonder beperking. De voorziening is uitsluitend in natura beschikbaar en de Wmo- abonnementstarief regeling is hier niet van toepassing. Het gaat hierbij om voorzieningen die door de gemeente zijn georganiseerd of gefaciliteerd.

Voor alle activiteiten kan een kostendekkende bijdrage gevraagd worden door de organisatie zelf en geldt voor alle gebruikers van die voorziening. Een voorbeeld van een bijdrage van een algemene voorziening is een verplicht lidmaatschap of een bijdrage aan een activiteit. Uitgangspunt is dat er een abonnementstarief wordt gevraagd voor algemene voorzieningen, maar dat deze niet drempelverhogend mag zijn.

Bijdrage collectief vervoer

Bij het collectief vervoer wordt de ritprijs rechtstreeks betaald aan de chauffeur.

Voor gebruik van de Publiek vervoer Zuidwest Drenthe met een Wmo-vervoerspas wordt een reizigersbijdrage gevraagd per rit volgens de afspraken die gemaakt zijn tussen de vervoerder en de gemeenten die participeren in het contract voor Zuidwest Drenthe.

Abonnementstarief maatwerkvoorzieningen

De gemeente biedt de volgende maatwerkvoorzieningen aan:

  • Huishoudelijke ondersteuning

  • Individuele begeleiding (licht, midden, zwaar)

  • Dagbesteding (licht, midden, zwaar)

  • Respijtzorg / kortdurend verblijf

  • Woonvoorzieningen

  • Vervoersvoorzieningen

Het abonnementstarief is niet van toepassing op:

  • de verstrekking van een (sport)voorziening;

  • voor inwoners die nog geen 18 zijn; (met uitzondering van een woningaanpassing)

  • inwoners die al een bijdrage betalen voor Wlz-zorg, beschermd wonen of opvang.

  • niet AOW-gerechtigde meerpersoonshuishoudens;

  • de bijdrage voor algemene voorzieningen en collectief vervoer.

2.2.19 Waardering mantelzorgers

De mantelzorgwaardering kan gegeven worden aan iedereen die mantelzorg geeft aan een inwoner van de gemeente Meppel. Ook als de zorgvrager in een zorginstelling woont. De mantelzorger zelf hoeft geen inwoner van de gemeente Meppel te zijn.

Vorm mantelzorgwaardering

Mantelzorgers ontvangen per kalenderjaar een waardering. De hoogte van deze waardering is aangegeven in de tarievenlijst.

Aanvraag en uitvoering mantelzorgwaardering

Mantelzorgers worden benaderd door uitvoerende partijen die zijn aangesloten bij het Mantelzorgplatform Meppel en uitgenodigd om de mantelzorgwaardering aan te vragen. Indien de mantelzorger nog niet staat geregistreerd bij het Mantelzorgplatform, worden de gegevens van de mantelzorger geregistreerd.

Reeds geregistreerde mantelzorgers ontvangen een nieuwsbrief met daarin de uitnodiging om de mantelzorgwaardering aan te vragen.

Mantelzorgers dienen zelf de mantelzorgwaardering aanvragen via een aanvraagformulier op de website van het Mantelzorgplatform Meppel (www.mantelzorgplatformmeppel.nl). Het aanvraagformulier moet volledig ingevuld worden met de gegevens van de mantelzorger en de gegevens van de zorgvrager.

Indien de aanvrager niet beschikt over een computer en/of internet, kunnen bij het Mantelzorgplatform aanvraagformulieren worden opgevraagd waarmee men schriftelijk de mantelzorgwaardering kan aanvragen.

De mantelzorgwaardering kan jaarlijks worden aangevraagd in het laatste kwartaal van het jaar. Het verstrekken van de mantelzorgwaardering wordt uitgevoerd door Stichting Welzijn MensenWerk.

2.2.20 Voorkomen en tegengaan misbruik

Het college informeert de cliënt en/of zijn vertegenwoordiger duidelijk over de regels en verantwoordelijkheden die horen bij het krijgen van een maatwerkvoorziening of PGB. Ook worden de mogelijke gevolgen van verkeerd gebruik of misbruik van de wet uitgelegd.

Ondanks artikel 2.3.8 van de Wmo 2015 moet een cliënt aan het college alle feiten en omstandigheden melden, als deze redelijk gezien zouden kunnen leiden tot het opnieuw bekijken van een beslissing zoals beschreven in artikel 2.3.5 of 2.3.6 van de Wmo 2015. Dit kan op verzoek of meteen uit eigen beweging.

Ondanks artikel 2.3.10 van de Wmo 2015 kan het college een beslissing zoals beschreven in artikel 2.3.5 of 2.3.6 van de Wmo 2015 herzien of intrekken wanneer het college vaststelt dat:

  • a.

    de cliënt verkeerde of niet volledige informatie heeft gegeven en als correcte informatie tot een andere beslissing zou hebben geleid;

  • b.

    de cliënt niet meer de maatwerkvoorziening of het PGB nodig heeft;

  • c.

    de maatwerkvoorziening of het PGB niet meer genoeg helpt;

  • d.

    de cliënt meer dan 13 weken in een zorginstelling woont volgens de Wet langdurige zorg of de Zorgverzekeringswet;

  • e.

    de cliënt niet voldoet aan de voorwaarden die gelden voor de maatwerkvoorziening of het PGB;

  • f.

    de cliënt de maatwerkvoorziening of het PGB niet gebruikt of voor iets anders gebruikt dan waarvoor het bedoeld is.

Een beslissing om een PGB te geven kan worden teruggedraaid als blijkt dat het PGB binnen 3 maanden, nadat het is gegeven niet is gebruikt voor de kosten van de voorziening waarvoor het is bedoeld.

Als het college een beslissing op basis van het derde punt, onder a. van dit artikel, heeft ingetrokken en als blijkt dat de cliënt opzettelijk verkeerde of niet alle nodige informatie heeft gegeven, kan het college het betaalde geldbedrag terugeisen of de voorziening terugnemen.

Andere personen die bewust hebben meegewerkt aan de verkeerde informatie kunnen ook aansprakelijk worden gehouden.

Tijdelijk stopzetten betalingen uit het PGB

  • Het college kan aan de Sociale Verzekeringsbank vragen om betalingen uit het PGB tijdelijk helemaal of gedeeltelijk stop te zetten, voor maximaal dertien weken, als er ernstige vermoedens zijn over een persoon.

  • Het college kan aan de Sociale Verzekeringsbank vragen om betalingen uit het PGB helemaal of gedeeltelijk stop te zetten voor de periode van opname in een instelling.

De gemeente informeert de cliënt aan wie het PGB is gegeven schriftelijk over het verzoek. Hierna ontvangt de cliënt nog een formeel besluit over het verzoek.

Onderzoek naar kwaliteit en recht- en doelmatigheid maatwerkvoorzieningen en PGB’s

Het college controleert regelmatig, soms door steekproeven, hoe maatwerkvoorzieningen en PGB's worden gebruikt. Dit gebeurt om te kijken of ze goed van kwaliteit zijn en op de juiste manier worden ingezet.

Kwaliteit en Veiligheid

In de afspraken met zorgaanbieders legt het college vast aan welke eisen de hulp moet voldoen. Hierbij wordt zoveel mogelijk gekeken naar wat er staat in artikel 3.1 van de Wmo 2015. En naar de eisen die gelden voor de zorgsector waar het over gaat.

Zorgaanbieders zorgen voor goede kwaliteit van de hulp door:

  • de hulp aan te passen aan de situatie van de cliënt;

  • de hulp af te stemmen op andere zorg die nodig is;

  • de juiste deskundigheid in te zetten;

  • te voldoen aan de eisen voor kwaliteit en deskundigheid die nodig zijn voor erkende keurmerken in hun sector;

  • ervoor te zorgen dat zorgverleners volgens de professionele normen handelen.

Het college houdt toezicht op de naleving van deze eisen door regelmatig overleg met zorgaanbieders te hebben, een jaarlijkse enquête onder cliënten te houden en indien nodig door ter plekke te controleren of de gegeven hulp of voorziening goed is.

Beëindiging

Er wordt gesproken van een beëindiging als de inwerkingtreding van het besluit ingaat vanaf het heden of naar de toekomst toe. Beëindiging heeft dus, in tegenstelling tot een herziening/intrekking, geen terugwerkende kracht. De beëindiging van de maatwerkvoorziening of het PGB kan het gevolg zijn van de heroverweging van het besluit. Andere voorbeelden zijn: verhuizing naar een andere gemeente, inwoning van een persoon die de gebruikelijke hulp op zich kan nemen, het niet meer aangewezen zijn op ondersteuning of het overlijden van de cliënt.

Datum beëindiging

De datum waarop het besluit wordt beëindigd is afhankelijk van de situatie. Bij de verhuizing naar een andere gemeente zal dat de datum zijn waarop de cliënt feitelijk niet meer woonachtig is in de gemeente Meppel

Overlijden

Wanneer de cliënt aan wie een PGB is verstrekt is overleden, kunnen na overlijden nog betalingen door de SVB worden gedaan uit het nog beschikbare (resterende) PGB. Dat is bestemd voor de ondersteuning die vóór het overlijden is geboden maar nog niet is gedeclareerd.

2.2. Jeugdwet

<gereserveerd> Zie nu nog beleidsregels Jeugdhulp 2023 e.v. geldend van 28-12-2023 t/m heden

2.3. Participatiewet /IOAW/IOAZ

Paragraaf inkomensdeel

2.3.1. Inlichtingenplicht

  • 1. De belanghebbende doet aan het college op verzoek of onverwijld uit eigen beweging, mededeling van alle feiten en omstandigheden waarvan hem redelijkerwijs duidelijk moet zijn dat zij van invloed kunnen zijn op zijn arbeidsinschakeling of het recht op bijstand (artikel 17 lid 1 Participatiewet).

  • 2. Het college verstaat onder onverwijld uit eigen beweging, dat de belanghebbende informatie die van belang is voor de (voortzetting) van de bijstand, de bedoelde informatie uiterlijk meldt binnen 5 werkdagen en in ieder geval vóór de eerstvolgende maandbetaling op een mutatie- of rechtmatigheidsformulier, gerekend vanaf het moment waarop zich het te melden feit zich heeft voorgedaan, dan wel kenbaar werd voor belanghebbende.

  • 3. Indien belanghebbende in het buitenland gaat verblijven, moet hij of zij hier uiterlijk 28 dagen voor vertrek toestemming voor vragen bij zijn of haar inkomensconsulent en re-integratieconsulent.

  • 4. Indien de onder lid 3 bedoelde toestemming wordt verleend, dient belanghebbende zich op de eerstvolgende werkdag na terugkomst te melden op het stadhuis en de gevraagde bewijstukken in te leveren van de reis en van het verblijf.

2.3.2. Overbruggingsuitkering

  • 1. Uitgangspunt is dat de financiële overbrugging van het wegvallen van de inkomsten tot de eerste betaling van de periodieke uitkering behoort tot de eigen verantwoordelijkheid van de belanghebbende. Bij eigen middelen/ het kunnen beschikken over eigen middelen is er geen recht op een overbruggingsuitkering.

  • 2. Toekenning van een overbruggingsuitkering is mogelijk als aan elk van alle onderstaande voorwaarden is voldaan:

    • a.

      de belanghebbende in de financiële problemen dreigt te geraken doordat de bijstand voor levensonderhoud achteraf betaald wordt en;

    • b.

      belanghebbende tot de ingangsdatum van het recht op algemene bijstand geen andere uitkering of inkomsten ontving tot de bijstandsnorm en;

    • c.

      de uitkering levensonderhoud zo snel mogelijk is aangevraagd;

    • d.

      sprake is van een onvoorziene situatie.

2.3.3. Hoogte overbruggingsuitkering

  • 1. De hoogte van de overbruggingsuitkering is maximaal de voor belanghebbende geldende bijstandsnorm exclusief vakantiegeld per maand.

  • 2. Op de overbruggingsuitkering worden eventuele eigen middelen waarover belanghebbende (redelijkerwijs) kan beschikken in mindering gebracht.

2.3.4. Vorm en eventuele terugvordering van de overbruggingsuitkering

  • 1. De overbruggingsuitkering wordt in beginsel verstrekt als algemene bijstand ‘om niet’.

  • 2. De overbruggingsuitkering wordt verstrekt in de vorm van een geldlening (artikel 48 Participatiewet) als redelijkerwijs kan worden aangenomen dat de belanghebbende vóór de eerste betaling na afronding van de aanvraag over eigen middelen beschikt.

  • 3. De overbruggingsuitkering wordt teruggevorderd als de uitkering bijstand levensonderhoud binnen een periode van drie maanden na ingangsdatum toekenning wordt ingetrokken/beëindigd, tenzij:

    • a.

      de bijstandsuitkering wordt beëindigd/ingetrokken in verband met werkaanvaarding of

    • b.

      In verband met een verhuizing naar een andere woonplaats.

2.3.5a. Alleenstaande ouders (Alleenstaande ouder-kop)

  • 1. Alleenstaande ouders met ten laste komende kinderen (jonger dan 18 jaar) die geen aanspraak hebben op verhoging van het kindgebonden budget met de alleenstaande ouder-kop hebben recht op een inkomensaanvulling van 20% van de gehuwdennorm indien aan een van onderstaande voorwaarden wordt voldaan. Afstemming van de uitkering vindt plaats op basis van artikel 18 lid 1 Participatiewet.

  • 2. De voorwaarden zijn:

    • a.

      de alleenstaande ouder is gehuwd maar leeft duurzaam gescheiden van haar/zijn echtgenoot en er om principiële redenen geen verzoek tot echtscheiding bij de rechtbank wordt ingediend of

    • b.

      de alleenstaande ouder is gehuwd en de partner verblijft in het buitenland of

    • c.

      de alleenstaande ouder die een gezamenlijke huishouding voert met partner die niet voldoet aan de voorwaarden zoals die zijn opgenomen in artikel 11 van de Participatiewet (niet rechthebbende partner) of

    • d.

      de alleenstaande ouder die een gezamenlijke huishouding voert met partner die gedetineerd is.

  • 3. De inkomensaanvulling eindigt per de datum dat niet meer aan de voorwaarden als genoemd in lid 2 wordt voldaan.

  • 4. In afwijking van artikel 6 lid 3 wordt de bijstand uitbetaald als bijzondere bijstand (periodiek onbelast) indien de bijstand met terugwerkende kracht wordt verstrekt.

2.3.5b Aanvullende algemene bijstand 18, 19 en 20-jarigen niet in een inrichting verblijvend

  • 1. Indien en voor zover een persoon van 18, 19 of 20 jaar die niet in een inrichting verblijft hogere algemeen noodzakelijke kosten van bestaan heeft dan waarin de norm in het kader van de Participatiewet voorziet en de middelen van zijn ouders ontoereikend zijn of hij redelijkerwijs zijn onderhoudsrecht jegens zijn ouders niet te gelde kan maken, kan het college aanvullende algemene bijstand verstrekken.

  • 2. De algemene bijstand wordt verhoogd met het vast bedrag genoemd in artikel 20 lid 3 van de Participatiewet.

  • 3. Het bedrag van de aanvullende algemene bijstand is maximaal het verschil tussen de bijstandsnorm genoemd in artikel 21 en de van toepassing zijnde bijstandsnorm ingevolge artikel 20 van de Participatiewet.

  • 4. Bij aantoonbare hogere of lagere kosten van levensonderhoud kan het bedrag worden aangepast op grond van artikel 18 lid 1 van de Participatiewet.

2.3.6. Herziening maatregelen (inkeerregeling)

Op verzoek van de belanghebbende die een maatregel is opgelegd kan het college de verlaging herzien zodra uit de houding en de gedraging van belanghebbende ondubbelzinnig is gebleken dat hij de verplichtingen bedoeld in artikel 18 lid 4 Participatiewet (geüniformeerde arbeidsverplichtingen) nakomt. Deze herziening vindt plaats op basis van artikel 18 lid 11 Participatiewet.

  • 1.

    Het college herziet verlaging op verzoek van belanghebbende indien een maatregel is opgelegd van 100% van de bijstandsnorm met een duur van één maand of langer als belanghebbende aan kan tonen dat de verplichting alsnog wordt nagekomen.

  • 2.

    Bij toepassing van lid 1 wordt de maatregel gehalveerd indien een maatregel is opgelegd voor de duur van één maand.

  • 3.

    Indien een maatregel is opgelegd voor de duur van twee maanden of langer, dan vervalt de maatregel per de maand volgend op de datum waarop wordt voldaan aan de voorwaarden uit lid 1.

  • 4.

    Bij toepassing van lid 3 blijft de maatregel over de eerste maand altijd van kracht.

  • 5.

    Een verzoek tot herziening van de maatregel kan worden ingediend gedurende de periode dat de maatregel is opgelegd.

  • 6.

    Het college ziet af van herziening van de maatregel als het de volgende gedragingen betreft:

    • a.

      het niet aanvaarden van algemeen geaccepteerde arbeid en

    • b.

      het niet behouden van algemeen geaccepteerde arbeid.

2.3.7. Schriftelijke waarschuwing in plaats van bestuurlijke boete.

  • 1. Het college volstaat met een schriftelijke waarschuwing als aan belanghebbende in de afgelopen 24 maanden geen waarschuwing of boete is opgelegd in verband met schending inlichtingenplicht en:

    • a.

      de schending van de inlichtingenplicht niet heeft geleid tot een benadelingsbedrag of het benadelingsbedrag niet hoger is dan € 150,00 of;

    • b.

      belanghebbende uit eigen beweging alsnog binnen een redelijke termijn van twee maanden gerekend van het ontstaan van de wijziging, de juiste inlichtingen verstrekt voordat de overtreding is geconstateerd. Tenzij de belanghebbende deze inlichtingen heeft verstrekt in het kader van toezicht op de naleving van de inlichtingenverplichtingen.

2.3.8. Vaststellen mate van verwijtbaarheid

Bij het vaststellen van de mate van verwijtbaarheid worden de criteria zoals genoemd in artikel 2a van het Boetebesluit sociale zekerheidswetten gehanteerd.

2.3.9. Berekening bestuurlijke boete

  • 1. Bij de berekening van de bestuurlijke boete worden de criteria zoals genoemd in Artikel 2 van het Boetebesluit sociale zekerheidswetten gehanteerd.

  • 2. Afwijkende bepaling ten aanzien vaststelling benadelingsbedrag naar aanleiding van ontvangen signalen van externe bronnen (Suwinet).

    • a.

      het benadelingsbedrag is de ten onrechte ontvangen bijstand tot en met maximaal zes weken nadat het signaal door de gemeente is ontvangen.

2.3.10. Hoogte van de boete

  • 1. De boete is maximaal het bedrag dat ten onrechte/teveel aan bijstand is ontvangen (benadelingsbedrag).

  • 2. De hoogte van de boete is afhankelijk van de afloscapaciteit per maand en de termijnbetaling die gerelateerd is aan de mate van verwijtbaarheid.

    • a.

      De afloscapaciteit is gelijk aan de beslagvrije ruimte in het inkomen zoals bedoeld in artikel 475d van het Burgerlijk Wetboek van Rechtsvordering.

    • b.

      De van toepassing zijnde bijstandsnormen zijn de normen zoals benoemd de in artikel 475 c t/m e van het Wetboek van Burgerlijke rechtsvordering.

    • c.

      Voor de termijnbetaling geldt een maximale duur, die gerelateerd is aan de mate van verwijtbaarheid;

      • -

        Bij opzet 24 maanden;

      • -

        Bij grove schuld 18 maanden;

      • -

        Bij normale verwijtbaarheid 12 maanden;

      • -

        Bij verminderde verwijtbaarheid 6 maanden.

  • 3. Voor uitkeringsgerechtigden is de boete met toepassing van artikel 11 lid 1 sub c 5% van de normen zoals genoemd in artikel 11 lid 2 sub b.

  • 4. In afwijking van lid 3 geldt dat bij niet uitkeringsgerechtigden (een inkomen boven de bijstandsnorm) voor het berekenen van de afloscapaciteit rekening kan worden gehouden met de correctiefactoren, zoals die gelden bij het vaststellen van de beslagvrije voet.

2.3.11. Invordering van de boete

  • 1. Als de belanghebbende een bijstandsuitkering ontvangt:

    • a.

      wordt de vastgestelde afloscapaciteit verrekend met de bijstandsuitkering.

    • b.

      wordt er van de fictieve draagkracht uitgegaan als er geen inlichtingen worden verstrekt.

  • 2. Als de belanghebbende geen bijstandsuitkering (meer) heeft wordt de boete via een aflossingsregeling ingevorderd (afloscapaciteit). De belanghebbende zorgt zelf voor betaling.

  • 3. Indien betrokkene geen financiële gegevens overlegt wordt de beslagvrije voet vastgesteld op 95% van de inkomsten, zoals deze bekend zijn bij de gemeente Meppel.

  • 4. Het vrij te laten bescheiden vermogen uit artikel 34 Participatiewet voor zover meer dan 100% van de van toepassing zijnde bijstandsnorm moet worden aangewend voor betaling van de boete.

  • 5. Wanneer sprake is van een opgelegde boete en terugvordering van uitkering zal de boete bij voorrang worden geïnd.

  • 6. Na volledige betaling van de boete wordt de teveel/ten onrechte bijstand teruggevorderd conform de beleidsregels terugvordering.

2.3.12. Kostendelersnorm (artikel 22a Participatiewet: kamerverhuur en onderverhuur en kostgangerschap)

  • 1. Het college verstaat onder een commerciële prijs de vergoeding voor kamerverhuur, onderverhuur of kostgangerschap indien wordt voldaan aan de volgende voorwaarden:

    • a.

      Er is sprake van een prijs die in verhouding staat tot de geleverde prestaties en datgene wat in het commerciële verkeer (zoals genoemde in de Recofa-richtlijnen) gebruikelijk is;

    • b.

      De huurprijs wordt periodiek geïndexeerd;

    • c.

      Er is bij kamerverhuur in ieder geval sprake van het bedrag van de basishuur, genoemd in artikel 16 van de Wet op de huurtoeslag.

  • 2. Het college verhoogt bij een huur inclusief de water- en energielasten de huurprijs met het normbedrag voor de kosten van nutsvoorzieningen zoals genoemd in de normbedragen van de Recofa-richtlijnen.

  • 3. Het college verhoogt bij kostgangerschap de huurprijs als bedoeld in lid 2 met het normbedrag voor kostgangers voor de kosten van de nutsvoorzieningen en voor de maaltijden omgerekend naar een maandbedrag per persoon, zoals genoemd in de Recofa-richtlijnen.

  • 4. De beoordeling of er sprake is van een commerciële prijs kan achterwege blijven als een kamer wordt gehuurd van een commercieel kamerverhuurbedrijf.

2.3.13. Inkomsten uit commerciële verhuur en kostgeverschap

  • 1. Als de kostendelernorm van toepassing is, dan worden de inkomsten uit kamerverhuur en/of kostgangerschap gekort waarmee nog geen rekening is gehouden bij de kostendelersnorm. Op het meerdere dat wordt gekort als inkomsten vindt geen forfaitaire verlaging plaats omdat er geen sprake is van een commerciële prijs.

  • 2. De inkomsten uit commerciële verhuur, als bedoeld in artikel 33, vierde lid, van de Participatiewet, worden op de uitkering in mindering gebracht onder aftrek van een forfaitair bedrag per maand voor de kosten die de verhuurder in verband met de verhuur maakt (kosten voor energie, afschrijving van meubilair en dergelijke). Dit bedrag is het forfaitaire bedrag per dag dat in de Recofa-richtlijnen voor deze kosten is opgenomen, omgerekend naar een bedrag per maand (365 x forfaitaire bedrag/12).

  • 3. De inkomsten van een of meerdere kostganger(s), als bedoeld in artikel 33, vierde lid van de Participatiewet, worden op de uitkering in mindering gebracht onder aftrek van een forfaitair bedrag per maand voor de kosten die de kostgever in verband met het kostgeverschap maakt (kosten voor energie, afschrijving van meubilair en dergelijke alsmede kosten voor de maaltijden). Dit bedrag is de som van de forfaitaire bedragen per dag die in de Recofa-richtlijnen voor deze twee kostensoorten zijn opgenomen, omgerekend naar een bedrag per maand (365 x som van de forfaitaire bedragen/12).

  • 4. Het bedrag dat wordt vrijgelaten, wordt jaarlijks opnieuw berekend.

2.3.14. Eisen aan te overleggen overeenkomst

  • 1. Een schriftelijke overeenkomst als bedoeld in artikel 22a, lid 4 en 5 van de Participatiewet wordt als zodanig slechts aangemerkt indien de overeenkomst de volgende onderdelen bevatten:

    • Naam-, adres- en woonplaatsgegevens van beide partijen;

    • aanduiding van de ruimte;

    • de ingangsdatum;

    • het overeengekomen bedrag;

    • de wijze van betaling;

    • de looptijd van de overeenkomst;

    • jaarlijkse indexering, huurverhoging.

  • 2. Onverminderd de onderdelen van de overeenkomst genoemd in lid 1 geldt in geval van kostgangers aanvullend:

    • dat in de overeenkomst dient te zijn opgenomen welke diensten in de overeenkomst zijn begrepen;

    • dat in de overeenkomst dient te zijn opgenomen welke ruimten de kostganger mag gebruiken.

2.3.15. Eisen aan overleggen van bewijzen van betaling commerciële prijs

Alleen indien is voldaan aan de volgende vereisten acht het college voldaan aan het vereiste van een deugdelijk bewijs van betaling als bedoeld in artikel 22a, lid 4 en 5 van de Participatiewet, van de overeengekomen commerciële prijs:

  • 1.

    een kopie van het dagafschrift van betaling via bankrekening indien betaling via bank geschiedt;

  • 2.

    een kwitantie voorzien van handtekening van betaling bij contante betaling of;

  • 3.

    een schriftelijke overeenkomst waarbij zowel huurder als verhuurder, kostganger en kostgever deze hebben ondertekend waarin de datum van betaling is

  • 4.

    opgenomen en de aanduiding dat de betaling contant is geweest.

2.3.16. Wijziging norm bij opname in inrichting (artikel 23 Participatiewet)

  • 1. Bij (verwacht) definitief verblijf in een inrichting of een verblijf langer dan zes maanden wijzigt de norm vanaf datum opname in de norm zoals die geldt volgens artikel 23 Participatiewet.

  • 2. Bij een (verwacht) verblijf korter dan 6 maanden wijzigt de norm zoals die geldt volgens artikel 23 Participatiewet na 2 maanden vanaf datum opname.

  • 3. In afwijking van lid 1 en 2 wijzigt de norm vanaf datum opname indien Artikel 13 lid 3 Participatiewet, zoals gedwongen opname in een psychiatrisch ziekenhuis, van toepassing is.

2.3.17. Verlaging wegens woonsituatie (artikel 27 Participatiewet)

  • 1. Indien sprake is van lagere algemene bestaanskosten dan waarin de norm voorziet als gevolg van zijn woonsituatie als bedoeld in artikel 27 van de Participatiewet, verlaagt het college de uitkering in het kader van de Participatiewet.

  • 2. Het college verlaagt de bijstandsnorm bij het ontbreken van woonkosten met de basishuur, zoals genoemd in de Recofa-richtlijnen. Het college verlaagd debijstandsnorm bij het ontbreken van de kosten van nutsvoorzieningen met het normbedrag voor overige kosten, zoals genoemd in de Recofa-richtlijnen.

2.3.18. Middelen (artikel 31 lid 1 Participatiewet)

  • 1. Tot de middelen worden gerekend de middelen waar belanghebbende en zijn gezin feitelijk over kan beschikken.

  • 2. Ook tot de middelen worden gerekend de middelen waar belanghebbende en zijn gezin redelijkerwijs over kan beschikken zoals:

    • a.

      roerende zaken (auto, caravan, camper en motor);

    • b.

      onroerende zaken (2e woning, stacaravan);

    • c.

      spaartegoeden die voor een bepaalde tijd vaststaan;

    • d.

      afkoopwaarde koopsompolis;

    • e.

      afkoopwaarde lijfrenteverzekering, mits deze als voorliggende voorziening kan worden aangemerkt (zie ook artikel 15 lid 2 Participatiewet);

    • f.

      afkoopwaarde kapitaalverzekering;

    • g.

      digitale (betaal)middelen zoals Cryptomunten, Paypal en NFT.

  • 3. Tot de middelen worden ook gerekend heffingskortingen waar belanghebbende vanuit de belastingdienst recht op heeft, ook al worden deze heffingskortingen niet daadwerkelijk ontvangen.

  • 4. De inkomensafhankelijke combinatie korting kan indien het totaal van de eigen middelen inclusief de combinatiekorting lager is dan de bijstandsnorm worden verrekend of teruggevorderd na ontvangst van de definitieve aanslag inkomstenbelasting.

2.3.19. Middelen (artikel 31 lid 2 Participatiewet)

  • 1. Niet tot de middelen worden gerekend giften of schenkingen (artikel 31 lid 2 sub m en n Participatiewet) tot het bedrag genoemd in art. 31 lid 2 sub m Participatiewet. Het maakt daarbij geen verschil of de gift of schenking in natura wordt gegeven of uit geld bestaat. Ook maakt het geen verschil of de gift of schenking eenmalig of periodiek wordt verstrekt.

  • 2. Bij giften of schenkingen zoals genoemd in lid 1 hoger dan tot het bedrag genoemd in art. 31 lid 2 sub m Participatiewet met een incidenteel karakter wordt het meerdere aangemerkt als vermogen.

  • 3. Bij giften of schenkingen zoals genoemd in lid 1 hoger dan tot het bedrag genoemd in art. 31 lid 2 sub m Participatiewet met een periodiek karakter wordt het meerdere als inkomen op de uitkering in mindering gebracht.

  • 4. Niet tot de middelen worden gerekend een materiële schadevergoeding voor vervanging van goederen als gevolg van schade of verlies of in verband met vergoeding van specifieke kosten.

  • 5. In afwijking van lid 3 wordt een materiële schadevergoeding ter derving van inkomsten tot de middelen gerekend.

  • 6. Bij immateriële schadevergoeding wordt 2/3 deel van het bedrag van de immateriële schadevergoeding in aanmerking genomen als vermogen. Tenzij op grond van individuele omstandigheden tot een andere vrijlating moet worden gekomen.

2.3.20. Vermogen (artikel 34 Participatiewet)

  • 1. Niet tot het vermogen wordt gerekend de waarde van een begrafenis of crematieverzekering.

  • 2. Niet tot de middelen wordt gerekend een reservering voor een begrafenis of crematie als:

    • a.

      het bedrag uitsluitend bestemd is voor de kosten van uitvaart en gestort is op een speciale bankrekening;

    • b.

      het bedrag niet tussentijds kan worden opgenomen en;

    • c.

      het bedrag alleen bij overlijden kan worden opgenomen door een aangewezen gemachtigde of partner;

    • d.

      het gereserveerde bedrag niet bovenmatig hoog is (een vergelijking met de bedragen genoemd in de prijzengids NIBUD).

  • 3. Niet tot het vermogen wordt gerekend de waarde van een auto of brommobiel als:

    • a.

      de auto of brommobiel als gevolg van een handicap van een van de gezinsleden nodig is om te kunnen participeren of;

    • b.

      de auto of brommobiel bijdraagt tot arbeidsinschakeling of;

    • c.

      de dagwaarde van de auto of brommobiel niet hoger is dan € 5.000,00.

  • 4. Indien de dagwaarde van de auto of brommobiel hoger is als € 5.000,00 wordt het meerdere bij de vermogensvaststelling in aanmerking genomen.

  • 5. In afwijking van lid 4 wordt de volledige dagwaarde van de auto of brommobiel meegenomen bij de vermogensvaststelling indien het een tweede of meerdere auto of brommobiel betreft.

  • 6. Schulden worden bij de beoordeling van het vermogen in aanmerking genomen mits deze aangetoond kunnen worden middels een deugdelijk contract en betalingsbewijzen waaruit blijkt dat er sprake is van een terugbetalings-verplichting.

2.3.21. Interen van vermogen

  • 1. Interen betekent het op verantwoorde wijze besteden van het teveel aan vermogen. Binnen redelijke grenzen mag belanghebbende zijn levenspatroon daarbij voortzetten.

  • 2. Onder verantwoorde wijze en binnen redelijke grenzen wordt verstaan:

    • a.

      belanghebbende mag maandelijks anderhalf de bijstandsnorm uitgeven.

    • b.

      kosten die noodzakelijk zijn en verantwoord kunnen worden, worden buiten de interingsnorm gehouden.

  • 3. Voor zover mogelijk wordt belanghebbende vooraf uitleg gegeven over de richtlijnen die de gemeente hanteert.

2.3.22. Richtlijnen werkzaamheden op bescheiden schaal als zelfstandige (marginaal zelfstandige)

  • 1. Mits voldaan wordt aan alle onderstaande voorwaarden kan het de uitkeringsgerechtigde worden toegestaan om met behoud van uitkering werkzaamheden als zelfstandige op bescheiden schaal te verrichten

    • a.

      uitkeringsgerechtigde kan niet of komt niet in aanmerking voor een voorliggende voorziening w.o. ook het Bijstandsbesluit zelfstandigen 2004 en

    • b.

      het niet gaat om activiteiten of soortgelijke activiteiten die voorheen als zelfstandige werden verricht en

    • c.

      uitkeringsgerechtigde vraagt vooraf toestemming bij de gemeente om de werkzaamheden te mogen verrichten en

    • d.

      de werkzaamheden nemen gemiddeld niet meer dan 23,5 uur per week (1225 uur per jaar) in beslag en

    • e.

      de werkzaamheden mogen directe inschakeling in arbeid niet belemmeren en

    • f.

      aan de verplichtingen gericht op arbeidsinschakeling moet onverkort worden voldaan en

    • g.

      er moet worden voldaan aan de wettelijke vestigingseisen en

    • h.

      uitkeringsgerechtigde dient de in de branche gebruikelijke tarieven te hanteren in verband met concurrentievervalsing en

    • i.

      uitkeringsgerechtigde mag geen langdurige contracten of verplichtingen aangaan opdat de werkzaamheden per direct kunnen worden beëindigd bij arbeidsinschakeling en

    • j.

      de werkzaamheden moeten een inkomen opleveren.

2.3.23. Aanvullende bepalingen werkzaamheden op bescheiden schaal als zelfstandige

  • 1. Naast de voorwaarden zoals genoemd in artikel 25 gelden alle volgende bepalingen:

    • a.

      de marginaal zelfstandige kan geen beroep doen op een voorbereidingskrediet en of begeleiding en

    • b.

      de marginaal zelfstandige komt niet in aanmerking voor een bedrijfskrediet.

2.3.24. Verantwoording werkzaamheden en inkomsten uit werkzaamheden op bescheiden schaal als zelfstandige

  • 1. Om te kunnen vaststellen of er sprake is van werkzaamheden op bescheiden schaal en de inkomsten op juiste wijze verantwoord worden dient een deugdelijke boekhouding te worden gevoerd.

  • 2. Een deugdelijke boekhouding/administratie dient tenminste aan alle volgende eisen te voldoen:

    • a.

      kasboek ( kassabonnen) en

    • b.

      in en verkoopboek en

    • c.

      bankafschriften en

    • d.

      ontvangen en verzonden facturen ( tevens BTW verplichtingen) en

    • e.

      afgesloten contracten en overeenkomsten en

    • f.

      urenverantwoording.

2.3.25. Verrekening en vaststelling inkomsten bij werkzaamheden op bescheiden schaal als zelfstandige.

  • 1. De geschatte inkomsten worden maandelijks op het rechtmatigheidsformulier vermeld en op de uitkering in mindering gebracht.

  • 2. Bij beëindiging/intrekking van de uitkering of na afloop van het kalenderjaar worden de inkomsten binnen drie maanden vastgesteld na overlegging van de boekhouding.

  • 3. Eventueel nog niet verrekende inkomsten worden alsnog met de uitkering verrekend op grond van artikel 58 lid 4 Participatiewet c.q. teruggevorderd van belanghebbende op grond van artikel 58 lid 2 sub e of f Participatiewet.

  • 4. Bij de vaststelling van de netto inkomsten wordt het forfaitaire percentage gehanteerd conform het Bijstandsbesluit zelfstandigen 2004 gehanteerd.

  • 5. De kosten die te herleiden zijn tot de werkzaamheden of het product en aangetoond kunnen worden middels overlegging van bewijsstukken worden in aanmerking genomen.

  • 6. Voor aantoonbare kosten in verband met gebruik van de eigen auto/motor in relatie tot de activiteiten wordt gekoppeld aan de vergoeding voor woon-werkverkeer van de Belastingdienst op basis van de kilometerstand, snelste route, via de ANWB-routeplanner.

  • 7. Niet tot de kosten worden gerekend indirecte kosten zoals;

    • a.

      afschrijvingen en

    • b.

      kosten van bedrijfsleningen en

    • c.

      personeelskosten.

2.3.26. Aanvraag en ingangsdatum uitkering (artikel 41 en 44 Participatiewet)

  • 1. Tenzij wettelijk anders bepaald meldt degene die een uitkering wil aanvragen zich bij het UWV.

  • 2. Na melding bij het UWV meldt belanghebbende zich zo spoedig mogelijk, dat wil zeggen binnen vijf werkdagen, bij de gemeente voor het indienen van de aanvraag.

  • 3. Sub a: In afwijking van lid 2 geldt ten aanzien van jongeren zoals bedoeld in artikel 41 lid 4 Participatiewet dat belanghebbende de aanvraag zo spoedig mogelijk, dat wil zeggen binnen vijf werkdagen na afloop van de zoekperiode, de aanvraag indient bij de gemeente.

    Sub b: Het college kan besluiten om de 4-weken zoekperiode voor kwetsbare jongeren niet toe te passen als individuele omstandigheden daarom vragen.

  • 4. In afwijking van lid 2 geldt dat als belanghebbende na afwijzing van een aanvraag uitkering Werkloosheidswet een beroep op bijstand doet de aanvraag binnen vijf werkdagen nadat de afwijzing is ontvangen zich bij de gemeente meldt voor het indienen van de aanvraag.

  • 5. Lid 4 is niet van toepassing als de aanvraag om een uitkering buiten behandeling is gelaten omdat belanghebbende zijn inlichtingenplicht niet of onvoldoende is nagekomen.

  • 6. De ingangsdatum van de uitkering is de datum waarop het recht ontstaat, maar is niet eerder dan de meldingsdatum bij het UWV.

  • 7. Wordt de aanvraag na vijf werkdagen datum melding bij het UWV of na vijf werkdagen na afloop van de zoekperiode bij de gemeente ingediend dan is de ingangsdatum de datum waarop het recht ontstaat maar niet eerder als de aanvraag bij het college wordt ingediend.

  • 8. In afwijking van lid 4 tot en met 7 is bijstand met terugwerkende kracht mogelijk als er sprake is van bijzondere omstandigheden of zeer dringende redenen.

    • a.

      van bijzondere omstandigheden is o.a. sprake als belanghebbende redelijkerwijs niet in staat is zich tijdig bij het UWV te melden of de aanvraag tijdig in te dienen bij de gemeente.

  • 9. In afwijking van lid 4 tot en met 7 kan het college bijstand met terugwerkende kracht toekennen van maximaal 3 maanden indien individuele omstandigheden hiertoe noodzaken.

    • a.

      Van individuele omstandigheden is o.a. sprake als (grotere) financiële problemen bij belanghebbende voorkomen kan worden.

  • 10. Bij een hernieuwde aanvraag binnen 12 maanden kan gebruik gemaakt worden van beschikbare gegevens, conform artikel 43a van de Participatiewet, om de aanvraagprocedure te verkorten.

2.3.27. Geldlening en borgtocht (artikel 48 Participatiewet)

  • 1. Bijstand wordt verleend in de vorm van een geldlening of borgtocht indien redelijkerwijs aangenomen kan worden dat de belanghebbende op korte termijn over voldoende middelen zal beschikken om over de betreffende periode in de noodzakelijke kosten van het bestaan te voorzien.

    • a.

      redelijkerwijs is dat naar verwachting de middelen in het desbetreffende kalenderjaar worden ontvangen of

    • b.

      de middelen naar verwachting binnen zes maanden na ingangsdatum van de uitkering worden ontvangen.

  • 2. Bijstand wordt verstrekt in de vorm van een geldlening indien de noodzaak tot bijstandsverlening het gevolg is van een tekortschietend besef van verantwoordelijkheid voor de voorziening in het bestaan als:

    • a.

      zeer dringende redenen daartoe noodzaken (artikel 16 Participatiewet)

  • 3. In afwijking van lid 2 wordt de bijstand ‘om niet’ verstrekt als er binnen een periode van 36 maanden geen reële aflossingsmogelijkheden zijn.

  • 4. Bijstand wordt verleend in de vorm van borgtocht (garantstelling) als:

    • a.

      het een lening betreft die is afgesloten bij de Gemeenschappelijke Kredietbank en

    • b.

      het college de noodzaak en de hoogte van de te verlenen bijstand heeft vastgesteld en

    • c.

      er sprake is van echtscheiding.

  • 5. De duur van de borgstelling/garantstelling is beperkt tot de duur dat de echtscheiding in het GBA is ingeschreven.

2.3.28. Eigen woning (geldlening onder verband van krediethypotheek, artikel 50 Participatiewet)

  • 1. De geldlening bedraagt ten hoogste de waarde van de woning in het economisch verkeer bij vrije oplevering, verminderd met de daarop drukkende schulden en de vermogensvrijlating zoals genoemd in artikel 34 lid 2 sub d Participatiewet.

  • 2. De algemene bijstand voor de belanghebbende die eigenaar is van een woning heeft de vorm van een geldlening onder verband van hypotheek indien de overwaarde van de woning zoals vastgesteld is in lid 1 hoger is dan € 10.000,00.

  • 3. Indien in de situatie als bedoeld in het tweede lid niet mogelijk is een hypotheek te vestigen dan wordt pandrecht gevestigd.

  • 4. Als de algemene bijstand wordt verleend in de vorm van een geldlening onder verband van hypotheek als bedoeld in het tweede lid, wordt daartoe gerekend:

    • a.

      de kosten van de hypotheekakte en inschrijving in het hypotheekregister en/of

    • b.

      het opmaken van de akte van pandrecht, inschrijving van het pandrecht in de registers van de Inspectie der Registratie en Successie van de Belastingdienst en

    • c.

      eventuele taxatiekosten van de woning om de hoogte van de geldlening te kunnen vaststellen.

  • 5. De eventuele uitkering voor de kosten genoemd in lid 4 sub c wordt aangemerkt als bijzondere bijstand.

  • 6. Als de verwachting bestaat dat de woning binnen een korte tijd verkocht kan worden, dan kan onder toepassing van artikel 48, tweede lid, sub a Participatiewet de bijstand in de vorm van een geldlening worden verstrekt.

  • 7. Bij verlening van de algemene bijstand onder verband van hypotheekrecht of pandrecht wordt aan de belanghebbende telkens de verplichting opgelegd dat hij meewerkt aan de vestiging van de hypotheek of het stil pandrecht.

  • 8. Het niet verlenen van medewerking zoals genoemd in het lid 7 heeft tot gevolg dat de in de vorm van een geldlening verleende uitkering wordt teruggevorderd.

  • 9. Ter vaststelling van de waarde wordt uitgegaan van de WOZ-waardebeschikking die in het kader van de Wet waardering onroerende zaken jaarlijks aan de eigenaar wordt uitgereikt.

  • 10. Op verzoek van belanghebbende kan in afwijking van lid 9 als naar het oordeel van de belanghebbende de waarde geen recht doet aan de huidige waarde een taxatie plaats vinden door een taxateur voor onroerende zaken die door het college in overeenstemming met de belanghebbende wordt aangewezen.

  • 11. Naast de gebruikelijke bedingen worden de volgende voorwaarden in de hypotheekakte of akte van pandrecht opgenomen:

    • a.

      de aflossing van de geldlening vangt aan op het moment van beëindiging van de bijstandsverlening en vindt maandelijks plaats.

    • b.

      het maandbedrag van de aflossing wordt telkens voor een periode van een jaar vastgesteld overeenkomstig de draagkrachtbepalingen voor bijzondere bijstand zoals opgenomen in de beleidsregels bijzondere bijstand.

    • c.

      indien de omstandigheden daartoe aanleiding geven stelt het college, zo nodig tussentijds, het maandbedrag op een lager dan wel hoger bedrag vast.

    • d.

      bij een inkomen tot 120% van de bijstandsnorm is geen aflossing verschuldigd.

    • e.

      indien belanghebbende tijdens de aflossingsperiode in verzuim is met het voldoen van de vastgestelde aflossingen, is het nog niet afgeloste deel van de geldlening terstond opeisbaar.

    • f.

      eventuele kosten met betrekking tot invordering ( deurwaarderskosten) komen te laste van belanghebbende.

  • 12. Verkoop woning.

    • a.

      bij verkoop, overdracht of bij vererving van de woning, en indien het een echtpaar betreft bij vererving na overlijden van de langstlevende echtgenoot, wordt het nog niet afgeloste deel van de geldlening terstond afgelost.

    • b.

      indien bij verkoop van de woning op basis van waarde in het economisch verkeer bij vrije oplevering het voor de afrekening beschikbare bedrag lager is dan het resterende bedrag van de geldlening, wordt het verschil kwijtgescholden.

  • 13. Tussentijdse herbeoordeling geldlening.

    • a.

      gedurende de periode van bijstandsverlening vindt herbeoordeling van de hoogte van de geldlening plaats indien de WOZ-waarde van de woning met tenminste 50 procent is gestegen ten opzichte van de WOZ-waarde van de woning ten tijde van de verstrekking van de geldlening dan wel vaststelling van de krediethypotheek.

    • b.

      indien de situatie als omschreven in lid 13 sub a zich voordoet , wordt onder toepassing van deze richtlijnen een nieuwe geldlening verstrekt.

  • 14. Indien binnen een periode van twee jaar na beëindiging van de bijstandsverlening wederom recht op bijstand bestaat, wordt deze verleend met toepassing van de laatst gevestigde hypotheek of akte van pandrecht.

  • 15. Aan belanghebbende wordt telkens na afloop van een kalenderjaar eenopgave verstrekt van de stand van de geldlening.

2.4. Participatiewet

Paragraaf terug- en invordering

<gereserveerd> Zie nu nog beleidsregels terug- en invordering Particpatiewet 2015 geldend van 01-01-2015 t/m heden

2.5. Participatiewet/Ioaw en Ioaz

Paragraaf tegenprestatie en arbeidsinschakeling

2.5.1. Toetsingskader arbeidsverdringing

  • 1. Bij de beoordeling of door uitvoering van een tegenprestatie sprake is van verdringing op de arbeidsmarkt wordt gelet op de volgende omstandigheden:

    • a.

      Het moet gaan om onbeloonde maatschappelijk nuttige werkzaamheden waartegenover duidelijk geen betaling staat.

    • b.

      Het moet gaan om werkzaamheden waar binnen een jaar niet eerder voor betaald werd

    • c.

      Er mag geen vacature openstaan voor (bijna) dezelfde activiteiten

    • d.

      Er is een mogelijkheid dat de werkzaamheden wisselen en rouleren over verschillende personen

    • e.

      De werkzaamheden zijn incidenteel in de organisatie

    • f.

      De werkzaamheden zijn leerzaam voor de belanghebbende

  • 2. Bij de beoordeling of er bij een werkervaringsplek of een proefplaatsing sprake is van verdringing op de arbeidsmarkt wordt gelet op de volgende omstandigheden:

    • a.

      Het aanbieden van een tijdelijk arbeidscontract is voor de werkgever een risico voor de werkgever waardoor de kans op een baan zou verdwijnen.

    • b.

      Er ontstaat geen oneerlijke concurrentiepositie voor de werkgever. Dat kan worden beoordeeld door te kijken naar de winst en verliescijfers van vergelijkbare werkgevers in de regio of door te onderzoeken of vergelijkbare werkgevers voor het werk vacatures plaatsen.

  • 3. Detachering wordt op dit moment alleen aangeboden door Reestmond in het kader van de WSW en het beschut werk nieuw. Hierbij betalen werkgevers een inleenvergoeding voor de geleverde werkzaamheden van de gedetacheerde. Indien hier de concurrentieverhoudingen uit balans zijn is Reestmond hiervoor de gesprekpartner.

2.5.2. <gereserveerd>

2.5.3. Algemene bepalingen en tijdelijke ontheffingen bij werk- en participatievoorzieningen gericht op re-integratie en arbeidsinschakeling (PW/IOAW/IOAZ)

  • 1. Het bieden van maatwerk geldt als uitgangspunt bij de uitvoering van de Participatiewet. Het college onderzoekt per belanghebbende de ondersteuningsbehoefte. Deze ondersteuning wordt gegeven door:

    • de re-integratieconsulent en/of

    • de MensA en/of

    • het Leer Werk Centrum en/of

    • Reestmond.

    Indien noodzakelijk wordt er gekeken naar een aanbieder die een passende voorziening kan bieden.

  • 2. Er wordt door de consulent een plan van aanpak re-integratie gemaakt. Dit plan beschrijft:

    • Welke voorzieningen gericht op arbeidsinschakeling worden ingezet

    • Welke doelen in het traject moeten worden gehaald

  • 3. In individuele gevallen en voor bepaalde groepen is tijdelijke ontheffing mogelijk van een of meerdere van onderstaande verplichtingen:

    • a.

      naar vermogen algemeen geaccepteerde arbeid te verkrijgen en te aanvaarden.

    • b.

      gebruik te maken van een door het college aangeboden voorziening gericht op arbeidsinschakeling.

    • c.

      naar vermogen door het college opgedragen onbeloonde maatschappelijk nuttige activiteiten te verrichten.

  • 4. Ontheffing van de plicht tot arbeidsinschakeling wordt slechts voor een door het college vast te stellen periode verleend

    • a.

      op basis van een herbeoordeling kan het college besluiten een ontheffing na afloop van de vastgestelde periode te verlengen.

    • b.

      Tenzij anders bepaald in de Participatiewet wordt gedurende maximaal één jaar ontheffing verleend van de arbeidsverplichtingen.

  • 5. Er kan een ontheffing worden verleend van een of meer verplichtingen genoemd in artikel 9 eerste lid van de Participatiewet. Bijvoorbeeld als belanghebbende als gevolg van lichamelijke- dan wel psychische beperkingen niet in staat is om te werken.

    • a.

      Bij twijfel over de mate van arbeidsgeschiktheid kan voor het beoordelen van beperkingen als bedoeld in het eerste lid, medisch- en / of arbeidskundig advies worden gevraagd.

  • 6. Als de combinatie van zorg en activiteiten/arbeid voor een alleenstaande ouder met gehandicapte kinderen van 12 tot 18 jaar niet in balans met elkaar kan zijn, kan ontheffing worden verleend van de verplichtingen als bedoeld in lid 3 sub a tot en met c.

  • 7. Als belanghebbende mantelzorg verleent aan inwonende zieke en /of anderszins hulpbehoevende bloed- dan wel aanverwanten en combinatie van zorg en arbeid niet in balans met elkaar kan zijn, kan ontheffing worden verleend van de verplichtingen als genoemd in artikel 3 sub a t/m c voor zolang de zorgtaak bestaat.

    • a.

      Het bestaan, de omvang en de duur van de zorgplicht, moet blijken uit een sociaal/medisch onderzoek, tenzij het reeds op een andere wijze is aangetoond.

  • 8. Om te bepalen of een ontheffing moet worden gegeven van de verplichting voor een alleenstaande ouder met kinderen tot 12 jaar om algemeen geaccepteerde arbeid te aanvaarden wordt gelet op de volgende omstandigheden:

    • i.

      Er is geen passende kinderopvang beschikbaar

    • ii.

      De betrokkene is niet voldoende belastbaar, en dit is gebleken uit een medisch advies

    • iii.

      Er zijn bijzondere omstandigheden bij de opvoeding van een kind

      • a.

        Aan betrokkene kan wel de verplichting worden opgelegd deel te nemen aan een voorbereidend traject gericht op arbeidsinschakeling. Er dient dan wel afstemming plaats te vinden met de mogelijkheden van de betrokkene, bijvoorbeeld een traject onder schooltijd van de kinderen.

  • 9. Een alleenstaande ouder die de volledige zorg heeft voor een kind dat de leeftijd van 5 jaar nog niet heeft bereikt, kan door het college worden ontheven van de arbeidsplicht (artikel 9a lid 1 Participatiewet). Ook een pleegkind wordt in dit geval aangemerkt als kind. De ontheffing wordt alleen gegeven als de belanghebbende daarom vraagt. De alleenstaande ouder die in het bezit is van de ontheffing van de arbeidsplicht hoeft geen tegenprestatie te doen (artikel 9 lid 7 Participatiewet). Deze ontheffing ontslaat hen echter niet van de re-integratieplicht. Het college dient de ontheven ouder een re-integratietraject aan te bieden.

  • 10. Om te bepalen of ontheffing van de verplichting om algemeen geaccepteerde arbeid te aanvaarden kan worden gegeven gelet op de volgende omstandigheden:

    • a.

      Er zijn meer partijen (denk aan de MensA, LeerWerkCentrum, Reestmond, externe partners) van oordeel zijn dat arbeidsinschakeling niet mogelijk is.

    • b.

      Er is een combinatie van beperkingen, waaronder in ieder geval leeftijd, belastbaarheid en gebrek aan werkervaring een blijvende situatie opleveren zonder reëel arbeidsmarktperspectief.

    Als blijkt dat er blijvend geen perspectief is op arbeidsinschakeling wordt zo regelarm mogelijk de tijdelijke ontheffing verleend.

  • 12. Alleen op grond van artikel 9 lid 5 van de Participatiewet, welke verwijst naar artikel 4 van de Wet werk en inkomen naar arbeidsvermogen, kan een blijvende ontheffing worden verleend.

2.5.4. Algemene bepalingen over voorzieningen gericht op arbeidsinschakeling (Waarschuwing)

  • 1. Het college kan een voorziening gericht op arbeidsinschakeling beëindigen als de persoon die aan de voorziening deelneemt niet naar behoren gebruik maakt van de aangeboden voorziening.

    • a.

      Voor een beëindiging is er contact geweest tussen de deelnemer, het college en de uitvoerende organisatie. Daarna kan er, bij geen verbetering van de deelname, over worden gegaan tot het opleggen van een officiële waarschuwing. Deze waarschuwing kan leiden tot beëindiging van de voorziening gericht op arbeidsinschakeling, maar tevens tot het opleggen van een maatregel (Pw artikel 55). Voorafgaand aan het opleggen van een maatregel vindt nog een gesprek plaats (verordening sociaal domein artikel: 2.3.13 Horen van belanghebbende).

2.5.5. Vormen van ondersteuning tot arbeidsinschakeling

  • 1. Het college stelt met betrekking tot een belanghebbende een diagnose via een programma dat gebaseerd is op het wetenschappelijke fundament van ‘TNO Kwaliteit van Leven’. Hiermee bepalen we welke afstand de betrokkene heeft tot de arbeidsmarkt. Daarna bepalen we welke re-integratie instrumenten noodzakelijk zijn om reguliere arbeid te vinden.

  • 2. De participatieladder wordt ingevuld. Deze participatieladder sluit aan bij de Statistiek Re-integratie door Gemeenten (SRG). Hierbij wordt speciaal aandacht besteed aan de volgende omstandigheden van een belanghebbende:

    • De eventuele inburgeringsbehoefte

    • De eventuele laaggeletterdheid

    • De eventuele startkwalificatie

    • De groeimogelijkheden

  • 3. Het college maakt gebruik van de participatieladder en stelt de participatietrede vast. De postitie van de klant op de participatieladder kan wijzigen, als er een nieuwe situatie ontstaat. De zes niveaus van de participatieladder zijn:

    niveau 6 betaald werk

    niveau 5 betaald werk met ondersteuning

    niveau 4 onbetaald werk

    niveau 3 deelname aan georganiseerde activiteiten

    niveau 2 sociale contacten buitenshuis

    niveau 1 geïsoleerd levend

  • 4. Het college kan, als lid 1 niet toepasbaar is, een extern onderzoek laten doen naar de mogelijkheid tot arbeidsinschakeling van betrokkene.

    • a.

      Het doel van onderzoek is het vaststellen van de meest geschikte voorziening. Het onderzoek kan mede gericht zijn op het vaststellen van de capaciteiten en de belastbaarheid van betrokkene.

  • 5. Er is geen recht op ondersteuning aan jongeren artikel 7 lid 3 sub a van de Participatiewet en algemene bijstand artikel 13 lid 2 sub c van de Participatiewet als de jongere uit ’s Rijks kas bekostigend onderwijs kan volgen.

    Uitgangspunt is dat de jongere beschikt over een startkwalificatie (MBO2, HAVO of VWO-niveau.

    • a.

      Dit is niet van toepassing als van de jongere redelijkerwijs niet gevraagd kan worden, in verband met ontbreken capaciteiten, een startkwalificatie te halen.

    • b.

      Dit kan getoetst worden aan de hand van:

      • i.

        een verklaring van een functionaris van het Doorstroompunt (voormalig RMC) bij voortijdig schoolverlaters en;

      • ii.

        een afschrift van een bindend studieadvies.

2.5.6. Sociale activering

  • 1. Onder 'sociale activering' wordt verstaan: het verrichten van onbeloonde maatschappelijk zinvolle activiteiten gericht op arbeidsinschakeling of, als arbeidsinschakeling nog niet mogelijk is, op zelfstandige maatschappelijke participatie (artikel 6, sub c, Participatiewet).

  • 2. Activiteiten die worden aangeboden zijn bedoeld om personen vaardigheden (aan) te leren waardoor zij instaat zijn om zoveel als mogelijk zelfstandig te kunnen functioneren, met als doel het voorkomen van sociaal isolement en eventueel het verkleinen van de afstand tot de arbeidsmarkt.

  • 3. Bij activiteiten in het kader van sociale activering kan worden gedacht aan het zelfstandig, zonder externe begeleiding, verrichten van vrijwilligerswerk of deelnemen aan activiteiten in de wijk of buurt.

  • 4. De doelgroep bestaat uit

    • a.

      Trede 1 en 2 van de Participatieladder

      klanten die geen perspectief hebben op betaald werk. Zij nemen deel aan activiteiten en verrichten (vrijwilligers) werkzaamheden ten behoeve van deze activiteiten.

    • b.

      Trede 3 en 4 van de Participatieladder

      klanten die wel het perspectief werk hebben en deelnemen aan activiteiten die een eerste stap (kunnen) vormen in het proces tot arbeidsinschakeling en maatschappelijke participatie.

  • 5. Voorwaarden en termijn Trede 1 en 2

    • a.

      Geen beperking in duur

    • b.

      Slechts een maal per jaar evaluatie/stand van zaken bespreking met consulent

    • c.

      Niet gekoppeld aan leer- ontwikkelingsdoelen

    • d.

      Ondersteuning slechts vanuit vrijwilligersstructuur.

  • 6. Voorwaarden en termijn Trede 3 en 4

    • a.

      Maximale duur half jaar

    • b.

      Tussentijds evaluatiemoment

    • c.

      Gekoppeld aan leer- ontwikkelingsdoelen

    • d.

      Geen inzet van persoonlijke ondersteuning

2.5.7. Scholing

  • 1. Onder scholing wordt verstaan, elke activiteit in een structuur die door een docent wordt aangeboden. Die gericht is op het ontwikkelen van de belanghebbende en/of het vergroten van de kennis. Deze kennis is noodzakelijk om werken mogelijk te maken of om werk te behouden. Dit eventueel in combinatie met andere voorzieningen. We denken hierbij aan dat de (werk)ervaring wordt erkend en vastgelegd door een erkende organisatie of om-, her- of bijscholing. Bij part-time werk wordt eerste gekeken naar een bijdrage via de werkgever.

  • 2. Voor scholing komt iedereen in aanmerking zover als dit ondersteunend is aan de re-integratieactiviteiten en het vergroten van de kans op (duurzame) arbeidsinschakeling.

  • 3. Voorwaarden

    • a.

      Het college kan scholing aanbieden aan personen in een re-integratietraject, indien het zonder deze scholing niet mogelijk is, instroom in algemeen geaccepteerde arbeid te realiseren. Het college beoordeelt of deze scholing bijdraagt tot arbeidsinschakeling of verbetering van de uitgangspositie en verbindt hieraan een nader te bepalen termijn.

    • b.

      De te starten scholing moet aansluiten bij de persoonlijke omstandigheden mogelijkheden èn de behoeften op de arbeidsmarkt.

    • c.

      Indien het scholingsverzoek wordt ingediend door een extern re-integratiebedrijf moet dit worden gemotiveerd. Welke scholing achten zij noodzakelijk, van welke aard, op welk niveau en voor welke duur.

    • d.

      Als belanghebbende voor het volgen van een noodzakelijk geachte scholing aanspraak kan maken op studiefinanciering of op een tegemoetkoming in de studiekosten dan wordt de uitkering beëindigd, indien betrokkene een uitkering ontvangt.

    • e.

      Als scholing voor een persoon als verplichting is opgenomen in het trajectplan of plan van aanpak worden de kosten door het college vergoed. Het gaat hierbij om de directe scholingskosten ( kosten scholing zelf, verhoogd met de aanschafkosten van boeken en ander lesmateriaal). De kosten van scholing zelf worden rechtstreeks betaalbaar gesteld aan de scholingsinstelling.

  • 4. De scholing kan worden geweigerd als:

    • a.

      De scholing regulier bekostigd onderwijs is waar de klant een beroep op kan doen

    • b.

      De scholing verplicht is door wet- en regelgeving

    • c.

      De scholing op interne bedrijfsvoeringsactiviteiten bij de werkgever betrekking heeft

    • d.

      Er voorliggende voorzieningen zijn de volledige kosten dekken.

  • 5. De duur van de scholing is in eerste instantie beperkt tot 12 maanden. Dit kan eventueel worden verlengd met nog eens een periode van 12 maanden, indien er in of na afloop van het 2e jaar een reële kans is op uitstroom naar betaald werk.

  • 6. Kosten die kunnen worden vergoed

    • a.

      Directe scholingskosten, zoals cursus-, examen- boeken-, inschrijvings- en arrangementskosten

    • b.

      Kosten van een traject voor het valideren van competenties inclusief bewijs van afronding

  • 7. Kosten per traject/klant verschillen

    • a.

      Voor de directe scholingskosten geldt een plafond van in totaal € 5.000,- per persoon/ traject.

    • b.

      Voor de begeleiding en activiteiten van klanten wordt jaarlijks geld begroot voor het Leer Werk Centrum.

    Re integratieconsulenten kunnen behoeften van klanten melden en hiervoor kunnen scholingstrajecten voor worden opgezet.

2.5.8. Werkervaringsplaats en proefplaatsing

  • 1. Een werkervaringsplek kan twee doelen hebben.

    • a.

      Het screenen van werknemers-vaardigheden, dan wel het leren functioneren in een arbeidsrelatie;

    • b.

      Het opdoen van specifieke kennis en werkervaring in een arbeidsmatige setting voorafgaand aan de proefplek.

  • 2. De doelgroep voor een werkervaringsplek bestaat uit trede 3 en 4 van de Participatieladder. De termijn en voorwaarden staan in de Verordening Sociaal Domein artikel 2.5.8.

  • 3. De proefplek houdt in dat iemand met behoud van uitkering onbetaalde werkzaamheden verricht bij een werkgever. De proefplek is een voor werkgevers stimulerend middel om uitkeringsgerechtigden relevante en perspectiefvolle werkervaring te laten opdoen. Daarnaast kan tijdens deze proefperiode beoordeeld worden of de uitkeringsgerechtigde voldoende competenties heeft voor een beoogde werkplaats.

    • a.

      De proefplek kan worden ingezet als voorloper op een dienstverband. De proefplek wordt ook gebruikt in de periode dat de loonwaarde moet worden bepaald in het geval er een beroep wordt gedaan op loonkostensubsidie.

  • 4. De doelgroep voor een proefplek bestaat uit trede 3 t/m 4 van de Participatieladder; De termijn en voorwaarden staan in de Verordening Sociaal Domein artikel 2.5.8.

2.5.9. Participatieplaats

  • 1. Voor uitkeringsgerechtigden voor wie de kans op inschakeling in het arbeidsproces gering is en die als gevolg daarvan nog niet bemiddelbaar zijn kan een participatieplaats worden ingezet. Het gaat hierbij om onbeloonde additionele werkzaamheden.

  • 2. De doelgroep bestaat uit trede 3, 4 en 5 van de Participatieladder

  • 3. Aan de participatieplaats zijn voorwaarden verbonden:

    • a.

      In een schriftelijke overeenkomst wordt tenminste het doel van de participatieplaats, de werkzaamheden en de wijze waarop begeleiding plaatsvindt, vastgelegd.

    • b.

      Na zes maanden werken op een participatieplaats moet aan uitkeringsgerechtigden zonder startkwalificatie scholing of een opleiding worden aangeboden, tenzij dit niet bijdraagt aan hun kansen op de arbeidsmarkt. Hierbij wordt rekening gehouden met:

      • I.

        het oordeel van degene in wiens opdracht de belanghebbende de additionele werkzaamheden uitvoert;

      • II.

        de scholingswens van de belanghebbende.

        • a.

          De overeenkomst heeft een looptijd van 2 jaar. De looptijd kan worden verlengd met nog eens maximaal 2 jaar.

        • b.

          Na 9 maanden vindt beoordeling plaats of de participatieplaats en de additionele werkzaamheden de kans op inschakeling in het arbeidsproces vergroot. Indien dit niet het geval is, worden na 12 maanden de werkzaamheden beëindigd.

        • c.

          Verlenging kan plaatsvinden als door de additionele werkzaamheden de arbeidsinschakeling aanmerkelijk verbetert. Het heeft grote voorkeur de voortzetting van de van de participatieplaats na 2 jaar te laten verrichten in een andere omgeving.

2.5.10. Participatievoorziening beschut werk

  • 1. Beschut werk gaat om werk in een beschutte omgeving onder aangepaste omstandigheden. Hoe een beschutte omgeving voor iemand er uit moet zien kan per persoon verschillen. Ook de werkzaamheden kunnen sterk uiteenlopen, afhankelijk van wat iemand aankan en wat de werkgever kan bieden.

  • 2. Het UWV brengt een advies uit. Hieraan zijn voor de aanvrager geen kosten verbonden.

    • a.

      Het college zal in de meeste gevallen het advies overnemen, maar mag om gegronde redenen hiervan afwijken.

    • b.

      In principe kan voor een persoon niet vaker dan één keer per jaar om advies worden gevraagd bij UWV.

    • c.

      Het kan zijn dat de betrokkene of de gemeente vindt dat de omstandigheden sinds de eerdere beoordeling dusdanig zijn veranderd dat dit aanleiding geeft voor een nieuwe beoordeling. In dat geval kan de betreffende persoon of het college alsnog binnen de termijn van twaalf maanden een advies beschut werk aanvragen. Het UWV moet dan op grond van de gewijzigde omstandigheden opnieuw advies uitbrengen.

2.5.11. Detacheringsbaan

  • 1. De gemeente kan een medewerker met een indicatie beschut werk nieuw die werkzaam is bij het sociaal ontwikkelbedrijf Reestmond een dienstverband aanbieden via de dienstverleningsovereenkomst beschut werk en vervolgens ‘uitlenen’ aan een bedrijf of organisatie met als doel (andere) werkervaring op te doen.

  • 2. Er dient in elk geval een schriftelijke overeenkomst te worden gesloten, waarin het volgende wordt vastgelegd:

    • Doel van de detacheringsbaan;

    • Duur van de detacheringsbaan;

    • Hoogte van de inleenvergoeding;

    • Afspraken over werktijden en verlof;

    • De werkzaamheden die uitgevoerd worden;

    • De wijze waarop de begeleiding wordt vormgegeven.

  • 3. Op dit moment is een detacheringsbaan niet mogelijk voor andere doelgroepen/regelingen, omdat de kosten van niet financieel gedekt worden door het Rijk.

2.5.12. Ondersteuning bij leer-werktraject

Doel van de voorziening is om extra ondersteuning te bieden aan jongeren in de leeftijd van 16 tot 27 jaar die dreigen uit te vallen uit school, maar middels een leer-werktraject alsnog een startkwalificatie kunnen behalen.

2.5.13. Persoonlijke ondersteuning bij werk

  • 1. Persoonlijke ondersteuning heeft tot doel dat een werknemer wordt begeleid naar een situatie dat hij uiteindelijk zonder begeleiding via een dergelijke voorziening bij een reguliere werkgever werkzaam kan zijn.

  • 2. In samenspraak met de werknemer, werkgever, de recruiter, de begeleider vanuit de opleiding wordt de vorm en noodzaak vastgesteld. De re-integratieconsulent voert hierin de regie en doet de beoordeling.

  • 3. De doelgroep bestaat uit trede 3, 4 en 5 van de Participatieladder;

  • 4. Dit instrument kan worden gekoppeld aan:

    • a.

      Het instrument werkervaringsplek en proefplaatsing;

    • b.

      Het instrument participatieplaats;

    • c.

      Het instrument ondersteuning bij een leer- werktraject;

    • d.

      Het instrument beschut werk.

De termijnen zijn vastgesteld in de verordening sociaal domein.

2.5.14. Voorwaarden toekenning persoonlijke ondersteuning bij werk en overige voorzieningen

  • 1. Persoonlijke ondersteuning bij werk kan worden geboden in de vorm van een jobcoach of een interne werkbegeleider.

  • 2. De gemeente kan jobcoaching of interne werkbegeleiding inzetten indien:

    • a.

      de belanghebbende een arbeidsovereenkomst van ten minste 3 maanden heeft;

      en

    • b.

      de belanghebbende een dienstbetrekking heeft van ten minste 8 uur per week.

  • 3. In specifieke situaties kan de gemeente gemotiveerd afwijken van de voorwaarden zoals vermeld in het tweede lid. Voorbeelden van specifieke situaties zijn:

    • a.

      Proefplaatsing: tijdens een proefplaatsing kan de gemeente jobcoaching of interne werkbegeleiding inzetten, ondanks dat nog geen sprake is van een dienstbetrekking. Met als voorwaarde dat de werkgever de intentie uitspreekt om de werknemer direct aansluitend aan de proefplaatsing in dienst te nemen. De jobcoaching tijdens de proefperiode telt niet mee voor de maximale duur van de jobcoaching, zoals vermeld in het vijfde lid.

    • b.

      BBL-opleiding: tijdens een BBL-opleiding kan de gemeente jobcoaching of interne werkbegeleiding inzetten.

  • 4. In aanvulling op artikel 2.5.13. lid 4 kan de gemeente geen jobcoaching of interne werkbegeleiding inzetten in de volgende situaties:

    • a.

      Stage-of leerovereenkomst;

    • b.

      Uitzendovereenkomst met uitzendbeding;

    • c.

      0-uren contract;

    • d.

      Minimum-maximum overeenkomst waarbij het minimum aantal te werken uren 12 uur of minder bedraagt.

  • 5. Een jobcoach of interne werkbegeleider heeft de volgende taken en verantwoordelijkheden:

    • a.

      Het gaat om persoonlijke ondersteuning bij het verrichten van taken in de vorm van structurele begeleiding, als de werknemer zonder persoonlijke ondersteuning niet in staat is de opgedragen taken te verrichten;

    • b.

      De jobcoach of interne werkbegeleider zorgt dat de werknemer uiteindelijk zelfstandig(er) het werk uitvoert en/of breder inzetbaar is en/of een hogere loonwaarde heeft gerealiseerd;

    • c.

      De activiteiten die de jobcoach of interne werkbegeleider hiertoe inzet kenmerken zich door: vanuit een onderzoekende houding de werknemer te ondersteunen bij het vinden van antwoorden op vragen, het leren benutten van mogelijkheden, het optimaliseren van de zelfredzaamheid in het verrichten van arbeid, het aanleren van (werk)handelingen en in het ontwikkelen van kennis en vaardigheden.

    • d.

      Indien nodig stemt de jobcoach of interne werkbegeleider af met het ondersteunende sociale netwerk;

    • e.

      De jobcoach of interne werkbegeleider werkt in zijn ondersteuning toe naar een moment waarop de resterende begeleidingsbehoefte van de werknemer overgenomen kan worden door de werkgever.

  • 6. De jobcoaching of interne werkbegeleiding is in principe van tijdelijke aard, tenzij kan worden aangetoond, aan de hand van het coachingsplan, dat langdurige of structurele inzet noodzakelijk is. Hier dient gemotiveerd van te worden afgeweken. Jobcoaching of interne werkbegeleiding wordt meestal voor een half jaar toegekend.

  • 7. De gemeente kan tussentijds de intensiteit van de jobcoaching of interne werkbegeleiding verhogen of verlagen binnen de kaders in de verordening sociaal domein.

  • 8. Een werknemer kan bij een andere werkgever opnieuw in aanmerking komen voor een jobcoach of interne werkbegeleider, indien het college dit noodzakelijk acht.

  • 9. Conform artikel 2.5.15. van de verordening kan een aanvraag voor een jobcoach of interne werkbegeleider worden ingediend door de werkgever of de werknemer. Bij een aanvraag moet een coachingsplan worden aangeleverd.

  • 10. Na afloop van iedere jobcoachperiode wordt binnen vier weken door de jobcoach of interne werkbegeleider een verantwoordingsrapportage ingeleverd met de volgende gegevens:

    • a.

      Een verantwoording over het coachingsplan, waaruit blijkt in welke mate de jobcoachingsdoelen zijn gehaald; en

    • b.

      Een handtekening van de jobcoach of interne werkbegeleider, werkgever en werknemer.

  • 11. Als voor afloop van de toegekende periode een aanvraag voor een verlenging van de jobcoachperiode wordt ingediend, moet hierbij een tussentijdse verantwoording te worden ingediend.

2.5.15. Jobcoaching

  • 1. Een interne of externe jobcoach heeft de volgende taken en verantwoordelijkheden:

    • a.

      Het gaat om persoonlijke ondersteuning bij het verrichten van taken in de vorm van structurele begeleiding, als de werknemer zonder persoonlijke ondersteuning niet in staat is de aan hem of haar opgedragen taken te verrichten.

    • a.

      Een jobcoach begeleidt een werknemer gedurende een maximaal 3 jaar op de werkplek bij het verrichten van zijn of haar werkzaamheden. Daarnaast heeft de jobcoach de taak om belemmeringen weg te nemen. Deze ondersteuning heeft als doel de werknemer in staat te stellen na afloop van de jobcoaching zelfstandig het werk uit te voeren.

    • c.

      De jobcoach zorgt dat bij de werkgever en collega’s kennis en begrip komt voor de beperkingen en mogelijkheden van de werknemer die gecoacht wordt.

2.5.16. Kwaliteit en inzet bij jobcoaching

  • 1. Extra inzet van jobcoaching afwijkend van de standaard intensiteit is mogelijk:

    • a.

      als de werknemer meer uren begeleiding nodig heeft en jobcoaching de beste oplossing is voor de werknemer.

    • b.

      als jobcoaching na drie jaar noodzakelijk blijft. Dan moet naar een andere vorm van begeleiding worden gekeken en hierover worden gerapporteerd. Alleen als er naar het oordeel van het college geen andere oplossing is, kan jobcoaching langer worden ingezet.

2.5.17. Subsidievoorwaarden voor jobcoaching

Bij jobcoach inzet door een uitvoeringsorganisatie zoals Reestmond via een dienstverleningsovereenkomst (DVO) of een werkgever waarmee (regionaal) een overeenkomst is afgesloten hoeft er geen individuele aanvraag per persoon te worden ingediend.

2.5.18. Interne werkbegeleiding

  • 1. Ondersteuning op de werkvloer is van groot belang voor mensen met een arbeidsbeperking. Een werkgever kan een “Harrie Helpt training” inzetten voor medewerkers die deze begeleiding willen geven of dat al doen. Deze kosten komen van rekening van de werkgever.

  • 2. De Harrie Helpt-training is voor directe collega’s van mensen met een extra ondersteuningsbehoefte vanwege een lichamelijke, psychische of verstandelijke uitdaging. Met als doel te kunnen helpen als Harrie. De letters van deze naam staan voor de zes competenties van een ideale begeleider op de werkvloer: hulpvaardig, alert, rustig, realistisch, instruerend en eerlijk. De inzet van een Harrie bevordert een succesvolle, duurzame plaatsing van iemand die vanuit een kwetsbare arbeidsmarktpositie komt. Zie www.ikbenharrie.nl

2.5.19. Specifieke voorwaarden toekenning vervoersvoorziening en meeneembare voorzieningen

  • 1. In aanvulling op de verordening sociaal domein worden aan vervoersvoorziening en meeneembare voorzieningen, de volgende voorwaarden gesteld:

    • a.

      als er recht bestaat op een voorliggende voorziening, zoals verstrekking door het UWV of een vergoeding door de zorgverzekeraar, dan moet daar eerst een beroep op worden gedaan.

    • b.

      de structurele functionele beperking waarvoor de voorziening wordt aangevraagd heeft naar verwachting een duur van tenminste een jaar;

    • c.

      er vindt in beginsel geen vergoeding plaats wanneer de voorziening reeds is aangeschaft op het moment dat een aanvraag voor de voorziening door het college wordt ontvangen;

    • d.

      er is sprake van een contractduur van minimaal zes maanden; en

    • e.

      zaken die algemeen gebruikelijk zijn of die tot de standaarduitrusting van het bedrijf behoren, worden niet vergoed.

  • 2. Als tot toekenning wordt overgegaan, dan wordt gekozen voor de adequaat goedkoopst passende voorziening.

  • 3. Kosten procedure:

    • a.

      Offerte indienen, na akkoord volgt factuur

    • b.

      Factuur kan vergoed worden minus vergoeding kosten aanvullende (zorg-) verzekering.

    De hoogte van de meerkosten is het verschil tussen de daadwerkelijke kosten en de "reguliere" kosten als deze er zouden zijn.

  • 4. Om de noodzaak vast te stellen, kan het college een advies inwinnen bij interne en externe partners Dit kan zowel een medisch- dan wel arbeidsdeskundig advies zijn.

2.5.20. Verwervingskosten

  • 1. Het vergoeden van concrete feitelijke kosten die ten laste van de persoon uit de doelgroep komen en die een belemmering vormen voor het deelnemen aan een voorziening of instrument of het uitstromen naar betaalde arbeid. Op grond van de Verordening sociaal domein kan het college voor deze kosten een bijdrage verstrekken.

  • 2. De doelgroep bestaat uit trede 3, 4 en 5 van de Participatieladder.

  • 3. De voorwaarden voor de verwervingskosten zijn:

    • a.

      Het moet gaan om aantoonbare en noodzakelijke kosten;

    • b.

      Deze kosten kunnen niet vanuit aan een andere voorziening worden vergoed;

    • c.

      Bij ondersteuning naar arbeidsinschakeling artikel 2.5.5. van de verordening sociaal domein, zorgen inwoners zelf voor vervoer.

    • d.

      Reiskosten worden vergoed op basis van openbaar vervoer 2e klasse of bij gebruik auto/motor gekoppeld aan de vergoeding voor woon-werkverkeer van de Belastingdienst op basis van de kilometerafstand, snelste route, via de ANWB-routeplannen.

    • e.

      Reiskosten woon-werk verkeer gedurende maximaal 6 maanden, voor zover de reiskosten ertoe leiden dat het netto inkomen van betrokkene lager is dan de geldende bijstandsnorm. Ook hiervoor geldt dat reiskosten worden vergoed op basis van openbaar vervoer 2e klasse of bij gebruik auto/motor bij gebruik auto/motor gekoppeld aan de vergoeding voor woon-werkverkeer van de Belastingdienst op basis van de kilometerafstand, snelste route, via de ANWB-routeplannen.

    • f.

      Kosten kinderopvang die nodig zijn om een traject naar werk of het inburgeringstraject te volgen voor zover deze kosten niet worden gecompenseerd door voorliggende voorzieningen zoals de belastingdienst. Dit laatste geldt alléén voor uitkeringsgerechtigden.

    • g.

      Naast bovengenoemde onkostenvergoedingen kan het college op individuele gronden beoordelen of uitkeringsgerechtigde in aanmerking komt voor een onkostenvergoeding in verband met het volgen van een traject mits dit bijdraagt aan inschakeling in arbeid en de kosten, na het oordeel van het college, niet exceptioneel hoog zijn.

2.5.21. Indienstnemingssubsidie personen behorend tot de doelgroep

  • 1. De indienstnemingssubsidie is een voorziening die ingezet kan worden om de arbeidsinschakeling te bevorderen voor zover dit gezien de afstand tot arbeidsmarkt passend is. Anders dan de loonkostensubsidie is deze subsidie niet noodzakelijk gericht op personen met een arbeidsbeperking.

  • 2. Het doel van de indienstnemingssubsidie is het bieden van compensatie voor het feit dat voor de belanghebbende tenminste het wettelijk minimumloon moet worden betaald, terwijl de werkgever de belanghebbende (nog) niet ten volle kan inzetten.

  • 3. De doelgroep bestaat uit trede 3, 4 en 5 van de Participatieladder.

  • 4. Voorwaarden zijn de werknemer:

    • a.

      voorafgaand aan de indienstneming gedurende zes maanden geen reguliere betaalde dienstbetrekking heeft gevonden;

    • b.

      geen startkwalificatie bezit;

    • c.

      ouder is dan 50 jaar, of;

    • d.

      alleenstaande ouder is.

    • e.

      De subsidie moet worden aangevraagd voor de ingangsdatum van de arbeidsovereenkomst.

    • f.

      De duur van de arbeidsovereenkomst bedraagt minimaal zes maanden.

    • g.

      De omvang van de arbeidsovereenkomst is in uren dusdanig dat het netto salaris meer bedraagt dan de geldende bijstandsnorm.

    • h.

      Periodiek wordt in overleg met de werknemer en werkgever bezien welke mogelijkheden er voor de werknemer zijn voor arbeidsinschakeling.

  • 5. De indienstnemingssubsidie wordt maximaal twaalf maanden verstrekt.

  • 6. De hoogte van de subsidie wordt bepaald op basis van de individuele omstandigheden, maar bedraagt maximaal 50% van de werkelijke loonkosten (brutoloon). Gedurende het jaar (de maximale termijn van 12 maanden) wordt de subsidie afgebouwd.

  • 7. De indienstnemingssubsidie wordt per maand achteraf betaald na indiening van een declaratie door de werkgever.

  • 8. Geen subsidie wordt verstrekt voor kosten waarvoor al dan niet door de gemeente, al een andere subsidie wordt verstrekt.

2.5.22. Vaststelling doelgroep loonkostensubsidie

  • 1. Loonkostensubsidie is een voorziening die ingezet kan worden om de arbeidsinschakeling te bevorderen van personen met een arbeidsbeperking. Het gaat hierbij om personen die niet het wettelijk minimumloon per uur kunnen verdienen, en hierdoor niet volledig productief zijn.

  • 2. Voor personen die door een medische beperking alleen maar in deeltijd kunnen werken maar daarbij per uur wel volledig productief zijn, kan geen loonkostensubsidie worden ingezet.

  • 3. De doelgroep bestaat uit trede 3, 4 en 5 van de Participatieladder.

  • 4. Het betreft een uitkeringsgerechtigde die niet in staat is om zelfstandig met voltijdse arbeid het wettelijk minimumloon te verdienen.

  • 5. Voorafgaand aan het dienstverband kan tijdens de inzet van een proefplek de loonwaarde op de werkplek vastgesteld.

2.5.23. Specifiek aanvraagproces loonkostensubsidie

Het college neemt bij het verstrekken van de loonkostensubsidie het preferente proces loonkostensubsidie in acht. Dit werkprocesproces is beschreven in de interne werkomgeving van de gemeente Meppel in ‘Het processenhandboek”.

2.5.24. Vaststelling loonwaarde

  • 1. De werkgever vraagt de loonkostensubsidie aan voor de werknemer als deze minder dan het minimumloon kan verdienen. De loonkostensubsidie vergoedt het verschil tussen loonwaarde en minimumloon. Het is bedoeld voor werknemers die vallen onder de doelgroep van de banenafspraak.

  • 2. Met loonkostensubsidie krijgt de werknemer het normale salaris. De gemeente compenseert de werkgever voor de verlaagde productiviteit (toegevoegde waarde).

  • 3. De loonwaarde en de loonkostensubsidie worden opnieuw beoordeeld op het moment dat staat aangegeven in het advies van de organisatie die de loonwaardemeting heeft uitgevoerd. Hierop wordt een uitzondering gemaakt als:

    • a.

      de werknemer andere werkzaamheden gaat verrichten;

    • b.

      de werknemer sneller dan verwacht een hogere toegevoegde waarde lijkt te hebben;

    • c.

      de werknemer onverwacht een lagere toegevoegde waarde lijkt te krijgen.

  • 4. De loonkostensubsidie vergoedt het verschil tussen loonwaarde en het van het toepassing zijnde minimumloon. Als het cao-loon hoger is dan het referentiemaandloon, zijn de meerkosten voor rekening van de werkgever.

  • 5. Het college kan onverschuldigd betaalde loonkostensubsidie van de werkgever terug- en invorderen volgens artikel 4:57 Awb.

2.5.25. No-riskpolis

  • 1. De no-riskpolis is geen gemeentelijke regeling. Het een regeling voor de werkgever die een werknemer met een ziekte of handicap aanneemt. De werkgever krijgt financiële compensatie als de werknemer ziek uitvalt.

  • 2. De no-riskpolis biedt dekking tegen het risico van loondoorbetaling bij ziekte. Het idee is dat de regeling het voor de werkgever aantrekkelijker maakt om een werknemer met een arbeidshandicap in dienst te nemen. De werknemer die ziek wordt, krijgt een Ziektewetuitkering van UWV. De werkgever mag deze uitkering met het loon verrekenen. Daarmee wordt de werkgever gecompenseerd in de loonkosten gedurende maximaal 104 weken.

  • 3. De werkgever hoeft geen hogere premie te betalen voor de Ziektewet.

  • 4. De no-riskpolis geldt voor werknemers met een ziekte of handicap, daaronder vallen werknemers:

    • a.

      met een uitkering op basis van WAO, WAZ, WIA, WW en Wajong;

    • b.

      die zijn opgenomen in het doelgroepenregister in verband met de banenafspraak;

    • c.

      die werken op grond van de Participatiewet nieuw beschut;

    • d.

      met een WSW-dienstverband.

  • 5. UWV voert de regeling uit, ook voor gemeentelijke doelgroepen. De voorwaarde verschillen per doelgroep verschillen. Kijk daarvoor op de website van het UWV.

  • 6. Voor een aantal groepen is de duur van de no-risk polis onbeperkt. De regeling geldt dan tijdens het hele werkende leven als iemand ziek wordt. Dit is het geval voor werknemers die:

    • a.

      een Wajong-uitkering hebben of hadden;

    • b.

      een WSW-indicatie hebben;

    • c.

      beschut werken of

    • d.

      vallen onder de banenafspraak en opgenomen zijn in het doelgroepenregister.

2.6. Participatiewet verhaal

<gereserveerd>

Beleidsregels verhaal Participatiewet 2015 Geldend van 01-01-2015 t/m heden

3. Leerlingenvervoer

3.1. Leerlingenvervoer

3.1.1. Doelstelling

Dit hoofdstuk heeft tot doel op basis van een beoordeling op grond van de in de beleidsregels bepaalde criteria en op basis van een onderzoek naar de individuele situatie van de leerling een gehele of gedeeltelijke bekostiging toe te kennen aan de ouders voor het goedkoopst passend vervoer van de leerling van de woning dan wel de opstapplaats naar de dichtstbijzijnde toegankelijke school voor de leerling en terug met inachtneming van het bepaalde in deze beleidsregels.

3.1.2. Wie heeft recht op de bekostiging leerlingenvervoer?

De gemeente maakt gebruik van het stroomschema ‘I Recht op bekostiging leerlingenvervoer’ om te bepalen of er sprake is van recht op bekostiging van het leerlingenvervoer.

3.1.3. Wat is de dichtstbijzijnde toegankelijke school?

De gemeente maakt gebruik van het stroomschema ‘II Dichtstbijzijnde toegankelijke school’ om te bepalen of er sprake is van de dichtstbijzijnde toegankelijke school.

3.1.4. Aanvraag van bekostiging leerlingenvervoer

  • 1. De ouders of de meerderjarige en handelingsbekwame leerling dienen een aanvraag voor een vervoersvoorziening in door gebruik te maken van het formulier aanvraag bekostiging Leerlingenvervoer. Deze is te vinden op www.meppel.nl/leerlingenvervoer;

  • 2. Het behandelingstermijn start op het moment dat de aanvraag volledig is ingediend en voorzien van alle noodzakelijke bijlagen;

  • 3. Ouders of de meerderjarige en handelingsbekwame leerling vragen tussen 1 april en 1 juni een verlenging van de bekostiging leerlingenvervoer aan voor het daaropvolgende schooljaar;

  • 4. Voor leerlingen van 9 jaar of ouder is een persoonlijk vervoers-ontwikkelingsplan onderdeel van de aanvraag.

3.1.5. Bepalen van het soort vervoersvoorziening

De gemeente maakt gebruik van het stroomschema III ‘Soort leerlingenvervoer’, om te bepalen welke vervoersvoorziening wordt toegekend.

3.1.6. Ernstige benadeling van het gezin

  • 1. Om te spreken van ernstige benadeling van het gezin, zoals benoemd in artikel 3.1.9 lid 3, van de Verordening Sociaal Domein gemeente Meppel, gelden tenminste onderstaande criteria:

    • a.

      Ouders zijn op geen enkele wijze in staat de leerling zelf naar school te begeleiden;

    • b.

      De leerling kan niet zelfstandig naar school reizen;

    • c.

      Niemand in het brede netwerk van de ouders kan de leerling naar school begeleiden (familie, vrienden, buurtgenoten, ouders van kinderen die naar dezelfde school gaan);

  • 2. Bij ouders is sprake van ‘op geen enkele wijze in staat zijn de leerling zelf naar school te begeleiden’ wanneer voor de alleenstaande ouder of voor beide ouders 1 of meerdere van onderstaande criteria van toepassing is:

    • a.

      De alleenstaande ouder is minder dan 6 weken geleden bevallen;

    • b.

      Er is sprake van medische redenen, verklaard door een arts, en de eventuele andere ouder heeft geen recht op kortdurend of langdurend zorgverlof;

    • c.

      Het moeten begeleiden van de leerling leidt tot verlies van de baan, ook wanneer gebruik wordt gemaakt van buitenschoolse opvang (voor- en/of na school);

    • d.

      Het begeleiden van de leerling kost de ouder meer dan 4 uur en 40 minuten per dag.

3.1.7. Handicap

  • 1. Er is sprake van een handicap bij een leerling als de leerling door een structurele lichamelijke, verstandelijke, zintuiglijke of psychische handicap niet, of niet zelfstandig, van het openbaar vervoer of de fiets gebruik kan maken;

  • 2. Jonge leeftijd geldt niet als een structurele handicap;

Wanneer er getwijfeld wordt of een leerling zelfstandig van het openbaar vervoer gebruik kan maken, kan de gemeente een onderzoek laten uitvoeren door een onafhankelijke arts.

3.1.8. Wat wordt verwacht van ouders?

  • 1. Het vervoer van leerlingen van huis naar school en terug en de begeleiding van de leerling in het vervoer van huis naar school en terug is een verantwoordelijkheid van de ouders;

  • 2. Van ouders wordt verwacht dat zij tot 4 uur en 40 minuten per dag beschikbaar zijn voor begeleiding van het vervoer van de leerling van huis naar school en terug. Dit is een reistijd van 1 uur en 10 minuten voor een enkele reis;

  • 3. Wij kennen altijd de meest zelfstandige vorm van vervoer toe die voor de leerling mogelijk is;

  • 4. Ouders moeten wijzigingen die invloed hebben op het leerlingenvervoer doorgeven. Denk aan een wijziging van de schooltijden, het huisadres, het adres van de school of het ontvangen van een andere reiskostenvergoeding voor het reizen van en naar school (bijvoorbeeld via werk);

  • 5. Wanneer een leerling in aanmerking komt voor aangepast vervoer, is een toekenning hiervan alleen mogelijk op dagen dat beide ouders verhinderd zijn om het vervoer te verzorgen;

  • 6. Wanneer een leerling in aanmerking komt voor aangepast vervoer en ouders deels beschikbaar zijn om het vervoer te verzorgen, bijvoorbeeld in het geval van een parttime baan, vindt een combinatietoekenning plaats voor aangepast vervoer en fiets, eigen vervoer of openbaar vervoer;

  • 7. Wanneer een leerling door ziekte of een andere oorzaak niet naar school hoeft en gebruik maakt van aangepast vervoer, moet de ouder dat zo snel mogelijk doorgeven. Ook wanneer de leerling weer beter is, moet de ouder dat doorgeven. Zonder betermelding is er geen vervoer beschikbaar;

  • 8. Bij het niet tijdig afmelden voor aangepast vervoer terwijl hier wel mogelijkheden voor waren of het niet voldoen aan lid 4, kan de gemeente een eventueel al betaalde vergoeding terugvorderen of de kosten voor het niet op tijd afgemelde vervoer in rekening brengen bij de ouders;

  • 9. Ouders zijn zelf verantwoordelijk voor de bekostiging van het vervoer en het regelen van vervoer wanneer er sprake is van een van de volgende situaties:

    • a.

      de leerling is ziek geworden tijdens de schooldag en moet vervroegd naar huis; of

    • b.

      de leerling moet eerder of later beginnen dan gewoonlijk vanwege lesuitval, een halve studiedag; of

    • c.

      de leerling heeft een (dokters)afspraak en moet daarom later naar school of juist eerder naar huis; of

    • d.

      een andere reden of oorzaak waarom een leerling niet mee kan met de gewone route.

3.1.9. Persoonlijk ontwikkelingsplan

  • 1. Wanneer de leerling 9 jaar of ouder is, neemt de gemeente het initiatief om in overleg met de ouders, school en de leerling een persoonlijk vervoersontwikkelingsplan op te stellen. Het doel van dit plan is om de leerling voor te bereiden op zelfstandig(er) reizen met het openbaar vervoer of de fiets, eventueel onder begeleiding;

  • 2. Zolang de leerling gebruikt maakt van bekostiging leerlingenvervoer, wordt ieder schooljaar vanaf dat de leerling 9 jaar is, het vervoersontwikkelingsplan opnieuw bekeken. Dit vormt een onderdeel van de aanvraag zoals omschreven in artikel 4;

  • 3. De ontwikkeling van de leerling is leidend bij de vraag of de leerling zelfstandig(er) kan gaan reizen;

  • 4. Wanneer de handicap van een leerling zelfstandig reizen (ook in de toekomst) onmogelijk maakt, kan de gemeente vrijstelling geven voor het jaarlijks bijwerken van het vervoersontwikkelingsplan.

3.1.10. Opstapplaatsen

  • 1. Als aangepast vervoer is toegekend, kan de gemeente hiervoor een opstapplaats aanwijzen;

  • 2. Deze opstapplaats is maximaal 1,5 kilometer verwijderd vanaf de woning van de leerling;

  • 3. De ouders dragen er zorg voor dat de leerling naar, op en van de opstapplaats wordt begeleid als dit noodzakelijk is.

3.1.11. Uitbetalen vergoeding fiets of eigen vervoer

Ouders hebben de keuze om een toegekende fietsvergoeding of vergoeding voor eigen vervoer in 1 keer uit te laten betalen of om een maandelijkse declaratie in te dienen.

3.1.12. Afwijkende schooltijden in verband met handicap

  • 1. Wanneer een gehandicapte leerling door zijn of haar handicap slechts een deel van het onderwijsprogramma kan volgen, kan deze leerling op aangepaste tijden naar school gebracht worden, mits:

    • a.

      De onderwijsinspecteur goedkeuring heeft gegeven voor het aangepaste programma; en

    • b.

      Het is gemeld aan de leerplichtambtenaar;

  • 2. Bij een vervoersvoorziening voor taxivervoer wordt gevraagd dat de leerling of ’s ochtends of ’s middags wel mee gaat met een reguliere rit, tenzij de handicap van de leerling dit onmogelijk maakt.

3.1.13. Kleinschalig en individueel aangepast vervoer

  • 1. Het uitgangspunt bij aangepast vervoer is dat het vervoer plaatsvindt in groepen. Onder volgende voorwaarden is het mogelijk dat kleinschalig (met maximaal 3 andere leerlingen) of individueel vervoer (met alleen de taxichauffeur) wordt toegekend:

    • a.

      Wanneer een leerling om een medische en/of psychosociale reden niet met een reguliere rit mee kan; en

    • b.

      Als andere alternatieven onmogelijk zijn, zoals zelf brengen, begeleiding in de bus, een noise-cancelling koptelefoon of een ander plekje in de bus; en

    • c.

      Er is een medisch advies; en

    • d.

      Bij een aanvraag voor individueel vervoer is sprake van individueel onderwijs.

  • 2. Ook voor leerlingen die gebruik maken van kleinschalig of individueel aangepast vervoer wordt een persoonlijk vervoersontwikkelingsplan gemaakt (artikel 3.1.9.).

3.1.14. Onaanvaardbaar wangedrag

  • 1. Als een leerling een vervoersvoorziening heeft in de vorm van aangepast vervoer (taxivervoer), dan moeten de leerling en diens ouders zich aan de regels van de vervoerder houden.

  • 2. Als er sprake is van onaanvaardbaar wangedrag, hanteert de gemeente een stappenplan zoals beschreven in artikel 3.1.15.

  • 3. Naar het oordeel van burgemeester en wethouders is in ieder geval sprake van onaanvaardbaar wangedrag als een leerling of ouder:

    • a.

      een bedreigende, hinderlijke of gevaarlijke situatie veroorzaakt, of;

    • b.

      (Seksueel) grensoverschrijdend gedrag vertoont.

  • 4. Niet alle misdragingen zijn even ernstig. Burgemeester en wethouders onderscheiden de volgende categorieën naargelang de ernst van het onaanvaardbare wangedrag:

    • a.

      lichte misdragingen. Hiervan is in ieder geval sprake als de leerling zich niet houdt aan de regels van de vervoerder, zoals: niet rustig in het voertuig stappen, niet luisteren naar de aanwijzingen van de chauffeur, ongepast gedrag vertonen, ongepast taalgebruik hanteren, (geluids-)overlast veroorzaken, of de gordel niet omdoen.

    • b.

      ernstige misdragingen. Hiervan is in ieder geval sprake als de leerling: dreigt met fysiek geweld tegen de chauffeur of medeleerlingen of anderen die gelijktijdig worden vervoerd, dreigt met fysiek geweld tegen goederen, of de gedragingen genoemd onder a blijft herhalen.

    • c.

      zeer ernstige misdragingen. Hiervan is in ieder geval sprake als de leerling: fysiek geweld toepast tegen personen of goederen, ernstig seksueel overschrijdend gedrag vertoont naar de chauffeur of andere personen in of bij het aangepast vervoer, of de gedragingen genoemd onder b blijft herhalen.

  • 5. De gemeente gaat uit van het verslag van de vervoerder bij het vaststellen van onaanvaardbaar wangedrag en het bepalen van de ernst van het onaanvaardbare wangedrag.

3.1.15. Stappenplan wangedrag

  • 1. Stappenplan bij lichte misdragingen:

    • a.

      Er vindt een gesprek plaats tussen de ouder(s) en de chauffeur of de vervoerder met als doel het gedrag van de leerling te verbeteren. Zo nodig betrekt één van de partijen de gemeente of school bij het zoeken naar een oplossing;

    • b.

      Als het gedrag na het gesprek niet verbetert volgt een schriftelijke waarschuwing;

    • c.

      Als het gedrag na de schriftelijke waarschuwing niet verbetert, wordt het stappenplan bij ernstige misdragingen toegepast.

  • 2. Stappenplan bij ernstige misdragingen:

    • a.

      het aangepast vervoer wordt tijdelijk gestopt. De ouder(s) ontvangen hierover een brief. De duur van de stop is afhankelijk van de ernst van de gedraging. De opschorting kan niet langer duren dan acht (8) weken. Gedurende de opschorting is de leerling wel verplicht naar school te gaan. Tijdens de opschorting overleggen ouder(s) en gemeente om te komen tot een structurele oplossing na de opschorting;

    • b.

      als het gedrag na de tijdelijke opschorting niet verbetert, wordt het stappenplan bij zeer ernstige misdragingen toegepast.

  • 3. Stappenplan bij zeer ernstige misdragingen:

    • a.

      het aangepast vervoer wordt opgeschort voor de rest van het betreffende schooljaar. De ouder(s) ontvangen hierover een brief;

    • b.

      herhaalt het gedrag zich in het daaropvolgende schooljaar dan wordt het aangepast vervoer definitief beëindigd. Leerlingenvervoer is dan alleen mogelijk in de vorm van een vergoeding voor eigen of openbaar vervoer.

  • 4. Als sprake is van meerdere misdragingen geldt in beginsel de maatregel uit het stappenplan dat hoort bij de meest ernstige misdraging.

3.1.16. Draagkrachafhankelijke bijdrage en drempelbedrag

  • 1. Aan ouders van leerlingen in het reguliere basisonderwijs brengt de gemeente een drempelbedrag en draagkrachtafhankelijke bijdrage in rekening;

  • 2. Het drempelbedrag bestaat uit de kosten voor openbaar vervoer over de eerste 6 kilometer. Deze kosten worden in rekening gebracht bij ouders of afgetrokken van de toegekende bekostiging;

  • 3. Wanneer de afstand naar de school meer is dan 20 kilometer, betalen ouders een draagkrachtafhankelijke bijdrage. De hoogte van deze bijdrage is afhankelijk van het verzamelinkomen van ouders;

  • 4. De hoogte van de draagkrachtafhankelijke bijdrage en het drempelbedrag worden jaarlijks voorafgaand aan het nieuwe schooljaar bekend gemaakt op de website van de gemeente Meppel;

  • 5. Pleegouders en ouders met een laag inkomen zijn vrijgesteld van een eigen bijdrage. Voorafgaand aan elk schooljaar wordt bekend gemaakt welke inkomens zijn vrijgesteld van een eigen bijdrage.

3.1.17. Naschoolse opvang

De leerling kan naar een naschoolse opvang worden gebracht, als de naschoolse opvang op de route van school naar huis ligt.

3.1.18. Proefdraaien met zelfstandiger reizen

  • 1. Als een leerling met een vervoersvoorziening proefdraait met een zelfstandigere vorm van vervoer, dan blijft het recht op de eerdere vervoersvoorziening bestaan wanneer de proef niet slaagt;

  • 2. Gehandicapte leerlingen die een school voor voortgezet speciaal onderwijs volgen en die na verloop van tijd in staat blijken om zelfstandig te reizen, ontvangen tot het einde van het volgende schooljaar, maximaal 2 jaar lang, een vergoeding voor openbaar vervoer of een fietsvergoeding.

4. Gereserveerd

<gereserveerd>

5. Overige taken in het Sociaal domein

5.1. Wet Inburgering

<gereserveerd>

5.2. Wet Gemeentelijke Schuldhulpverlening

<gereserveerd>

5.3. Wet gemeentelijke antidiscriminatievoorziening

<gereserveerd>

5.4. Bijzondere bijstand

Bijzondere bijstand bestaat uit 2 verschillende vormen van bijstand (artikel 5 onderdeel d Participatiewet): de bijzondere bijstand (artikel 35 Participatiewet); en de individuele inkomenstoeslag (artikel 36 Participatiewet). Hier staan alleen de bijzondere bijstand als bedoeld in artikel 35 Participatiewet. Zie voor de individuele inkomenstoeslag 5.6.

5.4.1. Beoordeling (stappenplan) voordat de kosten zijn gemaakt

  • 1. Een aanvraag voor bijzondere bijstand moet in beginsel worden ingediend vóórdat de kosten zijn gemaakt.

  • 2. Bij de beoordeling van de bijzondere bijstand moeten onderstaande vragen beantwoord worden:

    • a.

      Kan een beroep worden gedaan op een voorliggende voorziening?

    • b.

      Doen de kosten waarvoor bijzondere bijstand is aangevraagd zich voor?

    • c.

      Zijn de kosten in het individuele geval noodzakelijk?

    • d.

      Vloeien de kosten voort uit bijzondere individuele omstandigheden?

    • e.

      Kunnen de kosten worden voldaan uit de bijstandsnorm, het vermogen en het inkomen voor zover dit meer bedraagt dan de bijstandsnorm?

5.4.2. Beoordeling (stappenplan) nadat de kosten zijn gemaakt

  • 1. Indien de bijzondere bijstand is aangevraagd nadat de kosten zijn gemaakt, dan wordt de aanvraag voor bijzondere bijstand enkel in behandeling genomen als:

    • a.

      deze wordt ingediend tot en met drie maanden na het moment waarop de kosten zijn gemaakt;

    • b.

      aan de voorwaarden genoemd in lid 2 wordt voldaan.

  • 2. Bij de beoordeling van de bijzondere bijstand is artikel 2 van toepassing en moeten onderstaande vragen beantwoord worden:

    • a.

      of de noodzakelijkheid van de kosten nog kan worden vastgesteld;

    • b.

      of de kosten voortvloeien uit bijzondere individuele omstandigheden;

    • c.

      wat de reden is waarom de aanvraag is ingediend nadat de kosten zijn gemaakt.

5.4.3. Aanleveren bewijsstukken

  • 1. Belanghebbende levert, tezamen met de aanvraag bijzondere bijstand, bewijsstukken aan welke aantonen dat belanghebbende de kosten op korte termijn zal maken.

  • 2. Als de kosten nog moeten worden gemaakt, levert belanghebbende binnen vier weken na ontvangst van het besluit op de aanvraag een betalingsbewijs of factuur in, tenzij anders is afgesproken.

  • 3. Als de kosten al zijn gemaakt levert belanghebbende bij de aanvraag bewijsstukken aan die aantonen dat de kosten zijn gemaakt.

  • 4. Belanghebbende levert op verzoek aanvullende bewijsstukken als deze noodzakelijk zijn voor de vaststelling van het recht op bijzondere bijstand.

5.4.4. Draagkracht

  • 1. De ingangsdatum draagkrachtperiode wordt vastgesteld op de eerste dag van de maand waarin de kosten worden gemaakt.

  • 2. De draagkrachtperiode geldt voor de duur van twaalf maanden, gerekend vanaf de eerste dag van de maand waarin de kosten worden gemaakt.

  • 3. Voor personen met een uitkering Participatiewet geldt dat er geen sprake is van draagkracht.

  • 4. In afwijking van lid 2 geldt voor personen met een uitkering Participatiewet een draagkracht van maximaal 5 jaar.

  • 5. Voor personen ten aanzien van wie een schuldsaneringsregeling op grond van de WSNP is uitgesproken, executoriaal beslag is gelegd, of sprake is van een minnelijke regeling o.g.v. de Wet gemeentelijke schuldhulpverlening, wordt de draagkracht berekend over de middelen waarover de belanghebbende daadwerkelijk de beschikking heeft.

  • 6. De draagkracht bedraagt:

    • a.

      50% van het meer-inkomen en

    • b.

      100% van het vermogen boven het vrij te laten vermogen op de eerste dag van de maand waarin de kosten worden gemaakt.

  • 7. Voor de volgende kosten bedraagt de draagkracht 100% van het inkomen boven de bijstandsnorm:

    • a.

      woonkostentoeslag;

    • b.

      aandeel kinderopvang beide ouders WSF;

    • c.

      aanschaf vervanging duurzame gebruiksgoederen.

  • 8. Bij het vaststellen van het vermogen voor bijzondere bijstand kan een extra vrijlating worden toegepast voor belanghebbenden die aan kunnen tonen dat zij geen adequate uitvaartverzekering hebben, maar waarbij sprake is van een levensverzekering of spaarrekening die alleen bij overlijden uitkeert en niet tussentijds opvraagbaar of afkoopbaar is en waarvan de waarde niet bovenmatig hoog is.

  • 9. Indien een roerend goed deel uitmaakt van het vermogen van de aanvrager dan:

    • a.

      wordt de het verschil tussen de dagwaarde van een auto en € 5.000,00 meegenomen bij het vaststellen van het vermogen. Tenzij de auto noodzakelijk is in verband met arbeidsinschakeling en of handicap van een van de gezinsleden;

    • b.

      wordt de dagwaarde van overige roerende goederen volledig meegenomen in de vermogensvaststelling als deze vanwege hun aard niet algemeen gebruikelijk zijn.

5.4.5. Periodieke bijzondere bijstand

Indien de bijzondere bijstand wordt toegekend in de vorm van een periodiek terugkerend bedrag, dan wordt deze toegekend voor maximaal één jaar.

5.4.6. Hoogte van de bijzondere bijstand

Bij het vaststellen van de hoogte van de bijzondere bijstand wordt uitgegaan van de adequaatst goedkoopste oplossing.

5.4.7. Vorm van de bijzondere bijstand

Tenzij anders vermeld, is de bijzondere bijstand ‘om niet’.

Paragraaf bepalingen ten aanzien van specifieke kosten

5.4.8. Aanvullende bijzondere bijstand 18, 19 of 20 jarigen niet in een inrichting verblijvend

  • 1. Indien en voor zover een persoon van 18, 19 of 20 jaar die niet in een inrichting verblijft hogere algemeen noodzakelijke kosten van bestaan heeft dan waarin de norm in het kader van de Participatiewet voorziet en de middelen van zijn ouders ontoereikend zijn of hij redelijkerwijs zijn onderhoudsrecht jegens zijn ouders niet te gelde kan maken, kan het college aanvullende bijzondere bijstand verstrekken.

  • 2. Voor de hoogte van de aanvullende bijzondere bijstand van de alleenstaande wordt aansluiting gezocht bij de norm als bedoeld:

    • a.

      in artikel 21 sub a van de Participatiewet als aanvrager alleenwonend is.

    • b.

      in artikel 22a van de Participatiewet als een of meer meerderjarige personen zijn verblijf heeft in dezelfde woning.

  • 3. Het bedrag van de aanvullende bijzondere bijstand is maximaal het verschil tussen de bijstandsnorm genoemd in artikel 21 en de van toepassing zijnde bijstandsnorm ingevolge artikel 20 van de Participatiewet.

5.4.9. Bijzondere bijstand 18, 19 of 20 jarigen in een inrichting verblijvend

  • 1. Indien en voor zover een persoon van 18, 19 of 20 jaar, in een inrichting verblijft, hogere algemeen noodzakelijke kosten van bestaan heeft en de middelen van zijn ouders hiertoe ontoereikend zijn of hij redelijkerwijs zijn onderhoudsrecht jegens zijn ouders niet te gelde kan maken kan het college voor deze kosten bijzondere bijstand verstrekken.

  • 2. Voor de hoogte van de bijzondere bijstand van de alleenstaande (ouder) wordt aansluiting gezocht bij de norm als bedoeld in artikel 20 lid 1 sub a van de Participatiewet.

5.4.10. Toeslag voormalige alleenstaande ouder (garantietoeslag)

  • 1. Bijzondere bijstand kan verstrekt worden aan de voormalige alleenstaande ouder in de vorm van een toeslag voormalige alleenstaande ouder indien het jongste thuiswonende ten laste komend kind de leeftijd van 18 jaar bereikt en tot het huishouden blijft behoren.

  • 2. De garantietoeslag bedraagt maximaal het verloren recht op kindgebonden budget minus de inkomsten van het inwonende kind. Daarbij wordt rekening gehouden met daadwerkelijk ontvangen inkomsten, alsmede inkomsten waar het kind in redelijkheid aanspraak op zou kunnen maken, zoals studiefinanciering of een eigen uitkering. De garantietoeslag stopt als het kind 21 jaar wordt.

  • 3. Op de toeslag worden de eigen middelen van het jongste kind in mindering gebracht.

  • 4. De duur van de toeslag is maximaal 3 jaar (tot het kind 21 jaar is).

  • 5. De toeslag wordt ambtshalve toegekend.

5.4.11. Medische kosten

  • 1. Op grond van artikel 15 van de Participatiewet verstrekt het college In beginsel geen bijzondere bijstand voor medische kosten. De Zorgverzekeringswet, en daaraan gerelateerde regelingen zijn toereikende voorliggende voorzieningen.

  • 2. In afwijking van lid 1 komt belanghebbende in aanmerking voor bijzondere bijstand voor medische kosten zoals opgenomen in de drie verschillende pakketten van de collectieve zorgverzekering gemeente Meppel indien men soortgelijk aanvullend verzekerd is bij een andere zorgverzekeraar.

  • 3. In afwijking van lid 1 komen eigen bijdragen WMO zoals die worden opgelegd door het Centraal Administratiekantoor (CAK) voor bijstandsverlening in aanmerking.

  • 4. In afwijking van lid 1 komt de lage eigen bijdrage WLZ, vastgesteld door het CAK voor bijstandsverlening in aanmerking indien er sprake is van fiscaal partnerschap.

  • 5. In afwijking van lid 1 kan bijzondere bijstand worden verstrekt in aanvulling op de aanvullende zorgverzekering voor alternatieve geneeswijzen inclusief eventuele reiskosten tot maximaal € 200,00 per kalenderjaar.

  • 6. In afwijking van lid 1 komt de verschuldigde eigen bijdrage in verband met verblijf in een hospice voor bijzondere bijstand in aanmerking.

5.4.12. Reiskosten in verband met ziekenhuisbezoek en medische behandelingen

  • 1. Er is recht op bijzondere bijstand voor reiskosten in verband met het bezoek aan het ziekenhuis voor een noodzakelijke medische behandeling indien:

    • a.

      belanghebbende 18 jaar of ouder is;

    • b.

      er sprake is van ziekenhuisbezoek voor een noodzakelijke medische behandeling en;

    • c.

      de enkele reisafstand meer bedraagt dan 10 kilometer.

  • 2. De hoogte van de bijzondere bijstand wordt afgestemd op de goedkoopste en adequate vervoermogelijkheid.

  • 3. Voor eigen vervoer geldt een vergoeding per gereden kilometer gekoppeld aan de vergoeding voor woon-werkverkeer van de Belastingdienst.

  • 4. Indien er een vergoeding is vanuit de aanvullende verzekering, wordt deze in mindering gebracht op de toe te kennen bijzondere bijstand.

5.4.13. Meerkosten als gevolg van ziekte of handicap

Voor een vergoeding moet de inwoner aan alle 3 voorwaarden voldoen:

  • 1.

    Woonachtig in de gemeente Meppel op het moment dat de aanvraag gedaan wordt.

  • 2.

    Het inkomen bedraagt maximaal 120% van de van toepassing zijnde bijstandsnorm.

  • 3.

    Een geldige indicatie voor één van de volgende voorzieningen:

    • a.

      Maatwerkvoorziening of een algemene voorziening vanuit de Wmo.

    • b.

      Bijzondere bijstand voor bewassing, kledingslijtage, stookkosten en/of maaltijdvoorziening.

    • c.

      Indicatie vanuit de Wet langdurige zorg (Wlz) voor verblijf thuis.

    • d.

      Gehandicaptenparkeerkaart voor bestuurder of passagier.

  • 4.

    De hoogte van de meerkosten is het verschil tussen de daadwerkelijke kosten en de "reguliere" kosten. Het uitgangspunt is goedkoopst adequaat.

5.4.14. Doorbetaling vaste lasten bij tijdelijk verblijf in inrichting

  • 1. Er is recht op doorbetaling van huur minus huurtoeslag en energielasten gedurende de periode dat belanghebbende in een inrichting verblijft indien:

    • a.

      terugkeer naar de eigen woning mogelijk is of wordt nagestreefd en;

    • b.

      het verblijf tijdelijk is, dat wil zeggen niet langer duurt dan zes maanden.

  • 2. In afwijking van het eerste lid is verlenging van de periode van zes maanden mogelijk als uit een verklaring van hulpverlener/maatschappelijk werker of arts blijkt dat terugkeer naar de eigen woning een reële optie is.

  • 3. Bij medebewoning, onderhuur of verhuur vindt geen doorbetaling van de vaste lasten plaats.

  • 4. In afwijking van lid 1 is er recht op doorbetaling van vaste lasten vanaf datum opname als belanghebbende op grond van de wet BOPZ of artikel 37 van het Wetboek van Strafrecht is opgenomen in een psychiatrisch ziekenhuis of instelling.

5.4.15. Collectieve Zorgverzekering gemeente Meppel

  • 1. Belanghebbende komt op grond van artikel 35, lid 3 van de Participatiewet in aanmerking voor deelname aan de Collectieve Zorgverzekering als hij een inkomen heeft dat niet hoger is dan het minimuminkomen en geen vermogen heeft dat hoger is dan het vermogen genoemd in artikel 34 Participatiewet.

  • 2. Belanghebbende die gebruikt maakt van de Collectieve Zorgverzekering komt op grond van artikel 35, lid 3 van de Participatiewet in aanmerking voor een tegemoetkoming in de premie.

  • 3. De hoogte van de tegemoetkoming in de premie wordt door het college vastgesteld.

  • 4. Deelname wordt uitsluitend tussentijds (in de loop van het kalenderjaar) beëindigd bij overlijden of vertrek uit de gemeente.

5.4.16. Kosten kinderopvang tienermoeders die een opleiding volgen

Voor het eigen aandeel in de kosten van kinderopvang is bijzondere bijstand mogelijk indien:

  • a.

    binnen het gezin geen mogelijkheden zijn om de opvang te realiseren;

  • b.

    sprake is van formele kinderopvang, dat willen zeggen dagopvang voor kinderen 0 tot 4 jaar, buitenschoolse opvang voor basisschoolkinderen, opvang in créches en opvang door gastouders;

  • c.

    het aantal uren kinderopvang moet zoveel mogelijk beperkt worden.

5.4.17. Kosten kinderopvang als beide ouders studeren en WSF ontvangen

Voor het eigen aandeel in de kosten van kinderopvang is bijzondere bijstand mogelijk indien:

  • a.

    sprake is van formele kinderopvang, dat willen zeggen dagopvang voor kinderen 0 tot 4 jaar, buitenschoolse opvang voor basisschoolkinderen, opvang in crèches en opvang door gastouders.

  • b.

    het aantal uren kinderopvang moet zoveel mogelijk beperkt worden.

5.4.18. Kosten van tijdelijke kinderopvang op grond van sociaal medische indicatie

  • 1. Er moet sprake zijn van een noodzaak voor externe formele opvang van het kind(eren).

  • 2. Aan het besluit tot toekenning dient een deskundigenadvies ten grondslag te liggen.

  • 3. Het aantal uren externe opvang dient zo beperkt mogelijk te blijven.

  • 4. De periode van bijzondere bijstand is tijdelijk en bedraagt maximaal zes maanden.

  • 5. Verlenging van deze periode is mogelijk als in de opvang niet op andere wijze kan worden voorzien.

  • 6. De hoogte van de bijzondere bijstand is gelijk aan de kinderopvangtoeslag die aan werkenden wordt verstrekt door de Belastingdienst die in dezelfde financiële positie verkeren.

  • 7. Na aftrek van het eigen aandeel in de kosten kinderopvang moet(en) belanghebbende(n) kunnen beschikken over een inkomen tot de bijstandsnorm.

  • 8. In dit artikel is artikel 5 (draagkracht) is niet van toepassing.

5.4.19. Laptop schoolgaande kinderen

  • 1. Bijzondere bijstand voor een laptop kan worden toegekend als in het gezin één kind(eren) jonger dan 18 voortgezet onderwijs volgt en in de kosten van aanschaf niet op een andere wijze kan worden voorzien.

  • 2. De bijzondere bijstand voor een laptop of de door de ouders verschuldigde bijdrage voor een laptop wordt één keer per kind verstrekt.

  • 3. De hoogte van de bijzondere bijstand bedraagt maximaal € 400,- voor een laptop of de door de ouder(s) verschuldigde ouderbijdrage voor de laptop die door de onderwijsinstelling in rekening wordt gebracht.

  • 4. In afwijking van de draagkrachtbepalingen genoemd in artikel 5 geldt een inkomensgrens van 110% voor de belanghebbende van toepassing zijnde bijstandsnorm.

  • 5. In afwijking van artikel 5 lid 6 sub b (draagkracht vermogen) bedraagt de vermogensvrijlating 150% van de bijstandsnorm op de eerste dag van de maand waarop de kosten gemaakt zijn.

5.4.20. Participatie schoolgaande kinderen

  • 1. Voor ouders met een inkomen niet hoger dan het minimuminkomen en schoolgaande kinderen is een vergoeding mogelijk voor wekelijkse buitenschoolse activiteiten of voor schoolse activiteiten indien:

    • a.

      het kind jonger is dan 18 jaar en in het lopende kalenderjaar basis of voortgezet onderwijs volgt en

    • b.

      deelneemt aan een wekelijkse buitenschoolse activiteit op het gebied van sport, cultuur e.d. of

    • c.

      niet deelneemt aan een wekelijkse buitenschoolse activiteit, maar wel deelneemt aan een door de school georganiseerde activiteit waar kosten aan zijn verbonden.

    • d.

      het inkomen van de ouders drie maanden voorafgaande aan de aanvraag niet hoger is dan het minimuminkomen.

  • 2. De hoogte van de bijstand is per kalenderjaar voor de activiteiten zoals vermeld in het eerste sub b:

    • a.

      voor een kind dat basisonderwijs volgt: € 200,00 per kalenderjaar.

    • b.

      voor een kind dat voortgezet onderwijs volgt: € 250,00 per kalenderjaar.

  • 3. De hoogte van de vergoeding per kalenderjaar voor de activiteiten zoals vermeld in het eerste lid onder c zijn de daadwerkelijk in rekening gebrachte kosten met een maximum van:

    • a.

      voor een kind dat basisonderwijs volgt: € 200,00 per kalenderjaar.

    • b.

      voor een kind dat voortgezet onderwijs volgt: € 250,00 per kalenderjaar.

  • 4. Per kalenderjaar is de vergoeding zoals genoemd in het tweede en derde lid maximaal:

    • a.

      voor een kind dat basisonderwijs volgt: € 200,00 per kalenderjaar.

    • b.

      voor een kind dat voortgezet onderwijs volgt: € 250,00 per kalenderjaar.

  • 5. In afwijking van de draagkrachtbepalingen ingevolge artikel 5 geldt de absolute inkomensgrens zoals genoemd in artikel 1 lid s sub j. Bij een inkomen hoger dan de inkomensgrens van 120% is er geen recht op een bijdrage.

  • 6. De aanvraag moet voor 31 december van het desbetreffende kalenderjaar zijn ingediend.

5.4.21. Duurzame gebruiksgoederen

  • 1. Onder duurzame gebruiksgoederen wordt verstaan: de gehele huisraad behorend tot het huishouden van belanghebbende. Ook een basispakket babyuitzet valt onder duurzame gebruiksgoederen.

  • 2. Het college verstrekt in beginsel geen bijzondere bijstand voor de kosten genoemd in het eerste lid, omdat zij behoren tot de incidenteel voorkomende algemeen noodzakelijke kosten van het bestaan. Bijzondere bijstand is alleen mogelijk als gevolg van bijzondere omstandigheden in het individuele geval, die ertoe leiden dat de kosten niet uit de algemene bijstand, de individuele inkomenstoeslag en de aanwezige draagkracht kunnen worden voldaan.

  • 3. Indien er sprake is van bijzondere omstandigheden zoals aangegeven in lid 2 dan wordt bijzondere bijstand verstrekt in de vorm van een renteloze lening (leenbijstand) op grond van artikel 51 lid 1 Participatiewet, mits belanghebbende geen lening kan afsluiten bij de gemeentelijke kredietbank. Een lening bij een gemeenschappelijke kredietbank is een voorliggende voorziening.

  • 4. In afwijking van lid 2 en 3 wordt bijzondere bijstand ‘om niet’ verstrekt als belanghebbende 3 jaar of langer een inkomen gelijk aan de bijstandsnorm ontvangt en er geen recht is op de individuele inkomenstoeslag.

  • 5. Bij de uitzondering genoemd in het vierde lid wordt niet gekeken naar de mogelijkheid van een voorliggende voorziening in de vorm van een lening bij de gemeenschappelijke kredietbank.

  • 6. Bij de hoogte van de leenbijstand of bijstand ‘om niet’, van de in het vierde lid genoemde uitzonderingen, wordt uitgegaan van de adequaatst goedkoopste oplossing.

  • 7. In afwijking van artikel 5 lid 5 sub b (draagkracht vermogen) bedraagt de vermogensvrijlating in het vierde lid 150% van de bijstandsnorm op de eerste dag van de maand waarop de kosten gemaakt zijn.

  • 8. De gebruiksduur voor duurzame gebruiksgoederen wordt gesteld op tien jaar.

  • 9. De gebruiksduur wordt bij aanschaf van 2e handsgoederen naar beneden bijgesteld.

  • 10. De hoogte van de bijzondere bijstand in het vierde lid is maximaal € 1.230,00 per vijf jaar en bedraagt per kalenderjaar maximaal € 460,00.

  • 11. In afwijking van artikel 5 lid 4 sub b (draagkracht vermogen) bedraagt de vermogensvrijlating in het vierde lid 150% van de bijstandsnorm op de eerste dan van de maand waarop de kosten gemaakt zijn.

  • 12. Bijzondere bijstand voor duurzame gebruiksgoederen dient vooraf te worden aangevraagd. Dat wil zeggen vóórdat de kosten gemaakt zijn.

5.4.22. Eerste inrichtingskosten

  • 1. Onder eerste inrichtingskosten wordt verstaan: de kosten voor de inrichting van een eerste woning, waaronder kosten van duurzame gebruiksgoederen.

  • 2. Het college verstrekt in beginsel geen bijzondere bijstand voor deze kosten, omdat zij behoren tot de incidenteel voorkomende algemeen noodzakelijke kosten van het bestaan. Bijzondere bijstand is mogelijk in de volgende bijzondere omstandigheden:

    • a.

      belanghebbende heeft een verblijfsvergunning gekregen en betrekt voor het eerst een eigen woning;

    • b.

      belanghebbende moet een nieuwe woning inrichten als gevolg van een verlating;

    • c.

      indien er sprake is van art 2. Lid b wordt er rekening gehouden worden met eventuele boedelverdeling;

    • d.

      belanghebbende leeft op straat en krijgt een eigen woning toegewezen.

  • 3. Indien er sprake is van bijzondere omstandigheden zoals aangegeven in lid 2 dan wordt, voor zover de eerste inrichtingskosten betrekking hebben op duurzame gebruiksgoederen, bijzondere bijstand verstrekt in de vorm van een renteloze lening (leenbijstand) op grond van artikel 51 lid 1 Participatiewet.

  • 4. Bij de hoogte van de bijzondere bijstand wordt uitgegaan van de adequaatst goedkoopste oplossing

  • 5. Indien de aanvraag betrekking heeft op de volledige inrichting van een woning bedraagt de hoogte van de noodzakelijke kosten maximaal 50% van het bedrag dat in de Nibud-prijzengids genoemd wordt per inventarisatiepakket naar huishoudtype.

  • 6. In afwijking van lid 5 wordt voor een alleenstaande op kamers een percentage van 25 gehanteerd.

  • 7. De bedragen zoals berekend in lid 5 en 6 worden naar boven afgerond op € 100,00.

  • 8. De aflossing van de lening vindt plaats in 36-maandelijkse termijnen. Het eigen aandeel in de aflossing is 5% van de bijstandsnorm. Het verschil tussen de maandelijkse terugbetalingsverplichting en het eigen aandeel in de aflossing wordt verstrekt als bijzondere bijstand.

5.4.23. Suppletie

  • 1. Suppletie kan worden gegeven voor een lening bij de Gemeentelijke Kredietbank (GKB) voor de aanschaf van inrichtingskosten of duurzame gebruiksgoederen als de door de berekende aflossingscapaciteit van belanghebbende ontoereikend is.

  • 2. De volgende voorwaarden voor verstrekking gelden:

    • a.

      een borgstelling is afgegeven voor de lening;

    • b.

      de totale aflossingsduur niet langer is dan 36 maanden én daarbij de maandelijkse terugbetalingsverplichting hoger is dan de wettelijke afloscapaciteit.

  • 3. Een eenmaal vastgestelde suppletie wijzigt alleen wanneer er omstandigheden zich voordoen welke van invloed zijn op de vastgestelde afloscapaciteit.

  • 4. In geval van een verhuizing buiten de gemeente wordt de suppletie beëindigd. Belanghebbende moet hiervoor dan bijzondere bijstand aanvragen in de nieuwe gemeente.

  • 5. Bij beëindiging van de uitkering wordt de draagkracht telkens vastgesteld voor een jaar. De belanghebbende meldt wijzigingen in de inkomens- en vermogenspositie meteen aan het college op grond van artikel 17 eerste lid Participatiewet.

  • 6. De hoogte van de suppletie is gelijk aan het verschil tussen de aflossingscapaciteit en het door de Kredietbank vastgestelde termijnbedrag.

5.4.24. Eerste huur en waarborgsom

  • 1. Het college verstrekt in beginsel geen bijzondere bijstand voor deze kosten, omdat zij behoren tot de incidenteel voorkomende algemeen noodzakelijke kosten van het bestaan. Bijzondere bijstand is alleen mogelijk indien belanghebbende vanuit een niet verwijtbare inkomensloze situatie beschikt over onvoldoende draagkracht voor de betaling van de eerste maand huur, administratiekosten en waarborgsom en redelijkerwijs niet heeft kunnen reserveren voor deze kosten.

  • 2. De in het eerste lid genoemde bijzondere bijstand wordt ‘om niet’ verstrekt.

    Uitzondering hierop is de waarborgsom. Deze wordt in de vorm van een lening verstrekt.

5.4.25. Verhuiskosten

  • 1. Onder verhuiskosten wordt verstaan: de kosten die iemand maakt voor het overbrengen van de inboedel van de oude naar de nieuwe woning.

  • 2. Belanghebbende kan in aanmerking komen voor bijzondere bijstand voor verhuiskosten als de verhuizing noodzakelijk en onvoorzien is in het geval van:

    • a.

      een medische noodzaak. Tenzij er sprake is van een sociaal medische indicatie. In dat geval is de Wmo voorliggend;

    • b.

      een echtscheiding;

    • c.

      een verhuizing wegens het nakomen van de verhuisplicht (bij zeer hoge woonlasten) op grond van de Participatiewet.

  • 3. Indien belanghebbende verhuist naar een andere gemeente, dan wordt de aanvraag bijzondere bijstand beoordeeld door de gemeente van waaruit belanghebbende vertrekt.

  • 4. In geval van verhuizing wegens een echtscheiding moeten eventuele gelden uit de boedelscheiding worden ingezet voor de verhuizing.

  • 5. Bij de hoogte van de bijzondere bijstand wordt uitgegaan van de adequaatst goedkoopste oplossing, waarbij ook wordt gekeken in hoeverre verhuiswerkzaamheden kunnen worden uitgevoerd door belanghebbende, het gezin, familie, vrienden of maatschappelijke instanties.

  • 6. De bijzondere bijstand dient vooraf te worden aangevraagd.

  • 7. Bij inschakeling van een erkend verhuisbedrijf dienen minimaal drie offertes te worden overlegd, zodat gekozen kan worden voor de adequaatst goedkoopste oplossing.

5.4.26. Woonkostentoeslag voor een huurwoning

  • 1. Indien belanghebbende een huurwoning bewoont, waarvan de hoogte van de huur niet hoger is dan de maximale huurgrens ingevolge artikel 13 van de Wet op de huurtoeslag, maar hij door omstandigheden buiten zijn schuld nog geen aanspraak kan maken op deze toeslag, kan bijzondere bijstand in de vorm van een woonkostentoeslag worden toegekend tot de datum waarop belanghebbende wel in aanmerking komt voor huurtoeslag. De hoogte van de woonkostentoeslag is gelijk aan het bedrag aan huurtoeslag op grond van de Wet op de huurtoeslag, die, gelet op zijn financiële situatie, voor de woonkosten per maand ontvangen zou worden, wanneer hierop wel recht zou hebben bestaan;

  • 2. Indien er aanspraak bestaat op huurtoeslag berekend naar een inkomen dat voor de aanvraag van bijstandsverlening hoger was dan de laagste inkomenscategorie volgens de Wet op de huurtoeslag, kan bijzondere bijstand worden toegekend. De hoogte van de woonkostentoeslag is in dat geval gelijk aan het bedrag dat volgens de berekening van de Wet op de huurtoeslag per maand zou worden toegekend, wanneer hierop wel volledig recht zou bestaan, verminderd met de daadwerkelijk ontvangen huurtoeslag.

5.4.27. Woonkostentoeslag bij een woning in eigendom tot de maximale huurgrens

  • 1. Indien belanghebbende een woning in eigendom bewoont, waarvan de woonkosten niet hoger zijn dan de maximale huurgrens ingevolge artikel 13 van de Wet op de huurtoeslag, kan bijzondere bijstand in de vorm van een woonkostentoeslag worden toegekend;

  • 2. Tot de woonkosten worden gerekend:

    • a.

      de verschuldigde hypotheekrente en

    • b.

      de premie opstalverzekering inclusief assurantiebelasting en

    • c.

      onroerendzaakbelasting en

    • d.

      eigenaarsdeel waterschapslasten en

    • e.

      een forfaitair bedrag voor onderhoud.

  • 3. Belanghebbende is verplicht een (voorlopige) teruggaaf inkomstenbelasting bij de Belastingdienst aan te vragen.

  • 4. De eventuele (voorlopige) teruggaaf wordt op de woonkosten zoals berekend in lid 2 in mindering gebracht.

  • 5. De hoogte van de woonkostentoeslag is gelijk aan het bedrag aan huurtoeslag op grond van de Wet op de huurtoeslag, die gelet op zijn financiële situatie voor overeenkomstige woonkosten van een huurwoning, per maand zou kunnen worden ontvangen.

5.4.28. Woonkostentoeslag voor woonkosten boven de maximale huurgrens

  • 1. Indien een woning in huur of eigendom wordt bewoond, waarvan de woonkosten hoger zijn dan de maximale huurgrens als bepaald in artikel 13 van de Wet op de huurtoeslag, dan kan op grond van individuele omstandigheden bijzondere bijstand in de vorm van een woonkostentoeslag worden toegekend;

  • 2. Aan de toekenning van woonkostentoeslag wordt met toepassing van artikel 55 van de Participatiewet de verplichting verbonden dat belanghebbende alles in het werk stelt om goedkopere woonruimte te verkrijgen;

  • 3. De woonkostentoeslag zoals bedoeld in lid 1 wordt toegekend voor de periode van maximaal twaalf maanden. Verlenging van deze termijn is telkens met een periode van 12 maanden jaar mogelijk, indien belanghebbende redelijkerwijs nog niet kan beschikken over huisvesting waarvan de woonkosten lager zijn dan de maximale huurgrens.

  • 4. De bepalingen in artikel 26 lid 3 en 4 zijn hierbij van overeenkomstige toepassing.

  • 5. De hoogte van de woonkostentoeslag is gelijk aan de woonkosten per maand, minus de eigen bijdrage die verschuldigd zou zijn bij een huur gelijk aan de maximum huurgrens.

5.4.29. Kosten van beschermingsbewind

  • 1. Er bestaat recht op bijzondere bijstand voor kosten van beschermingsbewind, indien de kantonrechter heeft vastgesteld dat beschermingsbewind noodzakelijk is.

  • 2. Er bestaat geen recht op bijzondere bijstand voor kosten van bewind in het kader van de Wet schuldsanering natuurlijke personen (WSNP)

  • 3. De hoogte en van de te verlenen bijzondere bijstand voor kosten van beschermingsbewind, is opgenomen in de Regeling beloning curatoren, bewindvoerders en mentoren.

  • 4. De voorwaarden genoemd in de regeling onder lid 3 zijn van overeenkomstige toepassing.

5.4.30. Kosten van curatele

  • 1. Er bestaat recht op bijzondere bijstand voor de kosten van curatele, indien de kantonrechter heeft vastgesteld dat curatele noodzakelijk is.

  • 2. De hoogte en van de te verlenen bijzondere bijstand voor kosten van curatele, is opgenomen in de Regeling beloning curatoren, bewindvoerders en mentoren.

  • 3. De voorwaarden genoemd in de regeling onder lid 2 zijn van overeenkomstige toepassing.

5.4.31. Kosten van mentorschap

  • 1. Er bestaat recht op bijzondere bijstand voor kosten van mentorschap, indien de kantonrechter een mentor heeft benoemd.

  • 2. De hoogte en van de te verlenen bijzondere bijstand voor kosten van mentoren, is opgenomen in de Regeling beloning curatoren, bewindvoerders en mentoren.

  • 3. De voorwaarden genoemd in de regeling onder lid 2 zijn van overeenkomstige toepassing.

5.4.32. Kosten van bewind op basis van WSNP en kosten bewind in verband met beheer Persoonsgebonden budget

  • 1. Er is geen recht op bijzondere bijstand voor kosten van bewind op basis van de Wet schuldsanering natuurlijke personen (WSNP).

  • 2. Er is geen recht op bijzondere bijstand voor de kosten van het beheer van een Persoonsgebonden budget door een bewindvoerder.

  • 3. In afwijking van lid 2 is bijzondere bijstand mogelijk als:

    • a.

      er geen mogelijkheden zijn om het beheer van het Persoons gebonden budget kosteloos te laten doen o.a. door Sociale verzekeringsbank;

    • b.

      als zorg in natura niet mogelijk is.

  • 4. De hoogte van de bijzondere bijstand voor de kosten van bewind bij toepassing van lid 3 is opgenomen in de Regeling beloning curatoren, bewindvoerders en mentoren.

  • 5. De voorwaarden genoemd in de regeling onder lid 4 zijn van overeenkomstige toepassing.

5.4.33. Kosten van rechtsbijstand

  • 1. Er bestaat recht op bijzondere bijstand voor de eigen bijdrage rechtsbijstand, de kosten van griffierecht en de kosten voor een uittreksel van het GBA, indien er op grond van de Wet op de rechtsbijstand (Wrb) een toevoeging rechtsbijstand wordt verleend. Belanghebbende dient de toevoeging van de Raad voor de rechtsbijstand te overleggen.

  • 2. Er bestaat geen recht op bijzondere bijstand, indien er voor de kosten van rechtsbijstand een beroep kan worden gedaan op een voorliggende voorziening zoals een rechtsbijstandverzekering.

  • 3. De volgende kosten komen niet in aanmerking voor bijzondere bijstand:

    • a.

      proceskosten van de wederpartij;

    • b.

      kosten externe adviezen, voor zover hier vooraf geen toestemming is verleend door het college.

5.4.34. Reiskosten

  • 1. Bijzondere bijstand kan tijdelijk verstrekt worden voor noodzakelijk geachte reiskosten om naaste familieleden te bezoeken. Naaste familieleden zijn verwanten in de 1e graad en familieleden die onder één dak wonen om:

    • a.

      zieken te bezoeken op hun verpleegadres;

    • b.

      uit huis geplaatste kinderen naar hun opvangadres te brengen;

    • c.

      uit huis geplaatste kinderen te bezoeken op hun opvangadres;

    • d.

      partner, ouders of kinderen in detentie.

  • 2. Voorwaarde is dat de enkele reisafstand meer bedraagt dan 10 kilometer

  • 3. De frequentie van het bezoek wordt afgestemd op de situatie.

  • 4. De hoogte van de bijstand wordt afgestemd op de goedkoopste vervoermogelijkheid.

  • 5. Voor eigen vervoer geldt een vergoeding per gereden kilometer gekoppeld aan de vergoeding woon-werkverkeer van de Belastingdienst.

5.4.35 Reiskosten scholing inburgeraars

  • 1. Op dit moment vallen reiskosten nog niet binnen de financiële afspraken tussen gemeenten en het Rijk. SZS stelt van 1 juli 2025 tot 31 december 2026 wel geld beschikbaar om de reiskosten te vergoeden inburgering die start vanuit de centrale opvang van de COA.

    Inburgeraars die bij het COA wonen én van wie een persoonlijk plan inburgering & participatie (PIP) is vastgesteld kunnen hier al aanspraak op maken.

    Doordat de meeste inburgeraars een lening ontvangen voor de inrichting van hun huis, betalen zij reeds een percentage van hun uitkering maandelijks terug aan de gemeente. Zij hebben dus geen geld om te reserveren voor bijzondere uitgaven. Zij kunnen niet ontkomen aan de reiskosten omdat de inburgering een wettelijke verplichting is.

  • 2. Voor deze kosten kan bijzondere bijstand worden verstrekt als:

    • a.

      De scholing buiten Meppel plaatsvindt.

    • b.

      Door een medische oorzaak de inburgeraar niet kan lopen, fietsen binnen Meppel.

    Er kan een onafhankelijk medisch onderzoek worden aangevraagd.

  • 3. Er wordt maatwerk geleverd bij de keuze van vervoer als een ouder bijvoorbeeld vanwege de opvang van de kinderen weer op tijd terug moet zijn in Meppel.

5.4.36. Uitvaartkosten

  • 1. Indien de uitvaartkosten niet uit de nalatenschap voldaan kunnen worden en de belanghebbende niet over toereikende middelen beschikt om zijn aandeel in de uitvaartkosten te voldoen bestaat er recht op bijzondere bijstand voor deze kosten, naar rato van zijn erfrechtelijk deel.

  • 2. De kosten die worden vergoed betreffen kosten voor een sobere begrafenis NIBUD bedragen dan wel crematie.

5.5. Studietoeslag

De studietoeslag is een inkomensondersteunende maatregel voor studenten en leerlingen, die door een structurele medische beperking naast de studie niet kunnen bijverdienen. Voor deze mensen is het moeilijk om een bijbaan te hebben naast hun studie of opleiding. Ook is de drempel om te lenen een stuk hoger dan studenten en leerlingen zonder arbeidshandicap, omdat de kans op een baan kleiner is.

De studietoeslag is een extra steun in de rug en niet bestemd voor bepaalde kosten. Het is een inkomensondersteunende toeslag. Hij is vrij besteedbaar.

5.5.1. Structurele medische beperking

  • 1. Structurele medische beperking: een fysieke en/of psychische beperking die voortkomt uit een in de persoon gelegen ziekte of medisch gebrek die voldoende ernstig is dat er een rechtstreeks verband bestaat tussen het gebrek en het structureel niet in staat zijn van het verdienen van inkomsten door belanghebbende naast de studie.

  • 2. Structureel: als er binnen een periode van 12 maanden na de aanvraag geen herstel of verbetering is te verwachten in de medische beperking, zodanig dat belanghebbende wel in staat is om naast de studie te werken en daar inkomen mee te verdienen.

  • 3. Er is in ieder geval geen sprake van een structurele medische beperking bij:

    • mantelzorg;

    • een gebroken been;

    • kortdurende beperkingen. Denk aan een ziekenhuisopname (tot 6 maanden);

    • belemmeringen die voortkomen uit vastgestelde beperkingen, maar niet dusdanig ernstig zijn dat iemand naast de studie niet meer kan werken.

5.5.2. Voorwaarden studietoeslag

  • 1. Er bestaat recht op studietoeslag als belanghebbende:

    • a.

      als rechtstreeks gevolg van een ziekte of gebrek structureel niet in staat is naast de studie inkomsten te verwerven;

    • b.

      studiefinanciering ontvangt op grond van de WSF of een tegemoetkoming krijgt op grond van de WTOS. Het levenlanglerenkrediet van de WSF valt hier niet onder;

    • c.

      geen recht heeft op een uitkering op grond van de Wajong.

  • 2. Recht op studietoeslag vervalt de maand na de maand waarop belanghebbende niet meer aan de voorwaarden voldoet.

5.5.3. Aanvraag studietoeslag

  • 1. De aanvraag voor studietoeslag wordt schriftelijk ingediend via ‘aanvraagformulier studietoeslag gemeente Meppel’.

  • 2. Belanghebbende verstrekt bij de aanvraag de volgende stukken:

    • a.

      een bewijs van het ontvangen van studiefinanciering op grond van de WSF of een tegemoetkoming op grond van de WTOS;

    • b.

      bij stage: een kopie van de stageovereenkomst waaruit de hoogte van de stagevergoeding blijkt.

  • 3. Belanghebbende kan bij de aanvraag een deskundigenverklaring verstrekken waarin staat waarom belanghebbende niet kan werken naast de studie. Dit kan helpen om de medische situatie inzichtelijk te maken.

5.5.4. Toekennen en uitbetalen

  • 1. Als door het college is vastgesteld dat recht op studietoeslag bestaat, wordt de studietoeslag toegekend vanaf de dag waarop dit recht is ontstaan, voor zover deze dag niet ligt voor de dag waarop de belanghebbende de aanvraag om studietoeslag heeft ingediend.

  • 2. In afwijking van lid 1 wordt studietoeslag met terugwerkende kracht ook toegekend over een periode die is gelegen voor de dag waarop de belanghebbende de aanvraag om studietoeslag heeft ingediend als;

    • belanghebbende daarom verzoekt, en;

    • belanghebbende over deze periode voldoet aan de voorwaarden voor het recht op de studietoeslag;

  • 3. In afwijking van lid 2 wordt studietoeslag niet met terugwerkende kracht toegekend over een periode die is gelegen:

    • voor 1 april 2022;

    • 5 jaar voorafgaand aan de dag waarop de belanghebbende de aanvraag om studietoeslag heeft ingediend.

  • 4. De studietoeslag wordt maandelijks uitbetaald.

  • 5. De studietoeslag die met terugwerkende kracht wordt toegekend, wordt na toekenning als een bedrag ineens uitbetaald.

5.5.5. Hoogte studietoeslag

  • 1. De hoogte van de studietoeslag is gelijk aan de bedragen genoemd in artikel 7a van het Besluit loonkostensubsidie en minimumbedragen studietoeslag Participatiewet.

  • 2. Tot aan de leeftijd van 21 jaar is de hoogte van de studietoeslag afhankelijk van de leeftijd van de belanghebbende. De hoogte van de studietoeslag zal in de maand waarin iemand jarig is naar rato worden berekend.

5.5.6. Vrijlating stagevergoeding

Inkomsten uit stagevergoeding worden vrijgelaten tot aan het bedrag zoals vermeld in artikel 7b van het Besluit loonkostensubsidie en minimumbedragen studietoeslag Participatiewet.

5.5.7. Medisch advies

  • 1. Het college is verplicht een medisch advies te vragen aan een onafhankelijke deskundige voor de beoordeling of er sprake is van een structurele medische beperking.

  • 2. In afwijking van lid 1 kan het college alleen in deze situaties een medisch advies achterwege laten als:

    • a.

      direct duidelijk is dat er recht bestaat op studietoeslag gelet op de ernst/aard van de structurele medische beperking, of wanneer dit duidelijk is uit de gegevens die meegestuurd zijn bij de aanvraag (zie ook artikel 36 b lid 2 PW);

    • b.

      vaststaat dat belanghebbende geen studiefinanciering op grond van de WSF of tegemoetkoming op grond van de WTOS wordt ontvangen;

    • c.

      belanghebbende recht heeft op een Wajong uitkering;

    • d.

      belanghebbende werkt naast de studie, niet zijnde een stage.

5.5.8. Nieuw medisch advies bij zicht op verbetering

Wanneer het eerste medisch advies daartoe aanleiding geeft, kan het college bepalen dat in principe na een jaar een nieuw medisch advies zal worden gevraagd om te beoordelen of belanghebbende nog steeds niet in staat is om naast de studie te werken.

5.5.9. Inlichtingenplicht en terugvordering

  • 1. De belanghebbende doet aan het college op verzoek of zo snel mogelijk uit zichzelf mededeling van alle feiten en omstandigheden waarvan hij kan weten dat zij van invloed kunnen zijn op het recht op de studietoeslag. Deze verplichting geldt niet als die feiten en omstandigheden door het college kunnen worden vastgesteld op grond van bij wettelijk voorschrift als authentiek aangemerkte gegevens. Dit geldt ook niet als gegevens kunnen worden verkregen uit bij ministeriële regeling aan te wijzen administraties. Hierbij gaat het om adreswijzigingen en het sluiten of eindigen van een huwelijk of geregistreerd partnerschap.

  • 2. Als de inlichtingenplicht wordt geschonden en achteraf blijkt dat op basis van onjuiste informatie ten onrechte of tot een te hoog bedrag studietoeslag is verstrekt, dan mag het college overgaan tot terugvordering op grond van artikel 58 lid 2 en artikel 36b lid 4 Participatiewet.

5.5.10. Afwijking in individuele gevallen bij de studietoeslag

Het college kan in bijzondere gevallen in het voordeel van belanghebbende afwijken van het bepaalde in de beleidsregels over de studietoeslag.

5.6. Individuele inkomenstoeslag

<gereserveerd>

Zie nu nog beleidsregels Individuele inkomenstoeslag Participatiewet 2015 Gemeente Meppel Geldend van 01-08-2015 t/m heden met terugwerkende kracht vanaf 01-01-2015

6. Slotbepalingen

6.1. Overgangsrecht

Aanvragen die bij het college zijn ingediend voor de inwerkingtreding van deze beleidsregels maar waarop nog niet is beslist worden afgehandeld krachtens de voorgaande beleidsregels.

6.2. Overige situaties in de bijzondere bijstand

Het college beslist in redelijkheid in die individuele situaties waarin deze beleidsregels over de bijzondere bijstand niet of onvoldoende voorzien.

6.3. Inwerkingtreding

Deze verordening treedt in werking 8 dagen na haar bekendmaking in het gemeenteblad. Indien bekendmaking plaatsheeft na 1 januari 2026 treedt deze verordening in werking met terugwerkende kracht met ingang van 1 januari 2026.

6.4. Citeertitel

Deze beleidsregel kan worden aangehaald als “Beleidsregels Sociaal Domein Gemeente Meppel”.

Ondertekening

Bijlage I Recht op bekostiging leerlingenvervoer

afbeelding binnen de regeling

Bijlage II Dichtstbijzijnde toegankelijke school

afbeelding binnen de regeling

Bijlage III Soort leerlingenvervoer

afbeelding binnen de regeling

Hoofdstuk 4

<gereserveerd>

Hoofdstuk 5 Overige taken in het Sociaal domein

5.1. Wet Inburgering

<gereserveerd>

5.2. Wet Gemeentelijke Schuldhulpverlening

<gereserveerd>

5.3 Wet gemeentelijke antidiscriminatievoorziening

<gereserveerd>

5.4. Bijzondere bijstand

Het college is verantwoordelijk voor de uitvoering van de door de Rijksoverheid vastgestelde Participatiewet. Dit is het wettelijk kader voor de beoordeling van het recht op bijzondere bijstand. Specifieker staat in artikel 35 lid 1 Participatiewet:

Onverminderd paragraaf 2.2, heeft de alleenstaande of het gezin recht op bijzondere bijstand:

  • voor zover de alleenstaande of het gezin niet beschikt over de middelen om te voorzien in de uit bijzondere omstandigheden voortvloeiende noodzakelijke kosten van het bestaan

  • en deze kosten naar het oordeel van het college niet kunnen worden voldaan uit de bijstandsnorm, de individuele inkomenstoeslag, de individuele studietoeslag, het vermogen en het inkomen voor zover dit meer bedraagt dan de bijstandsnorm, waarbij artikel 31, tweede lid, en artikel 34, tweede lid, niet van toepassing zijn. Het college bepaalt het begin en de duur van de periode waarover het vermogen en het inkomen in aanmerking wordt genomen

Uit oogpunt van een eenduidige en rechtmatige uitvoering van de bijzondere bijstand is het raadzaam om beleidsregels vast te stellen met betrekking tot de beoordeling van aanvragen bijzondere bijstand.

5.4.1. Beoordeling (stappenplan) voordat de kosten zijn gemaakt

Hierbij wordt opgemerkt dat als belanghebbende bijvoorbeeld een aanvraag indient voor een bankstel en gelijktijdig of binnen een korte periode bestaat er ook recht op een individuele inkomenstoeslag, dan moet bekeken worden of de kosten hieruit voldaan kunnen worden. Hiermee hoeft belanghebbende geen leenbijstand te ontvangen en kan wel voorzien worden in de noodzakelijke kosten. Hiermee wordt een schuld voorkomen.

5.4.2. Beoordeling (stappenplan) nadat de kosten zijn gemaakt

Het is niet altijd mogelijk dat de bijzondere bijstand vooraf wordt aangevraagd voordat de kosten zijn gemaakt. Dit neemt niet weg dat ook wanneer niet mogelijk is bijzondere bijstand vooraf aan te vragen, voldaan moet worden aan de volgende aspecten: de noodzaak moet achteraf nog kunnen worden vastgesteld en de kosten moeten voortvloeien uit bijzondere individuele omstandigheden.

Acceptabele redenen waarom een aanvraag pas op een later tijdstip worden ingediend zijn:

  • de kosten waren op het tijdstip dat ze gemaakt worden niet te voorzien (reiskosten voor ziekenbezoek)

  • de kosten worden pas op een later tijdstip in rekening gebracht (kosten bewind e.d., bijdragen CAK)

  • Aanvrager was redelijkerwijze niet in staat de bijzondere bijstand vooraf aan te vragen.

Indien de kosten door de aanvrager zijn betaald, kan dit reden zijn om de aanvraag af te wijzen omdat de kosten zich niet meer voordoen. ‘Kan’ omdat in redelijkheid niet in alle situaties de aanvraag kan worden afgewezen. Denk daarbij aan reiskosten in onvoorzienbare situaties.

5.4.3. Aanleveren bewijsstukken

Welke bewijsstukken aangeleverd moeten worden is opgenomen in het verificatie en validatiebeleid en is afhankelijk van de situatie en voor welke kosten een aanvraag ingediend wordt. Bij woonkostentoeslag is dit vanzelfsprekend heel anders dan bij een woninginrichting. Uitgangspunt is dat:

  • de hoogte van de kosten aantoonbaar moet zijn (bijvoorbeeld pro forma nota of factuur als de aanvraag achteraf wordt ingediend) en

  • de inkomens en vermogenssituatie moet kunnen worden beoordeeld.

  • Het overleggen van bewijsstukken van inkomen en vermogen zijn niet vereist als:

  • Aanvrager een uitkering Participatiewet ontvangt.

  • Aanvrager valt onder de Wet schuldsanering natuurlijke personen (Wsnp).

  • Er in het desbetreffende kalenderjaar een aanvraag is gedaan voor een van de

  • minimaregelingen of bijzondere bijstand waarbij de gegevens zijn overlegd.

5.4.4. Draagkracht

In dit artikel is de draagkracht geregeld. In lid 1 tot en met 5 zijn de algemene bepalingen van de draagkracht opgenomen.

In lid 6 is bepaald dat de draagkracht 50% van het meer-inkomen is. Het minimum inkomen is 120% van de bijstandsnorm. Het meer-inkomen is het inkomen dat boven deze 120% zit.

Rekenvoorbeeld:

Het inkomen van aanvrager is € 1.300 per maand. De bijstandsnorm ( fictief) is € 1.000 per maand. Het minimuminkomen is 120% van de bijstandsnorm, is € 1.200 per maand. Het meer-inkomen is dan € 1.300 minus € 1.200, is € 100 per maand. Op jaarbasis is dit € 1.200. Hiervan wordt 50% als draagkracht in aanmerking genomen. De draagkracht is dan € 600,00. Zijn de kosten waarvoor bijzondere bijstand wordt gevraagd lager dan € 600, dan wordt de aanvraag afgewezen omdat er geen recht is. Zijn de kosten hoger dan € 600, dan wordt € 600 op de te vergoeden kosten in mindering gebracht.

Voor de kosten genoemd in artikel 6 geldt dezelfde systematiek, met dat verschil dat 100% van het inkomen boven de bijstandsnorm als draagkracht in aanmerking wordt genomen.

5.4.6. Hoogte van de bijzondere bijstand

Uitgangspunt is dat gezocht wordt naar een oplossing waarmee de aanvrager op een adequate en verantwoorde wijze is geholpen. Daarbij wordt gekozen voor de goedkoopste oplossing. Het kan dan ook gaan om aanschaf van 2e handsartikelen die worden aangeboden. Voor zover dit niet mogelijk is wordt aangesloten bij de bedragen van de meest actuele versie van de NIBUD prijzengids, tenzij de feitelijke kosten lager zijn.

Paragraaf 2 Bepalingen ten aanzien van specifieke kosten

5.4.8. Aanvullende bijzondere bijstand 18, 19 of 20 jarigen niet in een inrichting verblijvend

In principe kunnen jongeren van 18, 19 of 20 jaar voor hun algemeen noodzakelijke bestaanskosten een beroep doen op de algemene bijstand. De Participatiewet kent voor jongeren van 18, 19 of 20 jaar aparte (lage) normen. Deze zijn afgeleid van de niveaus van de Algemene Kinderbijslagwet. Dit artikel is van toepassing op de alleenstaande.

Indien de algemeen noodzakelijke kosten van het bestaan (lees levensonderhoud) van de jongere hoger zijn dan de toepasselijke bijstandsnorm, is aanvulling mogelijk in de vorm van bijzondere bijstand. Daarbij geldt, dat het recht op bijzondere bijstand voor een jongere van 18, 19 of 20 jaar alleen maar bestaat voor zover ze de ouders niet kunnen aanspreken voor deze kosten. Voor ouders geldt een onderhoudsplicht tot het kind 21 jaar is. Woont de jongere in bij een meerderjarige (21 jaar of ouder) dan kunnen de lasten gedeeld worden en is de kostendelersnorm van toepassing.

5.4.9. Bijzondere bijstand 18, 19 of 20 jarigen in een inrichting verblijvend

Indien een jongere van 18, 19 of 20 jaar in een inrichting verblijft, bestaat geen recht op bijstand voor de algemeen noodzakelijke bestaanskosten (lees levensonderhoud). Bijzondere bijstand is in bepaalde gevallen wel mogelijk. Daarbij geldt, dat het recht op bijzondere bijstand voor een jongere van 18, 19 of 20 jaar alleen maar bestaat voor zover ze de ouders niet kunnen aanspreken voor deze kosten of ouders redelijkerwijs niet in staat zijn in het onderhoud bij te dragen.

5.4.10. Toeslag voormalige alleenstaande ouder (garantietoeslag)

Het bereiken van de 18-jarige leeftijd door het jongste ten laste komende kind heeft voor een voormalig alleenstaande ouder (‘voormalig alleenstaande ouder’, omdat als het kind de leeftijd van 18 jaar bereikt de ouder als ‘alleenstaand’ wordt betiteld en niet als ‘alleenstaande ouder’) financiële gevolgen. Dit wordt met name veroorzaakt door de hervorming van de kindregelingen. De kinderbijslag en het kindgebonden budget vervalt als het jongste kind 18 jaar wordt. Ofschoon e.e.a. het gevolg is van wetgeving en het niet de bedoeling is dat de gemeente dit doorkruist, is er in een voorgaand kabinet specifiek aandacht gevraagd voor deze situatie en hiervoor een oplossing te zoeken in de vorm van aanvullende bijzondere bijstand.

De garantietoeslag bedraagt maximaal het verloren recht op kindgebonden budget (hierbij is sprake van een afbouw) minus de inkomsten van het inwonende kind, (inclusief de aanvullende beurs in geval van studiefinanciering of een eigen uitkering) waarbij de ondergrens de jongerennorm is. Indien onder norm gekomen wordt, wordt er geen geld in mindering gebracht op de garantietoeslag. Tenzij het vermogen groter is dan 100% van de van toepassing zijnde bijstandsnorm. De garantietoeslag stopt als het kind 21 jaar wordt.

De situatie doet zich feitelijk alleen voor als de minderjarige geen WSF ontvangt en een laag inkomen heeft (minder dan 30% volgens de norm gehuwden). Bijvoorbeeld een bijstandsuitkering. Bij de berekening van de hoogte van de toeslag is aansluiting gezocht bij de kostendelerssystematiek (één persoon 70%, twee personen 100%).

5.4.11. Medische kosten

In dit artikel is geregeld dat bijzondere bijstand voor medische kosten in principe niet mogelijk is. In lid 2, 3, 4, 5 en 6 worden uitzonderingen genoemd. Lid 3: Eigen bijdragen die worden opgelegd door het CAK zijn kosten die niet in de zorgverzekering of aanvullende verzekeringen zijn opgenomen. Via de collectieve zorgverzekering wordt de lage eigen bijdrage WMO wel vergoed. Voor de bijdragen kan conform de regeling zoals die in de collectieve zorgverzekering is opgenomen, bijzondere bijstand worden verstrekt. In alle gevallen geldt dat de eigen bijdrage CAK voor de gehele maand wordt opgelegd.

Lid 4: Bij opname in een inrichting van een van de partners waarbij sprake is van fiscaal partnerschap en een inkomensafhankelijke WLZ-bijdrage is verschuldigd, is bijzondere bijstand mogelijk. Bij de vaststelling van eventuele draagkracht wordt uitgegaan van de normen ingevolge artikel 21 tot en met 24 van de Participatiewet.

Lid 5: Opgemerkt wordt dat dit artikel buitenwettelijk begunstigend beleid is. De gemeente ziet deze kosten als noodzakelijk.

Lid 6 hoeft geen toelichting.

5.4.12. Reiskosten in verband met ziekenhuisbezoek en medische behandelingen

Opgemerkt wordt dat dit artikel buitenwettelijk begunstigend beleid is. De gemeente ziet deze kosten als noodzakelijk en vindt het nadeel dermate groot voor belanghebbende dat hier voor gekozen is. Onder medische behandelingen wordt ook verstaan behandelingen door een psycholoog en psychiater.

5.4.13. Meerkosten als gevolg van ziekte of handicap

Om voor meerkosten in aanmerking te komen dient er aan 3 voorwaarden te worden voldaan. Deze staan benoemd in lid 1 t/m 3. Op het moment dat niet of niet aan alle voorwaarden wordt voldaan, wordt niet in aanmerking gekomen voor vergoeding van meerkosten. De hoogte van de meerkosten is het verschil tussen de daadwerkelijke kosten en de “reguliere” kosten (lid 4). Bij de “reguliere” kosten worden de prijzen uit de NIBUD prijzengids als uitgangspunt gehanteerd. Op deze manier wordt het principe van goedkoopst adequaat toegepast.

5.4.14. Doorbetaling vaste lasten bij tijdelijk verblijf in inrichting

Uitgangspunt is dat het gaat om een tijdelijk verblijf en dat terugkeer naar de eigen woning in de lijn der verwachting ligt. Voor de energielasten geldt dat de voorschotnota’s naar beneden worden bijgesteld als belanghebbende permanent in de inrichting verblijft. Verblijft belanghebbende zo nu en dan in de eigen woning, bijvoorbeeld de weekenden, dan geldt dit niet. In lid 4 is opgenomen dat de bijzondere bijstand ingaat vanaf datum opname in een psychiatrisch ziekenhuis of soortgelijke inrichting (artikel 13 lid 3 Participatiewet).

5.4.15. Collectieve Zorgverzekering gemeente Meppel

Op grond van artikel 35 lid 3 van de Participatiewet en dit artikel kan belanghebbende gebruik maken van de collectieve verzekering. Lid 1 geeft de voorwaarde van het inkomen aan, te weten het minimum inkomen (120% van de van toepassing zijnde bijstandsnorm). De gemeente heeft een contract met het Zilveren Kruis Achmea. De belanghebbende heeft de keus uit drie verschillende pakketten. Zie ook de toelichting bij artikel 5.4.11.

5.4.16. Kosten kinderopvang tienermoeders die een opleiding volgen

In eerste instantie dient een oplossing gezocht te worden binnen het eigen netwerk bijvoorbeeld (groot)ouders e.d. Is dit niet mogelijk dan is bijzondere bijstand mogelijk voor het eigen aandeel in de kinderopvang. Het eigen aandeel is de in rekening gebrachte kosten minus de kinderopvangtoeslag. Het aantal uren dient zo beperkt mogelijk te blijven. Dat wil zeggen niet tijdens vrije dagen of om ongestoord te kunnen studeren. Kosten van kinderopvang van een niet erkende instelling worden niet vergoed.

5.4.17. Kosten kinderopvang als beide ouders studeren en WSF ontvangen

Zie de toelichting bij artikel 5.4.15. De draagkracht in dit artikel is 100% van het inkomen boven de bijstandsnorm.

5.4.18. Kosten van tijdelijke kinderopvang op grond van sociaal medische indicatie

Het gaat om een tijdelijke situatie waarbij externe opvang noodzakelijk is voor een goede ontwikkeling van het kind, en ouder(s) niet in staat zijn voor opvang te zorgen. Krijgt de opvang een structureel karakter dan dient voor een andere oplossing te worden gekozen. Een advies van een deskundige is hierbij noodzakelijk. De bijzondere bijstand is gelijk aan de kinderopvangtoeslag die werkenden ontvangen die in een soortgelijke financiële positie verkeren. Het eigen aandeel (de kosten van de opvang minus de berekende kinderopvangtoeslag) komt voor rekening van belanghebbende. De draagkrachtbepalingen zijn in dit artikel niet van toepassing. In lid 7 is geregeld dat belanghebbende na betaling van het eigen aandeel tenminste een inkomen moet hebben gelijk aan de bijstandsnorm.

5.4.19. Laptop schoolgaande kinderen

Voor kinderen die voortgezet onderwijs volgen is een laptop een absolute noodzaak. Ofschoon ouders feitelijk de verantwoordelijkheid hebben een laptop voor hun kinderen aan te schaffen en een laptop algemeen gebruikelijk is, moet worden voorkomen dat kinderen van ouders met een laag inkomen hierover niet kunnen beschikken. Om die reden gelden voor dit artikel afwijkende draagkrachtbepalingen zodat ouders die redelijkerwijs niet zelf de aanschaf kunnen realiseren, in aanmerking komen voor bijzondere bijstand. Er geldt een inkomensgrens van 120%.

5.4.20. Participatie schoolgaande kinderen

Schoolgaande kinderen zijn kinderen die basisonderwijs volgen (in het kalenderjaar 4 jaar worden) en kinderen tot 18 jaar die voortgezet onderwijs volgen. Dezelfde systematiek geldt ook voor kinderen die speciaal onderwijs volgen. Ook ten laste komende kinderen die niet thuis wonen, maar waarvoor de ouder(s) wel kinderbijslag ontvangen vallen onder dit artikel.

De gemeente vindt dat kinderen er niet de dupe van mogen worden dat vanwege het inkomen van de ouders, kinderen buitengesloten worden van schoolse activiteiten. Ouders met een inkomen tot 120% van de bijstandsnorm kunnen wanneer zij voorafgaande aan de aanvraag gedurende drie maanden zijn aangewezen op een inkomen tot 120% van de bijstandsnorm, een aanvraag doen. Voor kinderen die deelnemen aan een schoolse activiteit is bij deelname een vergoeding mogelijk. De hoogte van de vergoeding is afhankelijk van de daadwerkelijk gemaakte kosten met een maximum van € 200,00 per kalenderjaar voor een kind dat basisonderwijs volgt en € 250,00 per jaar voor een kind dat voortgezet onderwijs volgt.

Onder schoolse activiteiten worden verstaan schoolreizen, excursies, en ouderbijdrage met daarin begrepen kosten voor door school georganiseerde activiteiten. Niet voor een vergoeding komen in aanmerking verplichte uitgaven zoals die door de school in rekening worden gebracht zoals leermiddelen, kluishuur e.d. Het recht op een vergoeding is uitdrukkelijk beperkt tot ouders met een inkomen tot 120% van de bijstandsnorm en geen in aanmerking te nemen vermogen. Bij een inkomen boven deze grens is er geen recht op bijzondere bijstand.

5.4.21. Duurzame gebruiksgoederen

De definitie van een duurzaam gebruiksgoed is in lid 1 genoemd en ruim genomen. In de praktijk zal het met name gaan om noodzakelijke meubels en huishoudelijke apparaten. Vanzelfsprekend moet bij een aanvraag de noodzaak vastgesteld worden. Lid 2 geeft aan dat er sprake moet zijn van een bijzondere omstandigheid. Het feit dat belanghebbende wegens schulden niet heeft kunnen reserveren is op zich geen bijzondere omstandigheid. Een bijzondere omstandigheid is bijvoorbeeld het plotseling kapot gaan van een gebruiksgoed, buiten de schuld van belanghebbende om en voordat de gebruiksduur is bereikt. Belanghebbende heeft hierdoor niet of onvoldoende kunnen reserveren. Daarbij moet het gebruiksgoed absoluut noodzakelijk zijn voor het functioneren van het gezin (bijvoorbeeld een wasmachine of koelkast).

Naast de aanwezigheid van een bijzondere omstandigheid moet ook de noodzaak van de aanschaf van het gebruiksgoed voldoende zijn aangetoond. Het ontbreken van een gebruiksgoed in een huishouden betekent niet per definitie dat de aanschaf noodzakelijk is. Het hangt af van de situatie per persoon of gezin. In lid 3 wordt ervan uitgegaan dat reeds is nagegaan of gebruik kan worden gemaakt van een voorliggende voorziening in de vorm van een lening bij de gemeenschappelijke kredietbank. Hierbij wordt opgemerkt dat als de gemeente op voorhand weet dat de lening bij de gemeenschappelijke kredietbank afgewezen zal worden (bijvoorbeeld door schulden situatie) er niet onnodig wordt doorverwezen. Bij absoluut noodzakelijke gebruiksgoederen kan in incidentele situaties de bijzondere bijstand ‘om niet’ verstrekt kan worden, omdat het ontbreken van deze goederen in een huishouden problematisch kan zijn.

In lid 4 en 5 is opgenomen dat belanghebbenden die langer dan drie jaar leven van een inkomen op bijstandsniveau en geen recht hebben op de individuele inkomenstoeslag, niet worden gedwongen een lening aan te gaan in de vorm van leenbijstand of bij een gemeentelijke kredietbank. Lid 6: Met een adequate en goedkope oplossing wordt ook expliciet bedoeld de aanschaf van 2e hands goederen. Een eventuele lening wordt daardoor ook lager. Lid 10: Bijzondere bijstand voor duurzame gebruiksgoederen is uitsluitend bedoeld voor belanghebbenden die het echt nodig hebben en niet zelf in de kosten kunnen voorzien. Om die reden gelden dan ook afwijkende draagkrachtbepalingen. In lid 11 is, om de noodzaak te kunnen vaststellen en goede voorlichting te kunnen geven, nadrukkelijk bepaald dat de aanvraag vóóraf moet worden ingediend.

5.4.22. Eerste inrichtingskosten

De regels zoals opgenomen in artikel 21 zijn hier ook van toepassing. Met uitzondering in die situaties dat de gemeente borg/garant moet staan voor de aflossing van de lening. In dit artikel worden verder richtbedragen genoemd voor het inrichten van een woning. Hierbij is aansluiting gezocht bij de bedragen zoals die in de NIBUD prijzengids worden genoemd. Omdat diverse artikelen ook 2e hands kunnen worden aangeschaft via kringloop en bijvoorbeeld marktplaats bedraagt de bijstand maximaal 50% van de bedragen zoals genoemd in de prijzengids NIBUD. Omdat de kosten voor de inrichting van een kamer goedkoper is dan een woning, is de bijstand (lening, netto lening bij de GKB) 25% van het bedrag zoals vermeld in de prijzengids NIBUD. De bedragen worden op € 100,00 naar boven afgerond. De bedragen wijzigen tussentijds.

Lid 3: Verf en behang vallen niet onder duurzame gebruiksgoederen en worden daarom ‘om niet’ verstrekt.

5.4.23. Suppletie

Kredietverlenende instanties berekenen de aflossingscapaciteit van een belanghebbende en stemmen daar de hoogte van de maximaal te verstrekken lening op af. Indien belanghebbende een lening bij een kredietverlenende instantie (lees de GKB) zou willen afsluiten voor een bedrag dat hoger is dan hetgeen hij op basis van zijn maximale aflossingscapaciteit in gevolge de bepaling van de kredietverlenende instantie zou kunnen lenen, kan het college overwegen een (periodieke) suppletie te verstrekken (voor de aanschaf van inrichtingskosten en duurzame gebruiksgoederen, lid 1). Deze suppletie vult de maximale aflossingcapaciteit aan tot de aflossingcapaciteit die nodig is voor de betreffende lening (lid 6). Lid 2 geeft de voorwaarden voor verstrekking aan. Lid 3 gaat over wanneer suppletie wijzigt. Bij uitkeringsgerechtigden wordt een wijziging ambtshalve uitgevoerd en bij NUG’ers (niet-uitkeringsgerechtigden) dient er een verzoek ingediend te worden. Lid 4 gaat erover wanneer suppletie beëindigd wordt en wat de gevolgen hiervan zijn voor de inwoner. Lid 5 geeft aan wat de gevolgen zijn als de uitkering wordt beëindigd en wat de inwoner moet melden bij wijzigingen in de inkomens- en vermogenspositie.

5.4.24. Eerste huur en waarborgsom

Lid 1 geeft aan dat bijzondere bijstand in beginsel niet mogelijk is, tenzij belanghebbende uit een niet verwijtbare inkomensloze situatie komt. De bijzondere bijstand wordt in dat geval ‘om niet’ verstrekt als het gaat om de huur en de administratiekosten (lid 2).

5.4.25. Verhuiskosten

Lid 1 geeft de definitie van verhuiskosten, te weten het overbrengen van inboedel van de oude naar de nieuwe woning. Lid 2, 3 en 4 geven de randvoorwaarden aan om in aanmerking te kunnen komen voor verhuiskosten. Hierbij moet ook gedacht worden aan de mogelijkheden binnen de WMO. Bijvoorbeeld als een verhuizing noodzakelijk is op grond van medische gronden of een handicap.

5.4.26. Woonkostentoeslag voor een huurwoning

Zoals aangegeven in het eerste lid is de Wet op de huurtoeslag (WHT) aan te merken als een voorliggende voorziening. Een woonkostentoeslag vult als het ware de gaten in, die de huurtoeslag (op grond van de Wet op de huurtoeslag), laat vallen. Hiermee wordt uitdrukkelijk niet bedoeld de situatie dat geen huurtoeslag wordt ontvangen door nalatigheid /verwijtbaarheid van een belanghebbende.

In het geval de huur pas halverwege de maand ingaat, bestaat er over die maand nog geen recht op huurtoeslag. Voor het gemis aan huurtoeslag over de periode waarin een belanghebbende al wel huurt, maar nog geen recht heeft op huurtoeslag, kan bijzondere bijstand in de vorm van woonkostentoeslag toegekend worden tot de datum met ingang van wanneer er wel recht bestaat. Bepaalde groepen huurders die uitdrukkelijk buiten de werkingssfeer van de WHT zijn gelaten, bijvoorbeeld huurders van een kamer, hebben ook geen recht op bijzondere bijstand in de vorm van woonkostentoeslag.

Lid 2 geeft aan dat de Belastingdienst Toeslagen de hoogte van het maandelijkse voorschot afstemt op een schatting van het jaarinkomen en niet rekent met het actuele inkomen per maand. Indien een wijziging in het inkomen bij de Belastingdienst wordt doorgegeven, berekent de Belastingdienst het jaarinkomen en wordt de hoogte van het voorschot aangepast. Bij een inkomensdaling – en een ongewijzigde huurprijs – kan op grond van deze bepaling bijzondere bijstand worden toegekend voor woonkosten. De hoogte is dan gelijk aan het bedrag dat volgens de berekening van de WHT zou worden toegekend, wanneer hierop wel volledig recht zou bestaan, verminderd met de daadwerkelijk ontvangen huurtoeslag.

5.4.27. Woonkostentoeslag voor woonkosten boven de maximale huurgrens

Lid 1: De woonkosten, indien belanghebbende een woning in eigendom bewoont, mogen niet meer zijn dan de maximale huurgrens zoals aangegeven in artikel 13 van de Wet op de huurtoeslag (WHT).

Lid 2: De woonkostentoeslag is gelijk is aan het bedrag aan huurtoeslag waar recht op zou zijn als het een huurwoning zou betreffen.

Hypotheekrenteaftrek is een aftrekpost in het kader van belastingwetgeving. Dat wil zeggen dat de te betalen inkomstenbelasting lager zal zijn. De teruggave kan vooraf bij de Belastingdienst worden aangevraagd. De verplichting een voorlopige teruggaaf aan te vragen kan worden opgelegd omdat het middelen zijn waarover betrokkene redelijkerwijs kan beschikken. De teruggave van de Belastingdienst wordt op de woonkosten in mindering gebracht. Over het bedrag dat resteert wordt de woonkostentoeslag berekend analoog berekening huurtoeslag via de Belastingdienst.

5.4.28. Woonkostentoeslag voor woonkosten boven de maximale huurgrens

In lid 1 is aangegeven dat indien de woonkosten hoger zijn dan de maximale huurgrens zoals aangegeven in de Wet op de huurtoeslag (artikel 13), in individuele omstandigheden een woonkostentoeslag toegekend kan worden. Lid 2 geeft aan dat tegelijkertijd met het toekennen van woonkostentoeslag de verplichting opgelegd wordt tot aanvaarding van een goedkopere woonruimte, waarvan de lasten minder bedragen dan de maximale huurgrens. In het geval de woning een eigen woning betreft, geldt dat de woning zo spoedig mogelijk te koop wordt aangeboden, tenzij zwaarwegende belangen zich daartegen verzetten. Het opleggen van deze verplichting dient expliciet te gebeuren in de beschikking waarin de woonkostentoeslag wordt toegekend. In de periode dat woonkostentoeslag wordt toegekend, zal het college moeten onderzoeken of belanghebbende aantoonbaar serieuze pogingen onderneemt bij het zoeken naar, en het accepteren van andere huisvesting. Lid 3 stelt dat de woonkostentoeslag toegekend wordt voor de periode van maximaal 1 jaar. De periode waarover de woonkostentoeslag is toegekend kan na afloop met een periode van telkens één jaar verlengd worden, indien het feit dat de belanghebbende nog niet over goedkopere woonruimte beschikt, hem niet te verwijten valt.

5.4.29. Kosten van beschermingsbewind

Beschermingsbewind is een maatregel, die kan worden ingesteld door de kantonrechter, waarbij goederen van betrokkene geheel of gedeeltelijk onder bewind worden gesteld van een bewindvoerder. Beschermingsbewind is bedoeld voor mensen die door hun lichamelijke of geestelijke toestand tijdelijk of blijvend niet in staat zijn om hun financiële belangen te behartigen. De wettelijke bepalingen inzake het zogenaamde beschermingsbewind zijn opgenomen in artikel 1:431 BW e.v.

Lid 3 bepaald dat de hoogte van de bijzondere bijstand conform de ‘Regeling beloning curatoren bewindvoerders en mentoren’, zoals die door de staatssecretaris van Veiligheid en Justitie is vastgesteld op 4 november 2014 wordt vastgesteld. De voorwaarden zoals genoemd in deze regeling zijn ook van toepassing.

5.4.30. Kosten van curatele

Een meerderjarige kan onder curatele worden gesteld, indien hij wegens een geestelijke stoornis, al dan niet met tussenpozen, niet in staat is of bemoeilijkt wordt zijn belangen behoorlijk waar te nemen. Bij het bepalen van het recht op bijzondere bijstand voor de kosten van curatele, zijn de regels en toelichting van artikel 29 van deze beleidsregel overeenkomstig van toepassing.

5.4.31. Kosten van mentorschap

Mentorschap is bedoeld voor mensen die hun persoonlijke belangen (belangen van niet vermogensrechtelijke aard) niet meer kunnen behartigen. Indien de rechter een mentor heeft benoemd, bestaat er recht op bijzondere bijstand voor kosten van mentorschap (lid 1). Het tweede lid bepaalt de hoogte van de bijzondere bijstand.

5.4.32. Kosten van bewind op basis van WSNP en kosten bewind in verband met beheer Persoonsgebonden budget

De WSNP (Wet Schuldsanering Natuurlijke Personen) is een wet die de rechter gebruikt om schulden te saneren. Dit kan pas worden ingesteld als blijkt dat er geen regeling kan worden getroffen met schuldeisers. De WSNP is bedoeld voor degenen die buiten hun schuld (te goeder trouw) in een problematische schuldsituatie terecht zijn gekomen. Indien een belanghebbende in een schuldsaneringstraject wordt geplaatst onder de WSNP is hij salaris voor de bewindvoerder verschuldigd. Dit salaris moet met voorrang worden betaald uit de boedel. Voor zover het salaris van WSNP-bewindvoerder uit de boedel kan worden betaald, is in deze kosten voorzien en is er om die reden in beginsel geen aanleiding om bijzondere bijstand te verlenen voor deze kosten (lid 2).

De CRvB heeft bepaald dat indien de rechter het salaris van de WSNP-bewindvoerder hoger heeft vastgesteld dan het bedrag dat uit de boedel kan worden betaald, de WSNP bewindvoerder het gedeelte van zijn salaris dat niet uit de boedel kan worden betaald, niet bij belanghebbende in rekening mag brengen. Om die reden is er geen aanleiding om bijzondere bijstand te verlenen voor de kosten bij bewindvoering in het kader van de WSNP, voor zover dat niet uit de boedel kan worden betaald.

Voor de kosten ‘beheer persoonsgebonden budget’ is in beginsel geen bijzondere bijstand mogelijk. Tenzij er geen mogelijkheden zijn om het beheer kosteloos te laten doen en als zorg in natura niet mogelijk is. Voorwaarde is daarnaast vanzelfsprekend dat bewindvoerder is benoemd door kantonrechter.

5.4.33. Kosten van rechtsbijstand

Een toevoeging (van een advocaat) vindt slechts plaats als de Raad voor de Rechtsbijstand de rechtsprocedure noodzakelijk acht. Indien de Raad voor de Rechtsbijstand de rechtsprocedure noodzakelijk acht, dan vergoedt de Wet op de rechtsbijstand (Wrb) de kosten van een op grond van deze wet toegevoegde advocaat. Indien een belanghebbende gebruik maakt van een advocaat, is een eigen bijdrage verschuldigd en soms komen daar ook nog andere kosten bij, zoals griffierecht en uittreksel GBA.

De hoogte van de eigen bijdrage die wordt opgelegd is afhankelijk van het inkomen en vermogen van belanghebbende. Uit vaste jurisprudentie van de CRvB volgt dat de noodzaak voor het verlenen van rechtsbijstand en het maken van kosten van griffierecht in beginsel kan worden aangenomen, indien er op grond van de Wrb een advocaat is toegevoegd.

Lid 2 regelt dat er geen (volledig) recht op bijzondere bijstand bestaat indien een beroep gedaan kan worden op een voorliggende voorziening, Wet griffierechten in burgerzaken en een rechtsbijstandsverzekering. Met de vergoeding die belanghebbende ontvangt moet rekening gehouden worden, waarmee de bijzondere bijstand lager wordt vastgesteld of afgewezen moet worden. Dit is afhankelijk van het gegeven of er een lagere eigen bijdrage resteert of dat de kosten volledig vergoed worden uit de voorliggende voorziening.

De volgende kosten komen, zoals aangegeven in lid 3, niet in aanmerking voor bijzondere bijstand:

  • 1.

    Vertaalkosten: advocaten kunnen namelijk kosteloos gebruik maken van een gesubsidieerd tolkencentrum;

  • 1.

    Kosten externe adviezen voor zover hier vooraf geen toestemming is verleend door het college.

5.4.34. Reiskosten

In het eerste lid wordt gesproken van tijdelijk verstrekken van bijzondere bijstand. Hiermee wordt bedoeld dat als bijvoorbeeld de uithuisplaatsing van het kind permanent is, denk hierbij aan een verstandelijk gehandicapt kind, bijzondere bijstand in beginsel niet mogelijk is. Een dergelijke situatie is namelijk vergelijkbaar met een kind dat zelfstandig gaat wonen. Voor het bezoeken van dit kind is ook geen bijzondere bijstand mogelijk, dit zijn reguliere kosten.

In het tweede lid wordt gesproken over de frequentie en dat deze passend moet zijn bij de situatie. Hiermee wordt bedoeld dat als een kind in het ziekenhuis ligt, het begrijpelijk is dat de ouder hier dagelijks op bezoek komt. Echter indien een kind in detentie zit, is bijvoorbeeld een bezoek van eens per twee weken passend bij de situatie. In bepaalde situaties kan het zo zijn dat bijvoorbeeld een externe organisatie aangeeft wat passend is, denk bijvoorbeeld aan uithuisplaatsingen (lid 1 sub c). Hier zal jeugdzorg een rol spelen. Per situatie moet dus bekeken worden wat redelijk is.

5.4.36. Uitvaartkosten

De kosten behoren tot de passiva van de nalatenschap. De kosten komen voor rekening van de erfgenamen. De erfgenamen kunnen ieder voor zich en op persoonlijke titel bijstand aanvragen. Als een belanghebbende de erfenis heeft verworpen, kunnen de kosten niet gerekend worden tot zijn noodzakelijke bestaanskosten (CRVB, 30-1—2012, nr. 11/867 WWB, LJBN:BY1856). Voorliggende voorzieningen zijn:

  • -

    Uitvaartverzekering;

  • -

    Overlijdensuitkering

  • -

    Uitkering levensverzekering

  • -

    Draagkracht middelen van de belanghebbende(n).

Erfgenamen tot en met de 2e graad zijn altijd voor hun aandeel financieel verantwoordelijk. Ook als zij de erfenis niet accepteren.

Het tweede lid geeft aan dat uitgegaan moet worden van een sobere crematie of begrafenis. De NIBUD-normen worden hierbij in acht genomen.

Kosten die in aanmerking kunnen komen voor bijzondere bijstand zijn hieronder aangegeven.

  • a.

    Uittrekstel overlijdensregister en wettelijke registratie

  • b.

    Vervoer naar het rouwcentrum

  • c.

    Rouwcentrum

  • d.

    Gebruik

  • e.

    Verzorging

  • f.

    Hygiënische benodigdheden

  • g.

    Kist

  • h.

    Rouwauto

  • i.

    Uitvaartdienst

  • j.

    Medewerker uitvaart

  • k.

    Begraafplaats en grafzerk/crematorium

Kosten die uitdrukkelijk niet in aanmerking komen zijn kosten als volgauto’s, drukwerk en consumpties.

5.5. Studietoeslag

5.5.1. Structurele medische beperking

Voor het recht op studietoeslag is een voorwaarde dat belanghebbende als rechtstreeks gevolg van ziekte of gebrek structureel niet in staat is om naast de studie inkomen te verwerven. Zie artikel 36b lid 1 Participatiewet. Het college legt in dit artikel vast wat wordt verstaan onder een structurele medische beperking.

Begrip inkomsten kunnen verwerven

Gelet op de toelichting bij artikel 36b Participatiewet wordt hier bedoeld in het geheel geen inkomen te verwerven. Beoordeelt moet worden of een student met een structurele medische beperking al dan niet voldoende kan werken zonder dat dit ten koste gaat van de studie.

Het college mag geen regels stellen over wanneer een beperking dusdanig is dat iemand naast de studie niet meer kan werken. Dit is een individuele beoordeling die in principe door de medisch adviseur wordt gedaan.

Volgens de wet moet iemand (medisch) geen inkomsten naast de studie kunnen verwerven. Dit wordt met een medisch advies vastgesteld. Voor de rest is er geen inkomenstoets. Dit impliceert dat inkomsten op zichzelf niet relevant zijn voor het recht op studietoeslag. Denk aan alimentatie, giften en inkomsten uit vermogen. Bepalend is of iemand door zijn medische beperking niet in staat is naast de studie inkomen te verwerven.

Werkt iemand wel? Ook al is dat zeer gering. Denk aan een vakantiebaan tijdens de zomer als het studiejaar voorbij is? Dan vervalt het recht op studietoeslag (tijdelijk). Als de vakantiebaan is gestopt, kan een nieuwe aanvraag worden gedaan. Als er nog een recent medisch advies beschikbaar is en de medische situatie is niet veranderd, kan het uitgebrachte advies gebruikt worden. Er hoeft dan geen nieuw medisch advies te worden aangevraagd.

Economische omstandigheden, bijvoorbeeld hoge werkloosheid, spelen bij de bepaling of iemand structureel niet in staat is inkomen te verdienen uitdrukkelijk geen rol.

Medische beperking moet structureel zijn

Het vereiste dat de medische beperking een structureel karakter heeft, betekent dat bij de beoordeling in ieder geval van belang is dat de medische beperking langdurig is en er geen verbetering te verwachten valt binnen een afzienbare termijn. In lid 1 legt het college vast wat wordt verstaan onder een medische structurele medische beperking. In lid 2 staat wat wordt gezien als structureel. Er is gekozen om, in lijn met het voorstel dat Divosa heeft gedaan, hiervan te spreken als er binnen een periode van 12 maanden na de aanvraag geen herstel of verbetering te verwachten is in de medische beperking.

Lid 3 bevat een opsomming van situaties waarbij op zichzelf geen sprake is van een structurele medische beperking. Een gebroken been of een medische ingreep met bijvoorbeeld een hersteltermijn van een half jaar is volgens de regering geen structurele medische beperking. Hieruit kan worden afgeleid dat als de medische beperking langer duurt dan een half jaar, er wel sprake kan zijn van een structurele medische beperking. Ook zijn er medische beperkingen die wel structureel zijn, maar niet voldoende ernstig. In dat geval kan de belanghebbende naast zijn studie inkomsten verdienen. Denk daarbij bijvoorbeeld aan iemand met een schildklierafwijking die geen last heeft van complicaties of iemand met een milde vorm, enkelvoudige vorm van dyslexie. Zo iemand is goed in staat met deze chronische ziekte - die wel structureel is - inkomsten uit arbeid verdienen naast de studie. Natuurlijk moet er altijd in het licht van de omstandigheden van het geval moeten worden gekeken of voldaan is aan de wettelijke vereisten.

Er is in ieder geval geen sprake van een structurele medische beperking bij:

  • Mantelzorg

  • Gebroken been

  • Kortdurende beperkingen. Denk aan een ziekenhuisopname tot 6 maanden.

  • Beperkingen die niet dusdanig ernstig zijn dat iemand naast de studie niet meer kan werken. Denk aan een milde, enkelvoudige vorm van dyslexie.

De opsomming is niet limitatief. Ook kan het zo zijn dat iemand met een gebroken been ook een andere medische beperking heeft, waardoor er toch recht op studietoeslag bestaat. Stel nu dat er bij iemand met een gebroken been heftige complicaties optreden, waardoor deze persoon een jaar lang niet in staat is om te werken naast de studie. In dat geval kan worden bekeken of er na een half jaar binnen een periode van 6 maanden geen verbetering valt te verwachten. Zo nee, dan kan dit worden aangemerkt als structureel. Dit is een redelijke termijn, ook gelet op de duur van een studie. Voor wat betreft de termijn van 6 maanden is aansluiting gezocht bij artikel 10 lid 2 en lid 3 Ontslagregeling. Bij ontslag vanwege langdurige ziekte moet ook aannemelijk gemaakt worden dat er na die langdurige ziekte (meestal 2 jaar) geen herstel te verwachten is binnen 6 maanden.

5.5.3. Aanvraag studietoeslag

In dit artikel staat hoe een aanvraag moet worden ingediend (lid 1). Ook is bepaald welke stukken de aanvrager moet verstrekken bij de aanvraag (lid 2). Deze stukken moet de aanvrager verplicht verstrekken mits die stukken van toepassing zijn. In lid 3 staat dat de aanvrager ook een deskundigenverklaring kan verstrekken. Dit hoeft niet. Maar het kan wel helpen om de medische situatie van belanghebbende inzichtelijk te maken. Het inleveren van een deskundigenverklaring betekent niet automatisch dat een medisch advies voor de beoordeling of recht op studietoeslag bestaat niet meer nodig is. Maar soms kan uit de door aanvrager ingeleverde stukken wel al duidelijk zijn dat er sprake is van een structurele medische beperking. Dan kan een medisch advies door een onafhankelijke deskundige achterwege blijven. De studietoeslag kan dan worden toegekend.

Belanghebbende hoeft niet te laten weten welke medische beperking hij heeft. Onder bewijs van de structurele medische beperking wordt verstaan een verklaring van een arts of het UWV waaruit dit blijkt. De deskundigenverklaring hoeft nadrukkelijk geen medische gegevens van de belanghebbende te bevatten. Dit zijn bijzondere persoonsgegevens die alleen aan een medische deskundige voor de uitvoering van het medisch advies hoeven te worden gegeven. De verklaring hoeft zich slechts te richten op de vraag of de belanghebbende in staat is een eigen inkomen te verwerven naast een voltijd studie, zonder dat dit ten koste gaat van de tijd die benodigd is om de studie met succes af te ronden.

5.5.4. Toekennen en uitbetalen

Het verstrekken van een studietoeslag is een gebonden bevoegdheid. Dat betekent dat als een belanghebbende aan de wettelijke voorwaarden voldoet, er recht op studietoeslag bestaat. De wet voorziet niet in een verbod om met terugwerkende kracht studietoeslag te verlenen. Artikel 44 lid 1 PW is immers niet van overeenkomstige toepassing verklaard voor de studietoeslag.

Dit betekent dat een belanghebbende recht op studietoeslag heeft tot 5 jaar voorafgaand aan de dag waarop hij zijn aanvraag heeft ingediend. Dat komt omdat financiële aanspraken jegens de overheid op grond van de rechtszekerheid tot een termijn van vijf jaren in rechte afdwingbaar zijn. De terugwerkende kracht kan niet verder gaan dan 1 april 2022 aangezien vanaf die datum de nieuwe regels voor de studietoeslag gelden. Dit is vastgelegd in lid 3.

Het college hoeft niet ambtshalve te onderzoeken of een aanvrager met terugwerkende kracht recht heeft op studietoeslag. Dit hoeft alleen als belanghebbende daarom verzoekt. Dit is neergelegd in lid 2 van dit artikel. De gedachte hierachter is dat het in lijn in met het doel van de regeling om studietoeslag toe te kennen met ingang van de datum waarop de studietoeslag wordt aangevraagd. Het doel is namelijk het bieden van een steuntje in de rug van mensen met een medische beperking zodat zij zich op het studeren kunnen focussen. Dit omdat de combinatie met een bijbaan niet mogelijk is. Omdat het college het verlenen van terugwerkende kracht tot 5 jaar aan een aanvrager niet kan weigeren, wordt dit alleen op verzoek toegekend. Overigens moet uit het medisch advies dan wel naar voren komen dat belanghebbende in het verleden (ook) niet in staat was naast de studie te werken en uiteraard ook niet gewerkt heeft.

5.5.5. Hoogte studietoeslag

Bij het vaststellen van het bedrag voor de doelgroep jonger dan 21 jaar kiest de regering voor een lager minimumbedrag voor de studietoeslag dat evenredig is aan de verhouding van het toepasselijke Jeugd Wettelijk minimumloon (WML) ten opzichte van het reguliere WML. De hoogte van de studietoeslag is dus afhankelijk van de leeftijd. Het recht op een hoger bedrag op grond van leeftijd ontstaat op de dag waarop een persoon jarig is.

Toepassing van de wet leidt ertoe dat als een belanghebbende jarig wordt in een maand en dat leidt tot een hogere studietoeslag, de studietoeslag over die maand naar rato wordt berekend. De hoogte bestaat dan: uit een percentage vermenigvuldigd met de norm voor de leeftijd voor de verjaardag en een percentage vermenigvuldigd met de norm voor de leeftijd sinds de verjaardag.

5.5.7. Medisch advies

Medisch advies door onafhankelijke deskundige

Het college vraagt een medisch advies aan voor de beoordeling of recht bestaat op de studietoeslag. Dit blijkt uit artikel 36b lid 2 PW. Het staat het college vrij hoe zij tot het medisch advies komt.

Het advies bevat nadrukkelijk geen medische gegevens van belanghebbende. Het heeft alleen betrekking op de vraag of de belanghebbende in staat is een eigen inkomen te verwerven naast een voltijd studie, zonder dat dit ten koste gaat van de tijd die benodigd is om de studie met succes af te ronden. Zie Tweede Kamer 2019-2020, 35394, nr.5, p. 6.

Het college moet bij de advisering de zorgvuldigheidsnormen van de Awb in acht nemen. Dit is het algemene kader van afdeling 3.3 Awb en artikel 3:50 Awb.

Afzien medisch advies

Artikel 36b lid 2 PW biedt de mogelijkheid om af te zien van een medisch advies. Het college kan dit doen op grond van bij het college bekende gegevens of door de belanghebbende verstrekte gegevens. Dit kan alleen als op voorhand duidelijk is dat er recht bestaat op een studietoeslag. Want van het afzien van een medisch advies mag niet ten nadele van belanghebbende gebruik worden gemaakt. De aanvrager houdt de mogelijkheid een beroep te doen op een onafhankelijk medisch oordeel. Zie Tweede Kamer 2019-2020, 35394, nr.5, p.7.

In lid 2 wijkt het college af van de hoofdregel. Dit kan als direct duidelijk is dat er recht bestaat op studietoeslag. Daarnaast als al vaststaat dat er geen recht bestaat op studietoeslag. Een medisch advies heeft dan geen invloed meer op het recht op studietoeslag. Dit is het geval als belanghebbende is uitgesloten van het recht op studietoeslag. Dit omdat belanghebbende geen studiefinanciering ontvangt of een tegemoetkoming op grond van de WTOS. Dit is ook het geval als belanghebbende een Wajong-uitkering ontvangt. Ook is dit het geval als belanghebbende al werkt naast de studie (behalve als het een stage betreft). In dat geval bestaat er geen recht omdat belanghebbende kennelijk in staat is om te werken naast de studie.

5.5.8. Nieuw medisch advies bij zicht op verbetering

De duur van de studietoeslag is in principe gelijk aan de duur van de studiefinanciering. Dit zal echter niet altijd het geval zijn. Zo kan het onafhankelijk medisch advies aanleiding vormen om de duur van de studietoeslag niet af te stemmen op de duur van de opleiding, bijvoorbeeld in geval van een medische ingreep waarbij zicht is op verbetering van de medische situatie van betrokkene. Zie Tweede Kamer 2019-2020, 35394 nr. 5, p. 9. In dat geval bepaalt het college dat binnen een bepaalde periode (in principe na een jaar) een nieuw medisch advies zal worden gevraagd. Dit om te beoordelen of belanghebbende nog steeds niet in staat is om naast de studie te werken.

5.5.9. Inlichtingenplicht en terugvordering

Op grond van artikel 36b lid 4 Participatiewet geldt een aparte inlichtingenplicht voor de studietoeslag. Artikel 17 Participatiewet is niet van toepassing, omdat de studietoeslag geen bijstand betreft. Als de inlichtingenplicht wordt geschonden en achteraf blijkt dat op basis van onjuiste informatie ten onrechte of tot een te hoog bedrag studietoeslag is verstrekt, dan mag het college overgaan tot terugvordering op grond van artikel 58 lid 2 en artikel 36b lid 4 Participatiewet. Dit is een bevoegdheid, geen verplichting.

6. Slotbepalingen

6.1. Overgangsrecht

Dit artikel is bij de bijzondere bijstand van toepassing op zowel incidentele als periodieke bijzondere bijstand.

6.2. Overige situaties in de bijzondere bijstand

In de slotbepalingen is bepaald dat het college besluit in gevallen waarin deze beleidsregels over de bijzondere bijstand niet of onvoldoende voorzien.

Lijst van afkortingen

Awb: Algemene wet bestuursrecht

IOAW: Wet inkomensvoorziening oudere en gedeeltelijk arbeidsongeschikte werkloze werknemers

IOAZ: Wet Inkomensvoorziening oudere en gedeeltelijk arbeidsongeschikte gewezen zelfstandigen

PW: Participatiewet

UWV: Uitvoeringsinstituut werknemersverzekeringen

Wlz: Wet Landurige Zorg

Wmo 2015: Wet Maatschappelijke Ondersteuning 2015

WTOS: Wet tegemoetkoming onderwijsbijdrage en schoolkosten

Toelichting

1. Algemeen

Deze beleidsregels omvatten regels van de gemeente Meppel die door het college zijn vastgesteld met betrekking tot het sociaal domein. De bedoeling hiervan is dat voor inwoners en dienstverleners de gemeentelijke regelgeving op sociaal gebied overzichtelijk en gebundeld beschikbaar is. Daarnaast helpt het om integraal te werken en op de langere termijn regelgeving en uitvoering beter op elkaar af te stemmen. Naast deze beleidsregels bestaat in Meppel sinds 2015 een verordening sociaal domein, die door de gemeenteraad is vastgesteld. De opdracht die de gemeenteraad in de verordening aan het college geeft is in de beleidsregels uitgewerkt. Omdat dit een ‘groeidocument’ is, zijn pas na verloop van tijd alle beleidsregels uit het sociaal domein opgenomen. Tot die tijd zijn er nog afzonderlijke beleidsregels gepubliceerd op de website van de lokale regelgeving van de overheid.

De beleidsregels sociaal domein sluit zoveel als mogelijk is, aan bij de verordening sociaal domein. De grondslagen voor bepalingen in deze beleidsregels zijn in de verordening sociaal domein en in veel verschillende wetten vastgelegd. Regelmatig veranderen regels in deze wetten of er zijn uitspraken van rechters die moeten worden opgevolgd, en dan moeten de beleidsregels veranderd worden.

Voor de duidelijkheid wordt in de toelichting een achtergrond geschetst van de gedachten waarmee een bepaalde tekst van een artikel is geschreven. Dit helpt bij de interpretatie van die bepalingen. Het voert te ver en is ook niet nodig om dit voor elk artikel te doen. Daarom vindt u niet over alle artikelen een aparte toelichting.

In deze toelichting worden wetten aangeduid met hun afkorting. Aan het eind van deze toelichting is een lijst met afkortingen opgenomen waarin deze worden vermeld.

1.7. Definities bijzondere bijstand

Er is voor gekozen om de begrippen die zijn omschreven in de Participatiewet, Awb, BW en de Wet op de huurtoeslag niet afzonderlijk te definiëren. De begrippen die niet in genoemde wetten staan beschreven worden in het tweede lid verduidelijkt.

2. Hoofdtaken sociaal domein

Wmo

Jeugdhulp

<gereserveerd>

Participatiewet/IOAW/IOAZ

2.3.1. Inlichtingenplicht

Zij die een uitkering of een tegemoetkoming ontvangen in het kader van de Participatiewet, zijn verplicht desgevraagd of uit eigener beweging de gemeente mededeling te doen van alle feiten of omstandigheden die van belang kunnen zijn voor zijn arbeidsinschakeling of op het recht op bijstand.

De verplichtingen worden in het besluit tot toekenning van de bijstand opgenomen.

Daarnaast zijn uitkeringsgerechtigden verplicht eventuele wijzigingen te vermelden op het rechtmatigheidsformulier of wijzigingsformulier.

Onder onverwijld wordt verstaan dat de wijziging in ieder geval wordt doorgegeven binnen 5 werkdagen en in ieder geval vóór de eerstvolgende maandbetaling. Een schending van de informatieplicht kan leiden tot een terugvordering en boeteoplegging.

Artikel 2.3.2 tot en met 2.3.4. overbruggingsuitkering

De uitbetaling van de bijstand vindt maandelijks achteraf plaats. Bij aanvragers die voor het eerst bijstand op grond van de Participatiewet gaan ontvangen, kan zich de situatie voordoen dat zij tot de eerste uitbetaling van de bijstandsuitkering niet de beschikking hebben over eigen middelen om in de algemene kosten van het bestaan te voorzien. Bij het financieel overbruggen van de eerste maand van de uitkering kan er sprake zijn van een onvoorziene situatie. Bij het al dan niet toekennen van een uitkering ter overbrugging is dit van belang. Daarbij dient de inwoner zich zo snel mogelijk te melden bij de gemeente als een situatie zich voordoet waarin hij of zij tot de eerste uitbetaling van de bijstandsuitkering, niet de beschikking heeft over eigen middelen om in de algemene kosten van het bestaan te voorzien.

Onvoorziene situaties zijn situaties waarin men plotseling niet meer over eigen middelen beschikt, bijvoorbeeld bij een plotselinge verlating door een partner zonder achterlating van middelen. Onvoorzien is ook de situatie van asielzoekers, die bijstand gaan ontvangen na het verkrijgen van een verblijfsvergunning voor (on)bepaalde tijd en zich in de gemeente vestigen.

Indien de situatie onvoorzien is en er daarom geen mogelijkheid is geweest voor reservering en er evenmin eigen middelen aanwezig zijn, wordt ter overbrugging naar de eerste uitbetaling van de reguliere bijstand een overbruggingsuitkering verstrekt. Er mag dus geen sprake zijn van eigen middelen, zoals een positief saldo op de (spaar)bankrekeningen. Zijn er eigen middelen aanwezig, dan worden deze in mindering gebracht op de overbruggingsuitkering. Indien de aanwezige eigen middelen hoger zijn dan de te verlenen overbruggingsuitkering bestaat er geen recht op een overbruggingsuitkering. Er geldt geen vermogensvrijlating.

De overbruggingsuitkering bedraagt 100% van de voor de aanvrager(s) van toepassing zijnde bijstandsnorm exclusief vakantietoeslag. Indien de omstandigheden daartoe aanleiding geven, kan de overbruggingsuitkering naar beneden worden bijgesteld, bijvoorbeeld als de voormalige echtgenoot de woonlasten nog voldoet.

De overbruggingsuitkering wordt in principe ‘om niet’ verstrekt, maar indien redelijkerwijs kan worden aangenomen dat de aanvrager op korte termijn over voldoende inkomsten zal beschikken om over de betreffende periode in de noodzakelijke kosten van het bestaan te voorzien, wordt de bijstand verleend in de vorm van een lening ( artikel 48 Participatiewet).

De overbruggingsuitkering wordt teruggevorderd indien binnen een periode van drie maanden de bijstand niet meer nodig is. Behalve bij werkaanvaarding en verhuizing naar een andere woonplaats.

Artikel 2.3.5a. Alleenstaande ouders (Alleenstaande ouder-kop)

Met de invoering van twee bijstandsnormen t.w. de norm gehuwden( 2 x 50%= 100%) en de norm alleenstaanden ( 70%) is de bijstandsnorm voor alleenstaande ouders 90%) komen te vervallen. Ter compensatie ontvangen alleenstaande ouders in het algemeen een extra verhoging van het kindgebonden budget met de alleenstaande ouder-kop. Recht op de verhoging hebben ongehuwde alleenstaande ouders die zelfstandig een huishouden voeren met tenminste een ten laste komend kind.

De Belastingdienst die de verhoging toekent gaat uit van de situatie zoals die o.a. in het BRP staat vermeld. Is de betrokkenen gehuwd, en woont de partner elders, dan is er geen recht op de verhoging van het kindgebonden budget. Kortom niet de feitelijke situatie is bepalend, maar de burgerlijke staat, en of er al dan niet een toeslagpartner op hetzelfde adres staat ingeschreven.

In de voorwaarden zoals die in dit artikel worden omschreven is er geen recht op de verhoging van het kindgebonden budget terwijl men feitelijk een alleenstaande ouder is.

Verschenen jurisprudentie o.a. ECLI:NLCRVB:2019:1380, ECLI:NL:CRVB:2018:1618 en een brief van de Staatssecretaris van Sociale Zaken en Werkgelegenheid d.d. 12 februari 2018 ( kenmerk 2018-0000010825) met als omschrijving ‘monitor alleenstaande ouders, ALO-kop en bijzondere bijstand’ verplichten de gemeenten min of meer de bijstand op grond van artikel 18 lid 1 Participatiewet af te stemmen.

De verhoging is 20% van de norm gehuwden inclusief vakantietoeslag. Omdat het een inkomensvoorziening betreft wordt de bijstand uitbetaald als algemene bijstand. Om te voorkomen dat de toeslag (negatieve) gevolgen heeft voor de overige toeslagen wordt de verhoging bij terugwerkende kracht uitbetaald als onbelaste bijzondere bijstand.

Artikel 2.3.5b Aanvullende algemene bijstand 18, 19 en 20-jarigen niet in een inrichting verblijvend

In principe kunnen jongeren van 18, 19 en 20 jaar voor hun algemeen noodzakelijke bestaande kosten een beroep doen op de algemene bijstand. De Participatiewet kent voor jongeren van 18, 19 en 20 jaar aparte (lage) normen. Deze zijn afgeleid van de niveaus van de Algemene Kinderbijslagwet. Dit artikel is van toepassing op alle alleenstaande.

Voor ouders geldt een onderhoudsplicht tot het kind 21 jaar is. Als ouders niet (voldoende) kunnen bijdragen en de jongere aantoonbaar hogere noodzakelijke kosten heeft, kan het college aanvullende bijstand verstrekken. De aanvulling sluit in principe aan op het vaste bedrag genoemd in artikel 20 lid 2 van de Participatiewet. Aanpassing is mogelijk bij aantoonbare hogere of lagere kosten van levensonderhoud, bijvoorbeeld vanwege de woonsituatie. Woont de jongere in bij meerderjarige (21 jaar of ouder)? Dan kunnen de lasten gedeeld worden en is de kostendelersnorm van toepassing.

Artikel 2.3.6. Herziening maatregelen (inkeerregeling)

Een opgelegde maatregel is in beginsel bedoeld als middel tot gedragsbeïnvloeding en dus als prikkel voor de betrokkene om zijn gedrag bij te stellen in de door het college gewenste richting. Voor de in de Participatiewet nieuw geïntroduceerde geüniformeerde arbeidsverplichtingen is een aparte inkeerregeling opgenomen in artikel 18 lid 11 van de wet. Indien er een maatregel is opgelegd van 100% kan belanghebbende een verzoek doen om de maatregel te herzien.

Herziening is mogelijk zodra uit houding en gedragingen van de belanghebbende blijkt dat dat hij de geüniformeerde arbeidsverplichting alsnog nakomt. Bij het weigeren of niet behouden van passende arbeid is dit niet mogelijk. In deze situaties is een herziening van de maatregel niet mogelijk.

Artikel 8 Schriftelijk waarschuwing in plaats van bestuurlijke boete

Met het Boetebesluit socialezekerheidswetten 2017 is de waarschuwingsmogelijkheid verruimd op grond van artikel 2aa van het Boetebesluit in samenhang met artikel 18a, vierde lid, van de Participatiewet. Zo kan worden volstaan met het geven van een schriftelijke waarschuwing als een belanghebbende onjuiste, onvolledige of geen inlichtingen heeft verstrekt, maar hij binnen een termijn van 60 dagen alsnog uit eigen beweging de inlichtingen verstrekt. De termijn van 60 dagen loopt vanaf het moment dat de inlichtingen hadden behoren te worden verstrekt. Deze bepaling geldt niet als het college de overtreding al had geconstateerd of belanghebbende de inlichtingen heeft verstrekt in het kader van toezicht op de naleving van de inlichtingenplicht. Overigens kan het college de schending van de inlichtingenplicht niet afdoen met een waarschuwing als sprake is van recidive. Hiervan is sprake als een belanghebbende de inlichtingenplicht schendt binnen een periode van 2 jaar vanaf de datum waarop hem reeds een waarschuwing is gegeven.

Artikel 2.3.8. Vaststellen mate van verwijtbaarheid

Bij het vaststellen van de mate van verwijtbaarheid worden de criteria zoals genoemd in artikel 2a van het Boetebesluit sociale zekerheidswetten gehanteerd.

Opzet 100%, grove schuld 75%, normale verwijtbaarheid 50% en verminderde verwijtbaarheid 25%.

Artikel 2.3.9. Berekening bestuurlijke boete

Voor de berekening van de bestuurlijke boete is aansluiting gezocht bij het Boetebesluit sociale zekerheidswetten. In lid 2 sub a is nog een aanvullende bepaling opgenomen, dat het benadelingsbedrag niet mag oplopen als gevolg van het niet adequaat reageren op signalen van externe bronnen.

Artikel 2.3.10. Hoogte van de boete

De uitspraak van de Centrale Raad van Beroep van 11 januari 2016 (CRvB 11-01-2016, nr. 15/2099 WWB) voorziet in rekenregels om de draagkracht van de belanghebbende vast te stellen. Bij die berekening wordt uitgegaan van de bijstandsnormen (alleenstaande, alleenstaande ouder en gehuwden). Deze worden ook benoemd in de beslagregels in artikel 475d van het Wetboek van Burgerlijke Rechtsvordering (Rv). De CRvB geeft aan dat bij de vaststelling van het voor betaling beschikbare inkomen geen rekening hoeft te worden gehouden met andere financiële verplichtingen. Dit deel van de uitspraak is in strijd met de beslagregels die voorschrijven dat de zorgpremie en woonkosten de beslagvrije voet ophogen. Om te voorkomen dat de huur, zorgpremie niet betaald kunnen worden en kinderen verder opgroeien in armoede worden deze meegenomen als correctie op het vaststellen van de beslagvrije voet. Daarnaast zijn er landelijke discussies door kenniscentra en gemeenten die leiden tot de conclusie dat het juridisch niet houdbaar is om de beslagregels van artikel 475d Rv buiten beschouwing te laten. Daarom dient bij de betaling in termijnen rekening te worden gehouden met de beslagregels. De belanghebbende behoudt het recht om op verzoek een beslagvrije voet afwijkend te laten vaststellen. In ieder geval zullen de zorgpremie en de woonkosten, verminderd met ontvangen zorg- en huurtoeslag, de beslagvrije voet verhogen. Andere financiële verplichtingen die niet genoemd zijn in Rv zullen op maatwerkbasis worden beoordeeld.

Voor uitkeringsgerechtigden ( ook kostendelers) geldt een fictieve draagkracht van 5% van de norm alleenstaanden of gehuwden afhankelijk van de mate van verwijtbaarheid. Hiermede wordt voorkomen dat uitkeringsgerechtigden na toepassing van de correcties op de beslagvrije voet geen boetes worden opgelegd.

De boete is nooit meer dan het benadelingsbedrag.

Artikel 2.3.11. Invordering van de boete

Niet uitkeringsgerechtigden zorgen zelf voor betaling. Wanneer de boete niet in een keer kan worden terugbetaald, wordt bij de betaling in termijnen uitgegaan van de afloscapaciteit. Worden de benodigde gegevens niet aangeleverd, dan wordt Suwinet geraadpleegd om met deze gegevens de afloscapaciteit te bepalen.

Voor uitkeringsgerechtigden geldt dat de vastgestelde afloscapaciteit (fictieve draagkracht) wordt verrekend met de uitkering. Indien betrokkene geen financiële gegevens overlegt wordt de beslagvrije voet vastgesteld op 95% van de inkomsten, zoals deze bekend zijn bij de gemeente Meppel. De gegevens om deze beoordeling te kunnen doen worden gehaald uit het systeem van Suwinet gehaald. Dit bedrag is in dat geval het bedrag dat iemand fictief kan aflossen per maand en is in vrijwel alle gevallen anders dan de beslagvrije voet, omdat voor de berekening van de beslagvrije voet uitgegaan moet worden van correcties voor de kosten van wonen en de zorgverzekering. Dat hoeft niet voor de fictieve draagkracht die door de Centrale Raad als handvat is gegeven voor de vaststelling van de hoogte van de boete. Uitgangspunt voor de fictieve draagkracht is dat betrokkene 95% van de toepasselijke norm overhoudt (ECLI:NL:CRVB:2016:12 r.o 5.11 en ECLI:NL:CRVB:2016:10 ro.6.9 en 6.10). Indien de gegevens niet bekend zijn bij de gemeente Meppel, wordt de beslagvrije voet fictief vastgesteld op 95% van de bijstandsnorm.

Het vrij te laten bescheiden vermogen uit artikel 34 van de Participatiewet wordt gebruikt voor betaling van de boete. Van dit vermogen wordt een bedrag van 1 keer de toepasselijke bijstandsnorm niet in aanmerking genomen voor de betaling. In deze keuze werkt het toetsen aan het evenredigheidsbeginsel door. Schending van de informatieplicht kan hebben geleid tot onrechtmatige verhoging of niet aanwenden van het vermogen. Als sanctie daarvan (een deel van) de boete betalen is redelijk. Met de vrijlating van een minimumbedrag blijft de belanghebbende perspectief houden om zelf te voorzien in onverwachte of te verwachten extra financiële lasten.

Wanneer sprake is van een opgelegde boete en terugvordering van uitkering, zal de boete als eerste worden geïnd. Omdat het boetetraject vaker pas later wordt afgerond kan het zijn verrekening en terugvordering van de ten onrecht ontvangen uitkering reeds plaatsvindt. In dat geval wordt de terugvordering van de ten onrechte ontvangen bijstand opgeschort en voortgezet na volledige terugbetaling van de boete. De vastgestelde beleidsregels terugvordering wijken af van regels zoals die gelden voor het aflossen van de boete.

Artikel 2.3.12. Kostendelersnorm artikel 22a Participatiewet (kamerverhuur en onderverhuur en kostgangerschap)

In artikel 22a lid 4 sub b en c PW worden de situaties beschreven waarbij er sprake is van kamerhuur en kamerverhuur en de kostendelersnorm niet van toepassing is.

In dit artikel is vastgelegd onder welke voorwaarden sprake is van een commerciële huurprijs. Hierbij wordt gebruik gemaakt van de Recofa-richtlijnen. Deze zijn te vinden via https://www.bureauwsnp.nl/.

Als het een pand betreft waar op commerciële basis meerdere kamers verhuurd worden, kan een beoordeling over het al dan niet betalen van een commerciële prijs achterwege blijven.

Artikel 2.3.13. Inkomsten uit commerciële verhuur en kostgeverschap

In dit artikel is vastgelegd hoe omgegaan wordt met inkomsten uit verhuur in relatie tot een bijstandsuitkering.

Artikel 2.3.14. Eisen aan te overleggen overeenkomst.

In dit artikel wordt aangegeven aan welke eisen een huurcontract of contract met een kostganger moet voldoen.

Artikel 2.3.15. Eisen aan te overleggen bewijzen van betaling commerciële prijs.

Belanghebbende dient zowel bij aanvraag als tussentijds aan te tonen dat er een commerciële prijs betaald wordt.

Artikel 2.3.16. Wijziging norm bij opname in een inrichting

Bij opname of verblijf in een inrichting genoemd in artikel 1 sub f Participatiewet is de norm artikel 23 Participatiewet van toepassing. Deze norm is altijd van toepassing bij een definitief of verwacht verblijf van zes maanden of langer (lid 1).

Om te voorkomen dat bij kortdurende en tijdelijke opname de norm steeds aangepast moet worden kan de bijstand gedurende maximaal twee maanden ongewijzigd worden voortgezet (lid 2).

In aanvulling op de norm artikel 23 is bijzondere bijstand voor de vaste lasten mogelijk als deze door belanghebbende verschuldigd zijn.

De regels die hiervoor gelden zijn terug te vinden in de beleidsregels bijzondere bijstand.

Aandachtspunt artikel 13 lid 3 Participatiewet is hier ook van toepassing.

Lid 3: In afwijking van lid 1 en 2 wijzigt de norm vanaf datum opname indien artikel 13 lid 3 Participatiewet, zoals gedwongen opname in een psychiatrisch ziekenhuis, van toepassing is.

Artikel 2.3.17. Verlaging wegens woonsituatie

In het beleid is nu ook opgenomen hoe de gemeente omgaat met het feit dat belanghebbende geen nutsvoorzieningen heeft. Hierbij wordt net als bij de woonkosten aansluiting gezocht bij de Recofa-richtlijnen. De recofa norm voor woonlasten is gelijk aan de minimale huur uit de wet huurtoeslag.

Als belanghebbende (hoofdbewoner) geen huur, hypotheekrente of nutsvoorzieningen verschuldigd is vindt er een verlaging plaats op de uitkering omdat belanghebbende lagere kosten heeft dan in de bijstandsnorm is voorzien.

De uitkering wordt verlaagd met een vast bedrag zijnde de normen die benoemd staan in de normenbedragen van de Recofa-richtlijnen.

Artikel 2.3.18. Middelen

Op de algemene bijstand worden alle middelen waarover belanghebbende feitelijk kan beschikken in mindering gebracht. Dit is bijvoorbeeld loon, uitkering, pensioen en alimentatie.

In lid 2 worden middelen genoemd waarover belanghebbende redelijkerwijs kan beschikken. Dit is geen limitatieve opsomming. De middelen worden naar gelang hun aard gerekend tot het inkomen of tot het vermogen. Eventuele kosten of boetes van afkoop komen voor rekening van belanghebbende. In lid 2 sub e is de afkoopwaarde van een lijfrentepolis opgenomen. Bij de beoordeling zullen de bepalingen zoals opgenomen in artikel 15 lid 2 Participatiewet in acht moeten worden opgenomen. Uitgebreide uitleg hierover is terug te vinden op de site van Schulinck.

Heffingskortingen waar men vanuit de Belastingdienst recht op heeft, ook al worden deze niet daadwerkelijk ontvangen, worden tot de middelen gerekend. Om te voorkomen dat achteraf verrekening moet plaatsvinden is een goede voorlichting aan belanghebbende nodig.

Lid 3: Voor alleenstaande ouders is het aantal heffingskortingen beperkt tot de inkomensafhankelijke combinatiekorting.

Lid 4: Omdat vooraf niet altijd kan worden beoordeeld of er recht op de inkomensafhankelijke combinatiekorting, kan de inkomensafhankelijke combinatiekorting achteraf verrekend worden na vaststelling van de definitieve aanslag over het afgelopen kalenderjaar.

Artikel 2.3.19. Middelen (Vrijgelaten middelen)

In artikel 31 lid 2 Participatiewet is opgenomen welke bestanddelen niet tot de middelen worden gerekend. In dit artikel wordt nader uitgewerkt welke vormen en de hoogte van schenkingen/giften die bij bijstandsverlening niet in aanmerking worden genomen. Daarnaast is opgenomen wanneer een gift tot het vermogen of tot het inkomen wordt gerekend.

Voor het vrij te laten bedrag wordt verwezen naar art. 31 lid 2 sub m Participatiewet, omdat het bedrag in de wet kan worden geïndexeerd. Bijdragen van voedselbanken worden in het geheel niet in aanmerking genomen.

Materiële schadevergoedingen voor specifieke kosten of vervanging van goederen worden niet in aanmerking genomen mits deze ook hiervoor aangewend worden.

Is in de schadevergoeding een bedrag opgenomen ter derving van arbeidsinkomsten, dan wordt met dit bedrag wel rekening gehouden.

Artikel 2.3.20. Vermogen

Tot het vermogen worden gerekend alle bezittingen met uitzondering van bezittingen die algemeen gebruikelijk zijn zoals huisraad. Bij de vaststelling van het vermogen wordt ook rekening gehouden met schulden mits deze aangetoond kunnen worden met een contract en een verplichting tot terugbetaling aan de hand van betalingsbewijzen.

Een begrafenis of crematieverzekering of een reservering voor deze kosten onder bepaalde voorwaarden wordt niet gerekend tot het vermogen.

In lid 3 en 4 zijn bepalingen opgenomen in welke situaties de waarde van een auto/brommobiel buiten beschouwing wordt gelaten.

Bij een dagwaarde lager € 5.000 kan een beoordeling achterwege blijven voor zover het de eerste auto/brommobiel betreft. Bij een tweede auto of brommobiel of een derde etc. wordt de volledige dagwaarde van de auto of brommobiel meegenomen bij de vermogensvaststelling.

Artikel 2.3.21. Interen van vermogen

Bij overschrijding van de vermogensgrens is er geen recht op uitkering omdat belanghebbende dan geacht wordt een periode zelf in zijn levensonderhoud te voorzien.

Ook tijdens de periode van bijstandsverlening kan er sprake zijn van overschrijding van de vermogensgrens bijvoorbeeld bij ontvangst van een erfenis. Belanghebbende kan dan opnieuw voor bijstand in aanmerking komen als het vermogen lager is dan de vermogensgrens genoemd in artikel 34 lid 3 Participatiewet. Voorafgaande aan de aanvraag of tijdens een onderbreking van de bijstandsperiode is ter beoordeling of belanghebbende op verantwoorde wijze het vermogen heeft ingeteerd.

Het is de verantwoordelijkheid van belanghebbende om zelf (zo lang mogelijk) in zijn eigen onderhoud te voorzien. Algemeen gebruikelijk is (voortvloeiend uit verschenen jurisprudentie) dat voor levensonderhoud de periode voorafgaande aan de aanvraag of onderbreking van de bijstandsnorm 1,5 keer de bijstandsnorm aangewend mag worden voor levensonderhoud. Teert belanghebbende het vermogen te snel in dan kan er aanleiding zijn de bijstand tijdelijk te verlagen wegens een tekortschietend besef van verantwoordelijkheid. De beoordeling of er al dan niet sprake is van een tekortschietend besef is afhankelijk van de individuele situatie. Duidelijk moet zijn dat er sprake is van een onverantwoord bestedingspatroon waarbij duidelijk is dat aanvrager feitelijk langer in zijn of haar eigen onderhoud kan of kon voorzien.

Artikel 2.3.22. Richtlijnen werkzaamheden op bescheiden schaal als zelfstandige

Werkzaamheden op bescheiden schaal is toegestaan als voldaan wordt aan alle verplichtingen die in dit artikel zijn opgenomen. Uitgangspunt hierbij is dat de werkzaamheden de inschakeling in arbeid op geen enkele wijze mogen belemmeren.

Artikel 2.3.23. Aanvullende bepalingen werkzaamheden op bescheiden schaal als zelfstandige

De belanghebbende heeft geen recht op een krediet of enigerlei ondersteuning van de gemeente.

Artikel 2.3.24. Verantwoording werkzaamheden en inkomsten uit werkzaamheden bescheiden schaal als zelfstandige

De gemeente is verantwoordelijkheid voor een rechtmatige verstrekking van de uitkering. Van belanghebbende mag dan ook verwacht worden dat er een deugdelijke administratie gevoerd wordt en de inkomsten en uitgaven kunnen worden geverifieerd.

In dit artikel is uitgewerkt waar een deugdelijke administratie aan moet worden voldoen.

Artikel 2.3.25. Verrekening en vaststelling inkomsten bij werkzaamheden op bescheiden schaal als zelfstandige.

In dit artikel is opgenomen de wijze van verrekening van de inkomsten en welke kosten al dan niet in aanmerking worden genomen.

Artikel 2.3.26. Aanvraag en ingangsdatum uitkering

De aanvraagprocedure:

De aanvraag is gericht aan het college en wordt tenzij anders bepaald ingediend bij het Uitvoeringsinstituut werknemersverzekeringen. Dit is de meldingsdatum. Na de melding neemt belanghebbende op een zo kort mogelijke termijn contact op met de gemeente om de aanvraag in te dienen. Onder een zo kort mogelijke termijn wordt verstaan binnen vijf werkdagen. Deze termijn geldt ook voor jongeren bij afloop van de zoekperiode en voor belanghebbenden die een afwijzing van de uitkering Werkloosheidswet hebben ontvangen.

De ingangsdatum:

De ingangsdatum is de datum waarop het recht ontstaat maar ligt niet voor de datum melding bij het UWV.

Hiervan wordt afgeweken als belanghebbende zich niet binnen vijf werkdagen meldt bij de gemeente voor het indienen van de aanvraag. De ingangsdatum is dan niet eerder dan de datum waarop belanghebbende de aanvraag heeft ingediend bij de gemeente.

Bijstandsverlening met terugwerkende kracht, dat wil zeggen voor datum melding bij het UWV of bij de gemeente is mogelijk als er sprake is van bijzondere omstandigheden of zeer dringende redenen. Zeer dringende redenen zal niet vaak voorkomen, maar van bijzondere omstandigheden kan sprake zijn als belanghebbende aannemelijk kan maken dat een aanvraag niet tijdig kan worden ingediend.

Wat betreft jongeren geldt dat het college de bevoegdheid krijgt om de 4-weken zoekperiode niet toe te passen als individuele omstandigheden daarom vragen. Het college stelt deze kwetsbare jongeren dan meteen in de gelegenheid om een aanvraag in te dienen. De meldingsdatum en aanvraagdatum zijn dan in beginsel gelijk.

Bij kwetsbare jongeren kan gedacht worden aan:

  • a.

    jongeren die in een inrichting verblijven of recht hebben op opvang als bedoeld in de Wet maatschappelijke ondersteuning 2015 (Wmo 2015);

  • b.

    jongeren die uiterlijk een jaar voorafgaand aan de melding bij een pleegouder of een gezinshuis verbleven als bedoeld in de Jeugdwet;

  • c.

    jongeren die uiterlijk een jaar voorafgaand aan de melding bij een pleegouder of een gezinshuis verbleven als bedoeld in de Jeugdwet;

  • d.

    jongeren voor wie uiterlijk een jaar voorafgaand aan de melding een kinderbeschermingsmaategel gold die werd uitgevoerd door een gecertificeerde instelling als bedoeld in de Jeugdwet;

  • e.

    die niet zijn ingeschreven als ingezetene in de basisregistratie personen of die zonder woonadres, maar met een brief adres zijn ingeschreven in de basisregistratie personen;

  • f.

    Jongeren die een aanzienlijke afstand tot de arbeidsmarkt hebben, waarbij ook een stap naar onderwijs niet reëel is;

  • g.

    jongeren die dakloos zijn;

  • h.

    jongeren die problematische schulden hebben;

  • i.

    jongeren die geen sociaal netwerk en/of startkwalificatie hebben.

Daarnaast zijn er ook uitzonderingen die al eerder in de wet opgenomen waren (art. 41 lid 4 sub a en b). Deze blijven bestaan.

Bijstandsverlening met terugwerkende kracht

Bijstandsverlening met terugwerkende kracht, dat wil zeggen voor datum melding bij het UWV of bij de gemeente is mogelijk als er sprake is van individuele omstandigheden, bijzondere omstandigheden of zeer dringende redenen. Voorbeelden van individuele omstandigheden zijn:

De aanvrager heeft alles geprobeerd om zelfstandig in zijn bestaan te voorzien;

  • b.

    Belanghebbende had een oproepcontract;

  • c.

    Een crisissituatie, detentie, echtscheiding;

  • d.

    Afwijzing van een andere voorziening.

De bevoegdheid geldt aanvullend op bestaande rechtspraak om bij bijzondere omstandigheden van het principe meldingsdatum is ingangsdatum af te wijken. Bij die bijzondere omstandigheden geldt geen beperking in de tijd. Dat blijft zo.

Bij bijzondere omstandigheden kan worden gedacht aan situaties waarbij iemand:

  • a.

    op basis van onjuiste informatie van een medewerker heeft afgezien van het indienen van een aanvraag

  • b.

    om medische redenen niet is aan te rekenen dat hij er niet in heeft voorzien dat iemand zijn belangen heeft behartigd (lees: voor hem een melding heeft gemaakt),

  • c.

    zelf niet voldoende in de gelegenheid is gesteld om een melding te maken.

Verkorte aanvraagprocedure

Artikel 43a van de Participatiewet biedt het college de mogelijkheid om bij een hernieuwde aanvraag na beëindiging van de bijstandsverlening, gegevens uit de eerdere aanvraag opnieuw te gebruiken. Dit kan de administratieve lasten voor zowel de inwoner als de gemeente beperken en bijdragen aan een snellere afhandeling van de aanvraag. Er wordt hierbij een termijn van 12 maanden gehanteerd.

Artikel 2.3.27. Geldlening en borgtocht

Bijstand wordt verstrekt ‘om’ niet dat wil zeggen dat er geen verplichting is tot terugbetaling. In dit artikel is opgenomen wanneer bijstand in de vorm van een geldlening of borgtocht kan worden verleend.

Artikel 2.3.28. Eigen woning ( geldlening onder verband van krediethypotheek)

Lid 1 Indien belanghebbende woont in een woning, woonwagen, schip die zijn eigendom is hoeft dit geen beletsel te zijn om voor bijstand in aanmerking te komen.

Is de overwaarde in de woning, dit is de waarde bij vrije oplevering minus de daarop drukkende schulden meer dan de vrijlating als genoemd in artikel 34 lid 2 sub d van de Participatiewet dan wordt de algemene bijstand verstrekt in de vorm van een geldlening.

In Lid 2 en 3 is naar verwachting de te verlenen algemene bijstand meer dan € 10.000 dan wordt hypotheek of pandrecht gevestigd.

In lid 4 is opgenomen dat de bijkomende kosten in verband met het vestigen van de hypotheek in de lening onder verband van hypotheek worden opgenomen.

Lid 5: Indien na taxatie de overwaarde in de woning lager is dan de vermogensvrijlating ingevolge artikel 34 lid 2 sub d, dan wordt voor de taxatiekosten bijzondere bijstand verstrekt.

Lid 6: Hypotheekstelling kan achterwege worden gelaten als de woning binnen een korte periode verkocht zal worden.

Lid 7 en 8: Belanghebbende is verplicht mee te werken aan het vestigen van een hypotheek of pandrecht. Niet meewerken leidt tot terugvordering van de verleende bijstand.

Lid 9 en 10: In eerste instantie wordt uitgegaan van de meest recente vastgestelde OZB- waarde. Belanghebbende kan verlangen dat taxatie plaats vindt door een onafhankelijk erkende makelaar taxateur.

In lid 11 en 12 zijn bepalingen opgenomen over terugbetaling bij beëindigen van de algemene bijstand en bij verkoop van de woning.

In lid 13 is opgenomen wanneer herbeoordeling van de lening plaats kan vinden.

Lid 14: Bij onderbreking van bijstandsverlening korter dan twee jaar wordt de bijstand op de oude voet voortgezet.

Lid 15: Jaarlijks ontvangt belanghebbende een saldobevestiging.

3. Artikelsgewijs hoofdstuk 3 Leerlingenvervoer

Ieder kind heeft recht op passend onderwijs. In sommige gevallen is de afstand naar de school groot, of kan het kind wegens zijn structurele handicap niet zelfstandig naar school. Om de teksten toegankelijker te maken zijn er op de volgende pagina’s drie bijlagen toegevoegd waarin is uitgetekend hoe:

  • Het recht op bekostiging van het leerlingenvervoer wordt vastgesteld (bijlage i)

  • De dichtstbijzijnde toegankelijke school wordt vastgesteld (bijlage II)

  • Het soort vervoersvoorziening wordt vastgesteld (bijlage III)