Regionaal Crisisplan Veiligheidsregio Zeeland 2026 – 2029

Geldend van 03-01-2026 t/m heden

Intitulé

Regionaal Crisisplan Veiligheidsregio Zeeland 2026 – 2029

1. Inleiding

Alle veiligheidsregio’s zijn volgens artikel 16 van de Wet veiligheidsregio’s verplicht om eens in de vier jaar een regionaal crisisplan (verder: crisisplan) vast te stellen. Dit is het crisisplan van Veiligheidsregio Zeeland voor 2026 – 2029.

1.1 Doelstelling

Het crisisplan beschrijft hoe de crisisorganisatie bij een incident, ramp1 of crisis2 functioneert. Dit om zoveel mogelijk schade en slachtoffers te voorkomen en om maatschappelijke ontwrichting te beperken. In dit crisisplan komen dan ook de organisatie, de verantwoordelijkheden, de taken en de bevoegdheden in het kader van de rampenbestrijding en crisisbeheersing aan bod. Zo is helder wie wat doet en wanneer actie wordt ondernomen tijdens een incident, ramp of crisis.

1.2 Ontwikkelingen crisisbeheersing

Onze maatschappij en de wereld om ons heen veranderen. Recente crises tonen aan dat daarmee ook het dreigingslandschap snel verandert. Crises zijn vaker grensoverschrijdend, langdurig en complex. Daarnaast vragen ze bij de bestrijding om een groter netwerk en/of andere partners. En tot slot is sprake van bijna permanente maatschappelijke spanningen en hybride dreigingen die vanwege hun onderlinge verbondenheid en verwevenheid ook nog eens in toenemende mate onze samenleving kunnen ontwrichten.

Om die reden heeft het kabinet na de evaluatie van de Wet veiligheidsregio’s in 2020 en de contourennota eind 2022 de ambitie uitgesproken om te komen tot een toekomstbestendig stelsel voor crisisbeheersing en brandweerzorg.

In navolging van de ambitie van het kabinet streeft Veiligheidsregio Zeeland continu naar het professionaliseren van haar crisisorganisatie. In lijn met de contourennota richten we crisisbeheersing in als een cyclisch proces: risico-inventarisatie, risicoanalyse, preparatie, respons en nafase en herstel. Het uitgangspunt daarbij is een flexibele en intelligence-gestuurde crisisorganisatie die ingezet wordt voor flitsrampen en kortdurende (acute) crises.

1.3 Crisisstructuur

De hierboven geschetste maatschappelijke veranderingen en de gevolgen daarvan zijn in de praktijk al een aantal jaren voelbaar. We werken steeds vaker en langer aan acute en langdurige crises. De coronapandemie, extreme weersomstandigheden en daarmee gepaard gaande (water)overlast, grote natuurbranden, (crisis)noodopvang en de uitval van vitale infrastructuur zijn hiervan voorbeelden.

Tegelijkertijd worden we vaker geconfronteerd met bepaalde dreigingen waarbij opschaling naar een GRIP-niveau (nog) niet noodzakelijk is, maar waarbij we wel de behoefte voelen om: multidisciplinair een inschatting te maken van de potentiële impact, de scenario’s uit te werken, maatregelen te treffen, partners te informeren of het bestuur in positie te brengen. Dit noemen we de zogenaamde ‘lauwe fase’ van een ramp of crisis. Om ons werk binnen een incident, ramp of crisis zo efficiënt en effectief mogelijk te kunnen doen, is het van belang dat we aan het begin van het incident, de ramp of de crisis bepalen met welk type gebeurtenis we te maken hebben. Een langdurige crisis vraagt een andere aanpak dan een flitsramp. We maken dan ook onderscheid in de onderstaande typen gebeurtenissen.

Acute dreiging

Er kan iets gebeuren dat op korte termijn (uren of dagen) voor ongewenste effecten kan zorgen in onze regio. Te denken valt aan een afkondiging van een weerwaarschuwing of een bedreiging voor het functioneren van vitale infrastructuur. Maar ook een gebeurtenis die primair onder verantwoordelijkheid van een crisispartner of buurregio valt en waarbij nog onduidelijk is of en welke maatschappelijke impact in Zeeland te verwachten is, valt onder deze categorie.

Dit soort dreigingen komen vooral binnen bij de calamiteitencoördinator op de meldkamer of de dienstdoende piketfunctionarissen, zoals de informatiemanager, de communicatieadviseur of de operationeel leider. Zij3 stemmen onderling af over eventuele vervolgstappen.

Acute crisis/ flitsramp

Dit is een plotselinge gebeurtenis of escalatie van een dreigingsscenario die direct voor nadelige effecten in Zeeland zorgt. Hieronder vallen de traditionele flitsrampen, zoals grote branden en ongevallen, incidenten met gevaarlijke stoffen, hoogwater en extreem geweld. Maar ook digitale aanvallen of de uitval van vitale infrastructuur vallen onder deze categorie.

Meldingen van dit soort situaties komen in de meeste gevallen binnen bij de centralisten van de meldkamer. Afhankelijk van de aard en omvang van de crisis kunnen in dit soort situaties gemandateerde functionarissen besluiten om op te schalen conform de GRIP-structuur.

Langdurige crisis

Een gebeurtenis met een minder acuut karakter die bij de afhandeling of bestrijding ervan voor langere tijd om coördinatie van de veiligheidsregio en/of crisisorganisatie vraagt. Het gaat hierbij om crises of andere situaties die lang duren (maanden of jaren). Te denken valt aan een griepepidemie, de opvang van ontheemden of de coördinatie over de nafase van een grote/ complexe ramp of crisis (zoals hoogwater). Een dergelijke crisis kan in eerste instantie worden opgepakt door de crisisorganisatie maar zal al snel een projectmatig karakter kennen.

1.4 Relatie met andere documenten

1.4.1 Beleidsdocumenten

Het algemeen bestuur van een veiligheidsregio is verantwoordelijk voor het organiseren van rampenbestrijding en crisisbeheersing4 en de inzet en instandhouding van de informatievoorziening.

De veiligheidsregio richt zich daarbij op de volgende vragen:

  • Wat bedreigt ons en hoe erg is dat?

  • Wat moeten we dan kunnen en wat hebben we daarvoor nodig?

  • Hoe doen we dat samen met de betrokken partners?

De eerste twee vragen worden beantwoord in het Regionaal Risicoprofiel (verder: risicoprofiel) en het Regionaal Beleidsplan (verder: beleidsplan). Het risicoprofiel geeft een overzicht van risicovolle situaties in Zeeland die kunnen leiden tot een incident, ramp of crisis. Het beleidsplan geeft een beschrijving van de beleidsuitgangspunten van Veiligheidsregio Zeeland. Dit crisisplan geeft antwoord op de derde vraag.

1.4.2 Tactische en operationele plannen

Dit crisisplan beperkt zich tot de beschrijving van de hoofdstructuur van de crisisorganisatie, de hoofdprocessen en de functies op strategisch niveau. Wat in dit crisisplan is beschreven, is kader scheppend voor de inrichting van de crisisorganisatie en de bijbehorende mono- en multidisciplinaire planvorming. Op tactisch niveau zijn incidentbestrijdingsplannen en algemene rampenbestrijdingsplannen beschikbaar. Op operationeel niveau zijn de plannen vertaald naar operationele plannen. Denk hierbij aan handboeken, werkinstructies, aanvalskaarten en rampbestrijdingsplankaarten.

1.5 Afstemming

Op grond van artikel 16 lid 3 van de Wet veiligheidsregio’s is een crisisplan in ieder geval afgestemd met crisisplannen vastgesteld voor het gebied van aangrenzende veiligheidsregio’s en aangrenzende staten. Dit crisisplan is afgestemd met de crisisplannen van de aangrenzende veiligheidsregio’s (Midden- en West-Brabant, Zuid-Holland-Zuid en Rotterdam-Rijnmond) en de aangrenzende provincies in België.

1.6 Leeswijzer

In dit crisisplan wordt in hoofdstuk 2 de crisisstructuur nader uitgewerkt. In hoofdstuk 3 worden de voorwaardenscheppende processen van crisisbeheersing toegelicht. In de bijlage is de beschrijving van de primaire processen van de secties opgenomen.

1.7 Beheer

Het crisisplan wordt conform artikel 16 Wet veiligheidsregio’s minimaal eens per vier jaar opnieuw vastgesteld. Als gewijzigde omstandigheden of ontwikkelingen op het gebied van crisisbeheersing daar aanleiding toe geven wordt het crisisplan tussentijds geactualiseerd.

2. Organisatie crisisbeheersing

Het referentiekader regionaal crisisplan5 definieert de crisisorganisatie als de organisatievorm waarbinnen de direct betrokken bestuurlijke en operationele partijen ten tijde van een (dreigende) ramp of crisis inhoud geven aan besluitvorming over te nemen maatregelen en leiding en coördinatie wordt gegeven aan de uitvoering. In onderliggend hoofdstuk wordt de inrichting en werkwijze van de crisisorganisatie van Veiligheidsregio Zeeland beschreven.

2.1 Hoofdstructuur

De hoofdstructuur6 van de crisisorganisatie van Veiligheidsregio Zeeland bestaat uit de volgende onderdelen:

  • Meldkamer;

  • Commando Plaats Incident (CoPI);

  • Regionaal Operationeel Team (ROT);

  • Gemeentelijk Beleidsteam (GBT);

  • Of Regionaal Beleidsteam (RBT).

Continuïteit hoofdstructuur

De hoofdstructuur van de crisisorganisatie dient ten tijde van een ramp of crisis in staat te zijn om onafgebroken te functioneren7. Ieder onderdeel van de hoofdstructuur is zelf verantwoordelijk voor de continuïteit van de functies binnen de hoofdstructuur. Hiervoor wordt afgelost vanuit de eigen organisatie. Voor iedere sleutelfunctie in de hoofdstructuur is in principe een groep van 5 personen beschikbaar die op toerbeurt 24/7 inzetbaar zijn.

2.1.1 Gemeenschappelijke meldkamer

Locatie

Gemeenschappelijke meldkamer Zeeland-West-Brabant. Emplacement 2, 4611 AZ, Bergen op Zoom.

Taken, bevoegdheden en verantwoordelijkheden

  • Het aannemen en beoordelen van (acute) hulpvragen ten behoeve van de brandweer, geneeskundige hulpverlening en de politie;

  • Uitgifte van alarmering en begeleiding van de hulpdiensten;

  • Als voldaan is aan de criteria besluiten om de multidisciplinaire opschaling te starten (GRIP);

  • Het maken, bijhouden en delen van het startbeeld;

  • Het voorzien in een éénhoofdige leiding op de meldkamer na opschaling.

Basissamenstelling

  • Een calamiteitencoördinator (CACO);

  • Centralisten van de brandweer, de politie en de ambulancezorg.

Normen

  • De centralisten en de CACO zijn 24/7 beschikbaar op de meldkamer;

  • Alarmering start 2 minuten nadat is voldaan aan de criteria voor grootschalige alarmering;

  • Binnen 5 minuten na afkondiging GRIP is een startbeeld beschikbaar in het Landelijk Crisismanagement Systeem (LCMS) en ter beschikking voor de ingezette eenheden en functionarissen.

2.1.2 Commando Plaats Incident (CoPI)

Locatie

Bij de plaats incident in een commando haakarmbak (COH)8.

Taken, bevoegdheden en verantwoordelijkheden9

  • Bron- en effectbestrijding op locatie;

  • Coördinatie van de betrokken disciplines;

  • Bepalen en monitoren welke werkzaamheden verricht moeten worden en welke opschaling daar eventueel voor nodig is;

  • Bijdragen aan een gedeeld actueel situatiebeeld;

  • Inventariseren van actiepunten voor de nafase en adresseren aan de procesverantwoordelijke voordat de operationele afschaling plaatsvindt.

Basissamenstelling

  • Leider CoPI;

  • Informatiemanager CoPI (IM-CoPI);

  • Officier van dienst Bevolkingszorg (OvDBz);

  • Officier van dienst Brandweer (OvDB);

  • Officier van dienst Geneeskundige zorg (OvDG);

  • Officier van dienst Politie (OvDP);

  • Communicatieadviseur CoPI;

  • Liaisons van andere betrokken organisatie(s).

Normen

  • Aanwezig binnen 30 minuten na alarmering op een willekeurige locatie binnen het piketgebied (§2.4).

  • Het eerste CoPI-overleg is niet afhankelijk van de aanwezigheid van een COH. De uitkomsten van het overleg legt de IM-CoPI vast in LCMS.

2.1.3 Regionaal Operationeel Team (ROT)

Locatie

Regionaal Crisiscentrum,

Segeerssingel 10, 4337 LG, Middelburg.

Taken, bevoegdheden en verantwoordelijkheden

  • Leidinggeven aan de multidisciplinaire rampenbestrijding en crisisbeheersing;

  • Ondersteunt CoPI(s) en overige betrokken partners met informatie en resources;

  • Bepaalt welke te verrichten werkzaamheden buiten de scope van een CoPI vallen en welke eventuele opschaling daarvoor noodzakelijk is;

  • Adviseren van het bevoegd gezag, het gemeentelijk- of regionaal beleidsteam;

  • Informeren van CoPI(s), betrokken partners, buurregio’s, buurlanden en landelijke crisiscentra;

  • Stuurt op een gedeeld actueel situatiebeeld;

  • Inventariseren van actiepunten voor de nafase en adresseren aan de procesverantwoordelijke voordat de operationele afschaling plaatsvindt.

Basissamenstelling

  • Regionaal operationeel leider;

  • Informatiemanager ROT;

  • Algemeen commandant Bevolkingszorg;

  • Algemeen commandant Brandweer;

  • Algemeen commandant Geneeskundige zorg;

  • Algemeen commandant Politie;

  • Communicatieadviseur ROT;

  • Nucleair adviseur10;

  • Regionaal militair operationeel adviseur;

  • Liaisons van andere betrokken organisatie(s).

Normen

Onderstaande functionarissen moeten onder normale omstandigheden binnen de genoemde tijden11 aanwezig zijn in het RCC:

  • IM-ROT en Communicatieadviseur ROT: 30 minuten;

  • Sectiemedewerker IM: 40 minuten;

  • Regionaal operationeel leider en algemeen commandanten: 45 minuten.

Secties ROT

Binnen het ROT zijn de algemeen commandanten verantwoordelijk voor de processen bevolkingszorg, brandweer, geneeskundige zorg of politiezorg. Hiervoor beschikken zij over een sectie die in ieder geval wordt bezet door de betreffende leidinggevende en tenminste één medewerker. Daarnaast is er een sectie crisiscommunicatie, een sectie informatiemanagement en een sectie ondersteuning.

De secties kunnen individueel verder opschalen. Monodisciplinaire opschaling is aan de kolommen om verder uit te werken in deelplannen. In bijlage 2 worden de processen van de secties beschreven.

2.1.4 Gemeentelijk beleidsteam (GBT)

Locatie

Gemeentehuis van de betrokken gemeente.

Taken, bevoegdheden en verantwoordelijkheden

De kerntaak van het GBT is het op strategisch niveau adviseren van de burgemeester/voorzitter veiligheidsregio over: afstemming met andere functionele kolommen, beleid, gedragslijn en tolerantiegrenzen voor de betrokken organisaties en burgers. Dit geldt zowel in de acute fase als in de nafase. Het beleidsteam:

  • Monitort de situatie op basis van het totaalbeeld dat de informatiecoördinator beleidsteam schetst;

  • Ondersteunt en adviseert de burgemeester/voorzitter veiligheidsregio als opperbevel openbare orde en veiligheid, bestuurder, burgervader en/of boegbeeld;

  • Geeft kaders mee aan de regionaal operationeel leider en deelt deze met de betrokken partijen;

  • Zorgt voor een strategisch advies en overdracht aan de betrokken gemeente(n) ten behoeve van de nafase.

Basissamenstelling GBT12

  • Burgemeester;

  • Adviseurs namens de betrokken disciplines;

    • Strategisch adviseur bevolkingszorg;

    • Strategisch adviseur brandweer;

    • Strategisch adviseur geneeskundige zorg (Operationeel Directeur Publieke Zorg);

    • Strategisch adviseur politie.

  • Informatiecoördinator beleidsteam;

  • Communicatieadviseur GBT;

  • Regionaal operationeel leider13;

  • (Hoofd) Officier van Justitie.

Een GBT kan worden uitgebreid met:

  • Dijkgraaf Waterschap;

  • Regionaal militair beleidsadviseur (RMBA);

  • Adviseur bestuur;

  • Rijksfunctionarissen van andere betrokken instanties.

  • Overige strategische liaisons publiek-private partners.

2.1.5 Regionaal beleidsteam (RBT)

Locatie

Burgerszaal in het Regionaal Crisiscentrum, Segeerssingel 10 te Middelburg

Taken, bevoegdheden en verantwoordelijkheden

De kerntaak van het RBT is het op strategisch niveau adviseren van de burgemeester/voorzitter veiligheidsregio over: afstemming met andere functionele kolommen, beleid, gedragslijn en tolerantiegrenzen voor de betrokken organisaties en burgers. Dit geldt zowel in de acute fase als in de nafase. Het beleidsteam:

  • Monitort de situatie op basis van het totaalbeeld dat de informatiecoördinator beleidsteam schetst;

  • Ondersteunt en adviseert de burgemeester/voorzitter veiligheidsregio als opperbevel openbare orde en veiligheid, bestuurder, burgervader en/of boegbeeld;

  • Geeft kaders mee aan de regionaal operationeel leider en deelt deze met de betrokken partijen;

Zorgt voor een strategisch advies en overdracht aan de betrokken gemeente(n) ten behoeve van de nafase.

Basissamenstelling RBT

  • Voorzitter Veiligheidsregio Zeeland;

  • Burgemeesters van de betrokken gemeenten;

  • Regionaal operationeel leider;

  • (Hoofd) officier van Justitie;

  • Dijkgraaf Waterschap;

  • Informatiecoördinator beleidsteam;

  • Adviseurs RBT namens de betrokken disciplines:

    • Strategisch adviseur Bevolkingszorg;

    • Strategisch adviseur Brandweer;

    • Strategisch adviseur Geneeskundige zorg (Operationeel Directeur Publieke Zorg);

    • Strategisch adviseur Politie.

  • Communicatieadviseur RBT;

  • Liaison Commissaris van de Koning.

Een RBT kan worden uitgebreid met:

  • De Regionaal Militair Beleidsadviseur;

  • Bestuurders of vertegenwoordigers van aangrenzende regio’s;

  • Strategische liaisons of Rijksfunctionarissen van andere betrokken instanties.

Normen

Voor het GBT/RBT geldt dat onder normale omstandigheden de benodigde functionarissen binnen 60 minuten aanwezig dienen te zijn op de locatie van het beleidsteam.

2.2 De flexibele crisisorganisatie

Het is onder omstandigheden denkbaar dat een opschaling naar GRIP niet altijd passend of noodzakelijk is. De gewenste coördinatie op het juiste niveau bereiken we ook zonder de gehele hoofdstructuur op te schalen. Daarnaast bestaat ook de mogelijkheid dat een discipline besluit om monodisciplinair op te schalen.

2.2.1 Monodisciplinaire opschaling

Disciplines kunnen zelf besluiten de sectie op te schalen als dat noodzakelijk is voor het opstarten van monodisciplinaire processen die passend zijn bij de inzet die nodig is voor de bestrijding van een incident. Hierbij kan gedacht worden aan het stormscenario waarbij de sectie brandweer de decentrale uitgifte van meldingen verzorgt om het Operationeel Centrum Brandweer te ontlasten.

2.2.2 Operationeel Kernteam Overleg (OKO)

Anders dan bij de monodisciplinaire opschaling zoals hierboven beschreven, zijn er scenario’s denkbaar die een eerste afweging van risico’s vergen op basis van de beschikbare informatie waarvoor een formele GRIP-opschaling (nog) niet nodig is. Daarvoor is het Operationeel Kernteam Overleg ingericht.

Samenstelling OKO:

  • Regionaal Operationeel Leider;

  • Adviseur crisiscommunicatie ROT;

  • Informatiemanager ROT;

  • Optioneel: CaCo, specialist crisisbeheersing of andere crisisfunctionarissen.

Bij (dreigende) incidenten of gebeurtenissen beoordeelt het OKO de potentiële impact, worden preventieve maatregelen ingezet en kan het bestuur worden geïnformeerd. Bij specifieke dreigingen kunnen ketenpartners worden toegevoegd aan deze overlegvormen om uiteindelijk een breed gedragen beeld te kunnen vormen over hoe de (dreigende) gebeurtenis kan worden aangepakt. Uitkomsten van het OKO zijn: specifieke monitoring op de dreigende ongewenste gebeurtenis al dan niet met een betrokken crisispartner, of opschalen naar GRIP.

2.3 Verhouding driehoek en crisisorganisatie

Als een crisis maatschappelijke onrust veroorzaakt met gevolgen voor de openbare veiligheid of de continuïteit voor de samenleving en de burgemeester of de voorzitter veiligheidsregio besluit om op te schalen naar GRIP 3 of 4, dan vormt zich naast de driehoek ook een GBT of RBT. De Adviseur Politie in het GBT/RBT is de verbindende schakel tussen deze gremia.

2.4 Normtijden

In het Besluit veiligheidsregio’s14 stelt de wetgever eisen aan de tijden waarin teams of functionarissen in de hoofdstructuur beginnen met de uitvoering van hun taken na alarmering. Na deze alarmering starten functionarissen direct met hun werkzaamheden en het opstarten van noodzakelijke processen. Pas daarna begeven zij zich naar de locatie van het crisisteam waar de functionaris onderdeel van uitmaakt.

Vanwege de geografische eigenschappen van de provincie Zeeland en de focusgebieden rondom de Kanaalzone Terneuzen – Gent en het Sloegebied Vlissingen – Oost, zijn er voor het CoPI twee piketgebieden aangewezen. Deze gebieden zijn bestuurlijk vastgesteld15 waarmee is ingestemd dat de opkomstnorm van 30 minuten buiten de focusgebieden niet in alle gevallen behaald kan worden.

afbeelding binnen de regeling

Piketgebied noord, gemeente:

  • Schouwen-Duiveland;

  • Tholen;

  • Noord-Beveland;

  • Veere;

  • Vlissingen;

  • Middelburg;

  • Borsele;

  • Goes;

  • Kapelle;

  • Reimerswaal.

Piketgebied zuid, gemeente:

  • Sluis;

  • Terneuzen;

  • Hulst.

2.5 Grensoverschrijdende crisisbeheersing

Zeeland kent niet alleen regionale, maar ook internationale grenzen. Grensoverschrijdend optreden is daarbij noodzakelijk en effectieve samenwerking vanzelfsprekend. Hierover zijn afspraken gemaakt met de drie Belgische provincies in het kader van grensoverschrijdende samenwerking (GROS-protocollen16) en is een samenwerkingsovereenkomst aangegaan met de hulpverlengingszone Centrum en het havenbedrijf North Sea Port voor de preparatie op en inzet bij calamiteiten in de havengebieden van Gent – Terneuzen.

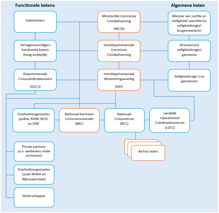
2.5.1 Nationale crisisbeheersing

De nationale crisisstructuur treedt in werking bij situaties waarbij de nationale veiligheid in het geding is of als situaties op een andere manier een grote maatschappelijke impact hebben. De rijksoverheid is dan op politiek-bestuurlijk niveau verantwoordelijk voor de coördinatie en de besluitvorming van maatregelen en voorzieningen die getroffen moeten worden.

afbeelding binnen de regeling

Figuur 2: Verhoudingen nationale crisisstructuur – algemene keten – functionele ketens (bron: Nationaal Handboek Crisisbeheersing 2022).

3. Voorwaarde scheppende processen

Voor een goed functionerende crisisorganisatie zijn de volgende processen randvoorwaardelijk:

  • Melding en alarmering;

  • Op- en afschaling;

  • Leiding en coördinatie;

  • Informatiemanagement;

  • Crisiscommunicatie.

3.1 Melding en Alarmering

Doel

  • Het verkrijgen, verifiëren en combineren van essentiële gegevens van een incident;

  • Het beoordelen van die gegevens en vertalen naar een initiële inzetbehoefte;

  • Binnen de kortst mogelijke tijd alarmeren en informeren van eenheden, functionarissen en instanties.

Prestatie-eisen

  • Binnen twee minuten, nadat is vastgesteld dat is voldaan aan de criteria voor grootschalige alarmering, begint de meldkamer met de alarmering van de onderdelen van de crisisorganisatie.

Werkwijze

  • De meldkamer ontvangt meldingen en stelt op basis daarvan vast welke onderdelen van de crisisorganisatie zij moet alarmeren.

  • De meldkamer gaat over tot grootschalige alarmering als het leven en de gezondheid van veel personen, het milieu of grote materiele belangen worden geschaad of bedreigd en er een gecoördineerde inzet van hulpdiensten nodig is.

  • Afhankelijk van de aard en omstandigheden alarmeert de meldkamer andere functionarissen en eenheden die nodig zijn voor de rampenbestrijding en crisisbeheersing.

3.2 Op- en afschalen

Doel

  • De juiste mensen en middelen beschikbaar hebben voor rampenbestrijding en crisisbeheersing in de acute fase.

  • Afschalen is bedoeld om te komen tot een zorgvuldig proces van overdracht van de crisisorganisatie naar die organisaties die in de nafase verantwoordelijk zijn voor de afhandeling van de ramp of crisis.

Prestatie-eisen

  • De betreffende functionarissen en/of teams houden de volgende tijden aan:

    • Eerste CoPI binnen 30 minuten.

    • Eerste ROT binnen 45 minuten.

    • IM-ROT op locatie ROT binnen 30 minuten.

    • Communicatieadviseur op locatie ROT binnen 30 minuten.

    • Eerste GBT of RBT binnen 60 minuten.

Werkwijze

  • GRIP17 is een middel om invulling te geven aan het opstarten van de crisisorganisatie.

  • GRIP beschrijft de structuur voor multidisciplinaire leiding en coördinatie en is onafhankelijk van de hoeveelheid ingezette eenheden en/of materieel.

  • In de GRIP is per niveau aangegeven welke onderdelen van de crisisorganisatie actief zijn, wie de operationele leiding heeft en wie het bevoegd gezag is.

3.3 Leiding en coördinatie

Doel

  • De feitelijke inzet en aansturing van de hulpverleningsdiensten en onderdelen van de crisisorganisatie en het nemen besluiten over de maatregelen.

Prestatie-eisen

  • Nadat is voldaan aan de criteria voor grootschalig alarmeren, vindt aansturing van de meldkamer plaats door de CaCo.

  • Een CoPI is belast met de operationele leiding ter plaatse van het incident, de afstemming met andere betrokken partijen en het adviseren van het ROT.

  • Als er meerdere CoPI’s actief zijn bij hetzelfde incident worden deze gecoördineerd door het ROT.

  • Een ROT is belast met de operationele leiding, de afstemming met andere betrokken partijen en het adviseren van het gemeentelijk- of regionaal beleidsteam.

  • De burgemeester neemt beslissingen in het belang van de openbare orde en veiligheid bij een incident, ramp of crisis van plaatselijke betekenis (GRIP 3). De leden van het GBT adviseren de burgemeester daarbij.

  • De voorzitter veiligheidsregio is het bestuursorgaan dat de beslissingen neemt in het belang van de openbare orde en veiligheid bij een ramp of crisis van meer dan plaatselijke betekenis (GRIP 4). De leden van het RBT adviseren de voorzitter veiligheidsregio daarbij.

Werkwijze

  • De informatielijn naar de burgemeester of voorzitter veiligheidsregio verloopt primair via de Leider CoPI of Operationeel Leider.

  • Besluitvorming binnen de crisisteams vindt plaats met behulp van het Beeld- Oordeel- en besluitvormingsmodel (BOB).

3.4 Informatiemanagement

Doel

  • Het zo snel mogelijk verkrijgen van relevante informatie ten behoeve van de crisisbeheersing.

  • De juiste informatie in de juiste vorm actief beschikbaar stellen aan de functionarissen in de crisisorganisatie.

Prestatie-eisen

  • Binnen vijf minuten, nadat is vastgesteld dat is voldaan aan de criteria voor grootschalige alarmering, deelt de meldkamer op grond van de beschikbare gegevens een zo volledig mogelijke beschrijving van het incident met de crisisorganisatie (totaalbeeld).

  • Het totaalbeeld is opgebouwd uit de beschikbare gegevens over het incident, de hulpverlening, de prognose, de getroffen maatregelen en de resultaten ervan.

  • De crisisorganisatie heeft toegang tot het totaalbeeld via het LCMS.

  • Ieder onderdeel van de crisisorganisatie houdt een eigen beeld bij dat complementair is aan het totaalbeeld. Nieuwe informatie is binnen 10 minuten verwerkt in het eigen beeld.

Werkwijze

  • De crisisorganisatie maakt voor de uitvoering van het proces informatiemanagement onder andere gebruik van LCMS. Onder verantwoordelijkheid van de CaCo deelt de meldkamer een eerste totaalbeeld. De CaCo wordt hierbij op afstand ondersteund door een informatiemanager CoPI.

  • De informatiemanagers van het CoPI, ROT, GBT en RBT zijn verantwoordelijk voor het opstellen, aanvullen en wijzigen van het totaalbeeld.

  • Bij GRIP 1 heeft de informatiemanager CoPI regie over het totaalbeeld. Vanaf GRIP 2 ligt de regie bij de informatiemanager ROT.

3.5 Crisiscommunicatie

De burgemeester of de voorzitter van de veiligheidsregio is verantwoordelijk voor het informeren van de bevolking en de personen die in zijn gemeente zijn betrokken bij de rampenbestrijding en crisisbeheersing over het verloop van de ramp of crisis. Zowel het CoPI als het ROT en GBT/RBT beschikken over een functionaris met als specialiteit crisiscommunicatie. In deze paragraaf beschrijven we deze communicatiefuncties. De specifieke taakbeschrijvingen en mandaten staan in het procesplan crisiscommunicatie18.

Ongeacht het type crisis staan drie doelen centraal voor crisiscommunicatie:

  • Stimuleren van zelfredzaamheid van de inwoners en bezoekers van Zeeland;

  • Het opbouwen en behouden van vertrouwen tussen overheid en samenleving;

  • Het tegengaan van maatschappelijke onrust.

Om deze doelen te behalen worden de volgende strategieën gehanteerd:

Informatievoorziening

  • Het verstrekken van informatie voor zover die betrekking heeft op feiten en omstandigheden, gerelateerd aan de crisissituatie.

  • Informatie over verantwoordelijkheden, taken en werkzaamheden van de diverse actoren binnen de crisisorganisatie.

  • Het streven naar maximale openheid.

Schadebeperking

  • Het geven van instructies (handelingsperspectief), in overleg met de procesverantwoordelijken, gericht op het beperken van (gezondheids- of materiële) schade voor (groepen in) de samenleving.

  • Het stimuleren van de zelfredzaamheid en de onderlinge hulpverlening.

  • Door het helder communiceren van de mogelijke risico’s die aan het incident of de crisis verbonden zijn, geeft crisiscommunicatie richting aan het gedrag van (groepen in) de samenleving. Hierdoor voorkomt crisiscommunicatie verstoring of hinder bij de inzet van maatregelen en hebben de maatregelen het beoogde effect in de incidentbestrijding.

Betekenisgeving

  • Het duiden van de crisissituatie en die in breder perspectief plaatsen. Daarbij sluit crisiscommunicatie aan op de gevoelens die onder (groepen in) de samenleving leven, waarbij empathie tonen een cruciale rol speelt. Het doel betekenisgeving ligt nadrukkelijk bij de burgemeester in de rol van “burgervader”.

  • Naast betekenisgeving (duiding/rol burgervader) horen bij de bestuurlijke insteek ook de communicatiestrategie en bestuurlijke/politieke besluiten.

3.6 Ondersteuning

Als de crisisorganisatie is opgeschaald, moet zij zichzelf in stand kunnen houden zolang dit nodig is. Zowel voor wat betreft de personele bezetting als de fysieke instandhouding van de systemen en andere voorzieningen van de crisisorganisatie.

Personele voorzieningen

  • De leidinggevenden van meldkamer (CaCo), CoPI (leider CoPI) en ROT (ROL) dragen zorg voor een nazorgtraject voor functionarissen met een multidisciplinaire taak in het team.

  • De disciplines dragen zorg voor het tijdig, in de juiste hoeveelheid en kwaliteit beschikbaar stellen van functionarissen voor het uitvoeren van haar eigen processen en de nazorg voor haar personeel.

  • Iedere discipline zorgt zelf voor aflossing en een adequate overdracht binnen de eigen discipline.

  • Als een functionaris van een discipline onderdeel uitmaakt van een multidisciplinair team vindt aflossing plaats in overleg of op aanwijzen van de voorzitter van het team.

Facilitaire voorzieningen

  • Voor het ROT en RBT is een sectie Ondersteuning t.b.v. voor het RCC;

  • Het uitwijken naar een andere locatie gebeurt op aanwijzen van respectievelijk de CaCo, leider CoPI, ROL, burgemeester of voorzitter veiligheidsregio.

  • De disciplines dragen zorg voor het tijdig, in de juiste hoeveelheid en kwaliteit beschikbaar stellen van facilitaire voorzieningen voor het uitvoeren van hun eigen processen.

Aanvragen bijstand en steun

  • Voor aanvraag van bijstand op basis van de Wvr, niet zijnde onderlinge steunverlening, wordt verwezen naar het Handboek Bijstand van Ministerie J&V en naar grensoverschrijdende protocollen met buurland België, Provincie Antwerpen, Provincie Oost-Vlaanderen, Provincie West-Vlaanderen.

  • De disciplines regelen zelf de onderlinge steunaanvragen binnen hun eigen disciplines op basis van samenwerkingsafspraken.

  • Aanvragen van bijstand op basis van de Wvr via het Landelijk Operationeel Coördinatiecentrum (LOCC) worden gedaan door of namens de Regionaal Operationeel Leider.

Ondertekening

Aldus vastgesteld door het algemeen bestuur van de Veiligheidsregio Zeeland op 11 december 2025.

J. Gaemers

Secretaris

H.J.A. van Merrienboer

Voorzitter

Bijlage 1: Processen

Hieronder staan de processen voor de disciplines brandweerzorg, geneeskundige zorg, politiezorg, bevolkingszorg vermeld . De beschrijving van de specifieke organisatie en processen zijn opgenomen in de eigen plannen van die organisaties. De taken zijn beschreven in monodisciplinaire draaiboeken, plannen, handboeken en procedures.

PROCES BRANDWEERZORG

Hoofdproces

Deelproces

Doel

Bron- en emissiebestrijding

Brand- en effectbestrijding

Het redden van mens en dier bij brand, ondersteuning bij ontruiming en evacuatie, en het beperken en bestrijden van branden.

Incidentbestrijding gevaarlijke stoffen

Het redden en bevrijden van mensen bij incidenten met gevaarlijke stoffen en het stabiliseren en beperken van effecten voor de omgeving.

Waterongevallenbestrijding

Redden van te water geraakte slachtoffers door middel van een grijpredding vanaf wal/vaartuig of duiken.

Grootschalige redding

Specialistische redding

Hulpbehoevende mensen en dieren zo spoedig mogelijk bevrijden uit levensbedreigende of benarde situaties.

(Urban) Search and Rescue

Grootschalig of specialistisch zoeken naar en redden van ingesloten of bedolven slachtoffers bij rampen. Op verzoek kan dit versterkt worden met USAR.

Er is een convenant gesloten met de kustwacht voor de aangewezen SAR gebieden.

Technische hulpverlening

Het nemen van maatregelen in de repressieve fase om mens en dier te bevrijden uit benarde of levensbedreigende omstandigheden en het beperken van omgevingsgevaar.

Rope Rescue Team

Het redden en bevrijden van mensen op hoogte of moeilijk bereikbare locaties.

Grootschalige ontsmetting

Ontsmetten mens en dier

Het ontsmetten van kleine aantallen mensen en dieren. Bij grotere inzetten wordt bijstand gevraagd aan het peloton CBRNe.

Ontsmetten voertuigen

Het ontsmetten van eigen voertuigen en van andere voor zover dit een acuut gevaar oplevert.

Verkennen van gevaarlijke stoffen

Verkenning gevaarlijke stoffen

Het in kaart brengen van het verspreidingsgebied van gevaarlijke stoffen.

Waarschuwen van de bevolking

Waarschuwen van de bevolking

Het waarschuwen van de bevolking door de WAS-palen of via NL-Alert.

Ondersteunende processen

Informatiemanagement

Het verzamelen en delen van de binnen de brandweer beschikbare informatie ten behoeve van de overige hulpdiensten en het bestuur.

Ondersteuningsmanagement

Het beschikbaar stellen, beheren, verzorgen en op peil houden van persoonlijke en materiële middelen die noodzakelijk zijn voor het bestrijden van (langdurige) incidenten.

PROCES GENEESKUNDIGE ZORG

Hoofdproces

Proces

Doel

Acute Gezondheidszorg

Triage

Behandelen

Vervoeren/ Verwijzen

Snel en adequaat geneeskundige hulp organiseren voor gewonden bij zware ongevallen, crises en rampen om de kans op schade aan de gezondheid of overlijden door een acute levensbedreigende aandoening of ongeval te minimaliseren en bij voorkeur te voorkomen. De Regionale Ambulance Voorziening (RAV) is verantwoordelijk voor de uitvoering van de geneeskundige hulpverlening en het vervoer naar een ziekenhuis.19

Publieke Gezondheidszorg

  • 1.

    Psychosociale Hulpverlening (PSH)

Signaleren getroffenen

Bevorderen zelfredzaamheid

Verwijzen getroffenen

De psychosociale hulpverlening (PSH) richt zich op de psychosociale opvang en nazorg aan slachtoffers en overige betrokkenen van ernstige incidenten, grote ongevallen, rampen en crises. Hulpverleners kunnen soms al in de acute fase ondersteuning bieden op het gebied van psychosociale hulpverlening. De hulpverlening loopt vaak nog door als de acute fase van de ramp/crisis al is afgelopen. Psychosociale hulpverlening is van vitaal belang voor het bevorderen van de geestelijke gezondheid en ondersteunen van mensen in moeilijke tijden. In opgeschaalde situatie is het PSH-proces gericht op het bevorderen en het herstel van het psychisch evenwicht van de getroffenen en de benodigde zorg zo snel mogelijk onder te brengen in reguliere trajecten.

Publieke Gezondheidszorg

  • 2.

    Medische Milieukunde (MMK)

Gezondheidskundige Advisering Gevaarlijke Stoffen

Advies

Gezondheidsonderzoek

na rampen

De GGD Zeeland beschikt zelf over een afdeling Medische Milieukunde. Deze afdeling werkt samen met de GGD ’en van Brabant en Zeeland binnen het bureau GMV (Gezondheid, Milieu & Veiligheid). Daarnaast werkt de afdeling in voorkomende gevallen samen met (regionale) instanties, zoals Rijkswaterstaat en het ZLTO. Waar nodig wordt het RIVM geraadpleegd voor advies.

De Medische Milieukunde richt zich op de invloed van het milieu op de gezondheid. De Medisch Milieukundige geeft adviezen om gezondheidsrisico’s ten gevolge van milieuverontreiniging te voorkomen of te beperken.

MMK werkt voor burgers, instellingen/ bedrijven en gemeenten.

Publieke gezondheidszorg

  • 3.

    Gezondheidskundigonderzoek bij rampen (GOR)

Monitoren Publieke Gezondheid

Onderzoek bij groepen

Onderzoek individueel

GOR kan worden ingezet na een ramp, crisis, ongeval of ziekte-uitbraak. De GGD initieert GOR en voert deze uit. Het besluit over het wel of niet uitvoeren van GOR wordt genomen door het bevoegd gezag (veelal de burgemeester).

Epidemiologie van de afdeling Algemene Gezondheidszorg van de GGD Zeeland is procesverantwoordelijk voor GOR. Bij een daadwerkelijk gezondheidsonderzoek draagt het Actiecentrum GGD zorg de benodigde aanvullende capaciteit voor de uitvoering.

Voor Gezondheidsonderzoek na Rampen worden een viertal doelen onderscheiden:

  • -

    een zorginhoudelijk doel, waarbij gezondheidsonderzoek bijdraagt aan de zorg aan en behandeling van getroffenen;

  • -

    een beleidsmatig doel, waarbij het onderzoek is gericht op het zo goed mogelijk kunnen inspelen op de zorg- en ondersteuningsbehoefte van getroffenen;

  • -

    een maatschappelijk doel, waarbij het gezondheidsonderzoek is gericht op het reduceren van maatschappelijke onrust;

  • -

    een wetenschappelijk doel, waarbij het onderzoek is gericht op het verzamelen van kennis.

Publieke Gezondheidszorg:

  • 4.

    Infectieziektebestijding (IZB)

Surveillance en registratie

Beschermende maatregelen

Hygiënemaatregelen

Isolatie en quarantaine

Advisering op het gebied van hygiëne en infectiepreventie

Infectieziektebestrijding is een reguliere taak van de GGD Zeeland. Opschaling van de GGD vanwege een infectieziekte-uitbraak vindt plaats vanwege belasting van de afdeling, maatschappelijke onrust of een combinatie van deze twee. Zowel een lokale, landelijke of wereldwijde uitbraak kan daaraan ten grondslag liggen. Doel van IZB is het voorkomen, opsporen en bestrijden van infectieziekten in de regio Zeeland. IZB richt zich op bron en contactonderzoek en advisering van burgers, zorgprofessionals en openbaar bestuur.

PROCES BEVOLKINGSZORG

Hoofdproces

Proces

Doel

Crisiscommunicatie

Crisiscommunicatie

Met de activiteiten:

  • -

    Omgevingsanalyse

  • -

    Communicatieadvies

  • -

    Persvoorlichting

  • -

    Publieksvoorlichting

Strategisch:

Betekenisgeving: duiding, dat wil zeggenduidelijk maken wat de crisis betekent voor de samenleving. Dit is expliciet een taak voor de verantwoordelijk burgemeester: de burgemeester als boegbeeld en burgervader.

Operationeel:

Schadebeperking: waarschuwen voor dreigende situaties en het voorkomen van materiële, milieu- en of gezondheidsschade of de gevolgen hiervan beperken door het geven van gedrags- en handelingsadviezen/ -instructies aan burgers en het verstrekken van communicatie adviezen aan het Beleidsteam.

Informatieverstrekking: feitelijk over situatie, het verloop van het incident, de genomen en de te treffen maatregelen, openbaarmaking, verklaring en toelichting van het beleid van de burgemeester over de bestrijding van de crisis.

Publieke zorg

Opvang en verzorging

Met de activiteiten:

  • -

    Verplaatsen van personen

  • -

    Opvangen van personen

  • -

    Verzorgen van personen

Het regelen van transport voor mens en dier van het bron- en/of effectgebied naar een opvanglocatie of anderszins (kleinschalig).

Het opvangen en verzorgen van daklozen, evacués, behandelde gewonden en dieren.

Het nemen van maatregelen om voedsel, drinkwater, kleding, geld en medicijnen te verstrekken en tijdelijke huisvesting te regelen.

Het treffen van maatregelen in geval van (collectieve/grootschalige) uitval van nutsvoorzieningen, gas- of telecomvoorzieningen.

Evacuatie

Verplaatsen mens en dier

Het in multidisciplinair verband nemen van maatregelen ten aanzien van het (grootschalig) evacueren van mens en dier uit een bepaald gebied.

Omgevingszorg

Milieubeheer

Het nemen van maatregelen met als doel het milieu te beschermen. Hieronder vallen toezicht- en handhavingstaken maar ook afvalverwerkingstaken (waaronder het inzamelen van besmette waren) en andere taken op het gebied van bodembescherming en luchtkwaliteit.

Ruimtebeheer

Tijdens een ramp of crisis maatregelen nemen voor het beheer van de openbare ruimte van de gemeente. Het gaat om taken op het gebied van openbare verlichting, rioleringen, wegen, water, groen, wegafzettingen, et cetera.

Bouwbeheer

Het waarborgen en adviseren in het kader van een veilige en gezonde bebouwde omgeving.

Hoofdproces

Proces

Doel

Informatie

Informeren

Met de activiteiten:

  • -

    Opstarten SIS (slachtofferinformatiesystematiek)

  • -

    Schade

Het coördineren van activiteiten die gericht zijn op het informeren van verwanten van slachtoffers. Bevolkingszorg is verantwoordelijk voor het informeren van verwanten en richt zich vooral op verwanten van gewonde niet-zelfredzame slachtoffers en op minder-zelfredzame slachtoffers

Het verkrijgen van inzicht in de totale omvang van de schade en de registratie en coördinatie van schademeldingen.

Ondersteuning

Bestuursondersteuning

Met activiteiten op het gebied van:

  • -

    Financiën

  • -

    Juridische ondersteuning

  • -

    Protocollaire zaken

Maatregelen ter ondersteuning van het bestuur. Dit kan gaan om facilitaire en personele ondersteuning, bijvoorbeeld op het gebied van juridische, financiële en protocollaire zaken.

Nafase

Preparatie Nafase

Met voorbereidende activiteiten in het kader van:

  • -

    Nazorg (aan personen)

  • -

    Herstelzorg (van zaken)

Het voorbereiden van maatregelen om na de ramp of crisis zo snel mogelijk terug te keren naar een 'genormaliseerde' situatie (herstelzorg).

Bijzondere uitvaartzorg

Op zorgvuldige wijze zorgdragen voor bijzondere uitvaartzorg of de rouwverwerking (bijvoorbeeld een herdenkingsbijeenkomst) die daarmee gepaard kan gaan.

PROCES POLITIEZORG

Hoofdproces

Omschrijving

Ordehandhaving

Het plannen, uitvoeren, monitoren en bijstellen van activiteiten die zijn gericht op het terrein van ordehandhaving (het realiseren van de gewenste openbare orde, handhaven van de bestaande orde en relbestrijding).

Deelprocessen

Omschrijving

Crowdmanagement

Scheppen van de gewenste orde.

Crowdcontrol

Handhaven van de bestaande orde.

Riotcontrol

Herstel van de bestaande orde (relbestrijding).

Handhaven netwerken

Het - met ketenpartners - actief aangaan van relaties met maatschappelijke instanties of groepen burgers, gericht op het voorkomen c.q. beheersen van een (dreigende) verstoring van de rechtsorde en openbare veiligheid. De Algemeen Commandant kan bepalen dat wordt opgeschaald naar een separate taakorganisatie handhaven netwerken onder leiding van het Hoofd Handhaven Netwerken.

Mobiliteit

Het plannen, uitvoeren, monitoren en bijstellen van activiteiten die zijn gericht op het terrein van het handhaven van mobiliteit.

Deelprocessen

Omschrijving

Verkeersgeleiding

Bevorderen van een goede doorstroming van het verkeer in samenwerking met weg-, water- en spoorbeheerders, waaronder begrepen het ‘begeleiden/begidsen’ van bijzondere transporten over weg, water en rail.

Verkeerstoezicht

Toezicht op de naleving van gedragsvoorschriften c.q. administratiefrechtelijke/bestuursrechtelijke verkeershandhaving.

Verkeershandhaving

Strafrechtelijke handhaving c.q. opsporing: de daadwerkelijke voorkoming, opsporing, beëindiging, vervolging en berechting van strafbare feiten op het terrein van mobiliteit (waaronder begrepen ongevalsonderzoek).

Opsporing

Het plannen, uitvoeren, monitoren en bijstellen van activiteiten die zijn gericht op het terrein van tactische, technische en forensische opsporing of andere bijzondere recherchetoepassingen.

Deelprocessen

Omschrijving

Grootschalige opsporing

Conform de samenstelling van het Team Grootschalige Opsporing (TGO).

Opsporingsexpertise

Inzet en aansturing van Onderhandelaars, Observatieteams, Arrestatieteams, Team Specialistische Operaties en het (Landelijk) Team Forensische Opsporing. De Algemeen Commandant kan bepalen dat wordt opgeschaald naar een separate taakorganisatie onder leiding van het Hoofd Opsporingsexpertise.

Recherchemaatregelen

Recherchemaatregelen kunnen onderdeel zijn van de taakorganisatie ordehandhaving, indien (nog) geen sprake is van opschaling naar de taakorganisatie opsporing.

Bewaken & Beveiligen

Het plannen, uitvoeren, monitoren en bijstellen van activiteiten die zijn gericht op het terrein van Bewaken & Beveiligen (tot aan het niveau van (speciale) interventies). Zie taakorganisatie interventie.

Deelprocessen

Omschrijving

Bewaken & Beveiligen van personen

Het bewaken en beveiligen van personen vindt plaats onder het gezag van het openbaar ministerie.

Bewaken & Beveiligen van objecten

Het bewaken en beveiligen van objecten en diensten vindt plaats onder het gezag van de burgemeester of Voorzitter Veiligheidsregio, tenzij sprake is van een concrete dreiging. In dat geval vindt ook het bewaken & beveiligen van objecten en diensten plaats onder het gezag van het openbaar ministerie.

Bewaken & Beveiligen van diensten

Zie bovenstaande.

Interventie

Het plannen, uitvoeren, monitoren en bijstellen van activiteiten die zijn gericht op het terrein van (speciale) interventies.

Deelprocessen

Omschrijving

Aanhouding en Ondersteuning

Inzet van AOE en DSI.

Expertise & operationele ondersteuning

Zie bovenstaande.

Informatie

Het plannen, uitvoeren, monitoren en bijstellen van activiteiten die zijn gericht op het tijdig, op de juiste plaats en in de juiste vorm leveren van de juiste informatievoorzieningen aan de juiste afnemers, de daarmee samenhangende verslaglegging, en het continueren van die activiteiten over een bepaalde periode.


Noot
1

Wet veiligheidsregio’s artikel 1, lid 1, sub b

Noot
2

Wet veiligheidsregio’s artikel 1, lid 1, sub c

Noot
3

Zie § 2.2.2 Operationeel Kernteam Overleg

Noot
4

Wet veiligheidsregio’s, artikel 10 lid d en 1

Noot
5

Referentiekader Regionaal Crisisplan 2016 IFV

Noot
6

Besluit veiligheidsregio’s artikel 2.1.1

Noot
7

Besluit veiligheidsregio’s artikel 2.3.2

Noot
8

Voor incidentbestrijding op o.a. de Westerschelde is een Commandoteam Water (CoTW) beschikbaar. Zie het incidentbestrijdingsplan Deltawateren.

Noot
9

Besluit veiligheidsregio’s artikel 53

Noot
10

Indien er sprake is van een nucleair incident bij kerncentrale Borssele of Doel of op verzoek van de Regionaal Operationeel leider. Zie Algemeen Rampenbestrijdingsplan Stralingsincidenten.

Noot
11

Bestluit veiligheidsregio’s artikel 2.3.2

Noot
12

In aanvulling op het Besluit veiligheidsrisico’s artikel 2.1.5

Noot
13

Indien mogelijk fysiek of anders telefonisch/digitaal

Noot
14

Besluit veiligheidsregio’s artikel 2.3.2, 2.3.3 en 2.3.4

Noot
15

Rapport evaluatie ROL-VRZ 2013 v1.05

Noot
16

Protocol GROS brandweer Westerscheldedelta

Noot
17

Gecoördineerde Regionale Incidentbestrijdingsprocedure (NIPV 2022)

Noot
18

Procesplan Crisiscommunicatie Zeeland v2.1

Noot
19

NIPV Basiskennis GHOR