Permanente link
Naar de actuele versie van de regeling
https://lokaleregelgeving.overheid.nl/CVDR754225
Naar de door u bekeken versie
https://lokaleregelgeving.overheid.nl/CVDR754225/1
Regels over de ambtelijke organisatie van de Gemeente Pijnacker-Nootdorp
Geldend van 30-12-2025 t/m heden
Intitulé
Regels over de ambtelijke organisatie van de Gemeente Pijnacker-NootdorpHet college van de gemeente Pijnacker-Nootdorp;
gezien het advies van de afdeling CST 16 december 2025;
gelet op de artikelen 160, eerste lid, onder c, en 103, tweede lid, van de Gemeentewet;
besluit:
vast te stellen de volgende Regels over de ambtelijke organisatie van de Gemeente Pijnacker-Nootdorp:
Hoofdstuk 1 Algemene bepalingen
Artikel 1. Begripsbepalingen
In deze regeling wordt verstaan onder:
- -
Hoofdstructuur: de gemeentesecretaris/algemeen directeur en de domeindirecteuren;
- -
Gemeentesecretaris: de gemeentesecretaris/algemeen directeur;
- -
DT: Directieteam, waarin zitting hebben de gemeentesecretaris/algemeen directeur en de domeindirecteuren;
- -
Domeindirecteur: de leidinggevende van een domein;
- -
Domein-MT: Managementteam van het domein, waarin zitting hebben de domeindirecteur en de teamleiders;
- -
Teamleider: de leidinggevende van delen (team) van een domein;
- -
hoofd Concernstaf: de leidinggevende van de concernstaf en tevens adviseur van het directieteam;
- -
Concerncontroller: de controller, adviseur van het directieteam en het college en tevens coördinator van het team concerncontrol.
Hoofdstuk 2. Structuur van de ambtelijke organisatie
Artikel 2. Doel en uitgangspunten van de ambtelijke organisatie
De ambtelijke organisatie van de gemeente is gebaseerd op een directie, bestaande uit de gemeentesecretaris en 3 domeindirecteuren die ieder een domein tot hun verantwoordelijkheid hebben maar bovenal als concerndirectie gezamenlijk de verantwoordelijkheid hebben voor de hele organisatie. Doelstelling is om de gemeente en zijn bestuursorganen bij de uitoefening van hun taken te ondersteunen. Integraal management en een adequate dienstverlening aan de inwoners en ondernemers zijn hierbij de uitgangspunten.
Artikel 3. Taken en leiding gemeentesecretaris
-
1. De ambtelijke organisatie staat onder leiding van de gemeentesecretaris.
-
2. De gemeentesecretaris is eindverantwoordelijk voor het functioneren van de ambtelijke organisatie en is als opdrachtnemer van het college verantwoordelijk voor de totstandkoming en realisatie van de bestuurlijk gestelde doelen.
-
3. De gemeentesecretaris is de opdrachtgever voor de organisatie.
-
4. De gemeentesecretaris stelt de regels vast, die opgenomen worden in het personeelshandboek, binnen de kaders van de cao en de door het bestuur gestelde kaders.
-
5. De gemeentesecretaris is eindverantwoordelijk voor de uitvoering van het personeelsbeleid.
-
6. De gemeentesecretaris is personeelsverantwoordelijk voor de domeindirecteuren, het hoofd Concernstaf en de concerncontroller.
-
8. De gemeentesecretaris schept de voorwaarden voor een doelmatig en effectief werkende organisatie.
-
9. Bij afwezigheid van de gemeentesecretaris worden de taken van de gemeentesecretaris waargenomen door de loco-secretaris. Deze wordt daartoe benoemd door het college.
Artikel 4. Taken en leiding directieteam
-
1. Het directieteam is gezamenlijk verantwoordelijk voor het functioneren, de kwaliteit en de samenhang van de hele organisatie;
-
2. Het directieteam coördineert en bewaakt de gemeentebrede (strategische) beleidsontwikkeling en beleidsuitvoering.
-
3. Besluitvorming door het directieteam vindt plaats op basis van consensus. Een eventueel benodigde eindbeslissing neemt de gemeentesecretaris.
Artikel 5. Taken en leiding domeindirecteur
-
1. De domeindirecteur is verantwoordelijk voor de aansturing en resultaten van de programma's uit de programmabegroting behorende bij het domein en legt verantwoording af aan de gemeentesecretaris.
-
2. De domeindirecteur is personeelsverantwoordelijk voor de teamleiders in het domein.
-
3. De domeindirecteur is opdrachtgever voor strategische en programmatische organisatiebrede vraagstukken.
-
4. Bij afwezigheid van de domeindirecteur worden de taken van de domeindirecteur waargenomen door een plaatsvervanger. Deze wordt in het domein-MT verticaal aangewezen door de domeindirecteur.
Artikel 6. Taken en leiding domein-MT
-
1. Het domein-MT coördineert en bewaakt de domeinbrede beleidsontwikkeling en beleidsuitvoering.
-
2. Het domein-MT is verantwoordelijk voor een goede afstemming en aansluiting van de werkzaamheden van het team/domein met die van andere teams en domeinen.
Artikel 7. Taken en leiding teamleiders
-
1. De teamleider is verantwoordelijk voor de dagelijkse aansturing van het team en legt verantwoording af aan de domeindirecteur.
-
2. De teamleider is integraal verantwoordelijk voor de resultaten, inzet van personeel en middelen van het team.
-
3. De teamleider is personeelsverantwoordelijk voor de medewerkers in het team.
-
4. Bij afwezigheid van de teamleider worden de taken van de teamleider waargenomen door een collega-teamleider uit het betreffende domein.
Artikel 8. Taken en leiding hoofd Concernstaf
-
1. Het hoofd Concernstaf is verantwoordelijk voor de dagelijkse aansturing van de medewerkers van de concernstaf en legt verantwoording af aan de gemeentesecretaris.
-
2. Het hoofd Concernstaf is verantwoordelijk voor de ondersteuning van en advisering aan de directie en het college vanuit een integrale strategische visie op beleids- en bedrijfsvoeringsprocessen.
-
3. Het hoofd Concernstaf is personeelsverantwoordelijk voor de medewerkers van de concernstaf.
-
4. Het hoofd Concernstaf is gedelegeerd opdrachtgever voor strategische en programmatische organisatiebrede vraagstukken.
-
5. Het hoofd Concernstaf is adviseur van het directieteam en neemt in die hoedanigheid deel aan het directieteamoverleg.
Artikel 9. Taken en leiding Concerncontroller
-
1. De concerncontroller is verantwoordelijk voor het toetsen van de opzet en de werking van de administratieve organisatie en het rapporteren daarover.
-
2. De concerncontroller verricht onderzoek naar en bewaakt de doelmatigheid, doeltreffendheid en rechtmatigheid van het door het college gevoerde bestuur.
-
3. De concerncontroller rapporteert aan het college van burgemeester en wethouders, de gemeentesecretaris en het directieteam indien hij dit in het belang van de organisatie nodig acht. Dit doet de concerncontroller vanuit zijn onafhankelijke rol en waar nodig ongevraagd.
-
4. De concerncontroller is adviseur van het directieteam en is in die hoedanigheid lid van het directieteamoverleg.
-
5. De concerncontroller is (functioneel) leidinggevende van de medewerkers van concerncontrol.
-
6. Bij afwezigheid van de concerncontroller worden de taken van de concerncontroller waargenomen door een van de controllers. De concerncontroller doet daartoe een voorstel aan de gemeentesecretaris.
Artikel 10. Structuur van de organisatie
-
1. Het college stelt op voorstel van de gemeentesecretaris, de hoofdstructuur van de ambtelijke organisatie vast.
-
2. De gemeentesecretaris stelt binnen de hoofdstructuur, in overleg met het DT, de nadere structuur van de domeinen vast.
Hoofdstuk 3 SLOTBEPALINGEN
Artikel 11. Inwerkingtreding en citeertitel
-
1. Deze regeling treedt in werking op de dag na bekendmaking, onder gelijktijdige intrekking van ‘Organisatieregeling 2023’.
-
2. Deze regeling worden aangehaald als ’Organisatieregeling gemeente Pijnacker-Nootdorp 2025’.
Ondertekening
Vastgesteld in de vergadering van 16 december 2025.
het college van Pijnacker-Nootdorp,
Annelies Kroeskamp
Secretaris
Björn Lugthart
Burgemeester
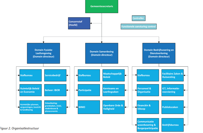
Bijlage 1 Structuur ambtelijke organisatie
Ziet u een fout in deze regeling?
Bent u van mening dat de inhoud niet juist is? Neem dan contact op met de organisatie die de regelgeving heeft gepubliceerd. Deze organisatie is namelijk zelf verantwoordelijk voor de inhoud van de regelgeving. De naam van de organisatie ziet u bovenaan de regelgeving. De contactgegevens van de organisatie kunt u hier opzoeken: organisaties.overheid.nl.
Werkt de website of een link niet goed? Stuur dan een e-mail naar regelgeving@overheid.nl