Nota waardering en afschrijving 2024

Geldend van 25-12-2025 t/m heden

Intitulé

Nota waardering en afschrijving 2024

1 Inleiding

1.1 Algemeen

Op 16 juli 2024 is de nota waardering en afschrijving 2024 vastgesteld door het college van B&W.

De aanleiding om binnen een jaar de nota te actualiseren heeft enkele redenen, te weten:

  • Praktische uitvoerbaarheid van bepalingen in de vigerende nota

  • Aanpassing afschrijvingstermijnen

Voor de duidelijkheid zijn in deze nota omkaderde teksten opgenomen. Hierin staan belangrijke wettelijke uitgangspunten en / of onderwerpen waarin we een keuze gemaakt hebben.

1.2 Doel

In deze nota is het beleid met betrekking tot investeringen, waardering van activa en afschrijvings- en rentelasten opgenomen.

1.3 Wettelijk kader

In artikel 14 van de Financiële verordening gemeente Krimpenerwaard 2023 is opgenomen dat het college minimaal eens per vier jaar een nota ‘waardering en afschrijving vaste activa’ vaststelt en ter informatie aan de gemeenteraad aanbiedt. Deze nota geeft hieraan invulling.

De regels op het gebied van onder meer waardering en afschrijving zijn in deze nota nader uitgewerkt.

Daar waar wet- en regelgeving ruimte bieden voor eigen invulling door een gemeente, wordt in deze nota een uitspraak gedaan over de invulling door de gemeente Krimpenerwaard. Deze uitgangspunten zijn in deze nota omkaderd.

1.4 Hardheidclausule

Het college kan gemotiveerd afwijken van de in deze nota opgenomen uitgangspunten wanneer bij het toepassen van deze uitgangspunten sprake is van een kennelijke onredelijkheid.

1.5 Ingangsdatum

De in de nota opgenomen uitgangspunten gelden met ingang van 1 januari 2025.

2 Investeringen

2.1 Algemeen

Onder investeringen wordt verstaan het vastleggen van vermogen in objecten waarvan het nut zich over meerdere jaren uitstrekt.

2.2 Onderverdeling investeringen

Investeringen worden op de balans opgenomen en maken onderdeel uit van de materiele vaste activa.

Overeenkomstig artikel 35 van het Besluit Begroting en Verantwoording worden investeringen onderverdeeld in:

Investeringen met een economisch nut.

Investeringen hebben economisch nut als ze verhandelbaar zijn (er een markt voor is) en/of als ze kunnen bijdragen aan het genereren van middelen.

Investeringen met een economisch nut, waarvoor ter bestrijding van de kosten een heffing kan worden geheven

Dit betreffen investeringen in verband met riool- en afvalstoffenheffing en begrafenisrechten.

Investeringen in de openbare ruimte met een maatschappelijk nut.

Investeringen in de openbare ruimte met een maatschappelijk nut genereren geen middelen, maar vervullen wel duidelijk een publieke taak. Het betreft investeringen in bijvoorbeeld wegen, water en groenvoorzieningen.

2.3 Investeringsbudgetten

In de begroting wordt op grond van de BBV in het onderdeel financiële begroting afzonderlijk aandacht besteed aan de investeringen. Hiertoe wordt een Meerjarig investeringsprogramma opgenomen. In het investeringsprogramma wordt aangegeven welke investeringen direct beschikbaar gesteld worden bij het vaststellen van de begroting en voor welke investeringen de raad via een afzonderlijk voorstel nog een investeringsbudget beschikbaar moet stellen.

In het Meerjarig investeringsprogramma worden de volgende investeringen opgenomen:

  • 1.

    Nieuwe investeringen

    Nieuwe investeringen geven in de regel uitbreiding van activa. Is er echter sprake van een investering voor de vervanging van bestaande activa waarbij sprake is van andere (nieuwe c.q. uitgebreidere) functionaliteiten dan betreft het eveneens een nieuwe investering. Aan nieuwe investeringen liggen vrijwel altijd beleidsmatige veranderingen ten grondslag.

  • 2.

    Vervangingsinvesteringen

    Van vervangingsinvesteringen is sprake als de investeringen gedaan worden ter vervanging van een bestaand bedrijfsmiddel.

3 Activeren

3.1 Algemeen

Activeren is het opnemen van investeringen op de balans. De waarde van de activa is onderdeel van het vermogen van de gemeente. De jaarlijkse kosten worden in de toekomst ten laste van de exploitatie gebracht, dit zijn de lasten van afschrijving en rente.

3.2 Soorten activa

afbeelding binnen de regeling

Op basis van de BBV worden de vaste activa verdeeld in de volgende onderdelen:

  • Materiële vaste activa, onderverdeeld in:

    • Investeringen met een economisch nut

    • Investeringen met een economisch nut, waarvoor ter bestrijding van de kosten een heffing kan worden geheven

    • Investeringen in de openbare ruimte met een maatschappelijk nut

  • Immateriële vaste activa, onderverdeeld in:

    • Kosten verbonden aan het sluiten van geldleningen en het saldo van agio en disagio (rentekosten die bij aanvang van de lening ineens moeten worden voldaan)

    • Kosten voor onderzoek en ontwikkeling voor een bepaald actief

    • Bijdragen aan activa in eigendom van derden.

  • Financiële vaste activa, onderverdeeld in:

    • Kapitaalverstrekkingen aan:

      • 1.

        Deelnemingen

      • 2.

        Gemeenschappelijke regelingen

      • 3.

        Overige verbonden partijen

    • Leningen aan:

      • 1.

        Openbare lichamen

      • 2.

        Woningbouwcorporaties

      • 3.

        Deelnemingen

      • 4.

        Overige verbonden partijen

    • Overige langlopende leningen

    • Uitzettingen bij Rijk met een rentetypische looptijd van één jaar of langer

    • Uitzettingen in de vorm van Nederlands schuldpapier met een rentetypische looptijd van één jaar of langer

    • Overige uitzettingen met een rentetypische looptijd van één jaar of langer

3.3 Criteria voor het activeren

Alle investeringen worden geactiveerd (artikel 59 BBV) met inachtneming van de hieronder opgenomen criteria.

1. Kosten geldleningen

De kosten verbonden aan het sluiten van geldleningen en het saldo van (dis)agio worden niet geactiveerd.

2. Activeringsgrens

Uit oogpunt van efficiency wordt een ondergrens gehanteerd voor het activeren van investeringen. Investeringen die niet worden geactiveerd worden in één keer ten laste genomen van de exploitatie in het desbetreffende jaar. Als gelijksoortige goederen binnen een kalenderjaar aangeschaft worden en hiermee de ondergrens wordt overschreden dan wordt de investering geactiveerd.

Als gelijksoortige goederen binnen een kalenderjaar aangeschaft worden en hiermee de ondergrens wordt overschreden dan wordt de investering geactiveerd

Voor het activeren van investeringen wordt een ondergrens gehanteerd van € 25.000. Gronden en terreinen vormen een uitzondering op deze regel. Deze worden altijd geactiveerd.

3. Meerjarig nut

Voor het activeren van investeringen dient sprake te zijn van meerjarig nut.

Investeringen worden geactiveerd als er sprake is van meerjarig nut (> 2 jaar). Als de economische levensduur 2 jaar of minder is dan wordt de investering direct ten laste van de exploitatie gebracht.

4. Kosten van onderzoek en ontwikkeling

De kosten van onderzoek en ontwikkeling van een bepaald actief kunnen onder voorwaarden worden geactiveerd op basis van de BBV. Van deze mogelijkheid wordt gebruik gemaakt.

Onderzoeks- en ontwikkelingskosten en voorbereidingskosten die leiden tot een actief worden geactiveerd. Als één en ander niet geleid heeft tot een actief worden de kosten ten laste van de exploitatie gebracht.

5. Kosten onderhoud

Onderhoud houdt een object in goede, oorspronkelijke staat en is dus niet van invloed op de vooraf bepaalde gebruiksduur (afschrijvingstermijn) van het object. Kosten van onderhoud mogen daarom niet worden geactiveerd (zie paragraaf 6).

Onderhoud is niet van invloed op de bepaalde gebruiksduur (afschrijvingstermijn) van het object en mag daarom niet worden geactiveerd.

6. Bruto en netto activeren

Alle vaste activa worden voor het bedrag van de investering geactiveerd (bruto-methode). Als voor de betreffende investering een bestemmingsreserve gevormd is mag deze reserve niet in mindering gebracht worden op de investering, maar kan de reserve gebruikt worden als dekking van de jaarlijkse uit de investering voortvloeiende kapitaallasten.

Bijdragen van derden die in directe relatie staan met het actief moeten op de investering in mindering worden gebracht (netto-methode).

4 Waarderen

4.1 Algemeen

Waarderen is het bepalen van de waarde van een investering. De wijze waarop deze waardering bepaald wordt, wordt de waarderingsmethode genoemd.

4.2 Waarderingsgrondslagen

De waarderingsgrondslagen hebben betrekking op de waardering van balansposten om een reëel beeld te krijgen van de vermogenspositie van de gemeente. Het gaat om de volgende regels:

  • 1.

    Het toerekeningsbeginsel moet in acht worden genomen;

  • 2.

    Activa worden gewaardeerd op basis van de verkrijgings- of vervaardigingsprijs;

  • 3.

    Reserves in mindering brengen op de boekwaarde van een investering is niet toegestaan;

  • 4.

    Bijdragen van derden, die in directe relatie staan tot het actief, moeten in mindering gebracht worden op de investering;

  • 5.

    Bijdragen uit een voorziening op grond van artikel 44, lid 1 BBV (dat wil zeggen in de heffing begrepen gespaarde bijdragen voor toekomstige vervangingsinvesteringen) moeten in mindering gebracht worden op de investering;

  • 6.

    Bij de waardering van de vaste activa met economisch nut wordt rekening gehouden met waardevermindering, indien deze vermindering naar verwachting duurzaam is;

  • 7.

    Een actief dat buiten gebruik wordt gesteld wordt afgewaardeerd op het moment van buitengebruikstelling;

4.3 Vervaardigingsprijs

De vervaardigingsprijs omvat de aanschafkosten van de gebruikte grond- en hulpstoffen en de overige kosten, die rechtstreeks aan de vervaardiging worden toegerekend. In de vervaardigingsprijs kunnen ook een redelijk deel van de indirecte kosten en de rente over het tijdvak dat aan de vervaardiging van het actief kan worden toegerekend worden opgenomen. In Krimpenerwaard kunnen interne uren, overhead en rente aan de investeringen worden toegerekend.

Er kunnen interne uren, overhead en rente aan investeringen worden toegerekend.

4.4 Impairment

Impairment betreft een bijzondere waardevermindering. Hiervan is namelijk sprake als de marktwaarde van een actief lager is dan de boekwaarde. Om dit inzichtelijk te maken en indien nodig te voorkomen, moet de gemeente de panden met economisch nut geregeld taxeren. Hetzelfde geldt voor vastgoed met een maatschappelijke functie waarbij de intentie is om deze binnen afzienbare tijd te verkopen of de bestemming te wijzigen in een economische functie. Het verschil tussen de boekwaarde en de lagere marktwaarde wordt geboekt op de verliesvoorziening strategisch vastgoed en dus niet direct verrekend met de boekwaarde op de balans. De boekwaarde op de balans blijft steeds hetzelfde en de afwijkingen met de marktwaarde lopen via de verliesvoorziening strategisch vastgoed.

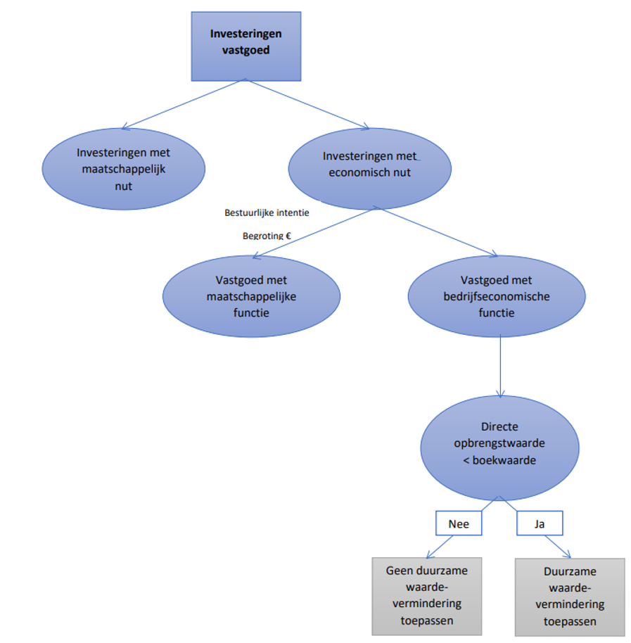
Het schema vastgoed in bijlage 1 geeft een schematisch overzicht waaruit blijkt in welke gevallen er een afwaardering / duurzame waardevermindering moet worden toegepast op het vastgoed.

Bij vastgoed met een maatschappelijke functie wordt geen waardevermindering toegepast, tenzij het (bestuurlijk) de intentie is om het te verkopen of de bestemming te wijzigen naar vastgoed met een economische functie.

Voor vastgoed met een economische functie geldt dat waardevermindering moet worden toegepast indien de marktwaarde lager is dan de boekwaarde.

Voor vastgoed met een economische functie waarbij moet worden afgewaardeerd gebeurt dat via de verliesvoorziening strategisch vastgoed. Dit raakt niet direct het resultaat.

4.5 Sloopkosten

Indien een gebouw wordt gesloopt kunnen de kosten van de sloop van een gebouw als éénmalige kosten in de exploitatie worden genomen of mogen worden geactiveerd als onderdeel van het nieuwe materiële actief, indien op dezelfde locatie een nieuw gemeentelijk gebouw wordt gerealiseerd. Het voorzichtigheidsprincipe rechtvaardigt de keuze voor het direct ten laste brengen van de exploitatie en zorgen dus voor lagere jaarlijkse afschrijvingslasten. In incidentele gevallen heeft het college de mogelijkheid beargumenteerd van deze gedragslijn af te wijken.

Sloopkosten van een actief worden direct (in het jaar dat de sloop heeft plaatsgevonden) afgeschreven en ten laste gebracht van de exploitatie.

5 Afschrijven

5.1 Algemeen

Afschrijven is het op methodische wijze, volgens een stelsel dat is gebaseerd op de verwachte toekomstige gebruiksduur, ten laste van de exploitatie brengen van de waardevermindering van (een) kapitaalgoed(eren). Dit houdt in dat in overeenstemming met het toerekeningbeginsel de uitgave voor een kapitaalgoed, ten laste gebracht wordt aan de exploitatiejaren waarin het goed gebruikt wordt. Dus tegenover afschrijvingen staan geen uitgaven op de exploitatie, maar een vermindering van de balanswaarde.

Afschrijvingen vinden onafhankelijk van het resultaat van de exploitatierekening plaats.

De wijze waarop een gemeente activa afschrijft heeft grote invloed op haar exploitatie en vermogenspositie. De waardevermindering van vaste activa wordt door middel van afschrijving tot uitdrukking gebracht. Deze waardevermindering is onafhankelijk van het resultaat van het begrotingsjaar. Op vaste activa met een beperkte gebruiksduur wordt in beginsel jaarlijks afgeschreven volgens een stelsel dat is afgestemd op de verwachte toekomstige gebruiksduur.

5.2 Afschrijvingsmethode

De BBV laat de gemeenten vrij in de keuze van afschrijvingsmethodiek. In de praktijk zijn er echter vele afschrijvingsmethoden. De (bij de overheid) meest voorkomende zijn de lineaire afschrijving en de afschrijving door middel van gelijkblijvende annuïteiten.

  • Lineaire afschrijving

    De lineaire afschrijving is een afschrijving op basis van een vast percentage van de oorspronkelijke investering. Indien deze methode wordt toegepast, zullen de rentelasten dalen. Vaak wordt deze methode toegepast als de onderhoudskosten in de gebruiksperiode zullen stijgen.

  • Annuïtaire afschrijving

    Annuïtaire afschrijving gaat uit van een gelijkblijvende jaarlijkse som van afschrijvings- en rentellasten. De rentelast daalt gedurende de gebruiksperiode, waardoor het gedeelte voor afschrijving omgekeerd evenredig stijgt. Deze methode leent zich vooral in situaties waarbij de kosten worden doorbelast. Deze methode voorkomt dat sterke afwijkingen ten opzichte van voorgaande jaren leiden tot sterke wisselingen in tarieven etc. Deze methode kan ook worden toegepast als er een (rijks)vergoeding tegenover de investering staat die ook gebaseerd is op de annuïteiten methode.

  • Degressieve afschrijving

    Degressieve afschrijving is het afschrijven op basis van een vast percentage van de boekwaarde. Doordat de boekwaarde ieder jaar afneemt wordt de afschrijving ook elk jaar lager.

Voor de afschrijving van activa wordt de lineaire methode toegepast.

5.3 Moment van starten met afschrijven

De gemeente is, binnen de regels van het BBV, vrij in haar keuze voor het moment van beginnen met afschrijven. Mogelijke keuzes hierbij:

  • 1.

    vanaf het begin van het jaar waarin het kapitaalgoed gereed komt/verworven wordt;

  • 2.

    medio het begrotingsjaar waarin het kapitaalgoed gereed komt/verworven wordt;

  • 3.

    vanaf het boekjaar volgend op het jaar waarin het kapitaalgoed gereed komt/verworven wordt.

Vanuit praktisch oogpunt wordt binnen gemeente Krimpenerwaard gekozen voor optie 3. Ook voor het toerekenen van rente geldt dat hiermee wordt gestart in het boekjaar dat volgt op het jaar waarin een actief gereed komt/wordt verworven.

De gemeente Krimpenerwaard start met afschrijven en toerekenen van rente vanaf het boekjaar volgend op het jaar waarin het kapitaalgoed gereed komt /verworven wordt.

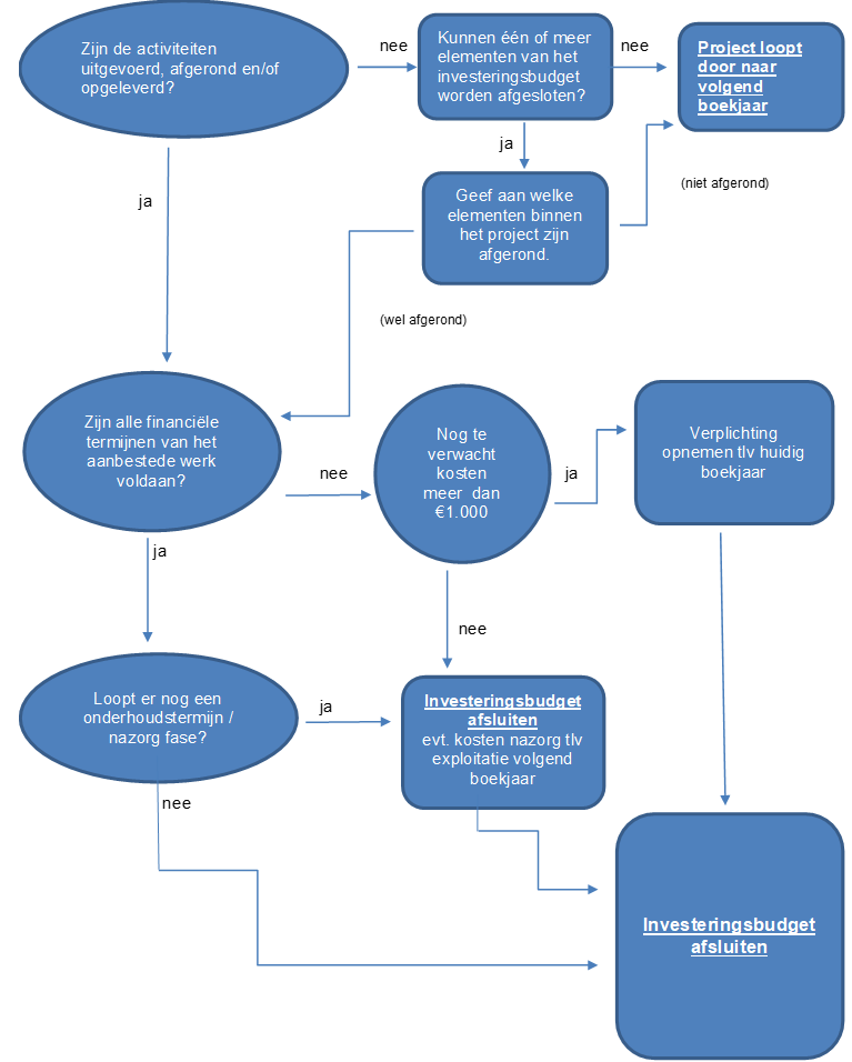
In de jaarrekening wordt jaarlijks bepaald welke investeringsbudgetten afgesloten worden. Voor de bepaling hiervan en het moment van starten van afschrijven is een beslisboom opgesteld die als bijlage 2 bij deze nota is bijgevoegd.

5.4 Componentenbenadering

De componentenbenadering houdt in dat verschillende samenstellende delen van een materieel vast actief, die afzonderlijk vervangen kunnen worden, afzonderlijk worden afgeschreven op basis van de individuele waardevermindering van die delen. Per deel kan de technische of economische levensduur namelijk verschillen.

In de gemeente Krimpenerwaard wordt ervoor gekozen om een materieel actief in zijn geheel te activeren en één afschrijvingstermijn te hanteren. De onderdelen die een kortere gebruiksduur hebben dan de gebruiksduur van het hele actief, en dus eerder vervangen moeten worden, vallen onder het groot onderhoud. Deze vervangingen worden opgenomen in het beheerplan gemeentelijk vastgoed en via een onderhoudsvoorziening worden de kosten van toekomstig groot onderhoud gelijkmatig gespreid in de tijd.

De componentenbenadering wordt niet toegepast.

5.5 Restwaarde

Onder restwaarde wordt verstaan de schatting van de opbrengst van het actief dat na de gebruiksduur nog gerealiseerd kan worden (tegen het prijspeil van het moment van ingebruikname). De restwaarde dient reëel en per actief te worden geschat. Het hanteren van een vast percentage restwaarde voor bijvoorbeeld het totale vastgoed doet onvoldoende recht aan de individuele kenmerken van de materiele vaste activa en is derhalve niet toegestaan. Dat is de reden dat de restwaarde voor bestaande gebouwen nu wordt berekend op basis van 10% van de initiële WOZ-waarde

Aangezien de initiële WOZ waarde bij nieuwe gebouwen pas later bekend is hanteren we de regel dat we de 10% van de bouwsom (moment van oplevering) van het gebouw als uitgangspunt nemen en zodra er een WOZ waarde is 10% van de WOZ waarde.

Bij de bepaling van de afschrijving van activa wordt rekening gehouden met de volgende restwaarden:

  • Bestaande (bedrijfs)gebouwen: de restwaarde wordt bepaald op 10% van de WOZ-waarde op het moment van ingebruikname;

  • Nieuwe (bedrijfs)gebouwen; wordt 10% van de bouwsom als uitgangspunt gebruikt en na een jaar gebruiken we 10% van de WOZ-waarde.

  • Vervoermiddelen: de restwaarde wordt bepaald op 8% van de nieuwwaarde bij aanschaf of indien er een tweedehands vervoermiddel wordt aangeschaft op basis van de nieuwaarde bij aanschaf minus de afschrijvingskosten gebaseerd op een levensduur van maximaal 7 jaar. Is het tweedehandsvervoermiddel ouder dan wordt de aanschaf ineens ten laste van de exploitatie gebracht.

Het college kan per individueel geval een andere restwaarde vaststellen. Deze dient reëel en per actief te worden geschat.

De restwaarde wordt:

  • 10% van de woz waarde voor bestaande (bedrijfs)gebouwen

  • 10% van bouwsom voor nieuwe gebouwen, wat we bijstellen met 10% van de WOZ-waarde na 1 jaar.

  • van vervoermiddelen 8% van de nieuwwaarde bij aanschaf of indien er een tweedehands vervoermiddel wordt aangeschaft op basis van de nieuwaarde bij aanschaf minus de afschrijvingskosten gebaseerd op een levensduur van maximaal 7 jaar. Is het tweedehandsvervoermiddel ouder dan wordt de aanschaf ineens ten laste van de exploitatie gebracht.

5.6 Afschrijvingstermijnen

De afschrijvingstermijn dient zo goed mogelijk aan te sluiten op de feitelijke gebruiksperiode van het kapitaalgoed. Bij de waardedaling moet rekening worden gehouden met de technische en / of economische levensduur.

De technische levensduur is de periode dat de activa technisch in staat zijn om gebruikt te worden. De economische levensduur is de periode waarin de activa naar schatting economisch kunnen worden gebruikt. In beginsel is iedere termijn die op een weloverwogen manier tot stand komt acceptabel. Daarbij kan ook worden gekeken naar wat maatschappelijk aanvaard is. Bij deze overwegingen dienen de volgende aspecten betrokken te worden:

  • 1.

    Technische slijtage. Deze ontstaan door twee factoren:

    • het verloop van de tijd;

    • afhankelijk van de omvang van het gebruik.

  • 2.

    Economische slijtage. Hoewel het kapitaalgoed technisch nog niet is versleten voldoet het niet meer aan de eisen van deze tijd. Deze veroudering wordt dan ook wel economische slijtage genoemd. Hierop is één uitzondering: kosten voor onderzoek ten behoeve van een bepaald kapitaalgoed dienen in maximaal 5 jaar te worden afgeschreven op basis van artikel 64 lid 5 BBV.

Voor de gemeente Krimpenerwaard zijn op basis van het voorgaande afschrijvingstermijnen bepaald. In bijlage 3 is een opsomming opgenomen van diverse soorten activa en de geldende afschrijvingstermijnen.

Voor nieuwe gebouwen (gebouwen die gereedkomen na inwerkingtreding van deze nota) hebben we de afschrijvingstermijn aangepast naar 50 jaar omdat dit gelet op de huidige bouweisen een reëler uitgangspunt is.

Indien de tabel in bijlage 3 niet voorziet in een afschrijvingstermijn stelt het college van B&W een redelijke termijn vast. Ook kan het college van B&W in uitzonderlijke gevallen gemotiveerd afwijken.

Voor bestaande activa van voor de herindeling waarvoor geldt dat voornoemde tabel niet voorziet in een afschrijvingstermijn, wordt de bij de voormalige organisatie gehanteerde afschrijvingstermijn gehandhaafd.

Indien de tabel in bijlage 3 niet voorziet in een afschrijvingstermijn stelt het college van B&W een redelijke termijn vast. Het college heeft de bevoegdheid om op basis van redelijke gronden af te wijken van de afschrijvingstermijn(en).

6 Onderhoud kapitaalgoederen

6.1 Algemeen

Kapitaalgoederen dienen zo lang mogelijk een bijdrage te leveren ten behoeve van het doel waarvoor zij zijn aangeschaft. Het beheer en onderhoud kost jaarlijks veel geld. Verantwoord omgaan met de kapitaalgoederen is daarom van belang.

6.2 Beleidskaders

Kapitaalgoederen kunnen op verschillende kwaliteitsniveaus worden onderhouden. De raad stelt voor de kapitaalgoederen die de gemeente in eigendom heeft, het te handhaven kwaliteitsniveau vast. Kapitaalvernietiging en/of onveilige situaties moeten worden voorkomen. Het vast te stellen kwaliteitsniveau mag daarom niet onvoldoende zijn.

Voor het onderhoud van kapitaalgoederen worden beheerplannen opgesteld voor inzicht in de financiële positie en vanuit het oogpunt van risicobeheersing. Voor het vormen van een voorziening om lasten van groot onderhoud gelijkmatig te verdelen (egaliseren) over meerdere jaren is een recent beheerplan vereist. Onder recent wordt verstaan een beheerplan van maximaal vier jaar oud ten opzichte van het verslagleggingsjaar. Eén en ander is vastgelegd in de financiële verordening van de gemeente in artikel 23, onderhoud kapitaalgoederen

Het kwaliteitsniveau van kapitaalgoederen wordt door de raad vastgesteld in beheerplannen.

6.3 Soorten onderhoud

Klein onderhoud

Bij klein onderhoud gaat het om dagelijkse reparaties die noodzakelijk zijn om het object in goede werkende en veilige staat te houden tegen een van te voren vastgesteld kwaliteitsniveau. Klein onderhoud is het onderhoud dat vanaf het eerste of het lopende planjaar op een klein gedeelte van het object wordt uitgevoerd.

Groot onderhoud

Lasten van groot onderhoud ontstaan na een langere periode van gebruik van een object als gevolg van slijtage. Groot onderhoud is in de regel gepland onderhoud van veelal ingrijpende aard als gevolg van slijtage, dat op een substantieel deel van het object wordt uitgevoerd en na een langere periode van gebruik wordt verricht.

Zowel klein als groot onderhoud houdt of brengt een object in goede, oorspronkelijke staat en is dus niet van invloed op de vooraf bepaalde gebruiksduur (afschrijvingstermijn) van het object. Kosten van onderhoud mogen daarom niet geactiveerd worden.

Wanneer een aanpassing leidt tot een significante kwaliteitsverbetering (object blijft niet in dezelfde staat), is er geen sprake van groot onderhoud, maar van een investering (bijvoorbeeld een renovatie) die geactiveerd moet worden.

Achterstallig onderhoud

In geval van achterstallig onderhoud, waarbij sprake is van kapitaalvernietiging en/of onveilige situaties wordt er op basis van artikel 44 lid 1a BBV een voorziening gevormd. Bij ontbreken van voldoende middelen om een voorziening te vormen, wordt het achterstallig onderhoud, daadwerkelijk en financieel, binnen een termijn van vier jaar ingelopen.

Bijlage 1 Schema waardevermindering vastgoed (bron: Nota Materiële vaste activa)

afbeelding binnen de regeling

Bijlage 2 Beslisboom afsluiten investeringsbudgetten

afbeelding binnen de regeling

Bijlage 3 Afschrijvingstermijnen

Soort investering

Afschrijvingstermijn

Immateriële vaste activa

Kosten onderzoek en ontwikkeling (toe te rekenen aan activum)

5

Materiële vaste activa met maatschappelijk nut

Wegen, straten en pleinen

– Aanleg, vernieuwing

40

Kunstwerken

– Betonnen bruggen, tunnels en duikers

80

– Bruggen gemaakt van staalcomposiet

60

– Overige bruggen (o.a. houten bruggen)

40

– Renovatie/bouwkundige aanpassing

25

– Beschoeiing beton / staal

60

– Beschoeiing kunststof

40

– Beschoeiing hout

30

Openbare verlichting

35

Materiële vaste activa met economisch nut

Gronden

n.v.t.

Begraafplaatsen:

– Aanleg

50

– Uitbreiding/reconstructie

25

Gebouwen:

– Bestaande gebouwen

40

– Vernieuwbouw

50

– Nieuwe gebouwen

50

– Renovatie/aanpassing

25

– Technische installaties

15

– Meubels en inventaris

15

Riolering:

– Riolering en gemalen (bouwkundig)

40

– Pompen en gemalen (mechanisch/elektrisch)

15

Reiniging:

– Afvalcontainers (boven-/ondergronds)

15

Kunstgrasvelden:

– Aanleg

30

– Toplaagrenovatie

10

Sport- en speeltoestellen

18

Voertuigen

7

Werktuigen, machines en gereedschappen

10

Automatisering:

– Mobiele telefoons

3

– Hardware (24x7)

3

– Faciliteiten raads-, commissie- en collegeleden

4

– Hardware overige

5

– Software

5

– Presentatie-/beeldschermen

7

– Bekabeling

10

– Technische installatie serverruimte

15

Bijlage 4 Relevante wetsartikelen en notities

Gemeentewet

Artikel 212

  • 1.

    De raad stelt bij verordening de uitgangspunten voor het financiële beleid, alsmede voor het financiële beheer en voor de inrichting van de financiële organisatie vast. Deze verordening waarborgt dat aan de eisen van rechtmatigheid, verantwoording en controle wordt voldaan.

  • 2.

    De verordening bevat in ieder geval:

    • a.

      regels voor waardering en afschrijving van activa;

    • b.

      grondslagen voor de berekening van de door het gemeentebestuur in rekening te brengen prijzen en van tarieven voor rechten als bedoeld in artikel 229b, alsmede, voor zover deze wordt geheven, voor de heffing bedoeld in artikel 15.33 van de Wet milieubeheer;

    • c.

      regels inzake de algemene doelstellingen en de te hanteren richtlijnen en limieten van de financieringsfunctie.

BBV, hoofdstuk IV, de jaarstukken en de toelichting

Artikel 33

Onder de vaste activa worden afzonderlijk opgenomen de immateriële, de materiële en de financiële vaste activa.

Artikel 34

In de balans worden onder de immateriële vaste activa afzonderlijk opgenomen:

  • a.

    kosten verbonden aan het sluiten van geldleningen en het saldo van agio en disagio;

  • b.

    kosten van onderzoek en ontwikkeling voor een bepaald actief;

  • c.

    bijdragen aan activa in eigendom van derden.

Artikel 35

  • 1.

    In de balans worden onder de materiële vaste activa afzonderlijk opgenomen:

    • a.

      investeringen met een economisch nut;

    • b.

      investeringen met een economisch nut, waarvoor ter bestrijding van de kosten een heffing kan worden geheven;

    • c.

      investeringen in de openbare ruimte met een maatschappelijk nut.

  • 2.

    Van de materiële vaste activa wordt aangegeven welke in erfpacht zijn uitgegeven.

Artikel 36

In de balans worden onder de financiële vaste activa afzonderlijk opgenomen:

  • a.

    kapitaalverstrekkingen aan:

    • 1.

      deelnemingen;

    • 2.

      gemeenschappelijke regelingen;

    • 3.

      overige verbonden partijen;

  • b.

    leningen aan:

    • 1.

      openbare lichamen als bedoeld in artikel 1, onderdeel a., van de Wet financiering decentrale overheden;

    • 2.

      woningbouwcorporaties;

    • 3.

      deelnemingen;

    • 4.

      overige verbonden partijen;

  • c.

    overige langlopende leningen;

  • d.

    uitzettingen in ’s Rijksschatkist met een rentetypische looptijd van één jaar of langer;

  • e.

    uitzettingen in de vorm van Nederlands schuldpapier met een rentetypische looptijd van één jaar of langer;

  • f.

    overige uitzettingen met een rentetypische looptijd van één jaar of langer.

Artikel 44

  • 1.

    Voorzieningen worden gevormd wegens:

    • a.

      verplichtingen en verliezen waarvan de omvang op de balansdatum onzeker is, doch redelijkerwijs te schatten;

    • b.

      op de balansdatum bestaande risico's ter zake van bepaalde te verwachten verplichtingen of verliezen waarvan de omvang redelijkerwijs is te schatten;

    • c.

      kosten die in een volgend begrotingsjaar zullen worden gemaakt, mits het maken van die kosten zijn oorsprong mede vindt in het begrotingsjaar of in een voorafgaand begrotingsjaar en de voorziening strekt tot gelijkmatige verdeling van lasten over een aantal begrotingsjaren.

    • d.

      de bijdragen aan toekomstige vervangingsinvesteringen, waarvoor een heffing wordt geheven als bedoeld in artikel 35, eerste lid, onder b.

  • 2.

    Tot de voorzieningen worden ook gerekend van derden verkregen middelen die specifiek besteed moeten worden, met uitzondering van de voorschotbedragen, bedoeld in artikel 49, onderdeel b.

  • 3.

    Voorzieningen worden niet gevormd voor jaarlijks terugkerende arbeidskosten gerelateerde verplichtingen van vergelijkbaar volume.

Artikel 51

In de toelichting op de balans wordt aangegeven volgens welke methoden de afschrijvingen worden berekend.

Artikel 52

  • 1.

    In de toelichting op de balans worden onder de materiële vaste activa afzonderlijk opgenomen:

    • a.

      gronden en terreinen;

    • b.

      woonruimten;

    • c.

      bedrijfsgebouwen;

    • d.

      grond-, weg- en waterbouwkundige werken;

    • e.

      vervoermiddelen;

    • f.

      machines, apparaten en installaties;

    • g.

      overige materiële vaste activa.

  • 2.

    In de toelichting op de balans wordt het verloop van de activa, als bedoeld in het eerste lid, gedurende het begrotingsjaar, in een sluitend overzicht weergegeven. Daaruit blijken, voor zover van toepassing:

    • a.

      de boekwaarde aan het begin van het begrotingsjaar;

    • b.

      de investeringen of desinvesteringen;

    • c.

      de afschrijvingen;

    • d.

      bijdragen van derden direct gerelateerd aan een actief;

    • e.

      afwaarderingen wegens duurzame waardeverminderingen;

    • f.

      de boekwaarde aan het einde van het begrotingsjaar

BBV, hoofdstuk V, waardering, activeren en afschrijving

Artikel 59

  • 1.

    Alle investeringen worden geactiveerd.

  • 2.

    In afwijking van het eerste lid worden kunstvoorwerpen met een cultuur-historische waarde niet geactiveerd.

Artikel 60

Kosten van onderzoek en ontwikkeling voor een bepaald actief kunnen worden geactiveerd indien:

  • a.

    het voornemen bestaat het actief te gebruiken of te verkopen;

  • b.

    de technische uitvoerbaarheid om het actief te voltooien vaststaat;

  • c.

    het actief in de toekomst economisch of maatschappelijk nut zal genereren en;

  • d.

    de uitgaven die aan het actief zijn toe te rekenen betrouwbaar kunnen worden vastgesteld.

Artikel 61

Bijdragen aan activa in eigendom van derden kunnen worden geactiveerd, indien:

  • a.

    er sprake is van een investering door een derde;

  • b.

    de investering bijdraagt aan de publieke taak;

  • c.

    de derde zich heeft verplicht tot het daadwerkelijk investeren, op een wijze zoals is overeengekomen en;

  • d.

    de bijdrage kan worden teruggevorderd, indien de derde in gebreke blijft of de provincie onderscheidenlijk gemeente anders recht kan doen gelden op de activa die samenhangen met de investering.

Artikel 62

  • 1.

    Alle vaste activa worden voor het bedrag van de investering geactiveerd.

  • 2.

    In afwijking van het eerste lid worden de bijdragen van derden die in directe relatie staan met het actief op de waardering daarvan in mindering gebracht.

  • 3.

    In afwijking van het eerste lid moeten de voorzieningen, bedoeld in artikel 44, eerste lid, onder d, in mindering worden gebracht op de investeringen, bedoeld in artikel 35, eerste lid, onder b.

Artikel 63

  • 1.

    Activa worden gewaardeerd op basis van de verkrijgings- of vervaardigingsprijs.

  • 2.

    De verkrijgingsprijs omvat de inkoopprijs en de bijkomende kosten.

  • 3.

    De vervaardigingsprijs omvat de aanschaffingskosten van de gebruikte grond- en hulpstoffen en de overige kosten, welke rechtstreeks aan de vervaardiging kunnen worden toegerekend. In de vervaardigingsprijs kunnen voorts worden opgenomen een redelijk deel van de indirecte kosten en de rente over het tijdvak dat aan de vervaardiging van het actief kan worden toegerekend; in dat geval vermeldt de toelichting dat deze rente is geactiveerd.

  • 4.

    Voor in erfpacht uitgegeven gronden geldt de uitgifteprijs van eerste uitgifte als verkrijgingsprijs. Gronden in eeuwigdurende erfpacht worden gewaardeerd tegen registratiewaarde.

  • 5.

    Van activa waarvan de bestemming verandert, wordt de actuele waarde van de nieuwe bestemming in de toelichting op de balans opgenomen.

  • 6.

    In afwijking van het eerste lid is waardering tegen actuele waarde toegestaan voor de activa van de Nazorgfondsen bedoeld in artikel 15.47 van de Wet milieubeheer.

  • 7.

    Passiva worden gewaardeerd tegen de nominale waarde, met uitzondering van voorzieningen die tegen contante waarde zijn gewaardeerd.

  • 8.

    Eventuele voorzieningen wegens oninbaarheid worden met de boekwaarde van leningen en vorderingen verrekend.

Artikel 64

  • 1.

    De afschrijvingen geschieden onafhankelijk van het resultaat van het boekjaar.

  • 2.

    Slechts om gegronde redenen mogen de afschrijvingen geschieden op andere grondslagen dan die welke in het voorafgaande begrotingsjaar zijn toegepast. De reden van de verandering wordt in de toelichting op de balans uiteengezet. Tevens wordt inzicht gegeven in haar betekenis voor de financiële positie en voor de baten en de lasten aan de hand van aangepaste cijfers voor het begrotingsjaar of voor het voorafgaande begrotingsjaar.

  • 3.

    Op vaste activa met een beperkte gebruiksduur wordt jaarlijks afgeschreven volgens een stelsel dat is afgestemd op de verwachte toekomstige gebruiksduur.

  • 4.

    In afwijking van het derde lid is de afschrijvingsduur voor de immateriële vaste activa, bedoeld in artikel 34 onder a (kosten verbonden aan het sluiten van geldleningen en het saldo van agio en disagio), maximaal gelijk aan de looptijd van de lening.

  • 5.

    In afwijking van het derde lid is de afschrijvingsduur voor de immateriële vaste activa, bedoeld in artikel 34 onder b (kosten voor onderzoek en ontwikkeling voor een bepaald actief), ten hoogste vijf jaar.

  • 6.

    Voor bijdragen aan de activa in eigendom van derden, bedoeld in artikel 34, onderdeel c (bijdragen aan activa in eigendom van derden), is de afschrijvingsduur maximaal gelijk aan die van de activa waarvoor de bijdrage aan derden is verstrekt.

Artikel 65

  • 1.

    Naar verwachting duurzame waardeverminderingen van vaste activa worden onafhankelijk van het resultaat van het boekjaar in aanmerking genomen.

  • 2.

    Voorraden en deelnemingen worden tegen de marktwaarde gewaardeerd indien de marktwaarde lager is dan de verkrijgings- of vervaardigingsprijs.

  • 3.

    Een actief dat buiten gebruik wordt gesteld wordt afgewaardeerd op het moment van buitengebruikstelling, indien de restwaarde lager is dan de boekwaarde.

Notitie rente 2023 – Commissie BBV

Uit paragraaf 2, ad e van deze notitie

De omslagrente wordt berekend door de aan de taakvelden toe te rekenen rente (in Euro’s) te delen door de boekwaarde per 1 januari van de vaste activa die integraal zijn gefinancierd. De omslagrente moet vervolgens op consistente en eenduidige wijze worden toegerekend aan de individuele activa. Het is niet toegestaan om per investering of taakveld te differentiëren in het toe te rekenen rentepercentage. Het bij de begroting (voor)gecalculeerde omslagrentepercentage mag binnen een marge van 0,5% worden afgerond.

Indien de werkelijke rentelasten in Euro’s die over een jaar aan taakvelden hadden moeten worden doorbelast afwijken van de rentelasten in Euro’s die op basis van de voorgecalculeerde renteomslag aan de taakvelden zijn toegerekend, dan kan de gemeente besluiten tot correctie. Correctie wordt verplicht gesteld indien deze afwijking groter is dan 25%.

Het toerekenen van rente aan de taakvelden vindt plaats via het taakveld Treasury. Hiertoe worden alle rentelasten en rentebaten in eerste instantie op het taakveld Treasury geboekt. Dit geldt ook voor de rentelasten en –baten van projectfinanciering.

Notitie materiele vaste activa 2020 – Commissie BBV

In deze notitie zijn de volgende stellige uitspraken en aanbevelingen opgenomen:

Stellige uitspraken

  • Software als afzonderlijk actief valt onder de materiële vaste activa, als bedoeld in artikel 35 lid 1a BBV (investeringen met een economisch nut).

  • Licenties op software voor onbepaalde duur, die in één keer in rekening worden gebracht vallen onder de materiële vaste activa als bedoeld in artikel 35, lid 1a BBV (investeringen met een economisch nut).

  • Voor vastgoed met een economische functie is – ingeval van een duurzame waardevermindering - afwaardering verplicht en wordt de toets met behulp van de directe opbrengstwaarde voorgeschreven.

  • Een wijziging van een verwachte toekomstige gebruiksduur c.q. gebruiksintensiteit is een schattingswijziging. De bestaande (rest)boekwaarde wordt niet herrekend, maar over de langere, dan wel kortere, dan wel gelijkblijvende verwachte toekomstige gebruiksduur afgeschreven.

  • Een wijziging van de ‘vrij te kiezen’ waarderingsgrondslagen is een stelselwijziging. Bij een stelselwijziging worden bestaande (rest)boekwaarden niet herrekend, maar over de langere, dan wel kortere, dan wel gelijkblijvende verwachte gebruiksduur afgeschreven.

  • Uit hoofde van rechtmatigheid kunnen besluiten tot een stelsel- of schattingswijziging met betrekking tot materiële vaste activa uiterlijk tot het eind (31-12) van het desbetreffende begrotingsjaar worden genomen door de raad.

  • Klein- en groot-onderhoud houdt of brengt een object in goede, oorspronkelijke staat en is dus niet van invloed op de bepaalde gebruiksduur (afschrijvingstermijn) van het object en mag daarom niet worden geactiveerd.

  • Voorzieningen die vooraf worden gevormd om lasten van groot onderhoud gelijkmatig te verdelen over meerdere begrotingsjaren, kunnen alleen met instemming van de raad ingesteld en gevoed worden op basis van een recent beheerplan.

  • Onder recent beheerplan wordt een beheerplan verstaan van maximaal vijf jaar oud ten opzichte van het verslagleggingsjaar. Deze vijf jaar dient te worden gehanteerd als richttermijn waar gemotiveerd van kan worden afgeweken. Een gemotiveerde afwijking houdt in dat deze motivatie is geautoriseerd door de raad en verantwoord is in de paragraaf ‘Onderhoud kapitaalgoederen’ van de begroting en de jaarstukken.

  • Tussentijdse bijstelling van het beheerplan binnen de vijf jaar is verplicht, indien een belangrijke afwijking is opgetreden in de staat van het onderhoud.

  • In geval van achterstallig onderhoud, waarbij sprake is van kapitaalvernietiging en/of onveilige situaties, wordt er op basis van artikel 44 lid 1a BBV een voorziening gevormd.

Bijlage 5 Aantal definities

A

Actief/activa

Een actief is een uit gebeurtenissen in het verleden voortgekomen middel, waarover de gemeente de beschikkingsmacht heeft en dat de potentie heeft tot het genereren van middelen dan wel van maatschappelijk nut is.

Activa met een economisch nut

Die activa die kunnen bijdragen aan het genereren van middelen van de gemeente en/of die verhandelbaar zijn.

Activa, financiële

De kapitaalverstrekkingen, verstrekte leningen, overige uitzettingen (verstrekkingen) met een looptijd van één jaar of langer dan een jaar en bijdragen aan activa in eigendom van derden. Waardering is tegen nominale waarde.

Activa, immateriële vaste

De kosten verbonden aan het sluiten van geldleningen en het saldo van agio en disagio en de kosten van onderzoek en ontwikkeling ten behoeve van een bepaald vast actief.

Activa in de openbare ruimte met een maatschappelijk nut

Deze activa kunnen niet verhandeld worden of middelen genereren. Het gaat uitsluitend om activa in de openbare ruimte. Dergelijke investeringen worden bij de ontwikkeling van een nieuwbouwwijk veelal in de grondprijs verwerkt.

Activeren

Het op de balans presenteren van de financiële waarde van het aangeschafte of vervaardigde kapitaalgoed met meerjarig nut dat vanaf dat moment als bezitting kan worden beschouwd.

Afschrijven

Het op een methodische wijze in de boekhouding (verslaglegging en verslaggeving) tot uitdrukking brengen van de waardedaling van een kapitaalgoed over een bepaalde periode.

Agio

Het verschil tussen het bedrag waarvoor een lening wordt aangegaan en het hogere bedrag dat aan de geldnemer wordt uitgekeerd. Zie ook disagio.

B

BBV

Besluit begroting en verantwoording provincies en gemeenten.

Bijdragen in investeringen van derden

Het betreft een bijdrage in een investering van derden die bijdraagt aan de publieke taak en die de gemeente de derde partij kan verplichten daadwerkelijk te investeren en die bij in gebreke blijven door de desbetreffende overheid terug kan worden gevorderd.

Boekwaarde

Waarde van het nog niet afgeschreven bedrag van een activum of meerde activa in de financiële administratie en dus op de balans.

C

Componentenbenadering

De componentenbenadering houdt in dat op verschillende samenstellende delen van een materieel vast actief, die afzonderlijk vervangen kunnen worden, afzonderlijk worden afgeschreven op basis van de individuele verwachte gebruiksduur van die delen.

D

Disagio

Het verschil tussen het bedrag waarvoor een lening wordt aangegaan en het lagere bedrag dat aan de geldnemer wordt uitgekeerd. Ook het verschil tussen de nominale waarde van een aandeel en de (koers)prijs van dat aandeel.

E

Exploitatie

De bedrijfseconomische baten en lasten van alle gemeentelijke taken die tot uitdrukking komen in de begroting, de meerjarenraming en de jaarrekening.

G

Gebruiksgoederen

Gebruiksgoederen zijn goederen die meerdere jaren meegaan.

Gemeentewet

De wet die taken, bevoegdheden en inrichting van de gemeente regelt.

I

Impairment

Bijzondere waardevermindering. Hiervan is sprake als de marktwaarde lager is dan de boekwaarde van een actief.

Investeringen

Onder investeringen wordt verstaan het vastleggen van vermogen in objecten waarvan het nut zich over meerdere jaren uitstrekt.

Investeringsbudget

Een investeringsbudget is een door de raad beschikbaar gesteld jaaroverstijgend budget ten behoeve van een te activeren activum waarvan de hoogte door de raad wordt vastgesteld.

Investeringen, levensduur verlengende

Investeringen die worden gepleegd ten behoeve van een bestaand actief en expliciet leiden tot een substantiële levensduurverlenging van betreffend actief. Bijvoorbeeld, het renoveren (= vernieuwen naar de huidige maatstaven en normen) van een gebouw. Het gaat hier dus niet om (groot)onderhoud. Onderhoud is niet levensduurverlengend, maar dient om het actief gedurende zijn levensduur in goede staat te houden.

Investeringen met een economisch nut

Investeringen hebben een economisch nut indien ze verhandelbaar zijn (er een markt voor is) en/of indien ze kunnen bijdragen aan het genereren van middelen.

Investeringen met een economisch nut, waarvoor ter bestrijding van de kosten een heffing kan worden geheven

Investeringen met een economisch nut, waarvoor een bestemmingsheffing kan worden geheven. Bijvoorbeeld riool- en afvalinvesteringen.

Investeringen in de openbare ruimte met een maatschappelijk nut in de openbare ruimte

Investeringen die geen economisch nut opleveren (geen middelen genereren en/of verhandelbaar zijn), bijvoorbeeld wegen.

Investeringen: nieuwe- of uitbreidingsinvesteringen

Investeringen ten behoeve van nieuwe activiteiten of ten behoeve van de uitbreiding van bestaande activiteiten. Bijvoorbeeld een nieuw gemeentehuis resp. een uitbreiding van een bestaand gemeentehuis.

K

Kapitaalgoederen

Goederen die gedurende meerdere jaren nut geven zoals wegen, gebouwen en riolen.

Klein onderhoud

Preventieve maatregelen en dagelijkse reparaties die noodzakelijk zijn om het object in goede werkende en veilige staat te houden tegen een van tevoren vastgesteld kwaliteitsniveau.

Kosten van onderzoek en ontwikkeling

Alle kosten die worden gemaakt voor de haalbaarheid van een investering tot het moment van besteksgereed maken en aanbesteden.

M

Marktwaarde

Waarde van een materieel actief (bouwgrond, gebouwen e.d.) in het economisch verkeer.

Materiële activa

Investeringen met een meerjarig economisch nut of met een meerjarig maatschappelijk nut.

O

Onderhoud, klein

Preventieve maatregelen en dagelijkse reparaties die noodzakelijk zijn om het object in goede werkende en veilige staat te houden tegen een van tevoren vastgesteld kwaliteitsniveau.

Onderhoud, groot

Uitvoering van correctieve maatregelen, als gevolg van slijtage na een langere periode van gebruik, om een object in goede staat (op een vooraf bepaald kwaliteitsniveau) te houden of te brengen. Groot onderhoud dient zich in de regel aan, is daarom vaak gepland, is veelal ingrijpend van aard en betreft een groot of belangrijk deel van het object.

Onderhoud achterstallig

Onderhoud dat niet op tijd is uitgevoerd, waardoor een onderhoudsrichtlijn is overschreden en niet (meer) wordt voldaan aan het door de raad vastgestelde kwaliteitsniveau. Achterstallig onderhoud kan leiden tot schade en/of onveilige situaties, hetgeen vaak leidt tot hogere herstelkosten.

R

Renovatie

Renovatie of renoveren is herstellen en wanneer nodig gedeeltelijk vernieuwen van een investeringsgoed, waardoor het beter bruikbaar wordt naar de huidige maatstaven en normen.

Restwaarde

Onder restwaarde wordt verstaan de schatting van de opbrengst van het actief dat na de gebruiksduur nog gerealiseerd kan worden (tegen het prijspeil van het moment van ingebruikname

T

Toerekeningsbeginsel

Het toerekeningsbeginsel houdt in dat financiële feiten in de jaarrekening worden verwerkt in de periode waarop ze betrekking hebben. De datum van ontvangst of betaling is dus niet relevant voor verwerking van het financiële feit, maar de periode waarop deze betrekking heeft.

V

Vastgoed

Een onroerend goed of een onroerende zaak dat zich kenmerkt door vereniging met de grond. Vastgoed omvat de grond en de opstal.

Vastgoed met een bedrijfseconomische functie

Bij vastgoed met een bedrijfseconomische functie gaat het om vastgoed dat door de decentrale overheid wordt aangehouden om bewust winst te realiseren en/of waardestijgingen te realiseren. Bij vastgoed met een bedrijfseconomische functie bestaat de mogelijkheid dat een duurzame waardevermindering moet worden verantwoord.

Vastgoed met een maatschappelijke functie

Maatschappelijk vastgoed is vastgoed:

  • waarin maatschappelijke diensten aan burgers worden verleend of door burgers zelf worden gecreëerd,

  • waarvan de exploitatie (gedeeltelijk) door publieke middelen mogelijk wordt gemaakt,

  • waarin vraag (burgers) en aanbod (instellingen) fysiek bij elkaar komen en

  • waar iedereen (voor wie het bedoeld is) toegang toe heeft.

Verbruiksgoederen

Verbruiksgoederen zijn goederen voor eenmalig gebruik.

Verkrijgingprijs

Omvat de inkoopprijs en bijkomende kosten

Vervanging

Maatregel om de kwaliteit van een object weer op het gestelde kwaliteitsniveau te brengen, toegepast aan het einde van de (economische) gebruiksduur indien groot- en klein onderhoud niet meer toereikend is, waardoor er een nieuw actief ontstaat.

Vervangingsinvesteringen

Investeringen ten behoeve van de vervanging van een bestaand actief als gevolg van economische veroudering of slijtage.

Een bijzondere vervangingsinvestering is een rehabilitatie van een weg. Dit betreft een vervanging op basis van einde levensduur, waarbij groot- en klein onderhoud (economisch) niet meer toereikend is. De weg wordt weer volledig nieuw aangelegd op het oorspronkelijke structurele en functionele niveau, zonder aanpassingen in vormgeving of gebruik. Er is sprake van een nieuw actief met een nieuwe levensduur. Indien de oude weg nog een boekwaarde heeft, dient deze boekwaarde geheel afgeboekt te worden.

Vervaardigingprijs

Omvat de aanschafkosten van de gebruikte grond- en hulpstoffen en de overige kosten welke rechtstreeks aan de vervaardiging kunnen worden toegerekend. In de vervaardigingprijs kunnen voorts worden opgenomen een redelijk deel van de indirecte kosten en de rente over het tijdvak dat aan vervaardiging van het actief kan worden toegerekend.

Voorbereidingskosten

Voorbereidingskosten zijn eenmalige kosten die in de periode voorafgaande aan de operationele start van een investering worden gemaakt en die niet terugkomen in de jaarlijkse exploitatie van die investeringen.

W

Waarderen

De waarde die toegekend wordt aan het geactiveerde kapitaalgoed c.q. de investering op basis van de verkrijgings- of vervaardigingsprijs.