Participatie initiatiefnemers Omgevingswet gemeente Sittard-Geleen

Geldend van 17-12-2025 t/m heden

Intitulé

Participatie initiatiefnemers Omgevingswet gemeente Sittard-Geleen

Voor plannen en activiteiten in het ruimtelijke domein

De Raad van de gemeente Sittard-Geleen,

Gezien het voorstel van het college van burgemeester en wethouders van 14 mei 2024, met registratienummer z/24/555677,

b e s l u i t :

  • 1.

    De nota Participatie initiatiefnemers Omgevingswet (D) vast te stellen.

  • 2.

    Het college op te dragen de nota Participatie initiatiefnemers Omgevingswet als kader te hanteren voor het toepassen van participatie in plannen en activiteiten in de ruimtelijke leefomgeving van Sittard-Geleen.

  • 3.

    Buitenplanse omgevingsactiviteiten met betrekking tot het bouwen van gebouwen en/of activiteiten met betrekking tot wijziging van het gebruik hiervan aan te wijzen als activiteiten met verplichte participatie als bedoeld in artikel 16.55 lid 7 van de Omgevingswet.

  • 4.

    De Participatiescan (ofwel het afwegingskader) voor (verplichte) participatie in het kader van de Omgevingswet vast te stellen, waarbij onderscheid is gemaakt in de intensiteit van de participatie op basis van de aard en omvang van het initiatief, de invloed op de samenleving, de maatschappelijke impact en hinder en overlast.

  • 5.

    De Participatiescan (ofwel het afwegingskader) na 2 jaar te evalueren op basis van ervaringen.

1 Inleiding

Vanaf 1 januari 2024 geldt de Omgevingswet. In de Omgevingswet is veel aandacht voor participatie. Ook heeft de gemeente Sittard-Geleen ‘het deelnemen van de samenleving’ bij onze opgaven in stad en dorp hoog in het vaandel staan. Door het op tijd en zorgvuldig betrekken van de omgeving bij een (bouw)initiatief zorg je ervoor dat alle perspectieven, kennis en creativiteit op tafel komen. Door bedenkingen, maar ook juist goede ideeën met elkaar te bespreken, kun je het initiatief beter maken.

Een goed en zorgvuldig participatietraject draagt bij aan een zo soepel mogelijk proces van plan tot realisatie.

In de door de gemeenteraad vastgestelde leidraad Doorontwikkeling Participatie en het daaraan gekoppelde Participatiekader 2023 en de Participatieverordening Sittard-Geleen zijn de uitgangspunten voor participatie in de opgaven van Sittard-Geleen geformuleerd.

Voorliggende nota Participatie initiatiefnemers Omgevingswet geeft aanvullend inzicht in de gewenste verwachtingen van participatie bij plannen of activiteiten binnen het ruimtelijke domein.

2 Beleidsregels participatie voor initiatiefnemers

2.1 Participatie bij ruimtelijke initiatieven

Iemand die een omgevingsvergunning aanvraagt voor een plan of activiteit1 is initiatiefnemer. De initiatiefnemer heeft zelf de verantwoordelijkheid om belanghebbenden zo vroeg mogelijk te betrekken. Wij stimuleren initiatiefnemers om deelnemers aan de participatie goed te informeren, met hen af te stemmen en samen te werken zodat alle belangen, meningen, kennis en ideeën snel op tafel komen. Doel is om betere plannen te maken, met meer kans op draagvlak en betere besluitvorming. Uit participatie zou ook naar voren kunnen komen dat er nog ander initiatieven in de omgeving zijn of dat er betere alternatieven zijn.

Door dit vroegtijdig inzicht, kan het initiatief nog bijgesteld worden.

De initiatiefnemer kan het doel en het proces van participatie zelf bepalen. Wij stimuleren de initiatiefnemers wel om ons participatiebeleid (leidraad Doorontwikkeling Participatie, Participatiekader 2023 en de Participatieverordening Sittard-Geleen) te benutten. Ook is een Handreiking2 voor de uitvoering van de participatie aangeboden aan initiatiefnemers.

Hiermee wordt het voor de initiatiefnemer zelf makkelijker om de kwaliteit van het traject te waarborgen, en voor ons als gemeente om het participatie¬traject af te wegen als deel van de aanvraag. Daarbij bieden wij als gemeente ondersteuning en helpen waar nodig.

2.2 Algemeen vereiste participatie

Inwoners, organisaties, bedrijven en overheden die een omgevingsvergunning aanvragen, moeten bij het indienen van de vergunningsaanvraag aangeven of, en zo ja, hoe zij hun omgeving hebben betrokken bij de plannen en wat er met de resultaten is gedaan (een verslag van de participatie)3. Indien de initiatiefnemer bij de aanvraag niet heeft aangegeven of er participatie heeft plaatsgevonden, is de aanvraag onvolledig en wordt deze niet in behandeling genomen. Wij mogen als gemeente geen (vorm)eisen stellen hoe initiatienemers de participatie moeten organiseren. Hoewel participatie in beginsel wettelijk gezien geen verplichting is voor de initiatiefnemer, zullen wij als gemeente de participatie stimuleren en waar nodig faciliteren. De omgeving vroeg bij een plan of activiteit betrekken kan plannen immers beter maken en het draagvlak vergroten.

2.3 Verplichte participatie

Indien initiatiefnemers hun omgeving niet hebben betrokken bij de plannen, mag dit in beginsel geen reden zijn voor de gemeente om een vergunningsaanvraag niet te behandelen. Uitzondering geldt hierbij voor zogenoemde ‘gevallen van verplichte participatie’. De gemeenteraad wijst in een algemeen besluit gevallen aan waarbij participatie verplicht is4. Verplichte participatie bij een aanvraag van een omgevingsvergunning kan alleen opgelegd worden voor de zogenoemde buitenplanse omgevingsplanactiviteit5, waarbij het college van burgemeester en wethouders het bevoegd gezag is. Het college kan een dergelijke aanvraag buiten behandeling laten indien er geen participatie is georganiseerd met de omgeving. Er is dan niet voldaan aan een wettelijk voorschrift voor het in behandeling nemen van de aanvraag6. Wel moet het college de aanvrager de gelegenheid geven het gebrek te herstellen (zie ook paragraaf 2.6).

Gemeente Sittard-Geleen stelt participatie verplicht voor:

Alle vergunningaanvragen voor buitenplanse omgevingsplanactiviteiten met betrekking tot het bouwen van gebouwen en/of activiteiten met betrekking tot wijziging van het gebruik hiervan.

Het belangrijkste argument is dat hierdoor voor zowel wijzigingen van het omgevingsplan als voor aanvragen voor omgevingsvergunningen die niet passen in het omgevingsplan voor bovengenoemde bouw- en gebruiksactiviteiten, participatie verplicht wordt gesteld. In de praktijk zijn namelijk twee routes om van de gemeente akkoord op een initiatief te krijgen dat niet past in het omgevingsplan. De eerste manier is om een procedure voor het wijzigen van het omgevingsplan te doorlopen waarbij participatie verplicht is, de tweede manier is om een omgevingsvergunning aan te vragen voor een buitenplanse omgevingsplanactiviteit. Met het verplicht stellen van participatie bij dergelijke vergunningaanvragen, trekken we de participatieverplichting gelijk voor beide routes. Daarmee zijn we eenduidig in proces en boodschap over het belang van participatie.

Voor de aangewezen gevallen voor verplichte participatie moet de initiatiefnemer aantonen dat participatie heeft plaatsgevonden en hierover verslag doen. Ook in dit geval geldt de vormvrijheid.

2.4 Participatie, indien ook waardevol

Soms heeft een initiatief dat wel vergunningplichtig is geen consequenties voor de omgeving en is het misschien niet nodig om brede participatie te organiseren. Raadplegen of informeren volstaat dan7. Daarom wegen we het initiatief samen af op benodigde intensiteit voor participatie, waarvoor een Participatiescan (quickscan) richting en stimulans geeft.

Via de Participatiescan wordt onderscheid gemaakt in de intensiteit van de participatie op basis van de aard en omvang van het initiatief, de invloed op de samenleving, de maatschappelijke impact en hinder en overlast. Door beantwoording van een aantal basisvragen wordt de intensiteit van de participatie (het gewenste participatielevel) op hoofdlijn gemeten.

De initiatiefnemer wordt verzocht de Participatiescan te doorlopen en de uitkomst te gebruiken bij het initiatief en de aanvraag. Om in een zo vroeg mogelijk stadium na te denken over participatie kan de Participatiescan bij ieder initiatief worden gebruikt.

2.5 De gemeente als aanvrager van een omgevingsvergunning

Bij het organiseren van participatie voor een omgevingsvergunning handelen wij in lijn met het participatiebeleid van de gemeente Sittard-Geleen (leidraad Doorontwikkeling Participatie, Participatiekader 2023 en Participatieverordening Sittard-Geleen) en de vereisten van de Omgevingswet. Wanneer wij een omgevingsvergunning aanvragen voor eigen gemeentelijke projecten organiseren we altijd participatie conform dit beleid, ongeacht of dit een binnenplanse of buitenplanse aanvraag betreft. Tenzij het college van burgemeester en wethouders expliciet anders besluit of de participatieverordening hiervoor een uitzondering heeft bepaald.

Denk bijvoorbeeld aan een calamiteit waarvoor spoed vereist is.

Conform ons participatiebeleid leggen wij bij gemeentelijke initiatieven de voorbereiding vast in een plan van aanpak voor de participatie (PvA Participatie) en de resultaten van de participatie in een Participatieverslag).

2.6 De gemeente als toetser van participatie

De initiatiefnemer moet informatie die hij bij het participatietraject heeft gekregen opnemen in zijn vergunningsaanvraag. De gemeente moet goed kijken of de aangeleverde informatie correct en voldoende is, want het bevoegd gezag kan informatie uit participatie nodig hebben voor de motivering van het besluit.

Een vergunningaanvraag wordt door de gemeente beoordeeld op basis van een toetsingskader, dat overeen komt met de uitgangspunten van de participatie die wij toepassen bij gemeentelijke plannen (leidraad Doorontwikkeling Participatie en het Participatiekader 2023). Op basis hiervan vindt beoordeling plaats op de kwaliteit van de voorbereiding, de uitvoering en het resultaat. Ook wordt rekening gehouden met de verschillende belangen van de omgeving.

Een initiatiefnemer geeft bij de aanvraag aan of er participatie is georganiseerd (via bij voorkeur in een plan van aanpak voor de participatie; PvA Participatie) en zo ja, hoe er overleg is geweest met belanghebbenden en wat er met de resultaten van de participatie is gedaan (bij voorkeur samengevat in een schriftelijk Participatieverslag).

De gemeente weegt bij het toetsen van de vergunningaanvraag van de buitenplanse omgevingsplanactiviteit de wijze waarop de participatie is uitgevoerd mee. In de kern gaat het om de afweging ‘of belanghebbenden nadelige gevolgen ondervinden die onevenredig zijn in verhouding tot het doel van de aanvraag’. De gemeente gaat op basis van informatie van de initiatiefnemer en eigen beschikbare informatie na of alle belangen voldoende inzichtelijk zijn en wat met de inbreng van de deelnemers is gedaan.

Wanneer de gemeente onvoldoende informatie heeft om tot een zorgvuldige belangenafweging en besluit te komen, wordt om meer informatie gevraagd. Dit kan op drie manieren:

  • 1.

    In overleg met een aanvrager legt de gemeente de ontwerpaanvraag ter inzage. Daarna kan de aanvrager de eventuele nieuwe informatie verwerken in de aanvraag.

  • 2.

    De gemeente legt de aanvraag ter inzage voor zienswijzen.

    Die zienswijzen wegen dan mee in de besluitvorming.

  • 3.

    De gemeente neemt zelf rechtstreeks contact op met de belanghebbenden. Hiervoor gelden verschillende procedures en behandeltermijnen8.

De gemeente zal de aanvraag in deze gevallen niet weigeren wegens het ontbreken van participatie9, maar biedt belanghebbenden op deze manier wel de mogelijkheid om hun inbreng alsnog te geven, alvorens er een besluit wordt genomen. Afhankelijke van het resultaat, kan de aanvraag onvolledig blijken en kan het college van burgemeester en wethouders de aanvraag mogelijk buiten behandeling laten.

De leidraad Doorontwikkeling Participatie en het Participatiekader 2023 van de gemeente Sittard-Geleen zijn ook beschikbaar voor andere initiatiefnemers dan de gemeente, waarmee we initiatiefnemers stimuleren en adviseren bij het organiseren van een passend participatietraject. Daarnaast is er gelegenheid om vooroverleg te hebben met de gemeente, faciliteren wij met initiatiefmanagers en andere medewerkers en kunnen (buitenplanse) initiatieven voorgelegd worden aan de gemeentelijke Intaketafel.

3 Handreiking voor initiatiefnemers

Deze handreiking biedt een mogelijke aanpak die initiatiefnemers kunnen volgen om te komen tot goede participatie:

3.1 Uitgangspunten voor participatie

De beoordeling of de initiatiefnemer voldoende aan participatie heeft gedaan, is aan het bevoegd gezag. Bij die beoordeling kan het bevoegd gezag gebruikmaken van vooraf opgestelde beleidsregels over deze beoordelingsbevoegdheid. Hierin is beschreven wat de mogelijke vormen van participatie zijn, passend bij het initiatief. In Sittard-Geleen zijn de uitgangspunten voor participatie vastgesteld in gemeentelijk beleid;

de leidraad Doorontwikkeling Participatie met verwijzing naar het Participatiekader 2023 en de Participatieverordening, alsmede de nota Participatie initiatiefnemers Omgevingswet.

In beginsel is de initiatiefnemer van een omgevingsplanactiviteit zelf verantwoordelijk voor (de inrichting van) de participatie. Indien een inwoner, organisatie of bedrijf initiatiefnemer is, dan is de rol van de gemeente primair ondersteunend in het participatieproces.

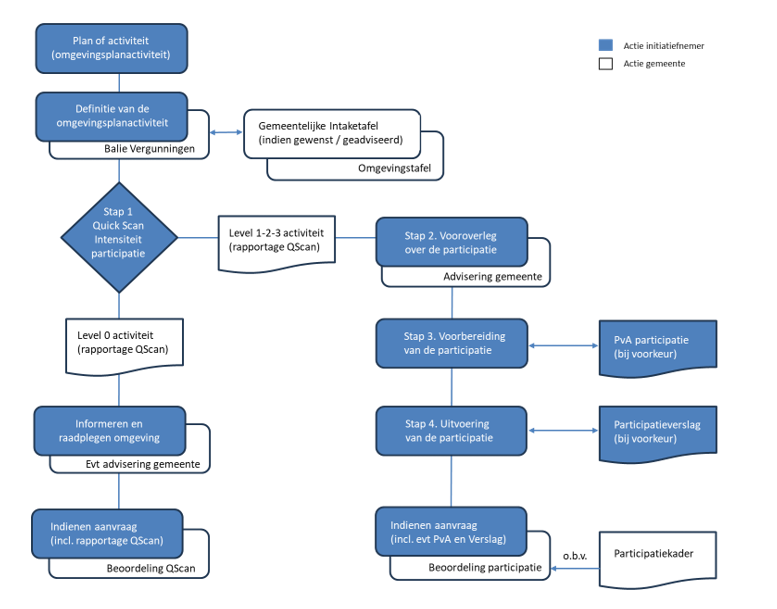
Het is belangrijk om vooraf aan de participatie het plan of activiteit te definiëren en een doorkijk te maken van het proces. Via de Balie Vergunningen (Informatiebalie en Centrale Intake vergunningen) kan hierover advies verkregen worden. Ook kan het initiatief vooraf beoordeeld worden op haalbaarheid. Complexe initiatieven worden beoordeeld aan de integrale Intaketafel; bekeken wordt of deze passen binnen de visie en doelen van Sittard-Geleen (Toekomstvisie 2030, Omgevingsvisie, etc.) en of initiatieven kansrijk zijn.

afbeelding binnen de regeling

3.2 Stappen voor participatie

Stap 1. Quickscan intensiteit participatie

Participatie is het uitgangspunt, indien ook waardevol. Vooraf vindt daarom een check plaats op: is er behoefte aan participatie, moet het, kan het?

Participatie is passend als de opgave een aanzienlijk effect heeft (impact groot) én het onderwerp leeft bij inwoners, organisaties, bedrijven en gemeente/politiek (acceptatie laag). Is de impact of het effect van het project klein en is het onderwerp geaccepteerd, dan is het inrichten van een breed participatietraject (meestal) niet noodzakelijk. Het bepalen van de impact kan bijvoorbeeld op basis van indicatoren zoals de omvang van het initiatief, het belang van een initiatief, de mate van mogelijke hinder of de (maatschappelijke/politieke) aandacht bij een initiatief. Daarenboven is participatie enkel nuttig indien binnen de opgave beïnvloeding mogelijk is; ruimte voor vorming van de opgave of voor opties en alternatieven.

De gemeente biedt initiatiefnemers hiertoe een online tool, waarmee een eerste inzicht ontstaat op de impact van het initiatief en de verwachte participatie; met dit afwegingskader wordt onderscheid gemaakt in de zwaarte van de participatie op basis van de aard en omvang van het initiatief, de invloed op de samenleving, de maatschappelijke impact en hinder en overlast.

Via een online Participatiescan (quickscan), die wordt ingevuld door de initiatiefnemer, wordt de behoefte aan en intensiteit van de participatie (het gewenste participatielevel) op hoofdlijn gemeten:

afbeelding binnen de regeling

  • Level 0 – Informeren en raadplegen.

    Het initiatief heeft niet of nauwelijks impact op de samenleving.

    Je hoeft geen brede participatie te organiseren. Het blijft belangrijk om direct betrokkenen, zoals omwonenden, te informeren over je initiatief.

  • Level 1 - Beperkte participatie.

    Het initiatief heeft weinig impact op de omgeving.

    Bekijk wie direct betrokken zijn, bijvoorbeeld de directe omwonenden, ga in gesprek over je initiatief.

  • Level 2 – Participatie.

    Het initiatief heeft een gemiddelde impact op de omgeving. Betrek de directe omgeving en andere belanghebbenden. Vraag om adviezen en laat hen meedenken over het initiatief. Doe dit bijvoorbeeld door een informatie-avond te organiseren, een discussiepanel, webinar of (online) enquête.

  • Level 3 - Veel participatie.

    Het initiatief heeft veel impact op de omgeving. Dit vraag om intensieve participatie. Breng de belanghebbenden uit de omgeving in kaart en informeer hen. Ook is het goed om belangorganisaties of bedrijven te betrekken, kijk ook breder dan alleen belangen in directe omgeving. Laat de samenleving meedenken, meewerken aan en waar mogelijk meebeslissen in het initiatief. Doe dit bijvoorbeeld door participatie-avonden te organiseren, een discussiepanel, webinar of (online) enquête, brainstorm of overleg te organiseren. Neem deelnemers mee in het proces en de te maken keuzes daarbinnen.

afbeelding binnen de regeling

De vraagstellingen, de beantwoording, motivering en de uitkomst van de intensiteit van participatie worden in pdf naar de initiatiefnemer geretourneerd (rapportage, automatisch gegenereerd).

Stap 2. Vooroverleg

Voor een initiatief met lage impact en invloed (level 0) is het in beginsel niet nodig om brede participatie te organiseren. De initiatiefnemer informeert wel de omgeving en gaat bij voorkeur ook in gesprek met de omgeving.

Vanuit deze raadpleging met de omgeving kan mogelijk ook aanpassing plaatsvinden van het plan of de activiteit. De gemeente kan de initiatiefnemer hierbij adviseren.

Een zogenoemd ‘vooroverleg’ met de gemeente is gewenst indien meer intensieve participatie nodig is (level 1-2-3). Op basis van de uitkomst van de Participatiescan kan in het vooroverleg worden aangegeven welke mate van participatie wij passend vinden bij het initiatief. Los of die participatie wel of niet verplicht is. In het gesprek wordt de initiatiefnemer uitgelegd hoe toetsing van de participatie plaatsvindt, die overeen komt met de uitgangspunten van de participatie die wij toepassen bij gemeentelijke plannen.

Bij de initiatieven waarbij participatie niet verplicht is, wordt het vooroverleg gebruikt om initiatiefnemers te stimuleren de uitgangspunten te hanteren.

Bij initiatieven waarbij participatie wel verplicht is, wordt in het vooroverleg toegelicht hoe wij toetsen. Beoordeling vindt plaats op de kwaliteit van; de voorbereiding, de uitvoering en het resultaat.

De initiatiefnemer wordt door de gemeente hierna begeleid door een vast contactpersoon (initiatiefmanager, casemanager). Met hem of haar kan de initiatiefnemer de juiste aanpak bespreken, dat vaak maatwerk is omdat elk initiatief en elke omgeving weer anders is.

Stap 3. Voorbereiding

De initiatiefnemer stelt de startpositie bij voorkeur vast in een plan van aanpak voor de participatie (PvA Participatie). Dit gebeurt in samenspraak met betrokkenen. Het scherp krijgen van de aanpak helpt om de verwachtingen richting betrokkenen duidelijk te maken. In deze aanpak is vooraf ook helder welke ruimte er is om samen te werken en mogelijk mee te beslissen (participatieruimte).

De (samen met belanghebbenden) gekozen aanpak wordt gemotiveerd. Wij adviseren de initiatiefnemer om open te zijn over de aanpak van participatie, zodat betrokkenen de juiste verwachtingen hebben. In de planning wordt inzicht verschaft hoe de participatie wordt gefaciliteerd. Lopen belangen tijdens de participatie erg uiteen of lopen gesprekken vast? Dan wordt gezocht naar een passende vorm om dit te doorbreken.

In het PvA Participatie is bij voorkeur opgenomen:

  • 1.

    Doel van de participatie.

    Wat beogen we met de participatie? Wie moeten betrokken worden?

    Wat zijn de belangen en afhankelijkheden van betrokkenen?

  • 2.

    Ruimte voor invloed.

    Wat is de participatieruimte en motivatie? Motiveer de beperkingen van invloed. Wat zijn verantwoordelijkheden deelnemers in participatie?

  • 3.

    Kaders (afwijkend van generieke kaders vooraf).

    Wat zijn de wettelijke of beleidskaders? Hoe, wanneer, wat wordt geïnformeerd en gecommuniceerd? Spelregels in houding en gedrag participatie? Evaluatie participatie?

  • 4.

    Invulling samenwerken.

    Wat is de mogelijke organisatievorm? Wat zijn bijhorende (inclusieve) werkvormen en instrumenten? Hoeveel middelen zijn beschikbaar?

  • 5.

    Invulling beslissen.

    Wat zijn afspraken over (invloed op) beslissen / besluitvorming.

Vanuit de positie van participatie in Sittard-Geleen, wordt een positief antwoord verwacht op deze vragen. Wanneer dat niet of beperkt kan, dan vraagt dat om duidelijke motivering. De gemeente kan adviseren bij de voorbereiding.

Stap 4. Uitvoering

Het PvA Participatie maakt helder waarom, met wie en wanneer de participatie plaatsvindt. Op basis hiervan wordt, bij voorkeur in samenspraak met betrokkenen, de wijze van participatie verder uitgewerkt; met participatiemiddelen, werkvormen en communicatiemiddelen.

De keuzes hierin zijn afhankelijk van welk doel je hebt met de participatie, wie deelneemt aan het proces en de fase waarin je je bevindt. Maar ook de schaal van de opgave, de tijdspanne en kosten bepalen de inzet van methoden. Ook in deze stap kan de gemeente adviseren in de opbouw.

De participatie wordt goed voorbereid en uitgevoerd. Meningen en reacties worden gehoord. Ordening van de conclusies wordt bij voorkeur met de betrokkenen gedaan. Zicht ontstaat voor betrokkenen wat wel en eventueel niet kan, waarom die keuzes zijn gemaakt en de mate van begrip.

Na afloop van het participatieproces wordt bij voorkeur een beknopt Participatieverslag opgesteld. Daarin wordt antwoord gegeven op vier vragen:

  • 1.

    Welke belanghebbenden hebben deelgenomen aan het participatieproces?

    Maak inzichtelijk welke belanghebbenden je hebt betrokken bij het initiatief, wie daarmee vertegenwoordigd is, en op welke wijze en momenten dat is gedaan.

  • 2.

    Wat zijn de resultaten van het participatieproces?

    Geef aan wat de inbreng is geweest van de verschillende belanghebbenden tijdens het participatieproces. En wat de reactie is geweest op de inbreng, of naar voren gebrachte standpunten.

  • 3.

    Wat is er met de resultaten gedaan?

    Maak duidelijk wat je met de reacties van belanghebbenden hebt gedaan. Op welke wijze deze wel of juist niet zijn verwerkt in het uiteindelijke initiatief (aanpassingen?), en waarom? Zijn afspraken hierover gemaakt? Hierbij is de beargumentering van belang.

  • 4.

    Is er tevredenheid over de participatie?

    Geef inzicht op hoe de uitvoering van de participatie is verlopen.

    Is de initiatiefnemer tevreden met het gevolgde proces. Wat waren de reacties op de manier van participatie vanuit de belanghebbenden.

    Zijn er suggesties gedaan op de wijze van participatie.

3.3 Beoordelen van de Participatie

De initiatiefnemer reikt bij de aanvraag de (automatisch gegenereerde) rapportage van de Participatiescan aan. De beantwoording van de vragen alsmede de motivering, zullen worden beoordeeld op juistheid.

De initiatiefnemer geeft bij de aanvraag aan of participatie is georganiseerd en zo ja, hoe er overleg is geweest met belanghebbenden en wat er met de resultaten van de participatie is gedaan. Dit kan bij voorkeur via een PvA Participatie en/of een Participatieverslag.

De gemeente weegt bij het toetsen van de aanvraag van de buitenplanse omgevingsplanactiviteit de wijze waarop de participatie is uitgevoerd mee in de totaalbeoordeling.

Het ontbreken van een participatietraject is niet per definitie reden om een vergunning te weigeren, maar de uitkomst kan dus wel worden verwerkt bij het maken van de belangenafweging. De gemeente gaat op basis van informatie van de initiatiefnemer en eigen beschikbare informatie na of alle belangen voldoende inzichtelijk zijn en wat er met de inbreng van de deelnemers is gedaan.

De kwaliteit van het vooroverleg, de voorbereiding en de uitvoering van de participatie wordt beoordeeld op basis van de uitgangspunten voor participatie (Participatiekader). Daarbij wordt ook rekening gehouden met de verschillende belangen van de omgeving: Is het juiste participatielevel toegepast? Sluit de participatie aan bij het participatielevel? Zijn de opmerkingen van de omgeving meegewogen in het plan?

Indien participatie niet verplicht is en participatie niet is uitgevoerd, wordt de initiatiefnemer erop gewezen dat hierdoor de kans op bezwaar mogelijk groter is. Als de initiatiefnemer wel participatie heeft uitgevoerd wordt dit vastgelegd.

Indien participatie wel verplicht is, dan zijn er de volgende mogelijkheden van beoordeling:

  • 1.

    De participatie komt overeen met de uitgangspunten van het Participatiekader.

    Voor wat betreft participatie is er geen aanleiding om vervolgstappen uit te laten voeren c.q. er is geen grond om de beslistermijn te verlengen.

  • 2.

    De participatie voldoet niet geheel / geheel niet aan de uitgangspunten van het Participatiekader. Dan moet het college van burgemeester en wethouders de aanvrager de gelegenheid geven het gebrek te herstellen (artikel 4:5, Algemene wet bestuursrecht; Awb). Het bevoegd gezag kan ook kiezen om zelf extra informatie in te winnen. Als dat niet het gewenste resultaat oplevert, is de aanvraag onvolledig en kan het college de aanvraag buiten behandeling laten.

Ondertekening

Aldus besloten door de raad der gemeente Sittard-Geleen in zijn vergadering van 27 juni 2024.

De griffier

mr. N.A.P. J. Bisschoff

De voorzitter

mr. J.Th.C.M. Verheijen

Bijlage : Routing voor initiatiefnemers

Een routing voor initiatiefnemers is beschikbaar op de gemeentelijke website om initiatiefnemers te stimuleren (wordt uitgewerkt):

Alle initiatieven

  • 1.

    Participatiescan (quickscan). Formuleer het doel en verken de omgeving en impact Betrek hier mogelijk al de omgeving bij in een gesprek.

Level 0: initiatief met lage impact en invloed

  • 2.

    Geen brede participatie noodzakelijk. De initiatiefnemer informeert de omgeving en gaat verder in gesprek met de omgeving (uit raadpleging met omgeving past de initiatiefnemer mogelijk het initiatief aan).

Level 1-2-3*: Initiatief met impact en invloed

  • 2.

    Vooroverleg.

  • 3.

    Voorbereiding

    (met bij voorkeur een uitkomst in een Plan van Aanpak Participatie).

  • 4.

    Uitvoering

    (participatie-activiteiten, met bij voorkeur een uitkomst in een Participatieverslag.

*

Level 1 – Beperkte participatie.

Level 2 – Participatie.

Level 3 – Veel participatie.

Zo doen we dat!

Participatiescan (quickscan)

Scan intensiteit participatie

Participatie is passend als de opgave een aanzienlijk effect heeft (impact groot) én het onderwerp leeft bij inwoners, organisaties, bedrijven en gemeente/politiek (acceptatie laag). Is de impact of het effect van het project klein en is het onderwerp geaccepteerd, dan is het inrichten van een participatietraject (meestal) niet noodzakelijk. Het bepalen van de impact kan bijvoorbeeld op basis van indicatoren zoals de omvang van het initiatief, het belang van een initiatief, de mate van mogelijke hinder of de (maatschappelijke/politieke) aandacht bij een initiatief.

Participatie is het uitgangspunt, indien ook waardevol. Vooraf vindt daarom een check plaats op: is er behoefte aan participatie, moet het, kan het?

De gemeente biedt initiatiefnemers hiertoe een online tool (beschikbaar op de gemeentelijke website), waarmee een eerste inzicht ontstaat op de impact van het initiatief en de verwachte participatie. Via een Participatiescan (quickscan), die wordt ingevuld door de initiatiefnemer, wordt de behoefte aan en de intensiteit van de participatie (het gewenste participatielevel) op hoofdlijn gemeten.

  • Level 0 – Informeren en raadplegen.

    Het initiatief heeft niet of nauwelijks impact op de samenleving. Je hoeft geen brede participatie te organiseren. Het blijft belangrijk om direct betrokkenen, bijvoorbeeld omwonenden, te informeren over je initiatief.

  • Level 1 - Beperkte participatie.

    Het initiatief heeft weinig impact op de omgeving. Bekijk wie direct betrokken zijn, bijvoorbeeld de directe omwonenden, ga in gesprek over je initiatief.

    Advies vanuit gemeente

  • Level 2 – Participatie.

    Het initiatief heeft een gemiddelde impact op de omgeving. Betrek de directe omgeving en andere belanghebbenden. Vraag om adviezen en laat hen meedenken over het initiatief. Doe dit bijvoorbeeld door een informatie-avond te organiseren of een discussiepanel, webinar of (online) enquête.

    Advies en facilitering vanuit gemeente.

  • Level 3 - Veel participatie.

    Het initiatief heeft veel impact op de omgeving. Dit vraag om intensieve participatie. Breng de belanghebbenden uit de omgeving in kaart en informeer hen. Ook is het goed om belangorganisaties of bedrijven te betrekken, kijk ook breder dan alleen belangen in directe omgeving. Laat de samenleving meedenken, meewerken aan en waar mogelijk meebeslissen in het initiatief. Doe dit bijvoorbeeld door participatie-avonden te organiseren, een discussiepanel, webinar of (online) enquête, brainstorm of overleg te organiseren. Neem deelnemers mee in het proces en de te maken keuzes daarbinnen.

    Advies en facilitering vanuit gemeente.

Vragen Participatiescan

Participatie is passend als de opgave een aanzienlijk effect heeft, het onderwerp leeft in de samenleving en dat beïnvloeding mogelijk is. De gemeente biedt initiatiefnemers een online tool, waarmee een eerste inzicht ontstaat in de verwachte participatie. Via de online Participatiescan, die wordt ingevuld door de initiatiefnemer, wordt de behoefte aan en intensiteit van de participatie (het gewenste participatielevel) op hoofdlijn gemeten.

Vragen scan o.b.v. voorbeeld gemeente Eindhoven; scores (1-3-5-6-7) bepalen uitkomst.

afbeelding binnen de regeling

Welk antwoord past het beste bij het initiatief?

Motiveer het antwoord, zodat je later nog weet waarom je een bepaalde keuze hebt gemaakt.


Noot
1

Een plan of activiteit in de Omgevingswet wordt aangeduid als ‘omgevingsplanactiviteit’. Hiermee worden activiteiten bedoeld die in het omgevingsplan zijn opgenomen en waarvoor regels zijn gesteld. Het gaat hierbij om activiteiten die consequenties kunnen hebben voor de ruimtelijke leefomgeving, zoals het (ver)bouwen van een huis of het aanleggen van een weg. Om een omgevingsplanactiviteit mogelijk te maken, moet veelal een omgevingsvergunning worden aangevraagd (een totale vergunning op het gebied van bouwen, milieu, natuur en ruimte). Sommige omgevingsplanactiviteiten zijn vergunningvrij. Deze gevallen staan in artikel 2.29 van het Besluit bouwwerken leefomgeving (Bbl) benoemd.

Noot
2

Zie hoofdstuk 3 van voorliggende nota: onderdeel van de handreiking is een stappenplan dat initiatiefnemers kunnen volgen om te komen tot een goede participatie, een verdere toelichting op de Participatiescan, en het gebruik van instrumenten.

Noot
3

De grondslag voor dit algemeen aanvraagvereiste participatie ligt in artikel 7.4 van de Omgevingsregeling.

Noot
4

De grondslag voor het aanwijzen van gevallen van verplichte participatie ligt in artikel 16.55, lid 7, van de Omgevingswet.

Noot
5

In de Omgevingswet zijn twee typen omgevingsplanactiviteiten, de binnenplanse omgevingsplanactiviteit en de buitenplanse omgevingsplanactiviteit.

Binnenplans betekent dat de activiteit past binnen de regels van het omgevingsplan en waarvoor een vergunning nodig is. In het omgevingsplan zijn de beoordelingsregels over het verlenen van de omgevingsvergunning opgenomen.

Buitenplans (vaak ook BOPA genoemd) voldoet niet aan de regels van het omgevingsplan. In bepaalde gevallen kun je toch een omgevingsvergunning krijgen.

Noot
6

Artikel 4:5, lid 1, onder a, Algemene wet bestuursrecht.

Noot
7

De wetgever heeft in de toelichting bij het Omgevingsbesluit aangegeven dat voor de wijze waarop participatie plaats moet vinden de specifieke kenmerken van het project of activiteit en de omgeving van belang zijn. Dit betekent dat bij een klein initiatief met weinig impact op de omgeving een beperkte vorm van participatie kan volstaan. De participatie-inspanning van de aanvrager dient in verhouding (proportioneel) te staan tot de aangevraagde activiteit.

Noot
8

Soms kost het inwinnen van extra informatie zoveel tijd dat het risico ontstaat voor een overschrijding van de maximumtermijn van de reguliere procedure. In dat geval kan het bevoegd gezag de beslistermijn verlengen van 8 naar 14 weken. Verlenging is mogelijk op basis van artikel 16.64 van de Omgevingswet.

Noot
9

Participatie is een aanvraagvereiste. Het is geen onderdeel van de beoordelingsregels voor de omgevingsvergunning voor de omgevingsplanactiviteit in paragraaf 8.1.1. van het Besluit kwaliteit leefomgeving (Bkl).