Permanente link
Naar de actuele versie van de regeling
https://lokaleregelgeving.overheid.nl/CVDR750055
Naar de door u bekeken versie
https://lokaleregelgeving.overheid.nl/CVDR750055/1
Regeling vervalt per 01-01-2027
VTH-Uitvoeringsprogramma 2025/2026
Geldend van 18-12-2025 t/m 31-12-2026 met terugwerkende kracht vanaf 01-01-2025
Intitulé
VTH-Uitvoeringsprogramma 2025/2026Het uitvoeringsprogramma voor de VTH-taken op het gebied van de fysieke leefomgeving
1. Inleiding
1.1 Aanleiding
Het uitvoeringsprogramma is een jaarlijks terugkerend programma dat de doelen uit het beleidsplan VTH 2023 vertaald naar activiteiten die voor dat jaar uitgevoerd gaan worden. Voor deze keer is gekozen om een uitvoeringsprogramma voor 2025 en 2026 gezamenlijk te maken. Dit omdat het uitvoeringsprogramma voor 2025 pas laat in het jaar klaar was en daarna meteen begonnen moest worden met 2026. Door ze te bundelen komen we weer in het ritme van op tijd een uitvoeringsprogramma vaststellen. De doelen/activiteiten voor 2025 zijn al door de medewerkers opgepakt. De doelen/activiteiten voor 2026 worden opgepakt in 2026 na vaststelling van het uitvoeringsprogramma VTH 2025/2026.
1.2 Wettelijk verplicht
In het Omgevingsbesluit (Omgevingswet) staat dat het verplicht is om elk jaar een uitvoeringsprogramma vast te stellen en waar een uitvoeringsprogramma aan moet voldoen (procescriteria).
Ook staat omschreven dat het uitvoeringsprogramma onderdeel moet zijn van de beleidscyclus (Big-8).
Deze procescriteria gelden voor de VTH-taken die uitgevoerd worden voor activiteiten in de fysieke leefomgeving onder de Omgevingswet.
Het uitvoeringsprogramma valt in de beleidscyclus onder programma & organisatie en is daarmee de schakel tussen de strategische cyclus en de operationele cyclus.
Het eerder aangehaalde beleidsplan VTH 2023 valt in de strategische cyclus.
BIG-8 cyclus
Het is in ieder geval verplicht om de VTH-taken van activiteiten onder de Omgevingswet in het uitvoeringsprogramma op te nemen. In het beleidsplan VTH 2023 zijn echter ook werkzaamheden opgenomen die niet onder de VTH-taken onder de Omgevingswet vallen. Dit zijn taken die onder de APV/Bijzondere wetten vallen. Omdat ze meegenomen zijn in het beleidsplan VTH 2023 zijn ze ook opgenomen in het uitvoeringsprogramma VTH 2025/2026.
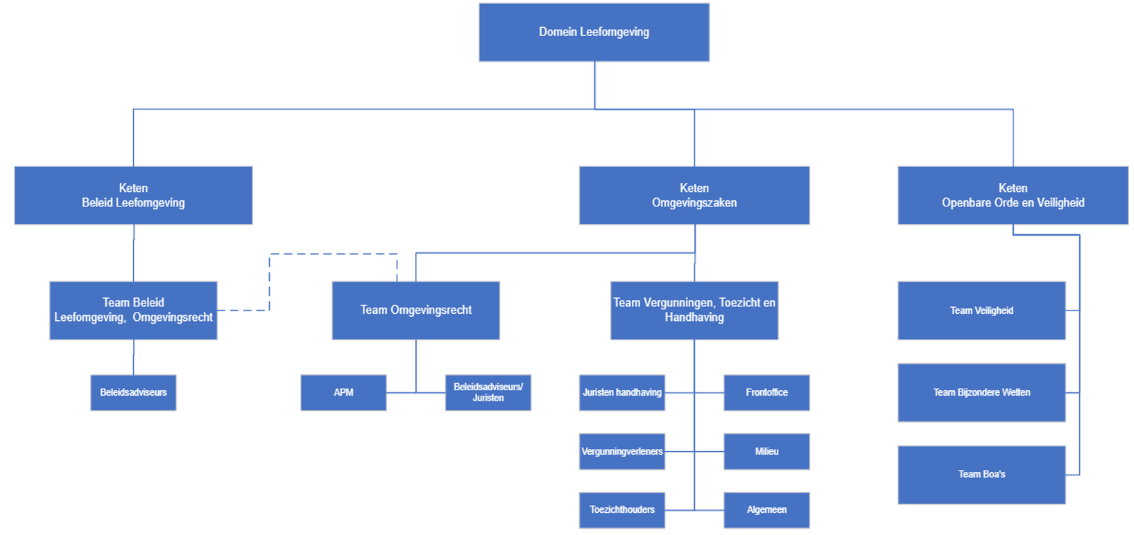
Per 1 mei 2025 is de nieuwe organisatiestructuur in werking getreden. We werken nu met domeinen, ketens en teams.
Team VTH en team APM/Omgevingsrecht vallen onder de keten Omgevingszaken, team Boa’s en team Bijzondere wetten vallen onder de keten Openbare orde en veiligheid.
Beide ketens vallen onder het domein Leefomgeving.
Omdat de werkzaamheden van Keten Openbare Orde en Veiligheid wel een overlap hebben met de werkzaamheden van Team VTH, APM/Omgevingsrecht is besloten om deze werkzaamheden wel mee te nemen in het uitvoeringsprogramma. Een andere reden is dat bij de totstandkoming van het beleidsplan VTH 2023 de werkzaamheden van team Boa’s en Bijzondere wetten nog wel onderdeel was van de oude afdeling VVTH en deze werkzaamheden zijn verwerkt in het beleidsplan VTH. Omdat het uitvoeringsprogramma een uitwerking is van het beleidsplan VTH, is het logisch om ook de werkzaamheden van teams Boa’s en Bijzondere wetten mee te nemen in het uitvoeringsprogramma. Ditzelfde geldt voor de werkzaamheden die uitgevoerd worden door Team Bijzondere Wetten. Ook deze werkzaamheden zijn meegenomen in dit uitvoeringsprogramma.
1.3 Reikwijdte en looptijd
Het Uitvoeringsprogramma 2025/2026 gaat over alle taken binnen het team VTH. Naast de taken op basis van de Omgevingswet (o.a. bouwen, slopen, ruimtelijke ordening, monumenten, brandveilig gebruik en milieu) zijn ook de taken op het gebied van de Algemene Plaatselijke Verordening Heerenveen (APV) en bijzondere wetten (o.a. Wegenverkeerswet 1994 en Alcoholwet) opgenomen in het Uitvoeringsprogramma 2025/2026.
Onder de werkzaamheden van APV en bijzondere wetten vallen ook de taken die voortvloeien uit de Opiumwet en de Wet kinderopvang en kwaliteitseisen peuterspeelzalen. Omdat deze uitvoeringstaken onderdeel zijn van afzonderlijke beleidsnota’s, zijn deze werkzaamheden niet opgenomen in het Uitvoeringsprogramma 2025/2026.
Het Uitvoeringsprogramma 2025/2026 is gemaakt voor de periode van 1 januari 2025 tot en met 31 december 2026. Het treedt met terugwerkende kracht in werking.
1.4 Interbestuurlijk toezicht
In de Omgevingswet zijn regels opgenomen waar overheden aan moeten voldoen bij het uitvoeren van VTH-taken. De uitvoering van deze taken zijn collegebevoegdheden. De gemeenteraad houdt toezicht hierop (horizontaal toezicht). De provincie Fryslân houdt hier weer toezicht op via het Interbestuurlijk toezicht (IBT). Zij beoordelen jaarlijks het beleidsplan, het uitvoeringsprogramma en het jaarverslag. Zij toetsen aan de eisen die zijn vastgelegd op grond van het Omgevingsbesluit artikel 13.8 t/m artikel 13.11.
1.5 Leeswijzer
|
Hoofdstuk |
Inhoud |
|
|
1. |
Inleiding |
In de inleiding wordt de aanleiding, het beleidskader, de reikwijdte en de looptijd verwoord. Daarbij wordt aangegeven hoe toezicht op ons wordt gehouden. |
|
2. |
Ontwikkelingen |
In dit hoofdstuk worden de ontwikkelingen op het gebied van VTH beschreven. |
|
3. |
Terugblik |
In dit hoofdstuk wordt teruggeblikt op de aandachtspunten uit het U&H evaluatierapportage 2024. |
|
4. |
Organisatie, middelen en ketenpartners |
In dit hoofdstuk staat beschreven hoe onze organisatie is opgebouwd. Daarnaast wordt weergegeven de beschikbare formatie, financiële middelen en onze samenwerkingspartners. |
|
5. |
Doelen en activiteiten |
In dit hoofdstuk staan de doelstellingen omschreven waar de komende periode extra inzet op wordt gepleegd. |
|
6. |
Programmering VTH-taken |
Hierin wordt een prognose van de capaciteit weergegeven voor de uitvoering van de VTH-taken op het gebied van omgevingsrecht en openbare orde en veiligheid. |
|
7. |
Bijlagen |
Diverse bijlagen, zoals een lijst met afkortingen/begrippenlijst, een organogram, een overzicht van de operationele. |
2. Ontwikkelingen
In dit hoofdstuk wordt ingegaan op de ontwikkelingen die van invloed zijn op de uitvoering van de werkzaamheden van de VTH-taken.
2.1 Omgevingswet
Per 1 januari 2024 is de Omgevingswet in werking getreden.
Deze ontwikkeling had en heeft grote invloed op de werkzaamheden die uitgevoerd moeten worden. Softwareprogramma’s moesten vervangen worden, omdat deze niet meer de nieuwe werkwijze aankonden.
Werkprocessen moesten herschreven worden en er werd van VTH verwacht dat we volgens de Ja, mits gedachte gingen werken.
Al deze veranderen leggen een grote druk op VTH. 2024 was echt een jaar om alles uit te zoeken en uit te vinden. 2025/2026 zal niet veel anders zijn. Er komen nog telkens wijzigingen in de wetgeving die van ons vragen om een aanpassing in onze werkzaamheden.
Er moet gebouwd worden aan een casco voor het omgevingsplan.
Er lopen nog telkens aanvragen onder de Wabo, waardoor er nog telkens geschakeld moet worden tussen 2 wetgevingen.
Ook 2025 en 2026 zijn nog jaren waarin we moeten leren hoe we moeten werken onder de Omgevingswet. Dit vraagt de nodige extra inzet van de medewerkers.
2.2 Wet kwaliteitsborging voor het bouwen
Op 1 januari 2024 is de Wet kwaliteitsborging voor het bouwen (Wkb) in werking getreden. Ook deze wetswijziging heeft een grote invloed op de werkzaamheden van VTH. 2024 was een zoektocht naar de werking van de wet en hoe we de inwoners en bedrijven konden helpen bij het leren van de wet.
Dit zal in 2025 en 2026 niet anders zijn. Het blijft voorlopig een zoektocht hoe we het beste om kunnen gaan met deze wetswijziging. Wat doet de gemeente nog en wat doet de kwaliteitsborger.
De geplande verruiming van de bouwwerken onder de Wkb is tot naardere orde uitgesteld. Alleen nieuwbouwprojecten onder gevolgklasse 1 vallen voor nu onder de Wkb. De verbouwprojecten onder gevolgklasse 1 blijven nog vergunningsplichtig en bij de gemeente liggen voor vergunningverlening en toezicht.
2.3 Duurzaam bouwen
Energieneutraal bouwen wordt steeds meer de norm. Is het niet door de steeds strenger wordende regelgeving hieromtrent, dan is het wel dat mensen bewust kiezen voor een energieneutraal gebouw. Hierbij worden steeds meer nieuwe materialen toegepast. Dit vraagt van de vergunningverleners en toezichthouders meer kennis en kunde over deze nieuwe materialen.
2.4 Goed verhuurderschap
De wet goed verhuurderschap (Wgv) is op 1 juli 2023 in werking getreden. Dit betekent dat de gemeente moet handhaven als er niet voldaan wordt aan de basisnorm voor goed verhuurderschap. Dit is een ontwikkeling die het nodige werk kan opleveren voor VTH.
Als er meldingen gedaan worden bij het meld- en informatiepunt moet de gemeente handhavend optreden op basis van de melding. Dit gaat dan vaak over ongewenste verhuurpraktijken misstanden op de huurmarkt.
2.5 Wet modernisering elektronisch bestuurlijk verkeer
De Wet modernisering elektronisch bestuurlijk verkeer (Wmebv) treedt op 1 juli 2026 inwerking. Hiermee krijgen inwoners en ondernemers het recht om officiële berichten digitaal aan gemeenten en andere overheidsorganisaties te versturen.
Dit betekent voor VTH dat wij ons ook moeten voorbereiden op deze wetswijziging.
Werkprocessen en systemen moeten aangepast worden.
2.6 Energielabel C-verplichting voor kantoorgebouwen
De verplichting voor kantoorgebouwen om te voldoen aan energielabel C is per 1 januari 2023 ingegaan. In 2023 heeft een inventarisatie plaatsgevonden. In 2024 hebben diverse controles plaatsgevonden. 2025 en 2026 vraagt ook nog de nodige tijd van de toezichthouders om te controleren of de kantoorgebouwen voldoen aan energielabel C.
2.7 Periodieke beoordeling constructieve veiligheid openbare gebouwen
Openbare gebouwen waar meer dan 5.000 mensen kunnen samenkomen, moeten sinds 1 juli 2024 periodiek worden beoordeeld op constructieve veiligheid. In eerste instantie gaat het om gebouwen die na 1950 zijn gebouwd/verbouwd en die bestemd zijn voor minimaal 5.000 personen. Hieronder vallen onder andere concertzalen, theaters, stadions, tribunes, bioscopen, evenementhallen, sporthallen, gebiedshuizen, onderwijsgebouwen, winkels en/of winkelcentra en stationsgebouwen onder.
In 2025/2026 zal gekeken worden wat deze verplichting doet voor de werkzaamheden van VTH.
2.8 Inventarisatie en onderzoek breedplaatvloeren
Vanaf 2020 geldt er een onderzoeksplicht voor CC-3-gebouwen met breedplaatvloeren. Ministerie van Binnenlandse Zaken en Koninkrijksrelaties (BZK) heeft deze verplichting uitgebreid naar alle gebouwen met breedplaatvloeren.
De nieuwe plicht geldt specifiek voor gebouwen die na 1 januari 2000 zijn opgeleverd en waarvoor de vergunning vóór 1 januari 2018 is verleend.
In 2025/2026 zal gekeken worden wat deze verplichting doet voor de werkzaamheden van VTH.
2.9 Rekenkamerrapport toezicht en handhaving in het fysieke domein
Eind 2024/begin 2025 heeft een rekenkameronderzoek plaatsgevonden naar het toezicht en handhaving in het fysieke domein. Naar aanleiding van dat onderzoek is gebleken dat er nog de nodig aanpassingen in werkprocessen/systemen moeten plaatsvinden. Deze aanpassingen zullen in 2025 en 2026 consequenties hebben voor de werkzaamheden bij VTH.
3. Terugblik
In dit hoofdstuk kijken we aan de hand van de U&H-Evaluatierapportage 2024 terug.
3.1 U&H-Evaluatierapportage 2024
De U&H-Evaluatierapportage 2024 komt met diverse conclusies en aanbevelingen. Hieronder wordt per onderdeel 1 aanbeveling weergegeven. Voor het totale beeld verwijzen we naar de U&H-Evaluatierapportage 2024.
3.1.1 Uitvoering
Frontoffice
|
Omgevingswet en het omgevingsloket |
Verbeter de vergunningencheck n.a.v. feedback van inwoners. |
Milieu
|
EOS en vergunningen |
Werk samen met de regionale werkgroep om een consistent beleid te ontwikkelen voor EOS. Zorg ervoor dat dit beleid wordt opgenomen in het Omgevingsplan. |
Bouw, ruimtelijke ordening en brandveiligheid
|
Werkdruk en formatie |
Versterk de communicatie en samenwerking tussen de teams. |
Bezwaar en beroep (omgevingsrecht)
|
Bezwaarschriften |
Licht inwoners/bedrijven voor over het proces van bezwaarschriften en de criteria voor het indienen van bezwaarschriften. |
Openbare orde en veiligheid
|
Wegwerpbekers bij evenementen |
Verhoog de voorlichting aan organisatoren over het gebruik en de voordelen van herbruikbare bekers. |
Bezwaar en beroep (openbare orde en veiligheid)
|
Bezwaren |
Overweeg conflictbemiddeling bij burenruzies voor een constructieve oplossing. |
3.1.2 Handhaving
Juridische handhaving (omgevingsrecht)
|
Geluidshinder onder de Ow |
Blijf bij op het gebied van jurisprudentie en wetgeving. Pas handhavingsstrategieën hierop aan. |
Juridische handhaving (openbare orde en veiligheid)
|
Achtergelaten en gezonken bootjes |
Verbeter de samenwerking met de provincie om efficiënter om te gaan met (half) gezonken bootjes. |
Milieu
|
Geluidshinder bij evenementen |
Onderzoek of het gebruik van eigen geluidsmetingsapparatuur bijdraagt aan de verbetering van de kwaliteit van de metingen. |
Openbare orde en veiligheid
|
Uitbreiding bevoegdheden |
Blijf samenwerken met de politie bij fietsverlichtingsacties en verkeerscontroles om de verkeersveiligheid te verbeteren. |
Bouw, ruimtelijke ordening
|
Kwaliteitsslagen |
Zorg ervoor dat CLO volledig functioneert, zodat alle zaken efficiënt kunnen worden geregistreerd en afgerond. |
Brandveiligheid
|
Meldingsplichtige bedrijven |
Communiceer met bedrijven over hun meldingsplicht en de criteria die daaraan vastzitten. |
3.2 Evaluatierapportage VTH 2025
De evaluatierapportage VTH 2025 wordt begin 2026 gemaakt. Deze kan daarom nog niet meegenomen worden in dit uitvoeringsprogramma.
3.3 Bijstellen VTH-Beleidsplan 2023
De aanbevelingen en conclusies uit de U&H-evaluatierapportage 2024 zijn voor een deel al verwerkt in de werkwijzen of wordt in de aankomende tijd aan gewerkt. Het Beleidsplan VTH 2023 hoeft niet aangepast te worden naar aanleiding van de aanbevelingen en conclusies.
4. Organisatie, middelen en ketenpartners
Dit hoofdstuk geeft een beeld van hoe wij onze uitvoeringstaken op het gebied van vergunningen, toezicht en handhaving hebben georganiseerd.
4.1 Organisatorische verbanden en uitvoering
Per 1 mei 2025 heeft een organisatiestructuurwijziging plaatsgevonden. Vanaf dat moment werken we in Domeinen, Ketens en Teams. Team VTH valt onder de Keten Omgevingszaken. Team Boa’s valt onder de keten Openbare Orde en Veiligheid. Team Bijzondere wetten valt onder de keten Openbare Orde en Veiligheid. Team Omgevingsrecht valt onder de keten Beleid Leefomgeving. Alle ketens vallen onder het Domein Leefomgeving.
Binnen het Team Vergunningverlening, Toezicht en Handhaving (VTH) zijn bijna alle taken vanuit de Omgevingswet op het gebied van milieu, brandveiligheid en bouw ondergebracht. Binnen het team Boa’s en team Bijzondere Wetten zijn de VTH-taken vanuit de APV/Bijzondere wetten ondergebracht. De administratieve ondersteuning van de vergunningverleners en toezichthouders maakt onderdeel uit van de team APM en Omgevingsrecht. Daarnaast zitten in dat team ook de juridische beleidsmedewerkers omgevingsrecht. Zij adviseren de vergunningverleners bij de afwijkingen van het omgevingsplan en behandelen zelf de enkelvoudige afwijkingsverzoeken van het omgevingsplan.
Bepaalde taken op het gebied van milieu en brandveiligheid zijn uitbesteed aan de FUMO en de Veiligheidsregio Fryslân (VRF).
De gemeente blijft het bevoegde gezag over deze taken. Het opdrachtgeverschap voor deze taken is belegd bij de team VTH. Het organogram van de ketens zijn vindt u in bijlage 7.2.
4.2 Beschikbare formatie
Voor de taken uit de Omgevingswet en de doelen uit het uitvoeringsprogramma hebben de teams VTH en team Omgevingsrecht een bezetting beschikbaar van 28,85 Fte per jaar.
Voor de taken uit de APV/Bijzondere wetten en de doelen uit het uitvoeringsprogramma hebben de teams Boa’s, Bijzondere wetten en Veiligheid een bezetting beschikbaar van 12,8 Fte per jaar.
Voor 2025 en 2026 rekenen we met 1.216 productieve uren per Fte. Dit is in afwijking van het aantal uren welke gebruikt worden bij andere teams. Wij houden deze productieve uren per Fte aan, omdat we zien dat 1.450 uur per Fte niet realistisch is voor de werkzaamheden die bij VTH uitgevoerd worden. Dit heeft te maken met de vele overleguren die gevoerd moeten worden met verschillende partijen om het werk uit te kunnen voeren. Deze uren worden niet tot de productieve uren gerekend.
De 1.216 productieve uren is al volgt berekend.
|
Productieve uren en contracturen 2025/2026 |
|
|
Aantal werkdagen |
261 |
|
Aantal feestdagen dat op een werkdag valt |
7 |
|
Bruto productieve dagen |
254 |
|
Bruto productieve uren (254 x 7,2) |
1.829 uur |
|
Vakantie-uren |
208 |
|
Ziekte-uren (6,5%) |
101 |
|
Aanwezige uren |
1.520 uur |
|
Indirecte productieve uren (20%) |
-304 |
|
Netto productieve uren |
1.216 uur |
Dit maakt dat voor de wettelijke taken uit de Omgevingswet, zoals ze staan omschreven in het VTH-beleidsplan, het totaal van 35.081 productieve uren beschikbaar zijn en maakt dat voor de taken uit de APV/Bijzondere wetten, zoals ze staan omschreven in het VTH-beleidsplan, het totaal van 15.565 productieve uren beschikbaar zijn.
Totaal is er 41,65 Fte beschikbaar voor de taken die uitgevoerd worden in het kader van de vergunningverlening, het toezicht en de handhaving.
Met dit aantal Fte is in totaal 50.646 productieve uren beschikbaar.
De beschikbare capaciteit is verdeeld over verschillende teams. Hieronder een uitsplitsing per functie per jaar.
Omgevingswet
|
Vergunningverlening |
|||
|
Functie |
Team |
Bezetting (fte) |
Productieve uren |
|
Bouw en RO |
|||
|
WABO-vergunningverlener bouw ca. |
VTH |
5,94 |
7.223 |
|
Medewerker frontoffice |
VTH |
1,55 |
1.885 |
|
Milieu |
|||
|
WABO-vergunningverlener milieu ca. |
VTH |
2,74 |
3.332 |
|
Juridisch |
|||
|
Juridisch beleidsmedewerker Omgevingsrecht |
Team Omgevingsrecht |
2,89 |
3.514 |
|
Juridisch beleidsmedewerker Omgevingsrecht (inhuur) |
Team Omgevingsrecht |
2,34 |
2.845 |
|
Ondersteuning |
|||
|
Administratief Procedureel Medewerker |
APM |
4,45 |
5.411 |
|
Toezicht & Handhaving |
|||
|
Functie |
Team |
Bezetting (fte) |
Productieve uren |
|
Bouw |
|
|
|
|
Inspecteur (accent bouw) |
VTH |
2,88 |
3.502 |
|
Milieu |
|
|
|
|
Inspecteur (accent milieu) |
VTH |
0,5 |
608 |
|
Junior Inspecteur Milieu |
VTH |
0 |
0 |
|
Brandveiligheid |
|
|
|
|
Inspecteur (accent brandpreventie) |
VTH |
0,89 |
1.082 |
|
Inspecteur (accent horeca) |
VTH |
1 |
1.216 |
|
Juridisch |
|
|
|
|
Juridisch beleidsmedewerker |
VTH |
2 |
2.432 |
|
Juridisch beleidsmedewerker (inhuur) |
VTH |
1,67 |
2.031 |
APV/Bijzondere wetten
|
Bijzondere wetten |
|||
|
Medewerker Frontoffice ca. |
Bijzondere wetten |
2,23 |
2.712 |
|
Medewerker Frontoffice ca. (inhuur) |
Bijzondere wetten |
1,34 |
1.629 |
|
Juridisch administratief ondersteuner |
Bijzondere wetten |
0,67 |
815 |
|
Juridisch medewerker |
Bijzondere wetten |
0,78 |
948 |
|
Juridisch beleidsadviseur APV |
Bijzondere wetten |
1 |
1.216 |
|
Evenementen coördinator |
Bijzondere wetten |
1 |
1.216 |
|
Boa’s |
|||
|
Functie |
Team |
Bezetting (fte) |
Productieve uren |
|
Uitvoering |
|
|
|
|
Buitengewoon Opsporingsambtenaar (senior) |
BOA |
1 |
1.216 |
|
Buitengewoon Opsporingsambtenaar |
BOA |
3 |
3.648 |
|
Juridisch |
|
|
|
|
Administratief/juridisch ondersteuner |
BOA |
0,5 |
608 |
|
Boa-coördinator |
BOA |
0,78 |
949 |
|
Totaal VTH-taken |
|
41,65 |
50.646 |
4.3 Financiële middelen
De financiële borging voor de formatie is vastgelegd in de Themabegroting 2023 - 2026 van de gemeente Heerenveen. De geraamde uren en middelen van de FUMO en VRF zijn vastgelegd in dienstverleningsovereenkomsten en zijn geborgd in de meerjarenbegroting. De beschikbare middelen en de te verwachte opbrengsten hebben betrekking op 2025 en 2026.
Gereserveerde middelen
|
Financiële lasten |
2025/2026 |
|
Salariskosten 1 |
€ 4.572.594,00 |
|
Budget vervangend personeel |
€ 367.200,00 |
|
Materiële kosten (specifiek2 ) |
€ 118.258,00 |
|
Bijdrage FUMO |
€ 873.860,00 |
|
Bijdrage VRF |
€ 40.328,00 |
|
Bijdrage overige verbonden partijen3 |
€ 200.571,00 |
Naast de kosten voor de uitvoering van de VTH-taken levert het ook inkomsten op uit leges en staangelden. Hieronder staan de verwachte inkomsten vermeld op basis van 2024.
Verwachte leges/staangelden
|
Financiële baten |
2025/2026 |
|
Leges Omgevingsvergunningen |
€ 1.833.267,00 |
|
Leges APV/bijzondere wetten |
€ 13.383,00 |
|
Staangelden Pinksterkermis |
€ 82.505,00 |
|
Staangelden losse standplaatsen |
€ 3.035,00 |
4.4 Samenwerkingspartners
FUMO
De FUMO is de omgevingsdienst van Friesland. Zij verleent vergunningen, houdt toezicht en geeft advies op het gebied van natuur- en milieuwet- en regelgeving. De samenwerkingsafspraken tussen de FUMO en de gemeente Heerenveen liggen vast in een dienstverleningsovereenkomst die jaarlijks wordt bijgesteld.
Veiligheidsregio Fryslân
De VRF is een belangrijke ketenpartner voor gemeenten. De VRF ondersteunt de gemeente Heerenveen bij de brandveiligheidstaken bij gebouwen. De VRF is de adviseur van de gemeente als het gaat over de brandveiligheid. Daarnaast heeft de VRF een adviestaak bij grote(re) evenementen en kan een beroep worden gedaan op het delen van inhoudelijke kennis bij ingewikkelde vraagstukken.
Hûs en Hiem
Hûs en Hiem brengt advies uit aan de gemeente als het gaat over de omgevingskwaliteit. Het is een onafhankelijke commissie die voor de gemeente Heerenveen adviseert over de aspecten van omgevingskwaliteit en voor het behoud van monumentale waarden.
InPublic B.V.
InPublic B.V. ondersteunt de gemeente Heerenveen bij parkeren in de openbare ruimte. Ze doen het toezicht en de handhaving hierop. Ook behandelen zij aanvragen voor parkeervergunningen en -ontheffingen, bezwaarschriften en beroepschriften.
Stichting Caleidoscoop
Stichting Caleidoscoop bemiddelt in een burenruzie. Door deze buurtbemiddeling wordt het aantal kostbare handhavende en juridische procedures door de gemeente Heerenveen verminderd.
Wetterskip Fryslân
De gemeente Heerenveen werkt nauw samen met het Wetterskip Fryslân om te komen tot integraal waterbeheer. Een voorbeeld is (planologische) medewerking bij het realiseren van wateropgaven of het rekening houden met waterbelangen bij nieuwbouw en herstructurering.
Provincie Fryslân
De provincie heeft de coördinerende taak om de samenwerking tussen gemeentes op het gebied van onder andere vergunningen, toezicht en handhaving te coördineren.
Politie en Openbaar Ministerie
De politie en het Openbaar Ministerie (OM) zijn onze samenwerkingspartners op het gebied van strafrecht. In het geval dat strafrechtelijk optreden is vereist, bijvoorbeeld bij de vervolging van milieuovertredingen en/of situaties waarbij sprake is van economische delicten, vindt er afstemming plaats met deze partners. De regie op de samenwerking en afstemming wordt gevoerd in het lokaal driehoeksoverleg tussen de burgemeester, de politie en de Officier van Justitie (OvJ).
Eigen organisatie
Binnen de VTH-taken vindt onderlinge afstemming plaats tussen de vergunningverleners en de toezichthouders, bijvoorbeeld waar het gaat om de afgifte en handhaafbaarheid van omgevingsvergunningen. Afstemming en overleg vindt ook plaats met andere ketens/teams die werkzaam zijn binnen het Domein Leefomgeving. Afstemming met de keten Openbare Orde en Veiligheid, Keten Buitenruimte en Keten Beleid Leefomgeving. Samenwerking met de teams Burgerzaken en Publieke dienstverlening (KCC) vindt plaat op het gebied van kamerverhuur en de beantwoording van klantvragen.
Gemeentehuis Heerenveen.
5. Doelen en activiteiten
In het VTH-Beleidsplan 2023 staan doelen en ambities genoemd voor de komende beleidsperiode. Deze doelen en ambities komen voort uit een probleem- en risicoanalyse. Naast de prioriteitstelling op basis van de integrale risicoanalyse zijn dat de bestuurlijke en maatschappelijke aandachtspunten en de punten uit de evaluatie van onze beleidsuitvoering. In totaal gaat het om 22 doelen en ambities. In dit hoofdstuk zijn de doelen voor 2025 en 2026 uitgewerkt naar concrete activiteiten. De andere doelen en ambities uit het VTH-Beleidsplan 2023 zijn in 2023/2024 opgepakt.
5.1 Gebouwde omgeving
Het verbeteren van de (brand)veiligheid en gezondheid bij risicovolle en kwetsbare objecten.
Het risicogestuurd toezichthouden bij risicovolle en kwetsbare objecten.
|
Het verbeteren van de (brand)veiligheid en gezondheid bij risicovolle en kwetsbare objecten. |
|
|
Activiteit |
Samen met de veiligheidsregio een risicomatrix ontwikkelen om risicogestuurd toezicht te kunnen houden op de risicovolle objecten waar geen melding brandveilig gebruik van toepassing is. |
|
Planning |
2025 |
|
Monitoringsindicatoren |
Opleveren van een risicomatrix |
|
Instrumenten |
Ontwikkelen |
|
Capaciteit |
Toezichthouders brandveiligheid, 50 uur |
|
Samenwerking |
Veiligheidsregio |
|
Evaluatie en bijsturing |
Januari 2026 |
Het bevorderen van de verduurzaming van de bestaande woningen.
Inzichtelijk maken van de mogelijkheden om de bestaande woningen te verduurzamen.
|
Het bevorderen van de verduurzaming van de bestaande woningen |
|
|
Activiteit |
Een brochure maken over subsidies en maatregelen over isoleren voor de inwoners in overleg met team Duurzaamheid. |
|
Planning |
2025 |
|
Monitoringsindicatoren |
Opleveren brochure |
|
Instrumenten |
Ontwikkelen |
|
Capaciteit |
Frontoffice, 50 uur |
|
Samenwerking |
Team Duurzaamheid |
|
Evaluatie en bijsturing |
Januari 2026 |
Het verhogen van de (brand)veiligheid bij woongebouwen met meerdere functies.
Combinaties van functies zoals wonen boven winkels zijn geregeld minder (brand)veilig.
|
Het verhogen van de (brand)veiligheid bij woongebouwen met meerdere functies. |
|
|
Activiteit |
Het maken van en checklist voor vergunningverleners en toezichthouder voor de toetsing/controle van brandscheidingen en detectie bij wooneenheden in gebouwen met meerdere functies. |
|
Planning |
2026 |
|
Monitoringsindicatoren |
Opleveren checklist |
|
Instrumenten |
Ontwikkelen |
|
Capaciteit |
Vergunningverleners, toezichthouders bouw, 50 uur |
|
Samenwerking |
Team VTH |
|
Evaluatie en bijsturing |
Januari 2027 |
Het vergroten van de (brand)veiligheid bij appartementencomplexen.
Door gewijzigd gebruik, verbouwingen en slijtage en ook voortschrijdend inzicht is er aanleiding om extra aandacht te besteden aan de veiligheid van de oudere gestapelde bouw.
|
Het vergroten van de (brand)veiligheid bij appartementencomplexen. |
|
|
Activiteit |
Het inventariseren van woongebouwen waarin hulpbehoevende mensen wonen. In samenspraak met Veilig leven (brandweer) en de VvE’s zorgen voor een verbetering van de vluchtveiligheid in deze gebouwen. |
|
Planning |
2027 |
|
Monitoringsindicatoren |
Opleveren inventarisatielijst |
|
Instrumenten |
Ontwikkelen |
|
Capaciteit |
Toezichthouders brandveiligheid, 50 uur |
|
Samenwerking |
Veiligheidsregio, Veilig leven |
|
Evaluatie en bijsturing |
Januari 2027 |
5.2 Milieubeheer
Het verlagen van de veiligheidsrisico's bij opslag van gevaarlijke stoffen.
Vroegtijdig inzicht krijgen in welke bedrijven opslag van gevaarlijke stoffen, zoals EOS opslag heeft. Er wordt dan in het begintraject afspraken gemaakt worden over de opslag.
Dit verlaagt de veiligheidsrisico’s bij dit soort opslagen.
|
Het verlagen van de veiligheidsrisico’s bij opslag van gevaarlijke stoffen |
|
|
Activiteit |
Een werkwijze afspreken met interne collega’s, zodat bedrijven die gevaarlijke stoffen opslaan vroegtijdig in beeld komen. |
|
Planning |
2025 |
|
Monitoringsindicatoren |
Werkproces opslag gevaarlijke stoffen |
|
Instrumenten |
Opstellen beleid |
|
Capaciteit |
Team VTH, 100 uur |
|
Samenwerking |
FUMO/VTH/Veiligheidsregio |
|
Evaluatie en bijsturing |
Januari 2026 |
Het verbeteren van de (omgevings)veiligheid bij grote industriële complexen.
Uit de aard van de onderneming vormen grote, industriële bedrijven een potentieel gevaar voor medewerkers en omgeving. De VTH-taken bij deze bedrijven hebben hoge prioriteit.
|
Het verbeteren van de (omgevings)veiligheid bij grote industriële complexen |
|
|
Activiteit |
Het inzichtelijk krijgen van de controlemethodiek van de FUMO bij grote industriële complexen met als doel hierop te kunnen sturen en daarmee de omgevingsveiligheid te vergroten. |
|
Planning |
2026 |
|
Monitoringsindicatoren |
Opleveren document over controlemethodiek |
|
Instrumenten |
Ontwikkelen |
|
Capaciteit |
Team VTH, 100 uur |
|
Samenwerking |
FUMO/VTH |
|
Evaluatie en bijsturing |
Januari 2027 |
5.3 Leefbaarheid
Het vergroten van een schone woon- en leefomgeving.
Vervuiling van de openbare weg door zwerfvuil of hondenpoep verstoort het woongenot. De aanblik van inzamellocaties is slecht, de doelmatigheid van de inzameling gaat achteruit en er ontstaat extra vervuiling voor verkeerd aanbiedgedrag.
|
Het vergroten van een schone woon- en leefomgeving |
|
|
Activiteit |
4x per jaar de aandachtslocaties voor afval extra bezoeken. |
|
Planning |
2025 |
|
Monitoringsindicatoren |
Aantal controles aandachtslocaties afval. |
|
Instrumenten |
Toezicht op naleving |
|
Capaciteit |
Team Boa’s, 50 uur |
|
Samenwerking |
Politie/Team VTH |
|
Evaluatie en bijsturing |
Januari 2026 |
Het beperken van overlast ten gevolge van het afsteken van carbid en vuurwerk.
De ervaren overlast voor mens en dier wordt steeds minder getolereerd.
|
Het beperken van overlast ten gevolge van het afsteken van carbid en vuurwerk |
|
|
Activiteit |
Met de boa’s zoveel mogelijk carbidlocaties bezoeken en checken op de naleving van de regels, toestemmingen etc. We voorzien de politie en jeugdwerkers van informatie over vuurwerkmeldingen. |
|
Planning |
2026 |
|
Monitoringsindicatoren |
Aantal controles carbidlocaties en naleving van de regels. Aantal vuurwerkmeldingen wordt per dorp, locatie en tijdstippen. |
|
Instrumenten |
Toezicht op naleving |
|
Capaciteit |
Team Boa’s, 50 uur |
|
Samenwerking |
Politie |
|
Evaluatie en bijsturing |
Januari 2027 |
5.4 Beleidsmatige ambities
Het verlagen van de administratieve lasten en regeldruk.
We zetten ons in voor eenvoudiger en beter vindbare regels en duidelijkere procedures voor de burgers en bedrijven.
|
Het verlagen van de administratieve lasten en regeldruk |
|
|
Activiteit |
We onderzoeken waar de winst te behalen is in de informatievoorziening van de meest gestelde vragen en passen dit aan op de website. |
|
Planning |
2026 |
|
Monitoringsindicatoren |
Resultaten onderzoek informatievoorziening website |
|
Instrumenten |
Voorbereiding, communicatie en voorlichting |
|
Capaciteit |
Team VTH, 50 uur |
|
Samenwerking |
KCC |
|
Evaluatie en bijsturing |
Januari 2027 |
Meer participatie bij VTH-taken.
De omgeving actief betrekken bij beslissingen en uitvoering van daarvoor geschikte VTH-taken.
|
Meer participatie bij VTH-taken |
|
|
Activiteit |
We verlenen conform de participatieverordening de omgevingsvergunningen |
|
Planning |
2026 |
|
Monitoringsindicatoren |
Aantal verleende vergunningen |
|
Instrumenten |
Vergunnen |
|
Capaciteit |
Team VTH, 50 uur |
|
Samenwerking |
- |
|
Evaluatie en bijsturing |
Januari 2027 |
5.5 Bedrijfsvoering
Het versterken van het procesmatig werken en de ICT-ondersteuning.
Het voorbereiden van het risicogestuurd werken d.m.v. het zorgen dat checklisten in CLO risicogestuurd worden.
|
Het versterken van het procesmatig werken en de ICT-ondersteuning |
|
|
Activiteit |
Voorbereidende werkzaamheden uitvoeren voor het invoeren van risicogestuurd werken in de checklisten in CLO. |
|
Planning |
2025 |
|
Monitoringsindicatoren |
Plan van aanpak voor implementatie risicogestuurde werken in de checklisten in CLO. |
|
Instrumenten |
Voorbereiding, communicatie en voorlichting |
|
Capaciteit |
Team Bedrijfsvoering Leefomgeving, 50 uur Team VTH, 50 uur |
|
Samenwerking |
Keten informatiemanagement |
|
Evaluatie en bijsturing |
Januari 2026 |
5.6 Doorlopende doelstellingen/activiteiten
In 2023/2024 zijn doelen/activiteiten opgepakt. Voor deze doelen zijn activiteiten geformuleerd. Zoals aangegeven in het U&H evaluatierapportage 2024 zijn zes doelstellingen gehaald. Drie doelstellingen zijn om diverse redenen niet gehaald.
Deze lopen in 2025 door, zodat ze alsnog gehaald kunnen worden.
Het betreft de volgende doelstellingen.
De veiligheid en gezondheid vergroten bij grote evenementen
Intensief gebruik van gebouwen en voorzieningen en het gedrag van mensen in massa's vragen specifieke maatregelen (preventief zowel als tijdens een evenement) om een veilig verloop te borgen.
|
De veiligheid en gezondheid vergroten bij grote evenementen
|
|
|
Activiteit |
Een nieuw evenementenbeleid opleveren met een geluidsnormering voor alle muziekevenementen en met algemene eisen ten aanzien van hygiëne. |
|
Planning |
2024 |
|
Monitoringsindicatoren |
Nieuw evenementenbeleid met geluidsnormen en hygiëne-eisen. |
|
Instrumenten |
Opstellen beleid |
|
Capaciteit |
Team Bijzondere Wetten, 29 uur |
|
Samenwerking |
Team VTH/GGD/Veiligheidsregio Fryslân |
|
Evaluatie en bijsturing |
Nog niet behaald, planning vaststelling nieuw evenementenbeleid december 2025. |
Het bevorderen van de spontane naleving van wetten en regels
Het vergroten van de bekendheid van en begrip voor wet- en regelgeving bij burgers, bedrijven en instellingen, opdat de regels beter spontaan worden nageleefd.
|
Het bevorderen van de spontane naleving van wetten en regels
|
|
|
Activiteit |
Wij zorgen ervoor dat het aspect met de laagste spontane naleving met 10% wordt verhoogd doormiddel van een voorlichtingsactie. |
|
Planning |
2024 |
|
Monitoringsindicatoren |
Percentage aantal spontane naleving. |
|
Instrumenten |
Communicatie en voorlichting |
|
Capaciteit |
Bouwtoezichthouders, 8 uur Milieutoezichthouders, 8 uur Brandveiligheidtoezichthouders, 8 uur Juristen Handhaving, 8 uur Team Boa’s, 8 uur |
|
Samenwerking |
Keten communicatie, senior communicatieadviseur |
|
Evaluatie en bijsturing |
Evaluatie: Niet meetbare activiteit, Nulmeting is niet mogelijk i.v.m. de wisselende samenstelling bezoekers. Bijsturing: Andere wet- en regelgeving zoeken waar deze doelstelling wel behaald kan worden. |
Het voorkomen van ondermijning
Vergunningen of (ontbrekend) toezicht en handhaving kunnen ongewild bijdragen aan (het faciliteren van) crimineel handelen.
|
Het voorkomen van ondermijning
|
|
|
Activiteit |
Het uitvoeren van vier branche- of gebiedsgerichte integrale controles met het sociaal domein en economische zaken op ondermijning onder regie van Team Veiligheid. |
|
Planning |
2024 |
|
Monitoringsindicatoren |
Aantal integrale controles. |
|
Instrumenten |
Integraal toezicht |
|
Capaciteit |
Bouwtoezichthouders, 32 uur Milieutoezichthouders, 32 uur Brandveiligheidtoezichthouders, 32 uur Juristen Handhaving, 32 uur Team Boa’s, 32 uur |
|
Samenwerking |
Keten Maatschappelijke ondersteuning, Team WMO Team VTH, Team Veiligheid Team Beleid Leefomgeving, Team Omgevingsrecht |
|
Evaluatie en bijsturing |
Januari 2026 |
6. Programmering VTH-taken
Zoals aangegeven in 4.2 wordt gerekend met 1.216 productieve uren voor de programmering van de VTH-taken voor 2025 en 2026. Er is gekozen om te programmeren op het aantal beschikbare uren i.p.v. op de benodigde uren.
De onderstaand uren zijn geprogrammeerd op basis van de geschreven uren in Tim. Daarnaast is gekeken naar de aantallen aanvragen die in 2024 zijn ingediend. Aan de hand van deze 2 criteria zijn de uren bepaald. Onderstaande uren zijn per jaar. Voor 2025 en 2026 zijn het dezelfde uren.
6.1 Omgevingswet
De Omgevingswet regelt de vergunningverlening voor bouwen, wonen, monumenten, ruimte, natuur en milieu. Via het vergunningenstelsel kan de gemeenteactiviteiten of handelingen reguleren die op zichzelf aanvaardbaar zijn, maar die zonder een vergunning niet zijn toegestaan. Daarmee kan van geval tot geval de toelaatbaarheid worden beoordeeld als voor het verrichten van de activiteiten of handelingen niet kan worden volstaan met het geven van algemene normen. Vaak worden aan een vergunningvoorschriften verbonden om de vergunde activiteiten of handelingen nader te reguleren.
6.1.1 APM
|
APM |
|
|
Basisregistratie adressen en gebouwen (BAG) |
260 |
|
Intrekkingen |
100 |
|
Inboeken en administratief afhandelen (overig) |
600 |
|
Inboeken en verlenen aanvragen (omgevingswet) |
2.000 |
|
Overig (administratie, kwaliteitsverbetering, etc.) |
1.750 |
|
Inzage archief |
500 |
|
OR |
200 |
|
Totaal |
5.410 |
6.1.2 Vergunningverlening
|
Brandveiligheid |
|
|
Melding brandveilig gebruik |
20 |
|
Vragen m.b.t. brandveiligheid |
15 |
|
Overig (administratie, kwaliteitsverbetering, etc.) |
15 |
|
Totaal |
50 |
|
Milieu |
|
|
Administratief FUMO-melding (registratie, beheer), Mba BAL/Omgevingsplan, Type B inrichting en bodemenergie. Melding, gelijkwaardigheidstoets en maatwerkvoorschriften) |
500 |
|
Vakinhoudelijk milieu |
800 |
|
Klantvragen/informatieverzoeken milieu |
150 |
|
Advies milieu (integraal, losse onderdelen, prov. vergunningen) |
1.630 |
|
Overig (administratie, kwaliteitsverbetering, etc.) |
250 |
|
Totaal |
3.330 |
|
Bouw/RO |
|
|
Aanvraag Wabo |
135 |
|
Aanvraag omgevingsplanactiviteit bouw (planologie, welstand) |
2.500 |
|
Aanvraag technische bouwactiviteit |
1.000 |
|
Klantvragen (frontoffice) |
1.620 |
|
Overig (administratie, kwaliteitsverbetering, etc.) |
400 |
|
Projecten |
350 |
|
Kwaliteit |
150 |
|
Doelstelling uitvoeringsprogramma |
100 |
|
Welstandsoverleg |
180 |
|
Meldingen Wkb |
250 |
|
Intaketafel/omgevingstafel |
100 |
|
CLO/DECOS (key-user) |
250 |
|
Project monumenten |
150 |
|
Vooroverleg |
975 |
|
Vooroverleg monumenten |
200 |
|
Aanvraag planologisch strijdig gebruik/aanlegactiviteit |
200 |
|
Aanvraag gemeentelijk- of rijksmonument |
400 |
|
Particuliere sloop melding sloopactiviteit |
100 |
|
Totaal |
9.060 |
|
RO |
|
|
Ondersteuning, Kwaliteitsverbetering |
425 |
|
Onvoorzien |
100 |
|
Projecten |
85 |
|
Bezwaar, beroep, voorlopige voorziening omgevingsrecht |
400 |
|
Bouwplan overleg |
500 |
|
Juridisch-inhoudelijk overleg |
100 |
|
RO-advisering intern |
250 |
|
Verlenen (B)OPA (WAS: Aanvragen RO Buitenplans) |
2.500 |
|
Vooroverleg omgevingsvergunning |
1.790 |
|
Wijziging omgevingsplan particuliere initiatieven (WAS: wijz. postzegelpl. part. Initiatieven) |
200 |
|
Totaal |
6.265 |
6.1.3 Toezicht & Handhaving
|
Milieu |
|
|
Overig (administratie, kwaliteitsverbetering, afstemming FUMO, etc.) |
140 |
|
Controle milieubelastende activiteiten |
165 |
|
Bodemsaneringen |
50 |
|
Controle energiebesparing/melding besluit bodemkwaliteit |
40 |
|
Klachten |
115 |
|
Toezicht vrije veld |
100 |
|
Totaal |
610 |
|
Brandveiligheid |
|
|
Toezicht bijzondere wetten (Prostitutie, Coffeeshops) |
15 |
|
Overig (kwaliteitsverbetering, administratie etc.) |
125 |
|
Toezicht brandveilig gebruik (algemeen) |
1.100 |
|
Toezicht brandveilig gebruik complexe locaties/panden |
100 |
|
Toezicht Horeca |
250 |
|
Toezicht evenementen |
150 |
|
Klachten |
160 |
|
Centrumcoördinatie/horecacontactpersoon/samenwerking met Veiligheid |
400 |
|
Totaal |
2.300 |
|
Bouw/RO |
|
|
Controle Omgevingsvergunning |
1.905 |
|
Controle omgevingsvergunning gevolgklasse 1 |
500 |
|
Controle (steekproefsgewijs) melding bouwactiviteit |
250 |
|
Wet goed verhuurderschap/ overlast kamerverhuur |
100 |
|
Energielabel C voor kantoorgebouwen |
100 |
|
Sloop |
50 |
|
Illegale bouw/gebruik |
250 |
|
Klacht |
150 |
|
Overig (administratie, kwaliteitsverbetering, etc.) |
200 |
|
Totaal |
3.505 |
|
Juridisch (handhaving) |
|
|
Juridische ondersteuning (vragen en advisering) |
1.000 |
|
Beroep |
500 |
|
Advisering bij opstellen beleid |
300 |
|
Overig (administratie, kwaliteitsverbetering, etc.) |
365 |
|
Projecten/ontwikkelingen |
200 |
|
Wrakings- of waarschuwingsbrief |
100 |
|
Voornemen bestuursrechtelijke sanctie |
500 |
|
Last onder bestuursdwang |
500 |
|
Last onder dwangsom |
500 |
|
Bezwaar |
500 |
|
Totaal |
4.465 |
|
Totaal Programma Omgevingswet |
|
|
Beplande uren |
35.080 |
|
Beschikbare uren |
35.081 |
6.2 Openbare orde en veiligheid
In de APV staan de gemeentelijke regels op het gebied van openbare orde en veiligheid. Het gaat om regels voor bijvoorbeeld evenementen, afsteken carbid en sluitingstijden. Bijzondere wetten vormen een apart aandachtsgebied binnen de gemeente. Dit betreft landelijke wet- en regelgeving die voor iedereen geldt en niet specifiek voor onze gemeente, in tegenstelling tot de regels uit de APV. Het gaat daarbij om zeer uiteenlopende onderwerpen, zoals de Wet Bibob, de Alcoholwet of de Wegenverkeerswet. Op grond van deze specifieke wetten en de APV kunnen vergunningen of ontheffingen nodig zijn om bepaalde activiteiten te mogen uitvoeren.
De vergunningverleners van het Team Bijzondere Wetten behandelen aanvragen voor bijvoorbeeld het organiseren van een evenement, exploiteren van een horecagelegenheid of het innemen van een ligplaats. Daarnaast pakken zij ook andere werkzaamheden op, zoals het aanstellen van verkeersregelaars en het publiceren van aankondigingen op de digitale matrixborden.
Binnen Team Bijzondere Wetten worden ook de bezwaar- en beroepsschriften behandeld over de verleende of geweigerde vergunningen. Zij vertegenwoordigen de gemeente bij de bezwaarcommissie of de rechtbank. Veel bezwaar- en beroepschriften worden afgevangen door het publiceren van de aanvragen. Hierdoor kunnen betrokkenen zienswijzen indienen, waarmee rekening kan worden gehouden in de verlening van de vergunning.
Binnen het Team Boa’s wordt er toezicht gehouden op de leefbaarheid in de openbare ruimte. De 4 boa’s behandelen klachten/meldingen die binnenkomen via diverse kanalen. Daarnaast houden ze toezicht op de openbare orde en veiligheid voor zover de taken niet bij de politie horen. Je moet daarbij denken aan door rood rijden, het hebben van een mobiele telefoon in de hand tijdens het rijden op een fiets of foutparkeren. Door alleen al aanwezig en zichtbaar te zijn in de openbare ruimte maakt al dat de inwoners zich beter aan de gedragsregels houden.
|
Bijzondere wetten |
|
|
Aanvragen |
|
|
Aanvraag evenementen |
2.150 |
|
Evenementenbureau 'n Gouden Plak |
200 |
|
Aanvraag coffeeshop |
15 |
|
Kansspelen |
50 |
|
Ligplaatsen |
75 |
|
Gehandicaptenparkeerplaatsen |
65 |
|
Anders (standplaatsen, carbid, matrixborden, etc.) |
315 |
|
Meldingen |
|
|
Evenementen |
600 |
|
Droge/natte horeca |
200 |
|
Overig |
|
|
Wet kinderopvang |
485 |
|
Overige klantvragen of interne advisering |
605 |
|
Bezwaar t/m hoger beroep |
195 |
|
Advisering beleid (extern gericht) |
290 |
|
Opstellen van beleid/verordening |
850 |
|
Overig (administratie, werkoverleg, organisatieontwikkeling, etc.) |
1.480 |
|
Bibob-toets |
205 |
|
OR |
400 |
|
Wet open overheid |
95 |
|
Subsidies/Project |
210 |
|
Ondermijning |
50 |
|
Totaal |
8.535 |
|
Boa's |
|
|
Plaatselijke verordeningen |
500 |
|
Wet Mulder/Wetboek van Strafrecht |
1.100 |
|
Alcoholwet |
75 |
|
Klachten/meldingen |
750 |
|
Ondermijning |
200 |
|
Ondersteuning collega's/Surveillance |
1.655 |
|
Kinderopvang |
200 |
|
Algemeen/Administratie |
2.550 |
|
Totaal |
7.035 |
|
Totaal Programma Openbare orde en veiligheid |
|
|
Beplande uren |
15.565 |
|
Beschikbare uren |
15.565 |
7. Bijlagen
De volgende documenten maken deel uit van het VTH-Uitvoeringsprogramma 2025 en zijn als bijlagen toegevoegd:
Ondertekening
Bijlage 7.1: Afkortingen/begrippenlijst
|
APV |
Algemene Plaatselijke Verordening In de APV staat de gemeentelijke regelgeving op het gebied van openbare orde en veiligheid. |
|
Awb |
Algemene wet bestuursrecht De Awb vermeldt hoe de overheid besluiten moet voorbereiden en bekendmaken. Ook staat hierin binnen welke termijn de overheid een besluit moet nemen. |
|
Basistaken |
Zijn de milieutaken van gemeenten met een bovenlokale dimensie die verplicht op regionaal niveau uitgevoerd moeten worden, taken die zeer complex zijn en provinciale milieutaken. |
|
Bbl |
Besluit bouwwerken leefomgeving In het Bbl staan regels over veiligheid, gezondheid, duurzaamheid en bruikbaarheid van bouwwerken. Daarnaast staan er regels over de staat en het gebruik van een bouwwerken en over het uitvoeren van bouw- en sloopwerkzaamheden. |
|
Boa |
Buitengewoon opsporingsambtenaar Een boa is een ambtenaar die bevoegd is tot de opsporing van bepaalde strafbare feiten. |
|
Bijzondere wetten |
Voor veel besluiten gelden extra procedureregels of afwijkende proceduregels. Deze zijn opgenomen in wetten die betrekking hebben op een specifieke overheidstaak. Een bijzonder wet is bijvoorbeeld de Alcoholwet of de Wet op de Kansspelen. |
|
College |
College van burgemeester en wethouders |
|
Frysk Peil |
Het Frysk Peil bevat inhoudelijke kwaliteitseisen die dienen als richtlijnen om de organisatie zodanig in te richten dat een kwalitatieve taakuitvoering op vergunningverlening, toezicht en handhaving bereikt wordt. Het is in brede Friese samenwerking door de bevoegde gezagen ontwikkeld en beschikbaar gesteld. |
|
FUMO |
Fryske Utfieringstsjinst Miljeu en Omjouwing De FUMO is een uitvoerende omgevingsdienst waar specialisten op het gebied van milieu samenwerken. |
|
GGD |
Gemeenschappelijke gezondheidsdienst De GGD is een organisatie die voor meer dan één gemeente de taken van een Gemeentelijke gezondheidsdienst uitvoert. |
|
IBT |
Interbestuurlijk toezicht IBT is het toezicht door de provincie op de gemeente. |
|
Natura 2000 |
Natura 2000 is een Europees netwerk van beschermde natuurgebieden op het grondgebied van de lidstaten van de Europese Unie. |
|
OM |
Openbaar Ministerie Het OM is een instantie die belast is met de handhaving van de rechtsorde. |
|
Omgevingsdienst |
Deze dienst is juridisch gezien een regionale uitvoeringsdienst (RUD). In de praktijk is het een dienst waar specialisten van overheidsinstanties samenwerken. |
|
Ow |
Omgevingswet De Ow treedt op 1 januari 2024 inwerking en bundelt tientallen wetten en honderden regels op het gebied van omgevingsrecht in één nieuwe wet. |
|
Plustaak |
Een plustaak is een taak die vrijwillig (dus buiten het verplichte basistakenpakket) door het bevoegd gezag aan een omgevingsdienst is overgedragen. |
|
RWS |
Rijkswaterstaat De RWS is het uitvoerende agentschap van het ministerie van Infrastructuur en Waterstaat in Nederland en is belast met de zorg voor (water)wegen, dijken, bruggen, Deltaplan enz. |
|
VTH |
Vergunningverlening, Toezicht en Handhaving VTH zijn uitvoerende activiteiten waarbij wordt getoetst en gecontroleerd aan wetten, regels en beleid. |
|
VRF |
Veiligheidsregio Fryslân De VRF is een samenwerkingsverband van de hulpverleningsdiensten ten behoeve van fysieke veiligheid. |
|
Wabo |
Wet algemene bepalingen omgevingsrecht De Wabo is de basis voor een groot deel van de vergunningen in het domein van de fysieke leefomgeving die het mogelijk maakt om binnen een project met één omgevingsvergunning verschillende activiteiten uit te voeren. De Wabo vervalt op 1 januari 2024 en wordt vervangen door de Omgevingswet. |
|
Wet Bibob |
Wet bevordering integriteitsbeoordelingen door het openbaar bestuur De Wet Bibob is een (preventief) bestuursrechtelijk instrument. Hiermee kan het bevoegd gezag een aanvraag weigeren of een afgegeven vergunning weigeren als er een ernstig gevaar dreigt dat bijvoorbeeld een vergunning wordt misbruikt. |
|
Wgv |
Wet goed verhuurderschap De Wgv is op 1 juli 2023 inwerking getreden en heeft als doel ongewenste verhuurpraktijken tegen te gaan en woningzoekenden, huurders en arbeidsmigranten te beschermen |
|
Wkb |
Wet kwaliteitsborging voor het bouwen De Wkb treedt in werking op 1 januari 2024 en heeft als doel een verbeterde (borging van de) bouwkwaliteit, een verbeterde positie van de consument en het stimuleren van kwaliteitsverbetering en faalkostenvermindering. |
|
Wmebv |
Wet modernisering elektronisch bestuurlijk verkeer De Wmebv regelt dat burgers en bedrijven hun zaken die ze met de overheid moeten doen, digitaal kunnen afhandelen. |
Bijlage 7.2: Organogram
Bijlage 7.3: Overzicht doelstellingen
Doelstellingen Uitvoeringsprogramma 2025/2026
|
Doelstelling |
Activiteit |
Indicator |
Norm |
|
|
1 |
Het verbeteren van de (brand)veiligheid en gezondheid bij risicovolle en kwetsbare objecten. |
Samen met de veiligheidsregio een risicomatrix ontwikkelen om risicogestuurd toezicht te kunnen houden op de risicovolle objecten waar geen melding brandveilig gebruik van toepassing is. |
Opleveren van een risicomatrix |
Eind 2025 |
|
5 |
Het bevorderen van de verduurzaming van de bestaande woningen. |
Een brochure maken over subsidies en maatregelen over isoleren voor de inwoners in overleg met team Duurzaamheid. |
Opleveren brochure |
Eind 2025 |
|
8 |
Het verlagen van de veiligheidsrisico's bij opslag van gevaarlijke stoffen. |
Een werkwijze afspreken met interne collega’s, zodat bedrijven die gevaarlijke stoffen opslaan vroegtijdig in beeld komen. |
Werkproces opslag gevaarlijke stoffen |
Eind 2025 |
|
12 |
Het vergroten van een schone woon- en leefomgeving. |
4x per jaar de aandachtslocaties voor afval extra bezoeken. |
Aantal controles aandachtslocaties afval. |
Eind 2025 |
|
22 |
Het versterken van het procesmatig werken en de ICT-ondersteuning. |
Voorbereidende werkzaamheden uitvoeren voor het invoeren van risicogestuurd werken in de checklisten in CLO. |
Plan van aanpak voor implementatie risicogestuurde werken in de checklisten in CLO. |
Eind 2025 |
|
2 |
Het verhogen van de (brand)veiligheid bij woongebouwen met meerdere functies |
Het maken van en checklist voor vergunningverleners en toezichthouder voor de toetsing/controle van brandscheidingen en detectie bij wooneenheden in gebouwen met meerdere functies. |
Opleveren checklist |
Eind 2026 |
|
3 |
Het vergroten van de (brand)veiligheid bij appartementencomplexen |
Het inventariseren van woongebouwen waarin hulpbehoevende mensen wonen. In samenspraak met Veilig leven (brandweer) en de VvE’s zorgen voor een verbetering van de vluchtveiligheid in deze gebouwen. |
Opleveren inventarisatielijst |
Eind 2026 |
|
7 |
Het verbeteren van de (omgevings)veiligheid bij grote industriële complexen |
Het inzichtelijk krijgen van de controlemethodiek van de FUMO bij grote industriële complexen met als doel hierop te kunnen sturen en daarmee de omgevingsveiligheid te vergroten. |
Opleveren document over controlemethodiek |
Eind 2026 |
|
13 |
Het beperken van overlast ten gevolge van het afsteken van carbid en vuurwerk |
Met de boa's zoveel mogelijk carbidlocaties bezoeken en checken op de naleving van de regels, toestemmingen etc. We voorzien de politie en jeugdwerkers van informatie over vuurwerkmeldingen. |
Aantal controles carbidlocaties en naleving van de regels. Aantal vuurwerkmeldingen wordt per dorp, locatie en tijdstippen. |
Eind 2026 |
|
16 |
Het verlagen van administratieve lasten en regeldruk |
We onderzoeken waar de winst te behalen is in de informatievoorziening van de meest gestelde vragen en passen dit aan op de website. |
Resultaten onderzoek informatievoorziening website |
Eind 2026 |
|
17 |
Meer participatie bij VTH-taken |
We verlenen conform de participatieverordening de omgevingsvergunningen |
Aantal verleende vergunningen |
Eind 2026 |
Doorlopende doelstellingen uit 2023/2024
|
Doelstelling |
Activiteit |
Indicator |
Norm |
|
|
10 |
De veiligheid en gezondheid vergroten bij grote evenementen |
Een nieuw evenementenbeleid opleveren met een geluidsnormering voor alle muziekevenementen en met algemene eisen ten aanzien van hygiëne. |
Nieuw evenementenbeleid met geluidsnormen en hygiëne-eisen. |
Eind 2025 |
|
18 |
Het bevorderen van de spontane naleving van wetten en regels |
Ervoor zorgen dat het aspect met de laagste spontane naleving met 10% wordt verhoogd door middel van een voorlichtingsactie. |
Percentage aantal spontane naleving. |
Eind 2025 |
|
19 |
Het voorkomen van ondermijning |
Het uitvoeren van vier branche- of gebiedsgerichte integrale controles met het sociaal domein en economische zaken op ondermijning onder regie van vakgroep Veiligheid. |
Aantal integrale controles. |
Eind 2025 |
Noot
1De salariskosten is het totaal van de team VTH. Dit is inclusief Team Veiligheid, Team APM etc. Zij voeren weliswaar geen VTH-taken uit maar ondersteunen of werken samen met de teams die dit wel doen.
Ziet u een fout in deze regeling?
Bent u van mening dat de inhoud niet juist is? Neem dan contact op met de organisatie die de regelgeving heeft gepubliceerd. Deze organisatie is namelijk zelf verantwoordelijk voor de inhoud van de regelgeving. De naam van de organisatie ziet u bovenaan de regelgeving. De contactgegevens van de organisatie kunt u hier opzoeken: organisaties.overheid.nl.
Werkt de website of een link niet goed? Stuur dan een e-mail naar regelgeving@overheid.nl