Beleidsnota beleid en maatwerkvoorschriften voor brijnlozingen

Dit is een toekomstige tekst! Geldend vanaf 01-01-2026

Intitulé

Beleidsnota beleid en maatwerkvoorschriften voor brijnlozingen

Besluit:

  • 1.

    Beleidsnota beleid en maatwerkvoorschriften voor brijnlozingen met ingang van 1 januari 2026 vast te stellen.

1. Aanleiding

1.1 Brijnlozingen

Voldoende kwalitatief goed gietwater is essentieel voor de glastuinbouw (met ‘goed’ wordt bedoeld dat het gietwater een laag natriumgehalte heeft, wat tevens bijdraagt aan emissiebeperking). De eisen aan gietwater worden steeds strenger om te voldoen aan de milieueisen die worden gesteld aan de tuinbouw. Naast opgevangen regenwater wordt momenteel voornamelijk ontzout grondwater (osmosewater) gebruikt om te kunnen voldoen aan de gietwatervraag. Dit brakke grondwater is te zout om direct gebruikt te worden als gietwater en moet eerst gefilterd worden waarbij een ingedikte zoutoplossing achterblijft. Deze ingedikte zoutoplossing wordt brijn genoemd. Dit proces van gietwaterbereiding door omgekeerde osmose wordt ingezet in droge maanden wanneer de bassins met opgevangen regenwater leegraken. Hierbij wordt grondwater onttrokken, gesplitst in zoet gietwater en brijn (met een rendement van ongeveer 50%). Het brijn wordt vervolgens teruggevoerd naar de diepere bodem. Het gebruik van water uit omgekeerde osmose (Reverse Osmosis, hierna: RO) staat echter onder druk door de neveneffecten van de grondwateronttrekkingen en de brijnlozingen. Daarnaast is er al vele jaren discussie over de juridische en beleidsrandvoorwaarden voor het lozen van brijn in de bodem.

1.2 Situatie gemeente Westland

Binnen het proces van gietwaterbereiding door omgekeerde osmose is het Hoogheemraadschap van Delfland het bevoegd gezag voor de grondwateronttrekking en is de gemeente Westland het bevoegd gezag voor de lozing van het afvalwater (brijn) in de bodem. Dit is in de provincie Zuid-Holland met name in grondwaterlichaam Rijn-West-zout. Op dit moment zijn circa 200 tuinders binnen de gemeente Westland voor een deel van de gietwatervoorziening afhankelijk van grondwater en daarmee ook van brijnlozingen. Een algemeen verbod op het lozen van brijn is op dit moment uit bedrijfseconomisch oogpunt niet haalbaar. Glastuinbouwbedrijven komen in financiële problemen als de continuïteit van het huidige gietwatersysteem in het gevaar komt.

2. Probleemstelling

De achtergrond van de vraagstelling om een beleidskader op te stellen voor brijnlozingen in de bodem binnen gemeente Westland zijn ten eerste de veronderstelde negatieve gevolgen van het lozen van brijn in de bodem. Gekeken wordt in hoeverre brijnlozingen zijn toe te staan om te voorzien in een duurzame gietwatervoorziening en waarbij de bescherming van het milieu voldoende gewaarborgd is. De wens is om te voorzien in een uniform beoordelingskader voor brijnlozingen dat in lijn is met Europese en nationale regelgeving.

Een aanvullende aanleiding is de afloop van het generieke maatwerk op grond van het overgangsrecht uit het Activiteitenbesluit milieubeheer (hierna: Activiteitenbesluit) voor brijnlozingen per 1 juli 2022. Van 1 januari 2013 tot 1 januari 2024 was het lozen van brijn in de bodem door glastuinbouwbedrijven geregeld middels artikelen in het Activiteitenbesluit. Er was sprake van overgangsrecht voor glastuinbouwbedrijven in bezit van een ontheffing die is verleend voor het in de bodem lozen van afvalwater als gevolg van het voor de waterbehandeling bij de teelt van gewassen zuiveren van water door omgekeerde osmose en die in werking en onherroepelijk was tot 1 januari 2013. Dit overgangsrecht was geregeld in artikel 3.90, zevende lid, van het Activiteitenbesluit en is onder de Omgevingswet overgenomen in artikel 4.802 van het Besluit activiteiten leefomgeving (hierna: Bal). Deze ontheffing werd aangemerkt als maatwerkvoorschrift tot 1 juli 2022 indien het bedrijf een hemelwateropvangvoorziening had van tenminste 500 m3 per hectare teeltoppervlak.

De huidige "Verordening brijnlozingen in bodem Westland 31 december 2023 - 31 december 2025" (hierna: Verordening Westland) biedt, naast de problematiek rondom het overgangsrecht, onvoldoende duidelijkheid voor bepaalde categorieën brijnlozingen. Hierbij kan men denken aan tuinders die een nieuwe aanvraag hebben ingediend en niet in het bezit waren van een geldige ontheffing van voor 1 januari 2013. Als er niet tijdig nieuw en volledig beleid wordt opgesteld voor brijnlozingen, kan dit leiden tot weigering van aanvragen om maatwerk en strenger handhaven door de Omgevingsdienst Haaglanden (hierna: ODH) op deze categorieën. Dit kan de continuïteit van de gietwatervoorziening verstoren en financiële problemen voor glastuinbouwers veroorzaken.

Bovendien is de Verordening Westland geldig tot eind 2025. Deze geldigheidsduur was ingesteld in afwachting van de “Herziening Omgevingsbeleid van de provincie Zuid-Holland” met daarin nieuw provinciaal beleid op het gebied van brijnlozing en omgekeerde osmose. Inmiddels is op 18 februari 2025 het provinciale brijnbeleid vastgesteld in het Omgevingsprogramma Zuid-Holland. Dit afwegingskader bevat niet alleen randvoorwaarden voor de brijnlozingen, maar ook voor grondwateronttrekkingen voor de gietwaterproductie. Hiermee wordt gestimuleerd om de brijnlozing en de benodigde grondwateronttrekking in samenhang te beschouwen. Daarnaast zijn in de Zuid-Hollandse Omgevingsverordening instructieregels opgenomen ter nadere afbakening van maatwerkmogelijkheden voor brijnlozing in het omgevingsplan. De provincie verlangt van de gemeente dat zij het afwegingskader betrekt bij het toestaan van brijnlozingen via maatwerk.

Tenslotte vereist Kaderrichtlijn Water (hierna: KRW) dat alle EU-lidstaten uiterlijk in 2027 voldoen aan de in de richtlijn gestelde doelen. Voor zowel grondwater als oppervlaktewater is het primaire doel om achteruitgang van de toestand van het water te voorkomen en de watertoestand verbeteren. Hoewel brijnlozing in beginsel niet is toegestaan, heeft het bevoegd gezag de mogelijkheid om brijnlozing in het diepe grondwater toe te staan op grond van de uitzonderingsbepalingen uit de KRW. Om te voorkomen dat de doelstellingen uit de KRW in het geding komen, is daarom van belang om de individuele toestemmingen KRW-proof te maken.

3. Doelstellingen

Het brijnbeleidskader richt zich op de lozing van brijn in de bodem, het zoute residu van het omgekeerde osmose proces. De doelstelling van onderhavig brijnbeleidskader is meerledig:

  • opstellen van maatwerkbeleid dat gericht is op het beschermen van het milieu en het waarborgen van een gezonde leefomgeving;

  • opstellen van maatwerkbeleid dat gericht is op het realiseren van een duurzame gietwatervoorziening;

  • opstellen van maatwerkbeleid dat voldoet aan nationale en internationale regelgeving;

  • opstellen van een eenduidig duidelijk afwegingskader voor het vergunningverleningsproces van de ODH op basis waarvan aanvragen om maatwerk voor brijnlozingen worden beoordeeld;

  • opstellen van een uniforme set maatwerkvoorschriften;

  • opstellen van een werkwijze voor toezicht en handhaving.

Het brijnbeleidskader heeft betrekking op de processen van vergunningverlening, toezicht en handhaving.

In de overweging om wel of niet nieuw maatwerk te verlenen is het zinvol om verschillende alternatieven de revue te laten passeren en na te gaan welke negatieve gevolgen brijnlozing in combinatie met grondwateronttrekking heeft en dat af te wegen tegen de (effecten van) alternatieven.

Consultatie andere instanties

Gedurende het project is met diverse instanties contact geweest, ter afstemming en voor het uitwisselen van kennis en ervaring:

  • Provincie Zuid-Holland

  • Hoogheemraadschap van Delfland

  • Glastuinbouw Nederland

  • Omgevingsdienst Noordzeekanaalgebied

  • Omgevingsdienst Haaglanden

4. Achtergrondinformatie

4.1 Inventarisatie omvang gietwaterstromen, locaties brijnlozingen en onttrekkingen in het Westland

Toegang hebben tot hoogwaardig kwaliteit aan gietwater, is een basisbehoefte voor de glastuinbouwsector. Wanneer de hoeveelheid en kwaliteit van het gietwater onvoldoende is, leidt dit tot schade aan het gewas en komt de productie onder druk te staan.

De totale gietwaterbehoefte in het Westland is niet precies bekend. De schattingen in diverse studies lopen uiteen, ongeveer tussen de 12,1 (minimale vraag) en 15,4 (maximale vraag) mln. m³ per jaar. In de onderstaande tabel 1 is een overzicht gegeven van de diverse studies en de gemiddelde gietwatervraag per hectare (Toekomstplan Gietwatervoorziening Glastuinbouw, 2021).

Rapport

Gemiddelde gietwatervraag m³ per hectare/jaar

Het rapport Watervraag Glastuinbouw Haaglanden Deelrapport A (TNO 2014 R10387)

8500

COASTAR Verkenning waterbank Westland (KWR 2018.002 Mei 2018)

6820

Project COASTAR Waterbank Westland

7375

Greenport West-Holland. 2021; Toekomstplan Gietwatervoorziening Glastuinbouw

6400

Tabel 1: Schattingen gietwaterbehoefte gemeente Westland (Toekomstplan Gietwatervoorziening Glastuinbouw, 2021)

De hoeveelheid gietwatervraag is sterk afhankelijk van het type teelt. In het rapport ‘Toekomstplan Gietwatervoorziening Glastuinbouw’ is de waterbehoefte per teeltcategorie aangeven. Dit was naar aanleiding van het COASTAR-project, waarbij het netto watergebruik van een zevental glastuinbouwbedrijven in de Broekpolder werd bijgehouden (zie figuur 1).

afbeelding binnen de regeling

Figuur 1: Gietwatervraag per maand voor diverse teelten in de Broekpolder (Toekomstplan Gietwatervoorziening Glastuinbouw, 2021)

Regenwater is de belangrijkste bron van hoogwaardig gietwater in de glastuinbouw. Door verschil in aanbod van regenwater en de behoefte aan goed gietwater is er op jaarbasis een tekort van 30% aan aanvullend gietwater. Dit tekort wordt aangevuld met onttrokken grondwater dat wordt gezuiverd met behulp van de techniek van omgekeerde osmose. Dit is op dit moment de belangrijkste bron van aanvullend gietwater voor glastuinbouwbedrijven. De omvang van RO-water is niet goed bekend, onder ander vanwege het ontbreken van een registratiedatabase. Volgens het rapport Toekomstplan Gietwatervoorziening Glastuinbouw uit 2021 wordt er jaarlijks tussen de 7 en 11 mln. m³ grondwater onttrokken uit het eerste watervoerend pakket en wordt er jaarlijks tussen de 3,5 en 5.4 mln. m³ brijn in het tweede watervoerend pakket geïnfiltreerd. In een extreem droog jaar kan dit oplopen naar een onttrekking van 15 mln. m³ uit het eerste watervoerend pakket en een brijnlozing van 7,4 mln. m³ in het tweede watervoerend pakket.3 Deze cijfers geven aan dat RO-water een belangrijke bron van aanvullend gietwater is. Naast de hoogwaardige kwaliteit (door onder andere het lage gehalte aan natrium) is het relatief goedkoop (Arcadis, 2024).

Tabel 2 geeft een overzicht van de verschillende soorten onttrekkingen die plaatsvinden in het beheersgebied van het Hoogheemraadschap Delfland. Hier is uit af te leiden dat er 325 brijnsystemen zijn geregistreerd. De locaties van deze systemen zijn weergegeven in figuur 2.

afbeelding binnen de regeling

Tabel 2: Soorten onttrekkingen in de gemeente Westland (Kooi, 2018)

afbeelding binnen de regeling

Figuur 2: Locaties brijnsystemen in de gemeente Westland (Kooi, 2018)

4.2 Inventarisatie wetgeving en beleid

4.2.1 Tot 2024: Activiteitenbesluit milieubeheer

Tot 4 juli 2013 hebben de gemeente Westland en de provincie Zuid-Holland ontheffingen en maatwerkvoorschriften verleend voor een bepaalde tijd, in afwachting van voortschrijdend inzicht omtrent de milieugevolgen van brijnlozingen en mogelijke alternatieven voor gietwatervoorziening en brijnlozingen. In 2013 werd in artikel 3.90, zevende lid, van het Activiteitenbesluit milieubeheer overgangsrecht opgenomen voor het lozen van brijn. Er gold overgangsrecht voor glastuinbouwbedrijven in bezit van een ontheffing die was verleend voor het in de bodem lozen van brijn, die in werking en onherroepelijk was voor 1 januari 2013. Deze ontheffing werd aangemerkt als maatwerkvoorschrift tot 1 juli 2022 indien het bedrijf een hemelwateropvangvoorziening had van tenminste 500 m3 per hectare teeltoppervlak. Nieuwe installaties sinds 2013 zijn door de ODH namens de gemeente beoordeeld en onder voorwaarden verleend tot 1 juli 2022. Per 1 juli 2022 waren alle maatwerkbesluiten voor het lozen van brijn verlopen. Na 1 juli 2022 zijn de eerder verleende maatwerkbesluiten onder voorwaarden tijdelijk verlengd. Deze tijdelijke verlenging was in eerste instantie geldig tot eind 2023 en is daarna nogmaals verlengd tot 31 december 2025. De gehanteerde toetsingsgronden hiervoor, in afwachting van een nieuw beleidskader, waren hetzelfde zoals gesteld in artikel 3.90, zevende lid, van het Activiteitenbesluit. Er diende daarvoor:

  • a.

    meer dan 500 m3 hemelwateropvang per hectare aanwezig te zijn; en

  • b.

    een toestemming te zijn verleend voor het lozen van brijn in de bodem die geldig was op 1 januari 2013 of maatwerkvoorschriften door de gemeente na 2013.

4.2.2 Besluit activiteiten leefomgeving

Op 1 januari 2024 zijn de Omgevingswet en het Bal in werking getreden. Op grond van artikel 3.206, onder p, van het Bal in samenhang gelezen met artikel 4.801 van het Bal mag brijn afkomstig van het bereiden van natriumarm gietwater, met het oog op het doelmatig beheer van afvalwater, niet geloosd worden. De Nota van Toelichting bij artikel 4.801 Bal vermeldt: “Lozen in de bodem is ook ongewenst omdat dit in strijd is met een duurzaam bodemgebruik en op gespannen voet staat met het standstill-beginsel van grondwaterrichtlijn (GWR) en de kaderrichtlijn water (KRW). Daarom is een verbod voor lozen opgenomen. Degene die de activiteit verricht zal dus in beginsel in een andere verwijdering van brijn moeten voorzien dan door het lozen. Mocht hij in zijn specifieke situatie niet beschikken over mogelijkheden om het brijn te verwerken of af te zetten en daardoor wel tot lozen over willen gaan, dan kan een maatwerkvoorschrift worden aangevraagd om van het verbod af te wijken. Ook kan afwijking eventueel bij maatwerkregel worden toegestaan, indien gelet op de kenmerken van het gebied enige lozing van zout water niet bezwaarlijk is.” (Staatsblad 2018, 293, p. 1204).

4.2.3 Besluit kwaliteit leefomgeving

Voor grondwater zijn er rijksomgevingswaarden voor een goede kwantitatieve en chemische toestand van een grondwaterlichaam. Grondwaterlichamen moeten volgens artikel 2.13 van het Besluit kwaliteit leefomgeving (hierna: Bkl) in een goede kwantitatieve toestand verkeren en volgens artikel 2.14 van het Bkl ook in een goede chemische toestand zijn. Dit laatste is het geval als voldaan is aan:

  • de voorwaarden onder punt 2.3.2 van bijlage V van de KRW; en

  • de eisen zoals opgenomen in bijlage IV van het Bkl.

De rijksomgevingswaarden gelden, op grond van artikel 4.4 van het Bkl, voor grondwaterlichamen die zijn aangewezen in het regionaal waterprogramma van de provincie. Artikel 3.8 van de Omgevingswet bepaalt dat de provincie ter uitvoering van de KRW en de GWR een regionaal waterprogramma moet vaststellen. Artikel 8.22 van het Bkl bevat beoordelingsregels voor milieubelastende activiteiten die gevolgen kunnen hebben voor watersystemen. De beoordelingsregels in artikel 8.22 van het Bkl borgen dat de gevolgen voor de chemische en ecologische kwaliteit van het watersysteem betrokken worden bij het vergunningverleningproces. Het artikel borgt daarnaast dat het bevoegd gezag bij het verlenen van een omgevingsvergunning of maatwerkvoorschrift rekening moet houden met het beleid dat is vastgelegd in de verplichte waterprogramma’s. Dit draag bij aan een goede implementatie van de KRW.

4.2.4 Omgevingsprogramma Zuid-Holland

De provincie Zuid-Holland is strategisch grondwaterbeheerder. Zij stelt het beleidskader vast, kent functies toe aan grondwaterwaterlichamen en zorgt voor een goede afstemming met bijvoorbeeld de ruimtelijke ordening. Zij is ook verantwoordelijk voor het bereiken van de grondwater gerelateerde doelen uit de KRW en GWR. In dit kader heeft de provincie Zuid-Holland beleid geformuleerd waarmee zowel de onttrekking van grondwater en de lozing in de bodem van brijn kan worden gereguleerd. Dit provinciale brijnbeleid is op 18 februari 2025 vastgesteld in het Omgevingsprogramma Zuid-Holland. In het Omgevingsprogramma Zuid-Holland, in maatregel 5.3.2.5 onder de kop “Gebiedsspecifieke preventieve maatregelen ten aanzien van onttrekken, infiltreren en lozen”, is een afwegingskader opgenomen voor het al dan niet toestaan van lozingen van brijn afkomstig van de bereiding van natriumarm gietwater ten behoeve van het telen van gewassen. Het afwegingskader bevat niet alleen randvoorwaarden voor brijnlozingen in de bodem, maar ook voor grondwateronttrekkingen ten behoeve van de gietwaterproductie. Hiermee wordt gestimuleerd om de brijnlozing en de benodigde grondwateronttrekking in samenhang te beschouwen.

Het afwegingskader is tot stand gekomen in overleg met omgevingsdiensten, waterschappen, enkele gemeenten en vertegenwoordigers van de Greenports en is gebaseerd op het Europese Guidance Document no. 17 (2007), onderzoeken naar de effecten van brijnlozingen van Deltares en KWR (2012 en 2017) en een advies van de Technische Commissie Bodembescherming (2010). Op basis hiervan zijn de volgende zeven randvoorwaarden beschreven:

  • 1.

    Effecten van onttrekkingen;

  • 2.

    (Ontzilt) grondwater als tweede keuze;

  • 3.

    Bovengrondse opslag hemelwater (hierbij wordt aansluiting gezocht bij de normen uit de Groen Label Kas);

  • 4.

    Netto grondwateronttrekking;

  • 5.

    Effecten infiltratie hemelwater;

  • 6.

    Registratie onttrekking grondwater en infiltratie hemelwater;

  • 7.

    Beperken effecten ontvangend grondwater.

In artikel 7.39ca van de Zuid-Hollandse Omgevingsverordening is opgenomen dat de gemeente in het omgevingsplan bij het toestaan van brijnlozingen via maatwerk rekening moet houden met bovenstaande randvoorwaarden.

4.2.5 Kaderrichtlijn Water en Grondwaterrichtlijn

In de KRW staan eisen voor de goede kwantitatieve toestand en de goede chemische toestand van grondwater. De GWR uit 2006 vult de chemische aspecten voor grondwater verder in. Met het vervallen van de Wet bodembescherming sinds 1 januari 2024, geven de KRW en de GWR houvast ten aanzien van het beoordelen of er sprake is van een verontreiniging van het grondwater. Een verontreinigende stof is volgens de definitie van de KRW iedere stof die tot verontreiniging kan leiden. Bijlage VIII bij de KRW bevat een lijst met stofgroepen die de belangrijkste verontreinigende stoffen bevatten.

De volgende typen verontreinigende stoffen worden aangetroffen in grondwater:

  • zogenaamde historische verontreinigingen (stoffen waarvoor geldt dat die veelal voor 1987 in de bodem en het grondwater gebracht zijn);

  • bestrijdingsmiddelen, biociden en hun metabolieten;

  • meststoffen (nitraat, fosfaat);

  • chloriden, bromiden;

  • zogenaamde opkomende stoffen, waaronder medicijnresten.

Artikel 4, eerste lid, onder b, onder i, van de KRW bepaalt dat de lidstaten de nodige maatregelen ten uitvoer moeten leggen “met de bedoeling de inbreng van verontreinigende stoffen in het grondwater te voorkomen of te beperken en de achteruitgang van de toestand van alle grondwaterlichamen te voorkomen onder voorbehoud van (…) de toepassing van artikel 11, lid 3, onder j”.

Lozingen door puntbronnen die verontreiniging kunnen veroorzaken, moeten op grond van artikel 11, lid 3, onder g, KRW door de lidstaten voorafgaand gereguleerd worden. Het kan dan onder meer gaan om een verbod op het lozen van verontreinigende stoffen, een vereiste van voorafgaande toestemming, of registratie op basis van algemeen bindende regels waarin emissiebeheersingsmaatregelen worden voorgeschreven voor de betrokken verontreinigende stoffen.

Voor rechtstreekse lozing van verontreinigende stoffen in het grondwater dienen de lidstaten op grond van artikel 11, derde lid, onder j, van de KRW een verbod in te stellen, onder voorbehoud van een aantal specifiek benoemde activiteiten waarvoor een lidstaat toestemming mag geven.

De in artikel 4 van de KRW opgenomen doelstelling om de inbreng van verontreinigende stoffen in het grondwater te voorkomen of te beperken, is verder uitgewerkt in artikel 6 van de GWR. De GWR maakt een onderscheid tussen gevaarlijke stoffen en andere verontreinigende stoffen. In artikel 6 van de GWR is opgenomen dat lidstaten alle nodige maatregelen moeten treffen om de inbreng van gevaarlijke stoffen in het grondwater te voorkomen en om de inbreng van overige verontreinigende stoffen in het grondwater te voorkomen of beperken (het beginsel van ‘prevent and limit’). In artikel 6, eerste lid, van de GWR is aangegeven dat lidstaten moeten bepalen welke stoffen zij als gevaarlijk beschouwen (waarvan inbreng dus moet worden voorkomen) en welke zij als andere verontreinigende stof beschouwen. Bijlage VIII van de KRW bevat een overzicht van stofgroepen die in ieder geval als verontreinigend worden beschouwd.

Beoordeling van nieuwe activiteiten

Artikel 6 van de GWR is mede de basis voor het huidige preventiebeleid, namelijk het beperken en voorkomen van verontreiniging. Dit beginsel werkt door in de beoordeling van individuele vergunningverlening of generieke maatregelen. Bij de beoordeling van nieuwe activiteiten die door de decentrale overheden worden gereguleerd, zullen deze overheden dus artikel 6 van de GWR in ogenschouw moeten nemen. Ook de beoordeling van aanvragen voor maatwerkvoorschriften voor het lozen van brijn in de bodem valt daarmee onder de strekking van artikel 6 van de GWR.

Uitleg over de interpretatie van artikel 6 van de GWR staat in Guidance document no. 17 van de Europese Commissie.1 Het richtsnoer geeft handvatten voor hoe gehandeld kan worden bij nieuwe activiteiten (zie bijlage 3). Figuur 1 op p. 22 van het Guidance document helpt bij de vraag of een inbreng is toegestaan. Volgens het Guidance document worden met het begrip ‘inbreng’ (input) overigens niet alleen nieuwe activiteiten die verontreinigingen kunnen veroorzaken of directe lozingen bedoeld, maar worden hieronder ook de bestaande historische grondwaterverontreinigingen verstaan. Hierdoor moeten ook de historische verontreinigingen in het licht van artikel 6 van de GWR worden beschouwd.

Voorbeelden van risicovolle stoffen die via brijnlozingen kunnen worden geloosd in het grondwater zijn, naast chloride, (zware) metalen, zoals cadmium, nikkel, lood, koper, zink, aluminium en arseen. Cadmium en arseen zijn volgens Bijlage VIII van de KRW verontreinigende stoffen, waarvan lozing in het grondwater niet is toegestaan. Voor de andere stoffen geldt dat er op dit moment geen helder onderscheid is tussen wat gevaarlijke en wat andere verontreinigende stoffen zijn. Dit maakt voor de beoordeling niet veel uit; brijn bevat stoffen of kan stoffen bevatten waarvan het niet is toegestaan deze in het grondwater (als onderdeel van de bodem) te lozen. Dat verklaart dan ook de beleidsmatige wens deze lozingen geheel te beëindigen. Omdat de eis van ‘prevent and limit’ voor alle stoffen geldt en op elke locatie binnen een grondwaterlichaam, is saldering – nadelige effecten op één plek wegstrepen tegen de voordelen op een andere (nabije) plek – niet mogelijk.

Is beroep mogelijk op de uitzonderingsbepalingen van de KRW/GWR?

In relatie tot brijnlozingen kunnen lidstaten op grond van artikel 6, derde lid, onder a t/m f, van de GWR beslissen dat de voorgeschreven maatregelen (om de inbreng van verontreinigende stoffen in het grondwater te voorkomen of te beperken) niet gelden voor de inbreng van een verontreinigende stof die:

  • a)

    het resultaat is van overeenkomstig met artikel 11, lid 3, onder j), van Richtlijn 2000/60/EG toegestane directe lozingen;

  • b)

    door de bevoegde autoriteiten wordt beschouwd als voorkomend in een hoeveelheid of concentratie die zo klein is dat enig onmiddellijk of toekomstig gevaar van achteruitgang van de kwaliteit van het ontvangende grondwater uitgesloten is;

    (…)

  • c)

    door de bevoegde autoriteiten wordt geacht technisch niet te voorkomen of te beperken te zijn zonder gebruik te maken van:

    • i)

      maatregelen die het risico voor de menselijke gezondheid of voor de kwaliteit van het milieu als geheel zouden vergroten; of

    • ii)

      onevenredig kostbare maatregelen om hoeveelheden verontreinigende stoffen uit vervuilde bodem of ondergrond te verwijderen, of anderszins te zorgen dat insijpeling daarvan kan worden beheerst’ (…)

Ten aanzien van de uitzondering “injectie van water om technische redenen” uit artikel 11, derde lid, onder j van de KRW wordt in het Guidance document no. 17 (2007) op pagina 31 aangegeven dat deze tekstpassage betrekking kan hebben op brijnlozingen: “A specific example of this is reinjection of brine, resulting from desalination of brackish groundwater through membrane filtration. The brine is reinjected in a deeper saline aquifer that is unsuitable for any purposes”.

De hierboven genoemde uitzonderingsmogelijkheden bieden juridisch houvast om brijnlozingen (onder voorwaarden) toe te kunnen staan. Hierbij hebben bestuursorganen de nodige beleidsvrijheid2 om te bepalen of er sprake is van een gerechtvaardigd beroep op een uitzonderingsgrond. De concrete omstandigheden van het geval moeten worden betrokken bij deze afweging. Bij een feitelijk beroep op de geboden uitzonderingsgronden is het van belang om alle in het geding zijnde motiveringsgronden te vermelden en te onderbouwen. Voor alle genoemde uitzonderingen geldt bovendien de voorwaarde dat die lozingen niet verhinderen dat de voor dat grondwaterlichaam vastgestelde milieudoelstellingen worden bereikt. In het Omgevingsbeleid van provincie Zuid-Holland (2021) resulteert dit in een tweeledig doel: 1) Schoon grondwater schoon houden3, en 2) Zoet grondwater zoet houden.4

Ook hier geldt dat alleen van deze uitzonderingen gebruik mag worden gemaakt wanneer de bevoegde instanties van de lidstaten hebben vastgesteld dat er een efficiënte monitoring van de betrokken grondwaterlichamen wordt uitgevoerd.5 De provincies dienen, op grond van artikel 11.28, derde lid, van het Bkl jo. artikel 11.27, onder d en f, van het Bkl, de monitoring uit te voeren en het deel van het monitoringsprogramma vast te stellen dat de uitwerking van de methode van monitoring van bepaalde parameters bevat voor de beoordeling van de kwaliteit van grondwaterlichamen.

Tot slot is op grond van artikel 6, vierde lid van de GWR ook van belang dat een inventaris wordt bijgehouden van de bedoelde uitzonderingen met het oog op kennisgeving, en, op verzoek, aan de Europese Commissie kan worden geleverd.

4.2.6 Beleidskader: Goed gietwater glastuinbouw

Door het ministerie van Infrastructuur & Milieu is in 2012 in samenwerking met een werkgroep bestaande uit vertegenwoordigers van gemeenten, provincies, waterschappen en het bedrijfsleven een beleidskader opgesteld. Het doel van dit beleidskader is het aangeven van een voorkeursvolgorde van bronnen voor goed gietwater in de glastuinbouw, dat landelijk kan worden toegepast. Uitgangspunt is dat de glastuinbouw in Nederland ook op de langere termijn kan blijven voortbestaan, zonder tegen milieubelemmeringen aan te lopen in verband met de gietwatervraag. Hierbij worden de diverse relevante aspecten in ogenschouw genomen. Er wordt gekeken welke mogelijke bronnen er beschikbaar zijn en welke (milieu)gevolgen het gebruik van die bronnen heeft.

4.3 Inventarisatie (literatuur)studies brijnlozingen

4.3.1 Onderzoeken naar effecten van grondwateronttrekking en brijnlozingen

Het onttrekken van grondwater in combinatie met het lozen van brijn vindt op dit moment voornamelijk plaats in de glastuinbouwsector. In gebieden met een hoge dichtheid aan glastuinbouwbedrijven (bijvoorbeeld in de gemeente Westland) én waar vaak onvoldoende opslagcapaciteit is voor de opslag van voldoende hemelwater, wordt in periodes van schaarste aan goed gietwater het proces van omgekeerde osmose toegepast (Broers en Lijzen, 2014 uit Factsheet brijnlozingen, Ros en Zuurbier, 2017). Dit omgekeerd osmosewater is de voornaamste bron van aanvullend gietwater voor tuinders (toekomstplan gietwatervoorziening, 2021). De effecten die gepaard gaan met omgekeerde osmose zijn in meerdere studies onderzocht. In het onderstaande worden deze effecten kort samengevat.

4.3.1.1 Invloed op watervoerend pakket

Op het moment dat dit beleid wordt opgesteld is het nog onbekend of de stroming tussen het eerste en tweede watervoerend pakket beïnvloed wordt door de samengaande grondwateronttrekkingen en brijnlozingen. Klein et al. (2011) hebben wel indicatieve berekeningen uitgevoerd naar de gevolgen van onttrekking en injectie op de freatische grondwaterstand. De getrokken conclusie van deze indicatieve berekeningen was dat het natuurlijke grondwaterstromingspatroon nauwelijks werd beïnvloed. Dit waren indicatieve berekeningen, volgens hen waren aanvullende hydrologische analyses nodig (uit Sànchez et al., 2012). Uit onderzoek van Zuurbier en Stuyfzand (2017), die de gevolgen van zoutwaterintrusie door “kortsluiting” op ondergrondse waterberging hebben bestudeerd (in ondergrond van kustgebieden), is gebleken dat intrusie van zoutwater van het tweede naar het eerste watervoerend pakket kan plaatsvinden door dieper gelegen “boorgaten” die het tweede watervoerend pakket bereiken. Kortsluiting in combinatie met brijninjecties kan lokaal het verziltingsproces in het tweede watervoerend pakket sneller toenemen wanneer het relatieve zoete water uit Aquitard 1 (scheidende bodemlaag) onttrokken is. Dit proces zorgt namelijk voor een gestaagde verzilting van het eerste watervoerend pakket, waardoor de zoutconcentratie in het geïnjecteerde brijn in de tijd zal toenemen, en daarmee ook de zoutconcentratie van het grondwater in het tweede watervoerend pakket (Ros en Zuurbier, 2017). Tevens kan er regionaal een tijdelijke (eerste 10 jaar) verzoeting in het eerste watervoerend pakket plaatsvinden door de infiltratie van relatief zoetwater afkomstig van de clay cap (scheidende bodemlaag) (Ros en Zuurbier, 2017).

Volgens Sànchez et al. (2012) is de weerstand van de eerste scheidende laag een belangrijke factor bij het effect van de brijninjecties op het eerste watervoerend pakket. De effecten hiervan blijven echter lokaal en worden niet regionaal. De grote voormalig-DSM-onttrekking van grondwater in Delft lijkt geen effect te hebben op de laterale verplaatsing van de verziltings- en verzoetingsgebieden (Sànchez et al., 2012).

4.3.1.2 Invloed op grondwaterkwaliteit

Klein en Passier (uit Sànchez et al., 2012) hebben in 2009 voor bepaalde milieu-eigen stoffen N-percentielwaarden (N% uit een dataset een lagere waarde) in het grondwater en het brijn in de provincie Zuid-Holland bepaald. De resultaten waren als volgt:

  • Voor chloride, lood en zink de concentraties (P50) van brijn op eenzelfde (lood) of lager (chloride, zink) niveau ligt dan die van het tweede watervoerend pakket (injectieaquifer);

  • Voor chroom, nikkel, arseen, cadmium, koper en ammonium concentraties (P50) van brijn op een hoger niveau liggen dan die van het tweede watervoerend pakket;

  • Voor barium, door de grote spreiding in concentraties in het brijn, geen uitspraken gedaan kunnen worden;

  • Voor alle genoemde sporenelementen, uitgezonderd barium (in zowel het tweede watervoerend pakket als het brijn), de concentratie (P50) van het brijn onder de landelijke streefwaarde voor diep grondwater ligt.

Opgemerkt wordt dat barium, net als veel andere elementen en nutriënten, veelvuldig in hoge concentraties voorkomt in brak grondwater (Stuyfzand en Raat, 2010), en dat de landelijke streefwaarden voor deze stof (in brakke milieus) weinig relevant zijn.

In 2010 hebben Klein en Passier getoetst of brijninjectie voldoet aan het destijds geldende beleid en regelgeving voor wat betreft de ondergrond. Ze hebben hiervoor concentraties van milieu-eigen stoffen in het brijn vergeleken met concentraties in het grondwater in het tweede watervoerend pakket in vijf glastuinbouwgebieden in de provincie Zuid-Holland. Hieruit is gebleken dat de concentraties van bepaalde gevaarlijke stoffen mogelijk in strijd zijn met het Prevent principe uit de Prevent and Limit eis van de GRW. Voor bepaalde niet gevaarlijke stoffen werd er niet voldaan aan het Limit principe van de GRW. Het grondwater afkomstig van de gemeente Westland valt onder het grondwaterlichaam Zout Rijn-West, waardoor een aparte chloridenorm niet als noodzakelijk werd beschouwd. Opgemerkt dient hierbij te worden dat er discussie mogelijk is over de wijze van toetsing en de keuze voor de toetswaarden en -criteria een beleidskeuze van het bevoegd gezag is (uit Sànchez et al., 2012). Tevens dient opgemerkt te worden dat de GRW-lidstaten het recht biedt om, onder bepaalde omstandigheden, uitzonderingen toe te staan op maatregelen ter voorkoming of beperking van de inbreng van verontreinigende stoffen in het grondwater. Zo kan met een individuele toestemming afgeweken worden van het verbod op lozing van verontreinigende stoffen in het grondwater.

Sànchez et al. (2012) hebben middels modelberekeningen de potentiële effecten van de gecombineerde onttrekking van grondwater en brijninjectie op grondwaterkwaliteit en gebruiksfuncties van het grondwater(systeem) in de gemeente Westland onderzocht. Zij kwamen tot de onderstaande conclusies met betrekking tot chlorideconcentraties:

  • De effecten van de gecombineerde onttrekking van grondwater en brijninjectie op de chlorideconcentraties in het grondwater zijn lokaal, zowel in het eerste als in het tweede watervoerend pakket;

  • Het regionale, autonome proces van verzilting/verzoeting van het grondwater in de gemeente Westland is overheersend ten opzichte van de effecten van brijninjectie in zowel het eerste als tweede watervoerend pakket;

  • De grootste verandering in chlorideconcentratie (verzilting of verzoeting) treedt op in de eerste 50 jaar. Daarna is de verandering in chlorideconcentratie minder opvallend, onder andere vanwege de constante injectieconcentratie; en

  • Het verziltende effect van brijninjecties in het eerste watervoerend pakket treedt vooral op in zones waar de chlorideconcentratie van nature hoger is dan 500 mg/l.

Ros en Zuurbier (2017) hebben door middel van modellering de effecten van een waterbank in combinatie met een RO-installatie (aquifer storage, recovery and reverse osmosis, hierna: ASRRO) op een grondwatersysteem bestudeerd. Deze studie is uitgevoerd in de gemeente Westland in een gebied van 27 ha. De ASRRO is vergeleken met proeflocaties waar alleen een RO-installatie (brackish water reverse osmosis, hierna: BWRO) wordt toegepast en het autonome scenario. Voor deze samenvatting is alleen gekeken naar de vergelijking tussen de aanwezigheid van BWRO-systemen en het autonome systeem. Er is onderscheid gemaakt tussen effecten op lokaal en regionaal niveau.

Resultaten lokaal:

  • Het zoutgehalte in eerste en tweede watervoerend pakket neemt door brijnlozing in vergelijking met de autonome situatie langzaam toe;

  • Het eerste watervoerend pakket wordt “zouter” door stijgend zouter grondwater afkomstig van het tweede watervoerend pakket; en

  • Gesteld wordt dat gemiddeld genomen het grondwatersysteem negatief beïnvloed wordt door een toename aan zoutconcentratie.

Dat de effecten met name lokaal plaatsvinden wordt ook ondersteund door de resultaten van Sanches (2012) die onder andere concludeert dat bij hogere debieten van onttrekkingen en injecties de lokale verzilting, maar ook lokale verzoeting, met een hogere intensiteit zal toenemen.

Resultaten regionaal:

  • Beperkt effect op de gemiddelde zoutconcentratie met betrekking tot het regionale grondwatersysteem na 30 jaar; en

  • Aan het eind van de modelvoorspelling (na 30 jaar) is er plaatselijk een verzoeting of verzilting opgetreden;

    • o

      Met name langs de kustgebieden treedt er in het eerste watervoerend pakket verzilting op en juist een verzoeting in het tweede watervoerend pakket in vergelijking met het autonome scenario.

4.3.1.3 Invloed van brijn op verzilting in bredere context

Naast het lozen van brijn zijn er nog tal van oorzaken die een rol kunnen spelen bij verzilting van het grondwater. De voornaamste oorzaken zijn het omhoogkomen van fossiel (zout) zeewater vanuit relatief ondiepe bodemlagen en het indringen van zeewater. Andere oorzaken die vaak vooral lokaal optreden of met relatief lage chloridegehalten zijn onder andere verdamping, verstuiving van zeezout of landbouwkundige activiteiten (de Boer en Radersma, 2011). Het geleidelijke proces waarbij steeds dieper en daardoor zouter grondwater omhoog stroomt noemen we autonome verzilting. Het is tevens bekend dat gaten in de deklaag (wellen) een dominante bijdrage leveren aan het verziltingsproces in diepe polders. In de toekomst kan het aantal wellen en de autonome verzilting toenemen als gevolg van onder andere bodemdaling en peilverlagingen. Ook zou door klimaatverandering en de toekomstige stijging van de zeespiegel de zoute kwel en zoutindringing van zee kunnen toenemen waardoor de beschikbaarheid van zoet grond- en oppervlaktewater kan afnemen. Het effect van de zeespiegelstijging is echter ruimtelijk beperkt tot een strook langs de kust (<10 km) en langs de grote rivieren (Hendriks et al, 2023). In welke mate brijnlozingen invloed hebben op het autonome verzuilingsproces op grote schaal in relatie tot de bovenstaande andere oorzaken is nog niet bekend.

4.3.1.4 Invloed op de gebruikersfunctie

De effecten van brijninjectie op gebruiksfuncties op het maaiveld (op bijvoorbeeld zwemwater en natuurgebieden), eerste watervoerend pakket (ten behoeve van gietwaterwinning glastuinbouw en drinkwaterwinlocaties) en tweede watervoerend pakket (WKO-systemen) zijn beperkt en lokaal van aard. Volgens het onderzoek kan de efficiency van een WKO-systeem negatief beïnvloed worden wanneer in de directe omgeving brijn wordt geïnjecteerd. De corrosiebestendigheid van de WKO-systemen is wel een punt van aandacht vanwege de corroderende werking van brak en zoutwater. Voor tuinders kan het rendement van de RO-installatie afnemen (Sànchez et al., 2012).

Volgens Ros en Zuurbier (2017) is onttrekking van grondwater uit het grondwatersysteem onder de huidige condities een niet duurzame vorm van waterwinning, vanwege de beperkte beschikbaarheid aan (relatief) zoetwater in de bodem en de mogelijke intrusie van zoutwater.

4.3.1.5 Invloed op verspreiding van stoffen

De effecten van brijninjectie op verspreiding van andere stoffen (nutriënten, zware metalen en andere sporenelementen) van het tweede watervoerend pakket naar het eerste watervoerend pakket vindt met name lokaal plaats en zal tot een (beperkte) concentratietoename leiden (Sànchez et al., 2012).

4.3.1.6 Invloed op ecosysteemdiensten

De neveneffecten (brijnlozingen en onttrekkingen) van omgekeerde osmose kunnen een negatief effect hebben op de ecosysteemdiensten: beschikbaarheid van voldoende water met bepaalde kwaliteit, reinigend vermogen van de ondergrond en de bergingscapaciteit (Broers en Lijzen, 2014 uit Factsheet brijnlozingen).

4.3.1.7 Invloed op bodemdaling

Kooi (2018) heeft namens Deltares onderzocht of stijghoogteverlaging in het eerste watervoerend pakket door grondwateronttrekking invloed heeft op bodemdaling in de gemeente Westland en omgeving. In het gebied vindt er, vanwege onder andere intensieve glastuinbouw, een groot aantal onttrekkingen plaats. Het precieze aantal, locaties en debieten van onttrekkingen was niet bekend en daardoor lastig te modeleren. Wel is duidelijk dat de seizoensgebonden onttrekkingen voor beregening, en voornamelijk de brijnsystemen, de belangrijkste oorzaak is van stijghoogteverlaging in het eerste watervoerend pakket. In de omgeving van de plaats De Lier komen in het zomerseizoen in recente jaren (vanaf ca. 2009) op uitgebreide schaal stijghoogteverlagingen voor van twee tot drie meter met de mogelijkheid op grotere verlagingen. De verlagingen herstellen weer gedurende de winter. Kooi kwam met de onderstaande conclusies van deze stijghoogteverlaging met betrekking op bodemdaling:

  • Seizoensgebonden verlagingen die zijn ontstaan kunnen gezorgd hebben voor een toename van al aanwezige bodemdalingssnelheden. Daardoor is naar verwachting extra maaivelddaling veroorzaakt;

  • Een stijghoogteverlaging van ca. drie meter zoals is waargenomen kan een toename van de dalingssnelheid hebben veroorzaakt tussen 1 mm/jaar en meer dan 50 mm/jaar (vooral heel grote waarden zouden van korte duur zijn en snel afnemen). De totale daling na 20 jaar kan 1,5 centimeter bedragen, maar zou ook ruim 20 centimeter kunnen zijn;

  • Stijghoogteverlaging in het eerste watervoerend pakket kunnen ook indirect bijdragen aan (extra) bodemdaling doordat ze de zettingsgevoeligheid van de deklaag vergroten;

  • In het kassengebied ten zuiden van de plaats De Lier zijn sterke aanwijzingen voor toegenomen bodemdaling door onttrekking met brijnsystemen op basis van waarnemingen aan bodemdaling met radarsatellietbeelden;

  • Elders in en rond de plaats De Lier zouden ook bodemdalingseffecten door de verlagingen aan de orde kunnen zijn, maar bieden de radarsatellietdata daarover geen uitsluitsel. Dat geldt ook voor de vrij hoge maaivelddalingssnelheden in de woonkern van de plaats De Lier die zijn afgeleid uit de radarsatellietdata; en

  • Bij verdere uitbreiding van en aantal onttrekkingen en/of vergrotingen van vergunde onttrekkingshoeveelheden van bestaande systemen mag verwacht worden dat de reeds in gang zijnde bodemdaling zal toenemen. Indien de stijghoogteverlaging gestabiliseerd wordt (of blijft) op het huidige niveau moet nog rekening worden gehouden met enige ‘restbodemdaling’ die meerdere decennia kan duren voordat de daling is gestopt.

Kooi geeft wel aan dat zijn gehanteerde modelberekeningen, vanwege de grote mate van onzekerheid, een punt van discussie kan zijn. De uitkomsten zijn namelijk sterk afhankelijk van lokale bodemopbouw, bodemeigenschappen en de historische ontwikkeling van de stijghoogteverlaging, waardoor de daadwerkelijke bodemdaling als gevolg van de onttrekkingen moeilijk te reconstrueren valt.

4.3.2 Bestudering van alternatieve gietwaterbronnen

In het streven naar een duurzame gietwatervoorziening in de gemeente Westland hebben partijen binnen Greenport West-Holland diverse gietwatervoorzieningen verkend die als mogelijk alternatief voor RO-water toegepast kunnen worden. Dit heeft geresulteerd in het rapport toekomstplan gietwater. Het gebruik van gezuiverd effluent van RWZI, het gebruik van drinkwater, het toepassen van waterbanksystemen, het vergroten van de opslag van hemelwater, het gebruik van oppervlaktewater en het verplaatsen van de onttrekking en lozing naar diepere bodemlagen bij de productie van RO-water zijn onderzocht.

De mogelijke haalbare bronnen als aanvullend gietwater zijn:

  • 1.

    Gezuiverd effluent: hoge kosten is het grootste struikelblok;

  • 2.

    Drinkwater: beperkt beschikbaar: scoort hoog op het tegengaan van verzilting en bodemdaling, maar is ook redelijk kostbaar en van onvoldoende kwaliteit om direct toe te passen;

  • 3.

    Oppervlaktewater: beperkt beschikbaar (met name in een droge periode) en van onvoldoende kwaliteit om direct toe te passen;

  • 4.

    Vergroten gietwateropvang: er zal altijd een vraag zijn naar aanvullend gietwater; en

  • 5.

    Waterbanksystemen/ ondergrondse opslag van hemelwater: gaat met name verzilting tegen, maar vanwege blijvende onttrekkingen niet de bodemdaling. Kan een oplossing zijn voor verziltingsgevoelige gebieden langs de kust.

5. Beoordelingskader maatwerkvoorschriften lozen van brijn

5.1 Uitgangspunten beleid

Voor brijnlozingen is het nodig om te komen tot maatwerk die een goede chemische kwaliteit van het grondwater waarborgen, maar ook recht doen aan de lokale omstandigheden en de belangen van de vergunninghouder. Voor het beoordelen van een aanvraag om water in de bodem te brengen is thans geen landelijk toetsingskader voor de waterkwaliteit beschikbaar. Het Omgevingsprogramma Zuid-Holland bevat een afwegingskader voor brijnlozingen. De provincie verlangt van de gemeente dat zij dit afwegingskader betrekt bij het toestaan van brijnlozingen via maatwerk.

Omdat het lozen van brijn in de bodem, in principe, in strijd is met een duurzaam bodemgebruik en op gespannen voet staat met het standstill-beginsel van de GRW en de KRW, is in de wet een verbod voor lozen opgenomen. Mocht degene die de activiteit verricht in specifieke situaties wel tot lozen in de bodem over willen gaan, dan kan een maatwerkvoorschrift worden aangevraagd om van het verbod af te wijken. Afwijking kan eventueel worden toegestaan, indien gelet op de kenmerken van het gebied enige lozing van zout water niet bezwaarlijk is. Omdat de mogelijke problematiek verbonden aan het lozen van brijn - zoals verzilting en bodemdaling - locatie specifiek is, is dus een locatie specifieke aanpak vereist. Er is voor gekozen om terughoudend om te gaan met het toestaan van brijnlozingen via maatwerkvoorschriften en de aanvragen alleen toe te staan voor de in het Bal aangewezen activiteit “bereiden van gietwater” op basis van artikel 2.13 van het Bal.6

Bij het opstellen van maatwerkvoorschriften dienen de volgende uitgangspunten in acht genomen te worden:

  • Het te lozen brijn voor gietwaterproductie ontstaat bij de ontzouting van ter plaatse onttrokken grondwater zonder chemische toevoegingen;

  • Het lozen van brijn is niet toegestaan in het voor de openbare drinkwatervoorziening expliciet gereserveerde diepe zoete grondwater voor de huidige en toekomstige drinkwaterzones in de provincie Zuid-Holland (grondwaterbeschermingsgebieden en boringsvrije zones) zoals opgenomen in de Zuid-Hollandse Omgevingsverordening;

  • Het lozen van brijn in de bodem past binnen het standstill-principe uit de KRW en brengt geen nadelige gevolgen of risico’s met zich mee voor drinkwatervoorziening en andere maatschappelijke, ecologische of economische belangen;

  • Het lozen van brijn geschiedt in een watervoerend pakket met ongeveer gelijkwaardige Cl-concentraties;

  • Indien ondernemers aanvullend, grondwater willen gebruiken om over voldoende gietwater te beschikken dan moeten ze aantonen dat:

    • o

      Regenwater dat wordt opgevangen optimaal wordt ingezet. Met optimaal wordt bedoeld, maximaal 20% van de watergift in een gemiddeld jaar mag uit RO-water bestaan;

    • o

      Er geen (betaalbare) alternatieve waterbronnen beschikbaar zijn voor aanvullend gietwater;

  • Het maatwerkvoorschrift kan door het bevoegde gezag worden ingetrokken als er realistische alternatieven zijn binnen de gestelde termijn; en

  • Voor bestaande bedrijven kan, als lokale, maatschappelijke, technische of financiële ontwikkelingen dat noodzakelijk maken, van de voornoemde uitgangspunten worden afgeweken.

Voornoemde uitgangspunten betekenen dat het bevoegd gezag regelmatig moet controleren of de gestelde maatwerkvoorschriften nog toereikend zijn, gezien de ontwikkelingen op milieugebied. Blijken de maatwerkvoorschriften onvoldoende te zijn, dan moet het bevoegd gezag de voorschriften ambtshalve wijzigen. Deze actualiseringsplicht staat in artikel 5.38 en artikel 16.56 van de Omgevingswet en in artikelen 8.98 en 8.99 van het Bkl. Bij actualisering houdt het bevoegd gezag de vigerende voorschriften tegen het licht en beoordeelt zij of de voorschriften nog passend zijn gelet op nieuwe ontwikkelingen. Het bedrijf waarvoor het maatwerkbesluit geldt dient op verzoek van het bevoegd gezag alle gegevens en documenten die nodig zijn voor de actualisering aan te leveren. Het bevoegd gezag houdt rekening met twee aspecten bij de actualisering:

  • de ontwikkelingen van de technische mogelijkheden tot het beschermen van het milieu; en

  • de ontwikkelingen met betrekking tot de kwaliteit van het milieu.

Alle ontwikkelingen die onder deze twee punten vallen, zijn onderdeel van de actualiseringsplicht en daarmee onderdeel van de beoordeling van het bevoegd gezag.

Het maatwerkvoorschrift krijgt een geldigheid van 10 jaar. Dit biedt enerzijds perspectief aan nieuwe aanvragen en past bij de gestelde overgangstermijn voor bestaande situaties. Anderzijds past dit bij het afbouwende (eindig) karakter van RO en het in acht nemen van ontwikkelingen op milieugebied.

Op grond van de ontwikkelingen met betrekking tot de kwaliteit van het milieu kan voor de regio De Lier in samenspraak met het Hoogheemraadschap van Delfland overwogen worden om geen nieuwe onttrekkingen of brijnlozingen meer toe te staan (Toekomstplan gietwatervoorziening, 2021).

Mogelijke argumenten om brijnlozingen toe te kunnen staan

Zonder hier een uitputtende lijst van omstandigheden te geven die een rol kunnen of zouden moeten spelen bij het doen van een beroep op een uitzonderingsgrond, kan worden gedacht aan:

  • 1)

    De brijnlozingen vormen (nog) geen groot milieuprobleem in de regio Westland. Milieuvreemde stoffen (zoals bestrijdingsmiddelen) worden doorgaans niet in het brijnwater aangetroffen. Het lozen van milieueigen stoffen (zoals zware metalen) leiden niet of nauwelijks tot overschrijdingen van de streefwaarden;

  • 2)

    Het is in het belang van de glastuinbouwsector dat er voldoende goed gietwater beschikbaar is. Behalve regenwater en osmosewater zijn er op dit moment in de regio Westland weinig goede en betaalbare alternatieven beschikbaar om aan voldoende geschikt gietwater te komen. Gezien het watergebruik van bepaalde gewassen is het niet voor alle glastuinbouwbedrijven mogelijk om middels hemelwater aan de totaal benodigde watervraag te voldoen;

  • 3)

    Met brijnlozingen komt de gebruiksfunctie van het tweede watervoerend pakket in de regio Westland niet in gevaar. Er zijn geen drinkwaterwingebieden in de omgeving van de lozingspunten.

  • 4)

    Er dienen voldoende maatregelen te worden genomen om eventueel onomkeerbare gevolgen van een lozing te voorkomen. Hierbij valt te denken aan (verplichte) monitoring, rapportage en een geofysische maatregelen zoals het aanwezig zijn van een afsluitende laag tussen beide watervoerende grondwaterpakketten waaruit wordt onttrokken respectievelijk geloosd. Deze beheersingsmaatregelen moeten regelmatig worden getoetst en zo nodig worden bijgesteld. Hierbij is ook belangrijk om op te merken dat het van belang is om niet alleen de samenstelling van het brijn te kennen, maar ook de kwaliteit van het ontvangende grondwater. Hierdoor ontstaat immers een beeld van de regionale achtergrondwaarden aan de hand waarvan kan worden bepaald wat er eventueel kan worden geloosd.

5.2 Werkwijze handhaving en toezicht

Tijdens een locatiebezoek wordt door een toezichthouder de volgende gegevens verzameld van de RO-installatie:

  • 1.

    De installatie wordt gefotografeerd;

  • 2.

    De stand van de urenteller(s) wordt opgenomen (foto);

  • 3.

    De stand van de litertellers wordt opgenomen;

  • 4.

    Controle of de opgegeven bedrijfsgegevens overeenkomen met wat wordt waargenomen op de locatie;

  • 5.

    De capaciteit van de hemelwateropvang van het (hoeveelheid per hectare glasoppervlak) wordt genoteerd.

  • 6.

    Indien toezichthouder daarom verzoekt, moet de gietwatergift worden opgenomen.

6. Voorbeeld Besluit maatwerkvoorschriften brijnlozing

Onderwerp

Op <datum, met aanvullingen op datum> hebben wij een aanvraag tot het stellen van maatwerkvoorschriften ontvangen als bedoeld in artikel 4.5 van de Omgevingswet en artikel 2.13 van het Besluit activiteiten leefomgeving. De aanvraag betreft het vaststellen van maatwerk inzake het lozen van brijn in de bodem afkomstig van een osmose-installatie op de locatie <adres>.

Besluit

Wij besluiten op grond van artikel 4.5 van de Omgevingswet in samenhang gelezen met artikel 2.13 van het Besluit activiteiten leefomgeving:

  • I.

    de gevraagde maatwerkvoorschriften vast te stellen;

  • II.

    bijgevoegde voorschriften te verbinden aan dit maatwerk;

  • III.

    de aanvraag, inclusief aanvullingen, onderdeel te laten zijn van dit maatwerk;

  • IV.

    de voorschriften 20 t/m 24 van dit maatwerkvoorschrift (afwerking en afdichting bronnen en beschikbaarheid gegevens) van kracht te laten zijn tot de bronnen zijn afgedicht.

  • V.

    dit besluit te laten gelden tot <datum>.

Ondertekening

Burgemeester en wethouders van <Gemeente>,

namens dezen,

<ondertekening>

Rechtsmiddelen

Voor de mogelijkheid rechtsmiddelen aan te wenden tegen deze beschikking wijzen wij op de desbetreffende tekst in het begeleidende schrijven.

6.1 Voorschriften

Lozing in de bodem

  • 1.

    De lozing van vloeistof in de bodem bestaat uitsluitend uit brijn ontstaan bij de productie van gietwater uit grondwater ten behoeve van de inrichting.

  • 2.

    Bij het slaan van een brijnlozingsput blijft de functie van de scheidende bodemlagen tussen de verschillende watervoerend pakketten in stand. De werkzaamheden worden uitsluitend uitgevoerd door een persoon of een instelling die beschikt over een erkenning daartoe.

  • 3.

    De aanvang van de werkzaamheden met betrekking tot het slaan van de brijnlozingsput en het in werking stellen van de pompinstallatie worden ten minste twee weken daaraan voorafgaand schriftelijk aan het bevoegd gezag meegedeeld via toezicht@odh.nl.

Plaatsing van en eisen aan een brijnlozingsput

  • 4.

    Voorafgaand aan het boren van de brijnlozingsput wordt op basis van archiefgegevens (Dinoloket) een inschatting gemaakt van de filterstelling.

  • 5.

    De brijnlozingsput is aangelegd conform geldende richtlijnen voor mechanisch boren (BRL 2100) en door een geaccrediteerd boorbedrijf. Boorstaat en afwerkstaat worden opgesteld en binnen vier weken na het realiseren van de bron overlegd aan toezicht@odh.nl.

Meten en registreren van de hoeveelheid geloosd brijn en hoeveelheid gietwater

  • 6.

    Een door een daartoe bevoegd deskundige en volgens de richtlijnen van de fabrikant geïnstalleerde, onderhouden en geïnspecteerde watermeter of urenteller registreert de hoeveelheid geloosd brijn.

  • 7.

    Maandelijks, of in periodes van vier weken, wordt de stand van de watermeters of urentellers ten behoeve van het gietwatergebruik afgelezen en geregistreerd; deze gegevens blijven bewaard en beschikbaar voor het bevoegd gezag tot minimaal twee jaar nadat dit maatwerk is beëindigd.

  • 8.

    De hoeveelheid geloosd brijn wordt, zodra deze optie beschikbaar is, opgegeven in een landelijke database.

Maximaal debiet osmosewater

  • 9.

    Ten hoogste 20% van de totale gietwatergift voor een gemiddeld jaar mag worden gerealiseerd uit ontzilt grondwater. Bij een dreigende overschrijding overlegt de houder van het maatwerkbesluit een doelmatig plan van aanpak. Bij een teeltwisseling gedurende een lopend jaar naar een andere gewasgroep uit certificatieschema Groen Label Kas wordt hiervan een melding, inclusief een nieuwe berekening van gietwaterbehoefte, gemaakt aan Omgevingsdienst Haaglanden via toezicht@odh.nl.

    (Variant 1) Ten hoogste x%7 van de totale gietwatergift op jaarbasis mag worden gerealiseerd uit ontzilt grondwater.

  • 10.

    Het percentage ontzilt grondwater voor de totale gietwatervoorziening moet worden aangetoond met monitoring van i) ontzilt grondwater en ii) de totale watergift aan de gewassen.

Overgangstermijn (alleen bij bestaande bedrijven)

  • 11.

    A.

    Bij bestaande brijnlozingen die nog niet voldoen aan het percentage als genoemd in voorschrift 9, dient de aanvrager uiterlijk 25 februari 2032 schriftelijk aan het bevoegd gezag aan te tonen dat de genomen maatregelen hebben geleid tot het maximale gietwatervolume, afkomstig van omgekeerde osmose zoals is bepaald in voorschrift 9 van dit besluit. Hiervoor dient de aanvrager uiterlijk 25 februari 2028 schriftelijk aan het bevoegd gezag een plan van aanpak voor te leggen waaruit blijkt dat de brijnlozingen uiterlijk 25 februari 2032 voldoen aan het percentage als bepaald in voorschrift 9.

    (Variant 1) Bij bestaande brijnlozingen die nog niet voldoen aan het percentage als genoemd in voorschrift 9, dient de aanvrager uiterlijk 25 februari 2028 met een plan van aanpak aan te tonen dat uiterlijk 25 februari 2032 maximaal x% van het gietwater uit ontzilt grondwater komt.

    B.

    Het plan van aanpak zoals beschreven in artikel 11, onder A, omvat tenminste de volgende onderdelen:

    • 1.

      Berekeningen en tekeningen op schaal waarmee inzichtelijk gemaakt wordt hoe de uitbreiding van de hemelwateropvang gerealiseerd wordt, of een beschrijving hoe het verbruik van het water uit de omgekeerde osmose-installatie op andere wijze wordt gereduceerd.

    • 2.

      Tijdsplanning van de realisatie van de plannen.

Voorschriften in het kader van monitoring

  • 12.

    Nieuwe situatie brijnlozing:

    Voordat de brijnlozing aanvangt, wordt op de locatie een onbewerkt grondwatermonster uit het eerste watervoerend pakket genomen, zodat gecontroleerd kan worden dat het brijn uitsluitend de milieueigen stoffen die in het onttrokken grondwater aanwezig waren bevat en geen toegevoegde milieuvreemde stoffen. Tevens dient er een grondwatermonster van het ontvangende grondwaterlichaam op de locatie genomen te worden om de achtergrondconcentratie te bepalen. De grondwatermonsters worden geanalyseerd op de parameters zoals genoemd in voorschrift 15.

  • 13.

    Indien de brijnlozing is aangevangen:

    • A.

      Binnen één maand nadat met de installatie 1.000 m3 grondwater is onttrokken, dient het brijnmonster genomen te worden.

    • B.

      De installatie dient voordat het monster genomen wordt minimaal 24 uur aaneengesloten in werking te zijn geweest.

    • C.

      Indien de bemonstering plaatsvindt middels een geïnstalleerde omgekeerde osmose-installatie bevindt het monsternamepunt zich na de omgekeerde osmose-installatie en eventuele voorzuiveringen.

  • 14.
    • a.

      Indien in de afgelopen drie jaar nog geen monster van het brijn is geanalyseerd op de parameters zoals voorgeschreven is in voorschrift 15, wordt binnen drie maanden nadat met de installatie grondwater is onttrokken een monster van het brijn genomen zoals is bepaald in voorschrift 13 van dit besluit.

    • b.

      Bij minimale gebruik van de installatie (<1.000 m3/jaar) kan het bevoegd gezag overwegen om, zoals beschreven in voorschrift 13.a, af te zien van de onttrekkingshoeveelheid van 1.000 m3 grondwater onttrekkingsvolume. De eis dat de installatie 24 uur aaneengesloten functioneert blijft wel van kracht om de zuiverheid van het te analyseren brijnmonster zo goed mogelijk te waarborgen.

  • 15.

    Het brijn wordt bemonsterd en geconserveerd volgens artikel 22.166 van het Omgevingsplan van gemeente Westland (hierna: Omgevingsplan). Een onafhankelijk en voor de vereiste bepalingen geaccrediteerd laboratorium meet van dit monster de concentraties van de volgende parameters:

    • a.

      gechloreerde koolwaterstoffen (1,2-dichloorethaan, cis 1,2-dichlooretheen, 1,2-dichloorpropaan, tetrachlooretheen (per), tetrachloormethaan, 1,1,1-trichloorethaan, 1,1,2-trichloorethaan, trichlooretheen (tri), trichloormethaan (chloroform);

    • b.

      bestrijdingsmiddelen. Organische parameters, gehalogeneerd: PCB-28, PCB-52, PCB-101, PCB-118, PCB-138, PCB-153, PCB-180, som PCB’s (6) en som PCB’s (7); organochloorbestrijdingsmiddelen: 2,4-DDD, 4,4-DDD, 2,4-DDE, 4,4-DDE, 2,4-DDT, 4,4-DDT, aldrin, dieldrin, endrin, telodrin, isodrin, heptachloor, heptachloorepoxide (cis en trans), alfa-endosulfan, alfa, beta en gamma HCH, penta- en hexachloorbenzeen, hexachloorethaan, hexachloorbutadieen, som DDD/ DDE/ DDT’s, som drins, som HCH’s en som OCB’s totaal; GCMS onderzoek organofosfor: pirimifos-methyl, tolclofos-methyl;

    • c.

      PFAS: PFBA, PFPeA, PFPxA, PFPpA, PFOA, PFOAvertakt, PFNA, PFDA, PFUnDA, PFDoA, PFTrDA, PFTeDA, PFHxDA, PFODA, PFBS, PFPeS, PFHxS, PFHpS, PFDS, 4:2 FTS, 6:2 FTS, 8:2 FTS, 10:2 FTS, N-MeFOSAA, N-EtFOSAA, PFOSA, N-MeFOSA, 8:2 diPAP en TFA;

    • d.

      zware metalen (arseen, barium, cadmium, chroom, kobalt, koper, kwik, lood, molybdeen, nikkel, zink);

    • e.

      nitraat en chloride;

    • f.

      fosfaat (P-totaal).

  • Voor een correcte analyse is het uitvoerend laboratorium vóóraf (door de inrichtinghouder) op de hoogte gebracht van het hoge zoutgehalte van het te analyseren monster.

  • 16.

    Het brijn bevat alleen de milieueigen stoffen die in het onttrokken grondwater aanwezig waren en geen toegevoegde stoffen. Het te lozen brijn wordt getoetst aan de signaleringsparameters of bij gevoelige situaties de voorkeurswaardes, als bedoeld in bijlage III onder Aa.1.1 uit de Zuid-Hollandse Omgevingsverordening (hierna: ZHOV).

    Het gehalte aan nitraat van het te lozen brijn bedraagt niet meer dan 50 mg NO3 /l (11.3 mg N/l).

  • 17.

    Zodra achtergrondwaarden van het tweede watervoerend pakket ter plaatse voldoende bekend zijn, worden de analyses van het brijn aan deze meer actuele gegevens getoetst.

  • 18.

    Bij overschrijding van de waarden zoals beschreven in voorschrift 16 volgt een heroverweging van dit besluit.

Voorschriften met betrekking aanlevering analysegegevens

  • 19.

    Na bemonstering en analyse van het brijn- en/of grondwater worden de gegevens in een rapportage aangeleverd, waarin het volgende wordt opgenomen:

    • a.

      een kaart met de coördinaten per bron, de exacte plaats en de afwerking van bronnen en putten ten opzichte van maaiveld;

    • b.

      bodemprofielen;

    • c.

      De watermeters worden ten minste eenmaal per drie jaar op de goede werking gecontroleerd en onderhouden door een deskundige op het gebied van dat instrument. Een bewijs van de controle en het onderhoud is beschikbaar.;

    • d.

      resultaten van de brijn/grondwatermonsters. Deze resultaten worden weergegeven in μg/l.

  • Dit rapport wordt binnen vier weken na het verkrijgen hiervan aan het bevoegd gezag toegezonden via toezicht@odh.nl.

Dichten van de bronnen en de peilputten bij beëindiging lozing

  • 20.

    Bronnen en eventuele peilputten worden binnen vier weken na de definitieve beëindiging van een lozing gedicht.

  • 21.

    Bij het dichten en afwerken van bronnen en eventuele peilputten wordt gestreefd naar herstel van het oorspronkelijke bodemprofiel. De uitvoering daarvan geschiedt door een daartoe bevoegde deskundige conform de op het moment van herstel vigerende protocollen.

  • 22.

    Tenminste twee weken vóór de aanvang van de werkzaamheden bedoeld in voorschrift 20, wordt het bevoegd gezag daarvan schriftelijk in kennis gesteld via toezicht@odh.nl.

  • 23.

    Binnen vier weken na het dichten van de bronnen en peilputten wordt een door een deskundige als bedoeld in voorschrift 21 opgesteld rapport waarin is aangetoond dat bronnen en peilputten afdoende zijn gedicht toegezonden aan toezicht@odh.nl.

Beschikbaarheid van gegevens

  • 24.

    De volgende zaken zijn op de locatie voor inzage door het bevoegd gezag aanwezig tot twee jaar na afloop van dit maatwerk:

    • a.

      de complete aanvraag en onderbouwende rapportages, inclusief deze beschikking;

    • b.

      bewijs van controle en onderhoud ban de watermeters;

    • c.

      een overzicht van de resultaten van alle verrichte metingen in verband met de lozing van brijn, gebruikt gietwater en analyses van brijn/grondwatermonster, zoals bedoeld in de voorschriften 6,7, 12, 13 en 14.

Beschikbaar stellen van alternatief gietwater

  • 25.

    Zodra een concurrerend alternatief gietwater wordt aangeboden, dat door de ODH wordt bevestigd en in overleg met stakeholders wordt gedefinieerd, vervalt dit maatwerk uiterlijk vijf jaar nadat de vergunninghouder van de komst van het alternatief op de hoogte is gesteld.

6.2 Overwegingen

6.2.1 Procedurele aspecten

Aanleiding

Op <datum, met aanvullingen op datum> hebben wij een aanvraag tot het stellen van maatwerkvoorschriften ontvangen als bedoeld in artikel 4.5 van de Omgevingswet en artikel 2.13 van het Besluit activiteiten leefomgeving (hierna: Bal). Met de aanvraag wordt toestemming gevraagd om brijn, afvalwater ontstaan als gevolg van het ontzouten van grondwater ten behoeve van de aanmaak van gietwater, te lozen in het tweede watervoerend pakket.

Op grond van artikel 4.801 van het Bal is het lozen van brijn verboden. Op grond van artikel 2.13 van het Bal kan door het bevoegd gezag van het lozingsverbod worden afgeweken. Daarbij moet diegene voldoen aan de inhoudelijke verplichtingen van de specifieke zorgplicht uit artikel 2.11 van het Bal. Het bevoegd gezag kan aan het lozen van afvalwater maatwerkvoorschriften stellen over de samenstelling, hoeveelheid en eigenschappen van de lozing en de meetmethoden voor het bemonsteren van het afvalwater.

De provincie Zuid-Holland heeft een afwegingskader opgesteld ten aanzien van het al dan niet lozen van brijn in de bodem. De gemeente heeft bij het stellen van maatwerkvoorschriften rekening gehouden met de randvoorwaarden voor brijn uit het Omgevingsprogramma Zuid-Holland en brijnbeleid van de gemeente Westland.

De aanvraag hebben wij getoetst op volledigheid opdat wij een compleet beeld hebben van de relevante feiten voor een zorgvuldige afweging van de betrokken milieubelangen, eventuele belangen van derde belanghebbenden en de bedrijfseconomische belangen. Wij zijn van oordeel dat de aanvraag voldoende informatie bevat voor een goede beoordeling van de gevolgen van de activiteit op de fysieke leefomgeving. De aanvraag is dan ook in behandeling genomen.

Procedure

Een besluit tot het stellen van maatwerkvoorschriften is een beschikking, die tot stand komt door toepassing van titel 4.1 van de Algemene wet bestuursrecht. De procedure is overeenkomstig het bepaalde in deze afdeling uitgevoerd.

Bevoegd gezag

Gelet op artikel 4.3 van de Omgevingswet is het college van de burgemeester en wethouders van de gemeente het bevoegd gezag om middels een maatwerkvoorschrift het lozen van water op of in de bodem toe te staan.

6.3 Inhoudelijke overwegingen

6.3.1 Toetsingskader en grondslag

Het bevoegd gezag kan alleen maatwerkvoorschriften stellen binnen de maatschappelijke doelen van de Omgevingswet. Dit volgt uit artikel 4.1, eerste lid in samenhang met artikel 4.5, eerste lid van de Omgevingswet.

Het Rijk heeft in artikel 2.2 van het Bal bepaalt dat het bevoegd gezag de maatwerkvoorschriften alleen kan stellen met de bedoeling en de doelen van de rijksregels voor de betreffende activiteit. Dit zijn voor milieubelastende activiteiten:

  • a.

    het waarborgen van de veiligheid,

  • b.

    het beschermen van de gezondheid,

  • c.

    het beschermen van het milieu, waaronder het beschermen en verbeteren van de kwaliteit van lucht, bodem en de chemische en ecologische kwaliteit van watersystemen, het zuinig gebruik van energie en grondstoffen en een doelmatig beheer van afvalstoffen.

Artikel 2.13 van het Bal biedt de mogelijkheid voor het stellen van maatwerkvoorschriften. Het maatwerk heeft betrekking op de milieubelastende activiteit ‘het lozen van brijn bij het bereiden van natriumarm gietwater’ zoals genoemd in paragraaf 4.80 van het Bal. Met een maatwerkvoorschrift kan worden afgeweken van het verbod om brijn afkomstig van het bereiden van natriumarm gietwater te lozen zoals genoemd in artikel 4.801 van het Bal.

Op het stellen van een maatwerkvoorschrift over een milieubelastende activiteit zijn de beoordelingsregels en de bepalingen over vergunningvoorschriften in de artikelen 8.9 tot en met 8.25a, 8.26, tweede tot en met vierde lid, 8.27, 8.28, 8.30, 8.31, 8.33, 8.34, eerste lid, 8.40, 8.41, 8.73 en 8.98 tot en met 8.100 van het Besluit kwaliteit leefomgeving en afdeling 8.3 van het Omgevingsbesluit van overeenkomstige toepassing.

6.4 Overige van toepassing zijnde wet- en regelgeving

6.4.1 De Kaderrichtlijn Water

Artikel 11, onder j van de Kaderrichtlijn Water bevat een aantal situaties waar onder voorwaarden een rechtstreekse lozing naar het grondwater is toegestaan, mits de lozing niet verhindert dat de voor dat grondwaterlichaam vastgestelde milieudoelstellingen worden bereikt. Het richtsnoer nr. 17 “Guidance on preventing or limiting direct and indirect inputs in the context of the Groundwater directive 2006/118/EC” behorende bij de Grondwaterrichtlijn bevat voorbeelden van situaties die voldoen aan deze voorwaarden. Het richtsnoer maakt duidelijk dat het lozen van brijn valt onder één van de situaties die onder voorwaarden toegestaan is om rechtstreeks in het grondwater te lozen. Het lozen van brijn valt onder de situatie waar de lozing plaats vindt om technische redenen. Daarom is er een mogelijkheid geboden dat college van burgemeester en wethouders als bevoegd gezag voor het lozen op of in de bodem een lozing door middel van een maatwerkvoorschrift onder de in artikel 11, onder j van de Kaderrichtlijn Water opgenomen voorwaarden toe kan staan.

6.4.2 Regels ter bescherming van de bodem: Bal, Omgevingsplan en Omgevingsverordening

Het Bal, het Omgevingsplan en de Zuid-Hollandse Omgevingsverordening (hierna: omgevingsverordening) stellen regels om de bodem te beschermen. De Omgevingswet maakt duidelijk dat grondwater een onderdeel van de bodem is. Saneringen van verontreinigde bodem en grondwater en lozingen in op of op de bodem worden op grond van het Bal, het Omgevingsplan of de Omgevingsverordening gereguleerd. Voor gevallen van bodemverontreiniging die veroorzaakt zijn tussen 1 januari 1987 en 1 januari 2024 blijft de zorgplicht uit de Wet bodembescherming van kracht. Ter bepaling van het al dan niet overschrijden van de streefwaarden wordt aansluiting gezocht bij de Circulaire bodembescherming.

6.4.3 Omgevingsprogramma Zuid-Holland

Bij de verlening van een maatwerkvoorschrift wordt rekening gehouden met het Omgevingsprogramma Zuid-Holland. In het Omgevingsprogramma Zuid-Holland, onder het kopje “Gebiedsspecifieke preventieve maatregelen ten aanzien van onttrekken, infiltreren en lozen”, is een afwegingskader opgenomen voor het al dan niet toestaan van lozingen van brijn afkomstig van de bereiding van natriumarm gietwater ten behoeve van het telen van gewassen. Dit afwegingskader is tot stand gekomen in overleg met omgevingsdiensten, waterschappen, enkele gemeenten en vertegenwoordigers van de Greenports en is gebaseerd op het Europese Guidance Document no. 17, onderzoeken naar de effecten van brijnlozingen van Deltares en KWR, een advies van de Technische Commissie Bodembescherming. Dit afwegingskader bevat niet alleen randvoorwaarden voor de brijnlozingen, maar ook voor grondwateronttrekkingen voor de gietwaterproductie. Hiermee wordt gestimuleerd om de brijnlozing en de benodigde grondwateronttrekking in samenhang te beschouwen. De provincie Zuid-Holland vraagt gemeenten om rekening te houden met de randvoorwaarden uit het Omgevingsprogramma bij het toestaan van brijnlozingen via maatwerk.

6.5 Noodzaak en gevolgen van het lozen van brijn in de bodem

Goed gietwater en daarmee de mogelijkheid tot recirculatie, is een vereiste voor de teelt ter bevordering van recirculatie om emissie van meststoffen, zouten en van gewasbeschermingsmiddelen te beperken. Hemelwater en ontzout grondwater zijn een goed uitgangsmateriaal dat veelvuldig kan worden hergebruikt zonder schade voor het gewas. Daarom is in artikelen 4.791c, eerste lid en 4.791l, eerste lid van het Bal ook bepaald dat een glastuinbouwbedrijf voorziet in een hemelwateropvangvoorziening, dan wel dat water wordt gebruikt met een natriumgehalte gelijkwaardig aan dat van hemelwater. Het gebruik van hemelwater is geen doel maar een middel.

Het bedrijf is voornemens om, als aanvulling op het gebruik van hemelwater in tijden van droogte, grondwater uit het eerste watervoerend pakket op te pompen en als gietwater of als luchtbevochtiging toe te passen. Dit grondwater heeft een te hoog natriumgehalte om onbehandeld te gebruiken, en wordt vóór gebruik met een zogenoemde ‘omgekeerde osmose’ installatie ontzilt. Hierin wordt het grondwater onder hoge druk door een semi-permeabel membraan geperst, waarbij de zouten aan de drukzijde van het membraan achter blijven. Hiermee ontstaan twee verschillende waterstromen: natrium arm water, geschikt als gietwater, en brijn, de vanwege de concentratieverschuiving met bodemstoffen (zouten) verrijkte fractie.

De meeste omgekeerde osmose-installaties zijn ingesteld op een rendement van 50%. Dat betekent dat er uit elke opgepompte liter grondwater een halve liter gietwater en een halve liter brijn wordt geproduceerd. De helft van de hoeveelheid opgepompt grondwater wordt dus weer als concentraat terug geïnjecteerd in de ondergrond. Het brijn dat bij het ontzilten ontstaat mag vanwege het hoge zoutgehalte niet op het oppervlaktewater worden geloosd. Afvoer van het brijn via het vuilwaterriool is ongewenst vanwege het hoge volume zonder toegevoegde waarde (zout, geen voeding) voor de AWZI en mogelijk aantasting van het rioolstelsel door het zout.

Afvoer van het brijn per as wordt voor deze situatie niet als een wenselijke oplossing gezien. Het verzoek om maatwerk ziet er derhalve op om de lozing van brijn in de bodem mogelijk te maken. Gegevens omtrent filterstellingen en de hoeveelheid te lozen brijn waarvoor maatwerk wordt gevraagd, staan in de aanvraag en zijn daarmee onderdeel van dit besluit.

Als gevolg van brijnlozingen ontstaan verschillen in concentraties milieu-eigen stoffen, die moeilijk zijn te toetsen omdat de oorspronkelijke situatie in het tweede watervoerend pakket niet bekend is. Vooralsnog is het uitgangspunt dat de milieu hygiënische gevolgen van concentratieveranderingen van milieu-eigen stoffen in het tweede watervoerend pakket gering zijn. Het ontvangende bodempakket is op een aantal locaties dermate zout dat eerder sprake is van verdunning dan van verhoging van de zoutconcentraties; in de overige gevallen is de toevoeging van zout niet merkbaar. Meer van belang is de kans dat een verontreiniging als bestrijdingsmiddelen, PFAS/PFOS, aromatische koolwaterstoffen of gechloreerde koolwaterstoffen (CKW’s) door de brijnlozing naar een diepere bodemlaag wordt gebracht. Onderzoek vindt plaats ter controle op een mogelijke verontreiniging in het eerste watervoerend pakket.

Andere negatieve neveneffecten kunnen zijn een afnemend rendement van de behandelingsinstallatie bij het ontbreken van bodemscheidende lagen en beïnvloeding van een nabijgelegen WKO-installatie door veranderende waterstromen vanwege de onttrekking. De bodemopbouw wordt daarom beoordeeld op de aanwezigheid van afsluitende lagen of een voldoende afstand tussen onttrekking en lozing. De beoordeling van de onttrekking ligt bij het Hoogheemraadschap. Een wijzigende zoutconcentratie beïnvloedt een WKO-installatie niet.

In lijn met het brijnbeleid in het Omgevingsprogramma Zuid-Holland verwachten wij, om in aanmerking te komen voor maatwerkvoorschriften ten aanzien van brijnlozing in de bodem, maatregelen van de ondernemer om het gebruik van grondwater te beperken en daarmee het risico van eventuele gevolgen door brijnlozing te beperken. Daarbij hanteren wij het uitgangspunt dat de hemelwateropvangcapaciteit zodanig groot is dat minimaal 80% van het nominale jaarverbruik van het geteelde gewas met hemelwater is gedekt. De ondernemer mag ook aantonen dat hij met andere maatregelen het gebruik van grondwater heeft beperkt tot maximaal 20% van zijn gietwatergift.

6.6 Beoordeling van het verzoek

Situatie

Op het bedrijf worden <gewas> geteeld, een gewas dat is ingedeeld in gewasgroep <teelt> volgens tabel 6 van Groen Label Kas. Uit de eis dat minimaal 80% van het nominale gietwaterverbruik met hemelwater wordt gedekt, volgt dat een hemelwateropvang ter grootte van minimaal <hoeveelheid> kubieke meter per hectare aanwezig moet zijn.

Het teeltoppervlak bedraagt <hoeveelheid> vierkante meter en er is een hemelwateropvang aanwezig ter grootte van <hoeveelheid> kubieke meter. Daarmee is <hoeveelheid> kubieke meter hemelwateropvang per hectare beschikbaar, waarmee <wel/niet> is aangetoond dat 20% van de watergift in een gemiddeld jaar uit ontzilt grondwater mag bestaan.

Toetsing

Het eerste watervoerend pakket en het tweede watervoerend pakket staan in dit gebied van nature al in enige mate in verbinding met elkaar; er is daarmee nauwelijks sprake van een toename van een risico. Bij de beoordeling toetst het bevoegd gezag of er onderzoek is gedaan naar alternatieve gietwaterbronnen, lozingsroutes en of de lozing tot een achteruitgang van de grondwaterkwaliteit leidt.

Aan dit maatwerk zijn maatwerkvoorschriften verbonden met betrekking tot het monitoren van de samenstelling (voorschriften 8 en 9) en de hoeveelheid (voorschriften 4 en 7) geloosd brijn.

Op basis van monitoringsuitkomsten blijkt of het te lozen brijn voldoet aan de vastgestelde kwaliteitsnormen voor grondwater voor zowel milieuvreemde als milieu-eigen stoffen. De uitkomsten van de monitoring, evenals wijzigingen in de procesomstandigheden welke wij in onze overwegingen hebben betrokken, kunnen aanleiding zijn dit maatwerkbesluit in te trekken of aan te passen.

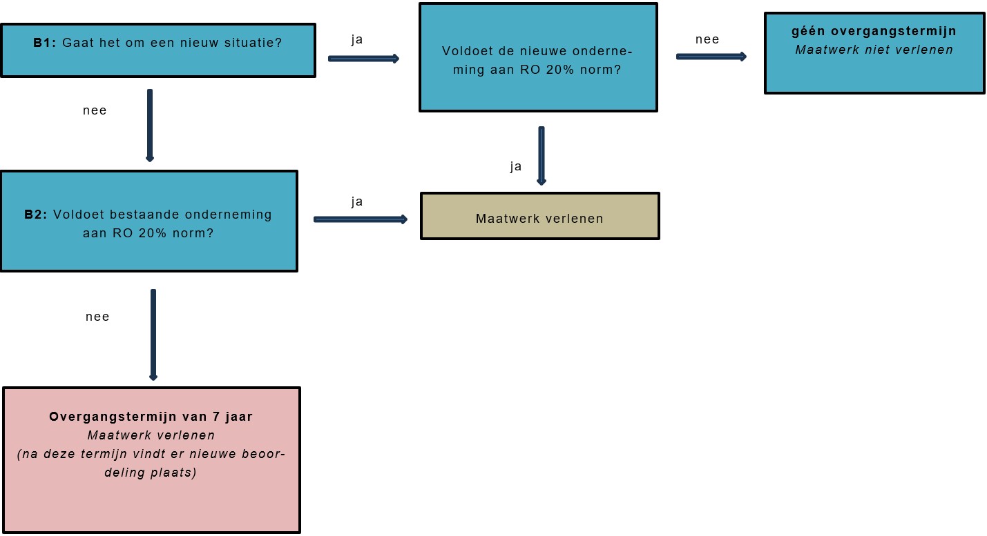
Bestaande situaties:

  • Indien < 20% RO water: rest van tekst kan weg en bij ‘Conclusie’ kan maatwerk worden gesteld.

  • Indien > 20% RO water: geldt overgangsregeling. Rest van tekst kan weg en bij ‘Conclusie’ kan maatwerk worden gesteld

Nieuwe situaties:

  • Indien < 20% RO water: rest van tekst kan weg en bij ‘Conclusie’ kan maatwerk worden gesteld.

  • Indien > 20% RO water: weigering.

6.7 Conclusie

Het gevraagde maatwerk, het lozen van brijn in de bodem, is van essentieel belang voor de bedrijfsvoering van de inrichting. Hergebruik van (goed) gietwater heeft als positief milieueffect dat emissies van meststoffen en gewasbeschermingsmiddelen worden beperkt.

Er zijn geen redelijke alternatieven voor goed gietwater behoudens gebruik van grondwater middels omgekeerde osmose, met onvermijdelijk brijn als reststroom.

Uitgangspunt is verder, dat brijnlozingen in de bodem uitsluitend zijn toe te staan waar redelijke alternatieven ontbreken. Daarom is altijd een individuele toestemming van het bevoegd gezag vereist voordat brijn in de bodem mag worden geloosd.

Gelet op de eerdergenoemde inhoudelijke overwegingen en door het stellen van aanvullende maatwerkvoorschriften met betrekking tot het lozen van brijn, verzet het belang van de bescherming van het milieu zich, gelet op de samenstelling, hoeveelheid en eigenschappen van de lozing, niet tegen het verzochte maatwerk.

Uit de overwegingen volgt, dat het gevraagde maatwerk kan worden gesteld.

Variant bij weigering:

Vanuit het toetsingskader dat betrekking heeft op milieubelastende activiteiten kan worden geconcludeerd, dat aangevraagd maatwerk moet worden geweigerd.

7. Stappenplannen toetsingskader brijn

De stappenplannen A en B (bijlage 1 & 2) ondersteunen het bevoegd gezag bij de beoordeling van de aanvragen voor maatwerkvoorschriften voor het retourneren van brijn in de bodem afkomstig van omgekeerde osmose. Dit stappenplan is gebaseerd op het brijnbeleid uit het omgevingsprogramma Zuid-Holland 2022-2027.

De aanvrager van het maatwerkvoorschrift moet onderbouwen dat het belang van de bescherming van het milieu zich gelet op de samenstelling, hoeveelheid en eigenschappen van de lozing niet tegen de lozing verzet. Het bevoegd gezag beoordeelt de onderbouwing van de aanvrager en bepaalt of een maatwerkbeschikking kan worden verleend.

In het verleden deden zich de volgende vier situaties voor:

  • 1.

    Nieuwe situatie: verboden, tenzij maatwerk (artikel 2.2, derde lid van het Activiteitenbesluit);

  • 2.

    Bestaande situatie, maar zonder ontheffing: Illegaal dus verboden, tenzij maatwerk (artikel 2.2, derde lid van het Activiteitenbesluit);

  • 3.

    Bestaande ontheffing, hemelwateropvang < 500 m3/ha: Dit wordt automatisch een maatwerkvoorschrift als bedoeld in artikel 2.2, derde lid van het Activiteitenbesluit voor de resterende termijn van de huidige ontheffing (artikel 6.3 van het Activiteitenbesluit).

  • 4.

    Bestaande ontheffing, hemelwateropvang > 500 m3/ha: De ontheffing is geldig tot 1 juli 2022. Dit werd automatisch een maatwerkvoorschrift als bedoeld in artikel 2.2, derde lid van het Activiteitenbesluit (artikel 3.90, zevende lid van het Activiteitenbesluit).

Overwegende dat het overgangsrecht voor brijnlozingen op basis van artikel 3.90, zevende lid van het Activiteitenbesluit op 1 juli 2022 is afgelopen en sindsdien bestaande maatwerkvoorschriften tot uiterlijk 31 december 2025 zijn verlengd, zijn we voornemens alle aanvragen na 31 december 2025 te toetsen aan het nieuwe beleid.

Maatwerkvoorschriften kunnen regels bevatten over (niet uitputtend):

  • de samenstelling, eigenschappen of hoeveelheid van de lozing en het meten en registreren daarvan;

  • te treffen maatregelen;

  • de duur van de lozing; en

  • de plaats van het lozingspunt.

7.1 Stappenplan A

Stappenplan A is een hulpmiddel dat het bevoegd gezag kan gebruiken om te toetsen of een aanvrager in aanmerking komt voor maatwerkvoorschriften. Het stappenplan kijkt eerst naar alternatieven voor gietwatervoorziening en lozingsroutes. Het gebruik van een RO-systeem wordt dan ook beschouwd als de laatste mogelijkheid om de onderneming te voorzien van voldoende gietwater. De laatste stap is een afweging of de lozing zou kunnen leiden tot een achteruitgang van de grondwaterkwaliteit.

7.1.1 Stap A1: Afstemming bevoegd gezagen

Het waterschap heeft als regionaal waterbeheerder de bevoegdheid om specifieke gebieden aan te wijzen waar onttrekkingen niet zijn toegestaan of waar aangepaste onttrekkingsregimes gelden, in dit beleidsdocument aangeduid als gevoelige gebieden. Deze gevoelige gebieden dienen te worden afgestemd met de ODH. Als blijkt dat de lozing plaatsvindt in een gebied waar dit niet is toegestaan, dan zal het maatwerk niet worden verleend. Bij andere onttrekkingsregimes is maatwerk nog wel mogelijk, maar dan zal de beoordeling (in stappenplan B) afgestemd worden op het aangepaste onttrekkingsregime.

7.1.2 Stap A2: Op zoek naar alternatieve gietwaterbronnen

De aanvrager dient aan te tonen dat hij op individueel of collectief niveau actief gedegen onderzoek heeft verricht naar een alternatief voor omgekeerde osmose. Bij de beoordeling van alternatieve gietwaterbronnen als vervanging voor omgekeerde osmose wordt uitgegaan van de onderstaande uitgangspunten:

  • 1.

    er is actief verkend welke alternatieve gietwaterbronnen beschikbaar zijn;

  • 2.

    er is een gedegen onderbouwing gegeven waarom de aangedragen alternatieven (nog) niet toepasbaar zijn, inclusief:

    • a.

      een economische en technische toelichting;

    • b.

      geraadpleegde bronnen en documentatie.

  • 3.

    de kwaliteit van het alternatieve gietwater is vergelijkbaar met die van regenwater;

  • 4.

    er vindt geen afwenteling plaats naar andere milieucompartimenten.

7.1.3 Stap A3: Alternatieve lozingsroutes

De aanvrager dient bij de aanvraag aan te tonen dat er geen andere alternatieve lozingsroutes beschikbaar zijn. Bij de beoordeling van alternatieve lozingsroutes als vervanging van brijnlozing in het tweede watervoerend pakket wordt uitgegaan van de onderstaande uitgangspunten:

  • 1.

    er is actief verkend welke alternatieve lozingsroutes beschikbaar zijn;

  • 2.

    er is een gedegen onderbouwing gegeven waarom de aangedragen alternatieven (nog) niet toepasbaar zijn, inclusief:

    • a.

      een economische, technische en juridische toelichting;

    • b.

      geraadpleegde bronnen en documentatie

  • 3.

    er vindt geen afwenteling plaats naar andere milieucompartimenten.

Alleen wanneer er geen geschikte alternatieven zijn voor osmosewater én brijnlozing in het tweede watervoerend pakket kan de aanvrager in aanmerking komen voor maatwerk.

7.1.4 Stap A4: Achteruitgang grondwaterkwaliteit

In deze stap zal er een beoordeling plaatsvinden of de brijnlozing tot een achteruitgang van de grondwaterkwaliteit leidt. Informatie over de onderstaande aspecten zouden kunnen helpen om tot een goede afweging te komen (niet limitatief):

  • 1.

    de capaciteit van de osmose-installatie;

  • 2.

    de onttrekkingsdiepte van het grondwater en de diepte van het te retourneren brijn;

  • 3.

    de grondwaterkwaliteit op de betreffende dieptes (zouten, gewasbeschermingsmiddelen en metalen); 89

  • 4.

    de aanwezigheid van scheidende lagen in de ondergrond; 10

  • 5.

    overige gebruiksfuncties in de ondergrond, zoals drinkwatervoorziening en koude-warmte-opslag;

  • 6.

    milieubelasting van het bedrijf zonder toepassing van omgekeerde osmose, met name de toename van emissie van gewasbeschermingsmiddelen en nutriënten en de milieubelasting van de alternatieve gietwatervoorziening.

Ten aanzien van waterkwaliteit moet een maatwerkvoorschrift invulling geven aan in het bijzonder drie eisen (De Putter et al., 2018):

  • 1.

    Een goede chemische toestand van het grondwaterlichaam moet worden gewaarborgd;

  • 2.

    De inbreng van gevaarlijke en verontreinigende stoffen, als gevolg van het in de bodem brengen van restwater, moet worden voorkomen en beperkt (prevent & limit);

  • 3.

    Er mag geen toename van de zuiveringsinspanning voor drinkwaterproductie optreden.

Ad 1. Wat de goede chemische toestand inhoudt, is uitgewerkt in Bijlage V van de KRW en de GWR. De hiervoor geldende normen bestaan uit Europees vastgestelde grondwaterkwaliteitsnormen voor nitraat (50 mg/l) en voor de werkzame stoffen van gewasbeschermingsmiddelen en biociden (0.1 µg/l per stof en 0,5 µg/l voor de totale concentratie). Daarnaast heeft Nederland per grondwaterlichaam zogenoemde drempelwaarden vastgesteld voor een zestal stoffen: chloride, nikkel, arseen, cadmium, lood en totaal-fosfor. Voor nikkel, cadmium en lood gelden overal dezelfde Europese milieukwaliteitseisen voor water (voorheen richtwaarden genoemd). Voor de overige stoffen verschillen de richtwaarden per grondwaterlichaam.

Ad 2. Dit principe komt erop neer dat de inbreng (‘lozing’) van gevaarlijke stoffen moet worden voorkomen en van verontreinigende stoffen moet worden voorkomen of beperkt (zie bijlage VIII KRW). De eis aan stoffen in het te lozen water is hierbij een “hoeveelheid of concentratie die zo klein is dat enig onmiddellijk of toekomstig gevaar van achteruitgang van de kwaliteit van het ontvangende grondwater is uitgesloten. Om te bepalen wanneer aan deze eis is voldaan, wordt aan de hand van de voorkeurswaarden en signaleringsparameters beoordeling grondwatersanering uit de ZHOV beoordeeld. Deze waarden bieden een praktisch toetsingskader om te bepalen of de lozing als acceptabel kan worden beschouwd.

Ad 3. Bijvoorbeeld waar ondergrondse wateropslag plaatsvindt nabij locaties waar water bedoeld voor menselijke consumptie wordt onttrokken, is relevant dat door (provinciale) monitoring de grondwaterkwaliteit wordt gemeten. De kwaliteit van het onttrokken water mag niet verslechteren “teneinde het niveau van zuivering dat voor de productie van drinkwater is vereist, te verlagen”, en moet op termijn verbeteren (artikel 7, tweede en derde lid van de KRW).

Voorafgaand aan het boren van een brijnlozingsput wordt op basis van archiefgegevens (Dinoloket) een inschatting gemaakt van de filterstelling zodat aan betreffende voorwaarden wordt voldaan.

7.2 Stappenplan B

Dit stappenplan wordt toegepast nadat op basis van stappenplan A is vastgesteld dat voor het verkrijgen van hoogwaardig gietwater er op dat moment geen geschikt alternatief is voor een osmosewater of alternatieve lozingsroute. Bovendien zal de aanvrager aan moeten tonen dat er geen sprake is van achteruitgang in de grondwaterkwaliteit van het grondwaterlichaam waar het brijn in geloosd wordt. De bestaande en nieuwe situaties waar mogelijk maatwerk kan worden verleend, worden getoetst aan de hand van stappenplan B: maatwerk verlenen bij bestaande en nieuwe situaties zonder RO-alternatief of lozingsroute. Onder bestaande situaties vallen bedrijven die op 31 december 2025 in het bezit zijn van een geldig maatwerkbesluit brijnlozing óf die in de periode van 1 juli 2022 tot aan de vaststelling van het gemeentelijk beleid een aanvraag voor maatwerkvoorschriften bij ODH ingediend hebben, maar door de ODH zijn aangehouden in afwachting van het nieuwe provinciaal en gemeentelijk brijnbeleid.

7.2.1 Stap B1: nieuwe situaties

Het uitgangspunt is dat per bedrijf in een gemiddeld jaar ten hoogste 20% van de gietwatergift mag worden gerealiseerd uit ontzilt grondwater. Er wordt uitgegaan van een jaarrond situatie. De 20% is gebaseerd op de certificering Groen Label Kas (hierna: GLK). Wanneer de onttrekking plaatsvindt in een aangewezen gevoelig gebied kan het percentage naar onder worden bijgesteld. Indien er sprake is van grondwateroverlastsituaties, kan het percentage naar boven worden bijgesteld. De vastgestelde norm voor gietwaterproductie uit ontzilt grondwater is direct van kracht voor alle nieuwe grondwateronttrekkingen.

7.2.2 Stap B2: bestaande situaties

Voor bestaande grondwateronttrekkingen geldt een overgangstermijn van 7 jaar vanaf 25 februari 2025. Na afloop van de overgangstermijn van 7 jaar wordt het bestaande maatwerkvoorschrift opnieuw beoordeeld. Het maatwerk blijft van kracht, tenzij het bevoegd gezag op basis van de dan geldende indieningsvereisten besluit tot intrekking. Voor de onttrekkingen die al aan de max. 20% ontzilt grondwaternorm in een gemiddeld jaar (hierna: RO 20% norm) voldoen, is de overgangstermijn niet van toepassing. Indien binnen de overgangstermijn alsnog wordt aangetoond dat aan de norm wordt voldaan, is een herbeoordeling na afloop van de termijn niet nodig.

7.2.3 Indieningsvereisten stappenplan B

Het percentage ontzilt grondwater voor gietwatervoorziening moet bij de aanvraag voor maatwerk worden aangetoond met berekeningen en daarna worden aangetoond met monitoring van ontzilt grondwater en de totale watergift aan de gewassen. Voor gebruik van bovengronds opgeslagen hemelwater, worden de buffergroottes zoals beschreven in de certificering GLK gebruikt als indicatie voor de minimale vereiste buffergrootte om een dekkingsgraad uit hemelwater van 80% te halen. Indien restwater wordt gebruikt of een kleinere buffer dan op grond van de certificering GLK berekend, moet met monitoring van volumes worden aangetoond dat minimaal 80% van het totale volume aan gietwater afkomstig is uit restwater en/of hemelwater.

Tabel 1: eisen aan hemelwateropvang per groep van gewassen GLK.

afbeelding binnen de regeling

De provincie Zuid-Holland heeft in haar regionaal waterprogramma opgenomen dat de provincie een voorkeur heeft voor duurzame gietwatervoorzieningen in de Greenports, zoals het sluiten van kringlopen (hergebruik van effluent) en het bergen van hemelwater in de ondergrond, in plaats van het onttrekken en ontzilten van zout grondwater in combinatie met het lozen van brijn in de ondergrond. Daarom heeft ondergrondse opslag van zoet water in het eerste watervoerend pakket in de Greenports prioriteit boven andere gebruiksvormen van de ondergrond. Dit is onderdeel van de beleidslijn “Optimaal benutten en beheren van de bodem en ondergrond”. Zo kan ondergrondse waterberging een optie zijn om de regenwateropslagcapaciteit te vergroten.

Bij een ondergrondse waterberging kan worden volstaan met een kleinere bovengrondse hemelwateropslag van 500 m3/ha. Bij de bepaling van het volume gietwater afkomstig uit grondwater (maximaal 20%) mag daarom het volume grondwater worden gebruikt dat netto wordt onttrokken. De netto grondwateronttrekking is het volume van de grondwateronttrekking minus het volume van het geïnfiltreerde hemelwater, rekening houdend met mogelijke kwelverliezen naar oppervlaktewater. Informatie over de netto grondwateronttrekking is mogelijk verkrijgbaar via het Landelijk Grondwaterregister (LGR).

7.2.3.1

Bij de onderdelen van het plan van aanpak, zoals beschreven in voorschrift 11 van het maatwerkbesluit, kan men denken aan:

  • Ontwerp van de glasopstand die gesloopt dient te worden;

  • Locatie en ontwerp van nieuw te plaatsen (gezamenlijke) hemelwateropvang;

  • Beschrijving van de overstap naar gewassen met minder waterbehoefte;

  • Chronologisch overzicht van bouwplannen en vergunningaanvragen (denk aan: termijnen voor het verkrijgen van verschillende vergunningen, zoals voor het slopen van kassen, het eventueel verplaatsen van oppervlaktewater, een bouwvergunning voor silo’s of het verkrijgen van een aanlegvergunning voor een aardenwal waterbassin).

  • Concrete onderbouwing dat met het gebruik van alternatieve gietwaterbronnen het verbruik van het water uit de omgekeerde osmose-installatie op andere wijze wordt gereduceerd (denk hierbij aan deelname aan een grondwaterbank of hergebruik van gezuiverd effluent).

7.2.4 Monitoring

Om een beroep te kunnen doen op een uitzonderingsgrond (zie artikel 6 van de GWR) moet ten minste een efficiënte monitoring worden uitgevoerd voor detectie van negatieve milieueffecten.

  • 1.

    Brijnwater op verontreinigende en gevaarlijke stoffen; en

  • 2.

    Bij nieuwe situaties bemonstering van de kwaliteit van het eerste watervoerend pakket; en

  • 3.

    Maandelijkse registratie van de verpompte volumes, per bron:

    • a.

      Gebruik gietwater; en

    • b.

      Lozing brijn.

In het maatwerk voor omgekeerde osmose kan een registratieplicht worden opgenomen met een maandelijkse (of vier-wekelijkse) registratie van de waterbalans van het bedrijf. Gegevens over teelt watergift, oorsprong van het gietwater, hoeveelheid geloosd brijn, etc. komen dan beschikbaar. Aansluiting zoeken bij de UO-registratie zou een mogelijkheid kunnen zijn. De meeste telers zijn inmiddels met dit systeem bekend en één database met relevante bedrijfsgegevens heeft vanuit pragmatisch oogpunt onze voorkeur.

7.2.5 Documenteren

Bevoegde gezagen (provincies en gemeenten) moeten de goedgekeurde brijnlozingen vastleggen:

  • a.

    In een inventaris voor kennisgeving op basis van de GWR voor de Europese Commissie, als die daar om vraagt;

  • b.

    Grond voor de goedkeuring opnemen in het Stroomgebiedsbeheerplan;

  • c.

    Reden voor de goedkeuring, met toelichting in het regionale waterplan.

7.2.6 Toelichting beoordelingskader lozen in de bodem:

  • In het beoordelingskader zijn regels vastgesteld voor de lozing van brijn in de bodem.

  • Deze regels zijn gebaseerd op de KRW en GWR.

  • Artikel 6 van de GWR bepaalt dat lidstaten maatregelen moeten nemen om de inbreng van verontreinigende stoffen in het grondwater te voorkomen of te beperken, tenzij er een goed gemotiveerd beroep mogelijk is op door de richtlijnen geboden uitzonderingen.

  • Bij de beoordeling van de lozing geldt het principe dat de grondwaterkwaliteit niet achteruit mag gaan.

  • Aantonen geen achteruitgang:

    • a.

      Voor stoffen die van nature niet voorkomen, geldt dat zij niet in het brijn aanwezig mogen zijn (dat zijn stoffen uit groepen 1 t/m 6 en 9 uit bijlage VIII van de KRW).

    • b.

      Voor stoffen uit bijlage VIII van de KRW die van nature wel voorkomen moeten achtergrondconcentraties worden bepaald. De bepaling van achtergrondconcentraties kan op regionaal niveau plaatsvinden, bijvoorbeeld op niveau van grondwaterlichamen in Nederland. De methode om de achtergrondconcentratie te bepalen is beschreven in RIVM-rapporten.

    • c.

      De concentraties van stoffen in het lozen brijn vergelijken met de achtergrondconcentraties. Aantonen dat de verontreinigende stoffen in brijn in lagere concentraties aanwezig zijn dan in het ontvangende grondwater (de natuurlijke achtergrondwaarde). Dan neemt de concentratie op de locatie niet toe en is geen sprake van een achteruitgang in de kwaliteit van grondwater.

  • In artikel 6 van de GWR staan de uitzonderingen wanneer maatregelen niet nodig zijn als:

    • a.

      De lozing het resultaat is van overeenkomstig met artikel 11, derde lid, onder j, van Richtlijn 2000/60/EG toegestane directe lozingen;

    • b.

      Het om verwaarloosbare hoeveelheden of concentraties gaat in relatie tot de mogelijke achteruitgang van de kwaliteit van het grondwater;

    • c.

      Het onevenredig kostbaar is om hoeveelheden verontreinigende stoffen uit vervuilde bodem of ondergrond te verwijderen, of anderszins het zorgen dat insijpeling daarvan kan worden beheerst onevenredig kostbaar is.

7.2.7 Scenario’s die een uitzondering op het verbod op brijnlozing mogelijk maken:

Scenario 1:

Brijn wordt teruggevoerd in een watervoerend pakket waarvan de concentraties voor de relevante stoffen (uit bijlage VIII van KRW) hoger liggen dan de achtergrondwaarde (waardoor een beroep gedaan kan worden op uitzondering in artikel 6, derde lid, onder b van de GWR).

Scenario 2:

Als 1, maar voor één of meerdere stoffen in brijn zijn de concentraties hoger dan de achtergrondwaarde, maar de bron (lozing) kan als insignificant beschouwd worden.

Moeilijkheid: Er staat in de Guidance geen definitie van een ‘insignificante bron’; maar uit het document valt op te maken dat hiermee een bron of lozing wordt bedoeld die niet leidt tot een significante stijging van concentraties op lokale/regionale schaal.

Scenario 3:

Als 2, maar de bron (lozing) kan niet als insignificant beschouwd worden, maar er kan een beroep worden gedaan op uitzonderingsbepaling uit artikel 11, derde lid, onder j, van de KRW op voorwaarde dat de lozing niet verhindert dat de voor dat grondwaterlichaam vastgestelde milieudoelstellingen worden bereikt. Voor deze uitzondering staat op pagina 31 van Guidance 17 een uitleg dat dit specifiek voor brijnlozingen kan gelden.

Deze uitzondering geldt specifiek voor watervoerend pakketten die blijvend ongeschikt zijn voor andere doeleinden. Gebruik van deze uitzonderingsgrond zal dus alleen verdedigbaar zijn wanneer in een relatief diep watervoerend pakket wordt geloosd waaruit waterwinning (voor drinkwater of andere doeleinden), gebruik voor bodemenergie of andere doeleinden praktisch niet haalbaar zijn.

8. Literatuurlijst

  • 1.

    Arcadis, 2024; Concentraat/brijnproblematiek bij toepassing ontziltingstechnologie; Ministerie van Infrastructuur en Waterstaat; rapport UQHCKAUVZYNZ-1558673131-266:1.

  • 2.

    Boer, H. de; Radersma, S. 2011; Verzilting in Nederland: oorzaken en perspectieven; Wageningen UR Livestock Research; rapport 531.

  • 3.

    Broers, H.P.; Lijzen, J.P.A. 2014; Factsheet brijnlozingen; onderdeel van het rapport: afwegingen bij het gebruik van grondwater en de ondergrond. Een verkenning op basis van ecosysteemdiensten; Deltares (Utrecht) en RIVM; Factsheets bodemambities | Informatiepunt Leefomgeving.

  • 4.

    Greenport West-Holland. 2021; Toekomstplan Gietwatervoorziening Glastuinbouw.

  • 5.

    Guidance Document no. 17, Common implementation strategy for the water framework directive (2000/60/EC), Guidance Document No. 17 (Guidance on preventing or limiting direct and indirect inputs in the context of the Groundwater directive 2006/118/EC).

  • 6.

    Hendriks, D.; Passier, H.; Marsman, A. ; Levelt, O.; Lamers, N.; Valstar, J.; Hoogvliet, M.; de Louw, P.; Rozemeijer, J.; van de Ven, F.; van Linge, J. M.; Hu, X.; van Buuren, M. 2023; Integrale Grondwaterstudie Nederland; Deltares-rapport 11208092-001-BGS-0001.

  • 7.

    Klein, J.; Passier, H.F. 2009; Ondergrond en grondwaterkwaliteit in relatie tot brijnlozingen in de provincie Zuid-Holland; Deltares-rapport 0912-0124.

  • 8.

    Klein, J.; Passier, H.F. 2010; Aanvullende beoordeling milieu-eigen stoffen brijn en grondwaterkwaliteit Provincie Zuid-Holland; Deltares-rapport 1202192-000-BGS-0004.

  • 9.

    Klein, J.; Faneca Sànchez, M.; Van Baaren, E. 2011; Systeemkennis ondergrond Westland ten behoeve van gietwatervoorziening glastuinbouw; Deltares-rapport 1205189-000-BGS-0005.

  • 10.

    Kooi, H. 2018; Bodemdaling door grondwateronttrekking in het Westland en omgeving; Deltares-rapport 11202399-005.

  • 11.

    Putter, M.A.A; Handgraaf, S., de; Zuurbier, K.G.;Raat, K.J.2018;Bestuurlijk-juridisch onderzoek naar het grootschalig opslaan van zoet water in de (brakke) ondergrond; KWR 2018.070; COASTAR.

  • 12.

    Ros, E.M.; Zuurbier, K.G. 2017; The Impact of Integrated Aquifer Storage and Recovery and Brackish Water Reverse Osmosis (ASRRO) on a Coastal Groundwater System; Water; 9: 273.

  • 13.

    Sànchez, M.F.; Klein, J.; Oude Essink, G. (Deltares); Raat, K.; Paalman, M. (KWR). 2012; Effecten van brijninjectie op de grondwaterkwaliteit en functies in het Westland; KWR en Deltares.

  • 14.

    Zuurbier, K.G.; Stuyfzand, P.J. 2017; Consequences and mitigation of saltwater intrusion induced byshort-circuiting during aquifer storage and recovery in a coastal subsurface; Hydrol. Earth Syst. Sci., 21: 1173–1188

Ondertekening

Bijlage 1: Stappenplan A: beoordeling RO-alternatieven

afbeelding binnen de regeling

Bijlage 2: Stappenplan B: maatwerk verlenen bij bestaande en nieuwe situaties zonder RO-alternatief

afbeelding binnen de regeling

Bijlage 3: EU Guidance Document No. 17: Assessing New Activities

Om bij de interpretatie van artikel 6 van de GWR te helpen, heeft de Europese Commissie het richtsnoer ‘Guidance document no. 17’ opgesteld. In het Guidance document is op p. 21-22 een stroomschema moet toelichting vastgesteld om lozingsactiviteiten op de bodem te kunnen beoordelen:

When assessing whether new activities that may result in inputs are acceptable, i.e. whether they meet the requirements of the WFD, several questions need to be answered for every substance of concern, namely:

  • Does the activity fall under an existing exemption of GWD Article 6 or is an exemption planned, e.g. is the input so small as to obviate any present or future danger of deterioration in the quality of the receiving groundwater?

  • Is the input direct or indirect?

  • Is the substance hazardous or non-hazardous?

  • Can sufficient controls be put in place to prevent or limit the substance from entering groundwater?

The following flowchart is a decision tree for this assessment.

afbeelding binnen de regeling

Figuur 1: beslisboom wel/ niet toestaan activiteiten onder beginsel van prevent & limit


Noot
1

Common implementation strategy for the water framework directive (2000/60/EC), Guidance Document No. 17 (Guidance on preventing or limiting direct and indirect inputs in the context of the Groundwater directive 2006/118/EC).

Noot
2

Zie C-346/14 Commissie tegen Oostenrijk (Schwarze Sulm)

Noot
3

Leidend voor dit grondwaterdoel is het ‘prevent & limit’ principe (artikel 6 van de GWR). Dat betekent dat verontreiniging met gevaarlijke stoffen moet worden voorkomen en dat verontreiniging met niet-gevaarlijke stoffen dient te verminderen. Voorkomen van lozen van gevaarlijke stoffen betekent hierbij dat er door menselijke activiteiten geen toename van de concentratie hoger dan de streefwaarde voor grondwater mag plaatsvinden.

Noot
4

Het tweede beleidsdoel houdt onder meer in dat er geen toename van verzilting mag plaatsvinden in het eerste watervoerend pakket. Bij maatwerkverlening wordt het optreden van dit mogelijk negatieve effect meegewogen.

Noot
5

Het tweede beleidsdoel houdt onder meer in dat er geen toename van verzilting mag plaatsvinden in het eerste watervoerend pakket. Bij maatwerkverlening wordt het optreden van dit mogelijk negatieve effect meegewogen.

Noot
6

Het tweede beleidsdoel houdt onder meer in dat er geen toename van verzilting mag plaatsvinden in het eerste watervoerend pakket. Bij maatwerkverlening wordt het optreden van dit mogelijk negatieve effect meegewogen.

Noot
7

x% verwijst naar mogelijk aangepast gietwaterpercentage dat maximaal uit ontzilt grondwater mag komen op basis van de lokale kwetsbaarheid en waterbeschikbaarheid in een gebied.

Noot
8

Het watervoerend pakket waar het brijn in wordt geloosd bevat grondwater met een zoutgehalte dat vergelijkbaar is of hoger dan dat van het brijn.

Noot
9

Het brijn bevat alleen de milieueigen stoffen die in het onttrokken grondwater aanwezig waren en geen toegevoegde stoffen (bestrijdingsmiddelen, antiscalants, et cetera). Conform artikel 6.3, lid b van de GWR wordt de inbreng van milieueigen stoffen toegestaan als de hoeveelheid of concentratie zo klein is dat achteruitgang van de kwaliteit van het ontvangende water uitgesloten is.

Noot
10

Het watervoerend pakket waar het brijn in wordt geloosd is aan de bovenzijde afgesloten door een voldoende waterremmende laag (klei of veen) van bijvoorbeeld 5 meter dikt, door de initiatiefnemer aan te tonen op basis van een boorstaat met doorlaatbaarheidsgegevens (Kd-waarden).