Permanente link
Naar de actuele versie van de regeling
https://lokaleregelgeving.overheid.nl/CVDR747939
Naar de door u bekeken versie
https://lokaleregelgeving.overheid.nl/CVDR747939/1
Vervangingsbesluit gemeente Berg en Dal 2025
Geldend van 27-11-2025 t/m heden
Intitulé
Vervangingsbesluit gemeente Berg en Dal 2025Het college van burgemeester en wethouders van gemeente Berg en Dal
Gelet op:
- ▪︎
De regeling van minister van Onderwijs, Cultuur en Wetenschap van 6 december 2012 nr.WJZ/466161 (10265), tot wijzigingen van de Archiefregeling in verband met het stellen van nadere regels omtrent vervanging;
- ▪︎
artikel 7 van de Archiefwet;
- ▪︎
artikel 2,6 en 8 Archiefbesluit 1995;
- ▪︎
artikel 26b Archiefregeling.
Besluit:
Artikel 1
- 1.
Over te gaan tot vervanging van de analoge archiefbescheiden door digitale reproducties die op grond van Selectielijst gemeentelijke en intergemeentelijke organen 2017 en Selectielijst gemeentelijke en intergemeentelijke organen 2020 voor bewaring of vernietiging in aanmerking komen, waarna deze analoge archiefbescheiden worden vernietigd.
- 2.
Vervanging vindt plaats zoals omschreven in het door het college vastgestelde “Handboek vervanging: routinematige vervanging van analoge documenten door digitale reproducties” van gemeente Berg en Dal.
Artikel 2
Dit besluit treedt in werking met ingang van de eerste dag na de dag van bekendmaking van dit besluit.
Artikel 3
Dit besluit kan worden aangehaald als: “Vervangingsbesluit gemeente Berg en Dal 2025”.
HANDBOEK VERVANGING
Routinematige vervanging van analoge documenten door digitale reproducties
Managementsamenvatting
Dit handboek beschrijft de routinematige vervanging van papieren documenten door digitale reproducties binnen de gemeente Berg en Dal. Het doel is om de beleidsmatige, procesmatige en technische inrichting van dit vervangingsproces vast te leggen, zodat de digitale reproducties dezelfde waarde en functie behouden als de originele documenten. Dit proces is cruciaal voor de bedrijfsvoering, bewijsvoering en verantwoording, en moet voldoen aan wettelijke en lokale regelgevingen.
Het vervangingsproces heeft betrekking op alle afdelingen binnen de gemeente, maar de eindverantwoordelijkheid ligt bij het cluster Documentaire Informatievoorziening (DIV) binnen Team Informatie. Het handboek beschrijft de stappen van het vervangingsproces, inclusief de rollen van Voorbereider en Registrator, kwaliteitscontroles en het beheer van scanners en scansoftware. Het vier-ogenprincipe wordt toegepast om de kwaliteit en betrouwbaarheid van de scans te waarborgen.
Belangrijke onderdelen van het handboek zijn de procesbeschrijving van inkomende en uitgaande post, de selectie en voorbereiding van documenten voor scanning en de tijdelijke opslag en vernietiging van fysieke documenten. Daarnaast worden de technische specificaties van de gebruikte scanners en de onderhoudsprocedures beschreven.
Het handboek voorziet in maatregelen om risico's te minimaliseren, zoals incomplete dossiers en onbetrouwbare documenten, door middel van kwaliteitscontroles en herstelacties. Jaarlijkse controles en aanpassingen aan het handboek zorgen ervoor dat het vervangingsproces up-to-date blijft en voldoet aan de gestelde eisen.
1. Inleiding
Dit document beschrijft de routinematige vervanging van documenten. Dit houdt in dat papieren originele documenten vervangen worden door een digitale reproductie en daarna worden vernietigd. De reproductie is hierna leidend. Vervanging is een onomkeerbaar proces en het is dus belangrijk dat informatie bruikbaar wordt opgeslagen. De informatie is van belang voor de bedrijfsvoering, bewijsvoering en verantwoording en moet op termijn van waarde blijven om juridische, culturele en historische redenen. Hierom is de kwaliteit en duurzaamheid van de digitale reproducties cruciaal. De digitale reproductie moet in staat zijn om dezelfde taken en functies te vervullen als het oorspronkelijke document.
Het begrip “document” wordt in de nieuwe Archiefwet en in dit handboek gehanteerd. Het gaat om alle documenten die door een overheidsorgaan worden opgemaakt of ontvangen en een relatie hebben met de uitvoerende taken. Een document is techniekneutraal en vorm-onafhankelijk. Foto’s/afbeeldingen, databasegegevens, blogs, etc. zijn bijvoorbeeld ook voorbeelden van documenten. Een document is een informatieobject.
Routinematige vervanging wordt uitgevoerd door cluster Documentaire Informatievoorziening (DIV) binnen Team Informatie. Zij zijn verantwoordelijk voor de kwaliteit van de vervangingsprocedure. Het scannen kan wel door andere afdelingen gedaan worden, maar de eindverantwoordelijkheid ligt bij DIV.
Aanleiding
De gemeente Berg en Dal streeft ernaar om zo veel mogelijk digitaal te werken. Ondanks dat, ontvangt de gemeente nog een klein aantal fysieke documenten per post en gaan er nog een aantal fysieke documenten de deur uit. Om toch digitaal te kunnen werken met deze documenten, moeten zij gedigitaliseerd worden. Op deze manier kan het volledige werkproces digitaal afgehandeld worden. Dit handboek beschrijft en verantwoordt het vervangingsproces.
Doel handboek
Het doel van dit handboek is het vastleggen van de beleidsmatige, procesmatige en technische inrichting van de vervanging van te bewaren en te vernietigen documenten. Dit handboek voorziet in de beschrijving als bedoeld in de wet- en regelgevingen dient als richtlijn (kader) voor de uitvoering van het vervangingsproces. Het vervangingsproces geldt voor zowel te bewaren als te vernietigen documenten om het proces zo eenduidig mogelijk in te richten.
De stappen voor dit vervangingsproces zijn vastgelegd in dit handboek. Het handboek heeft drie functies:
- 1.
Het onderbouwt het vervangingsbesluit (zie Bijlage 1: Vervangingsbesluit) en toont aan dat de zorgdrager zorgvuldig omgaat met diens bevoegdheid tot vervanging;
- 2.
Het maakt objectieve toetsing van het vervangingsproces mogelijk;
- 3.
Het onderbouwt de volledigheid en betrouwbaarheid van de scan.
Wettelijk kader
Dit handboek is opgesteld met inachtneming van de volgende wettelijke en lokale regelgevingen:
- •
Artikel 7 van de Archiefwet 1995;
- •
Artikelen 2, 6 en 8 van het Archiefbesluit 1995;
- •
Artikelen 17 en 26b van de Archiefregeling;
- •
Archiefverordening gemeente Berg en Dal 2022;
- •
Beheerregeling Informatiebeheer gemeente Berg en Dal 2023.
Reikwijdte
De routinematige vervanging wordt toegepast vanaf de inwerkingtreding van het vervangingsbesluit waar dit handboek onderdeel van is.
Dit vervangingshandboek is van toepassing op de vervanging van alle soorten papieren documenten, zowel te bewaren als op termijn vernietigbaar, die voortkomen uit gemeentelijke werkprocessen. Het betreft documenten gescand conform het in dit handboek beschreven protocol en kwaliteitseisen. Het is niet van belang waar die documenten worden opgeslagen.
Deze documenten worden digitaal opgeslagen en beheerd in het gemeentelijk zaaksysteem of een ander beheersysteem dat geschikt is om digitale documenten te beheren, zolang deze documenten bewaard moeten worden. Zie voor een volledig overzicht van de beheersystemen Bijlage 2: Overzicht (vak)applicaties.
Er is geen sprake van retrospectieve vervanging (vervanging met terugwerkende kracht) in dit handboek en vervangingsbesluit. Hiervoor zal een apart handboek opgesteld worden.
Uitgezonderde documenten
De komende jaren zullen er papieren documenten blijven die, vanwege hun vorm en inhoud, waardevol zijn voor het cultureel erfgoed (Archiefbesluit 1995 artikel 2, eerste lid, onderdeel c en d). Deze documenten kunnen en mogen niet worden vervangen. Hetzelfde geldt voor papieren documenten die voor recht- en bewijszoekende en voor historisch onderzoek van belang en waarde zijn.
Onderstaande lijst is een overzicht van deze uitzonderingen:
- •
Het document kan niet gescand worden door de materiële staat;
- •
Het document mag (wettelijk) niet gescand worden;
- •
Het document heeft unieke waarde (wordt zo mogelijk gescand, maar papieren origineel blijft bewaard).
Risico's
Als algemeen risico geldt dat een slechte toepassing van het vervangingsproces leidt tot incomplete dossiers en onbetrouwbaarheid van documenten. Dit levert weer risico’s op de bedrijfsvoering, verantwoording, reconstructie en cultuurhistorische waarde.
Dit handboek voorziet in voorzorgmaatregelen om dit vervanging proces zorgvuldig te laten verlopen, zoals bijvoorbeeld het 4-ogenprinicpe en de kwaliteitscontroles.
2. Procesbeschrijving routinematige vervanging
Rollen
Binnen het vervangingsproces zijn er een Voorbereider en een Registrator. Per dag kan verschillen welke medewerker welke rol heeft. In principe zijn dit de medewerkers van Postregistratie, tenzij er maar één medewerker aanwezig is die dag. In dat geval wordt iemand van het archief gevraagd om één van de rollen op zich te nemen. Is dat ook niet mogelijk, dan worden de scans extra gecontroleerd door Postregistratie wanneer beide medewerkers weer aanwezig zijn.
De Voorbereider is degene die de documenten voorbereid om te scannen en ook scant. De Registrator is degene die de scancontrole uitvoert en vervolgens de documenten inleest. Dit houdt in dat de documenten worden toegevoegd aan het zaaksysteem, of ander beheersysteem, of worden doorgezet naar de afdeling. De scheiding van rollen is ingezet om het “vier ogen principe” te creëren. Dit principe houdt in dat er twee verschillende personen naar de scans kijken en dient als controle binnen het vervangingsproces.
Sommige teams scannen zelf hun ingekomen documenten. Denk hierbij aan team Burgerzaken of team P&O. De stappen voor deze teams wijken soms af van de stappen voor DIV en zijn dikgedrukt aangegeven in onderstaand schema.
Controle en verantwoording via geleideformulier
Tijdens het proces voor inkomende post, wordt gebruik gemaakt van een geleideformulier (zie Bijlage 3: Geleideformulier voorbeeld). Op het geleideformulier is te vinden welke medewerkers Voorbereider en Registrator waren bij een bepaalde scanbatch. Er wordt ook genoteerd hoeveel tijd deze medewerkers nodig hebben gehad voor de stappen. Indien er achteraf fouten of inconsistenties gevonden worden, kan nagegaan worden of er die dag iets afwijkends heeft plaatsgevonden. In het opmerkingenveld worden alle afwijkingen genoteerd. Dit kunnen bijvoorbeeld berichten zijn van Voorbereider naar de Registrator (“Let op poststuk nr. 2, want …”), maar ook opmerkingen over eventuele afwijkingen op een dag (“de postronde is vandaag niet gelopen, omdat …”).
Proces uitgaande post
Uitgaande post wordt door de medewerker zelf aangeleverd en door de bode verzonden. Het is de verantwoordelijkheid van de medewerker om te zorgen dat de uitgaande documenten (inclusief eventuele natte handtekening) in het zaaksysteem of ander beheersysteem geregistreerd worden. Indien er gebruik wordt gemaakt van een sjabloon uit Xential (zie Bijlage 2: Overzicht (vak)applicaties), zal het document automatisch in het zaaksysteem geregistreerd worden.
Proces te scannen documenten
Taken Voorbereider
|
||
|
Rol |
Actie |
Wanneer |
|
Voorbereider |
Post wordt door Cycloon naar Postregistratie gebracht |
1x per dag |
|
Post uit brievenbus halen |
2x per dag |
|
De post wordt 1x per dag door Cycloon naar de Postregistratie kamer gebracht. DIV-medewerkers controleren zelf 2x per dag of er post in de brievenbus zit.
|
||
|
Rol |
Actie |
Wanneer |
|
Voorbereider |
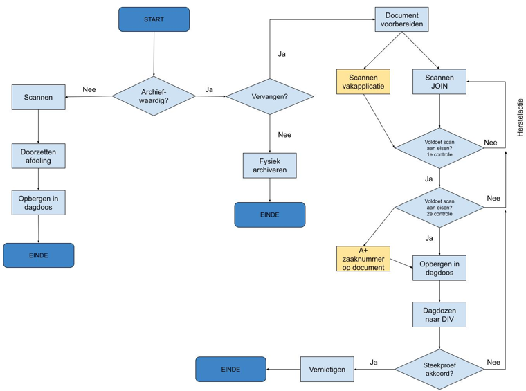
Sorteren: wel of niet archiefwaardig? |
1x per dag |
Er wordt gecontroleerd of het ontvangen document qua aard en inhoud behoort tot één van de afdelingen en of deze archiefwaardig zijn. Documenten zoals beslis- beleidsdocumenten zijn archiefwaardig. Documenten zoals tijdschriften of kranten zijn niet archiefwaardig en worden over de afdelingen verdeeld.
Burgerzaken, Sociale Zaken en reclame gaan in principe meteen door naar de desbetreffende afdelingen. Mocht het onduidelijk zijn waar het thuishoort, wordt contact opgenomen met de afdeling.
|
||
|
Rol |
Actie |
Wanneer |
|
Voorbereider |
Selecteren: wel of niet vervangen? |
1x per dag |
|
Selecteren op: zaaksysteem of ander beheersysteem? |
||
Op basis van dit handboek is een lijst met uitzonderingen vastgesteld: documenttypes die hierop staan, zijn uitgezonderd van vervanging. Het is aan de Voorbereider om te bepalen of het document vervangen mag worden of niet.
|
||
|
Rol |
Actie |
Wanneer |
|
Voorbereider |
Stempelen en voorbereiden post |
1x per dag |
Alle te scannen documenten worden op de eerste pagina voorzien van een dagstempel. Hierna kunnen de volgende acties uitgevoerd worden indien nodig:
- •
De documenten worden ontdaan van bindmiddelen, zoals nietjes, paperclips, gelijmde kaften, spiraalbanden, etc.;
- •
Gevouwen documenten worden ontvouwen en gladgestreken;
- •
Dikkere stapels papier worden losgeschud om te voorkomen dat documenten aan elkaar blijven plakken bij het scannen;
- •
De documenten worden (indien nodig) in de juiste volgorde gelegd;
- •
De volledigheid van het ontvangen document wordt gecontroleerd. Indien het niet compleet is, worden de ontbrekende pagina's door de DIV-medewerker opgevraagd bij de behandelend ambtenaar;
- •
Post-its die gegevens afdekken worden verplaatst naar een lege ruimte op het document. Als deze ruimte er niet is dan worden post-its apart gescand.
De verschillende documenten worden op een stapel gelegd met een scheidingsblad ertussen per nieuwe zaak. Deze te scannen documenten samen heet een batch. Een batch kan bestaan uit één document of meerdere documenten.
|
||
|
Rol |
Actie |
Wanneer |
|
Voorbereider |
Test scan maken |
1x per dag, voor het scannen |
|
Scannen documenten |
1x per dag |
|
|
Medewerker van betreffende team |
Scannen van documenten die fysiek zijn afgegeven/binnengekomen |
Bijvoorbeeld tijdens een consult-gesprek of arbeidsvoorwaardengesprek |
Voorafgaand aan het scannen, wordt er altijd een scantest uitgevoerd om te controleren of de instellingen correct staan.
Er wordt dubbelzijdig en standaard in kleur gescand. De scanner is ingericht zoals beschreven in Bijlage 4: Technische specificaties scanners. De toegang tot de scanomgeving is beperkt tot een aantal mensen. Tijdens het scannen wordt er metadata meegegeven aan de documenten. Deze metadata heeft betrekking op de instellingen van de scanner tijdens het scannen.
De vereiste metadata zijn:
- •
Uniek ID-nummer;
- •
Datum opname;
- •
Model scanner;
- •
Type scanner;
- •
Sampling rate;
- •
Bitdiepte;
- •
Kleurprofiel.
Fysieke documenten die bijvoorbeeld tijdens een consult- of arbeidsvoorwaardengesprek worden afgegeven, worden door een medewerker van het betreffende team gescand. Scannen gebeurt via de Multifunctional Printer (MFP) of voor team Burgerzaken met de Canon-scanners op de afdeling.
|
||
|
Rol |
Actie |
Wanneer |
|
Voorbereider |
Gescande documenten controleren |
Na het scannen |
De Voorbereider voert een 1e kwaliteitscontrole uit op de gescande documenten. Deze controle heeft een aantal onderdelen:
- •
Zijn alle pagina’s gescand (voor- en achterkant);
- •
Blanco pagina’s zijn niet mee gescand (of eruit gehaald);
- •
Het document is leesbaar;
- •
Het document is recht gescand;
- •
Alle details zijn compleet en leesbaar. Lijnen en letters zijn niet onderbroken en er is geen informatie aan de rand van het beeld weggevallen.
Taken Registrator
|
||
|
Rol |
Actie |
Wanneer |
|
Registrator |
Documenten registreren |
Na het scannen |
Als onderdeel van dit proces worden de volgende metadata van het zaaksysteem of ander beheersysteem (automatisch of handmatig) toegevoegd:
- •
Procesnummer (uniek identificatienummer 1);
- •
Documentnummer (uniek identificatienummer 2);
- •
Omschrijving;
- •
Aanmaakdatum;
- •
Extern kenmerk (indien van toepassing);
- •
NAW-gegevens afzender;
- •
Naam registrator;
- •
Rol behandelaar;
- •
Zaaktype;
- •
Documentsoort.
Met behulp van het documentnummer kan het document gekoppeld worden aan de registratie in het zaaksysteem of ander beheersysteem. Het is dus belangrijk om het document- en dossiernummer te registreren op het te scannen document.
|
||
|
Rol |
Actie |
Wanneer |
|
Registrator |
Gescande documenten toetsen op juistheid, volledigheid en leesbaarheid |
Na het scannen |
Nadat de voorbereider de documenten gescand heeft, gaan ze naar de Registrator. Deze voert een tweede visuele controle uit op de volledigheid, juistheid en leesbaarheid van de gescande documenten. Met deze tweede controle wordt standaard het vier-ogen principe toegepast. Bij het niet voldoen aan één van de kwaliteitseisen, wordt het scannen herhaald.
Onderstaande kwaliteitseisen worden gehanteerd bij de tweede kwaliteitscontrole:
- •
Alle documenten zijn volledig gescand en staan in de juiste volgorde;
- •
Van iedere pagina zijn beide kanten gescand;
- •
Alle bijlagen zijn aanwezig;
- •
Blanco pagina’s zijn niet mee gescand of zij zijn verwijderd;
- •
Het document is leesbaar. Alle betekenisvolle details die met het blote oog te zien zijn, zijn op het origineel op vergelijkbare wijze zichtbaar;
- •
Het document is recht gescand. Door scheefligging kan er tekst of beeld wegvallen;
- •
Het beeld staat horizontaal op de pagina zodat het meteen leesbaar is. Als dit niet het geval is, moet de pagina handmatig geroteerd worden, tenzij het origineel ook horizontaal (liggend) is aangeleverd.
- •
Alle details zijn compleet. Lijnen en letters zijn niet onderbroken en er is geen informatie aan de rand van het beeld weggevallen (door een vouw of ezelsoor);
- •
De details zijn leesbaar gescand. De kleinste letter “e” is niet dichtgeslibd en de leestekens (punten en komma’s) zijn leesbaar.
- •
De scherpte van het beeld is vergelijkbaar met het origineel. Het beeld is niet minder scherp of scherper dan het origineel;
- •
Er is voldoende contrast. Voor tekstbestanden moet een hoog contrast bestaan tussen de tekst en de achtergrond. Er moet een heldere overgang zijn tussen wit en zwart op de scan.
Herstelactie
|
||
|
Rol |
Actie |
Wanneer |
|
Voorbereider |
Herstelactie uitgevoerd om de kwaliteit te verbeteren |
Bij signalering van de fout |
|
Contact opnemen met leverancier |
Bij constateren van een fout van de instellingen |
|
|
Contact opnemen met ICT-servicedesk |
Bij constateren van een technische fout/storing met Citrix |
|
|
Kwaliteitsbeheerder Informatie |
Contact opnemen met leverancier |
Bij constateren van problemen met de hardware/software |
Als een gescand document niet voldoet aan tenminste één van de kwaliteitseisen, wordt (indien mogelijk) een herstelactie uitgevoerd om de kwaliteit te verbeteren. Deze actie wordt uitgevoerd door de Voorbereider.
Indien herstel niet mogelijk is (bijvoorbeeld door een soft- of hardware storing), wordt het volledige document (inclusief bijlagen) opnieuw gescand. Als de kwaliteit van de scan nog steeds onvoldoende is, kan een DIV-medewerker de scaninstellingen controleren en/of contact opnemen met de leverancier. Bij problemen met het netwerk, neemt de medewerker contact op met de ICT-servicedesk.
Tijdelijk opslaan fysieke documenten, dagdozen vervanging opstellen
|
||
|
Rol |
Actie |
Wanneer |
|
Registrator |
Documenten worden na de kwaliteitscontrole opgeborgen in archiefdozen |
Steeds na de controle van de documenten |
|
Medewerker van betreffende team |
A+ zaaknummer op document schrijven |
Na goedgekeurde controles |
Na de kwaliteitscontrole worden de gescande documenten per scandatum gebundeld en tijdelijk opgeslagen in dagdozen. De documenten worden gesorteerd op datum (d.m.v. een dagstempel) en bewaard in de dagdoos totdat deze vol is. Hierna wordt op de dagdoos genoteerd welke periode in de doos zit (DD-MM-JJJJ t/m DD-MM-JJJJ).
Uitzonderingen op vervanging worden in een aparte dagdoos opgeslagen en op dezelfde manier naar DIV gebracht.
Wanneer beide controles zijn goedgekeurd, wordt er een A (van archief) + het zaaknummer op elk document geschreven. Dit is nodig om het document goed en efficiënt te kunnen archiveren.
|
||
|
Rol |
Actie |
Wanneer |
|
Medewerker van betreffende team |
Opbergen in dagdoos |
Nadat document een A+ zaaknummer heeft gekregen |
|
Dagdozen overbrengen naar DIV |
1x per maand |
|
Zodra de documenten zijn voorzien van A + zaaknummer, worden de gescande documenten per scandatum gebundeld en tijdelijk opgeslagen in dagdozen. De documenten worden bewaard in de dagdoos totdat deze vol is. Hierna wordt op de dagdoos genoteerd welke periode in de doos zit (DD-MM-JJJJ t/m DD-MM-JJJJ).
Uitzonderingen op vervanging worden in een aparte dagdoos opgeslagen.
De dagdozen worden 1x per maand overgebracht naar DIV. Het is de verantwoordelijkheid van de vak-afdelingen om de dagdozen naar DIV te brengen.
Vernietigen
|
||
|
Rol |
Actie |
Wanneer |
|
Specialist DIV |
Een verklaring van vernietiging opstellen en opdracht geven tot vernietiging |
Elke 3 maanden |
|
Medewerker facilitair (bode) |
Zorgen dat containers geledigd worden door erkend bedrijf |
1x per maand |
De gescande documenten worden voor een periode van 3 maanden in dagdozen bewaard. Gedurende deze 3 maanden kunnen fouten worden hersteld, bijvoorbeeld als een scan niet juist is, onvolledig of onvoldoende leesbaar of als een document ten onrechte voor vervanging in aanmerking is gebracht.
Na het peilmoment worden de documenten elk kwartaal vernietigd. De vernietiging wordt voorbereid door de Specialist DIV. De uiteindelijke vernietiging wordt gedaan door een gecertificeerd bedrijf. De kwaliteitsbeheerder Informatie stelt een verklaring van vervanging op (zie Bijlage 5: Verklaring van vervanging). Deze verklaring wordt één keer per jaar ondertekend door de daarvoor bevoegd ambtenaar. De vernietigingsverklaringen van het gecertificeerde bedrijf worden als bijlage toegevoegd aan de verklaring van vervanging.
De specialist DIV zorgt dat er een vernietigingslijst opgesteld wordt en brengt de dagdozen die vernietigd moeten worden tijdig naar de containers.
De facilitair medewerker zorgt ervoor dat de containers met daarin vertrouwd papier worden opgehaald en vernietigd door Rhenus Data Office Netherlands BV (via contract met Remondis B.V.).
Stroomschema inkomende documenten
3. Kwaliteitscontroles
De gemeente heeft als uitgangspunt dat medewerkers verantwoordelijk zijn voor hun dossiervorming. Dit betekent dat zij zelf moeten controleren of alle gegevens in het dossier kloppen. De kwaliteitscontroles zijn onderdeel van het werk.
DIV heeft op grond van haar taken wel een extra controle moment. Mochten er fouten geconstateerd worden dan wordt de betreffende medewerker verzocht om deze te corrigeren. DIV heeft alleen toegang tot het zaaksysteem en niet tot vakapplicaties. De DIV-controle zal dan ook alleen in eerstgenoemde plaatsvinden.
Controles op metadata
Wekelijks worden nieuw aangemaakte zaken in het zaaksysteem gecontroleerd door een DIV-medewerker op juistheid van omschrijving en zaaktype.
Wanneer de zaken worden afgesloten, wordt nog een extra controle gedaan waar gelet wordt op:
- •
Zaaktype;
- •
Zaakomschrijving;
- •
Resultaat;
- •
Organisatorische eenheid;
- •
Externe betrokkene (afzender). Let ook op een eventueel tweede initiator zoals een cliënt, toegevoegd kan worden (bijvoorbeeld een advocaat of ander soort gemachtigde);
- •
Vertrouwelijkheid;
- •
Is er een begin en eind in de zaak (een verzoek/aanvraag en een antwoord/besluit)?;
- •
Hoort de zaak bij een object?;
- •
Is de zaak gekoppeld aan een andere zaak?;
- •
Is er een zaak over hetzelfde onderwerp die samengevoegd zou kunnen worden?
Jaarlijkse controle scanproces
Een jaarlijkse controle heeft tot doel om te beoordelen of het vervangingsproces nog verloopt zoals is bedacht en bedoeld in dit handboek. Eenmaal per jaar zal een uitgebreide controle plaatsvinden van het scanproces. Indien er verschillen worden geconstateerd, zal door de kwaliteitsbeheerder Informatie in samenspraak met de gemeentearchivaris worden bepaald of en hoe het handboek moet worden aangepast. Het resultaat van deze interne audit en eventuele bevindingen worden vastgelegd en gerapporteerd aan de proceseigenaar vervanging.
Wijzigingen die invloed hebben op het vervangingsproces worden direct gemeld aan de gemeentearchivaris, gevolgd door een aanpassing in het Handboek Vervanging. Wijzigingen worden bijgehouden in een logboek (zie Bijlage 6: Logboek en kleine veranderingen).
Bij grote wijzigingen zal het Handboek dusdanig aangepast moeten worden dat er een nieuw vervangingsbesluit vastgesteld moet worden door het college. Denk hierbij aan wijzigingen zoals:
- •
Er wordt een nieuwe scanner c.q. scansoftware in gebruik genomen;
- •
Organisatieonderdelen die een rol spelen in de beschreven processen worden opgeheven;
- •
Het wettelijk kader verandert;
- •
Het bestandsformaat PDF/A wordt vervangen;
- •
Instellingen van apparatuur of software worden gewijzigd.
4. Scanners, beeldschermen en scansoftware
Scanners
In de voorgaande hoofdstukken is uitgelegd aan welke kwaliteitseisen de scans moeten voldoen. De scanners en beeldschermen ondersteunen deze eisen.
Gemeente Berg en Dal stelt tijdens het vervangen van documenten de onderstaande technische criteria:
- •
Gemeente Berg en Dal scant in kleur.
- ○
Scannen op full-color RGB op 24 bits/pixel.
- ○
De scanner levert bestanden met een ingesloten kleurruimte, de voorkeur gaat hierbij uit naar sRGB kleurruimte.
- ○
- •
De scans hebben een resolutie van minimaal 300 PPI.
- •
De scans hebben een minimale scherpte van 5 lp/mm.
- •
Er wordt geen tussentijdse compressie toegepast.
- •
Gemeente Berg en Dal past Optical Character Recognition (OCR) oftewel ‘optische tekenherkenning’ toe. Dit is een techniek waarmee computers in staat zijn letters, cijfers en leestekens van een afbeelding af te lezen. Deze optie zit ingebouwd in de software van Kofax Capture (zie Bijlage 4: Technische specificaties scanners).
- o
OCR wordt als een onzichtbare laag weggeschreven.
- o
- •
De scans worden opgeslagen als: PDF/A-1b
Scanners DIV en Burgerzaken
De scanwerkzaamheden worden zowel bij Burgerzaken (Team Burgerzaken en CCB) uitgevoerd als bij DIV (Team Informatie). Beide gebeuren op locatie in het gemeentehuis in Groesbeek.
- •
Bij DIV vindt het scannen plaats op Canon imageFORMULA DR-S350NW waarop volgens vastgestelde instellingen kan worden gescand.
- •
Bij Burgerzaken vindt het scannen plaats op twee rolscanners (Canon imageFORMULA DR-C240) en een flatbedscanner (Canon LIDE 300 A4 scanner).
- •
Zowel de scanners bij Burgerzaken als de scanners bij DIV zijn uitgerust met dezelfde scaninstellingen (zie Bijlage 4: Technische specificaties scanners).
Overige scanners
Multifunctional printers
Naast bovengenoemde scanners, staan er door het gemeentehuis in Groesbeek ook nog multifunctional printers (MFP’s) van Canon (zie Bijlage 4: Technische specificaties scanners). De MFP’s kunnen door alle medewerkers van de gemeente gebruikt worden. De instellingen voldoen aan de in dit handboek genoemde eisen.
Plotter
Sinds februari 2024 is er met Drukkerij DHD te Groesbeek een afspraak gemaakt om gebruik te mogen maken van hun plotter, aangezien de plotter die de gemeente zelf in huis had niet meer te repareren bleek te zijn (zie Bijlage 4: Technische specificaties scanners).
Scanner de Kentering
Op de Kentering staat ook een scanner. Deze is niet ingesteld en voldoet daarom niet aan de in dit handboek gestelde kwaliteitseisen. Voor deze documenten zijn andere werkafspraken gemaakt.
Onderhoud scanners en beeldschermen
Binnen het gemeentehuis kunnen de beeldschermen per bureau verschillen. Het is hierdoor niet mogelijk om een eenduidige omschrijving te maken voor de persoonlijke werkplekken en om deze allemaal te controleren. De beeldschermen zijn gekalibreerd door de regionale samenwerkingspartner ICT Rijk van Nijmegen (IRvN). De scanner van DIV is aangesloten op een vaste PC met een eigen monitor.
Het IRvN geeft aan geen periodiek onderhoud uit te voeren voor de beeldschermen en scanners. Indien er iets defect is, kan er een melding gedaan worden via het IT SelfService Portal.
De MFP’s worden door Canon onderhouden.
Ondertekening
Aldus vastgesteld in de vergadering van het college van burgemeester en wethouders van de gemeente Berg en Dal van 7 oktober 2025.
Groesbeek, 7 oktober 2025
De secretaris,
De burgemeester,
Bijlage 1: Vervangingsbesluit
Vervangingsbesluit gemeente Berg en Dal (2025)
Het college van burgemeester en wethouders van gemeente Berg en Dal
Gelet op:
- -
De regeling van minister van Onderwijs, Cultuur en Wetenschap van 6 december 2012 nr.WJZ/466161 (10265), tot wijzigingen van de Archiefregeling in verband met het stellen van nadere regels omtrent vervanging;
- -
artikel 7 van de Archiefwet;
- -
artikel 2,6 en 8 Archiefbesluit 1995;
- -
artikel 26b Archiefregeling.
Besluit:
Artikel 1
- 1.
Over te gaan tot vervanging van de analoge archiefbescheiden door digitale reproducties die op grond van Selectielijst gemeentelijke en intergemeentelijke organen 2017 en Selectielijst gemeentelijke en intergemeentelijke organen 2020 voor bewaring of vernietiging in aanmerking komen, waarna deze analoge archiefbescheiden worden vernietigd.
- 2.
Vervanging vindt plaats zoals omschreven in het door het college vastgestelde “Handboek vervanging: routinematige vervanging van analoge documenten door digitale reproducties” van gemeente Berg en Dal.
Artikel 2
Dit besluit treedt in werking met ingang van de eerste dag na de dag van bekendmaking van dit besluit.
Artikel 3
Dit besluit kan worden aangehaald als: “Vervangingsbesluit gemeente Berg en Dal 2025”.
Aldus vastgesteld in de vergadering van het college van burgemeester en wethouders van de gemeente Berg en Dal van [datum].
Groesbeek, [datum]
De secretaris
De burgemeester
Bijlage 2: Overzicht (vak)applicaties
Algemene applicaties:
- •
Djuma (Visma Circle) zaaksysteem en DMS (document management systeem). Hierin wordt alle archiefwaardige informatie opgeslagen. Het zaaksysteem is leidend voor het opslaan van informatie t.o.v. de vakapplicaties.
- •
Xential: oplossing voor documentcreatie. Wordt o.a. gebruikt voor het creëren van sjablonen. Gekoppeld met JOIN. Beheer ligt bij applicatiebeheerder Xential.
Vakapplicaties:
- •
iBurgerzaken (PinkRoccade): vakapplicatie van Team Burgerzaken. Deze applicatie heeft een tweezijdige koppeling, wat betekent dat de metadata vanuit het ene systeem naar het andere systeem wordt gestuurd en andersom. In beheer van applicatiebeheerder Burgerzaken.
- •
CiVision Middelen: (PinkRoccade): vakapplicatie van Team Financiën. Er is geen koppeling met het zaaksysteem, dus medewerkers van Financiën zijn zelf verantwoordelijk voor het toevoegen van archiefwaardige documenten in het zaaksysteem.
- •
InSite (Afas): vakapplicatie van Team P&O. Geen koppeling met het zaaksysteem dus medewerkers van P&O zijn zelf verantwoordelijk voor het toevoegen van archiefwaardige documenten in het zaaksysteem.
- •
XWorks (Blinqt): vakapplicatie van het Sociaal Team. Deze applicatie heeft een tweezijdige koppeling, wat betekent dat de metadata vanuit het ene systeem naar het andere systeem wordt gestuurd en andersom. In beheer van applicatiebeheerders XWorks.
- •
WIZPortaal (Stipter): vakapplicatie van het Sociaal Team.
Overige applicaties/software:
- •
Canon CaptureOnTouchPro: software voor de DIV scanner met OCR-functie.
Bijlage 3: Geleideformulier voorbeeld
Geleideformulier gescande documenten
Datum:
Tijd:
Test scan goed ja/nee:
Stap 1 (Voorbereider): voorbereiden en scannen
Naam:
Begin tijd:
Eind tijd:
Aantal eenheden:
Opmerkingen:
Stap 2 (Registrator): scancontrole en inlezen DMS
Naam:
Begin tijd:
Eind tijd:
Aantal eenheden:
Opmerkingen:
Bijlage 4: Technische specificaties scanners
Scanprofiel algemeen
|
Instellingen |
Specificaties |
|
Kleuren |
Automatisch kleur/auto colour |
|
DPI |
300 DPI |
|
Bitdiepte |
24 bit kleur |
|
Formaat |
Automatisch |
|
Dubbelzijdig/enkelzijdig |
Dubbelzijdig DIV scanner: enkelzijdig origineel |
|
Type origineel |
Tekst/foto |
|
Kleurintensiteit |
Niveau Middel |
|
Zoompercentage |
100% |
|
Randen |
Geen bijsnijden, 1:1 |
|
Scannen in kleur en tekstherkenning (OCR) |
Scannen in kleur met OCR |
Bijlage 5: Verklaring van vervanging
Verklaring van vervanging van documenten
Ondergetekende, beheerder van de archieven van de gemeente Berg en Dal, verklaart:
Dat op grond van het besluit met documentnummer xxx van het college van Burgemeester en Wethouders van Berg en Dal d.d. <datum> de in dit besluit genoemde en in de bijlage gespecificeerde documenten zijn vervangen door digitale reproducties.
De fysieke documenten zijn vernietigd.
De vervangen papieren documenten zijn vernietigd door versnippering en verbranding door:
[naam vernietigingsbedrijf] op <datum>.
Groesbeek, <datum>
[naam], gemeentearchivaris/Teamleider
Bijlagen: Overzicht vervangen en vervolgens vernietigde documenten
Bijlage 6: Logboek en kleine veranderingen
Kleine veranderingen in het vervangingsproces worden bijgehouden in onderstaande logboek.
|
Wat is gewijzigd |
Waarom is dit gewijzigd |
Door wie is dit gewijzigd |
Wanneer is dit gewijzigd |
|
|
|
|
|
|
|
|
|
|
|
|
|
|
Ziet u een fout in deze regeling?
Bent u van mening dat de inhoud niet juist is? Neem dan contact op met de organisatie die de regelgeving heeft gepubliceerd. Deze organisatie is namelijk zelf verantwoordelijk voor de inhoud van de regelgeving. De naam van de organisatie ziet u bovenaan de regelgeving. De contactgegevens van de organisatie kunt u hier opzoeken: organisaties.overheid.nl.
Werkt de website of een link niet goed? Stuur dan een e-mail naar regelgeving@overheid.nl