Permanente link
Naar de actuele versie van de regeling
https://lokaleregelgeving.overheid.nl/CVDR747782
Naar de door u bekeken versie
https://lokaleregelgeving.overheid.nl/CVDR747782/1
Inkoop- en aanbestedingsbeleid 2025
Geldend van 28-11-2025 t/m heden
Intitulé
Inkoop- en aanbestedingsbeleid 2025Het college heeft op 4 november 2025 besloten het inkoop- en aanbestedingsbeleid te actualiseren naar aanleiding van nieuwe wet- en regelgeving en praktijkervaringen
De actualisatie houdt in:
- 1.
het aanpassen van de algemene beginselen van het aanbestedingsrecht naar aanleiding van landelijk doorgevoerde wijzigingen;
- 2.
het aanpassen van specifieke versies van de verschillende algemene voorwaarden die de gemeente van toepassing kan verklaren op inkoopcontracten naar de meest recente versies van deze algemene voorwaarden, zodat het beleid en de inkoopvoorwaarden niet steeds gewijzigd vastgesteld hoeven worden;
- 3.
het opnemen van een uitzondering op het beleid in het geval van de uitvoering van een rechtelijke uitspraak in de Jeugdzorg, omdat de huidige procedures in de praktijk niet werkbaar zijn/geen mogelijkheid bieden om aan verplichtingen in een vonnis te kunnen voldoen;
- 4.
het verwijderen van de regionale inkoopsamenwerking, omdat deze samenwerking per 1 januari 2026 formeel eindigt;
- 5.
het wijzigen van de invulling van de (overgebleven) SROI-verplichting van Everyday Heroes naar de Binnenbaan Geschenken, omdat dit gewijzigd is in het SROI-beleid;
- 6.
het opnemen de Regeling bevordering schone wegvoertuigen als extra duurzaamheidscriterium, omdat deze regeling onlangs in werking is getreden en wij als gemeente daaraan dienen te voldoen;
- 7.
het toevoegen van de vereiste aanbestedingsprocedure in geval van maatwerkvoorzieningen daar waar sprake is van de uitvoering van een rechtelijke uitspraak tot € 750.000,-.
Dit besluit treedt in werking een dag na bekendmaking.
1. Uitgangspunten
1.1 Wetgeving
De gemeente leeft onderstaande relevante wet- en regelgeving na:
- •
Aanbestedingswet 2012: dit wettelijke kader implementeert de Europese Richtlijnen 2014/24/EU, 2014/25/EU, 2014/23/EU en 2009/81/EG (‘Aanbestedingsrichtlijnen’). Deze Wet biedt één kader voor overheidsopdrachten boven en – beperkt – onder de (Europese) drempelwaarden en de rechtsbescherming bij (Europese) aanbestedingen voor leveringen en diensten;
- •
Aanbestedingsreglement werken 2016: deze (verplichte) richtlijn biedt een kader voor overheidsopdrachten boven en – beperkt – onder de Europese drempelwaarden en de rechtsbescherming bij aanbestedingen voor werken;
- •
Gids Proportionaliteit: de (herziene) Gids Proportionaliteit 2016 is in zijn geheel het richtsnoer dat is aangewezen in het Aanbestedingsbesluit en geeft handvatten voor redelijke toepassing van het proportionaliteitsbeginsel.
- •
Europese wet- en regelgeving: wet- en regelgeving op het gebied van aanbesteden is afkomstig van de Europese Unie. De ‘Aanbestedingsrichtlijnen’ vormen momenteel de belangrijkste basis. De uitleg van deze Aanbestedingsrichtlijnen kan volgen uit Groenboeken, Interpretatieve Mededelingen etc. van de Europese Commissie;
- •
Burgerlijk Wetboek: het wettelijke kader voor overeenkomsten;
- •
Gemeentewet: het wettelijke kader voor gemeenten.
1.2 Algemene beginselen van het aanbestedingsrecht
De gemeente houdt zich aan de volgende algemene beginselen van het aanbestedingsrecht:
Objectiviteit
Dat de criteria en de eisen die gesteld worden om te bepalen of een ondernemer geschikt is, relevant moeten zijn voor de te verstrekken opdracht.
Non-discriminatie of gelijke behandeling
Dat de aanbestedende dienst de ondernemers op gelijke en niet-discriminerende wijze behandelt. Ondernemers uit EU-lidstaten en uit niet-lidstaten moeten gelijke kansen hebben om de opdracht te verwerven. Het verplicht stellen van een alleen in Nederland verkrijgbaar certificaat waarvoor alleen in Nederland gevestigde bedrijven in aanmerking komen, is bijvoorbeeld discriminerend. Dat geldt ook voor het niet gelijktijdig en niet volledig verstrekken van informatie aan alle gegadigden en inschrijvers. Ook het voorschrijven van te leveren of te hanteren producten die alleen in Nederland verkrijgbaar zijn, is discriminerend.
Transparantie
De aanbestedende dienst dient zodanig te handelen dat het voor ondernemers van te voren duidelijk is welke eisen worden gesteld, hoe het voldoen aan de eisen wordt getoetst of gewogen en wat het beoogde resultaat is. De aanbestedende dienst moet zodanig handelen dat achteraf aangetoond kan worden dat wat van tevoren is gemeld ook daadwerkelijk zo is gebeurd.
Proportionaliteit
Dat de te stellen eisen in redelijke verhouding staan tot het voorwerp van de opdracht. De gemeente past het beginsel van proportionaliteit toe, volgens de Gids Proportionaliteit, bij de te stellen eisen, voorwaarden en criteria aan inschrijvers en inschrijvingen en met betrekking tot de contractvoorwaarden. Het proportionaliteitsbeginsel leidt er tevens toe dat transactiekosten beperkt worden.
Effectiviteitsbeginsel
Dat tegen onwettige besluiten doeltreffend en zo snel mogelijk beroep kan worden ingesteld
1.3 Algemene beginselen behoorlijk bestuur
De gemeente houdt zich bij haar inkopen aan de algemene beginselen van behoorlijk bestuur, zoals het gelijkheidsbeginsel, motiveringsbeginsel en vertrouwensbeginsel.
1.4 Algemene voorwaarden
Voor alle contracten die de gemeente afsluit, gelden algemene voorwaarden die van toepassing verklaard moeten worden en bij de uitvraag meegestuurd moeten worden. Dit betreffende de meest actuele versies van de volgende voorwaarden:
- •
VNG Algemene voorwaarden en Zoetermeers addendum bij leveringen en diensten;
- •
GIBIT bij alle IT-diensten en IT- leveringen;
- •
UAV bij werken;
- •
UAV-gc bij geïntegreerde contractvormen;
- •
DNR en addendum gemeente Zoetermeer bij diensten van architecten en ingenieurs;
- •
Algemene verkoopvoorwaarden voor Bouwterreinen bij de verkoop van grond.
Wanneer er sprake is van een gecombineerde opdracht (bijvoorbeeld dienst en werk) dan worden de algemene voorwaarden gekozen die het beste aansluiten bij de opdracht.
1.5 Afwijken van beleid
Afwijkingen van dit inkoop- en aanbestedingsbeleid zijn slechts in uitzonderlijke gevallen mogelijk en toegestaan op basis van een deugdelijk gemotiveerde toelichting op de reden voor afwijken, voor zover een en ander op basis van de geldende wet- en regelgeving mogelijk is en na schriftelijke goedkeuring door de algemeen directeur. Dit betreft alleen afwijkingen van de aanbestedingsprocedures die onder de Europese aanbestedingsdrempel vallen.
Afwijken van de aanbestedingsprocedure boven de Europese aanbestedingsdrempel betekent een onrechtmatige besteding en is alleen mogelijk na een positief Collegebesluit.
Dit beleid is niet van toepassing op opdrachten in de Jeugdzorg, daar waar sprake is van de uitvoering van een rechtelijke uitspraak.
1.6 Binnenbaan
De Binnenbaan is het werkbedrijf in de regio Zoetermeer. Voordat de opdracht in de markt wordt gezet, wordt onderzocht of de Binnenbaan in staat is om de opdracht zelfstandig uit te voeren. Als dit het geval is dan is een inkoop volgens dit beleid niet nodig omdat er sprake is van inbesteden.
2. Maatschappelijk Verantwoord Inkopen
2.1 Maatschappelijk Verantwoord Inkopen (MVI)
Bij iedere aanbesteding dient men minimaal twee van de hierna genoemde MVI-thema’s toe te passen. Als men hier niet aan kan voldoen dient in het startformulier gemotiveerd te worden waarom de thema’s niet toepasbaar zijn op de aanbesteding.
Milieu (incl. biodiversiteit en duurzaamheid)
Milieubewust inkopen omvat het tegengaan van milieuverontreiniging (stikstofuitstoot), luchtverontreiniging en gebruik van schadelijke stoffen en pesticiden. Dit mede ter bescherming van de biodiversiteit. Maar ook het tegengaan van voedselverspilling en het verminderen van watergebruik en energiegebruik vallen hieronder.
Het effect van producten en handelen op het milieu moet zo beperkt mogelijk zijn. Er dient 100% duurzaam ingekocht te worden en bij minimaal 40% van de aanbestedingen dienen er gunningcriteria op het gebied van duurzaamheid geformuleerd te zijn. Deze ambitie wordt onder andere gerealiseerd door het opnemen van de minimumeisen in de aanbestedingsprocedure van ambitieniveau 1, die geformuleerd zijn voor bepaalde productgroepen in de MVI-criteriatool (zie: https://www.mvicriteria.nl/nl) en per aanbesteding overwegen of een hoger ambitieniveau wenselijk is. Binnen deze criteria zijn, zowel in de selectie- als in de gunningsfase, eisen en wensen te onderscheiden.
Klimaat
Bij klimaatbewust inkopen gaat het om het voorkomen of het zo klein mogelijk maken van de uitstoot van CO2 en andere broeikasgassen, het leveren van een positieve bijdrage aan energiebesparing en de transitie naar duurzame energiebronnen. Er kan worden gedacht aan vervoersmiddelen, klimaatinstallaties en ICT.
Circulair (incl. biobased)
Bij circulair inkopen wordt geborgd dat de producten of materialen aan het einde van de levens- of gebruiksduur weer optimaal in een nieuwe cyclus worden ingezet. Belangrijk hierbij is waardebehoud van producten en materialen.
Ketenverantwoordelijkheid internationale sociale voorwaarden
De internationale sociale voorwaarden (ISV) richten zich op het verbeteren van de internationale arbeidsnormen, zoals het tegengaan van dwangarbeid, slavernij, kinderarbeid en discriminatie. Het toepassen van ISV bij grote opdrachten draagt bij aan het uitbannen van zulke misstanden in de inkoopketen.
Diversiteit en inclusie
Het stimuleren van een diverse en inclusieve samenleving en bedrijfsleven waarin iedereen wordt behandeld en beoordeeld op wat ze kunnen en niet op wie ze zijn, van wie ze houden, waar ze vandaan komen of wat ze geloven.
Social return
Het bieden van eerlijke kansen aan mensen met een afstand tot de arbeidsmarkt in lijn met het streven naar een diverse en inclusieve samenleving. Bij alle aanbestedingstrajecten van werken en diensten (m.u.v. de enkelvoudig onderhandse aanbestedingen) dient men Social Return On Investment (SROI) mee te nemen. De hoogte van het percentage wordt in overleg met de projectleider SROI vastgesteld binnen de bandbreedte van 1 tot en met 10 procent van de aanneemsom.
De hoogte van het percentage is afhankelijk van het soort opdracht en de beschikbare werkgelegenheid. Het percentage dient te worden ingezet voor werkgelegenheid, scholing en maatschappelijke activiteiten binnen Zoetermeer.
Het Sociaal Economisch Betrokken Ondernemer (SEBO)-Keurmerk (in geval van de meervoudig onderhandse aanbestedingen) staat gelijk aan de geëiste SROI-verplichting.
Daarnaast is het mogelijk om in een aanbesteding bij de gunningcriteria SROI mee te nemen De inschrijvende ondernemer kan dan aangeven hoeveel procent SROI zij gaat realiseren specifiek bij de uitvoering van de opdracht. Dit boven op de al gestelde minimumeis Ondernemer is zelf verantwoordelijk voor de invulling en zal hierover in overleg treden met de Binnenbaan.
Opdrachtnemers met een kleine (overgebleven) SROI-verplichting krijgen de mogelijkheid om dit bedrag in te vullen middels de Binnenbaan Geschenken (www.debinnenbaangeschenken.nl). Hier wordt alleen gebruik van gemaakt nadat andere mogelijkheden, zoals het plaatsen van personen uit een doelgroep, zijn onderzocht.
2.2 Extra criteria
Programma Duurzaam en Groen Zoetermeer
In het huidige Programma Duurzaam en Groen Zoetermeer en de vertaling ervan in het inkoop- en aanbestedingsbeleid, wordt o.a. de volgende zaken duurzaam ingekocht:
- •
FSC gecertificeerd hout en papier;
- •
Groene stroom en gas;
- •
Asfalt (zeer stil asfalt);
- •
Uitgifte van gemeentegrond;
- •
Nieuwbouwwoningen “nul op de meter” en aardgasvrij;
- •
Gemeentelijk vastgoed duurzame en energiezuinige installaties;
- •
Gebouwen zoveel mogelijk voorzien van zonnepanelen;
- •
Wagenpark zoveel mogelijk elektrisch.
Regeling bevordering schone wegvoertuigen
De Regeling bevordering schone wegvoertuigen (Rbsw) geldt voor alle Europese aanbestedingen voor wegvoertuigen en diensten waarbij voertuigen worden ingezet. Het betreft:
- •
De aanschaf, huur, huurkoop en lease van voertuigen;
- •
Aanbestedingscontracten voor personenvervoer;
- •
Servicecontracten voor openbaarvervoersdiensten, diensten voor speciaal personenvervoer over land, personenvervoer zonder dienstregeling, diensten voor ophalen van vuilnis, postvervoer over de weg, pakketvervoer, postbezorging, pakketbezorging.
MKB o.a. SEBO-Keurmerk
De Gemeente heeft oog voor de lokale economie, zonder dat dit tot enigerlei vorm van discriminatie van Ondernemers leidt.
In gevallen waar een enkelvoudig onderhandse Offerteaanvraag en/of een meervoudig onderhandse Offerteaanvraag volgens de geldende wet- en regelgeving is toegestaan, wordt rekening gehouden met de lokale economie en lokale Ondernemers. Discriminatie moet daarbij worden voorkomen en de Gemeente moet niet onnodig regionale, nationale, Europese of mondiale kansen laten liggen. ‘Local sourcing’ kan bijdragen aan de doelmatigheid van Inkoop.
Enkelvoudig onderhandse aanbesteding
De opdracht wordt uitgezet bij één lokale ondernemer met SEBO-Keurmerk. Indien deze er niet is bij één lokale ondernemer. En indien deze er niet is bij een niet-lokale ondernemer (in aflopende volgorde).
De opdracht wordt aan deze ondernemer gegeven zolang deze kan voldoen aan de gestelde eisen en een goede, marktconforme prijs/kwaliteit verhouding aanbiedt.
Meervoudig onderhandse aanbesteding
De opdracht wordt uitgezet bij drie tot vijf ondernemers waarvan ten minste één lokale ondernemer met SEBO-Keurmerk. Indien deze er niet is bij één lokale ondernemer. En indien deze er niet is bij een niet-lokale ondernemer (in aflopende volgorde).
Bij een gelijke score zal de opdracht bij de onderhandse aanbestedingen aan de ondernemer gegeven worden volgens eerdergenoemde volgorde.
Nationale en Europese aanbestedingen
De opdracht wordt gepubliceerd, maar door de wijze van inrichten van de aanbesteding kunnen kansen voor het MKB worden gecreëerd
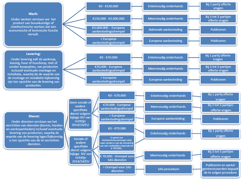
3. Beslisboom te volgen aanbestedingsprocedure
- •
De bedragen zijn incl. verlengingen en excl. BTW;
- •
De Europese aanbestedingsdrempels wijzigen iedere twee jaar. Voor de actuele drempels zie: https://www.pianoo.nl/nl/regelgeving/drempelwaarden-europees-aanbesteden .
- •
In geval van het vergeven van een concessie, dient men de aanbestedingsprocedures te gebruiken behorende bij de aanbestedingsdrempels van werken.
- •
Overheidsopdrachten die voldoen aan de bepalingen uit art. 2.18 van de Aanbestedingswet (percelenregeling), mag men één op één vergeven.
Ondertekening
Ondertekening, Zoetermeer 18 november 2025
de secretaris,
A.S. Meijer
de burgemeester,
M.J. Bezuijen
Ziet u een fout in deze regeling?
Bent u van mening dat de inhoud niet juist is? Neem dan contact op met de organisatie die de regelgeving heeft gepubliceerd. Deze organisatie is namelijk zelf verantwoordelijk voor de inhoud van de regelgeving. De naam van de organisatie ziet u bovenaan de regelgeving. De contactgegevens van de organisatie kunt u hier opzoeken: organisaties.overheid.nl.
Werkt de website of een link niet goed? Stuur dan een e-mail naar regelgeving@overheid.nl