Beleidsnota evenementen 2025 gemeente Beesel

Geldend van 11-11-2025 t/m heden

Intitulé

Beleidsnota evenementen 2025 gemeente Beesel

Het college van burgemeester en wethouders en de burgemeester van de gemeente Beesel,

Ieder voor zover het hun bevoegdheden betreft.

Gelet op het bepaalde in artikel 172 van de Gemeentewet en artikel 4:81 van de Algemene wet bestuursrecht

besluiten

  • 1.

    Vast te stellen de ‘Beleidsnota evenementen 2025 gemeente Beesel’,

  • 2.

    In te trekken de ‘Beleidsnota evenementen 2019’, vastgesteld op 1 juli 2019.

Inhoudsopgave

Hoofdstuk 1. Inleiding

1.1 Algemeen

1.2 Aanleiding

1.3 Ambitie en doel

1.4 Gewenste effecten

Hoofdstuk 2. Gemeentelijke functie en taken gemeente (Bevoegdheden)

2.1 Functies

2.2 Wettelijke kaders

2.3 Wettelijke aansprakelijkheid

Hoofdstuk 3. Indeling evenementen

3.1 Algemene plaatselijke verordening

3.2 De evenementenvergunning

3.3 Classificatie evenementen

3.4 Meldingsplichtige of vergunningplichtige evenementen

3.5 Evenementen in een inrichting

3.6 Indienen aanvraag evenement.

3.7 Niet in behandeling nemen van een melding/aanvraag

Hoofdstuk 4. Beperken van nadelige gevolgen

4.1 Algemeen

4.2 Veiligheid

4.3 Openbare orde

4.4 Vervuiling

4.5 Stank

4.6 Specifieke evenementen

4.7 Locaties evenementen

4.8 Geluid

4.9 Soundcheck

4.10 Opbouwen en afbreken

4.11 Duurzaamheid

4.12 Reclame

Hoofdstuk 5. Toezicht en handhaving

5.1 Algemeen

5.2 Protocol geluid

5.3 Maatwerkvoorschriften

5.4 Overgangsrecht

Hoofdstuk 1. Inleiding

1.1 Algemeen

In de gemeente Beesel worden jaarlijks diverse evenementen georganiseerd. Evenementen zijn om verschillende redenen belangrijk voor de gemeente Beesel. Evenementen brengen levendigheid en vertier in de gemeente en bieden een laagdrempelig podium om diverse uitingen zichtbaar te maken voor een groter publiek.

Daarnaast hebben evenementen een positieve invloed op de economische en culturele vitaliteit van de gemeente.

Vele organisatoren, ondernemers en vrijwilligers, die zich inzetten, werken hard om mooie activiteiten te organiseren in onze gemeente. De inwoners en bezoekers kunnen genieten van allerlei verschillende evenementen. Hier komt echter heel wat bij kijken, zowel voor organisatoren en omwonenden als voor de gemeente.

Vanaf 2024 is de nieuwe Omgevingswet van kracht. Deze wet gaat vooral over de vraag of wordt “bijgedragen aan een goede leefomgeving” en niet om de vraag of iets wel of niet mag. De vraag of een evenement bijdraagt aan een goede leefomgeving zal dan ook meewegen bij de aanvraag van een evenementenvergunning.

Deze beleidsnota is vooral geschreven om evenementen in onze gemeente op een zo veilig mogelijke manier te laten plaatsvinden met zo min mogelijk nadelige gevolgen voor de omgeving. Tevens stellen we duidelijke kaders voor de toezicht en handhaving hierop.

1.2 Aanleiding

Met de beleidsnota evenementen 2019 stelden we nieuwe kaders, waarbij we geluidscategorieën toepassen bovenop de risicoklassen A, B en C zoals die zijn benoemd door de Veiligheidsregio Limburg-Noord. Het doel van het toepassen van geluidscategorieën is zorgen voor duidelijke kaders en een betere balans voor evenementen binnen onze gemeente.

In deze nieuwe beleidsnota beogen we een nog betere balans qua geluidscategorieën, waarmee we ook gedeeltelijk tegemoetkomen aan de ervaren geluidsoverlast van omwonenden bij evenemententerreinen in onze gemeente.

Ook vanwege de korte afhandelingstermijn voor het vergunnen van grotere evenementen, wordt de beleidsnota evenementen 2019 en de Algemene Plaatselijke Verordening (hierna: APV) aangepast.

1.3 Ambitie en doel

Beesel is een kleinschalige gemeente met een dorps karakter, gelegen aan de oostzijde van de Maas tussen de twee grotere stadsgemeenten Roermond en Venlo. Die twee grotere gemeenten hebben ieder hun eigen mogelijkheden tot het aantrekken en binden van diverse doelgroepen. De gemeente Beesel ambieert het stimuleren van bruisende kernen. Dit in combinatie met een juiste balans tussen de functie van een centrum en een prettig woon-, en leefklimaat in een veilige omgeving.

Naast een bijdrage aan bruisende kernen dragen evenementen bij aan maatschappelijke, culturele, toeristische en promotionele belangen. Ook leveren de evenementen voor alle leeftijden een positieve bijdrage aan de binding van onze inwoners en bezoekers uit de regio.

Belangrijk is dat het beleid ruimte biedt om het huidige evenementenaanbod te behouden. Dit stimuleert de levendigheid in de dorpskernen van de gemeente Beesel. Het evenementenbeleid waarborgt de openbare orde en veiligheid met een heldere relatie tussen organisator, hulpdiensten, gemeente, bezoekers en overige belanghebbenden. Een locatie en haar omgeving worden belast door een evenement. Het evenementenbeleid wordt ingezet voor het toetsen van aanvragen op het gebied van evenementenvergunningen en -meldingen. Hiermee is duidelijk onder welke voorwaarden een evenement in de gemeente kan worden gehouden met, naast aandacht voor openbare orde en veiligheid, het beperken van overlast, het behartigen van de verkeersveiligheid en het beschermen van de leefbaarheid en milieu.

1.4 Gewenste effecten

Sinds de invoering van de beleidsnota evenementen 2019 hebben we 6 jaar ervaring opgedaan met deze nota. In deze periode is onder meer gebleken dat de afhandelingstermijn van de grotere evenementen van 8 weken te kort is voor een zorgvuldige afhandeling. In deze beleidsnota is de indieningstermijn vervroegd, waardoor meer tijd is om na de ingediende aanvraag de nodige wijzigingen en aanvullingen van de ingediende documenten op te vragen en te beoordelen. Hierna wordt de complete aanvraag voor advies naar de Veiligheidsregio Limburg Noord en politie gestuurd.

Ondanks dat organisatoren beneden de vergunde geluidsnormen bleven, bleek dat bij sommige evenementen toch geluidsoverlast door omwonenden ervaren werd. Dit is niet geheel te voorkomen maar kan wel beperkt worden. Hierdoor is de hoogste geluidcategorie (95 dB(A) en 110 dB(C) ) in zijn geheel geschrapt.

Daarnaast zijn de criteria voor de scheiding tussen een meldingsplichtig en een vergunningplichtig evenement aangescherpt. Zie paragraaf 3.4 in deze nota.

Hierdoor kunnen we extra voorschriften verbinden aan de kleinere evenementen, vooral met betrekking tot wegafsluitingen en tijdelijke bouwsels. Hiertoe verruimen we ook de indieningstermijn van de meldingen van 3 naar 4 weken voorafgaand aan het evenement.

Hoofdstuk 2. Gemeentelijke functie en taken bij evenementen

2.1 Functies

Bij de organisatie van evenementen bekleedt de gemeente twee functies, zijnde:

1. Een maatschappelijke functie

De gemeente heeft een ondersteunende en faciliterende rol bij de organisatie van evenementen. Redenen hiervoor zijn de positieve bijdrage van evenementen op maatschappelijk, toeristisch, cultureel en promotioneel gebied.

2. Een wettelijke functie

De gemeente is verantwoordelijk voor een veilig, beheersbaar en ordelijk verloop van evenementen. Binnen de aspecten openbare orde en veiligheid is de burgemeester bij evenementen als bestuursorgaan eindverantwoordelijk bij het uitvoeren van die wettelijke functie.

2.2 Wettelijke kaders

  • 1.

    Algemene plaatselijke verordening (APV)

    De gemeente Beesel maakt gebruik van de Algemene plaatselijke verordening 2023 Gemeente Beesel. Deze verordening is het beheersinstrument waarin wij naast de landelijke wet- en regelgeving ook op lokaal niveau regelgeving vastleggen. Voor het houden van een evenement is volgens artikel 2.20 van de APV een vergunning van de burgemeester vereist. De wettelijke grondslag voor dit artikel staat in artikel 174 van de Gemeentewet.

  • 2.

    Gemeentewet

    De burgemeester is belast met de handhaving en het toezicht op de openbare orde en veiligheid in de gemeente, conform de artikelen 172 en 174 Gemeentewet. De burgemeester bedient zich daarbij van de politie, die onder zijn gezag staat. Hij is bevoegd om de bevelen te geven die nodig zijn met het oog op de bescherming van veiligheid en gezondheid.

    In het eerste lid van dat artikel staat dat de burgemeester is belast met het toezicht op de openbare bijeenkomsten en vermakelijkheden alsmede op de voor het publiek openstaande gebouwen en daarbij behorende erven. Het derde lid van dat artikel bepaalt dat de burgemeester belast is met de uitvoering van verordeningen voor zover deze betrekking hebben op het in het eerste lid bedoelde toezicht.

    De burgemeester heeft de bevoegdheid een aanvraag voor een evenementenvergunning te verlenen dan wel te weigeren. Voor het uitvoeren van die bevoegdheid maakt de burgemeester afwegingen op basis van beleidsregels. De wettelijke grondslag voor het opstellen van die beleidsregels staat in artikel 4:81, eerste lid van de Algemene wet bestuursrecht (hierna: Awb).

  • 3.

    Algemene wet bestuursrecht (Awb)

    De Algemene wet Bestuursrecht (hierna: Awb),stelt regels omtrent het omgaan met aanvragen, bezwaren en het hierover beslissen door bestuursorganen. Hierin zijn onder meer regels opgenomen over bekendmaking en de mogelijkheden tot bezwaar tegen dit besluit. De Awb regelt verder de wijze waarop toezicht op de naleving van besluiten plaatsvindt en de wijze waarop herstelsancties worden opgelegd.

  • 4.

    Wet op de kansspelen

    Op grond van de wet op de kansspelen is het verboden een bijeenkomst (waaronder een evenement) te organiseren, waar gelegenheid tot het deelnemen aan een klein kansspel wordt gegeven. Als klein kansspel worden aangemerkt het kienspel, vogelpiekspel, rad van avontuur en andere vergelijkbare spelen. Het college kan hiervoor separaat een ontheffing of vergunning (afhankelijk van het soort kansspel) verlenen.

  • 5.

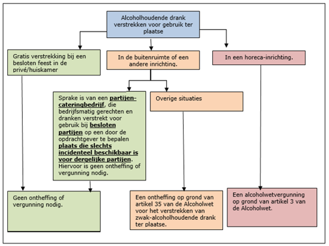
    Alcoholwet

    Deze wet is vooral van toepassing als alcoholische dranken geschonken worden tijdens een evenement, buiten een horecabedrijf. Als hier sprake van is zal een ontheffing als bedoeld in art 35 van de Alcoholwet moeten worden aangevraagd. Met deze ontheffing kan alleen zwak alcoholische drank worden verstrekt.

    afbeelding binnen de regeling

  • 6.

    Regeling kunststofproducten voor eenmalig gebruik (Glaswerk en plastic)

    Tijdens evenementen kunnen voorschriften aan de vergunning worden verbonden zoals de voorschriften dat in verband met de veiligheid van de bezoekers en ter bescherming van het milieu drank uitsluitend in duurzame kunststofbekers mag worden geschonken. Indien nodig bepaalt de burgemeester op grond van zijn bevoegdheden dat de regel ook geldt voor lokale openbare inrichtingen zoals lokale commerciële en para-commerciële horecabedrijven/-instellingen en of deze voor alleen buiten of ook voor binnen geldt. De burgemeester kan in bepaalde bijzondere omstandigheden toch toestaan om glas te gebruiken, bv. bij speciaalbieren. Dan kunnen extra voorschriften worden opgenomen.

    Plastic

    Tijdens evenementen is het gebruik van plastic wegwerpbekers en – bakjes vanaf 1 januari 2024 niet meer toegestaan. Een circulair systeem, waarbij bekers en verpakkingen retour komen voor hergebruik óf voor hoogwaardige recycling is verplicht. Hoogwaardige recycling betekent dat de organisator de bekers en bakjes inzamelt en dat het na recycling opnieuw gebruikt wordt als verpakkingsmateriaal voor eten of drinken.

  • 7.

    Omgevingswet

    Per 1 januari 2024 is de Omgevingswet in werking getreden. De wet betreft een samenvoeging van diverse ruimtelijke wet- en regelgeving in één wet met 4 AMvB’s (Algemene Maatregelen van Bestuur).

    De Omgevingswet biedt de gemeente verschillende instrumenten om beleid en regels voor de fysieke leefomgeving op te stellen. De ruimtelijke kaders op hoofdlijnen krijgen een plek in de gemeentelijke omgevingsvisie. Een concretere uitwerking van het ruimtelijk beleid voor een gebied of thema vindt plaats in deelbeleid zoals evenementenbeleid. Dit beleid wordt vervolgens vertaald in burgerbindende regels in een omgevingsplan voor het gehele gemeentelijke grondgebied.

    Voor ruimtelijke regels die betrekking hebben op evenementen (denk aan de aanwijzing van evenemententerrein of regels over geluid van evenementen) geldt de verplichting om deze in het omgevingsplan op te nemen. Daarnaast worden regels over evenementen die geen directe ruimtelijke uitwerking hebben opgenomen in deelbeleid zoals het evenementenbeleid.

    Een ander onderdeel van de Omgevingswet is de zorgplicht voor alle in het wild levende dieren en planten. Deze zorgplicht houdt in dat de activiteiten die nadelig kunnen zijn voor dieren en planten, in redelijkheid zoveel mogelijk nagelaten worden of dat maatregelen worden genomen om onnodige schade aan dieren en planten te voorkomen.

    Voor locaties waar evenementen plaatsvinden kan aan de organisator gevraagd worden om de risico’s inzake flora en fauna in beeld te brengen (bv middels een quickscan). Hieruit kan voortvloeien dat gevraagd wordt om preventieve maatregelen te nemen ter voorkoming van negatieve effecten. Bijvoorbeeld door het evenement te verplaatsen naar een andere periode of een ander terrein, of het aanpassen van de programmatijden.

  • 8.

    Handreiking Evenementen

    Binnen het traject van vergunningverlening bij evenementen hebben gemeenten een regierol. De operationele diensten van de Veiligheidsregio Limburg Noord en de politie zijn ondersteunend aan het verlenen van de vergunning. De adviezen van deze operationele diensten zijn gericht op het voorkomen en beperken van risico’s bij evenementen en de voorbereiding op het bestrijden van een calamiteit. Om dit alles goed op elkaar af te stemmen is een regionaal bestuurlijk kader vastgesteld, is regionale afstemming nodig en is het nodig dat onderling afspraken worden gemaakt. Deze handreiking van de Veiligheidsregio Limburg Noord draagt hieraan bij en is daarom van groot belang waar het gaat om samenwerking bij vergunningverlening en evenementen zelf binnen de regio Noord-Limburg, dus ook de gemeente Beesel.

  • 9.

    Omgevingsvergunning brandveiligheid / Besluit brandveilig gebruik en basishulpverlening overige plaatsen.

    Het “Besluit brandveilig gebruik en basishulpverlening overige plaatsen” (Bgbop) geeft brandveiligheidsvoorschriften voor het in georganiseerd verband gebruik maken van een “ruimtelijk begrensde plaats”, die tijdelijk in gebruik wordt genomen, bijvoorbeeld voor een evenement. Deze plaats kan bestaan uit een afgebakend gebied, een bouwsel of een samenstelling daarvan.

    De voorschriften genoemd in de hoofdstukken 3 tot en met 5 in het Bgbop gelden in alle gevallen, waarbij in georganiseerd verband gebruik wordt gemaakt van een afgebakende gebied.

    In het geval dat een evenementenvergunning moet worden aangevraagd, hoeft geen separate melding Bgbop te worden gedaan en wordt dit integraal in de evenementenvergunning meegenomen.

    Melding brandveilig gebruik

    Het kan zijn dat voor een activiteit geen evenementenvergunning is vereist, maar dat het wel een plicht is om een melding brandveilig gebruik te doen. De gebruiksmelding kan bijvoorbeeld aan de orde zijn bij een besloten feest waar een grote tent wordt geplaatst zoals een bruiloft in eigen tuin.

    Deze meldingsplicht geldt wanneer:

    • -

      Één of meer verblijfsruimtes in gebruik worden genomen die bestemd zijn voor 150 personen of meer gelijktijdig aanwezig;

    • -

      In een verblijfsruimte aan meer dan 10 personen overnachting aangeboden wordt;

    • -

      In een verblijfsruimte verzorging aangeboden wordt aan 10 of meer kinderen onder de 12 jaar of aan gehandicapten;

    • -

      Je een gelijkwaardige oplossing voor brandveiligheid wilt toepassen.

  • Een gebruiksmelding dient uiterlijk 4 weken voor ingebruikname van de plaats bij de gemeente (via het Omgevingsloket) aangevraagd te worden via een formulier gebruiksmelding BGBOP.

  • 10.

    Arbowet

    De organisatie heeft zelf een plicht om te zorgen voor een veilig evenement op basis van de Arbowet. De Arbeidsinspectie is hiervoor de handhavende instantie.

  • 11.

    Wegenverkeerswet

    Wegen zijn in de Wegenverkeerswet 1994 in beginsel aangewezen voor verkeersdoeleinden voor openbaar verkeer. Bij bijzonder gebruik moeten we de (openbare) weg in het belang van andere dan verkeersdoeleinden kunnen afsluiten. Een evenement is zo’n bijzonder gebruik (een privéfeest is dat niet, hiervoor worden geen openbare wegen afgesloten). De mogelijkheid tot wegafsluiting is gebaseerd op de Wegenverkeerswet 1994, het Besluit administratieve bepalingen inzake het wegverkeer en het Reglement verkeersregels en verkeerstekens.

    Afsluiten van wegen / omleidingen

    Algemeen uitgangspunt is om wegafsluitingen en daaruit voortkomende omleidingsroutes en verkeersmaatregelen zoveel mogelijk te voorkomen. Als een wegafsluiting voor een evenement toch noodzakelijk is, dan bepaalt het bevoegd gezag samen met de organisatie voor welke tijdsduur die wegafsluiting en maatregelen nodig zijn. Om nadelige gevolgen voor de omgeving zoveel mogelijk te beperken, is ons uitgangspunt hierbij dat de tijdsduur van de wegafsluiting zo kort als mogelijk is.

    Als voor een evenement verkeers- en daaraan gerelateerde maatregelen noodzakelijk zijn, is de organisator verplicht een verkeersplan op te stellen. Het verkeersplan bestaat uit een beschrijving en tekening die de noodzakelijke maatregelen inzichtelijk maken.

    De uitvoering van het verkeersplan en de eventueel daaruit voortkomende kosten (o.a. huren en plaatsen materieel zoals hekken en verkeersborden, inzet verkeersregelaars) zijn een verantwoordelijkheid van de organisator. De gemeente Beesel houdt toezicht op de naleving van het verkeersplan en aanvullende vergunningvoorschriften.

    Verkeersregelaars

    Verkeersregelaars (*1) zijn verplicht bij activiteiten op de weg waarbij het verkeer geregeld moet worden voor de veiligheid van weggebruikers, deelnemers en bezoekers van een evenement. De organisator moet zorgen voor de aanwezigheid van voldoende verkeersregelaars (*1). Op basis van het verkeersplan en de kenmerken van het evenement stellen het bevoegd gezag en de politie, in samenspraak met de organisatie, het minimale aantal verkeersregelaars vast.

    *1: Verkeersregelaars ingezet tijdens evenementen zijn verkeersregelaars zoals bedoeld in de Regeling verkeersregelaars 2009.

    Parkeren

    De organisatie zorgt voor voldoende parkeergelegenheid voor bezoekers van een evenement. Parkeergelegenheden op plekken buiten de openbare weg maken onderdeel uit van het verkeersplan. Bij die parkeergelegenheden moeten medewerkers van de organisatie aanwezig zijn voor toezicht en het in juiste banen leiden van het parkeren. Het inrichten, de bewegwijzering, ordelijk verloop en toezicht van de parkeergelegenheid zijn een verantwoordelijkheid van de organisator.

  • 12.

    Wettelijke aansprakelijkheid

    Door de impact van evenementen op hun omgeving neemt het risico van aansprakelijkheidsstelling toe voor zowel de gemeente als ook evenementenorganisatoren. Omdat het risico van aansprakelijkheidsstelling zich ook kan richten tot de organisator van een evenement, moet de organisator zich indekken tegen wettelijke aansprakelijkheid door het afsluiten van een WA-verzekering.

Hoofdstuk 3. Indeling evenementen

3.1 Algemene Plaatselijke Verordening

Voor een goede duiding van het evenementenbeleid is het allereerst van belang om kennis te nemen van de definitie van een evenement en welke regels zijn opgenomen over evenementenvergunningen in de APV.

Samenvattend wordt onder een evenement verstaan: “Elke voor publiek toegankelijke verrichting van vermaak”. Uitzonderingen staan opgenomen in de APV.

3.2 De evenementenvergunning

Het is verboden om zonder vergunning of in afwijking van een vergunning van de burgemeester een evenement te organiseren.

3.3 Classificatie van evenementen

Evenementen kunnen op verschillende manieren in categorieën ingedeeld worden.

We volgen hierin de A,B en C indeling van de Veiligheidsregio Limburg Noord. Een A-evenement heeft een relatief laag risico en een beperkte impact op de omgeving. Een B- of C-evenement heeft een hoger risico en de gevolgen zijn dan ook groter. Bij dergelijke evenementen is ook zorgvuldig vooroverleg tussen de gemeenten en de hulpdiensten noodzakelijk. Op dit moment worden in Beesel geen C-evenementen georganiseerd. Zie bijlage 2.

Elk evenement heeft zijn eigen veiligheidsaspecten, effecten voor de omgeving, gezondheidsrisico’s, verkeersaspecten, etc.

De organisator van het evenement is verantwoordelijk voor het tijdig en compleet indienen van de benodigde documenten ten behoeve van de vergunningaanvraag inclusief bijlagen. Zie bijlage 1.

3.4 Meldingsplichtige of vergunningplichtige evenementen

Ter vermindering van administratieve lasten geldt voor kleine evenementen een meldingsplicht in plaats van een vergunningplicht. Om voor alle evenementen een duidelijke situatie te realiseren stellen we onderstaande grenswaarden in waaruit blijkt wanneer een meldingsplicht dan wel vergunningplicht geldt.

Meldingsplichtig evenement

Een meldingsplichtig evenement is een evenement:

  • -

    met maximaal 150 bezoekers;

  • -

    het evenement duurt niet langer dan 1 dag;

  • -

    het evenement vindt plaats tussen 08.00 uur en 24.00 uur;

  • -

    waarbij geen belangrijke (ontsluitings-)wegen afgesloten worden;

  • -

    waarbij geen tenten worden geplaatst waarin 150 personen of meer aanwezig kunnen zijn;

  • -

    met een maximale geluidsbelasting van 70 dB(A) en 85 dB(C);

  • -

    met maximaal 150 m2 aan geplaatste bouwwerken;

Het evenement wordt uiterlijk 4 weken voor aanvang gemeld bij de gemeente middels het daarbij behorend meldingsformulier.

Er is geen vergunning vereist (wel een melding) voor het houden van wandel- en of fietstochten die plaatsvinden bij daglicht, zonder wedstrijdelement, waarbij geen verkeersmaatregelen worden genomen en waarbij niet meer dan 500 deelnemers zijn.

Als alcohol wordt geschonken en wordt verkocht, dient naast de melding ook een ontheffing op grond van artikel 35 Alcoholwet te worden aangevraagd.

Opmerking: Voorbeelden van meldingsplichtige evenementen zijn buurtfeesten, een klein evenement waarbij mogelijk sprake is van achtergrondmuziek en de omgeving zo min mogelijk overlast ervaart.

Vergunningplichtig evenement

Onder een vergunningplichtig evenement verstaan wij een evenement:

  • -

    met meer dan 150 bezoekers;

  • -

    waarbij verkeersmaatregelen nodig zijn en mogelijk een omleidingsroute;

  • -

    waarbij alcohol verstrekt wordt;

  • -

    met een geluidsbelasting vanaf 70 dB(A) en 85 dB(C) en maximaal 80 dB(A) en 95 dB(C);

  • -

    met ruimere eindtijden.

  • -

    duurt langer dan 1 dag

Voorbeelden van vergunningplichtige evenementen zijn:

  • grote sportevenementen,

  • tentfeesten

  • pleinfeesten en festivals

  • en overige evenementen waarbij de bezoekers, de geluidsproductie en verkeersbewegingen van grote invloed zijn op de omgeving.

3.5 Evenementen in een inrichting

Voor evenementen die plaatsvinden binnen een inrichting gelden de algemene regels van het Besluit Activiteiten Leefomgeving (hierna: BAL) en de voorschriften rechtstreeks geldend vanuit de omgevingsvergunning (geluidvoorschriften uitgezonderd).

Artikel 2.21 van het BAL regelt dat de reguliere geluidnormen voor een inrichting niet van toepassing zijn op:

  • -

    festiviteiten die in een gemeentelijke verordening zijn aangewezen; of

  • -

    andere festiviteiten waarvan het aantal in een gemeentelijke verordening is aangewezen.

In de gemeente Beesel gelden hiervoor de artikelen 4.2 en 4.3 van de APV. Op basis van die artikelen hebben we regels voor collectieve en incidentele festiviteiten vastgelegd.

Collectieve festiviteiten:

Bij collectieve festiviteiten gaat het om festiviteiten die niet specifiek aan één of een klein aantal inrichtingen verbonden zijn. In het Evenementenbeleid van 2025 zijn de volgende collectieve dagen aangewezen:

  • -

    Oudjaar;

  • -

    Nieuwjaar;

  • -

    Carnavalszaterdag tot en met carnavalsdinsdag;

  • -

    Koningsnacht;

  • -

    Kermisdagen voor de kermissen in Beesel en Reuver;

  • -

    11 november (11e van de 11e).

Incidentele festiviteiten:

Incidentele festiviteiten zijn aan één of een klein aantal inrichtingen gebonden. Het maximum aantal dagen waarop we binnen een inrichting een incidentele festiviteit toestaan stelden we in artikel 4.3 van de APV vast op 12 dagen per kalenderjaar.

Als een collectieve of incidentele festiviteit in zijn geheel past binnen de milieumelding of omgevingsvergunning van de inrichting, is geen melding of vergunningaanvraag nodig voor die festiviteit. Als een organisator bij een incidentele festiviteit aanspraak wil maken op een verruiming van de geluidnormen uit het BAL (voorheen activiteitenbesluit), dan is voor die verruiming wél een melding nodig volgens artikel 4.3 van de APV.

Geluidnormen tijdens collectieve en incidentele festiviteiten binnen inrichtingen:

Voor festiviteiten binnen inrichtingen, geldt tijdens collectieve festiviteiten en incidentele festiviteiten (incidentele alleen in combinatie met een melding) een verruiming van de reguliere geluidnormen.

3.6 Indienen aanvraag evenement

De vergunningsaanvraag moet bij A-evenementen minimaal 8 weken voor aanvang evenement zijn ingediend en voor B-evenementen geldt 12 weken. Voor C-evenementen moet een aanvraag minimaal 6 maanden voor aanvang evenement ingediend zijn.

Een melding moet 4 weken voor datum evenement worden ingediend.

Documenten en aandachtspunten die van toepassing kunnen zijn bij het aanvragen van een evenement zijn nader uitgewerkt in bijlage 1.

3.7 Niet in behandeling nemen van een melding/aanvraag

Indien de melding van een evenement of de aanvraag van een evenementenvergunning niet binnen de gestelde termijnen wordt ingediend, kan de burgemeester besluiten de melding/aanvraag te weigeren.

Daarnaast kan de melding of de aanvraag van een evenementenvergunning buiten behandeling worden gesteld indien de benodigde bijlagen (zoals het veiligheidsplan, draaiboek, verkeersplan en een duidelijke plattegrond met maat voering) ontbreken (art. 4:5 lid 1 sub c Awb). De aanvrager wordt een hersteltermijn aangeboden voor het aanvullen van de ontbrekende gegevens en/of bijlagen. Indien de aanvrager binnen de hersteltermijn alsnog niet of niet correct de benodigde gegevens aanlevert, kan de aanvraag alsnog buiten behandeling worden gesteld.

Hoofdstuk 4. Beperken van nadelige gevolgen

4.1 Algemeen

Naast het bieden van vermaak voor de doelgroepen van festiviteiten en evenementen kunnen ook nadelige gevolgen en gevaar ontstaan. Nadelige gevolgen kunnen vormen zijn van bijvoorbeeld geluid of vervuiling. Daarnaast moeten organisatoren nadrukkelijk aandacht besteden aan de veiligheid tijdens een evenement. Enerzijds moet de veiligheid van bezoekers, deelnemers, vrijwilligers en personeel gewaarborgd zijn. Anderzijds moeten woningen, bedrijfspanden en voorzieningen in het kader van veiligheid altijd bereikbaar zijn voor hulpverlenende instanties (en indien van toepassing hun voertuigen).

4.2 Veiligheid

De organisator is eerstverantwoordelijke voor de veiligheid op het evenemententerrein. De organisator dient zelf in staat te zijn alle kleine voorzienbare calamiteiten te bestrijden. Voorafgaand aan vergunningplichtige B- en C-evenementen vindt overleg plaats met de Veiligheidsregio Limburg Noord, politie en de organisator. Bij overige evenementen is zo’n overleg afhankelijk van de aard en omvang van het evenement.

Voor een A-evenement is geen veiligheidsplan nodig. Bij een B- en C-evenement is minimaal een veiligheidsplan nodig inclusief plattegrond, draaiboek, verkeersplan en medisch plan.

Adviserende instanties dienen het veiligheidsplan goed te keuren alvorens een vergunning verleend wordt. Zonder goedkeuring van de adviserende instanties wordt in beginsel door de burgemeester géén vergunning verleend. Dit om risico’s op veiligheidsgebied zoveel mogelijk te beperken of tegen te gaan.

Onderwerpen die voor ieder evenement aan de orde komen binnen het aspect veiligheid zijn:

  • -

    Soort evenement

  • -

    De locatie en de staat van het evenemententerrein;

  • -

    Wel of niet omheinen van het evenemententerrein;

  • -

    Calamiteitenroute;

  • -

    Voldoende inzet EHBO;

  • -

    Voldoende inzet en zichtbaarheid van gecertificeerde beveiligers (*2), de politie heeft hierin een adviserende rol;

  • -

    Leeftijdscategorie en soort bezoekers;

  • -

    Hoeveelheid en afmetingen van nooduitgangen en het vrijhouden hiervan;

  • -

    Maximaal toelaatbare bezoekers en personeel (totaal aantal personen) in relatie tot vrije vloeroppervlakte en aanwezige vluchtmogelijkheden;

  • -

    Hoeveelheid en keuring van blusmiddelen;

  • -

    Vrijhouden van bluswatervoorzieningen voor brandweer;

  • -

    Realiseren en vrijhouden van aanrijroutes voor hulpdiensten (voor brandweer vrije doorgang conform Besluit brandveilig gebruik en basishulpverlening overige plaatsen);

  • -

    Toepassen van special-effect (bijvoorbeeld: vlammenwerper, vuurwerk);

  • -

    Voldoende inzet en zichtbaarheid van personeel door de organisatie voor het houden van toezicht;

  • -

    Het toepassen van barriers voor het (muziek)podium.

  • -

    Constructieve veiligheid van objecten (zoals podia, tenten, tribunes, geluidstorens of obstakels bij sportevenementen).

    *2:

    In het veiligheidsplan wordt aangegeven hoe de beveiliging is geregeld. Hierbij geldt in beginsel de richtlijn 1 beveiliger per 250 bezoekers met een minimum van 2 beveiligers. Met nadruk wordt vermeld dat het hier om een richtlijn gaat. Het vereiste aantal beveiligers dat dient te worden ingezet bij een evenement is afhankelijk van vele factoren. De politie adviseert hierin.

    Een gecertificeerde beveiliger voldoet aan de vakbekwaamheids-, en betrouwbaarheidseisen conform de Wet particuliere beveiligingsorganisaties en recherchebureaus (Wpbr). Ze zijn in bezit van een blauwe of grijze beveiligingspas. De gemeente en politie mogen hierop controleren.

Het veiligheidsplan dient in ieder geval te bevatten:

  • -

    Organisator en soort evenement;

  • -

    Op welke dagen en tijdstippen het evenement plaatsvindt;

  • -

    Programma en artiest;

  • -

    Draaiboek;

  • -

    Aantal verwachte deelnemers en/of bezoekers;

  • -

    Locatie(s) waarop het evenement plaatsvindt;

  • -

    Plattegronden en situatietekeningen;

  • -

    Contactpersonen (en hun telefoonnummers) tijdens het evenement;

  • -

    De taakverdeling tijdens het evenement;

  • -

    Communicatiestructuur en -protocol (o.a. alarmering en informeren);

  • -

    Risicoanalyse (bijvoorbeeld brandveiligheid, verkeer, weersomstandigheden);

  • -

    Telefoonlijst;

  • -

    Welke risico’s zijn aanwezig bij het evenement en wat wordt gedaan om deze te voorkomen of te beperken;

  • -

    Inzet beveiliging, welk bedrijf, hoeveel gecertificeerde beveiligers worden ingezet, welke taken en verantwoordelijkheden;

  • -

    Inzet EHBO.

4.3 Openbare orde

Informeren omgeving

Een goede communicatie richting de omgeving kan overlast voorkomen. De organisator van een evenement informeert omwonenden en ondernemers over mogelijk nadelige gevolgen van zijn evenement. Daarbij licht hij minimaal de volgende onderwerpen toe:

  • -

    Aard en omvang van het evenement;

  • -

    De duur van het evenement;

  • -

    Tijden voor opbouwen en afbreken;

  • -

    Tijdstip soundcheck;

  • -

    Verkeersmaatregelen;

  • -

    Telefoonnummer waarop de organisator bereikbaar is voor meldingen tijdens het evenement.

    Ordeverstoringen bij evenementen (artikel 2.23 APV 2023)

    Het is verboden bij een evenement de orde te verstoren. Tijdens evenementen is het verboden om zichtbaar goederen te dragen, bij zich te hebben of te vervoeren die uiterlijke kenmerken vertonen (of daarmee sterke gelijkenis hebben) van een organisatie die bij rechterlijke uitspraak of bestuurlijk besluit verboden is verklaard of is ontbonden vanwege een doel of werkzaamheid in strijd met de openbare orde.

    Drones

    Als een organisator met een drone wil vliegen tijdens zijn evenement, dan moet hier een drone operator voor worden ingeschakeld die beschikt over de juiste vergunningen en toestemmingen van de grondeigenaren. Deze vergunningen moeten worden aangevraagd bij Inspectie Leefomgeving en Transport (ILT).

    Ook is toestemming van de gemeente nodig voor het gebruik van het luchtruim boven de gemeente Beesel.

    De regelgeving omtrent drones is opgesteld door de Europese Commissie en is te vinden onder de titel “Uitvoeringsverordening (EU) 2019/947 inzake de regels en procedures voor de exploitatie van onbemande luchtvaartuigen”.

4.4 Vervuiling

Het ontstaan van afval bij evenementen is niet te voorkomen. Om vervuiling zoveel mogelijk te voorkomen en te beperken, is de organisator verplicht voldoende afvalbakken te plaatsen en deze zodra ze vol zijn te legen. Als criterium geldt dat op het evenemententerrein, op een loopafstand van maximaal 50 meter ten opzichte van ieder willekeurig punt, duidelijke afvalscheidingspunten aanwezig zijn.

Ook wordt gebruik gemaakt van duurzaam kunststof. Zie ook paragraaf 2.2 onder punt 6 van deze beleidsnotitie.

Na afloop van een evenement is de organisator verantwoordelijk voor het op zo kort mogelijke termijn geheel schoon en ontruimd opleveren van het evenemententerrein en de directe omgeving daarvan. Binnen de directe omgeving is tot een afstand van minimaal 25 meter vanaf het evenemententerrein. Voor evenementen in de openbare ruimte geldt daarvoor een tijdsduur tot maximaal 3 dagen na afloop van het evenement. Voor evenementen op privéterreinen geldt een tijdsduur tot maximaal 10 dagen na afloop van het evenement.

Los van het schoon en ontruimd opleveren binnen 3 of 10 dagen na afloop van het evenement, geldt dat losliggend zwerfafval op en rondom het terrein al op de eerste dag wordt opgeruimd. Het afval dat vrijkomt bij een evenement wordt bij de inzameling gescheiden d.m.v. afvalscheidingspunten. Ook het transport en de verwerking vinden gescheiden plaats. Als de organisator ervoor kiest om het afval niet gescheiden in te zamelen moet het afval na afvoer alsnog gescheiden worden verwerkt (nascheiding). De kosten hiervan zijn voor rekening van de organisator.

Als het evenemententerrein in de openbare ruimte binnen 3 dagen na het evenement niet opgeruimd en schoon is opgeleverd door de organisator, dan kan het bevoegd gezag de uitvoering op zich nemen en zijn de kosten voor de organisator.

Meerdaags evenement

Als een evenement langer duurt dan 1 dag, geldt dat de organisator elke avond na afloop van het evenement het afval in de directe omgeving van het evenement op ruimt, tot op een afstand van minimaal 25 meter van het evenemententerrein. Dit om vervuiling van de openbare ruimte in de directe nabijheid van het evenement zoveel mogelijk te beperken.

4.5 Stank

Mogelijke stankoverlast door evenementen kan diverse oorzaken hebben zoals het bereiden van voedingsmiddelen, het zogenaamde wildplassen ten gevolge van een tekort aan toiletvoorzieningen en de opslag van afval. Om de nadelige gevolgen zoveel mogelijk te beperken gelden onderstaande regels:

1. Bereiden van voedingsmiddelen

Voedselbereiding bij evenementen vindt vaak bedrijfsmatig plaats in (mobiele) verkoopwagens door ondernemers, of op het evenemententerrein worden locaties ingericht voor voedselbereiding. Op deze mobiele verkoopwagens en tijdelijke locaties op of nabij evenemententerreinen, zijn de eisen zoals opgenomen in het Activiteitenbesluit niet van toepassing.

Om nadelige gevolgen toch te beperken is bij voedselbereiding van warm voedsel en/of snacks minimaal een afzuigventilatie vereist om vrijkomende dampen af te voeren. Daarnaast geldt dat het bevoegd gezag bij ontoelaatbare stankoverlast de organisator en/of de betreffende ondernemer kan verplichten zijn activiteiten te staken. De beoordeling van de mate van overlast tijdens een evenement is aan het bevoegd gezag.

2. Toiletvoorzieningen

Ter voorkoming van wildplassen moeten bij evenementen voldoende toiletten aanwezig zijn. Omdat het minimum aantal toiletten bij evenementen niet in wet- en regelgeving is vastgelegd zoekt de gemeente aansluiting bij het advies van het Landelijk Centrum voor Hygiëne en Veiligheid (hierna: LCHV). Het LCHV stelt als norm minimaal 1 toilet per 150 gelijktijdig aanwezige bezoekers op een maximale loopafstand van 150 meter met een ondergrens van minimaal 2 toiletten (1x dames en 1x heren). Als een melding of vergunningaanvraag voor een evenement daar aanleiding voor geeft kan het bevoegd gezag het gebruik van toiletwagens voorschrijven. Dit geldt ook voor de aanwezigheid van een mindervalide toilet.

3. Opslag van afval

Voor het beperken van stankoverlast afkomstig van de opslag van afval moeten afvalcontainers afsluitbaar en dicht zijn. De afvalcontainers mogen niet zover gevuld worden dat sluiten niet meer mogelijk is. De organisator is verantwoordelijk voor het verantwoord afvoeren van het afval.

4.6 Specifieke evenementen

1. Vechtsportevenementen

De laatste jaren worden steeds vaker evenementen georganiseerd met “vechtelementen” waarbij het sportieve element minder stringent weegt dan het commerciële element. Denk hierbij aan kooigevechten en vechtsportgala’s. Omdat het karakteristieke wedstrijdelement op de achtergrond geraakt kunnen deze evenementen als een verruwing van de maatschappij worden gezien. Juist de overheid behoort deze verruwing tegen te gaan in het kader van zinloos geweld. Daarom is in de gemeente Beesel alleen plaats voor dit soort evenementen indien de organisatie aangesloten is bij het NOC*NSF. Daarmee worden deze evenementen vooral gezien als sportwedstrijden.

2. Motorevenementen met/door Outlaw Motorcycle Gangs (OMG’s)

Criminele motorbendes, ook wel OMG’s (Outlaw Motorcycle Gangs), zijn hiërarchisch georganiseerde motorclubs die door hun leden gebruikt worden voor (de afscherming van) criminele en ondermijnende activiteiten. Geweld en verstoring van de openbare orde vormen een belangrijk onderdeel van de clubcultuur. Hierdoor is het organiseren van een (motor) evenement door genoemde OMG’s, in de gemeente Beesel niet toegestaan.

3. Monstertruckshows en carmeetings

Monstertrucks stoten grote hoeveelheden uitlaatgassen uit, dragen bij aan luchtvervuiling en kunnen schade toebrengen aan de omgeving door het rijden buiten aangewezen circuits.

De luide motoren en banden van monstertrucks kunnen aanzienlijke geluidsoverlast veroorzaken, wat hinderlijk kan zijn voor omwonenden en dieren in de buurt.

Ondanks de veiligheidsmaatregelen bij monstertruckshows, zijn er altijd risico's op ongelukken, zowel voor de coureurs als voor het publiek. De hoge snelheid en het gewicht van de trucks maken het potentieel gevaarlijk.

Hierdoor is het organiseren van monstertruckshows niet toegestaan.

Een carmeeting of een autotreffen is alleen toegestaan met een verleende evenementenvergunning zoals bijvoorbeeld het USA Car Classics treffen of het Miatas-treffen.

4.7 Locaties evenementen

In het Omgevingsplan gemeente Beesel zijn gronden o.a. bestemd als evenemententerrein. Hieronder vallen o.a. de terreinen van Drakenrijk en de Manege aan de Bergerhofweg.

Verder vinden in de gemeente Beesel kermissen plaats op de marktpleinen in Reuver en Beesel. De kermissen zijn planologisch mogelijk gemaakt op basis van een omgevingsvergunning.

In principe kan voor elke locatie buiten deze aangewezen terreinen een evenementenvergunning aangevraagd worden. In veel gevallen is dan daarnaast ook een omgevingsvergunning nodig om af te wijken van het omgevingsplan.

4.8 Geluidscategorieën en hun voorwaarden

Evenementen mogen plaatsvinden in de hele gemeente Beesel. Om de organisatie van evenementen te reguleren geldt de meldings- en vergunningplicht uit paragraaf 3.4 van deze beleidsnotitie. Daarbij sturen we eerst op veiligheid volgens de reguliere klasse-indeling (A-, B- en C-evenementen, zie bijlage 2) van de Veiligheidsregio Limburg-Noord.

Bovenop die klasse-indeling gelden de 3 geluidscategorieën van deze paragraaf. De organisator geeft bij de vergunningaanvraag van zijn evenement aan welke geluidscategorie van toepassing is. Met het limiteren van het aantal evenementen per vastgestelde geluidscategorie voorkomen we dat we locaties onevenredig belasten met evenementen van eenzelfde categorie.

Geluidscategorieën

Vanwege de complexiteit van het technische aspect geluid hebben we een deskundig geluidadviesbureau gevraagd om advies uit te brengen bij de totstandkoming van de kaders en regels in deze beleidsnota. Het adviesrapport van Target advies is mede gebruikt als input bij de totstandkoming van de geluidscategorieën 1 tot en met 3. In deze beleidsnota gelden, ter bescherming van de omwonenden, per meer belastende geluidscategorie strengere regels en handhaving. Daarmee sturen we op de duur, de intensiteit en de spreiding van evenementen (zie bijlage 3).

Wijze van meten

De geluidswaarden worden gemeten op de gevel van het dichtstbijzijnde geluidgevoelige object zonder dat daarbij meetcorrecties worden toegepast. De exacte meetvoorschriften en nadere uitleg omtrent meetcorrecties staan in het adviesrapport van Target advies (zie bijlage 4 Akoestisch onderzoek evenementenbeleid d.d. 5-6-2024 onder paragraaf 5.1.2). Bij gebrek aan een object wordt gemeten op 50 meter afstand van het evenemententerrein.

Overeenkomstig de Omgevingswet wordt het geluidsniveau gemeten in dB(A).

De Nederlandse wetgeving kent geen normen voor equivalente geluidniveaus zowel gemeten middels het A-spectrum als het C-spectrum. Ter bescherming van omwonenden tegen nadelige gevolgen van geluid met lage frequenties, stellen wij naast dB(A)-normen ook dB(C)-normen vast.

Conform bijlage IVh van de Omgevingsregeling dient het equivalent geluidniveau (LAeq) gemeten te worden totdat sprake is van een stabiele waarde. In de praktijk betekent dit dat als absoluut minimum zeker 1 minuut dient te worden gemeten en bij voorkeur 5 minuten of langer. Als maximum wordt in de meeste gevallen 15 minuten gehanteerd. Metingen dienen te worden uitgevoerd als A- en C-gewogen equivalente geluidniveaus.

1. Evenementen geluidscategorie 1)

Algemene beschrijving

Vergunningplichtig evenement met een (boven-)regionale uitstraling, gelijktijdig hoge bezoekersaantallen en een gewenst hoog geluidsniveau gericht op de muzikale beleving van bezoekers en het ten gehore brengen van versterkte muziek.

Aantal evenementen

  • -

    Carnaval, maximaal 1 keer per kalenderjaar per dorpskern, met een maximale duur van 5 aaneengesloten dagen;

  • -

    Kermis, maximaal 1 keer per kalenderjaar per dorpskern, met een maximale duur van 5 aaneengesloten dagen;

  • -

    Maximaal 3 overige evenementen per locatie, per kalenderjaar met de volgende voorwaarden:

    • a)

      Een maximale duur van 3 aaneengesloten dagen met versterkte muziek in deze geluidscategorie;

    • b)

      Een maximale aaneengesloten tijdsduur van versterkte muziek van 12 uur.

Geluidsniveau

Het maximaal toelaatbare geluidsniveau is een geluidsniveau equivalent (LAeq) van van 80 dB(A) en 95 dB(C).

In afwijking van bovenstaande niveaus hanteren we voor de muzieksoort ultrabass/hardstyle (zoals op het Smashed Potatoes festival) een maximale geluidsnorm van 92 dB(C) en een afwijkende eindtijd van de versterkte muziek (00.00 uur) vanwege de impact van de zware bastonen op de omgeving.

Afhankelijk van de muzieksoort adviseren we tevens het toepassen van een zogenaamde cardioïde opstelling van de geluidsboxen. Op die manier kan het geluid beter worden gestuurd zodat enerzijds de beleving op het evenemententerrein naar wens is van de organisatie en bezoekers, en anderzijds is het geluid buiten het evenemententerrein van een lager niveau is.

Eindtijden

Voor het bevorderen van een gefaseerde uitloop van bezoekers gelden aparte eindtijden voor einde versterkt geluid, einde drankverstrekking en eindtijd gehele evenement.

Zondag tot en met donderdag:

  • -

    Eindtijd versterkt geluid: 00.00 uur;

  • -

    Eindtijd drankverstrekking: 00.30 uur;

  • -

    Eindtijd gehele evenement: 01.00 uur

Vrijdag en zaterdag of als een algemene vrije dag/feestdag volgt (bv Hemelvaart, Koningsdag):

  • -

    Eindtijd versterkt geluid: 01.00 uur;

  • -

    Eindtijd drankverstrekking: 01.30 uur;

  • -

    Eindtijd gehele evenement: 02.00 uur.

2. Evenementen geluidscategorie 2

Algemene beschrijving

Vergunningplichtig of meldingsplichtig evenement (conform paragraaf 3.4) met gelijktijdig enkele honderden aanwezige bezoekers en een gewenst gemiddeld geluidsniveau waarbij het ten gehore brengen van versterkte muziek mogelijk is.

Aantal evenementen

  • -

    Maximaal 2 evenementen per locatie, per kalenderjaar met de volgende voorwaarden:

    • a)

      Een maximale duur van 5 aaneengesloten dagen.

    • b)

      Een maximale aaneengesloten tijdsduur van 12 uur.

  • -

    Ongelimiteerd aantal evenementen met de volgende voorwaarden:

    • a)

      Een maximale duur van 2 aaneengesloten dagen.

    • b)

      Niet binnen 11 dagen direct voorafgaand of direct na afloop van een ander evenement op dezelfde locatie, behalve bij een evenement zonder versterkt geluid zoals een rommelmarkt.

    • c)

      Een maximale aaneengesloten tijdsduur van 12 uur.

Geluidsniveau

Het maximaal toelaatbare geluidsniveau is een geluidsniveau equivalent (LAeq) van 75 dB(A) en 90 dB(C).

Eindtijden

Voor het bevorderen van een gefaseerde uitloop van bezoekers gelden aparte eindtijden voor einde versterkt geluid, einde drankverstrekking en eindtijd gehele evenement. Voor evenementen binnen en buiten de bebouwde kom gelden dezelfde eindtijden.

Zondag tot en met donderdag:

  • -

    Eindtijd versterkt geluid: 00.00 uur;

  • -

    Eindtijd drankverstrekking: 00.30 uur;

  • -

    Eindtijd gehele evenement: 01.00 uur

Vrijdag en zaterdag of als de dag na zondag een feestdag is, dan ook de zondag:

  • -

    Eindtijd versterkt geluid: 01.00 uur;

  • -

    Eindtijd drankverstrekking: 01.30 uur;

  • -

    Eindtijd gehele evenement: 02.00 uur.

3. Evenementen geluidscategorie 3

Algemene beschrijving

Vergunningplichtig of meldingsplichtig evenement met een gewenst gemiddeld geluidsniveau voor sfeer- of achtergrondmuziek. Evenementen behorende tot geluidscategorie 3 zijn (kleinschalige) activiteiten zoals een braderie of een sfeermarkt.

Aantal evenementen

  • -

    Ongelimiteerd aantal evenementen met de volgende voorwaarden:

    • a)

      Een maximale duur van 1 dag bij een meldingsplichtig evenement en 2 dagen bij een vergunningplichtig evenement.

    • b)

      Niet binnen 11 dagen direct voorafgaand of direct na afloop van een ander evenement op dezelfde locatie, behalve bij een evenement zonder versterkt geluid zoals een rommelmarkt.

Geluidsniveau

Het maximaal toelaatbare geluidsniveau is een geluidsniveau equivalent (LAeq) van 70 dB(A) en 85 dB(C).

Eindtijden

Voor het bevorderen van een gefaseerde uitloop van bezoekers gelden aparte eindtijden voor einde versterkt geluid, einde drankverstrekking en eindtijd gehele evenement. Voor evenementen binnen en buiten de bebouwde kom gelden dezelfde eindtijden.

  • -

    Eindtijd versterkt geluid: 00.00 uur;

  • -

    Eindtijd drankverstrekking: 00.30 uur;

  • -

    Eindtijd evenement 01.00 uur.

Opmerkingen:

  • 1)

    Voor zover sprake is van aanvangs- en eindtijden geldt dat we evenementen die in de nachtperiode om 0:00 uur overgaan van datum beoordelen als een evenement op 1 dag.

  • 2)

    Ter verduidelijking van de geluidscategorieën 1 tot en met 3 hebben we in de bijlage 3 in tabelvorm de regels uitgewerkt.

5. Terugkerende evenementen

Vanwege het maximaal toegestane aantal evenementen in bovenstaande geluidscategorieën, kan zich de situatie voordoen dat voor een locatie meer vergunningaanvragen worden gedaan voor een evenement dan een geluidscategorie toestaat. In die situatie bepaalt het bevoegd gezag, op basis van een belangenafweging en historie, welke aanvraag toegekend en welke afgewezen wordt.

Mocht zich de situatie voordoen dat er tegelijkertijd twee evenementen op dezelfde dag op (nagenoeg) dezelfde locatie aangevraagd worden, bepaalt het bevoegd gezag eveneens op basis van belangenafweging en historie, welke aanvraag toegekend en welke afgewezen wordt.

6. Uitzonderingen

Naast bovenstaande geluidscategorieën met ieder hun eigen voorschriften gelden enkele uitzonderingen:

  • -

    Eénmaal per 7 jaar vindt in Beesel het evenement Draaksteken plaats. Dit 7-jaarlijkse evenement en de direct aan het Draaksteken verbonden side-events, zijn een extra evenement bovenop de maximale aantallen zoals beschreven in de geluidscategorieën 1 t/m 3.

  • -

    De maximale geluidsnormen voor het Draaksteken en de bijbehorende side-events stellen we gelijk aan geluidscategorie 1.

  • -

    Op het grote plein bij Meester Bosmanshof in de wijk Bösdael in Reuver staan we geen evenementen toe met versterkte muziek behorende tot geluidscategorie 1. Evenementen die we op dit plein wel toestaan hebben een uiterlijke eindtijd van 22:00 uur. Dit met als reden de directe aanwezigheid van zorgappartementen en groepswoningen voor ruime aantallen kwetsbare mensen die dagelijks verzorging en verpleging nodig hebben;

  • -

    In de omgevingsverordening Limburg 2024 zijn stiltegebieden vastgelegd met diverse verbodsbepalingen waaronder: verbod aanwezigheid motorvoertuigen en bromfietsen buiten openstaande wegen en terreinen, verbod toertocht motorvoertuigen en bromfietsen, verbod motorisch aangedreven werktuigen, omroepinstallaties, modelvliegtuigen, muziekinstrumenten en andere geluidsapparaten al dan niet gekoppeld aan versterkers, e.d.

  • -

    Volledigheidshalve benoemen we dat het in stiltegebieden verboden is om een evenement te organiseren zonder dat Gedeputeerde Staten van de provincie Limburg daarvoor ontheffing verlenen;

  • -

    Alleen als zich een bijzondere omstandigheid voordoet bestaat de mogelijkheid een extra evenement toe te staan. De gemeente beslist in dat geval of de bijzondere omstandigheid van dien aard is om medewerking te verlenen aan een extra evenement. Ook kan in bijzondere omstandigheden door de gemeente gemotiveerd worden afgeweken van de eindtijden.

4.9 Soundchecks

Soundchecks staan we toe met als primaire doel het inregelen van het geluid op de evenementenlocatie zelf en met als secundaire doel ter controle van de hoogte van de geluidsproductie op de omgeving.

Het uitvoeren van soundchecks voldoet aan de volgende punten:

  • -

    Soundchecks vinden plaats op de dag van het evenement zelf of de dag voorafgaand aan het evenement;

  • -

    Soundchecks duren maximaal 120 minuten. In overleg met het bevoegd gezag kan hier gemotiveerd van afgeweken worden.

  • -

    Soundchecks uitvoeren mag alleen tussen 11:00 uur en 19.00 uur.

4.10 Opbouwen en afbreken

Om nadelige gevolgen van het opbouwen en afbreken van evenemententerreinen te beperken stellen we daar eisen aan. Vanwege het openbare karakter gelden daarbij voor locaties in de openbare ruimte andere eisen dan voor locaties op privéterreinen.

Ook tijdens het opbouwen en/of afbreken van het evenemententerrein kunnen gevaarlijke situaties ontstaan.

Openbare ruimte

  • -

    Het opbouwen van een evenemententerrein in de openbare ruimte begint maximaal 5 dagen voorafgaand aan het evenement. Het afbreken van een evenemententerrein in de openbare ruimte duurt tot maximaal 3 dagen na afloop van het evenement. Opbouw- en/of afbreekwerkzaamheden vinden alleen plaats tussen 8:00 uur ’s ochtends en 22:00 uur ’s avonds. In overleg met de gemeente kan hiervan in voorkomende gevallen individueel worden afgeweken.

  • -

    Het afsluiten van wegen tijdens opbouw- en/of afbreekwerkzaamheden staan we in beginsel niet toe. Wegafsluitingen mogen alleen als dat noodzakelijk is in verband met de (verkeers)veiligheid en als het bevoegd gezag daar toestemming voor geeft.

Privéterreinen

  • -

    Het opbouwen van een evenement op privéterreinen begint maximaal 10 dagen voorafgaand aan het evenement. Het afbreken van een evenement op privéterreinen duurt tot maximaal 10 dagen na afloop van het evenement. Opbouw- en/of afbreekwerkzaamheden vinden alleen plaats tussen 8.00 uur ’s ochtends en 22:00 uur ’s avonds. In overleg met de gemeente kan hiervan in voorkomende gevallen worden afgeweken.

  • -

    Het afsluiten van wegen tijdens opbouw- en/of afbreekwerkzaamheden staan we in beginsel niet toe. Wegafsluitingen mogen alleen als dat noodzakelijk is in verband met de (verkeers)veiligheid en als het bevoegd gezag daar toestemming voor geeft.

4.11 Duurzaamheid

In het kader van een toekomstbestendige en leefbare gemeente Beesel is duurzaamheid een belangrijk uitgangspunt binnen het lokaal evenementenbeleid. Evenementen dragen bij aan sociale cohesie, cultuur en economie maar hebben ook impact op het milieu en de leefomgeving. Daarom streeft de gemeente naar een evenementenbeleid dat ecologische verantwoordelijkheid combineert met maatschappelijke meerwaarde.

Bij de organisatie van lokale evenementen dient te worden gestreefd naar o.a.:

  • Beperken van milieu-impact: Verminderen van afval, energieverbruik en CO₂-uitstoot.

  • Stimuleren van circulaire initiatieven: Bevorderen van hergebruik van materialen, duurzame catering en afvalscheiding.

  • Versterken van lokale betrokkenheid: Samenwerken met lokale ondernemers, verenigingen en bewoners om duurzame keuzes te stimuleren.

  • Inclusiviteit en toegankelijkheid: Evenementen moeten duurzaam én toegankelijk zijn voor iedereen.

4.12 Reclame

Om een evenement onder de aandacht te brengen is het voor organisatoren van belang reclame te mogen maken. Om een overvloed aan reclame-uitingen te voorkomen gelden de regels zoals opgenomen in het reclamebeleid.

Hoofdstuk 5. Toezicht en handhaving

5.1 Algemeen

Ter controle van regels en voorschriften voor evenementen en het beperken van nadelige gevolgen is het bevoegd gezag belast met toezicht en handhaving. De organisator van een evenement is verplicht de toezichthouder van het bevoegd gezag alle medewerking te verlenen bij het uitvoeren van zijn werkzaamheden. Van groot belang naast toezicht en handhaving is een duidelijke communicatie met de organisator en overige betrokken partijen (zoals politie, brandweer en Veiligheidsregio Limburg Noord) voorafgaand aan het evenement.

De inzet van toezicht is afhankelijk van de aard en omvang van een evenement en is in hoofdzaak gericht op veiligheid, eindtijden en geluidsnormen. Vanzelfsprekend geldt dat naarmate de gevolgen voor de omgeving toenemen de inzet van toezicht ook toeneemt. Bij evenementen met grote bezoekersaantallen plannen we voorafgaand aan het evenement een opleveringscontrole (schouw) waarbij we hoofdzakelijk letten op de (brand)veiligheid en vluchtmogelijkheden voor bezoekers.

Constructie van grotere bouwwerken en hindernissen zoals in obstacle runs worden gecontroleerd door een constructeur.

5.2 Protocol geluid

Voor het aspect geluid geldt een vastliggend protocol waarbij we per geluidscategorie hebben vastgesteld op welke manier we toezicht houden en op welke manier we handhavend optreden als daar aanleiding voor is. Dit protocol maken we voorafgaand aan een evenement actief kenbaar aan de organisator zodat hij bekend is met de gevolgen van mogelijke overschrijdingen van de geluidnormen.

Voor alle geluidscategorieën geldt dat we bij het overschrijden van de geluidnormen handhavend optreden. Voor een gelijke behandeling van alle verschillende organisatoren geldt een vastliggend stappenplan per geluidscategorie. In dat stappenplan hebben we voor iedere geluidscategorie het aantal geluidmetingen en de te nemen vervolgstappen bij overtredingen vastgelegd. Geluidmetingen worden uitgevoerd conform de meetvoorschriften zoals opgenomen in het adviesrapport van Target Advies (zie bijlage 4 onder paragraaf 5.1.2.).

Geluidscategorie 1

Per evenement in geluidscategorie 1 worden minimaal 2 geluidmetingen uitgevoerd.

Geluidscategorie 2 en 3

Per evenement in geluidscategorie 2 of 3 worden steekproefsgewijs geluidmetingen uitgevoerd.

Stappenplan bij overschrijden geluidnormen

Als tijdens geluidmetingen bij evenementen overschrijdingen van de geluidnormen (dB(A) en/of dB(C)) worden geconstateerd, treedt onderstaand stappenplan in werking:

  • -

    Eerste overschrijding geluidnorm

    We stellen de organisator direct na de geluidmeting in kennis van de overschrijding met het verzoek het geluidsniveau terug te brengen binnen de vergunde normen (dB(A) en dB(C). Gelijktijdig met het verzoek leggen we een preventieve last onder dwangsom op aan de organisator ter hoogte van:

    • € 500 voor de eerstvolgende (tweede) overschrijding van de geluidnormen tijdens hetzelfde evenement;

    • € 1500 bovenop de eerdere € 500 voor de daaropvolgende (derde) overschrijding van de geluidnormen tijdens hetzelfde evenement;

    • € 2500 bovenop de eerdere € 500 en € 1500 voor de daaropvolgende (vierde) overschrijding van de geluidnormen tijdens hetzelfde evenement.

  • -

    Tweede overschrijding geluidnorm (kan op dezelfde avond / dag)

    We stellen de organisator direct na de geluidmeting in kennis van de tweede overschrijding met het verzoek het geluidsniveau terug te brengen binnen de vergunde normen. Gelijktijdig met het verzoek verbeurt de organisator de eerder opgelegde preventieve last onder dwangsom van € 500, naar aanleiding van de eerste overschrijding.

  • -

    Derde overschrijding geluidnorm

    We stellen de organisator direct na de geluidmeting in kennis van de derde overschrijding met het verzoek het geluidsniveau terug te brengen binnen de vergunde normen. Gelijktijdig met het verzoek verbeurt de organisator de eerder opgelegde preventieve last onder dwangsom van € 1500, naar aanleiding van de eerste overschrijding.

  • -

    Vierde overschrijding geluidnorm

    We stellen de organisator direct na de geluidmeting in kennis van de vierde overschrijding met het verzoek het geluidsniveau terug te brengen binnen de vergunde normen. Gelijktijdig met het verzoek verbeurt de organisator de eerder opgelegde preventieve last onder dwangsom van € 2500, naar aanleiding van de eerste overschrijding.

    Situatie bij meer dan 4 overschrijdingen

    Omdat de last onder dwangsom van € 500 + € 1500 + € 2500 (in totaal dus een dwangsom van € 4500) blijkbaar onvoldoende prikkel is geweest om aan de geldende geluidnormen te voldoen, weigert het bevoegd gezag nieuwe vergunningaanvragen voor een evenement van dezelfde organisator. Die weigering geldt tot een door het bevoegd gezag te bepalen moment. Het weigeren van vergunningaanvragen is na vier overschrijdingen van de geluidnorm de laatste overgebleven mogelijkheid om omwonenden te beschermen tegen geluidsoverlast.

    Als het bevoegd gezag op basis van een belangenafweging besluit om een vergunningaanvraag voor een volgend evenement van dezelfde organisator na vier overschrijdingen niet te weigeren, kan dit enkel op basis van zwaarwegende redenen van algemeen of maatschappelijk belang. Die zwaarwegende redenen moeten in dat geval voldoende gemotiveerd worden in de belangenafweging. Als het bevoegd gezag besluit om de aanvraag voor een volgend evenement niet te weigeren, worden de dwangsombedragen uit het stappenplan verdubbeld voor het eerstvolgende evenement.

Opmerking: Rekening houdend met een nauwkeurigheidsmarge van ± 1dB, treden we bij kleine overschrijdingen (tot 1 dB) niet handhavend op.

5.3 Maatwerkvoorschriften

Evenementen zijn er in diverse soorten en maten. Het is onmogelijk om alle evenementen in te delen binnen de voorgestelde kaders met bijbehorende randvoorwaarden en regels. Daarom zal er, net zoals nu ook het geval is, maatwerk geleverd worden door de vergunningverlener.

De burgemeester kan in uitzonderlijke gevallen per evenement afwijkende maatwerkvoorschriften opleggen, of anders besluiten.

5.4 Overgangsrecht

Besluiten op aanvragen vóór inwerkingtreding van dit beleid blijven gelden conform het evenementenbeleid 2019. Aanvragen waarop nog niet is beslist, worden afgehandeld op grond van het Evenementenbeleid gemeente Beesel 2025.

5.5 Inwerkingtreding en citeertitel

  • 1. Deze regeling treedt in werking op de dag na bekendmaking;

  • 2. De regeling kan worden aangehaald als “Beleidsnota evenementen 2025 gemeente Beesel;

  • 3. Op de datum genoemd in lid 1 van dit artikel wordt de Beleidsnota Evenementen 2019, vastgesteld op 1 juli 2019, ingetrokken.

Ondertekening

Bijlage 1:

Leidraad benodigde documenten bij het indienen van een evenementenvergunning.

Onderstaande gegevens worden gevraagd bij een aanvraag vergunning:

AEen tekening/plattegrond van het evenemententerrein, op schaal getekend, inclusief maatvoering met daarin getekend:

  • Terreinoverzicht (situatietekening met noordpijl) waarmee de ligging van het evenement ten opzichte van de omgeving duidelijk wordt;

  • Nooduitgangen (aantal, breedte in meters, draairichting);

  • Vluchtroute (aanduiding) bij nooduitgangen voor bezoekers en medewerkers;

  • Brandblusvoorzieningen;

  • Aanrijroute hulpdiensten;

  • Noodverlichting;

  • Medische post (EHBO);

  • Gevaarlijke stoffen (diesel, gasflessen, open vuur);

  • In het geval van bakkramen of (frituur)bakwagens (foodtrucks) vermelden of het een gas- of elektrische installatie is;

  • Legenda (uitleg kaartsymbolen).

B Tekening tent of tijdelijk gebouw (verplicht)

Bij een tent of gebouw waar meer dan 150 personen in kunnen, vragen we een plattegrondtekening, op schaal getekend, inclusief maatvoering met daarin getekend:

  • Inrichting (garderobe, bars, kluisjes, podium, hekken, andere objecten), allen met maatvoering;

  • Beschikbare (netto) vloeroppervlakte voor het publiek (m²);

  • Gelijktijdig aanwezige bezoekers per (verblijfs)ruimte;

  • Nooduitgangen ((aantal, breedte in meters, draairichting);

  • Vluchtroute (aanduiding) bij nooduitgangen voor bezoekers en medewerkers;

  • Brandblusvoorzieningen (locatie en type);

  • Noodverlichting (voor uitvallen stroomvoorzieningen, locatie en type);

  • Gevaarlijke stoffen (diesel, gasflessen, open vuur);

  • In het geval van bakkramen of (frituur)bakwagens (foodtrucks) vermelden of het een gas- of elektrische installatie is;

  • Legenda (uitleg kaartsymbolen).

C Draaiboek of plan van aanpak

Zodra je een evenement organiseert, kan het handig zijn dat je een draaiboek of een plan van aanpak aanlevert. Deze bevat bijvoorbeeld een beschrijving van het evenement, de direct betrokkenen, een schema van opbouw en afbouw en het artiestenprogramma.

D Veiligheids- of calamiteitenplan

Bij ieder evenement kan er een calamiteit gebeuren. Om dan goed en snel te kunnen handelen, moet je vooraf een veiligheids-/calamiteitenplan maken. In zo’n plan omschrijf je het evenement, noem je de voorgenomen veiligheidsmaatregelen, de risico’s die je verwacht en welke andere maatregelen je neemt voor de veiligheid. In het plan moet het volgende staan:

  • Telefoonlijst;

  • Toezicht/beveiliging (met inzetschema’s en posities);

  • Medische voorzieningen (EHBO met inzetschema en posities);

  • Hygiëne (afval, toiletvoorzieningen);

  • Activiteitenprofiel (programma, line-up/time-table, artiesten);

  • Bezoekersprofiel (doelgroep, drugs-/alcoholgebruik, huisregels);

  • Verkeer en vervoer (te verwachten vervoersstromen);

  • Werkwijze voor alcohol (bandjes, leeftijdscontrole, beveiliging);

  • Risicoanalyse (te verwachten reële risico’s bij het evenement) met preventieve en repressieve maatregelen;

  • Taakkaarten (reguliere taken, taken bij calamiteiten);

  • Communicatieplan (binnen de organisatie, naar bezoekers, naar omgeving).

Bijlage 2

De categorie-indeling van de Veiligheidsregio Limburg Noord (zie hoofdstuk 3, 3.3) kent drie soorten evenementen, te weten een A, B-, of C- evenement. Een A- evenement heeft een relatief laag risico en een beperkte impact op de omgeving. Een B- of C- evenement heeft een hoger risico en de gevolgen zijn dan ook groter. Bij dergelijke evenementen is ook zorgvuldig vooroverleg tussen de gemeente en de hulpdiensten noodzakelijk. Op dit moment worden in Beesel geen C-evenementen georganiseerd. Het Draaksteken in 2030 of een mogelijk OLS in de toekomst kunnen mogelijk een C-evenement worden. Ter volledigheid hebben we de meldingen hieronder ook opgenomen.

De indeling van evenementen in categorieën inclusief indieningsvereisten ziet als volgt uit:

Categorie evenement

Beschrijving categorie

Indieningstermijn (complete aanvraag)

Indieningsvereisten

Melding

Klein evenement met een laag risico, zoals buurt- en straatfeestjes. Maximaal 150 bezoekers. Het evenement duurt maximaal 1 dag.

Doorgaande wegen worden niet afgesloten. Omleidingsroute is niet nodig.

Maximale bouwsels tot in totaal 150 m2.

Bij verkoop van alcohol wordt een ontheffing aangevraagd.

Ook is geen vergunning vereist voor het houden van wandel- en of fietstochten die plaatsvinden bij daglicht, zonder wedstrijdelement, waarbij geen verkeersmaatregelen worden genomen en waarbij niet meer dan 500 deelnemers zijn.

4 weken

Meldingsformulier met ondertekening van de opgenomen voorschriften hierin. En situatieschets met alles op schaal ingetekend.

A - evenement

Regulier evenement met een laag risico.

Van de hulpdiensten is geen extra capaciteit nodig.

Gewerkt wordt met standaard voorschriften vanuit de GHOR en brandweer.

Tenten waar 150 personen (of meer) aanwezig kunnen zijn worden niet geplaatst.

8 weken

Aanvraag inclusief tekening terrein en bouwwerken op schaal.

Een veiligheidsplan is niet verplicht tenzij de gemeente hierom verzoekt.

B - evenement

Middelgroot evenement. Bij dergelijke evenementen zijn geen aanwijzingen op het ontstaan van risico’s voor de openbare orde, (verkeers)veiligheid, volksgezondheid of milieu voorspelbaar geacht.

Festivals, grote sportevenementen,

evenementen met een risicovoller karakter.

12 weken

Aanvraag inclusief

Veiligheidsplan,

Verkeersplan/Mobiliteitsplan, Medisch plan/zorgplan.

Terreintekening op schaal. Tekening bouwwerken met maatvoering.

Constructietekeningen en berekeningen bouwsels (b.v. tentboek)

C - evenement

Groot evenement met een bovenregionale/landelijke uitstraling met een grote impact op de omgeving. Bij dergelijke evenementen wordt de kans op het ontstaan van risico’s voor de openbare orde, (verkeers)veiligheid, volksgezondheid of milieu waarschijnlijk geacht, waarbij vooraf multidisciplinair overleg plaatsvindt tussen gemeente, GHOR, brandweer en politie en mogelijk andere externe partijen als ProRail, Rijkswaterstaat, Waterschap en Provincie.

6 maanden

Aanvraag

Risicoanalyse,

Veiligheidsplan,

Verkeersplan, Medisch plan, Mobiliteitsplan

Terreintekening op schaal, tekening bouwwerken met maatvoering,

Constructietekeningen en berekeningen bouwsels (b.v. tentboek)

Bijlage 3

Tabel geluidscategorieën en eindtijden bij evenementen

Categorie evenement

Met maximaal geluidsniveau

(LA eq)

Evenementen per locatie per kalenderjaar

Aanvangs- en eindtijden

Categorie 3

70 dB(A)

85 dB(C)

Ongelimiteerd aantal evenementen met voorwaarden:

  • a.

    Max. 1 dag per meldingsplichtig evenement

  • b.

    Max. 2 dagen bij een vergunningplichtig evenement.

Versterkt geluid tot 24.00 uur.

Categorie 2

75 dB(A)

90 dB(C)

Max 2 evenementen per locatie met voorwaarden.

  • a.

    max 5 aaneengesloten dagen per evenement.

  • b.

    Een maximale aaneengesloten tijdsduur van 12 uur.

Ongelimiteerd aantal evenementen met voorwaarden.

  • a.

    max 2 aaneengesloten dagen per evenement

  • b.

    niet binnen 11 dagen voor of na een ander evenement, behalve bij een evenement zonder versterkt geluid zoals een rommelmarkt.

  • c.

    Een maximale aaneengesloten tijdsduur van 12uur.

Zondag t/m donderdag

Versterkt geluid: 00.00 uur

Drankverstrekking: 00.30 uur

Eindtijd evenement: 01.00 uur

Vrijdag t/m zaterdag of de dag na zondag is een feestdag dan ook de zondag:

Versterkt geluid: 01.00 uur

Drankverstrekking: 01.30 uur

Eindtijd evenement: 02.00 uur

Categorie 1

80 dB(A)

95 dB(C), behalve bij muzieksoort ultrabass/hardstyle 92 dB(C) en eindtijd muziek 00.00 uur.

Max 3 evenementen met voorwaarden (buiten kermis en carnaval):

  • a.

    Max 2 aaneengesloten dagen per evenement

  • b.

    Een maximale aaneengesloten tijdsduur van 12 uur.

Zondag t/m donderdag

Versterkt geluid: 00.00 uur

Drankverstrekking: 00.30 uur

Eindtijd evenement: 01.00 uur

Vrijdag t/m zaterdag of als de volgende dag een algemene feestdag is:

Versterkt geluid: 01.00 uur

Drankverstrekking 01.30 uur

Eindtijd evenement: 02.00 uur

Categorie 1

80 dB(A)

95 dB(C)

Kermissen (georganiseerd door de gemeente) en carnaval.

Max 5 aaneengesloten dagen.

Versterkt geluid: 01.30 uur

Drankverstrekking: 01.30 uur

Eindtijd evenement: 02.00 uur

 

Per evenement kunnen maatwerkvoorschriften worden opgenomen.

De burgemeester kan in uitzonderlijke gevallen hiervan afwijken.

Bijlage 4:

Hoofdstuk 5 m.b.t. geluidmetingen uit het Akoestisch onderzoek evenementenbeleid d.d. 5-6-2024 van Target advies):

5.1 Geluidmetingen

Effectiviteit van een beleid valt of staat bij handhaving. Voor en tijdens het evenement is het daarom van belang de situatie te schouwen en mogelijk meettechnisch te beoordelen.

5.1.1 Apparatuur

Bij de uitvoering van geluidmetingen dient gebruik te worden gemaakt van apparatuur die voldoet aan Klasse-1 conform de IEC-61672. Tevens dient de apparatuur conform de specificaties regelmatig op de door de fabrikant voorgeschreven wijze te worden gekalibreerd. Om de nauwkeurigheid van een geluidsmeter te waarborgen, wordt deze voor en na de metingen met behulp van een ijkbron geijkt.

5.1.2 Wijze van meten

Conform bijlage IVh van de Omgevingregeling (opvolger HMRI) dient het equivalent geluidniveau gemeten te worden tot er sprake is van een stabiele waarde. In de praktijk betekent dit dat als absoluut minimum zeker 1 minuut dient te worden gemeten en bij voorkeur 5 minuten of langer. Als maximum wordt in de meeste gevallen 15 minuten gehanteerd. Metingen dienen te worden uitgevoerd als A- en C-gewogen equivalente geluidniveaus.

Daarbij is het geluidniveau bij de FOH (op een hoogte van circa 2 meter, net boven het publieksvlak) een richtwaarde om het muziekspectrum te controleren door het verschil tussen A- en C-gewogen niveaus te bepalen (LCeq – LAeq).

Bij de (dichtstbijzijnde of hoogst belaste) geluidgevoelige gevel kan de meting worden gebruikt ter toetsing of de organisatie zich houdt aan de voorschriften uit de vergunning. Afhankelijk van de woonsituatie wordt op 1,5 meter of op 5,0 meter boven het maaiveld gemeten. Bij een grondgebonden woning is overdag een meethoogte van 1,5 meter het best passend en in de avondperiode 5,0 meter. In het centrum waar gewoond wordt boven winkels, kantoren en andere bestemmingen, is een meting op 5,0 meter gedurende het gehele evenement aan te bevelen.

Indien mogelijk wordt er zonder gevelreflectie gemeten. Dit kan alleen als er geen sprake is van een achterliggende gevel. Op een plein in het centrum is dit meestal onmogelijk. Bijlage IVh schrijft dan voor om exact op 2 meter uit de gevel te meten en vervolgens de gemeten waarde te corrigeren met een aftrek van 3 dB gevelcorrectie.

In de praktijk is echter vaak sprake van lage frequenties en met name de C-gewogen waarde zal worden gedomineerd door de octaafbanden van 63 en 125 Hz. In afwijking van bijlage IVh is het daarom met name bij muziek die wat meer neigt naar house (meer lage tonen) of aan de achterzijde van een podium (waar de lage tonen overheersen) aan te bevelen met name de C-gewogen meting direct op de gevel uit te voeren (windbol net niet tegen de gevel) en vervolgens een aftrek van 6 dB gevelcorrectie toe te passen.

Bij akoestisch relevant stoorgeluid, zoals passerende auto’s of overvliegende vliegtuigen, dient de meting tijdelijk te worden onderbroken, opdat deze stoorbronnen buiten beschouwing worden gelaten.

Bij de beoordeling wordt de toeslag voor muziekgeluid van 10 dB(A) niet toegepast. Ook worden geen bedrijfsduurcorrectie en geen meteocorrectieterm toegepast. Zolang het meetpunt binnen 50 meter van de bron ligt, is de meteocorrectieterm sowieso gelijk aan 0 dB. Windgeruis mag de metingen niet beïnvloeden en moet tenminste 7 dB onder het muziekgeluid liggen. Bij regen of sneeuw mag niet gemeten worden.

De meetresultaten worden normaliter afgerond conform NEN 1047. Hierbij geldt dat indien het af te ronden getal achter de komma op een 5 eindigt, dit wordt afgerond naar het dichtstbijzijnde even getal. In het kader van één dB is géén dB en de meetonnauwkeurigheid, kan bij een overschrijding van 1 dB (veel gemeenten hanteren 2 dB) niet manend, maar wel waarschuwend worden opgetreden.