Privacy protocol aanpak ondermijning gemeente Pekela

Geldend van 02-10-2025 t/m heden

Intitulé

Privacy protocol aanpak ondermijning gemeente Pekela

Datum: 19-08-2025;

Auteur: M.J Bonthuis (FG); R. Haye (OOV);

Afgestemd met: S. Soolsma (PO);

Versie: 4.0 (definitief).

Vastgesteld in college: 02-10-2025.

1. Inleiding

De heersende opvatting in bestuurlijk Nederland is dat ondermijnende criminaliteit niet uitsluitend door middel van strafrechtelijke middelen kan worden aangepakt. Gemeenten spelen ook een belangrijke rol in de bestrijding van ondermijning. De verwevenheid van onder- en bovenwereld, een kenmerk van ondermijnende activiteiten, kan er namelijk toe leiden dat de gemeente onbewust bijdraagt aan deze activiteiten door het verstrekken van subsidies, vergunningen, uitkeringen, enzovoort. Informatiedeling binnen de gemeente is daarom zeer belangrijk.

Van deze binnengemeentelijke informatiedeling en afdeling overstijgende samenwerking is ook sprake bij gemeente Pekela. Bij signalen van ondermijning vindt er overleg plaats tussen de relevante en betrokken gemeentelijke afdelingen. Het doel van dergelijk overleg is om te bevorderen dat medewerkers knelpunten met betrekking tot bepaalde thema’s en verdachte signalen met elkaar te bespreken en indien nodig vervolgacties uit zetten. De gemeente heeft namelijk door haar organisatiestructuur meestal een goed zicht op de lokale (sociale) structuren. Met behulp van haar wettelijke taken en bevoegdheden beschikt de gemeente over informatie die kan worden gebruikt om ondermijnende activiteiten nauwkeurig in kaart te brengen. Daarnaast heeft de gemeente verschillende bestuursrechtelijke instrumenten tot haar beschikking, waarmee zij in samenwerking met de kennis van de fysieke en sociale omgeving van de wijken barrières kan opwerpen tegen ondermijnende activiteiten, om zo deze te voorkomen of te verminderen. Dit kan worden gezien als een proactieve aanpak van ondermijning. Eveneens levert het een bijdrage aan de reactieve aanpak van ondermijning, wanneer op basis van ingekomen signalen ondermijningscasuïstiek wordt aangepakt.

De binnengemeentelijke informatiedeling die moet leiden tot de aanpak van ondermijnende criminaliteit, zal wel met inachtneming van de wet- en regelgeving op het gebied van privacy moeten plaatsvinden. Daarom ligt voor u het Privacy Protocol Aanpak Ondermijning. Dit protocol bestaat uit meerdere fases die gevolgd moeten worden om een aanpak tegen ondermijning te hanteren die in overeenstemming is met de privacywetgeving.

1.1 Leeswijzer

Dit protocol zal in paragraaf 2 starten met een begrippenlijst. In paragraaf 3 is een schematische weergave te vinden van de verschillende fases van het proces. Vervolgens komen in paragraaf 4 achtereenvolgens fase 1, 2, 3 en 4 aan bod. In paragraaf 5 volgen enkele waarborgen die gedurende het hele proces in acht genomen dienen te worden. Daarna bevat paragraaf 6 een uitgebreide uiteenzetting van de verschillende Privacychecks die op bepaalde momenten het proces uitgevoerd moeten worden. Verder vereist het protocol op sommige punten nog actie van de gemeente, daarom is in paragraaf 7 een actielijst opgenomen. Tot slot gaat paragraaf 8 in op de evaluatie van dit protocol.

2. Begrippen

Ondermijnende criminaliteit: Criminaliteit die een bedreiging vormt en schade toebrengt voor en aan de (lokale) samenleving en tot stand komt door (criminele) samenwerking tussen mensen of groepen, met als doel financieel of materieel gewin te verkrijgen waarbij veelal geweld of corruptie wordt toegepast. Ondermijnende criminaliteit kenmerkt zich door r de (pogingen tot) verwevenheid van de (criminele) onderwereld met het toegang (proberen te) krijgen van de (legale) bovenwereld om opbrengsten van criminaliteit daarmee ook legaal te maken.

Regisseur ondermijning: De regisseur ondermijning is de persoon die operationeel verantwoordelijk is voor het ontwikkelen en uitvoeren van een integrale aanpak om ondermijnende criminaliteit binnen de gemeente tegen te gaan. Het is tevens de proceseigenaar van dit protocol. In de gemeente Pekela ligt deze rol bij de adviseur OOV.

Ondermijningsteam: Het ondermijningsteam is een specifiek samengesteld (klein) team binnen de gemeente die het signaal van ondermijnende activiteiten in behandeling neemt. De regisseur ondermijning voert de regie over het ondermijningsteam. De leden van het ondermijningsteam zijn zij die opsporingstaken uitoefenen (sociale recherche) aangevuld met medewerkers van Openbare Orde en Veiligheid.

Signaal: Een signaal is een melding van één of meerdere professionals en/of burgers waarin bepaalde handelingen, gedragingen en/of situaties worden aangewezen als mogelijk gerelateerd aan ondermijnende activiteiten. Een signaal kan ook verwijzen naar een groep signalen of meldingen die op elkaar lijken of gerelateerd zijn.

Hit: Als bepaalde gegevens van een persoon in een gemeentelijk bronbestand voorkomen en relevant zijn voor het signaal, wordt dit beschouwd als een "hit". In dit geval is de betreffende persoon of informatie bekend binnen het gemeentelijke domein in het kader van onrechtmatigheden dan wel maatschappelijke bedreigingen.

Signaaloverleg: Signaaloverleg is overleg tussen gemeentelijke afdelingen waarbij signalen van mogelijke ondermijning worden besproken en geanalyseerd om zo tot een plan van aanpak te komen.

RIEC: Regionaal Informatie en Expertise Centrum, de netwerkorganisatie met als doel samenwerking te stimuleren en de overheid en maatschappij weerbaarder te maken om zo ondermijning tegen te gaan.

Privacy protocol RIEC: Het protocol omtrent privacy dat hoort bij en een onderdeel is van het RIEC-convenant.

Dat-informatie: ‘Dat-informatie’ is een gegeven. Een persoon komt bijvoorbeeld voor in het systeem van de politie.

Wat-informatie: ‘Wat-informatie’ is wat de ‘dat-informatie’ inhoudt. Het laat bijvoorbeeld zien waarom een persoon voorkomt in het systeem van de politie.

Privacy Officer (PO): De Privacy Officer zorgt binnen een organisatie voor de naleving van privacywetgeving, ontwikkelt privacybeleid en traint medewerkers.

AVG-coördinator of -ambassadeur: De persoon die op dit moment binnen gemeente Pekela naast de taken en verantwoordelijkheden van de PO, mede zorg draagt voor de naleving van privacywetgeving, ontwikkeling van het privacybeleid en training van medewerkers. In Pekela heet de AVG-coördinator, AVG-ambassadeur en kan in het kader va dit protocol namens de PO bepaalde taken uitvoeren. In dit protocol wordt verder gesproken van AVG-coördinator.

Functionaris gegevensbescherming (FG): De FG adviseert de organisatie over de verwerking van persoonsgegevens, houdt toezicht op de naleving van de privacywetgeving en fungeert als contactpersoon voor betrokkenen en toezichthouders.

Bijzondere en strafrechtelijke persoonsgegevens: Bijzondere persoonsgegevens zijn persoonsgegevens die bijzondere aandacht en bescherming vereisen vanwege hun gevoelige aard. Hierbij kan gedacht worden aan gegevens over iemands ras, etnische afkomst, politieke opvattingen, religieuze overtuiging, gezondheid, seksuele gerichtheid, lidmaatschap van een vakbond, genetische gegevens of biometrische gegevens.Strafrechtelijke persoonsgegevens zijn persoonsgegevens die betrekking hebben op strafrechtelijke veroordelingen en strafbare feiten.

Proportionaliteit: Het proportionaliteitsbeginsel is een juridisch principe dat stelt dat de middelen die worden ingezet om een doel te bereiken, in verhouding moeten staan tot het beoogde doel zelf. Dit betekent dat de mate van ingrijpen in fundamentele rechten of belangen van individuen in verhouding moet staan tot het te bereiken doel, en niet verder mag gaan dan noodzakelijk is om dat doel te bereiken.

Subsidiariteit: Het beginsel van subsidiariteit houdt in dat bij het nemen van beslissingen of het uitvoeren van acties, het minst ingrijpende middel moet worden ingezet om een bepaald doel te bereiken.

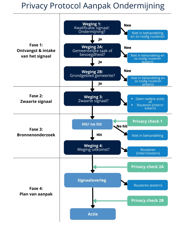
3. Schematische weergave van het proces

afbeelding binnen de regeling

4. Fases van het proces

Dit protocol voor het opsporen en bestrijden van ondermijnende activiteiten bestaat uit vier fasen

en moet worden uitgevoerd met aandacht voor proportionaliteit en subsidiariteit. Er zal door gemeente Pekela een speciale functionaris (hierna: regisseur ondermijning) moeten worden aangewezen om te zorgen dat de verschillende fasen correct worden uitgevoerd. Bij gemeente Pekela zal deze functie worden ondergebracht bij één van de Adviseurs Openbare Orde en Veiligheid (OOV). De afdeling Openbare Orde en Veiligheid (hierna: OOV) zal in dit protocol de rol van Ondermijningsteam hebben.De beoordeling van een ontvangen signaal geldt als het startpunt van dit protocol. Hieronder wordt elke fase nader toegelicht.

Fase 1: Ontvangst & intake van het signaal

Binnenkomst signaal

De eerste fase van het protocol richt zich op het ontvangen en verwerken van een signaal. Er zijn verschillende manieren waarop een signaal kan binnenkomen, bijvoorbeeld via telefoon, mondelinge, schriftelijke of digitale meldingen van collegae, burgers of professionals, of via Meld Misdaad Anoniem.

Weging 1

Na de binnenkomst van het signaal beoordeelt de regisseur ondermijning wat het signaal inhoudt en of het betrekking heeft op ondermijnende activiteiten. Dit is de eerste weging in het proces. Bij deze weging wordt het signaal beoordeeld aan de hand van een aantal kenmerken en indicatoren.

In bijlage 1 van dit protocol is de 'Checklist ten behoeve van beoordelingskader Ondermijning'1te vinden. Deze checklist biedt handvaten voor de regisseur ondermijning bij het kwalificeren van het signaal. De beoordeling van het signaal moet plaatsvinden binnen het kader van ondermijnende criminaliteit. Er moet verder ten minste één van de indicatoren van 'situationele en lokale verankering' aanwezig zijn, en vervolgens wordt er gekeken naar de indicatoren van 'signalering', die in een lijst met 'red flags' zijn opgenomen.

Weging 2

Als aan de hand van weging 1 is vastgesteld dat er sprake is van een signaal van ondermijnende activiteiten dan doet de regisseur ondermijning een tweede weging. Deze weging is verdeeld in twee delen, namelijk weging 2A en weging 2B.

2A Gemeentelijke taak of bevoegdheid?

Bij weging 2A wordt beoordeeld of het signaal dat is binnengekomen, valt onder de taken en bevoegdheden van de gemeente en niet onder die van een andere instantie, zoals de politie of Arbeidsinspectie. Het is daarom belangrijk om te beoordelen of het signaal kan leiden tot gemeentelijk optreden. In bijlage 2 is ter ondersteuning een niet limitatieve lijst te vinden met taken en

bevoegdheden van de burgemeester alsook van het college van B. en W.

1 De checklist bevat geen limitatief overzicht en kan nog worden aangepast al naar gelang de eigen gemeentelijke praktijk en ervaringen van gemeente Pekela.

Er zijn na deze weging twee mogelijke uitkomsten:

  • Het signaal kan mogelijk leiden tot de inzet van een gemeentelijke taak of bevoegdheid. In

  • dat geval gaat de beoordeling verder met weging 2B.

  • Het signaal kan niet leiden tot de inzet van een gemeentelijke taak of bevoegdheid. De

  • gemeente neemt het signaal niet in behandeling en de regisseur ondermijning verwijst het

  • zo nodig door naar de juiste instantie. De informatie die uit het signaal is verkregen wordt

  • direct vernietigd.

2B Grondgebied gemeente Pekela

Weging 2B van het protocol houdt in dat er wordt gekeken of het signaal betrekking heeft op het

grondgebied van de gemeente Pekela. Er wordt gekeken of zowel het object van het signaal als

het subject zich binnen de gemeente bevindt. Dit wordt bepaald aan de hand van het stellen van

de volgende vragen:

  • Betreft het een object of een subject?

  • Als het gaat om een object: bevindt het object zich binnen de gemeentegrenzen (of is er

  • op een andere manier een link met de gemeente)?

  • Als het gaat om een subject: woont het subject binnen de gemeentegrenzen (of is er op

  • een andere manier een link met de gemeente)?

Voor het beantwoorden van deze vragen wordt gebruik gemaakt van informatie uit voor de gemeente algemeen beschikbare bronnen zoals de basisregistraties. Hierbij zijn met name het handelsregister van de Kamer van Koophandel, het Kadaster, de Basisregistratie Personen (BRP) en de Basisregistratie Adressen en Gebouwen (BAG) vaak van belang.

Ook na deze weging zijn er twee mogelijke uitkomsten:

  • Het signaal heeft betrekking op het grondgebied van de gemeente, in dat geval gaat het

  • proces verder naar fase 2.

  • Het signaal heeft geen betrekking op het grondgebied van gemeente Pekela en wordt daarom niet behandeld door de gemeente. Indien nodig zal het signaal worden doorverwezen door de regisseur ondermijning naar een andere instantie of gemeente. De informatie die uit het signaal is verkregen wordt direct vernietigd.

Fase 2: Zwaarte signaal

Weging 3

In deze fase weegt het ondermijningsteam de zwaarte van het signaal en bepaalt waar de melding het beste kan worden afgehandeld. Gemeente Pekela kan in haar beleid richtlijnen vaststellen voor het wegen van de zwaarte van het signaal die passen bij de lokale omstandigheden2 en aangeven welke relevante factoren daarbij betrokken zijn. Voorbeelden zijn of de melding voldoende concreet of recent is en betrekking heeft op onderwerpen waarvoor een trend- en fenomeenanalyse is uitgevoerd waaruit blijkt dat er bijzondere aandacht voor een bepaald fenomeen vereist is.

2 Geografische, demografische, sociaaleconomische en politieke factoren die ervoor kunnen zorgen dat een gemeente gevoeliger is voor een bepaalde vorm van ondermijning.

Het beleid kan ook bepalen onder welke omstandigheden aanvullend onderzoek in openbare bronnen kan worden gedaan naar de melding.3 Deze criteria moeten objectief zijn.

Beslismoment

Na deze derde weging volgt er een beslismoment, waarbij er drie opties zijn:

  • Het signaal wordt niet behandeld en wordt versleuteld bewaard gedurende een jaar,

  • waarna het wordt vernietigd.

  • Het signaal wordt doorgestuurd naar een gemeentelijke afdeling dat vervolgens de leiding

  • neemt over de behandeling van het signaal.

  • Het signaal wordt doorgestuurd naar het RIEC Noord-Nederland, dat vervolgens de leiding neemt over de behandeling van het signaal.4

  • Er is aanleiding tot een vervolganalyse, waarna fase 3 begint.

Na fase 2 is duidelijk of het signaal voldoende gewicht heeft om verder te onderzoeken. Pas als dit het geval is, wordt fase 3 gestart.

Fase 3: Bronnenonderzoek

Privacy check 1

Tijdens fase 3 van het protocol is de Privacy Officer (hierna: PO) of de AVG-coördinator verantwoordelijk voor Privacy check 1.5 De PO of de AVG-coördinator bepaalt welke gemeentelijke bronnen kunnen worden geraadpleegd naar aanleiding van het specifieke signaal en, met behulp van een hit/no hit-vraag, welke gegevens relevant zijn voor het signaal na het raadplegen van de betrokken gemeentelijke bronnen. Wanneer het signaal bijvoorbeeld druggerelateerd is, is het niet direct relevant om in systemen van het sociale domein te zoeken. Wel is het relevant om in systemen van financiën, vergunningen en burgerzaken te zoeken.

Soms kan al worden geconstateerd dat "dat"-informatie6 aangeeft dat verdere "wat-informatie"7niet nodig is. In dat geval mag er geen "wat-informatie" worden opgevraagd. Dit is bijvoorbeeld het geval als "dat-informatie" te oud is.

Hit or no hit?

Een onderdeel van de hit/no hit-check is dus de beoordeling of de informatie relevant is voor het specifieke signaal. Als bepaalde gegevens van een persoon in een gemeentelijk bronbestand voorkomen en relevant zijn voor het signaal, wordt dit beschouwd als een "hit". In dit geval is de betreffende persoon of informatie bekend binnen het gemeentelijke domein in het kader van onrechtmatigheden dan wel maatschappelijke bedreigingen. Verdere stappen worden hieronder beschreven. Als er geen "hit" is, wordt er geen verdere actie ondernomen en wordt het signaal niet

3 Hierbij zou aansluiting gezocht kunnen worden bij het Protocol internetonderzoek door gemeenten. Ziehttps://autoriteitpersoonsgegevens.nl/nl/nieuws/besluit-internetonderzoek-door-gemeenten.

4Indien het signaal naar het RIEC Noord-Nederland wordt doorgezet, dan geldt de procedure zoals deze is neergelegd in het Privacyprotocol RIEC.

5 Privacy check 1 is volledig uitgewerkt in hoofdstuk 6 van dit protocol.

6‘Dat-informatie’ is een gegeven. Een persoon komt bijvoorbeeld voor in het systeem van de politie.

7‘Wat-informatie’ is wat de ‘dat-informatie’ inhoudt. Het laat bijvoorbeeld zien waarom een persoon voorkomt in het systeem van de politie.

verder behandeld. De informatie die uit het signaal is verkregen wordt dan versleuteld bewaard gedurende een jaar, waarna het wordt vernietigd.

Weging 4

Als er een hit is, wordt door de regisseur ondermijning de vierde weging uitgevoerd om de resultaten van de hit(s) te beoordelen. Het doel is om te bepalen of de hit(s) het signaal voldoende bevestigen om verder onderzoek te rechtvaardigen. Er zijn drie mogelijke uitkomsten:

  • Het onderzoek wordt besproken in een signaaloverleg waarbij het ondermijningsteam de

  • regie heeft, omdat het signaal duidt op ondermijning. Dit is het begin van fase 4.

  • Het onderzoek wordt door één gemeentelijke afdeling of meerdere samenwerkende gemeentelijke afdelingen aangepakt zonder dat het ondermijningsteam de regie voert. In

  • deze situatie is er geen ondermijnende activiteit, maar is er wel sprake van overige onrechtmatigheden. De regie en uitvoering liggen hier bij de desbetreffende gemeentelijke

  • afdelingen op grond van de daarvoor bedoelde wettelijke bevoegdheid(heden).

  • De zaak wordt doorverwezen naar het RIEC Noord-Nederland omdat er sprake is van georganiseerde criminaliteit waarvoor partners in het RIEC nodig zijn.

Fase 4: Plan van aanpak

In fase 4 vindt er overleg plaats tussen de relevante gemeentelijke afdelingen om signalen te bespreken en een plan van aanpak te ontwikkelen. Ook wordt de casus gevolgd om de voortgang te monitoren en af te ronden. De regisseur ondermijning houdt toezicht op dit proces. Na afsluiting wordt de casus afgesloten of doorverwezen naar het RIEC Noord-Nederland. Als er nieuwe informatie uit de casus naar voren komt, kan dit leiden tot een nieuw signaal en wordt het protocol opnieuw gevolgd.

Privacy check 2A

Bij eventueel signaaloverleg voert de PO en/ of AVG coördinator voorafgaand Privacy check 2A8 uit. Er wordt bepaald of de gegevens die in de fases 1 t/m 3 zijn verzameld, mogen worden gedeeld met de relevante gemeentelijke afdeling/afdelingen die betrokken zijn bij het signaal en die verder nodig zijn voor de aanpak. De PO of AVG coördinator kan ook beoordelen of eventuele onderliggende gegevens uit een specifiek dossier binnen de gemeente mogen worden gedeeld voor de verdere aanpak van de casus en zo ja, met welke gemeentelijke afdeling/welke gemeentelijke afdelingen.

Privacy check 2B

Wanneer het plan van aanpak op basis van signaaloverleg is vastgesteld, en de specifieke aanpak en bevoegdheden van de gemeente duidelijk zijn, evenals de benodigde gegevensuitwisseling binnen de gemeente, moet de PO of de AVG-coördinator controleren of de verzamelde gegevens gedeeld mogen worden met de relevante gemeentelijke afdelingen om de verdere aanpak en bevoegdheid in te zetten. Dit zal worden beoordeeld aan de hand van dezelfde vragen die gesteld zijn tijdens Privacy Check 1. Deze controle geldt als Privacy check 2B.

8 Privacy check 2A is volledig uitgewerkt in hoofdstuk 6 van dit protocol.

5. Waarborgen

Het is ook belangrijk om te zorgen voor rechtmatigheidswaarborgen bij de toepassing van het protocol, wat inhoudt dat het protocol altijd in overeenstemming moet zijn met de privacywet- en regelgeving. Verschillende wetten, zoals de Algemene Verordening Gegevensbescherming (hierna: AVG), de Uitvoeringswet AVG (hierna: UAVG) en sectorale wetten, stellen beperkingen aan het uitwisselen en combineren van persoonsgegevens. Deze wetten bevatten vaak abstracte normen die in elke specifieke casus geïnterpreteerd en toegepast moeten worden. Dit hoofdstuk biedt richtlijnen voor de analyse die bij elke casus gemaakt moet worden.

5.1 Het informeren van betrokkenen

De gemeente moet in haar beleid vastleggen wanneer een betrokkene wordt geïnformeerd over een onderzoek. Het uitgangspunt is om betrokkenen zo snel en volledig mogelijk te informeren over onderzoek dat naar hen wordt gedaan, vanuit het transparantie-oogpunt. Er kunnen echter situaties zijn waarin betrokkenen niet kunnen worden geïnformeerd omdat dit het onderzoek kan schaden. Het is wel mogelijk om in algemene zin te informeren over de mogelijkheid dat persoonsgegevens verder worden verwerkt ter bestrijding van ondermijning, bijvoorbeeld in het algemene privacybeleid van de gemeente of bij het in eerste instantie verzamelen van de gegevens bij de betrokkenen. Bij het opstellen van beleid over het informeren van betrokkenen moet de gemeente Pekela rekening houden met de informatieplicht uit de artikelen 13 en 14 van de AVG. Het informeren van de betrokkene kan daarnaast op grond van artikel 23 AVG jo. artikel 41 UAVG worden beperkt voor zover dit noodzakelijk is in het belang van:

  • a.

    de nationale veiligheid;

  • b.

    landsverdediging;

  • c.

    de openbare veiligheid;

  • d.

    de voorkoming, het onderzoek, de opsporing en de vervolging van strafbare feiten of de

  • tenuitvoerlegging van straffen, met inbegrip van de bescherming tegen en de voorkoming

  • van gevaren voor de openbare veiligheid;

  • e.

    andere belangrijke doelstellingen van algemeen belang met name een belangrijk economisch of financieel belang, met inbegrip van monetaire, budgettaire en fiscale aangelegenheden, volksgezondheid en sociale zekerheid;

  • f.

    de bescherming van de onafhankelijkheid van de rechter en gerechtelijke procedures;

  • g.

    de voorkoming, het onderzoek, de opsporing en de vervolging van schendingen van de beroepscodes voor gereglementeerde beroepen;

  • h.

    een taak op het gebied van toezicht, inspectie of regelgeving die verband houdt, al is het

  • incidenteel, met de uitoefening van het openbaar gezag in de in de punten a), tot en met

  • en punt g) bedoelde gevallen;

  • i.

    de bescherming van de betrokkene of van de rechten en vrijheden van anderen

5.2 Rechten van de betrokkenen

Betrokkenen hebben het recht om inzage te vragen in de persoonsgegevens die van hen worden verwerkt (artikel 15 AVG), en kunnen indien nodig verzoeken om correctie, wissing of beperking van die verwerking (artikel 16, 17 en 18 AVG). Het kan zijn dat ook hier de uitzonderingen genoemd in artikel 23 AVG en artikel 41 UAVG ervoor zorgen dat deze verzoeken niet kunnen worden ingewilligd. Betrokkenen hebben de mogelijkheid om verzoeken in te dienen zoals hierboven beschreven. Deze verzoeken kunnen worden ingediend bij de PO die dan weer afstemt met de regisseur ondermijning. De PO zal binnen één maand reageren op deze verzoeken, tenzij er wettelijke redenen zijn om deze termijn te verlengen.

5.3 Het bewaren van signalen en nadien verkregen informatie

De uitleg van de vier fasen laat zien dat het mogelijk is dat een signaal op elk moment kan worden afgebroken. De gemeente is verantwoordelijk voor het bepalen of dergelijke signalen (versleuteld) worden bewaard en wanneer deze worden ontsleuteld. Dit geldt ook voor informatie over een afgesloten zaak. Het uitgangspunt is dat niet-relevante signalen worden verwijderd.

bewaartermijnen

De persoonsgegevens worden:

  • a.

    Direct verwijderd indien fase 1 van het protocol niet tot verdere aanpak van het signaal

  • leidt;

  • b.

    Gedurende één jaar versleuteld bewaard en vervolgens vernietigd indien fase 2 en 3 niet

  • tot verder aanpak van het signaal leiden.

  • c.

    Gedurende vijf jaar na de laatste verwerking versleuteld bewaard en vervolgens vernietigd

  • indien een signaal in een signaaloverleg resulteert;

Op basis van een nieuw signaal kunnen de bewaarde persoonsgegevens ten behoeve van het nieuwe signaal worden geraadpleegd dan wel verwerkt en is het protocol van toepassing op de nieuwe verwerking.

De opgenomen gegevens kunnen voor evaluatie dan wel wetenschappelijk onderzoek in niet tot individuele personen herleidbare vorm bewaard blijven. Daarbij dienen de waarborgen uit artikel 89 AVG in acht genomen te worden.

6. Privacychecks

In fase 3 van het protocol beoordeelt de PO of de AVG-coördinator binnen Privacy check 1 welke gemeentelijke bronnen gebruikt kunnen worden om het specifieke signaal te onderzoeken. In fase 4 beslist de PO of de AVG- coördinator binnen Privacy check 2A & 2B welke gegevens, die zijn verzameld in fasen 1 t/m 3, gedeeld kunnen worden met de relevante gemeentelijke afdelingen om verdere stappen te bepalen. Daarnaast beoordeelt de PO of de AVG-coördinator welke gegevensuitwisseling binnen de gemeente nodig is om deze stappen uit te voeren en of dit toelaatbaar is. Om te bepalen welke binnengemeentelijke gegevensuitwisseling is toegestaan, moet altijd worden gekeken naar de specifieke wettelijke regeling die van toepassing is op de betreffende gemeentelijke informatie.

Privacy check 1

De belangrijkste beoordeling vindt plaats binnen Privacy check 1 en wordt uitgevoerd in het kader van de hit/no hit-analyse, die begint bij fase 3. Voor elk geval moeten de drie privacyvragen uit het onderstaande schema worden beantwoord. Deze vragen zijn gebaseerd op het doelbindingsbeginsel uit de AVG, wat bepaalt dat persoonsgegevens niet op een met de primaire doeleinden onverenigbare wijze worden verwerkt.9 Ze worden op de volgende pagina toegelicht.

afbeelding binnen de regeling

Toelichting

1. Wat is de wettelijke grond voor het primaire gebruik?

Aanvankelijk wordt vastgesteld welke persoonsgegevens nodig zijn voor het onderzoek naar een signaal en op basis daarvan wordt bepaald voor welke gemeentelijke taak deze gegevens oorspronkelijk zijn verkregen (ook wel: het primaire gebruik van de gegevens). Om dit te bepalen, wordt gekeken naar de wettelijke basis van de betreffende gemeentelijke taak, bijvoorbeeld in de Gemeentewet of de Drank- en Horecawet.

2. Is het aanpakken van ondermijning verenigbaar met het oorspronkelijk doel waarvoor de gegevens zijn verzameld?

Het gebruik van persoonsgegevens voor de bestrijding van ondermijning moet dus verenigbaar zijn met het oorspronkelijke doel waarvoor de gegevens zijn verkregen. Om dit te bepalen moeten de volgende vragen worden beantwoord:

9 Zie artikel 5 lid 1 sub b AVG.

  • 1.

    Wat is het doel van de wet en/of de wettelijke bepaling waaronder de persoonsgegevens

  • aanvankelijk zijn verkregen?

  • 2.

    Is het bestrijden van ondermijning verenigbaar met dit primaire doel?

  • 3.

    Wat is het kader waarbinnen de persoonsgegevens zijn verzameld?

  • 4.

    Wat is de aard van de verwerkte persoonsgegevens?

  • 5.

    Wat zijn de mogelijke gevolgen voor de betrokken persoon?

  • 6.

    Worden er passende waarborgen getroffen om de privacy te waarborgen?

Als de wettelijke basis voor het primaire gebruik gerelateerd is aan het bestrijden van ondermijning, zoals een openbare orde bevoegdheid van de burgemeester, zal verenigbaarheid in de zin van vragen 1 en 2 gemakkelijker vast te stellen zijn. Dit wordt echter moeilijker als de wettelijke basis betrekking heeft op een geheel ander domein, zoals het sociaal domein. Het doel “het bestrijden van ondermijning” is erg breed. Om het doel van het bestrijden van ondermijning te preciseren in het kader van een verdere gegevensverwerking, zal dit doel vertaald worden naar de gemeentelijke wettelijke bevoegdheden die nodig zijn om het signaal aan te pakken. Dit betreft vaak taken en bevoegdheden die gericht zijn op de openbare orde en het bevorderen van de leefbaarheid. Hierbij is het belangrijk dat voldaan wordt aan het voorzienbaarheidscriterium, wat inhoudt dat betrokkenen moeten kunnen voorzien dat hun persoonsgegevens mogelijk gedeeld zullen worden.

Als de PO en/ of de AVG- coördinator concludeert dat het gebruik van de persoonsgegevens onverenigbaar is, kan dit toch toelaatbaar zijn als er een expliciete wettelijke grondslag voor dat gebruik bestaat.10 Bijvoorbeeld in het kader van het handhaven van de openbare orde geldt in algemene zin dat op grond van de Algemene wet bestuursrecht (Awb) inlichtingen kunnen vorderen (5:16 Awb) en zakelijke gegevens kunnen opvragen (5:17 Awb). In beginsel kunnen inlichtingen van iedereen worden gevorderd, mits in lijn met het evenredigheidsbeginsel.

In bijlage 3 zijn voorbeelden van de bovengenoemde analyse te vinden. Het ministerie van Justitie en Veiligheid heeft deze alvast als handreiking voor de Privacy Officer of AVG coördinator opgesteld.

Voor het verwerken van bijzondere en strafrechtelijke persoonsgegevens geldt een speciaal regime. Deze gegevens mogen in beginsel alleen worden verwerkt als de wet op basis waarvan de persoonsgegevens zijn verkregen dit toestaat voor de verwerkingsdoeleinden die in die wet worden genoemd. Voor strafrechtelijke persoonsgegevens is er nog een andere relevante uitzondering. De gemeente mag deze gegevens pas verwerken als ze zijn verkregen krachtens de Wet politiegegevens of de Wet justitiële en strafvorderlijke gegevens.

3. Is het gebruik van de gegevens noodzakelijk en proportioneel en wordt aan het subsidiariteitsvereiste voldaan?

Het gebruik van persoonsgegevens voor het bestrijden van ondermijning is alleen toegestaan als dit noodzakelijk en proportioneel is en er geen minder ingrijpende alternatieven beschikbaar zijn.

10 Deze expliciete wettelijke grondslag moet een Unierechtelijke of lidstaatrechtelijke bepaling zijn die een in een democratische samenleving noodzakelijke en evenredige maatregel vormt ter waarborging van één of meer van de in artikel 23 AVG genoemde doelstellingen.

Bij het beoordelen van de noodzaak en proportionaliteit van het verstrekken van de gegevens zijn verschillende factoren van belang, waaronder:

  • de aard en ernst van een binnengekregen signaal. Bij aanwijzingen dat er

  • ernstige feiten spelen, zal informatie eerder mogen worden gedeeld;11

  • de ernst van de inbreuk die op de persoonlijke levenssfeer van de betrokkene

  • wordt gemaakt. Daarbij kan onder meer acht worden geslagen op:

  • de voorzienbaarheid van de inbreuk die op de persoonlijke levenssfeer wordt gemaakt;

  • de vraag in hoeverre een compleet beeld van de betrokkene ontstaat. Een inbreuk is namelijk ernstiger wanneer een min of meer volledig beeld van bepaalde aspecten van iemands leven wordt verkregen;

  • in hoeverre een betrokkene negatieve gevolgen zal ondervinden van de gemaakte inbreuk;

  • de aard van de gegevens (hoe gevoeliger, hoe terughoudender ermee moet worden omgegaan);

  • of een betrokkene zich effectief kan verweren tegen gemaakte inbreuken (bijv. rechtsbescherming).

Bij het beoordelen van subsidiariteit is het bijvoorbeeld van belang om eerst te controleren of er sprake is van een verenigbare verdere verwerking of een expliciete wettelijke basis voor het gebruik van de persoonsgegevens voordat de informatie zelf kan worden geraadpleegd. Dit wordt vaak gedaan door middel van een 'hit/no hit'-check, waarbij wordt gecontroleerd of de benodigde informatie beschikbaar is bij de gemeente. In sommige gevallen kan het namelijk voldoende zijn om te weten dat de benodigde informatie beschikbaar is bij de gemeente (subsidiariteit).

Privacy check 2A

De PO of de AVG -coördinator voert voorafgaand aan een signaaloverleg Privacy check 2A uit. Het gaat daarbij vooral om het beoordelen van de noodzaak om de persoonsgegevens te delen. Het gaat hierbij niet alleen om de hoeveelheid gegevens, maar ook om de vraag of alle afdelingen de betreffende gegevens nodig hebben. In sommige gevallen kan het bijvoorbeeld voldoende zijn om alleen deelnemers van specifieke domeinen te voorzien van de gegevens, als het signaal alleen betrekking heeft op die domeinen. Dit kan voorkomen dat onnodig veel persoonsgegevens worden gedeeld met alle betrokken afdelingen.

Privacy check 2B

Wanneer het plan van aanpak voor een casus wordt bepaald kan er nog een privacy check nodig zijn om vast te stellen of de verzamelde persoonsgegevens mogen worden gedeeld met de betreffende gemeentelijke afdeling of de betreffende gemeentelijke afdelingen voor verdere aanpak en beoogd gebruik van bevoegdheden. Om dit te bepalen zullen dezelfde vragen als bij Privacy check 1 moeten worden gesteld.

11 Ernstig feiten zijn feiten die worden gekwalificeerd als misdrijven in het wetboek van strafrecht.

12 Zie het stuk over dat- en wat-informatie bij fase 3.

7. Actielijst

Op bepaalde punten in het protocol is nog ruimte gelaten voor aanvullingen of verduidelijkingen die ervoor zorgen dat het protocol meer aansluit op de specifieke lokale omstandigheden van de gemeente Pekela. Het is zaak dat deze ruimte zo spoedig mogelijk wordt ingevuld door de gemeente. Hieronder volgt een overzicht van punten die nog aanvullingen of verduidelijking nodig hebben:

De checklist ten behoeve van beoordelingskader Ondermijning

De checklist ten behoeve van beoordelingskader Ondermijning, te vinden in bijlage 1, kan nog worden aangepast al naar gelang de eigen gemeentelijke praktijk en ervaringen.

Weging 3

De gemeente kan in haar beleid nog richtlijnen vaststellen voor het wegen van de zwaarte van het signaal die passen bij de lokale omstandigheden en aangeven welke relevante factoren daarbij betrokken zijn. Zie fase 2 van dit protocol voor meer informatie over het opstellen van deze richtlijnen.

Informeren betrokkenen

De gemeente moet in haar beleid vastleggen wanneer een betrokkene wordt geïnformeerd over een onderzoek. Zie paragraaf 5.1 voor enkele afwegingen die daarbij gemaakt dienen te worden.

8. Evaluatie door de FG

Na de vaststelling van het Privacy Protocol Aanpak Ondermijning zal de FG van gemeente Pekela jaarlijks tweemaal evalueren of het protocol daadwerkelijk wordt nageleefd. Ook zal worden beoordeeld of er aanpassingen nodig zijn in het protocol of de bijlagen daarbij, bijvoorbeeld als er wijzigingen optreden in wet- en regelgeving of als nieuwe vormen van ondermijning zich voordoen. Deze veranderingen kunnen immers invloed hebben op de rechtmatigheid van de verwerking van persoonsgegevens en kunnen leiden tot aanpassingen in het protocol.

9. Bijlagen

Bijlage 1: Checklist ten behoeve van beoordelingskader Ondermijning13

Aan de hand van onderstaande checklist wordt door de regisseur Ondermijning stapsgewijs beoordeeld of het signaal betrekking heeft op ondermijning. De checklist is afhankelijk van maatschappelijke ontwikkelingen en kan reeds daarom niet als limitatief worden beschouwd. Vanzelfsprekend kan de checklist worden aangepast al naar gelang de eigen gemeentelijke praktijk en ervaringen.

De ontvangst van een signaal door de regisseur ondermijning vormt het startpunt voor het protocol. Er wordt tot uitgangspunt genomen dat het delen van signalen met de regisseur ondermijning op rechtmatige wijze geschiedt. Vanzelfsprekend zal een verstrekker van een signaal wel steeds moeten vaststellen of die verstrekking in lijn is met de privacywetgeving.

Stap 1

Het signaal heeft betrekking op één dan wel meer van de bij de volgende categorieën betrokken personen:

1. Openbare inrichtingen

  • a.

    pandeigenaar

  • b.

    verhuurder

  • c.

    huurder/pachter

  • d.

    exploitant

  • e.

    beheerder/Leidinggevende

  • f.

    tussenpersoon

  • g.

    geldschieters

2. Georganiseerde hennepteelt/drugs(-handel)

  • a.

    Huis/pandeigenaar

  • b.

    Verhuurder

  • c.

    Huurder

  • d.

    Tussenpersoon (verhuurmakelaar, evt. andere vormen?)

3. Mensenhandel, -smokkel en uitbuiting (o.a. illegale prostitutie)

  • a.

    Huis/pandeigenaar

  • b.

    Verhuurder

  • c.

    Huurder

  • d.

    eigenaar (illegale) seksinrichting

  • e.

    eigenaar (illegale) massagesalon

  • f.

    exploitant van een vergunde seksinrichting

  • g.

    beheerder van een vergunde seksinrichting

  • h.

    illegaal werkende prostituee (d.w.z. zonder vergunning)

13 De checklist is overgenomen uit het privacy protocol van de gemeente Rotterdam.

4. Fraude en misbruik in de vastgoedsector

  • a.

    Huis/pandeigenaar

  • b.

    Verhuurder

  • c.

    Huurder

  • d.

    Tussenpersoon (verhuurmakelaar, andere vormen)

  • e.

    stichting, vereniging of andere ondernemingsvorm (of bestuurders hiervan)

5. Fraude en/of witwassen en daaraan gerelateerde vormen of andere vormen van financieel-economische criminaliteit(o.a. ook illegaal gokken/heling/underground banking)

  • a.

    ontvanger/begunstigde uitkering vanuit de gemeente

  • b.

    ontvanger/begunstigde subsidie vanuit de gemeente

  • c.

    andersoortige begunstigende beschikking vanuit de gemeente

  • d.

    een tussenpersoon/gemachtigde met betrekking tot zorg

  • e.

    pandeigenaar

6. Overig

  • a.

    overige faciliteerders die ondermijnende of criminele activiteiten mogelijk

  • maken en/of (on)bewust in stand houden;

  • b.

    en/of personen die een rol spelen bij een regionaal thema of een

  • handhavingsknelpunt zoals:

  • Outlaw Motorcycle Gangs (OMG’s): leden van OMG’s;

  • Woonwagencentra: eigenaren woonwagens, huurders, bewoners;

  • Windhappers (personen met veel geld en geen inkomen dan wel

  • personen van wie de levensstijl niet past bij het bekende inkomen);

  • Vervaardiging en/ of handel in drugs.

Stap 2

Het signaal kan een van onderstaande kenmerken omvatten:

Kader/begripsbepaling ‘ondermijnende criminaliteit’

Aantasting van instituten die zich richten op legale perspectieven en de werking van het samenlevingssysteem borgen en sturen.

Aantasting van de gezagspositie van bestuur, politie en/of andere Overheidsorganen.

Aantasting of latente c.q. mogelijke aantasting van de openbare orde en veiligheid.

Ontwrichting of latente c.q. mogelijke ontwrichting van de maatschappelijke, politieke en/of economische structuren.

Onrechtmatigheden, maatschappelijke bedreigingen en/of georganiseerde criminaliteit.

In aanvulling is tenminste sprake van één van onderstaan- de locatie-, persoons- en/of bedrijfsgebonden indicatoren binnen het grondgebied van gemeente.

Indicator ‘situationele en lokale verankering’

Gelegenheidsstructuren (of criminaliteit bevorderende condities) in de bestuurlijke omgeving (wet en regelgeving; toezicht en handhaving).

Gelegenheidsstructuren (of criminaliteit bevorderende condities) in de (sociaal-)maatschappelijke omgeving (fysieke omgevingskenmerken, maatschappelijke ontwikkelingen, sociale relaties of netwerken, informele controle).

Gelegenheidsstructuren (of criminaliteit bevorderende condities) in de zakelijke/ economische omgeving (beroepen, branches, marktpartijen).

Processen, procedures, instructies en/of structuren binnen (een) (publieke) organisatie(s) die het mogelijk maakt (on-)bewust te faciliteren.

Bij de gelegenheidsstructuren is een locatie (zoals een pand of bedrijf/onderneming), een persoon, een groep, een familie en/of netwerk (meerdere personen die samenwerken) betrokken.

Stap 3

En kan tenminste sprake zijn van één van onderstaande indicatoren, hetgeen nader uitgewerkt is in de bijbehorende lijst met ‘red flags’.

Indicator ‘signalering’

Incongruenties (omstandigheden en gedragingen); feit dat indicaties niet goed bij elkaar passen, niet goed overeenstemmen in aard, omvang en intensiteit.

Malafide en/of criminele activiteiten, hinder en/of overlast.

Veelal systematisch en structureel gepleegd.

Latent aanwezig.

Complex.

Lijst met ‘red flags’

Algemeen

  • Salaris uitbetalen per week en/of per kas.

  • Financiële man/financieel ‘directeur’ kan factuur niet plaatsen en moet navraag

  • doen/fiat vragen bij de baas.

  • Sterke waardestijging van moeilijk waardeerbare aandelen.

  • Grootaandeelhouder heeft geen weet van wat überhaupt in de onderneming gaande is.

  • De officiële eigendomsverhoudingen in rechtspersoon zijn niet in verhouding met de

  • daadwerkelijke gezagsverhoudingen.

  • Huurders/gebruikers/kopers die ook op een andere wijze een functie bij koper of verkoper van een onroerende zaak vervullen

  • Onmogelijkheid om gezien inkomen en/of vermogen onroerende zaken te kopen en/of

  • financiering te krijgen.

  • Waarde van afzonderlijke appartementsrechten na splitsing (in het bijzonder indien een

  • deel in de privé- en een deel de zakelijke sfeer terecht komen.

  • Leningen met aflossingen/geldstromen vanuit het buitenland.

  • Plotselinge stijgingen in vermogensopstellingen box 3 inkomstenbelasting.

  • Niet gebruikelijke juridische vastgoedconstructies, mede in combinatie met verzoek

  • om vrijstelling ex art. 15 lid 1 letter h WBR.

  • Vastgoedondernemingen die volgens het handelsregister geen werkzame personen

  • hebben.

  • Aangifte door huurder van bedreiging/ intimidatie omdat hij het idee heeft dat de verhuurder hem uit de woning wil hebben. (Een dergelijke aangifte kan duiden op een criminele verhuurder.)

  • Meerdere provisies naar verschillende personen. Personen die voor elkaar betalen.

  • Onlogische geldstromen en/of facturen.

  • Vaste ‘functionele’ relatie tussen bankmedewerker en specifieke personen van overige

  • zakelijke dienstverleners.

  • Onvoldoende waarborgen binnen de financiële onderneming voor de bescherming van

  • de integriteit van medewerkers door functiescheiding.

  • Exclusieve relatie tussen medewerker van hypotheekbank, notaris en belastingadviseur.

  • Geconstateerd is dat grote bedragen niet opvallen en vertrouwen wekken. Juist bij grote

  • bedragen dient de financiële onderneming echter alert te zijn omdat daarin schijn en

  • wezen kunnen verschillen

  • Het gebruik van ‘waardeverklaringen’ in plaats van officiële taxatierapporten.

  • Afwijkend tarief voor (ogenschijnlijke) standaardopdracht.

  • Waardebepaling van panden met krakers en panden met mogelijke bestemmingswijziging.

  • Het gebruik van oude beschikbare bronnen (bijvoorbeeld oud kadastraal uittreksel of

  • bewijs van eigendom).

  • Meerdere sterk wisselende taxaties voor eenzelfde vastgoed in een relatief korte periode.

  • Exclusieve relatie (volume- en/of prijsafspraken) tussen de makelaar/taxateur en de intermediair/financiële onderneming voor taxaties ten behoeve van de financiering.

  • Eigen belang bij de uitkomst van de taxatie of de hoogte van het taxatiebedrag.

  • Retourprovisie of commerciële afspraken met intermediairs en financiële onderneming.

  • Ontbreken van vaste onderdelen in het onderzoek ten behoeve van de waardebepaling

  • door de makelaar/taxateur (informatie over vergelijkbare panden, WOZ-waarden, gebruik van het puntensysteem voor het vaststellen van de waarde of de hoogte van de

  • huren, sloop-/handhavenafweging).

  • Ontbreken standaarddossieropbouw met onderliggende documentatie en uitzonderingsrapportages.

  • Onvoldoende waarborgen bij de makelaar/taxateur voor de bescherming van de integriteit van medewerkers door functiescheiding (afhankelijk van omvang kantoor;

  • bijvoorbeeld scheiding tussen de intake en de uitvoering van opdrachten en review van

  • uit te brengen taxatierapporten en waardeverklaringen).

  • Exclusieve relatie tussen notaris, belastingadviseur en medewerker van hypotheekbank.

  • Aparte belastingadviseur voor offshore structuur.

  • Hoge vergoeding voor belastingadviseur (vast maandbedrag en uurtarief).

  • De koper verricht betalingen aan de (fiscaal) adviseur van de verkoper.

  • Exclusieve relatie tussen belastingadviseur, notaris en medewerker van hypotheekbank.

  • Bedrijfskosten van de onderneming zijn zeer laag.

  • Een combinatie van een beperkt inkomen en een grote investering in vastgoed.

  • Personen die bij volmacht handelen (dit kan wijzen op het buiten beeld houden van de

  • ‘ultimate beneficial owner’).

  • Doorverwijzen van Nederlandse cliënten door trustkantoren naar buitenlandse banken, waar men coderekeningen kan aanhouden.

  • Trustkantoor geeft opdracht terug en/of beëindigt de relatie.

  • Aanpassen jaarstukken door accountant t.b.v. het verkrijgen van hypothecaire lening.

  • Investeerder is een wereldburger die nergens of ieder geval niet in Nederland belastingplichtig is.

  • Een combinatie van een beperkt inkomen en een grote investering in vastgoed.

  • Grote afhankelijkheid overige zakelijke dienstverlener van één klant.

  • Iemand met een minderheidsbelang heeft feitelijke leiding over de onderneming, terwijl

  • de overige partijen met een belang opvallend passief zijn en blijven.

  • Makelaar/verhuurmakelaar/tussenpersoon die bij meerdere panden betrokken is geweest waar overtredingen zijn geconstateerd

Loverboys: minderjarigen (< 18 jaar)

  • Spijbelen

  • Haalt (‘ineens’) slechte cijfers

  • Lijkt ineens veel geld te hebben (dure kleding, telefoon etc.)

  • Keert zich af van ouders/vrienden

  • Grensoverschrijdend gedrag

  • Komt alleen nog thuis om te slapen

  • Heeft onverklaarbare schulden

  • Loopt regelmatig weg, is veel weekenden en nachten weg

Financiering

T.a.v. partijen

  • Gebruik vennootschappen in een land waar niet wordt geregistreerd wie de

  • aandeelhouder is.

  • Combinatie van een offshore vennootschap en een geldstroom die uit een

  • land met een bankgeheim komt.

  • Complexe vennootschappelijke constructies.

T.a.v. kredietdossiers

  • Onvoldoende CDD.

  • Onvolledig kredietdossier en (te) oude stukken (bijvoorbeeld niet

  • aantreffen van originele door de makelaar/taxateur gewaarmerkte

  • taxatierapporten).

  • Financiële onderneming gaat akkoord met passeren akte, terwijl het

  • dossier nog incompleet is.

  • Kredietdossier is in één keer compleet/ spoed.

  • Kredietbeoordelaar controleert niet de door kredietaanvrager opgegeven

  • vermogensbestanddelen, inkomen en/of winst.

  • Bij financiering wordt verkoopwaarde van een pand meegenomen, terwijl

  • persoon pand niet op naam heeft staan.

  • ABC-constructie (specifiek in geval van financiële problemen lener: risico dat A

  • voor te lage waarde uit boedel wordt getild, B-C transactie wel tegen

  • normale waarde).

  • Hypotheken worden verstrekt aan personen met (financiële) antecedenten

  • (bijvoorbeeld persoon staat opgenomen in BKR als wanbetaler van geldleningen).

  • Meerdere malen BKR getoetst in korte tijd.

  • BKR-registratie recent beëindigd (check BKR historie).

  • Op de loonstrook die wordt overgelegd aan de hypotheekverstrekker staat

  • aangegeven dat het salaris per kas wordt uitbetaald.

  • Vormfouten in aangeleverde documenten, zoals loonstrook.

  • werkgeversverklaringen, taxatierapporten en depotnota’s.

  • Recente datum indiensttreding.

  • Afwijkende adressen op verschillende documenten.

  • Aanvragers hebben meerdere onderpanden.

  • Gefingeerd samenwonen (personen ‘bij elkaar geplakt’).

  • Taxatierapporten zijn niet in fysieke originele vorm opgenomen in het kredietdossier.

  • Het aantreffen van meerdere – kort na elkaar – vervaardigde / gedateerde

  • taxatierapporten (kan wijzen op een situationeel gebruik hiervan).

  • Aanvraag financiering voor verbouwing terwijl verbouwing al (nagenoeg) gereed is.

  • Makelaar/taxateur/notaris/bouwkundig deskundige betrokken bij transactie die niet afkomstig is uit ‘de streek’.

T.a.v. de taxatie

  • Huren die gezien de locatie / pand opvallend hoog zijn (hiermee kan een te

  • hoge taxatie worden bewerkstelligd en kan worden witgewassen).

  • Aanwezigheid van risicovolle ondernemingen en/of bedrijfsomschrijvingen

  • volgens gegevens van de KvK op het adres van het te financieren vastgoed.

  • Taxaties voor financieringsaanvraag die de waarde na verbouwing vermelden, zonder

  • dat de financiële onderneming een goede controle laat plaatsvinden op de relatie waardevermeerdering vs. verbouwing en op de nota’s.

  • Exclusieve relatie tussen de financiële onderneming en de makelaar/taxateur die taxaties verricht ten behoeve van de financiering.

  • Opdrachtgever taxatie is (onbekende) derde.

  • Het als financiële onderneming slechts gebruik maken van één vaste makelaar/taxateur voor taxaties, zonder dat er een controle plaatsvindt indien de gevraagde kredietfaciliteit onder een bepaald bedrag blijft.

T.a.v. verstrekking hypotheek en bouwdepot

• De bewuste bankmedewerker (accountmanager) is de medewerker met hoogste provisie.

• Het verstrekte bedrag van de hypotheek staat niet in verhouding tot de (legale) inkomsten (salaris, huur of uit onderneming)/ verhouding leeftijd vs. inkomen vs. beroep/ professie.

• Meerdere hypotheken gevestigd op één pand in combinatie met herhaaldelijk oversluiten.

• Hypotheken worden in korte tijd meerdere keren substantieel verhoogd.

• Onttrekkingen aan bouwdepots zonder facturen.

Financiering (vervolg)

  • (Ver)bouw nota’s worden onwaarschijnlijk snel achter elkaar ter uitbetaling

  • ingezonden.

  • Offertes ingediend als factuur.

  • Werkzaamheden op factuur zijn niet gespecificeerd (indicator valse

  • factuur)/ hoogte van het uit te betalen bedrag staat in geen verhouding tot

  • de uitgevoerde werkzaamheden/geleverde goederen.

  • Op factuur wordt niet verwezen naar de termijn van de aannemingsovereenkomst (indicator valse factuur).

  • Het onttrekken van gelden inclusief omzetbelasting aan bouwdepots van

  • zakelijke entiteiten.

  • Nationale Hypotheek Garantie (NHG) meerdere keren verstrekt t.b.v. dezelfde partij.

  • Adres volgens Basisregistratie Personen (BRP) wijkt af van adres volgens NHG.

T.a.v. transport hypotheekakte

  • Discrepantie aan begin of eind van transactie tussen degene die het geld

  • fourneert en degene die eigenaar wordt.

  • Op het moment van transport wordt de hypotheek doorgehaald. Het lijkt alsof (een deel

  • van) de verkoopopbrengst voor verrekening wordt gebruikt. Dit is echter niet het geval.

  • Op de afrekening van de notaris staat

  • (“aflossing hoofdsom X: nihil”).

  • Waarborg wordt niet ingeroepen dan wel niet opgeëist (wijst op gelieerde partijen).

T.a.v. gebruik rekeningen

  • Omschrijving ‘one of our clients’ op bankafschriften.

  • Contante stortingen middels sealbags op rekeningen waarvoor geen

  • dergelijke overeenkomst is afgesloten met de bank.

  • Sealbagstortingen op derdengeldenrekeningen (of andere rekeningen) van

  • advocatenkantoren of notariskantoren (verschoningsgerechtigden).

  • Kosten voor contante geldtransporten in opdracht van de bank die worden

  • doorbelast aan de cliënt.

  • Grote aflossing hypotheek zonder dat dat onderbouwd kan worden door

  • verkoop vorige woning of andere bronnen.

  • Ontvangen aflossingen vanaf derdengeldenrekeningen van advocaten,

  • terwijl geen sprake is van een boedel- scheiding of een faillissement.

  • Taxaties voor financieringsaanvraag die de waarde na verbouwing

  • vermelden.

T.a.v. financierende partijen

  • Financierende partij is een buitenlandse niet-financiële instelling.

  • Financierende partij is een (constructie met) offshore vennootschap(pen)

  • en/of komt uit land met een bankgeheim en/of kort na het ontstaan van een dergelijke

  • constructie wordt vastgoed aangeschaft.

  • Financierende partij is een vennootschap waarvan de aandelen aan toonder zijn

  • Financiering door verkoper.

  • De waarborgsom wordt bijeengebracht door anderen dan de juridische eigenaar of

  • diens hypotheeknemer.

  • Financierende partij is een niet-zakelijke partij.

  • Financierende partij is onbekend.

  • Financierende partij is een vennootschap waarvan de aandelen aan toonder zijn.

T.a.v. financiering zelf

  • Hypotheek is niet beschikbaar op datum van levering.

  • Financiering, waarbij geen hypotheek wordt gesteld.

  • Grote aankoop vindt plaats zonder financiering.

  • Koper blijft bedrag schuldig aan verkoper.

  • Financiering door verkoper, waarbij ten gunste van verkoper een

  • hypotheek wordt gevestigd.

  • Financiering vindt plaats door verkoper tegen een hoge rente.

  • Niet betaalde interest, waar geen (juridisch) gevolg aan wordt gegeven

  • (Dit kan duiden op een feitelijke macht en/of eigendomsverhouding die

  • niet strookt met de geregistreerde juridische overeenkomsten).

  • Herfinanciering gaat niet naar de verkoper, de verkoper wordt uit andere

  • bron betaald.

  • Financiering, waarbij geen hypotheek wordt gesteld.

T.a.v. geldstroom

  • Geldstroom komt van een niet-financiële instelling in het buitenland.

  • Geldstroom komt vanuit (constructie met) offshore structuur en/of komt uit een land

  • met een bankgeheim.

  • Geldstroom komt van een vennootschap waarvan de aandelen aan toonder

  • zijn.

  • Geldstroom is afkomstig van buitenlandse coderekening.

  • Uitbetaling aan derde partij die niet betrokken is bij de akte.

  • Aflossing niet aan degene die oorspronkelijk heeft gefinancierd.

Financiering (vervolg)

T.a.v. ongebruikelijke geldstroom

  • Geldstroom komt van een niet zakelijke partij.

  • Geldstroom komt van een vennootschap waarvan de aandelen aan toonder zijn.

  • Geldstroom afkomstig van de derdengeldenrekeningen van verschoningsgerechtigden

  • in Nederland.

  • Betalingen provisies, commissies, advieskosten.

Koop/ verkoop

T.a.v. partijen

  • De koper heeft geen kennis van het te kopen object / de te kopen objecten.

  • Kopende partij ‘houdt’ voor een ander.

  • Levering aan verschillende rechtspersonen die door dezelfde persoon

  • worden vertegenwoordigd.

  • Gebrek aan transparantie m.b.t. uiteindelijke koper (‘nader te noemen meester’).

  • Transacties tussen gelieerde partijen(privé/B.V., familieleden)

  • De personen in de koopovereenkomst komen niet allen terug in de akte van levering.

  • Koper in koopakte en in uiteindelijke leveringsakte verschillen, er is een

  • partij bijgekomen (mutaties in partijen gedurende traject).

  • Huurder koopt een woning van een verhuurder die een buitenlandse

  • rechtspersoon is.

  • Betrokkenheid bij transport van een persoon die niet aanwijsbaar bij de

  • transactie is betrokken.

T.a.v. transport vastgoed

  • ABC-transactie met opvallende waardestijgingen.

  • Groot aantal transporten bij de notaris in een zeer kort tijdsbestek.

  • Naadloze aansluiting tussen taxatiewaarde en koopsom.

T.a.v. financiële afwikkeling

  • Bij verkoop stort de notaris het aankoopbedrag op een door de verkoper

  • opgegeven rekening, niet zijnde zijn eigen rekening of die van de kredietverstrekker (hypotheeknemer).

  • Notaris stort aanbetaling van cliënt terug op andere rekening(en).

  • Bij het niet doorgaan van de transactie omdat de koper niet afneemt, betaalt de verkoper een afkoopsom aan de partij die zou kopen.

Algemeen

  • Een combinatie van een beperkt inkomen en een grote investering in vastgoed.

  • Verhouding koopsom t.o.v. huur is heel hoog.

  • Verlies op vastgoedtransactie na recente verkrijging.

  • Overdracht economisch eigendom.

  • Constructie die bestaat uit een combinatie van nieuwe rechtspersonen in het buitenland en overgenomen vennootschappen in Nederland die handelt en beheert.

  • Bij ABC-transactie: Verkoop B-C vindt plaats vóór A-B transactie (wijst op

  • orkestreren, gelieerde partijen).

  • In het jaar voorafgaand aan de koop/verkoop door de institutionele belegger heeft een

  • ABC-transactie plaats- gevonden waarbij sprake is van onverklaarbare waar- de-stijgingen en/of dubieuze partijen.

  • In het jaar na de koop/verkoop door de institutionele belegger heeft een ABC-transactie

  • plaatsgevonden waarbij sprake is van onverklaarbare waardestijgingen en/of dubieuze

  • partijen.

  • ‘Handelingsvrijheid’ vermogensbeheerder.

  • In het jaar voorafgaand aan de koop/verkoop door het pensioenfonds heeft

  • een ABC-transactie plaatsgevonden waarbij sprake is van onverklaarbare waardestijgingen en/of dubieuze partijen.

  • In het jaar na de koop/verkoop door het pensioenfonds heeft een ABC-transactie

  • plaatsgevonden waarbij sprake is van onverklaarbare waardestijgingen en/of dubieuze

  • partijen.

  • Commissiebetalingen/winstdelingen/aanbrengprovisies.

  • Provisiebetalingen zonder zichtbare tegenprestatie.

  • De verkoper factureert ten tijde van de verkoop aan koper voor advieskosten.

  • Bevoordeling sociaal netwerk (familielid/relatie). Betrokken partijen melden een verschillende koopsom. (Sommige partijen hebben het over de officiële koopsom, andere

  • partijen bedoelen vermoedelijk de totale koopsom inclusief betalingen buiten de akte

  • om.)

Koop/verkoop

  • Transactie wordt met terugwerkende kracht ongedaan gemaakt.

  • Grote afwaardering in het jaar van aankoop ten laste van de (fiscale)

  • winst.

  • Zeer snel groeiende vastgoedportefeuille.

  • Onverklaarbare waardesprongen (in verhouding tot verstreken tijdspanne).

  • ‘Handelingsvrijheid’ vermogensbeheerder.

  • De naadloze aansluiting van de taxatiewaarde bij de koopsom op het moment van verkoop.

Gebruik/exploitatie van een pand

Algemeen

  • Wijziging van beheerder vastgoed of andere adviseur kan duiden op

  • wijziging van de UBO.

  • De als stroman naar voren geschoven koper, bestuurder en/of

  • aandeelhouder heeft geen daadwerkelijke bemoeienis met exploitatie, maar komen alleen met een volmacht naar voren bij de notaris. Voorts heeft bijv. een belasting- adviseur of advocaat een relatief grote rol.

  • Criminelen zijn direct (loondienst) of indirect (verrichten van diensten,

  • inzet sociaal netwerk) betrokken bij exploitatie in risicovolle sectoren.

  • Commissies voor het aanbrengen van werkzaamheden aan een partij buiten de directe

  • keten.

  • Huurder wordt geïnformeerd over het vestigen van een hypotheek op het gehuurde.

  • Niet betaalde huren, waar geen (juridisch) gevolg aan wordt gegeven. (Dit

  • kan duiden op een feitelijke macht en/of eigendomsverhouding die niet

  • strookt met de geregistreerde juridische overeenkomsten.)

  • Verzekeringsclaims voor brand- en/of opstalverzekeringen, net voordat

  • een grote verbouwing gaat plaatsvinden.

  • Contante huurontvangsten (op rekening van persoon die het betreffende

  • pand niet in bezit heeft).

  • Grote contante opnamen.

  • Betalingen protectiegelden.

  • Een vreemde verhouding tussen ontvangen huren en getaxeerde waarde.

  • Huren die gezien de locatie / pand opvallend hoog zijn (hiermee kan een te

  • hoge taxatie worden bewerkstelligd en kan worden witgewassen).

  • De als stroman naar voren geschoven koper, bestuurder en/ of

  • aandeelhouder heeft geen daadwerkelijke bemoeienis met exploitatie,

  • maar komen alleen met een volmacht naar voren bij de notaris. Voorts

  • heeft bijv. een belastingadviseur of advocaat een relatief grote rol.

  • Criminelen zijn direct (loondienst) of indirect (verrichten van diensten,

  • inzet sociaal netwerk) betrokken bij exploitatie in risicovolle sectoren.

  • Commissies voor het aanbrengen van werkzaamheden aan een partij

  • buiten de directe keten.

  • Huurder wordt geïnformeerd over het vestigen van een hypotheek op het

  • gehuurde.

T.a.v. gebruik pand voor mensenhandel

  • Er is geen arbeidsovereenkomst, de arbeidsvoorwaarden zijn slecht

  • gedefinieerd of de arbeidsovereenkomst is opgesteld in een taal die de

  • betreffende persoon niet machtig is.

  • Lijkt bang te zijn voor de man/vrouw die hem/haar begeleidt

  • De personen beschikken niet zelf over eigen identiteitspapieren

  • Slechte huisvesting

  • Er is sprake van hoge huren

  • Huur wordt inhouden op salaris

  • Ontbreken van huurcontracten

  • Vertoont tekenen van angst of lijkt zich ongemakkelijk te voelen,

  • vooral in de aanwezigheid van de supervisor,

  • Tijdens gesprek vertelt hij/zij tegenstrijdigheden

  • De persoon/personen lijken niet goed te weten waar men is/verblijft

  • Iemand anders voert steeds het woord, er lijkt sprake te zijn van

  • controle/gezagsverhouding

  • De betalingen vinden onregelmatig en/of vaak te laat plaats.

  • Weet niet hoeveel hij/zij verdient.

  • Niet vrijelijk kunnen beschikken over (een deel)

  • van de eigen verdiensten, geen eigen bankrekening/ bankpas in bezit)

  • Inhouden boetes, (onduidelijke) kosten werkgever en/of borg

  • Verplicht om transport, levensmiddelen en/of andere diensten bij één aanbieder (werkgever) af te nemen

  • Illegaal verblijf.

  • Moet een buitensporige vergoeding terugbetalen voor werving, vervoer, huisvesting,

  • eten, gereedschap of veiligheidsuitrusting en die vergoeding wordt rechtstreeks ingehouden op zijn/haar loon.

  • De terugbetalingsregeling voor voorschotten op het loon is onduidelijk of

  • gemanipuleerd

Gebruik/exploitatie van een pand (vervolg)

  • Personen verklaren lange werkdagen te moeten maken

  • Bevindt zich in een situatie waarin hij/zij op meerdere manieren van anderen afhankelijk

  • is (hij/zij is bijvoorbeeld afhankelijk van de werkgever voor onderdak, eten, banen voor

  • familieleden of voor andere behoeften).

  • Men beschikt niet over eigen inkomsten

  • Schaars gekleed en weinig bezit

  • Er zijn diverse telefoons en/of laptops in de woning

  • Wonen en slapen op de werkplek

  • Er lijkt een vorm van toezicht te zijn (een persoon in de woning aanwezig,

  • of de telefoon gaat zeer regelmatig over tijdens pandcontrole)

  • Vertoont tekenen van angst of lijkt zich ongemakkelijk te voelen, vooral in

  • de aanwezigheid van de supervisor,

  • Weet niet wat zijn/haar verblijfplaats of adres is.

  • Heeft regelmatig klanten, maar geen geld om bijv. huur te betalen

  • Wordt bij ziekte of zwangerschap gedwongen te werken

  • Huren de woning niet zelf

  • Alle vragen worden door de begeleidende persoon beantwoordt in plaats

  • van door het potentiële slachtoffer.

  • De opmerkingen van het potentiële slachtoffer vertonen geen samenhang

  • of komen ingestudeerd over, door middel van indoctrinatie.

Bijlage 2: Lijst met gemeentelijke taken en bevoegdheden14

Taken en bevoegdheden burgemeester (niet limitatief)

  • Handhaving oov en bestrijden van overlast (o.a. art 172 en 172a

  • Gemeentewet);

  • Samen met OvJ en politiechef besluiten over taakinzet,

  • prioriteiten en criminaliteitsbestrijding (art. 13 Politiewet);

  • Integraal Veiligheidsplan (IVP) met daarin doelen op gebied van

  • handhaving openbare orde en veiligheid, waaronder aanpak van

  • ondermijning (art. 39 Politiewet);

  • Bevoegdheden ontleend aan de APV op het terrein van OOV;

  • Sluiten van panden i.v.m. drugsproductie, handel- en/of gebruik

  • (artikel 13b Opiumwet);

  • Vergunningverlening en toezicht en handhaving diverse wetten,

  • o.a. Drank- en Horecawet en exploitatievergunningen;

  • Bestrijden van heling (artikel 437ter WvSr en APV);

  • Integriteitsonderzoek van bepaalde vergunningaanvragen

  • waarvoor de burgemeester-bevoegdheid geldt (Wet Bibob).

Taken en bevoegdheden college van burgemeester en wethouders (niet limitatief)

  • Integriteitsonderzoek (Wet Bibob) van o.a. vastgoedtransacties,

  • aanbestedingen, bepaalde vergunning- en subsidieaanvragen

  • waarvoor de college-bevoegdheid geldt;

  • Woningwet;

  • Huisvestingswet;

  • Wet Maatschappelijke Ondersteuning (bij georganiseerde

  • zorgfraude);

  • Omgevingswet.

14 De lijst is overgenomen uit Top 10 ‘Tips voor organisatiebrede implementatie aanpak van ondermijning’.

Bijlage 3: Analyses van de ruimte voor binnengemeentelijke gegevensuitwisseling in relevante wet- en regelgeving15

Deze bijlage bevat een door het ministerie van Justitie en Veiligheid uitgevoerde analyse van de ruimte voor binnengemeentelijke gegevensuitwisseling in relevante wet- en regelgeving. Er is per wet vastgesteld of er ruimte is om persoonsgegevens binnen een gemeente te delen voor de bestrijding van ondermijning. Deze aanpak kan als voorbeeld dienen voor de analyse van andere wet- en regelgeving die de taken en bevoegdheden van gemeenten regelen. De analyse van verschillende wetten dient als kader voor de privacy checks in fase 3 en 4 van het protocol. Om het protocol overzichtelijk te houden, bevat deze bijlage alleen de conclusies van de analyse van het ministerie van Justitie en Veiligheid. De volledige analyse per wet is te vinden in het Rijksmodel privacy protocol binnengemeentelijke gegevensdeling.

Analyse:

a. APV

  • In de Gemeentewet en APV’s zijn taken en bevoegdheden van de burgemeester op het

  • terrein van openbare orde, bestrijden van overlast, en bevorderen van de leefbaarheid opgenomen.

  • Die regelingen kennen geen specifieke bepalingen omtrent geheimhouding of doelbinding.

  • De ratio achter de bestrijding van ondermijning ligt op het terrein van openbare orde, bestrijden van overlast en bevorderen van de leefbaarheid.

  • Als de inzet van bevoegdheden op die terreinen wordt overwogen, kunnen in aangewezen

  • gevallen gegevens die zijn verkregen bij de uitoefening van burgemeestersbevoegdheden

  • worden geraadpleegd ter bestrijding van ondermijning.

b. Wet politiegegevens

  • Burgemeesters krijgen politiegegevens verstrekt voor zover zij deze behoeven (i) in verband met hun gezag en zeggenschap over de politie of (ii) in het kader van de handhaving

  • van de openbare orde. Ook kunnen bestuursorganen van de gemeente bijvoorbeeld incidenteel politiegegevens verstrekt krijgen dan wel structureel ten behoeve van een samenwerkingsverband.

  • Gelet op (de expliciete doelbindingsbepaling en) de strikte geheimhoudingsplicht in de

  • Wpg zien wij geen ruimte voor burgemeesters om politiegegevens binnen de gemeente

  • verder te verwerken voor andere doeleinden. Dat betekent ons inziens dat niet bij ieder

  • signaal een hit/no-hitvraag kan worden gesteld aan de burgemeester met betrekking tot

  • de politiegegevens die hij heeft ontvangen.

  • Wel kan een signaal op zichzelf aanleiding vormen voor de burgemeester om informatie

  • op te vragen bij de politie in het kader van zijn openbare ordetaak of om de politie op te

  • dragen op te treden ten aanzien van bepaalde verstoringen.

  • Verder staat de geheimhoudingsplicht van de Wpg niet in de weg aan het delen van het

  • gegeven dat de burgemeester een besluit heeft genomen op basis van politiegegevens

  • binnen de gemeente. Daarvoor achten wij relevant dat het gegeven dat een bepaald

15 De lijst is overgenomen uit het Model privacy protocol - Handleiding binnengemeentelijke gegevensuitwisseling ten behoeve van de bestrijding van ondermijning.

besluit is genomen op zichzelf geen politiegegeven is, nu dat gegeven niet wordt verwerkt in het kader van de uitvoering van de politietaak (vgl. artikel 1, sub a, Wpg).

c. Alcoholwet

  • De Alcoholwet regelt de bevoegdheid om horecavergunningen te verlenen en daarop toezicht te houden;

  • De Alcoholwet kent geen specifieke bepalingen omtrent geheimhouding of doelbinding;

  • De ratio achter de bestrijding van ondermijning en achter de Alcoholwetgeving ligt in zekere zin in elkaars verlengde, nu in beide gevallen wordt beoogd de leefbaarheid en goede zeden in een gemeente te bevorderen;

  • Gelet daarop kunnen in aangewezen gevallen Alcoholwet-gegevens worden geraadpleegd ter bestrijding van ondermijning.

d. Huisvestingswet

  • Doelstellingen van de Huisvestingswet 2014 zijn: bestrijding van nadelige effecten van schaarste aan woonruimtevoorraad door in te grijpen in de verdeling van woonruimte en de samenstelling van de woonruimtevoorraad, en, als er schaarste is, door ingrijpen in de samenstelling van de woonruimtevoorraad de leefbaarheid te bevorderen.

  • De Huisvestingswet 2014 kent geen specifieke geheimhoudingsbepaling.

  • Gegevens mogen worden verwerkt voor zover aan het vereiste van doelbinding wordt voldaan.

  • De regisseur ondermijning zal in het concrete geval moeten afwegen of de bevoegdheden die de gemeente wil inzetten, dicht genoeg tegen de doelstellingen van de huisvestingsverordening aanliggen om de uitwisseling en verder gebruik van persoonsgegevens te rechtvaardigen.

  • Denk daarbij bijvoorbeeld aan bouw- en woningtoezicht.

e. Wet bijzondere maatregelen grootstedelijke problematiek

  • De Wbmgp heeft tot doel de leefbaarheid in bepaalde buurten of wijken te vergroten door middel van selectieve woningtoewijzing. Om dit doel te verwezenlijken wordt onder andere rekening gehouden met de mate van criminaliteit.

  • Op grond van de Wbmgp kunnen verscheidene gegevens worden verwerkt, waaronder politiegegevens over de aanvrager van een huisvestingsvergunning.

  • Deze gegevens zijn gebonden aan een strikte wettelijke doelbinding en, waar het politiegegevens betreft, een strikte geheimhoudingsplicht.

  • Gezien deze strikte doelbinding (en geheimhoudingsplicht) kunnen de gegevens die op grond van de Wbmgp zijn verzameld in de regel niet verder worden verwerkt voor de bestrijding van ondermijnende criminaliteit.

f. Woningwet

  • De Woningwet stelt, voor zover relevant in dit kader, regels met betrekking tot de handhaving van bepaalde woningvoorschriften. Het gaat daarbij veelal om voorschriften met betrekking tot gebouwen;

  • De Woningwet kent, behoudens voor woningcorporaties met betrekking tot de inkomensgegevens, geen specifieke bepalingen omtrent geheimhouding of doelbinding;

  • De informatie die verwerkt wordt op grond van de Woningwet zou onder omstandigheden gebruikt kunnen worden voor de aanpak van ondermijning. Daarbij dient te vraag te worden beantwoord of de bevoegdheid die de gemeente wil inzetten dicht genoeg aanligt tegen de doelstellingen van de Woningwet, te weten: het voorkomen van gevaar voor de veiligheid en gezondheid van bewoners en omwonenden.

g. Wet bevordering integriteitsbeoordelingen door het openbaar bestuur

  • De Wet Bibob biedt bestuursorganen de mogelijkheid de integriteit van partijen te beoordelen in het kader van vergunningen, ontheffingen, subsidies, (bepaalde) aanbestedingen

  • en vastgoedtransacties, met als uiteindelijk doel om de integriteit van het bestuursorgaan te beschermen;

  • Daartoe kan een bestuursorgaan zelf onderzoek doen (het zogenoemde eigen huiswerk) en zo nodig advies vragen van het Landelijk Bureau Bibob;

  • Op de in het kader van de Wet Bibob verkregen gegevens rust een geheimhoudingsplicht. Een ieder die krachtens de Wet Bibob over gegevens beschikking krijgt, is verplicht tot geheimhouding. De partijen met wie wel gegevens mogen worden gedeeld, zijn limitatief opgesomd in artikel 28 lid 2 Wet Bibob. Daaruit volgt dat de gegevens die zijn verkregen in het kader van de Wet Bibob niet mogen worden gebruikt voor andere taken/doelen van de gemeente;

  • Tegelijkertijd hebben de medewerkers van gemeenten die belast zijn met de Wet Bibob

  • toegang tot verschillende open, gesloten en interne bronnen over een betrokkene. Daarmee bestaat binnen gemeenten bij (beslissingen rondom de verlening van) vergunningen, ontheffingen, subsidies, (bepaalde) aanbestedingen en vastgoedtransacties de mogelijkheid om een grote verscheidenheid aan informatie te verzamelen over natuurlijke personen en rechtspersonen.

h. Algemene wet inzake rijksbelastingen

  • In de AWR zijn regels opgenomen met betrekking tot het heffen van de rijksbelastingen. Deze regels zijn deels van overeenkomstige toepassing op het heffen van gemeentelijke belastingen. Daarnaast kan het college voor zover hij bevoegd is tot het uitvoeren van inkomensafhankelijke regelingen inkomensgegevens uit de basisregistratie inkomen ontvangen.

  • De AWR kent een strikte geheimhoudingsplicht, die alleen in limitatief omschreven gevallen kan worden doorbroken.

  • Fiscale gegevens kunnen worden geraadpleegd ten behoeve van de aanpak van ondermijnende criminaliteit, voor zover dat is te brengen onder de in de Uitvoeringsregeling AWR omschreven gevallen of, waar het gaat om gemeentelijke belastinggegevens, een eventueel college-besluit dat een doorbrekingsgrond bevat.

  • Ten aanzien van de inkomensgegevens uit de basisregistratie inkomen geldt nog een specifieke doelbindingsbepaling. Het college mag deze inkomensgegevens als afnemer uitsluitend gebruiken voor bij de uitoefening van een op grond van een wettelijk voorschrift verleende bevoegdheid tot gebruik van dit gegeven.

i. Invorderingswet 1990

  • De Invorderingswet 1990 regelt de invorderingsbevoegdheden van de (gemeentelijke) ontvanger.

  • De Invorderingswet 1990 kent een strikte geheimhoudingsplicht, die alleen in limitatief omschreven gevallen kan worden doorbroken.

  • Op grond van de Invorderingswet 1990 verkregen gegevens kunnen worden geraadpleegd ten behoeve van de aanpak van ondermijnende criminaliteit, voor zover dat is te brengen onder de in de Uitvoeringsregeling AWR omschreven gevallen of, waar het gaat om gemeentelijke invorderingsgegevens, een eventueel college-besluit dat een doorbrekingsgrond bevat.

j. Wet basisregistratie personen

  • Gemeentelijke bestuursorganen hebben een ruime bevoegdheid – en soms zelfs een verplichting – om van Brp-gegevens gebruik te maken, namelijk voor zover dat noodzakelijk is voor de goede vervulling van hun taak.

  • Bij de bestrijding van ondermijning (waarbij wordt aangeknoopt bij gemeentelijke wettelijke taken en bevoegdheden) is van een dergelijke publieke taak al snel sprake.

  • Dat betekent dat ten behoeve van de bestrijding van ondermijning Brp-gegevens zullen kunnen worden geraadpleegd.

k. De Omgevingswet

  • De Omgevingswet, die op 1 januari 2024 in werking is getreden, is een ingrijpende wet die tientallen bestaande wetten en regels over de fysieke leefomgeving bundelt en vereenvoudigt. Ze regelt alles wat te maken heeft met de ruimte waarin we wonen, werken en recreëren, de fysieke leefomgeving .

  • De Omgevingswet kent geen specifieke bepalingen omtrent geheimhouding of doelbinding.

  • De ratio achter de bestrijding van ondermijning en achter de Omgevingswet verschillen dusdanig van elkaar, dat op voorhand lastig denkbaar is in welke gevallen de bestrijding van ondermijning verenigbaar is met doel waarvoor gegevens op grond van de Omgevingswet zijn verkregen. In specifieke gevallen kan wellicht tot een andere conclusie worden gekomen.

l. Participatiewet

  • Het college is op grond van de Participatiewet verantwoordelijk voor verschillende taken, waaronder het vaststellen van het recht op bijstand, het verlenen van individuele inkomenstoeslag en het verlenen van tijdelijke ontheffing van de arbeidsverplichting;Vanwege de geheimhoudingsbepaling van artikel 65 Participatiewet zijn de mogelijkheden om Participatiewet-gegevens te gebruiken ter bestrijding van ondermijning op dit moment beperkt;

  • Er zal binnen het huidige stelsel van de Participatiewet sprake zijn van een wettelijke grondslag voor de verstrekking van Participatiewet -gegevens voor de aanpak van ondermijnende criminaliteit (en derhalve voor verstrekking aan de aangewezen persoon uit het ondermijningsteam) als dat in de in artikel 67 lid 5 Participatiewet bedoelde Amvb zou worden geregeld of als de betrokkene schriftelijk toestemming voor de verstrekking geeft (artikel 65 lid 2 Participatiewet) én de ontvanger (de aangewezen persoon uit het ondermijningsteam) bevoegd is te achten de gegevens te verkrijgen (artikel 65 lid 4 Participatiewet).

  • Deze conclusie volgt (mede) uit de geheimhoudingsbepaling van artikel 65 Participatiewet, welke bepaling ook het doelbindingsbeginsel inkleurt.

  • Het Landelijk Bureau Bibob kan in het kader van zijn adviestaak wel gegevens verwerken die het college in verband met de Participatiewet verwerkt.

m. Wet maatschappelijke ondersteuning 2015

  • De Wmo 2015 regelt (onder meer) de gemeentelijke taak voor de maatschappelijke ondersteuning van haar inwoners op het gebied van zelfredzaamheid en participatie;

  • In de Wmo 2015 is specifiek geregeld wie voor welke specifieke taken gegevens mag verzamelen en verstrekken. De Wmo 2015 kent geen bepaling om gegevens te verwerken ten behoeve van de bestrijding van ondermijning;

  • Daar komt bij dat artikel 5.3.3 Wmo 2015 een geheimhoudingsplicht bevat. Alleen met toestemming van de betrokkene kunnen Wmo-gegevens worden gedeeld met anderen dan de betrokkene en de organisaties die Wmo-voorzieningen uitvoeren. In aanvulling daarop geldt voor de toezichthoudende ambtenaar een afgeleide geheimhoudingsplicht in voorkomende gevallen.

  • Mede gezien de strikte geheimhoudingsplicht van artikel 5.3.3 Wmo 2015 is naar onze mening geen sprake van een wettelijke grondslag voor de verstrekking van Wmo-gegevens ten behoeve van de aanpak van ondermijning, tenzij sprake is van toestemming van de betrokkene. Hierbij is ook van belang dat de Wmo 2015 een strikt doelbindingsprincipe kent en het aanpakken van (ondermijnende) criminaliteit niet als een van de doelen wordt genoemd. Het voorgaande is slechts anders wanneer sprake is van een uitzonderlijke omstandigheid, zoals onderzoek naar een zeer ernstig strafbaar feit.

n. Jeugdwet

  • Op grond van de Jeugdwet zijn gemeenten verantwoordelijk voor jeugdzorgtaken.

  • De gegevens die in het kader van de verwijsindex worden verwerkt zullen in beginsel niet aan de regisseur ondermijning kunnen worden verstrekt.

  • Dat geldt ook voor gegevens uit het dossier van de jeugdhulpverlener, ‘gemeentelijke’ gegevens ter uitvoering van de Jeugdwet en gegevens in het kader van gemeentelijk jeugdwetbeleid, tenzij de betrokkene daarvoor toestemming geeft of sprake is van de uitzonderlijke situatie van een conflict van plichten / zwaarwegend belang.

o. Wet Structuur uitvoeringsorganisatie werk en inkomen

  • De Wet SUWI bevat diverse grondslagen die het voor het college (onder meer) mogelijk maakt om ter voorkoming en bestrijding van onrechtmatig gebruik van overheidsgelden en overheidsvoorzieningen op het terrein van de sociale zekerheid en de inkomensafhankelijke regelingen, de voorkoming en bestrijding van belasting- en premiefraude en het niet naleven van de arbeidswetten persoonsgegevens te verwerken.

  • Hoewel de bestrijding van ondermijning in het verlengde kan liggen van de voorkoming en bestrijding van dergelijke sociale zekerheidsfraude, lijken de strikte geheimhoudingsbepalingen en de strikte doelbinding van de Wet SUWI een belemmering te vormen voor het binnengemeentelijk uitwisselen van persoonsgegevens die in het kader van de Wet SUWI door het college zijn verkregen ten behoeve van de aanpak van ondermijning.

Ondertekening