Nota Grondbeleid 2025-2029

Geldend van 11-10-2025 t/m heden

Intitulé

Nota Grondbeleid 2025-2029

De raad van de gemeente Heiloo:

gelezen het voorstel van het college van burgemeester en wethouders d.d. 2 september 2025;

gezien het advies van de raadscommissie d.d.15 september 2025;

gelet op het bepaalde in Artikel 147 Gemeentewet;

b e s l u i t:

  • 1.

    De Nota Grondbeleid 2025-2029 vast te stellen.

  • 2.

    De Nota Grondbeleid 2017 te laten vervallen.

1. Inleiding

1.1 Aanleiding

Voor u ligt de Nota Grondbeleid 2025-2029. Het grondbeleid wordt door de Raad vastgesteld en vormt samen met het grondprijsbeleid het beleidskader van Vastgoed en Grondzaken. Het grondbeleid wordt vastgesteld voor 4 jaar. Na 4 jaar wordt het beleid tegen het licht gehouden en zo nodig geactualiseerd. De aanleiding voor actualisatie van het grondbeleid is tweeledig: enerzijds de invoering van de Omgevingswet per 1 januari 2024 en anderzijds wil de gemeente zelf de afweging kunnen maken welke rol zij bij welk initiatief speelt.

Met de invoering van de Omgevingswet is het omgevingsrecht samengevoegd in één wet. De Omgevingswet vraagt om een integrale benadering van de fysieke leefomgeving met alle daarbij horende aspecten, zoals bouwen, milieu, water, landschap en mobiliteit, gezondheid en veiligheid. De Omgevingswet biedt nieuwe mogelijkheden om kosten te verhalen.

Van faciliterend grondbeleid naar situationeel grondbeleid

De maatschappij is continu in verandering, waarbij maatschappelijke vraagstukken en economische ontwikkelingen steeds meer de politieke agenda vullen. Situationeel grondbeleid is een beleid, waarbij beleidsmaatregelen en beslissingen rondom grondgebruik of -verkoop worden afgestemd op de specifieke situatie en omstandigheden van een bepaald moment of locatie. Het houdt in dat er niet één vast beleid wordt gehanteerd, maar dat het beleid flexibel wordt toegepast, afhankelijk van het initiatief. Bij situationeel grondbeleid wordt bijvoorbeeld gekeken naar factoren zoals de economische situatie, de lokale behoefte aan grond of woningen, de omgeving, en eventuele maatschappelijke doelen die behaald moeten worden. Dit kan leiden tot verschillende benaderingen van grondbeheer, zoals het aanpassen van verkoopprijzen, het tijdelijk vasthouden van grond, of het creëren van mogelijkheden voor tijdelijke bestemmingen of functies, waarbij modulair en circulair bouwen een uitgangspunt is.

In de praktijk betekent dit dat er geen standaard oplossing is voor hoe grond wordt ingezet, maar dat het beleid telkens weer kan worden aangepast aan wat op dat moment het beste is voor het gebied en de mensen die er wonen.

Deze nota geeft een (inleidend) theoretisch kader over het onderwerp grondbeleid en zodoende dient het ter naslag voor zowel bestuurders als medewerkers van de BUCH-organisatie

Grondbeleid is het samenhangende geheel van handelingen over grondtransacties en (locatie)ontwikkelingen en wordt gebruikt als sturingsinstrument om gemeentelijke ambities uit andere beleidsterreinen te realiseren, zoals ruimtelijke ordening, wonen, economische ontwikkeling, maatschappelijke voorzieningen, energietransitie, infrastructuur en een circulaire en natuurinclusieve leefomgeving.

In deze Nota staat welk beleid de gemeente voert en welke instrumenten de gemeente inzet om het beleid uit te voeren. De uitgangspunten van het grondbeleid vormen een belangrijk instrument van de kaderstellende rol van de gemeenteraad. Daarin kan de raad bijvoorbeeld aangeven of de gemeentegrond zelf aankoopt (en dus een actief beleid voert) of dit volledig overlaat aan de markt (en dus meer een regisserende rol heeft). Bij het bepalen van het gemeentelijke grondbeleid dient de gemeente rekening te houden met opgelegd Europees, rijks-, provinciaal en gemeentelijk beleid.

Het grondbeleid heeft als doel:

  • Het faciliteren en sturen van bestuurlijk en maatschappelijk gewenste ruimtelijke ontwikkelingen;

  • Het rechtvaardig verdelen van kosten en opbrengsten tussen gemeente, grondeigenaren, veelal projectontwikkelaars;

  • Het transparant maken en beheersen van de risico’s van ruimtelijke ontwikkelingen en projecten.

1.2 Leeswijzer

In hoofdstuk 2 worden de beleidskaders behandeld, die van toepassing zijn op het grondbeleid. Hierbij komt het gemeentelijk beleid, het provinciaal beleid, het Rijksbeleid en het Europees beleid aan de orde. In het derde hoofdstuk worden de typen grondbeleid beschreven, te weten het faciliterend grondbeleid, het actief grondbeleid en het situationeel grondbeleid. Hierbij wordt zowel naar het privaatrechtelijke als het publiekrechtelijke deel gekeken. Hier worden ook de verschillende samenwerkingsvormen beschreven. En als laatste paragraaf het afwegingskader voor de keuze van het grondbeleid.

Hoofdstuk 4 behandelt de verschillende grondbeleidsinstrumenten bij zowel actief als faciliterend grondbeleid.

Het grondbeleid in de praktijk is het onderwerp van hoofdstuk 5. Rolverdeling tussen de gemeente en marktpartijen en keuze faciliterend of actief grondbeleid wordt hierin beschreven.

Hoofdstuk 6 is de organisatie en rolverdeling binnen de gemeente over het grondbeleid. Het uitgiftebeleid wordt beschreven in hoofdstuk 7. De uitgiftevormen en waarderingsmethodieken zijn de onderwerpen in dit hoofdstuk.

Hoofdstuk 8 behandelt de grondprijsmethodiek per functie.

In het laatste hoofdstuk 9 worden alle beleidsuitgangspunten samengevat die in deze nota worden beschreven. In de toelichting wordt aangegeven in hoeverre het afwijkt van de voorgaande Nota Grondbeleid 2017.

2. Beleidskaders en wet- en regelgeving

Welke vorm van grondbeleid een gemeente voert is een politieke keuze van de gemeenteraad. Deze kan per ruimtelijke ontwikkeling of project verschillen. Er is echter een aantal kaders waar de gemeente rekening mee moet houden. Denk aan Europees- en rijksbeleid, wet- en regelgeving, provinciaal en gemeentelijk beleid die van invloed zijn op het gemeentelijk grondbeleid. In de volgende paragrafen wordt ingegaan op deze kaders en ontwikkelingen.

2.1 Europees beleid

De Europese regelgeving met betrekking tot staatssteun is een steeds belangrijker rol in het grondbeleid gaan spelen. Staatssteun is het geval wanneer een overheid een onderneming op een bepaalde manier begunstigt, bijvoorbeeld door een subsidie, belastingvoordeel, of door grond en vastgoed tegen een lagere prijs dan de marktwaarde te verkopen. Deze begunstiging mag alleen plaatsvinden onder strikte voorwaarden en in sommige gevallen pas na goedkeuring door de Europese Commissie. Als een overheid het onderwerp niet tijdig onderkent, kan het leiden tot onnodige vertraging en zelfs juridische gevolgen.

Als de gemeente transacties met grond of gebouwen (verkoop, aankoop, uitgifte in erfpacht/opstal of verhuur) met een onderneming aangaat voor een prijs die afwijkt van de marktconforme waarde, kan er sprake zijn van ongeoorloofde staatssteun. Dit geldt ook voor situaties waarbij de gemeente grond voor een lagere prijs verkoopt dan de marktwaarde, of als er geen marktconforme procedures worden gevolgd. Bij besluiten met betrekking tot het vervreemden van onroerende zaken zal de gemeente moeten onderzoeken of staatssteun aan de orde is, vooral in het kader van de Wet ruimtelijke ordening (Wro) en de Grondexploitatiewet (Weg). Verloopt de verkoop van gemeentegrond via één van de volgende verkoopprocedures, dan gaat de Europese Commissie ervan uit dat er geen sprake is van staatssteun:

  • Openbare en onvoorwaardelijke biedprocedure: gemeentegrond wordt via een openbare en onvoorwaardelijke biedprocedure, verkocht aan de hoogste bieder;

  • Onafhankelijke taxatie van de marktwaarde: de marktwaarde van de gemeentegrond wordt vóór de verkoop door een onafhankelijke taxateur vastgesteld. Volgens deze marktwaarde wordt de gemeentegrond verkocht.

Voor gemeenten is het van cruciaal belang om de Europese regels rond staatssteun in acht te nemen bij grondtransacties. Het naleven van deze regels zorgt ervoor dat onterecht verstrekte voordelen of subsidies kunnen worden voorkomen, wat niet alleen juridische complicaties maar ook financiële risico’s voor de gemeente uitsluit. Door transparant en volgens de voorgeschreven procedures te handelen, kunnen gemeenten bijdragen aan een eerlijke en marktconforme verdeling van publieke middelen, wat de rechtmatigheid van hun handelen versterkt en de kans op juridische conflicten verkleint.

2.2 Rijksbeleid (landelijk)

Op landelijk niveau zijn verschillende wetten, die invloed hebben op het te voeren grondbeleid van de gemeente, samengevoegd in de nieuwe wetgeving Omgevingswet.

Naast de Omgevingswet zijn in de financiële verordening (art. 212) van de Gemeentewet en in het Besluit Begroting en Verantwoording (BBV) kaderstellende voorschriften opgenomen.

2.2.1. Omgevingswet

Met de Omgevingswet bundelt de overheid de regels voor ruimtelijke projecten. Zo wordt het makkelijker om ruimtelijke projecten te starten. De wet bundelt bijvoorbeeld 26 bestaande wetten (zoals de Wro en de Bro) voor onder meer bouwen, milieu, water, ruimtelijke ordening en natuur.

Met de nieuwe Omgevingswet wil het kabinet:

  • de verschillende plannen voor ruimtelijke ordening, milieu en natuur beter op elkaar afstemmen;

  • duurzame projecten (zoals windmolenparken) stimuleren;

  • gemeenten, provincies en waterschappen meer ruimte geven om hun omgevingsbeleid beter af te stemmen op hun eigen behoeften en doelstellingen.

Doordat meer algemene regels gelden, in plaats van gedetailleerde vergunningen, biedt de wet meer ruimte voor particuliere ideeën. Het doel staat voorop en niet het middel om er te komen. De houding bij het beoordelen van plannen is ‘ja mits’ in plaats van ‘nee tenzij’, waardoor meer ruimte ontstaat voor ideeën van bijvoorbeeld bedrijven en organisaties.

Het onderwerp grondeigendom is (vooralsnog) buiten de Omgevingswet gehouden en wordt geregeld in de Aanvullingswet grondeigendom. In de Aanvullingswet wordt een deel van de bestaande instrumenten voor grondbeleid samengebracht, vereenvoudigd, geharmoniseerd en geïntegreerd in het stelsel van het omgevingsrecht. Het gaat om de instrumenten die ingrijpen in het eigendomsrecht van de grond: voorkeursrecht, onteigening, herverkaveling en kavelruil in landelijk gebied. Het wetsvoorstel maakt ook kavelruil in stedelijk gebied mogelijk. Deze instrumenten worden toegevoegd aan de Omgevingswet.

Verder wordt via de Aanvullingswet een aantal wijzigingen aangebracht in de bestaande regeling voor het kostenverhaal bij gebiedsontwikkeling. Deze regeling is al in de Omgevingswet opgenomen. Het doel van de wijzigingen is om het kostenverhaal te vereenvoudigen, te verbeteren en flexibeler te maken.

2.2.2. Didam-arrest

Op 26 november 2021 heeft de Hoge Raad een belangrijke uitspraak gedaan over de een-op-een gronduitgiften door overheden aan derden. Dit oordeel kwam voort uit een rechtszaak die werd aangespannen door een ondernemer die vond dat hij ook gelijke kansen moest krijgen bij de (grond)verkoop van het oude gemeentehuis in Didam, terwijl de gemeente al vergevorderde onderhandelingen met een andere partij had. De rechtbank stelde de ondernemer in het gelijk.

Deze uitspraak heeft directe gevolgen voor de verkoopprocedures van gemeenten en de uitvoering van hun grondbeleid. De Hoge Raad oordeelde dat overheidsinstanties bij het aangaan en uitvoeren van privaatrechtelijke overeenkomsten altijd het gelijkheidsbeginsel moeten respecteren. Dit betekent dat gemeenten bij de uitgifte van grond actief de mogelijkheid moeten bieden aan (potentiële) gegadigden om mee te dingen, zodat iedereen gelijke kansen krijgt.

In het geval van een voorgenomen grondverkoop moet er in principe – met uitzondering van één situatie – ruimte zijn voor mededinging. Dit houdt in dat de gemeente ervoor moet zorgen dat er voldoende openbaarheid en transparantie is rondom de verkoop. Gemeenten dienen daarbij objectieve, toetsbare en redelijke criteria te hanteren om te bepalen welke koper het beste uit de bus komt.

De uitzondering betreft het geval waarin vooraf duidelijk is dat er slechts één potentiële koper is voor de grond. In dat geval moet de gemeente de redenen voor deze situatie duidelijk onderbouwen, en de onderbouwing moet voldoen aan strikte eisen.

2.2.3. Klimaat

Het klimaat verandert. In Nederland nemen we onze verantwoordelijkheid om klimaatverandering (meer extremen in neerslag / wateroverlast, droogte, hitte en kans op overstromingen) zoveel als mogelijk tegen te gaan en zo ons land leefbaar te houden voor de toekomstige generaties. Een ambitieus klimaatbeleid biedt naast milieuwinst ook kansen voor onze economie, onze welvaart en ons duurzame verdienvermogen. Het Rijk heeft het Deltaprogramma Ruimtelijke Adaptatie opgesteld, om te werken aan een klimaatbestendige en water robuuste leefomgeving in 2050.

De Nederlandse overheid wil klimaatverandering tegengaan en stelt daarom het doel dat Nederland in 2030 55% minder CO2 uitstoot ten opzichte van 1990. Deze doelstelling is vastgelegd in de Klimaatwet. Om deze doelstelling te realiseren, heeft het kabinet het pakket aan maatregelen voor het Klimaatakkoord vastgesteld en de doelstelling om 100% circulair te zijn in 2050. Gemeenten hebben van het Rijk een regierol toebedeeld gekregen als het gaat om de Energietransitie en een aantal projecten rondom Duurzame Mobiliteit. Bouwontwikkelingen in de gemeente Heiloo moeten passen binnen de doelstellingen van het Klimaatakkoord van Parijs en de doelstellingen van het programma klimaat. Binnen de gemeente Heiloo wordt hiervoor het Convenant Toekomstbestendig Bouwen gebruikt, wat het vertrekpunt is van ontwikkelingen. De handreiking circulair bouwen geeft toelichting wat we verstaan onder toekomstbestendig bouwen.

Op 1 juli 2023 is de Wet Voortgang Energietransitie (Wet Vet) in werking getreden. De wet heeft tot doel de energietransitie in Nederland te versnellen en regelt onder andere de inzet van hernieuwbare energie, het verminderen van CO2-uitstoot, en het bevorderen van energiebesparing. Het speelt een belangrijke rol in de uitvoering van de klimaatdoelen van Nederland, zoals die zijn vastgesteld in het klimaatakkoord van Parijs. De wet bevat onder andere regels voor de toewijzing van subsidies voor duurzame energieprojecten, de inzet van duurzame energie en de verduurzaming van de industrie.

Een onderdeel van de wet zijn dat bedrijven en de overheid hun energiebalans moeten verduurzamen. Dat betekent dat ze minder afhankelijk moeten worden van fossiele brandstoffen (zoals aardgas en olie) en meer gebruik moeten maken van hernieuwbare energie. Dit omvat zowel de industrie als de woningbouw. Samengevat is de Wet Vet een belangrijke stap in de transitie van Nederland naar een duurzamere energievoorziening. De wet helpt bedrijven, de overheid en burgers om gezamenlijk te werken aan het behalen van de klimaatdoelen, de uitstoot van CO2 te reduceren, en over te stappen naar hernieuwbare energiebronnen.

Te veel stikstofneerslag is slecht voor de natuur. Daarom hebben de gemeente en ontwikkelende partijen een natuurvergunning of een ander toestemmingsbesluit nodig voor activiteiten (bijvoorbeeld in de landbouw, woningbouw, wegenbouw of de industrie) waar stikstof bij vrij komt. Tot 29 mei 2019 was toestemming hiervoor gebaseerd op het Programma Aanpak Stikstof. Op 29 mei 2019 heeft de Raad van State het PAS ongeldig verklaard. De overheid werkt aan een nieuwe aanpak stikstof. Projectontwikkelaars en gemeenten hebben rekening te houden met de nieuwe aanpak.

Regionale Energie Strategie (RES).

Een RES is een gezamenlijk plan van gemeenten, provincies en waterschappen in een regio om bij te dragen aan de nationale klimaatdoelen door duurzame elektriciteit op land op te wekken en gebouwen te verduurzamen. Het heeft verschillende belangrijke functies:

  • Vertaling van nationale afspraken naar de regio: Regionaal vertalen van de nationale afspraken uit het Klimaatakkoord voor de sectoren Elektriciteit en Gebouwde Omgeving via regionale warmteplannen, energie- infrastructuurplannen en de opgave voor hernieuwbare energie opwekking;

  • Bouwstenen voor de ruimtelijke plannen: Het levert bijdragen aan de ontwikkeling van ruimtelijke plannen, zoals de Provinciale Omgevingsverordening (POVI), Gemeentelijke Omgevingsverordeningen (GOVI) en andere instrumenten uit de Omgevingswet;

  • Organiseren van interactie en samenhang tussen regionale structuren onderling: Via de RES kan de besluitvorming voor de ruimtelijke inpassing van de duurzame energieopwekking en de energie infrastructuur worden voorbereid in goed overleg met alle maatschappelijke partners en betrokkenen binnen de regio. Uitgaande van de sectorale verdeling van het Klimaatakkoord gaat het in de regio om onderstaande structuren:

    • Elektriciteit en Gebouwde Omgeving: RES

    • Industrie: industriële clusters

    • Mobiliteit: MIRT/ Beter Benutten

    • Landbouw & Landgebruik: Gebiedscommissies

  • Wet Bodembescherming: De Wet Bodembescherming is een Nederlandse wet die is bedoeld om de bodem te beschermen tegen verontreiniging en schade. De wet heeft tot doel te zorgen voor een duurzame en veilige bodemkwaliteit, zodat de bodem zijn functies voor het milieu, de natuur, en de mens kan blijven vervullen. De wet legt de verantwoordelijkheid voor bodemverontreiniging bij de veroorzaker ervan. Dit betekent dat bedrijven of personen die de bodem vervuilen, verantwoordelijk zijn voor het opruimen van de verontreiniging. Deze wet is bedoeld om schadelijke effecten op de gezondheid, het milieu en de natuur te voorkomen door tijdig in te grijpen bij bodemverontreiniging en door het stimuleren van preventieve maatregelen.

2.3 Provinciaal beleid

De Omgevingsvisie NH2050 is vastgesteld op 19 november 2018 door Provinciale Staten. Deze visie vervangt de eerdere Structuurvisie Noord-Holland 2040 en legt de ambities en beleidslijnen vast voor de fysieke leefomgeving van de provincie tot 2050. De Omgevingsvisie NH2050 benadrukt het belang van een balans tussen economische groei en leefbaarheid, met aandacht voor thema's als wonen, werken, mobiliteit en landschap. In januari 2025 heeft de provincie een participatieplan vastgesteld voor de herziening van de Omgevingsvisie, met als doel de visie aan te passen aan de huidige en toekomstige behoeften van Noord-Holland. Deze herziening wordt eind 2026 verwacht.

De actuele provinciale Woonvisie van Noord-Holland is de Woonagenda Provincie Noord-Holland 2020-2025, die op 31 maart 2020 door Provinciale Staten is vastgesteld. Deze agenda vormt de uitvoeringsagenda voor het woonbeleid van de provincie voor de genoemde periode en is een vervolg op de Omgevingsvisie NH2050. De Woonagenda richt zich op het versnellen van de woningbouwproductie, het stimuleren van regionale samenwerking en het verduurzamen van woningen. Deze is uitgewerkt per regio tot een Regionaal Aktie Programma (RAP) Wonen. De Regionale Actie Programma’s (RAP) zijn voor de provincie het instrument om de doelstellingen van de Provinciale Woonvisie te bereiken. Het RAP 2016 t/m 2020 is een document dat de belangrijkste ambities en afspraken op het gebied van wonen weergeeft.

De regio Alkmaar zet in op een woningaanbod dat aansluit bij de vraag. De nieuwbouwprogrammering is flexibel om jaarlijks zo goed mogelijk te kunnen aansluiten bij de vraag. Voor nieuwbouwprogrammering worden naast de actuele provinciale prognose voor demografie en nieuwbouw ook andere recente prognoses gehanteerd. Uitgangspunt is dat iedere gemeente in de regio Alkmaar de lokale uitbreidingsbehoefte kan faciliteren. Ook is afgesproken dat gemeenten niet meer dan het gemeentelijk aandeel in de prognose benutten. De prognoses worden jaarlijks tegen het licht gehouden en indien nodig herzien.

2.4 Gemeentelijk beleid

Naast Europees-, Rijks- en provinciaal beleid gelden er binnen de gemeente opgestelde beleidskaders die van invloed zijn op het gemeentelijke grondbeleid. Het grondbeleid is facilitair van aard en ondergeschikt aan het materiele beleid zoals door uw raad vastgesteld. Enkele van die beleidsstukken zijn:

  • Toekomstvisie Heiloo 2030;

  • Nota Omgevingskwaliteit 2023

  • Woonvisie Heiloo 2019;

  • Grondexploitaties actualisatie nota 2021;

  • Nota Structuurvisie 2030 Koers in Beeld;

  • Omgevingsvisie Heiloo 2024 (momenteel in ontwikkeling)

  • Nota Kostenverhaal Heiloo 2025 (momenteel in ontwikkeling);

  • Convenant Toekomstbestendig Bouwen.

Onderstaand is een schema waarin het Europees, Rijks, Provinciaal en Gemeentelijk beleid op het gebied van grondbeleid wordt weergegeven. Dit schema toont de verschillende niveaus van beleid en de bijbehorende verantwoordelijkheden:

Beleidsniveau

Beleid en Taken

Europees Beleid

Staatssteunregelingen: Europese regels voor staatssteun bij grondtransacties, bijvoorbeeld bij verkoop onder marktwaarde.

Ruimtelijke ordening: Richtlijnen voor de duurzame ontwikkeling van land en onroerend goed in de lidstaten.

Klimaat- en duurzaamheidsbeleid: Richtlijnen voor de energietransitie, inclusief hernieuwbare energie en energie-infrastructuur, de circulaire economie, klimaatadaptatie en natuurinclusiviteit.

Rijksbeleid

Omgevingswet: Wet die het beleid rondom ruimtelijke ordening, milieu en infrastructuur regelt.

Klimaatakkoord: Nationale afspraken over verduurzaming van de energievoorziening, inclusief het bevorderen van hernieuwbare energie en energiebesparing.

Provinciaal Beleid

Regionale Energie Strategieën (RES): Provincies vertalen nationale klimaatafspraken naar regionale plannen voor duurzame energieopwekking en infrastructuur.

Provinciale Omgevingsverordening (POVI): Regels voor ruimtelijke ordening en grondbeleid binnen de provincie:

Provinciale Omgevingsverordening NH2022: Bouwen volgens het Basisveiligheidsniveau klimaatbestendige Nieuwbouw (Artikel 6.75 Klimaatadaptatie).

Natuur- en Milieuvergunningen: Provincies coördineren de vergunningverlening voor natuur en milieu-impact bij grondontwikkelingsprojecten.

Gemeentelijk Beleid

Omgevingsplan: regels over het gebruik van grond en bebouwing, maar ook andere aspecten van de fysieke leefomgeving, zoals milieu, infrastructuur, natuur en energie.

Grondbeleid en Grondverkoop: Gemeenten bepalen hoe ze grond beheren en verkopen, rekening houdend met marktwaarde en staatssteunregels.

Woningbouw- en Infrastructuurprojecten: Gemeenten zorgen voor de planning en uitvoering van woningbouw en infrastructuur, in lijn met nationale en provinciale richtlijnen.

Duurzaamheid: Gemeenten dragen bij aan een veilige, gezonde en toekomstbestendige leefomgeving voor bewoners en ondernemers: Circulaire Economie, Klimaatadaptie & Natuur inclusief bouwen, Energie.

Figuur 1: Wet- en regelgeving.

3. Grondbeleid

De mate waarin en de wijze waarop de gemeente haar rol in de ruimtelijke ontwikkeling invult, wordt vaak geformuleerd in termen van actief en faciliterend (voorheen passief) grondbeleid. De twee uiterste vormen van grondbeleid zijn (pro)actief grondbeleid en faciliterend (passief) grondbeleid. Actief grondbeleid is beleid wat gericht is op de verwerving van alle binnen een project benodigde gronden waarna de gemeente deze gronden zelf bouw- en woonrijp maakt en verkoopt aan marktpartijen, instellingen of particulieren. Bij faciliterend grondbeleid wordt dit aankoop- en ontwikkelproces juist aan de markt overgelaten, de gemeente faciliteert hier enkel in juridisch-planologische zin. Daarnaast bestaan er zogenaamde tussenvormen, situationeel grondbeleid, waarin publieke en private partijen met elkaar samenwerken.

Beide vormen kennen hun voor- en nadelen. Wat een voordeel voor actief grondbeleid is, zal in algemene zin als een nadeel voor faciliterend grondbeleid zijn. Van beide hoofdvormen worden de voornaamste voor- en nadelen verderop benoemd. De keuze die het gemeentebestuur uiteindelijk maakt over het te voeren grondbeleid, wordt grondpolitiek genoemd.

Bij faciliterend en actief grondbeleid behoren bepaalde grondbeleidsinstrumenten en activiteiten, die in het volgende hoofdstuk worden beschreven.

FACILITEREND GRONDBELEID

 

ACTIEF GRONDBELEID

De gemeente beperkt zich tot haar regulerende taak en geeft kaders aan voor de private sector.

De aankoop, exploitatie en verkoop van grond wordt overgelaten aan private partijen

De gemeente verwerft, maakt bouw- en woonrijp en geeft de grond zelf uit aan derden

(verkoop van grond door gemeente)

Instrumenten en activiteiten

  • Ruimtelijke instrumentarium

    • -

      Kostenverhaal

    • -

      Omgevingsvergunning

    • -

      Kostenverhaalsregels omgevingsplan (voorheen: exploitatieplan)

  • Anterieure overeenkomst

  • (Bouw-)regelgeving

  • Posterieure overeenkomst

  • Legesverordening

Kostenverhaal: worden verrekend bij de ontwikkelende partij via exploitatiebijdrage

Instrumenten en activiteiten

  • 1.

    (Actieve) Verwerving

    • -

      Strategische verwerving

    • -

      Vestiging voorkeursrecht

    • -

      Onteigening

  • Tijdelijk Beheer

  • Bouw- en woonrijp maken

  • Gronduitgifte

Kostenverhaal: verdisconteerd in grondprijs

Figuur 2: Instrumentarium en activiteiten bij faciliterend of actief grondbeleid

3.1 Faciliterend grondbeleid

Als de gemeente het verwerven, produceren en uitgeven van (bouw)grond overlaat aan derden is er sprake van faciliterend grondbeleid. Faciliterend grondbeleid gaat in beginsel gepaard met kostenverhaal, de wet verplicht dit immers. Bij faciliterend grondbeleid onder de Omgevingswet stuurt de gemeente via regels, plannen en overeenkomsten, zonder zelf eigenaar te zijn van de grond. De focus ligt op samenwerking, kostenverhaal en kwaliteitsborging, met meer nadruk op participatie en maatwerk dan voorheen. Onderstaand figuur laat enkele voor- en nadelen van faciliterend grondbeleid zien.

VOORDELEN VAN EEN FACILITEREND GRONDBELEID

 

NADELEN VAN EEN FACILITEREND GRONDBELEID

  • Beperkt risico voor de gemeente, de financiële risico’s van de grondexploitatie liggen bij externe marktpartijen;

  • Financieel en organisatorisch beslag ligt grotendeels bij derden;

  • Gemeente kan zich richten op scheppen juiste voorwaarden via omgevingsplan en vergunningen

  • Het primaat van het ontwikkelen ligt bij de private eigenaar, het sturen in de projecten gebeurt aan de hand van het (gemeentelijke) beleidskader;

  • Minder, of geen, invloed op exploitatiewinst;

  • Omvang kostenverhaal kent wettelijke beperkingen;

  • Minder invloed op de planning en timing van gewenste locatieontwikkelingen.

Figuur 3: Voor- en nadelen faciliterend grondbeleid

De indruk kan ontstaan dat aan faciliterend grondbeleid geen financiële risico’s zijn verbonden voor de gemeente, maar dit is wel het geval. Bij faciliterende projecten wordt doorgaans een exploitatiebijdrage overeengekomen die de private partij aan de gemeente betaalt vanwege de werkzaamheden die de gemeente moet uitvoeren. Afspraken hierover worden vastgelegd in een anterieure overeenkomst (zie hiervoor de grondbeleidsinstrumenten). In de praktijk kan blijken dat deze afgesproken bijdrage te laag is, omdat bijvoorbeeld de ambtelijke inzet hoger is dan vooraf gedacht of doordat de openbare ruimte die de gemeente zal aanleggen, duurder is dan voorzien. Afhankelijk van de afspraken die gemaakt zijn, kunnen de meerkosten dan bij de gemeente terecht komen.

Binnen het faciliterende grondbeleid is nog onderscheid te maken in faciliterend passief en faciliterend activerend. In beide gevallen heeft een marktpartij de grond in handen en zal uiteindelijk overgaan tot het ontwikkelen ervan. Het verschil is dat bij faciliterend passief de gemeente lage prioriteit geeft aan de ontwikkeling. In de praktijk zal een initiatiefnemer bij de gemeente een verzoek indienen om te mogen ontwikkelen, de gemeente toetst of het initiatief past binnen het beleid en geeft al dan niet de benodigde vergunning uit. Bij faciliterend activerend grondbeleid zal de gemeente een marktpartij aansporen om tot een ontwikkeling over te gaan omdat de gemeente een hoge prioriteit heeft in de ontwikkeling. Deze prioriteit komt voort uit politieke of maatschappelijke doelstellingen die zij heeft geformuleerd.

Wanneer een marktpartij over wil gaan tot de ontwikkeling van zijn of haar grond, dan moet de gemeente -bij facilitair grondbeleid- begeleidende kosten maken voor de ontwikkeling. Zo dient de gemeente het initiatief te beoordelen en te toetsen of de plannen passen binnen het bestaand beleid, waarna al dan niet een principe besluit volgt. Het kan ook voorkomen dat er in een later stadium kosten moeten worden gemaakt door de gemeente voor het aanleggen van infrastructuur.

Onderstaand laat een processchema zien met daarin de basisstappen behorend bij facilitair grondbeleid.

afbeelding binnen de regeling

Figuur 4: Processchema faciliterend grondbeleid

3.2 Actief grondbeleid

Bij actief grondbeleid heeft de gemeente beschikking over de grond of verwerft de gemeente actief grond en maakt deze bouwrijp. Het aanleggen van riolering, bouwwegen, etc. is de verantwoordelijkheid van de gemeente. Bouwrijp maken is het proces waarbij een stuk grond zodanig wordt voorbereid dat de feitelijke bouwactiviteiten kunnen starten. Dit omvat werkzaamheden die noodzakelijk zijn om een terrein geschikt te maken voor bebouwing, zoals het aanleggen van infrastructuur, het verwijderen van obstakels en het aanpassen van het maaiveld. Nadat de grond bouwrijp is gemaakt, worden de bouwkavels uitgegeven/verkocht aan kopers die binnen de grenzen van het omgevingsplan tot ontwikkeling kunnen overgaan. Na realisatie van de bebouwing verzorgt de gemeente het woonrijp maken, waarbij de definitieve inrichting van het openbaar gebied plaatsvindt.

Onderstaand is een processchema weergegeven met daarin de basisstappen behorend bij actief grondbeleid.

afbeelding binnen de regeling

Figuur 5: Processchema actief grondbeleid.

Bij een actief grondbeleid voeren de volgende punten de boventoon:

  • de gemeente voert geheel zelf de grondexploitatie of doet dat voor een groter of kleiner deel samen met een marktpartij, ze heeft een maximaal sturende en inhoudelijke rol in de gebiedsontwikkeling;

  • de opbrengsten kunnen zelf worden geïncasseerd en worden gebruikt ter dekking van kosten en verevening;

  • eventuele (financiële) mee- en tegenvallers zijn voor rekening van de gemeente.

Actief grondbeleid vereist voldoende financiële armslag van de gemeente voor (grond)verwervingen, overige investeringen en rentelasten om de financiële risico’s af te dekken. Ook vereist een actief grondbeleid doorgaans forse inspanningen van het ambtelijk apparaat. Onderstaand figuur laat enkele voor- en nadelen van actief grondbeleid zien.

VOORDELEN VAN EEN ACTIEF GRONDBELEID

 

NADELEN VAN EEN ACTIEF GRONDBELEID

  • Maximale sturing op gemeentelijke doelstellingen op het gebied van ruimtelijke ontwikkeling, zoals wonen, werken en natuur;

  • Maximale sturing op inhoud, kwaliteit en fasering in planontwikkeling. Dit uit zich in:

    • 1.

      Het behoud van initiatief en de mogelijkheid tot het kiezen van partners bij de ontwikkeling binnen de wettelijke mogelijkheden;

    • 2.

      De gemeente kan zelf bepalen welke bestemmingen waar/wanneer worden gerealiseerd en heeft de regie in handen;

    • 3.

      Mogelijkheid om ongewenste ruimtelijke ontwikkelingen tegen te gaan c.q. tijdig te kanaliseren;

    • 4.

      De exploitatiewinsten komen ten goede aan de gemeente;

  • Sterke onderhandelingspositie.

  • Negatieve resultaten en risico’s zijn voor rekening van de gemeente;

  • Er is financiële en organisatorische ruimte nodig;

  • Benodigde vakspecialisten voor uitvoering zijn schaars;

  • Vereist forse inspanning van het ambtelijk apparaat.

Figuur 6: Voor- en nadelen actief grondbeleid

3.3 Samenwerkingsvormen

Zoals gezegd kent het grondbeleid ook zogenaamde tussenvormen of samenwerkingsvormen. Zowel bij actief als faciliterend grondbeleid is steeds meer sprake van samenwerking met marktpartijen, waarbij via verschillende samenwerkingsvormen ruimtelijke doelstellingen worden gerealiseerd. Bij de samenwerking speelt de inbreng van (markt-)kennis en verdeling van risico’s, tekorten en opbrengsten een belangrijke rol.

Bij het voeren van zowel actief als faciliterend grondbeleid zijn diverse samenwerkingsvormen mogelijk. Dit wordt ook wel Publiek Private Samenwerking (PPS) genoemd. Per situatie en locatie wordt een strategische keuze gemaakt of de gemeente actief of faciliterend grondbeleid voert, op welke wijze zij de grondexploitatie wil (laten) voeren en welke samenwerkingsvorm het meest geëigend is.

PPS betekent dat de gemeente en één of meerdere marktpartijen samenwerken. Een belangrijk kenmerk van een PPS is dat sprake is van enige vorm van risicodeling. Een PPS kan meerwaarde opleveren omdat het de slagkracht vergroot, er meer deskundigheid en marktkennis aanwezig is en/of omdat de risico’s voor de gemeente gereduceerd worden.

VOORDELEN VAN EEN PPS

 

NADELEN VAN EEN PPS

  • Verdeling van de risico’s. Negatieve grondexploitatieresultaten worden gedeeld met de partners;

  • De gemeente is mede-initiatiefnemer en heeft daarmee mogelijkheden tot sturing en regie;

  • Profijt van elkaars expertise.

  • Positieve grondexploitatieresultaten worden gedeeld met de partners;

  • Samenwerken is ook compromissen zoeken en sluiten, waarbij mogelijk niet alle ambities van de gemeente worden gehaald;

  • Complexe besluitvormingsprocedures, afstemming en terugkoppeling met besturen/directies van de partijen.

Figuur 7: Voor- en nadelen van Publiek Private Samenwerking

Er zijn drie hoofdvormen van PPS-constructies, die onderling verschillen in de verdeling van risico’s en zeggenschap tussen de partijen:

  • Bouwclaim model (zie §3.3.1);

  • Joint venture model (zie § 3.3.2);

  • Concessie model (zie § 3.3.3).

3.3.1. Bouwclaim model

Deze vorm van PPS wordt ook wel het coalitiemodel genoemd. Bij deze samenwerkingsvorm is de grond binnen een plangebied veelal geheel of gedeeltelijk in bezit van private partijen. De private partij verkoopt de betreffende gronden aan de gemeente die de grondexploitatie voert met de afspraak dat de gemeente zich verplicht bouwrijpe kavels terug te leveren, al dan niet gekoppeld aan een bouwplicht. Tussen de gemeente en de private partij(en) worden vooraf afspraken gemaakt over het aantal terug te leveren bouwkavels. De bouwkavels kunnen ook elders binnen de gemeente liggen. Nadat de gronden bouwrijp zijn gemaakt, worden bouwrijpe kavels tegen een vooraf afgesproken prijs terug geleverd aan de private partij(en). Een essentieel moment is het formele oplevermoment van de bouwrijpe kavel door de gemeente aan de ontwikkelaar. Dit moment markeert de overgang van verantwoordelijkheden en is meestal schriftelijk vastgelegd, inclusief een opleverdossier (met tekeningen, peilen, aansluitpunten), verdeling van risico’s (zoals schade aan riolering of bouwweg) en afspraak over het tijdstip waarop gestart mag worden met bouwen.

De meerwaarde van het bouwclaim model voor de gemeente zit in het afdekken van risico’s door bij de aankoop van de grond al prijsafspraken over de afname te maken. Er ontstaat grip op de ontwikkeling, omdat in een vroeg stadium gezamenlijke planvorming plaatsvindt. De afnameplicht geeft de gemeente overigens geen volledige zekerheid. De afname- en bouwplicht kunnen bijvoorbeeld voorwaardelijk zijn gekoppeld aan bestemmingswijziging en verkoopresultaat, afhankelijk van wat in de bouwclaim overeenkomst wordt overeengekomen.

Deze PPS is aantrekkelijk voor de gemeente, omdat de gemeente veelal 100% van de gemaakte kosten voor de planontwikkeling kan verhalen. De gemeente voert de grondexploitatie en de gemaakte kosten worden verrekend in de uitgifteprijs van de grond.

Er zijn enkele belangrijke aandachtspunten bij het bouwclaim model:

  • Prijsbepaling voor de overname van de gronden;

  • Spanningsveld met Europese aanbestedingsregels;

  • Duidelijke afspraken over bouwrecht of bouwplicht.

3.3.2. Joint venture model

Deze vorm van PPS wordt ook wel het alliantiemodel genoemd. De meest uitgesproken vorm van PPS is de joint venture waarbij gemeente en marktpartij(en) samen een rechtspersoon (grondexploitatiemaatschappij, afgekort GEM) oprichten voor de realisatie van een project waarin voor gezamenlijke rekening en risico planontwikkeling en de grondexploitatie wordt gevoerd. Vanzelfsprekend wordt ook de zeggenschap over de grondexploitatie gedeeld. In dit model zijn de sturingsmogelijkheden van de gemeente minder groot, vanwege de gedeelde zeggenschap binnen de GEM. Een joint venture kan verschillende juridische entiteiten hebben.

De keuze voor een joint venture met oprichting van een gezamenlijk rechtspersoon, heeft voordelen ten opzichte van een samenwerking met een private partij door middel van alleen een overeenkomst. Het biedt de mogelijkheid op een bedrijfsmatige manier in te spelen op de dynamiek van ontwikkelprocessen. Bovendien worden financiële risico’s in belangrijke mate buiten de eigen organisatie en door de gezamenlijke rechtspersoon gedragen. Daarnaast staat de gezamenlijke rechtspersoon op enige afstand van partijen, zodat voor het betreffende project als één gezicht naar buiten kan worden getreden.

Aan de oprichting van een GEM gaat een samenwerkingsovereenkomst vooraf. Na ondertekening van de samenwerkingsovereenkomst, waarbij ruimtelijke en programmatische uitgangspunten zijn bepaald en gecontroleerd op financiële haalbaarheid en risico’s, wordt een GEM opgericht, waarin de gemeente en ontwikkelaar(s) participeren in een bepaalde risico- en winstverhouding.

De GEM verwerft grond binnen het plangebied, is verantwoordelijk voor het bouw- en woonrijp maken en voor de gronduitgifte. De GEM heeft dus het karakter van een publiek-privaat grondbedrijf. Het grondexploitatierisico wordt gedragen door de GEM en wordt dus uiteindelijk verdeeld tussen gemeente en marktpartijen in de verhouding waarin deze partijen participeren in de GEM. Doorgaans zijn de private partijen in de GEM ook (in belangrijke mate) de preferente afnemers van bouwgrond ten behoeve van risicodragende opstalontwikkeling. De grondprijzen zijn marktconform en er worden afspraken gemaakt over de grondafname.

Partijen stellen een onafhankelijke projectdirecteur aan die de operationele leiding van de GEM ter hand neemt. De projectdirecteur stuurt de planontwikkeling en -realisatie aan, bereidt besluitvorming voor en zorgt voor periodieke rapportages waaronder actualisatie van de grondexploitatie. De grondexploitatie van de GEM staat op afstand van de gemeentelijke organisatie. Met behulp van een GEM kunnen kennis en middelen worden georganiseerd, worden risico’s gereduceerd en wordt professionele sturing gegeven aan de ruimtelijke processen. Belangrijk is hoe de risico’s zijn ondergebracht in de grond- en opstalexploitatie. De gemeente participeert normaal gesproken niet in de opstalexploitatie van commerciële ontwikkelaars.

3.3.3. Concessie model

Bij de ontwikkeling van een plangebied kan een gemeente er ook voor kiezen zich te beperken tot het vooraf stellen van een aantal randvoorwaarden. Binnen deze randvoorwaarden wordt vervolgens de gehele planontwikkeling, zowel wat betreft de grondexploitatie als wat betreft de opstalexploitatie, overgelaten aan een private partij. De gemeente heeft eerst het initiatief. De gemeente vraagt projectontwikkelaars om hun plannen voor de ontwikkeling van het plangebied in te brengen. Na selectie verkoopt de gemeente de grond. Vervolgens ontwikkelt en realiseert de geselecteerde ontwikkelaar het plangebied. De gemeente houdt daarbij toezicht op de kwaliteit, op basis van vooraf opgestelde randvoorwaarden en op het plan waarmee de ontwikkelaar is gecontracteerd. Tijdens de realisatiefase draagt de gemeente haar taken en bevoegdheden met betrekking tot de aanleg van de openbare voorzieningen over aan de private ontwikkelaars. Dit model is bijvoorbeeld interessant voor uitbreidingslocaties op agrarisch grondgebied, kleinschalige ontwikkelingen of ontwikkelingen op deelplanniveau, omdat in dat geval de kans op onvoorziene ontwikkelingen die mogelijk om gemeentelijke bijsturing vragen, relatief klein is.

3.4 Afwegingskader grondbeleid

Voor de gemeente Heiloo zijn alle vormen van grondbeleid (actief, passief of een mengvorm) in principe aanvaardbaar, omdat ze allemaal kunnen bijdragen aan het algemeen belang. De feitelijke keuze voor een specifieke vorm van grondbeleid is afhankelijk van de situatie. Het primaire doel van de gemeente bij een ontwikkeling is om hiermee in maatschappelijke zin waarde toe te voegen. Het maatschappelijke rendement van een ontwikkeling speelt daarmee ook een grote rol in de keuze van het grondbeleid van de gemeente. Daarnaast wordt ook gekeken naar het financiële rendement van de ontwikkeling.

3.4.1. Maatschappelijk rendement

Bij ruimtelijke ontwikkelingen binnen de gemeente wordt steeds vaker een beroep gedaan op het maatschappelijk rendement van projecten. Dit geldt met name bij woningbouwinitiatieven van bijvoorbeeld woningcorporaties en maatschappelijke instellingen.

Maatschappelijk rendement kan op twee manieren ontstaan:

  • 1.

    Direct rendement: Het project zelf levert iets op voor de maatschappij, zoals woningen of een park.

  • 2.

    Indirect rendement: Het project levert geld op, en dat geld wordt gebruikt voor een ander maatschappelijk doel, zoals een school of speeltuin.

Hoewel maatschappelijke meerwaarde belangrijk is, vereist dit een heldere en toetsbare afweging. De gemeente hanteert daarom een expliciet afwegingskader voor maatschappelijk rendement dat van toepassing is op alle vormen van grondbeleid (actief, faciliterend en publiek-private samenwerking). Hierbij wordt maatschappelijke waarde beoordeeld op basis van vooraf vastgestelde criteria, waaronder:

1. Bijdrage aan gemeentelijke beleidsdoelen

Projecten moeten aantoonbaar bijdragen aan vastgestelde beleidsdoelen uit gemeentelijke visies en programma’s, zoals de woonvisie, klimaatstrategie of omgevingsvisie. Voorbeelden:

  • Betaalbaarheid: realisatie van sociale huur, middenhuur of betaalbare koopwoningen volgens de Woonvisie Heiloo 2019;

  • Duurzaamheid: toepassing van de thema’s circulariteit, energiezuinige gebouwen, klimaatadaptatie en natuurinclusief bouwen conform het Convenant Toekomstbestendig Bouwen;

  • Leefbaarheid: projecten die sociale cohesie, veiligheid of wijkvoorzieningen versterken (zoals zorgwoningen, ontmoetingsplekken of onderwijsvoorzieningen).

2. Maatschappelijke doelgroepen en urgentie

Het initiatief moet gericht zijn op doelgroepen ( zoals starters, senioren, mensen met een zorgvraag) waarvoor een aantoonbare maatschappelijke behoefte bestaat.

3. Ruimtelijke kwaliteit en duurzaamheid

Projecten dienen te voldoen aan eisen voor een goede ruimtelijke inpassing en bijdragen aan een duurzame leefomgeving. De beoordeling sluit aan bij Convenant Toekomstbestendig Bouwen.

4. Financiële haalbaarheid en risicoverdeling

Hoewel maatschappelijke waarde belangrijk is, moet het plan ook financieel verantwoord zijn:

  • De initiatiefnemer toont aan dat het project financieel haalbaar is, met een reëel dekkingsplan.

  • De financiële risico’s voor de gemeente zijn beperkt, transparant en indien nodig beheersbaar gemaakt via anterieure overeenkomsten.

  • Bij faciliterend grondbeleid is een passend kostenverhaal vereist; bij actief beleid gelden heldere rendements- en risico-eisen.

Zonder aantoonbare financiële onderbouwing en risicoanalyse wordt het maatschappelijk rendement als onvoldoende beoordeeld.

Initiatiefnemers dienen deze aspecten onderbouwd aan te leveren. De gemeente behoudt altijd de regie op de integrale afweging van maatschappelijke én financiële belangen. Alleen projecten die aantoonbaar bijdragen aan gemeentelijke doelstellingen én voldoen aan ruimtelijke en financiële randvoorwaarden komen in aanmerking voor ondersteuning of facilitering.

Door deze benadering voorkomt de gemeente dat het begrip maatschappelijk rendement vrijblijvend wordt ingezet en waarborgt zij een transparante, rechtvaardige en doelgerichte grondbeleidspraktijk.

3.4.2 Financieel rendement

Naast het directe maatschappelijke rendement van een ontwikkeling is ook het financiële rendement van belang voor de keuze van het te voeren grondbeleid. Er moet een afweging gemaakt kunnen worden of het te behalen maatschappelijke rendement in verhouding staat tot het financiële rendement.

Voorheen werd vooral gekeken naar het financiële rendement voor de gemeente. Wanneer het plan voor de gemeente niet financieel haalbaar was, werd dit plan meestal niet door de gemeente opgepakt en werd het

overgelaten aan de markt. Projectontwikkelaars kunnen hun verdiensten immers halen uit zowel grondexploitatie als uit de vastgoedexploitatie en soms zelfs de huur- en beheerexploitatie. De gemeente heeft deze mogelijkheid niet, zij voert enkel een grondexploitatie.

Om het financiële rendement te bepalen wordt per ontwikkeling gekeken naar een aantal factoren, waaronder:

  • De mogelijkheid tot waardeontwikkeling voor de gemeente: Sommige ontwikkelingen kunnen leiden tot een waardestijging van gemeentelijke gronden of vastgoed. Ook kan een gebied aantrekkelijker worden, wat indirect bijdraagt aan toekomstige opbrengsten. Dit maakt het project financieel interessanter op lange termijn. De gemeente weegt deze potentiële groei mee in de besluitvorming;

  • De grondposities: De vraag of de gemeente zelf gronden in bezit heeft of deze nog moet verwerven, speelt een grote rol. Bij eigen grond is er meer grip op de ontwikkeling en mogelijk meer opbrengst. Bij verwerving is er sprake van extra kosten en mogelijk meer risico. De bestaande grondpositie beïnvloedt zo het financiële perspectief;

  • De prijs van het onroerend goed: De waarde van het vastgoed (zoals woningen of bedrijfspanden) bepaalt voor een groot deel het verwachte financiële rendement. Hogere verkoop- of huuropbrengsten zorgen voor meer inkomsten. De marktwaarde hangt af van locatie, kwaliteit en vraag. De gemeente houdt hier rekening mee bij het opstellen van de grondexploitatie;

  • Het risicoprofiel: Het risicoprofiel geeft aan hoeveel onzekerheden er zijn binnen een ontwikkeling. Denk aan marktrisico’s, planologische risico’s of vertragingen in besluitvorming. Hoe hoger het risico, hoe voorzichtiger de gemeente moet zijn in haar financiële inschatting. Een hoog risicoprofiel vraagt vaak om extra financiële buffers;

  • De bouw-/ontwikkelkosten: Onder deze kosten vallen onder meer het bouwmateriaal, arbeid, vergunningen en advieskosten. Hogere kosten drukken het financiële rendement. De gemeente beoordeelt of deze kosten in verhouding staan tot de verwachte opbrengsten. Eventuele subsidies of bijdragen van derden kunnen hierbij een rol spelen;

  • De ontwikkelingstermijn: De tijd die nodig is om een project te realiseren heeft invloed op de financiering en het rendement. Hoe langer de ontwikkeling duurt, hoe langer het duurt voordat inkomsten binnenkomen. Ook kunnen kosten stijgen in de loop der tijd. De gemeente kijkt daarom kritisch naar de planning en haalbaarheid.

  • Total Cost of Ownership (TCO): Binnen de circulaire economie wordt deze term gebruikt voor de totale kosten die gemoeid zijn met een product of dienst gedurende gehele levenscyclus. Hierbij wordt ook rekening gehouden met factoren als onderhoud, reparaties, energieverbruik en de restwaarde aan het einde van de levensduur. De methode voor het toepassen van TCO en met name restwaarde wordt nader onderzocht door de gemeente.

Scenario’s

Per ontwikkeling is er een viertal scenario’s mogelijk, waarbij gekeken wordt naar het financiële rendement op de grondexploitatie en de vastgoedexploitatie. Afhankelijk van het scenario zal het interessant zijn voor de gemeente en/of een ontwikkelaar om een ontwikkeling te realiseren. De scenario’s zijn weergegeven in onderstaande tabel en worden hieronder verder uitgewerkt (+ betekent een positief financieel rendement, - betekent een negatief rendement). De grondeigenaar kan zowel de gemeente, de ontwikkelaar of een derde (die de grondexploitatie voert) zijn.

Scenario

Grondexploitatie

Vastgoedexploitatie

Interessant voor

1

+

+

Grondeigenaar, Ontwikkelaar

2

+

-

Grondeigenaar

3

-

-

Niemand

4

-

+

Ontwikkelaar

Figuur 8: Ontwikkelscenario’s

Scenario 1

Er is een positief financieel rendement te behalen op zowel de grond (grondexploitatie) als op de opstallen (vastgoedexploitatie). Dit scenario is voor zowel de grondeigenaar als voor de ontwikkelaar interessant. Dit project zal zonder meer gerealiseerd gaan worden. De vraag is dus niet of het opgepakt gaat worden, maar door wie. Er is concurrentie op de grondmarkt, immers, wie de grond heeft, heeft een positie in de ontwikkeling ervan. Dit heeft een prijsopdrijvend effect.

Scenario 2

Er is een scenario mogelijk waarin wel een positief financieel rendement kan worden behaald op de grond, maar een negatieve vastgoedexploitatie. In deze gevallen zal de grondeigenaar willen gaan ontwikkelen, maar kan zij geen ontwikkelaar vinden die onder de gebruikelijke condities de vastgoedexploitatie wil uitvoeren. In sommige gevallen is dit toch gewenst, omdat er wel een maatschappelijk rendement te behalen valt. Er zal dan een modus gezocht moeten worden waarbij zowel de grondeigenaar als de ontwikkelaar baat hebben bij deze ontwikkeling. Dit kan op verschillende wijzen. Per geval zal bekeken moeten worden wat de meest geschikte wijze is.

Scenario 3

In dit scenario is er geen financieel rendement te behalen op zowel de grondexploitatie als op de vastgoedexploitatie. Dergelijke projecten zullen dus niet door de markt worden opgepakt. Ondanks dat er geen financieel rendement op deze projecten valt te behalen, is het voor de gemeente mogelijk toch van belang om deze projecten op te pakken, namelijk als er een maatschappelijk probleem mee opgelost kan worden. Alsdan kan de gemeente overwegen om het project toch in ontwikkeling te brengen. De gemeente behartigt dan een publiek belang en is bereid hierin te investeren, zonder (volledige) terugverdienmogelijkheden.

Scenario 4

In dit scenario is er geen financieel rendement op de grondexploitatie, maar wel een positief rendement op de vastgoedexploitatie; de verwervingskosten en/of kosten voor het bouwrijp maken zijn niet terug te verdienen met enkel de grondexploitatie. Maar als de ontwikkelaar voldoende rendement kan halen uit de vastgoedexploitatie, dan zal de ontwikkelaar de ontwikkeling willen trekken en de gronden willen verwerven.

Onder aan de streep blijft er voor de ontwikkelaar immers een winst over. Omdat de gemeente alleen een rol heeft in de grondexploitatie, en daar een verlies op geleden wordt, is de rol van de gemeente in principe beperkt tot de publiekrechtelijke.

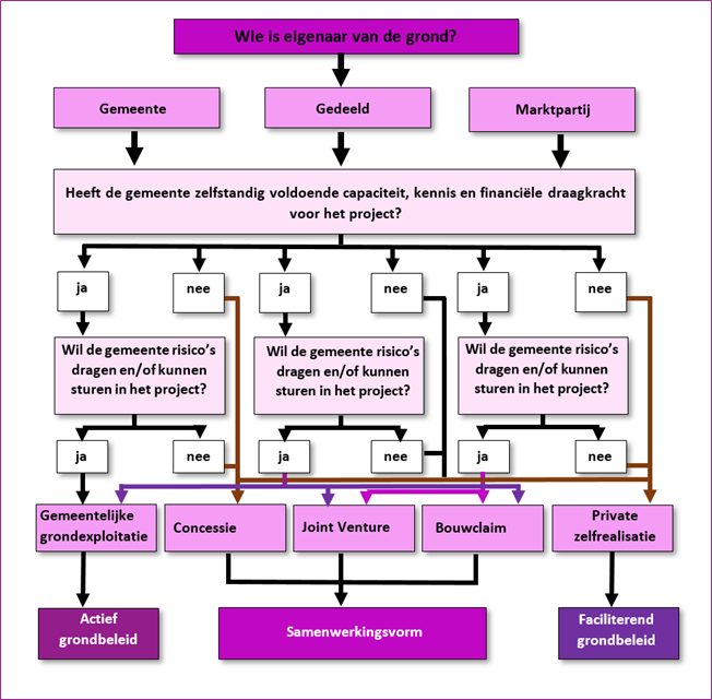
3.4.3 Keuze grondbeleid 

De gemeente maakt bij ruimtelijke ontwikkelingen een afweging op basis van twee hoofdvragen: draagt het initiatief bij aan een gemeentelijke ambitie, en hoe stelt de markt zich op?

Is er sprake van een gemeentelijke behoefte, dan kan de gemeente kiezen voor een actieve rol: via risicodragend grondbeleid of als activerend facilitator van een marktinitiatief. Toont de markt geen initiatief, dan kan de gemeente zelf de regie nemen, bijvoorbeeld als grondproducent. Een goede ontwikkelstrategie en risicoanalyse zijn hierbij essentieel.

Levert een ontwikkeling géén bijdrage aan gemeentelijke ambities, dan kan de gemeente alleen faciliterend meewerken, mits haar belangen niet worden geschaad en er geen financieel risico is.

Ook het maatschappelijk en financieel rendement speelt een rol. Bij een positief maatschappelijk én financieel rendement (zoals in scenario’s 1 en 2) kan de gemeente actief grondbeleid voeren, waarbij eventuele winst ten goede komt aan andere maatschappelijke doelen. Bij een negatief financieel maar wél maatschappelijk rendement (scenario 3) kan de gemeente alsnog zelf een actieve rol overwegen, als de markt het laat afweten. In het geval van het financiële scenario 4, dat een ontwikkeling een negatief financieel rendement oplevert op de grondexploitatie, maar wel een positief financieel rendement oplevert op de vastgoedexploitatie, zal de markt de ontwikkeling naar alle waarschijnlijkheid oppakken.

Conclusie

Op basis van de analyses met betrekking tot het verwachte maatschappelijke en/of financiële rendement wordt bepaald welke vorm van grondbeleid gevoerd zal worden.

Beleidsuitgangspunt 1

Afhankelijk van het financiële én maatschappelijke rendement van een ontwikkeling zal gekozen worden voor

een facilitair of voor een actief grondbeleid.

4. Grondbeleidsinstrumenten

De gemeente heeft een aantal grondbeleidsinstrumenten, die ingezet kunnen worden om de gemeentelijke en ook maatschappelijke doelen te verwezenlijken. In dit hoofdstuk komen deze aan bod.

4.1 Instrumenten bij actief grondbeleid

4.1.1. Minnelijke verwerving

De gemeente Heiloo kan gronden verwerven ten behoeve van ontwikkelingen. Minnelijke verwerving is altijd het uitgangspunt voor het verkrijgen van gronden. Dit betekent dat de gemeente ernaar streeft om op vrijwillige basis een koopovereenkomst met de eigenaar te sluiten

Het college van burgemeester en wethouders is bevoegd binnen de gestelde kaders (koop)overeenkomsten aan te gaan (artikel 160 lid 1 e).

Overwegingen bij minnelijke verwerving

Per situatie moet een beoordeling worden gemaakt in welke mate en op welke wijze verwerving plaatsvindt. De volgende overwegingen kunnen worden gemaakt voor het al dan niet minnelijk verwerven van grond in het kader van actief grondbeleid:

  • Valt het te verwachten dat de grond kan worden verworven voor een prijs die het mogelijk maakt later winst op de grond te maken, dan wel er geen verlies op te maken?

  • Is er voldoende budget beschikbaar?

  • Is de gemeente bereid het renterisico te dragen tot de tijd dat het project zal worden gerealiseerd of is een marktpartij gevonden die het risico overneemt?

  • Heeft de gemeente de mogelijkheid eventueel vervangende grond aan te bieden?

  • Zal aankoop leiden tot een betere onderhandelingspositie bij het onderhandelen met marktpartijen?

  • Is het wenselijk om een samenwerking met een marktpartij aan te gaan en afspraken te maken over grondverwerving ofwel facilitair grondbeleid te voeren?

Er zijn verschillende soorten te verwerven gronden te onderscheiden bij de gemeente:

1. Gronden waar (nog) geen voornemen is tot ontwikkeling

Als een gemeente grond wil kopen waarvoor nog geen concreet ontwikkelingsplan is, moet dat alleen gebeuren als daar een goede reden voor is. Dit komt omdat het risico dan groter is. Soms koopt een gemeente grond om een gebied later te ontwikkelen, ook al is er nog geen officieel plan goedgekeurd door de gemeenteraad. Zulke stukken grond worden vaak ‘warme gronden’ genoemd.

Bij het bepalen van de prijs van zulke grond wordt vaak al rekening gehouden met wat er in de toekomst misschien mee gebeurt. Daardoor wordt er vaak meer betaald dan wat de grond nu eigenlijk waard is volgens de huidige regels. Als de grond later echt ontwikkeld wordt, kan die hogere prijs worden terugverdiend. Maar als de plannen niet doorgaan of veel te laat komen, en de waarde van de grond daalt blijvend, dan moet de gemeente de waarde van de grond naar beneden bijstellen (afboeken).

Besluitvorming raad

Als er in de aankoopprijs rekening is gehouden met de toekomstige ontwikkeling en de aankoopprijs daardoor hoger is dan de waarde van de geldende bestemming loopt de gemeente met deze aankoop een mogelijk financieel risico. Wanneer de ontwikkeling namelijk niet (tijdig) doorgaat zal er afgeboekt moeten worden. Gelet op dit mogelijke financiële risico zullen degelijke aankopen altijd aan de raad voorgelegd worden

of wordt aan de raad voorgelegd om binnen een bepaald gebied binnen vastgestelde kaders te kunnen aankopen. Om in situaties met een gering financieel risico slagvaardig te kunnen handelen, wordt voorgesteld om grondaankopen tot een maximum van € 1.000.000 kosten koper mogelijk te maken zonder dat daarvoor een raadsbesluit nodig is. Deze aankopen zullen ter verantwoording in de eerstvolgende Nota Grondexploitatie worden opgenomen, om de financiële controle, beleidsmatige onderbouwing en transparantie te waarborgen, en om te zorgen dat deze aankopen passen binnen het bredere gemeentelijk grondbeleid. Deze nota helpt de gemeenteraad om te besluiten welke grondplannen verstandig zijn en hoe het geld wordt beheerd.

Beleidsuitgangspunt 2

Grondaankopen van maximaal € 1.000.000 kosten koper, kunnen zonder raadsbesluit door het college worden aangekocht. De verantwoording hiervan vindt plaats in de eerstvolgende Nota Grondexploitatie.

2. Ontwikkelgrond lange termijn en ruilobject

Ontwikkelgronden voor de (middel)lange termijn zijn in het verleden verworven met het oog op toekomstige ontwikkelingen. Een bijzondere aanleiding kan zijn de verwerving van agrarische grond als ruilobject (compensatiegrond). De Omgevingswet versterkt met artikel 12.44 de juridische basis voor kavelruil (zie ook § 4.1.4), waarmee gemeenten (en ook andere partijen) effectiever kunnen sturen op ruimtelijke kwaliteit. Dit kan in landelijk gebied, bijvoorbeeld agrarische gronden, als stedelijk gebied, bijvoorbeeld verouderde bedrijventerreinen in woongebieden. Het instrument biedt daarmee aanvullende kansen om langetermijnposities strategisch in te zetten en ruilgronden beleidsmatig én financieel verantwoord te beheren. Grond als ruilobject wordt voor de verantwoording op de balans aangemerkt als materieel vaste activa (MVA). Omdat er voor bovengenoemde gronden geen toekomstige ontwikkeling is voorzien zal bij de prijsbepaling enkel worden gekeken naar de waarde van de grond met de al geldende bestemming, vaak agrarisch.

Besluitvorming raad

Wanneer de prijs van de grond is bepaald op grond van de geldende bestemming, zal er geen sprake zijn van een duurzame waardevermindering en loopt de gemeente slechts een beperkt/geen financieel risico. De aankoop zal hierdoor niet aan de raad ter besluitvorming worden voorgelegd, maar ter informatie worden opgenomen in de eerstvolgende Nota grondexploitatie.

Beleidsuitgangspunt 3

Als er een goede kans is, de voorwaarden redelijk zijn en de gemeente voordeel heeft van de percelen (ontwikkelgrond (middel)lange termijn en compensatiegronden), dan koopt de gemeente de grond.

Bodemkwaliteit

Als de gemeente een stuk grond wil kopen en daar afspraken over zijn gemaakt, dan wordt in het contract gezet dat de gemeente eerst de grond mag laten onderzoeken. Dat onderzoek is om te kijken of de grond schoon genoeg is. Dit gebeurt volgens de regels die daarvoor gelden (de NEN 5740). Soms is er daarna nog een extra onderzoek nodig. Dat wordt dan gedaan door een deskundig bedrijf. Als uit het onderzoek blijkt dat de grond niet goed is voor wat de gemeente ermee wil doen, dan gaan de gemeente en de verkoper opnieuw met elkaar praten. Uit deze nieuwe onderhandelingen zullen er afspraken volgen hoe de grond wordt geleverd en wat het betekent voor de grondprijs.

4.1.2. Gemeentelijk voorkeursrecht

In het traject van minnelijke verwerving heeft de gemeente een publiekrechtelijk sturingsinstrument. Het vestigen van een voorkeursrecht op grond van artikel 9.1 Omgevingswet geeft gemeenten de mogelijkheid een voorrangspositie te verkrijgen bij de verwerving van gronden en opstallen in een gebied waar ruimtelijke ontwikkelingen gaan plaatsvinden. Hiermee wordt de mogelijkheid tot verwerving door de gemeente vergroot. Immers bij vervreemding (verkoop) moet de eigenaar het perceel (al dan niet met opstallen) eerst aan de gemeente aanbieden. Het beperkt de verhandelbaarheid, gaat speculatie tegen en biedt de gemeente inzicht in de bewegingen van de grondmarkt. Of het nodig, mogelijk en wenselijk is om gebruik te maken van de gemeentelijke bevoegdheid om een voorkeursrecht te vestigen, is afhankelijk van de concrete omstandigheden van een project, waaronder de fase en de juridische status van de planvorming. Het voorkeursrecht is slechts voor een bepaalde tijd geldig.

Overwegingen voor het vestigen gemeentelijk voorkeursrecht

Onderstaand wordt een overzicht van de strategische afwegingen voor inzet van het gemeentelijk voorkeursrecht gegeven:

  • Wil de gemeente de grond van de onderhavige locatie zelf verwerven en (tijdelijk) beheren?

  • Is er voldoende budget beschikbaar?

  • Is te verwachten dat ontwikkelaars grondposities willen innemen op de locatie?

  • Wil de gemeente het signaal afgeven dat de onderhavige grond in de toekomst zal worden ontwikkeld en wellicht een prijsopdrijvend effect veroorzaken?

  • Is te verwachten dat het vestigen van het voorkeursrecht de prijsontwikkeling 'dempt' of juist opdrijft in het geval van een niet-rendabele bestemming?

  • Beïnvloedt het vestigen van het voorkeursrecht de verhoudingen met grondeigenaren?

Met het vestigen van een voorkeursrecht is de gemeente nog niet zeker van de verwerving. De grondeigenaar is niet verplicht zijn grond te koop aan te bieden aan de gemeente. Als de grond formeel wordt aangeboden aan de gemeente dan neemt het College binnen zes weken een beginselbesluit en volgen er onderhandelingen om tot overeenstemming te komen. Lukt dit niet dan kan de aanbiedende partij de gemeente verzoeken om de rechtbank te vragen een waarde vaststellingsprocedure te starten. Deskundigen bepalen dan, op verzoek van de rechtbank, de waarde. Komen partijen dan nog niet tot overeenstemming dan wordt de rechter gevraagd de waarde vast te stellen. De aanbieder is niet verplicht om tot verkoop over te gaan. Doet hij dat wel én binnen 3 maanden na de uitspraak dan is de gemeente verplicht om aan te kopen tegen de door de rechter vastgestelde waarde. De gemeente betaalt in alle gevallen de totale proceskosten.

Besluitvorming raad

Als er sprake is van een actief grondbeleid en de gemeente wil een voorkeurspositie verkrijgen op een perceel grond, dan is de Wet voorkeursrecht gemeenten (Wvg) een sturingsmiddel wat gebruikt kan worden.

4.1.3. Onteigening

Als minnelijke verwerving niet tot overeenstemming leidt en de gemeente de grond absoluut nodig heeft om planvorming te realiseren is het onteigeningsinstrument inzetbaar. De Raad verzoekt de Kroon de te verwerven percelen aan te wijzen als te onteigenen. Bij onteigening is sprake van gedwongen eigendomsovergang van de eigenaar naar de gemeente om redenen van algemeen belang. Deze wettelijke administratieve procedure vereist een zeer zorgvuldige voorbereiding. De start van een onteigeningsprocedure stopt het traject van de minnelijke verwerving niet. Dit blijft naast de onteigening doorlopen.

Een belangrijk juridisch beginsel bij de inzet van het onteigeningsinstrument is het recht op zelfrealisatie. Dit houdt in dat onteigening niet mogelijk is wanneer de eigenaar bereid én in staat is om zelf de beoogde ontwikkeling te realiseren binnen een aanvaardbare termijn en in overeenstemming met het geldende planologische kader. De gemeente is verplicht om voorafgaand aan de inzet van onteigening te onderzoeken of sprake is van een reëel aanbod tot zelfrealisatie en dit zwaarwegend mee te nemen in de afweging.

Het instrument van onteigening wordt alleen ingezet wanneer de verwerving noodzakelijk is en er redelijkerwijs geen andere mogelijkheden tot verwerving meer voorhanden zijn. Om onteigening mogelijk te maken, moet er een goede planologische onderbouwing zijn. In de Omgevingswet betekent dit dat het geplande gebruik van de grond moet passen binnen het omgevingsplan, of op een andere manier planologisch geregeld zijn, bijvoorbeeld via een omgevingsvergunning voor een activiteit die buiten het omgevingsplan valt. Zonder zo’n juridische basis kan de Kroon het verzoek om te mogen onteigenen niet in behandeling nemen.

Het is goed om te realiseren dat onteigening een ingewikkeld en langdurig proces is dat stap voor stap en heel zorgvuldig doorlopen moet worden. De procedure kent diverse formele stappen, termijnen en toetsingscriteria (zowel op rechtmatigheid als op doelmatigheid). Vanwege deze complexiteit verdient het aanbeveling om tijdig externe specialistische juridische en taxatiedeskundigheid in te schakelen om de procedure (kosten)effectief en juridisch zorgvuldig te kunnen uitvoeren. Dat helpt om het proces efficiënt en zorgvuldig te laten verlopen, en om onnodige kosten of vertragingen te voorkomen.

Of onteigening echt nodig, haalbaar en wenselijk is, hangt af van de situatie in een project. Als het zover komt, moet de eigenaar volledig worden gecompenseerd. Hoe hoog die vergoeding precies is, wordt uiteindelijk vastgesteld door de rechter.

Overwegingen voor het voeren een onteigeningsprocedure

Voordat het instrument wordt ingezet moet dit goed worden overwogen. Hierna wordt een overzicht van de strategische afwegingen voor inzet van het onteigeningsinstrument gegeven:

  • Is er voldoende reden om het ingrijpende instrument van onteigening in te zetten?

  • Wil de gemeenteraad de druk verhogen om te komen tot minnelijke verwerving?

  • Is er voldoende budget beschikbaar (voor volledige schadeloosstelling)?

  • Heeft de gemeente eventueel vervangende grond tot haar beschikking?

  • Wil de gemeente de mogelijkheid van onteigening paraat hebben als onderhandelingsinstrument bij een samenwerking?

  • Is er sprake van een realistisch en juridisch houdbaar aanbod tot zelfrealisatie?

  • Is het planologisch kader (bijvoorbeeld via het omgevingsplan) voldoende helder en vastgesteld?

4.1.4. Kavelruil

Kavelruil bij actief grondbeleid betekent dat de gemeente actief meedoet om stukken grond (kavels) te ruilen tussen verschillende eigenaren, bijvoorbeeld boeren, bedrijven of andere grondeigenaren. Het doel is om de grond slimmer in te delen, zodat iedereen er beter gebruik van kan maken, en de gemeente haar plannen (zoals woningbouw of natuurontwikkeling) makkelijker kan uitvoeren.

Met de invoering van de Omgevingswet is kavelruil ook juridisch versterkt door artikel 12.44, waarin de zogenoemde kavelruilovereenkomst is opgenomen. Deze bepaling maakt het mogelijk dat de gemeente met andere partijen vrijwillig afspraken maken over het ruilen van grond, met als doel een betere inrichting van het gebied.

  • Kavelruil in het landelijk gebied

    Voor agrarische ondernemers is kavelruil een snel en eenvoudig alternatief voor verplichte herverkaveling. Metde kavelruil kunnen zij hun agrarische bedrijfsomstandigheden verbeteren door bijvoorbeeld kavels samen te voegen en die zo beter bereikbaar te maken. Kavelruil is ook een instrument om beleidsdoelen voor natuur, landschap, waterbeheer en recreatie te realiseren. De gemeente kan samen met agrarische ondernemers plannen ontwikkelen en uitvoeren. Vrijwillige kavelruil kan daarbij helpen;

  • Stedelijke kavelruil

    Kavelruil is een nuttig instrument wanneer eigenaren hun plannen voor stedelijke gebiedsontwikkeling niet kunnen uitvoeren door een te sterke versnippering van eigendomsposities. Stedelijke kavelruil is bijvoorbeeld inzetbaar als perceelgrenzen moeten worden gewijzigd bij nieuwbouw op uitleglocaties. En als clusters van woningen, bedrijven, kantoren of winkels moeten worden gevormd bij het herstructureren en transformeren van bestaande bedrijventerreinen, kantorenlocaties en winkelgebieden.

    Deelname aan de ruil en de kavelruilovereenkomst is vrijwillig. Dit geldt niet alleen voor de eigenaren, maar ook voor degenen die zakelijke rechten hebben op grond en gebouwen. Dit is anders dan bijvoorbeeld onteigening of herverkaveling, waarbij sprake is van gedwongen eigendomsoverdracht.

Nieuwe mogelijkheden en voordelen:

  • De gemeente kan als initiatiefnemer, deelnemer of coördinator optreden in een kavelruilproces;

  • Artikel 12.44 maakt het mogelijk om afspraken uit de kavelruilovereenkomst ook publiekrechtelijk te borgen, bijvoorbeeld via het omgevingsplan of vergunningverlening;

  • Er kunnen ook andere doelen dan landbouw centraal staan, zoals stedelijke ontwikkeling, klimaatadaptatie, infrastructuur of natuurcompensatie;

  • Kavelruil kan nu ook in stedelijk gebied worden ingezet, bijvoorbeeld bij versnipperd eigendom op bedrijventerreinen of bij herontwikkeling van wijken;

De kavelruilovereenkomst krijgt hierdoor een duidelijke juridische status, wat het vertrouwen en de samenwerking tussen partijen versterkt. Het instrument biedt dus nieuwe kansen om gebiedsontwikkelingen effectiever en met minder grondverwerving tot stand te brengen.

Beleidsuitgangspunt 4

Uitgangspunt bij verwerving is dat de gemeente bij de start van het verwervingstraject de afweging maakt al dan niet het ‘tweesporenbeleid’ te volgen. Er wordt een keuze gemaakt of naast minnelijke verwerving gebruik wordt gemaakt van het gemeentelijk voorkeursrecht, eventueel onteigening en kavelruil. De benodigde procedures kunnen dan parallel worden gevoerd met de minnelijke verwerving. Hiermee kan grondverwerving zoveel mogelijk zeker worden gesteld.

4.2 Instrumenten bij faciliterend grondbeleid

Wanneer sprake is van faciliterend grondbeleid, waarbij grondeigenaren en/of ontwikkelaars op eigen grond een plan realiseren, dan is een gemeente verplicht om de door haar te maken kosten (zoals planontwikkelingskosten of kosten van civieltechnische ingrepen) te verhalen. Dit kostenverhaal bestond al onder de Wro en heeft een plek gekregen in de Omgevingswet.

4.2.1. Kostenverhaal

Eén van de belangrijkste onderdelen hierin is het verplichtende karakter van het kostenverhaal. Een gemeente moet de gebiedseigen kosten, en kan bovenwijkse en bovenplanse voorzieningen, verhalen en mag er niet meer van afzien. Bij faciliterend grondbeleid sluit de gemeente via het privaat- of publiekrechtelijk spoor een overeenkomst met grondeigenaren (private partijen) om zo de gemaakte kosten (gemeente) te ‘verhalen’. De gemeente voldoet zo aan de verplichting van het kostenverhaal

Deze wet onderscheidt een tweetal instrumenten om kostenverhaal zeker te stellen:

  • 1.

    Het sluiten van een privaatrechtelijke overeenkomst tussen de overheid en de private partij waarin het kostenverhaal is verzekerd. De Omgevingswet onderscheidt twee soorten overeenkomsten:

    • a.

      De anterieure overeenkomst: is een overeenkomst tussen de gemeente en een ontwikkelaar dat voorafgaand aan een gebiedsontwikkeling wordt afgesloten. Hierin worden afspraken gemaakt over de verdeling van kosten en verantwoordelijkheden, zoals het aanleggen van infrastructuur of het betalen van bijdragen voor openbare voorzieningen (bijdrage aan bovenwijkse voorzieningen). Het doel is om te zorgen dat de ontwikkelaar financieel bijdraagt aan de ontwikkeling en de gemeente geen risico’s loopt. Het biedt zekerheid voor beide partijen over de uitvoering van het project en het kostenverhaal. Dit type overeenkomst voorkomt dat de gemeente achteraf opdraait voor kosten;

    • b.

      De posterieure overeenkomst: de overeenkomst tussen de gemeente en een ontwikkelaar die wordt afgesloten nadat de grondontwikkeling heeft plaatsgevonden, vaak om afspraken te maken over latere betalingen, verplichtingen of verdere uitwisseling van grond of rechten. Het wordt soms gebruikt om kosten of bijdragen na de feitelijke ontwikkeling te regelen, bijvoorbeeld voor het onderhoud van infrastructuur of het financieren van aanvullende voorzieningen die pas na de ontwikkeling relevant worden.

  • 2.

    Het publiekrechtelijk kostenverhaal: dit vindt plaats wanneer de overheid kosten in rekening brengt bij de eigenaren van onroerend goed die profiteren van de maatregel of voorziening. Het doel is om de kosten voor bijvoorbeeld infrastructurele werken, die ten goede komen aan het onroerend goed, te verhalen op degenen die hiervan profiteren. Het is essentieel om te zorgen dat de ontwikkelaar zijn bijdrage levert aan de kosten die gepaard gaan met de aanleg van infrastructuur en openbare voorzieningen. De kostenverhaalsregels worden nu in het omgevingsplan opgenomen.

Wanneer het kostenverhaal op een andere manier verzekerd is, via een anterieure overeenkomst of dat de kosten al betaald zijn, hoeft de gemeente geen kostenverhaalregels vast te stellen. Het bevoegd gezag kan in drie gevallen afzien van het toepassen van de wettelijke regeling voor het verhalen van kosten via de afdeling kostenverhaal.

Artikel 8.14 van het Omgevingsbesluit regelt de situaties waarin een gemeente kan afzien van het verhalen van kosten bij gebiedsontwikkeling. Dit artikel biedt gemeenten de mogelijkheid om, onder bepaalde voorwaarden, geen kostenverhaal toe te passen.:

  • a.

    het totaal van de verschuldigde geldsommen dat op grond van artikel 13.18 van de wet kan worden verhaald, minder bedraagt dan € 10.000;

  • b.

    er geen verhaalbare kosten als bedoeld in de onderdelen A5 tot en met A9 van Bijlage I van het Omgevingsbesluit zijn, zoals sloopkosten, bouwrijp maken, compensatie natuur en groen en aanleg openbaar gebied ;

  • c.

    de verhaalbare kosten alleen de aansluiting van een locatie op de openbare ruimte of de aansluiting op nutsvoorzieningen betreffen.

Als één van deze drie situaties zich voordoet, mag het bevoegd gezag afzien van kostenverhaal. Het betreft een

facultatieve bevoegdheid.

Kostensoortlijst

De kostensoortenlijst geeft aan welke kosten gemeenten kunnen doorberekenen aan initiatiefnemers van bouwprojecten of gebiedsontwikkelingen. Dit is belangrijk bij het verhalen van kosten voor publieke voorzieningen, zoals wegen, groenvoorzieningen of riolering.

De kostensoortenlijst die voorheen was opgenomen in artikel 6.2.3 van het Besluit ruimtelijke ordening (Bro), is onder de Omgevingswet verplaatst naar artikel 8.15 en Bijlage I van het Omgevingsbesluit. Deze lijst bevat een limitatieve opsomming van kosten die gemeenten publiekrechtelijk mogen verhalen bij gebiedsontwikkeling. De kostensoortenlijst is uitgebreid ten opzichte van de vorige regeling. Zo zijn nu ook kosten voor de aanleg van warmtenetten en faciliteiten voor ondergrondse afvalopslag opgenomen.

Gemeenten gebruiken de kostensoortenlijst bij het opstellen van omgevingsplannen of het verlenen van omgevingsvergunningen. Dit zorgt voor duidelijkheid en rechtszekerheid voor zowel gemeenten als initiatiefnemers. Voor een volledig overzicht van de kostensoorten kun je Bijlage I van het Omgevingsbesluit raadplegen.

Kostenverhaalsgebied

Een kostenverhaalsgebied is het geografisch afgebakende gebied waarin de gemeente publiekrechtelijk kosten kan verhalen op initiatiefnemers van ruimtelijke ontwikkelingen. Het gaat hierbij om kosten die de gemeente maakt voor de aanleg van publieke voorzieningen die noodzakelijk zijn voor de betreffende gebiedsontwikkeling. Voorzieningen kunnen onder andere bestaan uit infrastructuur (wegen, paden, verlichting), groenvoorzieningen en watergangen, riolering en overige nutsvoorzieningen en plankosten en onderzoekskosten. De aanwijzing van een kostenverhaalsgebied is een essentieel onderdeel van het publiekrechtelijk kostenverhaal onder de Omgevingswet en wordt vastgelegd in het omgevingsplan of een omgevingsvergunning voor een buitenplanse omgevingsplanactiviteit.

Binnen dit gebied gelden de kostenverhaalsregels zoals opgenomen in het desbetreffende besluit. Indien er geen anterieure overeenkomst tot stand komt met de initiatiefnemer, fungeert het kostenverhaalsgebied als basis voor de kostenverhaalsbeschikking. De gemeenteraad kan de begrenzing in een omgevingsplan alleen aanpassen via een wijziging van het omgevingsplan.

4.2.2. Methode: met of zonder tijdvak

Ten aanzien van kleinschalige ontwikkelingen biedt de Omgevingswet de mogelijkheid om kosten te verhalen via twee systemen: kostenverhaal met tijdvak (integraal) en kostenverhaal zonder tijdvak (organisch). Dit zijn beiden publiekrechtelijke instrumenten bij facilitair grondbeleid. Per locatieontwikkeling zal bij de ontvangst van een principeverzoek ingeschat worden of de leges die in rekening worden gebracht voldoende dekking bieden voor de te maken gemeentelijke kosten. Als een tekort wordt verwacht, kan er een intentieovereenkomst worden gesloten, waarin een voorschot voor de plankosten wordt opgenomen. Vervolgens wordt, na beoordeling, een anterieure overeenkomst opgesteld en aangeboden aan de initiatiefnemer.

Er zijn twee systemen voor kostenverhaal onder de Omgevingswet:

  • 1.

    Kostenverhaal met tijdvak: Dit systeem wordt toegepast voor gebiedsontwikkelingen met een duidelijk eindbeeld, fasering en einddatum, zoals bij traditionele gebiedsontwikkelingen. In dit geval kunnen de kosten en opbrengsten van de ontwikkeling vooraf goed worden berekend, en kan de kostenverhaalprocedure volgens een vastgesteld tijdschema plaatsvinden. Hier geldt er een macro-aftopping. De totale kosten die de gemeente wil terughalen van alle eigenaren in het gebied, mogen niet hoger zijn dan de totale opbrengsten die daar worden verwacht (zoals verkoop van grond of woningen). Dit zorgt ervoor dat bouwen financieel aantrekkelijk blijft voor ontwikkelaars, en ze niet te veel hoeven te betalen.

  • 2.

    Kostenverhaal zonder tijdvak: Dit systeem is bedoeld voor organische gebiedsontwikkeling waarbij er geen duidelijk eindbeeld, fasering of einddatum is. Het gaat om plannen met globale functieaanduidingen die op verschillende manieren kunnen worden uitgewerkt. Omdat het moeilijk is om de kosten en opbrengsten vooraf te berekenen, wordt er geen gedetailleerde raming vereist bij het vaststellen van het omgevingsplan. In plaats daarvan wordt het maximum bedrag aan kosten dat mag worden verhaald vastgesteld (een kostenplafond) evenals het maximale bedrag per activiteit. In dit geval is macro-aftopping niet goed mogelijk. In plaats daarvan wordt er gekeken naar de waardevermeerdering van de grond. De uiteindelijke kosten en bijdragen worden pas bij de aanvraag van de omgevingsvergunning geconcretiseerd.

4.2.3. Privaatrechtelijk spoor

Gemeenten hebben in het algemeen de voorkeur voor het sluiten van een anterieure overeenkomst omdat er ruimere onderhandelingsmogelijkheden zijn dan bij een posterieure overeenkomst - met name omdat zij zich nog niet heeft vastgelegd door het kostenplan – maar ook hoeft er geen kostenplan te worden vastgesteld. Daarnaast kan de gemeente in een anterieure overeenkomst een hogere kwaliteit in de uitvoering bedingen. De Omgevingswet biedt in artikel 13.13, eerste lid, een expliciete grondslag voor een anterieure overeenkomst over het kostenverhaal bij locatieontwikkeling: “De rechtspersoon waarvan het bestuursorgaan een orgaan is, kan met degene die kosten is verschuldigd een overeenkomst aangaan over kostenverhaal.” Bij een posterieure overeenkomst gelden uitsluitend de uitgangspunten uit het kostenplan.

Minimaal de volgende zaken komen aan bod in een anterieure overeenkomst:

  • Locatie-eisen ten aanzien van de woningbouwcategorieën (sociale woningbouw, vrije kavels), woningaantallen, bouwrijp maken, woonrijp maken, nutsvoorzieningen en de inrichting van de openbare ruimte;

  • Benodigde grondtransacties;

  • Kostenverhaal van gebiedseigen kosten (exploitatiebijdrage en betalingsmomenten);

  • Kostenverhaal van bovenwijkse voorzieningen, bovenplanse verevening/kosten en bijdrage in ruimtelijke ontwikkelingen als daarvan sprake is;

  • Voorwaarden tot het zeker stellen van het kostenverhaal (bv. vooruitbetaling of het afgeven van een bankgarantie);

  • Planschadeovereenkomst;

  • Eventuele nadere afspraken over duurzaamheid, circulariteit en klimaatadaptatie; de gemeente verkent per ontwikkeling of, en hoe, hieraan invulling wordt gegeven.

4.2.4. Publiekrechtelijk spoor

In plaats van het oude exploitatieplan is het publiekrechtelijke kostenverhaal nu geïntegreerd in het omgevingsplan, het projectbesluit of de omgevingsvergunning voor een buitenplanse omgevingsplanactiviteit. Dit systeem maakt het mogelijk om de kosten van noodzakelijke voorzieningen te verhalen via deze instrumenten, afhankelijk van het type gebiedsontwikkeling.

In situaties waarbij de gemeente er niet in geslaagd is met (alle) (particuliere) eigenaren in het exploitatiegebied een (anterieure) overeenkomst te sluiten, kan het kostenverhaal alsnog via het omgevingsplan worden geregeld. Dit kan voor zowel kostenverhaal met als zonder tijdvak, afhankelijk van de aard van het gebiedsontwikkelingsplan. De term grondexploitatiekosten is vervangen door kosten voor werken, werkzaamheden en maatregelen. De plicht tot jaarlijkse actualisatie van de cijfers is eveneens opgeheven. Als bij kostenverhaal geen anterieure overeenkomst tot stand komt met de ontwikkelende partij in het kader van privaatrecht, verplicht de Omgevingswet om over te gaan op publiekrechtelijk kostenverhaal. Dit systeem maakt het mogelijk om de kosten van noodzakelijke voorzieningen te verhalen via deze instrumenten, afhankelijk van het type gebiedsontwikkeling.

Het publiekrechtelijke kostenverhaal wordt gevormd door een combinatie van twee instrumenten die de Omgevingswet biedt:

  • de kostenverhaalregels in het omgevingsplan; dit kan voor zowel kostenverhaal met als zonder tijdvak, afhankelijk van de aard van het gebiedsontwikkelingsplan.

  • voorschriften aan een vergunning voor een buitenplanse omgevingsplanactiviteit en de kostenverhaalsbeschikking.

Onder de Omgevingswet maken de kostenverhaalregels onderdeel uit van het omgevingsplan of de vergunning voor een buitenplanse omgevingsplanactiviteit. Het onder de Wro zelfstandige planfiguur exploitatieplan is daarmee komen te vervallen. In het omgevingsplan kunnen op grond van de Omgevingswet ook regels over locatie-eisen, aanbesteding en woningbouwcategorieën worden opgenomen. Deze moesten onder de Wro worden opgenomen in het exploitatieplan. Een specifieke grondslag daarvoor is onder de Omgevingswet niet meer nodig.

Beleidsuitgangspunt 5

Als er geen anterieure overeenkomst kan worden gesloten waarin de financiële bijdrage aan ruimtelijke kwaliteit (volgens artikel 13.22 van de Omgevingswet) wordt vastgelegd, moet worden onderzocht of deze bijdrage op grond van artikel 13.23 alsnog kan worden opgenomen in het omgevingsplan.

PTP-criteria

Als de gemeente het publiekrechtelijk spoor volgt is het van belang goed inzicht te hebben op de in verhaalbare kostensoorten. De gemeente moet zich aan drie beginselen houden. Voldoen ze daar niet aan, dan kunnen ze niet worden verhaald. Aan de hand van de criteria profijt, toerekenbaarheid en proportionaliteit (de zogenaamde PTP-criteria) moet worden bepaald of de kosten geheel of deels aan een kostenverhaalsgebied kunnen worden toegerekend. Deze criteria omvatten:

  • Profijt: het kostenverhaalsgebied moet nut hebben van de voorzieningen en maatregelen waarvoor kosten worden gemaakt;

  • Toerekenbaarheid: er moet causaal verband zijn tussen de kosten en hetgeen in het kostenverhaalsgebied wordt ontwikkeld;

  • Proportionaliteit: de kosten worden verdeeld naar rato van het profijt. Als een locatie meer profijt heeft van een voorziening of maatregel dan draagt deze locatie meer bij.

5. Grondbeleid in de praktijk

In hoofdstuk 4 zijn de onderwerpen faciliterend en actief grondbeleid toegelicht. Dit hoofdstuk zal allereerst de rolverdeling tussen de gemeente en marktpartijen schetsen om vervolgens in te gaan op de keuze tussen het voeren van faciliterend of actief grondbeleid.

5.1 Rolverdeling tussen de gemeente en marktpartijen

Onderstaand overzicht geeft een samenvatting van de rolverdeling tussen de gemeente en een marktpartij aan bij faciliterend en actief grondbeleid.

afbeelding binnen de regeling

Figuur 9: Rolverdeling gemeente en marktpartij bij faciliterend en actief grondbeleid.

Bij faciliterend grondbeleid heeft de gemeente geen grond in eigendom en schetst randvoorwaarden (het beleid) waarbinnen ontwikkelingen mogelijk zijn. De verwerving, het bouw-, en woonrijp maken en het bouwen van het vastgoed ligt bij de marktpartij.

Bij actief grondbeleid heeft de gemeente wel de beschikking over de grond en maakt zelf bouw- en woonrijp. Het bouwen wordt overgelaten aan een marktpartij.

5.2 Keuze tussen faciliterend of actief

Tijdens de crisis in 2009 zijn er grote verliezen genomen in de gemeente Heiloo als gevolg van hoge afschrijvingen op de waarde van grond. Reden hiervan was het niet tot ontwikkeling kunnen brengen van de gronden omdat geen ontwikkelende partij voor de locaties werd gevonden en de BBV schrijft dan voor dat afwaarderingen op de gronden onder bepaalde voorwaarden aan de orde is.

De gemeente voert een situationeel grondbeleid en neemt in de basis een actieve houding aan ten aanzien van strategische verwerving maar voert in basis een faciliterend grondbeleid bij ruimtelijke ontwikkelingen, tenzij het verdedigbaar is actieve grondpolitiek te voeren. Het schema op de volgende bladzijde gaat in op de vraag wanneer de gemeente welk grondbeleid kiest. Belangrijk is dat de gemeente een afweging maakt hoe zij tegen een ruimtelijke ontwikkeling aankijkt. Het meest essentieel bij het kiezen van een route is of een ontwikkeling bijdraagt aan een gemeentelijke ambitie en daarmee een bestuurlijke prioriteit heeft. Vervolgens bepaald de houding van de markt de keuze: wil de markt initiatief nemen of is hiervoor stimulering van gemeentezijde nodig. Het kan ook zijn dat de gemeente als grondproducent zelf regie wil voeren en daarmee het initiatief bij zichzelf wil houden.

Als het marktinitiatief niet bijdraagt aan een gemeentelijke ambitie of behoefte kan de gemeente faciliterend meewerken zolang de ontwikkeling de belangen van de gemeente niet schaadt en de gemeente financieel geen ‘kleerscheuren’ oploopt. Vervult of realiseert het initiatief een gemeentelijke ambitie of behoefte, dan kan de gemeente zich actiever opstellen. Hierbij maakt de gemeente een afweging of zij de medewerking risicodragend oppakt (actief grondbeleid) of dat een activerende faciliterende rol past, waarbij zij een marktinitiatief actief ondersteunt. Een goede ontwikkelstrategie en risico-inventarisatie zijn essentieel en dragen bij aan een weloverwogen keuze.

Voor welke route de gemeente ook kiest, de gemeente maakt in beginsel een afweging tussen de doelstellingen die zij met een ontwikkeling wil bereiken en stelt zichzelf hierbij de volgende vragen:

  • -

    Draagt deze ontwikkeling bij aan de bestuurlijke ambities?

  • -

    Neemt de markt initiatief?

  • -

    Kan het ambitieniveau door een anterieur spoor gehaald worden?

  • -

    Welk risico wil en kan ik lopen?

  • -

    Kan ik bij actief grondbeleid een financieel resultaat behalen?

Toetsingscriteria Faciliterend passief:

Geen of lage prioriteit, terughoudende opstelling, toetsing vanuit de publiekrechtelijke taakstelling. 

Vraag

Antwoord

Toelichting

Gemeentelijke ambitie

Nee

Het initiatief tot ruimtelijke ontwikkeling vervult geen bestuurlijke ambitie of opgave. De ontwikkeling voegt geen dimensie toe aan de beleidsvelden van de gemeente. De ontwikkeling heeft een lage of geen prioriteit.

Marktinitiatief

Ja

De markt pakt het initiatief op. De gemeente spoort de markt niet aan. Zij bekijkt het initiatief vanuit een passieve rol.

Grondpositie

Markt

De grondpositie is in eigendom van de initiatiefnemer. De gemeente heeft geen ambitie om het eigendom te verkrijgen.

Risicoprofiel

Defensief

De gemeente werkt alleen mee aan het initiatief als zij verwacht dat hieraan geen maatschappelijke, bestuurlijke en financiële risico's zijn verbonden. De gemeente verhaalt de kosten volledig op de initiatiefnemer. De gemeente werkt niet mee aan het initiatief als dit de gemeente geld kost.

Rendement

Wel voor

Initiatiefnemer

De gemeente verwacht geen rendement. Haar rol is passief en zuiver facilitair. Als het initiatief geen doorgang vindt, verslechtert de positie van de gemeente niet

Rol van de gemeente

Reguliere

taakstelling

De gemeente behandelt het initiatief zuiver vanuit haar publiekrechtelijke rol. Zij toetst het initiatief op de geldende beleidskaders en wetgeving. De gemeente zorgt voor kostenverhaal.

Toetsingscriteria Faciliterend activerend:

Hoge prioriteit, verleiden, verbinden, actief stimuleren, regierol vervullen, markt neemt initiatief en is eigenaar van de grond 

Vraag

Antwoord

Toelichting

Gemeentelijke ambitie

Ja

De ruimtelijke ontwikkeling speelt in op de ambities of vervult een behoefte van de gemeente. De ontwikkeling heeft prioriteit binnen de gemeente.

Marktinitiatief

Ja, vanaf start of

na aansporing

Als de markt initiatief neemt, dan ondersteunt de gemeente actief. Als de markt geen initiatief neemt, dan spoort de gemeente de markt actief aan, verbindt en vervult een makelfunctie om de ontwikkeling van de grond te krijgen en te realiseren.

Grondpositie

Markt

De grondpositie laat de gemeente bij de markt. Ondanks de actieve houding heeft gemeente geen ambitie om op te treden als grondproducent.

Risicoprofiel

Beheersbaar

De gemeente participeert niet in de ontwikkeling van de grond. Zij ondersteunt het initiatief actief en bepaalt vooraf wat de grenzen zijn. Bijvoorbeeld participeren in het haalbaarheidsonderzoek.

Rendement

Maatschappelijk

rendement

De ontwikkeling draagt bij aan de verbetering van de leefomgeving- en kwaliteit van de gemeente. Het draagt bij aan de gemeentelijke ambities en vervult de behoefte. De gemeente wordt er beter van.

Rol van de gemeente

Actieve regie,

sturend,

verbindend

De gemeente treedt op als partner, ondersteunt het initiatief en voert bij ontbreken van marktinitiatief actief de regie. Zij bepaalt samen met de markt de gewenste aanpak en uitkomst. De gemeente kan stimuleringsmaatregelen inzetten om het initiatief van de grond te krijgen.

Toetsingscriteria Actief:

Hoge prioriteit, grondproducent, geen initiatief vanuit de markt, maximaal resultaat uit de grondexploitatie, grond en regie in handen van gemeente, hoger risicoprofiel.

Vraag

Antwoord

Toelichting

Gemeentelijke ambitie

Ja

De ruimtelijke ontwikkeling draagt bij aan gemeentelijke ambities en vervult een behoefte van de gemeente. De ontwikkeling heeft een bestuurlijke prioriteit.

Marktinitiatief

Nee

De markt neemt geen initiatief om te ontwikkelen en is niet te stimuleren om de ruimtelijke ontwikkeling op te pakken. De gemeente neemt zelf het initiatief, stuurt en voert de regie.

Grondpositie

Gemeente

De gemeente (het administratieve grondbedrijf) heeft de grond in eigendom of gaat de gronden verwerven.

Risicoprofiel

Risicovol/

Beheersbaar

De gemeente ontwikkelt voor eigen rekening en risico. De risico's zijn te beheersen met een goede ontwikkelstrategie, risico-inventarisatie en project- en risicomanagement.

Rendement

Maatschappelijk

en/ of financieel

rendement

De ontwikkeling draagt bij aan de verbetering van de leefomgeving- en kwaliteit van de gemeente. Het draagt bij aan de gemeentelijke ambities en vervult een behoefte: de gemeente wordt er beter van. Dit rechtvaardigt een actieve houding van de gemeente. Sec een goed financieel resultaat kan ook een overweging zijn om een ontwikkeling zelf ter hand te nemen.

Rol van de gemeente

Regie,

grondproducent

Als eigenaar van de grond treedt de gemeente op als grondproducent en regisseur van de ontwikkeling. Zij houdt de touwtjes stevig in handen en stuurt op resultaten en financieel resultaat.

Figuur 10: Toetsingscriteria voor de keuze voor facilitair of actief grondbeleid

6. Verantwoording voor en over het grondbeleid in de gemeente

6.1 Organisatie en rolverdeling

Het grondbeleid van de gemeente wordt vastgesteld door de raad en is een weergave van het te volgen beleid over ruimtelijke ontwikkelingen. De nota is een belangrijk instrument van de kaderstellende rol van de gemeenteraad. Het is vervolgens de verantwoordelijkheid van het college om het vastgestelde grondbeleid uit te voeren en toe te passen op de projecten in de ruimtelijke ontwikkeling. Over eventuele majeure afwijkingen en op verzoek, volgens artikel 169 lid 4 Gemeentewet, wordt de raad geïnformeerd.

De controlerende taak van de gemeenteraad komt terug in de P&C-cyclus. Bij de begroting en jaarrekening wordt via de paragraaf grondbeleid door het college periodiek verantwoording afgelegd over het gevoerde beleid en de financiële voortgang van de grondexploitaties.

De rolverdeling tussen de raad en het college is op hoofdlijnen als volgt:

  • de gemeenteraad stelt kaders over de inzet van het grondbeleidsinstrumentarium;

  • de gemeenteraad stelt middelen ter beschikking;

  • het college handelt, koopt en verkoopt binnen deze kaders;

  • de gemeenteraad controleert de uitvoering van deze kaders;

  • individuele aankoop- en verkooptransacties die niet passen binnen de kaders, dienen eerste aan de raad te worden voorgelegd.

Om bij besprekingen precontractuele verwachtingen in de richting van de (verkopende) eigenaren te vermijden, zal elke keer opnieuw duidelijk worden gemaakt dat de afspraken onder voorbehoud van instemming van het college c.q. raad zijn gemaakt en bevestigd zullen moeten worden door een college- c.q. raadsbesluit. Concreet betekent dit dat:

  • het college alleen is gebonden aan hetgeen schriftelijk is vastgelegd, nadat hiertoe door het college is besloten;

  • bij bestuurlijk overleg altijd ambtelijke ondersteuning aanwezig is voor vastlegging van het resultaat;

  • onderhandelingen door het college altijd gevoerd worden onder voorbehoud van goedkeuring door de raad als het onderwerp van onderhandeling de bevoegdheid van de raad betreft;

  • onderhandelingen door een collegelid pas status krijgen als het resultaat van die onderhandelingen schriftelijk is bevestigd in een collegevergadering.

Door de invoering van het Besluit begroting en verantwoording provincies en gemeenten (BBV) en de invoering van het dualisme heeft de gemeente de wettelijke verplichting een transparant grondbeleid te voeren, waarbij onder meer inzicht dient te worden gegeven in de financiële positie, risicoprofielen bij (voorgenomen) grondexploitaties/ locatie-ontwikkelingen, het weerstandsvermogen en risicomanagement.

Een transparant grondbeleid wordt aan de raad verschaft door:

  • in het desbetreffende programma zowel de begroting als in de jaarrekening de voornemens evenals de verantwoording van de verschillende complexen op te nemen;

  • het te voeren grondbeleid op te nemen in de paragraaf grondbeleid, welke een van de verplichte paragrafen is in zowel de begroting als in de jaarrekening.

6.2 Financiële Kaderstelling

Het college is binnen een gemeente het uitvoerende bestuursorgaan. Die uitvoering kan door de raad echter aan kaders worden gebonden, die vastgesteld zijn door de raad.

Met betrekking tot grondexploitatie stelt de raad de investeringsbudgetten en de kapitaallasten vast. Dit gebeurt jaarlijks bij de vaststelling van de begroting of via een aparte begrotingswijziging. Bij deze vorm van kaderstelling is het college dan bevoegd om investeringen te doen tot het maximum van de door de raad gevoteerde kredieten. Het grondbeleid zal veelal ook omvatten de aanschaf van ruilgronden en grond voor algemeen nut (parken en wegen).

6.3 De paragraaf grondbeleid

6.3.1. Begroting

Het college moet volgens artikel 16 van het BBV jaarlijks in de paragraaf grondbeleid bij de begroting de beleidsvoornemens voor het komende jaar neerleggen. Dat gebeurt via Programma 3A Wonen en Leefomgeving en Programma 2B, Economische Vitaliteit in de Paragraaf Grondbeleid.

De paragraaf over het grondbeleid bevat ten minste:

  • a)

    Een visie op het grondbeleid in relatie tot de realisatie van de doelstellingen van de programma’s die zijn opgenomen in de begroting;

  • b)

    Een aanduiding van de wijze waarop de gemeente het grondbeleid uitvoert;

  • c)

    Een actuele prognose van de te verwachten resultaten van de totale grondexploitatie;

  • d)

    Een onderbouwing van de geraamde winstneming;

  • e)

    De beleidsuitgangspunten over de reserves voor grondzaken in relatie tot de risico’s van de grondzaken.

Ad a. De paragraaf grondbeleid geeft de visie op het grondbeleid in relatie tot de wijze waarop wordt getracht de doelstellingen, zoals opgenomen in het programmaplan, te realiseren. Transparantie van grondbeleid voor de raad is om twee redenen van belang.

In de eerste plaats vanwege het financiële belang en de risico’s en in de tweede plaats vanwege de relatie met de doelstellingen zoals aangegeven in de programma’s. Immers via grondbeleid kan een nadere invulling aan het uitvoeren van bepaalde beleidsvoornemens worden gegeven. Gedacht kan worden aan bijvoorbeeld volkshuisvesting. Gezien het grote financiële belang van grondbeleid en de rol die het grondbeleid kan spelen bij het uitvoeren van bepaalde programma’s is een overzicht van het grondbeleid van belang voor de raad. Bovendien kunnen de twee redenen waarom transparantie van het grondbeleid van belang is voor de raad elkaar (negatief) beïnvloeden. enerzijds kan het grondbeleid tot extra baten of extra lasten leiden, anderzijds dient het grondbeleid het uitvoeren van programma’s te ondersteunen.

Ad b. De paragraaf dient ook een aanduiding te bevatten van de wijze waarop de gemeente het grondbeleid uitvoert, bijvoorbeeld waarom bij welke projecten voor actief of faciliterend grondbeleid wordt gekozen.

Ad c. Voorts dient een actuele prognose te worden gegeven van de te verwachten resultaten van de totale grondexploitatie.

Ad d. en e. Daarnaast moet inzicht worden gegeven in de onderbouwing van de winstneming en de uitgangspunten voor de reserves voor grondzaken (indien aanwezig). Dit in relatie tot de risico’s die aan grondexploitaties zijn verbonden. De informatie mag van een dusdanig niveau zijn dat geen bedrijfsgeheimen worden prijsgegeven. Bij de prognose van de te verwachten resultaten moet ook worden ingegaan op de verliesvoorzieningen die worden getroffen.

6.3.2. Jaarrekening

De jaarrekening biedt inzicht in de gerealiseerde kosten en opbrengsten van de door de raad vastgestelde grondexploitaties. De jaarrekening biedt eveneens inzicht in de eventuele afwijkingen in het inhoudelijke programma en in de tijdsplanning ten opzichte van de door de Raad vastgestelde uitgangspunten. Het college brengt in de paragraaf grondbeleid bij de jaarrekening verslag uit over het gevoerde grondbeleid en legt daarover verantwoording af. Onderwerpen die aan bod komen zijn de winstnemingen/verliesnemingen, risico’s en weerstandsvermogen. Verder wordt eventueel verslag gedaan van strategische aankopen en van afgesloten plannen.

6.3.3. Verantwoording over de projecten

In de paragraaf grondbeleid, zowel in de begroting als in de jaarrekening, rapporteert de gemeente over de (financiële) voortgang van de Bouwgrond In Exploitatie (BIE)-grex projecten. Hoewel het aantal grondexploitatie projecten, waarbij de gemeente actief grondbeleid voert, afneemt, vormen ze nog wel een belangrijk onderdeel in de verantwoording van het college aan de raad. Er gaan immers substantiële geldstromen om in de projecten.

Daarnaast wordt gerapporteerd over de faciliterende projecten waar een hoog ambitieniveau vanuit de gemeente aanwezig is, we spreken wel van de faciliterende activerende projecten. Tot slot, indien aanwezig, wordt gerapporteerd over de MVA-projecten/gronden (projecten/gronden die onder de materiële vaste activa gewaardeerd zijn), die al dan niet via een strategische verwerving zijn verkregen. In Bijlage I wordt de indeling van RO-projecten inzichtelijk gemaakt aan de hand van het gekozen grondbeleid waar ten minste over wordt gerapporteerd.

6.4 De controle van de uitvoering

Het is aan de raad om te controleren of het college, bij de uitvoering van het grondbeleid, binnen de door de gemeenteraad vastgestelde beleidskaders is gebleven. De wijze van verslaglegging over het gevoerde grondbeleid zal zodanig vorm moeten worden gegeven dat de raad in staat is haar controlerende functie naar behoren uit te voeren.

6.5 Planning & control

De verslaggeving regels voor de grondexploitaties liggen vast in de financiële verordening van de gemeente (ex art. 212 Gemeentewet). In deze verordening liggen de kaders vast voor het financiële beleid, het financiële beheer en de financiële organisatie. Deze verordening wordt “Financiële verordening van de gemeente” en is door de Raad vastgesteld. Een beknopt overzicht van de P&C-cyclus en hoe de verantwoording over het gevoerde beleid daarin terugkomt is in onderstaand figuur weergegeven.

De gemeente kan ervoor kiezen om naast de paragraaf grondbeleid in de begroting en jaarrekening een meerjarenperspectief grondexploitaties, nota actualisatie grondexploitaties en/of een jaarlijks geactualiseerd projectenboek op te stellen.

afbeelding binnen de regeling

Figuur 11: P&C-cyclus met daarin de verantwoording over het gevoerde beleid

6.6 Jaarlijkse herziening

Er zal jaarlijks een herziening van de exploitatieopzet moeten plaatsvinden, alleen al vanwege waarderingen die voor de jaarrekening relevant zijn. De diepgang van die jaarlijkse herziening kan echter verschillen. Hierna zal worden uitgegaan van wat de Commissie BBV als minimaal vereist ziet met betrekking tot de jaarlijkse herziening.

De herzieningen betreffen minimaal:

  • verwerking van de financiële – en inhoudelijke voortgang van het project;

  • toetsing en eventuele bijstelling van parameters voor de kosten, opbrengsten en rente;

  • inschatting voor het verdere verloop van het project.

6.7 Vennootschapsbelasting (Vpb) en resultaat

Vpb: Bij actief grondbeleid wordt de gemeente gezien als ondernemer en daarom is zij voor de fiscale dienst Vpb-plichtig. In het kader van de Vpb-plicht wordt het grondbedrijf jaarlijks getoetst en gemonitord. Toetsing vindt plaats na afloop van het boekjaar op basis van gerealiseerde cijfers. In de jaarrekening wordt inzicht gegeven in het verloop een de consequenties van de Vpb-impact van het grondbedrijf.

Beleidsuitgangspunt 6

Verschuldigde vennootschapsbelasting voortvloeiend uit het grondbedrijf wordt ten laste gebracht van de bestemmingsreserve grote projecten.

Winstneming: Indien plannen een financieel positief resultaat opleveren, moet er voortkomend uit de BBV tussentijds winst worden genomen. Deze winst kan worden gestort in de bestemmingsreserve grote projecten.

Beleidsuitgangspunt 7

De winsten komen ten gunste van de bestemmingsreserve grote projecten.

Als in het kader van de jaarlijkse actualisatie van de grondexploitatieberekeningen verliezen op eindwaarde van een complex worden geprognosticeerd, dan moet voor het volledige verlies een voorziening worden gevormd. Dit gebeurt op eindwaarde. Dit geldt zowel voor de grondexploitaties, als voor de facilitaire projecten. Dit is vastgelegd in de BBV. Dit verlies komt ten laste van de bestemmingsreserve grote projecten.

Beleidsuitgangspunt 8

Voor een negatief resultaat wordt op eindwaarde een voorziening getroffen ten laste van bestemmingsreserve grote projecten.

6.8 Risicomanagement en de grondexploitatie

6.8.1. Risicomanagement

Grondbeleid speelt een cruciale rol in de ruimtelijke ordening en het ontwikkelen van vastgoedprojecten. Het omvat een breed scala aan strategische en operationele beslissingen met betrekking tot de aankoop, het gebruik, de verkoop en de ontwikkeling van grond. Een belangrijk aspect van grondbeleid is risicomanagement, waarbij men de potentiële risico’s identificeert, analyseert, beoordeelt en beheert die zich voordoen bij de grondexploitatie. Dit gebeurt minimaal jaarlijks in de paragraaf grondbeleid van de jaarrekening en bij het afsluiten van projectfasen (van initiatieffase tot beheerfase).

Met de invoering van het BBV zijn gemeenten en provincies verplicht om een adequaat risicomanagement op te zetten en uit te voeren. Voor een adequaat risicomanagement is de financiële transparantie van plannen en projecten een essentiële voorwaarde. Deze transparantie wordt binnen de gemeente gegenereerd door het actueel houden van de grondexploitaties en het opnemen van meerdere uit te werken scenario’s.

6.8.2. Grondexploitatie en Risico’s

Grondexploitatie verwijst naar het proces waarbij grond door overheden of projectontwikkelaars wordt aangekocht, ontwikkeld en verkocht voor verschillende doeleinden, zoals woningbouw, commerciële ontwikkelingen of infrastructuurprojecten. Dit proces gaat gepaard met verschillende risico’s, die zowel financieel als operationeel van aard kunnen zijn. Enkele van de belangrijkste risico’s zijn:

  • Marktrisico: De waarde van grond kan fluctueren door veranderingen in de vastgoedmarkt. Dit kan leiden tot lagere verkoopprijzen of een lagere vraag naar ontwikkelde percelen;

  • Beleggingsrisico: Overheden of projectontwikkelaars investeren aanzienlijke middelen in de aankoop en ontwikkeling van grond. Onvoorziene ontwikkelingen, zoals een stagnatie in de markt of een vertraging in vergunningen, kunnen de winstgevendheid onder druk zetten;

  • Wet- en regelgeving: Grondexploitatie wordt sterk beïnvloed door wet- en regelgeving. Veranderingen in deze regels kunnen de ontwikkeling van een project vertragen of de haalbaarheid ervan in gevaar brengen;

  • Omgevingsrisico’s: Grond kan onvoorziene milieukwesties met zich meebrengen, zoals bodemverontreiniging of natuurbeschermingsgebieden, die de kosten verhogen of de ontwikkeling bemoeilijken;

  • Financieringsrisico: Het verkrijgen van financiering voor een project kan problematisch zijn als er onzekerheden zijn over de marktomstandigheden, de kosten of de verwachte opbrengsten.

Om deze risico’s effectief te beheren, wordt risicomanagement toegepast. Dit proces omvat meerdere fasen:

  • Identificatie van risico’s: Het eerste proces is het identificeren van mogelijke risico’s die zich tijdens de grondexploitatie kunnen voordoen. Dit kan zowel interne als externe risico’s omvatten, zoals veranderingen in wetgeving, prijsfluctuaties of externe economische factoren;

  • Risicoanalyse en -beoordeling: Na identificatie van de risico’s worden deze geanalyseerd op basis van de waarschijnlijkheid van optreden en de impact op het project. Risico’s kunnen worden geclassificeerd in hoge, gemiddelde of lage risico’s, en vervolgens worden er prioriteiten gesteld voor mitigatie;

  • Mitigeren van risico’s: Risicomanagement richt zich op het verminderen van de kans dat risico’s optreden en het minimaliseren van de gevolgen als ze zich voordoen. Dit kan door middel van het afsluiten van verzekeringen, het opstellen van duidelijke contracten met aannemers, het zorgen voor diversificatie in investeringen, of door het plannen van alternatieve routes wanneer een probleem zich voordoet;

  • Monitoring en aanpassing: Risicomanagement is een dynamisch proces, wat betekent dat het regelmatig moet worden geëvalueerd en aangepast aan veranderende omstandigheden. Het monitoren van de voortgang van het project, samen met de marktomstandigheden, stelt projectontwikkelaars in staat om tijdig in te grijpen als er zich nieuwe risico’s voordoen.

Beleidsuitgangspunt 9

De gemeente voert een actief risicomanagement door:

  • de uitgangspunten in de lopende grondexploitaties continu te monitoren en zo nodig bij te stellen;

  • de onderdelen van de planontwikkeling realistisch in te schatten;

  • activiteiten in het planontwikkelingsproces te toetsen aan vastgestelde financiële kaders en het planresultaat te toetsen aan de mogelijkheden en onmogelijkheden van het weerstandsvermogen van de gemeente.

6.8.3. Bewaken en bijsturen van de grondexploitatie

Risicobeheersing vindt plaats door het benoemen en monitoren van mogelijke risico’s in de grondexploitatie, zoals vertragingen, tegenvallende grondverkopen of prijsdalingen. Instrumenten binnen de planexploitatie, zoals signalering van verwachte of daadwerkelijke budgetoverschrijdingen, helpen bij het tijdig herkennen van deze risico’s.

Als tijdens een tussentijdse herziening tegenvallers worden vastgesteld, kunnen deze worden opgevangen door:

  • Dekking uit de post ‘onvoorzien’ binnen de grondexploitatie;

  • Het vormen van een afzonderlijke voorziening ten laste van de bestemmingsreserve grote projecten.

Deze bestemmingsreserve fungeert als financiële buffer voor het opvangen van risico’s die voortkomen uit de grondexploitaties. Deze reserve wordt gevoed door (tussentijdse) winstnemingen uit de diverse projecten. Bij verlieslatende projecten kan een onttrekking uit deze reserve plaatsvinden. Als een project bij afronding een positief resultaat heeft, wordt dit toegevoegd aan de reserve.

Wanneer de bestemmingsreserve grote projecten niet toereikend is om tekorten of risico’s af te dekken, kan een beroep worden gedaan op de Algemene reserve van de algemene dienst. Belangrijk hierbij is dat het grondbedrijf en de algemene dienst financieel gescheiden opereren.

Weerstandsvermogen en -ratio

Een voldoende weerstandsvermogen is essentieel vanwege het hogere risicoprofiel van grondexploitaties in vergelijking met reguliere gemeentelijke activiteiten. Door de lange doorlooptijd van projecten is er een verhoogd risico op marktschommelingen, wat invloed kan hebben op de waardering van gronden en het eindresultaat van exploitatieprojecten.

Het aanwezige weerstandsvermogen wordt bepaald op basis van:

 

De hoogte van de bestemmingsreserve grote projecten

+

De som van de geprognosticeerde batige (positieve) resultaten in de lopende gemeentelijke grondexploitaties

-/-

De aanwezige risico’s binnen die grondexploitaties

+

De gegarandeerde baten en lasten die specifiek zijn toe te rekenen aan de bestemmingsreserve grote projecten voor de komende jaren

De weerstandsratio geeft inzicht in de mate waarin het grondbedrijf in staat is om zelf financiële risico’s op te vangen, zonder direct beroep te doen op andere gemeentelijke middelen. De ratio is de uitkomst van de formule: Weerstandsratio = Aanwezig weerstandsvermogen / Benodigd weerstandsvermogen

De ratio wordt als volgt ingedeeld:

Weerstandsratio

Beoordeling

2,0

uitstekend

1,4 – 2,0

ruim voldoende

1,0 – 1,4

voldoende

0,8 – 1,0

matig

0,6 – 0,8

onvoldoende

< 0,6

ruim onvoldoende

Jaarlijks, voorafgaand aan het vaststellen van de jaarrekening, worden de hoogte van de algemene reserve, het aanwezige en het benodigde weerstandsvermogen beoordeeld. De risico’s van de lopende grondexploitaties worden geëvalueerd en verwerkt in het risicoregister van het grondbedrijf. Op basis daarvan wordt de weerstandscapaciteit en de weerstandsratio vastgesteld. Dit vormt onderdeel van de Nota Actualisatie Grondexploitaties (NAG), die gelijktijdig met de jaarrekening wordt opgesteld.

Binnen de gemeente Heiloo is de bestemmingsreserve grote projecten als incidenteel weerstandsvermogen aangemerkt. Deze reserve is de enige vrije reserve binnen de grondexploitatie en vergelijkbaar met de Algemene reserve op concernniveau, met als primaire doelstelling het afdekken van risico’s die direct gerelateerd zijn aan het taakgebied grondexploitatie

Beleidsuitgangspunt 10

De gemeenteraad ontvangt ten minste eenmaal per jaar ter vaststelling de geactualiseerde Nota Actualisatie Grondexploitaties (NAG), bestaande uit een overzicht van alle actieve grondexploitaties.

7. Uitgiftebeleid

7.1 Algemeen

De afgelopen jaren zijn er vele maatschappelijke, economische en juridische ontwikkelingen geweest. Dit heeft ook gevolgen gehad voor de vastgoedmarkt, zoals een krapte op de woningmarkt. Daarnaast zijn de bouwkosten de afgelopen jaren ook enorm gestegen. De huidige economische situatie vraagt om weer naar de uitgiftevormen en prijzen te kijken.

7.2 Uitgiftevormen

7.2.1. Verkoop

De meest voorkomende manier is de verkoop van grond. Het gehele eigendom gaat hierbij over van de gemeente naar de kopende partij. De gemeente ontvangt bij verkoop de verkoopsom en het risico gaat direct over op de kopende partij.

7.2.2. Erfpacht

Erfpacht is een beperkt zakelijk recht dat de erfpachter de bevoegdheid geeft een onroerende zaak van een ander (de bloot eigenaar) te houden, te gebruiken en het genot ervan te trekken. Een erfpachtrecht ontstaat door inschrijving van een notariële akte tot uitgifte van een perceel grond in erfpacht in de openbare registers van het kadaster. Bij uitgifte in erfpacht wordt als tegenprestatie een jaarlijkse canon in geld in rekening gebracht. Gronduitgifte in erfpacht vindt in de gemeente incidenteel plaats. De gemeente gaat uit van een maximum van 50 jaar, om zo om grip te houden op haar vastgoed. En daarnaast is eeuwigdurend erfpacht onwenselijk, omdat dit nagenoeg als eigendom beschouwd kan worden.

  • Commerciële doeleinden

Bij het afsluiten van nieuwe erfpachtcontracten voor commerciële maatschappelijke doeleinden bedraagt de erfpachtcanon een percentage van de grondprijs (maatwerk met taxatie). Het gehanteerde canonpercentage wordt berekend aan de hand van de gemiddelde rekenrente van de gemeente van de afgelopen drie jaar.

  • Maatschappelijke voorzieningen zonder winstoogmerk

Bij de gronduitgifte in erfpacht voor niet-commerciële maatschappelijke doeleinden zonder winstoogmerk wordt een vaste prijs gehanteerd (zie Nota Grondprijsbeleid). Deze wordt vaak toegepast bij sportverenigingen of buurthuizen. De gemeente heeft een rijk verenigingsleven en biedt de mogelijkheid om een groot aantal sporten te beoefenen. Naast de diverse sportvelden en een zwembad zijn er ook diverse “indoor” sporten mogelijk. Een deel van deze sportaccommodaties is in eigendom van particuliere instellingen. Het overgrote deel is in eigendom van de gemeente en wordt beschikbaar gesteld aan de diverse sportverenigingen.

7.2.3. Recht van opstal

Het recht van opstal (ook wel opstalrecht genoemd) is het beperkt zakelijk recht van de opstaller om in, op of boven een onroerende zaak van een ander (de bloot eigenaar) gebouwen, werken of beplantingen in eigendom te hebben of te verkrijgen. Zonder het recht van opstal wordt het opstal door natrekking eigendom van de eigenaar van de grond. Een recht van opstal ontstaat door inschrijving van een notariële akte tot vestiging van een opstalrecht in de openbare registers van het kadaster. Bij de vestiging van een recht van opstal wordt een jaarlijkse retributie overeengekomen, of de retributie wordt afgekocht. Dit is vergelijkbaar met de canonberekening over erfpacht, alleen zijn de retributies vaak lager dan erfpachtcanons, omdat het gebruiksrecht beperkter is (alleen opstal en geen gebruiksrechten grond). Het vestigen van een recht van opstal op gemeentegrond vindt binnen de gemeente op beperkte schaal plaats. De gemeente Heiloo hanteert doorgaans een termijn van 30 tot 50 jaar voor het recht van opstal, afhankelijk van het specifieke project en de afspraken met de betrokken organisatie. De retributie kan jaarlijks geïndexeerd op basis van de consumentenprijsindex (CPI) om inflatie te compenseren.

  • Tiny Houses/ Flexwonen

Het recht van opstal voor Tiny Houses/Flexwonen wordt bepaald door de grondwaarde van vrije sector woningen, die residueel wordt bepaald, te vermenigvuldigen met de gemiddelde rekenrente van de gemeente van de afgelopen drie jaar. Tiny Houses/Flexwonen kan ook via verkoop van grond worden gerealiseerd, mits dat past bij het beleid (bijvoorbeeld bij permanente woonvormen). Bij tijdelijke huisvesting of als de gemeente zeggenschap over de grond wil behouden, is een recht van opstal vaak meer geschikt. De keuze hangt dus af van het doel, de looptijd en het grondbeleid van de gemeente. Bij bepaalde projecten kunnen er aanvullende afspraken en voorwaarden gelden. Het is daarom belangrijk om bij dergelijke projecten de betrokken documenten en overeenkomsten te raadplegen voor gedetailleerde informatie.

  • Maatschappelijke voorzieningen zonder winstoogmerk

Voor deze categorie wordt onderscheid gemaakt tussen een nieuw verzoek en de verlenging van een bestaand opstalrecht. Voor verlenging zal volgens onderstaande staffel de prijs voor het opstalrecht worden berekend parallel aan de berekening van de erfpachtcanon.

  • Benzineverkooppunten

Indien van toepassing: Bij de uitgifte van benzineverkooppunten is het gebruikelijk om de grond uit te geven tegen een marktconforme huur met een afhankelijk recht van opstal voor minimaal een periode van 10 jaar. In voorkomende gevallen zal maatwerk worden geleverd om de hoogte van de grondprijs te bepalen.

  • Nutsvoorzieningen

Grond onder nutsvoorzieningen wordt door een recht van opstal uitgegeven, doorgaans 30 tot 50 jaar, maar dit kan sterk variëren afhankelijk van de situatie en het type nutsvoorziening (zoals elektriciteit, gas, water, telecom, etc.). Verleggingskosten zijn geregeld in de AVOI (Algemene Verordening Openbare Infrastructuur). Als voor nutsvoorzieningen een grotere oppervlakte noodzakelijk is, wordt de retributie bepaald op basis van taxatie. Bij het verplaatsen van een trafo zal in voorkomende gevallen maatwerk worden geleverd om de hoogte van de grondprijs vast te stellen.

  • Windmolens, reclamezuilen, zendmasten en zonnepanelen

Grond onder windmolens en reclamezuilen wordt door een recht van opstal van 25 jaar met mogelijkheid tot verlenging uitgegeven. In voorkomende gevallen zal maatwerk worden geleverd om de hoogte van de grondprijs vast te stellen.

  • Overige gevallen

In andere voorkomende gevallen zal maatwerk worden geleverd om de hoogte van de retributie vast te stellen.

Beleidsuitgangspunt 11

Per uitgifte zal bepaald moeten worden of uitgifte plaatsvindt in de vorm van verkoop, erfpacht of via andere zakelijke rechten.

7.2.4. Pacht

Pacht is een overeenkomst waarbij de eigenaar (verpachter) een perceel grond in gebruik geeft voor bedrijfsmatige landbouw en de andere partij (pachter) zich verbindt tot een tegenprestatie. De voornaamste pachtvormen zijn reguliere pacht en geliberaliseerde pacht. Ieder pachtregime kent haar eigen regels.

  • Reguliere pacht

Reguliere pacht is een pachtovereenkomst van langer dan zes jaren. In het verleden heeft de gemeente een beperkt aantal pachtcontracten gesloten over los land die als reguliere pacht zijn geregistreerd bij de Grondkamer. Dit heeft als gevolg dat de pachtprijzen aan een maximum zijn gebonden, de pachter een eerste recht van koop heeft (voorkeursrecht), het indeplaatsstellingsrecht van toepassing is en de overeenkomst steeds stilzwijgend wordt verlengd voor een periode van zes jaren. Opzeggen van de pachtovereenkomst is slechts in enkele gevallen mogelijk. De pachtprijs wordt bepaald via het pachtprijzenbesluit dat jaarlijks door de overheid wordt vastgesteld.

Bij reguliere pacht streeft de gemeente ernaar om in overleg met pachters duurzaam bodembeheer, gewasdiversiteit en het niet-gebruik van chemische bestrijdingsmiddelen te stimuleren. Deze afspraken kunnen worden vastgelegd in aanvullende bepalingen of samenwerkingsovereenkomsten. Pachters worden gestimuleerd ecologische verbindingszones en bufferstroken in stand te houden of te realiseren.

  • Geliberaliseerde pacht

Voor agrarische gronden die al dan niet zijn aangekocht voor ontwikkelings- en/of uitbreidingsplannen en waarbij het niet gewenst is een langdurige gebruiksrelatie aan te gaan, kent de gemeente de uitgiftevorm van geliberaliseerde pacht. Dit is een kortlopende pacht met een looptijd van zes jaren of korter en is alleen mogelijk voor los land. Geliberaliseerde pacht geeft meer vrijheid dan reguliere pacht: er gelden geen maximum pachtprijzen, de pachter heeft geen eerste recht van koop (voorkeursrecht), geen indeplaatsstellingsrecht en geen stilzwijgende verlenging van de overeenkomst.

Een geliberaliseerde pachtovereenkomst moet worden goedgekeurd door de Grondkamer. De kosten hiervan en de eenmalige administratiekosten ad € 100,- incl. BTW worden door de pachter betaald aan de gemeente.

Geliberaliseerde pacht kent vrije tarieven die aan de hand van taxaties tot stand komen. De uitgangspunten bij deze taxaties verschillen per geval en zijn maatwerk. De kosten voor de Grondkamer en de taxatie zijn voor rekening van de pachter.

De gemeente Heiloo wil geliberaliseerde pacht ook inzetten als instrument om tijdelijk natuurvriendelijk grondgebruik te faciliteren. Denk aan extensieve beweiding, tijdelijk grasland met bloemrijke akkerranden of het beschikbaar stellen voor bodemherstel. Bij uitgifte worden waar mogelijk duurzaamheidscriteria of natuurbeheerdoelstellingen opgenomen in de pachtovereenkomst. Ook wordt gestimuleerd dat pachters zich houden aan principes van kringlooplandbouw en waterbewust bodembeheer.

7.2.5. Bruikleen

Slechts in uitzonderlijke situaties van zeer beperkte duur (korter dan één jaar), geeft de gemeente gronden in bruikleen. Bruikleen is een overeenkomst om niet, zodat geen tegenprestatie kan worden bedongen. Bruikleen wordt gebruikt ter overbrugging van een periode tot invulling van een definitieve bestemming of ontwikkeling. Het voordeel van deze gebruiksvorm is dat de situatie snel kan worden beëindigd en het perceel wordt beheerd (onderhouden) door de gebruiker.

Vanuit het verleden heeft de gemeente nog te maken met het in bruikleen geven van gemeentegronden grenzend aan particulier eigendom. Daar waar het gaat om niet-strategische gronden wordt deze beheervorm afgebouwd. Het in gebruik geven van gronden wordt vastgelegd in een bruikleenovereenkomst.

7.3 Waarderingsmethodieken

Voor het bepalen van de grondprijzen zijn er verschillende waarderingsmethoden. De meest voorkomende zijn:

  • Grondquote zie (zie §7.3.1);

  • Kostprijsmethode (zie §7.3.2);

  • Inschrijvings- of biedingsprocedure(zie §7.3.3);

  • Comparatieve methode(zie §7.3.4);

  • Residuele methode(zie §7.3.5).

7.3.1. Grondquote

Met de grondquote methode wordt de grondprijs vastgesteld door een bepaald percentage van de verkoopprijs van het te realiseren vastgoed als uitgangspunt voor de grondwaarde te nemen. Deze quote wordt vaak bepaald door een vergelijking met referentieprojecten of het residueel bepalen van de grondquote voor een aantal veel voorkomende woningtypen.

Voordelen van de grondquote:

  • De methode is transparant, zowel binnen de gemeente als naar marktpartijen;

  • De grondprijs is snel bepaald.

Nadeel van de grondquote:

  • De berekende grondprijs heeft geen relatie met het object waarvoor de grondprijs is bedoeld. Een grote kavel met een kleine woning kan een even hoge VON-waarde hebben als een kleine kavel met een grote woning. Er wordt dan eenzelfde grondquote gehanteerd.

7.3.2. Kostprijsmethode

Bij de kostprijsmethode wordt de grondprijs vastgesteld op basis van de totale grondkosten, te weten verwerving, bouw- en woonrijp maken en overige plankosten. De grondprijs wordt zo vastgesteld dat door de grondopbrengsten de grondexploitatie sluitend is.

Voordelen van de kostprijsmethode:

  • Er wordt goed inzicht gegeven in de opbouw van de kosten;

  • De grondprijs zorgt in ieder geval voor een sluitende exploitatie.

Nadelen van de kostprijsmethode:

  • De berekende grondprijs houdt geen verband met de marktwaarde van het object waarvoor de grondprijs is bedoeld;

  • De gemeente kan grondopbrengsten mislopen, omdat de vastgestelde prijzen lager zijn dan de marktconforme prijzen.

7.3.3. Inschrijvings-/Biedingsprocedure bij gronduitgifte

Bij de uitgifte van grond door overheden of semipublieke instellingen kan ook gebruikgemaakt worden van een inschrijvings- of biedingsprocedure. Dit gebeurt onder andere bij verkoop van bouwgrond aan projectontwikkelaars of ondernemers. Het doel is om op een transparante en objectieve manier te komen tot een eerlijke toewijzing én een passende prijs.

Voordelen van de inschrijvings-/biedingsprocedure:

  • Alle partijen krijgen gelijke kansen om mee te dingen naar de grond;

  • De geboden prijzen weerspiegelen de werkelijke waarde van de grond op dat moment, omdat de prijs tot stand komt via concurrentie;

  • Bij een combinatie van prijs en planbeoordeling worden partijen gestimuleerd om creatieve en duurzame voorstellen te doen;

  • Draagt bij aan het publieke vertrouwen en verantwoord grondbeleid.

Nadelen van de inschrijvings-/biedingsprocedure:

  • Kleine ontwikkelaars of startende ondernemers kunnen zich moeilijker staande houden in een competitieve inschrijving met grote marktpartijen;

  • Bij puur prijsgestuurde biedingen kunnen partijen te hoog bieden (met financiële risico’s) of juist te laag (waardoor de overheid opbrengst misloopt);

  • Het opzetten en uitvoeren van een eerlijke en juridisch waterdichte procedure vergt veel tijd en kennis van aanbestedingsrecht en planvorming;

  • Een partij die wint op basis van de hoogste prijs of het mooiste plan, is niet altijd de partij die het plan uiteindelijk goed uitvoert of afrondt.

7.3.4. Comparatieve methode

Grondprijzen worden bepaald door te kijken naar de grondprijzen van omliggende of vergelijkbare gemeenten, waarbij locaties zoveel mogelijk vergelijkbaar worden gemaakt.

Voordelen comparatieve methode:

  • De grondprijs is snel bepaald;

  • De methode is transparant, zowel binnen de gemeente als naar marktpartijen.

Nadelen van de comparatieve methode:

  • De berekende grondprijs houdt geen verband met de marktwaarde van het object waarvoor de grondprijs is bedoeld. De comparatieve methode leidt veelal tot terugkijken en conserverende grondprijzen (‘elkaar nadoen’);

  • De gemeente kan grondopbrengsten mislopen, omdat de vastgestelde prijzen lager zijn dan de marktconforme prijzen;

  • Het is geen objectieve methode.

7.3.5. Residuele methode

Bij de residuele grondwaardemethode vormt de grondprijs de restwaarde (residu) van de commerciële waarde van het vastgoed, verminderd met de investeringskosten (bouw- en bijkomende kosten).

Voordelen van de residuele methode:

  • De grondprijzen zijn marktconform; er bestaat een nauwkeurige relatie tussen de grondwaarde en de vastgoedwaarde;

  • Transparantie, vooral naar marktpartijen, omdat de residuele methode ook door marktpartijen wordt gebruikt;

  • De onderhandelingspositie met marktpartijen wordt beter inzichtelijk. Het wordt helder welke factoren van invloed op de hoogte van de grondprijs.

Nadelen van de residuele methode:

  • Marktkennis is een vereiste bij deze methodiek om de marktconformiteit van de input te waarborgen en de gevoeligheden van de berekening te overzien. Een complicerende factor tijdens het onderhandelen is dat de grondwaarde in de residuele benadering sterk beïnvloed wordt door de bouwkosten van een project. In een marktconform grondprijsbeleid zullen discussies met marktpartijen ontstaan, met name over de hoogte en aard van de bouwkosten;

  • Elke situatie is anders, bij elke uitgiftecategorie en berekening is kennis van de markt noodzakelijk;

  • De rekenmethode is in verhouding tot bijvoorbeeld de comparatieve methode relatief complex en daardoor ook arbeids- en tijdsintensief.

7.4 Uitvoeringsnota Grondprijzen

Het college is op grond van artikel 160 lid 1 onder d Gemeentewet bevoegd te besluiten tot het aangaan van een privaatrechtelijke rechtshandeling. Het vaststellen van grondprijzen is een voorbereidende handeling voor

het aangaan van de privaatrechtelijke rechtshandeling tot grondverkoop/gronduitgifte en behoort daarom ook

tot de bevoegdheid van het college. Het college zal daarom de Nota Grondprijsbeleid 2025-2029 vaststellen. In deze nota worden de grondprijzen vastgesteld voor de verschillende functies; soms in vaste prijzen, soms met bandbreedtes of ondergrenzen en met ruimte voor maatwerk. De nota geldt voor alle in eigendom, erfpacht of anderszins uit te geven gronden binnen de grenzen van de gemeente Heiloo. Met de nota wordt een eenduidig gemeentelijk handelen benadrukt en oneerlijke concurrentie voorkomen doordat derden in vergelijkbare omstandigheden met vergelijkbare grondprijzen worden geconfronteerd. Het grondprijzenbeleid wordt in ieder geval iedere vier jaar door het college herzien, waarbij voorafgaand aan de vaststelling ervan, de raad zal worden geïnformeerd. Actualisatie kan, als daar aanleiding toe is, ook tussentijds plaatsvinden. Dit kan een gehele of gedeeltelijke actualisatie zijn. Voor zover de Nota Grondprijsbeleid niet van toepassing is (bijvoorbeeld bij bebouwd onroerend goed) en verkoop niet bij openbare inschrijving plaatsvindt, zal de verkoopprijs worden vastgesteld via een taxatie van een gecertificeerd en zo nodig externe taxateur. De raad stelt wel indirect grondprijzen vast van gronden die bij de gemeente in eigendom zijn en zijn gelegen binnen een actief project en waarvoor een grondexploitatie is vastgesteld. Zo behoudt zij het budgetrecht.

8. Grondprijsmethodiek per functie

In dit hoofdstuk wordt per functie weergegeven welke grondwaardemethode wordt gehanteerd. Deze methoden zijn bepaald om de algemene manier van grondwaardebepaling binnen de gemeente inzichtelijk te krijgen.

8.1 Projectmatige woningbouw

Voor het bepalen van grondprijzen voor projectmatige woningbouw wordt een splitsing gemaakt tussen de grondwaarde bepaling van sociale sector woningen en vrije sector woningen.

8.1.1. Sociale sector

Onder sociale huurwoningen wordt verstaan:

  • Woningen in beheer van een woningcorporatie en vallend onder de diensten van algemeen economisch belang (DAEB) als bedoeld in artikel 47 van de woningwet of;

  • Woningen waarbij:

    • -

      De aanvangshuur niet hoger is dan € 900,07 per maand (prijspeil 2025);

    • -

      De maximale huurprijs wordt bepaald door het aantal punten dat volgt uit het landelijke woningwaarderingsstelsel;

    • -

      De maximale huurverhoging aansluit bij de huurverhoging zoals die jaarlijks door de rijksoverheid wordt bepaald voor sociale huurwoningen;

    • -

      Er verhuurd wordt aan inwoners met een inkomen onder de DAEB-inkomensgrens;

    • -

      Er een instandhoudingstermijn als zijnde een sociale huurwoning geldt voor ten minste 25 jaar.

Voor sociale huurwoningen zijn de opbrengsten (huur) namelijk vaak lager dan de bouw- en exploitatiekosten.

Daarmee wordt de residuele waarde negatief. Omdat dit in de huidige markt nog steeds van toepassing is, wordt voorgesteld om een vaste grondprijs voor sociale woningen in de huursector te hanteren. Hierbij moet onderscheid gemaakt worden tussen eengezinswoningen en meergezinswoningen, aangezien deze verschillende grondwaardes vertegenwoordigen.

8.1.2. Sociale koop

In het verleden is besloten om voor kavels waarop sociale koopwoningen worden gerealiseerd een residuele grondwaardebepaling aan te houden. Net als bij sociale huurwoningen zijn de opbrengsten hier vaak lager dan de bouw- en exploitatiekosten, waardoor een residuele waarde negatief wordt. Daarom wordt ook voor deze categorie voorgesteld om vaste grondprijs per woning.

In voorkomende gevallen zal maatwerk worden geleverd om de wijze van uitgifte te bepalen. Bij lokale initiatieven van sociale aard zal de keuze voor maatwerk aan de raad worden voorgelegd.

8.1.3. Vrije sector woningen

Voor vrije sector woningen wordt de residuele grondwaardemethodiek gehanteerd. De residuele grondprijs is het verschil tussen de marktwaarde van de te ontwikkelen woningen VON (excl. btw) en de bouw- en bijkomende kosten. De marktwaarde van een woning is vaak lastig in te schatten. Een hulpmiddel kan hierbij zijn het hanteren van de gemiddelde vierkante meter gebruiksoppervlak prijs. Ook kunnen marktonderzoeken helpen bij het inschatten van de VON-prijs.

8.2 Individuele woningbouw

Het hanteren van de residuele grondwaarde bij de uitgifte van bouwkavels aan particulieren is niet aan te bevelen. Dit vanwege het feit dat we te maken hebben met individuele afnemers waarbij het zeer lastig is om

de stichtingskosten van de opstal en de VON-prijs vast te stellen. Voor uitgifte van bouwkavels aan particulieren is uitgangspunt dat verkocht wordt tegen de marktwaarde. De marktprijs per m² is afhankelijk van ligging en locatie en kan onder andere worden bepaald door marktonderzoek of toetsing aan bv. een residuele grondwaarde in hetzelfde plangebied. Vervolgens vindt de uitgifte van particuliere bouwkavels plaats door middel van inschrijving en vervolgens eventueel loting bij de notaris. In sommige gevallen kan de prijs bepaald worden door een biedingsprocedure. Particulieren kunnen dan op een specifieke kavel inschrijven. Deze methodiek zou toegepast kunnen worden als er sprake is van een gewilde of incidentele kavel.

8.3 Maatschappelijke voorzieningen

Onder deze categorie worden voorzieningen verstaan die een ideële en/of publieke functie dienen. Wanneer gronden geleverd dienen te worden ten behoeve van maatschappelijke doeleinden (zorgvoorzieningen, sport, onderwijs en cultuur) zal de gemeente per geval bekijken welke uitgiftevorm zal worden gekozen. Bij deze categorie ontbreekt een echte marktsituatie voor de bepaling van een grondprijs per m². Het realiseren van deze voorzieningen ten behoeve van het maatschappelijk belang staat voorop. Voorgesteld wordt dan ook om per locatie prijsafspraken te maken waarbij in ieder geval de kostprijs van de grond betrokken wordt. Als de realisatie van een maatschappelijke voorziening van gemeentewege plaats vindt en het eigendom blijft bij de gemeente, dan moet op basis van de BBV-voorschriften de grond worden ingebracht tegen kostprijs.

8.4 Commerciële voorzieningen

Bij verkoop van grond voor een commerciële bestemming geldt dat de uitgifteprijs marktconform dient te zijn. Staatssteunregels vereisen dit. Als er een markt ontbreekt (bij maatschappelijke bestemmingen en sociale woningbouw) gelden staatssteunregels niet en kan de grondprijs afwijkend worden bepaald en is het mogelijk om een vaste prijs te hanteren. Denk hierbij aan bijvoorbeeld de verkoop van kavels ten behoeve van bijvoorbeeld transformatorhuisjes en glasvezelstations.

Marktconformiteit kan bij commerciële bestemmingen op twee manieren worden vastgesteld: met een openbare aanbesteding of middels een taxatie. Wanneer er met één partij onderhandeld wordt (bijvoorbeeld

bij bouwclaims), dan zal een taxatie van de grondprijs uitgevoerd moeten worden. In alle andere gevallen zal met een biedprocedure de partij gegund krijgen die de hoogste grondwaarde biedt en/of de beste voorwaarden levert.

8.5 Bedrijventerreinen

Onder bedrijfsruimte wordt verstaan: een ruimte die bestemd is om gebruikt te worden voor productie, groothandel, transport, distributie, opslag, reparatie en/of onderhoudswerkzaamheden. Vaak maakt een kantoorgedeelte deel uit van een bedrijfspand. De stichtingskosten en de waarde van bedrijfsgebouwen zijn vaak heel specifiek, vooral gebonden aan het gebouw en dat is weer afgestemd op het gebruik.

Bij bedrijfskavels worden vaste m²-prijzen gehanteerd, al dan niet bepaald aan de hand van de vergelijkende methode, en wordt niet gewerkt met de residuele benadering. Het is namelijk zeer lastig om voor individuele

afnemers de stichtingskosten van de opstal en de commerciële waarde van de opstal vast te stellen. Vandaar dat voor bedrijventerreinen en/of kantoorlocaties geadviseerd wordt voor de uitgifte op basis van een vaste prijs per m² uitgeefbaar of eventueel een vaste prijs per m² Bruto Vloer Oppervlakte (BVO). Uitgangspunt bij de prijsvorming vormt o.a. de op dat moment geldende marktconforme grondprijs in de regio. Verder is de kwaliteit van het bedrijventerrein, onder andere vanwege aard, omvang, functie en ligging in vergelijking met andere locaties, bepalend voor de m²-prijs. Binnen het plangebied kan ook nog onderscheid in de prijs per m² gemaakt worden op basis van de ligging (zichtlocatie). Wanneer de uitgeefbare gronden binnen een ontwikkeling liggen waarvoor de gemeenteraad een grondexploitatie heeft vastgesteld, zullen de uitgifteprijzen nooit onder de in de grondexploitatie opgenomen prijzen worden verkocht, tenzij hiervoor een separaat raadsbesluit is genomen. Voor de meeste lopende erfpachtcontracten en huurovereenkomsten dient daarnaast periodiek een grondwaarde te worden bepaald voor de betreffende percelen. Deze worden vastgesteld door het college volgens de geldende (erfpacht)voorwaarden.

Voor gebouwen waarvoor de vereiste grootte van het terrein, de inhoud en de vloeroppervlakte zich op bijzonder ongewone manier tot elkaar verhouden, is maatwerk vereist.

8.6 Snippergroen

De gemeente Heiloo verkoopt geen gemeentelijk groen (snippergroen). Gemeentelijk groen is bedoeld voor algemene voorzieningen en algemeen gebruik. Dit staat in het Groenbeleidsplan Heiloo 2024-2034.

8.7 Uitgifte aan andere organisatieonderdelen binnen de gemeente

Het kan ook voorkomen dat de gemeente grond levert aan andere organisatieonderdelen binnen de gemeente ten behoeve van bijvoorbeeld huisvesting van onderwijs, het realiseren van sportvoorzieningen of maatschappelijke voorzieningen. Vanuit de grondexploitatie worden de gronden bouwrijp geleverd en vervolgens wordt na de realisatie ook zorg gedragen voor het woonrijp maken. Hierbij zal de kostprijs worden doorberekend.

Beleidsuitgangspunt 12

Voor het bepalen van de wijze waarop de uitgifteprijzen worden bepaald wordt per categorie de volgende

methode gebruikt:

Categorie

Methode

Bedrijventerrein

Marktconforme prijs per m² kavel of BVO

Projectmatige bouw

- Sociale huur

Vaste prijs per woning

- Sociale koop

Vaste prijs per woning

- Overige categorieën

Residuele grondwaarde, evt. prijs per m² kavel

Individuele woningbouw

Marktwaarde, evt. inschrijving/bieding

Maatschappelijke voorzieningen

Per geval bekijken/ kostprijs (indien eigendom bij gemeente blijft)

Commerciële voorzieningen

Vergelijkende methode/ vaste prijs

Uitgifte aan andere organisatieonderdelen binnen de gemeente

Kostprijs

9. Beleidsuitgangspunten

In deze nota zijn diverse beleidsuitgangspunten geformuleerd, al dan niet in lijn met het bestaande beleid, waarvoor expliciete goedkeuring van de raad vereist is. Deze beleidsuitgangspunten zijn in dit hoofdstuk gebundeld. Het voorstel aan de raad is om akkoord te gaan met deze uitgangspunten.

Nr.

Beleidsuitgangspunt

Gewijzigd t.o.v. Nota Grondbeleid 2017

Toelichting

1

Afhankelijk van het financiële én maatschappelijke rendement van een ontwikkeling zal gekozen worden voor een facilitair of voor een actief grondbeleid.

Nee

 

2

Grondaankopen van maximaal € 1000.000 kosten koper, kunnen zonder raadsbesluit door het college worden aangekocht. De verantwoording hiervan vindt plaats in de eerstvolgende Nota Grondexploitatie.

Ja

Ten opzichte van de Nota Grondbeleid 2017 is hier niets over opgenomen. Om slagvaardig en snel te kunnen handelen is het in bepaalde gevallen wenselijk zonder raadsbesluit gronden te kunnen verwerven.

3

Als er een goede kans is, de voorwaarden redelijk zijn en de gemeente voordeel heeft van de percelen (ontwikkelgrond (middel)lange termijn en compensatiegronden), dan koopt de gemeente de grond.

Nee

 

4

Uitgangspunt bij verwerving is dat de gemeente bij de start van het verwervingstraject de afweging maakt al dan niet het ‘tweesporenbeleid’ te volgen. Er wordt een keuze gemaakt of naast minnelijke verwerving gebruik wordt gemaakt van het gemeentelijk voorkeursrecht, eventueel onteigening en kavelruil. De benodigde procedures kunnen dan parallel worden gevoerd met de minnelijke verwerving. Hiermee kan grondverwerving zoveel mogelijk zeker worden gesteld.

Ja

Het instrument stedelijke kavelruil is geïntroduceerd door de invoering van de Omgevingswet. Dit instrument bestond dus nog niet ten tijde van de Nota Grondbeleid 2017.

5

Als er geen anterieure overeenkomst kan worden gesloten waarin de financiële bijdrage aan ruimtelijke kwaliteit (volgens artikel 13.22 van de Omgevingswet) wordt vastgelegd, moet worden onderzocht of deze bijdrage op grond van artikel 13.23 alsnog kan worden opgenomen in het omgevingsplan.

Ja

Door de invoering van de Omgevingswet is het mogelijk om op basis van een Omgevingsplan een financiële bijdrage af te dwingen. Dit was nog niet mogelijk ten tijde van de Nota Grondbeleid 2017.

6

Verschuldigde vennootschapsbelasting voortvloeiend uit het grondbedrijf wordt ten laste gebracht van de bestemmingsreserve grote projecten.

Nee

 

7

De winsten komen ten gunste van de bestemmingsreserve grote projecten

Nee

 

8

Voor een negatief resultaat wordt op eindwaarde een voorziening getroffen ten laste van de bestemmingsreserve grote projecten.

Nee

 

9

De gemeente voert een actief risicomanagement door:

- de uitgangspunten de lopende grondexploitaties continu te monitoren en zo nodig bij te stellen;

- de onderdelen van de planontwikkeling realistisch in te schatten;

- activiteiten in het planontwikkelingsproces te toetsen aan vastgestelde financiële kaders en het planresultaat te toetsen aan de mogelijkheden en onmogelijkheden van het weerstandsvermogen van de gemeente.

Nee

 

10

De gemeenteraad ontvangt ten minste eenmaal per jaar ter vaststelling de geactualiseerde Nota Actualisatie Grondexploitaties (NAG), bestaande uit een overzicht van alle actieve grondexploitaties.

Nee

 

11

Per uitgifte zal bepaald moeten worden of uitgifte plaatsvindt in de vorm van verkoop, erfpacht of via andere zakelijke rechten.

Nee

 

12

Voor het bepalen van de wijze waarop de uitgifteprijzen worden bepaald wordt per categorie de volgende

methode gebruikt:

  • Categorie

    Methode

    Bedrijventerrein

    Marktconforme prijs per m² kavel of BVO

    Projectmatige bouw

    - Sociale huur

    Vaste prijs per woning

    - Sociale koop

    Vaste prijs per woning

    - Overige categorieën

    Residuele grondwaarde, evt. prijs per m² kavel

    Individuele woningbouw

    Marktwaarde, evt. inschrijving/bieding

    Maatschappelijke voorzieningen

    Per geval bekijken/ kostprijs (indien eigendom bij gemeente blijft)

    Commerciële voorzieningen

    Vergelijkende methode/ vaste prijs

    Uitgifte aan andere organisatieonderdelen binnen de gemeente

    Kostprijs

Ondertekening

Aldus besloten door de raad van de gemeente Heiloo in de openbare raadsvergadering van d.d. 29 september 2025.

G. A. Beeksma

griffier

M. ten Bruggencate

voorzitter

Bijlage I: Ontwikkelingen binnen het ruimtelijk domein

Onderstaand schema laat de indeling van projecten in het ruimtelijk domein zien op basis van het grondbeleid. We spreken van ‘ruimtelijke plannen’ en ‘gebiedsontwikkelingsprojecten’.

Ruimtelijke plannen zijn per definitie faciliterende projecten en bestaan uit ‘enkelvoudige plannen’ en ‘locatieontwikkelingen’. Bij deze locatieontwikkelingen heeft de gemeente weinig tot geen ambitie en faciliteert door het toetsen van initiatieven vanuit haar publiekrechtelijk taakstelling. Deze plannen zijn over het algemeen kleinschalig en niet complex. Voor locatieontwikkelingen geldt dat de gemeente verplicht is te voldoen aan het kostenverhaal via (anterieure of posterieure) overeenkomsten. Indien met de initiatiefnemer geen overeenkomst tot stand komt, moet de gemeente het kostenverhaal publiekrechtelijk borgen, bijvoorbeeld via een kostenverhaalsbeschikking als onderdeel van de omgevingsvergunning.

Gebiedsontwikkelingsprojecten kunnen faciliterend of actief zijn. Voor wat betreft de faciliterende projecten heeft de gemeente een hoge prioriteit of ambitie en de gemeente zal een actievere rol innemen dan bij ruimtelijke plannen. De gronden zijn in bezit van marktpartijen en de markt zal (na aansporing) overgaan tot ontwikkeling. Kostenverhaal vindt verplicht plaats via een anterieure of posterieure overeenkomst.

Grondexploitatie projecten (BIE-grexprojecten) vertegenwoordigen het actieve grondbeleid van de gemeente. De gemeente is eigenaar van de grond en ontwikkelt deze zelf. Door middel van grondverkoop kan zij een prijs vragen voor de gronden waarmee de investeringen worden gedekt. Gebiedsontwikkelingsprojecten zijn over het algemeen grootschalig en complex.

afbeelding binnen de regeling

Figuur 12: indeling van projecten in het ruimtelijk domein

Tijdens de begroting en jaarrekening wordt via de paragraaf grondbeleid ten minste gerapporteerd over de gebiedsontwikkelingsprojecten.

afbeelding binnen de regeling

Figuur 13: Stroomschema voor de keuze welk grondbeleid te voeren