Permanente link
Naar de actuele versie van de regeling
https://lokaleregelgeving.overheid.nl/CVDR744131
Naar de door u bekeken versie
https://lokaleregelgeving.overheid.nl/CVDR744131/1
Handhavingsbeleid Veiligheids- en Gezondheidsregio Gelderland-Midden, Industriële Veiligheid 2018 – 2021
Geldend van 17-09-2025 t/m 01-12-2025
Intitulé
Handhavingsbeleid Veiligheids- en Gezondheidsregio Gelderland-Midden, Industriële Veiligheid 2018 – 2021Voorwoord
Sinds 1 oktober 2010 hebben de veiligheidsregio’s een aantal wettelijke taken en bevoegdheden op het gebied van industriële veiligheid. Naast het aanwijzen van inrichtingen die over een bedrijfsbrandweer moeten beschikken hebben deze taken en bevoegdheden betrekking op het houden van toezicht op de naleving van wettelijke verplichtingen en het zo nodig sanctioneren van geconstateerde overtredingen. De wettelijke verplichtingen waar het om gaat staan in het Besluit risico’s zware ongevallen 2015 (Brzo), artikel 31 van de Wet veiligheidsregio’s en hoofdstuk 7 van het Besluit veiligheidsregio’s. Vóór de inwerkingtreding van de Wet veiligheidsregio’s voerde de brandweer deze taken uit in opdracht van gemeenten, die toen verantwoordelijk en bevoegd waren voor de uitvoering.
Toezicht en handhaving genieten de afgelopen jaren een brede belangstelling. Na het incident bij Chemie-Pack Moerdijk in 2011 en de problemen bij Odfjell Terminals Rotterdam in 2012/2013 is de roep van de politiek en de maatschappij om strikter toezicht en strengere handhaving steeds sterker geworden. Uit diverse rapportages, waaronder de rapporten van de Onderzoeksraad voor Veiligheid, blijkt dat er nog veel valt te verbeteren in het toezicht op risicovolle bedrijven.
Sinds begin 2007 is het Landelijk Expertisecentrum BrandweerBRZO (LEC) actief. Het LEC, dat een samenwerkingsverband is tussen Infopunt Veiligheid van het IFV en de Veiligheidsregio Rotterdam-Rijnmond (VRR), ondersteunt veiligheidsregio’s bij de uitvoering van het Besluit risico’s zware ongevallen 1999 en artikel 31 van de Wet veiligheidsregio’s (bedrijfsbrandweren). Dit doet het LEC door kennis te bundelen en toegankelijk te maken. Het LEC heeft in de loop der jaren een aantal producten ontwikkeld waarvan veiligheidsregio’s gebruik kunnen maken. Een van deze producten was het model handhavingsbeleid voor industriële veiligheid 2014-2018. Het inwerkingtreden van het Besluit risico’s zware ongevallen 2015 (Brzo 2015) en de naar aanleiding daarvan gewijzigde de Landelijke Handhavingsstrategie Brzo ’99 maken een herziening van dit model noodzakelijk.
Daarbij wordt opgemerkt dat voor overtredingen van het Brzo 2015 de Landelijke Handhavingstrategie Brzo 1999 met de daarbij behorende oplegnotitie en de nieuwe tabel van bijlage A van september 2017 moet worden gevolgd. Dit is ook als zodanig in onderhavig beleid verwoord.
Dit handhavingsbeleid biedt een uniform en consistent kader waarbinnen de veiligheidsregio’s invulling geven aan hun toezichthoudende en handhavende taken. De besturen van de veiligheidsregio’s houden zich aan dit document dat de basis vormt voor de handhaving van de verplichtingen van het Brzo, artikel 31 van de Wet veiligheidsregio’s en hoofdstuk 7 van het Besluit veiligheidsregio’s.
Erwin de Bruin
Programmamanager Landelijke Expertisecentrum BrandweerBRZO
1 Inleiding
De veiligheidsregio’s hebben wettelijke taken en verantwoordelijkheden op het gebied van industriële veiligheid. Deze betreffen onder andere het uitvoeren van toezicht op en handhaving van de verplichtingen die zijn gesteld op grond van de Wet veiligheidsregio's (Wvr) en het Besluit risico's zware ongevallen 2015 (Brzo). Ten aanzien van het Brzo hebben ook het bevoegd gezag Wet algemene bepalingen omgevingsrecht (Wabo) en de Inspectie SZW toezichts- en handhavingstaken. Samen vormen zij de toezichthouders zoals bedoeld in artikel 1 van het Brzo 2015.
Doel
Met onderhavig handhavingsbeleid legt het bestuur van de Veiligheids- en Gezondheidsregio Gelderland-Midden beleid vast voor de handhaving van de artikelen 31 en 48 van de Wvr en de artikelen van het Brzo die een nadere uitwerking geven aan artikel 48 Wvr1. Dit handhavingsbeleid bestaat uit een toezicht- en een sanctiestrategie. De toezichtstrategie geeft aan hoe de veiligheidsregio’s invulling geven aan hun toezichthoudende taak. Uit de sanctiestrategie volgt hoe de besturen van de veiligheidsregio’s reageren op een geconstateerde overtreding. Daarbij wordt opgemerkt dat voor overtredingen van het Brzo 2015 de Landelijke Handhavingstrategie Brzo 1999 met de daarbij behorende oplegnotitie en de nieuwe tabel van bijlage A van september 2017 wordt gevolgd. Dit is ook als zodanig in onderhavig beleid verwoord.
Op 8 juli 2015 is het Brzo 1999 ingetrokken en vervangen door het Brzo 2015. Dit heeft gevolgen voor het eerder vastgestelde handhavingsbeleid. Het onderhavige handhavingsbeleid betreft een aanpassing naar aanleiding van deze wijziging in regelgeving.
Dit handhavingsbeleid biedt de basis voor het maken van transparante keuzes en het stellen van prioriteiten, zodat adequaat met de handhavingstaak kan worden omgegaan. Met handhaving willen de veiligheidsregio’s bereiken dat de naleving van wet- en regelgeving op het gebied van industriële veiligheid wordt bevorderd. Achterliggend doel is beheersing van de risico’s die samenhangen met activiteiten binnen risicovolle bedrijven. Bedrijven dragen de primaire verantwoordelijkheid voor de interne en externe veiligheid en moeten ervoor zorgen dat ze hun bedrijfsprocessen beheersen. Om dat te realiseren zullen bedrijven de maatregelen moeten treffen die nodig zijn om zware ongevallen te voorkomen en de gevolgen daarvan te beperken. Het handhavend optreden van de veiligheidsregio’s is gericht op het bevestigen van die verantwoordelijkheid. Met het beschikbare instrumentarium zullen de veiligheidsregio’s ervoor zorgdragen dat de risicovolle bedrijven hun verantwoordelijkheid waar maken. Toepassing van handhavingsinstrumenten is daarbij van wezenlijk belang. Niet alleen voor de geloofwaardigheid van de overheid en van de regels die zij stelt, maar ook vanwege het gegeven dat handhaving een essentieel onderdeel vormt van succesvol veiligheidsbeleid. De veiligheidsregio’s streven een eenduidige en stringente handhaving na die is gericht op het zo volledig mogelijk naleven van de verplichtingen van artikel 48 van de Wet veiligheidsregio’s (Wvr) en het Brzo alsmede artikel 31 van de Wvr en hoofdstuk 7 van het Besluit veiligheidsregio’s (Bvr).
Aanleiding
Er zijn verschillende redenen geweest om dit handhavingsbeleid op te stellen. In de eerste plaats is door de Landelijke Aanpak Toezicht Risicobeheersing Bedrijven (LAT-RB) in 2013 een handhavingstrategie (Landelijke Handhavingstrategie Brzo 1999: 2013) opgesteld. Het LAT-RB heet inmiddels BRZO+. In het BRZO+ zijn de drie toezichthouders op het Brzo vertegenwoordigd. De door het LAT-RB opgestelde handhavingstrategie betreft een aanvulling op de Brzo Werkwijzer met uniforme procedures en werkwijzen voor handhaving op het Brzo. Het is de bedoeling dat de bestuursorganen die belast zijn met de toezicht-en handhaving op het Brzo zich committeren aan toepassing van deze strategie door dit vast te leggen in het eigen toezichts- en handhavingsbeleid. De Landelijke Handhavingstrategie is voor het uitwerken van onderhavig handhavingsbeleid een belangrijk uitgangspunt geweest. In de tweede plaats was de wens van de politiek en de maatschappij om scherper en meer uniform toezicht een belangrijke drijfveer geweest voor het opstellen van dit handhavingsbeleid. Het ernstige incident bij Chemie-Pack en de problemen rondom de handhaving bij Odfjell Terminals Rotterdam vormden hiervoor de opmaat. Op 8 juli 2015 is het Brzo 1999 ingetrokken en vervangen door het Brzo 2015. Dit heeft gevolgen voor het eerder vastgestelde handhavingsbeleid en voor de Landelijke Handhavingstrategie. De tabel van bijlage A van de Landelijke Handhavingstrategie is naar aanleiding van het Brzo 2015 aangepast, waarbij in een oplegnotitie is aangegeven dat waar in de Landelijke Handhavingstrategie over Brzo’99 en Rrzo’99 wordt gesproken, Brzo 2015 en Rrzo moeten worden gelezen.
Het opstellen van handhavingsbeleid is bovendien steeds minder een vrijblijvende aangelegenheid geworden. Voor de handhaving van de omgevingswetgeving zijn in het Besluit omgevingsrecht bijvoorbeeld (kwaliteits)eisen opgenomen waaraan de handhaving dient te voldoen. Kort gezegd houden deze eisen in dat het bevoegd gezag (provincie of gemeente) handhavingsbeleid moet vaststellen, dit moet afstemmen met de handhavingspartners (waaronder de veiligheidsregio) en organisatorische maatregelen moet treffen om de uitvoering van het beleid te waarborgen. Volgens het Besluit omgevingsrecht moet in het handhavingsbeleid, dat is gebaseerd op een analyse van de problemen die zich met betrekking tot de naleving kunnen voordoen, gemotiveerd worden aangegeven welke doelen het bevoegd gezag zichzelf stelt bij de handhaving en welke activiteiten het daartoe zal uitvoeren. Regelmatig moet worden bezien of het handhavingsbeleid moet worden aangepast. Verder is bepaald dat het beleid inzicht moet geven in de prioriteiten die het bevoegd gezag stelt met betrekking tot de handhavingsactiviteiten. In het Besluit omgevingsrecht is ook bepaald dat het handhavingsbeleid moet bestaan uit zowel een toezichtstrategie als een sanctiestrategie. Hoewel het Besluit omgevingsrecht niet van toepassing is op veiligheidsregio’s vormen de kwaliteitseisen uit dat besluit wel voor dit handhavingsbeleid een belangrijk uitgangspunt. Een handhavingspartner van de veiligheidsregio’s (bevoegd gezag Wabo) moet er namelijk wel aan voldoen. Bovendien past het binnen het kwaliteitszorgsysteem dat de veiligheidsregio’s op grond van artikel 23 Wvr moeten hanteren. Tot slot kunnen de veiligheidsregio’s niet achterblijven bij de handhavingspartners. Provincies en de Inspectie SZW hebben immers op het gebied van het Brzo ook handhavingsbeleid vastgesteld.2
De veiligheidsregio’s willen invulling geven aan hun eigen rol en verantwoordelijkheid voor de handhaving. De veiligheidsregio’s streven een verdere professionalisering na van de uitvoering van hun handhavingstaken. Naast het vaststellen van handhavingsbeleid gaat het daarbij om een kwalitatief hoogwaardige uitvoering.
Wie doet wat
Het houden van toezicht wordt uitgevoerd door toezichthouders in dienst van de veiligheidsregio’s. Dat zijn ambtenaren (inspectiemedewerkers) die door de besturen van de veiligheidsregio’s op grond van artikel 61 van de Wvr zijn aangewezen als toezichthouders. De aangewezen toezichthouders kunnen bij de uitoefening van hun taken gebruik maken van de toezichthoudende bevoegdheden die de Algemene wet bestuursrecht (in titel 5.2) aan hen toekent. Het betreft hier het toezicht in het kader van het bestuursrecht. Daarnaast is het mogelijk dat de veiligheidsregio buitengewone opsporingsambtenaren (verder: BOA’s) voor een bepaald domein in dienst heeft. Deze BOA’s zijn bevoegd tot de opsporing van bepaalde strafbare feiten (afhankelijk van het domein waarin zij werken). Het opmaken van proces-verbaal naar aanleiding van een geconstateerd strafbaar feit geschiedt door deze BOA’s. Op basis van het proces-verbaal besluit de officier van justitie om al dan niet tot vervolging van de verdachte over te gaan (zie verder over de strafrechtelijke handhaving paragraaf 4.3).
Het naar aanleiding van een geconstateerde overtreding vaststellen op welke wijze daarop wordt gereageerd is een verantwoordelijkheid van het bestuur van een veiligheidsregio. Het bestuur kan deze taak mandateren aan de leidinggevende van de inspecteur. Ook bij gemandateerde bevoegdheden dient het onderhavige handhavingsbeleid te worden gevolgd.
Het opleggen van een bestuurlijke sanctie geschiedt door het bestuur van de veiligheidsregio waarbinnen de desbetreffende inrichting is gelegen op grond van artikel 48, tweede lid van de Wvr (bevel tot niet in werking stellen of houden van een inrichting) of artikel 63 van de Wvr (last onder bestuursdwang). Op grond van artikel 5:32 van de Algemene wet bestuursrecht mag een bestuursorgaan dat bevoegd is een last onder bestuursdwang op te leggen, in plaats daarvan aan de overtreder een last onder dwangsom opleggen.
Afbakening
Dit beleid is beperkt tot het toezicht en de handhaving van de verplichtingen waarvoor het bestuur van de veiligheidsregio bevoegd is. Het gaat hierbij om het:
- –
houden van toezicht (controleren/inspecteren);
- –
(dreigen met) toepassing van bestuurlijke sancties.
Het volgende hoofdstuk bevat een beschrijving van de wettelijke verplichtingen ten aanzien waarvan de veiligheidsregio’s toezichthoudende en handhavende bevoegdheden hebben.
Voor de overtreding van een aantal artikelen van het Brzo en van de verplichtingen met betrekking tot de bedrijfsbrandweeraanwijzing geldt dat hiertegen niet alleen bestuursrechtelijk kan worden opgetreden, de betreffende bepalingen zijn ook strafbaar gesteld in de Wet veiligheidsregio’s en het Brzo. In paragraaf 4.3 wordt nader in gegaan op de strafrechtelijke handhaving.
Leeswijzer
Hoofdstuk 2 geeft een algemene beschrijving van de relevante wet- en regelgeving. Daarbij gaat het om de wettelijke verplichtingen waaraan bedrijven moeten voldoen en waarop het toezicht en de handhaving van de veiligheidsregio’s zich richten.
Hoofdstuk 3 en 4 bevatten de toezicht- en sanctiestrategie die door de veiligheidsregio’s worden toegepast. In hoofdstuk 5 wordt ingegaan op de organisatorische aspecten.
2 Wettelijk kader industriële veiligheid
2.1 Wettelijke grondslag
De bevoegdheden voor toezicht en handhaving zijn opgenomen in de artikelen 48, 61 en 63 van de Wvr. Op grond van artikel 48 Wvr geldt de verplichting veiligheidstechnische gegevens die nodig zijn voor een adequate voorbereiding van de rampenbestrijding en de crisisbeheersing, te verstrekken aan het bestuur van de veiligheidsregio. Deze algemene verplichting is nader uitgewerkt in de artikelen 6, eerste tot en met derde, vijfde tot en met zevende lid, 8 derde en vierde lid, 9, eerste en tweede lid, 10 tweede tot en met vierde en zesde tot en met negende lid, 11 eerste en tweede en vijfde lid, 12 eerste en tweede lid van het Brzo 2015.
Toezicht op de naleving
In artikel 61 Wvr is bepaald dat met het toezicht op de naleving van het bij of krachtens artikel 31 en 48 bepaalde zijn belast de door het bestuur van de veiligheidsregio aangewezen ambtenaren3. Voor zover het verplichtingen betreft van artikel 31 Wvr en hoofdstuk 7 van het Bvr zijn deze toezichthouders bevoegd toezicht te houden bij alle inrichtingen die kunnen worden aangewezen als bedrijfsbrandweerplichtig. Als het gaat om de verplichtingen van artikel 48 en het Brzo dan zijn de toezichthouders alleen bevoegd ten aanzien van inrichtingen waarvoor een veiligheidsrapport moet worden opgesteld (hogedrempelinrichtingen).4
Handhaving
Artikel 63 Wvr bepaalt dat het bestuur van de veiligheidsregio bevoegd is tot oplegging van een last onder bestuursdwang ter handhaving van het bepaalde bij of krachtens artikel 31 van de Wvr (bedrijfsbrandweren) en artikel 48 van de Wvr (inclusief Brzo). In plaats van een last onder bestuursdwang kan het bestuur van de veiligheidsregio een last onder dwangsom opleggen (artikel 5:32 Algemene wet bestuursrecht). De handhavingsbevoegdheid ten aanzien van artikel 48 (inclusief Brzo) is beperkt tot inrichtingen waarvoor een rampbestrijdingsplan moet worden opgesteld. Dat betreft de hogedrempelinrichtingen. In artikel 63 Wvr is verder aangegeven dat onder de bevoegdheid om een last onder bestuursdwang op te leggen mede de bevoegdheid behoort om een inrichting stil te leggen, gedeeltelijk buiten werking te stellen of te verzegelen dan wel het verzegelen of verwijderen van hetgeen zich in de inrichting bevindt.
Bevel tot niet in werking stellen of houden
Een bijzondere handhavingsbevoegdheid is opgenomen in artikel 48, tweede lid Wvr waarin is bepaald dat het bestuur van de veiligheidsregio kan bevelen dat een inrichting waarvoor een rampbestrijdingsplan moet worden opgesteld (hogedrempelinrichtingen) niet in werking gesteld of gehouden wordt, indien degene die de inrichting in werking zal hebben of heeft, niet aan de verplichting tot informatieverschaffing van het eerste lid heeft voldaan. Omdat de aan het begin van deze paragraaf genoemde artikelen van het Brzo 2015 mede zijn gebaseerd op artikel 48 Wvr kan het bevel van het tweede lid van dat artikel ook worden opgelegd als niet is voldaan aan de informatieverplichting van een van die artikelen van het Brzo 2015.
Als in een veiligheidsrapport gegevens en beschrijvingen ontbreken die het bestuur van de veiligheidsregio nodig heeft ter voorbereiding van de rampenbestrijding is het bijvoorbeeld mogelijk een bevel uit te vaardigen op grond waarvan de inrichting niet meer in werking mag worden gehouden. Om het bevel te handhaven is het wel nodig om ook een last onder bestuursdwang of dwangsom op te leggen. Daarmee kan bijvoorbeeld worden bepaald dat een dwangsom wordt verbeurd voor iedere dag dat geen gevolg is gegeven aan het bevel tot buiten werking stellen (sluiting) van de inrichting. Het niet opvolgen van het bevel is bovendien strafbaar krachtens artikel 184 Wetboek van Strafrecht.
De bevelsbevoegdheid vindt haar grondslag in de Seveso- III richtlijn. Ingevolge artikel 19, eerste lid, derde volzin, van de richtlijn kunnen de exploitatie of de inbedrijfstelling van een inrichting worden verboden, indien de exploitant de krachtens de richtlijn verlangde gegevens niet binnen de daarvoor gestelde termijn heeft ingediend. Het bestuur van de veiligheidsregio zal volgens de wetgever5 alvorens een niet-inbedrijfstelling te bevelen overleg moeten voeren met de handhavingspartners, met name het bevoegd gezag Wabo. Dit in verband met de nauwe relatie tussen de rampenbestrijding, de voorbereiding daarop en de externe veiligheid. In dit overleg zal aan de orde kunnen komen welke gegevens in het kader van de voorbereiding op de bestrijding van rampen en zware ongevallen ten aanzien van de betrokken inrichting relevant zijn en in hoeverre deze relevante gegevens wel of niet zijn verstrekt.
2.2 Reikwijdte
Gezien de wettelijke grondslag is dit handhavingsbeleid beperkt tot het toezicht op en de handhaving van:
- –
artikel 31 van de Wvr en hoofdstuk 7 van het Besluit veiligheidsregio’s (verplichtingen met betrekking tot bedrijfsbrandweren die gelden voor inrichtingen die zijn of kunnen worden aangewezen als bedrijfsbrandweerplichtig);
- –
artikel 48 van de Wvr en de daarop gebaseerde artikelen van het Brzo, voor zover het gaat om hogedrempelinrichtingen6 en de verplichting om informatie te verschaffen die het bestuur van de veiligheidsregio nodig heeft ter voorbereiding van de rampenbestrijding.
In de tabel hieronder is aangegeven voor welke wettelijke verplichtingen en ten aanzien van welke inrichtingen de toezichthouders van de veiligheidsregio’s toezichthoudende bevoegdheden hebben en het bestuur van een veiligheidsregio handhavingsbevoegdheden heeft.
|
Categorieën inrichtingen |
Verplichtingen |
||
|
Informatieverplichting artikel 48 Wvr |
Informatie-verplichtingen Brzo |
Verplichtingen bedrijfsbrandweer-aanwijzing |
|
|
Hogedrempelinrichtingen |
Ja |
Ja |
Ja |
|
Lagedrempelinrichtingen |
Nee |
Nee |
Ja |
|
ARIE-plichtige inrichtingen voor zover deze:
|
Nee |
N.v.t. |
Ja |
|
Inrichtingen waarin kernenergie kan worden vrijgemaakt of splijtstoffen kunnen worden bewerkt |
Nee |
N.v.t. |
Ja |
2.3 Te handhaven verplichtingen
De tabel hieronder benoemt de wettelijke artikelen waarvoor de toezichthouders van de veiligheidsregio’s toezichthoudende bevoegdheden hebben en het bestuur van de veiligheidsregio de wettelijke verantwoordelijkheid en bevoegdheid heeft deze te handhaven. Daarbij geeft de tabel aan wie verantwoordelijk is om deze verplichtingen na te leven. Sancties moeten over het algemeen worden gericht tot de overtreder. De overtreder is degene die een voor hem geldende verplichting niet heeft nageleefd. Bij bedrijven kan over het algemeen de directie verantwoordelijk worden gehouden voor de juiste naleving van de wettelijke verplichtingen. Handhavingsbesluiten kunnen dan ook meestal worden gericht tot de directie.
|
Verplichting |
Artikel |
Wet/AMvB |
Verantwoordelijk voor de naleving |
|
Verstrekken nodige inlichtingen voor het uitoefenen van de aanwijzingsbevoegdheid (in de meeste gevallen zullen de inlichtingen worden verstrekt n.a.v. een door de veiligheidsregio gedaan verzoek op grond van artikel 7.2, lid 1 of 4 of artikel 7.4, lid 1). |
31, lid 5 |
Wvr |
Hoofd of bestuurder v/d inrichting |
|
Bedrijfsbrandweer moet voldoen aan eisen van de aanwijzing |
31, lid 2 |
Wvr |
Hoofd of bestuurder v/d inrichting |
|
Bedrijfsbrandweer moet aanwijzingen opvolgen van degene die op grond van een wettelijk voorschrift met de feitelijke leiding van die bestrijding is belast |
31, lid 7 |
Wvr |
Hoofd of bestuurder v/d inrichting |
|
Voor 1 februari toezenden overzicht werkelijke sterkte bedrijfsbrandweer op 1 januari |
31, lid 6 |
Wvr |
Hoofd of bestuurder v/d inrichting |
|
Verstrekken van veiligheidstechnische gegevens die het bestuur van de veiligheidsregio nodig heeft ter voorbereiding van de rampenbestrijding |
48, lid 1 |
Wvr |
Drijver van hogedrempelinrichting |
|
Kennisgeving doen en groepsrisico en plaatsgebondenrisico daarin opnemen |
6, lid 1 en 2 |
|
Drijver van hogedrempelinrichting |
|
Melden significante wijzigingen en tijdig melden |
6, lid 5 en 6 |
Brzo 2015 |
Drijver van hogedrempelinrichting |
|
Raadpleegbare lijst gevaarlijke stoffen in kennisgeving |
6, lid 7 |
Brzo 2015 |
Drijver van hogedrempelinrichting |
|
Uitwisseling gegevens domino-inrichtingen en samenwerking voorlichting publiek en bedrijven |
8 lid 3 en 4 |
Brzo 2015 |
Drijver van hogedrempelinrichting |
|
Bijwerken kennisgeving en VR i.v.m. relevante wijzigingen die niet vergunningplichtig zijn en voorafgaand inlichten van bevoegd gezag |
9, lid 1 en 2 |
Brzo 2015 |
Drijver van hogedrempelinrichting |
|
VR bevat de aangegeven gegevens en beschrijvingen |
10, lid 2 en bijlage II |
Brzo 2015 Rrzo |
Drijver van hogedrempelinrichting |
|
Gewijzigde delen in begrijpelijke vorm binnen de termijn genoemd in artikel 10 vierde lid verstrekken |
10, lid 6 |
Brzo 2015 |
Drijver van hogedrempelinrichting |
|
VR elke 5 jaar bezien en indien nodig bijwerken en onverwijld toezenden |
10, lid 7 en 9 |
Brzo 2015 |
Drijver van hogedrempelinrichting |
|
VR bezien en indien nodig bijwerken na een zwaar ongeval en of op enig ander tijdstip bij nieuwe feiten en/of nieuwe technische kennis aangaande veiligheid en onverwijld toezenden |
10, lid 8 en 9 |
|
Drijver van hogedrempelinrichting |
|
Intern noodplan informatie externe communicatie en eens per 3 jaar bijwerken |
11, lid 1 en 2 |
Brzo 2015 |
Drijver van hogedrempelinrichting |
|
Bijhouden stoffenlijst en toegang stoffenlijst voor hulpverleningsdiensten |
12, lid 1 en 2 |
Brzo 2015 Rrzo |
Drijver van hogedrempelinrichting |
Opmerkingen:
- –
de drijver van de inrichting is meestal dezelfde als het hoofd of de bestuurder van de inrichting; hierbij gaat het in de meeste gevallen om de directie van het bedrijf die verantwoordelijk kan worden gehouden voor de naleving van de wettelijke verplichtingen; bij de Kamer van Koophandel kan worden nagegaan wie de bestuurder is van het bedrijf (rechtspersoon) die de inrichting drijft;
- –
in aanwijsbeschikkingen worden eisen opgenomen waarbij gebruik wordt gemaakt van standaardvoorschriften;
- –
de artikelen van het Brzo 2015 kunnen alleen worden gehandhaafd voor zover deze een verplichting inhouden voor hogedrempelinrichtingen informatie te verschaffen die het bestuur van de veiligheidsregio nodig heeft ter voorbereiding van de rampenbestrijding. Voor handhaving op overtredingen van het Brzo 2015 wordt de Landelijke Handhavingstrategie Brzo 1999 met de daarbij behorende oplegnotitie en de nieuwe tabel van bijlage A van september 2017 gevolgd.
2.4 Advisering en signaleringstoezicht
Hoewel de veiligheidsregio’s ten aanzien van de informatieverplichtingen van het Brzo geen toezichthoudende en handhavende bevoegdheden hebben bij niet hogedrempelinrichtingen, hebben de veiligheidsregio’s voor die inrichtingen wel een adviserende taak. Deze adviserende taak geldt ook voor de bepalingen van het Brzo waarop de veiligheidsregio geen handhavende bevoegdheden heeft. Dat volgt uit de taakomschrijving van het bestuur van de veiligheidsregio. Volgens artikel 10 van de Wvr is een van de taken van het bestuur van de veiligheidsregio het adviseren van het bevoegd gezag over risico’s van branden, rampen en crises. Medewerkers van veiligheidsregio’s kunnen in dat kader ondersteuning verlenen aan de Omgevingsdiensten die namens het bevoegd gezag Wabo (provincies) toezicht en handhaving op het Brzo 2015 uitvoeren, en de Inspectie SZW. Zij kunnen daarbij bijvoorbeeld adviseren bij het constateren van gebreken of over te treffen veiligheidsmaatregelen binnen een bepaalde inrichting. Dit advies kan het bevoegd gezag Wabo (Omgevingsdienst) betrekken bij het toepassen van een bestuurlijk handhavingsinstrument
Tijdens een inspectie geconstateerde overtredingen die liggen op het terrein van milieu (waaronder externe veiligheid) of arbeidsomstandigheden worden doorgegeven aan het bevoegd gezag Wabo respectievelijk de Inspectie SZW voor verdere afdoening.
3 Toezichtstrategie
Het houden van toezicht betekent dat erop wordt toegezien dat wettelijke voorschriften worden nageleefd. Deze taak wordt uitgevoerd door toezichthouders/inspecteurs. Onder toezichthouder wordt, volgens artikel 5:11 Algemene wet bestuursrecht verstaan: “een persoon, bij of krachtens wettelijk voorschrift belast met het houden van toezicht op de naleving van het bepaalde bij of krachtens enig wettelijk voorschrift”.7 Het gaat dus om personen die bij of krachtens een wettelijk voorschrift zijn belast met het houden van toezicht. Voor het toezicht op de in hoofdstuk 2 genoemde wettelijke verplichtingen is het bestuur van de veiligheidsregio bevoegd om de toezichthouders aan te wijzen (zie paragraaf 2.1).
De toezichtstrategie geeft inzicht in de wijze waarop de veiligheidsregio’s invulling geven aan hun toezichthoudende taken om het in hoofdstuk 1 beschreven doel te bereiken. Daarbij gaat het om de wijze waarop controles (inspecties) worden voorbereid en worden uitgeoefend en de frequentie waarmee controlebezoeken worden afgelegd.
3.1 Toezicht op eisen bedrijfsbrandweeraanwijzing
Voor het toezicht op de verplichtingen voor bedrijfsbrandweren geldt de in deze paragraaf beschreven aanpak. Hierbij gaat het alleen om de activiteiten die plaatsvinden in het kader van toezicht (controle). De fase waarin activiteiten worden uitgevoerd om te komen tot een bedrijfsbrandweeraanwijzing, zoals het opvragen van een bedrijfsbrandweerrapport, het horen van de directie, het vragen van aanvullende gegevens en het opstellen en afgeven van de beschikking, valt daar buiten. In die fase kan het overigens wel nodig zijn gebruik te maken van wettelijke sanctiemiddelen. Wanneer bijvoorbeeld geen bedrijfsbrandweerrapport of aanvullende gegevens worden ingediend nadat het bestuur van de veiligheidsregio daarom heeft verzocht, kan met een last onder dwangsom alsnog worden afgedwongen dat het rapport of de informatie wordt geleverd.
3.1.1 Opleveringscontrole
Deze controle markeert de overgang van het aanwijzen van de inrichting naar de toezichtfase. Wanneer tijdens deze eerste controle wordt geconstateerd dat de bedrijfsbrandweer niet (volledig) voldoet, geeft de veiligheidsregio concrete aanwijzingen en voorlichting. Daarbij wordt in een brief vastgelegd binnen welke termijn het bedrijf welke maatregelen moet treffen om aan de aanwijsbeschikking en de daarin opgenomen eisen te voldoen. De opleveringscontrole is niet primair gericht op sanctionering.
3.1.2 Reguliere controle
Deze controle is aan de orde nadat de opleveringscontrole heeft plaatsgevonden. Een inrichting beschikt geheel of gedeeltelijk over een eigen bedrijfsbrandweer. Hierbij wordt een uitgebreide controle gehouden, in de vorm van een audit. Naast de controle op de aanwezigheid, het testen, het inspecteren en het onderhouden van het materieel van de bedrijfsbrandweer, wordt tijdens de controle aandacht besteed aan de organisatie van de bedrijfsbrandweer. Belangrijke aandachtspunten daarbij zijn opleiding en oefening van het bedrijfsbrandweerpersoneel.
Om ervoor te zorgen dat de noodzakelijke informatie voorhanden is en de relevante medewerkers aanwezig zijn, zullen deze controles over het algemeen vooraf worden aangekondigd. Vooral in het geval van de audits is een vroegtijdige planning van belang omdat de aanwezigheid van meerdere personen binnen de inrichting verlangd is voor de uitvoering van de audit. Indien gewenst zal de paraatheid van de bedrijfsbrandweer wel worden gecontroleerd tijdens een niet aangekondigde inspectie.
3.1.3 Toezicht op de geoefendheid bedrijfsbrandweer
Deze controle bestaat uit twee delen:
- 1.
Beoordelen van de jaarlijkse oefenroosters en –programma’s.
- 2.
Bijwonen en beoordelen van bedrijfsbrandweeroefeningen.
Ad. 1: beoordelen oefenroosters en –programma’s
In de standaardvoorschriften is bepaald dat een aangewezen inrichting jaarlijks voor 1 februari een oefenrooster en -programma in moet dienen voor het lopende jaar. De inhoudelijke eisen aan het oefenprogramma maken onderscheid tussen:
- –
onderhouden van de kennis en vaardigheden op het vastgestelde opleidingsniveau;
- –
onderhouden van kennis en vaardigheden op specifieke bedrijfsbrandweerelementen, zoals de inrichting, stationaire voorzieningen en incidentbestrijdingsmiddelen;
- –
aansluiten van de interne noodorganisatie op de commandostructuur van de overheidsbrandweer.
Ad. 2: Bijwonen en beoordelen van bedrijfsbrandweeroefeningen
De daadwerkelijke beoordeling van het behalen van de oefendoelen en de implementatie van procedures bij de bedrijfsbrandweer vindt plaats tijdens het bijwonen van bedrijfsbrandweeroefeningen. De beoordeling richt zich niet alleen op de bedrijfsbrandweer, maar ook op de bedrijfsonderdelen die een taak verrichten in de bedrijfsnoodorganisatie.
Het bijwonen en het beoordelen van bedrijfsbrandweeroefeningen worden ten minste eenmaal per jaar uitgevoerd. Van deze frequentie kan worden afgeweken op grond van een systematische evaluatie van de risico’s en de resultaten van eerdere controles.
3.2 Toezicht op eisen Brzo
Het toezicht is gericht op de verplichtingen om veiligheidstechnische gegevens te verschaffen die het bestuur van de veiligheidsregio nodig heeft ter voorbereiding van de rampenbestrijding. Voor overtredingen van het Brzo 2015 dient de Landelijke Handhavingstrategie Brzo 1999 met de daarbij behorende oplegnotitie en de nieuwe tabel van bijlage A van september 2017 te worden gevolgd.
De Brzo-inspectie wordt uitgevoerd conform de Nieuwe Inspectie Methodiek Brzo99 (NIM). Op dit moment wordt gewerkt aan de Landelijke Benadering Riscicobedrijven (LBR) welke op termijn de NIM gaat vervangen. Tijdens het vooroverleg stelt het inspectieteam gezamenlijk een inspectieplan op. Onderdelen daarvan zijn de te inspecteren onderwerpen en de samenstelling van het inspectieteam.
Tijdens de afsluiting (close-out) van de Brzo-inspectie wordt de te volgen werkwijze van de gezamenlijke rapportage, de afgestemde handhaving en de wijze van aanbieding gecommuniceerd met de directie van de inrichting.
Na de close-out wordt het gezamenlijk inspectierapport aan het bedrijf toegezonden. Dit geschiedt bij voorkeur binnen 8 weken na afronding van de inspectie. Als tijdens de inspectie echter ernstige overtredingen zijn geconstateerd waarbij direct handhavend optreden is geboden, dan wordt de handhavingsbrief (beschikking) eerder verzonden dan het inspectierapport.
De handhavingspartners bepalen in gezamenlijkheid wie welke overtreding handhaaft. Overeenkomstig de Landelijke Handhavingstrategie Brzo 1999 met de daarbij behorende oplegnotitie en de nieuwe tabel van bijlage A van september 2017 ligt het primaat voor het opleggen van de sanctie bij de organisatie die verantwoordelijk is voor de door de overtreding bedreigde ‘waarde’. Dat betekent dat het bestuur van de veiligheidsregio handhavend optreedt als het belang van de voorbereiding van de rampenbestrijding in het geding is. Wanneer een overtreding meerdere ‘waarden’ bedreigt, beoordelen de handhavingspartners wat logisch is vanuit de wetgeving en wat het meest effectief is. In dat verband is bijvoorbeeld van belang welke organisatie gegeven de situatie de meest effectieve handhavingsinstrumenten ter beschikking heeft8.
Indien een bedrijf een ondernemingsraad heeft krijgt deze altijd een afschrift van het Brzo-inspectierapport en ook van eventuele handhavingscorrespondentie.
Er wordt ook een afschrift gestuurd naar de handhavingspartners, zodat later kan worden aangetoond dat handhavingscorrespondentie daadwerkelijk naar de drijver/werkgever is opgestuurd. Dit volgt ook uit artikel 4 van het Brzo 2015 en artikel 2 van het Rrzo, deze artikelen hebben betrekking op de uitwisseling van gegevens tussen inspectiepartners.
De hercontrole (na afloop van de hersteltermijn) geschiedt ook zoveel mogelijk gezamenlijk met de handhavingspartners. Het streven is om de gehele handhaving zoveel mogelijk gezamenlijk in te zetten en af te handelen9. De hercontrole wordt kort (in principe binnen twee weken) na het verstrijken van de hersteltermijn uitgevoerd. Voor verstrijken van de termijn wordt afgestemd welke teamleden de hercontrole uitvoeren. Hierbij wordt ook bekeken of hercontrole van onderdelen door inspecteurs van een andere dienst kan plaatsvinden (signaaltoezicht).
Alle handhavingscorrespondentie wordt in de Inspectieruimte Brzo gekoppeld aan de inspectiezaak. Pas als alle geconstateerde overtredingen zijn opgeheven kan de zaak in de Inspectieruimte Brzo worden afgesloten.
In artikel 13, achtste lid, Brzo 2015 is bepaald dat de periode tussen twee opeenvolgende inspecties ten hoogste één jaar mag bedragen bij hogedrempelinrichtingen en ten hoogste drie jaar mag bedragen bij lagedrempelinrichtingen. Van die frequentie kan worden afgeweken op grond van een systematische evaluatie van de gevaren van zware ongevallen bij de betrokken inrichtingen. (artikel 13, negende lid Brzo 2015). Deze systematische evaluatie dien te zijn gebaseerd op de gegevens zoals opgenomen in artikel 13, tiende lid Brzo 2015.
3.3 Signaaltoezicht
Geconstateerde overtredingen van voorschriften waarvoor niet het bestuur van de veiligheidsregio maar het bevoegd gezag Wabo of de Inspectie SZW bevoegd is, worden aan deze organisaties doorgegeven. Dat gebeurt niet alleen telefonisch maar ook per brief. De veiligheidsregio gaat na of opvolging is gegeven na het doorgegeven signaal. Zo nodig wordt de betreffende organisatie aangespoord om alsnog actie te ondernemen (zie ook 2.4).
3.4 Incidenten, klachten en meldingen
Naast het geplande toezicht voeren toezichthouders van de veiligheidsregio ook controles en onderzoeken uit naar aanleiding van een incident, een klacht of een melding. In artikel 13, twaalfde lid Brzo 2015 is ten aanzien van Brzo-inrichtingen ook expliciet opgenomen dat niet-routinematige inspecties worden uitgevoerd om ernstige klachten, ernstige ongevallen en bijna-ongevallen, incidenten en gevallen van niet-naleving zo spoedig mogelijk te onderzoeken. Op de afhandeling van de bevindingen is de sanctiestrategie van dit handhavingsbeleid van toepassing. Indien nodig wordt bij deze niet reguliere controles afgeweken van de hiervoor in dit hoofdstuk beschreven aanpak.
4 Sanctiestrategie
Dit hoofdstuk geeft weer op welke wijze de veiligheidsregio’s reageren op geconstateerde overtredingen van de in hoofdstuk 2 weergegeven wettelijke verplichtingen, niet zijnde overtredingen van het Brzo 2015. De reactie is afhankelijk van de ernst van de overtreding waarbij de (potentiële) gevolgen van een overtreding en de omstandigheden waaronder de overtreding is begaan een belangrijke rol spelen. Voor overtredingen van het Brzo 2015 dient de Landelijke Handhavingstrategie Brzo 1999 met de daarbij behorende oplegnotitie en de nieuwe tabel van bijlage A van september 2017 te worden gevolgd.
4.1 Ernstige overtredingen en niet-ernstige overtredingen
De omstandigheden waaronder een overtreding plaatsvindt en de (potentiële) gevolgen daarvan bepalen de wijze waarop de veiligheidsregio’s daartegen optreden. Daarbij wordt onderscheid gemaakt tussen ernstige overtredingen en niet-ernstige overtredingen.
Ernstige overtredingen
Dit betreffen overtredingen:
- –
met aanzienlijke (potentiële) negatieve effecten (niet beheersen van de risico’s om de gevolgen van zware ongevallen te beperken waardoor er gevaar is voor de omgeving, ontbreken of niet functioneren van een line of defence), of
- –
die belemmerend (kunnen) werken voor het optreden van de brandweer, of
- –
die gevaar (kunnen) opleveren voor het brandweerpersoneel, of
- –
die door het bedrijf doelbewust (opzettelijk) zijn begaan; hieronder worden mede begrepen het willens en wetens nalaten van bepaalde verplichtingen, zoals het onderhoud van brandbeveiligingsinstallaties of het houden van bedrijfsbrandweeroefeningen, of
- –
die het gevolg zijn van calculerend gedrag (eventuele boetes kosten minder dan het naleven van de verplichting), of
- –
die opnieuw zijn/worden begaan (recidive).
Niet-ernstige overtredingen
Dit zijn overtredingen die niet als ernstig zijn te kwalificeren op basis van de hiervoor genoemde criteria.
In bijlage 2 zijn voorbeelden opgenomen van overtredingen die als ernstig en als niet-ernstig worden beschouwd. De opsomming in die bijlage is niet limitatief.
4.2 In te zetten handhavingsmiddelen
In deze paragraaf is uitgewerkt welke handhavingsmiddelen de veiligheidsregio’s toepassen na een geconstateerde overtreding.
Ernstige overtreding: reactie 1
Na constatering van een ernstige overtreding wordt één van de volgende bestuurlijke sancties toegepast:
- –
een last onder dwangsom;
- –
een last onder bestuursdwang, of
- –
een bevel tot niet inwerking stellen of houden van de inrichting.
Last onder dwangsom/bestuursdwang
In de last wordt duidelijk aangegeven wat het bedrijf moet doen of nalaten om de overtreding te beëindigen. Daarbij wordt ook een (begunstigings)termijn gesteld. Gedurende deze termijn krijgt het bedrijf de tijd om de vereiste actie te ondernemen zonder dat een dwangsom wordt verbeurd of de bestuursdwang wordt uitgeoefend. In de gevallen waarbij er sprake is van acuut gevaar en onmiddellijk handelen is vereist om het gevaar af te wenden wordt direct bestuursdwang uitgeoefend zonder voorafgaande last (spoedeisende bestuursdwang). Bijlage 3 bevat een afwegingskader voor de keuze tussen (spoedeisende) bestuursdwang en dwangsom.
Bevel
Als artikel 48, eerste lid Wvr of een informatieverplichting van het Brzo is overtreden kan het bestuur van de veiligheidsregio ook bevelen dat de inrichting niet in werking wordt gesteld of gehouden. Van deze bevelsbevoegdheid, die is opgenomen in artikel 48, tweede lid van de Wvr, zal gebruik worden gemaakt als de schending van de informatieverplichting ertoe leidt dat de veiligheidsregio wordt belemmerd in de uitvoering van zijn taak om de rampenbestrijding adequaat voor te bereiden. Dat is bijvoorbeeld het geval als de informatie die in artikel 6.1.3 van het Bvr is opgesomd en nodig is om een rampbestrijdingsplan op te stellen, niet is verstrekt. Voordat een bevel wordt afgegeven voert de betrokken veiligheidsregio eerst overleg met de handhavingspartners, met name het bevoegd gezag Wabo. In dit overleg wordt in elk geval besproken welke gegevens in het kader van de voorbereiding op de bestrijding van rampen en zware ongevallen ten aanzien van de betrokken inrichting relevant zijn en in hoeverre deze relevante gegevens wel of niet zijn verstrekt.
Als een bevel is opgelegd en dit bevel wordt niet opgevolgd (de inrichting wordt toch in werking gebracht of niet buiten werking gesteld) zal een last onder dwangsom/bestuursdwang worden opgelegd om het bedrijf te dwingen uitvoering te geven aan het bevel. Daarvoor zal echter eerst het bedrijf gelegenheid moeten krijgen een zienswijze in te dienen. Voor het niet opvolgen van het bevel zal bovendien aangifte moeten worden gedaan10. Dit is namelijk strafbaar krachtens artikel 184 Wetboek van Strafrecht.
Afstemming over sanctionering
Wanneer het gaat om een overtreding van het Brzo wordt samen met het bevoegd gezag Wabo en de Inspectie SZW bepaald welke van deze organisaties het sanctiebesluit neemt. Een en ander in overeenstemming met de uitgangspunten die daarover zijn opgenomen in de Landelijke Handhavingstrategie Brzo 1999 met de daarbij behorende oplegnotitie en de nieuwe tabel A van september 2017. In de beschrijving hieronder wordt ervan uit gegaan dat het bestuur van een veiligheidsregio de sanctie oplegt.
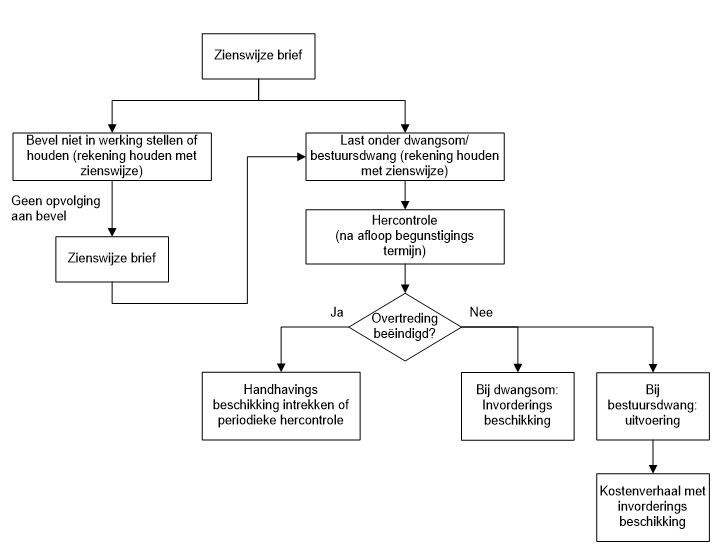
Procedure handhavingsbeschikking
De procedure verloopt als volgt:
- –
Opstellen zienswijzebrief (hoorbrief)
Er wordt een brief opgesteld waarin de bevindingen van de controle zijn opgenomen en waarin het bedrijf de gelegenheid krijgt om binnen twee weken een zienswijze in te dienen (mondeling of schriftelijk) over de geconstateerde feiten, de belangen en de voorgenomen bestuurlijke sanctie. Deze brief wordt binnen acht weken na afronding van de inspectie toegezonden aan het bedrijf. Het bedrijf de gelegenheid bieden een zienswijze in te dienen is verplicht op grond van de Algemene wet bestuursrecht (artikel 4:8).
- –
Opstellen handhavingsbeschikking
De last onder dwangsom, de last onder bestuursdwang of het bevel wordt binnen vier weken na binnenkomst van de zienswijze of na afloop van de zienswijzetermijn (twee weken) naar het bedrijf gezonden. De last onder dwangsom/bestuursdwang bevat altijd een begunstigingstermijn waarbinnen de overtreding moet zijn beëindigd. Bij het bepalen van de termijn is van belang wat de risico’s zijn bij voortduring van de overtreding (spoedeisendheid van de situatie). In principe dient te worden gekozen voor de kortst mogelijke termijn. Het is echter ook relevant om te bezien hoeveel tijd het redelijkerwijs kost om de overtreding te beëindigen (bijvoorbeeld levertijden van leveranciers). De gestelde termijn dient met andere woorden ook haalbaar te zijn. Een bevel tot buitenwerking stellen of houden van een inrichting bevat ook een termijn waarbinnen het bevel moet worden opgevolgd.
In de uitzonderlijke situatie dat bestuursdwang zonder voorafgaande last wordt toegepast voeren de medewerkers (met machtiging van het bestuur van de veiligheidsregio direct de feitelijke handelingen (zoals stillegging) uit. De beschikking wordt dan achteraf naar het bedrijf gezonden. Hierbij gaat het om zeer spoedeisende situaties waarbij direct ingrijpen door het bestuur van de veiligheidsregio noodzakelijk is (zie ook bijlage 3).
- –
Hercontrole
Na afloop van de begunstigingstermijn zoals opgenomen in de last onder dwangsom/bestuursdwang voert de toezichthouder een hercontrole uit. Wanneer blijkt dat de overtreding is beëindigd:
- -
stopt het handhavingsproces (intrekken handhavingsbeschikking), of
- -
wordt periodiek gecontroleerd of de beschikking wordt nageleefd.
- -
-
De handhavingsbeschikking vervalt niet van rechtswege, ook niet als de dwangsommen zijn verbeurd tot het maximale te verbeuren bedrag. Als een last onder dwangsom een jaar van kracht is geweest zonder dat een dwangsom is verbeurd kan het bedrijf verzoeken om de handhavingsbeschikking in te trekken.
Wanneer blijkt dat de overtreding niet is beëindigd brengt de veiligheidsregio de beschikking ten uitvoer. Bij een last onder bestuursdwang betekent dat feitelijk uitvoering geven aan de last (bijvoorbeeld stillegging en verzegeling van een installatie).
Bij een last onder dwangsom is dat het innen van verbeurde dwangsommen met een invorderingsbeschikking.
Wanneer uitvoering is gegeven aan de last onder bestuursdwang kunnen de daarmee gemoeide kosten worden verhaald op de overtreder met een kostenbeschikking. Dit moet dan wel in de last onder bestuursdwang zijn aangegeven.
Op de volgende pagina is een schematische weergave opgenomen van reactie 1.
Schema reactie 1
Niet-ernstige overtreding: reactie 2
Er wordt een waarschuwingsbrief opgesteld die naar het bedrijf wordt verzonden. Wanneer het gaat om een overtreding van het Brzo 2015 wordt samen met het bevoegd gezag Wabo en de Inspectie SZW bepaald welke van deze organisaties het handhavingstraject in gang zet. Een en ander in overeenstemming met de uitgangspunten die daarover zijn opgenomen in de Landelijke Handhavingstrategie Brzo 1999 met de daarbij behorende oplegnotitie en de nieuwe tabel van bijlage A van september 2017. In de beschrijving hieronder wordt ervan uit gegaan dat het bestuur van een veiligheidsregio handhaaft.
De procedure verloopt als volgt:
- –
Opstellen waarschuwingsbrief
Deze brief wordt binnen acht weken na afronding van de inspectie aan het bedrijf gezonden.
In de brief wordt aangegeven wat de overtreding is en binnen welke (redelijke) termijn deze moet worden beëindigd. Bij het bepalen van de termijn is van belang wat de risico’s zijn bij voortduring van de overtreding. In principe dient te worden gekozen voor de kortst mogelijke termijn. Het is echter ook relevant om te bezien hoeveel tijd het redelijkerwijs kost om de overtreding te beëindigen (bijvoorbeeld levertijden van leveranciers). De gestelde termijn dient met andere woorden ook haalbaar te zijn.
De waarschuwingsbrief vermeldt ook dat indien de overtreding niet binnen de gestelde termijn is beëindigd het bestuur van de veiligheidsregio een bestuurlijke sanctie oplegt.
Met de brief wordt het bedrijf tevens in de gelegenheid gesteld om binnen twee weken een zienswijze in te dienen met betrekking tot de geconstateerde feiten, de belangen en de voorgenomen bestuurlijke sanctie.
- –
Hercontrole
Na afloop van de termijn die in de waarschuwingsbrief is genoemd, wordt een hercontrole uitgevoerd. Als tijdens deze controle blijkt dat de overtreding nog steeds voortduurt dan wordt vanaf dat moment de aanpak bij reactie 1 gevolgd, beginnende met de handhavingsbeschikking (een zienswijze hoeft niet meer te worden gevraagd want dat is al gebeurd in de waarschuwingsbrief).
Hieronder is een schematische weergave opgenomen van reactie 2.
Schema reactie 2
4.3 Strafrechtelijke aanpak
In artikel 16 Brzo 2015 is opgenomen dat het handelen of nalaten in strijd met het bij of krachtens artikel 48, zesde lid Wvr in de artikelen 10, derde en zevende tot en met negende lid, artikel 12, eerste en tweede lid, bepaalde als strafbaar feit wordt aangemerkt. De verplichtingen met betrekking tot bedrijfsbrandweren zijn strafbaar gesteld in artikel 64, vierde lid en vijfde lid van de Wvr.
In de Landelijke Handhavingstrategie Brzo 1999 is aangegeven dat bestuursrecht en strafrecht elkaar aanvullen. Handhaving berust op zowel bestuurlijke als strafrechtelijke pijlers.11 Deze pijlers richten zich op twee doelen: afdwingen dat overtredingen worden opgeheven en bestraffen van gepleegde overtredingen. Het uitgangspunt is om eerst zoveel mogelijk via het bestuursrecht op te treden en strafrecht als ultimum remedium in te zetten. Tenzij direct al blijkt dat het bestuursrecht te beperkte mogelijkheden biedt om op te treden. Dan worden beide pijlers complementair ingezet.
In lijn met de Landelijke Handhavingstrategie kiezen de veiligheidsregio’s voor een op elkaar afgestemd bestuurlijk en strafrechtelijk optreden tegen overtredingen. Uit onderstaand stroomschema vloeit voort met welk sanctie-instrumentarium gehandhaafd wordt indien er sprake is van een te handhaven overtreding:
- –
alleen bestuurlijk;
- –
alleen strafrechtelijk of
- –
een combinatie van bestuurs- en strafrechtelijk handhaven.
De keuze voor bestuursrecht en/of strafrecht hangt af van factoren die samenhangen met de overtreding en de overtreder. Uitgangspunt is dat het bestuursrecht (met uitzondering van de bestuurlijke boete) vooral gericht is op herstel, terwijl het strafrecht vooral op straffen is gericht. Indien een overtreding en de gevolgen ervan niet meer ongedaan te maken zijn, is een bestuurlijke herstelactie niet aan de orde en blijft bestraffing over. Wanneer de overtreding en de gevolgen wel ongedaan te maken zijn, hangt het van een aantal aspecten af of het strafrecht ook een rol moet spelen. Deze zijn:
- –
ernstig gevaar;
- –
ernstige schade;
- –
economisch voordeel;
- –
een malafide, calculerende, recidiverende of belemmerende dader.
Recidive en de andere genoemde omstandigheden maken dat naast herstel een zogenaamde ‘tik op de vingers’ op zijn plaats is.
Het afwegingskader om te komen tot een bestuurlijke en/of strafrechtelijke sanctie is weergegeven in het figuur hieronder.
Omdat de toezichthouders van de veiligheidsregio’s op dit moment geen opsporingsbevoegdheid hebben zullen deze toezichthouders in de gevallen die volgens het hiervoor genoemde schema leiden tot een strafrechtelijke aanpak, voorlopig aangifte doen bij een opsporingsambtenaar (politie of OM). De veiligheidsregio’s kunnen ook zelf een BOA aanstellen. Daartoe kan één veiligheidsregio worden aangewezen die één of twee BOA’s aanstelt. Op basis van een opgemaakt proces-verbaal kan het OM besluiten de verdachte te vervolgen.
Aangifteplicht
Ambtenaren die in de uitoefening van hun bediening kennis krijgen van bepaalde misdrijven, zijn verplicht daarvan onverwijld aangifte te doen aan de officier van justitie of aan een van zijn hulpofficieren (zie artikel 162 van het Wetboek van strafvordering). Daarbij gaat het onder andere om misdrijven waarmee inbreuk is gemaakt op een regeling waarvan de uitvoering of de zorg voor de naleving aan hen is opgedragen. Aangezien toezichthouders van veiligheidsregio’s de zorg hebben om toe te zien op de naleving van regels op het gebied van industriële veiligheid, zal na een geconstateerde overtreding, die is aan te merken als misdrijf, aangifte moeten worden gedaan. Per geval zal moeten worden vastgesteld of er sprake is van een misdrijf en dus een verplichting om daarvan aangifte te doen.12
5 Organisatie
5.1 Organisatorische aspecten
De veiligheidsregio’s richten hun organisatie zodanig in dat een adequate en behoorlijke uitvoering van dit handhavingsbeleid gewaarborgd is. Daartoe dragen de veiligheidsregio’s er in ieder geval zorg voor dat:
- –
de personeelsformatie ten behoeve van de handhaving en de bij de onderscheiden functies behorende taken, bevoegdheden en verantwoordelijkheden worden vastgelegd;
- –
de personen die zijn belast met het opstellen van bedrijfsbrandweeraanwijzingen of het adviseren aan het bevoegd gezag Wabo over omgevingsvergunningen met betrekking tot een bepaalde inrichting niet worden belast met:
- 1°.
het toezicht op de naleving bij die inrichting, en
- 2°.
het voorbereiden of uitvoeren van bestuurlijke sancties met betrekking tot die inrichting;
- 1°.
- –
een toezichthouder maximaal drie jaar wordt belast met het uitoefenen van toezicht op dezelfde inrichting;
- –
een beschrijving van de werkprocessen, de procedures en de bijbehorende informatievoorziening inzake het toezicht op de naleving en het voorbereiden, geven en uitvoeren van bestuurlijke sancties wordt vastgesteld;
- –
de uit te voeren werkzaamheden plaatsvinden overeenkomstig deze beschrijving;
- –
de medewerkers die zijn belast met werkzaamheden in het kader van de handhaving adequaat zijn opgeleid of zo nodig worden opgeleid op basis van een opleidingsplan;
- –
adequate technische, juridische en administratieve voorzieningen beschikbaar zijn;
- –
instrumenten en apparaten die bij de handhaving worden gebruikt in een goede staat van onderhoud verkeren en deze zo nodig worden gekalibreerd;
- –
de voor het bereiken van het doel van dit handhavingsbeleid en de voor het uitvoeren van de activiteiten benodigde en beschikbare financiële en personele middelen inzichtelijk worden gemaakt en in de begroting worden gewaarborgd;
- –
de wijze van berekening van de benodigde financiële en personele middelen inzichtelijk wordt gemaakt;
- –
voor de uitvoering van het handhavingsbeleid voldoende benodigde financiële en personele middelen beschikbaar zijn en dat deze middelen zo nodig worden aangevuld indien noodzakelijk.
5.2 Monitoring en rapportage
De veiligheidsregio’s monitoren periodiek of op adequate wijze uitvoering wordt gegeven aan de organisatorische aspecten als benoemd in paragraaf 5.1. Daarnaast registreren de veiligheidsregio’s in het kader van handhaving ook de volgende gegevens:
- –
aantal uitgevoerde controles;
- –
geconstateerde overtredingen;
- –
aantal opgelegde bestuurlijke sancties;
- –
aantal processen-verbaal;
- –
over mogelijke overtredingen ontvangen klachten.
Het handhavingsbeleid en de wijze waarop uitvoering wordt gegeven aan de organisatorische aspecten wordt jaarlijks geëvalueerd.
5.3 Actieve openbaarmaking handhavingsbesluiten (optioneel)
De veiligheidsregio’s hanteren als uitgangspunt dat alle documenten die zich bij de veiligheidsregio’s bevinden in beginsel openbaar zijn. Hieronder worden ook handhavingsbesluiten verstaan. Publicatie van handhavingsbesluiten draagt bij aan een transparant beeld voor de omgeving en wordt de eigen verantwoordelijkheid van bedrijven versterkt. De veiligheidsregio’s zal deze besluiten (actief) openbaar maken door middel van het publiceren van het onderhavige document op de website van de veiligheidsregio. Er wordt bij de openbaarmaking rekening gehouden met de eventueel naar voren gebrachte zienswijzen door de geadresseerde van het handhavingsbesluit.
5.4 Samenwerking met andere organisaties
De veiligheidsregio’s voeren inspecties zoveel mogelijk integraal uit waarbij wordt samengewerkt met de Inspectie SZW, het bevoegd gezag Wabo en het bevoegd gezag Waterwet.
Met betrekking tot de handhaving (sanctionering) vindt afstemming plaats met de andere bevoegde handhavingsorganisaties. Er worden bijvoorbeeld afspraken gemaakt over de uit te voeren nacontroles. Na de controle wordt door het controleteam bovendien afgestemd wie bevoegd is en welke organisatie de meest geëigende handhavingsmiddelen heeft om de overtreding te beëindigen.
Ondertekening
Bijlage 1: Handhavingsmogelijkheden Brzo 2015 / Rrzo
Hieronder zijn de tabellen handhavingsmogelijkheden Besluit risico’s zware ongevallen 2015 en de Regeling risico’s zware ongevallen ter vervanging van de tabel in bijlage A van de Landelijke Handhavingstrategie Brzo 1999 opgenomen (gewijzigd naar aanleiding van het Brzo 2015). In de tabellen is weergegeven welke bestuursorganen bevoegd zijn om de naleving van de verschillende wettelijke verplichtingen van het Besluit risico’s zware ongevallen 2015 (hierna: Brzo 2015) en de Regeling risico’s zware ongevallen (hierna: Rrzo) te handhaven. Daarbij wordt onderscheid gemaakt tussen bestuursrechtelijke en strafrechtelijke handhaving. Onder bestuursrechtelijke handhaving wordt verstaan het toepassen van een bestuurlijk handhavingsinstrument (last onder bestuursdwang/dwangsom) of een bestuursrechtelijke sanctie (bestuurlijke boete). Ook is aangegeven wat de wettelijke grondslag is voor de bestuursrechtelijke en strafrechtelijke handhaving.
De organisaties waarom het gaat zijn:
- ▪︎
Inspectie SZW (SZW)
- ▪︎
Bevoegd gezag Wm/Wabo (BG)
- ▪︎
Bestuur van de veiligheidsregio’s (VR)
|
Artikel Brzo 2015 |
Onderwerp |
Wettelijke grondslag handhaving |
Handhaven via bestuursrecht (Br) en strafrecht (Sr) |
||||||
|
SZW |
BG |
VR |
|||||||
|
3, eerste en derde lid |
Veiligheid en gezondheid van werknemers |
Art. 6 Arbeidsomstandighedenweten art. 17, tweede lid Brzo |
Br |
+ |
- |
- |
|||
|
Art. 6 Arbeidsomstandighedenwet en art. 17, eerste lid Brzo |
Sr |
+ |
- |
- |
|||||
|
3, tweede lid |
Eigen veiligheid en gezondheid van in de inrichting werkzame zelfstandige en werkgever die arbeid zelf verricht |
Art. 6 Arbeidsomstandighedenweten art. 17, tweede lid Brzo |
Br |
+ |
- |
- |
|||
|
N.v.t. |
Sr |
- |
- |
- |
|||||
|
5, eerste lid |
Maatregelen treffen om zware ongevallen te voorkomen en de gevolgen daarvan voor de menselijke gezondheid en milieu te beperken |
Art. 6 Arbeidsomstandighedenweten art. 17, tweede lid Brzo Artikel 8.40 en 18.1b van de Wm j.o. artikel 5.2 van de Wabo |
Br |
+ |
+ |
- |
|||
|
Art. 6 Arbeidsomstandighedenwet en art. 17, eerste lid Brzo Art. 8.40 Wm en art. 1a, onder 1° Wed |
Sr |
+ |
+ |
- |
|||||
|
5, tweede lid |
Aantoonplicht exploitant alle noodzakelijke maatregelen |
Art. 6 Arbeidsomstandighedenwet en art. 17, tweede lid Brzo Artikel 8.40 en 18.1b van de Wm j.o. artikel 5.2 van de Wabo |
Br |
+ |
+ |
- |
|||
|
Art. 6 Arbeidsomstandighedenwet en art. 17, eerste lid Brzo Art. 8.40 Wm en art. 1a, onder 1° Wed |
Sr |
+ |
+ |
- |
|||||
|
5, derde lid |
Inrichting niet in werking bij geen of duidelijk onvoldoende maatregelen |
Art. 6 Arbeidsomstandighedenwet Artikel 8.40 en 18.1b van de Wm j.o. artikel 5.2 van de Wabo |
Br |
+ |
+ |
- |
|||
|
Art. 6 Arbeidsomstandighedenwet en art. 17, eerste lid Brzo Art. 8.40 Wm en art. 1a, onder 1° Wed |
Sr |
+ |
+ |
- |
|||||
|
6, eerste lid |
Kennisgeving doen |
Art. 6 Arbeidsomstandighedenwet en art. 17, tweede lid Brzo Artikel 8.40 en 18.1b van de Wm j.o. artikel 5.2 van de Wabo Artikel 48 en 63 Wvr |
Br |
+ |
+ |
+ |
|||
|
Art. 6 Arbeidsomstandighedenwet en art. 17, eerste lid Brzo Art. 8.40 Wm en art. 1a, onder 1° Wed |
Sr |
+ |
+ |
- |
|||||
|
6, tweede lid |
Groepsrisico en plaatsgebonden risico opnemen in kennisgeving bij hogedrempelinrichting |
Artikel 8.40 en 18.1b van de Wm j.o. artikel 5.2 van de Wabo Artikel 48 en 63 Wvr |
Br |
- |
+ |
+ |
|||
|
Art. 8.40 Wm en art. 1a, onder 1° Wed |
Sr |
- |
+ |
- |
|||||
|
6, derde lid |
Moment indienen eerste kennisgeving o.b.v. Brzo 2015 voor nieuwe, bestaande en andere inrichtingen |
Art. 6 Arbeidsomstandighedenwet en art. 17, tweede lid Brzo Artikel 8.40 en 18.1b van de Wm j.o. artikel 5.2 van de Wabo Artikel 48 en 63 Wvr |
Br |
+ |
+ |
+ |
|||
|
Art. 6 Arbeidsomstandighedenwet en art. 17, eerste lid Brzo Art. 8.40 Wm en art. 1a, onder 1° Wed |
Sr |
+ |
+ |
- |
|||||
|
6, vijfde lid |
Significante wijzigingen melden |
Art. 6 Arbeidsomstandighedenwet en art. 17, tweede lid Brzo Artikel 8.40 en 18.1b van de Wm j.o. artikel 5.2 van de Wabo Artikel 48 en 63 Wvr |
Br |
+ |
+ |
+ |
|||
|
Art. 6 Arbeidsomstandighedenwet, en art. 17, eerste lid Brzo Art. 8.40 Wm en art. 1a, onder 1° Wed |
Sr |
+ |
+ |
- |
|||||
|
6, zesde lid |
tijdigheid melding significante wijzigingen |
Art. 6 Arbeidsomstandighedenwet en art. 17, tweede lid Brzo Artikel 8.40 en 18.1b van de Wm j.o. artikel 5.2 van de Wabo Artikel 48 en 63 Wvr |
Br |
+ |
+ |
+ |
|||
|
Art. 6 Arbeidsomstandighedenwet, en art. 17, eerste lid Brzo Art. 8.40 Wm en art. 1a, onder 1° Wed |
Sr |
+ |
+ |
- |
|||||
|
6, zevende lid |
raadpleegbare lijst met de gevaarlijke stoffen |
Art. 6 Arbeidsomstandighedenwet en art. 17, tweede lid Brzo Artikel 8.40 en 18.1b van de Wm j.o. artikel 5.2 van de Wabo Artikel 48 en 63 Wvr |
Br |
+ |
+ |
+ |
|||
|
Art. 6 Arbeidsomstandighedenwet, en art. 17, eerste lid Brzo Art. 8.40 Wm en art. 1a, onder 1° Wed |
Sr |
+ |
+ |
- |
|||||
|
7, eerste lid |
preventiebeleid zware ongevallen |
Art. 6 Arbeidsomstandighedenwet en art. 17, tweede lid Brzo Artikel 8.40 en 18.1b van de Wm j.o. artikel 5.2 van de Wabo |
Br |
+ |
+ |
-* |
|||
|
Art. 6 Arbeidsomstandighedenwet, en art. 16, eerste lid Brzo Art. 8.40 Wm en art. 1a, onder 1° Wed |
Sr |
+ |
+ |
- |
|||||
|
7, tweede lid |
preventiebeleid staat borg voor hoog beschermingsniveau |
Art. 6 Arbeidsomstandighedenwet en art. 17, tweede lid Brzo Artikel 8.40 en 18.1b van de Wm j.o. artikel 5.2 van de Wabo |
Br |
+ |
+ |
- |
|||
|
Art. 6 Arbeidsomstandighedenwet, en art. 17, eerste lid Brzo Art. 8.40 Wm en art. 1a, onder 1° Wed |
Sr |
+ |
+ |
- |
|||||
|
7, derde lid |
termijnen opstellen preventiebeleid |
Art. 6 Arbeidsomstandighedenwet en art. 17, tweede lid Brzo Artikel 8.40 en 18.1b van de Wm j.o. artikel 5.2 van de Wabo |
Br |
+ |
+ |
- |
|||
|
Art. 6 Arbeidsomstandighedenwet en art. 17, tweede lid Brzo Art. 8.40 Wm en art. 1a, onder 1° Wed |
Sr |
+ |
+ |
- |
|||||
|
7, vijfde lid |
elke vijf jaar preventiebeleid bezien en indien nodig bijwerken |
Art. 6 Arbeidsomstandighedenwet en art. 17, tweede lid Brzo Artikel 8.40 en 18.1b van de Wm j.o. artikel 5.2 van de Wabo |
Br |
+ |
+ |
-* |
|||
|
Art. 6 Arbeidsomstandighedenwet en art. 17, eerste lid Brzo Art. 8.40 Wm en art. 1a, onder 1° Wed |
Sr |
+ |
+ |
- |
|||||
|
7, zesde lid |
Correcte uitvoering preventiebeleid met een VBS |
Art. 6 Arbeidsomstandighedenwet en art. 17, tweede lid Brzo Artikel 8.40 en 18.1b van de Wm j.o. artikel 5.2 van de Wabo |
Br |
+ |
+ |
-* |
|||
|
Art. 6 Arbeidsomstandighedenwet en art. 17, eerste lid Brzo Art. 8.40 Wm en art. 1a, onder 1° Wed |
Sr |
+ |
+ |
- |
|||||
|
8, derde lid |
Uitwisselen van gegevens tussen inrichtingen met domino-effecten |
Art. 6 Arbeidsomstandighedenwet en art. 17, tweede lid Brzo Artikel 8.40 en 18.1b van de Wm j.o. artikel 5.2 van de Wabo Artikel 48 en 63 Wvr |
Br |
+ |
+ |
+ |
|||
|
Art. 6 Arbeidsomstandighedenwet en art. 17, eerste lid Brzo Art. 8.40 Wm en art. 1a, onder 1° Wed |
Sr |
+ |
+ |
- |
|||||
|
8, vierde lid |
Samenwerking inrichtingen met domino-effecten over voorlichting aan publiek en bedrijven |
Art. 6 Arbeidsomstandighedenwet en art. 17, tweede lid Brzo Artikel 8.40 en 18.1b van de Wm j.o. artikel 5.2 van de Wabo Artikel 48 en 63 Wvr |
Br |
+ |
+ |
+ |
|||
|
Art. 6 Arbeidsomstandighedenwet en art. 17, eerste lid Brzo Art. 8.40 Wm en art. 1a, onder 1° Wed |
Sr |
+ |
+ |
- |
|||||
|
9, eerste lid en tweede lid |
Bijwerken kennisgeving en VR i.v.m. relevante wijzigingen die niet vergunningplichtig zijn en voorafgaand inlichten van bevoegd gezag |
Art. 6 Arbeidsomstandighedenwet en art. 17, tweede lid Brzo Artikel 8.40 en 18.1b van de Wm j.o. artikel 5.2 van de Wabo Artikel 48 en 63 Wvr |
Br |
+ |
+ |
+ |
|||
|
Art. 6 Arbeidsomstandighedenwet en art. 17, eerste lid Brzo Art. 8.40 Wm en art. 1a, onder 1° Wed |
Sr |
+ |
+ |
- |
|||||
|
9, eerste lid en tweede lid |
Bijwerken PBZO en VBS i.v.m. relevante wijzigingen die niet vergunningplichtig zijn en voorafgaand inlichten van bevoegd gezag |
Art. 6 Arbeidsomstandighedenwet en art. 17, tweede lid Brzo Artikel 8.40 en 18.1b van de Wm j.o. artikel 5.2 van de Wabo |
Br |
+ |
+ |
- |
|||
|
Art. 6 Arbeidsomstandighedenwet en art. 17, eerste lid Brzo Art. 8.40 Wm en art. 1a, onder 1° Wed |
Sr |
+ |
+ |
- |
|||||
|
10, eerste lid |
Actueel veiligheidsrapport (VR) moet zijn opgesteld en aanwezig zijn |
Art. 6 Arbeidsomstandighedenwet en art. 17, tweede lid Brzo |
Br |
+ |
- |
- |
|||
|
Art. 6 Arbeidsomstandighedenwet en art. 17, eerste lid Brzo |
Sr |
+ |
- |
- |
|||||
|
10, tweede lid |
VR moet aangegeven inhoud hebben |
Art. 6 Arbeidsomstandighedenwet en art. 17, tweede lid Brzo Artikel 8.40 en 18.1b van de Wm j.o. artikel 5.2 van de Wabo Artikel 48 en 63 Wvr |
Br |
+ |
+ |
+ |
|||
|
Art. 6 Arbeidsomstandighedenwet en art. 17, eerste lid Brzo Art. 8.40 Wm en art. 1a, onder 1° Wed |
Sr |
+ |
+ |
- |
|||||
|
10, derde lid |
VR bevat namen betrokken organisaties bij opstellen en gegevens nodig voor rampbestrijdingsplan beschikbaar |
Art. 6 Arbeidsomstandighedenwet en art. 17, tweede lid Brzo Artikel 8.40 en 18.1b van de Wm j.o. artikel 5.2 van de Wabo Artikel 48 en 63 Wvr |
Br |
+ |
+ |
+ |
|||
|
Art. 6 Arbeidsomstandighedenwet en art. 17, eerste lid Brzo Art. 8.40 Wm en art. 1a, onder 1° Wed Artikel 48 zesde lid Wvr en art. 16 Brzo |
Sr |
+ |
+ |
+ |
|||||
|
10, vierde lid |
Termijnen opstellen en indienen VR |
Art. 6 Arbeidsomstandighedenwet en art. 17, tweede lid Brzo Artikel 8.40 en 18.1b van de Wm j.o. artikel 5.2 van de Wabo Artikel 48 en 63 Wvr |
Br |
+ |
+ |
+ |
|||
|
Art. 6 Arbeidsomstandighedenwet en art. 17, eerste lid Brzo Art. 8.40 Wm en art. 1a, onder 1° Wed |
Sr |
+ |
+ |
- |
|||||
|
10, zesde lid |
Gewijzigde delen in begrijpelijke vorm binnen de termijn genoemd in artikel 10 vierde lid verstrekken |
Art. 6 Arbeidsomstandighedenwet en art. 17, tweede lid Brzo Artikel 8.40 en 18.1b van de Wm j.o. artikel 5.2 van de Wabo Artikel 48 en 63 Wvr |
Br |
+ |
+ |
+ |
|||
|
Art. 6 Arbeidsomstandighedenwet en art. 17, eerste lid Brzo Art. 8.40 Wm en art. 1a, onder 1° Wed |
Sr |
+ |
+ |
- |
|||||
|
10, zevende lid |
VR elke 5 jaar bezien en indien nodig bijwerken |
Art. 6 Arbeidsomstandighedenwet, en art. 17, tweede lid Brzo Artikel 8.40 en 18.1b van de Wm j.o. artikel 5.2 van de Wabo Artikel 48 en 63 Wvr |
Br |
+ |
+ |
+ |
|||
|
Art. 6 Arbeidsomstandighedenwet en art. 17, eerste lid Brzo Art. 8.40 Wm en art. 1a, onder 1° Wed Artikel 48 zesde lid Wvr en art. 16 Brzo |
Sr |
+ |
+ |
+ |
|||||
|
10 achtste lid |
VR bezien en indien nodig bijwerken na een zwaar ongeval en of op enig ander tijdstip bij nieuwe feiten en/of nieuwe technische kennis aangaande veiligheid |
Art. 6 Arbeidsomstandighedenwet en art. 17, tweede lid Brzo Artikel 8.40 en 18.1b van de Wm j.o. artikel 5.2 van de Wabo Artikel 48 en 63 Wvr |
Br |
+ |
+ |
+ |
|||
|
Art. 6 Arbeidsomstandighedenwet en art. 17, eerste lid Brzo Art. 8.40 Wm en art. 1a, onder 1° Wed Artikel 48 zesde lid Wvr en art. 16 Brzo |
Sr |
+ |
+ |
+ |
|||||
|
10 negende lid |
Onverwijld toezenden bijgewerkt(e delen van het) VR |
Art. 6 Arbeidsomstandighedenwet en art. 17, tweede lid Brzo Artikel 8.40 en 18.1b van de Wm j.o. artikel 5.2 van de Wabo Artikel 48 en 63 Wvr |
Br |
+ |
+ |
+ |
|||
|
Art. 6 Arbeidsomstandighedenwet en art. 17, eerste lid Brzo Art. 8.40 Wm en art. 1a, onder 1° Wed Artikel 48 zesde lid Wvr en art. 16 Brzo |
Sr |
+ |
+ |
+ |
|||||
|
10 elfde lid |
Voorleggen VR (of wijzigingen daarvan) aan ondernemingsraad dan wel personeelsvertegenwoordiging dan wel, bij het ontbreken daarvan, raadplegen belanghebbende werknemers voorafgaand aan toezending aan BG |
Art. 6 Arbeidsomstandighedenwet en art. 17, tweede lid Brzo |
Br |
+ |
- |
- |
|||
|
Art. 6 Arbeidsomstandighedenwet en art. 17, erste lid Brzo |
Sr |
+ |
- |
- |
|||||
|
10 twaalfde lid |
Bieden van mogelijkheid tot kennisneming VR |
Art. 6 Arbeidsomstandighedenwet en art. 17, tweede lid Brzo |
Br |
+ |
- |
- |
|||
|
Art. 6 Arbeidsomstandighedenwet en art. 17, eerste lid Brzo |
Sr |
+ |
- |
- |
|||||
|
11, eerste lid |
Intern noodplan moet aanwezig zijn met inhoud die in bijlage IV van de Seveso-III-richtlijn is opgesomd |
Art. 6 Arbeidsomstandighedenwet en art. 17, tweede lid Brzo Artikel 8.40 en 18.1b van de Wm j.o. artikel 5.2 van de Wabo Artikel 48 en 63 Wvr |
Br |
+ |
+** |
+** |
|||
|
Art. 6 Arbeidsomstandighedenwet en art. 17, eerste lid Brzo Art. 8.40 Wm en art. 1a, onder 1° Wed |
Sr |
+ |
- |
- |
|||||
|
11, tweede lid |
Intern noodplan eens per drie jaar bezien en zo nodig bijwerken |
Art. 6 Arbeidsomstandighedenwet en art. 17, tweede lid Brzo Artikel 8.40 en 18.1b van de Wm j.o. artikel 5.2 van de Wabo Artikel 48 en 63 Wvr |
Br |
+ |
+*** |
+*** |
|||
|
Art. 6 Arbeidsomstandighedenwet en art. 17, eerste lid Brzo Art. 8.40 Wm en art. 1a, onder 1° Wed |
Sr |
+ |
- |
- |
|||||
|
11, derde lid |
Overleg met werknemers, deskundigen en andere aanwezige werkgevers over noodplan |
Art. 6 Arbeidsomstandighedenwet, en art. 17, tweede lid Brzo |
Br |
+ |
- |
- |
|||
|
Art. 6 Arbeidsomstandighedenwet en art. 17, eerste lid Brzo |
Sr |
+ |
- |
- |
|||||
|
11, vierde lid |
Exploitant moet zorgen dat door, de in dit artikellid, genoemde partijen kennis kan worden genomen van het intern noodplan |
Art. 6 Arbeidsomstandighedenwet, en art. 17, tweede lid Brzo |
Br |
+ |
- |
- |
|||
|
Art. 6 Arbeidsomstandighedenwet en art. 17, eerste lid Brzo |
Sr |
+ |
- |
- |
|||||
|
11, vijfde lid |
Termijnen opstellen intern noodplan |
Art. 6 Arbeidsomstandighedenwet, en art. 17, tweede lid Brzo |
Br |
+ |
+*** |
+*** |
|||
|
Art. 6 Arbeidsomstandighedenwet en art. 17, eerste lid Brzo |
Sr |
+ |
- |
- |
|||||
|
12, eerste lid |
Stoffenlijst bijhouden van de gevaarlijke stoffen die aanwezig zijn |
Art. 6 Arbeidsomstandighedenwet, en art. 17, tweede lid Brzo Artikel 8.40 en 18.1b van de Wm j.o. artikel 5.2 van de Wabo Artikel 48 en 63 Wvr |
Br |
+ |
+ |
+ |
|||
|
Art. 6 Arbeidsomstandighedenwet en art. 17, eerste lid Brzo Artikel 48 en 64, zesde lid Wvr art. 16 Brzo Art. 8.40 Wm en art. 1a, onder 1° Wed |
Sr |
+ |
+ |
+ |
|||||
|
12, tweede lid |
Toegang tot stoffenlijst voor hulpverleningsdiensten van overheid |
Art. 6 Arbeidsomstandighedenwet, en art. 17, tweede lid Brzo Artikel 48 en 63 Wvr |
Br |
+ |
- |
+ |
|||
|
Art. 6 Arbeidsomstandighedenwet en art. 17, eerste lid Brzo Artikel 48 en 64, zesde lid Wvr art. 16 Brzo |
Sr |
+ |
- |
+ |
|||||
|
14 |
Bij regeling Minister SZW regels stellen over gegevens verstrekken na zwaar ongeval (betreft artikel 20 Rrzo) |
Art. 6 Arbeidsomstandighedenwet, en art. 17, tweede lid Brzo |
Br |
+ |
- |
- |
|||
|
Art. 6 Arbeidsomstandighedenwet en art. 17, eerste lid Brzo |
Sr |
+ |
- |
- |
|||||
|
15 tweede lid |
Verstrekken aangepast Veiligheidsrapport bij toepassing 19.3 eerste lid, eerste volzin Wm |
Art. 6 Arbeidsomstandighedenwet, en art. 17, tweede lid Brzo Artikel 8.40 en 18.1b van de Wm j.o. artikel 5.2 van de Wabo |
Br |
+ |
+ |
- |
|||
|
Art. 6 Arbeidsomstandighedenwet en art. 17, eerste lid Brzo Art. 8.40 Wm en art. 1a, onder 1° Wed |
Sr |
+ |
+ |
- |
|||||
Tabel: Handhavingsmogelijkheden Besluit risico’s zware ongevallen 2015
Toelichting:
- *
In de tabel zoals deze is opgenomen in de Landelijke Handhavingstrategie Brzo 1999 stond aangegeven dat de veiligheidsregio’s hierop konden handhaven. Hierbij is aangegeven dat deze bevoegdheid weliswaar niet blijkt uit de nota van toelichting maar dat de veiligheidsregio’s ervan uitgaan dat het toezicht op en de handhaving van met name het VBS een taak is in het kader van de rampenbestrijding. De praktijk wijst echter uit dat dit een te ruime interpretatie is van de handhavingsmogelijkheden van de veiligheidsregio’s. Weliswaar leveren het PBZO- en het VBS-informatie op waarmee de voorbereiding op de rampenbestrijding kan worden verbeterd maar dit impliceert niet dat de veiligheidsregio zelfstandig handhavend kan optreden ten aanzien van het PBZO en het VBS. Gelet hierop is in bovenstaande tabel de “+” gewijzigd in een “-“. Daarbij moet wel worden opgemerkt dat tijdens een inspectie uiteraard informatie mag worden gevraagd die van belang is voor een adequate voorbereiding op de rampenbestrijding en crisisbeheersing en om de volledigheid en juistheid van de ingediende informatie te controleren. Het kan hierbij ook gaan om gegevens uit het VBS of het PBZO. Het verlangen van informatie is immers een bevoegdheid die voortvloeit uit artikel 48 Wvr. Als deze informatie niet wordt overgelegd of onvolledig wordt overgelegd is sprake van een overtreding van artikel 48 Wvr. Daarnaast zal het VBS de borging van maatregelen uit de bedrijfsbrandweeraanwijzing verder moeten verbeteren, indien daarin ten aanzien van dit aspect onvolkomenheden worden geconstateerd kan de bedrijfsbrandweeraanwijzing als grondslag voor de handhaving dienen.
- **
Onder het Brzo’99 was dit opgenomen in artikel 22 eerste lid. Dit artikel was volgens de toelichting gebaseerd op de Arbeidsomstandighedenwet. In het Brzo 2015 is dit in gewijzigde vorm in artikel 11, eerste lid, opgenomen. In artikel 22 was destijds opgenomen dat het intern noodplan moest worden opgesteld voor de binnen de inrichting ten uitvoer te leggen maatregelen gericht op het beperken en beheersen van zware ongevallen en de gevolgen ervan voor de werknemers. In artikel 11 eerste lid is daaraan toegevoegd “het milieu en de zaken, genoemd in artikel 10, tweede lid, onderdeel c, en voor de externe communicatie ter zake wanneer zich een zwaar ongeval voordoet”. Gelet op deze toevoegingen moeten dus ook de beperkingsmaatregelen voor het milieu in het intern noodplan zijn opgenomen en moeten maatregelen met betrekking tot de externe communicatie zijn opgenomen. Indien deze maatregelen ontbreken c.q. onvolledig zijn kan het Wabo BG respectievelijk de veiligheidsregio op deze aspecten handhaven. Voor de overige aspecten van het intern noodplan blijft Inspectie SZW de handhavende partij.
- ***
Hetgeen hierboven onder ** is gesteld t.a.v. het intern noodplan geldt ook voor het tweede en vijfde lid van artikel 11 (driejaarlijks bezien en indien nodig bijwerken van intern noodplan en termijn voor het opstellen van het intern noodplan)
|
Artikel Rrzo |
Onderwerp |
Wettelijke grondslag handhaving |
Handhaven via bestuursrecht (Br) en strafrecht (Sr) |
||||||
|
SZW |
BG |
VR |
|||||||
|
3 (grondslag artikel 6, achtste lid Brzo 2015) |
Presentatielijst van de gevaarlijke stoffen (uitwerking van artikel 6, eerste lid, van het Brzo 2015) |
Art. 6 Arbeidsomstandighedenwet en art. 17, tweede lid Brzo Artikel 8.40 en 18.1b van de Wm j.o. artikel 5.2 van de Wabo Artikel 48 en 63 Wvr |
Br |
+ |
+ |
+ |
|||
|
Art. 6 Arbeidsomstandighedenwet en art. 17, eerste lid Brzo Art. 8.40 Wm en art. 1a, onder 1° Wed |
Sr |
+ |
+ |
- |
|||||
|
4 (grondslag artikel 7, zevende lid, Brzo 2015) |
Vastlegging preventiebeleid voor zware ongevallen (uitwerking van artikel 7, eerste en tweede lid, van het Brzo 2015) |
Art. 6 Arbeidsomstandighedenwet en art. 17, tweede lid Brzo Artikel 8.40 en 18.1b van de Wm j.o. artikel 5.2 van de Wabo |
Br |
+ |
+ |
- |
|||
|
Art. 6 Arbeidsomstandighedenwet, en art. 16, eerste lid Brzo Art. 8.40 Wm en art. 1a, onder 1° Wed |
Sr |
+ |
+ |
- |
|||||
|
5, eerste, tweede en derde lid (grondslag artikel 7, zevende lid, Brzo 2015) |
Procedures voor de identificatie van de gevaren van zware ongevallen (uitwerking van artikel 7, zesde lid, van het Brzo 2015) |
Art. 6 Arbeidsomstandighedenwet en art. 17, tweede lid Brzo Artikel 8.40 en 18.1b van de Wm j.o. artikel 5.2 van de Wabo |
Br |
+ |
+ |
- |
|||
|
Art. 6 Arbeidsomstandighedenwet, en art. 16, eerste lid Brzo Art. 8.40 Wm en art. 1a, onder 1° Wed |
Sr |
+ |
+ |
- |
|||||
|
9 (grondslag artikel 10, dertiende lid, Brzo 2015) |
Inhoud van het veiligheidsrapport (uitwerking van artikel 10, tweede lid, van het Brzo 2015) |
Art. 6 Arbeidsomstandighedenwet en art. 17, tweede lid Brzo Artikel 8.40 en 18.1b van de Wm j.o. artikel 5.2 van de Wabo Artikel 48 en 63 Wvr |
Br |
+ |
+ |
+ |
|||
|
Art. 6 Arbeidsomstandighedenwet en art. 17, eerste lid Brzo Art. 8.40 Wm en art. 1a, onder 1° Wed |
Sr |
+ |
+ |
- |
|||||
|
10 (grondslag artikel 10, dertiende lid, Brzo 2015) |
Beschrijving scenario’s in een risico-analyse (uitwerking van artikel 10, tweede lid, van het Brzo 2015) |
Art. 6 Arbeidsomstandighedenwet en art. 17, tweede lid Brzo Artikel 8.40 en 18.1b van de Wm j.o. artikel 5.2 van de Wabo Artikel 48 en 63 Wvr |
Br |
+ |
+ |
+ |
|||
|
Art. 6 Arbeidsomstandighedenwet en art. 17, eerste lid Brzo Art. 8.40 Wm en art. 1a, onder 1° Wed |
Sr |
+ |
+ |
- |
|||||
|
11 (grondslag artikel 6, achtste lid, Brzo 2015) |
Berekening groepsrisico en plaatsgebonden risico (uitwerking van artikel 6, tweede lid, van het Brzo 2015) |
Artikel 8.40 en 18.1b van de Wm j.o. artikel 5.2 van de Wabo Artikel 48 en 63 Wvr |
Br |
- |
+ |
+ |
|||
|
Art. 8.40 Wm en art. 1a, onder 1° Wed |
Sr |
- |
+ |
- |
|||||
|
12 (grondslag artikel 10, dertiende lid, Brzo 2015) |
Beschrijving risico’s voor het milieu (uitwerking van artikel 10, tweede lid, van het Brzo 2015) |
Artikel 8.40 en 18.1b van de Wm j.o. artikel 5.2 van de Wabo |
Br |
- |
+ |
- |
|||
|
Art. 8.40 Wm en art. 1a, onder 1° Wed |
Sr |
- |
+ |
- |
|||||
|
13 (grondslag artikel 10, dertiende lid, Brzo 2015) |
Beschrijving externe en natuurlijke oorzaken van een zwaar ongeval (uitwerking van artikel 10, tweede lid, van het Brzo 2015) |
Art. 6 Arbeidsomstandighedenwet en art. 17, tweede lid Brzo Artikel 8.40 en 18.1b van de Wm j.o. artikel 5.2 van de Wabo Artikel 48 en 63 Wvr |
Br |
+ |
+ |
+ |
|||
|
Art. 6 Arbeidsomstandighedenwet en art. 17, eerste lid Brzo Art. 8.40 Wm en art. 1a, onder 1° Wed |
Sr |
+ |
+ |
- |
|||||
|
15 (grondslag artikel 10, dertiende lid, Brzo 2015) |
Completeren van het veiligheidsrapport (uitwerking van artikel 10, eerste tot en met het derde lid en het zesde lid, van het Brzo 2015) |
Art. 6 Arbeidsomstandighedenwet en art. 17, tweede lid Brzo Artikel 8.40 en 18.1b van de Wm j.o. artikel 5.2 van de Wabo Artikel 48 en 63 Wvr |
Br |
+ |
+ |
+ |
|||
|
Art. 6 Arbeidsomstandighedenwet en art. 17, eerste lid Brzo Art. 8.40 Wm en art. 1a, onder 1° Wed |
Sr |
+ |
+ |
- |
|||||
|
18 (grondslag artikel 12, derde lid, Brzo 2015) |
Bijhouden actuele lijst van de in de inrichting aanwezige gevaarlijke stoffen (uitwerking van artikel 12, eerste en tweede lid, van het Brzo 2015) |
Art. 6 Arbeidsomstandighedenwet, en art. 17, tweede lid Brzo Artikel 8.40 en 18.1b van de Wm j.o. artikel 5.2 van de Wabo Artikel 48 en 63 Wvr |
Br |
+ |
+* |
+ |
|||
|
Art. 6 Arbeidsomstandighedenwet en art. 17, eerste lid Brzo Artikel 48 en 64, zesde lid Wvr art. 16 Brzo Art. 8.40 Wm en art. 1a, onder 1° Wed |
Sr |
+ |
+* |
+ |
|||||
|
20** (grondslag artikel 14, Brzo 2015) |
Melding van een zwaar ongeval (uitwerking van artikel 14, Brzo 2015) |
Art. 6 Arbeidsomstandighedenwet, en art. 17, tweede lid Brzo |
Br |
+ |
- |
- |
|||
|
Art. 6 Arbeidsomstandighedenwet en art. 17, eerste lid Brzo |
Sr |
+ |
- |
- |
|||||
Tabel: Handhavingsmogelijkheden Regeling risico’s zware ongevallen
Toelichting:
- *
Bevoegd gezag Wabo kan hier alleen handhaven voor zover het een uitwerking betreft van artikel 12, eerste lid, van het Brzo 2015.
- **
Hoofdstuk 17 Wm blijft ook van toepassing en hierop kan het Wabo bevoegd gezag handhaven in geval van het niet (juist) melden.
Bijlage 2: Voorbeelden van ernstige en niet-ernstige overtredingen
Voorbeelden m.b.t. bedrijfsbrandweer
|
Eisen bedrijfsbrandweer |
Voorbeelden van bevindingen |
Ernstige overtreding |
|
Bluswatervoorziening |
De pompen voor de bluswatervoorziening leveren onvoldoende druk om voldoende bluswater te kunnen genereren. |
Ja |
|
I.v.m. een “dead-end “ in de ringleiding zijn 2 van de 40 hydranten niet in staat om op ieder punt de vereiste/vergunde/benodigde capaciteit te leveren. |
Ja |
|
|
Incidentbestrijdings- en -beheersmiddelen13 |
De incidentbestrijdings- en -beheersmiddelen vertonen gebreken en zijn daardoor niet bedrijfszeker en voor onmiddellijk gebruik gereed of deze middelen zijn niet goed bereikbaar. |
Ja |
|
Voor deze middelen is geen onderhouds- en inspectiesysteem ingevoerd |
Ja |
|
|
Actuele info voor overheidsbrandweer ter voorbereiding op incident |
De bedrijfseigen aanvalsplannen/inzetplannen worden niet aan de overheid toegestuurd of de aangeboden informatie is niet volledig. |
Nee |
|
Actuele info voor overheidsbrandweer tijdens incident |
Tijdens een incident is geen of onvoldoende informatie verstrekt, bijvoorbeeld m.b.t.
|
Ja |
|
Beschermende middelen |
De beschermende middelen zoals gaspakken, chemicaliënpakken, filterbussen, ademluchtflessen zijn niet tijdig gekeurd. |
Nee |
|
Tijdig (binnen 6 minuten) basissterkte aanwezig |
Tijdens een oefening is gebleken dat de basissterkte niet tijdig aanwezig was op de incidentlocatie. |
Ja |
|
Uit controle blijkt dat één van de leden van de basissterkte niet:
|
Ja |
|
|
Door verloop in de organisatie is de bezetting van de ploegen mogelijk, maar is de organisatie zeer kwetsbaar in geval van ziekte, bezetting nacht periode, weekeinde en vakantieperiode. |
Nee |
|
|
Doormelding naar RAC voor registratie incidenten |
Alarmering naar RAC is niet geborgd met noodplan, procedure of protocol. |
Nee |
|
Oefenprogramma |
Er is geen oefenprogramma opgesteld of het opgestelde oefenprogramma voldoet niet aan de eisen. |
Nee |
|
Het oefenprogramma is niet tijdig ingediend. |
Nee |
|
|
Gids |
Er is niet voorzien in de gids functie. |
Ja |
|
Incident binnen 1 minuut melden aan bemande meldpost en onmiddellijk melden aan (bedrijfs)brandweer |
Een incident is eerst bestreden door de BHV-organisatie, toen dit niet succesvol was is na een kwartier de bedrijfsbrandweer en de overheidsbrandweer gealarmeerd. |
Ja |
|
Alarmering is niet in procedure of protocol geborgd. |
Ja |
|
|
Kennis/vaardigheid personeel voor bediening middelen |
Gebleken is dat een bedrijfsbrandweermedewerker onvoldoende kennis van en inzicht heeft in de werking van de aanwezige incidentbestrijdings– en –beheersmiddelen of onvoldoende vaardig is in de bediening van deze middelen |
Nee |
|
Kennisoverdracht naar aannemer die basissterkte verzorgt |
Door onderbezetting zijn diverse personen ingehuurd om in de basissterkte te worden opgenomen. De ingehuurde personen zijn echter niet voldoende geoefend en op de hoogte van de bedrijfsspecifieke situatie. |
Nee |
|
Leidinggevenden hebben kennis over structuur overheidsbrandweer |
De leidinggevenden van het bedrijf (welke een taak hebben in het COPI) hebben geen inzicht in de structuur van de overheidsbrandweer. |
Nee |
|
Melden beperkte inzetbaarheid |
Melden van uitval technische middelen of van beperkte inzetbaarheid van de ploeg vindt niet plaats. |
Ja |
|
Mobiele middelen doelmatig opgeslagen |
Brandweerauto kan niet uit de garage worden gereden omdat het voorterrein als parkeerplaats wordt gebruikt. |
Ja |
|
Netwerk 2x per jaar spoelen |
Het spoelprogramma is niet uitgevoerd. |
Nee |
|
Het spoelprogramma is niet doelmatig, zo is de spoelsnelheid en spoeltijd niet benoemd. Eveneens wordt de koppelleiding met het buurbedrijf niet gespoeld. |
Nee |
|
|
Registratie onderhoud, oefeningen en evaluaties in journaal |
Het journaal van de bedrijfsbrandweer is over veel verschillende systemen verdeeld. Hoewel de informatie aanwezig is kon niet alle informatie worden getoond tijdens de inspectie. |
Nee |
|
Oefenprogramma indienen voor 1 februari |
Het programma is niet volledig. |
Nee |
|
Het programma is in het geheel niet aanwezig Er is niet voldaan aan het oefenprogramma in het voorgaande jaar. |
Ja |
|
|
Opleidingen |
Een bedrijfsbrandweermedewerker heeft niet aantoonbaar de voor zijn/haar specifieke functie en taak van toepassing zijnde opleidingen gevolgd en voltooid. |
Nee |
|
Passieve beschermingsmiddelen die als LOD zijn opgevoerd |
De doorvoeringen van de Opvangbak/tankput zijn niet afgedicht. |
Ja |
|
Fireproofing is niet onderhouden: stukken fireproofing zijn van de kolom gehaald vanwege een uitbreiding van de installatie. |
Ja |
|
|
Stationaire middelen functioneel testen |
De jaarlijkse functionele test is niet uitgevoerd. |
Ja |
|
Schuimvormend middel |
SVM tank staat in de buitenlucht, in tegenstelling tot de specificaties behorende bij de schuimsoort. |
Ja |
|
Geen of te weinig SVM aanwezig |
Ja |
|
|
Testen motorisch aangedreven middelen |
De Bluswaterpompen worden maandelijks getest i.p.v. wekelijks |
Nee |
|
Toelaten bevoegd gezag bij oefeningen |
Het bedrijf wil geen oefeningen uitvoeren onder toezicht van de inspecteur van de brandweer? |
Ja |
|
Verbindingsmiddelen beschikbaar voor bedrijfsbrandweer |
Portofoons zijn niet opgeladen of werken niet, portofoonbediening is niet bekend, portofoon in combinatie met gaspak werkt niet. |
Nee |
|
Verplaatsen SVM |
Aanhanger met schuim aanwezig maar geen trekker/haak-armvoertuig. |
Nee |
|
Voor 1 februari overzicht sterkte bedrijfsbrandweer doorgeven |
Er wordt geen overzicht van de bedrijfsbrandweer doorgegeven. |
Nee |
|
Tijdelijke wijziging van bedrijfsbrandweervoorzieningen |
Vanwege uitval of reparatie kan tijdelijk niet aan de verplichting worden voldaan om de aanwezige bedrijfsbrandweervoorzieningen voor direct gebruik gereed te hebben. Dit is niet direct door het bedrijf gemeld (wijziging tijdelijke bedrijfsbrandweervoorzieningen). |
Ja |
|
De wijziging is direct door het bedrijf gemeld waarbij is aangegeven welke noodmaatregelen (zoals vervangend materiaal) zijn genomen om het brandveiligheidsniveau te waarborgen. |
Nee |
Bijlage 3: Afwegingskader voor keuze bestuursdwang of dwangsom
Last onder bestuursdwang
Onder last onder bestuursdwang wordt verstaan: de herstelsanctie, inhoudende:
- –
een last tot geheel of gedeeltelijk herstel van de overtreding, en
- –
de bevoegdheid van het bestuursorgaan om de last door feitelijk handelen ten uitvoer te leggen, indien de last niet of niet tijdig wordt uitgevoerd.
Bestuursdwang is bij uitstek een herstelsanctie waarmee de gevolgen van een begane overtreding ongedaan worden gemaakt. Indien een verplichting om iets te doen niet is nagekomen, dan kan de veiligheidsregio met bestuursdwang de handeling alsnog verrichten (op kosten van de overtreder). Bestuursdwang kan echter ook worden gebruikt om een herhaling van een overtreding te voorkomen of het voortduren van de overtreding tegen te gaan. Bij dat laatste kan worden gedacht aan het sluiten en verzegelen van een installatie die niet voldoet aan de veiligheidsvoorschriften.
Last onder dwangsom
Onder last onder dwangsom wordt verstaan: de herstelsanctie, inhoudende:
- –
een last tot geheel of gedeeltelijk herstel van de overtreding, en
- –
de verplichting tot betaling van een geldsom indien de last niet of niet tijdig wordt uitgevoerd.
Een last onder dwangsom is vooral geschikt om een herhaling van een overtreding te voorkomen en om een einde te doen maken aan het voortduren van een overtreding. Daarbij functioneert de dwangsom als financiële prikkel om het verboden gedrag niet te herhalen of om deze te beëindigen. De dwangsom kan echter ook worden gebruikt om de gevolgen van een overtreding ongedaan te maken. De financiële prikkel zal de overtreder ertoe moeten brengen om iets te doen.
Samenloop
Bestuursdwang en dwangsom mogen niet tegelijkertijd worden toegepast voor dezelfde overtreding (art. 5:6 Awb). Wel mogen ze na elkaar worden toegepast. Wanneer in eerste instantie een dwangsom is opgelegd en later blijkt dat dit geen effect sorteert, kan de last onder dwangsom worden ingetrokken en een last onder bestuursdwang worden opgelegd. Uiteraard is het ook niet toegestaan om voor dezelfde overtreding tegelijkertijd meerdere lasten onder dwangsom of lasten onder bestuursdwang van kracht te laten zijn.
Welk middel?
In principe is het bestuursorgaan (bestuur veiligheidsregio) vrij in de keuze tussen een last onder bestuursdwang of een last onder dwangsom. Wel hangt het van de situatie af welk middel het meest geschikt is. Zo heeft het toepassen van bestuursdwang als kenmerk dat onmiddellijk de illegale situatie wordt hersteld. Nadeel van bestuursdwang is dat de veiligheidsregio dit zelf moet uitvoeren en daarmee ook primair de kosten daarvan draagt (behoudens de mogelijkheid om de kosten te verhalen op draagkrachtige overtreders).
Het karakter van een dwangsom is meer indirect; de overtreder verbeurt een bedrag wanneer hij niet voldoet aan de voorwaarden. Hierbij moet de financiële prikkel het werk doen. De wet schrijft wel voor dat voor het opleggen van een last onder dwangsom niet wordt gekozen indien het belang dat het betrokken voorschrift beoogt te beschermen zich daartegen verzet (art. 5:32 lid 2Awb). Hiermee wordt bijvoorbeeld gedoeld op een situatie waar de veiligheidsbelangen ernstig worden geschaad en op korte termijn herstel plaats dient te vinden. Dan is bestuursdwang een beter instrument om toe te passen.
De veiligheidsregio’s maken in beginsel (de meeste situaties) gebruik van het opleggen van een last onder dwangsom. Alleen wanneer het belang van de veiligheid of de rampenbestrijding meer gebaat is bij het toepassen van bestuursdwang is dat anders. De ervaring leert dat het inzetten van een dwangsom een zeer effectief middel is om overtredingen ongedaan te maken. Tot innen van een dwangsom komt het maar zelden, meestal is voor die tijd de overtreding ongedaan gemaakt.
Spoedeisende bestuursdwang
Bij een calamiteit of een directe (ernstige) bedreiging van de belangen van de veiligheid of rampenbestrijding kan de veiligheidsregio direct optreden. Op het moment dat ernstige overtredingen worden geconstateerd door een toezichthouder moet een afweging worden gemaakt. Wanneer er sprake is van een zodanige gevaarlijke of bedreigende situatie waarbij de belangen van de veiligheid of rampenbestrijding ernstig in het gedrang komen, zullen de werkzaamheden of een installatie direct worden stilgelegd. Dit is ter beoordeling van de toezichthouder ter plaatse en hangt geheel af van de omstandigheden. Het stilleggen van werkzaamheden of een installatie is in feite het uitvoeren van bestuursdwang, een sanctie dus. Dit kan alleen in zeer spoedeisende situaties waarin de bedreiging voor de veiligheidsbelangen of rampenbestrijding dermate ernstig is dat direct opgetreden moet worden.
De mogelijkheid om direct op te treden is vastgelegd in artikel 5:31, lid 2 Awb. De bedoeling van de wetgever is dat deze bevoegdheid met gepaste terughoudendheid wordt gebruikt. Het artikel schept de mogelijkheid direct op te treden, zonder dit besluit van te voren op schrift te stellen en zonder een termijn te gunnen. Hierbij geldt dat alleen díe maatregelen worden uitgevoerd die echt urgent nodig zijn. Wat kan wachten, kan via de normale procedure worden gerealiseerd. Ook wordt aan de overtreder de mogelijkheid geboden de maatregelen zelf uit te voeren, met daarbij de mededeling dat wanneer de overtreder niet direct maatregelen treft, de veiligheidsregio de overtreding zal herstellen en de kosten daarvan zal verhalen op de overtreder.
In een stappenplan:
- 1.
Geef aan dat het bedrijf in overtreding is en dat onmiddellijk maatregelen moeten worden genomen om de belangen van de veiligheid of rampbestrijding veilig te stellen. Omschrijf duidelijk welke maatregelen moeten worden genomen. Dit kan zijn het stilleggen van bepaalde werkzaamheden of een installatie, daarnaast kunnen nog andere maatregelen urgent nodig zijn.
- 2.
Stel het bedrijf voor de keuze om die maatregelen meteen zelf uit te (laten) voeren, anders doet de veiligheidsregio dit. Geef daarbij aan dat de kosten van de maatregelen zullen worden verhaald op het bedrijf (de overtreder).
- 3.
Meld dat na het toepassen van de bestuursdwang daarvan achteraf zo spoedig mogelijk het bestuursdwangbesluit op schrift wordt gesteld en wordt toegestuurd. Tegen dit besluit kan bezwaar en beroep worden ingediend.
Niet moet worden vergeten dat alleen in zeer spoedeisende gevallen deze bevoegdheden bestaan. In veel redelijk spoedeisende gevallen kan namelijk nog de normale procedure worden gevolgd, zonder of met een zeer korte begunstigingstermijn. Ook is van belang dat de toezichthouder, voordat hij spoedeisende bestuursdwang toepast, ruggenspraak heeft gehad met zijn manager. Ook kan het verstandig zijn af te stemmen met (een lid van) het bestuur.
In de Landelijke sanctiestrategie Brzo worden de volgende voorbeelden genoemd van overtredingen die een onmiddellijk gevaar opleveren en met bestuursdwang zullen worden aangepakt:
- –
Ontbreken van veiligheidskritische (technische) maatregelen, of het onvoldoende functioneren van veiligheidskritische (technische) maatregelen.
- –
Bewust gevaarzettend gedrag.
- –
Het bedrijven van processen terwijl de voor de beveiliging daarvan noodzakelijke apparatuur (strippers, fakkelsystemen, gasdetectoren, brandalarm- en -blussystemen) niet bedrijfsvaardig is.
- –
Het in bedrijf hebben van apparatuur & processen met gevaarlijke stoffen, waarvan de risico’s niet zijn geïdentificeerd.
- –
Het in bedrijf hebben van gevaarlijke apparatuur, waaraan wijzigingen zijn uitgevoerd, die niet in overeenstemming zijn met het ontwerp van de apparatuur, en die de veiligheid in gevaar brengen.
- –
Het in afwezigheid van een adequaat beheerssysteem overbruggen dan wel buiten werking stellen van noodzakelijke beveiligingen.
- –
Het werken met brandgevaarlijke stoffen, dampen en gassen, die met de omgevingslucht brandgevaarlijke mengsels kunnen vormen, waarbij niet wordt voldaan aan de ATEX regelgeving.
Noot
1Artikel 31 betreft de aanwijzing van inrichtingen die over een bedrijfsbrandweer moeten beschikken en artikel 48 bevat de verplichting om veiligheidstechnische gegevens te verschaffen die het bestuur van de veiligheidsregio nodig heeft voor de voorbereiding van de rampenbestrijding.
Noot
3Het besluit waarmee de ambtenaren worden aangewezen moet volgens artikel 61 Wvr worden gepubliceerd in de Staatscourant.
Noot
4Uit artikel 61 en artikel 17 van de Wvr vloeit namelijk voort dat de toezichthouders voor wat betreft artikel 48 (inclusief het Brzo) alleen kunnen worden aangewezen voor inrichtingen waarvoor een rampbestrijdingsplan moet worden opgesteld. Alleen voor hogedrempelinrichtingen geldt deze verplichting.
Noot
5Zie de memorie van toelichting bij de wet tot wijziging van de Wet milieubeheer, de Wet rampen en zware ongevallen en de Arbeidsomstandighedenwet ter uitvoering van de EG-richtlijn betreffende de beheersing van de gevaren van zware ongevallen waarbij gevaarlijke stoffen zijn betrokken (Seveso II), Kamerstukken II 1997/98, 25972, nr. 3. Een vergelijkbare passage is opgenomen in de memorie van toelichting bij de Wet veiligheidsregio’s (Kamerstukken II 2006/07, 31117, nr. 3).
Noot
6Op grond van artikel 48 van de Wvr geldt de verplichting weliswaar voor een ieder maar de handhaving kan zich alleen richten tot hogedrempelinrichtingen (dat volgt uit artikel 63 Wvr). De handhavingsbevoegdheid strekt zich ook niet uit tot de in de artikelen 6.2.1 en 6.3.1 Bvr genoemde exploitant van een burgerluchthaven, de basiscommandant van een militaire luchthaven en degene die een afvalvoorziening categorie A drijft. Voor deze luchthavens en afvalvoorziening moet wel een rampbestrijdingsplan worden opgesteld. De afvalvoorziening categorie A komt overigens in Nederland niet voor.
Noot
7Volgens de begripsbepalingen van het Brzo 2015 betreft een toezichthouder: een door het bevoegd gezag daartoe aangewezen persoon, de toezichthouder bedoeld in artikel 1 derde lid onderdeel d van de Arbeidsomstandighedenwet of de op basis van artikel 61, eerste lid, van de Wet veiligheidsregio’s aangewezen personen.
Noot
10Indien de veiligheidsregio Buitengewone opsporingsambtenaren (BOA’s) in dienst heeft kan proces-verbaal worden opgemaakt.
Noot
11Zie kabinetsstandpunt inzake 'Bijzondere opsporingsdiensten' (1999/2000) en 'kaderstellende visie op toezicht' (2001)
Noot
12Bij opzettelijke overtreding van de artikelen 10, derde en zevende tot en met negende lid of artikel 12, eerste en tweede lid, van het Brzo 2015 is er sprake van een misdrijf en zal dus altijd aangifte moeten worden gedaan (zie artikel 16, van het Brzo 215 j.o. artikel 2 Wet op de economische delicten). Bij overtreding van artikel 31 van de Wvr is er nooit sprake van een misdrijf. Dergelijke feiten worden altijd aangemerkt als overtredingen (zie artikel 64, zevende lid van die wet). Van deze overtredingen zijn toezichthouders dus niet verplicht om daarvan aangifte te doen.
Noot
13Het geheel aan middelen die de bedrijfsbrandweer ten dienste staan bij de uitoefening van haar taak. De logistieke en infrastructurele voorzieningen, passieve middelen/voorzieningen die een rol spelen in de incidentscenario(’s) en koel– en blusvoorzieningen (brandbeveiligingssystemen) vormen hier een onderdeel van. Het betreft zowel mobiele, als stationaire voorzieningen.
Ziet u een fout in deze regeling?
Bent u van mening dat de inhoud niet juist is? Neem dan contact op met de organisatie die de regelgeving heeft gepubliceerd. Deze organisatie is namelijk zelf verantwoordelijk voor de inhoud van de regelgeving. De naam van de organisatie ziet u bovenaan de regelgeving. De contactgegevens van de organisatie kunt u hier opzoeken: organisaties.overheid.nl.
Werkt de website of een link niet goed? Stuur dan een e-mail naar regelgeving@overheid.nl