Permanente link
Naar de actuele versie van de regeling
https://lokaleregelgeving.overheid.nl/CVDR743658
Naar de door u bekeken versie
https://lokaleregelgeving.overheid.nl/CVDR743658/1
Beleidsregel Wet aanpak woonoverlast gemeente Midden-Groningen
Geldend van 02-09-2025 t/m heden met terugwerkende kracht vanaf 01-07-2025
Intitulé
Beleidsregel Wet aanpak woonoverlast gemeente Midden-GroningenBeleidsregels Wet aanpak woonoverlast gemeente Midden-Groningen
De burgemeester van de gemeente Midden-Groningen
Gelet op:
· Artikel 151d van de Gemeentewet;
· Artikel 2:79 Algemene plaatselijke verordening gemeente Midden-Groningen;
· Artikel 4:81 van de Algemene wet bestuursrecht;
Overwegende dat:
· Op 1 juli 2017 de Wet aanpak woonoverlast in werking is getreden;
· De gemeenteraad heeft besloten tot toepassing van de bevoegdheid op grond van artikel 15 1d lid 1 van de Gemeentewet;
· Het, mede gezien het bepaalde in artikel 2:79 van de Algemene plaatselijke verordening gemeente Midden- Groningen wenselijk is om beleidsregels vast te stellen met betrekking tot de toepassing van artikel 151d van de Gemeentewet wat betreft de bevoegdheden bij ernstige en herhaaldelijke woonoverlast;
B E S L U I T
Vast te stellen het volgende:
“Beleidsregels Wet aanpak woonoverlast gemeente Midden-Groningen” betreffende het gebruik van de bevoegdheid op grond van artikel 2:79 Algemene plaatselijke verordening om toepassing te geven aan de in artikel 151d van de Gemeentewet bedoelde bevoegdheid.
Korte toelichting:
De Wet “Aanpak woonoverlast” behelst het opnemen van artikel 151d in de Gemeentewet. Die wet maakt het mogelijk dat de gemeenteraad de burgemeester de bevoegdheid toekent om bij ernstige en herhaaldelijke woonoverlast een gedragsaanwijzing/maatregelen op te leggen aan de overlastgever.
De beleidsregels hebben tot doel om:
- 1.
Op hoofdlijnen inzichtelijk te maken wat de aard en reikwijdte is van de in artikel 2:79 APV opgenomen zorgplicht van bewoners;
- 2.
Transparantie te bieden over acties en maatregelen die een burger kan verwachten bij overtreding van zijn zorgplicht m.b.t. het voorkomen van ernstige woonoverlast, waarbij het onderscheid tussen een huurwoning en een koopwoning van invloed kan zijn op de keuze voor een bepaalde aanpak, maatregel of gedragsaanwijzing (voorzienbaarheid);
- 3.
Te verduidelijken dat gemelde of geconstateerde vormen van (ernstige) woonoverlast eerst op zorgvuldige wijze in kaart worden gebracht (zorgvuldigheid);
- 4.
Inzichtelijk te maken dat ernstige woonoverlast zal worden bestreden met (op de kenmerken van het individuele geval toegesneden) specifieke maatregelen of gedragsaanwijzingen, die qua aard en intensiteit zo goed mogelijk aansluiten bij de aard en de ernst van de overtreding van de zorgplicht, teneinde te bewerkstellingen dat er door de gekozen maatregel(en) een einde komt aan de ernstige woonoverlast (proportionaliteit en subsidiariteit).
Deze beleidsregels treden daags per 1 juli 2025 en na bekendmaking in werking.
Ondertekening
Ondertekening:
Erica van Lente, burgemeester gemeente Midden-Groningen
Bijlage 1. Toelichting Beleidsregels Wet aanpak woonoverlast gemeente Midden-Groningen
Bijlage 2. Schematische weergave procesbeschrijving aanpak woonoverlast
Bijlage 1: Toelichting Beleidsregels Wet aanpak woonoverlast gemeente Midden-Groningen
Hoofdstuk 1 Inleiding
De Wet “Aanpak woonoverlast” behelst het opnemen van artikel 151d in de Gemeentewet. Die wet maakt het mogelijk dat de gemeenteraad de burgemeester de bevoegdheid toekent om bij ernstige en herhaaldelijke woonoverlast een gedragsaanwijzing/maatregelen op te leggen aan de overlastgever.
Waar het gemeentebestuur voorheen in het geval van woonoverlast alleen een bestuurlijke waarschuwing kon geven, of kon besluiten tot uithuisplaatsing van de overlastgever, wordt met de invoering van het artikel 151d in de Gemeentewet aan de gemeenteraad de mogelijkheid gegeven om in een verordening te bepalen dat degene die in een woning aanwezig is geen ernstige en herhaaldelijk hinder voor omwonenden mag veroorzaken.
Door deze wet heeft de burgemeester de mogelijkheid om specifieke gedragsaanwijzingen te geven aan overlastgevers in zowel huur- als koopwoningen. Het vergroot de wettelijke mogelijkheden die gemeenten hebben in de aanpak van woonoverlast. De burgemeester is vervolgens bevoegd tot het opleggen van een gedragsaanwijzing aan personen die in een woning ernstige en herhaaldelijke hinder veroorzaken. De gedragsaanwijzing krijgt de vorm van een last onder bestuursdwang of een last onder dwangsom.
De wet vereist dat de burgemeester pas een specifieke gedragsaanwijzing kan opleggen als de ernstige en herhaaldelijke hinder niet op een andere geschikte wijze kan worden gestopt (denk aan een gesprek, waarschuwing, mediation, buurtbemiddeling). Daarvoor zal een gedegen dossier moeten worden opgebouwd. Er moet aannemelijk zijn gemaakt dat het doel, het tegengaan van woonoverlast, niet op een andere wijze kan worden bereikt en dat de opgelegde gedragsaanwijzing in verhouding staat tot de overlast (vereisten van subsidiariteit en proportionaliteit).
De gemeenteraad van de gemeente Midden-Groningen heeft besloten om de burgemeester de bevoegdheid te geven deze wet uit te voeren. Deze beleidsregels voorzien voor de gemeente Midden- Groningen in een nadere invulling van het artikel 2:79 van de APV.
Hoofdstuk 2 Doel en uitgangspunten beleidsregels
Voor de aanpak van ernstige woonoverlast als bedoeld in artikel 151d Gemeentewet en artikel 2:79 van de APV is het wenselijk om beleidsregels te formuleren.
De beleidsregels maken inzichtelijk in welke gevallen en onder welke voorwaarden de burgemeester toepassing kan geven aan de in artikel 2:79 van de APV opgenomen bevoegdheid tot het opleggen van een last onder bestuursdwang zoals een gedragsaanwijzing.
Omgekeerd maken deze beleidsregels ook duidelijk dat toepassing van de bevoegdheid als bedoeld in artikel 2:79 APV een ultimum remedium is en eerst gekeken moet worden of niet op een andere minder ingrijpende wijze een oplossing gevonden kan worden.
De beleidsregels hebben tot doel om:
- 1.
Op hoofdlijnen inzichtelijk te maken wat de aard en reikwijdte is van de in artikel 2:79 APV opgenomen zorgplicht van bewoners;
- 2.
Transparantie te bieden over acties en maatregelen die een burger kan verwachten bij overtreding van zijn zorgplicht m.b.t. het voorkomen van ernstige woonoverlast, waarbij het onderscheid tussen een huurwoning en een koopwoning van invloed kan zijn op de keuze voor een bepaalde aanpak, maatregel of gedragsaanwijzing (voorzienbaarheid);
- 3.
Te verduidelijken dat gemelde of geconstateerde vormen van (ernstige) woonoverlast eerst op zorgvuldige wijze in kaart worden gebracht (zorgvuldigheid);
- 4.
Inzichtelijk te maken dat ernstige woonoverlast zal worden bestreden met (op de kenmerken van het individuele geval toegesneden) specifieke maatregelen of gedragsaanwijzingen, die qua aard en intensiteit zo goed mogelijk aansluiten bij de aard en de ernst van de overtreding van de zorgplicht, teneinde te bewerkstellingen dat er door de gekozen maatregel(en) een einde komt aan de ernstige woonoverlast (proportionaliteit en subsidiariteit).
Hierbij gelden de volgende uitgangspunten:
- 1.
De gedragsaanwijzing door de burgemeester wordt slechts ingezet indien de ernstige en herhaaldelijke hinder niet op een andere geschikte wijze kan worden tegengegaan (ultimum remedium);
- 2.
De beleidsregel kan uitsluitend worden toegepast indien sprake is van ernstige en herhaaldelijke hinder voor omwonenden in of vanuit een woning of een bij die woning behorend erf, of in de onmiddellijke nabijheid van die woning of dat erf;
- 3.
De toepassing van de beleidsregel en de gedragsaanwijzing is maatwerk, afhankelijk van de omstandigheden van de casus en de integrale aanpak van de woonoverlast met de gezamenlijke partners;
- 4.
Het optreden van de overheid moet gericht zijn op maatwerk; het bevoegd gezag moet bij het opleggen van gedragsaanwijzingen maatwerkgericht te werk gaan.
Hoofdstuk 3 Juridisch kader
Artikel 151d Gemeentewet
- 1.
De raad kan bij verordening bepalen dat degene die een woning of een bij die woning behorend erf gebruikt of tegen betaling in gebruik geeft aan een persoon die niet als ingezetene met een adres in de gemeente in de basisregistratie personen is ingeschreven, er zorg voor draagt dat door gedragingen in of vanuit die woning of dat erf of in de onmiddellijke nabijheid van die woning of dat erf geen ernstige en herhaaldelijke hinder voor omwonenden wordt veroorzaakt.
- 2.
De in artikel 125 lid 1 Gemeentewet bedoelde bevoegdheid tot oplegging van een last onder bestuursdwang wegens overtreding van het in het eerste lid bedoelde voorschrift wordt uitgeoefend door de burgemeester. De burgemeester oefent de bevoegdheid uit met inachtneming van hetgeen daaromtrent door de raad in de verordening is bepaald en slechts indien de ernstige en herhaaldelijke hinder redelijkerwijs niet op een andere geschikte wijze kan worden tegengegaan.
- 3.
Onverminderd de laatste volzin van het tweede lid kan de last, bedoeld in de eerste volzin van dat lid, een verbod inhouden om aanwezig te zijn in of bij de woning of op of bij het erf. Het verbod geldt voor een periode van tien dagen. De artikelen 2, tweede lid, en vierde lid, aanhef en onder a en b, 5, 6, 8, eerste lid, aanhef en onder a en b, 9 en 13 van de Wet tijdelijk huisverbod zijn van overeenkomstige toepassing, met dien verstande dat de burgemeester bij ernstige vrees voor verdere overtreding de looptijd van het verbod kan verlengen tot ten hoogste vier weken.
Artikel 2:79 Algemene plaatselijke verordening gemeente Midden-Groningen
- •
Degene die een woning of een bij die woning behorend erf gebruikt of tegen betaling in gebruik geeft aan een persoon die niet als ingezetene met een adres in de gemeente in de basisregistratie personen is ingeschreven, draagt er zorg voor dat door gedragingen in of vanuit die woning of dat erf of in de onmiddellijke nabijheid van die woning of dat erf geen ernstige en herhaaldelijke hinder voor omwonenden wordt veroorzaakt.
- •
De burgemeester kan een last onder bestuursdwang wegens overtreding van het eerste lid in ieder geval opleggen bij ernstige en herhaaldelijke:
- a.
Geluid- of geurhinder;
- b.
Hinder van dieren;
- c.
Hinder van bezoekers of personen die tijdelijk in een woning of op een erf aanwezig zijn;
- d.
Overlast door vervuiling of verwaarlozing van een woning of een erf;
- e.
Intimidatie van derden vanuit een woning of een erf.
3.1 Afbakening en begrippen
Ter verduidelijking van de in artikel 151d Gemeentewet en in artikel 2:79 van de APV gehanteerde methodiek en begrippen wordt het volgende opgemerkt:
“Andere geschikte wijze” (artikel 151d tweede lid, Gemeentewet)
De burgemeester legt een specifieke gedragsaanwijzing pas op als de ernstige hinder redelijkerwijs niet op een andere geschikte wijze kan worden tegengegaan. Dit betekent dat de burgemeester pas overgaat tot het opleggen van een last met een gedragsaanwijzing indien het niet mogelijk is gebleken om de overlast op een andere geschikte wijze tegen te gaan. Hiermee wordt gedoeld op minder ingrijpende middelen (conform het subsidiariteitsbeginsel).
De burgemeester komt beleidsvrijheid toe in de afweging of er geen andere geschikte wijze is om de hinder tegen te gaan. Voorbeelden van andere manieren om overlast te bestrijden zijn een gesprek aangaan met de overlastgever en het inschakelen van buurtbemiddeling. Pas als de burgemeester meent dat er redelijkerwijs geen andere geschikte wijze is om de ernstige overlast tegen te gaan (blijkend uit de omstandigheid dat eerdere maatregelen of acties geen of onvoldoende soelaas bieden), legt de burgemeester een specifieke gedragsaanwijzing of maatregel op.
Hiermee wordt tot uitdrukking gebracht dat van onderhavig middel slechts gebruik kan worden gemaakt als ‘ultimum remedium’, indien er geen andere passende en minder ingrijpende instrumenten ter beschikking staan, tevergeefs zijn toegepast of niet toepasbaar zijn. Dit sluit aan bij de vereisten van proportionaliteit en subsidiariteit.
“Woning of een bij die woning behorend erf” (artikel 2:79, eerste lid, APV)
Met woning of bij die woning behorend erf wordt bedoeld de woning, de rest van het betrokken perceel (zoals een tuin) en de gezamenlijke ruimte binnen een wooneenheid zoals het portiek, de parterretrap, de gezamenlijke buitenruimte, enzovoorts. Gelet op het bepaalde in artikel 151d, eerste lid van de Gemeentewet, vallen ook gedragingen in de onmiddellijke nabijheid van die woning of dat erf, zoals gedragingen in de tuin van de buren, op het trottoir en of op straat ter hoogte van of vlakbij de woning, onder de reikwijdte van dit begrip.
“Gebruiker van de woning” (artikel 2:79, eerste lid, APV)
Onder degene die een woning of een bij die woning behorend erf gebruikt, wordt verstaan degene die de woning feitelijk bewoont. De gebruiker hoeft geen huurrechtelijke of eigendomsrechtelijke relatie tot de woning of het erf te hebben en hoeft niet de rechtmatige gebruiker van de woning te zijn. Ook een illegale onderhuurder of een kraker van de woning valt onder het begrip ‘gebruiker van de woning’.
“Gedragingen” (artikel 2:79, eerste lid, APV)
Met ‘gedragingen in of vanuit die woning of dat erf’ worden bedoeld gedragingen die in of rondom de woning of het erf worden gepleegd. De gedragingen kunnen worden gepleegd door de gebruiker van de woning zelf of door bezoekers, gasten of vrienden van de gebruiker, maar ook door (bijvoorbeeld) diens hond.
“Zorgplicht” (artikel 2:79, eerste lid, APV)
De gemeenteraad heeft in artikel 2:79, eerste lid, van de APV bepaald dat degene die een woning of een bij die woning behorend erf gebruikt, er zorg voor dient te dragen dat door gedragingen in of rondom die woning of dat erf geen ernstige hinder voor omwonenden wordt veroorzaakt.
Bij amendement is door de Tweede Kamer aan artikel 15 1d lid 1 Gemeentewet toegevoegd dat de zorgplicht ook geldt voor degene die de woning “tegen betaling in gebruik geeft aan een persoon die niet als ingezetene met een adres in de gemeente in de basisregistratie personen is ingeschreven.” Hiermee is het mogelijk gemaakt om ook te kunnen ingrijpen als ernstige en herhaaldelijke hinder wordt veroorzaakt door verhuur van een woning via online verhuurplatforms zoals Airbnb.
“Omwonenden” (artikel 2:79, eerste lid, APV)
Het gaat om bewoners die woonachtig zijn in de directe nabijheid van de woning van waaruit de overlast wordt veroorzaakt.
“Ernstige en herhaaldelijke hinder” (artikel 2:79, eerste lid, APV)
Met ernstige en herhaaldelijke hinder wordt gedoeld op het herhaaldelijk vertonen of veroorzaken van ernstige vormen van hinderlijk gedrag voor omwonenden.
Met de term ‘herhaaldelijk’ wordt gedoeld op het vereiste dat de ernstige hinder een terugkerend karakter heeft (wat niet noodzakelijkerwijze hetzelfde is als “ernstige hinder zonder onderbreking”). De burgemeester geeft geen toepassing aan de bestuursdwangbevoegdheid op basis van één incident.
Hinder kan in vele vormen voorkomen, daarom is in onderstaande tabel een indicatieve, niet limitatieve indeling in categorieën weergegeven voorzien van voorbeelden, die als richtlijn kan worden gebruikt bij de toepassing van onderhavig beleid.
Deze beleidsregel heeft voornamelijk betrekking op categorie 2, de ernstige overlast. Bij categorie 1 gaat het niet om ernstige overlast, waar meestal een andere oplossing voor is, zoals buurtbemiddeling. Het is echter mogelijk dat niet ernstige woonoverlast uitmondt in ernstigere vormen van overlast en in categorie 2 terecht komt. Tevens is het ook mogelijk dat de tweede en derde categorie met elkaar overlappen.
“Last onder bestuursdwang of onder dwangsom” (artikel 2:79, tweede lid, APV)
De burgemeester is bevoegd tot het opleggen van een last onder bestuursdwang of een last onder dwangsom, indien de ernstige hinder redelijkerwijs niet op een andere geschikte wijze kan worden tegengegaan.
“Aanwijzing” c.q. “gedragsaanwijzing” (artikel 2:79, tweede lid, APV)
Ter bestrijding van ernstige woonoverlast is de burgemeester bevoegd tot het geven van een specifieke gedragsaanwijzing. De gedragsaanwijzing neemt in juridische zin de vorm aan van een last onder bestuursdwang of een last onder dwangsom. In deze last staat dat de overlastgever bepaalde handelingen moet doen of juist moet nalaten zodat de overlast ophoudt.
De gedragsaanwijzing is een besluit in de zin van de Algemene wet bestuursrecht (Awb). Titel 5.3 van de Awb (Herstelsancties) is van toepassing. Vanwege de bevoegdheidstoedeling om een last onder bestuursdwang op te leggen, is de burgemeester op grond van artikel 5:32 van de Awb tevens bevoegd een last onder dwangsom op te leggen. Hierdoor kan de burgemeester een last onder dwangsom opleggen met de verplichting tot de betaling van een geldsom indien de last niet wordt uitgevoerd. Het geven van een gedragsaanwijzing is pas aan de orde indien de inzet van minder ingrijpende (lichtere) maatregelen redelijkerwijze niet toereikend is.
“Uitvoerbaarheid van de last”
Het moet in het vermogen van betrokkene liggen om de hinderlijke gedragingen te staken. Ook moet het in diens vermogen liggen om aan de eventueel opgelegde last te kunnen voldoen. Dit vloeit voort uit de algemene beginselen van behoorlijk bestuur.
Soms wordt de overlast veroorzaakt door mensen met psychische problemen. Bij het eventueel opleggen van een gedragsaanwijzing zal met deze omstandigheden rekening moeten worden gehouden. Dit kan betekenen dat naar andere oplossingen gezocht moet worden om een einde aan de overlast te maken.
Zoals ook in de Memorie van Toelichting op het wetsvoorstel staat, moet bij het opleggen van gedragsaanwijzingen maatwerkgericht te werk worden gegaan, dus op de overlast afgestemde passende maatregelen.
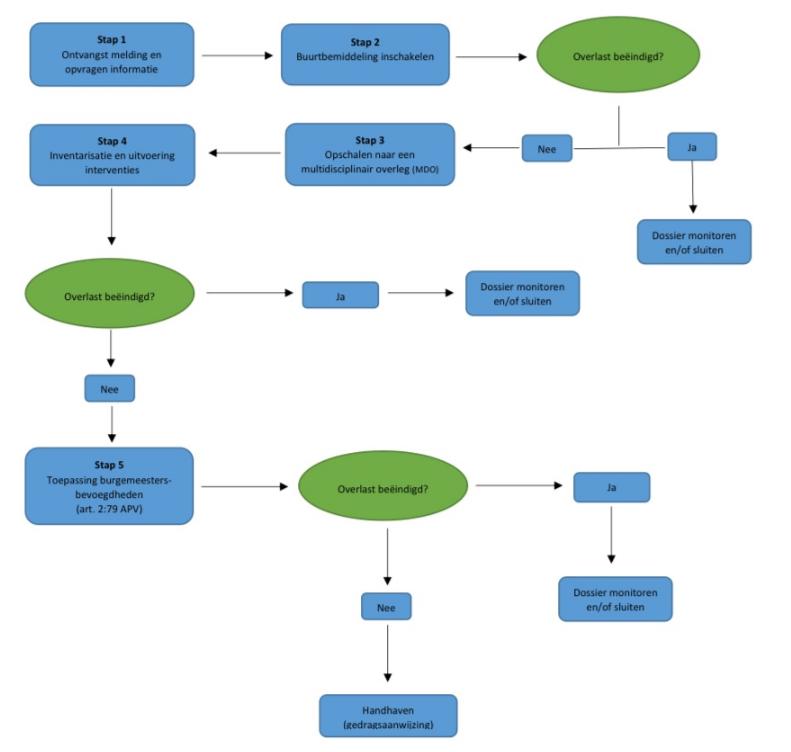
Hoofdstuk 5 Stappenplan aanpak ernstige woonoverlast
Zoals hiervoor aangegeven geldt dat de burgemeester een gedragsaanwijzing pas oplegt, indien de ernstige hinder redelijkerwijs niet op een andere geschikte wijze kan worden tegengegaan (conform het subsidiariteitsbeginsel). Bij meldingen van overlast zal dus eerst gekeken moeten worden of de overlastproblemen niet op andere minder ingrijpende wijze opgelost kunnen worden. Als dit niet mogelijk is, dan kan de burgemeester gebruik maken van de bevoegdheid om - al dan niet in combinatie met andere maatregelen - een gedragsaanwijzing te geven.
Bij de toepassing van de bevoegdheden als bedoeld in artikel 2:79 APV worden in beginsel de volgende stappen gevolgd. Hierbij is het belangrijk dat de aard en ernst van de overlast alsmede de genomen maatregelen goed worden vastgelegd in een dossier. Verantwoordelijk hiervoor is de adviseur openbare orde en veiligheid die ook een coördinerende rol met betrekking tot de vervolgstappen vervult en de burgemeester hierover adviseert.
Stap 1: Melding en informatie opvragen
Signalen of meldingen van woonoverlast kunnen de gemeente via diverse wegen bereiken. Omwonenden of anderen kunnen woonoverlast zelf rechtstreeks melden bij de gemeente. Maar meldingen kunnen ook binnenkomen via onder andere de politie, de woningcorporaties, de buitengewoon opsporingsambtenaren (hierna BOA’s) en de Sociale Teams.
Nadat een melding over woonoverlast is binnengekomen, dient informatie opgevraagd te worden. Hiervoor kan contact opgenomen worden met de verschillende interne en externe samenwerkingspartners zoals de BOA’s en de politie. Onderzocht dient te worden wat het probleem is, welke eventuele achterliggende oorzaken er zijn en hoe de woonoverlast aangepakt kan worden. Op basis van de verkregen informatie kan besloten worden om buurtbemiddeling in te zetten. Ook kan besloten worden om zorg en/of een bepaalde vorm van hulpverlening in te zetten.
Volledigheidshalve wordt opgemerkt dat zorg en/of hulpverlening geen standaard stap is in het proces van de aanpak van woningoverlast. In de aanpak van woonoverlast wordt hulpverlening ingezet in die casussen waarbij dit ook daadwerkelijk nodig is. Daar waar sprake is van een hulpvraag, moet er goede afstemming zijn tussen zorg en veiligheid op vormen van woonoverlast zodat een juiste interventie kan worden ingericht.
Huurwoningen
Wanneer ernstige overlast afkomstig is van een woning waar de overlastgever de eigenaar van is, dan kunnen de interventies en maatregelen zoals beschreven in deze beleidsregels direct toegepast worden bij de aanpak van de overlast. Wanneer ernstige overlast afkomstig is van een huurwoning, dan dient de woningcorporatie of de particuliere verhuurder van wie de woning is, betrokken te worden.
Bij huurwoningen is in eerste instantie de woningcorporatie of de particuliere verhuurder verantwoordelijk voor de aanpak van ernstige overlast. Allereerst dient de woningcorporatie of de particuliere verhuurder te proberen de ernstige overlast op basis van de huurovereenkomst en het privaatrecht aan te pakken.
Als de mogelijkheden en/of bevoegdheden op basis van de huurovereenkomst niet afdoende zijn, dan kan de gemeente verzocht worden om inzet van (zwaardere) bestuursrechtelijke maatregelen, zoals de inzet van de burgemeestersbevoegdheid op basis van de Wet aanpak woonoverlast. De woningcorporatie of de particuliere verhuurder dient een dossier bij te houden waaruit blijkt welke interventies en maatregelen op basis van de huurovereenkomst zijn ingezet.
Interventie bij huurwoningen van een woningcorporatie
De woningcorporatie kan op basis van de huurovereenkomst een gedragsaanwijzingen opleggen. Een huurder die ernstige overlast veroorzaakt, kan een “laatste kans” aangeboden krijgen, om de overlast te staken. Leeft de huurder de afspraken niet na, of blijft hij overlast veroorzaken, dan kan de verhuurder overgaan tot beëindiging van de huurovereenkomst en huisuitzetting via een gerechtelijke procedure.
Interventie bij particuliere huurwoningen
In het geval van particulier verhuur vindt afstemming plaats met de eigenaar van de woning. De particuliere verhuurder dient alles te doen wat in zijn macht ligt om de woonoverlast te beëindigen. Mogelijkheden zijn onder andere: waarschuwingen, vrijwillige gedragsaanwijzing, gedragsaanwijzing via de rechter of uiteindelijk het beëindigen van de huurovereenkomst via de rechter.
Stap 2: Buurtbemiddeling
Buurtbemiddeling kan overlastsituaties door middel van bemiddeling tussen beide partijen verminderen of zelfs helemaal oplossen. Een voorwaarde voor een geslaagde bemiddeling is dat beide partijen meewerken. Als buurtbemiddeling leidt tot een succesvol resultaat kan worden besloten om een casusverantwoordelijke aan te wijzen die de situatie monitort.
In zeer complexe woonoverlast situaties waar reguliere buurtbemiddeling niet de kennis en kunde voor heeft, kan mediation van andere professionals ingezet worden.
Stap 3: Opschalen naar multidisciplinair overleg
Als (buurt)bemiddeling niet tot een oplossing heeft geleid, wordt een multidisciplinair overleg (MDO) gepland met alle betrokken instanties. Binnen dit verband zal relevante informatie, met inachtneming van de toepasselijke regels rondom privacy, gebundeld worden in een dossier.
Tijdens dit eerste M DO wordt de precieze aard en omvang van de woonoverlast vastgesteld, geverifieerd en gekwalificeerd. Naar verwachting zal slechts bij een deel van de meldingen van woonoverlast sprake zijn van “ernstige en herhaaldelijke woonoverlast”. Hierbij is dossieropbouw vanaf het begin van belang.
Tijdens dit overleg kan een casusverantwoordelijke aangewezen worden. Dit wordt de partij die inhoudelijk de grootste betrokkenheid heeft of de partij die de oorspronkelijke melding heeft ontvangen. Bovendien wordt een procesregisseur aangewezen. Deze bewaakt de afspraken en houdt het overzicht.
Stap 4: Inventarisatie en uitvoering interventies
Op basis van het opgebouwde dossier wordt bekeken welke interventies of maatregelen kunnen worden ingezet om de geconstateerde ernstige woonoverlast te de-escaleren en/of te beëindigen. Dit kan in een multidisciplinair overleg plaatsvinden. In dit stadium (in de aanpak ernstige woonoverlast) is de inzet van interventies op vrijwillige basis (aantoonbaar en vastgelegd in een dossier) een gepasseerd station, en worden gedwongen interventies ingezet. In bepaalde situaties kan een gesprek met de burgemeester ingezet worden, alvorens over te gaan tot gedwongen interventies. Daarbij geldt in beginsel een opbouw van licht naar zwaar. Een volgende interventie komt pas aan de orde indien de aanpak van de overlastsituatie met toepassing van andere wettelijke instrumenten niet mogelijk is of niet effectief is gebleken én een eerdere, minder ingrijpende interventiemaatregel niet tot het gewenste resultaat heeft geleid.
Gesprek en bestuurlijke waarschuwing
Een overlastgever kan uitgenodigd worden voor een gesprek. Dit gesprek kan plaatsvinden met de burgemeester en/of met de betrokken adviseur openbare orde en veiligheid. Daarbij zal de ernst van de situatie worden uitgelegd. Als iedereen akkoord gaat, dan kan het gesprek ook telefonisch worden gevoerd. In alle gevallen wordt er een (kort) verslag gemaakt van wat er is besproken.
De overlastgever wordt in het gesprek gewezen op de eigen verantwoordelijkheid om ervoor te zorgen dat de woonoverlast stopt en wordt de mogelijkheid van het opleggen van een gedragsaanwijzing besproken. De belangrijkste punten uit het gesprek worden in een brief (bestuurlijke waarschuwing) aan de overlastgever vastgelegd. In deze brief staat ook welke woonoverlast binnen welk tijdsbestek moet zijn beëindigd en wordt het opleggen van een gedragsaanwijzing aangekondigd als hier niet aan wordt meegewerkt.
Mocht er na de waarschuwing geen woonoverlast meer worden geconstateerd dan wordt er geen gedragsaanwijzing opgelegd. De bestuurlijke waarschuwingsbrief heeft, tenzij anders vermeld, een "geldigheidsduur" van één jaar na dagtekening van de brief.
Gaat de overlastgever niet in op de uitnodiging voor een gesprek, dan wordt volstaan met het versturen van een bestuurlijke waarschuwing. Dit alles gebeurt per aangetekende post.
Voornemen tot het opleggen van een last onder bestuursdwang
Indien de bestuurlijke waarschuwing niet tot het gewenste resultaat leidt, kan de burgemeester overgaan tot het opleggen van een gedragsaanwijzing. In een brief aan de overlastpleger en betrokkenen wordt het 'voornemen tot het opleggen van een last onder bestuursdwang of last onder dwangsom met een gedragsaanwijzing' meegedeeld. Overlastpleger en betrokkenen krijgen de gelegenheid om binnen een redelijke termijn (max. 2 weken) hiertegen een zienswijze in te dienen. Dit kan schriftelijk gebeuren, maar ook door middel van een gesprek met een medewerker van de gemeente. Wanneer partijen zich daarin kunnen vinden, kan het indienen van een zienswijze tevens telefonisch geschieden. In alle gevallen wordt er een (kort) verslag gemaakt van wat belanghebbenden hebben verklaard. De zienswijze kan aanleiding geven tot nader onderzoek. Als er geen zienswijze wordt ontvangen of als deze niet leidt tot wijziging van het voorgenomen besluit, wordt de gedragsaanwijzing opgelegd met een last onder bestuursdwang of last onder dwangsom.
Besluit gedragsaanwijzing
Op basis van het resultaat van de zienswijze neemt de burgemeester definitief een besluit omtrent het al dan niet overgaan tot het opleggen van een gedragsaanwijzing. Daarbij weegt hij/zij tevens af of er bijzondere feiten en omstandigheden zijn die bewegen tot het afwijken van het beleid.
In het besluit dat de burgemeester neemt, dienen de zienswijzen te worden gewogen en/of gemotiveerd te worden weerlegd.
De gedragsaanwijzing is in de vorm van een last onder bestuursdwang ("als u het niet doet dan wordt het - in opdracht van de overheid- gedaan én worden de kosten op u verhaald") of in de vorm van een last onder dwangsom ("iets doen/nalaten op straffe van een dwangsom").
Bij het opleggen van een gedragsaanwijzing in de vorm van een last onder dwangsom, wordt rekening gehouden met de financiële situatie van de persoon die een gedragsaanwijzing krijgt opgelegd.
In geval van recidive kan ook een dwangsom worden opgelegd. Van recidive is sprake bij overlastpleging op hetzelfde adres of op een ander adres door dezelfde overlastpleger binnen een periode van drie jaar en waarbij het gaat om een soortgelijke vorm van woonoverlast.
De gedragsaanwijzing wordt per aangetekende brief aan de overlastgever meegedeeld. Tegen dit besluit staat de bestuursrechtelijke rechtsgang open (bezwaar, beroep en voorlopige voorziening).
Spoedeisende bestuursdwang
Indien vereiste spoed zich verzet tegen het gunnen van een termijn, bijvoorbeeld vanwege de aard of de acuutheid van de woonoverlast, kan gebruik worden gemaakt van spoedeisende bestuursdwang zoals bedoeld in artikel 5:31, tweede lid van de Algemene wet bestuursrecht. In dat geval kan het besluit tot toepassing van bestuursdwang onmiddellijk worden uitgevoerd. Om dezelfde reden kan dan worden afgezien van het kenbaar maken van het voornemen tot toepassing van bestuursdwang.
Bij de uitvoering van de spoedeisende bestuursdwang moet zo snel mogelijk het besluit tot toepassen van bestuursdwang worden verzonden of uitgereikt aan de bovenstaande partijen.
Het verdient de aanbeveling het gesprek over de zienswijzen van de betrokken partijen alsnog na verzending of uitreiking plaats te laten vinden. Indien deze zienswijzen doel treffen, dan kan alsnog het besluit ambtshalve worden herzien, bijvoorbeeld door intrekking van het besluit.
Toezicht en handhaving
Het opleggen van een gedragsaanwijzing is een bestuurlijke maatregel. Zoals hiervoor is aangegeven, kan een specifieke gedragsaanwijzing worden opgelegd in de vorm van een last onder dwangsom, dan wel een last onder bestuursdwang. Indien een last onder dwangsom is opgelegd en de gedragsaanwijzing wordt genegeerd, dan volgt verbeuring van de dwangsom. Als dat ook niet werkt, kan de burgemeester met behulp van bestuursdwang ingrijpen. Eventuele kosten die de gemeente maakt, kunnen worden verhaald op de betrokkene. Op grond van artikel 6:2 APV zijn toezichthouders aangewezen ter naleving van de gedragsaanwijzing zoals bedoeld in artikel 2:79 APV. Ook de bijzondere opsporingsambtenaren en/of de wijkagenten kunnen toezien op de naleving van de gedragsaanwijzing.
Tijdelijk huisverbod” (artikel 151d, derde lid, Gemeentewet)
De burgemeester zal per geval maatgericht te werk gaan. Mocht deze gerichte aanpak niet werken, dan kan men desgewenst alsnog overgaan tot sluiting van de woning. Binnen het brede palet van het bij wijze van bestuursrechtelijke herstelsanctie geven van een gedragsaanwijzing is het uitvaardigen van een tijdelijk huisverbod een ‘ultimum remedium’, waarbij de bewoner tijdelijk de toegang tot de woning wordt ontzegd.
Hoofdstuk 6. Kosten
De kosten van de bestuursdwang kunnen op grond van artikel 5:25 van de Awb worden verhaald op de overlastgever/overtreder van de zorgplicht.
Hoofdstuk 7. Uitwisseling informatie
De informatie die wordt gedeeld binnen de kaders van deze beleidsregel heeft tot gemeenschappelijk doel het beëindigen van de ernstige en herhaaldelijke hinder van woonoverlast teneinde het woongenot van alle betrokken partijen te verbeteren of te herstellen. Binnen de samenwerking wordt alleen informatie gedeeld die benodigd is om bovenstaande doelstelling te behalen (doelbinding) en met in achtneming van het de toepasselijke regels rondom privacy. Deze informatie uitwisseling vindt plaats via de bestaande wegen zoals bijvoorbeeld bestuurlijke rapportages.
Uitgangspunt is het zelfstandig behandelen van het signaal of de melding om zodoende een volgende stap in het stappenplan te voorkomen. Indien opschaling nodig is om het doel te bereiken wordt de casuïstiek besproken in een breder overleg; het multidisciplinair overleg. Voorafgaand aan het plannen van het overleg worden betrokkenen op de hoogte gesteld en kunnen:
- •
inzage krijgen in het dossier;
- •
Een verzoek doen tot rectificatie, tenzij er sprake is van de uitvoering van een taak in het algemeen belang zoals bedoeld in art. 17 lid 3 sub b AVG of art 28 Wpg van hem of haar betreffende Persoonsgegevens;
- •
recht op beperking van de verwerking;
- •
bezwaar maken tegen het gebruik van de gegevens.
Hoofdstuk 8 Afwijking beleid
In bijzondere situaties, waaronder die situaties die niet zijn voorzien ten tijde van het vaststellen van deze beleidsregels, kan de burgemeester van het bepaalde in de beleidsregels afwijken.
Hoofdstuk 9 Inwerkingtreding
Deze beleidsregels treden in werking daags na de bekendmaking en werken terug tot 1 juli 2025
Bijlage 2: Schematische weergave procesbeschrijving
Ziet u een fout in deze regeling?
Bent u van mening dat de inhoud niet juist is? Neem dan contact op met de organisatie die de regelgeving heeft gepubliceerd. Deze organisatie is namelijk zelf verantwoordelijk voor de inhoud van de regelgeving. De naam van de organisatie ziet u bovenaan de regelgeving. De contactgegevens van de organisatie kunt u hier opzoeken: organisaties.overheid.nl.
Werkt de website of een link niet goed? Stuur dan een e-mail naar regelgeving@overheid.nl