Toetsingskader Varen

Geldend van 26-08-2025 t/m heden

Intitulé

Toetsingskader Varen

Toetsingskader

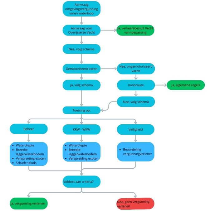
afbeelding binnen de regeling

1. Inleiding

Recreatief medegebruik (waaronder varen op onze waterlopen) valt onder de Waterschapsverordening waterschap Vechtstromen en is vergunningplichtig. De Waterschapsverordening geeft de kaders aan voor recreatief medegebruik. In de algemene regels worden veelvoorkomende vormen van recreatief medegebruik uitgezonderd van vergunningplicht.

In toenemende mate worden vragen gesteld over het varen op waterlopen in beheer van waterschap Vechtstromen.

Een greep uit deze vragen:

  • Is het toegestaan om te varen op waterlopen in beheer van het waterschap?

  • Wat zijn de eisen/uitganspunten voor het varen op waterlopen in beheer van het waterschap?

  • Is er een verschil in eisen/uitgangspunten tussen gemotoriseerd en ongemotoriseerd varen?

Voorliggend document is een nadere invulling van het toetsingskader, zodat watervergunningaanvragen m.b.t. varen op één van onze waterlopen op een eenduidige manier kunnen worden afgehandeld/getoetst.

1.1 Resultaat

Er is een toetsingskader ontwikkeld en door deze te doorlopen kan de beoordeling van de (meeste) aanvragen voor omgevingsvergunningen m.b.t. varen op onze waterlopen onderbouwd worden.

De verschillende criteria uit het toetsingskader zijn vertaald naar kaarten in een digitale omgeving. Met behulp van deze kaarten en de toelichting in deze rapportage kan gemotiveerd en op een eenduidige wijze beoordeeld worden of een vergunning kan worden verleend.

Het toetsingskader moet minimaal tweejaarlijks geëvalueerd worden en daar waar nodig worden aangepast. Het evalueren en zo nodig aanpassen van de rapportage is een verantwoordelijkheid van het team SenO.

1.2 Leeswijzer/Criteria

In het toetsingskader worden verschillende criteria doorlopen om een aanvraag omgevingsvergunning te kunnen toetsen.

In de hoofdstukken is een toelichting gegeven op deze criteria en een onderbouwing opgenomen waarom, vanuit die criteria, varen wel of niet wordt toegestaan. Hierbij wordt, daar waar van toepassing, onderscheid gemaakt in gemotoriseerd en ongemotoriseerd varen.

In enkele paragrafen zijn ook voorschriften opgenomen die, ter beoordeling van de vergunningverlener, kunnen worden overgenomen in de te verlenen omgevingsvergunning.

2. Kanoroute

De provincie Overijssel en Drenthe hebben geschikte gebieden om vanaf het water het landschap te beleven. De bevaarbare waterlopen zijn dan ook grotendeels opgenomen in de bestaande kanoroutes. De kanoroutes zijn te vinden op de website van Kanoweb (www.kanoweb.nl).

Indien een aanvraag omgevingsvergunningvergunning (let op: alleen ongemotoriseerd varen) wordt ingediend om te varen op één van de locaties die is aangewezen als kanoroute dan zijn de algemene regels voor ongemotoriseerd varen (artikel 2.88 van de waterschapsverordening) van toepassing.

Alle overige vaaractiviteiten (m.u.v. gemotoriseerd varen op de Vecht) zijn vergunningplichtig en worden beoordeeld door het toetsingskader te doorlopen.

3. Beheer

Beheer en onderhoud is een dagelijkse taak voor het Waterschap. Zowel de kwaliteit als kwantiteit van het water en bijbehorende kunstwerken (stuwen, gemalen, kades, etc.) wordt door het dagelijks beheer in stand gehouden. Per watergang wordt gekeken welk onderhoudsregime nodig is voor de instandhouding van de verschillende doelen.

Een van de taken is ook het voorkomen van schade aan het watersysteem. Het waterschap beschermt het watersysteem om achteruitgang van de waterkwaliteit en -kwantiteit te voorkomen.

Om te kunnen toetsen of het varen een negatief effect heeft op het watersysteem is een aantal criteria geformuleerd. De kwaliteitscriteria zijn vertaald en meegewogen in de kwantiteitscriteria, zodat ook de kwaliteit van het systeem wordt meegenomen in het toetsingskader.

Het waterschap heeft onderstaande criteria geformuleerd waarop getoetst wordt:

  • Waterdiepte

  • Breedte leggerwaterbodem

  • Verspreiding exoten

  • Schade taluds

Aanvullend op bovenstaande vinden, buiten de reguliere werkzaamheden in het kader van onderhoud, geen extra werkzaamheden plaats om een waterloop bevaarbaar te houden.

3.1 Waterdiepte

Gemotoriseerd- en ongemotoriseerd varen kan worden toegestaan op waterlopen met een minimale waterdiepte (vanaf leggerbodem tot zomerpeil) van 0.5 meter, mits de boot en de eventuele bijbehorende aandrijving bij die waterdiepte geen omwoeling van de bodem veroorzaken.

Varen is niet toegestaan op waterlopen die minder diep zijn dan 0.5 meter. Hier is sprake van een risico op verslechtering van de waterkwaliteit en verstoring van de leefomstandigheden van de waterloop door omwoeling van de bodem.

3.2 Breedte leggerwaterbodem

Gemotoriseerd varen kan worden toegestaan op waterlopen met een minimale leggerbodembreedte van 5 meter, waarbij de maximale vaarsnelheid niet hoger is dan 6 km/uur:

  • 1.

    Ter bescherming van taluds en oever door golfslag;

  • 2.

    Ter bescherming van taluds en oever bij het passeren van andere vaartuigen;

  • 3.

    Ten behoeve van het keren in de waterloop.

Ongemotoriseerd varen kan worden toegestaan op waterlopen met een minimale leggerbodembreedte van 3 meter:

  • 1.

    Ter bescherming van taluds en oever;

  • 2.

    Ter bescherming van taluds en oever bij het passeren van andere vaartuigen;

  • 3.

    Ten behoeve van het keren in de waterloop.

3.3 Verspreiding exoten

Een vergunning voor gemotoriseerd en ongemotoriseerd varen wordt geweigerd indien sprake is van een, naar het oordeel van het waterschap, onaanvaardbaar risico op verspreiding van exotische flora en fauna.

3.4 Bescherming van taluds

Gemotoriseerd- en ongemotoriseerd varen kan worden toegestaan als er in- en uitlaatplekken voor vaartuigen aanwezig zijn of door de aanvrager worden aangelegd (conform voorschriften van het waterschap), om taluds te beschermen.

Het is alleen toegestaan om in- en uit te stappen op plekken waar de daarvoor bedoelde voorzieningen aanwezig zijn.

Op dit moment is er nog geen volledig beeld van alle in- en uitlaatplekken. Op het moment dat er een aanvraag omgevingsvergunning wordt gedaan, vraagt de vergunningverlener de gebiedsbeheerder of er in- en uitlaatplekken in de waterloop aanwezig zijn. Indien deze aanwezig zijn dan kan de vergunning verleend worden. In afstemming met het team Beheer/Geo-informatie worden de inlaatplekken (digitaal) bijgehouden.

Aan een watervergunning kunnen voorschriften verbonden worden ter bescherming van één van de belangen van het watersysteem. Indien een omgevingsvergunning voor het varen op één van onze waterlopen wordt verleend kunnen, ter beoordeling van de vergunningverlener, onderstaande voorschriften worden opgenomen:

  • 1.

    Het is niet toegestaan om te varen als de waterdiepte minder dan 50 centimeter bedraagt.

  • 2.

    Het is niet toegestaan om harder te varen dan 6 km/uur.

  • 3.

    Het is uitsluitend toegestaan om in- en uit te stappen op de daarvoor bestemde in- en uitstapvoorzieningen.

  • 4.

    De vergunningshouder dient rekening te houden met het natuurlijk functioneren van een waterloop (in droge en natte perioden) en de daar bijbehorende omgeving. Het waterschap is daarmee niet verantwoordelijk voor eventueel geleden schade (ontstaan in relatie tot zandbanken, dood hout, overhangende takken, een geringere waterdiepte in verband met een droge periode, drijvend maaisel, etc.).

  • 5.

    Er mag niet gevaren worden met een vaartuig indien de lengte, de breedte, de hoogte boven water, de diepgang, de manoeuvreerbaarheid of de snelheid van het vaartuig niet verenigbaar is met de afmetingen van de waterloop en de aanwezige kunstwerken (duikers, stuwen, etc.).

  • 6.

    Het is niet toegestaan om schade toe te brengen aan talud- en/of de oeverbegroeiing. 

4. KRW Waterlichamen en WKW

De Kaderrichtlijn Water (KRW) is een Europese richtlijn, welke door de Rijksoverheid is vertaald in landelijke beleidsuitgangspunten, kaders en instrumenten. Provincies, Gemeenten, Rijkswaterstaat en de Waterschappen werken samen aan het behalen van de in stroomgebiedsplannen omschreven doelen omtrent schoner water. Een goede waterkwaliteit is het best af te meten aan een gezond waterleven: de biologische kwaliteit. Hiermee worden de organismen die in het water leven bedoeld. Specifiek voor de KRW waterlichamen zijn de volgende groepen van belang: algen, waterplanten, macrofauna en vissen. Een goede ecologische kwaliteit is niet alleen afhankelijk van de afwezigheid van vervuilende stoffen, maar ook van een goede inrichting en voldoende water. De laatste jaren zijn in veel beken en andere wateren maatregelen uitgevoerd die de leefomstandigheden voor het waterleven verbeteren.

Waardevolle kleine Wateren (WKW) zijn wateren met een (potentieel) hoge natuurwaarde zoals vennen, brongebieden en kleine beken. De provincie wil deze wateren beschermen tegen achteruitgang van de ecologische kwaliteit. Waar nodig neemt het waterschap maatregelen om achteruitgang te voorkomen of om de kwaliteit te verbeteren.

Het waterschap heeft de taak om deze wateren te beschermen om achteruitgang te voorkomen.

In dat kader wordt getoetst of het varen op een waterloop negatieve effecten heeft of achteruitgang veroorzaakt op de KRW waterlichamen en de WKW.

Het waterschap heeft onderstaande criteria geformuleerd waarop getoetst wordt::

  • Waterdiepte

  • Breedte leggerwaterbodem

4.1 Waterdiepte

Gemotoriseerd varen kan worden toegestaan op waterlopen met een minimale waterdiepte (vanaf leggerbodem tot zomerpeil) van 1 meter.

Ongemotoriseerd varen kan worden toegestaan op waterlopen die minimaal 0,5 meter waterdiepte hebben (vanaf leggerbodem tot zomerpeil).

Gemotoriseerd- en ongemotoriseerd varen is niet toegestaan op waterlopen (KRW en WKW) met een geringere waterdiepte in verband met omwoeling van de bodem, waardoor de waterkwaliteit verslechtert.

Bij een geringere waterdiepte zorgt varen ook voor verstoring van de leefomstandigheden in de waterloop.

4.2 Breedte leggerwaterbodem

Gemotoriseerd varen kan worden toegestaan op waterlopen met een minimale leggerbodembreedte van 5 meter, waarbij de maximale vaarsnelheid niet hoger is dan 6 km/uur:

  • 1.

    Ter voorkoming van schade aan taluds en oever door golfslag;

  • 2.

    Ter voorkoming van schade aan taluds en oever bij het passeren van andere vaartuigen;

  • 3.

    Ten behoeve van het keren in de waterloop.

Ongemotoriseerd varen kan worden toegestaan op waterlopen met een minimale leggerbodembreedte van 3 meter:

  • 1.

    Ter voorkoming van schade aan taluds en oever;

  • 2.

    Ter voorkoming van schade aan taluds en oever bij het passeren van andere vaartuigen;

  • 3.

    Ten behoeve van het keren in de waterloop.

Aan een watervergunning kunnen voorschriften verbonden worden ter bescherming van één van de belangen van het watersysteem. Indien een omgevingsvergunning voor het varen op één van onze waterlopen wordt verleend voor een KRW waterlichaam of een WKW worden, aanvullend op de voorschriften die beschreven zijn bij het hoofdstuk beheer, onderstaande voorschriften opgenomen:

  • 1.

    Het is niet toegestaan om ongemotoriseerd te varen als de waterdiepte minder dan 50 centimeter bedraagt.

  • 2.

    Het is niet toegestaan om gemotoriseerd te varen als de waterdiepte minder dan 100 centimeter bedraagt.

5. Veiligheid

Op en langs het water zijn mooie plekken om te recreëren. Mensen genieten van de omgeving, de rust en het water. Daar waar mogelijk wil het waterschap hier zoveel mogelijk aan bijdragen. Een van de vormen van recreatief medegebruik is het varen op waterlopen die in beheer zijn van waterschap Vechtstromen.

Varen op het water kan ook gevaren met zich mee brengen. Het waterschap heeft als taak om het recreëren op en rondom onze waterlopen op een veilige manier te laten plaatsvinden.

In dat kader wordt ook getoetst of het varen op een waterloop kan worden toegestaan vanuit het oogpunt veiligheid.

5.1 Beoordeling Vergunningverlener

Het is niet mogelijk om algemene criteria te formuleren om een toets uit te voeren of varen voldoende veilig kan plaatsvinden. De omstandigheden verschillen per waterloop. De vergunningverlener beoordeelt of de veiligheid voldoende gewaarborgd kan worden. Criteria waaraan gedacht kan worden bij de beoordeling van de veiligheid zijn bijv. uitklimveiligheid, aanwezigheid onderleiders, aanwezigheid stuwen, aanwezigheid gevaarlijke situaties, etc.

Op basis van de beoordeling kan besloten worden een vergunning te verlenen of te weigeren.

Er kunnen voorschriften opgenomen worden in het kader van de bescherming van waterstaatswerken (bijv. binnen een x afstand van een kunstwerk mag niet gevaren worden).

6. Voldoet aanvraag aan criteria?

De laatste stap in het toetsingskader is het beoordelen of een aanvraag omgevingsvergunning voldoet aan alle criteria.

Indien een aanvraag voldoet dan gaat de vergunningverlener over tot het verlenen van een watervergunning.

Indien een aanvraag niet voldoet dan wordt gemotiveerd aangegeven aan welke criteria de aanvraag niet voldoet. De aanvrager heeft de mogelijkheid om aanpassingen/wijzigingen door te voeren m.b.t. de aanvraag. Als de aanvrager besluit de aanvraag opnieuw in te dienen dan doorloopt deze opnieuw het toetsingskader.

Ondertekening