Permanente link
Naar de actuele versie van de regeling
https://lokaleregelgeving.overheid.nl/CVDR743334
Naar de door u bekeken versie
https://lokaleregelgeving.overheid.nl/CVDR743334/1
Geldend van 12-08-2025 t/m 19-09-2025
Hoofdstuk 1 Algemene bepalingen
Artikel 1.1 Begripsbepaling
Bijlage I Begripsbepalingen bevat de begripsbepalingen voor de toepassing van deze verordening.
Artikel 1.2 Oogmerk
Deze omgevingsverordening is, met het oog op de doelen van de wet en de Brabantse omgevingsvisie 'De Kwaliteit van Brabant', gericht op:
-
a.
een goede, veilige en gezonde leefomgeving;
-
b.
het in stand houden of verbeteren van een goede omgevingskwaliteit;
-
c.
een evenwichtig gebruik van de fysieke leefomgeving; en
-
d.
het realiseren van maatschappelijke opgaven.
Hoofdstuk 2 Omgevingswaarden
Paragraaf 2.1 Omgevingswaarde waterveiligheid
Artikel 2.1 Omgevingswaarde waterveiligheid regionale waterkering
-
1
De gemiddelde overschrijdingskans per jaar van de hoogste hoogwaterstand die een Regionale waterkering veilig moet kunnen keren is de ter plaatse van Gemiddelde overschrijdingskans regionale waterkering bepaalde waarde.
-
2
Bij de bepaling van het waterkerend vermogen wordt rekening gehouden met de waterstanden in relatie tot de overschrijdingskans, zoals weergegeven in Bijlage VIII.
-
3
Het verwezenlijken van de omgevingswaarde waterveiligheid betreft een resultaatsverplichting.
-
4
Voor een Compartimenteringskering geldt als omgevingswaarde waterveiligheid het feitelijk profiel van de compartimenteringskering, zoals vastgelegd in de legger van het waterschap.
Paragraaf 2.2 Omgevingswaarde wateroverlast
Artikel 2.2 Omgevingswaarde wateroverlast stedelijk gebied
-
1
Binnen Norm wateroverlast stedelijk gebied geldt met het oog op de bergings- en afvoercapaciteit waarop regionale wateren moeten zijn ingericht, als omgevingswaarde wateroverlast een overstromingskans van:
-
a.
1/100 per jaar voor gebieden die in een omgevingsplan aangewezen zijn voor de doeleinden bebouwing, hoofdinfrastructuur en spoorwegen;
-
b.
1/10 per jaar voor overige gebieden.
-
a.
-
2
Met het oog op de bergings- en afvoercapaciteit waarop regionale wateren moeten zijn ingericht, geldt binnen Afwijkende norm wateroverlast stedelijk gebied als norm een overstromingskans van 1/150 per jaar.
-
3
Het verwezenlijken van de omgevingswaarde wateroverlast betreft een inspanningsverplichting.
Artikel 2.3 Omgevingswaarde wateroverlast buiten stedelijk gebied
-
1
Binnen Norm wateroverlast buiten stedelijk gebied geldt met het oog op de bergings- en afvoercapaciteit waarop regionale wateren moeten zijn ingericht, als omgevingswaarde wateroverlast een overstromingskans van:
-
a.
1/100 per jaar voor gebieden die in een omgevingsplan aangewezen zijn voor de doeleinden hoofdinfrastructuur en spoorwegen;
-
b.
1/50 per jaar voor gebieden met glastuinbouw en hoogwaardige land- en tuinbouw;
-
c.
1/25 per jaar voor gebied met akkerbouw;
-
d.
1/10 per jaar voor grasland en overige gebieden.
-
a.
-
2
Voor bebouwing binnen Norm wateroverlast buiten stedelijk gebied geldt de omgevingswaarde wateroverlast van het omringende landgebruik.
-
3
Binnen Afwijkende norm wateroverlast buiten stedelijk gebied geldt met het oog op de bergings- en afvoercapaciteit waarop regionale wateren moeten zijn ingericht, als norm een overstromingskans van 1/10 per jaar voor landgebruik en bebouwing.
-
4
Het verwezenlijken van de omgevingswaarde wateroverlast betreft een inspanningsverplichting.
Artikel 2.4 Normvrij gebied wateroverlast
Binnen Normvrij gebied geldt geen omgevingswaarde wateroverlast.
Paragraaf 2.3 Omgevingswaarde geluid provinciale weg
Artikel 2.5 Aanwijzen provinciale wegen
Voor alle provinciale wegen worden geluidproductieplafonds vastgesteld als bedoeld in artikel 2.13a van de wet .
Hoofdstuk 3 Rechtstreeks werkende regels voor activiteiten
Afdeling 3.1 Algemeen
Artikel 3.1 Toepassingsbereik
Dit hoofdstuk gaat over:
-
a.
algemene regels voor beperkingengebiedactiviteiten in daarvoor aangewezen gebieden;
-
b.
algemene regels voor milieubelastende activiteiten in daarvoor aangewezen gebieden; en
-
c.
maatwerkregels in aanvulling op het Besluit activiteiten leefomgeving over de milieubelastende activiteit inhoudende de aanleg en het gebruik van een open en gesloten bodemenergiesysteem, wateronttrekkingsactiviteiten, activiteiten met mogelijk nadelige gevolgen voor Natura 2000-gebieden, flora- en faunactiviteiten, het vellen van houtopstanden en herbeplantingsplichten.
Artikel 3.2 Normadressaat
Aan de regels in dit hoofdstuk wordt voldaan door degene die de activiteit verricht. Diegene draagt zorg voor de naleving van de regels over de activiteit.
Artikel 3.3 Vergunningplicht
Bij de beoordeling van de vergunningaanvraag, bedoeld in dit hoofdstuk, past het bevoegd gezag de beoordelingsregels toe die zijn opgenomen in Hoofdstuk 4 Instructieregels omgevingsvergunning.
Artikel 3.4 Meldplicht
-
1
Een melding wordt ten minste vier weken voordat de activiteit, waarop de melding betrekking heeft, wordt gestart, gedaan aan Gedeputeerde Staten en bevat:
-
a.
een ondertekening;
-
b.
de naam en het adres van degene die de activiteit verricht;
-
c.
de dagtekening;
-
d.
een beschrijving van de activiteit waarop de melding betrekking heeft;
-
e.
het adres en de kadastrale gegevens waar de activiteit wordt verricht, ook aangegeven op een of meer kaarten met een dusdanige schaal dat dit een duidelijk beeld geeft van de locatie;
-
f.
de startdatum van de activiteit en de verwachte duur van de activiteit;
-
g.
de naam en het adres van degene die een zakelijk of persoonlijk recht heeft op de locatie;
-
h.
de gegevens en bescheiden opgenomen in Bijlage III;
-
i.
een onderbouwing dat wordt voldaan aan de algemene regels in dit hoofdstuk die gelden voor de activiteit.
-
a.
-
2
Tenzij Gedeputeerde Staten aan indiener binnen vier weken na het doen van de melding hebben medegedeeld dat niet volstaan kan worden met de melding, wordt eerst aangevangen met het verrichten van de activiteit na afloop van de termijn van vier weken en op de in de melding aangegeven startdatum.
-
3
De mededeling bedoeld in het tweede lid kan maatwerkvoorschriften bevatten of aankondigen.
-
4
Ten minste twee weken voordat de startdatum voor het verrichten van de activiteit, bedoeld in het eerste lid, onder f, wijzigt, wordt de gewijzigde startdatum verstrekt aan Gedeputeerde Staten.
Artikel 3.5 Startmelding
Een startmelding wordt ten minste twee weken voordat tot de activiteit, waarop de startmelding betrekking heeft, wordt overgegaan, gedaan aan Gedeputeerde Staten en bevat:
-
a.
een ondertekening;
-
b.
de naam en het adres van degene die de activiteit verricht;
-
c.
de dagtekening;
-
d.
een beschrijving van de activiteit waarop de melding betrekking heeft;
-
e.
het adres en de kadastrale gegevens waar de activiteit wordt verricht, ook aangegeven op een of meer kaarten met een dusdanige schaal dat dit een duidelijk beeld geeft van de locatie;
-
f.
de startdatum van de activiteit en de verwachte duur van de activiteit;
-
g.
de naam en het adres van degene die een zakelijk of persoonlijk recht heeft op de locatie;
-
h.
een onderbouwing dat wordt voldaan aan de algemene regels uit dit hoofdstuk die gelden voor de activiteit.
Artikel 3.6 Gegevens bij wijzigen naam, adres of normadressaat
-
1
Voordat de naam of het adres, bedoeld in artikel 3.4, eerste lid, of artikel 3.5 wijzigen worden de gegevens daarover verstrekt aan Gedeputeerde Staten.
-
2
Ten minste vier weken voordat de activiteit, bedoeld in dit hoofdstuk, door een ander zal gaan worden verricht, worden de gegevens daarover verstrekt aan Gedeputeerde Staten.
Artikel 3.8 Hardheidsclausule
-
1
Gedeputeerde Staten kunnen in een bijzonder geval de algemene regels uit dit hoofdstuk buiten toepassing laten of daarvan afwijken voor zover, gelet op de betrokken belangen, toepassing leidt tot een onbillijkheid van overwegende aard en als het doel waarvoor de regel is vastgesteld hierdoor niet wordt geschaad.
-
2
Het eerste lid is niet van toepassing op:
Afdeling 3.2 Grondwater algemeen
Paragraaf 3.2.1 Algemeen
Artikel 3.9 Toepassingsbereik
-
1
Deze afdeling is van toepassing op de volgende milieubelastende activiteiten:
-
2
Deze afdeling is ook van toepassing op wateronttrekkingsactiviteiten als bedoeld in artikel 16.3 van het Besluit activiteiten leefomgeving.
Artikel 3.10 Oogmerken
De regels in deze afdeling zijn gesteld met het oog op:
-
a.
het bewaken van de basiskwaliteit van het grondwater;
-
b.
het beschermen van de diepere watervoerende pakketten tegen verontreiniging;
-
c.
het beschermen en verbeteren van de chemische en ecologische kwaliteit van watersystemen;
-
d.
het beschermen en verbeteren van de kwantitatieve toestand van watersystemen; en
-
e.
het vervullen van de maatschappelijke functies die op grond van de wet aan watersystemen zijn toegekend.
Paragraaf 3.2.2 Inhoudelijke regels Grondwater algemeen
Artikel 3.11 Aanwijzing milieubelastende activiteit Diep grondwaterlichaam
Als milieubelastende activiteit binnen de locatie Diep grondwaterlichaam wordt aangewezen de onconventionele winning van koolwaterstoffen.
Artikel 3.12 Verbod milieubelastende activiteit Diep grondwaterlichaam
Het is verboden de milieubelastende activiteit, bedoeld in Artikel 3.11, te verrichten.
Artikel 3.13 Maatwerkregels gesloten bodemenergiesysteem
-
1
In aanvulling op paragraaf 4.111 van het Besluit activiteiten leefomgeving geldt voor een gesloten bodemenergiesysteem dat:
-
a.
boringen alleen zijn toegestaan tot de diepte ter plaatse van Maximum boordiepte bepaalde waarde onder maaiveld; en
-
b.
uitsluitend water, kaliumcarbonaat of monopropyleenglycol, zonder additieven, zijn toegestaan als circulatievloeistof.
-
a.
-
2
In aanvulling op artikel 4.1137 van het Besluit activiteiten leefomgeving, worden over een gesloten bodemenergiesysteem ook de volgende gegevens en bescheiden verstrekt:
-
a.
de gebruikte circulatievloeistof; en
-
b.
de wijze van afdichten.
-
a.
-
3
Het gesloten bodemenergiesysteem wordt door het bevoegd gezag geregistreerd in het Landelijk Grondwater Register overeenkomstig de informatieplicht, bedoeld in Artikel 9.1.
-
4
Het is niet mogelijk om met toepassing van Artikel 3.7, tweede lid, af te wijken van de maatwerkregels in dit artikel.
Artikel 3.14 Maatwerkregel open bodemenergiesysteem
-
1
In aanvulling op paragraaf 4.112 van het Besluit activiteiten leefomgeving zijn boringen voor een open bodemenergiesysteem alleen toegestaan tot een diepte van 80 m of tot de ter plaatse van Maximum boordiepte bepaalde waarde onder maaiveld.
-
2
Het is niet mogelijk om met toepassing van Artikel 3.7, tweede lid, af te wijken van de maatwerkregels in dit artikel.
Artikel 3.15 Aanwijzing vergunningvrije gevallen open bodemenergiesysteem
Een omgevingsvergunning voor een open bodemenergiesysteem als bedoeld in artikel 3.19 van het Besluit activiteiten leefomgeving is niet vereist als:
-
a.
de onttrekking plaatsvindt waar Geen attentiezone waterhuishouding ligt;
-
b.
de te onttrekken hoeveelheid grondwater ten hoogste 10 m³ per uur bedraagt; en
-
c.
een melding is gedaan, bedoeld in Artikel 3.4.
Artikel 3.16 Aanvullende registratieplicht open bodemenergiesysteem
-
1
In aanvulling op artikel 4.1150 van het Besluit activiteiten leefomgeving wordt de jaarlijks onttrokken hoeveelheid grondwater bij een open bodemenergiesysteem geregistreerd.
-
2
In aanvulling op artikel 4.1150a van het Besluit activiteiten leefomgeving worden de gegevens en bescheiden over de jaarlijks onttrokken hoeveelheid grondwater verstrekt aan het bevoegd gezag.
Artikel 3.17 Meetverplichting wateronttrekkingsactiviteit
In aanvulling op paragraaf 16.2.1 van het Besluit activiteiten leefomgeving geldt bij het verrichten van een wateronttrekkingsactiviteit als bedoeld in artikel 16.3 van het Besluit activiteiten leefomgeving dat:
-
a.
de in elk kwartaal onttrokken hoeveelheid grondwater of in de bodem gebracht water gemeten wordt met een nauwkeurigheid van ten minste 95%;
-
b.
de kwaliteit van het in de bodem te brengen water, bedoeld in artikel 16.3, onder b, van het Besluit activiteiten leefomgeving, wordt gemeten en geanalyseerd volgens de hieronder in tabel 3.17 opgenomen parameters en aangegeven frequentie; en
-
c.
de analyse van de monsters plaatsvindt overeenkomstig bijlage 4 van de Drinkwaterregeling.
Tabel 3.17
|
Parameter
|
Afkorting
|
Frequentie
|
|
Bacteriën van de coligroep |
|
vierwekelijks |
|
Kleur |
|
vierwekelijks |
|
Zwevende stof |
SS |
vierwekelijks |
|
Geleidingsvermogen voor elektriciteit |
|
vierwekelijks |
|
Temperatuur |
T |
vierwekelijks |
|
Zuurgraad |
pH |
vierwekelijks |
|
Opgelost zuurstof |
O2 |
vierwekelijks |
|
Totaal organisch koolstof |
TOC |
vierwekelijks |
|
Bicarbonaat |
HCO3 |
vierwekelijks |
|
Nitriet |
NO2 |
vierwekelijks |
|
Nitraat |
NO3 |
vierwekelijks |
|
Ammonium |
NH4 |
vierwekelijks |
|
Totaal fosfaat |
Totaal P |
vierwekelijks |
|
Fluoride |
F |
driemaandelijks |
|
Chloride |
Cl |
vierwekelijks |
|
Sulfaat |
SO4 |
driemaandelijks |
|
Natrium |
Na |
driemaandelijks |
|
Ijzer |
Fe |
driemaandelijks |
|
Mangaan |
Mn |
driemaandelijks |
|
Chroom |
Cr |
driemaandelijks |
|
Lood |
Pb |
driemaandelijks |
|
Koper |
Cu |
driemaandelijks |
|
Zink |
Zn |
driemaandelijks |
|
Cadmium |
Ca |
driemaandelijks |
|
Arseen |
As |
driemaandelijks |
|
Cyanide |
CN |
driemaandelijks |
|
Minerale olie |
|
vierwekelijks |
|
Adsorbeerbaar organisch halogeen |
AOX |
vierwekelijks |
|
Vluchtig organisch gebonden chloor |
VOC |
vierwekelijks |
|
Vluchtige aromaten |
|
vierwekelijks |
|
Polycyclische aromaten |
PAK |
driemaandelijks |
|
Fenolen |
|
driemaandelijks |
Artikel 3.18 Maatwerkregel informatieplicht wateronttrekkingsactiviteit
Uiterlijk op 31 januari van elk jaar of als de activiteit, bedoeld in artikel 16.3, onder a en b, van het Besluit activiteiten leefomgeving, is beëindigd binnen een maand na het tijdstip van beëindiging, worden aan het bevoegd gezag de volgende gegevens verstrekt:
Afdeling 3.3 Waterwinning voor menselijke consumptie
Paragraaf 3.3.1 Algemeen
Artikel 3.19 Toepassingsbereik
Deze afdeling is van toepassing op het verrichten van milieubelastende activiteiten binnen de locatie Waterwinning voor menselijke consumptie.
Artikel 3.20 Oogmerken
De regels in deze afdeling zijn gesteld met het oog op:
-
a.
de bescherming van water dat wordt gewonnen voor menselijke consumptie;
-
b.
het bewaken van de basiskwaliteit van het grondwater;
-
c.
het voorkomen van verontreiniging van de bodem en het zich daarin bevindende grondwater door gebruik, het lozen en de uitspoeling van schadelijke stoffen;
-
d.
het beperken van werkzaamheden in de bodem, die verstorend werken op de kwaliteit van het grondwater;
-
e.
het beschermen van de diepere watervoerende pakketten door te voorkomen dat de beschermende kleilaag wordt doorboord; en
-
f.
het beschermen van de kwaliteit van het rivierwater binnen de Beschermingszone rivierwaterwinning.
Artikel 3.21 Schadelijke stoffen Waterwinning voor menselijke consumptie
Voor de toepassing van deze afdeling worden in ieder geval de volgende stoffen, mengsels, materialen en producten aangewezen als schadelijke stof:
-
a.
stoffen en mengsels als bedoeld in Bijlage V;
-
b.
stoffen en mengsels die door het RIVM zijn aangewezen als zeer zorgwekkende stof of potentieel zeer zorgwekkende stof; en
-
c.
gewasbeschermingsmiddelen en biociden.
Artikel 3.22 Specifieke zorgplicht Waterwinning voor menselijke consumptie
-
1
Degene die een activiteit verricht binnen de locatie Waterwinning voor menselijke consumptie en weet of redelijkerwijs kan vermoeden dat die activiteit nadelige gevolgen kan hebben voor de belangen, bedoeld in Artikel 3.20, is verplicht:
-
a.
alle maatregelen te nemen die redelijkerwijs van diegene kunnen worden gevraagd om die gevolgen te voorkomen;
-
b.
voor zover die gevolgen niet kunnen worden voorkomen: die gevolgen zoveel mogelijk te beperken of ongedaan te maken; en
-
c.
als die gevolgen onvoldoende kunnen worden beperkt: die activiteit achterwege te laten voor zover dat redelijkerwijs van diegene kan worden gevraagd.
-
a.
-
2
De zorgplicht houdt in ieder geval in dat:
-
a.
alle passende preventieve maatregelen tegen verontreiniging worden getroffen;
-
b.
de beste beschikbare technieken worden toegepast;
-
c.
geen significante verontreiniging wordt veroorzaakt; en
-
d.
alle passende maatregelen worden getroffen voor het voorkomen van ongewone voorvallen en de nadelige gevolgen daarvan, bedoeld in artikel 19.1, eerste lid, van de wet.
-
a.
Artikel 3.23 Informeren bevoegd gezag bij ongewoon voorval
-
1
Gedeputeerde Staten worden onverwijld op de hoogte gesteld van een ongewoon voorval binnen Waterwinning voor menselijke consumptie, waarbij gevaar dreigt voor een direct optredende of dreigende verontreiniging van de bodem en het zich daarin bevindende grondwater.
-
2
In afwijking van het eerste lid wordt Rijkswaterstaat onverwijld op de hoogte gesteld van een ongewoon voorval binnen de Beschermingszone rivierwaterwinning, waarbij gevaar dreigt voor een direct optredende of dreigende verontreiniging van het rivierwater.
-
3
Bij het onverwijld op de hoogte stellen van het bevoegd gezag, bedoeld in het eerste en tweede lid, worden de gegevens en bescheiden verstrekt die zijn opgenomen in Bijlage III.
Paragraaf 3.3.2 Inhoudelijke regels Waterwingebied
Artikel 3.24 Aanwijzing milieubelastende activiteit Waterwingebied
-
1
Als milieubelastende activiteit binnen Waterwingebied wordt aangewezen:
-
a.
het gebruik of aanwezig hebben van een schadelijke stof als bedoeld in artikel 3.21;
-
b.
het verrichten van activiteiten op of in de bodem;
-
c.
het op of in de bodem brengen van mogelijk schadelijke stoffen, waaronder het toepassen van grond en baggerspecie, het gebruik van meststoffen en het uitstrooien van as;
-
d.
het toepassen van uitloogbare materialen bij bouwwerken;
-
e.
het gebruiken van gronden als parkeerterrein;
-
f.
het houden van een evenement;
-
g.
een milieubelastende activiteit als bedoeld in hoofdstuk 3 van het Besluit activiteiten leefomgeving.
-
a.
-
2
Niet aangewezen zijn:
-
a.
het winnen van grondwater voor menselijke consumptie met alle daarvoor noodzakelijke activiteiten;
-
b.
het verrichten van bij normaal gebruik van gronden behorende werkzaamheden in de bodem, waaronder groenonderhoud en tuinieren, die de beschermende bodemlagen niet aantasten;
-
c.
het tijdelijk uitnemen van grond als die op of nabij het ontgravingsprofiel wordt teruggebracht in de bodem;
-
d.
het toepassen van strooizout ten behoeve van de gladheidsbestrijding;
-
e.
het aanwezig hebben van een stof in een reservoir dat onderdeel is van een motorvoertuig, motorwerktuig of bromfiets, als die stof nodig is voor het functioneren daarvan;
-
f.
het vervoeren van stoffen, als die afdoende zijn beschermd tegen invloeden van weersomstandigheden en op een manier zodat geen gevaar voor verspreiding of verstuiving bestaat;
-
g.
het hebben of gebruiken van geringe hoeveelheden schadelijke stoffen anders dan gewasbeschermingsmiddelen of biociden, bij woningen en andere gebouwen, voor normaal gebruik, voor zover deze bewaard worden in een deugdelijke verpakking en afdoende zijn beschermd tegen externe invloeden;
-
h.
beweiding van de grond door een veehouderij met een intensiteit van ten hoogste 2 GVE /ha;
-
i.
het verspreiden van baggerspecie die vrijkomt bij regulier onderhoud van watergangen, over het aangrenzend perceel, bedoeld in paragraaf 4.124 van het Besluit activiteiten leefomgeving.
-
a.
Artikel 3.25 Verboden milieubelastende activiteit Waterwingebied
Het is verboden een milieubelastende activiteit als bedoeld in Artikel 3.24 te verrichten.
Artikel 3.26 Startmelding activiteit op of in de bodem Waterwingebied
Het verbod om activiteiten te verrichten op of in de bodem in Waterwingebied, bedoeld in Artikel 3.24, eerste lid, onder b, in samenhang met Artikel 3.25, geldt niet voor de volgende activiteiten, als daarvoor een startmelding is gedaan als bedoeld in Artikel 3.5:
-
a.
het aanbrengen van aardpennen;
-
b.
het onderzoeken van de bodem, bedoeld in paragraaf 5.2.1 en 5.2.2 van het Besluit activiteiten leefomgeving, waarbij in het geval van:
-
1.
een mechanische boring, in aanvulling op BRL SIKB protocol 2101 mechanisch boren, eis 18, uiterlijk vier weken na uitvoering, een beschrijving van het veldwerk aan Gedeputeerde Staten wordt verstrekt;
-
2.
een handboring, een boordiepte is toegestaan tot een diepte van 10 meter minus maaiveld en het complete boorgat wordt afgedicht met afdichtingsmateriaal met een doorlatendheid van minder dan 10-9 m/s en opgeboorde materialen afkomstig van een slecht doorlatende of afsluitende laag niet worden teruggeplaatst in het boorgat;
-
1.
-
c.
het onderzoeken van de bodem vanwege archeologisch onderzoek; of
-
d.
het verrichten van activiteiten ter voorbereiding op een bodemsanering.
Artikel 3.27 Meldplicht activiteit op of in de bodem Waterwingebied
-
1
Het verbod om activiteiten te verrichten op of in de bodem in Waterwingebied, bedoeld in Artikel 3.24, eerste lid, onder b, in samenhang met Artikel 3.25, geldt niet voor de volgende activiteiten, als daarvoor een melding is gedaan als bedoeld in Artikel 3.4:
-
a.
de aanleg van paden voor niet-gemotoriseerd vervoer;
-
b.
activiteiten in de bodem gericht op behoud en ontwikkeling van de natuurfunctie of ten dienste van extensieve recreatie;
-
c.
het realiseren van civiel- en bouwtechnische werken nodig voor regulier beheer en onderhoud van bestaande bebouwing, infrastructuur en waterbeheer; of
-
d.
de aanleg van kabels en leidingen, anders dan een buisleiding.
-
a.
-
2
De melding bevat een verantwoording dat:
Artikel 3.28 Meldplicht toepassen grond en baggerspecie Waterwingebied
-
1
Het verbod om grond en baggerspecie toe te passen in Waterwingebied, bedoeld in Artikel 3.24, eerste lid, onder c in samenhang met Artikel 3.25, geldt niet als daarvoor een melding is gedaan als bedoeld in Artikel 3.4 en is voldaan aan de volgende voorwaarden:
-
a.
het toepassen van grond of baggerspecie op de landbodem als deze voldoet aan de kwaliteitsklasse landbouw/natuur; of
-
b.
het toepassen van grond of baggerspecie in een oppervlaktewaterlichaam als deze voldoet aan de kwaliteitsklasse niet verontreinigd.
-
a.
-
2
Als de grond of baggerspecie PFAS bevat en afkomstig is uit hetzelfde Waterwingebied, geldt in aanvulling op het eerste lid dat de grond of baggerspecie niet meer PFOA bevat dan 1,9 µg/kg d.s. en niet meer andere PFAS bevat dan 1,4 µg/kg d.s.
-
3
Als de grond of baggerspecie PFAS bevat en niet afkomstig is uit hetzelfde Waterwingebied, geldt in aanvulling op het eerste lid dat:
-
a.
de grond of baggerspecie niet meer PFAS bevat dan 0,1 µg/kg d.s.; of
-
b.
de grond of baggerspecie voldoet aan de gebiedskwaliteit, niet meer PFOA bevat dan 1,9 µg/kg d.s., niet meer andere PFAS bevat dan 1,4 µg/kg d.s. en er door de activiteit en het grondverzet van daarmee samenhangende activiteiten geen netto toename is van de totale hoeveelheid individuele PFAS in Waterwingebied.
-
a.
-
4
De kwaliteit van de grond of baggerspecie is, in aanvulling op artikel 4.1272, derde lid, van het Besluit activiteiten leefomgeving, gecontroleerd op basis van een partijkeuring op de stoffen, opgenomen in de advieslijst PFAS van het RIVM.
-
5
In afwijking van het eerste lid is geen melding vereist als de grond of baggerspecie wordt toegepast door een natuurlijk persoon, anders dan in het uitoefenen van diens beroep of bedrijf, en ten hoogste 25 m3 grond of baggerspecie in totaal wordt toegepast.
Paragraaf 3.3.3 Inhoudelijke regels Grondwaterbeschermingsgebied
Artikel 3.29 Aanwijzing milieubelastende activiteit Grondwaterbeschermingsgebied
-
1
Als milieubelastende activiteit binnen Grondwaterbeschermingsgebied wordt aangewezen:
-
a.
het bedrijfsmatig gebruiken of aanwezig hebben van een schadelijke stof als bedoeld in artikel 3.21;
-
b.
het opslaan van dierlijke mest van meer dan 10 dieren zonder bodembeschermende maatregelen;
-
c.
het aanleggen van een begraafplaats of uitstrooiveld, als bedoeld in de Wet op de lijkbezorging, of een dierenbegraafplaats of uitstrooiveld voor dierlijke as;
-
d.
het aanleggen en gebruiken van bodemenergiesystemen en activiteiten waarvan de werking berust op het direct of indirect onttrekken of toevoegen van warmte aan het grondwater;
-
e.
het verrichten van activiteiten in de bodem op een diepte van 3 m of meer;
-
f.
het aanleggen, onderhouden of verwijderen van een buisleiding;
-
g.
het aanleggen van een sportveld met kunstgras of het vervangen, renoveren of plegen van groot onderhoud van een bestaand sportveld met kunstgras;
-
h.
het lozen van afstromend hemelwater van gebouwen op of in de bodem;
-
i.
het lozen van afstromend hemelwater van verharde wegen voor gemotoriseerd verkeer op of in de bodem;
-
j.
het gebruiken van gronden als parkeerterrein met inbegrip van het lozen van afstromend hemelwater van dat terrein;
-
k.
het lozen van ander afvalwater dan hemelwater op of in de bodem;
-
l.
het houden van een evenement;
-
m.
het toepassen van grond of baggerspecie op de landbodem of in een oppervlaktewaterlichaam.
-
a.
-
2
Niet aangewezen zijn:
-
a.
activiteiten die worden uitgevoerd ter controle van het grondwater voor de winning voor menselijke consumptie;
-
b.
het verspreiden van baggerspecie die vrijkomt bij regulier onderhoud van watergangen, over het aangrenzend perceel, bedoeld in paragraaf 4.124 van het Besluit activiteiten leefomgeving;
-
c.
het tijdelijk uitnemen van grond als die op of nabij het ontgravingsprofiel wordt teruggebracht in de bodem;
-
d.
het toepassen van gewasbeschermingsmiddelen en biociden waarvoor geen restrictie is opgenomen in het wettelijk gebruiksvoorschrift voor toepassing in grondwaterbeschermingsgebied;
-
e.
het houden van een evenement dat geen gebruik maakt van voorzieningen die een risico kunnen geven op verontreiniging van de bodem en het zich daarin bevindende grondwater, zoals aggregaten, olie- en brandstoftanks, overige tijdelijke elektriciteits- en warmtevoorzieningen, catering- of toiletvoorzieningen.
-
f.
het aanwezig hebben van een schadelijke stof in een reservoir dat onderdeel is van een motorvoertuig, motorwerktuig of bromfiets, als die stof nodig is voor het functioneren daarvan;
-
g.
het vervoeren van een schadelijke stof als die afdoende is beschermd tegen invloeden van weersomstandigheden en op een manier zodat geen gevaar voor verspreiding of verstuiving bestaat;
-
h.
het hebben of gebruiken van een geringe hoeveelheid schadelijke stof, anders dan gewasbeschermingsmiddelen of biociden, voor normaal gebruik, voor zover deze bewaard worden in een deugdelijke verpakking en afdoende zijn beschermd tegen externe invloeden;
-
i.
het lozen van afvalwater dat uitsluitend bestaat uit grondwater afkomstig van bronbemaling.
-
a.
Artikel 3.30 Verbod milieubelastende activiteit Grondwaterbeschermingsgebied
Het is verboden een milieubelastende activiteit als bedoeld in artikel 3.29 te verrichten.
Artikel 3.31 Startmelding activiteiten in de bodem Grondwaterbeschermingsgebied
Het verbod om activiteiten te verrichten in de bodem op een diepte van 3 m of meer onder het maaiveld in Grondwaterbeschermingsgebied, bedoeld in Artikel 3.29, eerste lid, onder e, in samenhang met Artikel 3.30, geldt niet in één of meer van onderstaande gevallen als de werkzaamheden worden verricht tot de diepte ter plaatse van Maximum boordiepte grondwaterbeschermingsgebied bepaalde waarde en als voor die activiteit een startmelding is gedaan als bedoeld in Artikel 3.5:
-
a.
het onderzoeken en saneren van de bodem, bedoeld in artikel 3.48h van het Besluit activiteiten leefomgeving waarbij in het geval van:
-
1.
een mechanische boring, als in aanvulling op BRL SIKB protocol 2101 mechanisch boren, eis 18, uiterlijk vier weken na uitvoering de beschrijving van het veldwerk aan Gedeputeerde Staten wordt verstrekt;
-
2.
een handboring, in afwijking van de aanhef, een boordiepte is toegestaan tot 10 meter minus maaiveld;
-
1.
-
b.
een sondering die aan de volgende voorwaarden voldoet:
-
1.
voorafgaand aan de sondering wordt nagegaan of, en zo ja tot welke diepte, er sprake is van een verontreiniging van de bodem of het grondwater;
-
2.
als er een verontreiniging is op de diepte waarop de sondering wordt uitgevoerd, worden alle scheidende lagen afgedicht met afdichtingsmateriaal met een doorlatendheid van minder dan 10-9 m/s;
-
3.
de afdichting van het sondeergat wordt als volgt uitgevoerd:
-
i.
als in de bovenste 5 meter minus maaiveld geen scheidende lagen voorkomen, wordt het boorgat in de bovenste 5 meter met minimaal 2 meter aaneengesloten afdichtingsmateriaal met een doorlatendheid van minder dan 10-9 m/s aangevuld;
-
ii.
als in de bovenste 5 meter minus maaiveld scheidende lagen voorkomen worden deze vastgesteld met een nauwkeurigheid van 0,5 meter, en wordt vanaf 0,5 meter onder de scheidende laag tot 0,5 meter boven de scheidende laag afdichtingsmateriaal met een doorlatendheid van minder dan 10-9 m/s aangebracht;
-
iii.
uiterlijk vier weken na uitvoering wordt een beschrijving van het veldwerk aan Gedeputeerde Staten verstrekt;
-
i.
-
1.
-
c.
het aanbrengen van een aardpen;
-
d.
een wateronttrekkingsactiviteit waarbij ingeval van:
-
1.
een mechanische boring, als in aanvulling op BRL SIKB protocol 2101 mechanisch boren, eis 18, uiterlijk vier weken na uitvoering de beschrijving van het veldwerk aan Gedeputeerde Staten wordt verstrekt;
-
2.
een spuitboring:
-
i.
de bovenste twee meter wordt afgedicht met afdichtingsmateriaal met een doorlatendheid van minder dan 10-9 m/s;
-
ii.
het werkwater van drinkwaterkwaliteit is; en
-
iii.
uiterlijk vier weken na uitvoering een beschrijving van het veldwerk aan Gedeputeerde Staten wordt verstrekt;
-
i.
-
3.
een handboring, in afwijking van de aanhef, een boordiepte is toegestaan tot 10 meter minus maaiveld;
-
1.
-
e.
het aanleggen, onderhouden of verwijderen van kabels en leidingen, uitgezonderd een buisleiding;
-
f.
het uitvoeren van grond- of funderingswerken, anders dan onder a tot en met e, als:
Artikel 3.32 Meldplicht aanleggen en onderhouden buisleiding
-
1
Het verbod om een buisleiding aan te leggen in Grondwaterbeschermingsgebied, bedoeld in Artikel 3.29, eerste lid, onder f, in samenhang met Artikel 3.30, geldt niet als:
-
a.
de buisleiding wordt aangelegd in een bestaande buisleidingenstraat;
-
b.
de aanleg geen schade toebrengt aan de bodem en het zich daarin bevindende grondwater;
-
c.
maatregelen worden getroffen om risico's voor het grondwater te beperken; en
-
d.
een melding is gedaan als bedoeld in Artikel 3.4.
-
a.
-
2
Het verbod om een buisleiding te onderhouden of te verwijderen in Grondwaterbeschermingsgebied, bedoeld in Artikel 3.29, eerste lid, onder f in samenhang met Artikel 3.30, geldt niet als een startmelding is gedaan als bedoeld in Artikel 3.5.
Artikel 3.33 Meldplicht sportveld met kunstgras Grondwaterbeschermingsgebied
Het verbod om een sportveld aan te leggen met kunstgras of om een bestaand sportveld met kunstgras te vervangen, te renoveren of groot onderhoud te plegen in Grondwaterbeschermingsgebied, bedoeld in Artikel 3.29, eerste lid, onder g, in samenhang met Artikel 3.30, geldt niet als:
-
a.
technische maatregelen worden getroffen bij de aanleg, vervanging, renovatie of groot onderhoud om uitloging en verspreiding van materiaal naar de bodem en het grondwater te voorkomen, zodat hemelwater dat vanaf het sportveld in de bodem infiltreert voldoet aan de toetsingswaarden, bedoeld in bijlage XIX, onder A, bij het Besluit kwaliteit leefomgeving;
-
b.
maatregelen worden genomen die uitloging en verspreiding van materiaal gedurende het gebruik voorkomen; en
-
c.
een melding is gedaan als bedoeld in Artikel 3.4.
Artikel 3.34 Meldplicht en startmelding voor lozen van afstromend hemelwater van gebouwen Grondwaterbeschermingsgebied
-
1
Het verbod om afstromend hemelwater van een gebouw op of in de bodem te lozen in Grondwaterbeschermingsgebied, bedoeld in Artikel 3.29, eerste lid, onder h, in samenhang met Artikel 3.30, geldt niet in de volgende gevallen als daarvoor een melding is gedaan als bedoeld in artikel 3.4:
-
a.
het water gecontroleerd infiltreert in een bodem met een voldoende zuiverende voorziening, die zo is ontworpen en onderhouden dat het hemelwater voldoet aan de toetsingswaarden, bedoeld in bijlage XIX, onder A, bij het Besluit kwaliteit leefomgeving of het water stroomt af via een watergang zonder infiltrerende werking; of
-
b.
er geen schadelijk uitloogbaar bouwmateriaal is gebruikt voor het gebouw.
-
a.
-
2
Als schadelijk uitloogbaar bouwmateriaal wordt in ieder geval aangemerkt:
Artikel 3.35 Meldplicht lozen afstromend hemelwater van verharde wegen Grondwaterbeschermingsgebied
Het verbod om afstromend hemelwater te lozen van verharde wegen voor gemotoriseerd verkeer op of in de bodem in Grondwaterbeschermingsgebied, bedoeld in Artikel 3.29, eerste lid, onder i, in samenhang met Artikel 3.30, geldt niet als:
-
a.
het afstromend hemelwater gecontroleerd infiltreert in de bodem met een voldoende zuiverende voorziening, die zo is ontworpen en onderhouden dat het hemelwater voldoet aan de toetsingswaarden, bedoeld in bijlage XIX, onder A, bij het Besluit kwaliteit leefomgeving of het hemelwater stroomt af via een watergang zonder infiltrerende werking;
-
b.
door het treffen van maatregelen is geborgd dat de zuiverende werking naar de toekomst toe behouden blijft; en
-
c.
een melding is gedaan als bedoeld in Artikel 3.4.
Artikel 3.37 Meldplicht parkeerterrein Grondwaterbeschermingsgebied
Het verbod om gronden te gebruiken als parkeerterrein in Grondwaterbeschermingsgebied, bedoeld in Artikel 3.29, eerste lid, onder j, in samenhang met Artikel 3.30, geldt niet als:
-
a.
het afstromend hemelwater gecontroleerd infiltreert in de bodem met een voldoende zuiverende voorziening, die zo is ontworpen en onderhouden dat het hemelwater voldoet aan de toetsingswaarden, bedoeld in bijlage XIX, onder A, bij het Besluit kwaliteit leefomgeving of het hemelwater stroomt af via een watergang zonder infiltrerende werking;
-
b.
door het treffen van maatregelen is geborgd dat de zuiverende werking naar de toekomst toe behouden blijft; en
-
c.
een melding is gedaan als bedoeld in Artikel 3.4.
Artikel 3.38 Meldplicht andere lozingen dan afstromend hemelwater
Het verbod om ander afvalwater dan afstromend hemelwater te lozen op of in de bodem in Grondwaterbeschermingsgebied, bedoeld in Artikel 3.29, eerste lid, onder k, in samenhang met Artikel 3.30, geldt niet als:
-
a.
het te lozen afvalwater uitsluitend bestaat uit water afkomstig van de winning van grondwater voor menselijke consumptie en alle daarvoor noodzakelijke activiteiten, huishoudelijk afvalwater of afvalwater afkomstig uit een openbaar ontwateringsstelsel, een openbaar vuilwaterriool of een systeem als bedoeld in artikel 2.16, derde lid, van de wet;
-
b.
er voorzieningen worden getroffen waardoor:
-
c.
een melding is gedaan als bedoeld Artikel 3.4.
Artikel 3.39 Startmelding evenement Grondwaterbeschermingsgebied
Het verbod om een evenement te houden in Grondwaterbeschermingsgebied, bedoeld in Artikel 3.29, eerste lid, onder l, in samenhang met Artikel 3.30, geldt niet als:
-
a.
het gebruik van de gronden tijdelijk is;
-
b.
een bodembeschermende voorziening is aangebracht op plekken waar risicovolle activiteiten en handelingen plaatsvinden, zoals het gebruik van aggregaten, olie- en brandstoftanks, overige tijdelijke elektriciteits- en warmtevoorzieningen, catering- of toiletvoorzieningen;
-
c.
eventueel spoelwater afkomstig van voorzieningen wordt opgevangen en naar buiten het Grondwaterbeschermingsgebied wordt afgevoerd; en
-
d.
een startmelding is gedaan als bedoeld in Artikel 3.5.
Artikel 3.40 Algemene regel en meldplicht toepassen grond en baggerspecie Grondwaterbeschermingsgebied
-
1
Het verbod om grond of baggerspecie toe te passen op de landbodem in Grondwaterbeschermingsgebied, bedoeld in artikel 3.29, eerste lid, onder m, in samenhang met artikel 3.30, geldt niet in het geval dat dit is beperkt tot een maximum van 5000 m3 grond of baggerspecie en als de grond of baggerspecie:
-
a.
voldoet aan de kwaliteitsklasse landbouw/natuur; of
-
b.
afkomstig is uit het betreffende Grondwaterbeschermingsgebied en voldoet aan de maximale waarden van de kwaliteitsklasse wonen.
-
a.
-
2
Het verbod om grond of baggerspecie toe te passen in een oppervlaktewaterlichaam in Grondwaterbeschermingsgebied, bedoeld in artikel 3.29, eerste lid, onder m, in samenhang met artikel 3.30, geldt niet in het geval dat dit is beperkt tot een maximum van 5000 m3 grond of baggerspecie en als de grond of baggerspecie:
-
a.
voldoet aan de kwaliteitsklasse niet verontreinigd; of
-
b.
afkomstig is uit het betreffende Grondwaterbeschermingsgebied, voldoet aan de maximale waarden van de kwaliteitsklasse licht verontreinigd en voldoet aan de gebiedskwaliteit.
-
a.
-
3
Als de grond of baggerspecie PFAS bevat en afkomstig is uit hetzelfde Grondwaterbeschermingsgebied geldt in aanvulling op het eerste en tweede lid dat de grond of baggerspecie niet meer PFOA bevat dan 1,9 µg/kg d.s. en niet meer andere PFAS bevat dan 1,4 µg/kg d.s.
-
4
Als de grond of baggerspecie PFAS bevat en niet afkomstig is uit hetzelfde Grondwaterbeschermingsgebied, geldt in aanvulling op het eerste en tweede lid dat:
-
a.
de grond of baggerspecie niet meer PFAS bevat dan 0,1 µg/kg d.s.; of
-
b.
de grond of baggerspecie voldoet aan de gebiedskwaliteit, niet meer PFOA bevat dan 1,9 µg/kg d.s., niet meer andere PFAS bevat dan 1,4 µg/kg d.s. en er door de activiteit en het grondverzet van daarmee samenhangende activiteiten geen netto toename is van de totale hoeveelheid individuele PFAS in Grondwaterbeschermingsgebied.
-
a.
-
5
In aanvulling op het eerste en tweede lid is het toegestaan meer dan 5000 m3 grond of baggerspecie toe te passen als de risico's op verontreiniging van het grondwater niet toenemen en een melding is gedaan als bedoeld in Artikel 3.4.
-
6
De kwaliteit van de grond of baggerspecie is, in aanvulling op artikel 4.1272, derde lid, van het Besluit activiteiten leefomgeving, gecontroleerd op basis van een partijkeuring op de stoffen, opgenomen in de advieslijst PFAS van het RIVM.
Paragraaf 3.3.4 Inhoudelijke regels Boringsvrije zone
Artikel 3.41 Aanwijzing milieubelastende activiteit Boringsvrije zone
-
1
Als milieubelastende activiteit binnen Boringsvrije zone wordt aangewezen:
-
2
Niet aangewezen is het verrichten van een activiteit die wordt uitgevoerd voor de winning van het grondwater of voor de controle van het grondwater voor de winning voor menselijke consumptie.
Artikel 3.42 Verbod milieubelastende activiteit Boringsvrije zone
Het is verboden een milieubelastende activiteit als bedoeld in Artikel 3.41, te verrichten.
Artikel 3.43 Startmelding activiteiten in de bodem Boringsvrije zone
Het verbod om activiteiten te verrichten in de bodem op een diepte van 10 m of meer onder het maaiveld in Boringsvrije zone, bedoeld in Artikel 3.41, eerste lid, onder a, in samenhang met Artikel 3.4, geldt niet in één of meer van de volgende gevallen en als een startmelding is gedaan als bedoeld in Artikel 3.5:
-
a.
de werkzaamheden worden verricht tot de diepte ter plaatse van Maximum boordiepte bepaalde waarde;
-
b.
een mechanische boring, als in aanvulling op BRL SIKB protocol 2101 mechanisch boren, eis 18, uiterlijk vier weken na uitvoering een beschrijving van het veldwerk aan Gedeputeerde Staten wordt verstrekt;
-
c.
een sondering die aan de volgende voorwaarden voldoet:
-
1.
voorafgaand aan de sondering wordt nagegaan of, en zo ja tot welke diepte, er sprake is van een verontreiniging van de bodem of het grondwater;
-
2.
als er een verontreiniging is op de diepte waarop de sondering wordt uitgevoerd, worden alle scheidende lagen afgedicht met afdichtingsmateriaal met een doorlatendheid van minder dan 10-9 m/s;
-
3.
de afdichting van het sondeergat wordt als volgt uitgevoerd:
-
i.
als in de bovenste 5 meter minus maaiveld geen scheidende lagen voorkomen wordt het boorgat in de bovenste 5 meter met minimaal 2 meter aaneengesloten afdichtingsmateriaal met een doorlatendheid van minder dan 10-9 m/s aangevuld;
-
ii.
als in de bovenste 5 meter minus maaiveld scheidende lagen voorkomen worden deze vastgesteld met een nauwkeurigheid van 0,5 meter, en wordt vanaf 0,5 meter onder de scheidende laag tot 0,5 meter boven de scheidende laag afdichtingsmateriaal met een doorlatendheid van minder dan 10-9 m/s aangebracht; en
-
iii.
uiterlijk vier weken na uitvoering wordt een beschrijving van het veldwerk aan Gedeputeerde Staten verstrekt.
-
i.
-
1.
Artikel 3.44 Startmelding warmtetoevoeging en -onttrekking Boringsvrije zone
Het verbod om een activiteit te verrichten waarvan de werking berust op het direct of indirect onttrekken of toevoegen van warmte aan het grondwater in een Boringsvrije zone, bedoeld in Artikel 3.41, eerste lid, onder b, in samenhang met Artikel 3.42, geldt niet als:
-
a.
de boring wordt verricht tot de diepte ter plaatse van Maximum boordiepte bepaalde waarde onder maaiveld;
-
b.
uitsluitend water, kaliumcarbonaat en monopropyleenglycol als circulatievloeistof wordt toegepast, zonder toevoeging van additieven; en
-
c.
een startmelding is gedaan als bedoeld in Artikel 3.5.
Afdeling 3.4 Grondwaterverontreiniging
Paragraaf 3.4.1 Algemeen
Artikel 3.46 Oogmerken
De regels in deze afdeling zijn gesteld met het oog op:
-
a.
het voorkomen en waar nodig beperken van de verspreiding van verontreinigd grondwater;
-
b.
het beschermen van de kwaliteit van het bodem- en watersysteem
-
c.
het beschermen en verbeteren van de chemische en ecologische kwaliteit van watersystemen;
-
d.
het vervullen van de maatschappelijke functies die op grond van de wet aan watersystemen zijn toegekend; en
-
e.
het waarborgen van de veiligheid en gezondheid.
Paragraaf 3.4.2 Inhoudelijke regels Risicobeoordeling grondwaterkwaliteit
Artikel 3.47 Aanwijzing module: Voorafgaand bodemonderzoek
Bij de risicobeoordeling gericht op het vaststellen van risico's voor optredende verontreiniging van het grondwater, wordt voldaan aan de regels over het voorafgaand bodemonderzoek, bedoeld in paragraaf 5.2.2 van het Besluit activiteiten leefomgeving.
Artikel 3.48 Risicobeoordeling algemene grondwaterkwaliteit
De risicobeoordeling algemene grondwaterkwaliteit, zoals beschreven in Bijlage IV onder a, is van toepassing als de verontreinigingscontour van één of meer verontreinigende stoffen in minimaal 100 m3 poriën verzadigd bodemvolume de signaleringsparameter beoordelen grondwatersanering, bedoeld in Bijlage V, overschrijdt.
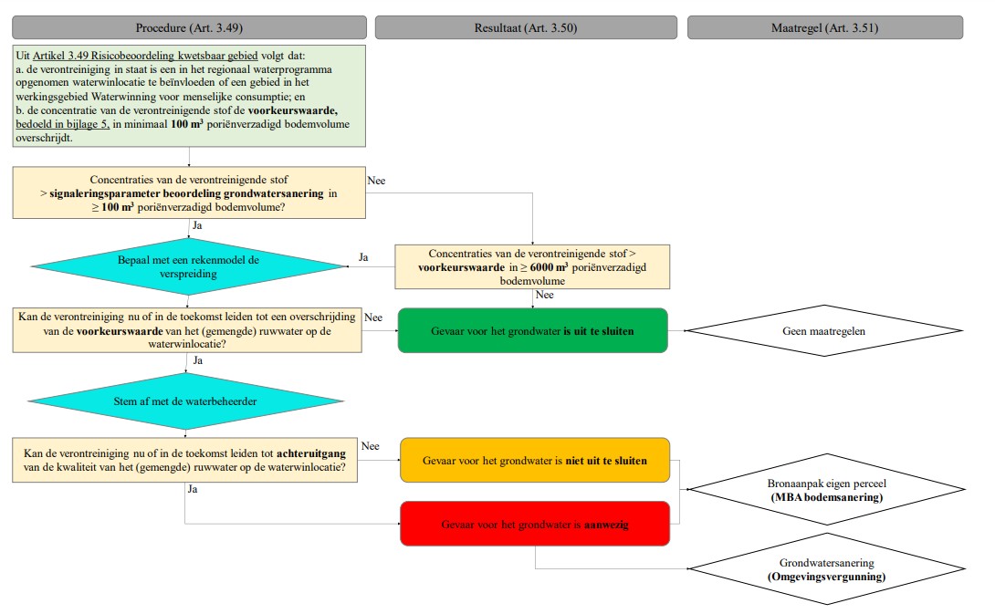
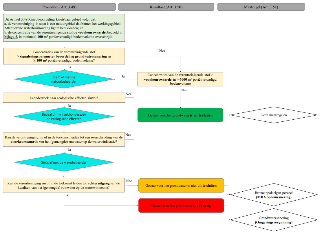
Artikel 3.49 Risicobeoordeling kwetsbaar gebied
-
1
De risicobeoordeling kwetsbaar gebied, zoals beschreven in Bijlage IV onder b, c, en d, is van toepassing als het grondwater verontreinigd is en de verontreiniging een kwetsbaar gebied kan beïnvloeden.
-
2
Een verontreiniging beïnvloedt een kwetsbaar gebied als de verontreiniging zich bevindt:
-
3
Een kwetsbaar gebied betreft:
-
a.
een krw-oppervlaktewaterlichaam dat is aangewezen in het nationaal waterprogramma of regionaal waterprogramma;
-
b.
overige wateren, inhoudende een oppervlaktewaterlichaam dat niet als krw-oppervlaktewaterlichaam is aangewezen en dat zich buiten stedelijk gebied bevindt;
-
c.
een in het regionaal waterprogramma opgenomen locatie waar water voor menselijke consumptie wordt onttrokken uit een grondwaterlichaam;
-
d.
het in deze verordening aangewezen gebied Waterwinning voor menselijke consumptie; of
-
e.
een natuurgebied dat binnen de Attentiezone waterhuishouding ligt.
-
a.
-
4
Het grondwater is verontreinigd als de verontreinigende stof in minimaal 100 m3 poriënverzadigd bodemvolume de voorkeurswaarde, bedoeld in Bijlage V overschrijdt.
Artikel 3.50 Resultaten risicobeoordeling
Op grond van de risicobeoordeling wordt vastgesteld welke van de onderstaande situaties van toepassing is:
Artikel 3.51 Maatregelen na uitvoering risicobeoordeling
-
1
Een bodemsanering als bedoeld in artikel 3.48h van het Besluit activiteiten leefomgeving vindt plaats met een bronaanpak op het eigen perceel, als uit de risicobeoordeling grondwaterkwaliteit blijkt dat gevaar voor het grondwater niet is uit te sluiten of als gevaar voor het grondwater aanwezig is.
-
2
In het geval dat uit de risicobeoordeling grondwaterkwaliteit blijkt dat gevaar voor het grondwater aanwezig is, wordt in aanvulling op het eerste lid ook een grondwatersanering uitgevoerd.
Paragraaf 3.4.3 Inhoudelijke regels grondwatersanering
Artikel 3.52 Aanwijzing vergunningplichtige grondwatersanering
Het is verboden zonder omgevingsvergunning een grondwatersanering als bedoeld in Artikel 3.51, tweede lid, uit te voeren.
Artikel 3.53 Aanwijzing vergunningvrije grondwatersanering
-
1
Als uit de risicobeoordeling grondwaterkwaliteit, bedoeld in Paragraaf 3.4.2, blijkt dat gevaar voor het grondwater niet is uit te sluiten of als er geen gevaar voor het grondwater aanwezig is, is uitvoering van de grondwatersanering toegestaan nadat een melding is gedaan als bedoeld in artikel 3.4 waaruit blijkt dat:
-
a.
wordt voldaan aan de regels over het voorafgaand bodemonderzoek, bedoeld in paragraaf 5.2.2 van het Besluit activiteiten leefomgeving;
-
b.
de saneringsmethode leidt tot het beheren, beperken of ongedaan maken van verontreiniging van het grondwater;
-
c.
de grondwatersanering wordt verricht door een persoon of onderneming met een erkenning bodemkwaliteit voor BRL SIKB 7000; en
-
d.
de activiteit wordt begeleid door een persoon of onderneming met een erkenning bodemkwaliteit voor BRL SIKB 6000.
-
a.
-
2
Wanneer de saneringsaanpak of de verwachte startdatum van de activiteit wijzigt, worden de gewijzigde gegevens onverwijld verstrekt aan Gedeputeerde Staten.
Artikel 3.54 Informatieplicht beëindigen activiteit
Na het beëindigen van de activiteit, bedoeld in Artikel 3.53, wordt daarvan binnen vier weken mededeling gedaan aan Gedeputeerde Staten en worden gegevens en bescheiden verstrekt zoals opgenomen in Bijlage III.
Paragraaf 3.4.4 Inhoudelijke regels toevalsvondst verontreiniging van grondwater
Artikel 3.55 Toepassingsbereik
-
1
Deze paragraaf is van toepassing als naar het oordeel van Gedeputeerde Staten:
-
a.
ten minste een redelijk vermoeden bestaat van een toevalsvondst van verontreiniging van het grondwater; en
-
b.
onmiddellijk tijdelijke beschermingsmaatregelen noodzakelijk zijn om onaanvaardbare risico's voor het grondwater te voorkomen of te beperken, met inbegrip van onderzoek naar de aard en omvang van de risico's voor het grondwater.
-
a.
-
2
Van onaanvaardbare risico's voor het grondwater is in ieder geval sprake wanneer uit de risicobeoordeling grondwaterkwaliteit, bedoeld in Paragraaf 3.4.2, blijkt dat er gevaar voor het grondwater aanwezig is vanwege risico's door de verspreiding van de verontreiniging in het grondwater naar het omliggende grondwater of indirect vanuit de bodem naar het grondwater.
-
3
Deze paragraaf is niet van toepassing op onaanvaardbare risico's voor de gezondheid als bedoeld in afdeling 19.2a van de wet.
Artikel 3.56 Treffen van tijdelijke beschermingsmaatregelen
-
1
Bij een toevalsvondst als bedoeld in Artikel 3.55 verplichten Gedeputeerde Staten de eigenaar of erfpachter tot het onmiddellijk treffen van tijdelijke beschermingsmaatregelen op de locatie waar de verontreiniging zich bevindt of waar de directe gevolgen van verspreiding van de verontreiniging zich voordoen, voor zover die maatregelen redelijkerwijs van hem gevraagd kunnen worden.
-
2
Tijdelijke beschermingsmaatregelen strekken niet tot het ongedaan maken van de aangetroffen verontreiniging.
-
3
Als de eigenaar of erfpachter niet of niet tijdig de vereiste tijdelijke beschermingsmaatregelen treft, kunnen Gedeputeerde Staten die maatregelen treffen of laten treffen. De kosten van die maatregelen worden met overeenkomstige toepassing van artikelen 5:10, tweede lid, en 5:25 van de Algemene wet bestuursrecht, verhaald op de eigenaar of erfpachter, onverminderd artikel 13.3a van de wet.
-
4
Een beslissing tot het treffen van tijdelijke beschermingsmaatregelen wordt op schrift gesteld en onmiddellijk aan de eigenaar of erfpachter gezonden.
Artikel 3.57 Gedoogplicht maatregelen toevalsvondst verontreiniging grondwater
Een rechthebbende gedoogt dat tijdelijke beschermingsmaatregelen als bedoeld in Artikel 3.56 worden uitgevoerd ter voorkoming of beperking van onaanvaardbare risico's voor het grondwater als gevolg van verspreiding van verontreiniging, al dan niet indirect vanuit de bodem, naar het grondwater.
Afdeling 3.5 Gesloten stortplaats
Paragraaf 3.5.1 Algemeen
Artikel 3.58 Toepassingsbereik
Deze afdeling is van toepassing op het verrichten van een milieubelastende activiteit binnen de locatieGesloten stortplaats.
Artikel 3.59 Oogmerken
De regels in deze afdeling zijn gesteld met het oog op:
-
a.
het voorkomen en waar nodig beperken van risico's voor vervuiling van de bodem en het grondwater;
-
b.
het beschermen van de nazorgvoorzieningen en nazorgmaatregelen;
-
c.
het veiligstellen van de bereikbaarheid van de nazorgvoorzieningen en de uitvoering van de nazorg;
-
d.
het voorkomen van overschrijding van het doelvermogen zoals gestort in het nazorgfonds; en
-
e.
het waarborgen van de belangen vanuit gezondheid en veiligheid.
Artikel 3.60 Specifieke zorgplicht Gesloten stortplaats
-
1
Degene die een activiteit verricht binnen de locatie Gesloten stortplaats en die weet of redelijkerwijs kan vermoeden dat die activiteit nadelige gevolgen kan hebben voor de belangen, bedoeld in Artikel 3.59, is verplicht:
-
a.
alle maatregelen te nemen die redelijkerwijs van diegene kunnen worden gevraagd om die gevolgen te voorkomen;
-
b.
voor zover die gevolgen niet kunnen worden voorkomen, die gevolgen zoveel mogelijk te beperken of ongedaan te maken; en
-
c.
als die gevolgen onvoldoende kunnen worden beperkt, die activiteit achterwege te laten voor zover dat redelijkerwijs van diegene kan worden gevraagd.
-
a.
-
2
De zorgplicht houdt in ieder geval in dat:
Paragraaf 3.5.2 Inhoudelijke regels Gesloten stortplaats
Artikel 3.61 Aanwijzing milieubelastende activiteit Gesloten stortplaats
-
1
Als milieubelastende activiteit binnen Gesloten stortplaats worden aangewezen alle activiteiten en handelingen die in, op, onder of over een gesloten stortplaats plaatsvinden.
-
2
Niet aangewezen zijn:
-
a.
activiteiten gericht op de totstandkoming, het beheer, onderhoud, vervanging of verwijdering van nazorgvoorzieningen en het treffen van nazorgmaatregelen, voor zover dit in opdracht van Gedeputeerde Staten plaatsvindt; of
-
b.
activiteiten waarvoor Gedeputeerde Staten in het verleden toestemming hebben verleend.
-
a.
Artikel 3.62 Vergunningplicht milieubelastende activiteit Gesloten stortplaats
Het is verboden zonder omgevingsvergunning de milieubelastende activiteit, bedoeld in Artikel 3.61, te verrichten.
Afdeling 3.6 Ontgrondingen
Paragraaf 3.6.1 Algemeen
Paragraaf 3.6.2 Inhoudelijke regels Ontgrondingsactiviteit
Artikel 3.65 Aanwijzing ontgrondingsactiviteit
In aanvulling op paragraaf 16.2.2 van het Besluit activiteiten leefomgeving worden ontgrondingen die in elkaars nabijheid liggen of die volgtijdelijk worden uitgevoerd en waarbij onderlinge technische, organisatorische of functionele bindingen bestaan, aangemerkt als één ontgrondingsactiviteit.
Artikel 3.66 Aanwijzing vergunningvrije gevallen
In aanvulling op, en zo nodig in afwijking van, artikel 16.7 van het Besluit activiteiten leefomgeving is geen omgevingsvergunning voor een ontgrondingsactiviteit vereist in de volgende gevallen:
-
a.
het maken van een proefsleuf en het doen van een grondboring of sondering;
-
b.
het plaatsen, vervangen of opruimen van in de grond aan te brengen of aangebrachte voorwerpen;
-
c.
de normale uitoefening van een landbouw-, tuinbouw- of bosbouwbedrijf;
-
d.
grondwerken voor het normale onderhoud aan grond, werken of bouwwerken, inclusief het reguliere onderhoud van waterlopen en zandvangers;
-
e.
het aanleggen, wijzigen en opruimen van infrastructurele werken inclusief de retentievoorziening, welke direct gekoppeld is aan het infrastructurele werk ter plaatse, met een maximale diepte van 3 m beneden het maaiveld, die in technische en functionele zin een onlosmakelijk onderdeel vormen van deze werken, ter uitvoering van een ter plaatse geldend omgevingsplan, projectbesluit of omgevingsvergunning voor een omgevingsplanactiviteit;
-
f.
het verbeteren van de bodemgesteldheid en egalisatie ten behoeve van het aanleggen, wijzigen en verwijderen van openbaar groen, pleinen, parken, parkeer- en industrieterreinen, sportterreinen met uitzondering van golfbanen- en speelterreinen, als:
-
g.
het ontginnen van een voormalige- of gesloten stortplaats waarvoor Gedeputeerde Staten in het verleden ontheffing hebben verleend of waarvoor een omgevingsvergunning is verleend als bedoeld in Artikel 3.62;
-
h.
sanering van ernstige gevallen van bodemverontreiniging, als ten minste 25 m3 grond is verontreinigd boven de interventiewaarde bodemkwaliteit, bedoeld in bijlage IIA van het Besluit activiteiten leefomgeving;
-
i.
ontgrondingen, anders dan de ontgrondingsactiviteiten, bedoeld onder a tot en met g, die kleiner zijn dan 2.000 m2 en waarbij niet dieper dan 3 m beneden het maaiveld wordt ontgrond.
Artikel 3.67 Aanwijzing meldplichtige ontgrondingsactiviteiten
-
1
In aanvulling op, en zo nodig in afwijking van, artikel 16.7 van het Besluit activiteiten leefomgeving is geen omgevingsvergunning voor een ontgrondingsactiviteit vereist voor functionele ontgrondingen, met een oppervlakte groter dan 2.000 m2, als:
-
a.
niet dieper wordt ontgrond dan 3 m beneden maaiveld;
-
b.
niet meer dan 10.000 m3 grond wordt vergraven;
-
c.
de ontgronding niet in strijd is met een ter plaatse geldend omgevingsplan, projectbesluit of omgevingsvergunning voor een omgevingsplanactiviteit;
-
d.
de ontgronding niet plaats vindt binnen een gebied dat op de Cultuurhistorische waardenkaart is aangeduid als archeologisch monument;
-
e.
door middel van een rapportage, opgesteld door een gespecialiseerd bureau met kennis over aardkundige waarden, is aangetoond dat de ontgrondingsactiviteit geen afbreuk doet aan de aardkundige waarden, ingeval de ontgronding plaatsvindt in een gebied dat op de Aardkundig waardevolle gebiedenkaart is aangeduid als aardkundig waardevol gebied;
-
f.
door middel van een rapportage conform de Kwaliteitsnorm Nederlandse Archeologie is aangetoond dat de ontgrondingsactiviteit geen afbreuk doet aan archeologische of cultuurhistorische waarden, ingeval de ontgronding plaatsvindt in een gebied dat op de Cultuurhistorische waardenkaart is aangeduid met een hoge of middelhoge indicatieve archeologische waarde of in een gebied met een zeer hoge of hoge historische geografische waarde of historische groenstructuren;
-
g.
voor zover het de uitvoering betreft van werkzaamheden ten behoeve van de waterhuishouding, de ontgronding niet binnen 30 m van de teen van een waterkering of binnen 200 m van het aansluitpunt van een primaire waterkering op de hogere gronden plaatsvindt; en
-
h.
een melding is gedaan als bedoeld in Artikel 3.4.
-
a.
-
2
In afwijking van artikel 16.7 van het Besluit activiteiten leefomgeving is geen omgevingsvergunning vereist voor een ontgrondings- en herinrichtingsactiviteit in het kader van de realisering van een ecologische verbindingszone, een project gericht op behoud en herstel van watersystemen of een overig natuurontwikkelingsproject, als die ontgrondingsactiviteit:
-
a.
in overeenstemming is met een ter plaatse geldende gebiedsanalyse PAS of het vigerende natuurbeheerplan en door middel van een rapportage conform de Kwaliteitsnorm Nederlandse Archeologie is aangetoond dat de ontgrondingsactiviteit geen afbreuk doet aan archeologische waarden, voor zover de ontgronding plaatsvindt in een gebied dat op de Cultuurhistorische Waardenkaart is aangeduid met een hoge of middelhoge indicatieve archeologische waarde;
-
b.
is opgenomen in een op grond van de wet vastgesteld plan of besluit waarin de betrokken belangen bij de ontgronding zijn afgewogen en dat is voorbereid met toepassing van afdeling 3.4 van de Algemene wet bestuursrecht; en
-
c.
een melding is gedaan als bedoeld in Artikel 3.4.
-
a.
Afdeling 3.7 Stiltegebied
Paragraaf 3.7.1 Algemeen
Artikel 3.68 Toepassingsbereik
Deze afdeling is van toepassing op het verrichten van een milieubelastende activiteit in en om de locatie Stiltegebied.
Artikel 3.70 Specifieke zorgplicht Stiltegebied
Degene die een activiteit verricht binnen de locatie Stiltegebied en weet of redelijkerwijs kan vermoeden dat die activiteit nadelige gevolgen kan hebben voor de belangen, bedoeld in Artikel 3.69, is verplicht:
-
a.
alle maatregelen te nemen die redelijkerwijs van diegene kunnen worden gevraagd om die gevolgen te voorkomen;
-
b.
voor zover die gevolgen niet kunnen worden voorkomen, die gevolgen zoveel mogelijk te beperken of ongedaan te maken; en
-
c.
als die gevolgen onvoldoende kunnen worden beperkt, die activiteit achterwege te laten voor zover dat redelijkerwijs van diegene kan worden gevraagd.
Paragraaf 3.7.2 Inhoudelijke regels Stiltegebied
Artikel 3.71 Streefwaarde Stiltegebied
Binnen Stiltegebied geldt een streefwaarde van 40 dB(A) LAeq, 24 uur.
Artikel 3.72 Maatwerkregel milieubelastende activiteit Stiltegebied
De grenswaarde voor een aanvaardbare geluidbelasting voor het verrichten van een milieubelastende activiteit als bedoeld in hoofdstuk 3 van het Besluit activiteiten leefomgeving binnen Stiltegebied is:
-
a.
40 dB(A) LAeq, 24 uur, op 1,5 m hoogte, op een afstand van 50 m vanaf de grens van de locatie waar de activiteit verricht wordt, wanneer die locatie op 100 m of meer van de grens van het Stiltegebied ligt;
-
b.
45 dB(A) LAeq, 24 uur, op 1,5 m hoogte, op een afstand van 50 m vanaf de grens van de locatie waar de activiteit verricht wordt, wanneer die locatie op minder dan 100 m van de grens van het Stiltegebied ligt.
Artikel 3.73 Maatwerkregel milieubelastende activiteit Attentiezone stiltegebied
-
1
De grenswaarde voor een aanvaardbare geluidbelasting voor het verrichten van een milieubelastende activiteit als bedoeld in hoofdstuk 3 van het Besluit activiteiten leefomgeving binnen Attentiezone stiltegebied is 50 dB(A) LAeq, 24 uur, op 1,5 m hoogte:
-
a.
op de grens van het daarbinnen liggende stiltegebied, als de locatie waar de activiteit verricht wordt op 50 m of meer van de grens van het stiltegebied ligt;
-
b.
op 50 m vanaf de grens van de locatie waar de activiteit verricht wordt, als die locatie op minder dan 50 m van de grens van het daarbinnen liggende stiltegebied ligt.
-
a.
-
2
Als grenswaarde voor een aanvaardbare geluidbelasting vanwege het houden van een evenement binnen Attentiezone stiltegebied, geldt een geluidsniveau van 50 dB(A) LAeq, 24 uur, op de grens van het daarbinnen liggende stiltegebied.
Artikel 3.74 Maatwerkvoorschrift
-
1
Het bevoegd gezag kan in geval van een bijzondere omstandigheid met een maatwerkvoorschrift afwijken van de in Artikel 3.72 en Artikel 3.73 vastgestelde grenswaarden als:
-
2
Er is in ieder geval sprake van een bijzondere omstandigheid in het geval dat:
Artikel 3.75 Aanwijzing milieubelastende activiteit Stiltegebied
-
1
Als milieubelastende activiteit binnen de locatie Stiltegebied wordt aangewezen:
-
a.
het gebruik van een toestel dat de stilte verstoort;
-
b.
het houden van een evenement;
-
c.
het gebruik van motorvoertuigen en bromfietsen buiten voor gemotoriseerd verkeer opengestelde wegen of terreinen;
-
d.
het gebruik van een met verbrandingsmotor aangedreven vaartuig;
-
e.
het ontbranden van vuurwerk.
-
a.
-
2
Niet aangewezen zijn:
-
a.
de reguliere uitoefening van land-, tuin- of bosbouw of beroepsmatige visserij;
-
b.
het verrichten van een milieubelastende activiteit als bedoeld in hoofdstuk 3 van het Besluit activiteiten leefomgeving binnen de daarvoor geldende voorwaarden;
-
c.
het verrichten van een activiteit ten behoeve van het algemeen nut tussen 07.00 en 19.00 uur, voor zover de geluidbelasting op 100 m afstand van de activiteit ten hoogste 60 dB(A) bedraagt;
-
d.
een vaartuig dat ten hoogste 6 km/uur vaart;
-
e.
het gebruik van een toestel binnen 50 m van een woonhuis als dat niet hoorbaar is op een afstand van meer dan 50 m van het toestel;
-
f.
het ontbranden van consumentenvuurwerk gedurende een bij het Vuurwerkbesluit aangegeven periode binnen 50 m van een woonhuis;
-
g.
het gebruik van een toestel of vuurwerk als dat noodzakelijk is ter afwending van dreigend gevaar of anderszins uit een oogpunt van algemene veiligheid;
-
h.
het gebruik van een toestel:
-
a.
-
3
Een activiteit ten behoeve van het algemeen nut is in ieder geval het aanleggen, beheren en onderhouden van:
Artikel 3.76 Verbod milieubelastende activiteit Stiltegebied
Het is verboden een milieubelastende activiteit als bedoeld in Artikel 3.75 te verrichten.
Artikel 3.77 Meldplicht activiteit ten behoeve van algemeen nut
Het verbod om een toestel te gebruiken dat de stilte verstoort binnen Stiltegebied, bedoeld in Artikel 3.75, eerste lid, onder a, in samenhang met Artikel 3.76, geldt niet voor het verrichten van een activiteit ten behoeve van het algemeen nut met een geluidsbelasting van meer dan 60 dB(A) op 100 m, als aan de volgende voorwaarden is voldaan:
-
a.
de activiteit vindt plaats tussen 7.00 en 19.00 uur;
-
b.
de geluidbelasting op 100 m afstand van de werklocatie en de blootstellingsduur voldoen aan tabel 3.77; en
-
c.
een melding is gedaan als bedoeld in Artikel 3.4.
Tabel 3.77
|
Geluidsbelasting
|
Maximale blootstellingsduur*
|
|
Boven de 60 dB(A) |
ten hoogste 50 dagen |
|
Boven de 65 dB(A) |
ten hoogste 30 dagen |
|
Boven de 70 dB(A) |
ten hoogste 15 dagen |
|
Boven de 75 dB(A) |
ten hoogste 5 dagen |
|
Boven de 80 dB(A) |
0 dagen |
*Deze tabel wordt als volgt gelezen: Voor activiteiten die een geluidbelasting veroorzaken van meer dan 60 dB(A) zijn ten hoogste 50 dagen per kalenderjaar beschikbaar, waarvan maximaal 30 dagen de geluidbelasting meer dan 65 dB(A) mag zijn. Van deze 30 dagen mag de geluidbelasting maximaal 15 dagen hoger dan 70 dB(A) zijn, enz. Een geluidbelasting boven de 80 dB(A) is niet toegestaan.
Artikel 3.78 Meldplicht evenement Stiltegebied
Het verbod om een evenement te houden binnen Stiltegebied, bedoeld in Artikel 3.75, eerste lid, onder b, in samenhang met Artikel 3.76, geldt niet als aan de volgende voorwaarden is voldaan:
-
a.
het evenement kan niet buiten het Stiltegebied plaatsvinden;
-
b.
de duur van het evenement bedraagt, inclusief opbouwen en afbreken, ten hoogste 6 aaneengesloten dagen;
-
c.
het evenement vindt plaats tussen 07.00 en 19.00 uur;
-
d.
er zijn ten hoogste 20 tijdelijke parkeerplaatsen buiten de openbare weg;
-
e.
het equivalente geluidniveau op 50 m afstand en 1,5 m hoogte vanaf de grens van het evenement is ten hoogste 50 dB(A) en het bronvermogen is niet hoger dan 95 dB(A);
-
f.
het maximale geluidniveau op 50 m afstand en 1,5 m hoogte vanaf de grens van het evenement is ten hoogste 60 dB(A); en
-
g.
een melding is gedaan als bedoeld in Artikel 3.4.
Artikel 3.79 Meldplicht mobiel evenement Stiltegebied
Het verbod om een evenement te houden binnen Stiltegebied, bedoeld in Artikel 3.75, eerste lid, onder b, in samenhang met Artikel 3.76, geldt niet als er sprake is van een mobiel evenement, die een route aflegt door stiltegebied en aan de volgende voorwaarden is voldaan:
-
a.
het evenement kan niet buiten het stiltegebied plaatsvinden;
-
b.
het evenement duurt ten hoogste een dag;
-
c.
het evenement vindt plaats tussen 07.00 en 19.00 uur;
-
d.
de route maakt uitsluitend gebruik van een verharde openbare weg;
-
e.
het equivalente geluidniveau op 50 m afstand van de route op 1,5 m hoogte bedraagt ten hoogste 40 dB(A);
-
f.
het maximale geluidniveau op 50 m afstand van de route op 1,5 m hoogte bedraagt ten hoogste 50 dB(A); en
-
g.
een melding is gedaan als bedoeld in Artikel 3.4.
Afdeling 3.8 Natuur
Paragraaf 3.8.1 Algemeen
Artikel 3.80 Toepassingsbereik
Deze afdeling is van toepassing op:
-
a.
flora- en fauna-activiteiten als bedoeld in afdeling 11.2 van het Besluit activiteiten leefomgeving;
-
b.
het vellen van houtopstanden en het herbeplanten van grond, bedoeld in afdeling 11.3 van het Besluit activiteiten leefomgeving; en
-
c.
de natura-2000 activiteit, bedoeld in afdeling 11.1 van het Besluit activiteiten leefomgeving.
Artikel 3.81 Oogmerken
De regels zijn gesteld met het oog op:
-
a.
de natuurbescherming;
-
b.
het voorkomen en bestrijden van schade door dieren;
-
c.
de instandhouding van het bosareaal in Nederland; en
-
d.
het beschermen van landschappelijke waarden.
Paragraaf 3.8.2 Inhoudelijke regels flora- en fauna activiteit
Artikel 3.82 Aanwijzing vergunningvrije flora- en faunactiviteit algemeen
-
1
Het verbod, bedoeld in artikel 11.54, eerste lid, van het Besluit activiteiten leefomgeving, geldt niet als:
-
a.
de activiteit betrekking heeft op:
-
b.
de activiteit nodig is ter bescherming van de belangen genoemd in artikel 8.74l, eerste lid, onderdeel b, onder 6, 10, 11 of 12, van het Besluit kwaliteit leefomgeving.
Tabel 3.82
Nederlandse naam
Wetenschappelijke naam
Amfibieen
Bruine kikker
Rana temporaria
Gewone pad
Bufo bufo
Kleine watersalamander
Lissotriton vulgaris (oud: Triturus vulgaris)
Meerkikker
Rana ridibunda
Middelste groene kikker (of bastaardkikker)
Rana esculenta
Zoogdieren
Aardmuis
Microtus agrestis
Bosmuis
Apodemus sylvaticus
Dwergmuis
Micromys minutus
Dwergspitsmuis
Sorex minutus
Egel
Erinaceus europeus
Gewone bosspitsmuis
Sorex araneus
Haas
Lepus europeus
Huisspitsmuis
Crocidura russula
Konijn
Oryctolagus cuniculus
Ondergrondse woelmuis
Pitymys subterraneus
Ree
Capreolus capreolus
Rosse woelmuis
Clethrionomys glareolus
Tweekleurige bosspitsmuis
Sorex coronatus
Veldmuis
Microtus arvalis
Vos
Vulpes vulpes
Wild zwijn
Sus scrofa
Woelrat
Arvicola terrestris
-
a.
Artikel 3.83 Maatwerkregel bescherming van vogels tegen landbouwwerkzaamheden
De verboden, bedoeld in artikel 11.37, eerste lid, onder a, met uitzondering van het verbod tot doden, b, c en d, van het Besluit activiteiten leefomgeving, gelden niet als de activiteiten worden verricht voor de bescherming tegen landbouwwerkzaamheden van:
Artikel 3.84 Maatwerkregel bescherming van amfibieën tegen verkeer
-
1
Ter veiligstelling tegen het verkeer is het in afwijking van de verboden, bedoeld in artikel 11.46, eerste lid, onder a en b, artikel 11.47, eerste lid, onder b, en artikel 11.54, eerste lid, onder a, van het Besluit activiteiten leefomgeving, toegestaan om:
-
2
De vrijstelling, bedoeld in het eerste lid, geldt alleen:
Artikel 3.85 Maatwerkregel vangen en vervoeren amfibieën voor onderzoek en onderwijs
Voor het gebruik bij onderzoek en onderwijs is het in afwijking van de verboden, bedoeld in artikel 11.46, eerste lid, onder b, artikel 11.47, eerste lid, onder b, en artikel 11.54, eerste lid, onder a, van het Besluit activiteiten leefomgeving, toegestaan:
-
a.
eieren van de meerkikker, de middelste groene kikker, de bruine kikker en de gewone pad, te vangen;
-
b.
eieren van de soorten, genoemd onder a, onder zich te hebben;
-
c.
eieren van de soorten, genoemd onder a, te vervoeren;
-
d.
de meerkikker, de middelste groene kikker, de bruine kikker en de gewone pad onder zich te hebben, voor zover de metamorfose nog niet is voltooid; of
-
e.
de soorten, genoemd onder d, te vervoeren.
Artikel 3.86 Maatwerkregel bezit- en vervoersverbod voor onderzoek en onderwijs
Voor het gebruik voor onderzoek of onderwijs is het in afwijking van de verboden, bedoeld in artikel 11.39, eerste lid, en artikel 11.47, eerste lid, onder b, van het Besluit activiteiten leefomgeving, toegestaan:
Artikel 3.87 Maatwerkregel uitzetten dieren of eieren van dieren
-
1
Voor zover op basis van deze paragraaf soorten zijn gevangen, is het in afwijking van de verboden, bedoeld in artikel 11.61, eerste lid, van het Besluit activiteiten leefomgeving, toegestaan dieren of eieren van dieren uit te zetten.
-
2
De uitzetting vindt zo spoedig mogelijk plaats op een voor de soort geschikte locatie in de directe omgeving binnen het leefgebied van de soort.
Paragraaf 3.8.3 Inhoudelijke regels schade- en overlastbestrijding
Artikel 3.88 Maatwerkregel schadeveroorzakende soorten
-
1
Ter voorkoming van schade is het in afwijking van artikel 11.37, eerste lid, onder a, b en d, en artikel 11.54, eerste lid, onder a en b van het Besluit activiteiten leefomgeving, toegestaan de in tabel 3.88 benoemde handelingen te verrichten, voor de daar genoemde soorten, vanuit de daar genoemde belangen, voor de daar genoemde gevallen en met gebruik van de genoemde middelen.
Tabel 3.88
Soorten
Handeling
Wettelijk belang
Gevallen
Middelen
SteenmarterHet door een ecologisch ter zake deskundige:
- opzettelijk verstoren of vangen; of
- opzettelijk beschadigen of vernielen van vaste voortplantingsplaatsen of rustplaatsen.Ter voorkoming van:
- ernstige schade aan met name de gewassen, veehouderijen, bossen, visgronden, wateren of andere vormen van eigendom; of
- schade of overlast, met inbegrip van schade aan sportvelden, schietterreinen, industrieterreinen, kazernes, of begraafplaatsen.Op basis van een door Gedeputeerde Staten goedgekeurd soortbeheerplan bij:
- belangrijke schade aan gebouwen of eigendommen gelegen binnen de bebouwde kommen; of
-overlast in geval van vaste voortplantingsplaats of verblijfplaats in woningen, scholen, bedrijfsgebouwen of sportaccommodaties, gelegen binnen de bebouwde kommenvangkooien
Veldmuis
-vangen
-doden
-opzettelijk beschadigen of vernielen van vaste voortplantingsplaatsen of rustplaatsen.- ter voorkoming van ernstige schade aan gewassen; of
- in het belang van de volksgezondheid en openbare veiligheid of andere dwingende redenen van groot openbaar belang, met inbegrip van redenen van sociale of economische aard en met inbegrip van voor het milieu wezenlijke gunstige effecten.belangrijke schade aan gewassen.
-rodenator
-toegelaten of vrijgestelde middelen volgens de Wet gewasbeschermingsmiddelen en biociden
-klemmenWoelrat
- vangen
- doden
- opzettelijk beschadigen of vernielen van vaste voortplantings-plaatsen of rustplaatsen.- ter voorkoming van ernstige schade aan met name de gewassen, veehouderijen, bossen, visgronden, wateren of andere vormen van eigendom; of
- in het belang van de volksgezondheid, de openbare veiligheid of andere dwingende redenen van groot openbaar belang, met inbegrip van redenen van sociale of economische aard en met inbegrip van voor het milieu wezenlijke gunstige effecten.- belangrijke schade of dreigende schade aan teelt van appels en peren; of
- belangrijke schade of dreigende schade aan waterkeringen.-rodenator
- toegelaten of vrijgestelde middelen volgens de Wet gewasbeschermingsmiddelen en biociden
-klemmen
-vangkooien -
2
In aanvulling op het eerste lid geldt de vrijstelling uitsluitend:
-
a.
voor handelingen ter voorkoming van in het lopende of daarop volgende jaar dreigende schade;
-
b.
voor de grondgebruiker respectievelijk een door hem op grond van de artikelen 11.44, vijfde lid, 11.52, vijfde lid en 11.58, zesde lid van het Besluit activiteiten leefomgeving aangewezen persoon;
-
c.
op de door de grondgebruiker gebruikte gronden, in of aan door de grondgebruiker gebruikte opstallen, of in het omringend gebied;
-
d.
nadat passende en doeltreffende preventieve maatregelen zijn ingezet overeenkomstig het faunabeheerplan of bij de steemarter het soortbeheerplan;
-
e.
voor zover handelingen worden verricht overeenkomstig het faunabeheerplan of bij de steenmarter het soortbeheerplan.
-
a.
Artikel 3.89 Maatwerkregel overlast veroorzakende soorten binnen de bebouwde kom
Ter bestrijding van overlast binnen de bebouwde kom is het gemeenten, in afwijking van artikel 11.37, eerste lid, onder a, b en d, en artikel 11.54, eerste lid, onder a en b, van het Besluit activiteiten leefomgeving, toegestaan de in die artikelen genoemde handelingen te verrichten voor de genoemde soorten, vanuit de genoemde belangen, voor de genoemde gevallen en met de genoemde middelen, bedoeld in Artikel 3.88, eerste lid.
Artikel 3.90 Verbod verstorende activiteiten in Rust- en foerageergebied voor ganzen en smienten
-
1
In Rust- en foerageergebied voor ganzen en smienten worden in de periode 1 november tot 1 april, de volgende soorten niet opzettelijk verontrust:
-
2
In afwijking van Artikel 3.88 Maatwerkregel schadeveroorzakende soorten, eerste lid, is het binnen een Rust- en foerageergebied, in de periode 1 november tot 1 april, alleen toegestaan van die vrijstelling gebruik te maken voor zover gebruikmaking hiervan niet leidt tot verontrusting van de aldaar aanwezige, in het eerste lid genoemde, soorten.
Artikel 3.91 één-op-één beheermethode wilde zwijnen
Het doden van wilde zwijnen door middel van de één-op-één beheermethode, bedoeld in artikel 11.58, vijfde lid, onder b, van het Besluit activiteiten leefomgeving, is alleen toegestaan als dit in overeenstemming is met het faunabeheerplan.
Paragraaf 3.8.4 Inhoudelijke regels houtopstanden
Artikel 3.92 Maatwerkregel meld- en herplantplicht houtopstanden
-
1
De meldplicht, bedoeld in artikel 11.126 van het Besluit activiteiten leefomgeving, alsmede de plicht tot herbeplanting, bedoeld in artikel 11.129 van het Besluit activiteiten leefomgeving, geldt niet als sprake is van:
-
a.
houtopstanden op oevers van vennen en poelen over een breedte van 30 meter gerekend vanaf de bestaande gemiddelde voorjaarswaterlijn;
-
b.
houtopstanden in verband met het realiseren van een werk overeenkomstig een onherroepelijk omgevingsplan of projectbesluit waarvoor reeds een planologische compensatie is vereist;
-
c.
een tijdelijke houtopstand; of
-
d.
houtopstanden als onderdeel van agroforestry.
-
a.
-
2
Er is sprake van een tijdelijke houtopstand als aan de volgende voorwaarden is voldaan:
-
a.
voordat tot aanleg van de houtopstand wordt overgegaan, is het tijdstip en de plaats van de aanleg gemeld op grond van artikel 3.4;
-
b.
de houtopstand wordt niet aangeplant om te voldoen aan een herplantplicht als bedoeld in artikel 11.129, eerste lid, van het Besluit activiteiten leefomgeving of vanwege een compensatieverplichting gebaseerd op andere regelgeving;
-
c.
de houtopstand is aangeplant voor de productie van hout of biomassa; en
-
d.
de houtopstand wordt binnen een periode van 40 jaar geheel geveld, gerekend vanaf het tijdstip van aanleg, bedoeld onder a.
-
a.
-
3
Er is sprake van een houtopstand als onderdeel van agroforestry als is voldaan aan de volgende voorwaarden:
-
a.
voordat tot aanleg van de houtopstand wordt overgegaan, is het tijdstip en de plaats van de aanleg gemeld op grond van artikel 3.4;
-
b.
de houtopstand wordt niet aangeplant om te voldoen aan een herplantplicht als bedoeld in artikel 11.129, eerste lid, van het Besluit activiteiten leefomgeving of vanwege een compensatieverplichting gebaseerd op andere regelgeving; en
-
c.
de houtopstand is aangelegd op landbouwgrond met een blijvende agrarische bestemming zonder dat daarvoor een provinciale subsidie is verleend.
-
a.
Artikel 3.93 Eisen herplanting houtopstanden
Een bosbouwkundig verantwoorde herbeplanting als bedoeld in artikel 11.129, eerste lid, van het Besluit activiteiten leefomgeving voldoet aan de volgende eisen:
-
a.
de oppervlakte van de herbeplanting is tenminste even groot als de oppervlakte van de gevelde houtopstand;
-
b.
de nieuwe houtopstand kan, gelet op de bodemkwaliteit en de waterhuishouding ter plaatse, uitgroeien tot een volwaardige en duurzame houtopstand;
-
c.
de nieuwe houtopstand kan binnen een periode van 5 à 10 jaar een gesloten kronendak vormen;
-
d.
het gebruik van sierheesters, tuinsoorten en soorten die een gevaar vormen voor de natuurlijke biodiversiteit ter plaatse, is niet toegestaan;
-
e.
herplant binnen Natura 2000-gebieden vindt plaats op een wijze en met soorten die de natuurlijke kenmerken en de instandhoudingsdoelstellingen van het gebied, bedoeld in artikel 3.58, eerste lid, van het Besluit kwaliteit leefomgeving niet aantasten; en
-
f.
de herbeplante houtopstand kan op termijn vergelijkbare ecologische en landschappelijke waarden vertegenwoordigen als de gevelde houtopstand.
Artikel 3.94 Maatwerkvoorschriften herplantplicht houtopstanden
-
1
Maatwerkvoorschiften over de plicht tot herbeplanting, bedoeld in artikel 11.129, eerste lid, van het Besluit activiteiten leefomgeving, zijn mogelijk wanneer er sprake is van:
-
2
Het stellen van maatwerkvoorschriften over de plicht tot herbeplanting op dezelfde grond, bedoeld in artikel 11.130, onder a, van het Besluit activiteiten leefomgeving, is mogelijk als dit niet ten koste gaat van beschermde natuurwaarden en bijzondere landschappelijke waarden ter plaatse en, in aanvulling op Artikel 3.93 Eisen herplanting houtopstanden, wordt voldaan aan de volgende voorwaarden:
-
a.
de andere grond is gelegen in de provincies Noord-Brabant of Limburg;
-
b.
de andere grond is van gelijkwaardige grondkwaliteit;
-
c.
als de velling heeft plaatsgevonden op grond die is gelegen in of aan een boskern vindt herplant ook plaats in of aan een boskern;
-
d.
beplanting van de andere grond, gaat niet ten koste van ter plaatse aanwezige beschermde natuurwaarden en bijzondere landschappelijke waarden; en
-
e.
de andere grond is onbeplant en vrij van een herplantplicht als bedoeld in artikel 11.129, eerste lid, van het Besluit activiteiten leefomgeving en vrij van natuurcompensatieverplichtingen, ontstaan vanuit andere wet- en regelgeving.
-
a.
-
3
Maatwerkvoorschriften zijn mogelijk over de herplanttermijn, bedoeld in artikel 11.129, eerste lid, van het Besluit activiteiten leefomgeving als natuurlijke of fysieke omstandigheden het niet mogelijk maken om binnen die termijn aan de plicht tot herbeplanting te voldoen.
Artikel 3.95 Maatwerkregel vellingsmelding houtopstanden
Met een maatwerkvoorschrift kan worden afgeweken van de termijn, bedoeld in artikel 11.126, eerste lid, van het Besluit activiteiten leefomgeving.
Artikel 3.96 Gegevens en bescheiden vellen houtopstand
Een melding voor het geheel of gedeeltelijk vellen van een houtopstand als bedoeld in artikel 11.126 van het Besluit activiteiten leefomgeving, bevat de gegevens en bescheiden zoals opgenomen in Bijlage III.
Paragraaf 3.8.5 Inhoudelijke regels Natura 2000
Artikel 3.97 Aanwijzen vergunningvrije Natura 2000-activiteit
-
1
Het verbod, bedoeld in artikel 5.1, eerste lid, aanhef en onder e, van de wet geldt niet voor agrarische beregening uit grondwater als dit geen significant negatief effect veroorzaakt op Natura 2000-gebied.
-
2
Er is geen significant effect op Natura 2000-gebied als is voldaan aan de volgende voorwaarden:
-
a.
de onttrekkingsactiviteit ligt buiten de Attentiezone waterhuishouding of een door het waterschap aangewezen invloedgebied Natura 2000;
-
b.
de onttrekkingsactiviteit heeft een maximale pompcapaciteit van 70 m3/uur als het gaat om de beregening van grasland en van 100 m3/uur als het gaat om de beregening van akkerbouw, vollegronds tuinbouw en de vollegrond boomteelt;
-
c.
er is niet meer dan één put per vijf hectare aanwezig;
-
d.
de putten zijn niet dieper dan de maximale diepte onder maaiveld zoals opgenomen in Maximum boordiepte;
-
e.
er is een bedrijfswaterplan als bedoeld in de waterschapsverordening en de daarin opgenomen maatregelen zijn uitgevoerd;
-
f.
het onttrokken grondwater wordt alleen gebruikt voor een agrarisch beregeningsdoel, met inachtneming van door het waterschap ingestelde tijdelijke onttrekkingsverboden bij droogte of schaarste; en
-
g.
er wordt niet meer grondwater onttrokken dan noodzakelijk is voor het beoogde gebruik.
-
a.
-
3
Het tweede lid, onder a, geldt niet voor een wateronttrekkingsactiviteit die binnen een door het waterschap De Dommel aangewezen beperkt invloedgebied Natura 2000 wordt verricht wanneer aan de volgende voorwaarden is voldaan:
-
a.
het is een bestaande legale wateronttrekkingsactiviteit; en
-
b.
de wateronttrekkingsactiviteit wordt uitsluitend gebruikt voor het beregenen van grasland binnen de periode van het voorjaars- en urenverbod.
-
a.
Artikel 3.98 Maatwerkregels huisvestingssysteem bestaande stal veehouderij
-
1
Vanaf 1 juli 2024 geldt dat:
-
a.
een veehouderij gemiddeld op bedrijfsniveau voldoet aan de eisen van Bijlage VI Technische eisen huisvestingssysteem; of
-
b.
elk huisvestingssysteem dat op een veehouderij wordt toegepast of in werking is, voldoet aan de eisen uit Bijlage VI Technische eisen huisvestingssysteem, behoudens in het geval dat het huisvestingssysteem is gerealiseerd op een omgevingsvergunning voor een milieubelastende activiteit of een melding ingevolge het Besluit activiteiten leefomgeving die:
-
1.
voor de hoofdcategorie rundvee uit bijlage V van de Omgevingsregeling ten hoogste 20 jaar geleden onherroepelijk is geworden of uiterlijk 20 jaar geleden is ingediend; of
-
2.
voor alle andere diercategorieën uit bijlage V van de Omgevingsregeling ten hoogste 15 jaar geleden onherroepelijk is geworden of uiterlijk 15 jaar geleden is ingediend.
-
1.
-
a.
-
2
In afwijking van het eerste lid, aanhef, geldt:
-
a.
1 januari 2020, voor een veehouderij die op 19 juli 2017 voor een hele hoofdcategorie niet voldeed aan de eisen van het Besluit emissiearme huisvesting;
-
b.
1 januari 2026, voor de diercategorieën HA1, HA2 en HA3, bedoeld in bijlage V van de Omgevingsregeling.
-
a.
-
3
Een bestaand huisvestingssysteem voor een veehouderij hoeft niet te voldoen aan het eerste lid, onder a en b, als:
-
a.
op de datum, bedoeld in het eerste lid, aanhef, of het tweede lid, onder b, binnen de bestaande diercategorie ten hoogste het aantal dieren wordt gehouden dat overeenkomt met de berekende emissie vanuit de stal waarvan sprake zou zijn geweest wanneer de toegepaste huisvestingssystemen zouden voldoen aan de vanaf 1 juli 2024 geldende emissiereductie eisen, zoals opgenomen in Bijlage VI Technische eisen huisvestingssysteem; en
-
b.
is geborgd dat in de omgevingsvergunning voor de N2000-activiteit op grond van de wet of bij gebreke daarvan de omgevingsvergunning voor de milieubelastende activiteit of de melding op grond van het Besluit activiteiten leefomgeving, het aantal dieren is vastgelegd dat op grond van het eerste lid in de stal mag worden gehouden.
-
a.
-
4
Voor de toepassing van het derde lid, onder a, geldt als referentiesituatie de diercategorie en het aantal dieren dat op 1 januari 2023 mag worden gehouden binnen de feitelijk gerealiseerde capaciteit op grond van de omgevingsvergunning voor de N2000-activiteit op grond van de wet of bij gebreke daarvan de omgevingsvergunning voor de milieubelastende activiteit of de melding op grond van het Besluit activiteiten leefomgeving.
-
5
Voor de toepassing van dit artikel geldt dat het in beperkte omvang en aantal houden van hobbydieren voor privé gebruik en zonder relatie met de bedrijfsvoering, niet betrokken hoeft te worden in de beoordeling of een veehouderij voldoet aan de eisen uit Bijlage VI Technische eisen huisvestingssysteem.
Artikel 3.99 Maatwerkregels huisvestingssysteem nieuwe stal veehouderij
-
1
In aanvulling op artikel 11.6 van het Besluit activiteiten leefomgeving geldt dat in een nieuwe stal ieder huisvestingssysteem dat wordt toegepast, voldoet aan de eisen uit Bijlage VI, die gelden op het moment van besluitvorming op een vergunningaanvraag of het moment waarop de melding is ingediend, bij:
-
a.
de omgevingsvergunning ingevolge artikel 5.1, eerste lid, aanhef onder e, van de wet;
-
b.
de omgevingsvergunning ingevolge de wet of een ingevolge de wet vastgestelde algemene maatregel van bestuur, waarvoor op grond van artikel 4.25, eerste lid, onder e, van het Omgevingsbesluit advies met instemming is vereist door Gedeputeerde Staten; of
-
c.
als onderdelen a. en b. niet van toepassing zijn:
-
1.
een omgevingsvergunning voor een milieubelastende activiteit ingevolge de wet en het Besluit activiteiten leefomgeving; of
-
2.
een melding ingevolge het Besluit activiteiten leefomgeving.
-
1.
-
a.
-
2
In afwijking van het eerste lid geldt dat de nieuwe stal en de toepassing van ieder huisvestingssysteem voldoet aan de eisen zoals opgenomen in Bijlage VI die gelden op het moment van indiening, als de vergunningaanvraag uiterlijk 9 maanden voor de termijn, bedoeld in Artikel 3.98, eerste lid of Artikel 3.98, tweede lid, onder b, is ingediend.
-
3
Onder nieuwe stal wordt verstaan:
-
a.
een opgericht of gerenoveerd dierenverblijf,
-
1.
waarvoor op of na 25 mei 2010 een omgevingsvergunning is vereist voor het verrichten van een bouwactiviteit en door de oprichting of renovatie een wijziging plaatsvindt van het in het dierenverblijf aanwezige huisvestingssysteem; of
-
2.
waarbij sprake is van het aanleggen, aankoppelen of installeren van een of meer van de systemen opgenomen in Artikel 3.102 Lijst met systemen, op het moment dat de daarvoor vereiste aanvraag om een vergunning is ingediend of de benodigde melding is gedaan, voor zover het aanleggen, aankoppelen of installeren van deze systemen betrekking heeft op de emissiereductie van stikstof;
-
1.
-
b.
een nieuw opgericht verplaatsbaar dierenverblijf; of
-
c.
een gebouw dat als dierenverblijf wordt ingericht.
-
a.
-
4
Voor de toepassing van dit artikel omvat een dierenverblijf ook de daaraan gekoppelde mestopslag of mestbewerkingstechniek waarvoor een emissiefactor is vastgesteld in de Omgevingsregeling.
-
5
Het bepaalde in Artikel 3.98, vijfde lid, is van overeenkomstige toepassing.
Artikel 3.100 Uitzondering natuurinclusieve veehouderij
-
1
Een bestaand huisvestingssysteem voor een veehouderij hoeft niet te voldoen aan Artikel 3.98, eerste lid, onder a en b, als:
-
a.
de stallen op de datum, bedoeld in Artikel 3.98, eerste lid, aanhef, of Artikel 3.98, tweede lid, onder b, onderdeel zijn van een natuurinclusieve bedrijfsvoering;
-
b.
de veehouderij blijvend beschikt over voldoende grond voor een veebezetting van ten hoogste 2 GVE per
hectare; -
c.
door het treffen van aanvullende maatregelen de gemiddelde emissie op bedrijfslocatieniveau gelijk is aan de toepassing van emissiearme huisvesting die voldoet aan Bijlage VI Technische eisen huisvestingssysteem, als onderdeel van een niet natuurinclusieve bedrijfsvoering; en
-
d.
uit monitoring blijkt dat het bedrijf gemiddeld op jaarniveau aan de voorwaarde onder c. voldoet.
-
a.
-
2
Artikel 3.99, eerste lid, geldt niet voor een vrijloopstal voor melk- en kalfkoeien ouder dan 2 jaar, als onderdeel van een natuurinclusieve bedrijfsvoering.
Artikel 3.102 Lijst met systemen
Systemen als bedoeld in Artikel 3.99 zijn:
-
a.
luchtwasser;
-
b.
warmtewisselaar;
-
c.
warmteheater;
-
d.
bevorderen van interne luchtcirculatie door middel van ventilatoren of verwarming;
-
e.
biofilter;
-
f.
aanpassing en vervanging van mestputten bij vee;
-
g.
aanpassing en vervanging van vloeren, waaronder roostervloeren, bij vee;
-
h.
aanpassing en vervanging van opslagsystemen voor dierlijke mest;
-
i.
schuine putwanden;
-
j.
water- of mestkanalen;
-
k.
systemen voor frequente mestafvoer, waaronder riolering, mestpannen, mestbanden en mestschuiven;
-
l.
mestmix- en mestbeluchtingssystemen;
-
m.
systemen voor gescheiden opvang van urine en vaste mest;
-
n.
mestbehandeling of wijzigen samenstelling, waaronder temperatuurwijziging, luchtdoorvoer, toevoegen van zuur of formaldehyde;
-
o.
aanpassing en vervanging van ventilatiesystemen;
-
p.
ionisatie;
-
q.
droogfilterwand;
-
r.
droogtunnel;
-
s.
filters;
-
t.
wijzigingen in grond- of volièrehuisvesting;
-
u.
strooiselschuiven;
-
v.
luchtconditionering; of
-
w.
buizenverwarming.
Afdeling 3.10 Provinciale weg
Paragraaf 3.10.1 Algemeen
Artikel 3.107 Toepassingsbereik
Deze afdeling is van toepassing op het verrichten van een beperkingengebiedactiviteit in en om de locatie Provinciale weg.
Artikel 3.108 Oogmerken
De regels in deze afdeling zijn gesteld met het oog op:
-
a.
het behoud van de functie van de provinciale weg als stroomweg, gebiedsontsluitingsweg of erftoegangsweg;
-
b.
het behoud van de kwaliteit van de provinciale weg;
-
c.
het beschermen van de doorstroming en verkeersveiligheid van het verkeer op de provinciale weg; en
-
d.
het beschermen van de provinciale weg tegen negatieve invloeden op of rond die weg, waaronder het belang tot onderhoud, verruiming of wijziging van de provinciale weg.
Artikel 3.109 Specifieke zorgplicht
-
1
Degene die een activiteit verricht en die weet of redelijkerwijs kan vermoeden dat die activiteit nadelige gevolgen heeft voor de belangen, bedoeld in Artikel 3.108, is verplicht:
-
a.
alle maatregelen te nemen die redelijkerwijs van diegene kunnen worden gevraagd om die gevolgen te voorkomen;
-
b.
voor zover die gevolgen niet kunnen worden voorkomen, die gevolgen zoveel mogelijk te beperken of ongedaan te maken; en
-
c.
als die gevolgen onvoldoende kunnen worden beperkt, die activiteit achterwege te laten voor zover dat redelijkerwijs van diegene kan worden gevraagd.
-
a.
-
2
De zorgplicht houdt in ieder geval in dat:
-
a.
het vrije zicht naar de provinciale weg niet wordt belemmerd;
-
b.
dat het zicht van weggebruikers niet gehinderd wordt door het plaatsen van verlichting of het verbranden van materialen;
-
c.
houtgewas, bomen of takken van bomen zodanig worden geplaatst en onderhouden dat deze geen hinder voor het verkeer veroorzaken; en
-
d.
geen vaste stoffen, hinderlijke of schadelijke vloeistoffen of voorwerpen op de weg worden achtergelaten.
-
a.
Paragraaf 3.10.2 Inhoudelijke regels Provinciale weg
Artikel 3.110 Aanwijzing beperkingengebiedactiviteit
-
1
Als beperkingengebiedactiviteit binnen de locatie Provinciale weg worden aangewezen alle activiteiten die aan, op, onder, langs of over de provinciale weg plaatsvinden, anders dan het gebruik voor verkeersdoeleinden.
-
2
Niet aangewezen zijn:
-
a.
activiteiten die door of in opdracht van de provincie worden uitgevoerd; en
-
b.
het plaatsen van voorwerpen en stoffen die kortstondig op de provinciale weg aanwezig zijn in verband met laad- en loswerkzaamheden, zolang deze voorwerpen of stoffen niet schadelijk, gevaarlijk of hinderlijk zijn of anderszins de oogmerken, bedoeld in Artikel 3.108, in gevaar brengen.
-
a.
Artikel 3.111 Verbod verrichten beperkingengebiedactiviteit Provinciale weg
Het is verboden een beperkingengebiedactiviteit te verrichten als bedoeld in Artikel 3.110.
Artikel 3.112 Vergunningplichtige beperkingengebiedactiviteit Provinciale weg
Het verbod om een beperkingengebiedactiviteit te verrichten als bedoeld in Artikel 3.111 geldt niet als een omgevingsvergunning is verleend voor:
-
a.
het verrichten van activiteiten in het kader van een wettelijke verplichting;
-
b.
het aanleggen, instandhouden, wijzigen of verwijderen van een zijwegaansluiting van een andere overheid;
-
c.
het aanleggen, instandhouden, wijzigen of verwijderen van een uitweg;
-
d.
het aanleggen, instandhouden, wijzigen of verwijderen van kabels of leidingen;
-
e.
het aanleggen, instandhouden, wijzigen of verwijderen van een leiding voor het lozen van hemelwater op een oppervlaktewaterlichaam dat behoort tot de provinciale weg;
-
f.
het plaatsen of bevestigen van een aanduiding;
-
g.
het plaatsen, instandhouden, wijzigen of verwijderen van een kunstobject;
-
h.
het aanbrengen, instandhouden, wijzigen of verwijderen van een beschildering van een kunstwerk;
-
i.
het plaatsen van een voorwerp in verband met activiteiten buiten de provinciale weg;
-
j.
het houden van een evenement of een wedstrijd zonder voertuigen;
-
k.
het plaatsen van een verkeersmaatregel vanwege activiteiten die buiten de provinciale weg plaatsvinden.
Artikel 3.113 Meldplicht beperkingengebiedactiviteit Provinciale weg
Het verbod om een beperkingengebiedactiviteit te verrichten als bedoeld in Artikel 3.111 geldt niet voor het plaatsen, wijzigen of verwijderen van een gedenkteken als:
-
a.
de plaatsing van het gedenkteken geschiedt door of in opdracht van de nabestaande die het gedenkteken wil plaatsen;
-
b.
het gedenkteken een maximale afmeting heeft van 0,50 m breed, 0,50 m lang en 0,50 m hoog;
-
c.
het gedenkteken in de berm wordt geplaatst, op een zo groot mogelijke afstand gerekend vanaf de kant van de hoofdrijbaan;
-
d.
het gedenkteken niet wordt bevestigd aan een tot de weg behorende verkeersvoorziening, bomen of beplanting;
-
e.
in, op of bij het gedenkteken geen verlichting wordt geplaatst;
-
f.
de nabestaande het gedenkteken plaatst of onderhoudt, hij de belangen, bedoeld in Artikel 3.108, niet in het geding brengt en een veiligheidsvest draagt;
-
g.
de nabestaande het gedenkteken verwijdert binnen 10 jaar na de datum dat het gedenkteken geplaatst is, of zo veel eerder als Gedeputeerde Staten daarom verzoeken; en
-
h.
een melding is gedaan als bedoeld in artikel 3.4.
Hoofdstuk 4 Instructieregels omgevingsvergunning
Paragraaf 4.1 Algemeen
Artikel 4.2 Oogmerken
Bij de besluitvorming over de omgevingsvergunning betrekt het bevoegd gezag de oogmerken die bij de aanwijzing van de vergunningplichtige activiteit in Hoofdstuk 3 zijn opgenomen.
Artikel 4.3 Normadressaat
De instructieregels richten zich tot het orgaan dat bevoegd is een besluit te nemen over de omgevingsvergunning.
Artikel 4.4 Gegevens en bescheiden vergunningplicht
In aanvulling op afdeling 7.2 van de Omgevingsregeling bevat een aanvraag voor omgevingsvergunning als bedoeld in deze verordening:
-
a.
de naam en het adres van de aanvrager;
-
b.
de gewenste startdatum van de activiteit en de verwachte duur van de activiteit;
-
c.
de naam en het adres van degene die een zakelijk of persoonlijk recht heeft op de locatie;
-
d.
een machtigingsformulier in geval de aanvrager namens een initiatiefnemer handelt;
-
e.
de gegevens en bescheiden opgenomen in Bijlage III.
Artikel 4.5 Ontheffing
-
1
Op verzoek van het bevoegd gezag voor de omgevingsvergunning kunnen Gedeputeerde Staten ontheffing verlenen van de instructieregels in dit hoofdstuk als het verrichten van de activiteit onevenredig wordt belemmerd in verhouding tot het belang dat wordt gediend met de regel waarvan ontheffing wordt gevraagd.
-
2
Het verzoek om ontheffing bevat in ieder geval:
-
a.
een onderbouwing waarom het verrichten van de activiteit onevenredig wordt belemmerd;
-
b.
een beschrijving van de mogelijke gevolgen van de ontheffing voor het belang dat beschermd wordt door de bepaling waarvan ontheffing wordt gevraagd; en
-
c.
een of meer verbeeldingen op kaart met een zodanige mate van nauwkeurigheid dat een duidelijk inzicht wordt verkregen van de locatie waarop de ontheffing betrekking heeft.
-
a.
Paragraaf 4.2 Beoordelingsregels omgevingsvergunning
Artikel 4.6 Beoordelingsregels omgevingsvergunning grondwatersanering
-
1
De omgevingsvergunning, bedoeld in Artikel 3.52, wordt alleen verleend als de activiteit verenigbaar is met het belang van:
-
2
Bij de beoordeling van de aanvraag wordt rekening gehouden met de waterbeheerprogramma's, de regionale waterprogramma's, de stroomgebiedsbeheerplannen, de overstromingsrisicobeheerplannen en het nationale waterprogramma, die betrekking hebben of dat betrekking heeft op het betreffende krw-oppervlaktewaterlichaam of grondwaterlichaam. De vergunning wordt niet verleend als dat ertoe leidt dat:
-
a.
niet wordt voldaan aan de omgevingswaarden, bedoeld in de artikelen 2.10, eerste lid, 2.11, eerste lid, 2.13, eerste lid, 2.14, eerste lid, en 2.15, eerste lid, van het Besluit kwaliteit leefomgeving, in voorkomend geval in samenhang met de termijn, bedoeld in artikel 2.18, eerste lid, van dat besluit;
-
b.
een goed ecologisch potentieel als bedoeld in artikel 2.12, eerste lid, van het Besluit kwaliteit leefomgeving, niet wordt bereikt, in voorkomend geval in samenhang met de termijn, bedoeld in artikel 2.18, tweede lid, van dat besluit;
-
c.
een minder strenge doelstelling als bedoeld in artikel 2.17, tweede lid, aanhef en onder d, van het Besluit kwaliteit leefomgeving, niet wordt bereikt;
-
d.
de doelstelling van ombuiging van significante en aanhoudend stijgende trends, bedoeld in artikel 4.17, van het Besluit kwaliteit leefomgeving, niet wordt bereikt;
-
e.
de doelstelling van het voorkomen van achteruitgang van de chemische en ecologische toestand van krw-oppervlaktewaterlichamen en van de chemische toestand en kwantitatieve toestand van grondwaterlichamen, bedoeld in artikel 4.15, eerste lid, van het Besluit kwaliteit leefomgeving, niet wordt bereikt; of
-
f.
de kwaliteit van water bestemd voor menselijke consumptie, bedoeld in artikel 4.21, tweede lid, van het Besluit kwaliteit leefomgeving, niet wordt bereikt.
-
a.
-
3
Het tweede lid, onder a tot en met d, geldt niet als:
-
a.
het gaat om de omgevingswaarde, bedoeld in artikel 2.10, eerste lid, van het Besluit kwaliteit leefomgeving, waarbij het niet voldoen aan die omgevingswaarde wordt veroorzaakt door een buiten Nederland gelegen verontreinigingsbron en toepassing is gegeven aan artikel 2.17, derde lid, in verbinding met het eerste lid van dat besluit; of
-
b.
het niet voldoen aan een omgevingswaarde of het niet bereiken van een goed ecologisch potentieel of een minder strenge doelstelling het gevolg is van:
-
a.
-
4
Aan de omgevingsvergunning worden voorschriften verbonden over:
-
a.
de saneringsaanpak zodat deze leidt tot het beheren, beperken of ongedaan maken van verontreiniging van het grondwater;
-
b.
het beoogde saneringsresultaat, waarbij op zijn minst het aanwezige gevaar voor het grondwater wordt weggenomen;
-
c.
planning van de activiteit en wijziging daarvan;
-
d.
het wijzigen van de activiteit ten opzichte van de aanvraag;
-
e.
het beëindigen van de activiteit; en
-
f.
verplichtingen na het beëindigen van de activiteit.
-
a.
Artikel 4.7 Beoordelingsregels omgevingsvergunning Gesloten stortplaats
-
1
De omgevingsvergunning, bedoeld in Artikel 3.62, wordt alleen verleend als de activiteit:
-
a.
verenigbaar is met het belang van de werking en instandhouding van de aanwezige nazorgvoorziening;
-
b.
verenigbaar is met de uitvoering van een nazorgmaatregel;
-
c.
geen overschrijding van het berekende doelvermogen en de daarbij behorende belastingaanslag met zich brengt; en
-
d.
past binnen de provinciale belangen die deze verordening beoogt te beschermen.
-
a.
-
2
Aan de omgevingsvergunning worden voorschriften verbonden die nodig zijn gelet op het oogmerk waarvoor de regels zijn gesteld.
Artikel 4.8 Beoordelingsregels omgevingsvergunning Provinciale weg
-
1
De omgevingsvergunning, bedoeld in Artikel 3.112, wordt alleen verleend als:
-
a.
de activiteit plaatsvindt op een datum of in een periode die verenigbaar is met werkzaamheden die de provincie Noord-Brabant op dezelfde datum of in dezelfde periode op dezelfde weg uitvoert;
-
b.
het doel, de functionaliteit en de kwaliteit van de provinciale weg, dan wel van een tot de provinciale weg behorende verkeersvoorziening, niet wordt aantast;
-
c.
het vrije uitzicht van weggebruikers op de provinciale weg of het zicht op tot de weg behorende verkeersvoorzieningen niet wordt aantast; en
-
d.
er voldoende fysieke ruimte beschikbaar is.
-
a.
-
2
Aan de omgevingsvergunning wordt een voorschrift verbonden dat de kosten die verbonden zijn aan het gebruikmaken van de omgevingsvergunning, alsmede de onderhoudskosten, voor rekening zijn van de vergunninghouder, tenzij Gedeputeerde Staten anders bepalen.
Artikel 4.9 Aanvullende beoordelingsregels werkzaamheden Provinciale weg
In aanvulling op artikel 4.8 wordt de omgevingsvergunning voor het verrichten van werkzaamheden aan de provinciale weg, bedoeld in Artikel 3.112, onder a, alleen verleend als de werkzaamheden worden verricht door of namens het Rijk, provincies, gemeenten, waterschappen of beheerders als bedoeld in de Spoorwegwet, vanwege hun zorgplicht voor wegen of spoorwegen of een andere wettelijke verplichting.
Artikel 4.10 Aanvullende beoordelingsregels uitweg Provinciale weg
In aanvulling op artikel 4.8 wordt de omgevingsvergunning voor het aanleggen, instandhouden, wijzigen of verwijderen van een uitweg, bedoeld in Artikel 3.112, onder c, alleen verleend als:
- a.
-
b.
de uitweg ontsluit op een gebiedsontsluitingsweg buiten de bebouwde kom, is voldaan aan de volgende voorwaarden:
-
c.
de uitweg ontsluit op een gebiedsontsluitingsweg binnen de bebouwde kom;
-
d.
de aanvraag betrekking heeft op de eerste uitweg van het perceel, tenzij een tweede uitweg in het belang van de verkeersveiligheid noodzakelijk is;
-
e.
er voldoende uitzicht is om veilig en onbelemmerd de uitweg in- en uit te rijden; en
-
f.
de uitweg op een andere locatie ligt dan waar een tot de provinciale weg behorende verkeersvoorziening is gelegen.
Artikel 4.11 Aanvullende beoordelingsregels kabels en leidingen Provinciale weg
In aanvulling op artikel 4.8 wordt de omgevingsvergunning voor het aanleggen, instandhouden, wijzigen of verwijderen van kabels of leidingen, bedoeld in Artikel 3.112, onder d, alleen verleend als:
-
a.
de kabel of leiding een openbare functie of daarmee gelijk te stellen functie heeft;
-
b.
de kabel of leiding niet in de lengterichting onder een gesloten verharding ligt, met uitzondering van telecommunicatiekabels of elektriciteitskabels, als daarvoor in de berm van de provinciale weg onvoldoende fysieke ruimte beschikbaar is;
-
c.
voor zover de kabel of leiding in een kunstwerk ligt, dit kunstwerk beschikt over mantelbuizen of holle ruimten die voor de ligging van een kabel of leiding zijn gereserveerd; en
-
d.
de kabel of leiding op zodanige afstand van bomen en beplanting ligt dat daaraan geen schade wordt toegebracht.
Artikel 4.12 Aanvullende beoordelingsregels lozen hemelwater Provinciale weg
In aanvulling op artikel 4.8 wordt de omgevingsvergunning voor het aanleggen, instandhouden, wijzigen of verwijderen van een leiding voor het lozen van water op een tot de provinciale weg behorend oppervlaktewaterlichaam, bedoeld in Artikel 3.112, onder e, alleen verleend als het oppervlaktewaterlichaam voldoende capaciteit heeft om het hemelwater of grondwater afkomstig van een perceel buiten de provinciale weg te verwerken.
Artikel 4.13 Aanvullende beoordelingsregels aanduiding Provinciale weg
In aanvulling op artikel 4.8 wordt de omgevingsvergunning voor het plaatsen of bevestigen van een aanduiding, bedoeld in Artikel 3.112, onder f, alleen verleend als:
-
a.
de locatie van de aanduiding binnen of direct op de grens van de bebouwde kom ligt; en
-
b.
de aanduiding niet aan een tot de provinciale weg behorende verkeersvoorziening, boom of beplanting is bevestigd.
Artikel 4.14 Aanvullende beoordelingsregels kunstobject Provinciale weg
In aanvulling op artikel 4.8 wordt de omgevingsvergunning voor het plaatsen of bevestigen van een kunstobject, bedoeld in Artikel 3.112, onder g, alleen verleend als:
-
a.
Kunstloc Brabant een positief oordeel heeft gegeven over het ontwerp van het kunstobject;
-
b.
de aanvraag wordt gedaan door het gemeentebestuur;
-
c.
het kunstobject op het middenterrein van een rotonde binnen of direct op de grens van de bebouwde kom geplaatst wordt;
-
d.
het kunstobject op het middenterrein van een rotonde maximaal 50% van het grondoppervlak van het middenterrein beslaat;
-
e.
het kunstobject van niet-reflecterend materiaal is gemaakt;
-
f.
het kunstobject uit statische delen bestaat;
-
g.
het kunstobject geen scherpe of boven de provinciale weg uitstekende elementen bevat;
-
h.
het kunstobject ondergeschikt is aan de technische en verkeerstechnische inrichting van de provinciale weg;
-
i.
het kunstobject een minimale breekkans heeft; en
-
j.
het kunstobject zo veel mogelijk vandalismebestendig is.
Artikel 4.14a Aanvullende beoordelingsregels beschilderen kunstwerk
In aanvulling op artikel 4.8 wordt de omgevingsvergunning voor het aanbrengen, instandhouden, wijzigen of verwijderen van een beschildering van een kunstwerk, bedoeld in artikel 3.112, onder h, alleen verleend als:
Artikel 4.15 Aanvullende beoordelingsregels voorwerpen Provinciale weg
In aanvulling op Artikel 4.8 wordt de omgevingsvergunning voor het plaatsen van voorwerpen op de provinciale weg, bedoeld in Artikel 3.112, onder i, alleen verleend als:
-
a.
een locatie buiten de provinciale weg niet beschikbaar is; en
-
b.
het voorwerp zo dicht als de fysiek beschikbare ruimte toelaat bij het perceel van de aanvrager wordt geplaatst.
Artikel 4.16 Aanvullende beoordelingsregels evenement Provinciale weg
In aanvulling op Artikel 4.8 wordt de omgevingsvergunning voor het houden van een evenement of wedstrijd zonder voertuigen, bedoeld in Artikel 3.112, onder j, alleen verleend als:
-
a.
het evenement of de wedstrijd zonder voertuigen plaatsvindt binnen de bebouwde kom, tenzij het evenement of de wedstrijd zonder voertuigen van internationale, nationale of regionale betekenis is;
-
b.
een omleidingsroute is bepaald, behalve wanneer het verkeer op de provinciale weg alleen kortstondig staande wordt gehouden door de politie of een verkeersregelaar, waarbij:
-
1.
de omleidingsroute gaat over wegen die zo veel mogelijk gelijkwaardig zijn aan de provinciale weg die voor het evenement of de wedstrijd zonder voertuigen gebruikt wordt;
-
2.
aan de wegen die onderdeel zijn van de omleidingsroute geen wegwerkzaamheden of andere activiteiten plaatsvinden;
-
1.
-
c.
de bereikbaarheid voor hulpdiensten is gegarandeerd;
-
d.
de uitvoerbaarheid van de dienstregeling voor het openbaar vervoer is gegarandeerd; en
-
e.
er voldoende parkeerfaciliteiten zijn, afgestemd op het verwachte bezoekersaantal.
Paragraaf 4.3 Aanvullende beoordelingsregels op het Besluit kwaliteit leefomgeving
Artikel 4.17 Aanvullende beoordelingsregels wateractiviteit
-
1
In aanvulling op artikel 8.84 van het Besluit kwaliteit leefomgeving leidt het verlenen van de omgevingsvergunning voor een wateractiviteit er in ieder geval niet toe dat:
-
a.
de doelstelling van ombuiging van significante en aanhoudend stijgende trends, bedoeld in artikel 4.17 van het Besluit kwaliteit leefomgeving, niet wordt bereikt; en
-
b.
de doelstelling van het voorkomen van de achteruitgang van de kwaliteit van water bestemd voor menselijke consumptie, bedoeld in artikel 4.21, tweede lid van het Besluit kwaliteit leefomgeving, niet wordt bereikt.
-
a.
-
2
Bij het verlenen van de omgevingsvergunning voor de wateractiviteit wordt rekening gehouden met de nazorgmaatregelen en gebruiksbeperkingen die gelden na het uitvoeren van de grondwatersanering, bedoeld in Artikel 3.52.
-
3
Aan de omgevingsvergunning worden voorschriften verbonden die een inbreng van verontreinigende stoffen naar het grondwater voorkomen of beperken.
Artikel 4.18 Aanvullende beoordelingsregel wateronttrekkingsactiviteit
In aanvulling op artikel 8.89 van het Besluit kwaliteit leefomgeving, is het tweede en derde lid van dat artikel van overeenkomstige toepassing op een omgevingsvergunning die betrekking heeft op het in de bodem brengen van water, ter aanvulling van het grondwater, in samenhang met de onttrekking van grondwater door een daarvoor bestemde voorziening, en waarbij het in de bodem te brengen water niet afkomstig is uit een oppervlaktewaterlichaam.
Hoofdstuk 5 Instructieregels voor het omgevingsplan gemeenten
Afdeling 5.1 Algemeen
Paragraaf 5.1.1 Algemene bepalingen
Artikel 5.1 Toepassingsbereik
-
1
Dit hoofdstuk bevat instructieregels voor het omgevingsplan over:
-
2
Waar in dit hoofdstuk is opgenomen dat het omgevingsplan een ontwikkeling, functie of activiteit motiveert of onderbouwt, wordt dit opgenomen in het besluit tot vaststelling van het omgevingsplan of de toelichting op dat omgevingsplan.
Artikel 5.3 Rangorde
Als meerdere bepalingen in dit hoofdstuk gelijktijdig van toepassing zijn op een gebied, op een bouwperceel, voor het toewijzen van een functie aan een locatie of voor het verrichten van activiteiten, geldt de meest beperkende bepaling tenzij dit uitdrukkelijk anders is bepaald.
Artikel 5.4 Bestaand ruimtebeslag
Onder bestaand ruimtebeslag wordt in dit hoofdstuk verstaan de locatie Stedelijk gebied, de locatie Bebouwd gebied of een bestaand bouwperceel.
Artikel 5.5 Algemene maatwerkbepaling
-
1
Een omgevingsplan kan in een specifiek geval, vanwege bijzondere omstandigheden, een ondergeschikte afwijking bevatten van de maten zoals in deze verordening genoemd, voor zover daarmee geen afbreuk wordt gedaan aan het doel waarvoor de regel is gesteld.
-
2
Een omgevingsplan kan een bouw- of gebruiksactiviteit mogelijk maken buiten bestaand ruimtebeslag als dit vanuit het algemeen belang nodig is voor:
-
3
Bij de toepassing van het tweede lid wordt voor het overige toepassing gegeven aan de instructieregels van dit hoofdstuk en de specifieke regels die gelden voor de locatie waar de activiteit plaatsvindt.
Artikel 5.6 Ontheffing
-
1
Op verzoek van het gemeentebestuur kunnen Gedeputeerde Staten ontheffing verlenen van de instructieregels in dit hoofdstuk als de verwezenlijking van gemeentelijk beleid onevenredig wordt belemmerd in verhouding tot het belang dat wordt gediend met de regel waarvan ontheffing wordt gevraagd.
-
2
Het verzoek om ontheffing maakt deel uit van het overleg over het besluit waarvoor ontheffing wordt gevraagd en bevat in ieder geval:
-
a.
een onderbouwing waarom de verwezenlijking van het gemeentelijke beleid onevenredig wordt belemmerd;
-
b.
een beschrijving van de mogelijke gevolgen van de ontheffing voor het belang dat beschermd wordt door de bepaling waarvan ontheffing wordt gevraagd; en
-
c.
een of meer verbeeldingen op kaart met een zodanige mate van nauwkeurigheid dat een duidelijk inzicht wordt verkregen van de locatie waarop de ontheffing betrekking heeft.
-
a.
-
3
Als het gemeentebestuur binnen twee jaar, te rekenen van de datum van de ontheffing, geen besluit heeft genomen met gebruikmaking van de ontheffing, vervalt de ontheffing.
Paragraaf 5.1.2 Basisprincipes voor een evenwichtige toedeling van functies
Artikel 5.7 Zorgplicht voor een goede omgevingskwaliteit
-
1
Een omgevingsplan geeft bij de evenwichtige toedeling van functies aan locaties invulling aan een veilige, gezonde leefomgeving met een goede omgevingskwaliteit.
-
2
Voor het realiseren van een veilige, gezonde leefomgeving met een goede omgevingskwaliteit wordt toepassing gegeven aan:
-
a.
zorgvuldig ruimtegebruik als bedoeld in Artikel 5.8;
-
b.
de lagenbenadering, bedoeld in artikel 5.9; en
-
c.
meerwaardecreatie als bedoeld in artikel 5.10.
-
a.
Artikel 5.8 Zorgvuldig ruimtegebruik
-
1
Zorgvuldig ruimtegebruik houdt in dat:
-
a.
een ontwikkeling plaatsvindt binnen bestaand ruimtebeslag;
-
b.
bij een ontwikkeling rekening wordt gehouden met de mogelijkheden voor intensivering van bestaand ruimtebeslag en meervoudig ruimtegebruik;
-
c.
bij stedelijke ontwikkeling toepassing wordt gegeven aan de ladder voor duurzame verstedelijking, bedoeld in artikel 5.129g van het Besluit kwaliteit leefomgeving;
-
d.
gebouwen, bijbehorende bouwwerken en andere permanente voorzieningen worden geconcentreerd binnen een bouwperceel; en
-
e.
splitsing van een bestaand bouwperceel niet is toegestaan.
-
a.
-
2
Als uit een zorgvuldige afweging blijkt dat een ontwikkeling niet binnen bestaand ruimtebeslag mogelijk is, is uitbreiding van ruimtebeslag mogelijk onder de in dit hoofdstuk opgenomen voorwaarden.
Artikel 5.9 Toepassing van de lagenbenadering
-
1
Het toepassen van de lagenbenadering biedt inzicht in:
-
a.
welke effecten een ontwikkeling heeft op de lagen afzonderlijk, de lagen in onderlinge wisselwerking met elkaar en het actief benutten van de factor tijd; en
-
b.
hoe negatieve effecten worden voorkomen.
-
a.
-
2
Voor de toepassing van het eerste lid worden de volgende lagen onderscheiden:
-
a.
de ondergrond, zoals het bodem- en watersysteem, aardkundige- en archeologische waarden;
-
b.
de netwerklaag, zoals natuurnetwerk, energienetwerk, infrastructuur inclusief waterwegen, en een goede, multimodale afwikkeling van het personen- en goederenvervoer; en
-
c.
de bovenste laag, zoals cultuurhistorische- en landschappelijke waarden, de omvang van de functie en de bebouwing, de effecten op bestaande en toekomstige functies, de effecten op lucht, milieu, veiligheid en een gezonde leefomgeving.
-
a.
-
3
Bij het actief benutten van de factor tijd wordt rekening gehouden met de herkomstwaarde van de lagen, het verleden, de onomkeerbaarheid van optredende effecten op de lagen door de gewenste ontwikkeling en de toekomstwaarde van de ontwikkeling vanuit het perspectief van duurzaamheid en toekomstbestendigheid.
Artikel 5.10 Meerwaardecreatie
-
1
Meerwaardecreatie omvat een evenwichtige benadering van de economische, ecologische en sociale aspecten die in een gebied en bij een ontwikkeling zijn betrokken, waaronder:
-
2
De fysieke verbetering van de landschappelijke kwaliteit, bedoeld in artikel 5.11 Kwaliteitsverbetering landschap kan deel uitmaken van de meerwaardecreatie.
Paragraaf 5.1.3 Versterken van omgevingskwaliteit
Artikel 5.11 Kwaliteitsverbetering landschap
-
1
Een omgevingsplan dat de ontwikkeling van activiteiten mogelijk maakt in Landelijk gebied bepaalt dat die ontwikkeling gepaard gaat met een fysieke verbetering van de landschappelijke kwaliteit van het gebied of de omgeving.
-
2
Het omgevingsplan onderbouwt dat de fysieke verbetering van de landschappelijke kwaliteit past binnen de gewenste ontwikkeling van het gebied, bedoeld in artikel 5.12, en dat de uitvoering is geborgd door:
-
a.
financiële, juridische en feitelijke vastlegging in het plan; of
-
b.
nakoming van de afspraken uit het regionaal overleg, bedoeld in Afdeling 7.2 Regionaal samenwerken.
-
a.
-
3
Een verbetering van de landschappelijke kwaliteit kan de volgende aspecten omvatten:
-
a.
de op grond van deze verordening verplichte landschappelijke inpassing;
-
b.
het toevoegen, versterken of herstellen van landschapselementen die een bijdrage leveren aan de versterking van de landschapsstructuur of de relatie stad-land;
-
c.
het behoud of herstel van cultuurhistorische waarden en kenmerken;
-
d.
het wegnemen van verharding;
-
e.
het slopen van bebouwing;
-
f.
de realisering van het Natuur Netwerk Brabant of een ecologische verbindingszone; of
-
g.
het aanleggen van extensieve recreatieve mogelijkheden.
-
a.
-
4
Als toepassing wordt gegeven aan het tweede lid, onder b, wordt een passende financiële bijdrage in een landschapsfonds verzekerd en wordt over de besteding van dat fonds periodiek verslag gedaan in het regionaal overleg, bedoeld in Afdeling 7.2 Regionaal samenwerken.
Artikel 5.12 Ontwikkelingsrichting
-
1
Een omgevingsplan dat de uitbreiding mogelijk maakt van een bestaande activiteit of dat een nieuwe functie of activiteit toedeelt in Landelijk gebied, bevat een onderbouwing dat die ontwikkeling past binnen de ontwikkelingsrichting van het gebied. Een ontwikkelingsrichting wordt opgesteld met toepassing van de basisprincipes, bedoeld in Paragraaf 5.1.2, en gaat in ieder geval in op de volgende aspecten:
-
a.
welke activiteiten en functies vanuit een gebiedsgerichte benadering passen in de omgeving;
-
b.
welke effecten de ontwikkeling van die activiteiten en functies heeft op andere aspecten, waaronder een veilige en gezonde leefomgeving, de te beschermen waarden, bedoeld in Afdeling 5.2, mobiliteit, agrarische ontwikkeling, stedelijke ontwikkeling, leefbaarheid en leegstand elders;
-
c.
op welke wijze de omgevingskwaliteit in het gebied versterkt kan worden, mede gericht op de toepassing van artikel 5.11 Kwaliteitsverbetering landschap; en
-
d.
op welke wijze de sloop van leegstaande of overtollige bebouwing wordt gerealiseerd.
-
a.
-
2
Bij het opstellen van een ontwikkelingsrichting worden deskundigen betrokken op het gebied van omgevingskwaliteit, onder wie een deskundige die bij de provincie Noord-Brabant werkzaam is.
Artikel 5.13 Maatwerk voor verplaatsing van functies en activiteiten
-
1
Een omgevingsplan kan vanwege algemeen belang een bouw- of gebruiksactiviteit mogelijk maken in Landelijk gebied als:
-
a.
het een verplaatsing van een functie of activiteit betreft;
-
b.
er geen geschikte bestaande locaties zijn voor hergebruik; en
-
c.
het achterblijvende bouwperceel, inclusief alle daarin aanwezige functies en bebouwing, feitelijk en juridisch wordt opgeheven, behalve in een uitzonderlijk geval waarbij ten hoogste de woning gehandhaafd blijft als dat aanvaardbaar is vanuit omgevingskwaliteit.
-
a.
-
2
Een omgevingsplan kan in andere gevallen dan bedoeld in het eerste lid een bouw- of gebruiksactiviteit mogelijk maken in Landelijk gebied als:
-
a.
dat past binnen de uitgangspunten, belangen en doelen die deze verordening beoogt te beschermen;
-
b.
op een andere locatie aanzienlijke omgevingskwaliteitswinst wordt bereikt doordat een vergelijkbare gebruiksactiviteit met een gelijke omvang aan bebouwing als die mogelijk wordt gemaakt, feitelijk en juridisch geheel wordt opgeheven; en
-
c.
zowel de ontwikkeling van de bouw- en gebruiksactiviteit als het feitelijk opheffen van de gebruiksactiviteit elders, passen binnen de ontwikkelingsrichting van het gebied, bedoeld in artikel 5.12.
-
a.
-
3
Bij de toepassing van het eerste en tweede lid worden deskundigen betrokken op het gebied van omgevingskwaliteit, onder wie een deskundige die bij de provincie Noord-Brabant werkzaam is.
-
4
Artikel 5.8, eerste lid, onder a en e, zijn niet van toepassing op dit artikel.
Artikel 5.14 Maatwerk met als doel omgevingskwaliteit
-
1
Een omgevingsplan kan voor een concreet initiatief een bouw- of gebruiksactiviteit mogelijk maken als:
-
a.
dat aantoonbaar bijdraagt aan het fysiek versterken van omgevingskwaliteit, zoals de sloop van bebouwing, de aanleg van natuur en bos, groenblauwe dooradering, het behoud of herstel van cultuurhistorische waarden en kenmerken, het terugdringen van emissie van milieuhinderlijke stoffen of de verbetering van het woon- en leefklimaat, doordat die bouw- of gebruiksactiviteit daarvoor de middelen genereert;
-
b.
de realisering van de onder a. bedoelde versterking van omgevingskwaliteit niet op een andere wijze is verzekerd;
-
c.
de onder a. bedoelde versterking van omgevingskwaliteit bijdraagt aan algemene belangen en juridisch is geborgd;
-
d.
de bouw- of gebruiksactiviteit door meerwaardecreatie bijdraagt aan algemene belangen zoals energietransitie, klimaat, circulariteit en verduurzaming;
-
e.
zowel de activiteit als de versterking van omgevingskwaliteit passen binnen de gewenste ontwikkelingsrichting van het gebied, bedoeld in Artikel 5.12;
-
f.
is onderbouwd dat de activiteit volhoudbaar is naar de toekomst, vanuit duurzaamheid en economisch oogpunt;
-
g.
zowel de activiteit als de versterking van omgevingskwaliteit passen binnen de uitgangspunten, belangen en doelen die deze verordening beoogt te beschermen; en
-
h.
bij de uitwerking van het plan deskundigen worden betrokken op het gebied van omgevingskwaliteit, onder wie een deskundige die bij de provincie Noord-Brabant werkzaam is.
-
a.
-
2
In het geval dat de fysieke versterking van omgevingskwaliteit is gericht op sanering van een milieubelastende activiteit, omvat de juridische borging in ieder geval dat alle voor die activiteit op de locatie rustende rechten en toestemmingen, waaronder verleende vergunningen, zijn ingetrokken.
-
3
In aanvulling op het eerste lid worden bij de hierna genoemde gevallen tenminste de volgende aspecten in acht genomen:
-
a.
als de activiteit de toevoeging van een woning betreft:
-
1.
wordt de woning gerealiseerd op een passende locatie;
-
2.
staat de omvang van de fysieke tegenprestatie gericht op het versterken van omgevingskwaliteit in verhouding tot de tegenprestatie voor een ruimte-voor-ruimtekavel; en
-
3.
is in overleg met de Ontwikkelingsmaatschappij ruimte voor ruimte onderzocht of de ontwikkeling van een ruimte-voor-ruimtekavel tot de mogelijkheden behoort;
-
1.
-
b.
als de activiteit de ontwikkeling van een nieuw landgoed betreft:
-
1.
heeft het landgoed ten minste een omvang van10 hectare;
-
2.
is de fysieke tegenprestatie in het versterken van omgevingskwaliteit gericht op de ontwikkeling van natuur die bijdraagt aan de samenhang en kwaliteit van het Natuur Netwerk Brabant;
-
3.
bestaat 50% van het gerealiseerde landgoed uit aangelegde natuur binnen het Natuur Netwerk Brabant;
-
4.
wordt bebouwing buiten het Natuur Netwerk Brabant gesitueerd en zo veel mogelijk geconcentreerd opgericht;
-
5.
is de bebouwing van allure en qua omvang passend bij de uitstraling van het landgoed;
-
6.
zijn naast landgoedwoningen ook andere bij een landgoed passende bouw- of gebruiksactiviteiten mogelijk, waaronder zorg; en
-
7.
is de openbaarheid van het landgoed verzekerd;
-
1.
-
c.
als de ontwikkeling is gericht op het behoud van een bestaand landgoed is de toevoeging van een woning of een andere bouw- of gebruiksactiviteit mogelijk op het bestaande landgoed als:
-
1.
het landgoed niet is aangewezen als cultuurhistorisch waardevol complex; en
-
2.
waar mogelijk toepassing wordt gegeven aan het bepaalde onder b;
-
1.
-
d.
als de ontwikkeling tot doel heeft om de cultuurhistorische waarden en kenmerken te behouden of te herstellen van een rijks- of gemeentelijk monument of een cultuurhistorisch waardevol complex, zoals beschreven op de Cultuurhistorische waardenkaart, is de fysieke tegenprestatie in het versterken van omgevingskwaliteit gericht op het behoud of herstel van de aanwezige waarden en kenmerken.
-
a.
-
4
Er is sprake van een passende locatie voor de toevoeging van een woning als:
-
a.
de ontwikkeling in een bebouwingsconcentratie ligt;
-
b.
de ontwikkeling een logische afronding geeft van Stedelijk gebied, Bebouwd gebied of een bebouwingsconcentratie; of
-
c.
de woning inpandig wordt gerealiseerd binnen karakteristieke bebouwing.
-
a.
-
5
Bij de toepassing van dit artikel zijn de volgende bepalingen niet van toepassing:
-
a.
Artikel 5.8, eerste lid, onder a en e;
- b.
-
a.
Artikel 5.15 Ruimte-voor-ruimtekavel
-
1
Een omgevingsplan kan voorzien in een of meerdere ruimte-voor-ruimtekavels in Stedelijk gebied of Landelijk gebied als deze ontwikkeling:
-
a.
door of vanwege de Ontwikkelingsmaatschappij ruimte voor ruimte plaatsvindt, gelet op de in het verleden behaalde aanzienlijke winst van omgevingskwaliteit;
-
b.
op een passende locatie plaatsvindt als bedoeld in Artikel 5.14, vierde lid; en
-
c.
past binnen de ontwikkelingsrichting van het gebied, bedoeld in Artikel 5.12.
-
a.
-
2
Als uit door Gedeputeerde Staten bijgehouden gegevens blijkt dat de in het verleden gedane investering in omgevingskwaliteit is terugverdiend, is het eerste lid niet meer van toepassing.
-
3
Bij de toepassing dit artikel zijn de volgende bepalingen niet van toepassing:
-
a.
Artikel 5.8, eerste lid, onder a en e;
-
b.
Artikel 5.11; en
-
c.
Artikel 5.77, eerste lid onder a.
-
a.
Afdeling 5.2 Basis op orde
Paragraaf 5.2.1 Grondwaterbescherming
Artikel 5.16 Waterwingebied
-
1
Een omgevingsplan ter plaatse Waterwingebied strekt uitsluitend tot instandhouding van de openbare drinkwatervoorziening waarbij ook de toedeling van een functie voor natuur of bos is toegestaan.
-
2
Het omgevingsplan stelt regels die:
Artikel 5.17 Grondwaterbeschermingsgebied
-
1
Een omgevingsplan ter plaatse van Grondwaterbeschermingsgebied strekt mede tot bescherming van de kwaliteit van het grondwater en de bodem.
-
2
Het omgevingsplan, bedoeld in het eerste lid, stelt regels die:
-
a.
het risico op schade aan de bodem en het zich daarin bevindende grondwater voorkomen;
-
b.
de ontwikkeling van functies en activiteiten die risico's geven voor de kwaliteit van het grondwater beperkt, zoals stedelijke ontwikkeling, het houden van evenementen en milieubelastende activiteiten waarbij schadelijke stoffen worden gebruikt; en
-
c.
het gebruik van schadelijk uitloogbaar bouwmateriaal verbieden.
-
a.
-
3
Als schadelijk uitloogbaar bouwmateriaal wordt in ieder geval aangemerkt:
Artikel 5.18a Grondwatermeetpunt
-
1
Een omgevingsplan ter plaatse van een Grondwatermeetpunt borgt het behoud van het aanwezige grondwatermeetpunt en de toegankelijkheid daarvan en beperkt:
-
2
In het geval dat een omgevingsplan een activiteit toelaat, bevat het plan een verantwoording waaruit blijkt op welke wijze het meetpunt en de toegankelijkheid daarvan blijft behouden.
Paragraaf 5.2.2 Voorkomen grondwaterverontreiniging
Artikel 5.19 Nazorgmaatregelen grondwatersanering
Een omgevingsplan bevat de nazorgmaatregelen die zijn opgenomen in het evaluatieverslag van de grondwatersanering, bedoeld in Artikel 3.52, en de daaruit voortvloeiende gebruiksbeperkingen.
Artikel 5.20 Voorafgaand onderzoek bij bouwactiviteit
-
1
Een omgevingsplan bepaalt dat voorafgaand aan het verrichten van een bouwactiviteit voor een gebouw of gedeelte van een gebouw dat de bodem raakt, inclusief een daaraan grenzende tuin of een aangrenzend terrein, onderzocht wordt of er sprake is van een mobiele verontreinigingssituatie door:
-
a.
raadpleging van een bodeminformatiesysteem;
-
b.
voorafgaand bodemonderzoek als bedoeld in paragraaf 5.2.2 van het Besluit activiteiten leefomgeving; of
-
c.
het overleggen van een beschikking op grond van artikel 29, eerste lid, in samenhang met artikel 37, eerste lid, van de Wet bodembescherming, zoals die luidde voor de inwerkingtreding van de wet, waarin is vastgesteld dat bij het huidige dan wel voorgenomen gebruik van de bodem of een mogelijke verspreiding van een verontreiniging, geen sprake is van zodanige risico's voor mens, plant of dier dat spoedige sanering noodzakelijk is.
-
a.
-
2
Het eerste lid is niet van toepassing op:
-
3
Er is sprake van een mobiele verontreinigingssituatie als het grondwater:
-
a.
een verontreinigingscontour heeft in minimaal 100 m3 poriën verzadigd bodemvolume die de signaleringsparameter grondwatersanering, zoals opgenomen in Bijlage V Gevaarlijke stoffen in het grondwater overschrijdt; of
-
b.
in een kwetsbaar gebied als bedoeld in Artikel 3.49 de verontreinigende stof in minimaal 100 m3 poriën verzadigd bodemvolume de voorkeurswaarde grondwater overschrijdt, bedoeld in Bijlage V Gevaarlijke stoffen in het grondwater.
-
a.
Artikel 5.21 Verbod bouwactiviteit mobiele verontreinigingssituatie
-
1
Een omgevingsplan bepaalt dat een bouwactiviteit als bedoeld in artikel 5.20 is verboden op een mobiele verontreinigingssituatie, tenzij de bron van de mobiele verontreinigingssituatie niet is gelegen op het perceel waarop wordt gebouwd.
-
2
Een omgevingsplan kan bepalen dat het verbod, bedoeld in het eerste lid, niet geldt wanneer uit een risicobeoordeling grondwaterkwaliteit als bedoeld in Paragraaf 3.4.2 blijkt dat:
-
a.
gevaar voor het grondwater is uit te sluiten;
-
b.
als gevaar voor het grondwater niet is uit te sluiten, voor de bodemsanering een evaluatieverslag als bedoeld in artikel 4.1246 van het Besluit activiteiten leefomgeving is ingediend;
-
c.
als gevaar voor het grondwater aanwezig is, een grondwatersanering is uitgevoerd in overeenstemming met de omgevingsvergunning, bedoeld in Artikel 3.52; of
-
d.
als de bodemsanering of grondwatersanering nog niet is afgerond, de bouwactiviteiten geen belemmering opleveren voor de sanering.
-
a.
-
3
Voor de toepassing van het tweede lid bepaalt een omgevingsplan dat ten minste vier weken voor aanvang van de bouwactiviteit de volgende gegevens en bescheiden zijn verstrekt aan het gemeentebestuur:
-
a.
de resultaten van het voorafgaande bodemonderzoek, bedoeld in artikel 5.20;
-
b.
de resultaten van de risicobeoordeling grondwaterkwaliteit, bedoeld in Paragraaf 3.4.2;
-
c.
de naam en het adres van degene die de risicobeoordeling grondwaterkwaliteit heeft uitgevoerd;
-
d.
de naam en het adres van degene die de bouwactiviteit verricht; en
-
e.
het adres waarop de bouwactiviteit wordt verricht.
-
a.
-
4
Het gemeentebestuur stuurt een kopie van de gegevens en bescheiden, bedoeld in het derde lid, aan Gedeputeerde Staten.
-
5
Het omgevingsplan bepaalt dat de bouwactiviteit niet eerder start dan nadat het gemeentebestuur is geïnformeerd over de wijze waarop de sanerende of andere beschermende maatregelen, die voortvloeien uit de risicobeoordeling grondwaterkwaliteit, zijn uitgevoerd.
Artikel 5.22 Milieubelastende activiteit met gevolgen voor het watersysteem
-
1
Als in een omgevingsplan een omgevingsvergunning is vereist voor een milieubelastende activiteit met gevolgen voor het watersysteem, dan bepaalt dat omgevingsplan dat de omgevingsvergunning alleen wordt verleend als de activiteit verenigbaar is met het belang van:
-
2
Bij de toepassing van het eerste lid wordt rekening gehouden met:
-
a.
de waterbeheerprogramma's, regionale waterprogramma's, stroomgebiedsbeheerplannen, overstromingsrisicobeheerplannen en het nationale waterprogramma, voor zover die betrekking hebben op het betreffende krw-oppervlaktewaterlichaam of grondwaterlichaam; en
-
b.
de nazorgmaatregelen zoals opgenomen in het evaluatieverslag van de grondwatersanering, bedoeld in Artikel 3.52, en de gebruiksbeperkingen die daaruit voortvloeien.
-
a.
Artikel 5.23 Milieubelastende activiteit bodemsanering met risico voor het grondwater
-
1
Een omgevingsplan neemt een maatwerkregel op voor het uitvoeren van een bodemsanering als bedoeld in artikel 3.48h van het Besluit activiteiten leefomgeving, als die plaatsvindt:
-
a.
in een kwetsbaar gebied en het een mobiele verontreinigende stof betreft in het grondwater in staat is een kwetsbaar gebied te beïnvloeden als bedoeld in Artikel 3.49; of
-
b.
als een bronaanpak als bedoeld in Artikel 3.51, eerste lid, moet worden uitgevoerd.
-
a.
-
2
In de maatwerkregel wordt opgenomen dat:
-
a.
gegevens en bescheiden worden verstrekt waaruit blijkt dat de gekozen saneringsmethode de grondwaterkwaliteit verbetert;
-
b.
het gemeentebestuur, zo nodig, met een maatwerkvoorschrift borgt dat de saneringsmethode bijdraagt aan het verbeteren van de grondwaterkwaliteit; en
-
c.
de saneringsmethode afdekken met een afdeklaag die bestaat uit een laag grond of baggerspecie als bedoeld in artikel 4.1241, derde lid, onder b, van het Besluit activiteiten leefomgeving, niet is toegestaan.
-
a.
Artikel 5.24 Verbod op rechtstreeks lozen in grondwater
Een omgevingsplan bepaalt dat het verboden is om op of in de bodem te lozen, als daarbij stoffen zonder doorsijpeling door bodem of ondergrond in het grondwater geraken.
Artikel 5.25 Lozing van verontreinigd grondwater op of in de bodem
-
1
Met het oog op de bescherming van het bodem- en watersysteem stelt een omgevingsplan voorwaarden aan het op of in de bodem lozen van afvalwater dat afkomstig is van:
-
2
Het omgevingsplan bepaalt daarbij in ieder geval dat:
-
a.
de emissiegrenswaarden, bedoeld in bijlage XIX bij het Besluit kwaliteit leefomgeving, van overeenkomstige toepassing zijn; en
-
b.
ten minste vier weken voor het begin van de lozing, bedoeld in het eerste lid, en ten minste vier weken voor een eventuele wijziging van de activiteit, aan het gemeentebestuur gegevens en bescheiden worden verstrekt over:
-
a.
-
3
Het eerste en tweede lid zijn niet van toepassing als:
Artikel 5.26 Historische bodemverontreiniging zonder onaanvaardbaar verspreidingsrisico
-
1
Een omgevingsplan bepaalt dat degene die een activiteit verricht op een locatie met een historische bodemverontreiniging zonder onaanvaardbaar verspreidingsrisico in het belang van bescherming van het bodem- en watersysteem maatregelen neemt die redelijkerwijs van hem kunnen worden verlangd om verdere verontreiniging van de bodem en het grondwater te voorkomen of te beperken of, als dat redelijkerwijs mogelijk is in samenhang met de activiteit die wordt verricht, ongedaan te maken.
-
2
Er is sprake van een locatie met een historische bodemverontreiniging als de bodem is verontreinigd en voorafgaand aan de inwerkingtreding van de wet is vastgesteld dat bij het huidige dan wel voorgenomen gebruik van de bodem of de mogelijke verspreiding van de verontreiniging geen sprake is van zodanige risico's voor mens, plant of dier dat spoedige sanering noodzakelijk is, wat blijkt uit:
-
a.
een beschikking, vastgesteld krachtens artikel 29, eerste lid, in samenhang met artikel 37, eerste lid, van de Wet bodembescherming, zoals die luidde voor de inwerkingtreding van de wet; of
-
b.
een nader bodemonderzoek dat voldoet aan NTA-5755.
-
a.
Paragraaf 5.2.3 Provinciale weg
Artikel 5.27 Attentiezone geluid provinciale weg
-
1
Een omgevingsplan ter plaatse de Attentiezone geluid provinciale weg laat alleen geluidgevoelige gebouwen toe met een geluidsbelasting tussen de 55 dB Lden en 60dB Lden als is geborgd dat ten minste bij één geluidgevoelige ruimte een geluidluwe zijde aanwezig is met ten minste één te openen deel.
-
2
Een omgevingsplan ter plaatse van de Attentiezone geluid provinciale weg laat alleen geluidgevoelige gebouwen toe met een geluidsbelasting van 60dB Lden of hoger als:
-
a.
alle gevels waar de geluidbelasting 60 dB Lden of hoger is worden uitgevoerd als een niet-geluidgevoelige gevel; en
-
b.
er ten minste bij één geluidgevoelige ruimte een geluidluwe zijde aanwezig is met ten minste één te openen deel.
-
a.
-
3
Als de realisatie van een geluidluwe zijde vanwege stedenbouwkundige reden niet inpasbaar is, wordt in afwijking van het eerste en tweede lid, onder b, een geluidluwe plek gerealiseerd.
-
4
In het geval dat de geluidgevoelige bebouwing binnen de bebouwde kom ligt, kunnen de waarden, bedoeld in de aanhef van het eerste en tweede lid, worden verhoogd met 5 dB(A).
Paragraaf 5.2.4 Stiltegebied
Artikel 5.28 Toedeling activiteiten en functies in Stiltegebied
-
1
Een omgevingsplan ter plaatse van Stiltegebied strekt mede tot behoud van stilte en rust in het gebied en houdt daarmee rekening bij de toedeling van functies en activiteiten.
-
2
Het eerste lid is niet van toepassing op activiteiten die behoren tot het normale gebruik, beheer en onderhoud van binnen het gebied aanwezige functies en gronden.
Artikel 5.29 Externe werking Stiltegebied
Een omgevingsplan ter plaatse van Attentiezone stiltegebied:
-
a.
houdt bij een evenwichtige toedeling van activiteiten en functies rekening met het behoud van de stilte en rust in het daarbinnen gelegen Stiltegebied; en
-
b.
stelt als aanvaardbare geluidbelasting vanwege het houden van een evenement een grenswaarde van 50 dB(A) LAeq, 24 uur, op 1,5 m hoogte, op de grens van het Stiltegebied.
Paragraaf 5.2.5 Natuur Netwerk Brabant
Artikel 5.30 Bescherming Natuur Netwerk Brabant
-
1
Een omgevingsplan van toepassing op Natuur Netwerk Brabant:
-
a.
strekt tot het behoud, herstel of de duurzame ontwikkeling van de ecologische waarden en kenmerken;
-
b.
bevat regels gericht op de bescherming van de ecologische waarden en kenmerken en houdt daarbij ook rekening met andere aanwezige waarden en kenmerken, zoals rust, stilte, cultuurhistorische waarden en kenmerken; en
-
c.
staat alleen bestaande bebouwing en bestaande gebruiksactiviteiten toe zolang het Natuur Netwerk Brabant niet is gerealiseerd.
-
a.
-
2
Als ecologische waarden en kenmerken gelden de natuurbeheertypen zoals vastgelegd op de beheertypenkaart en de ambitiekaart van het natuurbeheerplan.
-
3
Als de inrichting en het beheer van het Natuur Netwerk Brabant binnen een gebied is verzekerd, stelt de gemeente binnen negen maanden een omgevingsplan vast overeenkomstig het eerste lid.
Artikel 5.31 Externe werking Natuur Netwerk Brabant
-
1
Een omgevingsplan dat een ontwikkeling toelaat in Stedelijk Gebied of in Landelijk Gebied, die een aantasting geeft van de ecologische waarden en kenmerken in het Natuur Netwerk Brabant, bepaalt in aanvulling op het Besluit activiteiten leefomgeving dat de negatieve effecten waar mogelijk worden beperkt en de overblijvende, negatieve effecten worden gecompenseerd, overeenkomstig artikel 5.37 Compensatie.
-
2
Op de overdraai van de wieken van een windturbine over het Natuur Netwerk Brabant, is het eerste lid van overeenkomstige toepassing.
-
3
Het eerste lid is niet van toepassing op een aantasting van het Natuur Netwerk Brabant door de verspreiding van stoffen in lucht of water.
Artikel 5.32 Maatwerk ontwikkelingen in Natuur Netwerk Brabant
-
1
Een omgevingsplan ter plaatse van Natuur Netwerk Brabant kan in afwijking van Artikel 5.30, eerste lid, onder c, een ontwikkeling toelaten wanneer is voldaan aan de voorwaarden gesteld over:
-
a.
nieuwe ontwikkelingen in het Natuur Netwerk Brabant, bedoeld in Artikel 5.33;
-
b.
het nee, tenzij-principe, bedoeld in Artikel 5.34;
-
c.
de saldobenadering, bedoeld in Artikel 5.35;
-
d.
een ontwikkeling met beperkte gevolgen voor natuurwaarden als bedoeld in Artikel 5.36.
-
a.
-
2
Het eerste lid is niet van toepassing op Natura 2000-gebied.
Artikel 5.33 Nieuwe ontwikkeling in het Natuur Netwerk Brabant
-
1
Een omgevingsplan ter plaatse van Natuur Netwerk Brabant kan, in afwijking van Artikel 5.8, eerste lid, onder a, bepalen dat het is toegestaan kleinschalige bebouwing en bouwwerken ten behoeve van de natuurfunctie of het recreatieve medegebruik op te richten, als dat geen aantasting geeft van de ecologische waarden en kenmerken van het Natuur Netwerk Brabant.
-
2
Een omgevingsplan ter plaatse van Natuur Netwerk Brabant kan in afwijking van Artikel 5.8, eerste lid, onder a, een nieuwe gebruiks- of bouwactiviteit toestaan als:
-
a.
het een deel van het Natuur Netwerk Brabant betreft dat door Stedelijk gebied loopt; en
-
b.
de ontwikkeling geen aantasting geeft van de ecologische waarden en kenmerken van het Natuur Netwerk Brabant.
-
a.
-
3
Als er door het verrichten van een gebruiks- of bouwactiviteit als bedoeld in het eerste en tweede lid een verstoring of tijdelijke verstoring optreedt van de ecologische waarden en kenmerken van het Natuur Netwerk Brabant, wordt deze verstoring waar mogelijk beperkt en wordt de resterende verstoring gecompenseerd met toepassing van artikel 5.37 Compensatie.
-
4
Een omgevingsplan kan bepalen dat een ontwikkeling binnen een omheind militair terrein is toegestaan als negatieve effecten op de ecologische waarden en kenmerken zo veel als mogelijk worden beperkt en bij verlies van ecologische waarden en kenmerken wordt voldaan aan Artikel 5.37 Compensatie.
-
5
Een omgevingsplan kan in afwijking van Artikel 5.8, eerste lid, onder a, een windturbine toestaan in het Natuur Netwerk Brabant als is voldaan aan Artikel 5.52 Aanvullende regels voor windturbines in het Natuur Netwerk Brabant.
Artikel 5.34 Toepassing van het Nee, tenzij-principe
-
1
Als een omgevingsplan een ontwikkeling mogelijk maakt binnen het Natuur Netwerk Brabant en daarbij toepassing geeft aan het nee, tenzij-principe, bevat het omgevingsplan een onderbouwing dat:
-
a.
er sprake is van een groot openbaar belang;
-
b.
uit onderzoek blijkt dat voor de ontwikkeling geen alternatieve locatie voorhanden is buiten het Natuur Netwerk Brabant;
-
c.
uit onderzoek blijkt dat geen andere oplossingen voorhanden zijn die de aantasting van het Natuur Netwerk Brabant voorkomen;
-
d.
de negatieve effecten waar mogelijk worden beperkt;
-
e.
bij het verlies van ecologische waarden en kenmerken wordt voldaan aan artikel 5.37 Compensatie; en
-
f.
de uitvoering en monitoring zijn verzekerd.
-
a.
-
2
Bij het onderzoek naar alternatieve locaties worden de volgende uitgangspunten gehanteerd:
Artikel 5.35 Toepassing van de saldobenadering
-
1
Bij de saldobenadering is er sprake van een combinatie van onderling samenhangende plannen, projecten of handelingen waarvan één of enkele van die plannen, projecten of handelingen afzonderlijk een negatief effect hebben op het Natuur Netwerk Brabant, maar waarvan de gecombineerde uitvoering leidt tot een verbetering van de kwaliteit of kwantiteit van het Natuur Netwerk Brabant als geheel.
-
2
Als een omgevingsplan een ontwikkeling mogelijk maakt binnen het Natuur Netwerk Brabant en daarbij toepassing geeft aan de saldobenadering, bevat het omgevingsplan een gebiedsvisie die de ontwikkelingen in het betrokken gebied in samenhang beziet en die tot doel heeft een grotere kwaliteitswinst voor meerdere functies, waaronder de natuur, te bereiken.
-
3
De gebiedsvisie beschrijft in ieder geval:
-
a.
de omvang van het gebied;
-
b.
welke ecologische waarden en kenmerken worden aangetast;
-
c.
de doelen voor de verbetering van de kwaliteit en kwantiteit van het Natuur Netwerk Brabant waardoor een beter functioneren van het Natuur Netwerk Brabant ontstaat;
-
d.
op welke wijze wordt voldaan aan artikel 5.37 Compensatie; en
-
e.
op welke wijze de uitvoering en monitoring zijn verzekerd.
-
a.
Artikel 5.36 Ontwikkeling met beperkte gevolgen voor natuurwaarden
Een omgevingsplan kan een ontwikkeling binnen het Natuur Netwerk Brabant mogelijk maken in het geval dat:
-
a.
de aantasting van het areaal Natuur Netwerk Brabant kleinschalig is;
-
b.
de aantasting van de ecologische waarden en kenmerken van het Natuur Netwerk Brabant beperkt is;
-
c.
de ontwikkeling leidt tot een kwalitatieve of kwantitatieve versterking van de ecologische waarden en kenmerken van het Natuur Netwerk Brabant als geheel;
-
d.
er een afweging van alternatieven heeft plaatsgevonden;
-
e.
er sprake is van een goede landschappelijke en natuurlijke inpassing;
-
f.
bij verlies van ecologische waarden en kenmerken wordt voldaan aan Artikel 5.37; en
-
g.
in het omgevingsplan is aangegeven op welke wijze de uitvoering en monitoring zijn verzekerd.
Artikel 5.37 Compensatie
-
1
De verplichte compensatie vindt plaats door:
-
a.
fysieke compensatie als bedoeld in Artikel 5.38; of
-
b.
financiële compensatie als bedoeld in artikel 5.39.
-
a.
-
2
De omvang van de compensatie is in ieder geval gelijk aan de omvang van het vernietigde of verstoorde areaal en wordt verder bepaald door de ontwikkeltijd van de aangetaste natuur, conform de volgende uitgangspunten:
-
a.
natuur met een ontwikkeltijd van 5 jaar of minder: geen toeslag;
-
b.
tussen 5 en 25 jaar te ontwikkelen natuur: toeslag van 1/3 in oppervlak;
-
c.
tussen 25 en 100 jaar te ontwikkelen natuur: toeslag van 2/3 in oppervlak;
-
d.
bij een ontwikkelingsduur van de natuur van meer dan 100 jaar: de toeslag in oppervlak en de gekapitaliseerde kosten van het ontwikkelingsbeheer is maatwerk;
-
e.
bij verstoring van natuur: maatwerk.
-
a.
Artikel 5.38 Fysieke compensatie
-
1
Fysieke compensatie vindt plaats door de feitelijke inrichting van een perceel passend bij de doelstellingen voor natuur, op een locatie:
-
a.
ter plaatse van nog niet gerealiseerde natuur in het Natuur Netwerk Brabant als de omvang van het Natuurnetwerk Nederland ten minste gelijk blijft;
-
b.
ter plaatse van een niet gerealiseerde ecologische verbindingszone als bedoeld in artikel 5.40; of
-
c.
buiten het Natuur Netwerk Brabant als:
-
a.
-
2
Een omgevingsplan dat een ontwikkeling mogelijk maakt waarvoor een fysieke compensatieplicht geldt:
-
a.
geeft ter plaatse van de compensatielocatie toepassing aan Artikel 5.30;
-
b.
borgt de uitvoering van de compensatie.
-
a.
-
3
Het besluit tot vaststelling van een omgevingsplan als bedoeld in het tweede lid bevat een verantwoording over:
-
a.
de omvang van het netto verlies aan ecologische waarden en kenmerken en op welke locatie dat optreedt;
-
b.
de locatie waar en de wijze waarop het netto verlies, bedoeld onder a, wordt gecompenseerd;
-
c.
de kwaliteit en kwantiteit van de compensatie;
-
d.
de termijn van uitvoering;
-
e.
de inhoud en realisatie van de voorgenomen mitigerende en compenserende maatregelen; en
-
f.
het reguliere- en ontwikkelingsbeheer.
-
a.
-
4
De uitvoering van de fysieke compensatie wordt binnen drie jaar na onherroepelijk worden van het omgevingsplan, bedoeld in het tweede lid, afgerond.
-
5
In aanvulling op het vierde lid, wordt bij een aantasting van bedreigde soorten of hun leefgebied, de uitvoering van de compensatie in ieder geval afgerond op het moment dat de uitvoering van de ontwikkeling start.
-
6
In afwijking van het vierde lid kan bij een omvangrijke en zware compensatieverplichting, de uitvoering van de compensatie maximaal tien jaar bedragen, gerekend vanaf het onherroepelijk worden van het omgevingsplan.
Artikel 5.39 Financiële compensatie
-
1
De financiële compensatie wordt bepaald op grond van de omvang van de compensatieverplichting, bedoeld in artikel 5.37, tweede lid, en omvat de volgende kostenelementen:
-
2
De financiële compensatie wordt uiterlijk zes weken na de vaststelling van het omgevingsplan gestort in de provinciale compensatievoorziening ter uitvoering van de geformuleerde compensatietaakstelling.
Artikel 5.40 Natuur Netwerk Brabant - ecologische verbindingszone
-
1
Een omgevingsplan ter plaatse van Natuur Netwerk Brabant - ecologische verbindingszone strekt tot de verwezenlijking, het behoud en het beheer van een ecologische verbindingszone waarbij als uitgangspunt geldt dat de zone een breedte heeft van:
-
2
Het omgevingsplan, bedoeld in het eerste lid, stelt regels die voorkomen dat het gebied minder geschikt wordt voor de verwezenlijking, het behoud en het beheer van een ecologische verbindingszone, en die in ieder geval:
-
a.
het oprichten van bebouwing beperken; en
-
b.
het aanbrengen van verharde oppervlakten beperken.
-
a.
-
3
Een omgevingsplan ter plaatse van Natuur Netwerk Brabant-ecologische verbindingszone, kan in afwijking van het eerste en tweede lid een bouw- of gebruiksactiviteit mogelijk maken als:
-
a.
reële alternatieven voor die bouw- of gebruiksactiviteit ontbreken;
-
b.
is verzekerd dat het functioneren van de ecologische verbindingszone niet wordt aangetast.
-
a.
-
4
Het functioneren van de ecologische verbindingszone is ook verzekerd als het omgevingsplan:
-
a.
een nieuwe locatie aanwijst, die vanuit kwaliteit en samenhang van het Natuur Netwerk Brabant en de functie die de ecologische verbindingszone vervult, een gelijkwaardig alternatief biedt;
-
b.
voor de nieuwe locatie toepassing geeft aan Artikel 5.30; en
-
c.
borgt dat aanleg en realisering van de ecologische verbindingszone op de nieuwe locatie is verzekerd.
-
a.
Artikel 5.41 Attentiezone waterhuishouding
-
1
Een omgevingsplan ter plaatse van Attentiezone waterhuishouding strekt tot bescherming van de waterhuishouding en sluit functies en activiteiten uit die een negatief effect hebben op de hydrologische instandhoudingsdoelen van het hierbinnen gelegen Natuur Netwerk Brabant.
-
2
Het omgevingsplan stelt regels over:
-
a.
het verzetten van grond van meer dan 100 m³ of op een diepte van meer dan 60 cm beneden maaiveld, voor zover geen omgevingsvergunning is vereist voor een ontgrondingsactiviteit;
-
b.
de aanleg van drainage ongeacht de diepte, tenzij het gaat om vervanging van een bestaande drainage;
-
c.
het verlagen van de grondwaterstand anders dan door middel van het graven van sloten of het toepassen van drainagemiddelen, met uitzondering van grondwateronttrekkingen; en
-
d.
het beperken van het buiten een agrarisch bouwperceel aanbrengen van verharde oppervlakten.
-
a.
-
3
Het tweede lid is niet van toepassing op werkzaamheden die behoren tot het normale beheer en onderhoud van de gronden.
Artikel 5.42 Behoud en herstel van watersystemen
-
1
Een omgevingsplan ter plaatse van Behoud en herstel van watersystemen strekt mede tot de verwezenlijking en het behoud, beheer en herstel van watersystemen.
-
2
Het omgevingsplan stelt regels die:
-
a.
het oprichten van bebouwing beperken;
-
b.
het aanbrengen van verharde oppervlakten beperken; en
-
c.
het ophogen van gronden beperken.
-
a.
-
3
Een omgevingsplan ter plaatse van Behoud en herstel van watersystemen kan in afwijking van het eerste lid een bouw- of gebruiksactiviteit mogelijk maken als:
Paragraaf 5.2.6 Aardkundige, cultuurhistorische en groenblauwe waarden
Artikel 5.43 Aardkundige waarden
Een omgevingsplan ter plaatse van Aardkundige waarden:
-
a.
is mede gericht op het behoud, het herstel of de duurzame ontwikkeling van de aardkundige waarden en kenmerken zoals beschreven in de Aardkundig waardevolle gebiedenkaart;
-
b.
stelt regels ter bescherming van de aardkundige waarden en kenmerken van de onderscheiden gebieden bij bodemverstorende activiteiten; en
-
c.
houdt bij de toedeling van functies en activiteiten rekening met de aanwezige aardkundige waarden en kenmerken en betrekt daarbij de mogelijkheden om die waarden te versterken.
Artikel 5.44 Cultuurhistorische waarden
Een omgevingsplan ter plaatse van Cultuurhistorische waarden:
-
a.
is mede gericht op het behoud, het herstel of de duurzame ontwikkeling van de cultuurhistorische waarden en kenmerken zoals beschreven in de Cultuurhistorische waardenkaart;
-
b.
stelt regels ter bescherming van de cultuurhistorische waarden en kenmerken van de onderscheiden gebieden en bebouwing; en
-
c.
houdt bij de toedeling van functies en activiteiten rekening met de aanwezige cultuurhistorische waarden en kenmerken en betrekt daarbij de mogelijkheden om die waarden te versterken.
Artikel 5.45 Hollandse Waterlinies
-
1
Een omgevingsplan ter plaatse van de Hollandse Waterlinies:
-
a.
is vanuit de instandhoudingsdoelstelling van het werelderfgoed Hollandse Waterlinies gericht op het behoud, het herstel of duurzame ontwikkeling van de uitzonderlijke universele waarde van dit erfgoed;
-
b.
stelt regels ter bescherming van de uitzonderlijke universele waarde van dit erfgoed; en
-
c.
maakt geen bouw- of gebruiksactiviteiten mogelijk die de uitzonderlijke universele waarde van dit erfgoed aantasten.
-
a.
-
2
De uitzonderlijke universele waarden van het werelderfgoed Hollandse Waterlinies zijn als kernkwaliteiten opgenomen en nader beschreven in de Cultuurhistorische waardenkaart en betreffen het uitgebreide en ingenieuze systeem van militaire verdediging door inundatie dat gebruik maakt van eigenschappen en elementen van het aanwezige landschap. Dit systeem uit zich in de Stelling van Amsterdam als doorgaand stelsel van liniedijken in een grote ring om Amsterdam met een vaste afstand tot het stadscentrum, terwijl de Nieuwe Hollandse Waterlinie zich sterker voegt naar eigenschappen en elementen van het aanwezige landschap, wat zich uit in de volgende kenmerken:
-
a.
het gespaarde aaneengesloten en bewuste ingezette strategische landschap dat veelal gekenmerkt wordt door relatief grote openheid en een overwegend groen en rustig karakter;
-
b.
inundatiegebieden waarbinnen de voorstelbaarheid van inundatie nog aanwezig is met als kenmerken: onverhard, vlak en omringd door dijken, kades of natuurlijke hoogtes met een herkenbare cultuurhistorische topografie;
-
c.
het samenhangende systeem van waterstaatkundige werken en waterlichamen ingezet voor gecontroleerde inundatie, zoals sluizen, inlaten, duikers, voor- en achterkanalen en dijken, functionerend in relatie tot verdedigingswerken en inundatiegebieden;
-
d.
hoofdverdedigingslijn als lineaire hoger gelegen structuur in het landschap als begrenzing van de inundatiekommen, de onveilige zijde, en het te verdedigen gebied, de veilige zijde;
-
e.
militaire versterkingen als forten, vestingen, batterijen, kazematten en groepsschuilplaatsen in samenhang met elkaar, de accessen en de te verdedigen elementen;
-
f.
schootsvelden en verboden kringen, als visueel open en merendeels onbebouwd gebied, rondom militaire versterkingen, met de bijbehorende houten Kringenwet-bouwwerken;
-
g.
landschappelijke inpassing en camouflage van de voormalige militaire versterkingen; en
-
h.
de historische vestingstructuur van de vestingsteden Muiden, Weesp, Naarden, Nieuwersluis, Gorinchem en Woudrichem.
-
a.
-
3
Een ontheffing van het eerste lid onder c als bedoeld in Artikel 5.6 is alleen mogelijk als:
-
a.
dwingende maatschappelijke belangen dit rechtvaardigen;
-
b.
voor de ontwikkeling geen reële alternatieven voorhanden zijn;
-
c.
het omgevingsplan bij de toedeling van functies en activiteiten rekening houdt met de uitzonderlijke universele waarde van het erfgoed; en
-
d.
tijdig compenserende maatregelen worden getroffen met het oog op de instandhoudingsdoelstelling van het werelderfgoed Hollandse Waterlinies.
-
a.
Artikel 5.46 Groenblauwe waarden
Een omgevingsplan ter plaatse van Groenblauwe waarden:
-
a.
strekt tot het behoud, het herstel of de duurzame ontwikkeling van het bodem- en watersysteem en de daarmee samenhangende ecologische waarden en kenmerken, biodiversiteit en landschappelijke waarden en kenmerken;
-
b.
bevat een beschrijving van de ecologische-, landschappelijke- en hydrologische waarden en kenmerken van het gebied;
-
c.
stelt regels ter bescherming van de ecologische-, landschappelijke- en hydrologische waarden en kenmerken van het gebied; en
-
d.
bepaalt dat de toedeling van een functie of activiteit gepaard gaat met een positieve bijdrage aan het versterken van biodiversiteit en de bescherming en ontwikkeling van ecologische-, landschappelijke- en hydrologische waarden en kenmerken van het gebied.
Afdeling 5.3 Klimaat
Paragraaf 5.3.1 Waterveiligheid
Artikel 5.47 Aansluiting primaire waterkering
Een omgevingsplan ter plaatse van Aansluiting primaire waterkering:
Artikel 5.48 Rivierbed
-
1
Een omgevingsplan ter plaatse van Rivierbed strekt mede tot bescherming tegen overstroming.
-
2
Als een omgevingsplan binnen Rivierbed voorziet in de ontwikkeling van een bouw- of gebruiksactiviteit, bevat het omgevingsplan een onderbouwing dat:
Paragraaf 5.3.2 Waterberging
Artikel 5.49 Regionale waterberging
-
1
Een omgevingsplan ter plaatse van Regionale waterberging:
-
a.
strekt mede tot behoud van het waterbergend vermogen van dat gebied;
-
b.
bepaalt dat bouwactiviteiten zijn toegestaan ten dienste van de waterberging met een maximale bouwhoogte van 2 meter; en
-
c.
stelt beperkingen aan het ophogen van gronden en het aanbrengen of wijzigen van kaden, voor zover deze activiteiten niet worden uitgevoerd in het kader van normaal beheer en onderhoud.
-
a.
-
2
Een omgevingsplan kan een andere bouwactiviteit toelaten, dan die bedoeld in het eerste lid, onder b, of een nieuwe gebruiksactiviteit toestaan, als is aangetoond dat het waterbergend vermogen van het gebied niet wordt belemmerd.
-
3
In afwijking van het eerste lid kan een omgevingsplan ter plaatse van Regionale waterberging een bouw- of gebruiksactiviteit mogelijk maken als:
Artikel 5.50 Reservering waterberging
-
1
Een omgevingsplan ter plaatse van Reservering waterberging strekt mede tot behoud van het waterbergend vermogen van dat gebied.
-
2
Als een omgevingsplan voorziet in de ontwikkeling van een gebruiks- of bouwactiviteit, bevat het omgevingsplan een onderbouwing van de wijze waarop de geschiktheid van het gebied voor waterberging behouden blijft.
-
3
In afwijking van het tweede lid kan een omgevingsplan ter plaatse van Reservering waterberging een bouw- of gebruiksactiviteit mogelijk maken als:
Afdeling 5.4 Duurzame energie
Artikel 5.51 Windturbines in Landelijk gebied
-
1
Een omgevingsplan ter plaatse van Landelijk gebied kan de ontwikkeling van drie of meer windturbines, inclusief bijbehorende voorzieningen, met een bouwhoogte vanaf 25 m, gemeten van de bovenkant van de fundering tot aan de wiekenas, mogelijk maken als:
-
a.
de windturbines passen in de gewenste ontwikkelingsrichting, bedoeld in Artikel 5.12;
-
b.
de windturbines in een cluster worden opgesteld;
-
c.
de ontwikkeling een maatschappelijke meerwaarde geeft waaronder de mogelijkheid voor de omgeving om te participeren in het project;
-
d.
de ontwikkeling op regionaal niveau is afgestemd met omliggende gemeenten en de netwerkbeheerder, gelet op de ontwikkeling van overige duurzame energie initiatieven in de omgeving;
-
e.
is geborgd dat wordt voldaan aan het treffen van mitigerende maatregelen om faunaslachtoffers te voorkomen en de daaraan gekoppelde onderzoek- en monitoringplicht, zoals opgenomen in het bouwstenendocument Natuurinclusieve Energietransitie voor Wind en Hoogspanning op Land;
-
f.
is geborgd dat de windturbines en de daarbij horende voorzieningen tijdelijk, voor ten hoogste 25 jaar, worden toegelaten; en
-
g.
juridisch en financieel is geborgd dat de windturbines en de daarbij behorende voorzieningen na het verstrijken van de termijn worden verwijderd.
-
a.
-
2
Een omgevingsplan ter plaatse van Landelijk gebied kan in afwijking van het eerste lid aanhef, de ontwikkeling van minder dan drie windturbines met een bouwhoogte vanaf 25 m, gemeten van de bovenkant van de fundering tot aan de wiekenas, mogelijk maken als:
-
a.
uit een (intergemeentelijke) visie op de ontwikkeling van duurzame energie blijkt dat op een hoger schaalniveau dan de betreffende locatie of gemeente, aan een geclusterde plaatsing van windturbines wordt voldaan; en
-
b.
het een kleinschalig landschapstype betreft waardoor de inpassing van drie windturbines of meer in de omgeving wordt beperkt.
-
a.
-
3
Artikel 5.8, eerste lid, onder a, is niet van toepassing op dit artikel.
Artikel 5.52 Aanvullende regels voor windturbines in het Natuur Netwerk Brabant
In aanvulling op artikel 5.51 kan een omgevingsplan bepalen dat een windturbine is toegestaan in het Natuur Netwerk Brabant, in het geval dat:
-
a.
het Natuur Netwerk Brabant direct aansluitend op hoofdinfrastructuur ligt;
-
b.
uit een alternatievenafweging blijkt dat negatieve effecten op de ecologische waarden en kenmerken waar mogelijk worden beperkt;
-
c.
bij verlies van ecologische waarden en kenmerken wordt voldaan aan artikel 5.37 Compensatie; en
-
d.
toepassing is gegeven aan artikel 5.31 Externe werking Natuur Netwerk Brabant tweede lid, voor de overdraai van de wieken.
Artikel 5.53 Windturbines in Stedelijk gebied
-
1
Een omgevingsplan ter plaatse van Stedelijk gebied kan de ontwikkeling van drie of meer windturbines, inclusief bijbehorende voorzieningen, met een bouwhoogte vanaf 25 m, gemeten van de bovenkant van de fundering tot aan de wiekenas, mogelijk maken als:
-
a.
de windturbines inpasbaar zijn in de omgeving;
-
b.
de windturbines in een cluster worden opgesteld;
-
c.
de ontwikkeling een maatschappelijke meerwaarde geeft waaronder de mogelijkheid voor de omgeving om te participeren in het project;
-
d.
de ontwikkeling op regionaal niveau is afgestemd met omliggende gemeenten en de netwerkbeheerder, gelet op de ontwikkeling van overige duurzame energie initiatieven in de omgeving;
-
e.
is geborgd dat wordt voldaan aan het treffen van mitigerende maatregelen om faunaslachtoffers te voorkomen en de daaraan gekoppelde onderzoek- en monitoringplicht, zoals opgenomen in het bouwstenendocument Natuurinclusieve Energietransitie voor Wind en Hoogspanning op Land; en
-
f.
juridisch en financieel is geborgd dat de windturbines en de daarbij behorende voorzieningen na het verstrijken van de termijn worden verwijderd.
-
a.
-
2
Een omgevingsplan ter plaatse van Stedelijk gebied kan in afwijking van het eerste lid aanhef, de ontwikkeling van minder dan drie windturbines mogelijk maken als:
-
a.
uit een (intergemeentelijke) visie op de ontwikkeling van duurzame energie blijkt dat op een hoger schaalniveau dan de betreffende locatie of gemeente, aan een geclusterde plaatsing van windturbines wordt voldaan; en
-
b.
het een kleinschalig landschapstype betreft waardoor de inpassing van drie windturbines of meer in de omgeving wordt beperkt.
-
a.
Artikel 5.54 Zonneparken in Landelijk gebied
-
1
Een omgevingsplan ter plaatse van Landelijk gebied kan de ontwikkeling van een zonnepark mogelijk maken om te voldoen aan de doelstellingen voor het opwekken van duurzame energie als uit onderzoek blijkt dat de aanleg van een zonnepark noodzakelijk is omdat in onvoldoende mate voorzien kan worden in de behoefte aan duurzame energie door:
-
a.
de ontwikkeling van andere vormen van duurzame energie; en
-
b.
het opwekken van zonne-energie op daken en gevels of gronden binnen bestaand ruimtebeslag als bedoeld in Artikel 5.4.
-
a.
-
2
Bij gebleken noodzaak is de ontwikkeling van een zonnepark alleen mogelijk in een of meer van de volgende gevallen:
-
a.
er is sprake van meervoudig ruimtegebruik als bedoeld in Artikel 5.8 doordat het zonnepark in combinatie met of ten dienste van een andere functie wordt ontwikkeld;
-
b.
het zonnepark wordt gerealiseerd op gronden die niet landbouwkundig in gebruik zijn of waarvan beleidsmatig is vastgelegd dat het landbouwkundig gebruik wordt beëindigd; of
-
c.
het zonnepark draagt bij aan de vermindering van netcongestie of zorgt voor vergroting van een efficiënter netwerkgebruik en wordt aansluitend op bestaand ruimtebeslag als bedoeld in Artikel 5.4 of in combinatie met windturbines ontwikkeld.
-
a.
-
3
Een omgevingsplan ter plaatse van Landelijk gebied kan de ontwikkeling van een zonnepark als bedoeld in het tweede lid mogelijk maken als:
-
a.
dit past in de ontwikkelingsrichting, bedoeld in Artikel 5.12, en in het plan maatregelen zijn opgenomen die de impact op de omgeving beperken;
-
b.
is geborgd dat het zonnepark tijdelijk, voor ten hoogste 25 jaar, wordt toegelaten;
-
c.
juridisch en financieel is geborgd dat de opstelling voor zonne-energie en de daarbij behorende voorzieningen, na het verstrijken van de 25-jaars termijn worden verwijderd;
-
d.
de ontwikkeling een maatschappelijke meerwaarde geeft, waaronder de mogelijkheid voor de omgeving om te participeren in het project;
-
e.
de ontwikkeling past binnen de regionale afspraken, bedoeld in Afdeling 7.2 Regionaal samenwerken;
-
f.
is aangetoond dat de ontwikkeling binnen redelijke termijn kan worden aangesloten op het energienet; en
-
g.
de ontwikkeling is afgestemd met de netwerkbeheerder.
-
a.
-
4
Artikel 5.8, eerste lid, onder a, is niet van toepassing voor dit artikel.
Afdeling 5.5 Ontwikkeling van stedelijke functies en mobiliteit
Artikel 5.55 Duurzame stedelijke ontwikkeling
-
1
Een omgevingsplan dat een stedelijke ontwikkeling mogelijk maakt voor wonen, werken of voorzieningen, wijst daarvoor een locatie aan binnen Stedelijk gebied en bevat een onderbouwing dat:
-
a.
de ontwikkeling past binnen de regionale afspraken, bedoeld in Afdeling 7.2 Regionaal samenwerken; en
-
b.
het een duurzame stedelijke ontwikkeling is.
-
a.
-
2
Er is sprake van een duurzame stedelijke ontwikkeling voor wonen, werken of voorzieningen als:
-
a.
een goede omgevingskwaliteit wordt bevorderd, met aandacht voor een natuurinclusieve inrichting en een veilige en gezonde leefomgeving;
-
b.
toepassing wordt gegeven aan zorgvuldig ruimtegebruik, waaronder de transformatie van verouderde stedelijke gebieden;
-
c.
optimaal invulling wordt gegeven aan de mogelijkheden voor productie en gebruik van duurzame energie;
-
d.
rekening wordt gehouden met klimaatverandering, waaronder het tegengaan van hittestress en voldoende ruimte voor de opvang of infiltratie van water;
-
e.
de mogelijkheden voor duurzame mobiliteit worden benut; en
-
f.
wordt bijgedragen aan een circulaire economie door invulling te geven aan de toepassing van industrieel, demontabel bouwen en het gebruik van duurzame biobased materialen.
-
a.
-
3
Om zorgvuldig ruimtegebruik te bevorderen op een bedrijventerrein, stelt het omgevingsplan regels over:
-
a.
een bij de aard van het bedrijventerrein en de toe te laten functies passende kavelomvang; en
-
b.
het tegengaan van ontwikkelingen die een effectief gebruik van het bedrijventerrein beperken, zoals:
-
1.
bedrijfswoningen;
-
2.
bedrijven die doelmatig gevestigd kunnen worden in gemengde gebieden, tenzij die bedrijven concept-versterkend werken en geclusterd worden;
-
3.
voorzieningen die gelet op hun publieksaantrekkende werking thuishoren in centrumgebieden, tenzij deze concept-versterkend werken en geclusterd worden.
-
1.
-
a.
Artikel 5.56 Afwijkende regels stedelijke ontwikkeling
-
1
In afwijking van Artikel 5.55, eerste lid, aanhef, kan een omgevingsplan voorzien in een duurzame stedelijke ontwikkeling voor wonen, werken of voorzieningen, ter plaatse van Landelijk gebied als:
-
a.
binnen Stedelijk gebied feitelijk of vanuit kwalitatieve overwegingen onvoldoende ruimte beschikbaar is;
-
b.
transformatie van cultuurhistorisch waardevol of ander geschikt leegstaand vastgoed niet tot de mogelijkheden behoort;
-
c.
dit past binnen de ontwikkelingsrichting van het gebied, bedoeld in Artikel 5.12;
-
d.
de ontwikkeling past binnen de regionale afspraken, bedoeld in Afdeling 7.2;
-
e.
de stedenbouwkundige- en landschappelijke inrichting is afgestemd op de omgevingskwaliteit en structuren in het gebied en de naaste omgeving, waaronder de met deze verordening te beschermen en te ontwikkelen waarden; en
-
f.
de stedenbouwkundige- en landschappelijke inrichting houdt rekening met een duurzame afronding van het Stedelijk gebied.
-
a.
-
2
Het eerste lid is van overeenkomstige toepassing op een planmatige ontwikkeling ten behoeve van een samenhangende stedelijke structuur, die voorziet in de reguliere opvang van de woon- of werkbehoefte van een kern maar die vanwege de omvang niet als stedelijke ontwikkeling wordt aangemerkt.
-
3
Artikel 5.8, eerste lid onder a, is niet van toepassing op dit artikel.
Artikel 5.56a Grootschalige logistiek
-
1
In aanvulling op Artikel 5.55 en Artikel 5.56 bepaalt een omgevingsplan dat de ontwikkeling van grootschalige logistiek alleen mogelijk is als dit aantoonbare regionale meerwaarde heeft.
-
2
In afwijking van het eerste lid bepaalt een omgevingsplan ter plaatse van Beperking grootschalige logistiek dat nieuwvestiging, vestiging en uitbreiding van grootschalige logistiek is verboden.
-
3
In afwijking van het tweede lid kan een omgevingsplan ter plaatse van Beperking grootschalige logistiek een redelijke uitbreiding van bestaande grootschalige logistiek toestaan als:
-
a.
intensivering van bestaand ruimtebeslag niet of onvoldoende mogelijk is;
-
b.
de ontwikkeling regionaal is afgestemd, waarbij ook de regionale meerwaarde wordt betrokken;
-
c.
in een periode van vijf jaar voorafgaand aan de wijziging van het omgevingsplan geen uitbreiding heeft plaatsgehad.
-
a.
-
4
In afwijking van het tweede lid kan een omgevingsplan ter plaatse van Beperking grootschalige logistiek de ontwikkeling van nieuwe grootschalige logistiek toestaan als:
-
a.
de ontwikkeling aantoonbare regionale meerwaarde heeft;
-
b.
regionaal overleg is gevoerd waaruit blijkt dat er buiten de locatie Beperking grootschalige logistiek geen alternatieve vestigingslocatie beschikbaar is.
-
a.
Artikel 5.57 Maatwerk in Bebouwd gebied
-
1
Een omgevingsplan ter plaatse van Bebouwd gebied kan een nieuwe bouw- of gebruiksactiviteit toedelen als:
-
a.
dit past binnen de gewenste ontwikkelingsrichting van het gebied, bedoeld in Artikel 5.12, en bij de omliggende functies;
-
b.
dat aantoonbaar bijdraagt aan het fysiek versterken van de omgevingskwaliteit van het gebied, zoals door sloop van bebouwing, ontwikkeling van landschapskwaliteit, sanering van een milieuhinderlijke activiteit of behoud en herstel van cultuurhistorische waarden en kenmerken;
-
c.
het versterken van de omgevingskwaliteit wordt geborgd;
-
d.
de fysieke tegenprestatie gericht op het versterken van omgevingskwaliteit bij de toedeling van een nieuwe woonfunctie qua omvang in verhouding staat tot de tegenprestatie voor een ruimte-voor-ruimtekavel;
-
e.
de activiteit vanuit een bij de omgeving passende rood-groenverhouding van het gebied, die wordt vastgelegd in het omgevingsplan, aanvaardbaar is;
-
f.
voor zover van toepassing is voldaan aan de bepalingen uit Paragraaf 5.2.5 of Paragraaf 5.2.6; en
-
g.
bij de uitwerking van het plan deskundigen worden betrokken op het gebied van omgevingskwaliteit, onder wie een deskundige die bij de provincie Noord-Brabant werkzaam is.
-
a.
-
2
In het geval dat een toegelaten bouw- of gebruiksactiviteit in of aansluitend op Bebouwd gebied leidt tot een stedelijke ontwikkeling, is Artikel 5.56 van overeenkomstige toepassing en wordt de omvang van de fysieke tegenprestatie in omgevingskwaliteit mede bepaald op grond van de voor het gebied te bereiken doelen.
Artikel 5.58 Maatwerk voor collectieve woonvormen
Een omgevingsplan ter plaatse van Landelijk gebied kan op een bestaand bouwperceel voorzien in de ontwikkeling van een collectieve woonvorm als:
-
a.
dit kleinschalig van karakter is en niet leidt tot een stedelijke ontwikkeling;
-
b.
dit past binnen de gewenste ontwikkelingsrichting van het gebied, bedoeld in Artikel 5.12;
-
c.
een afweging heeft plaatsgevonden vanuit mobiliteit waaronder de bereikbaarheid van voorzieningen;
-
d.
dit past binnen de regionale afspraken, bedoeld in Afdeling 7.2 Regionaal samenwerken;
-
e.
er aantoonbare meerwaarde is voor de omgevingskwaliteit, zoals de ontwikkeling van natuur, het treffen van klimaatmaatregelen, duurzaam bouwen of een bijdrage aan een circulaire samenleving;
-
f.
er sprake is van sociale innovatie, waaronder zelfrealisatie, en sociaal-maatschappelijke kwaliteit, zoals het vergroten van zelfredzaamheid, sociale cohesie en toegankelijkheid voor kwetsbare groepen;
-
g.
het concept feitelijk en juridisch is geborgd, waarbij ook een eventuele tijdelijke behoefte aan de collectieve woonvorm wordt betrokken;
-
h.
het concept vanuit het perspectief van duurzaamheid als economische optiek ook op termijn uitvoerbaar is;
-
i.
de stedenbouwkundige- en landschappelijke inrichting rekening houdt met de omgevingskwaliteit en structuren in het gebied en de naaste omgeving;
-
j.
bij uitbreiding van het bestaande ruimtebeslag, elders feitelijk en juridisch een gelijkwaardige omvang aan gebruiksruimte en gebouwen is gesaneerd; en
-
k.
bij de uitwerking van het plan deskundigen worden betrokken op het gebied van omgevingskwaliteit, onder wie een deskundige die bij de provincie Noord-Brabant werkzaam is.
Artikel 5.59 Maatwerk voor stedelijke functies in kernrandzones
Als er sprake is van een kernrandzone of een daarmee qua karakter gelijk te stellen gebied, kan een omgevingsplan ter plaatse van Landelijk gebied in afwijking van Artikel 5.8, eerste lid, onder a, voorzien in:
-
a.
een voorziening in de vorm van een tuincentrum als:
-
1.
dit past binnen de gewenste ontwikkelingsrichting van het gebied, bedoeld in Artikel 5.12;
-
2.
regels worden gesteld ter voorkoming van oneigenlijke vormen van detailhandel;
-
3.
adequate verkeers- en vervoersvoorzieningen worden getroffen; en
-
4.
bij nieuw ruimtebeslag, elders een gelijkwaardige oppervlakte bebouwing en gebruiksruimte, feitelijk en juridisch is gesaneerd;
-
1.
-
b.
voorzieningen voor veldsporten, volkstuinen, schuilhutten en andere kleinschalige vrije-tijdsvoorzieningen als:
-
1.
dit past binnen de gewenste ontwikkelingsrichting van het gebied, bedoeld in Artikel 5.12;
-
2.
het omgevingsplan borgt dat de beoogde ontwikkeling beperkt blijft tot kleinschalige bebouwing of -voorziening;
-
3.
de publieksaantrekkende werking beperkt is; en
-
4.
bij een nieuwe bouwactiviteit, elders een gelijkwaardige oppervlakte bebouwing, feitelijk en juridisch is gesaneerd;
-
1.
-
c.
een lawaaisport direct aansluitend op een bedrijventerrein als:
-
1.
de ontwikkeling geen belemmering geeft voor een efficiënt gebruik van het bedrijventerrein;
-
2.
er geen bezwaren zijn vanuit een goed woon- en leefklimaat; en
-
3.
bij een nieuwe bouwactiviteit, elders een gelijkwaardige oppervlakte bebouwing, feitelijk en juridisch is gesaneerd.
-
1.
Artikel 5.60 Verkeersdoeleinden
-
1
Een omgevingsplan ter plaatse van Landelijk gebied kan in afwijking van Artikel 5.8 Zorgvuldig ruimtegebruik, onder a, voorzien in de aanleg of wijziging een gemeentelijke- of provinciale weg, inclusief de bouw van daarbij behorende kunstwerken.
-
2
Het omgevingsplan bevat een onderbouwing van:
-
a.
de noodzaak van de aanleg van de weg gelet op het verkeerskundige probleem of de ontwikkelingen die plaatsvinden;
-
b.
de keuze van het tracé gelet op de verrichte onderzoeken;
-
c.
de maatregelen voor de inpassing van de weg waarbij de ontwikkeling in samenhang wordt bezien met zijn omgeving om een grotere kwaliteitswinst voor meerdere ruimtelijke functies, waaronder natuur en landschap, te bereiken;
-
d.
de maatregelen die bijdragen aan een gezonde leefomgeving; en
-
e.
de noodzaak van een aan de weg gerelateerde voorziening.
-
a.
-
3
Dit artikel is van overeenkomstige toepassing op de bouw of aanleg van een parkeervoorziening.
Afdeling 5.6 Vitaal platteland
Paragraaf 5.6.1 Veehouderij
Artikel 5.61 Tijdelijk verbod geitenhouderij
-
1
Een omgevingsplan ter plaatse van Landelijk gebied bepaalt dat:
-
a.
de vestiging van of omschakeling naar een geitenhouderij is uitgesloten; en
-
b.
een toename van de bestaande oppervlakte dierenverblijf voor geiten is uitgesloten.
-
a.
-
2
Als bestaande oppervlakte dierenverblijf voor geiten geldt de oppervlakte die:
Artikel 5.62 Veehouderij in Stedelijk gebied
-
1
Een omgevingsplan ter plaatse van Stedelijk gebied bepaalt voor een veehouderij dat:
-
a.
vestiging van, omschakeling naar en uitbreiding van een veehouderij zijn uitgesloten;
-
b.
geen toename is toegestaan van de bestaande oppervlakte bouwwerken, met uitzondering van de bestaande bedrijfswoning;
-
c.
een toename van de bestaande oppervlakte dierenverblijf is uitgesloten; en
-
d.
binnen gebouwen, dieren alleen op de grond gehouden worden, ongeacht voorzieningen voor dierenwelzijn, met uitzondering van volière- en scharrelstallen voor legkippen waar een tweede bouwlaag gebruikt mag worden.
-
a.
-
2
Als bestaande oppervlakte bouwwerk of bestaande oppervlakte dierenverblijf geldt wat:
Artikel 5.63 Veehouderij in Landelijk gebied
-
1
Een omgevingsplan ter plaatse van Landelijk gebied kan op een bestaand bouwperceel voorzien in de ontwikkeling van een veehouderij, als:
-
a.
is geborgd dat de veehouderij voldoende maatregelen treft en in stand houdt die invulling geven aan een zorgvuldige veehouderij;
-
b.
de omvang van het bouwperceel ten hoogste 1,5 ha bedraagt;
-
c.
de ontwikkeling vanuit een goede omgevingskwaliteit met een veilige, gezonde leefomgeving inpasbaar is in de omgeving;
-
d.
dieren alleen op de grond worden gehouden, ongeacht voorzieningen voor dierenwelzijn, met uitzondering van volière- en scharrelstallen voor legkippen waar een tweede bouwlaag gebruikt mag worden;
-
e.
mestbehandeling, mestvergisting en mestbewerking is uitgesloten tenzij dit ten behoeve van ter plaatse geproduceerde mest is;
-
f.
is aangetoond dat de kans op cumulatieve geurhinder of achtergrondbelasting op geurgevoelige gebouwen in een bebouwingscontour geur niet hoger is dan 12 % en in het buitengebied niet hoger is dan 20%, tenzij er -als blijkt dat de achtergrondbelasting hoger is dan voornoemde percentages- maatregelen worden getroffen door de veehouderij die tot een daling leiden van de achtergrondbelasting, en die ten minste de eigen bijdrage aan de overschrijding van de achtergrondbelasting compenseert; en
-
g.
de landschappelijke inpassing ten minste 10% van de omvang van het bouwperceel omvat.
-
a.
-
2
Een veehouderij treft voldoende maatregelen die invulling geven aan een zorgvuldige veehouderij als bedoeld in het eerste lid, onder a, als is voldaan aan de Brabantse zorgvuldigheidsscore veehouderij.
-
3
In afwijking van het eerste lid, onder e, kan een omgevingsplan voorzien in mestbehandeling van elders geproduceerde mest in de vorm van mestvergisting tot ten hoogste 25.000 m3 mest per jaar als:
-
a.
de mest afkomstig is van samenwerkende melkrundveehouderijen;
-
b.
de locatie goed is ontsloten;
-
c.
de opslag, overslag en verwerking van producten niet in de openlucht plaatsvindt; en
-
d.
in het geval dat de mest na vergisting ter plaatse verder wordt bewerkt ten minste 50% van het volume van de mest wordt omgezet in loosbaar water.
-
a.
Artikel 5.64 Aanvullende regels nieuw dierenverblijf
-
1
Een omgevingsplan ter plaatse van Landelijk gebied bepaalt voor een veehouderij dat:
-
a.
een toename van de oppervlakte dierenverblijf alleen is toegestaan als:
-
1.
maatregelen worden getroffen en in stand worden gehouden die invulling geven aan een zorgvuldige veehouderij;
-
2.
de ontwikkeling vanuit een goede omgevingskwaliteit met een veilige, gezonde leefomgeving inpasbaar is in de omgeving; en
-
3.
is aangetoond dat de kans op cumulatieve geurhinder of achtergrondbelasting op geurgevoelige gebouwen in een bebouwingscontour geur niet hoger is dan 12% en in het buitengebied niet hoger is dan 20%, tenzij er -als blijkt dat de achtergrondbelasting hoger is dan voornoemde percentages- maatregelen worden getroffen door de veehouderij die tot een daling leiden van de achtergrondbelasting, en die ten minste de eigen bijdrage aan de overschrijding van de achtergrondbelasting compenseert;
-
1.
-
b.
dieren alleen op de grond worden gehouden, ongeacht voorzieningen voor dierenwelzijn, met uitzondering van volière- en scharrelstallen voor legkippen waar een tweede bouwlaag gebruikt mag worden; en
-
c.
bij een gebruikswijziging van een aanwezig gebouw, gericht op het in gebruik nemen als dierenverblijf, toepassing wordt gegeven aan onderdeel a.
-
a.
-
2
Er is sprake van maatregelen als bedoeld in het eerste lid, onderdeel a, onder 1, die invulling geven aan een zorgvuldige veehouderij als is voldaan aan de Brabantse zorgvuldigheidsscore veehouderij.
Artikel 5.65 Afwijkende regels Beperkingen veehouderij
-
1
Een omgevingsplan ter plaatse van Beperkingen veehouderij bepaalt in afwijking van Artikel 5.63 dat:
-
a.
vestiging van, omschakeling naar of uitbreiding van een veehouderij is uitgesloten; en
-
b.
een toename van de bestaande oppervlakte van bouwwerken, met uitzondering van de bestaande bedrijfswoning, is uitgesloten.
-
a.
-
2
Als bestaande oppervlakte van een bouwwerk geldt de oppervlakte die:
-
3
Het eerste lid is niet van toepassing op een veehouderij die voldoet aan één van de volgende criteria:
-
a.
de veebezetting bedraagt niet meer dan 2.75 GVE /ha, berekend over de grond die volgens de gecombineerde opgave voor de veehouderij in gebruik is, voor zover gelegen binnen 15 km van de bedrijfslocatie;
-
b.
ten minste 75% van de op het bedrijf geproduceerde mest, uitgedrukt in fosfaat, wordt aangewend op grond die volgens de gecombineerde opgave voor de veehouderij in gebruik is voor gewassen die overwegend voor de eigen bedrijfsvoering worden geteeld, voor zover gelegen binnen 15 km van de bedrijfslocatie;
-
c.
via een jaarlijkse rapportage uit BEX is aangetoond dat de veehouderij:
-
1.
ten minste 95% van het ruwvoer, zoals gras en mais, uitgedrukt in fosfaat, wordt gewonnen op grond die volgens de gecombineerde opgave voor de veehouderij in gebruik is voor gewassen die overwegend voor de eigen bedrijfsvoering worden geteeld, voor zover gelegen binnen 15 km van de bedrijfslocatie; en
-
2.
ten minste 50% van het fosfaat in het rantsoen afkomstig is uit ruwvoer, zoals gras en mais;
-
1.
-
d.
de dieren worden uitsluitend of in hoofdzaak gehouden ten behoeve van natuurbeheer.
-
a.
Artikel 5.66 Aanvullende regels stalderen
-
1
Een omgevingsplan ter plaatse van Stalderingsgebied bepaalt dat een toename van de oppervlakte dierenverblijf voor hokdieren alleen is toegestaan als bewijs is overgelegd dat:
-
a.
binnen het Stalderingsgebied dierenverblijf voor hokdieren is gesaneerd door sloop of functiewijziging waarbij het gebruik als dierenverblijf juridisch en feitelijk is beëindigd;
-
b.
de oppervlakte van het te saneren dierenverblijf voor hokdieren bedraagt:
-
a.
-
2
Bij het bepalen van de oppervlakte op te richten of te saneren dierenverblijf, tellen de inpandige voorzieningen van een dierenverblijf mee.
-
3
Het bewijs dat aan de voorwaarden, bedoeld in het eerste lid is voldaan, wordt uitgegeven door of namens Gedeputeerde Staten.
Artikel 5.67 Maatwerk omvang bouwperceel veehouderij
-
1
Een omgevingsplan ter plaatse van Landelijk gebied kan in afwijking van artikel 5.63, eerste lid, onder b, voor een zorgvuldige veehouderijuitbreiding van een bouwperceel boven de 1,5 ha mogelijk maken in één of meer van de volgende gevallen:
-
a.
de veehouderij beschikt blijvend over voldoende grond voor een veebezetting van 2 GVE /ha grond;
-
b.
het opheffen van een overbelaste situatie als:
-
1.
elders feitelijk en juridisch een bouwperceel voor een veehouderij wordt opgeheven en de bedrijfsbebouwing wordt gesloopt;
-
2.
de eenmalige uitbreiding van het bouwperceel ten hoogste de oppervlakte van het opgeheven bouwperceel bedraagt; en
-
3.
het bouwperceel na uitbreiding ten hoogste 2,5 ha bedraagt;
-
1.
-
c.
als een groter bouwperceel noodzakelijk is voor de ontwikkeling van vernieuwend bedrijfsconcept voor een zorgvuldige veehouderij en aan de volgende voorwaarden is voldaan:
-
1.
de noodzaak blijkt uit een advies van door Gedeputeerde Staten benoemde deskundigen;
-
2.
het grotere bouwperceel niet is ingegeven door de wens om meer dieren te gaan houden; en
-
3.
het omgevingsplan borgt dat het vernieuwende bedrijfsconcept deel uitmaakt van de zorgvuldige veehouderij;
-
1.
-
d.
als een groter bouwperceel nodig is voor de ontwikkeling van een biologische veehouderij en aan de volgende voorwaarden is voldaan:
-
1.
de noodzaak blijkt uit een advies van door Gedeputeerde Staten benoemde deskundigen;
-
2.
het grotere bouwperceel niet is ingegeven door de wens om meer dieren te gaan houden;
-
3.
het bouwperceel na uitbreiding ten hoogste 2,5 ha bedraagt; en
-
4.
het omgevingsplan borgt dat op het perceel alleen een biologische veehouderij is toegestaan;
-
1.
-
e.
bij een voorloperbedrijf op het gebied van de zorgvuldige veehouderij is eenmalig een uitbreiding van het bestaande bouwperceel mogelijk met 0,5 ha als:
-
1.
de veehouderij door het treffen van maatregelen, opgenomen in de Brabantse zorgvuldigheidsscore veehouderij, een score van ten minste 8,5 haalt;
-
2.
de maatregelen permanent bijdragen aan het karakter van een zorgvuldige veehouderij en in het omgevingsplan zijn vastgelegd; en
-
3.
het bouwperceel na uitbreiding ten hoogste 2 ha bedraagt.
-
1.
-
a.
-
2
Er is sprake van een overbelaste situatie wanneer door de cumulatieve uitstoot van milieubelastende stoffen:
-
3
Een omgevingsplan ter plaatse van Landelijk gebied kan bepalen dat de omvang van een bouwperceel voor een veehouderij als bedoeld in Artikel 5.63, eerste lid, onder b, met ten hoogste 0,5 ha wordt vergroot als:
-
a.
de omvang van het bouwperceel na uitbreiding ten hoogste 2 ha bedraagt;
-
b.
de veehouderij vanwege de bedrijfsvoering in overwegende mate is aangewezen op de opslag van ruwvoer en daarvoor binnen het bouwperceel geen ruimte aanwezig is; en
-
c.
het omgevingsplan bepaalt dat deze 0,5 ha uitsluitend wordt gebruikt voor bouwwerken, geen gebouwen zijnde, ten behoeve van de opslag van ruwvoer.
-
a.
Paragraaf 5.6.2 Plantaardige teelten
Artikel 5.68 Teeltbedrijf
-
1
Een omgevingsplan ter plaatse van Landelijk gebied bepaalt voor een teeltbedrijf dat binnen een bouwperceel:
-
a.
een teeltondersteunende kas is toegestaan tot ten hoogste 5.000 m²;
-
b.
permanente teeltondersteunende voorzieningen zijn toegestaan tot ten hoogste 3 hectare.
-
a.
-
2
In afwijking van het eerste lid, onder b, kan een omgevingsplan meer dan 3 hectare permanente teeltondersteunende voorzieningen toelaten als:
-
a.
dit past binnen de ontwikkelingsrichting van het gebied, bedoeld in Artikel 5.12, waarbij ook een mogelijke functie van het gebied voor klimaatadaptieve maatregelen is betrokken;
-
b.
er geen aardkundige waarden aanwezig zijn als bedoeld in Artikel 5.43;
-
c.
de effecten van de ontwikkeling op het water- en bodemsysteem en omliggende waarden worden afgewogen;
-
d.
maatregelen worden getroffen en geborgd waardoor de ontwikkeling bijdraagt aan een waterrobuuste inrichting van het gebied en een verstoring van de hydrologische situatie ter plaatse wordt gemitigeerd; en
-
e.
juridisch en financieel is geborgd dat de voorzieningen na afloop van het gebruik worden verwijderd.
-
a.
-
3
In afwijking van Artikel 5.8, eerste lid, onder d, kan een omgevingsplan ter plaatse van Landelijk gebied voorzien in permanente teeltondersteunende voorzieningen buiten het bouwperceel van het teeltbedrijf, als:
-
a.
de voorzieningen geconcentreerd worden en aansluiten op een bouwperceel;
-
b.
dit past binnen de ontwikkelingsrichting van het gebied, bedoeld in Artikel 5.12, waarbij ook een mogelijke functie van het gebied voor klimaatadaptieve maatregelen is betrokken;
-
c.
is voldaan aan Artikel 5.11 Kwaliteitsverbetering landschap; en
-
d.
is voldaan aan de voorwaarden uit het eerste of tweede lid.
-
a.
Artikel 5.69 Teeltgebied Zundert
Een omgevingsplan ter plaatse van Teeltgebied Zundert kan binnen een bouwperceel voorzien in de bouw van kassen tot een omvang van ten hoogste drie hectare netto glas.
Artikel 5.70 Glastuinbouwbedrijf
-
1
Een omgevingsplan ter plaatse van Landelijk gebied:
-
a.
bepaalt dat vestiging van of omschakeling naar een glastuinbouwbedrijf is uitgesloten;
-
b.
kan bepalen dat uitbreiding van een bestaand glastuinbouwbedrijf is toegestaan, als:
-
1.
dit nodig is om de continuïteit van het glastuinbouwbedrijf voor langere termijn te waarborgen;
-
2.
de netto omvang glas ten hoogste 3 hectare bedraagt;
-
3.
dit past binnen de ontwikkelingsrichting van het gebied, bedoeld in Artikel 5.12; en
-
4.
het glastuinbouwbedrijf niet in een gebied met waarden ligt als bedoeld in Paragraaf 5.2.6.
-
1.
-
a.
-
2
Artikel 5.68, eerste lid, onder b, en Artikel 5.68, tweede en derde lid, zijn van overeenkomstige toepassing op een glastuinbouwbedrijf.
Artikel 5.71 Aanvullende regeling glas-voor-glas
-
1
In afwijking van Artikel 5.68, eerste lid, onder a, en Artikel 5.70, eerste lid, onder b, onderdeel 2, kan een omgevingsplan, buiten een gebied met waarden als bedoeld in Paragraaf 5.2.6, met toepassing van de glas-voor-glasregeling een toename mogelijk maken van de netto omvang glas voor:
-
a.
de oprichting van een teeltondersteunende kas tot een omvang van 1,5 hectare bij een teeltbedrijf, als is geborgd dat omschakeling naar een glastuinbouwbedrijf is uitgesloten;
-
b.
de uitbreiding van een glastuinbouwbedrijf boven de 3 hectare netto glas.
-
a.
-
2
Bij de toepassing van de glas-voor-glasregeling wordt bewijs overlegd dat:
-
3
In afwijking van Artikel 5.68, eerste lid, onder a, en Artikel 5.70, eerste lid, onder b, onderdeel 2, kan een omgevingsplan ter plaatse van een gebied met waarden als bedoeld in Paragraaf 5.2.6, met toepassing van de glas-voor-glasregeling, bedoeld in het tweede lid, een redelijke toename mogelijk maken van de oppervlakte teeltondersteunende kas bij een teeltbedrijf of de netto omvang glas bij een glastuinbouwbedrijf als:
-
a.
de effecten van de uitbreiding van het glasareaal op de aanwezige waarden in beeld worden gebracht en nadelige effecten worden gemitigeerd;
-
b.
de uitbreiding van glasareaal in verhouding staat tot de waarden in het gebied;
-
c.
de ontwikkeling bijdraagt aan een versterking van de waarden in het gebied;
-
d.
per geval, gerelateerd aan de waarden in het gebied, een toeslag wordt toegepast voor de omvang van het te saneren glasareaal in het kader van de glas-voor-glasregeling; en
-
e.
deskundigen worden betrokken op het gebied van omgevingskwaliteit, onder wie een deskundige die bij de provincie Noord-Brabant werkzaam is.
-
a.
-
4
Het bewijs dat aan de voorwaarden, bedoeld in het tweede lid en het vierde lid onder d, is voldaan, wordt uitgegeven door of namens Gedeputeerde Staten.
Artikel 5.72 Glastuinbouwconcentratiegebied
-
1
Een omgevingsplan ter plaatse van Glastuinbouwconcentratiegebied:
-
a.
bepaalt welke ontwikkeling van glastuinbouw binnen het gebied is toegestaan;
-
b.
kan in afwijking van Artikel 5.8, eerste lid, onder a en e, nieuwvestiging mogelijk maken; en
-
c.
onderbouwt dat de ontwikkeling van andere gebruiksactiviteiten de gebruiks- en ontwikkelingsmogelijkheden van de glastuinbouw niet belemmeren.
-
a.
-
2
Artikel 5.71 is niet van toepassing op dit artikel.
Paragraaf 5.6.3 Overige agrarisch- en agrarisch gerelateerde activiteiten
Artikel 5.73 Overig-agrarisch bedrijf
Een omgevingsplan ter plaatse van Landelijk gebied kan binnen een bestaand bouwperceel voorzien in de ontwikkeling van een overig-agrarisch bedrijf of uitbreiding van een overig-agrarisch bedrijf, tot een omvang van ten hoogste 1,5 hectare bouwperceel.
Artikel 5.74 Agrarisch-technisch hulpbedrijf of agrarisch-verwant bedrijf
-
1
Een omgevingsplan ter plaatse van Landelijk gebied kan binnen een bestaand bouwperceel voorzien in de ontwikkeling van een agrarisch-technisch hulpbedrijf of een agrarisch-verwant bedrijf als:
-
a.
dit past binnen de ontwikkelingsrichting van het gebied, bedoeld in Artikel 5.12;
-
b.
de omvang van het bouwperceel ten hoogste 1,5 hectare bedraagt;
-
c.
het bouwperceel buiten een gebied met waarden ligt als bedoeld in Paragraaf 5.2.6; en
-
d.
een toename van de bestaande gebruiksoppervlakte voor mestbehandeling, mestvergisting en mestbewerking is uitgesloten.
-
a.
-
2
In afwijking van het eerste lid, onder b, kan een omgevingsplan voorzien in een redelijke uitbreiding van een bestaand agrarisch-technisch hulpbedrijf of een bestaand agrarisch-verwant bedrijf, als dat vanuit een goede omgevingskwaliteit met een veilige, gezonde leefomgeving qua omvang, effect op omliggende functies en ontsluiting past in de omgeving.
-
3
Als het agrarisch-technisch hulpbedrijf of agrarisch-verwant bedrijf is gevestigd in een gebied met waarden als bedoeld in Paragraaf 5.2.6, betekent een goede omgevingskwaliteit dat een redelijke uitbreiding alleen mogelijk is via maatwerk waarbij:
-
a.
de effecten van de redelijke uitbreiding op de aanwezige waarden in beeld worden gebracht en nadelige effecten worden gemitigeerd;
-
b.
de redelijke uitbreiding in verhouding staat tot de waarden in het gebied;
-
c.
de ontwikkeling bijdraagt aan een versterking van de waarden in het gebied; en
-
d.
deskundigen worden betrokken op het gebied van omgevingskwaliteit, onder wie een deskundige die bij de provincie Noord-Brabant werkzaam is.
-
a.
Artikel 5.75 Mestbewerking
-
1
Een omgevingsplan ter plaatse van Landelijk gebied bepaalt dat een toename van de gebruiksoppervlakte voor mestbehandeling, mestvergisting en mestbewerking op een bestaand bouwperceel is verboden, tenzij:
-
a.
de omvang van het bouwperceel ten hoogste 1,5 hectare bedraagt;
-
b.
de mest met pijpleidingen wordt aangevoerd vanaf de locatie waar de mest wordt geproduceerd;
-
c.
ten minste 50% van het volume van de mest wordt omgezet in loosbaar water;
-
d.
de opslag, overslag en verwerking van producten niet in de openlucht plaatsvindt;
-
e.
de mestbehandeling, mestvergisting en mestbewerking vanuit het oogpunt van een veilige en gezonde leefomgeving en gelet op Artikel 5.7 Zorgplicht voor een goede omgevingskwaliteit inpasbaar is in de omgeving;
-
f.
het bouwperceel buiten een gebied ligt met groenblauwe waarden als bedoeld in Artikel 5.46;
-
g.
het bouwperceel buiten een gebied ligt voor beperkingen veehouderij als bedoeld in Artikel 5.65; en
-
h.
de landschappelijke inpassing ten minste 15% van de omvang van het bouwperceel bedraagt.
-
a.
-
2
Als bestaande gebruiksoppervlakte voor mestbehandeling, mestvergisting en mestbewerking geldt de oppervlakte van:
-
a.
bouwwerken die op 13 juni 2017 legaal in gebruik waren voor mestbehandeling, mestvergisting of mestbewerking, of gebouwd konden worden voor die activiteit op grond van een vóór 13 juni 2017 verleende omgevingsvergunning;
-
b.
onbebouwde grond die op 13 juni 2017 legaal mag worden gebruikt voor mestbehandeling, mestvergisting en mestbewerking.
-
a.
-
3
Het verbod in het eerste lid is niet van toepassing als de mestbehandeling of mestvergisting uitsluitend ten behoeve van ter plaatse geproduceerde mest plaatsvindt of in het geval dat Artikel 5.63, derde lid van toepassing is.
Paragraaf 5.6.4 Niet-agrarische activiteiten
Artikel 5.76 Sanerings- en verplaatsingslocatie agrarisch bedrijf
-
1
Een omgevingsplan ter plaatse van een Sanerings- en verplaatsingslocatie agrarisch bedrijf voorziet in de toedeling van een passende functie of gebruiksactiviteit op de locaties waar de volgende regelingen zijn toegepast:
-
a.
Sanerings- en verplaatsingslocatie agrarisch bedrijf RBV: Regeling beëindiging veehouderijtakken (RBV);
-
b.
Sanerings- en verplaatsingslocatie agrarisch bedrijf BIV: Subsidieregeling beëindiging intensieve veehouderijen Noord-Brabant (BIV);
-
c.
Sanerings- en verplaatsingslocatie GTB: Subsidieregeling sanering glastuinbouwbedrijven in kwetsbare gebieden Noord-Brabant (GTB);
-
d.
Sanerings- en verplaatsingslocatie agrarisch bedrijf VIV: Verplaatsingsregeling Intensieve Veehouderij (VIV);
-
e.
Sanerings- en verplaatsingslocatie agrarisch bedrijf SUN: Subsidieregeling urgentiegebieden Noord-Brabant 2016 (SUN);
-
f.
Sanerings- en verplaatsingslocatie agrarisch bedrijf Srv: Subsidieregeling sanering varkenshouderijen;
-
g.
Sanerings- en verplaatsingslocatie agrarisch bedrijf MGA: Maatregel Gerichte Aankoop;
-
h.
Sanerings- en verplaatsingslocatie agrarisch bedrijf Lbv: Landelijke beëindigingsregeling veehouderijlocaties;
-
i.
Sanerings- en verplaatsingslocatie agrarisch bedrijf Lbv-plus: Landelijke beëindigingsregeling veehouderijlocaties-plus;
-
j.
Sanerings- en verplaatsingslocatie agrarisch bedrijf Lbv kleinere sectoren: Landelijke beëindigingsregeling veehouderijlocaties, kleinere sectoren;
-
k.
Sanerings- en verplaatsingslocatie agrarisch bedrijf MGB: Maatregel Gebiedsgerichte Beëindiging;
-
l.
Sanerings- en verplaatsingslocatie agrarisch bedrijf LVVP: Landelijke verplaatsingsregeling veehouderijen met piekbelasting.
-
a.
-
2
Het omgevingsplan waarin een passende functie of gebruiksactiviteit wordt toebedeeld aan een agrarisch bedrijf als bedoeld in het eerste lid, voorkomt dat op de slooplocatie nieuwe bebouwing wordt opgericht door het bouwperceel te verkleinen tot een bij die functie of gebruiksactiviteit passende omvang.
Artikel 5.77 Wonen
-
1
Een omgevingsplan ter plaatse van Landelijk gebied:
-
a.
bepaalt dat een toename van het aantal woningen is verboden;
-
b.
bepaalt dat zelfstandige bewoning van bedrijfsgebouwen, recreatiewoningen en andere niet voor bewoning bestemde gebouwen is uitgesloten;
-
c.
kan een andere gebruiksactiviteit dan wonen toestaan bij een woning als:
-
1.
dit past binnen de ontwikkelingsrichting van het gebied, als bedoeld in Artikel 5.12;
-
2.
dit past binnen de voorwaarden die voor die gebruiksactiviteit zijn opgenomen in dit hoofdstuk; en
-
3.
bij het toelaten van een bouwactiviteit, elders een gelijkwaardige oppervlakte aan gebouwen, feitelijk en juridisch, is gesloopt.
-
1.
-
a.
-
2
In afwijking van het eerste lid, onder a, is een toename van het aantal burgerwoningen mogelijk als dit past binnen de ontwikkelingsrichting van een gebied, bedoeld in Artikel 5.12, en in de volgende gevallen:
-
a.
de woningen worden gerealiseerd met toepassing van Artikel 5.14 of Afdeling 5.5;
-
b.
het de omzetting van een voormalige bedrijfswoning naar burgerwoning betreft en is verzekerd dat:
-
a.
-
3
In afwijking van het eerste lid onder a is een toename van het aantal bedrijfswoningen mogelijk als het gaat om de bouw van een eerste bedrijfswoning, of bij een grote vrijetijdsvoorziening een tweede bedrijfswoning, en de noodzaak daarvoor is aangetoond.
Artikel 5.78 Niet-agrarische activiteit
-
1
Een omgevingsplan ter plaatse van Landelijk gebied kan bepalen dat de ontwikkeling van een niet-agrarische activiteit binnen een bestaand bouwperceel mogelijk is als:
-
a.
dit past binnen de ontwikkelingsrichting van het gebied, bedoeld in Artikel 5.12;
-
b.
aanwezige, overtollige bebouwing wordt gesloopt; en
-
c.
dit geen betrekking heeft op:
-
1.
een kantoor met baliefunctie;
-
2.
het toelaten van een nieuwe lawaaisport; en
-
3.
een toename van de bestaande gebruiksoppervlakte voor mestbehandeling, mestvergisting en mestbewerking.
-
1.
-
a.
-
2
Het omgevingsplan regelt:
-
a.
welke specifieke gebruiksactiviteit is toegestaan;
-
b.
een bij de omgeving passende maximale omvang;
-
c.
dat de niet-agrarische activiteit, ook op langere termijn, past binnen de ontwikkelingsrichting van het gebied als bedoeld in Artikel 5.12;
-
d.
dat een ontwikkeling naar een functie met grote publieksaantrekkende werking is uitgesloten;
-
e.
dat opslag en stalling van voorwerpen of materialen plaatsvindt in gebouwen, behalve als de activiteit de opslag van zand, grond en grind betreft; en
-
f.
dat de ontwikkeling verplaatst naar een passende locatie als deze niet langer past binnen de toegelaten omvang, bedoeld onder a.
-
a.
-
3
Als uitgangspunt voor een bij de omgeving passende omvang als bedoeld in het tweede lid geldt voor:
-
a.
een bedrijfsmatige activiteit, dat deze kleinschalig is en past binnen een gemengde omgeving waardoor het niet doelmatig is om deze te vestigen op een bedrijventerrein;
-
b.
een detailhandelsvoorziening, een omvang van het verkoopvloeroppervlak van ten hoogste 200 m²;
-
c.
een voorziening ten dienste van vrijetijd en zorg, een omvang van de bebouwing van ten hoogste 1 hectare.
-
a.
-
4
Een omgevingsplan kan voorzien in een redelijke uitbreiding van een bestaande niet-agrarische activiteit, met uitzondering van een activiteit als bedoeld in Artikel 5.75 Mestbewerking, als dat vanuit een goede omgevingskwaliteit met een veilige, gezonde leefomgeving qua omvang, effect op omliggende functies en ontsluiting past in de omgeving.
Artikel 5.79 Vrijetijdsvoorziening
-
1
ln aanvulling op Artikel 5.78 Niet-agrarische activiteit kan een omgevingsplan dat van toepassing is op Landelijk gebied een vrijetijdsvoorziening mogelijk maken met meer dan 1 ha bebouwing als:
-
a.
dat past binnen de ontwikkelingsrichting van het gebied, bedoeld in artikel 5.12; en
-
b.
de ontwikkeling in samenhang met andere doelen voor het gebied en de directe omgeving wordt uitgevoerd, waarbij ook kwaliteitswinst voor andere functies, waaronder landschap en natuur, wordt bereikt.
-
a.
-
2
Als de ontwikkeling van de vrijetijdsvoorziening leidt tot bovenlokale effecten of een grote publieksaantrekkende werking, geldt in aanvulling op het eerste lid dat:
-
a.
de ontwikkeling draagvlak heeft in de regio;
-
b.
is voorzien in een goede ontsluiting van de voorziening; en
-
c.
het initiatief niet wordt gerealiseerd binnen de Nieuwe Hollandse Waterlinie.
-
a.
-
3
Een omgevingsplan dat de ontwikkeling van verblijfsrecreatie mogelijk maakt, waaronder de bouw van een recreatiewoning, borgt dat:
-
4
Een omgevingsplan kan in afwijking van Artikel 5.8, eerste lid, onder a, voorzien in de ontwikkeling van een watergebonden vrijetijdsvoorziening als:
-
a.
dat past in de ontwikkelingsrichting van het gebied, bedoeld in Artikel 5.12;
-
b.
ter plaatse of in de directe omgeving geen mogelijkheid aanwezig is binnen bestaand ruimtebeslag; en
-
c.
elders feitelijk en juridisch een gelijkwaardige oppervlakte aan gebouwen is gesloopt.
-
a.
Hoofdstuk 6 Instructieregels taken en bevoegdheden waterschappen
Afdeling 6.1 Algemeen
Artikel 6.3 Ontheffing instructieregels
-
1
Op verzoek van het waterschapsbestuur kunnen Gedeputeerde Staten ontheffing verlenen van de instructieregels in dit hoofdstuk als de verwezenlijking van beleid onevenredig wordt belemmerd in verhouding tot het belang dat wordt gediend met de regel waarvan ontheffing wordt gevraagd.
-
2
De aanvraag om ontheffing bevat:
-
a.
een onderbouwing waarom de verwezenlijking van beleid onevenredig wordt belemmerd;
-
b.
beschrijving van de mogelijke gevolgen van de ontheffing voor het belang dat beschermd wordt door de bepaling waarvan ontheffing wordt gevraagd; en
-
c.
een of meer verbeeldingen op kaart met een zodanige mate van nauwkeurigheid dat een duidelijk inzicht wordt verkregen van de locatie waarop de ontheffing betrekking heeft.
-
a.
-
3
Ontheffing van Afdeling 6.2 Omgevingswaarden is niet mogelijk.
-
4
Als het waterschapsbestuur binnen twee jaar, te rekenen van de datum van de ontheffing, geen besluit heeft genomen met gebruikmaking van de ontheffing, vervalt de ontheffing.
Afdeling 6.2 Omgevingswaarden
Paragraaf 6.2.1 Regionale waterkeringen
Artikel 6.4 Doorwerking omgevingswaarde waterveiligheid
-
1
Het waterschapsbestuur zorgt er bij de uitoefening van zijn taken voor dat een Regionale waterkering, die in de eerste toetsingsronde getoetst is, voldoet aan de omgevingswaarde waterveiligheid regionale waterkering, bedoeld in Artikel 2.1, vanaf:
-
2
Het waterschapbestuur zorgt er bij de uitoefening van zijn taken voor dat de regionale waterkeringen die getoetst zijn in de tweede toetsingsronde, voldoen aan de omgevingswaarde waterveiligheid regionale waterkering, bedoeld in Artikel 2.1, vanaf:
Artikel 6.5 Uitstel resultaatsplicht omgevingswaarde waterveiligheid
Het waterschapsbestuur kan Gedeputeerde Staten gemotiveerd verzoeken om uitstel van de datum, bedoeld in Artikel 6.4, als zij op die datum niet aan de resultaatsverplichting, bedoeld in Artikel 2.1, kunnen voldoen vanwege:
Artikel 6.6 Toetsing omgevingswaarde waterveiligheid regionale waterkering
-
1
Het waterschapsbestuur toetst ten minste elke 12 jaar of wordt voldaan aan de resultaatsverplichting, bedoeld in Artikel 2.1 Omgevingswaarde waterveiligheid regionale waterkering.
-
2
De toetsing wordt uitgevoerd volgens:
-
a.
de handreiking voor toetsing van regionale keringen en boezemkaden opgesteld door Stowa; of
-
b.
een door Gedeputeerde Staten beschikbaar gestelde methode.
-
a.
-
3
Het waterschapsbestuur kan aan Gedeputeerde Staten met redenen omkleed verzoeken om af te wijken van de methode, bedoeld in het tweede lid.
Paragraaf 6.2.2 Wateroverlast
Artikel 6.7 Doorwerking omgevingswaarden wateroverlast
Het waterschapsbestuur zorgt bij de uitoefening van zijn taken en bevoegdheden dat aan de omgevingswaarde wateroverlast, bedoeld in Paragraaf 2.2, wordt voldaan.
Afdeling 6.3 Toedeling beheer
Paragraaf 6.3.2 Provinciale vaarwegen
Artikel 6.9 Toedeling beheer Provinciale vaarweg
-
1
Het bestuur van waterschap Brabantse Delta is belast met het beheer van de Provinciale vaarweg.
-
2
Het bestuur van waterschap Brabantse Delta is belast met het nautisch beheer van de Provinciale vaarweg, volgens de bepalingen bij of krachtens de Scheepvaartverkeerswet.
Artikel 6.10 Beheerdoelstelling Provinciale vaarweg
Het bestuur van waterschap Brabantse Delta neemt in de legger de volgende onderdelen op:
Artikel 6.11 Scheepvaartklasse CEMT
De scheepvaartklasse CEMT voor een vaarweg is de ter plaatse van Scheepvaartklasse CEMT bepaalde waarde.
Artikel 6.12 Scheepvaartklasse BRTN
De scheepvaartklasse BRTN voor een vaarweg is de ter plaatse van Scheepvaartklasse BRTN bepaalde waarde.
Artikel 6.13 Opdracht tot regeling en bestuur Provinciale vaarweg
-
1
Het algemeen bestuur van waterschap Brabantse Delta stelt bij verordening regels in het belang van de instandhouding, bruikbaarheid en bescherming van de vaarwegen en de daarbij behorende werken binnen de locatie Provinciale vaarweg.
-
2
Bij verordening:
-
a.
worden de doelstellingen, bedoeld in Artikel 6.10, in acht genomen;
-
b.
wordt rekening gehouden met het belang van het watersysteembeheer; en
-
c.
wordt de bescherming van landschappelijke, ecologische of andere natuurwetenschappelijke waarden van het gebied waarin de vaarweg is gelegen betrokken.
-
a.
Artikel 6.14 Toezicht beheer Provinciale vaarweg
Het bestuur van waterschap Brabantse Delta wijst personen aan die belast zijn met het toezicht op de naleving van de verordening, bedoeld in Artikel 6.13.
Afdeling 6.4 Waterbeheer
Paragraaf 6.4.1 Samenhangend regionaal waterbeheer
Artikel 6.15 Doorwerking gebiedsbegrenzing
Het waterschapsbestuur houdt bij het vaststellen van regels met betrekking tot activiteiten in een watersysteem of beperkingengebied als bedoeld in artikel 4.1 van de wet, rekening met de begrenzing van de Attentiezone waterhuishouding en de daarbinnen gelegen natte natuurparels.
Paragraaf 6.4.2 Waterbeheerprogramma
Artikel 6.16 Aanvullende bepalingen waterbeheerprogramma
-
1
Het waterbeheerprogramma bevat in aanvulling op artikel 4.3 van het Besluit kwaliteit leefomgeving ten minste:
-
a.
de beschrijving van het watersysteem waarover het beheer zich uitstrekt;
-
b.
het beleid inzake het beheer van de watersystemen gericht op de aan de watersystemen toegekende functies en doelstellingen;
-
c.
de beschrijving van de maatregelen met prioriteitstelling en fasering, zodat de gestelde doelen zijn te realiseren;
-
d.
een raming van de kosten van de, gedurende de planperiode, te nemen maatregelen, inzicht in de dekking van de kosten en een indicatie van het verloop van de op te leggen omslagen dan wel heffingen in de planperiode; en
-
e.
het gewenste grond- en oppervlaktewaterregime voor de aan het oppervlaktewater en het freatisch grondwater toegekende functies.
-
a.
-
2
Het waterbeheerprogramma is voorzien van een toelichting waarin ten minste is opgenomen:
Artikel 6.17 Duiding gevaarlijke verontreinigende stoffen waterbeheerprogramma
Bij het vaststellen van maatregelen ter uitvoering van artikel 6, eerste lid, van de grondwaterrichtlijn in het waterbeheerprogramma, als bedoeld in artikel 4.3, onder b, van het Besluit kwaliteit leefomgeving, neemt het waterschapsbestuur de gevaarlijke verontreinigende stoffen, bedoeld in Bijlage V, in acht.
Paragraaf 6.4.3 Waterschapsverordening en legger
Artikel 6.18 Beoordelingsregel omgevingsvergunning wateractiviteit
Een waterschapsverordening bevat als beoordelingsregel voor de wateractiviteit, regels met gelijke strekking als opgenomen in:
-
a.
artikel 2.1 van de bruidsschat van de waterschapsverordening; en
-
b.
artikel 4.17 Aanvullende beoordelingsregels wateractiviteit van deze verordening.
Artikel 6.19 Beoordelingsregel omgevingsvergunning wateronttrekkingsactiviteit
-
1
Een waterschapsverordening bepaalt dat op het beoordelen van een aanvraag om een omgevingsvergunning voor een wateronttrekkingsactiviteit, inhoudende het onttrekken van grondwater door een daarvoor bestemde voorziening, artikel 8.89, eerste lid, van het Besluit kwaliteit leefomgeving van overeenkomstige toepassing is.
-
2
Een waterschapsverordening bepaalt dat op het beoordelen van een aanvraag om een omgevingsvergunning voor een wateronttrekkingsactiviteit, inhoudende het in de bodem brengen van water, ter aanvulling van het grondwater, in samenhang met het onttrekken van grondwater door een daarvoor bestemde voorziening, artikel 8.89, tweede en derde lid, van het Besluit kwaliteit leefomgeving van overeenkomstige toepassing is.
Artikel 6.20 Gegevens en bescheiden vergunningvrije wateronttrekkingsactiviteit
De waterschapsverordening stelt aan een wateronttrekkingsactiviteit waarvoor geen omgevingsvergunning is vereist op grond van de waterschapsverordening, de voorwaarde dat de gegevens en bescheiden, bedoeld in artikel 3.1 van de bruidsschat waterschapsverordening, worden verstrekt.
Artikel 6.21 Aanvullende bepalingen waterstaatswerken
-
1
De legger bevat in aanvulling op artikel 2.39 van de wet ten minste:
-
a.
het lengteprofiel en dwarsprofielen van de primaire- en regionale waterkeringen; en
-
b.
het dwarsprofiel van de oppervlaktewaterlichamen onder beheer van het waterschap.
-
a.
-
2
De waterschapsverordening bevat als werkingsgebied van waterstaatswerken het profiel van vrije ruimte met de daarbij behorende beschermingszone voor de primaire waterkeringen.
Artikel 6.22 Maatwerkregel leggerplicht voor oppervlaktewaterlichamen
-
1
De verplichting, bedoeld in artikel 2.39 van de wet, met betrekking tot omschrijving van de vorm, afmeting en constructie van het oppervlaktewaterlichaam is niet van toepassing op oppervlaktewaterlichamen met een maatgevende afvoer van minder dan 30 l/s.
-
2
De verplichting, bedoeld in artikel 2.39 van de wet, met betrekking tot omschrijving van de vorm en afmeting van het betreffende oppervlaktewaterlichaam, is niet van toepassing op vrij meanderende oppervlaktewaterlichamen. De ondersteunende kunstwerken, die deel uitmaken van vrij meanderende oppervlaktewaterlichamen met een maatgevende afvoer van 30 l/s of meer, worden wel omschreven.
-
3
Het waterschapsbestuur stelt een overzichtskaart vast van:
-
4
De verplichting bedoeld in het derde lid geldt niet voor oppervlaktewaterlichamen met een maatgevende afvoer van minder dan 10 l/s.
Paragraaf 6.4.4 Projectbesluit
Artikel 6.23 Inhoud projectbesluit
De instructieregels, bedoeld in Hoofdstuk 5, zijn van overeenkomstige toepassing op een besluit tot vaststelling van een projectbesluit door het waterschapsbestuur.
Paragraaf 6.4.5 Peilbesluit
Artikel 6.24 Vaststelling peilbesluiten
Het waterschapsbestuur stelt binnen het Peilbesluitgebied een of meer peilbesluiten vast.
Artikel 6.25 Aanvulling inhoud peilbesluit
-
1
Het peilbesluit bevat in aanvulling op artikel 2.41 van de wet een kaart met de begrenzing van het gebied waarbinnen de oppervlaktewaterlichamen gelegen zijn waarop het peilbesluit betrekking heeft.
-
2
Het peilbesluit gaat vergezeld van een toelichting waarin ten minste zijn opgenomen:
-
a.
de aan het besluit ten grondslag liggende afwegingen en uitkomsten van de verrichte onderzoeken;
-
b.
een aanwijzing van de veranderingen van de waterstanden ten opzichte van het geldende peilbesluit, dan wel de bestaande situatie in het geval dat er nog geen peilbesluit geldt; en
-
c.
een aanwijzing van de gevolgen van de te handhaven waterstanden voor de belangen die bij het nemen van het peilbesluit zijn betrokken.
-
a.
Hoofdstuk 7 Instructieregels aan Gedeputeerde Staten
Afdeling 7.1 Algemeen
Artikel 7.3 Projectbesluit
De instructieregels, bedoeld in Hoofdstuk 5 van deze verordening, zijn van overeenkomstige toepassing op de vaststelling van een projectbesluit door Gedeputeerde Staten.
Artikel 7.4 Verplichtingen voor Gedeputeerde Staten
-
1
Gedeputeerde Staten stellen beleid vast voor:
-
a.
de omvang van de fysieke tegenprestatie in omgevingskwaliteit, als bedoeld in Artikel 5.14;
-
b.
de beschrijving van aardkundige waarden en kenmerken, als bedoeld in Artikel 5.43;
-
c.
de beschrijving van cultuurhistorische waarden en kenmerken, als bedoeld in Artikel 5.44;
-
d.
de beschrijving van de uitzonderlijke universele waarden van werelderfgoed Hollandse Waterlinies, als bedoeld in Artikel 5.45, inclusief criteria en ontwikkelprincipes die richting geven aan een evenwichtige toedeling van functies en activiteiten en waarbij rekening wordt gehouden met cumulatieve effecten van ontwikkelingen;
-
e.
maatregelen die invulling geven aan een zorgvuldige veehouderij, als bedoeld in Paragraaf 5.6.1; en
-
f.
in overige gevallen wanneer dat naar het oordeel van Gedeputeerde Staten nodig is voor de uitvoering van deze verordening.
-
a.
-
2
Gedeputeerde Staten dragen zorg voor een periodieke actualisering van de grenzen van locaties, gebaseerd op inwerking getreden omgevingsplannen.
-
3
Gedeputeerde Staten dragen zorg voor het tijdig realiseren van fysieke compensatie als bedoeld in Artikel 5.38 in het geval toepassing is gegeven aan Artikel 5.39.
Afdeling 7.2 Regionaal samenwerken
Artikel 7.5 Instellen regionaal omgevingsoverleg
-
1
Gedeputeerde Staten organiseren samen met gemeenten, regio's en waterschappen ten minste tweemaal per jaar een regionaal omgevingsoverleg met als doel te komen tot samenhangende afspraken over klimaatadaptatie, energietransitie, duurzame verstedelijking en bereikbaarheid, een duurzame concurrerende economie en zorgvuldig ruimtegebruik.
-
2
Het overleg sluit aan bij het schaalniveau van bestaande regionale samenwerkingsverbanden.
Artikel 7.6 Werkwijze regionaal omgevingsoverleg
De deelnemers aan het regionale omgevingsoverleg werken een zorgvuldige en transparante werkwijze uit gericht op samenwerken en het maken van afspraken over de ontwikkeling en uitvoering van een integraal omgevingsbeleid waarbij in ieder geval de volgende aspecten worden betrokken:
Artikel 7.7 Prognoses
-
1
Gedeputeerde Staten stellen in overleg met de regio's ten minste eens per bestuursperiode relevante prognoses en analyses op, zoals in ieder geval een bevolkings- en woningbehoefteprognose, een prognose voor de ruimtebehoefte aan bedrijventerreinen en een trendanalyse van de mobiliteitsontwikkeling, die richting gevend zijn voor de gezamenlijk te maken afspraken.
-
2
De prognoses en analyses houden rekening met het principe van concentratie van verstedelijking.
Artikel 7.8 Regionale omgevingsagenda
-
1
Het regionale overleg stelt ten minste eens per bestuursperiode een regionale omgevingsagenda op met daarin:
-
a.
de gezamenlijke ambities en hoofdopgaven binnen het fysieke domein in de betreffende regio;
-
b.
de inbreng vanuit de regio voor de regionale omgevingsagenda als uitvoeringsinstrument van de nationale omgevingsvisie;
-
c.
het schaalniveau waarop de gezamenlijke ambities en hoofdopgaven worden uitgewerkt, zoals bovenregionaal, Brabantstad, regionaal, subregionaal of integrale gebiedsopgaven;
-
d.
afspraken over het monitoren en verstrekken van relevante informatie ten behoeve van de monitoring door partijen.
-
a.
-
2
De regionale omgevingsagenda is leidend bij de verdere uitwerking en bespreking van opgaven.
-
3
In geval er geen overeenstemming wordt bereikt over het toe te passen schaalniveau stellen Gedeputeerde Staten dit vast, gehoord de mening van de deelnemers aan het regionaal overleg.
Artikel 7.9 Uitwerking regionale omgevingsagenda
-
1
De uitwerking van de gezamenlijke ambities en hoofdopgaven in integrale gebiedsontwikkelingen en concrete programmering vindt plaats op een schaal die past bij de ruimtelijk-functionele relaties van de opgave zoals opgenomen in de regionale omgevingsagenda.
-
2
Gedeputeerden Staten maken jaarlijks -uiterlijk 31 december- ten minste afspraken over:
-
a.
duurzame verstedelijking en bereikbaarheid binnen het netwerk van de regionaal samenwerkende steden en dorpen, in samenhang met de opgaven met betrekking tot klimaatadaptatie, energietransitie, mobiliteit, economische structuurversterking, sociale veerkracht en zorgvuldig ruimtegebruik;
-
b.
de prioritaire integrale gebiedsopgaven in de betreffende regio's of subregio's en de gezamenlijke aanpak hiervan, die liggen in gebieden waar meerdere urgente transitieopgaven uit de provinciale omgevingsvisie samenkomen.
-
a.
-
3
De afspraken over duurzame verstedelijking over de ontwikkeling, herbestemming of transformatie van locaties voor wonen, werken en voorzieningen:
-
a.
maken duidelijk hoe het regionale of subregionale woningbouwprogramma en de behoefte aan werklocaties, zowel in kwantitatieve, kwalitatieve als ruimtelijke zin, de komende jaren worden ingezet;
-
b.
zijn gericht op zorgvuldig ruimtegebruik en op een realistische, flexibele en vraaggerichte planning en programmering van woningbouw, werklocaties en voorzieningen;
-
c.
zijn er op gericht overprogrammering te voorkomen en gaan waar nodig in op deprogrammering;
-
d.
worden gemaakt, rekening houdend met huidige, en toekomstige, binnenstedelijke transformatieopgaven en het aanpakken en voorkomen van leegstand;
-
e.
de werkwijzen die gehanteerd worden, de voorwaarden waaraan voldaan moet worden, en het besluitvormingsproces dat doorlopen wordt om nieuwe locaties voor wonen, werken en voorzieningen te ontwikkelen of bestaande locaties van functie te laten veranderen.
-
a.
-
4
Periodiek, ten minste eens per bestuursperiode, maken partijen afspraken over de toepassing van artikel 5.11 Kwaliteitsverbetering landschap en worden de resultaten met elkaar besproken.
-
5
Er is sprake van een afspraak wanneer er overeenstemming is tussen provincie, gemeenten en waterschappen in de betreffende regio.
-
6
In het geval partijen niet tot overeenstemming komen, stellen Gedeputeerde Staten de afspraken vast, gehoord de mening van deelnemers aan de regionale omgevingsagenda.
Afdeling 7.3 Uitoefening specifieke taken en bevoegdheden
Paragraaf 7.3.1 Bijzondere weersomstandigheden
Artikel 7.10 Maatwerkregel bijzondere weersomstandigheden
-
1
Gedeputeerde Staten kunnen bij besluit de jacht op wildsoorten in de provincie of een gedeelte van de provincie tijdelijk sluiten als dat noodzakelijk is vanwege bijzondere weersomstandigheden.
-
2
Gedeputeerde Staten kunnen bij besluit de vrijstelling, bedoeld in Artikel 3.88 Maatwerkregel schadeveroorzakende soorten, opschorten als dat noodzakelijk is vanwege bijzondere weersomstandigheden.
-
3
Er is in ieder geval sprake van bijzondere weersomstandigheden bij:
Paragraaf 7.3.2 Bevoegdheden Wegenverkeerswet
Artikel 7.11 Ontheffing wedstrijd met voertuigen in meerdere gemeenten
-
1
Een ontheffing voor het houden van een wedstrijd met voertuigen in meerdere gemeenten als bedoeld in artikel 10 in samenhang met artikel 148 van de Wegenverkeerswet 1994, wordt alleen verleend als:
-
a.
wordt voldaan aan artikel 148, tweede lid, van de Wegenverkeerswet 1994;
-
b.
een positief advies wordt overgelegd van de eigenaren van alle wegen waarover de route loopt;
-
c.
deze plaatsvindt op een datum of in een periode die verenigbaar is met de werkzaamheden die de provincie Noord-Brabant op dezelfde datum of in dezelfde periode uitvoert aan de provinciale weg;
-
d.
het doel, de functionaliteit en de kwaliteit van de provinciale weg, dan wel van een tot de provinciale weg behorende verkeersvoorziening, niet wordt aangetast;
-
e.
het vrije uitzicht van weggebruikers op de provinciale weg of het zicht op tot de weg behorende verkeersvoorzieningen niet wordt aantast;
-
f.
er voldoende fysieke ruimte beschikbaar is;
-
g.
deze plaats vindt binnen de bebouwde kom, tenzij de wedstrijd van internationale, nationale of regionale betekenis of karakter is;
-
h.
een omleidingsroute is bepaald waarbij:
-
1.
de omleidingsroute gaat over wegen die zo veel mogelijk gelijkwaardig zijn aan de weg die voor het evenement gebruikt wordt;
-
2.
aan de wegen die onderdeel zijn van de omleidingsroute geen wegwerkzaamheden of activiteiten plaatsvinden waardoor de extra verkeersdrukte op de omleidingsroute kan leiden tot verkeersonveiligheid of belemmering van de doorstroming van het verkeer;
-
1.
-
i.
de bereikbaarheid voor hulpdiensten is gegarandeerd;
-
j.
de uitvoerbaarheid van de dienstregeling voor het openbaar vervoer is gegarandeerd; en
-
k.
in voldoende parkeerfaciliteiten is voorzien, afgestemd op het verwachte bezoekersaantal.
-
a.
-
2
In afwijking van het eerste lid wordt geen ontheffing verleend voor een wedstrijd met motorrijtuigen die geheel of gedeeltelijk op de provinciale weg plaatsvindt waarbij sprake is van vaststelling of vergelijking van prestaties van:
-
a.
deelnemers;
- b.
-
c.
onderdelen van voertuigen; of
-
d.
bedrijfsstoffen.
-
a.
-
3
De kosten die verbonden zijn aan het houden van een wedstrijd met voertuigen die geheel of gedeeltelijk op de provinciale weg plaatsvindt, zijn voor rekening van de aanvrager, tenzij Gedeputeerde Staten anders bepalen.
-
4
De aanvraag voor ontheffing bevat de gegevens en bescheiden zoals opgenomen in Bijlage III.
Artikel 7.12 Verklaring van geen bezwaar wedstrijd met voertuigen in een gemeente
-
1
Een verklaring van geen bezwaar voor het houden van een wedstrijd met voertuigen in één gemeente als bedoeld in artikel 10 in samenhang met artikel 148 van de Wegenverkeerswet 1994, waarbij de provinciale weg onderdeel is van de wedstrijd, wordt alleen verleend als wordt voldaan aan de voorwaarden, bedoeld in Artikel 7.11, eerste lid, onder c tot en met k.
-
2
In afwijking van het eerste lid wordt geen verklaring van geen bezwaar verleend voor een wedstrijd met motorrijtuigen die geheel of gedeeltelijk op de provinciale weg plaatsvinden waarbij sprake is van vaststelling of vergelijking van prestaties van:
-
a.
deelnemers;
- b.
-
c.
onderdelen van voertuigen; of
-
d.
bedrijfsstoffen.
-
a.
-
3
De kosten die verbonden zijn aan het houden van een wedstrijd met voertuigen die geheel of gedeeltelijk op de provinciale weg plaatsvindt, zijn voor rekening van de aanvrager, tenzij Gedeputeerde Staten anders bepalen.
-
4
De aanvraag voor de verklaring van geen bezwaar bevat de gegevens en bescheiden zoals opgenomen in Bijlage III.
Paragraaf 7.3.3 Bebordingsplicht
Artikel 7.13 Bebording Waterwinning voor menselijke consumptie
-
1
Gedeputeerde Staten dragen er zorg voor dat het gebied dat is aangewezen ten behoeve van de waterwinning als zodanig goed zichtbaar is aangeduid door middel van borden, waarvan het model door Gedeputeerde Staten wordt vastgesteld.
-
2
De borden, bedoeld in het eerste lid, worden geplaatst langs alle verharde openbare wegen en vaarwegen die tot het gebied toegang geven dan wel daaraan grenzen, op of nabij de grens van het gebied.
Artikel 7.14 Bebording Stiltegebied
-
1
Gedeputeerde Staten dragen er zorg voor dat het gebied dat is aangewezen ter voorkoming of beperking van geluidhinder als zodanig goed zichtbaar is aangeduid door middel van borden, waarvan het model door Gedeputeerde Staten wordt vastgesteld.
-
2
De borden, bedoeld in het eerste lid, worden geplaatst langs alle verharde openbare wegen en vaarwegen die tot het gebied toegang geven dan wel daaraan grenzen, op of nabij de grens van het gebied.
Paragraaf 7.3.4 Verplichting zwemwater
Artikel 7.15 Aanwijzen houder zwemlocatie
-
1
Gedeputeerde Staten wijzen jaarlijks een houder aan voor de door hen op grond van artikel 3.2 Besluit kwaliteit leefomgeving aangewezen zwemlocaties.
-
2
Als houder wordt aangewezen de exploitant van een zwemlocatie of, als er geen exploitant is, het college van burgemeester en wethouders van de gemeente waarin de zwemlocatie is gelegen.
Afdeling 7.4 Instellen adviescommissies
Artikel 7.16 Advisering omgevingsvergunning voor de ontgrondingsactiviteit
Gedeputeerde Staten stellen een adviescommissie in van onafhankelijke deskundigen in de zin van artikel 82 van de Provinciewet, gericht op advisering over de voorbereiding van een beschikking betreffende verlening, weigering of intrekking van een omgevingsvergunning voor een ontgrondingenactiviteit.
Artikel 7.17 Advisering huisvestingssysteem veehouderij
Gedeputeerde Staten stellen een adviescommissie in van onafhankelijke deskundigen in de zin van artikel 82 van de Provinciewet, gericht op advisering over:
-
a.
aanpassingen van Bijlage VI Technische eisen huisvestingssysteem, waarbij de commissie beoordeelt of deze eisen al dan niet overeenstemmen met de meest actuele versie van de Omgevingsregeling;
-
b.
situaties, zowel ad hoc als structureel, waarin de Omgevingsregeling niet voorziet of sprake is van interpretatieverschillen.
Artikel 7.18 Advisering zorgvuldige veehouderij
Gedeputeerde Staten stellen een adviescommissie in van onafhankelijke deskundigen in de zin van artikel 82 van de Provinciewet, gericht op advisering over de mate waarin innovatieve ontwikkelingen of vernieuwende bedrijfsconcepten bijdragen aan een ontwikkeling naar zorgvuldige veehouderij.
Afdeling 7.5 Monitoring en evaluatie
Artikel 7.19 Evaluatie omgevingsverordening
Gedeputeerde staten zenden periodiek een verslag aan Provinciale Staten over de doeltreffendheid en de effecten van deze verordening in de praktijk.
Artikel 7.20 Evaluatie Brabantse zorgvuldigheidsscore veehouderij
Gedeputeerde Staten bezien periodiek de doeltreffendheid en effecten van de Brabantse Zorgvuldigheidsscore Veehouderij op de gewenste ontwikkeling van een zorgvuldige veehouderij, waarbij ook wordt bezien of de inzet van het instrument nodig blijft gelet op wet- en regelgeving.
Artikel 7.21 Monitoring N-depositie
-
1
Gedeputeerde Staten doen jaarlijks verslag van de ontwikkeling van de N-depositie op Natura 2000-gebied.
-
2
Bij de verslaggeving wordt in ieder geval aandacht gegeven aan:
-
a.
de volumeontwikkeling in de veehouderij;
-
b.
de mate van toepassing van emissiearme stalsystemen;
-
c.
de mate waarin de beleidsdoelstelling met betrekking tot de depositieafname bereikt wordt.
-
a.
Artikel 7.22 Rapportage uitvoering financiële compensatie
Gelet op artikel 5.39 Financiële compensatie stellen Gedeputeerde Staten jaarlijks een rapportage vast waarin:
Artikel 7.23 Rapportage Versterken omgevingskwaliteit
Gedeputeerde Staten stellen jaarlijks een rapportage op over de effectiviteit van de regels voor het versterken van omgevingskwaliteit, bedoeld in Paragraaf 5.1.3, gebaseerd op:
-
a.
door gemeenten verstrekte gegevens, als bedoeld in Artikel 9.3; en
-
b.
de resultaten van de inzet van Artikel 5.14 Maatwerk met als doel omgevingskwaliteit.
Artikel 7.24 Rapportage faunabeschermende maatregelen bij windturbines
Gedeputeerde Staten brengen vierjaarlijks verslag uit aan Provinciale Staten over de inzet en effectiviteit van faunabeschermende maatregelen bij windturbines.
Hoofdstuk 8 Regels inzake faunabeheer, vaarwegbeheer en zwemwaterbeheer
Afdeling 8.1 Faunabeheer
Paragraaf 8.1.1 Faunabeheereenheid
Artikel 8.2 Bestuurssamenstelling
-
1
Het bestuur wordt voorgezeten door een onafhankelijke voorzitter.
-
2
De voorzitter wordt met instemming van Gedeputeerde Staten door het bestuur benoemd.
-
3
De maatschappelijke organisaties, bedoeld in artikel 6.1, tweede lid, onder b, van het Omgevingsbesluit, behoeven de instemming van Gedeputeerde Staten voor hun deelname aan het bestuur.
-
4
Het bestuur stelt een bestuursreglement vast dat ten minste bevat:
-
5
Het bestuursreglement, bedoeld in het vierde lid, behoeft de instemming van Gedeputeerde Staten.
-
6
Gedeputeerde Staten kunnen één adviseur benoemen die de vergaderingen van het bestuur kan bijwonen.
-
7
Het bestuur stelt een huishoudelijk reglement vast dat is gericht op:
-
8
Gedeputeerde Staten kunnen nadere eisen stellen aan:
Artikel 8.3 Taken en verantwoordelijkheden faunabeheereenheid
-
1
Naast het vaststellen van een faunabeheerplan, bedoeld in artikel 8.1, tweede lid, van de wet, heeft de faunabeheereenheid tot taak:
-
a.
het coördineren van de uitvoering van het vastgestelde faunabeheerplan of de faunabeheerplannen;
-
b.
het faciliteren van de mogelijkheid om te komen tot het bestrijden en voorkomen van belangrijke schade aan de in de artikelen 11.44, tweede lid, onder c, 11.52, tweede lid, onder c en 11.58 van het Besluit Activiteiten leefomgeving en de in de artikelen 8.74j, eerste lid, onder b, 8.74k, eerste lid, onder b, 8.74l, eerste lid onder b, van het Besluit kwaliteit leefomgeving genoemde belangen;
-
c.
het organiseren en coördineren van tellingen van de in het wild levende dieren, conform het faunabeheerplan;
-
d.
het bijhouden van een actueel register van wildbeheereenheden als bedoeld in artikel 8.2 van de wet waarin ook de begrenzing van de werkgebieden van deze eenheden is opgenomen.
-
a.
-
2
De faunabeheereenheid is verantwoordelijk voor de informatievoorziening aan de achterban van alle in haar bestuur vertegenwoordigde organisaties over ten minste:
-
3
Gedeputeerde Staten kunnen, naast de taken in het eerste en tweede lid, ter uitvoering van het provinciale faunabeleid, aan de faunabeheereenheid extra uitvoerende taken toekennen.
Artikel 8.4 Jaarlijks verslag
-
1
Het jaarlijks verslag van de faunabeheereenheid, bedoeld in artikel 6.3, derde lid, van het Omgevingsbesluit, bevat ten minste:
-
a.
cijfermatige rapportages over de uitvoering van omgevingsvergunningen, als vergunningvrij aangewezen activiteiten op basis van de paragrafen 11.2.2, 11.2.3 en 11.2.4 van het Besluit activiteiten leefomgeving en de uitvoering voor de jacht voor soorten waar het faunabeheerplan betrekking op heeft;
-
b.
een overzicht van populatieontwikkelingen die een risico kunnen vormen voor de belangen, bedoeld in de artikelen 8.74j, eerste lid, onderdeel b, onder 1 tot en met 4, 8.74k, eerste lid, onderdeel b, onder 1 tot en met 3, en 8.74l, eerste lid, onderdeel b, onder 7 tot en met 13, van het Besluit kwaliteit leefomgeving, of die een risico vormen voor de gunstige staat van instandhouding van een soort; en
-
c.
inzicht in de ontwikkeling van schade veroorzaakt door diersoorten beschreven in het faunabeheerplan.
-
a.
-
2
Gedeputeerde Staten kunnen nadere eisen stellen aan de inhoud van het verslag.
Paragraaf 8.1.2 Faunabeheerplan
Artikel 8.5 Geldigheidsduur
-
1
Een faunabeheerplan heeft een geldigheidsduur van ten hoogste 6 jaren.
-
2
De faunabeheereenheid kan het faunabeheerplan wijzigen gedurende het tijdvak waarvoor het is vastgesteld.
-
3
De wijziging, bedoeld in het tweede lid, behoeft de goedkeuring van Gedeputeerde Staten.
-
4
Gedeputeerde Staten kunnen op verzoek van de faunabeheereenheid de geldigheidsduur, genoemd in het eerste lid, met maximaal 24 maanden verlengen.
Artikel 8.6 Reikwijdte
-
1
Een faunabeheerplan kan mede betrekking hebben op het grondgebied van een andere faunabeheereenheid dan de faunabeheereenheid in de provincie Noord-Brabant, voor zover het de situatie betreft, bedoeld in artikel 6.2, vierde lid, van het Omgevingsbesluit.
-
2
In aanvulling op artikel 6.2, vierde lid, van het Omgevingsbesluit heeft een faunabeheerplan betrekking op een aaneengesloten oppervlakte van ten minste 5.000 hectare.
Artikel 8.7 Algemene eisen faunabeheerplan
-
1
Een faunabeheerplan bevat in ieder geval de volgende gegevens:
-
a.
de omvang van het totale werkgebied van de faunabeheereenheid in hectares;
-
b.
een kaart waarop de begrenzing van het werkgebied van de faunabeheereenheid is aangegeven;
-
c.
een beschrijving van de samenhang tussen populatiebeheer, schadebestrijding en de uitoefening van de jacht;
-
d.
een beschrijving van de aard en omvang van de handelingen die zijn verricht in de periode waarin het voorafgaande faunabeheerplan geldig was;
-
e.
een beschrijving van de aard en de omvang van de handelingen die zullen worden verricht gedurende de geldigheidsduur van het faunabeheerplan, onderscheiden per diersoort;
-
f.
een vermelding van de perioden van het jaar waarin de handelingen waarop een faunabeheerplan betrekking heeft zullen plaatsvinden;
-
g.
een vermelding van de criteria op basis waarvan wildbeheereenheden handelingen waarop een faunabeheerplan betrekking heeft kunnen verrichten;
-
h.
kwantitatieve gegevens over de populatie van de diersoorten, ten aanzien waarvan binnen de provincie een duurzaam beheer of schadebestrijding noodzakelijk wordt geacht, gebaseerd op uitgevoerde (trend)tellingen, met inbegrip van gegevens over de aanwezigheid van de populaties in het betrokken gebied en gedurende het jaar;
-
i.
een overzicht van de gedode dieren, onderverdeeld naar diersoort en representatieve gebieden, in de looptijd van het voorgaande faunabeheerplan binnen het werkgebied van de faunabeheereenheid;
-
j.
voor zover daarover kwantitatieve gegevens beschikbaar zijn, een onderbouwde inschatting van de verwachte effectiviteit van de in onderdeel f bedoelde handelingen;
-
k.
een omschrijving van de wijze waarop de gunstige staat van instandhouding van de soorten waarop het plan betrekking heeft gewaarborgd zal worden, voor zover de maatregelen binnen de competentie van de faunabeheereenheid vallen.
-
a.
-
2
Het bepaalde in het eerste lid, onder d en i, geldt niet voor soorten waarvoor in de voorgaande periode geen faunabeheerplan gold.
-
3
Gedeputeerde Staten kunnen nadere eisen stellen met betrekking tot:
Artikel 8.8 Aanvullende eisen met betrekking tot de beperking van de omvang van populaties
-
1
Met betrekking tot soorten waarvoor binnen de provincie duurzaam beheer van de populatie gewenst of noodzakelijk is, waaronder ook wordt verstaan het in omvang beperken van de populatie of populaties, bevat een faunabeheerplan, naast hetgeen artikel 6.2 Omgevingsbesluit en Artikel 8.7 Algemene eisen faunabeheerplan verlangen, ten minste de volgende gegevens:
-
a.
een onderbouwing van de noodzaak van populatiebeheer, bestaande uit een onderbouwing van één of meerdere belangen, als bedoeld in de artikelen 8.74j, eerste lid, onderdeel b, onder 1 tot en met 4, 8.74k, eerste lid, onderdeel b, onder 1 tot en met 3, en 8.74l, eerste lid, onderdeel b, onder 7 tot en met 13, van het Besluit kwaliteit leefomgeving, die worden geschaad als niet tot beheer wordt overgegaan;
-
b.
de huidige stand van de in de aanhef bedoelde diersoorten waarvoor een omgevingsvergunning is verleend, in relatie tot de toekomstige en gewenste stand;
-
c.
een beschrijving wanneer sprake is van een verslechtering van de staat van instandhouding, de wijze waarop monitoring plaatsvindt teneinde dat te voorkomen en de te treffen maatregelen als dit zich voordoet;
-
d.
een beschrijving van de mate waarin de onder a bedoelde belangen in de periode waarop het voorgaande faunabeheerplan betrekking had zijn geschaad, inclusief de getroffen maatregelen en het naar soort onderscheiden, aantal gedode dieren;
-
e.
een omschrijving van de voorgenomen handelingen en de noodzaak van deze handelingen om de gewenste stand te bereiken en ernstige dan wel belangrijke schade te voorkomen;
-
f.
per diersoort een beschrijving van de handelingen die, in de periode waarop het voorgaande faunabeheerplan betrekking had, zijn verricht om het schaden van de onder a genoemde belangen te voorkomen;
-
g.
een onderbouwde inschatting van de effectiviteit van de voorgenomen handelingen en een beschrijving van de wijze waarop de effectiviteit van deze handelingen zal worden bepaald;
-
h.
voor zover het plan betrekking heeft op populatiebeheer van edelherten, damherten, reeën of wilde zwijnen, een beschrijving van het voedselaanbod, de relatie tussen dit voedselaanbod en de grootte van de populatie alsmede de mogelijkheden van uitwisseling met aangrenzende terreinen.
-
a.
-
2
Het bepaalde in het eerste lid, onder d en f, geldt niet voor soorten waarvoor in de voorgaande periode geen faunabeheerplan gold.
Artikel 8.9 Aanvullende eisen met betrekking tot schadebestrijding op basis van vrijstellingen
Met betrekking tot soorten die binnen de provincie, voor zover dit het werkgebied van de faunabeheereenheid omvat, schade veroorzaken of dreigen te veroorzaken en waarvoor op grond van deze verordening vrijstelling is verleend, bevat een faunabeheerplan, naast hetgeen artikel 6.2 Omgevingsbesluit en Artikel 8.7 Algemene eisen faunabeheerplan verlangen, ten minste de volgende gegevens:
-
a.
een beschrijving van de wijze waarop de planmatigheid en de coördinatie van de uitvoering van schadebestrijding onder de vrijstelling, bedoeld in paragraaf 3.8.3, is gewaarborgd;
-
b.
voor zover daarover redelijkerwijs gegevens beschikbaar zijn, een beschrijving van de mate waarin de belangen, op grond waarvan de vrijstelling is verleend, in de periode waarin het voorafgaande faunabeheerplan geldig was zijn geschaad, inclusief de getroffen beheermaatregelen waaronder het naar soort onderscheiden aantal gedode dieren, kwantitatieve gegevens over het effect van die handelingen.
Artikel 8.10 Aanvullende eisen met betrekking tot schadebestrijding op basis van een ontheffing
-
1
Met betrekking tot soorten die binnen de provincie, voor zover dit het werkgebied van de faunabeheereenheid omvat, schade veroorzaken of dreigen te veroorzaken en waarvoor ontheffing is vereist, bevat een faunabeheerplan, naast hetgeen artikel 6.2 Omgevingsbesluit en Artikel 8.7 Algemene eisen faunabeheerplan verlangen, ten minste de volgende gegevens:
-
a.
een onderbouwing van de noodzaak van schadebestrijding, waaronder een onderbouwde verwachting van de mate waarin de belangen, bedoeld in de artikelen 8.74j, eerste lid, onderdeel b, onder 1 tot en met 4, 8.74k, eerste lid, onderdeel b, onder 1 tot en met 3, en 8.74l, eerste lid, onderdeel b, onder 7 tot en met 13, van het Besluit kwaliteit leefomgeving, worden geschaad als niet tot schadebestrijding wordt overgegaan;
-
b.
een beschrijving van de mate waarin de in onderdeel a bedoelde belangen, in de periode waarin het voorafgaande faunabeheerplan geldig was, zijn geschaad, inclusief de getroffen beheermaatregelen waaronder het naar soort onderscheiden aantal gedode dieren, alsmede, voor zover daarover redelijkerwijs kwantitatieve gegevens beschikbaar zijn, een beschrijving van het effect van die handelingen;
-
c.
in geval wordt gekozen voor de handeling doden, een beschrijving waarom alternatieve handelingen of handelwijzen niet tot een bevredigend resultaat zullen leiden.
-
a.
-
2
Het eerste lid, onder b, geldt niet voor soorten waarvoor in de voorgaande periode geen faunabeheerplan gold.
Artikel 8.11 Eisen met betrekking tot de jacht
Inzake de jacht bevat het faunabeheerplan ten minste:
-
a.
de gegevens, genoemd in Artikel 8.7, eerste lid, onder a tot en met i;
-
b.
in samenhang met de gegevens, genoemd in Artikel 8.7, eerste lid, onder c, een beschrijving van de maatschappelijke belangen die worden gediend met de uitoefening van de jacht;
-
c.
een omschrijving van de 'redelijke stand van het aanwezige wild', bedoeld in artikel 11.65 van het Besluit activiteiten leefomgeving, onderverdeeld naar wildsoort per representatief gebied;
-
d.
een beschrijving van de maatregelen die door jachthouders op het niveau van een wildbeheereenheid of de wildbeheereenheden worden getroffen als, door de in het faunabeheerplan beschreven jacht, de redelijke stand van het aanwezige wild of de aanwezige wildsoorten negatief wordt beïnvloed;
-
e.
een beschrijving van de wijze waarop jachtaktehouders de gegevens, bedoeld in artikel 6.3, vierde lid, van het Omgevingsbesluit, verstrekken aan de faunabeheereenheid; en
-
f.
een beschrijving van de ontwikkeling van de populatie op basis van trendgegevens.
Artikel 8.12 Goedkeuring
-
1
Om voor goedkeuring als bedoeld in artikel 8.1, tweede lid, van de wet in aanmerking te komen, voldoet een faunabeheerplan aan de eisen die voortvloeien uit het Omgevingsbesluit en het bepaalde in deze verordening.
-
2
Het eerste lid is van overeenkomstige toepassing op een wijziging van het faunabeheerplan als bedoeld in Artikel 8.5, tweede lid.
Paragraaf 8.1.3 Wildbeheereenheid
Artikel 8.13 Oppervlakte en begrenzing
-
1
De zorg van een wildbeheereenheid strekt zich uit over een aaneengesloten oppervlakte van ten minste 5.000 hectare.
-
2
Het werkgebied van een wildbeheereenheid strekt zich niet uit tot het werkgebied van een andere wildbeheereenheid.
-
3
Een wildbeheereenheid kan, in overeenstemming met andere betrokken wildbeheereenheden, de begrenzingen van haar werkgebied wijzigen.
-
4
Het werkgebied van een wildbeheereenheid is volledig gelegen binnen het grondgebied van de provincie Noord- Brabant.
-
5
De wildbeheereenheid draagt er zorg voor dat de juiste begrenzing van het werkgebied wordt gemeld aan de faunabeheereenheid.
Artikel 8.14 Statuten
De wildbeheereenheden dragen er zorg voor dat de verenigingsstatuten zodanig zijn geformuleerd dat deze met betrekking tot de doelstellingen overeenkomen met de eisen uit de wet.
Artikel 8.15 Tellingen en registratie
-
1
De wildbeheereenheid coördineert voor haar werkgebied, ter uitvoering van het bepaalde in het faunabeheerplan, de (trend)tellingen van in het wild voorkomende diersoorten.
-
2
De wildbeheereenheid draagt zorg voor een gecoördineerde uitvoering van de verplichting, bedoeld in artikel 6.3, vierde lid, Omgevingsbesluit.
-
3
Het eerste en tweede lid worden uitgevoerd conform het door Gedeputeerde Staten goedgekeurde faunabeheerplan.
Afdeling 8.2 Vaarwegbeheer
Artikel 8.17 Toedeling beheer vaarwegen
-
1
De vaarwegen en havens, aangeduid als Vaarweg beheer provincie, betreffen provinciale vaarwegen in beheer van de provincie.
-
2
De vaarwegen en havens, aangeduid als Vaarweg beheer gemeente, worden toebedeeld aan de gemeenten waarin deze zich bevinden, voor zover gelegen binnen Stedelijk gebied.
Afdeling 8.3 Zwemwaterbeheer
Artikel 8.18 Toepassingsbereik
De regels in deze afdeling zijn gesteld in aanvulling op afdeling 3.2 van het Besluit kwaliteit leefomgeving.
Artikel 8.19 Verplichtingen houder zwemlocatie
De houder van een zwemlocatie, bedoeld in Artikel 7.15:
-
a.
draagt zorg voor het beheer en onderhoud van een zwemlocatie gericht op de veiligheid en hygiëne voor de bezoekers;
-
b.
treft maatregelen om de veiligheid te waarborgen of te verbeteren, op grond van de resultaten van het jaarlijks onderzoek naar de veiligheid van een zwemlocatie, bedoeld in artikel 3.5, eerste lid, van het Besluit kwaliteit leefomgeving;
-
c.
zorgt dat de maatregelen en aanbevelingen van het zwemwaterprofiel, bedoeld in artikel 3.6 van het Besluit kwaliteit leefomgeving, die redelijkerwijs tot diens verantwoordelijkheid kunnen worden gerekend, worden uitgevoerd;
-
d.
voert, zo nodig dagelijks, beheer en onderhoud uit gericht op het waarborgen van de veiligheid en hygiëne van de bezoekers;
-
e.
neemt tijdig passende beheersmaatregelen als hij stuit op, of op de hoogte is van, onverwachte situaties die een negatief effect hebben of redelijkerwijs kunnen hebben op de veiligheid en hygiëne voor de bezoekers; en
-
f.
informeert Gedeputeerde Staten en de waterbeheerder onverwijld als sprake is van een onverwachte situatie als bedoeld in onderdeel e, of van een ongewoon voorval.
Artikel 8.20 Maatwerkregel informatieverstrekking
Degene die gelegenheid biedt tot zwemmen of baden in een badwaterbassin, verstrekt de in de artikelen 15.27, 15.43 en 15.60 van het Besluit activiteiten leefomgeving bedoelde gegevens en bescheiden aan Gedeputeerde Staten met gebruikmaking van een door hen beschikbaar gesteld elektronisch formulier.
Hoofdstuk 9 Informatie- en registratieverplichtingen
Paragraaf 9.1 Informatie- en registratieplicht gemeenten
Artikel 9.1 Registratie gesloten bodemenergiesysteem
Na ontvangst van de gegevens en bescheiden, bedoeld in artikel 4.1137 van het Besluit activiteiten leefomgeving en Artikel 3.13, derde lid, neemt het college van burgemeester en wethouders de ontvangen gegevens op in het Landelijk Grondwater Register.
Artikel 9.2 Registratieplicht bodeminformatiesysteem
Het college van burgemeester en wethouders neemt de nazorgmaatregelen zoals opgenomen in het evaluatieverslag van de grondwatersanering, bedoeld in Artikel 2.52, en de gebruiksbeperkingen die daaruit voortvloeien op in het bodeminformatiesysteem.
Artikel 9.3 Rapportage versterken omgevingskwaliteit
-
1
Het college van burgemeester en wethouders brengt jaarlijks verslag uit aan Gedeputeerde Staten van de resultaten van de inzet van artikel 5.11 Kwaliteitsverbetering landschap.
-
2
Gedeputeerde Staten stellen op grond van de ingekomen verslagen per regio een rapportage op ter bespreking in het regionaal overleg, bedoeld in Afdeling 7.2 Regionaal samenwerken.
Artikel 9.4 Registratieplicht tijdelijke functies en activiteiten
Het college van burgemeester en wethouders registreert activiteiten en functies die tijdelijk worden toegestaan en geeft daarbij de locatie en periode aan tot wanneer de activiteit is toegestaan. Het overzicht wordt ter beschikking gesteld via een openbare voorziening.
Paragraaf 9.2 Informatieplicht waterschappen
Artikel 9.5 Rapportage omgevingswaarde regionale waterkeringen
-
1
Het waterschapsbestuur brengt vanwege de zorg die op hem rust voor de handhaving van de omgevingswaarde, bedoeld in Artikel 2.1 Omgevingswaarde waterveiligheid regionale waterkering, elke drie jaar rapportage uit aan Gedeputeerde Staten over de algemene waterstaatkundige toestand van de regionale waterkeringen onder zijn beheer.
-
2
Het waterschapsbestuur brengt binnen een jaar na afronding van de toetsing van de omgevingswaarde regionale waterkering, bedoeld in Artikel 6.6, hierover rapportage uit aan Gedeputeerde Staten.
-
3
De rapportage uit het tweede lid bevat een beoordeling van de veiligheid, waarbij onder meer de vastgestelde omgevingswaarde voor waterveiligheid, bedoeld in Paragraaf 2.1 en de hydraulische randvoorwaarden worden betrokken.
-
4
Als de beoordeling daarvoor aanleiding geeft, bevat de rapportage een omschrijving van de maatregelen die voortvloeien uit de veiligheidstoetsing die op een daarbij aan te geven termijn nodig worden geacht.
-
5
Als de rapportage over de algemene waterstaatkundige toestand, bedoeld in het eerste lid, in tijd gelijk valt met de rapportage over de veiligheidstoetsing, bedoeld in het tweede tot en met vierde lid, dan kunnen deze rapportages gezamenlijk worden ingediend.
Artikel 9.6 Rapportage omgevingswaarde wateroverlast
-
1
Het waterschapsbestuur brengt vanwege de zorg die op hem rust voor de handhaving van de omgevingswaarden voor wateroverlast, bedoeld in Paragraaf 2.2, periodiek verslag uit aan Gedeputeerde Staten over de algemene waterstaatkundige toestand van de regionale wateren onder zijn beheer.
-
2
Het verslag bevat een beoordeling van de regionale wateren met het oog op de bergings- en afvoercapaciteit waarop de regionale wateren moeten zijn ingericht, waarbij de omgevingswaarde wateroverlast en de legger worden betrokken.
-
3
Als de beoordeling daarvoor aanleiding geeft, bevat het verslag een omschrijving van de voorzieningen die op een daarbij aan te geven termijn nodig worden bevonden.
Artikel 9.7 Voortgangsrapportage ten behoeve van het toezicht op een samenhangend en doelmatig regionaal waterbeheer
-
1
Het waterschapsbestuur rapporteert jaarlijks aan Gedeputeerde Staten over de uitvoering van het regionale waterbeheer.
-
2
De rapportage, bedoeld in het eerste lid, bevat informatie over de voortgang van de uitvoering van het waterbeheerprogramma, de mate waarin de gestelde doelen worden bereikt, de redenen van eventuele afwijkingen en de voorgestelde maatregelen.
Artikel 9.8 Informatieplicht actuele tekortkomingen van waterkeringen
-
1
Het waterschapsbestuur informeert Gedeputeerde Staten jaarlijks voor 1 oktober over de bekende actuele tekortkomingen in het stelsel van primaire en regionale keringen en de te nemen maatregelen ter voorbereiding op een doeltreffend optreden bij gevaar als bedoeld in afdeling 19.4 van de wet.
-
2
In de informatie, bedoeld in het eerste lid, geeft het dagelijks bestuur aan of er tijdelijke of bijzondere maatregelen aan de orde zijn totdat de verbeteringswerken voor de desbetreffende keringen zijn afgerond.
Paragraaf 9.3 Informatie- en registratieplicht Gedeputeerde Staten
Artikel 9.9 Grondwaterregister
-
1
Gedeputeerde Staten houden een register bij waarin inrichtingen voor het onttrekken van grondwater of het infiltreren van water, bedoeld in artikel 16.4 Besluit activiteiten leefomgeving, worden ingeschreven met vermelding van de gegevens die op grond van artikel 3.18 Maatwerkregel informatieplicht wateronttrekkingsactiviteit worden verstrekt.
-
2
In het register, bedoeld in het eerste lid, worden ook de op grond van artikel 16.4 Besluit activiteiten leefomgeving verleende vergunningen vermeld op grond waarvan het onttrekken van water of infiltreren van water plaatsvindt.
-
3
Gedeputeerde Staten kunnen een inrichting voor het onttrekken van grondwater of het infiltreren van water, bedoeld in artikel 16.4 Besluit activiteiten leefomgeving ambtshalve inschrijven in het grondwaterregister als de inrichting:
-
a.
niet overeenkomstig artikel 3.18 Maatwerkregel informatieplicht wateronttrekkingsactiviteit is gemeld; of
-
b.
overeenkomstig artikel 3.18 Maatwerkregel informatieplicht wateronttrekkingsactiviteit moet worden gemeld aan een ander bestuursorgaan dan Gedeputeerde Staten.
-
a.
-
4
Als datum van inschrijving wordt aangehouden 1 januari van het jaar waarin de ambtshalve inschrijving plaatsvindt.
Hoofdstuk 10 Overgangsrecht en slotbepalingen
Afdeling 10.1 Overgangsrecht
Paragraaf 10.1.1 Algemeen
Artikel 10.1 Overgangsrecht besluiten
Besluiten die zijn genomen op grond van de bij Artikel 10.14 ingetrokken verordeningen, behouden hun gelding en daarop blijft het recht van toepassing dat ten tijde van het nemen van het besluit van toepassing was.
Paragraaf 10.1.2 Aanvullend overgangsrecht hoofdstuk 3
Artikel 10.2 Eerbiedigende werking
Activiteiten en handelingen die op het moment van inwerkingtreding van deze verordening rechtmatig worden uitgeoefend, kunnen worden voorgezet onder overeenkomstige toepassing van de tot dan geldende bepalingen.
Artikel 10.3 Overgangsrecht meldingen
Meldingen die op grond van een bij Artikel 10.14 ingetrokken verordening zijn gedaan, worden gelijkgesteld aan meldingen op grond van deze verordening.
Artikel 10.4 Overgangsrecht gesloten bodemenergiesysteem
-
1
Artikel 3.13, eerste lid, onder a, blijft buiten toepassing tot 1 juli 2024 voor bouwprojecten ter plaatse van Overgangsrecht gesloten bodemenergiesystemen;
-
2
Gedeputeerde Staten kunnen uitstel verlenen van de termijn in het eerste lid als dat vanwege onvoorziene omstandigheden nodig is.
Artikel 10.5 Overgangsrecht besluiten voormalige stortplaatsen
Ontheffingen en meldingen met betrekking tot 'Voormalige Stortplaatsen', die zijn aangevraagd en beschikt op grond van de artikelen 2.35 en 2.37 van de Interim omgevingsverordening Noord-Brabant, blijven voor zover deze betrekking hebben op de nazorgvoorzieningen hun rechtskracht behouden, onder overeenkomstige toepassing van het ten tijde van besluitvorming geldende recht.
Artikel 10.6 Overgangsrecht Bodemsaneringen
Voor bodemsaneringen gebaseerd op de Wet bodembescherming waarvoor Gedeputeerde Staten bevoegd gezag blijven na inwerkingtreding van deze verordening, blijven de regels, zoals opgenomen in paragraaf 2.3.1 Bodemsanering van de Interim omgevingsverordening Noord-Brabant hun rechtskracht behouden, onder overeenkomstige toepassing van het ten tijde van besluitvorming geldende recht.
Artikel 10.7 Overgangsrecht herplantplicht bij omvormen naar andere natuurbeheertype
In afwijking van artikel 2.101 zijn maatwerkvoorschriften over de plicht tot herbeplanting, bedoeld in artikel 11.129, eerste lid, van het Besluit activiteiten leefomgeving, mogelijk als:
-
a.
sprake is van een velling van een houtopstand in verband met het omvormen naar een ander natuurbeheertype dan bos, op basis van de als onderdeel van het natuurbeheerplan vastgestelde ambitiekaart of maatregelenkaart; en
-
b.
deze velling onderdeel is van een voor inwerkingtreding van deze verordening in ontwerp vastgesteld bestemmingsplan of projectbesluit.
Artikel 10.8 Overgangsrecht gerealiseerde nieuwe stallen
-
1
Voor nieuwe stallen waarvoor op 25 mei 2010 reeds een melding krachtens het Besluit landbouw milieubeheer is gedaan, een aanvraag voor een vergunning krachtens de Wet milieubeheer, de Woningwet, dan wel de Natuurbeschermingswet 1998 in behandeling is genomen, treedt de technische uitvoering volgens die vergunningaanvraag of melding, voor zover relevant voor de emissiesituatie, in de plaats van de eisen, bedoeld in Bijlage VI Technische eisen huisvestingssysteem.
-
2
In aanvulling op het eerste lid, treedt de technische uitvoering volgens de beschikking op de aanvraag, bedoeld in het eerste lid, voor zover relevant voor de emissiesituatie, in de plaats van de eisen, bedoeld in Bijlage VI Technische eisen huisvestingssysteem.
-
3
Het eerste lid is niet van toepassing als:
Artikel 10.9 Overgangsrecht huisvestingssysteem nieuwe stallen
-
1
In het geval er een nieuwe stal is opgericht waarop de bij Artikel 10.14 ingetrokken verordening respectievelijk de Verordening natuurbescherming Noord-Brabant, de Verordening stikstof en Natura 2000 Noord-Brabant 2013 of de Verordening stikstof en Natura 2000 Noord-Brabant van toepassing was zoals opgenomen in Bijlage X, geldt dat de technische staleisen en de Lijst met systemen van toepassing blijven, zoals die golden op het moment dat de voor het realiseren van die nieuwe stal vereiste:
-
a.
aanvraag om een vergunning ingevolge artikel 2.7, tweede lid, Wet natuurbescherming is ingediend;
-
b.
melding ingevolge artikel 2.7, eerste lid, Regeling natuurbescherming is gedaan;
-
c.
aanvraag om een vergunning ingevolge de Wet algemene bepalingen omgevingsrecht of een ingevolge de Wet algemene bepalingen omgevingsrecht vastgestelde algemene maatregel van bestuur is ingediend, waarvoor op grond van artikel 2.27 Wet algemene bepalingen omgevingsrecht een verklaring van geen bedenkingen is vereist; of
-
d.
als onderdelen a tot en met c niet van toepassing zijn:
-
a.
-
2
Op aanvragen en meldingen voor nieuwe stallen als bedoeld in het eerste lid, onder a en b, ingediend, respectievelijk gedaan voor de inwerkingtreding van de tweede wijzigingsverordening Verordening natuurbescherming Noord-Brabant op 19 juli 2017, blijft artikel 1.4, aanhef, van die verordening, zoals die luidde voor de inwerkingtreding van deze wijzigingsverordening, zijn werking behouden.
Paragraaf 10.1.3 Aanvullend overgangsrecht hoofdstuk 5
Artikel 10.11 Eerbiedigende werking bestaande activiteiten en functies
-
1
Bestaande activiteiten en functies, waaronder het feitelijk gebruik van gronden en opstallen die op het moment van inwerkingtreding van deze verordening rechtmatig worden uitgeoefend, worden gerespecteerd en kunnen worden voorgezet.
-
2
Onder bestaande activiteiten en functies, zoals een bestaand bouwperceel, bestaande bebouwing, een bestaande gebruiksactiviteit of een bestaande omvang, wordt verstaan:
-
a.
datgene wat het omgevingsplan op het moment van inwerkingtreding van deze verordening rechtstreeks toestaat, met inbegrip van datgene wat nadien wordt toegestaan op grond van een besluit van de gemeente als direct gevolg van een onherroepelijke uitspraak van een bestuursrechter; en
-
b.
datgene waarvan handhaving wegens strijdigheid met het omgevingsplan niet meer mogelijk is.
-
a.
Artikel 10.12 Overgangsrecht omgevingsplan
-
1
De bepalingen in Hoofdstuk 5 Instructieregels voor het omgevingsplan gemeenten zijn van toepassing op de vaststelling van een omgevingsplan dat na de inwerkingtreding van deze verordening wordt vastgesteld.
-
2
Een omgevingsplan verwerkt de instructieregels zoals opgenomen in deze verordening bij het eerst volgende besluit tot vaststelling van een omgevingsplan voor een gebied of onderwerp waarover deze verordening instructieregels bevat.
-
3
Initiatieven die op basis van door de provincie verstrekte informatie aantonen dat is voldaan aan de Ruimte voor ruimteregeling, zoals die tot 15 april 2022 gold, worden geacht een voldoende fysieke tegenprestatie te leveren in het versterken van omgevingskwaliteit, als bedoeld in Artikel 5.14, derde lid, onder a.
-
4
Op een besluit tot vaststelling van een omgevingsplan of het verlenen van een omgevingsvergunning voor een buitenplanse omgevingsplanactiviteit dat is gericht op de ontwikkeling van een zonnepark in Landelijk gebied en dat voor 1 juli 2025 is genomen, blijft het recht van toepassing zoals dat gold op 1 januari 2024. Gedeputeerde Staten zijn bevoegd om op verzoek van het gemeentebestuur de termijn eenmalig te verlengen met ten hoogste zes maanden voor een concreet initiatief, als naar hun oordeel sprake is van gegronde redenen waardoor besluitvorming voor 1 juli 2025 niet mogelijk was.
-
5
De bepalingen van Artikel 5.66 Aanvullende regels stalderen blijven buiten toepassing voor zover Gedeputeerde Staten een ontheffing hebben verleend ingevolge de Verordening ruimte Noord-Brabant, en waarbij aan de ontheffing de voorwaarde is verbonden dat er elders dierenverblijf is gesloopt, tot ten hoogste de omvang die feitelijk gesloopt is.
-
6
In gevallen dat Gedeputeerde Staten ontheffing hebben verleend van een instructieregel uit de Interim omgevingsverordening Noord-Brabant, de Verordening ruimte Noord-Brabant of de Verordening ruimte 2014, geldt die ontheffing voor een periode van ten hoogste drie jaar, gerekend vanaf de dag van besluitvorming over die ontheffing, ook als ontheffing van deze verordening.
Artikel 10.13 Overgangsrecht omgevingsvergunning inhoudende afwijking van het bestemmingsplan met gefaseerde verlening
In het geval dat een omgevingsvergunning inhoudende afwijking van het bestemmingsplan met een gefaseerde verlening is verstrekt, blijft tot 1 jaar na inwerkingtreding van deze verordening het recht gelden zoals opgenomen in de Interim omgevingsverordening Noord-Brabant.
Bijlage I Begripsbepalingen
- aanduiding
-
opschrift, aankondiging of afbeelding op een bord, vlag, banner, spandoek of constructie, niet zijnde een verkeersbord als bedoeld in artikel 4 van het Besluit administratieve bepalingen inzake het wegverkeer;
- aardkundig waardevolle gebiedenkaart
-
instrument dat door Gedeputeerde Staten als beleid is vastgesteld en waarin de aardkundige waarden en kenmerken van provinciaal belang zijn beschreven;
- aardkundige waarden en kenmerken
-
waarden en kenmerken van een gebied die vanwege geologische, geomorfologische, bodemkundige en (geo)hydrologische verschijnselen en processen en vanwege de natuurlijke ontstaansgeschiedenis van de bodem van belang zijn;
- aardpen
-
veiligheidsmaatregel die voorziet in een verbinding van het elektriciteitsnet met de aarde;
- agrarisch bedrijf
-
bedrijf dat is gericht op het voortbrengen van producten door het telen van gewassen of door het houden van dieren, zijnde: een teeltbedrijf, een veehouderij, een glastuinbouwbedrijf of een overig-agrarisch bedrijf;
- agrarisch-technisch hulpbedrijf
-
bedrijf dat geheel of in overwegende mate gericht is op het leveren van goederen en diensten aan agrarische bedrijven of dat agrarische producten bewerkt, vervoert of verhandelt, waaronder loonwerkbedrijven, bedrijven voor mestopslag en handel, veetransport en veehandel, met uitzondering van mestbewerking;
- agrarisch-verwant bedrijf
-
bedrijf dat geheel of in overwegende mate gericht is op het verlenen van diensten aan particulieren of niet-agrarische bedrijven waarbij gebruik gemaakt wordt van het telen van gewassen, het houden van dieren of het toepassen van andere land-, bos- of natuurbouwkundige methoden, met uitzondering van mestbewerking;
- agroforestry
-
teeltsysteem waarbij akkerbouw of veehouderij wordt gecombineerd met de aanplant van een houtopstand, waaronder mede begrepen voedselbos;
- ambitiekaart
-
kaart opgenomen in het Natuurbeheerplan waarop de begrenzing is vastgelegd van alle bestaande en nog te realiseren natuur met daarbij de aanwijzing van de beoogde ambitie per natuurbeheertype of landschapselement;
- archeologisch monument
-
archeologisch terrein dat op de Cultuurhistorische Waardenkaart staat afgebeeld en waaraan een monumentnummer is toegekend;
- bebouwde kom
-
bebouwde kom als bedoeld in artikel 20a van de Wegenverkeerswet 1994;
- bebouwing
-
bouwwerken
- bebouwingscluster
-
vlakvormige verzameling van bebouwing die geheel of gedeeltelijk in Landelijk gebied ligt;
- bebouwingsconcentratie
-
kernrandzone, bebouwingslint of bebouwingscluster;
- bebouwingslint
-
min of meer aaneengesloten lijnvormige reeks van bebouwing langs een weg, die geheel of gedeeltelijk in Landelijk gebied ligt;
- bedrijfswaterplan
-
plan met waterconserverende of waterbesparende maatregelen, dat is opgesteld door degene die de onttrekkingsactiviteit verricht, overeenkomstig een door het bestuur van het waterschap vastgesteld model;
- bedrijventerrein
-
aaneengesloten terrein met een bruto oppervlakte van ten minste één hectare voor de bedrijfsmatige uitoefening van industriële, logistieke, ambachtelijke en dienstverlenende activiteiten en groothandel met de daarbij behorende voorzieningen, bedoeld voor de vestiging van meerdere bedrijven;
- bestaand bouwperceel
-
bouwperceel waarbinnen het geldende omgevingsplan het bouwen van gebouwen en bijbehorende bouwwerken met een gezamenlijke oppervlakte van meer dan 100 m2 toestaat;
- BEX
-
Bedrijfsspecifieke Excretie (BEX) is een instrument voor melkveehouders die af willen wijken van de excretieforfaits voor melkvee in de Uitvoeringsregeling Meststoffenwet;
- biologische veehouderij
-
veehouderij die producten vervaardigt die gecertificeerd zijn volgens de geldende regelgeving voor biologische productie;
- boorput
-
met daarvoor geschikte werktuigen aangebrachte put, daaronder begrepen een in de grond gecontroleerd en mechanisch aangebrachte sondering;
- boskern
-
aaneengesloten complex van houtopstanden met een gezamenlijke oppervlakte van ten minste 5 hectare;
- bouwlaag
-
doorlopend gedeelte van een gebouw dat is begrensd door op gelijke of bij benadering gelijke hoogte liggende vloeren of balklagen;
- bouwperceel
-
aaneengesloten virtueel of aangeduid vlak, waarop functioneel bij elkaar behorende bebouwing en voorzieningen worden geconcentreerd, en dat bestaat uit een bouwvlak, waarbinnen de gebouwen zijn toegelaten, met de direct daaraan grenzende gronden waar ook bouwwerken geen gebouwen zijnde en vergunningvrije bouwwerken zijn toegestaan;
- bouwvlak
-
geometrisch bepaald vlak, waar gebouwen en bouwwerken geen gebouwen zijnde, zijn toegelaten;
- bouwwerk
-
Constructie van enige omvang van hout, steen, metaal of ander materiaal, die op de plaats van bestemming hetzij direct of indirect met de grond verbonden is, hetzij direct of indirect steun vindt in of op de grond, bedoeld om ter plaatse te functioneren, met inbegrip van de daarvan deel uitmakende bouwwerkgebonden installaties anders dan een schip dat wordt gebruikt voor verblijf van personen en dat is bestemd en wordt gebruikt voor de vaart;
- Brabantse Zorgvuldigheidsscore Veehouderij
-
instrument dat door Gedeputeerde Staten als beleid is vastgesteld en dat maatregelen benoemt voor individuele bedrijven die de transitie naar zorgvuldige veehouderij bevorderen;
- bronaanpak
-
sanering gericht op het beheren, beperken of ongedaan maken van de inbreng van een mobiele verontreiniging vanuit het vaste deel van de bodem, in zowel de onverzadigde als verzadigde zone, naar het grondwater, overeenkomstig paragraaf 4.121 van het Besluit activiteiten leefomgeving in samenhang met de maatwerkregel, bedoeld in artikel 4.23 van deze verordening;
- BRTN
-
Basisvisie Recreatie Tourvaartnet;
- buisleiding
-
holle buis voor het transport van gas, olie of chemicaliën alsmede voor het transport van elektriciteit als dit wordt gekoeld met olie of chemicaliën, uitgezonderd het transport van aardgas;
- CEMT
-
Conferentie van Europese Ministers van Transport;
- circulatievloeistof
-
vloeistof die in gesloten bodemenergiesystemen gebruikt wordt om warmte uit de bodem op te nemen en aan de bodem af te geven
- compartimenteringskering
-
regionale waterkering die als zodanig geen directe waterkerende functie heeft, tenzij in geval van doorbraak of overstroming van de primaire waterkering
- cultuurhistorische waarden en kenmerken
-
waarden en kenmerken van een gebied of daar aanwezige zaken, verband houdend met het bouwkundig erfgoed, het stedenbouwkundig erfgoed, de historische groenwaarden, het historisch-geografisch erfgoed en de bekende en verwachte archeologische waarden;
- Cultuurhistorische waardenkaart
-
instrument dat door Gedeputeerde Staten als beleid is vastgesteld en waarin de cultuurhistorische waarden en kenmerken van provinciaal belang zijn beschreven;
- detailhandel
-
bedrijfsmatig te koop aanbieden, waaronder begrepen de uitstalling ten verkoop, het verkopen of leveren van goederen aan personen die goederen kopen voor gebruik, verbruik of aanwending anders dan in de uitoefening van een beroeps- of bedrijfsactiviteit;
- dierenverblijf
-
gebouw dat gebruikt mag worden voor het houden van landbouwhuisdieren krachtens een omgevingsvergunning voor de milieubelastende activiteit, bedoeld in artikel 3.201 of artikel 3.202 Besluit activiteiten leefomgeving, of de melding, bedoeld in artikel 4.808 van het Besluit activiteiten leefomgeving;
- ecologische verbindingszone
-
groene schakels die natuurgebieden in het Natuurnetwerk Brabant (NNB) verbinden;
- ecologische waarden en kenmerken
-
aanwezige en potentiële waarden, gebaseerd op de beoogde natuurkwaliteit voor het gebied, waartoe behoren natuurdoelen en natuurkwaliteit, geomorfologische processen, waterhuishouding, kwaliteit van bodem, water en lucht, rust, mate van stilte, donkerte, openheid, landschapsstructuur en belevingswaarde;
- equivalent A-gewogen niveau
-
geluidmaat uitgedrukt in LAeq waarbij over een periode variërende geluidniveaus zijn gemiddeld tot één waarde;
- erftoegangsweg
-
weg met een verblijfsfunctie en waarop ontsluiting van percelen kan plaatsvinden;
- evenement
-
openbaar toegankelijke, verplaatsbare activiteit van vermaak, gericht op het aantrekken van bezoekers, met uitzondering van weekmarkten als bedoeld in artikel 160, eerste lid, onder g, van de Gemeentewet, betogingen, samenkomsten en vergaderingen als bedoeld in de Wet openbare manifestaties;
- extensieve recreatie
-
openlucht recreatie waarbij de beleving van rust belangrijk is en het aantal recreanten per hectare beperkt is;
- gebiedskwaliteit
-
gemiddelde gehalte PFAS uit de desbetreffende bodemkwaliteitszone;
- gebiedsontsluitingsweg
-
weg die de verbindingsschakel vormt tussen een stroomweg en een erftoegangsweg;
- gebruiksoppervlakte
-
bruikbare oppervlakte van bebouwing en gronden, geschikt voor het beoogde gebruik, berekend op grond van NEN 2580;
- gecombineerde opgave
-
jaarlijkse opgave die agrarische ondernemers doen aan het ministerie van Economische Zaken;
- gedenkteken
-
niet aard- en nagelvast voorwerp zonder verkeersfunctie op de provinciale weg dat dient ter nagedachtenis aan één of meerdere dodelijke slachtoffers van een verkeersongeval dat op de weg heeft plaatsgevonden;
- geluidluwe plek
-
plek waar de cumulatieve geluidbelasting maximaal 50 dB bedraagt;
- geluidluwe zijde
-
zijde waar de cumulatieve geluidbelasting maximaal 50 dB bedraagt;
- gesloten stortplaats
-
gesloten stortplaats als bedoeld in artikel 8.47, eerste lid, onder b, van de wet milieubeheer;
- gesloten verharding
-
asfalt, beton, open verharding met cementgebonden funderingen, klinkers met voegvulling, menggranulaat als puinverharding ten behoeve van de bovenliggende gesloten verharding en belemmerende ondergrondse voorzieningen;
- gevaarlijke verontreinigende stoffen
-
stoffen als bedoeld in bijlage 1 van de wet, die behoren tot de families of groepen verontreinigende stoffen genoemd in bijlage VIII, Richtlijn 2000/60/EG van het Europees Parlement en de Raad van 23 oktober 2000 tot vaststelling van een kader voor communautaire maatregelen betreffende het waterbeleid (PbEU 2000, L 327), punten 1 tot en met 9;
- gezonde leefomgeving
-
omgeving die de fysieke en psychische gezondheid beschermt en bevordert;
- glastuinbouwbedrijf
-
agrarisch bedrijf met een bedrijfsvoering die geheel of in overwegende mate in kassen plaatsvindt;
- grond- of funderingswerken
-
werk in de bodem, daaronder begrepen het plaatsen of verwijderen van palen, damwanden of folies, met uitzondering van werken of handelingen waardoor direct of indirect warmte aan het grondwater wordt onttrokken of toegevoegd, zoals het toepassen van een bodemenergiesysteem;
- grootschalige logistiek
-
gebruik van gronden of bouwwerken op een perceel van 3 hectare of groter, waarop grootschalige bebouwing staat en dat in hoofdzaak in gebruik is voor logistieke- of distributieactiviteiten, met een door de aard en schaal van de activiteiten hoge verkeersaantrekkende werking en impact op de omgevingskwaliteit;
- GVE
-
groot vee-eenheid, waarmee de fosfaatproductie van landbouwhuisdieren wordt uitgedrukt en waarbij 1 GVE overeenkomt met de fosfaatproductie van één melkkoe;
- hokdieren
-
landbouwhuisdieren met uitzondering van nertsen, melkrundvee en schapen;
- kas
-
agrarisch bedrijfsgebouw waarvan de wanden en het dek voornamelijk bestaan uit glas of een ander lichtdoorlatend materiaal voor de productie van gewassen onder geconditioneerde klimaatomstandigheden waaronder mede begrepen een schuurkas of een permanente tunnel- of boogkas hoger dan 1,5 m;
- kernrandzone
-
overgangszone van stedelijk gebied naar het buitengebied, met daarin relatief veel bebouwing op korte afstand van elkaar met een toenemende menging van functies;
- kunstobject
-
aard- en nagelvaste constructie dat dient ter uiting van enige vorm van kunst;
- kunstwerk
-
civielbouwkundige constructie die onderdeel is van de weg bij kruising met een andere weg, spoorweg, waterweg of terreinverdieping;
- kwaliteitsklasse landbouw/natuur
-
kwaliteitsklasse landbouw/natuur als bedoeld in artikel 25d van het Besluit bodemkwaliteit;
- kwaliteitsklasse licht verontreinigd
-
kwaliteitsklasse licht verontreinigd als bedoeld in artikel 25d van het Besluit bodemkwaliteit;
- kwaliteitsklasse niet verontreinigd
-
kwaliteitsklasse niet verontreinigd als bedoeld in artikel 25d van het Besluit bodemkwaliteit;
- kwaliteitsklasse wonen
-
kwaliteitsklasse wonen als bedoeld in artikel 25d van het Besluit bodemkwaliteit;
- LAeq
-
Equivalent A-gewogen niveau of geluidmaat waarbij over een periode variërende geluidniveaus zijn gemiddeld tot één waarde;
- LAeq, 24 uur
-
geluidmaat waarbij alle geluidniveaus over de periode van een etmaal zijn gemiddeld tot één waarde;
- landbouw
-
akkerbouw, weidebouw, veehouderij, tuinbouw, waaronder begrepen fruitteelt en het kweken van bomen, bloemen en bloembollen, en elke andere vorm van bodemcultuur;
- landgoed
-
ruimtelijk-functionele eenheid bestaande uit bos of overige natuur, al dan niet in combinatie met agrarische gronden, met daarin een geconcentreerde vorm van karakteristieke woon- en andere bebouwing;
- landschappelijke waarden
-
gebruikswaarde, belevingswaarde en toekomstwaarde van het landschap, gericht op ruimtelijke, ecologische, cultuurhistorische en recreatieve aspecten;
- lawaaisport
-
voorziening voor sportactiviteiten waarbij motorisch of mechanisch geluid wordt geproduceerd, waaronder in ieder geval begrepen de rallysport, de motorsport en de modelvliegsport;
- locatie
-
digitaal vastgelegd gebied waaraan regels zijn gekoppeld;
- maatregelenkaart
-
provinciale kaart met maatregelen voor behoud en herstel van biodiversiteit en leefgebieden, opgenomen als bijlage bij de Subsidieregeling natuur Noord-Brabant;
- mestbehandeling
-
activiteit waarbij mest met een relatief eenvoudige techniek wordt bewerkt, zoals aanrijking met stro, opslaan, rijpen, composteren, tot een capaciteit van 25.000 m3 mest per jaar;
- mestbewerking
-
activiteit waarbij mest met een industriële techniek wordt bewerkt in een mestbewerkingsinstallatie, zoals scheiden, indikken, drogen, vergisten, concentreren, composteren, hygiëniseren, met een capaciteit van meer dan 25.000 m3 mest per jaar;
- mestvergisting
-
omzetten van mest, al dan niet in combinatie met co-producten, in biogas en digestaat
- mobiele verontreinigingssituatie
-
situatie waarbij de in de bodem aanwezige verontreinigende stoffen zich hebben verspreid naar het grondwater en aanleiding geven tot het uitvoeren van een risicobeoordeling grondwaterkwaliteit;
- motorrijtuigen
-
motorrijtuigen als bedoeld in artikel 1 van de Wegenverkeerswet 1994 alsmede motorvoertuigen als bedoeld in artikel 1 van het Reglement verkeersregels en verkeerstekens 1990;
- N-depositie
-
neerslag van stikstofverbindingen uit de atmosfeer op een habitat, waarbij de belasting op een punt binnen het habitat uitgedrukt wordt in mol, per ha, per jaar en de belasting op het habitat als geheel in mol, per jaar;
- natuurbeheerplan
-
provinciaal plandocument waarin de overeengekomen doelen op het gebied van natuur- en landschapsbeheer en agrarisch natuur- en landschapsbeheer zijn vastgelegd;
- natuurinclusieve bedrijfsvoering
-
economisch rendabel en grondgebonden landbouwsysteem dat voedsel en gewassen produceert, in balans is met de natuurlijke omgeving, natuurlijke hulpbronnen integreert in de bedrijfsvoering en zorg draagt voor de biodiversiteit op en rond het bedrijf, zoals bedoeld in de Subsidieregeling transitie veehouderijen Noord-Brabant;
- natuurontwikkelingsproject
-
project dat tot doel heeft de natuurlijke gesteldheid van een terrein te herstellen, te versterken of te ontwikkelen en dat een omvorming van bestaande natuur of het ontwikkelen van nieuwe, gebiedseigen natuur tot gevolg heeft;
- netto glas
-
aantal m2 kasoppervlakte;
- nieuwvestiging
-
vestiging op een locatie waar ingevolge het geldende omgevingsplan geen bebouwing of bedrijfsfunctie is toegestaan;
- omgevingskwaliteit
-
de kwaliteit van een plek of gebied die bepaald wordt door een goed samenspel van herkomstwaarde, belevingswaarde, gebruikswaarde en toekomstwaarde;
- omschakeling
-
geheel of gedeeltelijk overstappen van de ene agrarische bedrijfsvorm naar de andere agrarische bedrijfsvorm;
- onconventionele winning van koolwaterstoffen
-
winningsmethode, waarbij via verticale en horizontale boringen en hydraulisch kraken schaliegas en schalie-olie uit de diepe ondergrond vrij wordt gemaakt door water, zand en chemicaliën onder hoge druk in een boorput te pompen en zo scheurtjes te creëren in het brongesteente waar het gas in opgesloten zit;
- ontgronding
-
activiteit, gericht op het permanent dan wel tijdelijk verlagen van de hoogteligging van het maaiveld of het verdiepen van de waterbodem;
- ontwikkeling
-
mogelijk maken van een functie of activiteit die op grond van het vigerende omgevingsplan niet is toegelaten;
- Ontwikkelingsmaatschappij ruimte voor ruimte
-
entiteit gericht op de ontwikkeling van ruimte-voor-ruimtekavels vanwege in het verleden behaalde milieu- en ruimtelijke kwaliteitswinst;
- overig-agrarisch bedrijf
-
agrarisch bedrijf dat niet binnen de begripsbepaling van veehouderij, teeltbedrijf of glastuinbouwbedrijf valt;
- parkeerterrein
-
aaneengesloten terrein dat wordt gebruikt voor het bieden van parkeergelegenheid aan vier motorvoertuigen of meer;
- PAS
-
Programma Aanpak Stikstof;
- permanente teeltondersteunende voorzieningen
-
teeltondersteunende voorziening die voor onbepaalde tijd wordt gebruikt, niet zijnde een kas;
- PFAS
-
poly- en perfluoralkylstoffen
- PFOA
-
perfluoroctaanzuur;
- profiel van vrije ruimte
-
ruimte ter weerszijden van en boven een primaire en regionale waterkering die naar het oordeel van de beheerder nodig is voor een toekomstige versterking van de waterkering;
- provinciale weg
-
openbare weg waarvan het onderhoud ingevolge artikel 15 van de Wegenwet bij de provincie berust, waarvoor de provincie de belangen ingevolge artikel 2 van de Wegenverkeerswet 1994 beschermt en waartoe in ieder geval behoren rijbanen, fiets- en voetpaden, parkeer-, carpool- bus-, en halteplaatsen, vlucht- en andere stroken, bermen, glooiingen, grondkeringen, bermsloten, alsmede de tot de weg behorende verkeersvoorzieningen;
- recreatiewoning
-
woning of enig ander bouwwerk, ten behoeve van tijdelijk recreatief nachtverblijf;
- regionale meerwaarde
-
mate van regionale binding en economische meerwaarde van een bedrijf in de regio, gelet op de herkomst van het bedrijf, werkgelegenheid, arbeidsmarkt, kennisinfrastructuur, plaats in regionale waardeketens, ruimtelijk economisch profiel van de regio, gebruik van regionale infrastructuur en afzetmarkt;
- regionale waterkering
-
waterkering, niet zijnde een primaire waterkering als bedoeld in de wet, die beveiliging biedt tegen overstroming;
- risicobeoordeling grondwaterkwaliteit
-
beoordeling van de mate van gevaar voor het grondwater van een bodemverontreiniging bij een mobiele verontreinigingssituatie om vast te stellen of, en zo ja, welke maatregelen noodzakelijk zijn;
- sondering
-
het bepalen van het draagvermogen van de grond door een staaf in de grond te drukken en daarbij de mechanische weerstand van de grond te meten;
- splitsing
-
het mogelijk maken van een nieuw bouwperceel door opdeling van een bestaand bouwperceel;
- Stowa
-
Stichting toegepast onderzoek waterbeheer
- stroomweg
-
weg, met een nationale of internationale functie voor het langeafstandsverkeer, die een snelle verbinding vormt tussen steden, landsdelen of landen;
- teeltbedrijf
-
agrarisch bedrijf in de land- en tuinbouwsector dat zich richt op het veredelen, vermeerderen of telen van gewassen met een bedrijfsvoering die geheel of in overwegende mate niet in gebouwen plaatsvindt;
- teeltondersteunende voorzieningen
-
ondersteunende voorzieningen die een onderdeel zijn van de bedrijfsvoering van een teeltbedrijf of een glastuinbouwbedrijf;
- toevalsvondst van verontreiniging van het grondwater
-
onverwachte vondst van verontreiniging van het grondwater, al dan niet indirect door verontreiniging op of in de bodem, met onaanvaardbare risico’s voor het grondwater en het gebruik dat afhangt van het grondwater;
- tuincentrum
-
bedrijf, geheel of in overwegende mate gericht op detailhandel van boomkwekerijproducten, planten, bloembollen, bloemen, kamerplanten, artikelen voor de aanleg en het onderhoud van de tuinen alsmede tuininrichtingsartikelen en aanverwante artikelen;
- uitbreiding
-
vergroting van een bestaand bouwperceel of bestaand bestemmingsvlak;
- uitweg
-
ontsluitingsmogelijkheid van één of meerdere percelen naar de provinciale weg;
- vaarwegbeheer
-
overheidszorg gericht op de instandhouding, bruikbaarheid en bescherming van een vaarweg en bijbehorende werken;
- veehouderij
-
milieubelastende activiteit, gericht op het houden van landbouwhuisdieren, als bedoeld in artikel 3.200 van het Besluit activiteiten leefomgeving, met uitzondering van paarden;
- veiligheidsvest
-
oranjerood vest als bedoeld in de norm NEN-EN 471:2003+A1:2008;
- veldwerk
-
boorput of sondering
- verbeteren van de bodemgesteldheid
-
verandering van de samenstelling of structuur van de bodem om deze meer geschikt te maken voor de functie van de bodem;
- vergisting
-
het omzetten van koolhydraten door micro-organismen door middel van een anaeroob dissimilatieproces, waarbij biogas wordt geproduceerd;
- verkeersregelaar
-
verkeersregelaar als bedoeld in de Regeling verkeersregelaars 2009;
- verkeersvoorziening
-
element met een verkeersfunctie die door de bevoegde wegbeheerder in het kader van diens zorgplicht voor wegen is geplaatst of aangebracht op of aan de weg;
- verkoopvloeroppervlak
-
voorkomende hoeveelheid bedrijfsvloeroppervlakte ten behoeve van de uitstalling ten verkoop, het verkopen of leveren van goederen of het verlenen van aanverwante diensten;
- vestiging
-
mogelijk maken van een ruimtelijke ontwikkeling, die op grond van het geldende planologische regime niet is toegelaten, op een bestaand bouwperceel binnen het deel waar het oprichten van gebouwen is toegestaan;
- voertuigen
-
voertuigen als bedoeld in artikel 1 van het Reglement verkeersregels en verkeerstekens 1990 alsmede voertuigen als bedoeld in artikel 1.1 van de Regeling voertuigen;
- voorjaars- en urenverbod
-
verbod op beregenen van grasland in de maanden april en mei, alsmede in juni en juli tussen 11.00 en 17.00 uur;
- voorkeurswaarde grondwater
-
concentratie aan verontreinigende stof waarboven er sprake is van verontreiniging van het grondwater;
- voorzieningen
-
faciliteit op het gebied van onderwijs, medische zorg, winkels, sport en ontspanning.
- vrijetijdsvoorziening
-
bedrijfsmatige uitoefening van diensten op het gebied van dag- of verblijfsrecreatie, met de daarbij behorende voorzieningen;
- vrijloopstal
-
huisvestingssysteem voor melk- en kalfkoeien ouder dan 2 jaar zonder ligboxen en voorzien van een zachte, vochtdoorlatende of absorberende bodem, waarbij het totale oppervlak ten minste het aantal dieren maal 10 vierkante meter bedraagt;
- watergebonden vrijetijdsvoorziening
-
voorziening die onlosmakelijk is verbonden met waterrecreatie en watersport, uitgezonderd woonfuncties en watergebonden bedrijvigheid;
- wedstrijd
-
activiteit gericht op prestatievergelijkingen tussen de deelnemers waarbij een prijs, beloning of aandenken in het vooruitzicht wordt gesteld;
- weg gerelateerde voorziening
-
voorziening die direct aansluitend aan de weg ligt en die ten behoeve van weggebruikers ter plaatse gevestigd is, waaronder een motorbrandstoffenverkooppunt;
- werkingsgebied
-
gebied waar de regels van een artikel gelden;
- wet
-
Omgevingswet;
- windturbines
-
bouwwerk bestaande uit een mast met bijbehorende fundering en de rotor, bedoeld voor het opwekken van elektriciteit door middel van windenergie;
- zijwegaansluiting
-
aansluiting van een weg van het Rijk, een gemeente of een waterschap op de provinciale weg;
- zonnepark
-
opstelling van zonnepanelen of zonnecollectoren voor de opwek van elektriciteit of warmte, of een combinatie daarvan;
- zorgvuldige veehouderij
-
veehouderij die door het treffen van maatregelen, onder andere gericht op landschap, het verder sluiten van kringlopen op lokaal niveau, emissiebeperking en gezondheid voor mens en dier, ruimtelijk en maatschappelijk optimaal is ingepast in zijn omgeving.
- één-op-één beheermethode
-
methode waarbij één persoon dieren opzettelijk verontrust met het oogmerk deze dieren binnen het schootsveld van één geweerdrager te drijven, opdat deze de dieren kan doden, en waarbij geen hond wordt ingezet;
Bijlage II Overzicht Informatieobjecten
- Aansluiting primaire waterkering
-
/join/id/regdata/pv30/2025/gebiedsaanwijzing_ff0b70865d0246228a94180753493dc8/nld@2025‑08‑07;1
- Aardkundige waarden
-
/join/id/regdata/pv30/2025/gebiedsaanwijzing_0e0acbdd50aa40b4bc5c8c04b45b3490/nld@2025‑08‑07;1
- Afwijkende norm wateroverlast buiten stedelijk gebied
-
/join/id/regdata/pv30/2025/norm_156897a973f448fabe169d481523a777/nld@2025‑08‑07;1
- Afwijkende norm wateroverlast stedelijk gebied
-
/join/id/regdata/pv30/2025/norm_ae7ce3100a5c4caaa9bc7d50ab36f025/nld@2025‑08‑07;1
- Attentiezone geluid provinciale weg
-
/join/id/regdata/pv30/2025/gebiedsaanwijzing_5e26c521f4164946a285124c39ac5632/nld@2025‑08‑07;1
- Attentiezone stiltegebied
-
/join/id/regdata/pv30/2025/gebiedsaanwijzing_10d2534ddd9847329d62f389c6096285/nld@2025‑08‑07;1
- Attentiezone waterhuishouding
-
/join/id/regdata/pv30/2025/gebiedsaanwijzing_4ef93107bdb74faf829e78a0fe552b65/nld@2025‑08‑07;1
- Bebouwd gebied
-
/join/id/regdata/pv30/2025/gebiedsaanwijzing_e8bb56861a1d46e1b3a60c39747dcb9f/nld@2025‑08‑07;1
- Behoud en herstel van watersystemen
-
/join/id/regdata/pv30/2025/gebiedsaanwijzing_cc5cca8359d54cdea63cd108e77dc30c/nld@2025‑08‑07;1
- Beperking grootschalige logistiek
-
/join/id/regdata/pv30/2025/gebiedsaanwijzing_e9c957ab7d044eb98521d416c9a94b1c/nld@2025‑08‑07;1
- Beperkingen veehouderij
-
/join/id/regdata/pv30/2025/gebiedsaanwijzing_f900597c1c564b61aa22bda5cfbadc81/nld@2025‑08‑07;1
- Beschermingszone rivierwaterwinning
-
/join/id/regdata/pv30/2025/gebiedsaanwijzing_2c405141f62749d3a696daf63b2a54ff/nld@2025‑08‑07;1
- Bijlage_V.pdf
- Bijlage_VI.pdf
- Bijlage_VIII.pdf
- Bijlage_X.pdf
- Boringsvrije zone
-
/join/id/regdata/pv30/2025/gebiedsaanwijzing_fa35416d285c49118cd4c1f11951a92d/nld@2025‑08‑07;1
- Compartimenteringskering
-
/join/id/regdata/pv30/2025/gebiedsaanwijzing_d1a1bb8182bd45d7ab27d69b2f8970ae/nld@2025‑08‑07;1
- Cultuurhistorische waarden
-
/join/id/regdata/pv30/2025/gebiedsaanwijzing_e108d7013dc443349ac08d3c8eaddbf2/nld@2025‑08‑07;1
- Diep grondwaterlichaam
-
/join/id/regdata/pv30/2025/gebiedsaanwijzing_c2bc60f8f2d44fd0b1951e4c6c58d94b/nld@2025‑08‑07;1
- Geen attentiezone waterhuishouding
-
/join/id/regdata/pv30/2025/locatiegroep_fd78d62051be4499bbd7181d5da603f9/nld@2025‑08‑07;1
- Gemiddelde overschrijdingskans regionale waterkering
-
/join/id/regdata/pv30/2025/norm_8f9b723fb5144460b46f73940b87e710/nld@2025‑08‑07;1
- Gesloten stortplaats
-
/join/id/regdata/pv30/2025/gebiedsaanwijzing_42c56e61b0814fc1aa2a5d4603e1fabc/nld@2025‑08‑07;1
- Glastuinbouwconcentratiegebied
-
/join/id/regdata/pv30/2025/gebiedsaanwijzing_74894dc13d0c4a54a25f63493f1b2de6/nld@2025‑08‑07;1
- Groenblauwe waarden
-
/join/id/regdata/pv30/2025/gebiedsaanwijzing_a862978f2a5442aca91aee69948dd112/nld@2025‑08‑07;1
- Grondwaterbeschermingsgebied
-
/join/id/regdata/pv30/2025/gebiedsaanwijzing_bcbc9c1bced348f9a80b449c5930a16b/nld@2025‑08‑07;1
- Grondwatermeetpunt
-
/join/id/regdata/pv30/2025/gebiedsaanwijzing_b602bb7612b345cba74e9790bbeabe99/nld@2025‑08‑07;1
- Hollandse Waterlinies
-
/join/id/regdata/pv30/2025/gebiedsaanwijzing_e0f0afe58ea54b18ae8339a377298815/nld@2025‑08‑07;1
- Landelijk gebied
-
/join/id/regdata/pv30/2025/gebiedsaanwijzing_f91b46e62ca4438ea6312fb67238c623/nld@2025‑08‑07;1
- Maximum boordiepte
-
/join/id/regdata/pv30/2025/norm_225138fa3a2043148c2a1f41a9f76a43/nld@2025‑08‑07;1
- Maximum boordiepte grondwaterbeschermingsgebied
-
/join/id/regdata/pv30/2025/norm_f4d7eaf069d643de9c572bff1ce010ec/nld@2025‑08‑07;1
- Natura 2000-gebied
-
/join/id/regdata/pv30/2025/gebiedsaanwijzing_91a6a5fa18a247e3a82dc9e88b0d773b/nld@2025‑08‑07;1
- Natuur Netwerk Brabant
-
/join/id/regdata/pv30/2025/gebiedsaanwijzing_55a4044671a84397ae1c4823bb2fad5e/nld@2025‑08‑07;1
- Natuur Netwerk Brabant - ecologische verbindingszone
-
/join/id/regdata/pv30/2025/gebiedsaanwijzing_5283fd7aeecc4cc8890a84e38be9f863/nld@2025‑08‑07;1
- Natuurnetwerk Nederland
-
/join/id/regdata/pv30/2025/gebiedsaanwijzing_b891d074edcc4db68d61bd511aa5b88c/nld@2025‑08‑07;1
- Norm wateroverlast buiten stedelijk gebied
-
/join/id/regdata/pv30/2025/gebiedsaanwijzing_a1fb7d673fd0423c9afa3ff0c1fc5f0f/nld@2025‑08‑07;1
- Norm wateroverlast buiten stedelijk gebied
-
/join/id/regdata/pv30/2025/norm_325c00e0bd8b407f85dcaa692b7d818a/nld@2025‑08‑07;1
- Norm wateroverlast stedelijk gebied
-
/join/id/regdata/pv30/2025/norm_d02157d6323944fdaf6430dc4205fe3e/nld@2025‑08‑07;1
- Normvrij gebied
-
/join/id/regdata/pv30/2025/gebiedsaanwijzing_95f89d0177b94d6bb7613739a60fae63/nld@2025‑08‑07;1
- Overgangsrecht gesloten bodemenergiesystemen
-
/join/id/regdata/pv30/2025/gebiedsaanwijzing_a1d3f87d6676462899c851712ccaa5e6/nld@2025‑08‑07;1
- Peilbesluitgebied
-
/join/id/regdata/pv30/2025/gebiedsaanwijzing_ea958b1dc94448c98286aa981d01611d/nld@2025‑08‑07;1
- Provinciale vaarweg
-
/join/id/regdata/pv30/2025/gebiedsaanwijzing_5d88485d27ad4a8f91819e8049221405/nld@2025‑08‑07;1
- Provinciale weg
-
/join/id/regdata/pv30/2025/gebiedsaanwijzing_96b9608443ec454ea71f8ed17e2b31b0/nld@2025‑08‑07;1
- Regionale waterberging
-
/join/id/regdata/pv30/2025/gebiedsaanwijzing_dc8f7c53395f4c978a5a32f13b702cd8/nld@2025‑08‑07;1
- Regionale waterkering
-
/join/id/regdata/pv30/2025/gebiedsaanwijzing_9217cd4cb7e44e1caff8ab1f5bfc705c/nld@2025‑08‑07;1
- Reservering waterberging
-
/join/id/regdata/pv30/2025/gebiedsaanwijzing_797ad88d02c14802aea73e2b7464f037/nld@2025‑08‑07;1
- Rivierbed
-
/join/id/regdata/pv30/2025/gebiedsaanwijzing_5409b6c6a19647d3874dc3e548b87aba/nld@2025‑08‑07;1
- Rust- en foerageergebied voor ganzen en smienten
-
/join/id/regdata/pv30/2025/gebiedsaanwijzing_588f2af2023944999301febaeecf6f3d/nld@2025‑08‑07;1
- Sanerings- en verplaatsingslocatie agrarisch bedrijf
-
/join/id/regdata/pv30/2025/gebiedsaanwijzing_28cbb86cc7b0494aa9a1e529ab551794/nld@2025‑08‑07;1
- Sanerings- en verplaatsingslocatie agrarisch bedrijf BIV
-
/join/id/regdata/pv30/2025/gebiedsaanwijzing_225dc92d7dad4ee2ab15f38541a04384/nld@2025‑08‑07;1
- Sanerings- en verplaatsingslocatie agrarisch bedrijf RBV
-
/join/id/regdata/pv30/2025/gebiedsaanwijzing_8616c8f2499e43e5a75191a00d36392b/nld@2025‑08‑07;1
- Sanerings- en verplaatsingslocatie agrarisch bedrijf SUN
-
/join/id/regdata/pv30/2025/gebiedsaanwijzing_8e2302ca3cde4f4183093cd9084a9958/nld@2025‑08‑07;1
- Sanerings- en verplaatsingslocatie agrarisch bedrijf VIV
-
/join/id/regdata/pv30/2025/gebiedsaanwijzing_0fa69bc0f9ff468689cdf4a01395941c/nld@2025‑08‑07;1
- Sanerings- en verplaatsingslocatie GTB
-
/join/id/regdata/pv30/2025/gebiedsaanwijzing_9e5a5e1f295843f4837c352710d32777/nld@2025‑08‑07;1
- Scheepvaartklasse BRTN
-
/join/id/regdata/pv30/2025/norm_aafb0de18eaf47f0b47e244195940687/nld@2025‑08‑07;1
- Scheepvaartklasse CEMT
-
/join/id/regdata/pv30/2025/norm_cc06cee536fe4857a0b752388f4a4a5e/nld@2025‑08‑07;1
- Stalderingsgebied
-
/join/id/regdata/pv30/2025/gebiedsaanwijzing_10735dbaa9e844d58a6d33f4aecf0d0f/nld@2025‑08‑07;1
- Stedelijk gebied
-
/join/id/regdata/pv30/2025/gebiedsaanwijzing_39d187064da444728d890615a8432797/nld@2025‑08‑07;1
- Stiltegebied
-
/join/id/regdata/pv30/2025/gebiedsaanwijzing_e7ea6d632b784b70b8c9b020e9d27ac5/nld@2025‑08‑07;1
- Teeltgebied Zundert
-
/join/id/regdata/pv30/2025/gebiedsaanwijzing_6c45b9559e2a4257aa06cc21dec87d5a/nld@2025‑08‑07;1
- Vaarweg beheer gemeente
-
/join/id/regdata/pv30/2025/locatiegroep_e47663638efd4b87aa14474054643c70/nld@2025‑08‑07;1
- Vaarweg beheer provincie
-
/join/id/regdata/pv30/2025/locatiegroep_4da54be7c7f24392ad6465faa561e9d0/nld@2025‑08‑07;1
- Waterwingebied
-
/join/id/regdata/pv30/2025/gebiedsaanwijzing_7914e4a3b41544ff9b19d80b25515224/nld@2025‑08‑07;1
- Waterwinning voor menselijke consumptie
-
/join/id/regdata/pv30/2025/gebiedsaanwijzing_b0a6b19bab0142b9833dfc6f1120ffc1/nld@2025‑08‑07;1
Bijlage III Gegevens en bescheiden
A. Aanvullende gegevens en bescheiden voor een aanvraag omgevingsvergunning
In aanvulling op artikel 4.4 van deze verordening worden bij het doen van een aanvraag voor omgevingsvergunning voor de hierna vermelde activiteiten de in deze bijlage opgenomen gegevens en bescheiden verstrekt. Het niet of niet volledig overleggen van de vereiste bijlagen dan wel het niet of onvoldoende verstrekken van de gevraagde gegevens kan leiden tot het buiten behandeling laten van de aanvraag.
Artikel 4.6 Omgevingsvergunning grondwatersanering
-
a.
Kaarten (niet ouder dan drie maanden):
-
1.
Kadastrale kaart waarop de begrenzing van de saneringslocatie waarop de activiteit wordt verricht is aangegeven;
-
2.
Kaarten met zowel de horizontale als de verticale contouren van de verontreinigingen in de het grondwater en eventueel in de grond worden aangegeven;
-
3.
Dwarsdoorsnede van de grondwaterverontreiniging in de bodem;
-
1.
-
b.
De onderzoeken, bedoeld in paragraaf 5.2.2 van het Besluit activiteiten leefomgeving, voor zover deze nog niet in het bezit zijn van de Provincie Noord-Brabant of de Omgevingsdienst:
-
1.
Een vooronderzoek bodem conform NEN 5725;
-
2.
Een verkennend bodemonderzoek conform NEN 5740 waarbij het veldwerk is uitgevoerd door een persoon en een onderneming met erkenning bodemkwaliteit voor BRL SIKB 2000, het laboratorium of inspectie-instantie met een erkenning bodemkwaliteit heeft voor AS SIKB 2000 en de laboratoriumanalyse wordt verricht door een laboratorium of inspectie-instantie met een erkenning bodemkwaliteit voor AS 3000;
-
3.
Een nader bodemonderzoek verricht conform NTA 5755 waarbij het veldwerk is uitgevoerd door een onderneming en persoon met erkenning bodemkwaliteit voor BRL SIKB 2000, het laboratorium of inspectie-instantie met een erkenning bodemkwaliteit heeft voor AS SIKB 2000 en de laboratoriumanalyse wordt verricht door een laboratorium of inspectie-instantie met een erkenning bodemkwaliteit voor AS 3000;
-
1.
-
c.
Geef aan of er een bron van (mobiele) verontreiniging in de grond aanwezig is;
-
d.
Rapportage en conclusies van de uitgevoerde risicobeoordeling grondwaterkwaliteit zoals opgenomen in paragraaf 3.4.2;
-
e.
Beschrijving van de keuze en motivering voor de saneringsaanpak;
-
f.
Duidelijke omschrijving van de saneringsaanpak, waaronder een omschrijving van de werkzaamheden, waaronder ten minste het maximale volume van bodem, grond en grondwater waarin de werkzaamheden plaatsvinden, de methode die wordt gebruikt om de verontreiniging in het grondwater te verminderen en de maximale hoeveelheid te onttrekken grondwater;
-
g.
De omvang van de grondwaterverontreiniging voor de start van de grondwatersanering, zowel in oppervlakte in m2 als in bodemvolume in m3;
-
h.
De kwaliteit van het grondwater zowel bij aanvang de einddoelstelling per verontreinigende stof;
-
i.
Een beschrijving van een andere methode om de beoogde effecten te bereiken, voor het geval de maatregelen niet tot die effecten zouden leiden;
-
j.
Een gedetailleerde beschrijving van de nazorgmaatregelen die naar verwachting moeten worden getroffen en wie die gaat uitvoeren;
-
k.
Een beschrijving van de maatregelen of voorzieningen die zijn of worden getroffen om de negatieve gevolgen en effecten van de grondwatersanering naar de omgeving te voorkomen of te beperken;
-
l.
De lozingsroutes en bestemming wanneer er afvalwater vrijkomt;
-
m.
De verwachte duur van de grondwatersanering;
-
n.
De kosten van de sanering en de nazorgmaartregelen en de financiering daarvan;
-
o.
Aangeven welke milieubelastende activiteiten ten behoeve van het saneren van het grondwater nog meer uitgevoerd zullen worden zoals bijvoorbeeld ontgraven herschikken, opslag onttrekkingen en lozingen;
-
p.
Een beschrijving van contacten over de activiteit(en) met andere (bestuurlijke) instanties, belangengroeperingen, derden;
-
q.
Een beschouwing van de vraag of voor de uitvoering van de activiteit nog andere vergunningen nodig zijn;
-
r.
Naam, adres en nummer van het erkenningscertificaat bodemkwaliteit van de milieukundig begeleider;
-
s.
Naam, adres en nummer van het erkenningscertificaat bodemkwaliteit van de onderneming die de sanering uitvoert.
Artikel 4.7 Omgevingsvergunning Gesloten stortplaats
De indieningsvereisten zijn gebaseerd op de eisen zoals die in hoofdstuk 7 van de
Omgevingsregeling zijn opgenomen. Voor iedere aanvraag wordt, gegeven de aard, omvang,
effecten en gevolgen van de beoogde activiteit(en), bezien welke van onderstaande
vereisten uitwerking vergen.
-
a.
Een beschrijving van contacten over de activiteit(en) met andere (bestuurlijke) instanties, belangengroeperingen, derden;
-
b.
Een gemotiveerde toelichting waarom de activiteit(en) passen in het omgevingsplan;
-
c.
Een gemotiveerde toelichting waarom voor de activiteit(en) wel/geen m.e.r.(-beoordelings)procedure noodzakelijk is;
-
d.
Welke andere omgevingsvergunningen of meldingen nodig zijn voor de uitvoering van de activiteit;
-
e.
De aanvraag wordt voorzien van tekeningen waarop in ieder geval zijn opgenomen: locatieoverzicht, plek van de activiteit(en), toegankelijkheid, dwarsdoorsneden, details van de beoogd te treffen voorzieningen, de aanwezige nazorgvoorzieningen van de Wm-stortplaats. De tekeningen geven ook inzicht in de risico's die ontstaan voor:
-
f.
Een beschrijving van de activiteit(en) en hoe wordt omgegaan met de gebruiksbeperkingen die vanwege het nazorgregime op de gesloten Wm-stortplaats van toepassing zijn;
-
g.
Een beschrijving van de invloed van de activiteit(en) op de gesloten Wm-stortplaats voor:
-
h.
Een beschrijving van de maatregelen die getroffen worden om de invloed op de nazorgvoorzieningen en (de effecten op) het beheer en onderhoud te mitigeren;
-
i.
Onderbouwde informatie over de effecten van de activiteit(en) en waar aard en omvang van de activiteit(en) daarvoor aanleiding geven worden daarbij ook onderzoeksrapporten overgelegd. Voor zover van toepassing wordt daarbij ingegaan op de volgende aspecten:
-
1.
de opbouw van de aanwezige bovenafdichting irt de beoogde activiteit(en);
-
2.
het functioneren van de bovenafdichting (draagvermogen, stabiliteit, waterafvoer) en de levensduur van de bovenafdichting;
-
3.
het functioneren van de onderafdichting;
-
4.
het functioneren van de percolaatafvoer en de percolaatwaterzuivering;
-
5.
het functioneren van de stortgasontrekkingsputten, de stortgasafvoer en de stortgasinstallatie;
-
6.
het functioneren van het monitoringsysteem (peilbuizen, drainagestelsels);
-
7.
invloed op de geohydrologische situatie;
-
8.
de milieu hygiënische kwaliteit van het grondwater en optredende verspreiding;
-
9.
de geotechnisch aspecten van ondergrond en het stortlichaam (met name het effect op de zakking van de bovenafdichting (hierbij kunnen belasting- en zettingsberekening nodig zijn);
-
10.
een beschouwing van het effect op de vervorming (toegestane rek van de diverse constructieonderdelen van de bovenafdichting) en de waterafvoer van de afdichting. Hierbij wordt extra aandacht gegeven aan het effect op de functionaliteit van voor de afwatering in de bovenafdichting aanwezige hemelwaterdrains en/of drainagematten en leidingen;
-
11.
een beschouwing van de stabiliteit van de Wm-stortplaats, waar nodig onderbouwd met berekening(en) op kritische plaatsen en bij extra belasting op talud(s) van de stortplaats. Belangrijk aandachtspunt hierbij is het beschouwen van de effecten van windbelasting op windgevoelige elementen;
-
12.
de toe te passen fundering(en);
-
13.
vanwege de herontwikkelingsactiviteit optredende emissies van en/of effecten op milieu, lucht, bodem, water, natuur, landschap en omgeving, met aandacht voor cumulatie met de effecten vanwege de gesloten Wm-stortplaats;
-
14.
een beschrijving van te treffen mitigerende maatregelen en de wijze van monitoring daarvan;
-
15.
maatregelen die erosie tegengaan;
-
16.
aan te brengen beplanting;
-
1.
-
j.
Een beschouwing van de veiligheidsaspecten bij het op de gesloten Wm-stortplaats in werking zijn van stortgasonttrekking (actief of passief)/-leidingen/-verwerking;
-
k.
Een beschrijving van de wijze waarop het beheer en onderhoud van de activiteit(en) en te treffen maatregelen worden 'ingepast' in het vigerende beheer- en het onderhoud(sprogramma), waarbij wordt ingegaan op de:
-
1.
technische aspecten (oa. monitoring/controle/inspectie, beheer, uitvoering);
-
2.
een nul-meting, zodat milieu hygiënische effecten en de gevolgen van beheer en onderhoud ten opzichte van de start van de hergebruiksactiviteit(en) inzichtelijk zijn te maken;
-
3.
organisatorische aspecten/invulling (zoals bereikbaarheid van de nazorgvoorzieningen, afstemming tussen de exploitant van de activiteit(en) en de provinciale nazorgorganisatie, communicatie);
-
4.
financiering van de activiteit(en), de effecten op de nazorgkosten;
-
5.
wijze waarop invulling wordt gegeven aan het doorgang laten vinden van de uitvoering van de nazorg van de stortlocatie.
-
1.
Artikel 4.8 tot en met Artikel 4.16 Omgevingsvergunning Provinciale weg
-
a.
Een plaatsaanduiding op de weg, onder vermelding van het wegnummer van de weg;
-
b.
Een omschrijving van de aard van de activiteit en de wijze van uitvoering;
-
c.
Datum, tijd of periode van de activiteit;
-
d.
De naam en het telefoonnummer van de contactpersoon van de aanvrager die gedurende de activiteit bereikbaar is;
-
e.
Een uitwerking van de onderdelen a. en b. in een detailtekening die:
-
1.
op een schaal van 1:500 is uitgevoerd, waarbij eventuele details worden getekend op een schaal van 1:200;
-
2.
een pijl bevat die naar het noorden wijst;
-
3.
de juiste coördinaten vermeldt;
-
4.
een tekeninghoofd met een uniek nummer bevat en een vermelding van de datum waarop de tekening voor het laatst is gewijzigd;
-
5.
de opdrachtgever vermeldt;
-
6.
de maatvoeringen ten opzichte van vaste meetpunten in de omgeving vermeldt;
-
1.
-
f.
De materiaalkeuze;
-
g.
In aanvulling op a. tot en met f. bevat de aanvraag voor werkzaamheden ten behoeve van een zijwegaansluiting, de soort zijwegaansluiting en het beoogde gebruik;
-
h.
In aanvulling op a. tot en met f. bevat de aanvraag voor een uitweg:
-
i.
In aanvulling op a. tot en met f. bevat de aanvraag het leggen, verleggen, wijzigen of verwijderen van kabels of leidingen in verband met een verandering van de weg door of namens de provincie Noord-Brabant het verslag van de bouwvergadering voorbereiding kabels of leidingen;
-
j.
In aanvulling op a. tot en met f. bevat de aanvraag voor een kunstobject het positief oordeel van Kunstloc Brabant over het kunstobject;
-
k.
In aanvulling op a. tot en met f. bevat de aanvraag voor een evenement of wedstrijd:
-
1.
de plaatsaanduiding op de weg, onder vermelding van het wegnummer van de provinciale weg;
-
2.
een beschrijving van de aard van het evenement of de wedstrijd;
-
3.
de datum en tijd van de beperkingengebiedactiviteit;
-
4.
een voorstel over de omleidingsroute en te treffen verkeersmaatregelen, getekend op een topografische kaart op een schaal niet kleiner dan 1:100.000;
-
5.
een aanduiding van de parkeerfaciliteiten, ingetekend op de kaart, bedoeld onder 4;
-
6.
de naam en telefoonnummer van de contactpersoon die bereikbaar is tijdens het evenement of de wedstrijd;
-
7.
de naam en het telefoonnummer van de contactpersoon die de verkeersmaatregelen treft.
-
1.
B. Aanvullende gegevens en bescheiden voor het doen van een melding
In de hierna vermelde gevallen worden aanvullend op Artikel 3.4 van deze verordening bij het doen van een melding de in deze bijlage opgenomen gegevens en bescheiden verstrekt. Het niet of niet volledig overleggen van de vereiste bijlagen dan wel het niet of onvoldoende verstrekken van de gevraagde gegevens kan leiden tot het buiten behandeling laten van de aanvraag.
Artikel 3.27 en Artikel 3.28 Meldplicht Waterwingebied
-
a.
Een beschrijving van de activiteit waarop de melding betrekking heeft;
-
b.
Een verantwoording dat activiteit geen schade toebrengt aan bodem en het zich daarin bevindende grondwater;
-
c.
De aanwezige voorzieningen/maatregelen tijdens de werkzaamheden opdat bij eventuele lekkages van motorvoertuigen/werktuigen e.d. geen verontreinigende stoffen in de bodem kunnen komen noch anderszins een risico optreedt voor de kwaliteit van het grondwater;
-
d.
Bij het verstrekken van de gegevens en bescheiden onder a tot en met c wordt bij de hierna genoemde activiteiten, voor zover van toepassing, ingegaan op de hierna genoemde aspecten:
-
1.
Bij de aanleg van een (on)verhard pad: het soort werkzaamheden, de diepte van de werkzaamheden, de bodemopbouw over deze diepte, wijze waarop afsluitende lagen hersteld worden, de gebruikte materialen voor het pad en de uitloogbaarheid hiervan;
-
2.
Bij werkzaamheden gericht op behoud/ontwikkeling van de natuurfunctie of extensieve recreatie: een beschrijving van de concrete werkzaamheden die in de bodem plaatsvinden en tot welke diepte, de bodemopbouw over deze diepte, de wijze waarop afsluitende lagen hersteld worden, de gebruikte materialen en de uitloogbaarheid hiervan (voor zover van toepassing);
-
3.
Bij civiel- en bouwtechnische werkzaamheden vanwege regulier onderhoud: een verantwoording waarom sprake is van regulier beheer en onderhoud (en geen renovatie/nieuwbouw), een beschrijving van alle concrete werkzaamheden en voor zover die in de bodem plaatsvinden: tot welke diepte, de bodemopbouw over deze diepte, de wijze waarop afsluitende lagen hersteld worden, de bij het regulier beheer en onderhoud gebruikte materialen en de uitloogbaarheid hiervan;
-
4.
Bij de aanleg van kabels en leidingen: een onderzoek waaruit blijkt dat er geen realistische alternatieven zijn voor de aanleg van kabels en leidingen buiten het waterwingebied, soort werkzaamheden, diepte werkzaamheden, de bodemopbouw over deze diepte, wijze waarop afsluitende lagen hersteld worden, de gebruikte materialen en de uitloogbaarheid hiervan;
-
5.
Bij de toepassing van grond of baggerspecie: de hoeveelheid toe te passen grond of baggerspecie, de dikte van de op te brengen laag grond of baggerspecie, de milieuverklaring bodemkwaliteit voor de toe te passen grond of baggerspecie, de partijkeuring op de stoffen, opgenomen in de advieslijst PFAS van het RIVM, voor de toe te passen grond of baggerspecie, de hoeveelheid af te voeren grond of baggerspecie en de partijkeuring op de stoffen, opgenomen in de advieslijst PFAS van het RIVM, voor de af te voeren grond of baggerspecie.
-
1.
Artikel 3.32 Meldplicht Grondwaterbeschermingsgebied Aanleg buisleiding
-
a.
Een beschrijving van de activiteit waarop de melding betrekking heeft;
-
b.
Een verantwoording dat activiteit geen schade toebrengt aan bodem en het zich daarin bevindende grondwater:
-
1.
welke maatregelen worden getroffen om de risico's voor het grondwater te beperken;
-
2.
de aanwezige voorzieningen/maatregelen tijdens de werkzaamheden opdat bij eventuele lekkages van motorvoertuigen/werktuigen e.d. geen verontreinigende stoffen in de bodem kunnen komen noch anderszins een risico optreedt voor de kwaliteit van het grondwater.
-
1.
Artikel 3.33 Meldplicht aanleg of vervanging kunstgrasveld
-
a.
Een beschrijving welke technische maatregelen bij de aanleg of vervanging worden getroffen;
-
b.
Een onderhoudsplan waarin is beschreven welke maatregelen worden getroffen die uitloging gedurende het gebruik en uitloging vanwege het instrooien van materiaal voorkomen;
-
c.
Een verantwoording dat de activiteit geen schade toebrengt aan de bodem en het zich daarin bevindende grondwater.
Artikel 3.34 Meldplicht lozen afstomend hemelwater van gebouwen / Artikel 3.35 Meldplicht lozen afstromend hemelwater van wegen / Artikel 3.37 Meldplicht aanleg parkeerterrein voor 100 voertuigen of meer /Artikel 3.38 Meldplicht lozen overig afvalwater
-
a.
Een verantwoording dat de activiteit geen schade toebrengt aan de bodem en het zich daarin bevindende grondwater;
-
b.
De wijze waarop de voorzieningen worden beheerd waardoor de zuiverende werking naar de toekomst toe behouden blijft;
-
c.
De wijze waarop de gevolgen voor het milieu worden gemonitord.
Artikel 3.40 Meldplicht toepassen grond of baggerspecie
-
a.
Een verantwoording dat de activiteit geen schade toebrengt aan de bodem en het zich daarin bevindende grondwater;
-
b.
De hoeveelheid toe te passen grond of baggerspecie, de dikte van de op te brengen laag grond of baggerspecie, de milieuverklaring bodemkwaliteit voor de toe te passen grond of baggerspecie, de partijkeuring op de stoffen, opgenomen in de advieslijst PFAS van het RIVM, voor de toe te passen grond of baggerspecie, de hoeveelheid af te voeren grond of baggerspecie en de partijkeuring op de stoffen, opgenomen in de advieslijst PFAS van het RIVM, voor de af te voeren grond of baggerspecie.
Artikel 3.53 Meldplicht Grondwatersanering
-
a.
Kaarten (niet ouder dan drie maanden):
-
1.
Kadastrale kaart waarop de begrenzing van de saneringslocatie waarop de activiteit wordt verricht is aangegeven;
-
2.
Kaarten met zowel de horizontale als de verticale contouren van de verontreinigingen in de het grondwater en eventueel in de grond worden aangegeven;
-
3.
Dwarsdoorsnede van de grondwaterverontreiniging in de bodem;
-
1.
-
b.
De onderzoeken, bedoeld in paragraaf 5.2.2 van het Besluit activiteiten leefomgeving voor zover deze nog niet in het bezit zijn van de Provincie Noord-Brabant of de Omgevingsdienst:
-
1.
Een vooronderzoek bodem conform NEN 5725;
-
2.
Een verkennend bodemonderzoek conform NEN 5740 uitgevoerd conform waarbij het veldwerk is uitgevoerd door een persoon en een onderneming met erkenning bodemkwaliteit voor BRL SIKB 2000, het laboratorium of inspectie-instantie met een erkenning bodemkwaliteit heeft voor AS SIKB 2000 en de laboratoriumanalyse wordt verricht door een laboratorium of inspectie-instantie met een erkenning bodemkwaliteit voor AS 3000;
-
3.
Een nader bodemonderzoek verricht conform NTA-5755 waarbij het veldwerk is uitgevoerd door een onderneming en persoon met erkenning bodemkwaliteit voor BRL SIKB 2000, het laboratorium of inspectie-instantie met een erkenning bodemkwaliteit heeft voor AS SIKB 2000 en de laboratoriumanalyse wordt verricht door een laboratorium of inspectie-instantie met een erkenning bodemkwaliteit voor AS 3000;
-
1.
-
c.
Geef aan of er een bron van (mobiele) verontreiniging in de grond aanwezig is;
-
d.
Rapportage en conclusies van de uitgevoerde risicobeoordeling grondwaterkwaliteit zoals opgenomen in Paragraaf 3.4.2 van deze verordening;
-
e.
Duidelijke omschrijving van de saneringsaanpak, waaronder een omschrijving van de werkzaamheden, waaronder ten minste het maximale volume van bodem, grond en grondwater waarin de werkzaamheden plaatsvinden, de methode die wordt gebruikt om de verontreiniging in het grondwater te verminderen en de maximale hoeveelheid te onttrekken grondwater;
-
f.
De omvang van de grondwaterverontreiniging voor de start van de grondwatersanering zowel in oppervlakte in m2 als in bodemvolume in m3;
-
g.
De kwaliteit van het grondwater zowel bij aanvang de einddoelstelling per verontreinigende stof;
-
h.
Een beschrijving van de maatregelen of voorzieningen die zijn of worden getroffen om de negatieve gevolgen en effecten van de grondwatersanering naar de omgeving te voorkomen of te beperken;
-
i.
De lozingsroutes en bestemming wanneer er afvalwater vrijkomt;
-
j.
De verwachte duur van de grondwatersanering;
-
k.
Aangeven welke milieubelastende activiteiten ten behoeve van het saneren van het grondwater nog meer uitgevoerd zullen worden zoals bijvoorbeeld ontgraven herschikken, opslag onttrekkingen en lozingen;
-
l.
Een beschrijving van contacten over de activiteit(en) met andere (bestuurlijke) instanties, belangengroeperingen, derden;
-
m.
Een beschouwing van de vraag of voor de uitvoering van de activiteit nog andere vergunningen nodig zijn;
-
n.
Naam, adres en nummer van het erkenningscertificaat bodemkwaliteit van de milieukundig begeleider;
-
o.
Naam, adres en nummer van het erkenningscertificaat bodemkwaliteit van de onderneming die de sanering uitvoert.
Artikel 3.67 Meldplicht Ontgrondingsactiviteit
-
a.
Tekening met locatie aanduiding van de ontgronding op een topografische ondergrond (schaal 1:25.000);
-
b.
Tekening met kadastrale aanduiding van het te ontgronden terrein en de daaraan grenzende percelen, waarop met duidelijke markering het te ontgronden perceel/de percelen zijn aangegeven. Met verschillende arceringen of duidelijk te onderscheiden kleuren moet aangegeven worden:
-
c.
Lijst van kadastrale percelen met eigenaren (bij meer dan 10 secties);
-
d.
Tekening van het te ontgronden terrein, met gegevens van een actuele hoogtemeting. Op de tekening de hoogtepunten aangeven t.o.v. NAP, gemeten in een raster van maximaal 50 x 50 meter (vierkantennet), dan wel gebruik maken van de Algemene Hoogtecijfers Nederland (AHN). Rondom het te ontgronden terrein moet een strook ter breedte van minimaal 30 meter bij de hoogtemeting worden betrokken. Met verschillende arceringen of duidelijk te onderscheiden kleuren moet aangegeven worden:
-
e.
Tekening van de ontgronding waarop door middel van dwarsprofielen de insteeklijnen, de taludhellingen en de bodemdiepten van de ontgronding ten opzichte van NAP zijn aangegeven;
-
f.
Inrichtingstekening waarop de herinrichting van het te ontgronden terrein met de omgeving is aangegeven met de nieuwe hoogtes van het maaiveld ten opzichte van NAP, al dan niet met een inrichtingsplan (oa bij specifieke projecten en natuurprojecten). Met verschillende arceringen of duidelijk te onderscheiden kleuren moet aangegeven worden:
-
g.
Een werkplan, dat naar gelang de omvang van de ontgronding, ingaat op:
-
1.
beschrijving van de bestaande situatie;
-
2.
reden van de ontgronding;
-
3.
gevolgen voor het milieu (met name natuur en landschap);
-
4.
gevolgen voor (geo)hydrologie;
-
5.
wijze waarop de ontgronding wordt uitgevoerd;
-
6.
fasering van de uitvoering;
-
7.
(eind-)bestemming na ontgronding;
-
8.
inrichtingsmaatregelen;
-
9.
toekomstig beheer van het ontgronde terrein met omgeving;
-
10.
de (tijdelijke) aanpassing van de infrastructuur (wegen, waterlopen, kabels, leidingen e.d.);
-
11.
de situering en inrichting van het werkterrein met parkeerplaatsen, aanlegsteigers, loodsen;
-
12.
aanvang en duur van de ontgronding, de werkdagen en werktijden;
-
13.
de situering en beheer van het zanddepot;
-
14.
de logistieke aspecten van de afvoer van de gewonnen oppervlaktedelfstoffen;
-
15.
de veiligheids- c.q. beveiligingsmaatregelen;
-
16.
de informatie naar c.q. communicatie met de bewoners in de omgeving van de ontgronding;
-
1.
-
h.
Uittreksel van het omgevingsplan met daarin aangegeven welke bepalingen van toepassing zijn op het gebied met eventueel een verwijzing naar de url waar het omgevingsplan kan worden gevonden;
-
i.
Als het te ontgronden gebied valt in een gebied met een hoge of middelhoge indicatieve archeologische waarde: een archeologisch onderzoeksrapport volgens de Kwaliteitsnorm Nederlandse Archeologie waarin de resultaten van het onderzoek naar de omvang, aard en kwaliteit van de aanwezige archeologische waarden zijn opgenomen;
-
j.
Als het te ontgronden gebied valt in een gebied met een hoge aardkundige waarde: een aardkundig onderzoeksrapport, opgesteld door een gespecialiseerd deskundige op het gebied van aardkundige waarden, waarin de resultaten van het onderzoek naar de omvang, aard en kwaliteit van de aanwezige aardkundige waarden zijn opgenomen;
-
k.
Als het te ontgronden gebied valt in een gebied met een hoge cultuurhistorische waarde: een onderzoeksrapport waarin is aangetoond dat de ontgronding de cultuurhistorische waarde versterkt/verbetert;
-
l.
In het geval van een ontgronding die is gericht op een landbouwkundige-/cultuurtechnische verbetering, wordt er overeenkomstig de Uitvoeringsregeling Ontgrondingen en bouwgrondstoffen Provincie Noord-Brabant, een landbouwkundig onderzoeksrapport ingediend dat bestaat uit:
-
1.
een waterhuishoudkundig onderzoek waarin opgenomen:
-
I.
actuele grondwaterstanden en de daaraan gerelateerde grondwatertrap op het perceel zelf;
-
II.
gegevens over het oppervlaktewaterstelsel voor en na ontgronding (situatieschets, waterpeilen/stuwpeilen), inclusief eventuele drainageaanleg; en
-
III.
als er sprake is van een ontgronding ter voorkoming van verdroging, een indicatie van de grondwaterstand over de afgelopen 10 jaar op basis van langjarige metingen op relevante TNO-meetbuizen in de omgeving;
-
I.
-
2.
een bodemkundig onderzoek waarbij o.a. de bouwvoordikte wordt bepaald in een raster van 50 x 50 meter (vierkantennet);
-
3.
bedrijfseconomisch onderzoek naar de gevolgen van de ontgronding;
-
4.
eventuele alternatieve mogelijkheden op omgevings- en perceel niveau, waarmee eenzelfde effect als van de ontgronding bereikt kan worden (N.B. hiervoor dient eerst de waterbeheerder om advies gevraagd te worden);
-
1.
-
m.
Hydrologische onderbouwing;
-
n.
Een machtigingsformulier als er namens de grondeigenaar/initiatiefnemer een aanvraag wordt ingediend.
Artikel 3.77 Meldplicht activiteit ten behoeve van algemeen nut Stiltegebied
-
a.
Een tekening met de situatie waar geluidbronnen zijn gesitueerd;
-
b.
Een beschrijving van de inzet van het materieel;
-
c.
Een akoestische onderbouwing/berekening waaruit blijkt dat aan de gestelde normering wordt voldaan;
-
d.
Inzicht in de samenhangende benodigde vergunningen, ontheffingen of meldingen.
Artikel 3.78 en Artikel 3.79 Meldplicht (mobiel) evenement Stiltegebied
-
a.
Een tekening met de route en aantallen van de verkeersbewegingen;
-
b.
Een tekening met de situatie waar geluidbronnen zijn gesitueerd;
-
c.
Een beschrijving van de inzet van het materieel;
-
d.
Een beschrijving van de bronsterkte van het materieel of geluidproducerende activiteiten;
-
e.
Een tekening met daarop de ligging van de tijdelijke parkeerplaatsen;
-
f.
Een toelichting waarom het betreffende (mobiele) evenement niet elders buiten het stiltegebied kan plaatsvinden;
-
g.
Inzicht in de samenhangende benodigde vergunningen, ontheffingen of meldingen;
-
h.
Een akoestische onderbouwing waaruit blijkt dat aan de in artikel 3.78 eerste lid of artikel 3.79 eerste lid genoemde norm wordt voldaan. De akoestische onderbouwing kan bestaan uit een akoestisch rapport of een inschatting van de geluidbelastingen op basis van de beschrijving van de locatie, de inzet en de geluidemissie van de geluidproducerende activiteiten. Hierbij kan naast bovenstaande tekeningen en beschrijving van de geluidbronnen binnen het (mobiele) evenement o.a. worden gebruik gemaakt onderstaande tabellen:
|
Bronsterkte |
Type activiteit |
Maximale bedrijfsduur |
|
75-85 |
achtergrondmuziek |
12 uur |
|
90 |
solo-instrument (onversterkt) |
10 uur |
|
95 |
muziekgroep (onversterkt) |
3 uur |

Indien het vrachtwagens betreft of gelijkwaardige voertuigen, kan voor een indicatie de geluidbelasting met 10 dB worden verhoogd. Voor de uurintensiteit moet worden uitgegaan van het maatgevende uur.
Artikel 3.96 Meldplicht velling houtopstand
-
a.
een toelichting waarom het vellen van de houtopstand nodig is;
-
b.
de oppervlakte van de te kappen houtopstand in vierkante meters, of in geval van rijbeplanting, het aantal te vellen bomen, met daarbij aangegeven de onderlinge plantafstand in meters;
-
c.
een specificatie van:
-
d.
een plan hoe aan de plicht tot herbeplanting, bedoeld in artikel 11.129 van het Besluit activiteiten leefomgeving, voldaan wordt met ten minste de volgende gegevens:
-
1.
de oppervlakte van de te herbeplanten houtopstand in m2 of, als sprake is van rijbeplanting, het aantal te planten bomen, met daarbij aangegeven de plantafstand in meters;
-
2.
een specificatie van:
-
3.
een toelichting over de geplande uitvoering van de herplanting met in elk geval een aanduiding van het plantseizoen;
-
1.
-
e.
als velling van de houtopstand gewenst is in afwijking van artikel 11.126, eerste lid, van het Besluit activiteiten leefomgeving, de reden hiervan;
-
f.
Als herbeplanting in afwijking artikel 11.129, eerste lid van het Besluit activiteiten gewenst is:
-
1.
de reden hiervan;
-
2.
als herbeplanting op andere grond dan de grond, bedoeld in artikel 11.129, eerste lid, gewenst is: een schriftelijke verklaring dat de eigenaar van het perceel waar de herbeplanting op plaatsvindt akkoord gaat met de herbeplanting;
-
3.
een kadastrale omschrijving van het perceel waar de herbeplanting op plaatsvindt en de omvang van de herbeplanting welke hier gaat plaatsvinden.
-
1.
Artikel 3.113 Meldplicht gedenkteken
-
a.
toezending van de gegevens van de zakelijk gerechtigde, bedoeld in Artikel 3.4, eerste lid, onder g, is niet van toepassing;
-
b.
het wegnummer van de provinciale weg;
-
c.
de kilometrering van de locatie van het gedenkteken;
-
d.
de ligging van het gedenkteken uitgevoerd op een topografische kaart met een schaal niet kleiner dan 1:100.000.
C. Gegevens en bescheiden bij het voldoen aan een informatieplicht
Bij de hierna vermelde activiteiten wordt bij het verstrekken van informatie de in deze bijlage opgenomen gegevens en bescheiden verstrekt:
Artikel 3.23 Informatieplicht Ongewoon voorval
Zodra de volgende gegevens en bescheiden bekend zijn, worden ze verstrekt aan het
bevoegd gezag, bedoeld in Artikel 3.23:
-
a.
informatie over de oorzaken van het ongewoon voorval en de omstandigheden waaronder het ongewoon voorval zich heeft voorgedaan;
-
b.
gegevens die nodig zijn om de aard en de ernst van de gevolgen voor de bodem en het zich daarin bevindende grondwater te kunnen inschatten;
-
c.
informatie over de maatregelen die zijn getroffen of worden overwogen om de nadelige gevolgen van het ongewoon voorval te voorkomen.
Artikel 3.31 informatieplicht Startmelding activiteiten Grondwaterbeschermingsgebied
Bij de beschrijving van het veldwerk als bedoeld onder b, onderdeel 3 en onder d, onderdeel 2 worden de volgende gegevens verstrekt:
-
a.
de naam van het uitvoerend bedrijf,
-
b.
de naam van de veldwerker(s),
-
c.
de datum van uitvoering,
-
d.
de locatie,
-
e.
de maximale diepte van de sondering,
-
f.
een beschrijving van de grondlagen,
-
g.
de aanvulstaat, en
-
h.
indien aan de orde, de diepte van de verontreiniging.
Artikel 3.43 informatieplicht Startmelding activiteiten Boringsvrije zone
Bij de beschrijving van het veldwerk als bedoeld onder c, onderdeel 3, worden de volgende gegevens verstrekt:
-
a.
de naam van het uitvoerend bedrijf,
-
b.
de naam van de veldwerker(s),
-
c.
de datum van uitvoering,
-
d.
de locatie,
-
e.
de maximale diepte van de sondering,
-
f.
een beschrijving van de grondlagen,
-
g.
de aanvulstaat, en
-
h.
indien aan de orde, de diepte van de verontreiniging.
Artikel 3.54 Informatieplicht Beëindiging grondwatersanering
-
a.
Na afronding van de activiteit wordt zo spoedig mogelijk een evaluatieverslag opgesteld volgens BRL 6000;
-
b.
Het evaluatieverslag wordt ten hoogste vier weken na het beëindigen van de activiteit aan Gedeputeerde Staten verstrekt en bevat in ieder geval:
-
1.
een beschrijving van het resultaat van de milieukundige begeleiding bestaande uit processturing met daarbij een opsomming van bijzondere omstandigheden die zich tijdens de activiteit hebben voorgedaan;
-
2.
een beschrijving van de resultaten van de milieukundige begeleiding, voor zover van toepassing, bestaande uit verificatie van het eindresultaat van de activiteit;
-
3.
als na de activiteit nog verontreiniging in het grondwater aanwezig is en daardoor beperkingen in het gebruik van de bodem noodzakelijk zijn: een beschrijving van deze gebruiksbeperkingen; en
-
4.
als na de activiteit nazorgmaatregelen nodig zijn: een beschrijving van deze nazorgmaatregelen, hoe de uitvoering is geregeld en wie met de uitvoering van de nazorgmaatregelen is belast.
-
1.
D. Gegevens en bescheiden aanvraag wedstrijd met motorvoertuigen
Artikel 7.11 Ontheffing wedstrijd met voertuigen in meerdere gemeenten
In aanvulling op artikel 4:2 Awb, bevat de aanvraag om een ontheffing voor het houden
van een wedstrijd met voertuigen in meerdere gemeenten, de volgende gegevens:
-
a.
de plaatsaanduiding op de weg, onder vermelding van het wegnummer van de weg;
-
b.
een beschrijving van de aard van de wedstrijd;
-
c.
de datum en tijd van de wedstrijd;
-
d.
een voorstel over de omleidingsroute en te treffen verkeersmaatregelen, uitgevoerd op een topografische kaart met een schaal niet kleiner dan 1:100.000;
-
e.
een aanwijzing van de parkeerfaciliteiten, ingetekend op de kaart, bedoeld onder d;
-
f.
het reglement waaronder de wedstrijd wordt gehouden;
-
g.
een beschrijving van het aantal en de soort deelnemende voertuigen;
-
h.
een bewijs van verzekering overeenkomstig de Wet aansprakelijkheidsverzekering motorvoertuigen als bedoeld in artikel 148, tweede lid, van de Wegenverkeerswet 1994;
-
i.
de naam en telefoonnummer van de contactpersoon die bereikbaar is tijdens de wedstrijd;
-
j.
de naam en het telefoonnummer van de contactpersoon die de verkeersmaatregelen treft;
-
k.
een verklaring van geen bezwaar van de politie;
-
l.
een positief advies van de desbetreffende eigenaren van wegen waarover de route van de wedstrijd loopt.
Artikel 7.12 Verklaring van geen bezwaar wedstrijd met voertuigen in een gemeente
In aanvulling op artikel 4:2 Awb, bevat de aanvraag om een verklaring van geen bezwaar voor het houden van een wedstrijd met voertuigen in een gemeente, de gegevens en bescheiden zoals opgenomen voor de aanvraag voor ontheffing, bedoeld in Artikel 6.9, onder a tot en met g, j en k.
Toelichting
Algemene toelichting
1 Leeswijzer
In deze algemene toelichting op de Omgevingsverordening Noord-Brabant (verder te noemen
omgevingsverordening) wordt ingegaan op de relatie met de omgevingsvisie, wat de omgevingsverordening
is, uitgangspunten bij de totstandkoming, opbouw en de van toepassing zijnde wettelijke
kaders.
Na de algemene toelichting volgt een artikelsgewijze toelichting. Hierbij zijn alleen
de hoofdlijnen van beleid en achtergrond van de regels opgenomen. De meer uitgebreide
informatie is terug te vinden in de wetgeving die tot het stellen van de regels verplicht
en de op provinciaal niveau vastgestelde beleidskaders.
2 Inleiding
De omgevingsverordening bevat alle regels op provinciaal niveau over de fysieke leefomgeving, zoals over milieu, natuur, ruimtelijke ordening, wegen, water en bodem. De omgevingsverordening is een voor de provincie verplicht instrument uit de Omgevingswet, die op 1 januari 2024 in werking is getreden.
3 Verhouding tot de omgevingsvisie
Ambitie
Met de Brabantse omgevingsvisie ‘De kwaliteit van Brabant’ hebben Provinciale Staten in december 2018 de visie op de fysieke leefomgeving vastgesteld. De visie bevat de opgaven die er liggen voor de nabije toekomst, welke ambities en concrete doelen de provincie zichzelf heeft gesteld en hoe ze daaraan willen werken.
De provincie gelooft dat we met elkaar moeten zorgen voor een gezonde, veilige en mooie leefomgeving en dat we dat kunnen bereiken met een nieuwe manier van (samen)werken. Dat door het juiste samenspel – waarbij we streven naar synergie en meerwaarde - de kwaliteit van leven hier en nu goed samengaat met de kwaliteit van leven elders en later.
De omgevingsvisie is vastgesteld om–vooruitlopend op de Omgevingswet- kansen te benutten. Met ruimte voor handelen door te werken vanuit doelen in plaats vanuit instrumenten. Door maatschappelijk gedragen waarden centraal te stellen. Door meerwaarde-creatie als basis te hanteren in plaats van als uitzondering. En door vanuit casuïstiek te werken en het doel voorop te stellen.
Rode draad in de visie is om de kwaliteit van de Brabantse leefomgeving te behouden, te versterken en door te geven aan volgende generaties. De visie benoemt ambities over hoe Brabant er in 2050 uit moet zien. En stelt mobiliserende tussendoelen voor 2030. Deze doelen zijn zelfbindend voor de provincie. De Brabantse Omgevingsvisie is door een intensief proces met Provinciale Staten, gemeenten, waterschappen, omgevingsdiensten, bedrijven, maatschappelijke organisaties en burgers tot stand gekomen. De uitvoering van de visie en de concrete acties om de doelen te realiseren, staan niet in de visie. Ook dat werken we samen uit met anderen.
Een nieuw samenspel
We pakken complexe maatschappelijke uitdagingen integraal en samen met publieke, private en maatschappelijke partners aan. Door verschillende doelen met elkaar te verweven en slimme combinaties te maken, ontstaat een grotere meerwaarde voor het gebied. De provincie richt zich op het verknopen en verweven van opgaven en het zoeken naar synergie en meerwaarde. Daarbij kijken we vanuit verschillende richtingen naar een ontwikkeling:
-
Een ‘diepe’ manier van kijken: we kijken niet alleen naar effecten op de bovenste laag in het hier en nu, maar betrekken hierin de dynamiek en randvoorwaarden die de onderste lagen meegeven. Daarbij kijken we op verschillende schaalniveaus naar gelang een vraagstuk daarom vraagt en benutten we de factor tijd actief. Hierbij kijken we ook naar het verleden, de geschiedenis van de lagen op een plek, en naar (effecten in) de toekomst.
-
Een ‘ronde’ manier van kijken: we kijken niet sectoraal maar combineren opgaven en kansen zodat ontwikkelingen optimaal bijdragen aan een circulair, sterk en sociaal Brabant, waarin alle Brabanders zich prettig voelen. Vanuit een gebiedsgerichte insteek. Een nieuwe ronde manier van kijken met een balans tussen people, planet en profit.
-

Een ‘brede’ manier van kijken: we kijken niet vanuit één gezichtspunt maar betrekken daar veel partijen bij, met al hun gezichtspunten, meningen, wensen, ideeën en belangen.
Provinciale rol
De inzet van de provincie richt zich vooral op situaties waarbij de provincie een toegevoegde waarde heeft bij het realiseren van maatschappelijke doelen door:
-
Richting geven: Naast visievorming en het formuleren van ambities heeft de provincie een verantwoordelijkheid voor het benoemen van randvoorwaarden en spelregels. Bij bovengemeentelijke onderwerpen heeft de wetgever daarvoor een specifieke verantwoordelijkheid gelegd bij provincies. Het gaat dan soms om bescherming tegen onomkeerbare gevolgen zoals voor ons grondwater, natuur en cultuurhistorie. En soms zijn spelregels juist nodig om ontwikkelingen mogelijk te maken door deze op een hoger schaalniveau te bekijken, zoals Nimby projecten of de regionale insteek bij verstedelijking.
-
Beweging stimuleren: Door kennis te ontwikkelen, onderzoek te doen en als intermediair op te treden naar het Rijk en buurlanden.
-
Ontwikkeling mogelijk maken: Door middelen ter beschikking te stellen, zelf risicodragend te investeren of door zelf de uitvoering ter hand te nemen bij complexe en grotere projecten van algemeen belang.
Kernwaarden en instrumenten
Voor de provinciale inzet is het werken vanuit het samenspel met diep, rond en breed kijken vertrekpunt. Dit vraagt om een provincie die gemakkelijk van rol kan wisselen en die gericht is op het verbinden van belangen: private belangen, gebiedsbelangen en het publieke belang. Daarbij hanteert de provincie vijf kernwaarden voor haar denken en handelen. We zetten in op:
-
a.
meerwaardecreatie
-
b.
technische en sociale innovatie
-
c.
kwaliteit boven kwantiteit
-
d.
een continue verbetering van de leefomgeving
-
e.
proactief en preventief handelen boven gevolgbeperking en herstel
Om uitvoering te geven aan de visie heeft de provincie straks onder de Omgevingswet verschillende instrumenten tot haar beschikking. De omgevingsverordening is daarbij slechts 1 van de instrumenten die de provincie inzet om haar doelen en ambities te realiseren. De omgevingsverordening bevat de spelregels en randvoorwaarden met een bindende werking voor het handelen van burgers en bedrijven, gemeenten en waterschappen.
Een ander belangrijk instrument voor de uitwerking van de omgevingsvisie zijn de (beleids)programma’s uit de Omgevingswet. Hierin worden de ambities uit de omgevingsvisie uitgewerkt en vertaald naar concrete acties en inzet van instrumenten. Vanuit de Omgevingswet moeten Gedeputeerde Staten drie wettelijk verplichte programma's vaststellen: het beheerprogramma voor Natura 2000-gebieden, het Regionaal waterprogramma en het Actieplan geluid.
In de overige gevallen stellen Provinciale Staten als uitwerking van de ambities uit de omgevingsvisie beleidskaders vast.Gedeputeerde Staten stellen vervolgens daarbij horende Uitvoeringsagenda's vast. Dit is bijgaand schematisch weergegeven.
4 Inhoud omgevingsverordening
De omgevingsverordening sluit aan op de Omgevingswet en de werkwijze van de Omgevingsvisie. De regels sluiten aan bij het diep, rond en breed kijken uit de omgevingsvisie. Maar zijn ook gebaseerd op overig vastgesteld beleid, zoals de doelen en ambities voor duurzame energie uit de Energie-agenda of bij de uitwerking van beleid in het Regionaal Water- en Bodem Programma.
De Omgevingswet vraagt dat provincies afwegen of het vanuit subsidiariteit nodig is
om op provinciaal niveau rechtstreeks werkende (algemene) regels te stellen. Deze
afweging is gemaakt in de Themafiches omgevingsverordening, die in februari 2020 zijn vastgesteld. In het algemeen geldt dat de inzet van de
verordening in de provincie Noord-Brabant is beperkt tot die onderdelen van het beleid
waarvoor het vanuit provinciale belangen nodig is om regels in te zetten, bijvoorbeeld
omdat de provincie vanuit de wet verantwoordelijk is om bepaalde doelen te halen,
of waarvoor het vanuit de wet verplicht is om regels te stellen in de verordening.
Bij het opnemen van instructieregels aan gemeente en waterschap geldt dat deze nodig
zijn vanuit de opgaven en ambities uit de omgevingsvisie, bijvoorbeeld omdat waarden
of een onderwerp gemeentegrens overstijgend zijn of om een uniform beleid binnen de
provincie te realiseren. Bij het vormgeven van de instructieregels geldt dat waar
mogelijk is gewerkt met kaders die ruimte bieden voor eigen beleidsmatige invullingen.
Voor enkele onderwerpen, zoals het Natuurnetwerk Brabant, beleid rondom de veehouderij
of het voldoen aan omgevingswaarden is die ruimte beperkt.
De wijzigingen ten opzichte van de huidige Interim omgevingsverordening zijn toegelicht
in paragraaf 1.6.
Bij de omgevingsverordening zijn de volgende uitgangspunten gehanteerd:
-
een gebruikersvriendelijke verordening met een duidelijke opbouw en eenvoudige regels;
-
geen dubbele regelgeving dus er worden geen regels gesteld voor aspecten die al op nationaal niveau zijn geregeld;
-
regels ondersteunen de uitvoering en nieuwe manier van werken uit de omgevingsvisie en brengen partners als gemeenten, waterschappen, ondernemers en bewoners zoveel mogelijk in positie om eigen verantwoordelijkheid te nemen;
-
regels bieden waar mogelijk ruimte voor eigen invulling en afweging, bijvoorbeeld door meer te werken met doelvoorschriften en open normen;
-
een ja, mits benadering door het positief formuleren van voorwaarden.
5 Digitale aspecten
De omgevingsverordening is een digitaal product. Dit draagt bij aan het beter op elkaar afstemmen van regels en locaties. De digitale vormgeving biedt ook de mogelijkheid om de regels op een interactieve wijze te benaderen en om gegevens makkelijker uit te wisselen. Dit draagt bij aan een betere uitvoering in de praktijk en een betere kenbaarheid van de geldende regels. Het digitale systeem maakt het mogelijk om verschillende gegevens eenvoudig te combineren en af te wegen.
Digitaal betekent dat alle regels gekoppeld zijn aan een op een digitale kaart weergegeven gebied. De regels in de verordening verwijzen naar dat gebied als "de locatie" gevolgd door de naam van die locatie. Gelet op de omvang van het grondgebied waarvoor de verordening geldt is dat zelden maar één vlak, maar over het algemeen een verzameling van verspreid over de provincie liggende vlakken die samen de locatie vormen waar de regel geldt. Wanneer er geen specifieke locatie aan een regel is gekoppeld betekent dit dat de regel in de hele provincie geldt.
De digitale informatie over de locatie - welke coördinaten de grens vormen van de locatie - is vastgelegd in een zogenaamd geografisch informatieobject (gio) opgenomen in bijlage II.
De locaties in de omgevingsverordening zijn gebaseerd op:
6 Wijzigingen ten opzichte van de Interim omgevingsverordening
Vanwege de aansluiting op uitgangspunten van de Omgevingswet zijn er diverse wijzigingen doorgevoerd:
-
Bij de opbouw van de algemene regels voor activiteiten is aangesloten bij de opbouw van het Besluit activiteiten leefomgeving. Ieder hoofdstuk begint met aan te geven waar het hoofdstuk over gaat, tot wie de regels zich richten (normadressaat), algemene maatwerkmogelijkheden en formele eisen. Daarna zijn de regels per thema gebundeld. Er is telkens een algemene paragraaf met toepassingsbereik, oogmerk, eventueel een specifieke zorgplicht en specifieke maatwerkmogelijkheden. Daarna volgt per onderwerp de paragraaf met inhoudelijke regels. In die paragraaf worden de activiteiten aangewezen waarvoor regels zijn gesteld. In de vervolgartikelen worden de rechtsgevolgen van de aanwijzing uitgewerkt: een verbod, vergunningplicht, meldplicht, informatieplicht of alleen de regels die gelden voor het verrichten van een bepaalde activiteit.
-
Diverse nadere regelingen, vastgesteld door Gedeputeerde Staten, zijn in de Omgevingsverordening verwerkt (Regeling provinciale wegen, Regeling natuurbescherming, Nadere regels Brabantse Zorgvuldigheidsscore Veehouderij).
-
De beoordelingsregels voor het bevoegd gezag voor de vergunningverlening zijn (net als bij het Besluit kwaliteit leefomgeving) in een apart hoofdstuk opgenomen.
-
Vanwege het vervallen van de Wet bodembescherming zijn nieuwe regels opgenomen om verontreiniging van het grondwater bij bodemverontreiniging te beperken. Hiervoor zijn nieuwe algemene regels opgenomen en ook instructieregels voor het omgevingsplan om bij bouwactiviteiten verontreiniging van het grondwater te voorkomen.
-
De regulering van activiteiten binnen Stiltegebied en Gesloten stortplaatsen zijn aangepast aan het systeem van de Omgevingswet; het verbod met ontheffing is vervangen door meldplichten (Stiltegebied) en een vergunningenplicht (Gesloten stortplaatsen).
-
De regels voor voormalige stortplaatsen en bodemsanering zijn vervallen nu de gemeente daarvoor bevoegd gezag is onder de Omgevingswet.
-
De vrijstellingen voor de vergunningenplicht voor de ontgrondingsactiviteit zijn afgestemd op de bepalingen uit de Omgevingswet.
-
De aanwijzing van voor verzuring kwetsbare gebieden (Wav-kaarten) is vervallen. De bescherming van deze gebieden door de locaties Beperking Veehouderij en het Natuur Netwerk zijn, in combinatie met de regels die in het Besluit activiteiten leefomgeving staan, voldoende om een toename van de ammoniakemissie te voorkomen.
-
De rechtstreeks werkende regels gebaseerd op de Wet ruimtelijke ordening (Wro) worden niet meer in de Omgevingsverordening opgenomen maar via een voorbereidngsbesluit in het tijdelijke regeldeel van het omgevingsplan geplaatst.
-
Er is een attentiezone geluid opgenomen vanwege de verplichte vaststelling van geluidproductieplafonds langs provinciale wegen. Binnen deze zone wordt met een instructieregel aandacht gevraagd voor het oprichten van woningen binnen de geluidcontour van de weg.
-
Er zijn regels opgenomen vanwege de wettelijke taak voor zwemwaterbeheer.
Naast deze noodzakelijke aanpassingen zijn ervaringen en nieuwe inzichten benut om de regeling te verbeteren:
-
Er zijn maatwerkregels opgenomen voor een maximale boordiepte voor gesloten bodemenergiesystemen om het risico voor verontreiniging van het grondwater te beperken. Voor open bodemenergiesystemen bestaan er onder voorwaarden nog wel mogelijkheden. De beleidsmatige basis voor het opnemen van deze regels ligt in het Regionaal Water- en Bodem Programma.
-
Er zijn regels opgenomen voor grondverzet, inclusief de toepassing van PFAS-houdende grond, in grondwaterbeschermingszones, gebaseerd op de resultaten uit het Tijdelijk handelingskader van het RIVM. Op onderdelen zijn de regels binnen deze omgevingsverordening afwijkend van het THK omdat wij niet uitgaan van de hele grondwaterbeschermingszone maar de waterwingebieden en grondwaterbeschermingsgebieden apart onderscheiden. Met de regeling wordt grondverzet gefaciliteerd binnen en naar grondwaterbeschermingsgebieden, waarbij de grondwaterkwaliteit gewaarborgd wordt. Er treedt geen verslechtering op van de gemiddelde gebiedskwaliteit, waardoor de risico’s voor het grondwater minimaal zijn.
-
Houtopstanden: vanwege de doorwerking van de vastgestelde Brabantse Bossenstrategie is, ter behoud van het areaal bos, ook in geval van bosomvorming naar een ander natuurbeheertype dan bos, altijd compensatie nodig middels nieuwe aanplant of spontane bosontwikkeling. Daarnaast is, om een extra impuls te geven voor de aanplant van nieuwe bomen, een vrijstelling opgenomen van de herplantplicht voor voedselbossen en agroforestry.
-
Er is een uitzingregeling opgenomen voor veehouders die in 2028 willen stoppen met hun bedrijf. Onder voorwaarden kunnen zij door minder dieren te houden voldoen aan de ammoniakreductie-eisen. De uitwerking van deze regeling is gebaseerd op een door PS aangenomen M246-2020.
-
Vanuit de Brabantse omgevingsvisie staat omgevingskwaliteit met een veilige en gezonde leefomgeving centraal. De leegstandsproblematiek in het landelijk gebied speelt in toenemende mate een grote rol vanuit kwaliteit maar ook vanuit tegengaan van verpaupering en criminaliteit. Omgevingskwaliteit is opgenomen als kern van deze omgevingsverordening. Dit heeft er onder andere toe geleid dat de verschillende rood-voor-groen regelingen zijn samengevoegd tot één regeling ‘Maatwerk voor omgevingskwaliteit’. Deze regeling biedt ruimte aan initiatiefnemers en gemeenten voor maatwerk, creativiteit en een eigen uitwerking. Er gelden ook randvoorwaarden. Belangrijke voorwaarde is dat de rode ontwikkeling tot doel heeft om omgevingskwaliteit (de groene component) te versterken en daarvoor de middelen genereert. Verder wil de provincie kennisontwikkeling en kennisdeling bevorderen en een gelijkwaardige uitwerking van de regeling borgen. Daarom wordt gevraagd dat deskundigen op het gebied van omgevingskwaliteit, onder wie een provinciaal medewerker, worden betrokken bij de uitwerking van initiatieven. De samenvoeging van de bestaande regelingen is mede gebaseerd op het advies Een nieuwe aanpak voor rood en groen (Brabant Advies, juli 2020). Ook gebaseerd op dit advies is een evaluatieplicht voor ons college opgenomen om periodiek verslag uit te brengen over de toepassing van de regeling zodat deze eventueel kan worden bijgesteld. Daarnaast worden ten behoeve van de inwerkingtreding van deze omgevingsverordening de regionale afspraken over Kwaliteitsverbetering landschap geactualiseerd.
-
Voortvloeiend uit de samenvoeging van de rood-voor-groenregelingen is een aparte regeling opgenomen voor de ontwikkeling van ruimte-voor-ruimtekavels door de Ontwikkelingsmaatschappij Ruimte voor ruimte (ORR). Hierbij gelden dezelfde randvoorwaarden als voor de bouw van woningen binnen de maatwerkregeling voor omgevingskwaliteit, met dien verstande dat al is voldaan aan de voorwaarde voor het versterken van omgevingskwaliteit door de in het verleden behaalde winst met de inzet van de regeling Ruimte voor ruimte verbreed.
-
Er is een maatwerkregeling opgenomen die verplaatsing van een bestaande functie mogelijk maakt onder de voorwaarde dat de bebouwing op de achterblijvende locatie wordt gesloopt en dat de nieuwe plek vanuit de ontwikkelingsrichting van het gebied aanvaardbaar is. Dit biedt de mogelijkheid voor maatwerk in het geval dat een bedrijf op een verkeerde plek zit en er op vrijkomende locaties geen geschikte plek voor de functie gevonden kan worden.
-
De peelrandbreuk is opgenomen binnen Aardkundige waarden en er zijn enkele belangrijke gebieden opgenomen binnen Cultuurhistorische waarden, zoals de Zuiderwaterlinie.
-
Rond een aantal beken, die van belang zijn voor een klimaatbestendig en robuust watersysteem is een zone Groenblauwe waarden opgenomen, gebaseerd op het beleid opgenomen in het Regionaal Water- en Bodem Programma.
-
Vanuit de maatschappij is er de wens om in het buitengebied mogelijkheden te bieden voor collectieve woonvormen. Gebaseerd op het door Gedeputeerde Staten vastgestelde Actieprogramma Nieuwe woonvormen en zelfbouw worden de mogelijkheden daartoe verruimd. Nieuwe collectieve woonvormen kunnen goed ontwikkeld worden op binnenstedelijke locaties of aan de randen van Stedelijk gebied. Als er de wens is voor collectief wonen op bouwpercelen in Landelijk gebied, gelden aanvullende voorwaarden vanuit behoud en borging van het concept. Uiteraard moet collectief wonen passen in de ontwikkelingsrichting van een gebied en geen belemmeringen geven voor andere functies. Daarnaast is er een mogelijkheid opgenomen voor inpandige splitsing van woonboerderijen in het landelijk gebied.
-
De gebieden Verstedelijking afweegbaar zijn vervallen. Gemeenten zijn daardoor zelf aan zet om gebaseerd op de diep-rond-breed methodiek uit de omgevingsvisie een afweging te maken waar stedelijke ontwikkeling het beste een plek kan krijgen. Desgewenst kunnen gemeenten er ook voor kiezen om daarbij de eerder opgenomen gebieden aan te wijzen. Dat is aan de gemeente. Vanuit zorgvuldig ruimtegebruik en het tegengaan van leegstand in stedelijk gebied, blijft een binnenstedelijke ontwikkeling voorrang hebben. Voor de definitie van stedelijke ontwikkeling sluit de verordening aan bij de uitleg van de Raad van State over dit begrip.
-
Er is een nieuwe locatie Bebouwd gebied opgenomen voor grote bebouwingsconcentraties in het landelijk gebied, zoals grootschalige bovenregionale recreatievoorzieningen, bedrijvenclusters in het landelijk gebied en clusters met 50 woningen of meer. Gemeenten zijn gevraagd om hiervoor gebieden aan te dragen. Vanuit provinciaal belang is verdichting binnen deze gebieden, met maatwerk, mogelijk. Ontwikkelingen binnen Bebouwd gebied zijn gekoppeld aan het versterken van omgevingskwaliteit en het betrekken van deskundigen op dat gebied, onder wie een provinciaal medewerker.
-
Voor plantaardige teelten zijn de regels vereenvoudigd: als er rekening wordt gehouden met aanwezige waarden, zijn er meer ontwikkelingsmogelijkheden voor teeltondersteunende voorzieningen en solitaire glastuinbouw. Bij uitbreiding van glas geldt dat er elders glasopstanden worden gesaneerd (de glas-voor-glasregeling). De begripsbepaling van teeltbedrijf is aan huidige inzichten aangepast. Voor glastuinbouwconcentratiegebied geldt dat gemeenten bepalen welke ontwikkelingsmogelijkheden zij binnen de aangeduide gebieden willen bieden. Ervaringen uit de praktijk zijn benut om de uitvoerbaarheid van regels te verbeteren en waar nodig te verduidelijken.
-
Er zijn twee aanpassingen doorgevoerd vanwege door Provinciale Staten aangenomen moties. Voor de ontwikkeling van zonneparken is de zonneladder nadrukkelijker in de regels uitgeschreven (motie 234a-2020). De zonneladder vraagt onderzoek naar de mogelijkheden om binnen stedelijk gebied, met meervoudig ruimtegebruik in het landelijk gebied of andere vormen van duurzame energie in de behoefte te voorzien. De ontwikkeling van zonneparken is dan alleen mogelijk voor de resterende behoefte. Voor windturbines is een voorwaarde opgenomen dat mitigerende maatregelen moeten worden getroffen om faunaslachtoffers tegen te gaan (motie 224-2020).
-
Vanuit onze wettelijke taak als vaarwegbeheerder zijn voor een aantal vaarwegen de scheepvaartklassen aangepast aan de feitelijke functie die ze vervullen.
7 Mogelijkheden voor maatwerk
De omgevingsverordening wil goede initiatieven ondersteunen. Daarvoor sluit de omgevingsverordening aan bij de nieuwe manier van werken uit de Brabantse omgevingsvisie. Dit uit zich op verschillende manieren.
Een eerste stap is dat hiermee rekening is gehouden bij het vormgeven van de regels door:
-
zoveel mogelijk te werken met doelvoorschriften in plaats van middelvoorschriften;
-
ruimte te bieden voor een gebiedsgerichte invulling en oplossingen vanuit een initiatief met 'open' kwalitatieve voorschriften in plaats van 'gesloten' kwantitatieve kaders;
-
een 'ja, mits' benadering.
Daarnaast zijn er flexibiliteitsbepalingen opgenomen:
-
een hardheidsclausule die toegepast kan worden in de gevallen dat algemene regels in een concreet geval leiden tot onredelijke gevolgen.
-
ontheffing van de instructieregels in hoofdstuk 4, hoofdstuk 5 en hoofdstuk 6 voor gevallen waarin 'de verwezenlijking van het beleid onevenredig wordt belemmerd in verhouding tot de met de regels te dienen provinciale belangen'. De gehanteerde formulering is rechtstreeks overgenomen uit de Omgevingswet. De ontheffingsmogelijkheid is aanzienlijk verruimt ten opzichte van de voorheen geldende bevoegdheid. Allereerst is de bevoegdheid verruimt naar de instructieregels aan waterschappen en ook naar de beoordelingsregels voor de omgevingsvergunning. Daarnaast is de bevoegdheid ruimer dan de bevoegdheid uit de Wet ruimtelijke ordening, die was beperkt tot bijzondere gevallen. Toepassing van de ontheffingsbevoegdheid is uiteraard niet mogelijk als dat strijdig is met de doelen die de provincie nastreeft, zoals opgenomen in de omgevingsvisie of nader uitgewerkte beleidskaders en programma's;
-
maatwerkbepalingen waarbij onder voorwaarden afwijking van de instructieregels mogelijk is in een specifiek geval.
In het verleden bevatte de Interim omgevingsverordening ook wijzigingsbevoegdheden voor Gedeputeerde Staten om specifiek benoemde voorschriften te wijzigen, kennelijke onjuistheden te wijzigen of grenzen van werkingsgebieden (nu locaties) te wijzigen. Onder de Omgevingswet stellen Provinciale Staten hiervoor een apart delegatiebesluit vast. Dat besluit is gelijktijdig met de vaststelling van deze omgevingsverordening genomen waarbij de bevoegdheden zijn gebaseerd op de bestaande bevoegdheden in de Interim omgevingsverordening en enkele uitvoeringsaspecten vanuit nieuw opgenomen regels. Het gaat dan met name om uitvoeringsaspecten en het aanpassen van de grenzen van locaties.
8 Locaties
Alle regels van de Omgevingsverordening hebben een gebied waar ze van toepassing zijn. Soms de hele provincie, soms specifiek bepaalde gebieden. Bijvoorbeeld een regel die geldt ter plaatse van het Natuur Netwerk Brabant of Stedelijk gebied. Deze locaties worden vaak genoemd in de regel, maar dat is niet altijd het geval. Zo kan bijvoorbeeld een hele paragraaf over het Natuur Netwerk Brabant aan die locatie gekoppeld zijn zodat niet voortdurend in elk daarop volgend artikel of artikellid in de tekst de locatie met zoveel woorden aangehaald hoeft te worden. Ook zijn er vele regels die gelden voor de gehele provincie Noord-Brabant, waarbij dit niet expliciet beschreven is.
In het Digitaal Stelsel Omgevingswet (DSO) kan, bij het raadplegen van regels op de kaart, steeds het exacte werkingsgebied van een regel getoond worden.
Wijzigen locatie
In deze Omgevingsverordening zijn onder andere instructieregels opgenomen voor het omgevingsplan van gemeenten. Het omgevingsplan mag niet in strijd met de instructieregels vastgesteld worden. In de voorgaande Interim omgevingsverordening betekende dit dat sommige gebieden aangepast moesten worden voor de vaststelling van het bestemmingsplan. Dit was bijvoorbeeld het geval bij de uitbreiding van een stedelijke kern in het Landelijk gebied. Er moest dan eerst een vergroting van ‘Stedelijk gebied’ plaatsvinden, omdat het bestemmingsplan anders in strijd was met de regels van het ‘Landelijk gebied’. De Wet ruimtelijke ordening bood de mogelijkheid om de procedures voor het gemeentelijke plan en de provinciale wijziging af te stemmen en in elkaar te schuiven. Hierdoor kon de benodigde kaartwijziging tijdens de gemeentelijke procedure, voor de raadsvergadering over het bestemmingsplan, vastgesteld worden. Onder de Omgevingswet is dat door gewijzigde termijnen en inspraakregels niet langer mogelijk.
In deze Omgevingsverordening is daarom een andere opzet gekozen. Er is in de instructieregels aangegeven wanneer c.q. onder welke voorwaarden een ontwikkeling kan worden toegelaten in een gebied, waarbij afgeweken kan worden van de ‘hoofdregel’. Een wijziging van het omgevingsplan dat aan deze vereisten voldoet is dan niet in strijd met de Omgevingsverordening en kan zonder grenswijziging vastgesteld worden. De gemeente moet in het wijzigingsbesluit onderbouwen waarom of hoe aan de randvoorwaarden voor de afwijking is voldaan.
Een voorbeeld van zo'n afwijking van de 'hoofdregel' is te vinden in artikel 5.56. Op basis van die regeling kan afgeweken worden van de regel om geen stedelijke ontwikkeling in het Landelijk gebied toe te staan. Als een omgevingsplan voldoet aan de voorwaarden in artikel 5.56 is de wijziging van het omgevingsplan niet in strijd met de Omgevingsverordening, ook al gaat het om een stedelijke ontwikkeling in het Landelijk gebied.
Een vergelijkbare insteek geldt voor het Natuur Netwerk Brabant (NNB). Ook daar hoeft voorafgaand aan de vaststelling van het omgevingsplan niet eerst een wijziging van het NNB plaats te vinden, mits in de wijziging van het omgevingsplan wordt aangetoond dat voldaan wordt aan de regels waaronder ontwikkelingen in het NNB mogelijk zijn en aan de compensatieregels. Voor Natuur Netwerk Brabant - ecologische verbindingszones is daartoe een nieuw derde lid opgenomen. Als aan de bepalingen wordt voldaan kan een omgevingsplan rechtstreeks activiteiten of functies binnen de locatie mogelijk maken. Het is wenselijk om tijdig in overleg te treden met de provincie als het voornemen bestaat om ontwikkelingen binnen het NNB (of de ecologische zones) mogelijk te maken. Ook voor Regionaal waterbergingsgebied en Reservering Waterbergingsgebied is een bepaling opgenomen die ontwikkelingen mogelijk maakt binnen de in de verordening opgenomen locaties.
Deze gemeentelijke besluiten leiden ertoe dat de locaties die verbonden zijn aan de instructieregels in de omgevingsverordening regelmatig geactualiseerd moeten worden - de woonwijken en bedrijventerreinen zullen immers aan het Stedelijk gebied toegevoegd moeten worden en ook de wijzigingen in het Natuur Netwerk Brabant moeten worden doorgevoerd. Die wijziging van de Omgevingsverordening vindt achteraf plaats in één van twee wijzigingsbesluiten die elk jaar in procedure worden gebracht en voornamelijk kaartaanpassingen zullen bevatten.
Een uitzondering op het uitgangspunt 'eerst door de gemeente vaststellen en dan achteraf actualiseren door de provincie', is de wijziging van Bebouwd gebied. Dit is een aanduiding die extra functies en bouwwerken mogelijk maakt in het landelijk gebied. Hierbij moet wel eerst een wijziging van het Bebouwd gebied plaatsvinden voordat het omgevingsplan kan worden vastgesteld. Zolang deze aanduiding er nog niet ligt, zijn omgevingsplannen die deze extra functies en bouwwerken mogelijk maken in strijd met de Omgevingsverordening. Voor deze gevallen dient een verzoek om herbegrenzing ingediend te worden, onderbouwd in het kader van een concrete wijziging van het omgevingsplan. Bij een positieve beoordeling van het verzoek kan de aanpassing van Bebouwd gebied worden meegenomen in het ontwerp van de eerst mogelijke actualisatieronde. Na vaststelling en inwerkingtreding van de wijziging van de Omgevingsverordening kan de gemeente tot wijziging van het omgevingsplan besluiten.
Het kan voorkomen dat ook voor een andere locatie eerst een herbegrenzing nodig is omdat er geen vooraf geformuleerde afwijkregels zijn opgenomen. Ook daarvoor dient de gemeente dan vooraf een gemotiveerd verzoek in te dienen, bijvoorbeeld bij Beperkingen veehouderij. Wij zijn overigens zeer terughoudend inzake aanpassingen van de grenzen Beperkingen veehouderij. Juist omdat wij deze gebieden in onze verordening hebben begrensd, hebben Provinciale Staten bij de totstandkoming van de Omgevingsverordening aangegeven geen gebieden in de verordening aan te wijzen waar verzuringsgevoelige natuurwaarden aanwezig zijn (oude Wav-kaart), teneinde dubbele regelgeving te voorkomen.
Actualisatieronde
Elk jaar vinden twee actualisatierondes plaats waarbij o.a. de begrenzing van de locaties in de Omgevingsverordening, na terinzagelegging van een ontwerp, kunnen worden gewijzigd door een besluit van Gedeputeerde Staten.
Gemotiveerde verzoeken om aanpassing van een begrenzing kunnen alleen ingediend worden door een waterschap of gemeente. Een aanpassing naar aanleiding van een verzoek om herbegrenzing wordt na een positieve beoordeling in de volgende actualisatieronde meegenomen. Dat betekent in principe dat verzoeken die voor 1 januari worden ingediend worden meegenomen in de eerste ronde (terinzagelegging mei/ juni en vaststelling in september) en verzoeken ingediend voor 1 juli in de tweede ronde (ter inzage december/ januari en vaststelling einde eerste kwartaal).
9 Opbouw
Voor de opbouw van de omgevingsverordening zijn verschillende opties afgewogen. Er is gekeken naar een thematische indeling, een indeling waarbij de huidige verordeningen als apart hoofdstuk gehandhaafd zouden worden en een opbouw waarbij de doelgroep van de regel centraal staat.
Omdat de omgevingsverordening zoveel als mogelijk wil aansluiten bij de Omgevingswet is gekozen voor een gecombineerde benadering vanuit doelgroep en instrument. Dit sluit grotendeels aan bij de Omgevingswet en de daaronder liggende wetgeving. Dit betekent dat de regels in de omgevingsverordening zijn gegroepeerd in hoofdstukken waarbij de doelgroep of instrument van de regel leidend is. Binnen een hoofdstuk is een verdeling gemaakt naar relevante beleidsthema's.
Een keuze voor een hoofdstukindeling op thema was ook mogelijk geweest. Daar is niet voor gekozen omdat dit voor de gebruikers van de verordening minder duidelijk is. Er zijn bijvoorbeeld voor de bescherming van het grondwater in de waterwingebieden zowel regels vanuit de toedeling van functies als de regels vanuit het verrichten van activiteiten opgenomen. Maar de regels richten zich elke keer tot een andere doelgroep (burgers en bedrijven, gemeenten of waterschappen). Dat is zeker voor burgers niet altijd duidelijk. En voor gemeenten en waterschappen geldt dat zij de hele verordening moeten doorzoeken welke regels voor hen van toepassing zijn. Het risico is dan groot dat er iets over het hoofd wordt gezien. Overigens is iedere indeling betrekkelijk. Doel vanuit het digitaal stelsel omgevingsrecht (DSO) en de digitale vormgeving van de omgevingsverordening is dat gebruikers op verschillende manieren kunnen zoeken op voor hen relevante regels, op thema, op doelgroep of door een 'klik' op de kaart.
De opbouw naar doelgroepen levert de volgende hoofdstukindeling op:
In hoofdstuk 1 staan de algemene bepalingen.
In hoofdstuk 2 staan de omgevingswaarden. Op grond van de Omgevingswet moet de provincie in een aantal gevallen omgevingswaarden vaststellen. Die zijn in dit hoofdstuk opgenomen.
In hoofdstuk 3 staan de algemene, rechtstreeks werkende regels voor activiteiten die zich (grotendeels) richten tot burgers en bedrijven. In sommige gevallen zijn de regels uiteraard ook van toepassing op overheden als die initiatiefnemer voor de betreffende activiteit zijn. In de algemene paragraaf zijn de vereisten opgenomen voor het indienen van een melding en de mogelijkheden voor maatwerk. Deze regels gelden ook naast een eventuele vergunningplicht.
Het hoofdstuk bevat de volgende thema's: grondwater algemeen, grondwaterbescherming, grondwaterverontreiniging, stortplaatsen, ontgrondingen, stiltegebied, natuur, varend ontgassen en provinciale wegen.
In hoofdstuk 4 staan de beoordelingsregels voor de omgevingsvergunning.
Deze zijn gebaseerd op vergunningplichten uit deze omgevingsverordening of aanvullende
beoordelingsregels op rijksregels. De beoordelingsregels richten zich tot het bevoegd
gezag voor de vergunningverlening. Het is vanwege de systematiek van de Omgevingswet
niet op voorhand vast te leggen wie het bevoegd gezag is. Dat is mede afhankelijk
van initiatiefnemers. Daarom zijn deze regels in een apart hoofdstuk opgenomen zodat
ze eenvoudig terug te vinden zijn.
In hoofdstuk 5 zijn de instructieregels opgenomen die gemeenten moeten toepassen bij de besluitvorming
over het omgevingsplan. Het gaat dan voornamelijk om een evenwichtige toedeling van
functies aan locaties maar vanwege het vervallen van de Wet bodembescherming zijn
ook instructieregels opgenomen voor activiteiten die een gevaar opleveren voor de
kwaliteit van het grondwater.
De instructieregels uit hoofdstuk 4 gelden niet alleen voor omgevingsplannen, maar
ook voor projectbesluiten die door het waterschapsbestuur of Gedeputeerde Staten worden
vastgesteld en voor buitenplanse omgevingsplanactiviteiten.
In hoofdstuk 6 staan de instructieregels die zich richten tot het waterschap voor de uitoefening van hun bevoegdheden en taken.
Hoofdstuk 7 bevat regels over bevoegdheden en verplichtingen van Gedeputeerde Staten. Het gaat daarbij bijvoorbeeld over de opdracht om gezamenlijk met andere partijen het regionaal overleg te organiseren, het uitoefenen van specifieke bevoegdheden op grond van de Wegenverkeerswet, het instellen van adviescommissies en monitoring en evaluatieverplichtingen.
Hoofdstuk 8 bevat regels over faunabeheer (faunabeheereenheden, faunaplan en wildbeheereenheden), vaarwegbeheer en zwemwaterbeheer.
Hoofdstuk 9 bevat informatieplichten voor gemeenten en waterschappen aan Gedeputeerde Staten. Deze verplichtingen zijn nodig zodat Gedeputeerde Staten kunnen toezien dat aan verplichtingen uit deze verordening wordt voldaan. Het gaat dan bijvoorbeeld om een verslag hoe gemeenten invulling geven aan de kwaliteitsverbetering landschap. Of om de verplichting voor waterschappen om te voldoen aan de omgevingswaarden rond waterveiligheid.
Hoofdstuk 10 bevat overgangsrecht en slotbepalingen. Hierin zijn in het algemeen overgangsbepalingen
geformuleerd die moeten voorkomen dat geldende besluiten opnieuw ter discussie komen
en dat aanvragers lopende een procedure geconfronteerd worden met nieuw recht.
Ook is de intrekking geregeld van de Interim verordening en wordt de inwerkingtreding
van de omgevingsverordening geregeld.
10 Relevante wettelijke bepalingen
Omgevingswet en onderliggende wetgeving
Met de inwerkingtreding van de Omgevingswet komt een einde aan de fundamentele herziening van het omgevingsrecht. Deze herziening is gericht op het inzichtelijker en voorspelbaarder worden van het omgevingsrecht, het vergroten van het gebruiksgemak en het bieden van meer ruimte voor initiatieven van onderop. De Omgevingswet integreert 26 wetten op het gebied van de fysieke leefomgeving. Hieronder vallen onderwerpen als: bouwen, milieu, waterbeheer, ruimtelijke ordening, monumentenzorg en natuur. Naast de Omgevingswet zijn ook de onderliggende uitvoeringsbesluiten van belang: Besluit activiteiten leefomgeving, Besluit kwaliteit leefomgeving, Besluit bouwactiviteiten leefomgeving en het Omgevingsbesluit.
Overige wetten
Het voornemen bestaat om de komende jaren nog enkele andere wetten onder het regiem van de Omgevingswet te brengen zoals de wetgeving rondom luchtvaart en wegen. Vooruitlopend daarop is de bevoegdheidsuitoefening voor het verlenen van een ontheffing of verklaring van geen bezwaar voor het houden van een wedstrijd met voertuigen op de openbare weg, gebaseerd op de Wegenverkeerswet, in deze verordening opgenomen. En zijn de regels voor vergunningverlening voor het verrichten van activiteiten op de provinciale weg ook gebaseerd op de Wegenwet en Wegenverkeerswet. Daarnaast bevat deze verordening regels voor het nautisch beheer van vaarwegen, gebaseerd op de Scheepvaartverkeerswet.
Beleid
De Brabantse omgevingsvisie biedt een integraal kader voor diverse aspecten van het fysieke domein. Omdat deze omgevingsvisie geen beleidsuitwerking bevat, zijn er de afgelopen periode nieuwe beleidskaders vastgesteld. De Omgevingsvisie, beleidskaders, uitvoeringsagenda's en omgevingswetprogramma's vormen de basis voor het opnemen van regels in deze verordening.
11 Toezicht en handhaving
Bij nieuwe wet- en regelgeving zijn handhaafbaarheid, uitvoerbaarheid en duidelijkheid
over de rol en taakverdeling bij toezicht en handhaving belangrijke aandachtspunten.
Dat geldt ook voor deze Omgevingsverordening. Het gaat hierbij om toezicht in de brede
zin van het woord; zowel het toezicht op naleving van de regels als ook het interbestuurlijk
toezicht.
Toezicht en handhaving
Voor de naleving van regels staat vertrouwen in de eigen verantwoordelijkheid voorop.
Burgers, bedrijven en de overheid mogen van elkaar verwachten dat zij zich houden
aan vastgestelde regels. Daar hoort ook bij dat als iemand zich niet houdt aan de
vastgestelde regels dat die daarop wordt aangesproken en dat er zo nodig handhavend
wordt opgetreden. Toezicht en handhaving dragen bij aan een gelijk speelveld en doen
recht aan het rechtsgevoel van de samenleving dat verlangt dat regels worden nageleefd,
dat gegeven vertrouwen niet wordt beschaamd en dat geen onherstelbare inbreuken worden
gepleegd op een veilige, schone en gezonde fysieke leefomgeving of omgevingskwaliteit.
De regels in de omgevingsverordening zijn verschillend van aard en richten zich tot
verschillende adressanten. Bijvoorbeeld rechtstreeks werkende regels voor het verrichten
van activiteiten en instructieregels en informatieverplichtingen voor gemeenten en
waterschappen. Dat betekent dat meerdere overheden een rol spelen bij toezicht en
handhaving. De provincie streeft naar een goede samenwerking tussen de verschillende
overheden en het handelen als één overheid. Voor de uitvoering van deze verordening
zijn daarom afstemmings- en samenwerkingsafspraken met de verschillende betrokken
overheden gemaakt, conform de wettelijke procescriteria VTH.
Interbestuurlijk toezicht
Naast het eerste lijns toezicht op naleving van deze verordening heeft de provincie
ook een verantwoordelijkheid als interbestuurlijk toezichthouder (IBT). IBT is één
van de kerntaken van de provincie. In de Omgevingswet wordt ook meermaals gewezen
op de rol van IBT. In de omgevingsverordening kan de provincie zogenaamde instructieregels
stellen, regels waarmee de provincie de uitoefening van gemeentelijke- en waterschapstaken
en bevoegdheden kan beïnvloeden en provinciale belangen kan borgen. Met instructieregels
en instructies kunnen Provinciale Staten invloed uitoefenen op de taakuitoefening
van andere bestuursorganen.
Voor de instructieregels die zich richten tot gemeenten voor het opstellen van het
omgevingsplan bevat de wet specifiek instrumentarium. Naast het indienen van zienswijzen
en het instellen van beroep, kent de wet het interventiebesluit waarmee Gedeputeerde
Staten het vaststellingsbesluit van de gemeente (deels) buiten werking kunnen zetten.
Bij de naleving van de overige andere instructieregels of instructies speelt IBT een
belangrijke rol. De provincie beschikt over de generieke interbestuurlijke toezichtinstrumenten:
a) indeplaatsstelling bij taakverwaarlozing van een wettelijke medebewindstaak en
b) schorsing en vernietiging bij een besluit die in strijd is met het recht en/of
het algemeen belang. Naast de traditionele toezichtinstrumenten maakt de provincie
ook gebruik van interactie met gemeenten en waterschappen via de lijnen van ‘dialoog’
en ‘lerend toezicht’ zoals bedoeld in de landelijke agenda Toekomst van het Interbestuurlijk
Toezicht (ATT).
12 Totstandkoming en rechtsbescherming
Voor de totstandkoming van de omgevingsverordening is een uitgebreid (digitaal) participatietraject doorlopen waarbij iedereen die belangstelling had is uitgenodigd een inbreng te geven; de Tour de Brabant. Naast een inleidend webinar in sepetember 2020 over de concept-omgevingsverordening, zijn er tussen september 2020 - maart 2021 tien verdiepingsessies gehouden over de concept-regeling, zijn er diverse bestuurlijke sessies geweest en zijn er regionale sessies gehouden gericht op het samenwerken als één overheid. Een verslag van de Tour de Brabant is terug te lezen op omgevingswetinbrabant.nl.
Voor de formele vaststellingsprocedure is toepassing gegeven aan de openbare voorbereidingsprocedure uit afdeling 3.4 Algemene wet bestuursrecht. Dat betekent dat de ontwerp omgevingsverordening zes weken ter inzage is gelegd en dat eenieder een zienswijze heeft kunnen indienen.
Omdat de omgevingsverordening algemene regels bevat, staan er tegen het besluit tot vaststelling geen bezwaar- en beroepsmogelijkheden open. Wel kunnen belanghebbenden in procedures tegen bijvoorbeeld omgevingsvergunningen en omgevingsplannen, de onverbindendheid van de regels inroepen.
13 Overzicht wijzigingsbesluiten omgevingsverordening Noord-Brabant
|
Naam besluit |
Datum besluit |
Datum inwerkingtreding |
Hoofdonderwerpen |
|
Omgevingsverordening Noord-Brabant (initieel) |
11‑03‑22 |
01‑01‑24 |
Eerste complete versie |
|
Wijziging Omgevingsverordening, veegronde |
27‑10‑23 |
01‑01‑24 |
|
|
TAM-omgevingsverordening Noord-Brabant |
05‑12‑23 |
01‑01‑24 |
Geometrie update naar aanleiding van alle kaartwijzigingsbesluiten van de Interim
omgevingsverordening Noord-Brabant en de Omgevingsverordening plus de geconsolideerde
tekst |
|
TAM-omgevingsverordening Noord-Brabant - kaartaanpassingen 2024 |
17‑09‑24 |
27‑09‑24 |
Kaartwijzigingen in verband met: |
|
TAM Ogevingsverordening - regelwijziging 1 |
13‑12‑24 |
01‑01‑25 |
Toevoegen locatie Boordieptes grondwaterbeschermingsgebied |
|
TAM-omgevingsverordening Noord-Brabant - kaartaanpassingen 2025 -1 |
25‑02‑2025 |
11‑03‑25 |
Kaartwijzigingen in verband met: - verzoeken om herbegrenzing gemeentelijke plannen (o.a. Stedelijk gebied en NNB) - actualisaties en correcties (o.a. Regionale waterberging en Reservering waterberging en NNB). |
Artikelsgewijze Toelichting
Hoofdstuk 1 Algemene bepalingen
Artikel 1.1 Begripsbepaling
Alle begripsbepalingen zijn in hoofdstuk 1 opgenomen. Als een begrip niet is opgenomen,
wordt aangesloten bij wat in het normale (spraak)gebruik onder een begrip wordt verstaan
of wordt aangesloten bij de begripsbepalingen die in de Omgevingswet, inclusief onderliggende
regelgeving zijn gedefinieerd. In een enkel geval is een afwijkende begripsbepaling
opgenomen, wanneer dat nodig is voor de werking van deze verordening, zoals bij dierenverblijf.
Hiervan is terughoudend gebruik gemaakt.
Verder geldt dat sommige begrippen ruimte bieden voor interpretatie. Wanneer dat nodig
is vanuit rechtszekerheid (bij de rechtstreeks werkende regels) of vanuit provinciaal
belang (bij instructieregels) is die ruimte beperkt, bijvoorbeeld doordat er in deze
verordening al invulling aan het begrip wordt gegeven. In het andere gevallen is er
bij instructieregels bewust gekozen om ruimte te geven aan het bevoegd gezag om een
eigen invulling te geven.
De locaties zijn niet gedefinieerd. Dat is niet nodig nu deze zijn vastgelegd als locatie. Deze worden, waar nodig, wel in de artikelsgewijze toelichting toegelicht. In bijlage 2 zijn de geometrische begrenzingen van de locaties vastgelegd.
Een aantal begrippen die impliciet beleid bevatten, zijn niet als begripsbepaling opgenomen maar in de regels zelf. Een voorbeeld is de invulling wat onder de term 'schadelijke stoffen' wordt begrepen. Deze invulling kan in de loop ter tijd wijzigen en heeft dus een beleidsmatig karakter. Een ander voorbeeld is een nadere invulling wat onder 'van voldoende kwaliteit' wordt begrepen. Als het nodig is, wordt een begrip dat specifiek voor een onderwerp van belang is nader toegelicht in de artikelsgewijze toelichting.
Hoofdstuk 2 Omgevingswaarden
De Omgevingswet verplicht de provincie tot de vaststelling van omgevingswaarden voor:
-
●
waterveiligheid
-
●
wateroverlast
-
●
geluid langs provinciale wegen in de vorm van een geluidproductieplafond.
In deze afdeling worden de omgevingswaarden voor waterveiligheid en wateroverlast vastgesteld. Met het vaststellen van deze omgevingswaarden geeft de provincie nader invulling aan de reglementair opgedragen taak van de waterschappen, te weten de waterstaatkundige verzorging van zijn gebied. Het waterschap is reglementair gehouden het watersysteem zo in te richten en te beheren dat het voldoet aan dein deze verordening gestelde eisen in de vorm van een omgevingswaarde.
Hierbij is aangegeven wat de status is van de omgevingswaarde. De omgevingswaarde voor regionale waterkeringen is een resultaatsverplichting, de omgevingswaarde voor wateroverlast is een inspanningsverplichting voor het waterschap.
De geluidproductieplafonds (GPP) worden bij separaat besluit door Provinciale Staten vastgesteld. De wet verplicht dat de omgevingsverordening de provinciale wegen aanwijst waarlangs GPP worden vastgesteld.
Paragraaf 2.1 Omgevingswaarde waterveiligheid
Artikel 2.1 Omgevingswaarde waterveiligheid regionale waterkering
Op grond van artikel 2.4 van de Omgevingswet worden in de omgevingsverordening voor daarin aan te wijzen, andere dan primaire waterkeringen die in beheer zijn bij een andere beheerder dan het Rijk, omgevingswaarden waterveiligheid vastgesteld voor regionale waterkeringen.
Vastgelegd is wat het gewenste beschermingsniveau is van de waterkeringen die op grond van hun functie van regionale betekenis worden geacht. Deze regionale waterkeringen en de daarvoor geldende omgevingswaarden zijn aangegeven in de bij deze regels behorende locatie.
Het gaat hierbij om 2 typen regionale keringen te weten:
De gedetailleerde ligging van de keringen staat aangegeven op de betreffende legger van het waterschap. Voor de begrenzing van de locatie in deze omgevingsverordening is gebruikt gemaakt van de gegevens van de waterschappen. Doordat de waterschappen onderling verschillende methoden gebruiken, is de weergave van de breedte in deze omgevingsverordening ook wisselend.
De locatie geeft aan wat de veiligheidsnorm (omgevingswaarde) is, uitgedrukt als gemiddelde overschrijdingskans per jaar van de hoogste waterstand die deze regionale waterkering veilig moet kunnen keren. Voor compartimenteringskeringen geldt als omgevingswaarde het feitelijk profiel zoals vastgelegd in de legger.
In het derde lid wordt de relatie tussen norm en maatgevende hoogwaterstand genoemd, kortweg ook wel uitgedrukt als 'hydraulische randvoorwaarden'. De maatgevende hoogwaterstanden zoals die gelden voor het toetsen van de regionale keringen, zijn in Bijlage VIII opgenomen en vastgesteld op voorstel van de watersysteembeheerders.
De vaststelling van de maatgevende hoogwaterstanden is in 2010 voor de eerste keer gedaan op grond van de Verordening water Noord-Brabant. De maatgevende hoogwaterstanden in Bijlage VIII Maatgevende hoogwaterstanden zijn ten opzichte van die versie geactualiseerd, in die zin dat de trajecten van de regionale keringen in de huidige situatie zijn benoemd met de hier bijpassende maatgevende waterstanden. Er zijn dus nog geen nieuwe toetspeilen afgeleid waarin rekening is gehouden met nieuwe inzichten over Maasafvoeren en klimaatscenario's. De maatgevende hoogwaterstanden worden periodiek geactualiseerd, als daar noodzaak toe is.
Over de wijze en frequentie van de toetsing zijn regels opgenomen in de Paragraaf 6.2.1 Regionale waterkeringen. De regels over de rapportage van de toetsing staan in Paragraaf 9.2 Informatieplicht waterschappen.
Als uit de toetsing blijkt dat de kering voldoet kan deze de vastgestelde maatgevende hoogwaterstand veilig keren en wordt voldaan aan de omgevingswaarde. Als na afkeuring de conclusie wordt getrokken dat de kering dient te worden verbeterd, ligt het voor de hand om de verbetering zodanig uit te voeren dat de kering daarna meerdere toetsingscycli kan worden goedgekeurd. Over het algemeen wordt voor een waterkering uitgegaan van een levensduur van ca. 50 jaar. Met een dergelijke levensduur kan de investering en de daaraan vaak gekoppelde ruimtelijke herinrichting voldoende renderen. Om een ontwerp te kunnen maken dat ca. 50 jaar voldoet, dient de beheerder een inschatting te maken van de veranderingen in de maatgevende hoogwaterstand binnen deze periode. Hierbij dienen met name klimaatontwikkelingen en veranderingen aan het riviersysteem in beschouwing genomen te worden.
Per kolom in de tabellen van Bijlage VIII is de volgende informatie opgenomen:
-
Kolom 1: De naam van de waterloop aangevuld met geografische aanduidingen.
-
Kolom 2: Hierin worden per waterloop de 'daarbij aan te geven plaatsen' opgesomd in de vorm van rivierpunten die zijn opgenomen in de kaarten van Bijlage VIII.
-
Kolom 3: Hierin staat de gehanteerde norm (omgevingswaarde) uitgedrukt als gemiddelde overschrijdingskans per jaar van de hoogste waterstand die deze regionale waterkering veilig moet kunnen keren.
-
Kolom 4: Hierin staan de maatgevende hoogwaterstanden die gelden voor de rivierpunten in kolom 2 en behoren bij de omgevingswaarden die zijn opgenomen in de locatie.
-
Kolom 5: Hierin staan de toetspeilen Volkerak-Zoommeer (TVZM). Deze kolom geldt voor het beheergebied van waterschap Brabantse Delta op die locaties waar de peilen worden beïnvloed door de inzet van de waterberging Volkerak-Zoommeer (vanaf 2016), in combinatie met een eens in de 10-jaar afvoer op de Mark.
Paragraaf 2.2 Omgevingswaarde wateroverlast
Op grond van artikel 2.13 Omgevingswet moet bij provinciale verordening met het oog op de bergings- en afvoercapaciteit waarop de regionale wateren moeten zijn ingericht, een omgevingswaarde worden vastgesteld met betrekking tot de gemiddelde overstromingskans per jaar uit oppervlaktewateren van daarbij aan te wijzen gebieden. In deze paragraaf wordt daarin voorzien.
De omgevingswaarde drukt de hoogst toelaatbaar geachte kans op overstroming uit ofwel het wenselijk geachte beschermingsniveau. De normering bakent de zorgplicht af die de waterbeheerder heeft op het vlak van het voorkomen dan wel beperken van ontoelaatbare wateroverlast door inundatie vanuit oppervlaktewater ten gevolge van neerslag. Zij geeft daarmee helderheid voor de burgers en de bedrijven over het restrisico en hun eigen verantwoordelijkheid ten aanzien van roerende en onroerende zaken.
De maatregelen die nodig zijn om de bergings- en afvoercapaciteit van de regionale wateren aan de in deze verordening vastgelegde norm te laten voldoen neemt de beheerder op in het waterbeheerprogramma, bedoeld in artikel 3.7 van de wet, dan wel worden uitgewerkt via inrichtingsplannen.
Er gelden verschillende omgevingswaarden: een omgevingswaarde voor het stedelijk gebied (met een gebied waar een afwijkende omgevingswaarde geldt), een omgevingswaarde voor het buitenstedelijk gebied (met een gebied waar een afwijkende omgevingswaarde geldt) en een omgevingswaarde voor een gebied waar geen normen gelden. Deze waarden zijn gekoppeld aan de volgende locaties: Norm wateroverlast stedelijk gebied, Afwijkende norm wateroverlast stedelijk gebied, Norm wateroverlast buiten stedelijk gebied, Afwijkende norm wateroverlast buiten stedelijk gebied en Normvrij gebied.
Bij de plicht om aan de omgevingswaarde te voldoen, geldt het zogenaamde maaiveldcriterium. Dat wil zeggen dat een klein gedeelte van het gebied niet aan die omgevingswaarde behoeft te voldoen. Voor grasland is dat 5%, voor akkerbouw, hoogwaardige land- en tuinbouw en glastuinbouw is dat 1% en voor bebouwd gebied 0 %. De genoemde omgevingswaarden moeten in dit licht bezien worden.
Als basis geldt voor het stedelijk gebied (Norm wateroverlast stedelijk gebied) een omgevingswaarde van een overstromingskans van 1/100 per jaar voor gebieden waar hoofdzakelijk stedelijke bebouwing, hoofdinfrastructuur en spoorwegen aanwezig zijn, en 1/10 per jaar voor overige gebieden. Voor de bebouwde gebieden van onder meer Den Bosch en Vught geldt een afwijkende omgevingswaarde (Afwijkende norm wateroverlast stedelijk gebied). Bestuurlijk is voor deze zogenaamde HoWaBo-gebieden afgesproken een beschermingsniveau van 1/150 i.p.v. 1/100 te bieden tegen overstroming vanuit het systeem van de Dommel en de Aa.
De omgevingswaarde voor buitenstedelijk gebied (Norm wateroverlast buiten stedelijk gebied) is 1/100 per jaar voor gebieden waar hoofdinfrastructuur en spoorwegen liggen, 1/50 per jaar voor glastuinbouw en hoogwaardige land- en tuinbouw, 1/25 per jaar voor akkerbouw en 1/10 per jaar voor grasland. Voor bebouwing die is gelegen in buitenstedelijk gebied geldt als omgevingswaarde die van het omringende landgebruik. Als bebouwing bijvoorbeeld gelegen is binnen het Natuur Netwerk Brabant (NNB) geldt er geen omgevingswaarde want op grond van Artikel 2.4 is dit normvrij (Normvrij gebied). Het waterschap is vrij om desgewenst maatregelen te nemen om een hoger beschermingsniveau te realiseren. Voor enkele beekdalen in het gebied van waterschap Aa en Maas geldt een afwijkende norm van 1/10 (Afwijkende norm wateroverlast buiten stedelijk gebied).
De gebieden waar geen norm van toepassing is (Normvrij gebied), zijn opgebouwd uiteen aantal categorieën: het Natuur Netwerk Brabant (NNB), buitendijkse gebiedenlangs regionale wateren zoals langs de Mark en Dintel, beekdalen, regionale waterbergingsgebieden en reserveringsgebieden waterberging. Regionale waterbergingsgebieden zijn gebieden die van nature inunderen en gebieden die zijn ingericht als waterbergingsgebieden (gestuurde waterberging).Reserveringsgebieden waterberging zijn gebieden die gevoelig zijn voorwateroverlast. Ze zijn nodig om te voorkomen dat ontwikkelingen plaatsvinden die het watersysteem nadelig beïnvloeden. Het gaat om gebieden die in de toekomst nodig kunnen zijn voor het watersysteem of mogelijk ingericht gaan worden als gestuurd waterbergingsgebied. Ook voor het watersysteem zelf (de oppervlaktewateren) geldt geen norm. Daarnaast zijn er gebieden waar uit de toetsing van het watersysteem door het waterschap is gebleken dat het gebied niet voldoet aan de norm, en dat het niet kosteneffectief of technisch niet haalbaar is om maatregelen te nemen om het beschermingsniveau te realiseren.
Als er voor de gebieden geen norm van toepassing is, wil dit zeggen dat er voor de waterbeheerder geen inspanningsverplichting geldt om maatregelen te nemen om een bepaald beschermingsniveau te (blijven) garanderen. Er vindt geenachteruitgang plaats, de status quo blijft van toepassing. Als er doorprojecten elders een verslechtering in het beschermingsniveau zou plaatsvinden moet dat gecompenseerd worden door de waterbeheerder.
Om het grondgebruik te bepalen wordt voor de toetsing gekeken naar de grondgebruikskaart van de Waterschadeschatter (STOWA). Als het resultaat van de toetsing leidt tot een knelpunt dat is terug te leiden tot een teeltwijziging dan volgt er niet per definitie een opgave voor het waterschap tot het nemen van maatregelen uit. In Brabant is in het kader van de Reconstructie Zandgronden (Reconstructie-en gebiedsplannen) en het daarop verschijnen van de eerste NBW-proof waterbeheerplannen (2009) afgesproken dat vanaf dat moment eenieder op de hoogte kon zijn van de gevoeligheid voor wateroverlast (van de toen aangemerkte gebieden) en daarmee van het eigen ondernemersrisico. Voor knelpunten als gevolg van teeltverandering kan daarom worden teruggegaan tot 2005. Om te achterhalen wat het grondgebruik in 2005 was, wordt gekeken naar het Landelijk Grondgebruikbestand Nederland (LGN). Sinds 1986 maakt Wageningen Environmental Research (Alterra) met een frequentie van 3 tot 5 jaar een Landelijk Grondgebruikbestand Nederland (LGN). Het grondgebruik in 2005 wordt afgeleid van LGN5. LGN5 is gebaseerd op satellietbeelden van 2003 en2004.
Paragraaf 2.3 Omgevingswaarde geluid provinciale weg
Artikel 2.5 Aanwijzen provinciale wegen
De Omgevingswet verplicht dat er geluidproductieplafonds als omgevingswaarde worden vastgesteld langs provinciale wegen met ten minste 1000 mvt/etmaal. Provinciale Staten kunnen ook besluiten wegen/wegdelen met minder dan 1000 mvt/etmaal aan te wijzen. De wegen waarvoor een geluidproductieplafond moet worden vastgesteld, worden bij omgevingsverordening aangewezen.
De vaststelling van de GPP als omgevingswaarde vindt plaats via aparte besluitvorming van Provinciale Staten buiten deze Omgevingsverordening.
Op basis van de tellingen uit 2019 zijn er geen provinciale wegdelen met een lagere verkeersintensiteit dan 1000 mvt/dag. Daarom is opgenomen voor alle provinciale wegen een GPP vast te stellen. Dat draagt ook bij aan een eenduidig kader voor alle provinciale wegen.
Bij de eerste vaststelling wordt de hoogte van de GPP-waarden van rechtswege bepaald en door PS vastgesteld. Hiertegen is geen bezwaar en beroep mogelijk. In een aantal situaties biedt de wet aan PS de mogelijkheid om bij deze eerste vaststelling een afwijkende waarde vast te stellen. Hiertegen is wel bezwaar en beroep mogelijk.
Hoofdstuk 3 Rechtstreeks werkende regels voor activiteiten
In dit hoofdstuk zijn algemene regels voor activiteiten in de fysieke leefomgeving opgenomen. Het Rijk stelt vergelijkbare regels vast in het Besluit activiteiten leefomgeving. De opbouw in dit hoofdstuk sluit daar voor een groot deel bij aan.
Afdeling 3.1 Algemeen
Burgers, bedrijven en overheden kunnen activiteiten uitvoeren die de fysieke leefomgeving beïnvloeden. Dit hoofdstuk bevat algemene regels voor activiteiten. In sommige gevallen gelden de algemene regels binnen de hele provincie, in andere gevallen zijn er specifieke locaties opgenomen waarbinnen de regels gelden, zoals voor grondwaterbeschermingsgebied of stiltegebied. Het is denkbaar dat bij het verrichten van een activiteit meerdere regels naast elkaar gelden. Dit kunnen zowel regels zijn opgenomen in deze verordening als algemene regels die door het Rijk zijn vastgesteld in het Besluit activiteiten leefomgeving, door de gemeente in het omgevingsplan of door het waterschap in de waterschapsverordening. De regels richten zich rechtstreeks tot degene die de activiteit uitvoert.
Deze verordening volgt bij het stellen van de algemene regels zo veel mogelijk het systeem van het Besluit activiteiten leefomgeving.
Artikel 3.4 Meldplicht
Het doen van een melding vindt plaats via het Digitaal stelsel omgevingsrecht (DSO).
De melding wordt uiterlijk vier weken voordat met de activiteit wordt gestart, gedaan. De termijn van vier weken sluit aan bij het Besluit activiteiten leefomgeving en biedt aan Gedeputeerde Staten de mogelijkheid om in die periode te beoordelen of de melding voldoet aan de regels. Gedeputeerde staten berichten binnen vier weken of met de melding kan worden volstaan. Dit is een termijn van orde.
Als de gegevens in de melding voor een beoordeling van de te nemen maatregelen onvoldoende zijn, kan met toepassing van artikel 4:5 Awb om aanvullende gegevens worden gevraagd.
Aan de mededeling dat met een melding kan worden volstaan, kan ook een besluit worden gekoppeld met aanvullende voorwaarden, maatwerkvoorschriften. Hiervoor bevat het Omgevingsbesluit regels. In een dergelijk geval geldt dat de mededeling wordt aangemerkt als een besluit, waartegen bezwaar en beroep open staat. In alle andere gevallen is de mededeling een constatering dat aan de algemene regels wordt voldaan en staat er geen bezwaar en beroep open.
De mededeling kan een plicht bevatten om de start van de uitvoering ten minste twee weken voor aanvang te melden vanwege noodzakelijk toezicht. Teneinde vertragingen in de uitvoering te voorkomen, kan het daarom zinvol zijn, om reeds bij het doen van de melding inzicht te geven in de datum van uitvoering.
Het is ook mogelijk dat de mededeling een voorwaarde bevat met een geldigheidsduur. Dit komt de efficiency rondom de controle en toezicht op de activiteiten ten goede.
Artikel 3.5 Startmelding
In het geval er algemene regels voor het verrichten van een activiteit zijn opgenomen, is die activiteit aanvaardbaar als aan die voorwaarden wordt voldaan. Er is geen nadere afweging nodig of het stellen van aanvullende voorwaarden met een maatwerkvoorschrift.
In gevallen waarbij het houden van toezicht vanuit het te beschermen belang nodig is, zijn de regels gekoppeld aan het doen van een startmelding. Het verrichten van de activiteit zonder het doen van een startmelding, geldt dat de activiteit in strijd met deze verordening wordt verricht.
Het doen van een startmelding heeft als doel dat het bevoegd gezag tijdig kennis kan
nemen van de uitvoering van de activiteit zodat toezicht en handhaving van de regels
mogelijk is. Het werken met startmeldingen, betekent een aanzienlijke lastenverlichting
voor zowel initiatiefnemers als bevoegd gezag en draagt bij aan deregulering.
Ook een startmelding verloopt via het Digitaal stelsel omgevingsrecht (DSO).
Artikel 3.7 Afbakening maatwerkmogelijkheden
Vanuit het systeem van de wet wordt aangegeven in hoeverre een ander bevoegd gezag de mogelijkheid heeft om met maatwerkregel of maatwerkvoorschrift de gestelde regels aan te vullen of daarvan af te wijken.
In het eerste lid is aangegeven dat het bevoegde orgaan van de gemeente of waterschap geen maatwerkregels mag vaststellen die afwijken van de in dit hoofdstuk door Provinciale Staten vastgestelde algemene regels. Zij hebben wel de bevoegdheid om aanvullende maatwerkregels vast te stellen.
In het tweede lid is opgenomen dat het bevoegd gezag maatwerkvoorschriften mag vaststellen als dat vanuit het oogmerk van de regels wenselijk is.
Artikel 3.8 Hardheidsclausule
De algemene regels voor activiteiten. zoals opgenomen in hoofdstuk 2, kunnen soms leiden tot een "onbillijkheid van overwegende aard". Bijvoorbeeld in situaties ter bescherming van de grondwaterkwaliteit of bij de toepassing van eisen voor huisvestingssystemen bij veehouderijen. Wanneer daarvan sprake is, kan vooraf niet worden voorzien; dan zou dit immers in een regel vervat kunnen worden.
Voor de algemene regels voor activiteiten kan door Gedeputeerde Staten in individuele gevallen afgeweken worden van de regels in deze verordening, door toepassing van de hardheidsclausule. De hardheidsclausule is er alleen voor spaarzame, incidentele gevallen.
In het tweede lid is aangegeven wanneer de hardheidsclausule niet toegepast kan worden. De belemmeringen daarvoor zijn gebaseerd op wetgeving. Voor de duidelijkheid is dit ook in het artikel zelf opgenomen.
Afdeling 3.2 Grondwater algemeen
Paragraaf 3.2.2 Inhoudelijke regels Grondwater algemeen
Artikel 3.11 Aanwijzing milieubelastende activiteit Diep grondwaterlichaam
Algemeen
Provinciale Staten van Noord-Brabant hebben op grond van Artikel 4.21 in het Besluit kwaliteit leefomgeving (Bkl) de verplichting om vanuit de Kaderrichtlijn Water en de Grondwaterrichtlijn om het grondwater dat nu en voor de toekomst geschikt is voor de winning van drinkwater water bestemd voor menselijke consumptie te beschermen. De onconventionele winning van koolwaterstoffen brengt risico's met zich mee, die de kwaliteit van het grondwater voor drinkwaterwinning dat bestemd is voor menselijke consumptie bedreigen. Omdat de risico's van deze onconventionele boringen naar koolwaterstoffen onbekend en wellicht onbeheersbaar zijn, is het nodig de grondwaterlichamen die geschikt zijn voor het onttrekken van water bestemd drinkwaterwinning voor menselijke consumptie te beschermen met een verbod.
Kaderrichtlijn Water (2000/60/EG van 23 oktober 2000)
De Kaderrichtlijn Water (2000/60/EG van 23 oktober 2000) onderkent de noodzaak van
maatregelen die erop gericht zijn een achteruitgang op lange termijn van kwantiteit
en kwaliteit van de zoetwatervoorraden te voorkomen.
In Artikel 4.21 van het Bkl is artikel 7.3 van de Kaderrichtlijn Water geïmplementeerd
die stelt dat de lidstaten zorg dragen voor de nodige bescherming van de aangewezen
grondwaterlichamen met de bedoeling de achteruitgang van de kwaliteit daarvan te voorkomen,
teneinde het niveau van zuivering dat voor de productie van drinkwater is vereist,
te verlagen. De lidstaten kunnen voor die waterlichamen beschermingszones vaststellen.
De provincie Noord-Brabant heeft in het Provinciaal Waterplan Noord-Brabant 2010-2015
vijf grondwaterlichamen benoemd, waarvoor waterkwaliteitsdoelstellingen zijn vastgesteld.
Hiermee is ook uitvoering gegeven aan de instructie in Artikel 4.4 Bkl die de provincie
verplicht in het Regionaal Waterprogramma grondwaterlichamen aan te wijzen. Voor het
grondwater is de belangrijkste doelstelling dat al het grondwater, zowel diep als
ondiep, van goede kwaliteit blijft en geschikt is voor bereiding van water voor menselijke
consumptie en de ontwikkeling van natuur. Onder kwaliteit wordt ook verstaan het beschermen
van grondwater van hoge ouderdom dat op dit moment nog gevrijwaard is van menselijke
invloeden.
Grondwaterrichtlijn (2006/118/EG van 12 december 2006)
De Grondwaterrichtlijn (2006/118/EG van 12 december 2006) is een nadere uitwerking
van de Kaderrichtlijn Water waarin wordt omschreven hoe de monitoring van de kwaliteit
van het grondwater moet worden opgepakt en op welke manier de lidstaten maatregelen
nemen om verontreiniging van het grondwater te voorkomen.
Aanwijzing grondwaterlichamen voor menselijke consumptie
In artikel 7.1 van de Kaderrichtlijn Water worden de lidstaten verplicht om alle waterlichamen
die voor de onttrekking van voor menselijke consumptie bestemd water worden gebruikt
en dagelijks gemiddeld meer dan 10 m3 per dag leveren of meer dan 50 personen bedienen
en de voor toekomstig gebruik bestemde (grond)waterlichamen, aan te wijzen. Het Rijk
heeft een overzichtskaart gemaakt van alle grondwaterlichamen in Nederland. De provincie
Noord-Brabant heeft in het regionaal waterprogramma de vijf grondwaterlichamen op
Brabants grondgebied als eenheid benoemd en daarvoor kwaliteitsdoelstellingen vastgesteld.
De grondwaterlichamen Zand-Maas, Slenk-diep Maas, Zoet grondwater in dekzand (Schelde)
en Deklaag Rijn-West zijn geschikt voor menselijke consumptie. De provincie heeft
daarmee, ter uitvoering van artikel 4.4, eerste lid Bkl, aan deze vier grondwaterlichamen
de maatschappelijke functie drinkwateronttrekking toegekend. De grenzen van de grondwaterlichamen
overschrijden de grens van de provincie Noord-Brabant. Deze aanwijzing van grondwaterlichamen
voor menselijke consumptie betreft alleen de gebieden gelegen binnen het grondgebied
van de provincie Noord-Brabant.
Het grondwaterlichaam Zout grondwater in ondiepe zandlagen Schelde in West-Brabant
is ongeschikt voor menselijke consumptie.
Verbod onconventionele winning koolwaterstoffen
Bij de onconventionele winning van koolwaterstoffen, worden verschillende technieken
toegepast. Bij de winning van schaliegas wordt er meestal eerst 1,5 tot 4 kilometer
verticaal geboord en daarna 0,5 tot 1,5 kilometer in horizontale richting. Door horizontaal
te boren wordt het contact met de schaliegashoudende laag vergroot zodat de gasproductie
toeneemt.
Een techniek die vaak wordt toegepast is het hydraulisch kraken van het gesteente,
het zogeheten 'fracking'. Bij fracking wordt eerst een verticale put geboord tot aan
de steenlaag. Daarna wordt onder hoge druk een mengsel van water, zand, chemicaliën,
keramische korrels of schuim in de boorput gepompt. Het mengsel dat wordt gebruikt
is afhankelijk van de omstandigheden in de boorput. Door de druk die bij dit proces
ontstaat splijt de steen, waardoor het gas kan ontsnappen. Het zand of de keramische
korrels zorgen ervoor dat de scheurtjes open blijven staan. De chemicaliën in de mengsels
zijn onder andere bedoeld om corrosie tegen te gaan, om bacteriën te doden die het
gebruikte water verontreinigen, om frictie te verlagen en om de vorming van ketelsteen
tegen te gaan. Er zijn een aantal risico's bekend met fracking:
• het ontstaan van aardbevingen langs bestaande breuken;
• het lekken van chemicaliën de ondergrond in vanaf het oppervlak;
• het weglekken van chemicaliën naar ondiepe water dragende lagen bij slecht uitgevoerde boringen.
Vanwege bovenstaande risico's is, ter bescherming van de kwaliteit van het grondwater vanwege waterwinning, op grond van Artikel 7.11 Bkl, de onconventionele winning van koolwaterstoffen aangewezen als milieubelastende activiteit binnen de locatie Diep grondwaterlichaam. In Artikel 3.12 is een verbod opgenomen deze activiteit te verrichten.
Artikel 3.13 Maatwerkregels gesloten bodemenergiesysteem
De provincie kan in de omgevingsverordening op grond van artikel 2.12 Besluit activiteiten leefomgeving (Bal) aanvullende regels stellen voor activiteiten die in het Besluit activiteiten leefomgeving zijn gereguleerd als dit vanwege provinciale belangen nodig is en het niet doelmatig of doeltreffend is dat gemeenten dit in het omgevingsplan doen.
De provincie is op grond van artikel 2.18 van de Omgevingswet verantwoordelijk voor de kwaliteit en bescherming van het grondwater en op grond van artikel 3.8 van de wet evenals voor het behalen van de Kaderrichtlijn Water (KRW)-doelen in grondwaterlichamen. De bescherming van grondwater en grondwaterlichamen is gemeentegrens overstijgend. Het is een provinciaal belang om het grondwater in de vier Brabantse grondwaterlichamen met de maatschappelijke functie drinkwateronttrekking op eenzelfde wijze te beschermen. Daarom bevat de omgevingsverordening diverse regels ter bescherming van het grondwater.
In het kader van de energietransitie worden op steeds grotere schaal gesloten bodemenergiesystemen in de Brabantse bodem geïnstalleerd. Op plaatsen waar deze systemen tot in de diepere grondwaterlagen reiken, ontstaan risico's voor de kwaliteit van het drinkwater voor nu en de langere termijn. Het betreft directe vervuiling bij lekkage van circulatievloeistoffen en het doorsijpelen van vervuilingen uit ondiepe grondwaterpakketten naar de drinkwaterpakketten door beschadiging van de beschermende kleilaag. De actuele en te verwachten aantallen gesloten bodemenergiesystemen maken dat het risico (kans x frequentie) te groot wordt om de grondwaterkwaliteit in de diepe grondwatervoorraden te waarborgen. Daarom kiest de provincie voor het voorzorgprincipe, en zijn in dit artikel aanvullend op paragraaf 4.111 van het Besluit activiteiten leefomgeving maatwerkregels gesteld voor gesloten bodemenergiesystemen. Alle gesloten bodemenergiesystemen zijn op grond van artikel 4.1136 en artikel 4.1138 meldings- en registratieplichtig.
De gemeente is het bevoegd gezag voor de melding op grond van het Bal en de regels die in paragraaf 4.111 Bal zijn opgenomen. Dat blijft zo. De provincie heeft gekozen voor provinciale maatwerkregels, aanvullend op het Besluit activiteiten leefomgeving (Bal). Daarmee is de provincie bevoegd gezag voor toezicht en handhaving op (uitsluitend) deze maatwerkregels. Een gemeente hoeft zelf geen regels in het omgevingsplan op te nemen over de aanvullende regels, nu de provincie dat al heeft gedaan. Een gemeente kan vanuit een ander oogmerk, zoals het tegengaan van verplaatsing van vervuilingen die in de ondergrond aanwezig zijn, wél aanvullende regels in het omgevingsplan opnemen. De maatwerkregels zijn overal gelijk en worden gekoppeld aan de locatie (diepte). De initiatiefnemer moet de maatwerkregels rechtstreeks in acht nemen.
De maatwerkregels hebben betrekking op:
-
a.
de diepte van boringen voor gesloten bodemenergiesystemen: boren is toegestaan tot de beschermende kleilaag en tot de diepte ter plaatse van Maximum boordiepte bepaalde waarde onder maaiveld.
Op grond van Protocol 11001, is het verplicht dat het buismateriaal van de bodemwarmtewisselaar voldoet aan BRL5219. Voor het doorboren van de klei- en leemlagen boven de aangegeven diepte geldt onverminderd dat boorgaten laagsgewijs moeten worden afgedicht of volledig afgedicht (gegrout) volgens SIKB protocol 2101. Het doorboren van de beschermende kleilaag ten behoeve van gesloten bodemenergiesystemen is niet toegestaan. -
b.
gebruik van circulatievloeistof: uitgangspunt bij het gebruik van circulatievloeistoffen is dat het onwenselijk is dat vervuilingen het diepe grondwater bereiken. Alleen water, kaliumcarbonaat en monopropyleenglycol worden als circulatievloeistof geaccepteerd omdat dit volgens het RIVM de minst schadelijke circulatiestoffen zijn. Additieven zijn niet toegestaan.
-
c.
registratieverplichting: in het Landelijk Grondwater Register (LGR) worden alle vergunningen en meldingen voor grondwateronttrekkingen, infiltraties en open bodem energiesystemen in Nederland geregistreerd. Het LGR wordt gebruikt voor de ondersteuning van de processen vergunningverlening, handhaving en heffingen door provincies, waterschappen, gemeenten en Rijkswaterstaat. Daarnaast is het LGR een bron voor het samenstellen van beleidsinformatie en publieke informatie. Het LGR wordt al enige tijd gebruikt voor de registratie van gesloten bodemenergiesystemen, maar het aanleveren van gegevens over deze systemen is niet verplicht. Dit is wel wenselijk, om de kwaliteit van de gegevens in het LGR te waarborgen. Daarom is in de verordening als voorwaarde opgenomen dat alle meldingen van gesloten bodemenergiesystemen worden opgenomen in het LGR. Dit betreft een informatieplicht van gemeenten gebaseerd op artikel 20.6 Omgevingswet in verband met de provinciale taken voor grondwater en watersystemen. Het is hierbij ook gewenst dat er extra informatie wordt opgenomen in het LGR inzake de gebruikte circulatievloeistof en de manier van afdichten (conform SIKB protocol 2101). De informatie over de manier van afdichten betreft of er sprake is van volledig afdichten (grouten) of laagsgewijs afdichten, en welk afdichtingsmateriaal gebruikt is. Deze informatieplicht is in Artikel 9.1 Registratie gesloten bodemenergiesysteem van deze verordening opgenomen. Het LGR gaat over in de Basis Registratie Ondergrond (BRO).
Overgangsregeling gesloten bodemenergiesystemen
In Artikel 10.4 Overgangsrecht gesloten bodemenergiesysteem is een overgangsregeling opgenomen voor bouw- en renovatieprojecten die in een zo ver gevorderd stadium zijn dat omschakeling naar een alternatief waarvoor de kleilaag niet doorboord hoeft te worden, niet meer reëel haalbaar is. Met de overgangsregeling wordt voorkomen dat bouwprojecten als gevolg van de nieuwe regels ernstige vertragingen op lopen of te maken krijgen met een disproportionele toename van de kosten.
Artikel 3.14 Maatwerkregel open bodemenergiesysteem
Net als bij de gesloten bodemenergiesystemen geldt ook voor open bodemenergiesystemen dat het doorboren van de beschermende kleilaag vanuit het voorzorgprincipe niet wenselijk is. Voor de gebieden waar de beschermende kleilaag ondiep is gelegen, wordt met het oog op de energietransitie voor onder andere hoogbouw (woningcomplexen en dergelijke), een uitzondering gemaakt. In deze gebieden blijven bodemenergiesystemen toegestaan tot een maximale diepte van 80 meter ook als de beschermende kleilaag daarvoor doorboord wordt. Een belangrijke reden voor het verschil in beleid tussen de open en gesloten bodemenergiesystemen is dat bij open bodemenergiesystemen meerdere woningen van warmte en koude worden voorzien, terwijl het bij gesloten bodemenergiesystemen gebruikelijk is dat voor elke woning een boring plaatsvindt. Daarnaast is bij een open bodemenergiesysteem het risico op een onvoldoende afdichting kleiner, en kan een onvoldoende afdichting hersteld worden. Om de kans op een goede afdichting te vergroten en beter controleerbaar te maken, bevelen we aan om aanvullend aan SIKB protocol 2101 een boorgatmeting uit te voeren en detecteerbare klei toe te passen, maar stellen dat vooralsnog niet verplicht.
Artikel 3.15 Aanwijzing vergunningvrije gevallen open bodemenergiesysteem
De provincie is bevoegd gezag voor de omgevingsvergunning voor open bodemenergiesystemen als milieubelastende activiteit, zoals geregeld in paragraaf 4.112 van het Besluit activiteiten leefomgeving.
Artikel 2.16 van het Besluit activiteiten leefomgeving biedt de mogelijkheid om in de omgevingsverordening gevallen aan te wijzen waarvoor de vergunningenplicht voor open bodemenergiesystemen van artikel 3.19 van dat besluit niet geldt. In het geval dat een activiteit is vrijgesteld van de vergunningenplicht, geldt er op grond van artikel 4.1149 van het Besluit activiteiten leefomgeving van rechtswege een meldplicht. In dit artikel zijn onttrekkingen ten behoeve van een open bodemenergiesysteem van ten hoogste 10 m3 per uur en buiten Attentiezone waterhuishouding aangewezen. Deze vrijgestelde systemen zijn wel meldingsplichtig. Overigens geldt dat de aanleg van bodemenergiesystemen binnen waterwingebied en grondwaterbeschermingsgebied is verboden en binnen Boringsvrije zones geldt een aparte meldplicht.
Artikel 3.16 Aanvullende registratieplicht open bodemenergiesysteem
Artikel 4.1150 van het Besluit activiteiten leefomgeving verplicht om bij een open bodemenergiesysteem een registratie bij te houden van de hoeveelheden warmte en koude die vanaf de datum waarop het open bodemenergiesysteem in gebruik is genomen aan de bodem zijn toegevoegd, het jaarlijks energierendement en de gemiddelde temperatuur per maand van het grondwater dat door het systeem in de bodem wordt teruggeleid. Deze gegevens moeten jaarlijks worden verstrekt aan het bevoegd gezag. In aanvulling hierop is het van belang om ook de jaarlijkse hoeveelheid onttrokken grondwater te registreren. De gegevens op grond van artikel 4.1150 Besluit activiteiten leefomgeving (zoals de energiebalans) dienen altijd verstrekt te worden.
In deze verordening worden kleine ondiepe open bodemenergiesystemen niet langer vrijgesteld van meldings- en registratieplicht. Deze kleine ondiepe bodemenergiesystemen blijven wel vrijgesteld van de vergunningplicht en - net als alle open bodemenergiesystemen - van het doen van opgave van de onttrokken hoeveelheden grondwater.
Het is in het belang van de gebruiker van een open of gesloten bodemenergiesysteem dat de installatie geregistreerd is. Zonder registratie is de kans groot dat onvoldoende rekening gehouden kan worden met interferentie bij het installeren van nieuwe systemen in de directe omgeving. Deze wijziging is ook opgenomen met oog op een 'level playing field' van open en gesloten bodemenergiesystemen.
Artikel 3.17 Meetverplichting wateronttrekkingsactiviteit
In dit artikel is de verplichting opgenomen om de hoeveelheid onttrokken en geïnfiltreerd water te meten en de kwaliteit van het geïnfiltreerde water te meten, voor de wateronttrekkingsactiviteiten waarvoor de provincie volgens hoofdstuk 16 van het Besluit activiteiten leefomgeving bevoegd gezag is. De meetgegevens moeten worden geregistreerd. Deze verplichting sluit aan bij het oude recht (voorheen geregeld in het Waterbesluit).
Artikel 3.18 Maatwerkregel informatieplicht wateronttrekkingsactiviteit
De meetgegevens die op grond van artikel 2.16 worden verkregen, moeten jaarlijks aan de provincie worden gestuurd. Ook dit sluit aan op het oude recht. De provincie zorgt er voor dat de gegevens worden opgenomen in het Landelijk Grondwater Register (LGR).
Afdeling 3.3 Waterwinning voor menselijke consumptie
Het grondwater is een belangrijke bron voor de openbare drinkwatervoorziening. Veel Nederlandse huishoudens ontvangen hun drinkwater uit grondwater. Daarnaast zijn er Brabant enkele rivierwaterwinningen. Met het oog op de continuïteit van de levering van drinkwater voert de provincie al geruime tijd een beschermingsbeleid, gericht op minimalisering van de risico's op achteruitgang van de kwaliteit. Daarvoor is er waterwingebied, grondwaterbeschermingsgebied en boringsvrije zone aangewezen. Naast de hiervoor genoemde grondwaterbeschermingsgebieden is een vierde zone opgenomen, de beschermingszone rivierwaterwinning. Deze zone is op verzoek van Rijkswaterstaat opgenomen.
Binnen voornoemde zones zijn bepaalde activiteiten en het gebruik van schadelijke stoffen verboden of aan voorschriften gebonden met als doel om de bodem en het grondwater te beschermen tegen verontreiniging. De consequentie hiervan kan zijn dat er beperkingen en extra kosten zijn voor inwoners en bedrijven binnen deze gebieden. Dit is gerechtvaardigd vanwege het grote maatschappelijk belang van de drinkwaterlevering.
Bescherming van ons drinkwater is niet alleen een taak vanuit nationale regelgeving (Omgevingswet en Drinkwaterwet) maar heeft ook een grondslag in de Kaderrichtlijn Water (Richtlijn 2000/60/EG) die door de Omgevingswet geïmplementeerd is:
"De lidstaten dragen zorg voor de nodige bescherming van de aangewezen waterlichamen met de bedoeling de achteruitgang van de kwaliteit daarvan te voorkomen, teneinde het niveau van zuivering dat voor de productie van drinkwater is vereist, te verlagen. De lidstaten kunnen voor die waterlichamen beschermingszones vaststellen." (KRW, art 7, derde lid)
De KRW (art 7, eerste lid) verplicht er verder toe de Nederlandse grondwaterlichamen waaruit drinkwater gewonnen wordt, op te nemen in het Register voor beschermde gebieden. Dit register wordt, zoals aangegeven in Artikel 11.40 van het Besluit kwaliteit leefomgeving (Bkl), beheerd door de Minister van Infrastructuur en Waterstaat. Als provincie verzamelen we op grond van Artikel 11.36 Bkl de door de KRW verplichte gegevens voor deze gebieden. Deze gebieden hebben daarmee een status als 'Drinking water protected area'. Dit heeft geen rechtstreekse gevolgen voor het toelaten van activiteiten in de gebieden maar dit brengt wel een verplichting mee om te voldoen aan het vereiste van 'geen achteruitgang' met het oog op de binnen het grondwaterlichaam aanwezige drinkwaterwinning(en). De verplichting in de KRW om achteruitgang te voorkomen, dwingt er toe de kwaliteit van het grondwater te monitoren. De drinkwaterbedrijven verzorgen deze monitoring en leveren de resultaten aan de provincies. Ook verrichten provincies zelf onderzoek (provinciaal meetnet). Hiermee geeft de provincie uitvoering aan de monitoring van indicatoren die een mogelijke bedreiging vormen voor de kwaliteit van grondwaterlichamen dat wordt onttrokken voor de bereiding van voor menselijke consumptie bestemd water, zoals bedoeld in Artikel 11.27 Bkl.
Als zich een achteruitgang in grondwaterkwaliteit voordoet, moeten op grond van Artikel 4.21 Bkl in de waterprogramma's maatregelen worden vastgesteld om die trend te keren, teneinde het niveau van zuivering te verlagen. Wanneer hiervan sprake is, kan dat leiden tot aanpassingen in deze verordening.
Begrenzing van de locaties
Rond de plaats(en) waar grondwater wordt gewonnen ten behoeve van de openbare drinkwatervoorziening (voor menselijke consumptie) zijn beschermingszones gecreëerd. Binnen die zones gelden regels die tot doel hebben de kwaliteit van het grondwater te beschermen. Die bescherming ligt niet in alle gebieden op eenzelfde niveau. Er is namelijk van uitgegaan dat met een geringer beschermingsniveau kan worden volstaan, naarmate:
-
a.
op het maaiveld de (horizontale) afstand tot de winningsmiddelen toeneemt;
-
b.
in de bodem slecht doorlatende lagen boven het watervoerende pakket waaruit wordt onttrokken (de verticale afstand), aanwezig zijn.
Dit heeft geleid tot een onderverdeling van de beschermingszones in waterwingebied, grondwaterbeschermingsgebied en boringsvrije zone.
Waterwingebieden worden begrensd door de lijn van waaraf het grondwater tenminste 60 dagen in het watervoerende pakket nodig heeft om de winningsmiddelen te bereiken. Deze 60-dagen lijn is gekozen omdat wordt aangenomen dat een verblijfstijd van het grondwater in de bodem van 60 dagen voldoende is voor een zodanige afbraak van ziekteverwekkende kiemen, dat er geen gevaar voor de volksgezondheid meer dreigt.
De afstand van de grens van het waterwingebied tot de winningsmiddelen bedraagt in het algemeen minimaal 30 meter.
Grondwaterbeschermingsgebieden en boringsvrije zones liggen als een schil rond de waterwingebieden. De grens van deze gebieden is de lijn, van waaraf het grondwater een periode van 25 jaar nodig heeft om de pompputten te bereiken (de 25-jaars zone). In enkele zeer kwetsbare gebieden is de 100-jaars zone aangewezen, vanwege de bijzondere kwetsbaarheid van de winning.
Bij een boringsvrije zone wordt het water gewonnen uit een dieper pakket die wordt afgesloten door een kleilaag. De vaststelling van de zonegrens wordt bepaald door de horizontale reistijd van 25 jaar in het watervoerend pakket waaruit onttrokken wordt.
Het verschil tussen de grondwaterbeschermingsgebieden en de boringsvrije zones is dat zich in een borings- vrije zone tussen het maaiveld en het watervoerende pakket waaraan het grondwater wordt onttrokken een aaneengesloten slecht doordringbare kleilaag bevindt. In de grondwaterbeschermingsgebieden ontbreekt zo'n laag, of deze is niet aaneengesloten of dun. Grondwaterbeschermingsgebieden zijn daarmee kwetsbaarder voor verontreinigingen en aantastingen vanaf maaiveld dan boringsvrije zones.
Bij de begrenzing van de gebieden is er voor gekozen om de grens van een gebied zoveel mogelijk te laten samenvallen met duidelijk in het veld herkenbare structuren die zo min mogelijk aan verandering onderhevig zijn, zoals wegen en waterlopen. Als een relevant deel van het te beschermen gebied over een perceel valt, is vervolgens het hele perceel binnen een beschermingszone opgenomen.
Tot slot is er een Beschermingszone rivierwaterwinning opgenomen. Deze zone ligt op twee plekken in de provincie. De zone is gebaseerd op het gebied rondom de rivierwinning waarbinnen in geval van calamiteiten het risico op directe verontreiniging van de rivierwaterwinning optreedt.
Water voor menselijke consumptie
De Drinkwaterrichtlijn (98/83/EG) en de Algemene levensmiddelenverordening (2002/178/EG) bepalen wat verstaan wordt onder water voor menselijke consumptie:
-
a.
Al het water dat onbehandeld of na behandeling bestemd is voor drinken, koken, voedselbereiding of andere huishoudelijke doeleinden, ongeacht de herkomst en of het water wordt geleverd via een distributienet, uit een tankschip of tankauto, of in flessen of verpakkingen;
-
b.
Al het water dat in enig levensmiddelenbedrijf wordt gebruikt voor de vervaardiging, de behandeling, de conservering of het in de handel brengen van voor menselijke consumptie bestemde producten of stoffen, tenzij de bevoegde nationale autoriteiten ervan overtuigd zijn dat de kwaliteit van het water de gezondheid van de levensmiddelen als eindproduct niet kan aantasten.
Opbouw van de regels
Binnen de locaties zijn bezien vanuit het gewenste beschermingsniveau regels opgenomen. Hierbij is onderscheid gemaakt in:
-
Verboden activiteiten
-
Activiteiten die onder voorwaarden zijn toegestaan
-
Activiteiten die zonder voorwaarden zijn toegestaan
De regels zijn opgesteld vanuit het verrichten van activiteiten met schadelijke gevolgen voor de bodem en het grondwater. De bepalingen zijn als rechtstreeks werkende regels opgenomen. Dat betekent dat deze direct gelden. De activiteit is alleen toegestaan als degene die de activiteit verricht voldoet aan de regels. De provincie is het bevoegd gezag voor de rechtstreeks werkende regels die in de omgevingsverordening zijn opgenomen. Ten opzichte van de situatie voor de inwerkingtreding van de Omgevingswet, verschuift de bevoegdheid voor de regels binnen inrichtingen / milieubelastende activiteiten van de gemeente naar de provincie.
Waar mogelijk zijn in de regels voorwaarden opgenomen wanneer de activiteit aanvaardbaar is. In die gevallen heeft een initiatiefnemer alleen een informatieplicht met het doen van een zogenaamde startmelding. Door het doen van de startmelding is toezicht en handhaving mogelijk.
In een beperkt aantal gevallen is het verrichten van een activiteit mogelijk nadat vooraf melding is gedaan. Daarvoor is gekozen in gevallen dat het wenselijk is dat er vanuit het bevoegd gezag voordat de activiteit wordt verricht wordt bezien of aan de voorwaarden is voldaan. Bijvoorbeeld om de uitkomsten van een verricht onderzoek te bezien. Het bevoegd gezag kan bij een melding ook besluiten alsnog maatwerkvoorschriften op te leggen voor het voldoen van de activiteit.
Het kan zijn dat voor de activiteit waarvoor een melding moet worden gedaan, ook op grond van andere regelgeving een meldplicht geldt, bijvoorbeeld bij bodemenergiesystemen op grond van paragraaf 4.111 en 4.112 van het Besluit activiteiten leefomgeving. Het ligt voor de hand dat in een dergelijk geval de meldingen zoveel mogelijk tegelijkertijd worden gedaan. Dat is niet altijd mogelijk bijvoorbeeld omdat er een verschillend bevoegd gezag is of omdat toestemmingsvereisten volgtijdelijk worden gevraagd. Wel moeten dan (ook) de termijnen en inhoudelijke eisen uit deze omgevingsverordening in acht worden genomen.
Risicobenadering
De regels gaan uit van een risicobenadering. Dit betekent dat er per zone vanuit een risicobenadering is gekeken of er regels nodig zijn. Een voorbeeld is het verbieden van bepaalde type bedrijven versus het reguleren van schadelijke stoffen. Doordat het gebruik van schadelijke stoffen is gereguleerd is er een verwaarloosbaar risico op verontreiniging van het grondwater. Het is dan niet nodig om in grondwaterbeschermingsgebieden aanvullend andere milieubelastende activiteiten te verbieden.
In het feitelijk wingebied is het de wens om ieder risico uit te sluiten. In die gebieden worden daarom alle milieubelastende activiteiten die in het besluit activiteiten leefomgeving zijn opgenomen verboden.
De toepassing van technieken zoals bodemenergiesystemen en ondergrondse opslag van regenwater, nemen de laatste jaren toe. Ook andere initiatieven, zoals klimaatadaptatie, van gas los, zorgen ervoor dat de vraag van toepassing van deze technieken binnen grondwaterbeschermingsgebieden toeneemt. Om nadelige gevolgen voor de waterkwaliteit te voorkomen bevat deze verordening daarom regels voor deze technieken.
Paragraaf 3.3.1 Algemeen
De locatie Waterwinning voor menselijke consumptie omvat:
-
Waterwingebied;
-
Grondwaterbeschermingsgebied;
-
Boringsvrije zone;
-
Beschermingszone rivierwaterwinning.
Behoudens voor de beschermingszone rivierwaterwinning, worden er binnen deze gebieden milieubelastende activiteiten aangewezen. In deze algemene paragraaf zijn overeenkomstig de opbouw in het Besluit activiteiten leefomgeving het oogmerk van de regels en de normadressaat opgenomen.
Voor de aangeduide gebieden is een algemene zorgplicht opgenomen voor eenieder die weet of redelijkerwijs kan weten dat het verrichten van een activiteit schade toebrengt aan de kwaliteit van het grondwater of de kwaliteit van het rivierwater. De zorgplicht omvat ook de plicht om bij direct optredende of dreigende verontreiniging Gedeputeerde Staten van Noord-Brabant, respectievelijk Rijkswaterstaat bij rivierwaterwinningen, op de hoogte te stellen. Zij stellen op hun beurt het desbetreffende drinkwaterbedrijf op de hoogte.
Ook al geldt er geen expliciet verbod op een activiteit in een beschermingszone, als die activiteit risico's voor de kwaliteit van het grondwater met zich meebrengt, mag zij niet worden uitgevoerd. Alleen als het achterwege laten van die activiteit redelijkerwijs niet kan worden gevergd, mag de activiteit wel worden uitgevoerd, maar dan dienen maatregelen te worden genomen om schade te voorkomen en om, als zich toch schade zou voordoen, die schade te beperken en de gevolgen te beperken en ongedaan te maken.
De bijzondere zorgplicht is belangrijk omdat het aantal expliciete regels en verboden in de verordening beperkt is. De aan de regeling ten grondslag liggende risicobenadering brengt met zich mee dat degene die een activiteit wil uitvoeren op grond van de zorgplicht zelf beoordeelt of er geen minder risicovol alternatief is en, als dat er niet is, welke maatregelen ter beperking van de risico's moeten worden genomen. De zorgplicht is dus een belangrijk vangnet voor de gevallen dat er geen specifieke regeling is opgenomen.
Voor de beschermingszones van het grondwater zijn in aanvulling op de zorgplicht nog aanvullende regels opgenomen. Voor de Beschermingszone rivierwaterwinning gelden geen aanvullende regels.
In hoofdstuk 4 Instructieregels voor het omgevingsplan zijn regels opgenomen vanwege een evenwichtige toedeling van functies aan locaties in deze gebieden.
Artikel 3.21 Schadelijke stoffen Waterwinning voor menselijke consumptie
In deze afdeling worden regels gegeven over activiteiten binnen de locatie Waterwinning. Voor de toepassing van die regels is het van belang dat duidelijk is wat wordt verstaan onder 'schadelijke stoffen'. In dit artikel wordt, niet limitatief, aangegeven welke stoffen in ieder geval als schadelijk worden beschouwd.
Er is geen limitatieve opsomming van schadelijke stoffen opgenomen, omdat daarbij het gevaar bestaat dat nieuwe stoffen, die schadelijk (kunnen) zijn, niet onder de verbodsbepalingen vallen.
Onder het woordje 'stoffen' in de zin van de regeling voor schadelijke stoffen wordt verstaan een veelheid aan materiele verschijningsvormen, zoals stoffen in chemische zin (chemische elementen en hun verbindingen), mengsels van deze stoffen (ook wel preparaten genoemd), producten (verhandelbare artefacten), voorwerpen (instrumenten voor gebruik) en andere materialen. Schadelijk in de zin van deze omgevingsverordening zijn stoffen die direct of na chemische omzetting nadelig zijn of kunnen zijn voor de kwaliteit van het grondwater met het oog op de waterwinning.
Hierbij is aangesloten bij de lijst die is opgenomen in Bijlage V Gevaarlijke stoffen in het grondwater bij deze verordening.
In deze omgevingsverordening worden ook stoffen als (potentieel) zeer zorgwekkend zijn aangewezen door het RIVM opgenomen. Een overzicht van deze stoffen is te vinden op de website https://rvs.rivm.nl/onderwerpen/zeer-zorgwekkende-stoffen. Tot slot zijn ook de gewasbeschermingsmiddelen en biociden als schadelijke stof aangewezen. Voor de definitie van gewasbeschermingsmiddelen en biociden wordt verwezen naar bijlage I bij het Besluit activiteiten leefomgeving.
Paragraaf 3.3.2 Inhoudelijke regels Waterwingebied
Het waterwingebied is het meest kwetsbare deel van de Waterwinning voor menselijke
consumptie het gebied. Het waterwingebied is het gebied waar het drinkwater daadwerkelijk
wordt gewonnen. Daarom is een stringente bescherming nodig.
Doel van de regels is om te voorkomen dat de bodem en het zich daarin bevindende grondwater
verontreinigd raakt, door activiteiten en functies te verbieden die risico geven voor
de kwaliteit van het grondwater.
De regeling voor waterwingebieden beoogt een optimale bescherming zowel van het voor
drinkwater bestemde grondwater als van de bodem waarvan het te winnen grondwater deel
uitmaakt. Daarom is elke activiteit die ertoe kan leiden dat schadelijke stoffen in
de bodem en het grondwater komen, verboden. Een schadelijke stof is iedere stof die
een bedreiging kan zijn voor drinkwaterwinning.
Artikel 3.24 Aanwijzing milieubelastende activiteit Waterwingebied
Eerste lid
In dit artikel zijn milieubelastende activiteiten aangewezen binnen de zone Waterwingebied. Er is geen onderscheid of activiteiten binnen of buiten een bedrijf plaatsvinden. In de onderdelen a tot en met f is een aantal specifieke milieubelastende activiteiten benoemt, waarvoor in de navolgende artikelen soms een uitzondering geldt. Onderdeel g bevat de restcategorie: alle andere milieubelastende activiteiten bedoeld in hoofdstuk 3 van het Besluit activiteiten leefomgeving.
Tweede lid
Doordat een aantal activiteiten generiek zijn verboden is het ook nodig een aantal specifieke activiteiten niet aan te wijzen als milieubelastende activiteit Waterwingebied. De redenen daarvoor zijn divers. Soms zijn activiteiten rechtstreeks toegestaan doordat ze niet worden aangewezen als milieubelastende activiteit Waterwingebied, soms is een activiteit mogelijk onder aanvullende voorwaarden (artikel 3.26 Startmelding activiteit op of in de bodem Waterwingebied en Artikel 3.27 Meldplicht activiteit op of in de bodem Waterwingebied). Activiteiten die niet onder de werking van de artikelen in deze paragraaf vallen, zijn met in acht neming van Artikel 3.22 Specifieke zorgplicht Waterwinning voor menselijke consumptie toegestaan.
Niet aangewezen activiteiten zijn bijvoorbeeld de winning van grondwater voor menselijke consumptie door het waterbedrijf, om gladheidbestrijding van wegen, normale bodemwerkzaamheden vanwege groenonderhoud of het vervoeren en aanwezig hebben van brandstof voor motorvoertuigen.
Ook zijn handelingen soms toelaatbaar als zij deugdelijk worden uitgevoerd (kleinschalig gebruik van schadelijke stoffen) of als het om een beperkt gebruik gaat. Dat laatste is bijvoorbeeld het geval bij meststoffen als gevolg van extensieve beweiding. Onder extensieve beweiding wordt verstaan beweiding door maximaal twee grootvee-eenheden per hectare per kalenderjaar. De grootvee-eenheid is omschreven in de EG-verordening 1782/2003 en de ter uitvoering daarvan vastgestelde commissieverordeningen. Ook "bemesting" als gevolg van paardrijden en dergelijke valt onder deze uitzondering.
Ook het tijdelijk uitnemen van grond of baggerspecie, bijvoorbeeld ten behoeve van de aanleg van kabels en leidingen is toegestaan, ongeacht de kwaliteit van de grond of baggerspecie is uitgezonder van het verbod in het eerste lid. Bij tijdelijk uitnemen wordt aangesloten bij de definitie zoals opgenomen in het Besluit activiteiten leefomgeving.
Artikel 3.25 Verboden milieubelastende activiteit Waterwingebied
Dit artikel bevat het verbod op het verrichten van een aangewezen milieubelastende activiteit in Artikel 3.24.
Milieubelastende activiteit
In een waterwingebied zijn alle milieubelastende activiteiten zoals aangewezen in het Besluit activiteiten leefomgeving, als milieubelastende activiteit Waterwingebied aangewezen. Vanuit de risicobenadering, het zeer kwetsbare karakter van feitelijke wingebieden en de omstandigheid dat de waterwingebieden grotendeels in natuurgebied liggen, is hier voor een absoluut verbod gekozen.
Een uitzondering wordt alleen gemaakt voor de bedrijfsmatige activiteiten van het drinkwaterbedrijf, voor zover noodzakelijk voor de bereiding van drinkwater. Deze uitzondering ligt voor de hand: het drinkwaterbedrijf kan anders zijn taak niet vervullen. Omdat het bedrijf er zelf belang bij heeft dat een goede grondwaterkwaliteit wordt gehandhaafd, mag ervan uit worden gegaan dat het bedrijf zich tenminste aan zijn zorgplicht en de normen die voor grondwaterbeschermingsgebieden gelden, zal houden en dat het bevoegd gezag bij vergunningverlening daarop zal letten. Deze uitzondering is onder de vrijstelling opgenomen.
Het verbod is in de praktijk minder ingrijpend dan het lijkt omdat de meeste waterwingebieden in eigendom van de waterleidingbedrijven zijn en in die gebieden nagenoeg geen 'gewone' bedrijven aanwezig zijn. Bovendien kunnen activiteiten en bedrijven die op het moment van inwerkingtreden van de bepaling voor waterwingebieden legaal aanwezig zijn overeenkomstig de daarvoor geldende regels, vanwege overgangsrecht in werking blijven.
Schadelijke stoffen
In waterwingebieden is het gebruik of aanwezig hebben van schadelijke stoffen verboden.
Daarnaast is bepaald dat het op of in de bodem brengen van mogelijk schadelijke stoffen, waaronder het toepassen van grond en baggerspecie, het gebruik van meststoffen en het uitstrooien van as verboden is. Dit omvat ook het oprichten van constructies of werken als daardoor schadelijke stoffen in de bodem kunnen worden verspreid.
Constructies en werken
Binnen het wingebied zijn generiek alle werkzaamheden in of op de bodem verboden. Daarmee is niet alleen het verrichten van boringen maar bijvoorbeeld ook het oprichten van bebouwing geregeld. Het verbod geldt ook voor het onttrekken of toevoegen van warmte aan het grondwater, bijvoorbeeld door bodemenergiesystemen. Het risico van het inbrengen of verspreiden van verontreinigingen is vanuit de risicobenadering niet acceptabel. Bovendien is nog onvoldoende bekend wat het effect van temperatuurschommelingen is op de kwaliteit van het grondwater.
Artikel 3.26 Startmelding activiteit op of in de bodem Waterwingebied
Voor een aantal andere activiteiten geldt dat deze alleen zijn toegestaan nadat is voldaan aan aanvullende eisen.
Het verrichten van activiteiten op of in de bodem betreft een breed scala aan activiteiten, zoals het aanbrengen van constructies in de bodem, het realiseren van funderingen, graven, ophogen etcetera.
Voor het onderzoeken van de bodem in het kader van een bodemonderzoek gebaseerd op het Besluit activiteiten leefomgeving en het aanbrengen van aardpennen volstaat het doen van een zogenaamde startmelding. Hierdoor kunnen wij adequaat toezicht (laten) uitoefenen wanneer de activiteit wordt uitgevoerd.
Omdat het uitvoeren van boringen risicovol is, zijn slechts een beperkt aantal boringen toegestaan. Dit betreft zowel het doel van de boringen als het type boringen. Spuitboren is verboden. Ook handboringen dieper dan 10 meter minus maaiveld zijn niet toegestaan omdat het bij grotere diepten moeilijk is het boorgat goed af te dichten.
Voor mechanisch boren geldt als extra voorwaarde dat het veldwerk dat vanuit protocollen verplicht is, ook naar GS gestuurd moet worden ter controle van de diepte van de boringen en de wijze van afdichting.
In waterwingebied is geen maximale boordiepte aangegeven omdat de boringen die zijn toegestaan betrekking hebben op de controle van het grondwater voor de openbare drinkwaterwinning of bodemonderzoek gerelateerd aan eventuele verontreinigingen of archeologisch onderzoek. De diepte wordt bepaald door hetgeen nodig is om het doel van de boring te realiseren. Dieper boren dan nodig om het doel te realiseren is niet toegestaan.
Artikel 3.27 Meldplicht activiteit op of in de bodem Waterwingebied
Voor een aantal andere activiteiten geldt dat deze alleen zijn toegestaan nadat is voldaan aan aanvullende eisen.
Voor de aanleg van kabels en (pers)leidingen (uitgezonderd buisleidingen), civieltechnisch en bouwtechnische werken voor bestaande functies of het onder voorwaarden toepassen van grond- en baggerspecie moet een melding worden gedaan zodat wij voordat de activiteit begint kunnen toezien of de activiteit correct wordt uitgevoerd, zodat er geen schade optreedt aan de bodem en het zich daarin bevindende grondwater.
Voor de aanleg van kabels en leidingen geldt bovendien dat er een alternatievenafweging gevraagd wordt zodat de aanleg niet in het waterwingebied plaatsvindt. Het beleid is nadrukkelijk gericht op het voorkomen van bodemverstoring in het waterwingebied.
Artikel 3.28 Meldplicht toepassen grond en baggerspecie Waterwingebied
Grond en bagger
Dit artikel bevat de voorwaarden voor het toepassen van grond en baggerspecie in een Waterwingebied. Grond en bagger mag in een Waterwingebied worden toegepast als het voldoet aan de kwaliteitsklasse 'landbouw/natuur' voor het toepassen op de landbodem of de kwaliteitsklasse 'niet verontreinigd' voor het toepassen in een oppervlaktewaterlichaam.
PFAS houdende grond en bagger
Voor PFAS houdende grond of baggerspecie is nog onvoldoende bekend over de mate waarin PFAS mobiel is en dus uitloogt naar het grondwater. RIVM heeft in een memo [1] naar het effect van de nieuwe (strengere) grenswaarden van de Europese Voedselwarenautoriteit EFSA op de hergebruikswaarden zoals opgenomen in het Tijdelijke Handelingskader (THK) gekeken. Hierin geeft het RIVM aan dat voor de bescherming van de grondwaterkwaliteit meer onderzoek nodig is naar de risico's van uitloging uit grond en bagger als onderbouwing voor de normen bij locatie- en gebiedsspecifieke beoordelingen, bijvoorbeeld in grondwaterbeschermingsgebieden. Het Rijk heeft inmiddels het RIVM verzocht onderzoek te doen naar het uitlooggedrag. De resultaten van dit onderzoek leiden mogelijk tot aanpassing van het Handelingskader. De regels in deze verordening worden, zo nodig, daarop aangepast.
De komende jaren treedt daarnaast de nieuwe Europese Drinkwaterrichtlijn in werking. Een van de nieuwe onderdelen in de Drinkwaterrichtlijn is dat deze somnormen voor PFAS bevat. Dit heeft mogelijk gevolgen voor de drinkwaternormen. Ook zal PFAS opgenomen worden in de Europese grondwaterrichtlijn. De wijze waarop dit vervolgens nationaal geoperationaliseerd wordt, is nog onduidelijk.
Het Tijdelijk Handelingskader (THK) stelt voor om in grondwaterbeschermingsgebieden
als toepassingswaarde de gebiedskwaliteit aan te nemen, waarmee standstill op het
schaalniveau van het grondwaterbeschermingsgebied geborgd wordt. De gebiedskwaliteit
voor PFOA en PFAS van een waterwin- of grondwaterbeschermingsgebied is te herleiden
uit een bodemkwaliteitskaart die op grond van art. 57, lid 2 van Bbk is opgesteld
met inachtneming van de richtlijnen bedoeld in bijlage D, onder II en bijlage M van
de regeling Bbk. De gebiedskwaliteit betreft het gemiddelde gehalte PFOA en PFAS binnen
de bodemkwaliteitszone waarin het waterwin- of grondwaterbeschermingsgebied is gelegen.
Als er geen bodemkwaliteitskaart voor PFOA en PFAS is vastgesteld, is de gebiedskwaliteit
niet bekend. Als de gebiedskwaliteit niet bekend is, geeft het THK aan dat de bepalingsgrens
van 0,1 µg/kg d.s als toepassingswaarde gebruikt moet worden. Het voorzorgbeginsel
brengt met zich mee dat met het oog op het zwaarwegende belang van de drinkwaterwinning
geen onnodige risico's worden genomen.
Standstill op het schaalniveau van het grondwaterbeschermingsgebied sluit niet uit
dat relatief vieze grond vanuit het grondwaterbeschermingsgebied naar relatief schone
grond in een waterwingebied verplaatst kan worden hetgeen onwenselijk is als dit zou
betekenen dat de bodemkwaliteit nabij het onttrekkingspunt verslechtert. Ook treedt
er bij een relatief hoge gebiedskwaliteit geen verbetering op. De provincie geeft
invulling aan het voorzorgsbeginsel door in Waterwingebieden strenger te zijn dan
de toepassingswaarde van het Tijdelijk Handelingskader (THK). De provincie kiest er
daarom voor om ook binnen het schaalniveau van het Waterwingebied standstill te borgen.
Dit doen we door in een Waterwingebied hergebruik van gebiedseigen grond of baggerspecie
toe te staan tot maximale toepassingswaarde voor ‘landbouw/natuur’ uit het THK, namelijk
voor PFOA 1,9 μg/kg d.s. en voor PFAS 1,4 μg/kg d.s.. Hierbij dragen we zorg voor
een gestage verbetering van de bodemkwaliteit.
Het toepassen van grond en baggerspecie dat afkomstig is van buiten het Waterwingebied
is toegestaan als het geen PFOA en PFAS bevat. Dit is in het THK vertaald naar de
bepalingsgrens van 0,1 μg/kg d.s..
De verwachting is dat er weinig grond en baggerspecie beschikbaar is die aan deze grens voldoet. Daarom is het ook mogelijk gemaakt om grond en baggerspecie van buiten Waterwingebied toe te passen die voldoet aan de lokale gebiedskwaliteit (gemiddelde gehalte PFOA en PFAS uit een vastgestelde bodemkwaliteitskaart) met een maximale toepassingswaarde voor ‘landbouw/natuur’ uit het THK, mits er per saldo geen toename is van de totale hoeveelheid PFOA en individuele PFAS in het Waterwingebied (toetsen per stof, niet gesommeerd). De gebiedskwaliteit kan aangetoond worden door middel van een op grond van artikel 57, tweede lid van het Bbk opgestelde bodemkwaliteitskaart. Indien de gebiedskwaliteit niet bekend is, vanwege het ontbreken van een bodemkwaliteitskaart, geeft het THK aan dat de bepalingsgrens van 0,1 μg/kg d.s. als toepassingswaarde gebruikt moet worden.
Bij veel projecten wordt grond of baggerspecie afgegraven en verwijderd uit Waterwingebied. Deze grond of baggerspecie zal vaak ook PFAS bevatten. Voor de bodemkwaliteit in Waterwingebied is het dan acceptabel dat grond of baggerspecie wordt aangevoerd van buiten Waterwingebied, als de totale hoeveelheid individuele PFAS die wordt aangevoerd minder is dan de totale hoeveelheid individuele PFAS die is afgevoerd. De initiatiefnemer moet dit aantonen met een massabalans. Hierbij moet aannemelijk gemaakt worden dat de initiatiefnemer niet meer grond of baggerspecie afvoert dan nodig is voor de functionele toepassing.
Voor de toetsing op de eisen aan PFAS is het noodzakelijk dat er voor PFAS houdende grond of baggerspecie een partijkeuring plaatsvindt, zoals opgenomen in de advieslijst PFAS van het RIVM. Hiermee wordt de kwaliteit van de bewijslast gegarandeerd. Deze partijkeuring is een aanvulling op de milieuverklaring bodemkwaliteit die al op grond van paragraaf 4.124 van het Besluit activiteiten leefomgeving verplicht is.
In het vierde lid is bepaald dat voor kleinschalig grondverzet door particulieren geen melding is vereist. Dit sluit aan bij de uitzondering op de meldplicht die is opgenomen in artikel 4.1266, vierde lid, van het Besluit activiteiten leefomgeving.
[1] Achtergrondwaarden en risicogrenzen ten behoeve van onderbouwing Maximale Waarden PFAS voor toepassen van grond en baggerspecie. 29 april 2021, RIVM.
Paragraaf 3.3.3 Inhoudelijke regels Grondwaterbeschermingsgebied
Doel van de regels in grondwaterbeschermingsgebied is om te voorkomen dat:
• de bodem en het zich daarin bevindende grondwater verontreinigd raakt door het gebruik,
het lozen en de uitspoeling van schadelijke stoffen;
• werkzaamheden in de bodem verstorend werken voor de kwaliteit van het grondwater.
In artikel 3.29 zijn een aantal milieubelastende activiteiten binnen Grondwaterbeschermingsgebied
aangewezen. Binnen grondwaterbeschermingsgebied geldt dat activiteiten die schadelijk
(kunnen) zijn voor de bodem en het zich daarin bevindende grondwater zijn verboden
(artikel 3.30).
Activiteiten die risico kunnen geven voor de kwaliteit van de bodem en het grondwater
zijn alleen onder voorwaarden, na het doen van een melding of startmelding, toegestaan.
Dit is in de navolgende artikelen uitgewerkt.
Activiteiten die niet onder de werking van deze artikelen vallen, zijn met in acht
neming van de specifieke zorgplicht (Artikel 3.22) toegestaan.
Afstromend hemelwater
We willen risico's op vervuiling van grondwater in grondwaterbeschermingsgebieden zo veel mogelijk te voorkomen. Mede vanwege de klimaatontwikkeling en daardoor optredende droogte en wateroverlast willen we daarentegen zo veel mogelijk water lokaal infiltreren. De Europese Kaderrichtlijn Water vereist dat we de waterlichamen (waaronder grondwater) beschermen om de achteruitgang in kwaliteit te voorkomen en te zorgen voor een duurzame veiligstelling van de openbare drinkwatervoorziening. We stellen daarom regels om op een verantwoorde wijze het lozen van afstromend regenwater in of op de bodem door infiltratie toe te staan, zodanig dat we verontreiniging van het grondwater tegengaan.
Het is toegestaan om afstromend hemelwater van gebouwen, wegen en parkeerterreinen op of in de bodem in grondwaterbeschermingsgebied te lozen als aan voorwaarden wordt voldaan en daarvoor een melding is gedaan. In een melding moet beschreven staan hoe wordt voldaan deze 3 voorwaarden:
1. Er is sprake van gecontroleerd infiltreren met een voldoende zuiverende voorziening
2. De activiteit brengt geen schade toebrengt aan de bodem en het zich daarin bevindende
grondwater
3. De wijze waarop de voorzieningen worden beheerd en de gevolgen voor het milieu
worden gemonitord.
Gecontroleerd infiltreren houdt in dat het zichtbaar of duidelijk afgekaderd is waar het afstromend hemelwater naartoe stroomt. Bij incidenten of calamiteiten moet het water afgevangen kunnen worden en/of de vervuilingslocatie geïsoleerd en gesaneerd worden.
Het hemelwater dat het grondwater bereikt na behandeling moet voldoen aan de toetsingswaarden voor te infiltreren water zoals opgenomen in bijlage XIX van het Besluit kwaliteit leefomgeving (Bkl). Wanneer de concentraties in het afstromende hemelwater niet voldoen aan de concentraties van Bijlage XIX van het Besluit kwaliteit leefomgeving (Bkl), moet een zuiverende voorziening toegepast worden. Om te weten welk zuiveringsrendement noodzakelijk is, is het nodig om de concentraties van bijlage XIX van het Besluit kwaliteit leefomgeving te vergelijken met de vervuiling in het regenwater. Het benodigde zuiveringsrendement van een voorziening is het verschil tussen de concentratie in oplossing in het afstromende regenwater en het Besluit kwaliteit leefomgeving.
Concentraties in afstromend hemelwater variëren per locatie en variëren in de tijd. Het is daarmee niet mogelijk om op elke moment en op elke locatie de concentraties te controleren. Voor veelvoorkomende situaties werken we met gemiddelden. Voor het bepalen van de vervuilingsgraad maken we gebruik van de meetwaarden uit de Stowa (Stichting Toegepast Onderzoek Waterbeheer) database.
De vervuilingsgraad van het afstromende hemelwater bestaat uit vrachten ofwel concentratie*volume. In de praktijk is het eerste deel van het afstromend hemelwater, de zogeheten first flush, het meest vervuild, daarna is het hemelwater minder vervuild, maar niet (in alle gevallen) geheel schoon. De database gaat uit van gemiddelde concentraties in het afstromende hemelwater. Het eerste deel kan dus hogere concentraties hebben. Het is bij zeer zware buien niet altijd mogelijk en zeker niet doelmatig om al het water te behandelen. Daarom is bij piekbuien een overloop toegestaan.
Het afstromende oppervlak bepaalt voor het overgrote deel de samenstelling van het afstromende hemelwater. Hier maken we gebruik van. Op basis van het afstromend oppervlak is een indeling gemaakt in verschillende categorieën van emissies. De indeling van de categorieën is gebaseerd op de concentraties:
-
Geringe of beperkte emissies - gemiddelde concentraties voldoen aan de grenswaarden van bijlage XIX van het Besluit kwaliteit leefomgeving (Bkl)
-
Beperkte emissies - gemiddelde concentraties liggen maximaal een factor 2 boven de grenswaarden van bijlage XIX van het Besluit kwaliteit leefomgeving (Bkl).
-
Significante emissies - gemiddelde concentraties liggen een factor 2 tot 5 boven de grenswaarden van bijlage XIX van het Besluit kwaliteit leefomgeving (Bkl)
Naast deze drie categorieën zijn er nog meer typen oppervlakken waar hemelwater afstroomt, zoals bedrijventerreinen. Deze zijn niet generiek in te delen in een categorie en vragen om maatwerk. Er zijn ook oppervlakken waar de emissies groter zijn dan de in categorie 3 genoemde emissies. Hierbij is altijd sprake van maatwerk.
Tabel 3.1 Overzicht van oppervlakken per categorie
|
Oppervlakken
|
categorie 1
|
categorie 2
|
categorie 3
|
|
Wegen met een lage verkeersintensiteit |
x |
|
|
|
Parkeerterreinen tot 100 auto's |
x |
|
|
|
Daken zonder schadelijke uitloogbare (bouw)materialen |
x |
|
|
|
Gebiedsontsluitingswegen die gemiddeld zijn belast |
|
x |
|
|
Parkeerterreinen voor meer dan 100 auto's |
|
x |
|
|
Terreinen waar regelmatig markten en evenementen worden gehouden |
|
x |
|
|
Stroomwegen, snelwegen, autowegen, provinciale wegen, stadsautosnelwegen, industriewegen |
|
|
x |
|
Daken met schadelijke uitlogende materialen |
|
|
x |
De onderbouwing van de indeling van de oppervlakte per categorie is terug te vinden in: TAUW (2020): Nadere uitwerking regelgeving en behandeling afstromend regenwater in grondwaterbeschermingsgebieden. Rapportnr R001-1268524JJS-V01, TAUW, Deventer
Maatwerk bedrijven
De kwaliteit van afstromend regenwater van bedrijven varieert zo sterk dat het vermelden
van gemiddelden niet zinvol is. De mogelijkheden voor behandeling moeten per bedrijf
worden beoordeeld.
Maatwerk woningen in het buitengebied
Voor vrijstaande woningen in het buitengebied passen we maatwerk toe. Op basis van
concentraties zou het dakwater van deze huizen (als bijvoorbeeld zinken dakgoten zijn
toegepast) alleen met toepassing van een voorziening zoals een wadi geïnfiltreerd
of ingezameld moeten worden. In het buitengebied is echter veelal drukriolering aanwezig
waardoor inzameling van hemelwater niet doelmatig is. Gezien de totale vracht van
deze losstaande huizen is het acceptabel het regenwater te infiltreren via een voorziening
zoals opgenomen bij categorie 2.
Berekeningsmethode
Om het afstromende hemelwater te zuiveren zodat het voldoet aan de concentraties in bijlage XIX van het Besluit kwaliteit leefomgeving (Bkl) is een zuiveringstechniek nodig. Om te bepalen of een zuiveringstechniek volstaat, passen wij een berekeningsmethode toe.
Onderstaand geven we een voorbeeld hoe een belasting en zuiveringsrendement kan worden berekend. Dit ter illustratie van onze berekeningsmethode. We gaan uit van regenwater uit woongebieden en zink als voorbeeldcomponent. De methodiek is als volgt:
Er komt 700 mm regenwater per jaar tot afstroming (0,7 m3/m2 verhard oppervlak). Dit water bevat 88 µg/l aan zink = 88 mg/m3. Het rendement van een adsorbens tot verzadiging is gemiddeld 50%, dat wil zeggen dat tot het vervangingstijdstip gemiddeld 44 mg/m3 zink wordt verwijderd (hiermee wordt ruimschoots voldaan aan de eis van bijlage XIX van het Besluit kwaliteit leefomgeving (Bkl), norm is maximaal 65 µg/l in het water dat infiltreert). Op de zuiverende voorziening wordt 10 m2 verhard oppervlak/m2 aangesloten. In de zuiverende voorziening bevindt zich een adsorberende laag met een dikte van 30 cm en een droge dichtheid van 1.500 kg/m3 (dat wil zeggen, 450 kg materiaal/m2). De gewenste levensduur tot vervanging is 30 jaar. De belasting is dan: 30 (jaar)*0,7 (m3 regenwater/m2 verhard oppervlak, jaar) *10 (m2 verhard oppervlak/m2 voorziening) *44 (mg verwijderd Zn/m3 regenwater) = 9.240 mg Zn. De belasting per kg adsorbens is 9.240/450 = 20,5 Zn/kg adsorbens.
Met dit getal kan het ontwerp gecontroleerd worden, mits een leverancier specificeert hoeveel zink zijn product kan adsorberen onder de condities van regenwater. Het moet dus duidelijk zijn hoeveel zink het product kan adsorberen bij een evenwichtsconcentratie van maximaal 65 µg/l (= eis Infiltratiebesluit). Stel dat de leverancier heeft aangetoond dat dit 100 mg/kg ds is. Dit betekent dat het adsorbens veel langer mee kan (bijna 150 jaar, mits dit ook geldt voor de andere relevante stoffen) of dat een dunnere laag kan worden toegepast of dat meer verhard oppervlak kan worden aangesloten (mits dit ook hydraulisch, qua infiltratiesnelheid en/of qua gewenste verblijftijd, mogelijk is).
Zink is de verontreiniging die in de hoogste concentraties voorkomt in afstromend regenwater van woongebieden. Als wordt uitgegaan van een concentratie van 88 µg/l, een infiltratie van 700 mm/j en gelijkmatige adsorptie in een laag van 50 cm, dan is het zinkgehalte in de bodem na 100 jaar met 9,3 mg/kg ds gestegen. Deze toename zal in het algemeen niet leiden tot een overschrijding van toetsingswaarden en de meeste bodems zijn in staat om dergelijke zinkgehalten te binden. Hierbij is nog geen rekening gehouden met het feit dat een groot deel van de metalen gebonden is als deeltjes en door filtratie wordt afgevangen, met andere woorden, de vereiste adsorptie-capaciteit is lager dan de totale belasting.
De bodem kan verontreinigingen met een hoog rendement afvangen (80 - 90%) maar het rendement is wel sterk afhankelijk van de samenstelling van de bodem en de mate waarin de bindingscapaciteit is verbruikt (dus na verloop van tijd daalt het rendement).
Standaard technieken per categorie
Hogere concentraties vragen om een hoger zuiveringsrendement, en een ander type zuiverende voorziening. Als hulpmiddel is een lijst gemaakt met veel gebruikte zuiveringstechnieken. Deze zuiveringstechnieken zijn gelinkt aan de categorieën van emissies. Dit laat zien welke zuiverende voorziening passend is in welke situatie
Wanneer de zuiveringstechnieken goed worden uitgevoerd en onderhouden hoeft het zuiveringsrendement niet aangetoond te worden. Wanneer u afwijkt van deze uitgangspunten, is het wel nodig om te onderbouwen hoe u aan het benodigde zuiveringsrendement komt. Onderstaande tabel geeft een overzicht van de zuiverende technieken en voor welke categorie van emissies ze geschikt zijn.
Tabel 3.2 Overzicht van toe te passen zuiveringstechnieken per categorie
|
Zuiveringstechniek
|
categorie 1
|
categorie 2
|
categorie 3
|
|
Bodem-/bermpassage |
x |
x |
-- |
|
Wadi, infiltratiesloot, infiltratieveld |
x |
x |
x |
|
Adsorberende funderingslagen en dergelijke |
x |
x |
x |
|
Reinigende wegberm |
x |
x |
x |
|
Helofytenfilters |
x |
x |
x |
|
Bodempassage met ondergrondse infiltratieputten, kratten |
x |
x |
-- |
|
Olie-absorberende geotextielen (in aanvulling op een andere techniek |
-- |
x |
x |
Ontwerp, beheer en onderhoud
Het is van belang dat de juiste zuiverende techniek wordt toegepast en dat deze op de juiste manier wordt ontworpen en aangelegd. Dan ligt er een goede basis. Voor het functioneren op de langere termijn is beheer en onderhoud minstens zo belangrijk. Daarom is het noodzakelijk om in de melding aan te geven hoe wordt omgegaan met beheer en onderhoud. Er moet geborgd worden dat de zuiveringsrendementen ook in de toekomst gehaald worden. Bij een melding dient daarom aangegeven te worden wat er wordt gedaan aan beheer en onderhoud en wanneer en met welke frequentie. Hiermee dient onderbouwd te worden hoe het zuiveringsrendement over de tijd in stand gehouden wordt. Het monitoren van de prestaties over de tijd om bijvoorbeeld te bepalen of een adsorbens verzadigd raakt, heeft een directe link met het beheer en onderhoud. Wanneer de adsorbens op tijd wordt vervangen, conform levensduur is enkel monitoring middels visuele inspectie nodig.
Met een goed ontwerp en het juiste onderhoud zal de zuiverende voorziening de toetsingswaarde voor te infiltreren wateren realiseren. Het is daarom niet nodig om de concentraties verontreinigingen in het geïnfiltreerde regenwater te monitoren. De monitoring richt zich alleen op het functioneren van de voorziening.
Ontwerp
Op verzoek kunnen we ontwerpadviezen verstrekken. Hierbij enkele richtlijnen.
1. Geringe of zeer geringe emissies:
De gemiddelde concentraties voldoen aan de toetsingswaarden voor te infiltreren water zoals opgenomen in bijlage XIX van het Besluit kwaliteit leefomgeving (Bkl) of de totale vrachten zijn dermate beperkt dat specifieke maatregelen niet nodig zijn, mits de bodem een minimale adsorptie-capaciteit bezit. Kaal zand is onvoldoende filterend en zuiverend. Ook directe infiltratie / diepinfiltratie in het grondwater geeft onvoldoende filtering en zuivering.
2. Beperkte emissies:
De gemiddelde concentraties liggen maximaal een factor 2 boven de toetsingswaarden voor te infiltreren water uit bijlage XIX van het Bkl. Dit betekent dat een rendement van 50 % voldoende is om te voldoen aan toetsingswaarden. Men moet zich realiseren dat maar enkele stoffen op dit niveau aanwezig zijn, met name chroom, zink en soms enkele PAK. Voor deze emissies zijn we uitgegaan van de verwerking van een bui van 20 mm (voor systemen met een lange verblijftijd is dit opgevat als 20 mm/dag). Bij piekbuien >20 mm is overstort of bypass van water acceptabel vanuit het oogpunt van zuivering, met andere woorden, dan moet alleen de eerste 20 mm in de voorziening worden behandeld. In situaties dat er geen ruimte is voor de bijbehorende omvang van de voorzieningen, kan uitgegaan worden van 10 mm berging.
3. Significante emissies:
De gemiddelde concentraties liggen een factor 2 tot 5 boven de toetsingswaarden voor te infiltreren water uit bijlage XIX van het Bkl. Voor categorie 3 emissies is een rendement van maximaal 80 % noodzakelijk om aan de toetsingswaarden te voldoen. Kritische stoffen zijn een aantal metalen (cadmium, chroom, koper, lood en zink), PAK, minerale olie en mogelijk ook fosfaat. In veel gevallen is een rendement van rond de 60 % voldoende om aan de eis te voldoen. Dit betreft afstromend regenwater van hoofdwegen (Rijks- en provinciale wegen) en van daken. Dakwater kan hoge concentraties lood bevatten, de gemiddelde overschrijding van de eis van bijlage XIX van het Besluit kwaliteit leefomgeving (Bkl) is meer dan de hierboven genoemde factor 5. Echter, lood is een stof die sterk adsorbeert aan de bodem en dergelijke en kan daarom in principe gemakkelijk verwijderd worden. Voor deze emissies zijn we uitgegaan van de verwerking van een bui van 20 mm (voor systemen met een lange verblijftijd is dit opgevat als 20 mm/dag). Bij piekbuien >20 mm is overstort of bypass van water acceptabel vanuit het oogpunt van zuivering, met andere woorden, dan moet alleen de eerste 20 mm in de voorziening worden behandeld.
Artikel 3.29 Aanwijzing milieubelastende activiteit Grondwaterbeschermingsgebied
Binnen het grondwaterbeschermingsgebied zijn een aantal activiteiten aangewezen als milieubelastende activiteit. Hierbij is uitgegaan van een doelbenadering. Een goed voorbeeld is dat er geen regels zijn opgenomen om specifieke groepen van milieubelastende activiteiten aan te wijzen. Voor het overgrote deel geldt dat activiteiten die door een bedrijf worden verricht dat het potentiële risico voor de kwaliteit van de bodem en het grondwater het gevolg is van een specifieke activiteit binnen zo'n bedrijf. Door de regels specifiek te richten op die risicovolle activiteit is het niet (langer) nodig om regels op te nemen waarin de toelaatbaarheid van bedrijven is gereguleerd.
Eerste lid Aanwijzing milieubelastende activiteiten
Schadelijke stoffen
Hoewel voor het gebruik en aanwezig hebben van stoffen vanuit een doelbenadering in veel gevallen volstaan kan worden met het treffen van bodembeschermende maatregelen, geldt hierop een uitzondering voor:
-
schadelijke stoffen: deze stoffen geven zeer ernstige risico's voor de gezondheid, zelfs bij zeer geringe hoeveelheden daarvan in het drinkwater. Vanuit het belang van een veilige drinkwatervoorziening is het gerechtvaardigd deze stoffen aan strenge restricties te verbinden;
-
mest: opslaan van mest zonder beschermende voorziening levert schade op voor de bodem en het grondwater en is daarom aangewezen. Voor het hobbymatig houden van dieren is een uitzondering opgenomen omdat het dan om zeer geringe hoeveelheden gaat.
Begraafplaatsen
Het begraven of uitstrooien van as in grondwaterbeschermingsgebied is niet wenselijk.
Warmtetoevoeging en -onttrekking
Warmtetoevoeging en warmteonttrekking aan bodem en grondwater vindt vooral plaats om te besparen op het gebruik van niet vernieuwbare energiebronnen. Gebouwen en processen kunnen op een energiezuinige manier van koeling en verwarming worden voorzien door gebruik te maken van ondergrondse energieopslag. De techniek daarvoor is goed uitontwikkeld en wordt inmiddels op ruime schaal toegepast.
Er wordt onderscheid gemaakt tussen open systemen (grondwatersystemen, KWO) en gesloten systemen (bodemwarmtewisselaars).
In open systemen wordt grondwater uit een watervoerend pakket op de ene locatie opgepompt, waarna het via een warmtewisselaar energie opneemt of afstaat, om vervolgens op een tweede locatie te worden geïnfiltreerd. Door in het warme seizoen grondwater op de eerste locatie op te pompen en te gebruiken voor koeldoeleinden, en het daardoor opgewarmde grondwater op de tweede locatie te infiltreren ontstaat daar een "bel" van opgewarmd grondwater. Door omkering van de pomprichting in het koude seizoen kan de opgeslagen warmte worden gebruikt voor verwarmingsdoelen. Er ontstaat dus een warme en een koude bron in de ondergrond die wisselend worden gebruikt voor koeling en verwarming.
Een gesloten systeem werkt volgens hetzelfde principe, maar hier wordt via een in de ondergrond aangelegd gesloten systeem van (kunststof) slangen of buizen warmte aan de bodem toegevoegd in de zomer en onttrokken in de winter. Het gesloten systeem is gevuld met een vloeistof (bijv. glycol, water).
De toepassing van deze systemen brengt risico's met zich mee voor de drinkwaterwinning. Opwarming van het grondwater kan leiden tot verandering van de chemische kwaliteit, er kan negatieve beïnvloeding optreden van de stromingsrichting van grondwater voor drinkwaterbereiding en daardoor mogelijk verplaatsen van (bekende of onbekende) verontreinigingen, en er kunnen zich calamiteiten voordoen bij gebruik van vloeistoffen in gesloten systemen. Ook het boren in de bodem kan een bedreiging opleveren. Deze systemen zijn daarom als beperkingengebiedactiviteit aangewezen grondwaterbeschermingsgebied.
Overige activiteiten
Voor de overige activiteiten aangewezen in het eerste lid is een toelichting opgenomen in de artikelen die het verrichten van die activiteit mogelijk maakt onder de daarvoor gestelde voorwaarden.
Tweede lid
Het tweede lid bevat activiteiten die niet onder de aanwijzing van het eerste lid vallen.
Artikel 3.30 Verbod milieubelastende activiteit Grondwaterbeschermingsgebied
In dit artikel is het verbod opgenomen de aangewezen milieubelastende activiteit binnen Grondwaterbeschermingsgebied te verrichten. Voor een aantal activiteiten zijn in de navolgende artikelen uitzonderingen opgenomen op dit verbod.
Artikel 3.31 Startmelding activiteiten in de bodem Grondwaterbeschermingsgebied
Evenals bij waterwingebied is er binnen grondwaterbeschermingsgebied een generieke regeling opgenomen voor activiteiten in de bodem. De regeling omvat boorputten, grond- en funderingswerkzaamheden, sonderingen en saneringen in het kader van het Besluit activiteiten leefomgeving. Activiteiten in de bodem tot 3 meter diepte zijn rechtstreeks toegestaan omdat dit weinig invloed heeft op de kwaliteit van het grondwater en dus doorgaans geen gevaar oplevert. Verontreinigingen kunnen door middel van lekstromen in het diepere grondwater komen. Het blijft daarom van belang dat putten goed aan het maaiveld worden afgesloten en dat boorgaten op goede wijze worden opgevuld. Doorboring van afsluitende lagen moet worden hersteld. Dit is via protocollen geregeld.
Belangrijke reden om activiteiten in de bodem te reguleren is dat voorkomen wordt dat de in de bodem aanwezige afsluitende lagen worden verstoord. Uit onderzoek is duidelijk op welke diepte deze beschermende lagen liggen. Deze staan weergegeven binnen de locatie die bij de regels hoort. Het doen van een startmelding bij het verrichten van activiteiten in de bodem is daarom voldoende. In voorkomende gevallen kan er naast de startmelding op grond van deze verordening ook een vergunning- of meldplicht vanuit de waterschapsverordening gelden.
Boringsdiepten op de kaart
Binnen Brabant bestond er geen gebiedsspecifieke bescherming voor de grondwaterbeschermingsgebieden.
Er was voor alle gebieden binnen de provincie die waren aangewezen als grondwaterbeschermingsgebied
één norm voor de maximaal toerlaatbare diepte van 30 meter (en in Boringsvrije zones
van maximaal 80 meter), ongeacht de regionale bodemopbouw en aanwezige watervoerende
pakketten.
In de praktijk is dit een veel te eenvoudige benadering, waardoor het grondwaterbeheer
onvoldoende recht doet aan de beoogde hogere doelstellingen, met name die van adequaat
voorraadbeheer en de bescherming van de diepere lagen tegen verontreiniging ten behoeve
van menselijke consumptie (hoogwaardig gebruik). Daarom zijn de boordiepten nu gebiedsgericht
vorm gegeven. De twee meest relevante geologische breuklijnen zijn als onderscheidende
grens aangemerkt, namelijk de Gilze- Rijenbreuk en de Peelrandbreuk. Beide breuklijnen
markeren een duidelijke grens in de bodemopbouw, met name ten aanzien van de diepte
van watervoerende pakketten en scheidende lagen in de ondergrond.
Per gebied is aangemerkt welke watervoerende pakketten aangewezen zijn om uit te onttrekken. Intussen gelden landelijke regels voor het boren, beheren en verwijderen van putten en mogen alleen erkende bedrijven putten aanleggen, wat eveneens via landelijke regels geborgd is. Deze bedrijven zijn bekend met deze regels en werkwijze. Vaste waarden voor de te onttrekken diepte is alleen relevant op plaatsen waar watervoerende pakketten met elkaar in verbinding staan, omdat er ter plaatse geen scheidende laag in de ondergrond aanwezig is. Dit komt lokaal op diverse plaatsen voor, zodat daar voor de duidelijkheid wel een maximale diepte in meters is opgenomen.
Boringen
Omdat het uitvoeren van boringen risicovol is, geldt al de nodige generieke regelgeving vastgelegd in protocollen en regelgeving van rijk, provincie en waterschap. Voor de grondwaterbeschermingsgebieden is gekozen voor een beperkt aantal aanvullende regels. De ook in paragraaf 4.111 en 4.112 Besluit activiteiten leefomgeving genoemde bodemenergiesystemen (”koude- en warmteopslag”) vallen niet onder de toegestane onttrekkingen; die zijn op grond van Artikel 3.29 verboden in grondwaterbeschermingsgebieden.
Handboringen dieper dan 10 meter minus maaiveld zijn niet toegestaan omdat het moeilijk is het boorgat goed af te dichten.
Spuitboringen zijn veelal al verboden. Ze zijn alleen toegestaan tot een maximale diepte van 10 meter minus maaiveld waarbij geen scheidende laag wordt doorboord. Omdat in het laatste geval geen protocol van toepassing is, zijn voor deze spuitboringen regels opgenomen.
Een extra voorwaarde is ook dat veldwerk dat vanuit protocollen verplicht is, ook naar GS gestuurd moet worden ter controle van de diepte van de boringen en de wijze van afdichting.
Sonderingen
Voor sonderingen is in het protocol de afdichting niet geregeld. In de praktijk is gebleken dat afdichting wel mogelijk en reëel haalbaar is. Om die reden zijn regels opgenomen. Het afdichtingsmateriaal moet (na eventueel zwellen) voldoen aan een doorlatendheid van minder dan 10-9 m/s.
Kabels en leidingen
De aanleg van kabels en (pers)leidingen (waaronder aardgasleidingen) zijn na startmelding toegestaan. Het aanleggen van buisleidingen voor het vervoer van (milieu)gevaarlijke stoffen is alleen binnen een bestaande buisleidingenstraat toegestaan na melding. Buisleidingen zijn te risicovol vanwege potentiële lekkages.
Grond- en funderingswerken
Bij het roeren van de grond gaat het om het uitvoeren of doen uitvoeren van werken op of in de bodem, waarbij ingrepen worden verricht of stoffen worden gebruikt die de beschermende werking van de slecht doorlatende bodemlagen kunnen aantasten. Hieronder vallen in ieder geval bodemstabiliseringswerken, boringen, grond- en funderingswerken en het plaatsen en verwijderen van damwanden, folies en heipalen.
Na graafwerkzaamheden moet het bodemprofiel worden aangevuld tot tenminste 3 m onder het oude maaiveld. Aanvulling van grond moet gebeuren volgens het oorspronkelijke bodemprofiel. Uiteraard wordt daarbij aangesloten op eventuele kunstwerken die zijn aangebracht (riolering, kelder e.d.). Wanneer weerstand biedende lagen niet kunnen worden hersteld met het oorspronkelijke materiaal, moet dit plaatsvinden met soortgelijk materiaal o.a. zwelklei. De afdichting van het gat moet gebeuren volgens BRL SIKB protocol 2101, eis 16 en 17.
Gladde geprefabriceerde palen en in de grond gevormde palen, zonder verbrede voet, zijn funderingstechnieken die het minste risico opleveren voor de kwaliteit van het grondwater.
Er zijn echter omstandigheden bekend waarbij gladde heipalen niet voldoen en andere technieken nodig zijn. Ook de lokale omstandigheden kunnen het nodig maken om andere technieken te gebruiken. Een te rigoureus verbod kan betekenen dat bepaalde maatschappelijk gewenste activiteiten niet door kunnen gaan. Voor dit soort situaties is een alternatief beschikbaar: de schroefpaal. Met de regeling wordt voorkomen dat deze activiteiten onnodig worden geblokkeerd.
Artikel 3.32 Meldplicht aanleggen en onderhouden buisleiding
Bij de aanleg of het onderhoud van buisleidingen zijn werkzaamheden nodig in de bodem. Bovendien worden door een buisleiding schadelijke stoffen vervoerd. Daarom is de aanleg en het onderhoud van buisleidingen aangewezen als beperkingengebiedactiviteit. In het verleden was de aanleg van buisleidingen in het geheel verboden. Het risico voor het grondwater is in geval van calamiteiten groot.
Binnen Brabant ligt echter een bestaande buisleidingenstraat. Vanwege deze bestaande situatie is een regeling opgenomen die het aanleggen, onderhouden of verwijderen van een buisleiding binnen deze bestaande buisleidingenstraat onder voorwaarden en na melding mogelijk maakt. Transportleidingen voor het vervoer van aardgas of persleidingen voor het vervoer van water vallen niet onder de aanwijzing omdat die niet zijn gedefinieerd als buisleiding.
Artikel 3.33 Meldplicht sportveld met kunstgras Grondwaterbeschermingsgebied
Uit onderzoek blijkt dat kunstgrasvelden en het gebruik van instrooimiddelen schadelijke gevolgen kunnen hebben voor bodem en het grondwater vanwege het gebruik van voor het milieu schadelijke stoffen. Het gaat hier alleen om sportvelden waar kunstgras wordt gebruikt en niet om kunstgras als gazon.
Door de Branchevereniging Sport en Cultuurtechniek is daarom een zorgplichtdocument
milieu grasvelden opgesteld.
In dit document worden technische maatregelen beschreven voor verschillende typen
kunstgrasvelden waardoor uitloging van materiaal naar de bodem wordt voorkomen. Niet
alleen bij de aanleg maar ook gedurende de gebruiksperiode vanwege onderhoudswerkzaamheden
bestaan risico's. Ook daarvoor bevat het zorgdocument maatregelen.
Vanwege de risico's zelf, zoals rubber, of de verontreinigende stoffen uit het materiaal zich verspreiden naar het drinkwater, is het nodig dat bij de aanleg van kunstgrasvelden rekening wordt gehouden met het belang van grondwater. Daarom is het treffen van maatregelen in Grondwaterbeschermingsgebied verplicht gesteld.
De regels gelden voor de aanleg van nieuwe kunstgrasvelden maar ook in het geval dat een bestaand kunstgrasveld wordt vervangen. Hierdoor ontstaat een natuurlijke overgangsregeling. Op het moment dat een bestaand kunstgrasveld wordt vervangen is er een natuurlijk moment om eisen te stellen aan het treffen van maatregelen die uitspoeling van stoffen naar de bodem tegen gaan. Bestaande kunstgrasvelden die niet worden gerenoveerd of vervangen, vallen onder het generieke overgangsrecht van artikel 9.2 van deze verordening.
De maatregelen hebben tot doel om uiteindelijk ervoor te zorgen dat hemelwater dat via een kunstgrasveld op of in de bodem geloosd wordt door infiltratie voldoet aan de toetsingswaarden voor te infiltreren water zoals opgenomen in bijlage XIX van het Besluit kwaliteit leefomgeving.
Artikel 3.34 Meldplicht en startmelding voor lozen van afstromend hemelwater van gebouwen Grondwaterbeschermingsgebied
Bij het afstromend hemelwater van gebouwen kan de keuze van bouwmaterialen risico's
met zich meebrengen voor de kwaliteit van de bodem en het grondwater. Regenwater dat
van nature schoon is, kan onderweg verontreinigingen opnemen van (bijvoorbeeld) uitlogende
bouwmaterialen. Daarom is het nodig hiervoor regels te stellen.
Het is toegestaan om afstromend hemelwater op of in de bodem te brengen zonder aanvullende
maatregelen als er geen schadelijke uitloogbare (bouw)materialen zijn gebruikt. Er
wordt bij de aanleg van een dergelijke voorziening het doen van een startmelding gevraagd
zodat het uitoefenen van toezicht mogelijk is.
Als er wel schadelijke uitloogbare (bouw)materialen bij de bouw zijn gebruikt, mag het water alleen infiltreren via een voldoende zuiverende voorziening. In de toelichting op deze paragraaf is onder het kopje Afstromend hemelwater algemeen een uitgebreide toelichting opgenomen.
Uitlogende schadelijke (bouw)materialen die schadelijk zijn betreffen in ieder geval: zink, lood, koper, gewolmaniseerd hout, teerbitumen. Ook gecoate uitloogbare stoffen vallen onder het begrip uitloogbare bouwmaterialen en vragen een aanvullende maatregel zodat dus niet volstaan kan worden met een startmelding.
Artikel 3.35 Meldplicht lozen afstromend hemelwater van verharde wegen Grondwaterbeschermingsgebied
Binnen grondwaterbeschermingsgebied levert het afstromende hemelwater van wegen en erlangs gelegen parkeerplekken een risico op. Regenwater dat van nature schoon is, kan onderweg verontreinigingen opnemen van (bijvoorbeeld) het verkeer. Het afstromend water van wegen bevat zware metalen, PAK's en minerale olie. Bij een calamiteit op de weg kan een grote hoeveelheid schadelijke stoffen in de berm komen. Bij ongecontroleerde infiltratie in de berm kan dit tot vervuiling van de bodem en het grondwater leiden. Generieke regelgeving beperkt dit risico onvoldoende, gelet op het bijzondere belang en de kwetsbaarheid van de drinkwatervoorziening.
Het aanleggen van een snelweg of een intensief te gebruiken (auto)weg in een grondwaterbeschermingsgebied introduceert een relatief groot risico op calamiteiten met mogelijk grote gevolgen en is daarom in beginsel ongewenst. Een tracé buiten het grondwaterbeschermingsgebied heeft de voorkeur, vanuit het belang van de drinkwatervoorziening. Bij het doen van een melding geldt dat de noodzaak van de activiteit onderbouwd moet worden; voor de aanleg van een weg geldt dat het aanwezig zijn van een alternatief buiten het grondwaterbeschermingsgebied ontbreekt. Als de aanleg buiten grondwaterbeschermingsgebied niet mogelijk is, kan met adequate voorzieningen het risico van de weg tot verwaarloosbaar teruggebracht worden. Een absoluut verbod op het aanleggen van wegen is daarom niet proportioneel. We sluiten met de regelgeving aan bij een risicobenadering voor de milieugevolgen op de lange termijn voor het grond- en drinkwater. In de toelichting op deze paragraaf is onder het kopje Afstromend hemelwater algemeen een uitgebreide toelichting opgenomen.
Het in of op de bodem lozen van afstromend hemelwater wegen moet vanwege de risico's voor de kwaliteit van de bodem en het grondwater gemeld worden.
Artikel 3.37 Meldplicht parkeerterrein Grondwaterbeschermingsgebied
De provincie wil geen onnodige belemmeringen opleggen aan het bieden van parkeergelegenheid.
Het risico op lekkage en afspoelen van schadelijke stoffen van motorvoertuigen is
bij de huidige stand der techniek beperkt, maar niet verwaarloosbaar. Het bieden van
parkeergelegenheid is daarom alleen onder voorwaarden toegestaan, na het doen van
een melding. Risicofactor bij parkeerterreinen is met name ook het parkeren van vrachtwagens.
De regels in dit artikel gelden zowel voor verhard parkeerterrein als onverhard terrein
(of halfverhard), een tijdelijk terrein of permanent.
Wanneer er sprake is van een bodemzuiverende voorziening voldoet hemelwater dat afstroomt
van een parkeerterrein aan de toetsingswaarden voor te infiltreren water zoals opgenomen
in bijlage XIX van het Besluit kwaliteit leefomgeving. Dit betekent dat het niet is
toegestaan dat het parkeerterrein op kale zandgrond wordt aangelegd. In de toelichting
op deze paragraaf is onder het kopje Afstromend hemelwater algemeen een uitgebreide
toelichting opgenomen.
Artikel 3.38 Meldplicht andere lozingen dan afstromend hemelwater
Het lozen van afvalwater anders dan hemelwater is toegestaan als het aannemelijk is dat de kwaliteit dermate schoon is dat zonder zuivering of andere beschermende maatregelen voldaan wordt aan de toetsingswaarden voor te infiltreren water zoals opgenomen in bijlage XIX van het Besluit kwaliteit leefomgeving. Ook als blijkt dat er voorzieningen worden getroffen waardoor het afvalwater niet in de bodem infiltreert, leidt tot het voldoen aan deze toetsingswaarden.
Het afvalwater dat meldingsplichtig is betreft o.a. afvalwater dat vrijkomt bij ontwatering door middel van een bronnering. Hiermee blijft het mogelijk om een retourbemaling uit te voeren. Ook huishoudelijk afvalwater of afvalwater afkomstig van een openbaar vuilwaterriool, openbaar ontwateringsstelsel, openbaar hemelwaterstelsel of een ander passend systeem voor de verwerking van stedelijk afvalwater zoals bedoeld in artikel 2.16 van de Omgevingswet vallen onder de meldplicht.
Bestaande lozingen die niet worden aangepast, vallen onder het generieke overgangsrecht van artikel 10.2 van deze verordening.
Artikel 3.39 Startmelding evenement Grondwaterbeschermingsgebied
Binnen grondwaterbeschermingsgebied worden er regelmatig evenementen gehouden. De provincie treedt graag in een zo vroeg mogelijk stadium, dus al in de verkennende initiatief-fase, in overleg met gemeenten en initiatiefnemers over evenementen en alle keuzes die daarbij horen. Bijvoorbeeld gemotoriseerde sportevenementen zijn uit oogpunt van de daarmee samenhangende risico's ongewenst in het grondwaterbeschermingsgebied.
Bij evenementen zijn parkeerplaatsen en andere voorzieningen nodig zoals aggregaten, machines, toiletten en catering, die het milieu kunnen belasten. De provincie wil geen onnodige belemmeringen opleggen aan het houden van evenementen. Vanuit de bescherming van de bodem en het daarin aanwezige grondwater is het nodig om randvoorwaarden te stellen aan evenementen waarbij voornoemde voorzieningen worden gebruikt.
Om de milieurisico's zo veel mogelijk te verkleinen gelden er een aantal regels waaraan degene die de activiteit uitvoert zich moet houden. Overigens geldt daarnaast onverkort dat de eigenaar van het terrein verantwoordelijk is (en blijft) dat er geen verontreiniging optreedt van de bodem en het zich daarin bevindende grondwater. Om de kans op verontreiniging zo veel mogelijk te verlagen gelden de volgende voorwaarden:
-
Zorg dat het voor gebruikers duidelijk is dat er sprake is van een grondwaterbeschermingsgebied en dat het in de bodem komen van bepaalde stoffen schadelijke gevolgen heeft.
-
Gebruik de beste beschikbare technieken en bodembeschermende voorzieningen om de milieurisico's zo veel mogelijk te verkleinen bij het plaatsen en gebruiken van afvalbakken, tanks met chemische middelen en brandstof, machines, aggregaten, koelwagens, toiletten en catering. Mogelijke maatregelen zijn lekbakken, filterdoeken, beveiligde koppelingen en/of plaatsing op verhard terrein met afvoer via riolering naar buiten het gebied.
-
Zorg ervoor dat spoel- en ander vervuild water niet kan infiltreren in de bodem maar wordt afgevoerd naar buiten het gebied.
-
Zorg dat er voldoende kennis en middelen beschikbaar zijn om een eventuele verontreiniging zoals lekkage van olie op te ruimen. Middelen kunnen bijvoorbeeld absorptie korrels of doeken zijn. Ook een schep en een mogelijkheid voor opslag van geringe hoeveelheid grond.
Tijdens het evenement is het mogelijk dat de toezichthouder controle uitvoert. Om dit te kunnen doen is een informatieplicht opgenomen in de vorm van een startmelding. Voor overige evenementen, bijvoorbeeld een gemotoriseerd sportevenement, zijn geen specifieke regels opgenomen. In dergelijke gevallen geldt de algemene zorgplicht.
Artikel 3.40 Algemene regel en meldplicht toepassen grond en baggerspecie Grondwaterbeschermingsgebied
In grondwaterbeschermingsgebieden worden schone (primaire) bouwstoffen toegestaan en bouwstoffen die voldoen aan de emissie- en samenstellingsnormen voor ongeïsoleerde toepassing.
Vanuit de optiek van de bescherming van de grondwaterkwaliteit is het wellicht wenselijk om de aanvoer van verontreinigde bouwstoffen van buiten het grondwaterbeschermingsgebied geheel te verbieden (standstill op gebiedsniveau). Omdat niet altijd voldoende schone bouwstoffen beschikbaar zijn - verhardingsmateriaal bijv. bevat vaak lichte verontreinigingen - is dat niet realistisch.
De toepassing van bouwstoffen is derhalve onder de voorwaarden van het Besluit activiteiten leefomgeving (Bal) in grondwaterbeschermingsgebied toegestaan. Door het (her)gebruik van bouwstoffen, grond en bagger kan het grondwater dat wordt gebruikt voor de openbare drinkwaterwinning, worden verontreinigd. Algemene rijksregels voor het toepassen van bouwstoffen, grond of baggerspecie zijn opgenomen in het Bal. Op de landbodem mag alleen grond of baggerspecie worden toegepast dat voldoet aan de kwaliteitseisen zoals bedoeld in artikel 25d, vierde lid van het Besluit bodemkwaliteit (Bbk). Er dient voldaan te worden aan de kwaliteitseisen waarin de ontvangende landbodem volgens het Bbk is ingedeeld en die hoort bij de bodemfunctieklasse waarin op grond van het omgevingsplan de landbodem is ingedeeld. Dat betekent dat grond en baggerspecie toegepast kan worden als het voldoet aan dezelfde of een schonere bodemkwaliteitsklasse, waarmee standstill beoogd is. Hierbij is het risico van verspreiding van verontreinigingen naar het grondwater dat voor de drinkwaterwinning is bestemd, niet specifiek in aanmerking genomen. Dergelijke risico's zijn echter niet bij voorbaat uit te sluiten. Tussen verschillende locaties kunnen de risico's verschillen, afhankelijk van o.a. de kwetsbaarheid van een gebied, reeds aanwezige functies, bodemopbouw, bodemsamenstelling, kwaliteit van het te storten materiaal, mobiliteit van verontreinigingen, mate van doorlatendheid van de (water)bodem en van het toegepaste materiaal en wijzigingen in milieuomstandigheden (zuurgraad en zuurstof). Dit vraagt in bepaalde gevallen om een locatiespecifieke benadering.
In grondwaterbeschermingsgebieden is het beleid erop gericht om het bestaande beschermingsniveau minimaal in stand te laten (standstill) en zo mogelijk een verbetering van het beschermingsniveau te bereiken. Met het oog daarop geldt dat aanvoer van verontreinigende stoffen van buiten het grondwaterbeschermingsgebied moet worden tegen gegaan, opdat de totale vracht niet toeneemt. Het standstill principe is uit KRW-oogpunt van toepassing op het grondwaterlichaam. Dit grondwaterlichaam is groter dan het grondwaterbeschermingsgebied. Als is aangetoond dat het niet mogelijk is om grond uit hetzelfde grondwaterbeschermingsgebied te gebruiken, kan onder voorwaarden grond van hetzelfde grondwaterlichaam gebruikt worde
Daarom zijn er in aanvulling op het Bal regels opgenomen voor toepassing van bouwstoffen, grond en bagger in de grondwaterbeschermingsgebieden.
Grond en baggerspecie (toepassing tot 5000 m³)
Op grond van het generieke beleid mag de toe te passen kwaliteit van grond of baggerspecie niet slechter zijn dan de kwaliteit van de ontvangende bodem. Hierbij worden verschillende bodemkwaliteitsklassen onderscheiden.
In grondwaterbeschermingsgebieden is de toepassing van gebiedseigen grond en baggerspecie met de kwaliteit Wonen'/'licht-verontreinigd' (schoon) toegestaan en onder voorwaarden klasse 'Wonen'/'licht-verontreinigd'. Voor de toepassing van gebiedseigen verontreinigde grond of baggerspecie van de klasse Wonen'/'licht-verontreinigd', moet aan twee voorwaarden zijn voldaan. De eerste voorwaarde is dat de grond of baggerspecie afkomstig is uit hetzelfde grondwaterbeschermingsgebied om een toename van verontreinigingen op gebiedsniveau te voorkomen (standstill op gebiedsniveau). De tweede voorwaarde is dat geen verontreinigde grond (Wonen'/'licht-verontreinigd') op een schone (water)bodem (Wonen'/'licht-verontreinigd') mag worden toegepast (standstill op lokaal niveau).
Grond of baggerspecie dat niet afkomstig is van binnen het Grondwaterbeschermingsgebied mag worden toegepast, als het voldoet aan de kwaliteitsklasse 'landbouw/natuur' voor het toepassen op de landbodem of de kwaliteitsklasse 'niet verontreinigd' voor het toepassen in een oppervlaktewaterlichaam.
PFAS houdende grond en bagger
Voor PFAS houdende grond of baggerspecie is nog onvoldoende bekend over de mate waarin PFAS mobiel is en dus uitloogt naar het grondwater. RIVM heeft in een memo [1] naar het effect van de nieuwe (strengere) grenswaarden van de Europese Voedselwarenautoriteit EFSA op de hergebruikswaarden zoals opgenomen in het Tijdelijke Handelingskader (THK) gekeken. Hierin geeft het RIVM aan dat voor de bescherming van de grondwaterkwaliteit meer onderzoek nodig is naar de risico's van uitloging uit grond en bagger als onderbouwing voor de normen bij locatie- en gebiedsspecifieke beoordelingen, bijvoorbeeld in grondwaterbeschermingsgebieden. Het Rijk heeft inmiddels het RIVM verzocht onderzoek te doen naar het uitlooggedrag. De resultaten van dit onderzoek leiden mogelijk tot aanpassing van het Handelingskader. De regels in deze verordening worden, zo nodig, daarop aangepast.
De komende jaren treedt daarnaast de nieuwe Europese Drinkwaterrichtlijn in werking. Een van de nieuwe onderdelen in de Drinkwaterrichtlijn is dat deze somnormen voor PFAS bevat. Dit heeft mogelijk gevolgen voor de drinkwaternormen. Ook zal PFAS opgenomen gaan worden in de Europese grondwaterrichtlijn. De wijze waarop dit vervolgens nationaal geoperationaliseerd wordt, is nog onduidelijk.
Het THK stelt voor om in grondwaterbeschermingsgebieden als toepassingswaarde de gebiedskwaliteit aan te nemen, waarmee standstill op het schaalniveau van het grondwaterbeschermingsgebied geborgd wordt. De gebiedskwaliteit voor PFOA en PFAS van een waterwin- of grondwaterbeschermingsgebied is te herleiden uit een bodemkwaliteitskaart die op grond van art. 57, lid 2 van Bbk is opgesteld met inachtneming van de richtlijnen bedoeld in bijlage D, onder II en bijlage M van de regeling Bbk. De gebiedskwaliteit betreft het gemiddelde gehalte PFOA en PFAS binnen de bodemkwaliteitszone waarin het waterwin- of grondwaterbeschermingsgebied is gelegen.
Als er geen bodemkwaliteitskaart voor PFOA en PFAS is vastgesteld, is de gebiedskwaliteit niet bekend. Als de gebiedskwaliteit niet bekend is, geeft het THK aan dat de bepalingsgrens van 0,1 μg/kg d.s als toepassingswaarde gebruikt moet worden. Het voorzorgbeginsel brengt met zich mee dat met het oog op het zwaarwegende belang van de drinkwaterwinning geen onnodige risico's worden genomen.
Standstill op het schaalniveau van het grondwaterbeschermingsgebied sluit niet uit dat relatief vieze grond vanuit het grondwaterbeschermingsgebied naar relatief schone grond in hetzelfde grondwaterbeschermingsgebied verplaatst kan worden hetgeen onwenselijk is als dit zou betekenen dat de bodemkwaliteit plaatselijk verslechtert. Ook treedt er bij een relatief hoge gebiedskwaliteit geen verbetering op. De provincie geeft invulling aan het voorzorgsbeginsel door in Grondwaterbeschermingsgebieden strenger te zijn dan de toepassingswaarde van het Tijdelijk Handelingskader (THK). De provincie kiest er daarom voor om ook binnen het schaalniveau van het Grondwaterbeschermingsgebied standstill te borgen. Dit doen we door in een Grondwaterbeschermingsgebied hergebruik van gebiedseigen grond of baggerspecie toe te staan tot de maximale toepassingswaarde voor ‘landbouw/natuur’ uit het THK, namelijk voor PFOA 1,9 μg/kg d.s. en voor PFAS 1,4 μg/kg d.s.. Hierbij dragen we zorg voor een gestage verbetering van de bodemkwaliteit.
Het toepassen van grond en baggerspecie dat afkomstig is van buiten het Grondwaterbeschermingsgebied
is toegestaan als het geen PFOA en PFAS bevat. Dit is in het THK vertaald naar de
bepalingsgrens van 0,1 μg/kg d.s..
De verwachting is dat er weinig grond en baggerspecie beschikbaar is die aan deze
grens voldoet. Daarom is het ook mogelijk gemaakt om grond en baggerspecie van buiten
het Grondwaterbeschermingsgebied toe te passen die voldoet aan de lokale gebiedskwaliteit
(gemiddelde gehalte PFOA en PFAS uit een vastgestelde bodemkwaliteitskaart) met een
maximale toepassingswaarde voor ‘landbouw/natuur’ uit het THK, mits er per saldo geen
toename is van de totale hoeveelheid PFOA en individuele PFAS in het Grondwaterbeschermingsgebied
(toetsen per stof, niet gesommeerd).
Bij veel projecten wordt grond of baggerspecie afgegraven en verwijderd uit Grondwaterbeschermingsgebied. Deze grond of baggerspecie zal vaak ook PFAS bevatten. Voor de bodemkwaliteit in Grondwaterbeschermingsgebied is het dan acceptabel dat grond of baggerspecie wordt aangevoerd van buiten Grondwaterbeschermingsgebied, als de totale hoeveelheid individuele PFAS die wordt aangevoerd minder is dan de totale hoeveelheid individuele PFAS die is afgevoerd. De initiatiefnemer moet dit aantonen met een massabalans. Hierbij dient aannemelijk gemaakt te worden dat de initiatiefnemer niet meer grond of baggerspecie afvoert dan nodig is voor de functionele toepassing.
Voor de toetsing op de eisen aan PFAS is het noodzakelijk dat er voor PFAS houdende grond of baggerspecie een partijkeuring plaatsvindt, zoals opgenomen in de advieslijst PFAS van het RIVM. Hiermee wordt de kwaliteit van de bewijslast gegarandeerd. Deze partijkeuring is een aanvulling op de milieuverklaring bodemkwaliteit die al op grond van paragraaf 4.124 van het Besluit activiteiten leefomgeving verplicht is.
[1] Achtergrondwaarden en risicogrenzen ten behoeve van onderbouwing Maximale Waarden PFAS voor toepassen van grond en baggerspecie (29 april 2021, RIVM).
Grootschalige toepassing van grond en baggerspecie (meer dan 5000 m³)
Het toetsingskader voor grootschalige toepassingen in het Bal (minimale omvang van 5000 m³ en een minimale laagdikte van 2 meter) kent naast de bodemkwaliteitsklassen ook Emissiewaarden en Emissietoetswaarden voor zware metalen. Binnen grondwaterbeschermingsgebieden is het toetsingskader voor grootschalige toepassingen uit het Bal niet geschikt. Juist bij toepassing van grote hoeveelheden grond en bagger, in soms diepe putten, is vanwege de risico's voor de kwaliteit van het grondwater een strikter toetsingskader noodzakelijk.
Met name bij grootschalige toepassingen (voor onder water) kan ernstige schade ontstaan als ernstig verontreinigd materiaal illegaal wordt gestort of zich calamiteiten voordoen. Tijdens de duur van een project moeten er dan ook grote handhavingsinspanning worden geleverd om te voorkomen dat ernstig verontreinigde grond of baggerspecie wordt toegepast.
Voor de grootschalige toepassing van grond en baggerspecie gelden dezelfde voorwaarden als voor kleinschalige toepassing. In aanvulling daarop geldt echter dat er een meldingsplicht met voorwaarde is opgenomen. Grootschalige toepassing in een grondwaterbeschermingsgebied wordt dus niet alleen op grond van het Bal gemeld aan het meldpunt bodemkwaliteit, maar ook op grond van de regeling in deze verordening moet een melding worden gedaan. Die melding moet de resultaten bevatten van locatiespecifiek onderzoek waarmee wordt aangetoond dat door de wijze van toepassing en de te treffen voorzieningen en maatregelen de risico's op verontreiniging van het grondwater voor de betreffende drinkwatervoorziening niet toenemen. Deze melding maakt preventief toezicht mogelijk.
Paragraaf 3.3.4 Inhoudelijke regels Boringsvrije zone
Doel van de regels in boringsvrije zone is het beschermen van de diepere watervoerende pakketten door te voorkomen dat de beschermende kleilaag wordt doorboord.
Binnen boringsvrije zone gelden geen absolute verboden. Vanuit het doel zijn wel voorwaarden gesteld aan activiteiten die een risico geven voor schade aan de beschermende kleilaag.
Artikel 3.41 Aanwijzing milieubelastende activiteit Boringsvrije zone
Binnen boringsvrije zone zijn een beperkt aantal activiteiten aangewezen als milieubelastende activiteit. Het gaat om activiteiten in de bodem op een diepte van 10 meter of meer en activiteiten die direct of indirect warmte onttrekken of toevoegen aan de bodem, zoals bodemenergiesystemen.
Artikel 3.43 Startmelding activiteiten in de bodem Boringsvrije zone
Er worden regels gesteld aan de maximale diepte voor het verrichten van activiteiten in de bodem, zoals boringen, grond- of funderingswerken en regels voor bodemenergiesystemen (warmtetoevoeging en -onttrekking). Deze regels zijn erop gericht dat de beschermende kleilaag niet wordt doorboord. Uit onderzoek is duidelijk op welke diepte deze beschermende lagen liggen. Deze staan weergegeven binnen de locatie die bij de regels hoort.
De toelichting hierop is in Artikel 3.31 Startmelding activiteiten in de bodem Grondwaterbeschermingsgebied opgenomen. Het doen van een startmelding bij het verrichten van activiteiten in de bodem is daarom voldoende.
Boringen
Omdat het uitvoeren van boringen risicovol is, geldt al de nodige generieke regelgeving en protocollen. Voor de boringsvrije zones is gekozen voor één aanvullende regel: het veldwerk dat vanuit protocollen verplicht is, moet ook naar GS gestuurd worden ter controle van de diepte van de boringen en de wijze van afdichting.
Spuitboringen zijn veelal al verboden. Ze zijn alleen toegestaan tot een maximale diepte van 10 meter minus maaiveld waarbij geen scheidende laag wordt doorboord. Boringen in de bovenste tien meter zijn in de boringsvrije zone vrijgesteld van aanvullende regels in de verordening. Voor spuitboringen zijn derhalve geen aanvullende regels opgenomen.
Sonderingen
Voor sonderingen is in het protocol de afdichting niet geregeld. In de praktijk is gebleken dat afdichting wel mogelijk en reëel haalbaar is. Om die reden zijn regels in de verordening opgenomen. Het afdichtingsmateriaal moet (na eventueel zwellen) voldoen aan een doorlatendheid van minder dan 10-9 m/s.
Artikel 3.44 Startmelding warmtetoevoeging en -onttrekking Boringsvrije zone
Voor bodemenergiesystemen (warmtetoevoeging en -onttrekking) geldt dat naast het doorboren van de beschermende laag, er ook risico's bestaan vanwege het gebruik van schadelijke middelen. Daarom worden in dit artikel voorwaarden gesteld aan zowel de maximale boordiepte als aan het gebruik van circulatiemiddelen. De aanleg van een bodemenergiesysteem binnen Waterwingebied en Grondwaterbeschermingsgebied is verboden.
Op grond van Protocol 11001, is het verplicht dat het buismateriaal van de bodemwarmtewisselaar voldoet aan BRL5219.
Voor het doorboren van de klei- en leemlagen boven de aangegeven diepte geldt onverminderd dat boorgaten laagsgewijs moeten worden afgedicht of volledig afgedicht (gegrout) volgens SIKB protocol 2101.
Voor een verdere toelichting wordt verwezen naar de toelichting in Artikel 3.31 van het grondwaterbeschermingsgebied.
Afdeling 3.4 Grondwaterverontreiniging
Paragraaf 3.4.1 Algemeen
Met de Omgevingswet vervalt, behoudens de overgangsrechtgevallen, de Wet bodembescherming. Hiermee verschuift de provinciale beleidsinzet naar verontreinigingen die de doelen van de Kaderrichtlijn Water (KRW) en de Grondwaterrichtlijn (GWR) bedreigen. Het is aan de provincie om te bepalen wanneer een bodem- of grondwaterverontreiniging een bedreiging vormt voor deze doelen en wanneer dit aanleiding geeft tot maatregelen. Het centrale instrument hierbij is het regionaal waterprogramma, waarin maatregelen worden opgenomen tot uitvoering van de KRW. Een grondwatersanering of de aanpak van een mobiele verontreiniging in de vaste bodem die naar het grondwater lekt, kan een dergelijke maatregel zijn. In deze afdeling is een risicobeoordeling grondwaterkwaliteit opgenomen die bepaalt of een grondwaterverontreiniging gevaar oplevert voor het grondwater en welke sanerende maatregelen aan de orde zijn.
De regels van het Rijk bevatten niet langer een saneringsplicht. Het is aan de decentrale overheden om te bepalen wanneer er gesaneerd wordt. In het Besluit activiteiten leefomgeving zijn wel algemene rijksregels opgenomen voor het saneren van de bodem. De rijksregels voor het saneren van de bodem kunnen ook ingezet worden voor het uitvoeren van een bron(zone)aanpak van een verontreiniging die de kwaliteit van het grondwater negatief beïnvloedt. Voor een grondwatersanering zijn echter geen algemene rijksregels voorhanden. De provincie reguleert een grondwatersanering met regels in deze omgevingsverordening, die voortvloeien uit het beleidskader zoals opgenomen in het regionaal waterprogramma.
Tot slot is nog denkbaar dat er nog niet ontdekte verontreinigingen zijn die op basis van het huidige recht een spoedige sanering rechtvaardigen: de zogenaamde spoedlocaties. Het Rijk heeft voor nog niet ontdekte verontreinigingen waar sprake is van onaanvaardbare risico's voor de gezondheid het instrument Toevalsvondst van verontreiniging van de bodem geïntroduceerd, zodat de gemeente hiervoor tijdelijke beschermingsmaatregelen kan afdwingen van de eigenaar of erfpachter. Eventuele risico's voor het grondwater vanwege verspreiding zijn hier geen onderdeel van.
Gezien de wettelijke taak van de provincie om 1) de kwaliteit van grondwater in grondwaterbeschermingsgebieden te beschermen en 2) met het regionaal waterprogramma uitvoering te geven aan de Kaderrichtlijn Water en Grondwaterrichtlijn, is het beschermen van het grondwater een provinciaal belang. De provincie heeft in deze paragraaf het instrument Toevalsvondst van verontreiniging van het grondwater geïntroduceerd, zodat bij onaanvaardbare risico's voor het grondwater op basis van verspreiding de provincie tijdelijke beschermingsmaatregelen kan verlangen van de eigenaar of erfpachter.
De regels in deze paragraaf zijn opgenomen met het oog op het beschermen van de chemische en ecologische kwaliteit van watersystemen en specifiek in dit geval de grondwaterlichamen die onderdeel zijn van een watersysteem. De in artikel 4 van de Kaderrichtlijn Water (KRW) opgenomen milieudoelstellingen biedt het kader voor het beoordelen van de chemische en ecologische kwaliteit van een watersysteem. Bovendien zijn de regels gesteld met het oog op aan een watersysteem toegekende maatschappelijke functies, zoals drinkwateronttrekking. Hiermee wordt ook beoogd uitvoering te geven aan de in artikel 7 KRW opgenomen doelstelling voor water bestemd voor menselijke consumptie.
Omdat de regels in deze paragraaf zich richten tot een grondwaterverontreiniging en het effect daarvan op de doelen van het watersysteem is specifiek opgenomen dat de regels ook gericht zijn op het voorkomen en beperken van verdere verspreiding van een verontreiniging van het grondwater.
Bij het uitvoeren van de regels is er tot slot oog voor de veiligheid en gezondheid van de initiatiefnemer.
Paragraaf 3.4.2 Inhoudelijke regels Risicobeoordeling grondwaterkwaliteit
Deze paragraaf is van toepassing op het uitvoeren van een risicobeoordeling grondwaterkwaliteit om te bepalen of een grondwaterverontreiniging gevaar oplevert voor het grondwater.
De risicobeoordeling grondwaterkwaliteit heeft tot doel:
1. Om te bepalen in welke mate een verontreiniging van het grondwater gevaar oplevert voor het grondwater en het gebruik dat afhangt van het grondwater.
2. Om te bepalen welke (sanerende) maatregelen er nodig zijn om het gevaar voor het grondwater uit te sluiten.
Als uit de risicobeoordeling volgt dat gevaar voor het grondwater is uit te sluiten zijn er geen verdere maatregelen nodig. Als uit de risicobeoordeling volgt dat gevaar voor het grondwater niet uit te sluiten is, of er gevaar voor het grondwater aanwezig is, dienen er maatregelen genomen te worden, zoals een bodem- of grondwatersanering.
Er is ook een filmpje beschikbaar waarin de risicobeoordeling stapsgewijs wordt toegelicht. Deze is te raadplegen via deze link.
In deze paragraaf is niet bepaald wanneer de risicobeoordeling uitgevoerd moet worden. Het benutten van een natuurlijk moment om de risico's van een verontreiniging voor het grondwater in kaart te brengen is gekoppeld aan activiteiten waarvoor de gemeente bevoegd is. Hiervoor zijn in Paragraaf 4.2.2 Voorkomen grondwaterverontreiniging instructieregels voor het omgevingsplan opgenomen.
De provincie wil voorkomen dat het gebruik dat afhankelijk is van het grondwater, bedreigd wordt door een inbreng van een verontreiniging naar het grondwater. Daarmee geeft de provincie uitvoering aan de doelen die de Kaderrichtlijn Water en Grondwaterrichtlijn stelt voor het grondwater. Zodoende zijn er twee methoden opgenomen:
1. Risicobeoordeling algemene grondwaterkwaliteit.
2. Risicobeoordeling kwetsbaar gebied.
De twee methoden zijn ook nodig omdat een kwetsbaar gebied al bij lagere concentraties aan verontreinigende stoffen bedreigd kan worden dan de algemene grondwaterkwaliteit. Daarnaast zijn kwetsbare gebieden vaak lokaal aanwezig, waar de algemene grondwaterkwaliteit op bovenlokaal tot regionaal niveau beschouwd wordt. Bij beide methoden wordt bepaald in welke mate er gevaar voor het grondwater aanwezig is. Deze resultaten van de risicobeoordeling grondwaterkwaliteit zijn opgenomen in Artikel 3.50.
Artikel 3.47 Aanwijzing module: Voorafgaand bodemonderzoek
Het uitvoeren van bodemonderzoek als bedoeld in paragraaf 5.2.2 van het Besluit activiteiten leefomgeving is nodig om de risicobeoordeling te kunnen uitvoeren. Vaak zal dit onderzoek al uitgevoerd zijn in het kader van een bouwactiviteit of het vaststellen of er sprake is van verontreiniging van het grondwater.
Artikel 3.48 Risicobeoordeling algemene grondwaterkwaliteit
De methode algemene grondwaterkwaliteit is opgenomen in Bijlage 4 Risicobeoordeling grondwaterkwaliteit en omvat de procedure om te bepalen of een grondwaterverontreiniging in algemene zin een bedreiging vormt voor het grondwater. De provincie beschermd hiermee de chemische ecologische kwaliteit en wil hiermee vergrijzing van het grondwater tegengaan, ongeacht of er sprake is van de aanwezigheid van een kwetsbaar gebied
De signaleringsparameter beoordeling grondwatersanering als bedoeld in bijlage Vd van het Besluit kwaliteit leefomgeving (Bkl) is onderdeel van deze methode. De signaleringsparameter is opgenomen in Bijlage V Gevaarlijke stoffen in het grondwater. Zodoende geeft de provincie uitvoering aan de instructieregel in het Bkl zoals opgenomen in Artikel 4.12a Bkl om met deze parameter rekening te houden bij het bepalen of een grondwatersanering als maatregel vastgesteld moet worden in het regionaal waterprogramma.
Naar verwachting kan de Risicotoolbox Grondwater die het RIVM ontwikkeld, benut worden bij het uitvoeren van de risicobeoordeling grondwaterkwaliteit, door bijvoorbeeld de opname van modellen waarmee de mate van verspreiding bepaald kan worden.
Deze methode is een doorwerking van de maatregelen zoals opgenomen in het Regionaal Waterprogramma.
Voor De Kempen geldt een afwijkende signaleringsparameter beoordeling grondwatersanering voor zink en cadmium. Hiermee is de beleidsregel gebiedswaarden De Kempen Noord-Brabant (10 juli 2015) voor wat betreft het grondwater voortgezet. In het gebied De Kempen komt door de specifieke situatie verhoogde concentraties van zink en cadmium voor en zijn maatregelen niet altijd nodig of mogelijk zijn.
Artikel 3.49 Risicobeoordeling kwetsbaar gebied
De methode kwetsbaar gebied is opgenomen in Bijlage 4 Risicobeoordeling grondwaterkwaliteit en omvat de procedure om te bepalen of een grondwaterverontreiniging een bedreiging vormt voor het gebruik van het grondwater.
De provincie focust hierbij op kwetsbare gebieden die gevoelig zijn voor de kwaliteit van het grondwater. Bij bescherming van de kwetsbare gebieden is ook overig gebruik van het grondwater beschermd.
In dit artikel wordt bepaald dat de methode kwetsbaar gebied uitgevoerd moet worden wanneer een grondwaterverontreiniging in of binnen 100 m van een kwetsbaar gebied gelegen is èn als de verontreiniging in staat is een kwetsbaar gebied te beïnvloeden.
Of een verontreiniging een kwetsbaar gebied kan beïnvloeden wordt bepaald door het grondwater waarin de verontreiniging zich bevindt. alleen als dit grondwater het kwetsbare gebied voedt, kan de verontreiniging het kwetsbare gebied beïnvloeden. Dit hangt samen met het watervoerende pakket waarin de verontreiniging zich bevindt en de stromingsrichting van het grondwater. Een verontreiniging kan nooit een kwetsbaar gebied beïnvloeden als deze van het kwetsbare gebied wegstroomt, ook al bevindt de verontreiniging zich in of binnen 100 m van het kwetsbare gebied.
Als er niet voldaan wordt aan alle criteria, dan is de methode algemene grondwaterkwaliteit van toepassing zoals bedoeld in Artikel 2.46 Methode algemene grondwaterkwaliteit.
Dit artikel wijst de volgende kwetsbare gebieden aan:
-
een in het nationaal waterprogramma of regionaal waterprogramma aangewezen KRW‑oppervlaktewaterlichaam.
-
een oppervlaktewaterlichaam dat niet als krw-oppervlaktewaterlichaam is aangewezen (zogenaamde overige wateren) voor zover deze zich niet in stedelijk gebied bevindt.
-
een in het regionaal waterprogramma opgenomen locatie waar water voor menselijke consumptie wordt onttrokken uit een grondwaterlichaam.
-
een in de omgevingsverordening aangewezen gebied voor waterwinning voor menselijke consumptie.
-
een natuurgebied dat binnen de Attentiezone waterhuishouding ligt.
Met deze onderverdeling wordt aangesloten bij de regionale testen (oppervlaktewater, terrestrische ecosystemen en drinkwater) die uitgevoerd worden in het kader van het bepalen van de chemische toestand van grondwaterlichamen (één van de doelen die de kaderrichtlijn water heeft opgenomen voor grondwater).
Ook wordt aangesloten bij de in artikel 4.21 van het Besluit kwaliteit leefomgeving (Bkl) opgenomen verplichting om met zowel het Regionaal Waterprogramma, Waterbeheerprogramma als Nationaal Waterprogramma achteruitgang te voorkomen in de kwaliteit van water dat bestemd is voor menselijke consumptie. Met artikel 4.21 Bkl wordt uitvoering gegeven aan artikel 7 van de Kaderrichtlijn Water die zich richt tot waterwinlocaties. Een waterwinlocatie is een locatie waar water onttrokken wordt dat bestemd is voor minstens 50 personen of waar minstens 10 m3 water per dag onttrokken wordt voor menselijke consumptie. Dat betekent dat niet alleen een publieke winning (lees: drinkwaterwinning) als kwetsbaar gebied wordt aangewezen, maar ook private winningen die voldoen aan de definitie van een waterwinlocatie. Denk bijvoorbeeld aan een water dat onttrokken wordt ten behoeve van de voedingsmiddelenindustrie. Maar ook kleinere private winningen, zoals bijvoorbeeld op campings, kunnen als waterwinlocatie aangewezen worden in het Regionaal Waterprogramma.
Als uit de methode kwetsbaar gebied blijkt dat er geen gevaar voor het grondwater aanwezig is, kan aangenomen dat er ook geen gevaar aanwezig is voor grondwater in algemene zin. De criteria voor het bepalen van gevaar voor de algemene grondwaterkwaliteit zijn immers minder streng. De methode algemene grondwaterkwaliteit hoeft dus niet doorlopen te worden als uit de methode kwetsbaar gebied blijkt dat gevaar uit te sluiten is.
In de methode kwetsbaar gebied zal de waterbeheerder of natuurbeheerder uiteindelijk bepalen of er daadwerkelijk gevaar voor het grondwater aanwezig is. Zij hebben immers zicht op overige bronnen en bedreigingen en kunnen zodoende inschatten of de grondwaterverontreiniging een significante bedreiging vormt voor het kwetsbare gebied.
Naar verwachting kan de Risicotoolbox Grondwater (RTB) die het RIVM ontwikkeld benut worden bij het uitvoeren van de risicobeoordeling grondwaterkwaliteit. De RTB bevat bijvoorbeeld risicogrenswaarden voor oppervlaktewater, natuur, drinkwater (zowel privé- als publieke winning) en daarmee ook een meetmethodiek om het risico van een grondwaterverontreiniging te bepalen. Ook zou het door RIVM ontwikkelde GRADE (Groundwater Risk Assessment near Drinking water Extractions) onderdeel worden van de RTB. Als alternatief voor het beoordelen van de risico’s van verspreiding richting het oppervlaktewater kan het Handboek immissietoets met bijbehorende Emissie-immissietoets benut worden. Dit Handboek is een BBT-document dat gebruikt wordt voor het beoordelen van industriële lozingen, maar kan ook benut worden voor het doorrekenen van natuurlijke lozingen.
Voor De Kempen gelden afwijkende voorkeurswaarden voor zink en cadmium. De voorkeurswaarde speelt een rol in het beoordelen van de risico’s van een grondwaterverontreiniging voor een kwetsbaar gebied. Hiermee is de beleidsregel gebiedswaarden De Kempen Noord-Brabant (10 juli 2015) voor wat betreft grondwater voortgezet. In het gebied De Kempen komt door de specifieke situatie verhoogde concentraties van zink en cadmium voor en zijn maatregelen niet altijd nodig of mogelijk zijn.
Artikel 3.50 Resultaten risicobeoordeling
De Grondwaterrichtlijn geeft in artikel 6, derde lid, onder b, de mogelijkheid om af te zien van maatregelen als aangetoond kan worden dat de omvang of de concentratie van de verontreiniging dusdanig klein is dat gevaar voor het ontvangende grondwater uit te sluiten is.
In lijn met deze uitzonderingsmogelijkheid, dient de risicobeoordeling grondwaterkwaliteit te kunnen bepalen of (onmiddellijk) gevaar voor nu of in de toekomst uit te sluiten is. Zodoende levert de risicobeoordeling een argumentatie op die de provincie kan gebruiken om in het regionaal waterprogramma een beroep te doen op de uitzonderingsbepaling opgenomen in artikel 6, derde lid, onder b, van de Grondwaterrichtlijn.
Uit de risicobeoordeling kan echter ook voortvloeien dat er verontreinigingen zijn waar gevaar niet uit te sluiten is of waar zelfs al vastgesteld kan worden dat de inbreng van een verontreinigde stof naar het grondwater leidt tot gevaar voor het grondwater of het gebruik dat afhangt van het grondwater. In het laatste geval wordt gesproken van onaanvaardbaar risico's.
De risicobeoordeling resulteert derhalve in drie mogelijke uitkomsten met betrekking tot de aanwezigheid van risico's voor het grondwater als gevolg van een verontreiniging van het grondwater:
Artikel 3.51 Maatregelen na uitvoering risicobeoordeling
Als het uitvoeren van een risicobeoordeling grondwaterkwaliteit verplicht is, dan moet de initiatiefnemer ook de daaruit volgende curatieve (sanerings)maatregelen treffen. Zoals de Nota van Toelichting van het Aanvullingsbesluit Bodem in paragraaf 6.2 stelt, kan een sanering om de grondwaterkwaliteit te beschermen gericht zijn op een bron van verontreiniging (bronaanpak) of tot de in het grondwater aanwezige verontreinigingspluim (grondwatersanering). Een bron van verontreiniging die een bedreiging vormt voor de grondwaterkwaliteit kan zich zowel in de verzadigde als de zich boven de grondwaterspiegel aanwezige onverzadigde zone bevinden.
Met deze regeling bepaalt de provincie of en zo ja, een bronaanpak en/of een grondwatersanering als saneringsmaatregelen volgt uit de resultaten van de risicobeoordeling grondwaterkwaliteit.
Een bronaanpak is gericht op het beheren, beperken of ongedaan maken van de inbreng van een mobiele verontreiniging vanuit het vaste deel van de bodem, in zowel de onverzadigde als verzadigde zone, naar het grondwater. De bronaanpak kan hierbij beperkt blijven tot het deel van de bron die zich op het perceel bevindt waarop het initiatief plaatsvindt.
Zoals uit de Nota van Toelichting van het Aanvullingsbesluit Bodem in paragraaf 6.2 blijkt kan de gemeente, al dan niet via een instructieregel in de omgevingsverordening, verplichten tot een bronaanpak bij de ontwikkeling van een gebied door regels op te nemen in het omgevingsplan. Hierbij wordt in de Toelichting aangegeven dat het omgevingsplan de in het Besluit activiteiten leefomgeving voorgestelde regels voor saneren van de bodem van toepassing kan verklaren, al dan niet in combinatie met maatwerkregels en/of maatwerkvoorschriften. Zodoende wordt in dit artikel aangegeven dat de bronaanpak geschiedt overeenkomstig de regels voor saneren van de bodem in het Besluit activiteiten leefomgeving met inachtneming van de maatwerkregels die op grond van Artikel 5.23 Milieubelastende activiteit bodemsanering met risico voor het grondwater, eerste lid onder b in het omgevingsplan opgenomen moeten worden.
Een grondwatersanering is, conform bijlage I van het Besluit activiteiten leefomgeving, het beheren, beperken of ongedaan maken van verontreiniging van het grondwater. Een grondwatersanering is alleen aan de orde als dit in samenhang met een bronaanpak wordt uitgevoerd. Als de bron niet afkomstig is van het perceel waar het initiatief plaatsvindt, is geen grondwatersanering verplicht.
Het uitvoeren van de risicobeoordeling grondwaterkwaliteit wordt in het omgevingsplan op grond van een instructie in Paragraaf 5.2.2 Voorkomen grondwaterverontreiniging verplicht bij het bouwen op een mobiele verontreinigingssituatie.
In onderstaande tabel is een overzicht opgenomen van de voorgeschreven saneringsmaatregelen:
|
Resultaat risicobeoordeling
|
Curatieve maatregel
|
Regels
|
|
Gevaar voor het grondwater is uit te sluiten |
-- |
-- |
|
Gevaar voor het grondwater is niet uit te sluiten |
Bronaanpak eigen perceel |
MBA Bodemsanering |
|
Gevaar voor het grondwater is aanwezig |
Bronaanpak eigen perceel aangevuld met een grondwatersanering |
MBA Bodemsanering |
Paragraaf 3.4.3 Inhoudelijke regels grondwatersanering
Deze paragraaf is van toepassing op het uitvoeren van een grondwatersanering, als bedoeld in bijlage I, deel A van het Besluit activiteiten leefomgeving.
Voor het uitvoeren van een grondwatersanering waarbij de grondwaterverontreiniging gevaar oplevert voor het grondwater is een omgevingsvergunning vereist met Gedeputeerde Staten als bevoegd gezag. Het uitvoeren van grondwatersaneringen waarbij geen gevaar is vastgesteld, kan worden uitgevoerd met de in deze omgevingsverordening opgenomen algemene regels met Gedeputeerde Staten als bevoegd gezag. Het gaat dan om een grondwaterverontreiniging die geen gevaar oplevert voor het grondwater of waar gevaar niet vastgesteld kan worden maar ook niet uitgesloten.
De mate waarin een grondwaterverontreiniging gevaar oplevert voor het grondwater volgt uit de risicobeoordeling grondwaterkwaliteit, die is opgenomen in Paragraaf 3.4.2.
Artikel 3.52 Aanwijzing vergunningplichtige grondwatersanering
Een grondwatersanering bij een grondwaterverontreiniging die gevaar oplevert voor het grondwater is, gezien het significante verspreidingsrisico of bedreiging van een kwetsbaar gebied, dermate complex dat het noodzakelijk is dat voor deze sanering een omgevingsvergunning vereist is met de provincie als bevoegd gezag. De provincie is bevoegd gezag omdat ze, gezien haar taken, een groot belang heeft bij een zorgvuldige uitvoering èn omdat zij de kennis in huis heeft om een dergelijke complexe sanering te beoordelen en begeleiden. In de omgevingsvergunning wordt gekeken naar de situatie en bepaald op welke wijze in ieder geval het aanwezige gevaar weggenomen kunnen worden. Het streven is een saneringsresultaat waarbij er geen gevaar voor het grondwater meer is. Daarnaast spelen aspecten als kosteneffectiviteit en doelmatigheid mee in de afweging welke saneringsaanpak daadwerkelijk geëist wordt. Deze werkwijze is vergelijkbaar met hoe onder de Wet bodembescherming het risico beoordeeld werd als ook de manier waarop vastgesteld werd welke maatregel redelijkerwijs te verlangen is van een initiatiefnemer.
De beoordelingsregels voor de vergunningverlening zijn opgenomen in Hoofdstuk 4 Instructieregels omgevingsvergunning.
Artikel 3.53 Aanwijzing vergunningvrije grondwatersanering
Dit artikel is van toepassing op een initiatiefnemer die een grondwatersanering uitvoert waarbij uit Artikel 3.50 Resultaten risicobeoordeling blijkt dat er geen gevaar voor het grondwater is.
Net als een vergunningplichtige grondwatersanering dient er gebruik gemaakt te worden van de beste beschikbare technieken en dient de sanering te leiden tot het beheren, beperken of ongedaan maken van verontreiniging van het grondwater. Een grondwatersanering dient uitgevoerd te worden door een persoon of onderneming met een erkenning bodemkwaliteit voor BRL SIKB 7000 en er dient er sprake te zijn van een milieukundige begeleiding door een persoon of onderneming met een erkenning bodemkwaliteit voor BRL SIKB 6000.
Dat aan deze eisen voldaan wordt, blijkt uit de gegevens en bescheiden opgenomen in Bijlage III die aangeleverd moeten worden bij de in dit artikel opgenomen meldplicht. Bij een vergunningplichtige grondwatersanering dienen deze gegevens en bescheiden aangeleverd te worden in de vergunningaanvraag.
De provincie stelt bij een vergunningvrije grondwatersanering geen aanvullende eisen aan de saneringsaanpak of het saneringsresultaat. De regeling voorziet er in dat de grondwatersanering gereguleerd wordt met de provincie als bevoegd gezag. De provincie stelt via de algemene regels in deze omgevingsverordening eisen aan de uitvoering van de grondwatersanering.
Artikel 3.54 Informatieplicht beëindigen activiteit
Dit artikel bevat een informatieverplichting bij beëindiging van de vergunningvrije grondwatersanering.
Binnen vier weken na beëindiging van het saneren van de bodem moet het bevoegd gezag worden geïnformeerd. De initiatiefnemer verstrekt in ieder geval gegevens en bescheiden over het resultaat van de sanering, eventuele bijzonder omstandigheden die zich voorgedaan hebben als de bestemming van het grondwater dat niet terug in de bodem gebracht is. De gegevens en bescheiden na beëindiging van de activiteit moeten in ieder geval de provincie in staat stellen om de informatie van de in het Regionaal Waterprogramma opgenomen verontreinigingspluimen te actualiseren.
Paragraaf 3.4.4 Inhoudelijke regels toevalsvondst verontreiniging van grondwater
De regels in deze subparagraaf zijn gebaseerd op art 19.0 Omgevingswet en naar analogie van de regels in afdeling 19.2a van de wet Toevalsvondst verontreiniging van de bodem.
De "Toevalsvondst van verontreiniging van de bodem" richt zich tot onaanvaardbare risico's voor de gezondheid vanwege directe of indirecte blootstelling aan verontreiniging in de bodem. De onaanvaardbare risico's voor de gezondheid kunnen zich voordoen bij verontreinigingen in het onverzadigde als verzadigde deel van de bodem (lees: grondwater).
De "Toevalsvondst verontreiniging van het grondwater" richt zich niet tot onaanvaardbare risico's voor de gezondheid, maar tot onaanvaardbare risico's voor de chemische en ecologische kwaliteit van watersystemen.
Artikel 3.55 Toepassingsbereik
Deze paragraaf is van toepassing op situaties waar sprake is van (een vermoeden) van een toevalsvondst van verontreiniging van het grondwater en er acute (tijdelijke) beschermingsmaatregelen noodzakelijk zijn om de onaanvaardbare risico's voor het grondwater te voorkomen of te beperken. Deze tijdelijke beschermingsmaatregelen zijn niet bedoeld om de verontreiniging ongedaan te maken.
Bij het beoordelen of er sprake is van een onaanvaardbaar risico worden de criteria betrokken die opgenomen zijn in Paragraaf 3.4.2.
Een onaanvaardbaar risico voor het grondwater kan aanwezig zijn in verband met de aanwezigheid of verdere verspreiding van een reeds in het grondwater aanwezige verontreiniging. Een onaanvaardbaar risico voor het grondwater kan ook aanwezig zijn in verband met een mobiele verontreiniging in de bodem die leidt tot een inbreng naar het grondwater. Nadrukkelijk is bepaald dat een toevalsvondst van verontreiniging van het grondwater zich niet richt tot onaanvaardbare risico's voor de gezondheid, zoals bedoeld in een toevalsvondst van verontreiniging van de bodem.
Het een sluit het ander niet uit: er kan sprake zijn van zowel een toevalsvondst van verontreiniging van de bodem als van het grondwater. Een verontreiniging in het grondwater kan een risico vormen voor het grondwater en ook voor de gezondheid als er directe of indirecte blootstelling plaatsvindt. De gemeente kan tijdelijke beschermingsmaatregelen verlangen om de onaanvaardbare risico's voor de gezondheid te beheersen. De tijdelijke beschermingsmaatregelen die de provincie kan verlangen zijn alleen gericht op het beheersen van het risico voor het grondwater. Het is evident dat de gemeente en provincie de maatregelen met elkaar moeten afstemmen indien dit aan de orde is.
Artikel 3.56 Treffen van tijdelijke beschermingsmaatregelen
De provincie dient bij een vermoeden dat er sprake is van een toevalsvondst dit kenbaar te maken bij de eigenaar en aan te geven welke tijdelijke beschermingsmaatregelen van de eigenaar verlangd worden. Deze beschermingsmaatregelen kunnen zich richten op het eigen terrein van de eigenaar, maar ook op locaties waar zichtbaar de gevolgen van de grondwaterverontreiniging zich voordoen. Denk bijvoorbeeld aan het plaatsen van peilbuizen buiten het eigen terrein die nodig zijn in het kader van bodemonderzoek dat de risico's in kaart brengt.
Bij het vaststellen van de tijdelijke beschermingsmaatregelen wordt rekening te houden met wat redelijkerwijs te verlangen is. De tijdelijke beschermingsmaatregelen zijn gericht op het voorkomen en beperken van het risico en niet zozeer op het wegnemen van het risico door de verontreiniging van het grondwater ongedaan te maken.
Als de eigenaar verzaakt de maatregelen te treffen, dan kan de provincie deze maatregelen treffen. Hiervoor moet zij wel eerst een beschikking aan de eigenaar of erfpachter verzenden waarin de beslissing staat om tijdelijke beschermingsmaatregelen te treffen.
De provincie kan de kosten verhalen op de eigenaar als zij de maatregelen treft die de eigenaar had moeten nemen. Dit kan alleen als de provincie door middel van een beschikking de maatregelen kenbaar gemaakt heeft bij de eigenaar of erfpachter.
Artikel 3.57 Gedoogplicht maatregelen toevalsvondst verontreiniging grondwater
De gedoogplicht richt zich tot de eigenaren van de locaties waar de gevolgen van verspreiding van de verontreiniging zich voordoen. Dit omvat zowel het perceel van de eigenaar waar de toevalsvondst kenbaar gemaakt is, als de percelen van overige rechthebbenden.
Bij een vermoeden van een toevalsvondst van verontreiniging van het grondwater kan bodemonderzoek of het uitvoeren van de Paragraaf 3.4.2 opgenomen Risicobeoordeling grondwaterkwaliteit als maatregel voorgeschreven worden. Hiervoor kan het noodzakelijk zijn om grondwatermonsters te nemen buiten het eigen perceel. Ook een tijdelijke beschermingsmaatregel gericht op het beheren van de grondwaterverontreiniging kan inhouden dat grondwatermonsters buiten het eigen perceel genomen moeten worden.
Deze gedoogplicht staat de eigenaar of erfpachter toe om in het kader van een toevalsvondst van verontreiniging van het grondwater buiten het eigen perceel maatregelen te treffen.
Deze gedoogplicht stelt ook de provincie of een initiatiefnemer namens de provincie in staat om maatregelen uit te voeren, als de eigenaar of erfpachter verzaakt de aangewezen tijdelijke beschermingsmaatregelen te treffen. Artikel 5:27 van de Algemene wet bestuursrecht is van overeenkomstige toepassing.
Afdeling 3.5 Gesloten stortplaats
De Wet milieubeheer (Wm) legt, ook na de inwerkingtreding van de Omgevingswet, de verantwoordelijkheid voor de eeuwigdurende nazorg van gesloten Wm-stortplaatsen bij provincies. De nazorgmaatregelen en bijbehorende nazorgvoorzieningen worden in een nazorgplan opgenomen, die Gedeputeerde Staten goedkeurt. Voor de uitvoering van het nazorgplan van een Gesloten stortplaats beschikt de provincie als nazorgorganisatie over een nazorgfonds. Gelet op deze specifieke verantwoordelijkheid is het belangrijk dat de provincie dan ook zelf de kaders stelt aan activiteiten die mogelijk gevolgen hebben voor deze eeuwigdurende nazorg. Met een omgevingsvergunning heeft de provincie de mogelijkheid de provinciale belangen te borgen, zowel milieuhygiënisch als financieel.
Overigens bepaalt een gemeente in het omgevingsplan welke activiteiten zij vanuit planologisch oogpunt toelaatbaar vindt, in overleg met de provincie.
Paragraaf 3.5.2 Inhoudelijke regels Gesloten stortplaats
Het doel van de regeling is te waarborgen dat in geval van het verrichten van activiteiten op een Gesloten stortplaats de aanwezigheid van die Gesloten stortplaats geen nadelige gevolgen voor het milieu heeft. Dit houdt ook in dat aan de daarvoor aangebrachte nazorgvoorzieningen geen schade wordt toegebracht, de toegang tot de nazorgvoorzieningen niet wordt belemmerd en de uit te voeren nazorgmaatregelen en -werkzaamheden niet worden bemoeilijkt.
Inhoud regels
De regeling richt zich op situaties dat er een voornemen bestaat om activiteiten te verrichten binnen het aangeduide gebied van de Gesloten stortplaats. Gedeputeerde Staten moeten in zo'n geval de mogelijkheid krijgen om te beoordelen of de voorgenomen activiteit nadelige gevolgen voor (de uitvoering van) de nazorg en het milieu kan hebben. Centraal in deze regeling staat daarom het opnemen van een vergunningenplicht. Een vergunning is bij uitstek het instrument waarmee Gedeputeerde Staten in een concreet geval kunnen afwegen of de activiteit risico's geeft en welke voorwaarden deze risico's kunnen beperken.
Artikel 3.61 Aanwijzing milieubelastende activiteit Gesloten stortplaats
Als milieubelastende activiteit zijn aangewezen het verrichten van activiteiten in, op, onder of over een gesloten stortplaats die negatieve gevolgen kunnen hebben voor de (werking van) nazorgvoorzieningen.
In het tweede lid is een aantal situaties van het verbod uitgezonderd:
-
de totstandkoming, het beheer, onderhoud, vervanging of verwijdering van nazorgvoorzieningen en het treffen van nazorgmaatregelen, voor zover dit in opdracht van of namens Gedeputeerde Staten plaatsvindt;
-
als Gedeputeerde Staten toestemming hebben verleend voor het verrichten van de milieubelastende activiteit.
Artikel 3.62 Vergunningplicht milieubelastende activiteit Gesloten stortplaats
Dit artikel regelt een vergunningplicht voor activiteiten in, op, onder en over een Gesloten stortplaats als opgenomen in deze verordening. Dit betekent dat het zonder vergunning verboden is een dergelijke activiteit te verrichten. Het betreft hier de zogenaamde Wet milieubeheer stortplaatsen waarvoor de provincie de verantwoordelijkheid heeft voor de eeuwigdurende nazorg van de voorzieningen, zijnde die op de Gesloten stortplaats. Voor de financiering van de uitvoering van de nazorg beschikt de provincie over een nazorgfonds. Gelet op deze specifieke verantwoordelijkheid is het belangrijk dat de provincie dan ook zelf de kaders stelt aan activiteiten die (financiële) gevolgen hebben voor deze eeuwigdurende nazorg en toeziet op naleving. De regels treden niet in de bevoegdheid van gemeenten om via het omgevingsplan aan te geven welke activiteiten zij vanuit planologisch oogpunt toelaatbaar vindt. Het is overigens wel aan te raden hierbij vroegtijdig in overleg te treden met de provincie.
De regels houden een verbod in voor het verrichten van activiteiten in, op, onder of over de stortplaats die negatieve gevolgen kunnen hebben voor de (werking van) nazorgvoorzieningen. De vergunning kan (mits ook mogelijk vanuit het gemeentelijke omgevingsplan) alleen verleend worden als een activiteit geen nadelige effecten heeft. Anders volgt een weigering. Het systeem borgt aldus enerzijds inperking van risico's, anderzijds biedt het ruimte voor maatwerk. Derhalve zullen aan een te verlenen vergunning voorschriften worden verbonden die zien op de bescherming van de nazorgvoorzieningen, bereikbaarheid van de nazorgvoorzieningen en de onbelemmerde uitvoering van de nazorgmaatregelen en daarnaast om te voorkomen dat de activiteiten resulteren in een overschrijding van het doelvermogen en de daarop gebaseerde belastingaanslag.
Bij het opstellen van de aanvraag voor de vergunning voor het willen gaan uitvoeren van activiteiten op een Gesloten stortplaats is het aan te bevelen om in ieder geval de volgende documenten te raadplegen:
Afdeling 3.6 Ontgrondingen
Bij veel activiteiten die plaatsvinden in onze leefomgeving wordt de bodem afgegraven. Bijvoorbeeld om te gaan bouwen, dijken aan te leggen of een recreatieplas te gaan graven. Dit kan negatieve gevolgen hebben voor de kwaliteiten van de natuur, de aardkundige waarden, het watersysteem en het gebied waar deze ontgronding plaatsvindt. Om ervoor te zorgen dat alle belangen rondom zo’n ontgronding goed worden afgewogen c.q. de balans opgemaakt kan worden in verband met de doelen van de wet hebben Gedeputeerde Staten hiervoor de Beleidslijn Ontgrondingen en bouwgrondstoffen Provincie Noord-Brabant 2021-2030 opgesteld.
Uitgangspunt van beleid is om vanuit een meer integrale benadering van de fysieke leefomgeving en omgevingskwaliteit om te gaan met ontgrondingen. Dit met bescherming van alle belangen die bij een ontgronding betrokken zijn. Dat betekent ook dat een ontgronding niet meer alleen lokaal wordt afgewogen maar dat de beoordeling met een brede blik plaatsvindt. Dat gebeurt op drie manieren:
-
van waardebehoud naar waardecreatie: niet alleen beschermen, maar ook via een ontgronding ruimtelijke functies en daarmee extra waarde toevoegen.
-
van ontgrondingenbeleid naar grondstoffenbeleid en circulariteit: niet alleen de te ontgronden locatie goed inpassen, maar ook het aspect van de toepassing en het (voorraad)beheer van de grondstoffen meenemen.
-
van leefbaarheid naar duurzaamheid: niet alleen kijken naar omgevingskwaliteit tijdens en na een ontgronding, maar ook de effecten op het (leef)milieu en duurzaamheid betrekken. Op korte en lange termijn, ter plaatse en elders.
Onder het motto ‘’Beschermen en benutten, niet uitputten’’ wil de provincie via het ontgrondingenbeleid de omgevingskwaliteit in Brabant beschermen en versterken, en ook bijdragen aan het realiseren van maatschappelijke doelen. Het ontgrondingenbeleid bestaat uit vijf pijlers.
Met het in werking treden van de Omgevingswet is de Ontgrondingenwet vervallen en zijn de regels over ontgrondingen opgenomen in artikel 5.1 van de Omgevingswet en hoofdstuk 16 van het Besluit activiteiten leefomgeving. De Omgevingswet kent een algeheel verbod om zonder vergunning te ontgronden. In hoofdstuk 16 van het Besluit activiteiten leefomgeving is bepaald in welke gevallen geen vergunning is vereist. Anders dan in de voormalige Ontgrondingenwet zijn er in het Besluit activiteiten leefomgeving landelijke vrijstellingen geregeld, maar de provincie kan hier wel van afwijken. Dit kan zowel het aanwijzen van aanvullende vergunningvrije gevallen inhouden als het weer vergunningplichtig maken van activiteiten die volgens het Besluit activiteiten leefomgeving vergunningvrij zijn. De provincie vindt het wenselijk om in aanvulling op, en waarnodig in afwijking van, het Besluit activiteiten leefomgeving regels op te nemen in de omgevingsverordening. Hierbij is aansluiting gezocht bij de ervaringen die zijn opgedaan bij het stelsel van vrijstellingen dat voorheen gold. In de afgelopen jaren is een bestendige praktijk ontstaan waaruit blijkt dat het laten vervallen van de vergunningenplicht bijdraagt aan een efficiënte en voor initiatiefnemers minder belastende werkwijze, zonder dat de belangen die de vergunning beoogt te beschermen in het geding komen. In het geval dat er te beschermen waarden aanwezig zijn, zoals aardkundige, archeologische waarden of hoge cultuurhistorische waarden, blijft de vergunningenplicht gehandhaafd.

Samen met het systeem van de Omgevingswet en het Besluit activiteiten leefomgeving, ontstaat een driedeling voor de ontgrondingsactiviteit:
-
a.
Vrijstelling vergunningplicht: Het Besluit activiteiten leefomgeving bevat een vrijstellingsregeling van de vergunningenplicht. In deze omgevingsverordening zijn aanvullend en zo nodig in afwijking van die regeling vrijstellingen opgenomen. Bij deze absolute vrijstellingen is de maatschappelijke noodzaak van de ontgronding evident. En zijn de effecten van deze ontgrondingen veelal verwaarloosbaar of is voor de uitvoering hiervan in de regel een ander afwegingskader voorhanden (omgevingsplan, de regels in deze omgevingsverordening voor grondwaterbeschermingsgebieden, de Erfgoedwet e.d). Te denken is aan ontgrondingsactiviteiten voor bodemsanering, ter ontginning van gesloten stortplaatsen en activiteiten die zijn opgenomen in een omgevingsplan. Naast een aantal specifieke categorieën van ontgrondingen geldt er ook een absolute vrijstelling voor functionele ontgrondingen als die niet groter zijn dan 2.000 m2 en waarbij niet dieper dan 3,00 m beneden het maaiveld wordt ontgrond.
De ontgrondingsactiviteit voor het plaatsen, vervangen of opruimen van in de grond aan te brengen of aangebrachte voorwerpen is bijvoorbeeld vergunningvrij gemaakt in artikel 3.66 Aanwijzing vergunningvrije gevallen, onder b. Dit is een aanvulling op artikel 16.7, onderdeel e en f, van het Besluit activiteiten leefomgeving, waarin het aanleggen, in stand houden, veranderen of verwijderen van buizen, kabels, palen en daarmee vergelijkbare werken en het bouwen, in stand houden of slopen van een bouwwerk vergunningvrij zijn gesteld. Het begrip ‘in de grond aan te brengen of aangebrachte voorwerpen’ omvat namelijk ook kabels, palen en bouwwerken, maar kan nog meer omvatten, vandaar dat het bepaalde onder b. een aanvulling is op artikel 16.7, onder e en f, van het Besluit activiteiten leefomgeving. Daarnaast kan het plaatsen, vervangen of opruimen van in de grond aan te brengen of aangebrachte voorwerpen ook een maatregel zijn uit het omgevingsplan, projectbesluit of omgevingsvergunning voor een omgevingsplanactiviteit. In artikel 16.7, onder h, van het Besluit activiteiten leefomgeving is zo’n activiteit vergunningvrij op een aantal voorwaarden, bijvoorbeeld dat de grondlagen dieper dan 3,00 m onder het oorspronkelijke maaiveld ongemoeid blijven. In de omgevingsverordening is elke vorm van plaatsen, vervangen of opruimen van in de grond aan te brengen of aangebrachte voorwerpen vergunningvrij, vandaar dat het bepaalde onder b. ook een afwijking is van artikel 16.7, onder h, van het Besluit activiteiten leefomgeving. Zo is elke vorm van plaatsen, vervangen of opruimen van in de grond aan te brengen of aangebrachte voorwerpen vergunningvrij gemaakt, ook het plaatsen, vervangen of opruimen van in de grond aan te brengen of aangebrachte voorwerpen die voortvloeien uit een maatregel uit een omgevingsplan, projectbesluit of omgevingsvergunning voor een omgevingsplanactiviteit. -
b.
Meldplicht: Daarnaast bevat deze omgevingsverordening voor een groep ontgrondingsactiviteiten een meldplicht. Ook in die gevallen is er geen vergunning nodig. Het betreft hier ontgrondingsactiviteiten bij een oppervlakte van 2000 m2 of groter en niet dieper dan 3 m-mv. Bovendien geldt dat er niet meer wordt ontgraven dan 10.000 m3. De meldplicht houdt in dat voordat tot ontgronden wordt overgegaan Gedeputeerde Staten in kennis worden gesteld van het voornemen tot ontgronden. Deze kennisgeving is voor de provincie van belang om vooraf
controle uit te kunnen oefenen en te beoordelen of aan de voorwaarden van de meldplicht is voldaan. Zo beogen we bij dergelijke ontgrondingen de archeologische, cultuurhistorische en aardkundige waarden veilig te stellen. Daarnaast gebruiken we de meldplicht om inzicht te krijgen in de hoeveelheden grondstoffen die worden gewonnen. Deze informatie wordt o.a. gebruikt voor de planning en beleidscoördinatie. Het instrument van de melding beoogt daarnaast, in het kader van toezicht en handhaving van regelgeving, de registratie van relatief vrijgestelde ontgrondingen -
c.
Ontgrondingsvergunning: Bij een ontgrondingsactiviteit waarvoor géén vrijstelling of meldplicht geldt, moet een aanvraag voor een omgevingsvergunning voor een ontgrondingsactiviteit ingediend worden. Bij de voorbereiding van de beschikking tot omgevingsvergunning wordt de aanvraag getoetst aan het beleid dat is vastgelegd in (provinciale) beleidsnota’s. De provincie toetst de aanvraag niet alleen aan het grondstoffenbeleid maar (conform de Omgevingswet) aan (de balans tussen) de doelen van de wet. Dit betekent dat ook het beleid dat is ontwikkeld voor andere aspecten, zoals natuur- en landschap en hydrologie, bij de beoordeling wordt betrokken.
De aanvullende (en waar nodig afwijkende) regels op afdeling 16.2 van het Besluit
activiteiten leefomgeving zijn opgenomen in Artikel 3.66 Aanwijzing vergunningvrije gevallen en Artikel 3.67 Aanwijzing meldplichtige ontgrondingsactiviteiten.
Deze artikelen bevatten vrijstellingen in aanvulling op en in afwijking van het Besluit
activiteiten leefomgeving. De term ‘in aanvulling op’ wordt gebruikt voor de activiteiten
die nog niet genoemd zijn in artikel 16.7 van het Besluit activiteiten leefomgeving,
of activiteiten die al wel genoemd zijn maar waarvoor nog een aanvulling nodig is
op bepaalde onderdelen van artikel 16.7 van het Besluit activiteiten leefomgeving.
Met ‘en zo nodig in afwijking van’ wordt bedoeld dat de omgevingsverordening afwijkt
van de criteria die in het Besluit activiteiten leefomgeving genoemd worden. Het gaat
daarbij zowel om ruimere als strengere criteria.
Bescherming aardkundige waarden, archeologisch en cultuurhistorisch erfgoed
In deze omgevingsverordening is bij de meldplichtige ontgrondingen een koppeling gelegd met de Aardkundig waardevolle gebiedenkaart en de Cultuurhistorische waardenkaart (archeologie).
Deze koppeling betreft de bescherming van aardkundig waardevolle gebieden, archeologische monumenten en gebieden met een middelhoge en hoge archeologische verwachtingswaarde. Dit betekent niet dat ontgrondingen in dergelijke gebieden geheel zijn uitgesloten.
Voor ontgrondingen in een archeologische monument geldt voor ontgrondingen, met een oppervlakte van meer dan 2.000 m2, altijd een vergunningplicht. Voor archeologische monumenten geldt dat op dit moment wordt gewerkt aan een vertaling van deze monumenten in de gemeentelijke omgevingsplannen. Ontgrondingen binnen een gebied, dat is aangewezen als archeologisch monument, worden dan ongeacht de vrijstelling op grond van deze verordening, beschermd door regels in het omgevingsplan.
In aardkundig waardevolle gebieden en gebieden met een middelhoge en hoge archeologische verwachtingswaarde geldt dat de ontgronding geen afbreuk mag doen aan de genoemde waarden. Hiertoe moet bij de melding een onderzoek naar de aardkundige waarden of een archeologisch onderzoek overlegd worden. Is er geen onderzoek gedaan of zijn de onderzoeken niet toereikend dan geldt alsnog de vergunningplicht. Met de vergunningplicht wordt beoogd een goede afweging te maken en eventuele schade aan archeologische en cultuurhistorische waarden zo nodig te voorkomen dan wel te beperken via vergunningvoorschriften.
Voor de gevallen waarin absolute vrijstelling geldt van de vergunningenplicht geldt de koppeling met de Cultuurhistorische waardenkaart niet. Dit laat onverlet dat als er bij de uitvoering van deze activiteiten archeologische waarden worden aangetroffen, ingevolge de Erfgoedwet gehandeld moet worden (o.a. geldt er een meldplicht).
Paragraaf 3.6.2 Inhoudelijke regels Ontgrondingsactiviteit
Algemeen
Het beleid van de provincie voor ontgrondingen is vastgelegd in de beleidslijn 'Ontgrondingen en bouwgrondstoffen provincie Noord-Brabant 2021-2030. Voor het provinciale beleid is verder het Verdrag van Valletta van belang. In de praktijk werkt de provincie al geruime tijd in de geest van het verdrag dat de bescherming van het archeologisch erfgoed, en de daarmee verband houdende bescherming van het cultuurhistorisch erfgoed regelt.
De Omgevingswet kent een algeheel verbod om zonder vergunning te ontgronden. Dit betekent dat voor iedere verlaging van het maaiveld een vergunning nodig is. De wet bevat daarnaast in het Besluit activiteiten leefomgeving een aantal vrijstellingen van de vergunningenplicht. Daarnaast is er de mogelijkheid om bij provinciale verordening aanvullende gevallen aan te wijzen waarvoor dit verbod niet geldt. In de onderhavige verordening is hiervoor een regeling opgenomen.
In de regeling is onderscheid gemaakt in een algehele vrijstelling van de vergunningplicht en een vrijstelling waarbij een meldplicht geldt.
Artikel 3.65 Aanwijzing ontgrondingsactiviteit
Dit artikel heeft als doel te voorkomen dat een activiteit wordt opgeknipt of dat activiteiten die in elkaars nabijheid plaatsvinden los van elkaar worden beoordeeld. De aanwijzing heeft ook betrekking op ontgrondingsactiviteiten die op een verschillend moment beginnen en die op zichzelf vergunningvrij zijn, maar als ze tezamen waren aangemeld wel vergunningplichtig waren geweest. Zo is het maken van een kleinschalige natuurplas vrijgesteld van de vergunningplicht. Als er meerdere natuurplassen in onderlinge samenhang in een gebied worden gerealiseerd en er daardoor geen sprake meer is van kleinschaligheid, dan is deze realisatie in zijn totaliteit vergunningplichtig.
Hierbij is de feitelijke samenhang van de activiteiten van doorslaggevende betekenis. Bij ontgrondingen is echter één binding al voldoende om een samenhang tot stand te brengen, zoals bv. afzonderlijke ‘stepping stones’, die gezamenlijk één verbindingszone vormen.
Artikel 3.66 Aanwijzing vergunningvrije gevallen
De vrijstelling van de vergunningplicht in dit artikel geldt altijd en overal, tenzij in het omgevingsplan regels zijn gesteld door de gemeente. Het is een absolute vrijstelling, wat betekent dat er ook geen meldplicht is. Dit laat onverlet dat voordat de geplande activiteit uitgevoerd kan worden, wel alle andere vergunningen die vereist zijn, op grond van de Omgevingswet of andere wetgeving, verkregen moeten zijn. Starten met de in het kader van de Omgevingswet toegestane ontgrondingswerkzaamheden, maar zonder een omgevingsvergunning voor een omgevingsplanactiviteit, een omgevingsvergunning voor een natura-2000 activiteit of een omgevingsvergunning voor een milieubelastende activiteit, houdt in dat er handhavend kan worden opgetreden in het kader van de overtreden wetgeving. Bovendien kunnen er ook elders in deze omgevingsverordening specifieke bepalingen staan die van belang zijn voor de ontgrondingenactiviteit. Binnen de gebieden die zijn aangewezen voor Waterwinning voor menselijke consumptie gelden bijvoorbeeld vanuit het belang van de bescherming van het drinkwater regels over het verrichten van activiteiten in of op de bodem.
Categorie a: De in deze categorie bedoelde activiteiten vinden onder andere plaats in het kader van archeologisch vooronderzoek, onderzoek naar de bodemkwaliteit e.d. Deze activiteiten worden veelal uitgevoerd conform een geldend protocol, zoals vastgelegd in SKB-, BRL- of NEN-normen. De activiteiten maken slechts marginaal inbreuk op de bodem. Bij de activiteiten komen doorgaans geen grondstoffen vrij. Na boring, sondering of aanleggen van een proefsleuf wordt de grond in principe weer teruggebracht. Deze vrijstelling is een aanvulling op artikel 16.7 Besluit activiteiten leefomgeving.
Categorie b : De voorwerpen die bedoeld worden in deze categorie van “het plaatsen, onderhouden, vervangen en opruimen van in de grond aan te brengen of aangebrachte voorwerpen” zijn onder meer kabels en (buis-)leidingen met toebehoren, palen, lantaarnpalen, verkeerslichten, e.d., bomen, planten en andere gewassen, brandstoftanks, septic tanks en Tweede WO-bommen. Hierbij gaat het om kleine ingrepen en worden de uitgegraven grondstoffen niet verwijderd, maar op de oorspronkelijke plaats teruggestort. Voor de aanleg van kabels en leidingen bestaat ook vaak de plicht tot het accepteren van aanleg en onderhoud bijvoorbeeld op grond van hoofdstuk 10 van de Omgevingswet en andere wetgeving. De vrijstelling is een aanvulling op artikel 16.7, onder e en f, en zo nodig een afwijking van onderdeel h, van het Besluit activiteiten leefomgeving.
Categorie c: Onder een normale uitoefening van land-, tuin- en bosbouw worden regelmatig terugkerende (seizoensgebonden) activiteiten verstaan, zoals:
-
a.
periodiek terugkerende cultuurmaatregelen met geringe invloed op de maaiveldligging als: ploegen, scheuren van grasland, frezen, eggen, rollen, spitten, zaaibedbereiding, inzaaien en het rooien van producten;
-
b.
het inkuilen van producten (gras, mais, aardappels) door afdekking met bodem uit de directe omgeving van de kuilhoop en het weghalen van boomstronken.
Het kilveren wordt hierbij nadrukkelijk niet genoemd aangezien het begrip kilveren geen onderscheidend vermogen heeft. De ene keer gaat het slechts om zaaibedbereiding, terwijl er de andere keer sprake is van egaliseren. In het eerste geval valt kilveren onder de absolute vergunning vrije activiteiten. In het andere geval is vrijstelling alleen mogelijk als is voldaan aan de voorwaarden: minder dan 2000m2, minder diep dan 3 m –mv en minder dan 10.000m3 grond/zand verzet.
De laatste jaren zijn er ook vragen over de ontgrondingsmogelijkheden/wetgeving in relatie tot de aanleg van peil gestuurde drainage. Wijzigende klimaatomstandigheden brengen nieuwe ontwikkelingen in de landbouw met zich mee. Gezien de behoefte om meer grip te krijgen op de steeds vaker voorkomende wateroverlast en verdroging en daarmee samenhangend de behoefte aan een snelle afvoer bij wateroverlast en het vasthouden van het water bij droogte wordt er steeds vaker gewerkt met een peil gestuurde drainage. Een eerste vereiste voor een optimale werking, en in lijn daarmee een optimale bodemopbouw (optimaal is in deze: minder bemesting en besproeiing noodzakelijk), van een peil gestuurde drainage is een vlakke zandbank waarop een gelijkmatige teelaarde laag wordt aangebracht. Om deze bodemopbouw te verkrijgen en een peil gestuurde drainage aan te leggen is het niet nodig en niet wenselijk om de gehele teelaarde laag van het perceel te ontgraven, het zandpakket uit te vlakken en vervolgens weer terug te brengen. Buiten een maximale verstoring van het perceel is deze werkwijze een aanslag op het milieu qua uitstoot van gassen door de gebruikte machines.
In het geval dat er sprake is van een normale diepploeg bewerking plus/minus 0,65 m –mv en men het zand hiermee kan bovenkrijgen is het toegestaan door kilveren het perceel vlak te schrapen en vervolgens weer om te ploegen. Bij zo'n bewerking vindt een normale afweging in het kader van de Ontgrondingenwet en de Omgevingsverordening plaats. Bij een hoeveelheid van minder dan 10.000 m3 te verplaatsen grond/zand na het diepploegen, is deze activiteit meldingsplichtig. Bij een grotere hoeveelheid te verplaatsen grond na het diepploegen is deze bewerking vergunningplichtig en dient daarvoor een aanvraag te worden gedaan.
De vergunningplicht geldt ook als niet voldaan wordt aan onderstaande voorwaarden:
-
de grondbewerking mag ter plaatsen maar één keer plaatsvinden;
-
er mag geen zand of grond van het te bewerken perceel worden afgevoerd;
-
het diepploegen mag tot een diepte van maximaal tot 0,65 m-mv ter plaatse plaatsvinden;
-
het hoogteverschil van de zandlaag mag maximaal 40 cm bedragen;
-
er mag geen sprake zijn van een bolle akker of een ander soort aardkundig waardevol gebied.
Categorie d: Onderhoud behoort volgens normaal spraakgebruik meestal niet onder een ontgronding. Dat is in het maatschappelijk verkeer volledig geaccepteerd. Onder normaal onderhoud wordt bijvoorbeeld verstaan het afplaggen van natuurterreinen, waarbij uitsluitend organisch materiaal wordt verwijderd, om de natuurwaarden in stand te houden (natuurbeheerwerkzaamheden). Ook het onderhoud aan waterlopen en zandvangers alsmede het uitbaggeren van een vaarweg om op vaardiepte te houden is vrijgesteld. Het baggeren met het oogmerk om (extra) grondstoffen te winnen valt daarentegen niet onder de vrijstellingsregeling. Er is daarbij geen sprake van normaal onderhoud. De vrijstelling is een aanvulling op artikel 16.7, onder e, f, i en j, van het Besluit activiteiten leefomgeving.
categorie e: Voor de realisering van infrastructurele werken (zoals wegen, spoor- en waterwegen, havens, kunstwerken, vliegvelden, waterkeringen en geleidingsdammen) moet veelal ontgrond worden. Bij de aanleg van (spoor)wegen kan gedacht worden aan de noodzaak van funderingen, het bouwrijp maken, zetting en stabiliteit. Ontgrondingen, die uitsluitend worden verricht voor het aanleggen, onderhouden, wijzigen of opruimen van deze werken worden via onderhavige bepaling vrijgesteld van de vergunningplicht. Ook de aanleg of verbreding van een vaarweg valt onder deze vrijstelling. De vrijstelling is een aanvulling op artikel 16.7, onder g, en zo nodig een afwijking van onderdeel h en j, van het Besluit activiteiten leefomgeving.
categorie f: Werkzaamheden, gericht op de verbetering van de bodemgesteldheid, moeten betrekking hebben op het verbeteren van de samenstelling en structuur van de grond, bv. het vervangen van slecht doorlatende zanden door grovere zand om zo de waterdoorlatendheid van de grond te verbeteren. Het (ontgraven voor het) verbeteren van de bodemgesteldheid voor het realiseren van diverse werken, is vrijgesteld van de vergunningplicht, omdat hierbij veelal sprake is van een kortstondige ingreep in de bodem die niet van invloed is op de hoogteligging van het maaiveld. Het afgraven van grond waardoor open water ontstaat, is niet aan te merken als verbetering van de bodemgesteldheid en valt nadrukkelijk niet onder deze vrijstelling. De vrijstelling is een aanvulling op artikel 16.7, onder g, van het Besluit activiteiten leefomgeving.
categorie g
: Gedeputeerde Staten hebben bij besluit van 22 juni 2004 de nota “Hergebruik van stortplaatsen”
vastgesteld. In deze nota is het ontginnen en afgraven van voormalige en gesloten
stortplaatsen betrokken. In Afdeling 3.5 Gesloten stortplaats zijn regels opgenomen voor Gesloten stortplaatsen waarvoor Gedeputeerde Staten bevoegd
gezag zijn. In het verleden waren Gedeputeerde Staten ook bevoegd gezag voor voormalige
stortplaatsen. Deze vrijstelling geldt ten aanzien van voormalige stortplaatsen daarom
alleen voor de in het verleden afgegeven ontheffingen door Gedeputeerde Staten.
Een initiatiefnemer voor het ontginnen van een gesloten stortplaats moet op basis
van deze regeling een aanvraag voor omgevingsvergunning indienen. De aanvraag om een
vergunning gaat ondermeer vergezeld van een door de initiatiefnemer opgesteld hergebruikplan.
In het kader van de aanvraag worden ook de milieu- en ruimtelijke aspecten van het
hergebruiken van de gesloten stortplaats afgewogen. Daarbij worden ook de bij de ontginning
betrokken belangen in ogenschouw genomen. Voor het ontginnen en afgraven van een gesloten
stortplaatsen is dus al een afwegingskader voorhanden. Het doel van de onderhavige
vrijstelling is om procedurele doublures te voorkomen. Overigens beperkt deze vrijstelling
zich tot het afgraven binnen de contouren van de gesloten stortplaats. Als de stortplaats
buiten de contouren wordt afgegraven is er in zijn totaliteit sprake van een ontgronding
waarvoor een ontgrondingsvergunning is vereist.
Deze vrijstelling is een aanvulling op artikel 16.7, en zo nodig een afwijking van
onderdeel h, van het Besluit activiteiten leefomgeving.
categorie h: In paragraaf 3.2.23 van het Besluit activiteiten leefomgeving wordt reeds een volledige belangenafweging gemaakt waarbij aan het belang van het milieu tot sanering van de bodem een prominente rol is weggelegd. Een vergunningenprocedure voor een ontgrondingsactiviteit voegt hier niet veel meer aan toe en kan ook vanwege het milieubelang geen ander gewicht aan zaken toe kennen. Voor het afgraven van licht verontreinigde grond, dat niet plaats vindt binnen de kaders van de bodemverontreiniging, kan in voorkomende gevallen wel een ontgrondingsvergunning nodig zijn. Deze vrijstelling is een aanvulling op artikel 16.7, en zo nodig een afwijking van onderdeel h, van het Besluit activiteiten leefomgeving.
categorie i: Tot slot is een algemene vrijstelling opgenomen voor functionele ontgrondingen, die niet in één van bovenstaande categorieën vallen, en die niet groter zijn dan 2.000 m² en waarbij niet dieper dan 3,00 m beneden maaiveld wordt ontgrond. De vrijstelling is een aanvulling op artikel 16.7 van het Besluit activiteiten leefomgeving.
Artikel 3.67 Aanwijzing meldplichtige ontgrondingsactiviteiten
In dit artikel zijn de categorieën benoemd waarvoor een vrijstelling van de vergunningenplicht geldt als is voldaan aan de voorwaarden en na het doen van een melding. In die gevallen beïnvloeden de activiteiten de bodem, het landschap en de grondstoffenmarkt slechts marginaal. De meldingsplicht is opgenomen zodat vooraf te bezien of aan de gestelde voorwaarden is voldaan en om zicht te houden op de grondstromen ten behoeve van de planning en beleidscoördinatie. Via de melding kan daarnaast, in het kader van toezicht en handhaving van regelgeving, registratie plaatsvinden.
De meldingsplicht geldt voor twee categorieën ontgrondingen:
Lid 1 Functionele ontgrondingen groter dan 2.000 m²
Een functionele ontgronding wordt ingegeven door andere motieven dan grondstoffenwinning. De ontgrondingsactiviteit staat volledig ten dienste van het ontwikkelen van de gewenste functie zoals bv. natuurontwikkeling. Het al dan niet vrijkomen van grondstoffen bij de activiteiten is een afgeleide en inherent aan de activiteit.
De vrijstelling geldt alleen voor functionele ontgrondingen waarbij er ten hoogste 10.000 m³ grond wordt vergraven en waarbij niet dieper wordt ontgrond dan 3,00 meter onder maaiveld. De grens van 10.000 m3 is een aanscherping ten opzichte van de eerdere regeling, waar de grens op 15.000 m3 lag. Het is gebleken dat de grens van 15.000 m3 aanmerkelijk hoger ligt dan wat andere provincies hanteren, en ook hoger is dan de grens van10.000 m3 in artikel 16.7, onder h, van het Besluit activiteiten leefomgeving. Om beter aan te sluiten bij het Besluit activiteiten leefomgeving, is de grens van vergunningvrije ontgrondingen verlaagd tot 10.000 m3. Dit kan tot gevolg hebben dat lopende ontgrondingen (met een omvang van meer dan 10.000 m3 maar minder dan 15.000 m3) bij inwerkingtreding van deze verordening vergunningplichtig worden. In artikel 4.14 van de Invoeringswet Omgevingswet is het overgangsrecht geregeld voor nieuwe vergunningplichten die bij inwerkingtreding van de Omgevingswet ontstaan, zoals deze ontgrondingsactiviteiten tussen de 10.000 m³ en de 15.000 m³. Het overgangsrecht houdt in dat er van rechtswege een omgevingsvergunning ontstaat voor de duur van 2 jaar. Mocht de ontgrondingsactiviteit langer voortduren, dan moet de initiatiefnemer binnen die termijn een omgevingsvergunning aanvragen. Verder zijn er regels opgenomen, die betrekking hebben op de ligging van de ontgronding. De vrijstelling geldt nadrukkelijk niet voor ontgrondingen, als die in een archeologisch monument ligt.
Een ontgronding mag geen afbreuk doen aan aanwezige waarden, zoals aardkundige waarden, archeologische- of cultuurhistorische waarden. Wanneer de voorgenomen ontgronding ligt in een gebied waar aardkundige, archeologische of cultuurhistorische waarden te verwachten zijn (dit zijn gebieden die zijn opgenomen op de Aardkundig waardevolle gebiedenkaart of de Cultuurhistorische waardenkaart met een hoge of middelhoge indicatieve archeologische waarde), is onderzoek nodig naar de omvang, aard en kwaliteit van de aanwezige waarden. De melding dient in dat geval vergezeld te gaan van een gedegen onderzoeksrapport. Bij archeologische en cultuurhistorische waarden sluit de regeling aan bij de Kwaliteitsnorm Nederlandse Archeologie. Dit rapport bevat de resultaten van het archeologisch onderzoek naar de omvang, aard en kwaliteit van het archeologisch bodemarchief en biedt inzicht in de archeologische waarde van het terrein en de gevolgen van de ontgronding op die waarden.
Voor aardkundige waarden bestaat er niet zo'n norm. Daarom is aangegeven dat er onderzoek
nodig is vanuit een bureau met kennis over aardkundige waarden. Het onderzoek gaat
in op de volgende onderwerpen:
• Zeldzaamheid
• Gaafheid
• Representativiteit
• Onvervangbaarheid versus aanwezigheid van natuurlijke processen
• Wetenschappelijke waarde
• Overlap met bestaande beleidscategorieën
Lid 2 Ontgrondingen of herinrichtingen in het kader van natuurontwikkeling
De vrijstelling van de vergunningplicht is opgenomen voor een ontgronding die vanwege een natuurontwikkelingsproject wordt uitgevoerd. Hieraan zijn voorwaarden gesteld dat de ontgronding moet passen binnen de ter plaatse geldende gebiedsanalyse PAS of binnen het vigerende natuurbeheerplan en het project is afgewogen via een plan dat is voorbereid met afdeling 3.4 Awb. Als aan voorgaande is voldaan kan volstaan worden met het doen van een melding.
Eind 2007 hebben PS bij de vaststelling van de ontgrondingsverordening een amendement aangenomen waardoor het niet langer noodzakelijk is bij ecologische verbindingszones, projecten gericht op behoud en herstel van watersystemen en overige natuurontwikkelingsprojecten een ontgrondingsvergunning bij de provincie aan te vragen. Die vrijstelling wordt in deze omgevingsverordening voortgezet. Voorwaarde is wel dat het een wettelijk plan of besluit betreft dat via een openbare voorbereidingsprocedure tot stand is gekomen en dat in het plan of besluit een integrale afweging van alle betrokken belangen plaatsvindt.
Afdeling 3.7 Stiltegebied
Paragraaf 3.7.2 Inhoudelijke regels Stiltegebied
Algemeen
Het is vanuit de wet verplicht om in de omgevingsverordening regels op te nemen over het voorkomen en beperken van geluidsbelasting in bij de verordening aangewezen gebieden. Dit zijn de stiltegebieden.
In deze paragraaf zijn een aantal activiteiten aangewezen als milieubelastende activiteit. Voor die activiteiten geldt een verbod om die te verrichten of een meldplicht. Daarnaast zijn bepalingen opgenomen waarin de maximaal toelaatbare geluidsbelasting op de grens van het stiltegebied is vastgesteld. Het gaat daarbij om een normering van geluid voor activiteiten in het stiltegebied en in de nabijheid van een stiltegebied. Het bevoegd gezag past deze toe bij het verbinden van maatwerkvoorschriften aan de activiteit of het verlenen van de omgevingsvergunning.
Naast de bepalingen in dit hoofdstuk, zijn er ook instructieregels opgenomen in hoofdstuk 4 van deze verordening. Doel van die instructieregels is dat een gemeente al bij de toedeling van (nieuwe) functies de afweging maakt of deze vanuit het belang van rust en stilte toelaatbaar zijn.
Streef- en grenswaarden
Om duidelijkheid te bieden welke waarden er gelden voor een stiltegebied zijn er streef- en grenswaarden vastgesteld.
Voor het stiltegebied zelf is een streefwaarde opgenomen van 40 dB(A) LAeq, 24u als na te streven geluidsniveau. Daarnaast zijn er grenswaarden opgenomen voor activiteiten die de rust en stilte kunnen verstoren in het stiltegebied en voor gronden direct aansluitend aan het stiltegebied (externe werking van het stiltegebied).
Geluidniveau LAeq, 24u
Aangezien stilte in een stiltegebied betekent dat alleen omgevingseigen bronnen hoorbaar zijn die in elke periode aanwezig zijn (ruisen van bladeren enz.), is het beoogde geluidniveau in elke periode vrijwel gelijk. Hiermee is het LAeq, 24u een gebruikelijke beoordelingsmaat voor stiltegebieden aangezien hiermee een gemiddelde waarde over 24 uur wordt berekend zonder enige toeslag voor de avond- en nachtperiode.
Artikel 3.71 Streefwaarde Stiltegebied
Dit artikel bevat de streefwaarde van 40 dB(A) LAeq, 24u als na te streven geluidsniveau binnen het hele stiltegebied.
Artikel 3.72 Maatwerkregel milieubelastende activiteit Stiltegebied
Dit artikel bevat, in aanvulling op de algemene regels die voor milieubelastende activiteiten zijn gesteld in het Besluit activiteiten leefomgeving, grenswaarden die in acht genomen moeten worden bij het verrichten van een milieubelastende activiteit gevestigd in het stiltegebied.
De opgenomen grenswaarden bieden duidelijkheid voor zowel initiatiefnemers als het bevoegd gezag welke grenswaarden gelden. Hierbij is een inwaartse zonering toegepast. De afstand van de milieubelastende activiteit tot de grens van het stiltegebied en dus de ligging van het bedrijf is maatgevend voor de grenswaarde. Met de afstand wordt bedoeld de afstand van de grens van het stiltegebied tot de dichtstbij gelegen geluidrelevante activiteit.
Artikel 3.73 Maatwerkregel milieubelastende activiteit Attentiezone stiltegebied
Ook het verrichten van een activiteit buiten het stiltegebied kan van invloed zijn op de na te streven ruste en stilte en heeft invloed op de streefwaarde die voor het Stiltegebied geldt. Daarom is er om het Stiltegebied een attentiezone opgenomen. Binnen die attentiezone geldt voor activiteiten die geluid veroorzaken dat een grenswaarde is gesteld voor de maximale geluidsbelasting daarvan op de grens van het Stiltegebied. Deze normering geldt niet alleen voor milieubelastende activiteiten die vanuit het Besluit activiteiten leefomgeving zijn gereguleerd maar ook voor andere activiteiten.
Voor het houden van evenementen nabij een stiltegebied zijn gelet op de samenhang met een evenwichtige toedeling van functies instructieregels opgenomen voor het omgevingsplan.
Artikel 3.74 Maatwerkvoorschrift
het bevoegd gezag kan verschillen. In de meeste gevallen is dit de gemeente. In uitzonderingsgevallen aangewezen in de Omgevingswet kunnen dit echter ook de Minister, Gedeputeerde Staten of het waterschap zijn.
Artikel 3.75 Aanwijzing milieubelastende activiteit Stiltegebied
Lid 1
In het eerste lid zijn een aantal activiteiten aangewezen als milieubelastende activiteit binnen Stiltegebied. In Artikel 3.76 is het verbod opgenomen deze activiteiten te verrichten.
Lid 2
Diverse geluidbronnen of activiteiten die gebruik maken van geluidbronnen en die vanuit
algemene overwegingen aanvaardbaar zijn, zoals geluidbronnen in de nabijheid van een
woning. Het bedrijfsmatig gebruik van toestellen voor de reguliere uitoefening van
een agrarisch bedrijf of binnen de daarvoor vastgestelde voorwaarden in het Besluit
activiteiten leefomgeving of verleende vergunning, zijn ook niet als milieubelastende
activiteit op grond van deze verordening aangewezen. Voor de bewerking van het land
is het bijvoorbeeld nodig dat een voertuig zich buiten de openbare weg bevindt. De
regels voor het verrichten van die activiteiten uit het Besluit activiteiten leefomgeving
zijn uiteraard wel onverkort van toepassing.
Specifieke aandacht geldt voor de uitzondering in geval een toestel in overeenstemming met de bepalingen uit het Besluit activiteiten leefomgeving wordt gebruikt in geval van de jacht. Het gebruik van toestellen voor het afschieten van kleiduiven is een lawaaiige vorm van recreatie en als zodanig wezensvreemd aan een stiltegebied en niet toegestaan.
Artikel 3.76 Verbod milieubelastende activiteit Stiltegebied
Binnen het stiltegebied geldt een verbod om de milieubelastende activiteit, aangewezen in Artikel 3.75, te verrichten omdat die verstorend werken op de na te streven stilte en rust.
Het gaat daarbij om het gebruik van toestellen die de na te streven stilte en streefwaarde van 40 d(B)A kunnen verstoren. Het gaat daarbij om mobiele geluidbronnen die door hun niet-permanent karakter moeilijk of helemaal niet op andere wijze zijn te reguleren. Hierbij is afgezien van het opnemen van lijsten met toestellen vanwege het statische karakter van zo'n lijst. Het gaat bijvoorbeeld om airgun- en andere knalapparatuur, een motorisch aangedreven werktuig met bijbehorende transportmiddelen, een omroepinstallatie, sirene, hoorn en andere toestellen bestemd om geluid te versterken of voort te brengen, een modelvliegtuig, drone, modelboot, jetski, modelauto aangedreven door een verbrandingsmotor, een muziekinstrument en een andere daarmee vergelijkbare geluidsapparaten, of een vuurwapen.
Het bedrijfsmatig gebruik van toestellen voor de reguliere uitoefening van een agrarisch bedrijf of binnen de daarvoor vastgestelde voorwaarden in het Besluit activiteiten leefomgeving of verleende vergunning, zijn niet als milieubelastende activiteit op grond van deze verordening aangewezen zodat het verbod niet op die activiteiten van toepassing is.
Het is voorts verboden voor motorvoertuigen of bromfietsen om zich buiten voor gemotoriseerd verkeer opengestelde wegen of terreinen te bevinden, zoals paden die alleen open staan voor voetgangers en fietsers. Door dit verbod kan handhavend worden opgetreden.
Voorts geldt dat het houden van evenementen binnen een stiltegebied is verboden. In Artikel 3.78 is onder voorwaarden een uitzondering opgenomen voor het houden van evenementen. Het verbod geldt ook voor mobiele evenementen zoals een toertocht voor motorfietsen en bromfietsen. In een Artikel 3.79 is een uitzondering opgenomen op dit verbod. Het gebruik van motorvoertuigen in het kader van in het algemeen toelaatbare activiteiten, zoals de agrarische bedrijfsvoering of andere bedrijven, is van het verbod uitgezonderd.
Ook het harder varen dan 6 km/uur met een vaartuig aangedreven door een verbrandingsmotor kan de stilte verstoren en is daarom verboden. Voor vaartuigen die op andere wijze worden aangedreven, zoals elektrisch, geldt dus geen snelheidsbeperking.
Het afsteken van vuurwerk is verboden behoudens in geval van gevaar of tijdens de toegelaten periode met de jaarwisseling.
Artikel 3.78 Meldplicht evenement Stiltegebied
Een evenement is gedefinieerd in de begripsbepalingen. Dit kan ook een besloten, particulier evenement inhouden, zoals een bruiloft of feest, waarvoor een locatie wordt afgehuurd.
Een melding moet uiterlijk 4 weken voor aanvang van de activiteit worden aangevraagd. Als er vanwege de geluidbelasting aanpassingen nodig zijn, kan dit consequenties hebben voor het evenement. Dit risico ligt bij initiatiefnemers. Het is daarom belangrijk om tijdig overleg te voeren en de melding in te dienen.
Bij de meldplicht moeten gegevens worden gevoegd waaruit blijkt dat aan de grenswaarden die in deze verordening zijn gesteld, wordt voldaan. Dat kan door een akoestisch rapport op te stellen. Voor kleinere evenementen kan vanwege het kostenaspect ook volstaan worden met gegevens waaruit de geluidsbelasting kan worden afgeleid.
Artikel 3.79 Meldplicht mobiel evenement Stiltegebied
Binnen het stiltegebied gelden rechtstreeks werkende verboden voor diverse activiteiten die verstorend werken op de na te streven stilte en rust.
Het houden van een toertocht voor motorfietsen en bromfietsen is binnen Stiltegebied alleen toegestaan als is voldaan aan de algemene regels die in dit artikel zijn gesteld.
Een melding moet uiterlijk 4 weken voor aanvang van de activiteit worden aangevraagd. Als er vanwege de geluidbelasting aanpassingen nodig zijn, kan dit consequenties hebben voor het mobiele evenement. Dit risico ligt bij initiatiefnemers. Het is daarom belangrijk om tijdig overleg te voeren en de melding in te dienen.
Bij de meldplicht moeten gegevens worden gevoegd waaruit blijkt dat aan de grenswaarden die in deze verordening zijn gesteld, wordt voldaan. Dat kan door een akoestisch rapport op te stellen. Voor kleinere mobiele evenementen kan vanwege het kostenaspect ook volstaan worden met gegevens waaruit de geluidsbelasting kan worden afgeleid.
Afdeling 3.8 Natuur
Paragraaf 3.8.2 Inhoudelijke regels flora- en fauna activiteit
Met deze paragraaf wordt invulling gegeven aan de bevoegdheid uit de Omgevingswet om met een maatwerkregel vergunningvrije gevallen aan te wijzen. Deze aanwijzing heeft betrekking op genoemde specifieke belangen/handelingen waardoor er in die gevallen geen vergunningplicht voor Flora- en fauna-activiteiten geldt. Op grond van de Omgevingswet geldt de aanwijzing alleen als er geen 'andere bevredigende oplossing' is. Dit zal per activiteit en op projectbasis door initiatiefnemer beoordeeld moeten worden. Daarbij geldt te allen tijde, ook voor vrijgestelde activiteiten, de wettelijke zorgplicht (artikel 11.27 van het Besluit activiteiten leefomgeving) voor in het wild levende planten en dieren en hun directe leefomgeving.
Aanwijzing soorten
Naast de voorwaarde dat de aanwijzing alleen gebonden kan worden aan bepaalde belangen, geldt de voorwaarde dat aanwijzing alleen mogelijk is als geen afbreuk wordt gedaan aan de gunstige staat van instandhouding van soorten. Aan de aangewezen soorten ligt een onderzoek van Alterra ten grondslag.
Aanwijzing handelingen
In deze paragraaf is een aanwijzing opgenomen voor de aldaar genoemde specifieke handelingen. Deze artikelen vragen geen nadere toelichting.
Paragraaf 3.8.3 Inhoudelijke regels schade- en overlastbestrijding
Artikel 3.88 Maatwerkregel schadeveroorzakende soorten
Maatwerkregels kunnen ook zien op het vangen of doden, of het opzettelijk vernielen of beschadigen van vaste voortplantingsplaatsen, rustplaatsen, nesten en/of eieren van de in de wet aangewezen diersoorten.
Middelen, installaties of methoden waarmee vogels gevangen of gedood mogen worden, moeten op grond van artikel 11.44, vierde lid, van het Besluit activiteiten leefomgeving in de maatwerkregel worden genoemd. Voorts bepalen de artikelen 11.44, vierde lid, 11.52, vierde lid en 11.58, vierde lid van het Besluit activiteiten leefomgeving dat de verordening de middelen moet aanwijzen waarmee beschermde dieren op grond van de provinciale maatwerkregel mogen worden gevangen of gedood, of hun verblijfplaatsen, nesten of eieren worden vernield of weggehaald.
Bij de bepaling van de middelen - genoemd in de tabel van dit artikel - waarmee vogels of andere dieren mogen worden gevangen of gedood is rekening gehouden met de in artikelen 11.44, vierde lid, 11.52, vierde lid, 11.58, vierde lid, van het Besluit activiteiten leefomgeving opgenomen verplichting om de nadelige gevolgen voor het welzijn van de dieren zoveel mogelijk te beperken.
Met de jaarlijkse rapportageplicht die in Artikel 8.4 is opgenomen over actueel gebruik van de maatwerkregel kunnen Gedeputeerde Staten de staat van instandhouding van de soorten, waarvoor de maatwerkregel geldt, monitoren. Hiermee wordt invulling gegeven aan de verplichting genoemd in artikel 11.44, tweede lid, onder d van het Besluit activiteiten leefomgeving. Bij extreme weersomstandigheden kunnen gedeputeerde Staten besluiten de vrijstelling op te schorten. Hiervoor is een bevoegdheid opgenomen in Hoofdstuk 7.
Door het plaatsen van soorten en handelingen in deze tabel wordt een bijdrage geleverd aan het verlagen van de administratieve lasten, omdat voor deze handelingen geen vergunningprocedure meer behoeft te worden doorlopen.
Wanneer daarvoor aanleiding is, kan de lijst gewijzigd worden door andere soorten toe te voegen of soorten van de lijst te verwijderen. Het gaat dan met name om soorten waarvan is gebleken dat deze in belangrijke mate binnen een belangrijk deel van de provincie schade of overlast veroorzaken en waarbij het gaat om soorten waarvan - ook bij gebruik van vrijstellingen - de gunstige staat van instandhouding niet in het geding kan komen. Ook de voorwaarden of toe te passen handelingen, middelen of methoden alsmede de perioden waarbinnen de handelingen kunnen plaatsvinden, kunnen - onder andere als gevolg van nieuwe inzichten of kennis - wijzigen of worden aangevuld.
Artikel 3.89 Maatwerkregel overlast veroorzakende soorten binnen de bebouwde kom
De Omgevingswet voorziet in een aanvullende voorziening voor de aanpak van overlast in de bebouwde kom van gemeenten. Rijk en een provincie kunnen diersoorten aanwijzen die respectievelijk in het gehele land en in de desbetreffende provincie overlast veroorzaken in de bebouwde kom binnen de gemeentegrenzen. Vervolgens kunnen respectievelijk de Minister van Economische Zaken en Provinciale Staten aan gemeenten voor de respectievelijk door hem en door hen aangewezen soorten vrijstelling verlenen van beschermingsverboden in het kader van de bestrijding van overlast.
Voor de bestrijding van overlast van vogels en diersoorten van Europees belang is het zaak dat is voldaan aan de eisen die respectievelijk de Vogelrichtlijn en de Habitatrichtlijn stellen. Dat betekent dat er sprake moet zijn van een belang van de volksgezondheid, openbare veiligheid of de veiligheid van het luchtverkeer (bij vogels) of een belang van de volksgezondheid, de openbare veiligheid of een andere dwingende reden van groot openbaar belang (bij strikt beschermde soorten). De veiligheid van het wegverkeer is in dit verband een reden van openbare veiligheid in de zin van de beide richtlijnen.
Voor andere (nationaal beschermde) diersoorten is overlastbestrijding, op basis van nationaal beleid, een onvoorwaardelijk toegestaan belang. Bij de toepassing van de vrijstelling is het aan de gemeenten zelf om telkens te motiveren dat van een dergelijk belang in een concreet geval sprake is. Binnen de provincie Noord-Brabant is, in geval het gaat om overlast binnen de bebouwde kom, gekozen voor het voorschrijven van een soortenbeheerplan, dat door de gemeente wordt opgesteld en voor goedkeuring aan Gedeputeerde Staten wordt voorgelegd. Alleen als er een door Gedeputeerde Staten goedgekeurd soortenbeheerplan voorhanden is, kan gebruik worden gemaakt van de vrijstelling om overlast van soorten binnen de bebouwde kom te bestrijden. Gedeputeerde Staten kunnen daarbij nadere voorwaarden stellen.
Artikel 3.90 Verbod verstorende activiteiten in Rust- en foerageergebied voor ganzen en smienten
Ganzenrust- en foerageergebieden zijn binnen de provincie aangewezen op basis van het ganzenbeleid. De essentie van het ganzenbeleid is dat de in ons land verblijvende beschermde inheemse ganzen gedurende de winter binnen ganzenrust- en foerageergebieden rust wordt geboden. Binnen de aangewezen gebieden moet zoveel mogelijk rust heersen en mogen de daar aanwezige ganzen niet worden verjaagd, gevangen of geschoten. Het opzettelijk verontrusten wordt, gelet op de verplichtingen op grond van de vogelrichtlijn, daarom geacht van wezenlijke invloed te zijn op de staat van instandhouding van de in het eerste lid genoemde soorten.
Wel blijft de mogelijkheid bestaan om binnen die gebieden jacht, populatiebeheer en schadebestrijding van andere diersoorten uit te voeren, echter onder de beperking dat daar aanwezige beschermde ganzen niet worden verontrust.
Wel blijft de mogelijkheid bestaan om binnen die gebieden jacht, populatiebeheer en schadebestrijding van andere diersoorten uit te voeren, echter onder de beperking dat daar aanwezige beschermde ganzen niet worden verontrust.
Degene die ganzen opzettelijk verstoort in de ganzenrustgebieden overtreedt het verbod op het opzettelijk storen van vogels, als bedoeld in artikel 11.37, eerste lid, onder d, van het Besluit activiteiten leefomgeving omdat de verstoring geacht wordt van wezenlijke invloed op de staat van instandhouding te zijn. Ook als andere handelingen worden verricht, zoals het opzettelijk verontrusten van andere diersoorten binnen de rustgebieden, en daarmee ook de op dat moment aanwezige ganzen worden verstoord, wordt dit beschouwd als een opzettelijke verstoring die van wezenlijke invloed kan zijn op de staat van instandhouding van deze ganzensoorten.
Artikel 3.91 één-op-één beheermethode wilde zwijnen
Op grond van artikel 11.58, vijfde lid van het besluit activiteiten leefomgeving is het verboden om, bij de uitoefening van een ontheffing of vrijstelling en bij de uitvoering van een opdracht wilde zwijnen, reeën, damherten of edelherten te vangen of te doden door middel van drijven. Provinciale Staten kunnen bij verordening bepalen dat het drijven middels een één-op-één methode wel wordt toegestaan.
Ter uitvoering van het provinciale faunabeleid is het opzettelijk verontrusten van wilde zwijnen, met het oogmerk deze dieren binnen het schootsveld van één geweerdrager te drijven, onder voorwaarde toegestaan. Deze toestemming geldt alleen als de uitvoering geschiedt conform een door Gedeputeerde Staten goedgekeurd faunabeheerplan.
Paragraaf 3.8.4 Inhoudelijke regels houtopstanden
In deze paragraaf is de doorwerking van de Brabantse Bossenstrategie meegenomen. Als gevolg hiervan is onder andere de mogelijkheid voor GS om maatwerkvoorschriften te stellen met betrekking tot de herplantplicht voor vellingen in verband met het omvormen naar een ander natuurbeheertype dan bos (voorheen: artikel 2.64, eerste lid, onder b IOV) komen te vervallen. Dit vanuit de provinciale ambitie zoals opgenomen in de Brabantse Bossenstrategie dat te kappen bos altijd wordt gecompenseerd middels nieuwe aanplant of spontane bosontwikkeling. Dit sluit ook aan bij het uitgangspunt van het rijk, zoals beschreven in de Landelijke Bossenstrategie ('Bos voor de toekomst'), om boskap in het kader van Natura 2000 volledig te compenseren. Hiertoe zal het Rijk de wet in 2021 zodanig aanpassen dat de huidige vrijstelling van de meld- en herplantplicht voor boskap in het kader van Natura 2000 komt te vervallen.
Het kan ook nodig zijn te voorkomen dat ongewenste boskap plaatsvindt. Dat is met name het geval in het kader van revitaliseren van bestaand bos dat is gericht op het realiseren van het natuurbosbeheertype zoals vastgelegd in de ambitiekaarten van het Natuurnetwerk Brabant. Bij het omvormingsproces kan eenmalig beperkte houtkap noodzakelijk zijn ten behoeve bosrevitalisering. In andere gevallen is voor natuurbos boskap ongewenst en kan het in het uiterste geval nodig zijn om houtkap te verbieden. Houtkap verbieden betreft een bevoegdheid van GS. De gevallen waarin GS ter uitvoering van de Brabantse Bossenstrategie via een maatwerkvoorschrift houtkap zullen verbieden wordt daarom nader uitgewerkt in beleidsregels (zoals thans in de Beleidsregel natuurbescherming Noord-Brabant).
Artikel 3.92 Maatwerkregel meld- en herplantplicht houtopstanden
Eerste lid, onder a: Aan oevers van open water in natuurgebieden kunnen waardevolle vegetaties aanwezig zijn. Door beschaduwing en bladval kunnen deze vegetaties in hun ontwikkeling worden bedreigd, dit is vooral het geval bij oevers van stilstaand water. Om de ontwikkeling van oevervegetaties niet in de weg te staan is men voor het verwijderen van houtopstanden op oevers van zowel vennen als poelen, vrijgesteld van de meldings- en herplantverplichting. De maatvoering van 30 meter moet gezien worden als een gemiddelde. Het is dus toegestaan om die zone rondom het water plaatselijk breder of smaller te maken.
Eerste lid, onder b: Als een velling noodzakelijk is voor de uitvoering van een werk overeenkomstig een onherroepelijk bestemmingsplan of een provinciaal inpassingsplan en er is daarbij een planologische compensatie vereist, dan is het niet redelijk ook nog via deze verordening een herplantverplichting te eisen. In die gevallen is de herplantverplichting voldoende gewaarborgd en geldt een vrijstelling van de meldings- en herplantplicht.
Eerste lid, onder c: Op grond van artikel 11.111, tweede lid, onder i, van het Besluit activiteiten leefomgeving valt het telen van bepaalde snelgroeiende boomsoorten voor de productie van houtige biomassa, niet onder de werkingssfeer van Afdeling 11.3 van het Besluit activiteiten leefomgeving. In deze verordening is een vrijstelling van de meldings- en herplantplicht opgenomen voor snelgroeiende boomsoorten voor de productie van hout, of voor biomassa op kleinere schaal, dan genoemd in artikel 11.111,, tweede lid, onder i, van het Besluit activiteiten leefomgeving.
Eerste lid, onder d: Agroforestry is het opzettelijk combineren van houtige gewassen (bomen en struiken) met de teelt van gewassen en dierlijke productiesystemen, vanwege de beoogde voordelen die ontstaan door de ecologische en economische interacties. Een voedselbos is een vorm van Agroforestry en is een door mensen ontworpen productief ecosysteem met een diversiteit aan meerjarige gewassen, waarvan delen voor de mens als voedsel dienen, met een aaneengesloten omvang van tenminste 0,5 ha en bestaande uit een kruinlaag van hogere bomen in combinatie met minimaal 3 andere niches of vegetatielagen. Voor de aanplant van houtopstanden voor nieuwe voedselbossen of voor andere vormen van Agroforestry kan de wettelijke herplantplicht een belemmering vormen. De vrijstelling van de herplantplicht kan daarom een extra impuls geven voor de aanplant van nieuwe bomen.
Artikel 3.93 Eisen herplanting houtopstanden
Het doel van deze eisen is om de hoofddoelstelling van dit onderdeel van de wet vorm te geven; het in standhouden van de totale oppervlakte aan houtopstanden in Nederland. Daarnaast is ook de kwaliteit van de houtopstanden van belang. Daarbij wordt gelet op de doelstellingen die de betreffende houtopstand kent. Van belang is bijvoorbeeld dat de houtopstand de functies voor natuur, landschap, houtproductie en recreatie in zekere mate evenwichtig kan vervullen. Gelet op deze punten dient het begrip "bosbouwkundig verantwoord", breed uitgelegd te worden.
Het gaat niet alleen om de houtteeltkundige kwaliteit van de houtopstand, maar ook om de natuur- en landschappelijke waarde. Dat betekent dat de herplant van de houtopstand op enige manier ook een relatie heeft met de gevelde houtopstand. Daarom is onder f als voorwaarde opgenomen dat de houtopstand tenminste vergelijkbare ecologische en landschappelijke waarden moet kunnen vertegenwoordigen.
Hiermee wordt niet bedoeld dat er precies dezelfde soorten geplant moeten worden als er voor de velling aanwezig waren. Wel is het de bedoeling dat een houtopstand die een ecologische waarde vertegenwoordigde ook na herplant weer ecologische waarden kan herbergen. Hierbij is het toegestaan deze ecologische waarden uit te wisselen. Zo kan bijvoorbeeld een inheemse loofboomsoort vervangen worden door een andere inheemse loofboomsoort.
Het vellen van een houtopstand kan grote impact hebben op de omgeving. Het is daarom van belang deze op zo kort mogelijke termijn te herstellen, zodat de functie die de houtopstand vervult ook snel weer hersteld wordt. Derhalve worden er eisen gesteld aan de oppervlakte, de te kiezen soorten (het kunnen vormen van een volwaardige duurzame houtopstand) en het spoedig in sluiting kunnen komen van het kronendak. Dit laatste behelst dat er voldoende en kwalitatief goed plantmateriaal gebruikt dient te worden of dat er voldoende zaailingen aanwezig zijn. Voor snelgroeiende soorten is minder plantmateriaal per hectare nodig dan voor langzaam groeiende soorten.
Het kunnen vormen van een duurzame en volwaardige houtopstand behelst dat soorten die gebruikt worden volledig tot wasdom kunnen komen op de bodem waarin ze geplant worden. De gebruikte soorten moet dus afgestemd worden op de bodemkwaliteit en bodemgeschiktheid. Het planten van meer-eisend naaldhout (fijnspar, douglas) op droge arme zandgronden zal bijvoorbeeld niet leiden tot een duurzame houtopstand, omdat bomen mogelijk voortijdig afsterven en/of niet tot volle wasdom kunnen komen vanwege de grondkwaliteit. Hetzelfde geldt bijvoorbeeld voor het gebruik van beuk op bodems met hoge stagnerende grondwaterstanden. Vandaar dat bij compensatie van de herplant ook wordt geëist dat de herplant plaatsvindt op een locatie met dezelfde grondkwaliteit.
Met het oog op een evenwichtige functievervulling worden sierheesters, tuinsoorten, naaldhoutsoorten -met het doel deze te telen als kerstbomen- en soorten die een gevaar vormen voor de biodiversiteit, uitgesloten. Bij het laatste wordt gedacht aan soorten als Amerikaanse vogelkers (prunus serotina), die gezien het woekerende karakter inheemse vegetaties volledig kan verdringen. Gezien de vele soorten die er zijn, in combinatie met meestal zeer specifieke gebiedsomstandigheden, komt Gedeputeerde Staten hier een hoge mate van beoordelingsvrijheid toe.
Natuurlijke verjonging
Het is mogelijk aan de herplantverplichting te voldoen door natuurlijke verjonging. Hierbij wordt gebruik gemaakt van spontane opslag van boomsoorten, veelal uit zaad van bomen die in de buurt staan. Daarnaast is een mix mogelijk van aanplant en natuurlijke verjonging.
Artikel 3.94 Maatwerkvoorschriften herplantplicht houtopstanden
Eerste lid
Dit lid bevat maatwerkregels voor gevallen wanneer de herplantplicht niet van toepassing is. Dit heeft vaak te maken met het verwijderen van, door natuurlijke ontwikkeling, ontstane begroeiing op specifieke terreintypen.
-
Heideterreinen en stuifduinen: Doel is om heideherstel mogelijk te maken en om te zorgen dat de stuifduinen hun open karakter behouden. Hierbij wordt wel een link gelegd met de vastgestelde ambitiekaart als onderdeel van het Natuurbeheerplan en de maatregelenkaart biodiversiteit en leefgebieden.
-
Cultuurhistorische, aardkundige of archeologische omstandigheden: Op grond van cultuurhistorische, aardkundige of archeologische overwegingen kan het mogelijk niet wenselijk zijn dat ter plaatse aan de herplantverplichting wordt voldaan. Een voorbeeld hiervan is een molenbiotoop, het herstel van een zicht-as op een buitenplaats of landgoed, of het vrijzetten van een oude grafheuvel in het bos. Het gaat hier om kleinschalige ingrepen van minder dan 50 are.
Tweede lid
Compensatie wordt toegestaan als men voldoet aan het gestelde in Artikel 3.93 Eisen herplanting houtopstanden én de aanvullende eisen die in dit tweede lid zijn genoemd.
Het is niet toegestaan om beplantingen die een belangrijke ecologische of landschappelijke functie vervullen, elders te herplanten. Doel hiervan is het tegengaan van een verdere ecologische of landschappelijke verschraling van het landelijk gebied. Bij landschapselementen en kleine houtopstanden moet bijvoorbeeld gedacht worden aan houtwallen of -singels, lanen, en kleine bosjes gelegen in het landelijk gebied. Een verschil met het kapverbod is, dat in deze gevallen wel velling is toegestaan, maar dat de houtopstand op de plaats van de velling dient terug te komen.
Dit is ook het geval als er sprake is van (zeer) oude bosgroeiplaatsen. Hier kan velling wel worden toegestaan maar is het niet wenselijk dat de groeiplaats wordt aangetast.
Door de bodem te bewerken kunnen ecologische en organische processen worden verstoord waardoor de bosgroeiplaats wordt vernietigd. Ook het rooien van de boomstronken kan dit teweeg brengen en is daarom niet wenselijk op dit soort ecologisch waardevolle locaties.
De mogelijkheid om ook in Limburg te compenseren heeft te maken met het feit dat op de grens tussen Noord-Brabant en Limburg enkele bosgebieden aanwezig zijn. Een grens door deze gebieden met beperkingen voor compensatiemogelijkheden zou het beheer niet ten goede komen.
De eis dat herplant plaats vindt in of aan een boskern, wanneer de velling heeft plaats gevonden in of aan een boskern houdt verband met het tegengaan van versnippering van bosgebieden. Het is wel mogelijk om de herplant op andere grond te laten plaatsvinden dan de grond waarop de velling heeft plaatsgevonden, mits dit dan gebeurt op grand die is gelegen aan dezelfde of een andere boskern.
Als herplant op andere grond plaats vindt dan op de grond waarop geveld is (compensatie) dan worden nadere eisen gesteld betreffende omvang, vorm en locatie van de houtopstand. Onder d, is bepaald dat er geen beplanting van grond mag plaatsvinden waar reeds beschermde natuurwaarden aanwezig zijn. Het bebossen van hoogwaardige natuurterreinen zoals heideterreinen of weidevogelgebieden is derhalve niet toegestaan.
Als er al sprake is van een herplantplicht op een bepaalde locatie, dan kan hier niet nogmaals gecompenseerd worden, omdat daarmee de totale bosoppervlakte zou verkleinen. Zo is het ook niet toegestaan om te compenseren op plaatsen waar reeds compensatieverplichtingen liggen die op grond van andere wetgeving zijn ontstaan.
Derde lid
Gedeputeerde Staten kunnen met een maatwerkvoorschrift afwijken van de reguliere termijn van drie jaar waarbinnen de herplant plaats dient te vinden. Dit is mogelijk als gebruik wordt gemaakt van natuurlijke verjonging, hierbij kan het zijn dat het enige tijd duurt voordat er spontane bosopslag ontstaat. Ook kan gedacht worden aan extreme weersomstandigheden waardoor het niet mogelijk is om tijdig aan de herplant te voldoen.
Artikel 3.95 Maatwerkregel vellingsmelding houtopstanden
In het Besluit activiteiten leefomgeving is een termijn van ten minste vier weken en ten hoogste een jaar opgenomen waarbinnen melding moet worden gedaan. Dit is nodig om het bevoegde gezag de mogelijkheid te geven te controleren of de melding voldoet aan de gestelde eisen én om ter plaatse een inspectie te kunnen uitvoeren om te bezien of er geen bezwaren bestaan tegen de velling. Als dit het geval is kunnen Gedeputeerde Staten een verbod tot vellen opleggen (Kapverbod).
Met een maatwerkvoorschrift kunnen Gedeputeerde Staten afwijken van de reguliere termijn voor het indienen van een melding (wachtverplichting). Dit is mogelijk als niet langer kan worden gewacht met het uitvoeren van een velling. Dit kan het geval zijn als de veiligheid in het geding is bij overhangende bomen door stormschade of wanneer een boomziekte is geconstateerd waarbij snel handelen noodzakelijk is. Tevens kan een aanvraag worden gedaan om de melding met maximaal één jaar te verlengen. Door de mogelijkheid op te nemen de melding te verlengen worden administratieve lasten voor de melder verminderd.
Paragraaf 3.8.5 Inhoudelijke regels Natura 2000
Artikel 3.97 Aanwijzen vergunningvrije Natura 2000-activiteit
In artikel 5.1, eerste lid onder e Omgevingswet is een verbod opgenomen om, zonder vergunning van Gedeputeerde Staten, of in uitzonderingsgevallen de minister, handelingen te verrichten of projecten te realiseren die, gelet op de instandhoudingsdoelstelling, de kwaliteit van de natuurlijke habitats en de habitats van soorten in een Natura 2000-gebied kunnen verslechteren of een significant verstorend effect kunnen hebben op de soorten waarvoor het gebied is aangewezen.
Voor bestaand gebruik geldt een uitzondering op de vergunningplicht. Veelal is sprake van sinds jaar en dag bestaand gebruik van de betrokken percelen.
In veel Natura 2000-gebieden binnen, of grenzend aan de provincie Noord-Brabant is de grondwaterstand een belangrijke randvoorwaarde voor de instandhoudingsdoelen. Rond de Natura 2000-gebieden in de provincie Noord-Brabant zijn daarom robuuste beschermingszones gesitueerd.
De waterschappen Aa en Maas, Brabantse Delta hanteren sinds medio 2014 een nieuw en flexibeler beleid voor agrarische beregening buiten de beschermingszones, in combinatie met waterconservering en besparing. Waterschap De Dommel hanteert dezelfde uitgangspunten maar heeft daarbij nog aanvullend beleid ontwikkeld voor overgangszones binnen de beschermde gebieden, dat per 1 maart 2015 in werking is getreden. Een flexibeler en meer gebiedsgedifferentieerd beleid sluit beter aan bij zowel de uitgangspunten van landbouworganisaties als die van natuurorganisaties, rekening houdend met de wateropgaven als gevolg van klimaatverandering.
Dit beregeningsbeleid is tot stand gekomen op basis van een passende beoordeling, zodat aan de eisen uit het Besluit kwaliteit leefomgeving kan worden voldaan. Voor de aanvullende beleidsvariant van waterschap De Dommel is een nadere passende beoordeling vastgesteld.
Voorwaarden voor vrijstelling
Als een passende beoordeling is opgesteld volgens de eisen die daaraan worden gesteld, is het redelijk dat de provincie het flexibele beregeningsbeleid faciliteert met een vrijstelling die rekening houdt met het beleid en de regelgeving van de waterbeheerders. Daardoor is het aanvragen van afzonderlijke vergunningen voor degenen die van het flexibele beleid gebruik willen maken niet nodig, voor zover de agrarische beregening blijft binnen de randvoorwaarden van de algemene regels krachtens de regels van de waterschappen.
Artikel 3.98 Maatwerkregels huisvestingssysteem bestaande stal veehouderij
Algemeen
Om de aantasting van biodiversiteit te keren zijn op Europees niveau natuurdoelen geformuleerd. De lidstaten moeten deze natuurdoelen realiseren ten behoeve van een Europees natuurnetwerk: Natura 2000. Een overmaat aan stikstof is met stip het grootste knelpunt bij Natura 2000-gebieden.
De agrarische sector is door de emissie van ammoniak uit stallen een belangrijke bron van stikstof. De provincie heeft daarom in 2010, op grond van de Natuurbeschermingswet 1998, de Verordening stikstof en Natura2000 vastgesteld om de emissies uit stallen te beperken en daarmee een verslechtering van de kwaliteit van de voor stikstofgevoelige habitats in een Natura 2000-gebied te voorkomen. De bepalingen vloeiden voort uit het Convenant Stikstof en Natura 2000 dat de provincie in 2009 gesloten heeft met diverse partners. De doelstelling van dit convenant is om de ammoniakbelasting op de N2000-gebieden substantieel te verminderen en de vergunningverlening voor veehouderijbedrijven rond N2000-gebieden weer vlot te trekken.
Na inwerkingtreding van de Wet natuurbescherming zijn die bepalingen opgenomen in Paragraaf 1 “Natura 2000-gebieden” van de Verordening natuurbescherming Noord-Brabant. De regeling voorzag in de borging van een blijvende daling van de ammoniakbelasting in de N2000-gebieden door een vermindering van de ammoniakemissie uit veehouderijen. De grondslag hiervoor was opgenomen in artikel 2.4, derde lid, van de Wet natuurbescherming.
Uit diverse signalen bleek dat de ammoniakbelasting op de N2000-gebieden niet is verminderd en dat de daling van de ammoniakemissies vanuit de landbouw niet substantieel doorzet of zelfs stagneert. Hiervoor wordt verwezen naar o.a. resultaten van het Meetnet Ammoniak in Natuurgebieden (MAN) en het Landelijk Meetnet Luchtkwaliteit (LML), Balans van de leefomgeving 2016 en referentieraming van emissies naar lucht uit de landbouw tot 2030 (achtergronddocument bij de Nationale Energieverkenning 2015). De doelstelling van het Convenant stond hiermee onder druk.
De provincie zet sterk in op een verlaging van de emissies uit veehouderijen. Dit is ook opgenomen in het bestuursakkoord 2023-2027 ‘Samen maken we Brabant’ en het beleid van de provincie. Om haar doelstellingen te behalen alsmede zekerheid te creëren dat ook de doelstelling (en de bijbehorende randvoorwaarden) van het convenant worden gehaald, is op 7 juli 2017 besloten tot aanpassing van regels. Sindsdien zijn de regels nog enkele malen op onderdelen herzien.
Het uitgangspunt van de regeling in dit artikel is dat de systematiek aansluit op het investeringsritme van de veehouderijen. Vaak in combinatie met een uitbreiding, investeert een veehouder in nieuwe stallen of in belangrijke renovaties van bestaande stallen. Op die momenten kan de investering worden benut voor ammoniakemissie reducerende systemen die voldoen aan Bijlage VI Technische eisen huisvestingssysteem van deze verordening. Deze bijlage met ammoniakemissie-eisen wordt periodiek aangescherpt aan de stand der techniek.
Lid 1 Hoofdregel: Eisen huisvestingssysteem bestaande stal
Vanaf 1 juli 2024 geldt dat toegepaste of in werking zijnde huisvestingssysteem op veehouderijen moeten voldoen aan de ammoniakemissie-eisen neergelegd in deze verordening en Bijlage VI. In die bijlage zijn ammoniakemissie-eisen opgenomen die periodiek worden aangescherpt aan de stand der techniek. Voor nieuwe stallen zijn de voorwaarden opgenomen in Artikel 3.99, eerste lid. Daarin is bepaald dat bij een nieuwe stal, een uitbreiding of renovatie van een stal het toe te passen huisvestingssysteem op dierplaatsniveau moet voldoen aan de op dat moment geldende eisen.
Voor alle duidelijkheid geldt dat als in deze paragraaf wordt gesproken over huisvestingssysteem dat het dan gaat over een huisvestingssysteem, met inbegrip van een aanvullende techniek.
Om met bestaande stalsystemen te voldoen aan de ammoniakemissie-eisen uit Bijlage VI biedt de verordening de keuze uit twee opties:
-
de veehouderij en alle daarbinnen toegepaste huisvestingssystemen voldoen gemiddeld op bedrijfs(locatie)niveau aan de eisen zoals opgenomen in Bijlage VI Technische eisen huisvestingssysteem. Het gaat hierbij om de stallen die op 1 locatie bij elkaar staan, binnen het voor die locatie toegekende bouwperceel. Deze regeling biedt ruimte aan ondernemers om de investeringen in schonere systemen te spreiden. Hierbij is het de verantwoordelijkheid van de ondernemer om rekening te houden met de omstandigheid dat de ammoniakemissie-eisen in Bijlage VI periodiek worden aangescherpt en dat het bedrijf gemiddeld aan de gestelde eisen blijft voldoen.
-
elk huisvestingssysteem binnen een bestaande stal voldoet individueel aan de eisen uit Bijlage VI Technische eisen huisvestingssysteem. Voor stalsystemen die korter dan 20 jaar (bij rundvee) of 15 jaar (bij de overige diercategorieën) geleden zijn toegepast, geldt een uitzondering. Die systemen mogen gedurende die periode, gerekend vanaf het moment dat de vergunning onherroepelijk is geworden of de melding is gedaan, nog toegepast worden. Als die periode is verlopen, geldt automatisch dat de stalsystemen moeten worden aangepast aan de dan geldende eisen.
Lid 2 Uitzonderingen
In dit lid zijn twee uitzonderingen opgenomen met een afwijkende datum waarop stalsystemen moeten voldoen aan de ammoniakemissie-eisen in Bijlage VI:
Bedrijven die onder de stoppersregeling ammoniak vallen
Tot 1 januari 2020 was het op basis van het landelijk afgesproken gedoogbeleid, vastgelegd in de Stoppersregeling onder het Actieplan ammoniak, toegestaan dat stallen niet voldeden aan de landelijke emissie-eisen van het Besluit emissiearme huisvesting. Die bedrijven dienden op 1 januari 2020 gestopt te zijn óf, als ze toch zouden doorgaan, uiterlijk op die datum te voldoen aan het Besluit emissiearme huisvesting. Deze regeling betekende dat deze bedrijven op 1 januari 2020 verplicht hun stallen moesten aanpassen. De regeling in deze verordening sluit daarbij aan. Veehouders moeten bij doorgaan na 1 januari 2020 niet alleen aan de eisen van het Besluit emissiearme huisvesting voldoen maar ook aan de vereisten van Bijlage VI Technische eisen huisvestingssysteem van deze verordening.
Daarom is in het tweede lid een afwijkende regeling opgenomen voor bedrijven, die deelnemen aan de Stoppersregeling. Deze bedrijven zijn al geruime tijd op de hoogte dat zij hun bedrijf per 1 januari 2020 moesten aanpassen. Voor deze bedrijven geldt dat zij nu ook de keuze krijgen om vanaf 1 januari 2020 gemiddeld op bedrijfsniveau te voldoen aan Bijlage VI Technische eisen huisvestingssysteem van deze verordening.
Melkrundveehouderijen en kalverenhouderijen
In het bestuursakkoord 2023-2027 is aangegeven dat voor deze diercategorieën als datum 1 januari 2026 wordt gehanteerd omdat deze diercategorieën veelal gehuisvest zijn in open stalsystemen waarvoor op dit moment geen bewezen systemen, technieken en maatregelen beschikbaar zijn. Hiervoor is een regeling opgenomen in het tweede lid onder b.
Lid 3 en 4 Voldoen met het houden van minder dieren
Het derde lid bevat een mogelijkheid om met het houden van minder dieren te voldoen aan de ammoniakreductie-eisen waaraan huisvestingsystemen op grond van het eerste lid moeten voldoen. Hierbij wordt uitgegaan van de diercategorie en het aantal dieren dat legaal mag worden gehouden binnen feitelijk gerealiseerde capaciteit op grond van de vergunning(en) of melding Activiteitenbesluit die op 1 januari 2023 gold.
Bij feitelijk gerealiseerde capaciteit gaan wij uit van de op het moment van indienen van de aanvraag op grond van een toestemming volledig opgerichte installaties en gebouwen, of gerealiseerde infrastructuur en overige voorzieningen die noodzakelijk zijn voor het uitvoeren van de activiteit. Wij sluiten hiermee aan op de begripsbepaling zoals die in de beleidsregel Omgevingsrecht voor extern salderen is opgenomen.
Om gebruik te maken van de mogelijkheid om met minder dieren aan de ammoniakemissie-eisen te voldoen, is een aanpassing/ gedeeltelijke intrekking van de omgevingsvergunning voor de N2000-activiteit of bij gebreke daarvan de omgevingsvergunning voor de milieubelastende activiteit of de melding op grond van het Besluit activiteiten leefomgeving, vereist. De intrekking van stikstofruimte kan niet worden ingezet ten behoeve van extern salderen.
In het vierde lid is de referentiesituatie vastgelegd waarbij wordt uitgegaan van de situatie op 1 januari 2023. Deze datum is gekozen om te voorkomen dat na vaststelling van de mogelijkheid om met het houden van minder dieren aan de ammoniakemissie-eisen te voldoen (maart 2023) nog meldingen of vergunningaanvragen gericht op toename van dieren zouden worden aangevraagd.
Lid 5 Hobbydieren
In de praktijk is gebleken dat het houden van hobbydieren op een veehouderij tot niet bedoelde situaties kan leiden en bij het beoordelen of voldaan wordt aan de eisen van Bijlage VI Technische eisen huisvestingssysteem. Daarom wordt nu in de regels nadrukkelijk bepaald dat de behuizing waarin hobbydieren worden gehouden, niet meetelt bij de beoordeling of aan de ammoniakemissie-eisen wordt voldaan. Er is alleen sprake van hobbydieren als het houden van geringe aantallen dieren op geen enkele wijze als bedrijfsmatig beoordeeld kan worden. Wanneer daarvan sprake is, kan per geval verschillen. Hierover is veel jurisprudentie. Voor meer informatie verwijzen wij naar informatie daarover op de landelijke informatiepagina van Infomil.
Als het houden van geringe aantallen dieren is gerelateerd aan de bedrijfsvoering of als het houden daarvan direct is gerelateerd aan de hoofdcategorie, zoals mannelijke nakomelingen bij melk- of zoogkoeien, is er geen sprake van hobbydieren in de zin van deze regeling. In sommige gevallen zijn de aantallen bedrijfsmatig te houden dieren dermate beperkt in aantal dat het disproportioneel is om investeringen te vragen in huisvestingssystemen. Voor die gevallen is in Bijlage VI Technische eisen huisvestingssysteem een regeling opgenomen.
Bijlage VI
De in Bijlage VI opgenomen ammoniakemissie-eisen voor huisvestingssystemen worden regelmatig aangepast
aan de stand der techniek. Wijziging is aan de orde zodra er nieuwe ammoniakemissie
reducerende systemen worden opgenomen in de Omgevingsregeling. Er zijn ook situaties
denkbaar dat technieken nog niet opgenomen zijn in de Omgevingsregeling, maar wel
perspectiefrijk zijn. In dergelijke gevallen kan de door Gedeputeerde Staten ingestelde
Commissie van deskundigen adviseren om deze ammoniakemissie reducerende systemen op
te nemen in Bijlage VI van de verordening.
Artikel 3.99 Maatwerkregels huisvestingssysteem nieuwe stal veehouderij
Eerste lid
Dit artikel waarborgt dat de achtergrond stikstofdepositie, voor zover deze veroorzaakt wordt door stalemissies, op de gewenste manier afneemt. Op de ondernemer rust de verplichting om er zorg voor te dragen dat nieuwe stallen voldoen aan de ammoniakemissie-eisen uit deze verordening.
Bij het realiseren van een nieuwe stal moet deze op dierplaatsniveau voldoen aan de eisen van Bijlage VI. Vanwege het regelmatig aanpassen hiervan is het voor een ondernemer van belang om te weten aan welke versie van die bijlage voldaan moet worden op het moment dat een nieuwe stal wordt gerealiseerd. In Bijlage X is een overzicht opgenomen (welke versie van) welke verordening in welke periode van kracht was, zodat daaruit voor een ieder is af te leiden waartoe hij verplicht is.
Toepasselijk recht
In het eerste lid van dit artikel is bepaald dat voor de beoordeling van een aanvraag voor omgevingsvergunning wordt aangesloten bij de hoofdregel uit de Omgevingswet dat het moment van besluitvorming bepalend is voor aan welke eisen uit Bijlage VI moet worden voldaan. Met dit systeem wordt de verantwoordelijkheid van de ondernemer voor het tijdig indienen van een complete aanvraag versterkt. Voor een melding geldt dat de ammoniakemissie-eisen gelden op het moment van indiening. Ingevolge de wet moet de veehouderij op het moment van indiening voldoen aan de gestelde eisen.
Lid 2
Om een redelijke overgangstermijn te bieden aan ondernemers is dit tweede lid opgenomen. Voor vergunningaanvragen of meldingen die 9 maanden voor 1 juli 2024 (dus 1 oktober 2023) of ingeval van melkrundvee en kalveren 9 maanden voor 1 januari 2026 zijn ingediend, blijft het moment van indiening als beoordelingscriterium gelden voor de ammoniakemissie-eisen die in Bijlage VI zijn opgenomen.
Ondernemers die de keuze maken later een aanvraag in te dienen, nemen een risico dat er strengere ammoniakemissie-eisen gelden op het moment van besluitvorming.
Nieuwe stal, derde lid
Dit onderdeel definieert waarin er sprake is van een nieuwe stal.
Onderdeel a: Er zijn twee situaties waarin er sprake is van een opgericht of gerenoveerd dierenverblijf:
onder 1: Voor de definitie van nieuwe stal wordt aangesloten op belangrijke en grote investeringsmomenten van een veehouderij. Dit zijn de momenten waarop de bedrijfsontwikkeling leidt tot de bouw van nieuwe stallen en/of het renoveren van bestaande stallen waarbij geïnvesteerd kan worden in het toepassen van emissiereducerende systemen. Daarbij is een koppeling gelegd met de bouwactiviteit. Als voor de nieuwbouw of renovatie van stallen een omgevingsvergunning voor de bouwactiviteit nodig is, dan moet deze betreffende nieuwe stal voldoen aan Bijlage VI.
Het omgekeerde is ook van toepassing: wanneer er een renovatie van een bestaande stal plaatsvindt waar al dan niet een omgevingsvergunning voor de bouwactiviteit nodig is (bijv. bij het vervangen van de kap na schade), maar waarbij hierdoor geen wijziging in de Omgevingsregeling-code en/of nummer systeembeschrijving Omgevingswet plaatsvindt, dan valt deze renovatie niet onder de definitie van nieuwe stal. Ook onderhoud van huisvestingssystemen (al dan niet door het vervangen of vernieuwen van onderdelen) valt niet onder de definitie van nieuwe stal als dit binnen de technische beschrijving van het huisvestingssysteem blijft waarvoor vergunning is verleend of melding is gedaan.
onder 2: Bepaalde voor de stikstofreductie relevante nieuwbouw en renovaties zijn, conform het uitgangspunt van de verordening, onder de definitie nieuwe stal gebracht. Deze systemen, die zijn opgenomen in Artikel 3.102 Lijst met systemen, kunnen dusdanige gevolgen hebben voor de stikstofreductie dat, deze ook zonder bouwvergunning moeten voldoen aan de ammoniakemissie-eisen uit de verordening. Ook het aanleggen, aankoppelen of installeren van zo'n systeem aan een bestaande stal leidt met deze verordening tot het beoordelen van deze stal als nieuwe stal. In aanvulling kan worden opgemerkt, dat waar hier wordt gesproken over de vereiste aanvraag voor een vergunning of de benodigde melding, wordt gedoeld op de aanvraag of melding als vermeld in het eerste lid.
Onderdeel b: Ook de nieuwe verplaatsbare dierenverblijven (zoals iglo's) vallen onder de werking van de ammoniakemissie-eisen opgenomen in Bijlage VI.
Onderdeel c: Bestaande gebouwen waarin tot nu toe nog geen dieren werden gehouden, kunnen vaak vergunningvrij worden ingericht voor het houden van dieren. Met het oog op de te behalen ammoniakemissiereductie moet vergunningvrije nieuwbouw of renovatie van bestaande gebouwen met als doel om dieren te houden, ook voldoen aan de ammoniakemissie-eisen opgenomen in Bijlage VI en valt daarom onder de werkingssfeer van het begrip nieuwe stal.
Bijlage VI
De in Bijlage VI opgenomen ammoniakemissie-eisen voor huisvestingssystemen worden regelmatig aangepast
aan de stand der techniek. Wijziging is aan de orde zodra er nieuwe emissiereducerende
systemen worden opgenomen in de Omgevingsregeling. Er zijn ook situaties denkbaar
dat technieken nog niet opgenomen zijn in de Omgevingsregeling, maar wel perspectiefrijk
zijn. In dergelijke gevallen kan de door Gedeputeerde Staten ingestelde Commissie
van deskundigen adviseren om deze emissiereducerende systemen op te nemen in Bijlage VI van de verordening.
Artikel 3.100 Uitzondering natuurinclusieve veehouderij
Gezien de brede voordelen van natuurinclusieve veehouderij wil de provincie omschakeling naar deze vorm van landbouw stimuleren. Daarom is een uitzondering opgenomen.
Eerste lid
Dit lid bevat de uitzondering voor bestaande stallen.
Natuurinclusieve bedrijfsvoering
De eerste voorwaarde waaraan moet worden voldaan is dat sprake is van een natuurinclusieve bedrijfsvoering. Dit begrip staat gedefinieerd in de begrippen. Bij het beantwoorden van de vraag of sprake is van een natuurinclusieve bedrijfsvoering kijkt de provincie Noord-Brabant naar de Subsidieregeling transitie veehouderij Noord-Brabant. De subsidieregeling fungeert op dit onderdeel als referentiekader, ook als geen sprake is van subsidieverstrekking ingevolge die subsidieregeling.
In bijlage 3 van de Subsidieregeling staan de vereisten van een businessplan voor de natuurinclusieve veehouderij. De provincie gaat ervan uit dat er sprake is van een natuurinclusieve bedrijfsvoering als er tenminste zes substantiële maatregelen worden uitgewerkt op de thema’s bodem/ water (2), landschap (2) en natuur (2). De Maatregelentabel natuurinclusieve landbouw (bijlage 9 van de Subsidieregeling) is hierbij behulpzaam. Per thema moeten er dus tenminste 2 maatregelen worden getroffen. In geval een maatregel positief uitpakt voor zowel natuur als voor landschap, dan mag deze voor beide thema's worden opgevoerd.
Veel bedrijven maken gebruik van stro(oisel)stallen. Er zijn drie gangbare types stro(oisel)stallen, namelijk potstallen, hellingstallen en vrijloopstallen met strooisel. Deze strooiselstallen hebben veelal gedeeltelijk een rooster- of dichte vloer bij het voerhek. In de verschillende Handboeken per sector zijn voor strooiselstallen karakteristieken gegeven. De provincie sluit zich hierbij aan om te bepalen of er sprake is van een strooiselstal.
Grondgebondenheid
De tweede voorwaarde is dat de veehouderij een veebezetting heeft van ten hoogste 2 GVE per hectare en blijvend beschikt over voldoende grond. Het streven van de provincie is er op gericht kringlopen zo veel mogelijk te sluiten; dergelijke bedrijven voldoen daaraan. Het aantal GVE op een bedrijf dient te worden afgeleid uit de bijlage met GVE normen per dier gebaseerd op RVO- en WUM-fosfaatexcreties uit de meest actuele versie van het rapport “Rekenregels van de Kringloopwijzer” van Wageningen Research (WUR). Indien het genoemde rapport niet in normen voorziet wordt het aantal GVE afgeleid uit bijlage 1 uit de verordening EU2018/1091 van het Europees Parlement en de Raad. Wat betreft de hoeveelheid grond moet worden uitgegaan van de grond waarover het bedrijf langdurig beschikt of kan beschikken. Voor de bepaling hiervan geldt het aantal GVE per hectare grond die, behalve voor biologische veehouderijen, gelegen is binnen een straal van 15 km van de veehouderij en waarover het bedrijf langdurig beschikt of kan beschikken, berekend op basis van grond in eigendom, erfpacht of langdurige pacht, alsmede de minimale oppervlakte overige grond zoals over de drie meest recente, achtereenvolgende jaren gerapporteerd in de gecombineerde opgave van de RVO.
Aanvullende maatregelen en monitoring
Een natuurinclusieve veehouderij treft aanvullende maatregelen om de gehele bedrijfsvoering te verduurzamen, verliezen of emissies zo veel mogelijk te beperken en kringlopen te sluiten. De stal c.q. huisvestingssysteem maakt hiervan onderdeel uit. Door de combinatie van maatregelen en de extensieve bedrijfsvoering is de inschatting dat de belasting van een totale natuurinclusieve bedrijfsvoering (ook met traditionele huisvesting) lager (zeker niet hoger) is dan bij een gangbare bedrijfsvoering met emissiearme huisvesting die aan deze verordening voldoet. Het treffen van dit soort aanvullende maatregelen is maatwerk per bedrijf. De ondernemer moet aannemelijk maken dat op bedrijfsniveau zoveel mogelijk aan de emissiereductie-eisen uit deze verordening wordt voldaan. Hiertoe is ook een monitoringsverplichting opgenomen.
Handreiking natuurinclusieve melkveehouderij
Gedeputeerde Staten hebben een handreiking Natuurinclusieve melkveehouderij vastgesteld, waarin een methodiek is beschreven en maatregelen zijn benoemd waarmee in ieder geval aan deze algemene regel wordt voldaan. Het gebruik van deze handreiking is vrijwillig. Een ondernemer kan er ook voor kiezen om op andere wijze aan te tonen dat hij aan de algemene regels voldoet. In dat geval moet de ondernemer ten alle tijde kunnen aantonen en onderbouwen dat het bedrijf voldoet aan de voorwaarden van dit artikel.
Tweede lid
Dit lid bevat een uitzonderingsregel voor een nieuwe stal bij natuurinclusieve veehouderijen. Hierbij is aangesloten bij de uitzondering uit het Besluit activiteiten leefomgeving voor vrijloopstallen voor melk- en kalfkoeien ouder dan 2 jaar. Deze uitzondering wordt expliciet gegeven voor vrijloopstallen als onderdeel van een natuurinclusieve veehouderij in tegenstelling tot een generieke uitzondering zoals opgenomen in het Besluit activiteiten leefomgeving. Vrijloopstallen voldoen niet aan de emissie-eisen zoals opgenomen in Bijlage VI van deze verordening maar door de voorwaarden die aan een natuurinclusief bedrijf worden gesteld wordt op bedrijfsniveau voldaan en de beoogde reductiedoelen. Bijkomend aspect is dat dit in lijn is met de lange termijn doelstelling van de Dierenbescherming om melkvee op deze wijze te huisvesten. Voor de overige huisvestingssystemen voor melkvee en overige diercategorieën is een dergelijk uitzondering voor nieuwe stallen niet opgenomen in het Besluit emissiearme huisvesting.
Artikel 3.102 Lijst met systemen
Dit artikel geeft invulling aan welke systemen in Artikel 3.99 worden bedoeld.
Afdeling 3.10 Provinciale weg
Paragraaf 3.10.1 Algemeen
Artikel 3.107 Toepassingsbereik
De provincie Noord-Brabant is verantwoordelijk voor het onderhoud van haar openbare wegen als bedoeld in artikel 15 van de Wegenwet en het beschermen van de belangen genoemd in artikel 2 van de Wegenverkeerswet 1994. Om deze verantwoordelijkheden naar behoren te kunnen dragen, zijn in deze afdeling regels gesteld.
In het kader van haar wettelijke zorgplicht voor de provinciale wegen richt de provincie haar wegen zo veel als mogelijk in volgens een aanpak waarbij verkeersveiligheid een vanzelfsprekend onderdeel is van de ruimtelijke ordening, de vormgeving van infrastructuur en het gedrag van verkeersdeelnemers. In het kader van deze aanpak, beter bekend als Duurzaam Veilig, zijn de provinciale wegen naar gebruik en functie gecategoriseerd in stroomwegen, gebiedsontsluitingswegen en erftoegangswegen. Een uniforme inrichting van de provinciale wegen verhoogt de doorstroming van het verkeer en bevordert de verkeersveiligheid.
Artikel 3.109 Specifieke zorgplicht
Artikel 5 van de Wegenverkeerswet 1994 bepaalt dat het eenieder verboden is om zich zodanig te gedragen dat gevaar op de weg veroorzaakt wordt of kan worden veroorzaakt of dat het verkeer wordt gehinderd of kan worden gehinderd. Dit is een vangnetbepaling die de grondnorm vormt voor een veilig en ordelijk verloop van het verkeer op de weg. De handhavende bevoegdheid berust bij de politie.
Dit artikel beschermt meer belangen dan waarop artikel 5 van de Wegenverkeerswet 1994 toeziet. De specifieke zorgplicht is bedoeld als vangnet bepaling voor activiteiten die de belangen aantasten zoals in Artikel 3.108 opgenomen, maar die niet zijn aangewezen als beperkingengebiedactiviteit. Deze zorgplicht strekt uiteraard niet zover dat een activiteit kan worden verricht, die op grond van deze verordening is verboden.
De zorgplicht in dit artikel richt zich daarbij ook op het verrichten van activiteiten buiten de provinciale weg die van invloed kunnen zijn op het verkeer dat van de provinciale weg gebruikt maakt, dan wel anderszins de belangen die de provincie Noord-Brabant ten aanzien van haar wegen beschermt. Dit artikel is bijvoorbeeld van toepassing op het stoken van snoeihout waarbij sprake is van hinderlijke of gevaarlijke rookontwikkeling op de weg, over de provinciale weg groeiende particuliere beplanting en activiteiten waarbij bermen, sloten en andere voorzieningen die ten dienste staan van de provinciale weg worden verontreinigd of beschadigd.
Paragraaf 3.10.2 Inhoudelijke regels Provinciale weg
Algemeen
In onze samenleving met haar economische, sociale, culturele en andere activiteiten zijn wegen van elementair belang om de noodzakelijke mobiliteit mogelijk te maken. Daarnaast kan een weg andere belangen dienen. De bermen zijn geschikt voor het leggen van allerlei kabels en leidingen. De concentratie van mensen op de weg brengt economische belangen met zich mee. Op een weg kunnen feesten en andere evenementen worden gehouden.
Kortom: een weg heeft meer functies dan alleen die ten behoeve van het verkeer. Bovendien kan een weg, afhankelijk van zijn aard en functie, positieve of negatieve gevolgen voor de omgeving en leefbaarheid hebben. Voornoemde belangen kunnen strijdig zijn met elkaar. Om deze te reguleren heeft de wetgever verschillende regels in onder andere de Wegenwet en Wegenverkeerswet 1994 vastgesteld.
Kaderstelling
In Nederland gelden op het gebied van bereikbaarheid, verkeersveiligheid en onderhoud van wegen verschillende regels. Artikel 15 van de Wegenwet bepaalt dat de provincie verplicht is haar openbare wegen, inclusief bijbehorende bermen en sloten, te onderhouden. Artikel 2 van de Wegenverkeerswet 1994 beschermt belangen als de veiligheid op de weg, de bescherming van weggebruikers en passagiers, de instandhouding van de weg, de waarborging van de bruikbaarheid van de weg en het zo veel als mogelijk waarborgen van de vrijheid van verkeer. Naast deze klassieke belangen strekt dat artikel ook tot het voorkomen en beperken van hinder en overlast aan het milieu, bescherming van het karakter en de functie van objecten en gebieden en bevordering van doelmatig en zuinig energiegebruik.
Om uitvoering te kunnen geven aan wettelijke verplichtingen, kunnen decentrale overheden in verordeningen regels vaststellen. De wettelijke grondslag voor de bepalingen over provinciale wegen in deze omgevingsverordening zijn artikel 105 van de Provinciewet, artikel 57 van de Wegenwet en artikel 2a van de Wegenverkeerswet 1994.
De bepalingen over provinciale wegen houden een vergunningenstelsel in. Voor dit stelsel is gekozen om per geval een goede afweging te kunnen maken voor (mede) gebruik van de weg. De beoordelingsregels voor het verlenen van de omgevingsvergunning zijn opgenomen in Hoofdstuk 4 Instructieregels omgevingsvergunning. De beoordeling van een aanvraag ziet daarbij toe op het beschermen van de belangen die in Artikel 3.108 Oogmerken zijn benoemd. Voor het plaatsen van een gedenkteken, door een nabestaande, is een meldplicht opgenomen.
Provinciale weg
Een provinciale weg omvat meer dan alleen de rijbanen voor het wegverkeer.
Het is een openbare weg waarvan het onderhoud ingevolge artikel 15 van de Wegenwet
bij de provincie berust, waarvoor de provincie de belangen ingevolge artikel 2 van
de Wegenverkeerswet 1994 beschermt en waartoe in ieder geval behoren rijbanen, fiets-
en voetpaden, parkeer-, carpool- bus-, en halteplaatsen, vlucht- en andere stroken,
bermen, glooiingen, grondkeringen, bermsloten, alsmede de tot de weg behorende verkeersvoorzieningen.
De wetsgeschiedenis en ter zake gevormde jurisprudentie gaan ervan uit dat wat tot de weg behoort niet alleen door de wetteksten, maar voornamelijk door de praktijk zelf wordt bepaald. In de praktijk betekent dit dat de weg doorgaans ophoudt bij de eigendomsgrens van het aangrenzende perceel. "Doorgaans", omdat wanneer bijvoorbeeld een provinciale weg gelegen is op een dijk die eigendom is van een waterschap, niet altijd de koppeling met het eigendom kan worden gelegd. Omdat de weg doorgaans ophoudt bij de eigendomsgrens komt het met grote regelmaat voor dat de weg op de ene locatie ophoudt op 4 meter uit de rijbaanverharding (vanwege de aanwezigheid van alleen een berm), terwijl verderop die afstand 10 meter kan zijn (vanwege de aanwezigheid van een fietspad, berm of sloot).
Ter bevordering van de duidelijkheid is de provinciale weg als locatie op de kaart aangegeven. Niet uit te sluiten is dat de begrenzing (op onderdelen) tot discussie kan leiden. In die gevallen geldt dat wordt uitgegaan van deze brede definitie en beschrijving van provinciale weg, zodat de kans op discussie hierover op voorhand wordt geminimaliseerd.
Tot een weg behorende verkeersvoorzieningen zijn elementen met een verkeersfunctie die de bevoegde wegbeheerder heeft geplaatst of aangebracht op of aan een weg in het kader van diens zorgplicht voor wegen. Voorbeelden zijn verkeersborden, kunstwerken, duikers, beplantingen, bebakeningen, geleiders, verkeerregelinstallaties en verlichtingen.
Artikel 3.110 Aanwijzing beperkingengebiedactiviteit
In dit artikel zijn alle activiteiten met betrekking tot de provinciale weg anders dan voor verkeersdoeleinden aangewezen als beperkingengebiedactiviteit. In Artikel 3.111 is een verbod opgenomen om een beperkingenactiviteit te verrichten.
De provincie Noord-Brabant heeft de wettelijke verplichting om de provinciale weg te onderhouden als bedoeld in artikel 15 van de Wegenwet en de belangen te beschermen als bedoeld in artikel 2 van de Wegenverkeerswet 1994. Om deze verantwoordelijkheid naar behoren te kunnen dragen, zijn de activiteiten van Gedeputeerde Staten niet aangewezen als beperkingengebiedactiviteit.
Artikel 3.111 Verbod verrichten beperkingengebiedactiviteit Provinciale weg
Een weg is primair bedoeld voor een vlotte en veilige afwikkeling van het verkeer. Om de (onderhouds-)kwaliteit van de weg en de verkeersveiligheid en doorstroming op de provinciale weg te kunnen beschermen en verbeteren, geldt een algemeen verbod om beperkingengebiedactiviteiten op de provinciale weg te verrichten.
Artikel 3.112 Vergunningplichtige beperkingengebiedactiviteit Provinciale weg
Provinciale wegen kunnen ook ruimte bieden voor het verrichten van activiteiten door derden. Deze verordening wijst daarvoor een aantal beperkingengebiedactiviteiten aan waarvoor een omgevingsvergunningenplicht geldt. Voor die activiteiten kunnen Gedeputeerde Staten een omgevingsvergunning verlenen, als voldaan wordt aan de voorwaarden die zijn opgenomen in de beoordelingsregels in Hoofdstuk 4. Wedstrijden met voertuigen op provinciale wegen kunnen Gedeputeerde Staten ook toestaan. Omdat de regels hierover gebaseerd zijn op de Wegenverkeerswet 1994 en een bevoegdheid zijn van Gedeputeerde Staten, zijn deze opgenomen in Paragraaf 7.3.2 Bevoegdheden Wegenverkeerswet
Onderdeel a
Voorbeelden zijn het uitvoeren van onderhoud aan een spoorwegovergang, het plaatsen van een verkeerregelinstallatie, het plaatsen van een geluidswal of het door een gemeente anders dan volgens de provinciale standaarden inrichten van een middenterrein van een rotonde met alternatieve beplanting.
Onderdeel b
Om een sluitend wegennet in de provincie te realiseren, komt het regelmatig voor dat rijkswegen en gemeentelijke wegen door middel van een aansluiting op provinciale wegen nodig zijn.
Onderdeel c
Artikel 14 van de Wegenwet bepaalt dat de eigenaar van een weg het uitwegen daarop moet gedogen. Dit artikel stelt onder meer beperkingen aan de privaatrechtelijke bevoegdheden van rechthebbenden ten aanzien van wegen. Deze beperkingen vormen volgens de Hoge Raad (30 september 1987, nr. 1082, NJ1989/781, NJO1989/3) echter geen beletsel om regels vast te stellen in het belang van de vrijheid en veiligheid van het verkeer waarbij het zonder vergunning maken of hebben van een uitweg verboden is en op grond van die regels een vergunning tot uitweg te weigeren als het genoemde belang door de aangevraagde uitweg dreigt te worden geschaad.
De provincie Noord-Brabant streeft naar een duurzaam veilige inrichting van de wegen. Ontsluitingen van percelen met behulp van een uitweg rechtstreeks op provinciale wegen passen daarbij niet, omdat uitwegen potentiële conflictpunten zijn. Verkeer komt immers uit stilstand via een uitweg op de provinciale weg, of moet tot een minimale snelheid afremmen om de provinciale weg te verlaten naar een uitweg. Bovendien zijn uitwegen niet altijd voldoende of tijdig waarneembaar voor het op de weg rijdende verkeer. Een stijging van het aantal uitwegen betekent derhalve een stijging van het aantal conflictpunten en een verstoring van de veilige doorstroming van het doorgaande verkeer. Dit wil de provincie Noord-Brabant voorkomen. Percelen ontsluiten daarom in beginsel op erftoegangswegen, maar in de uitvoeringspraktijk is het niet altijd wenselijk om een nieuwe uitweg op een provinciale gebiedsontsluitingsweg op voorhand te weren.
Onderdeel d
De provincie Noord-Brabant laat alleen kabels en leidingen met een openbare functie in haar wegen toe. Dit zijn uitsluitend kabels en leidingen die een algemeen nut dienen; telecommunicatiekabels of niet-gevulde mantelbuizen als bedoeld in de Telecommunicatiewet, elektriciteitskabels, gasleidingen, waterleidingen of rioleringen en de perceel- of huisaansluitingen hiervan, zoals de huisaansluiting op het elektriciteitsnet. Het maken van proefsleuven, lasgaten en handholes of plaatsen aansluitkasten in verband met de goede werking van voornoemde kabels en leidingen behoort ook tot deze activiteit.
Onderdeel e
Een leiding waarmee vanaf een perceel afval- of hemelwater op een provinciale bermsloot wordt geloosd beschouwen Gedeputeerde Staten als een bijzondere vorm van een leiding met een openbare functie. Dergelijke leidingen zijn soms nodig om overtollig water van landbouwpercelen te kunnen lozen en provinciale sloten zijn daarvoor soms de enige mogelijkheid.
Onderdeel f
In het kader van de zorgplicht voor provinciale wegen plaatsen Gedeputeerde Staten verkeerstekens als bedoeld in artikel 4 van het Besluit administratieve bepalingen inzake het wegverkeer. Daarnaast kunnen Gedeputeerde Staten ook andere aanduidingen toestaan, zoals mottoborden met een educatieve- of attentiewaarde richting weggebruikers, spandoeken, verkiezingsborden of reclameborden.
Onderdeel g
Gedeputeerde Staten ontvangen regelmatig verzoeken van gemeenten om op een rotonde bij de entree van de stad of dorp een kunstobject te mogen plaatsen. Kunstloc Brabant beoordeelt de kunstwaarde, Gedeputeerde Staten toetsen of het kunstobject past binnen de verkeerssituatie.
Onderdeel h
Gedeputeerde Staten ontvangen regelmatig verzoeken om kunstwerken van een schildering te voorzien. Gedeputeerde Staten bezien of de beschildering geen aantasting geeft van het kunstwerk en of de beschildering geen gevaar oplevert voor de verkeersveiligheid.
Onderdeel i
Bouwafvalcontainers en andere voorwerpen in het kader van particuliere (bouw-)werkzaamheden hebben geen functie voor de weg of het verkeer. Plaatsing daarvan geschiedt daarom op het eigen particuliere perceel. Het kan echter voorkomen dat dit vanwege de beschikbare ruimte op het particuliere niet mogelijk is en dat de gebruiker dergelijke voorwerpen tijdelijk op de weg wil plaatsen. Gedeputeerde Staten kunnen hiervoor vergunning verlenen.
Onderdeel j
De provincie Noord-Brabant onderkent de maatschappelijke behoefte voor het houden van evenementen en wedstrijden en realiseert zich dat deze ook regelmatig op provinciale wegen worden gehouden. De provincie biedt hiervoor ruimte.
Evenementen hebben een veelal statisch karakter aangezien deze - ongeacht de aard van het evenement - binnen een afgesloten of afgebakend evenemententerrein plaatsvinden. De weg kan deel uitmaken van een evenemententerrein. Evenementen op de weg zijn in beginsel in strijd met de belangen die de Verordening wegen beschermt. De provincie Noord-Brabant realiseert zich echter wel dat met evenementen andere belangen ook een rol spelen, zoals culturele of sportieve belangen. De provincie Noord-Brabant erkent dat en kan evenementen toestaan, mits de belangen die de Verordening wegen beschermt niet in het geding komen. Dit geldt ook voor wedstrijden.
Specifiek voor wedstrijden met voertuigen is niet de Omgevingsverordening Noord-Brabant van toepassing, maar artikel 10 juncto artikel 148 van de Wegenverkeerswet 1994. Voor die wedstrijden geldt op grond van de Wegenverkeerswet 1994 een ontheffingplicht en niet de vergunningplicht op grond van de Omgevingsverordening Noord-Brabant. De regels over de toelaatbaarheid zijn opgenomen in hoofdstuk 6.
Onderdeel k
Voor activiteiten die buiten de provinciale weg plaatsvinden, zoals werkzaamheden van andere overheden of evenementen waarvan de provinciale weg geen onderdeel is, kan het nodig zijn dat omleidingsroutes of andere verkeersmaatregelen getroffen moeten worden op de provinciale weg.
Artikel 3.113 Meldplicht beperkingengebiedactiviteit Provinciale weg
Het plaatsen van een gedenkteken is toegestaan als die geplaatst wordt naar aanleiding van een verkeersongeval op een provinciale weg, waarbij één of meerdere dodelijke verkeersslachtoffers zijn gevallen. Andere gedenktekens, zoals voor omgekomen (huis-)dieren of vanwege historische gebeurtenissen zijn niet toegestaan. Een direct familielid kan een gedenkteken plaatsen.
Aan het gedenkteken en de locatie ervan op de provinciale weg zijn in het belang van de verkeersveiligheid enkele voorwaarden gesteld, omdat de provinciale weg niet bestemd is om te dienen als begraafplaats. Een gedenkteken heeft derhalve een sober karakter qua aard en verschijningsvorm, zodat het verkeer op de weg niet afgeleid wordt. Om verdere afleiding van weggebruikers te voorkomen is het verlichten van of het plaatsen van kaarsen bij een gedenkteken niet toegestaan.
Hoofdstuk 4 Instructieregels omgevingsvergunning
Paragraaf 4.1 Algemeen
Artikel 4.5 Ontheffing
De ontheffing is gebaseerd op artikel 2.32 Omgevingswet. Op verzoek van het bevoegd
gezag voor de omgevingsvergunning kunnen Gedeputeerde Staten ontheffing verlenen van
een instructieregel, zoals opgenomen in dit hoofdstuk.
Het gaat hierbij om gevallen
waarmee Provinciale Staten bij het vaststellen van de instructieregels geen rekening
hebben gehouden. Bij het besluit over toepassing van de ontheffingsbevoegdheid vindt
een afweging plaats tussen enerzijds de belangen die worden gediend met de regels
uit de verordening en anderzijds het belang van het verrichten van de activiteit.
Als de belemmering van het belang onevenredig is in verhouding tot de provinciale
belangen, kan dit reden zijn om de ontheffingsbevoegdheid toe te passen. De ontheffing
geldt alleen voor incidentele gevallen en is niet bedoeld voor herhaalde toepassing.
De ontheffingsbevoegdheid biedt ruimte voor maatwerk en bij onvoorziene omstandigheden.
Als het bevoegd gezag een verzoek tot ontheffing wil indienen, is vroegtijdig overleg
en afstemming nodig gelet op het bijzondere -en incidentele- karakter van de ontheffing.
Paragraaf 4.2 Beoordelingsregels omgevingsvergunning
Artikel 4.6 Beoordelingsregels omgevingsvergunning grondwatersanering
Een grondwatersanering is een activiteit die gevolgen heeft voor een grondwaterlichaam. In artikel 7.12 van het Besluit kwaliteit leefomgeving (Bkl) is bepaald dat een omgevingsverordening die regelt dat het verboden is om een activiteit te verrichten die gevolgen kan hebben voor een krw-oppervlaktewaterlichaam of een grondwaterlichaam, de beoordelingsregels als bedoeld in het tweede lid en derde lid van dat artikel bevat. Het Rijk beoogt hiermee eenzelfde toetsingskader als bedoeld in artikel 8.84 van het Bkl, te verwezenlijken voor de in het Besluit activiteiten leefomgeving aangewezen wateractiviteiten.
Het eerste, tweede onder a t/m e, en derde lid van dit artikel geeft uitvoering aan de instructieregel zoals opgenomen in artikel 7.12 van het Besluit kwaliteit leefomgeving.
Het tweede lid, onder f en vierde lid bevat de in Artikel 6.18 opgenomen aanvullende beoordelingsregels voor wateractiviteiten. Hiermee wordt geborgd dat de omgevingsvergunning alleen verleend wordt als die verenigbaar is met de alle voor grondwater relevante doelen die de Kaderrichtlijn Water kent. Voor een verdere toelichting wordt verwezen naar dat artikel.
Aan de vergunning worden voorschriften verbonden. De grondwatersanering moet in ieder geval de onaanvaardbare risico's wegnemen. De grondwatersanering is er op gericht de risico's in zijn geheel weg te nemen. Dit komt overeen met een uitkomst van de risicobeoordeling grondwaterkwaliteit waarbij "gevaar is uit te sluiten'. Of dit haalbaar is, hangt af van de lokale situatie als de mate waarin het proportioneel en kosteneffectief is om een dergelijk saneringsresultaat te verlangen.
Sanering
Specifiek aangaande de sanering, worden er voorschriften verbonden over:
-
Waartoe de sanering zich moet richten: (bron) zone en/of verontreinigingspluim
-
Saneringsmethode
-
Het beoogde eindresultaat (dit kan uitgedrukt worden in hoeveelheden grond of grondwater dat een bepaalde concentratie dient te hebben of in termen van het wegnemen van bepaalde risico's.
Start en duur activiteit
Aangaande de start en duur van de activiteit geven de voorschriften aan onder welke omstandigheden er gesaneerd mag worden en of dit eventueel gelijktijdig met overige activiteiten opgepakt kan worden. Als de grondwatersanering wordt uitgevoerd vanwege het bouwverbod op een mobiele verontreinigingssituatie als bedoeld in Artikel 5.21 kunnen er in de omgevingsvergunning voorschriften aan de saneringsaanpak worden verbonden zodat de bouw al tijdens de sanering kan aanvangen.
Wijzigen activiteit
Wijzigingen van de sanering dienen tijdig aan gedeputeerde Staten te worden medegedeeld.
Beëindigen activiteit
Aangaande het beëindigen van de activiteit kunnen voorschriften worden verbonden over aanvullende gegevens en bescheiden die de initiatiefnemer moet aanleveren en de wijze waarop bevoegd gezag hier goedkeuring op geeft zodat provincie kan beoordelen of de sanering conform de omgevingsvergunning is uitgevoerd. De activiteit is beëindigd nadat de provincie mededeling heeft gedaan dat gelet op de gegevens en bescheiden de grondwatersanering is afgerond. In Artikel 3.54 is een informatieplicht opgenomen na de beëindiging van de grondwatersanering. Bij het beëindigen van de activiteit worden gegevens en bescheiden verstrekt over eventuele gebruiksbeperkingen en nazorgmaatregelen die noodzakelijk zijn om verspreiding van een eventuele restverontreiniging te voorkomen of beperken en voorstellen voor nazorgmaatregelen. De activiteit is beëindigd nadat de provincie mededeling heeft gedaan dat gelet op de gegevens en bescheiden de grondwatersanering is afgerond. Als de grondwatersanering plaatsvindt in verband met een bouwverbod op een mobiele verontreinigingssituatie als bedoeld in Artikel 5.21, sturen Gedeputeerde Staten een kopie van de mededeling aan burgemeester en wethouders zodat die kunnen bepalen of er gestart kan worden met bouwen.
Nazorg
Daarnaast kunnen er voorschriften verbonden worden die zich richten tot de tijd nadat de activiteit beëindigd is. Deze voorschriften hebben tot doel om zorg te dragen dat het watersysteem in voldoende mate beschermd blijft bij gebruik van de gesaneerde locatie. Denk bijvoorbeeld aan het in stand houden van een bepaalde bodemkwaliteit of afdeklaag die zich onder de bron(zone) bevindt of het monitoren van de verontreinigingspluim om zodoende inzicht te krijgen of er zich een soort van stabiele eindsituatie voordoet. Het betreft voorschriften om te zorgen dat risico's (langdurig) weggenomen blijven.
Artikel 4.7 Beoordelingsregels omgevingsvergunning Gesloten stortplaats
Dit artikel regelt de voorwaarden waaronder een omgevingsvergunning voor de milieubelastende activiteit binnen de locatie Gesloten stortplaats verleend kan worden.
Het doelvermogen en de belastingaanslag vloeit voort uit het systeem van de Wet milieubeheer met betrekking tot het sluiten van de stortplaatsen ten behoeve van het nazorgfonds.
Artikel 4.8 Beoordelingsregels omgevingsvergunning Provinciale weg
Algemene vergunningvereisten
Een aanvraag om een omgevingsvergunning voor het verrichten van een beperkingengebiedactiviteit binnen het beperkingengebied provinciale weg wordt in ieder geval getoetst aan de voorwaarden die in dit artikel zijn opgenomen. Voor verschillende beperkingengebiedactiviteiten gelden specifieke normen.
Onder a
Als de aanvraag betrekking op heeft op een wegvak waar tegelijkertijd werkzaamheden gepland zijn, kan het voorkomen dat de aanvraag zich daarmee niet verenigt.
Onder b
De provincie is verantwoordelijk voor de kwaliteit van de weg door deze te onderhouden, in stand te houden en de bruikbaarheid te waarborgen. Veranderingen van de weg mogen hieraan geen afbreuk doen.
Onder c
Weggebruikers moeten voldoende zicht hebben om veilig op de weg te kunnen rijden of de weg te verlaten. Het uitzicht van weggebruikers op de weg of het zicht op tot de weg behorende verkeersvoorzieningen mag niet worden belemmerd. De verkeersvoorzieningen hebben een functie voor het verkeer, die door de aanwezigheid van de aangevraagde vergunning in het doel, de functionaliteit of in de onderhoudsmogelijkheden niet mogen worden belemmerd.
Onder d
Om mede gebruik van de weg mogelijk te maken moet er ook voldoende fysieke ruimte beschikbaar zijn.
Artikel 4.9 Aanvullende beoordelingsregels werkzaamheden Provinciale weg
Werkzaamheden die voortvloeien uit een wettelijke verplichting worden altijd door of namens op andere overheden uitgevoerd. Gedeputeerde Staten verlenen daarvoor alleen aan andere overheden een omgevingsvergunning. De werkzaamheden die onder een wettelijke verplichting vallen, zijn niet op voorhand uitputtend te benoemen en daarmee ook niet uitputtend te normeren. In beginsel gelden daarom alleen de algemene voorwaarden, als bedoeld in het eerste lid van artikel 4.8 en motiveren Gedeputeerde Staten in hun beschikking zo nodig aanvullend. Hieronder zijn enkele voorbeelden genoemd.
In het belang van de verkeersveiligheid plaatst de provincie alleen verlichting als daardoor de verkeersveiligheid op de provinciale weg verbetert. Verlichting kan, met name binnen de bebouwde kom, ook andere belangen dienen, zoals het verbeteren van de sociale veiligheid. Gemeenten zijn verantwoordelijk voor de sociale veiligheid en kunnen het in dat verband noodzakelijk vinden om op de provinciale weg extra verlichting te plaatsen. Voor zover de extra verlichting de verkeersveiligheid niet in het geding brengt, kunnen Gedeputeerde Staten vergunning verlenen.
Het kan voorkomen dat het Rijk of een gemeente geluidsoverlast wil of moet beperken en dat niet anders kan doen dan door op de provinciale weg een geluidsscherm te plaatsen. Voor zover dat past binnen de fysieke ruimte en de verkeersveiligheid of de kwaliteit van de provinciale weg niet wordt aangetast, kunnen Gedeputeerde Staten hiervoor vergunning verlenen.
In provinciale wegen liggen zowel binnen als buiten de bebouwde kom verschillende rotondes. De inrichting van een provinciale rotonde is gericht op doorstroming en verkeersveiligheid en is daarom in beginsel onderhoudsarm ingericht. Met name binnen de bebouwde kom kunnen voor rotondes ook gemeentelijke esthetische belangen een rol spelen. Gedeputeerde Staten kunnen een gemeente vergunning verlenen voor het met alternatieve wijze beplanting inrichten van een rotonde gelegen binnen de bebouwde kom, of op de grens daarvan.
Artikel 4.10 Aanvullende beoordelingsregels uitweg Provinciale weg
Onderdeel a
Stroomwegen hebben een functie voor langeafstandsverkeer en vormen verbindingen tussen steden, landsdelen en landen. Op stroomwegen gelden over het algemeen maximumsnelheden van 80 km/h of hoger. De aanwezigheid van uitwegen verenigt zich daarmee in het belang van de verkeersveiligheid en doorstroming niet.
Onderdeel b en c
Uitwegen ontsluiten bij voorkeur op de weg van de laagste orde. Het gestelde onder a geldt daarom ook voor nieuwe uitwegen op gebiedsontsluitingswegen. Op gebiedsontsluitingswegen worden geen nieuwe uitwegen toegestaan, tenzij geen andere ontsluitingsmogelijkheid beschikbaar is en bundeling van uitwegen met naastgelegen percelen niet mogelijk is. Gebiedsontsluitingswegen binnen de bebouwde kom kunnen wel geschikt zijn voor een uitweg, omdat het onderscheid tussen gebiedsontsluitingswegen binnen de bebouwde kom en erftoegangswegen in de uitvoeringspraktijk moeilijk of niet zichtbaar is.
Onderdeel d
Als het perceel waarvoor een uitweg wordt aangevraagd al een uitweg heeft, wordt de aanvraag om een nieuwe uitweg geweigerd, tenzij er vanwege de lokale situatie bezien in het belang van de verkeersveiligheid een tweede uitweg noodzakelijk is.
Ter vermindering van het aantal conflictpunten heeft bundeling van uitwegen de voorkeur boven ontsluiting van ieder individueel perceel. Gedeputeerde Staten voeren met de betrokken perceeleigenaren overleg. Als de betrokkenen geen overeenstemming bereiken en de aanvraag voor een nieuwe uitweg wordt geweigerd, dan kan de eigenaar van het niet ontsloten perceel op grond van artikel 5:57 Burgerlijk Wetboek een noodweg vorderen ten laste van een naburig erf. Een andere manier voor het bundelen van uitwegen is het aanleggen van een parallelvoorziening waarop de aangrenzende percelen kunnen ontsluiten. De uitvoerbaarheid van een dergelijke oplossing is afhankelijk van onder meer ruimtelijke en financiële mogelijkheden.
Onderdeel e
Een uitweg regelt een voorrangssituatie, weggebruikers die een uitweg verlaten moeten voorrang verlenen aan het verkeer op de weg. Daarvoor is voldoende uitzicht noodzakelijk. De aanwezigheid van bomen, abri's, huizen en dergelijke kunnen het uitzicht belemmeren. Hierover heeft het CROW in haar breed in Nederland geaccepteerde richtlijnen verschillende aanbevelingen gegeven, die de provincie in beginsel volgt. Een voorbeeld voor uitwegen is het hanteren van minimaal vijf meter zicht vóór de kantstreep of kant wegverharding en minimaal 110 meter vrijoprijzicht. In Noord-Brabant zijn door de aanwezigheid van bomenrijen langs wegen niet alle aanbevelingen praktisch toepasbaar. De provincie volgt zo veel als mogelijk de aanbevelingen van het CROW en levert om praktische redenen ook maatwerk.
Onderdeel f
Een uitweg is ondergeschikt aan de weginrichting of tot de weg behorende verkeersvoorzieningen, zoals voorsorteervakken, opstelstroken, middengeleiders en vangrails. De weginrichting of tot de weg behorende verkeersvoorzieningen worden niet veranderd of verplaatst om het veilig in- en uitrijden van een uitweg mogelijk te maken.
Artikel 4.11 Aanvullende beoordelingsregels kabels en leidingen Provinciale weg
Onderdeel a
Voor telecommunicatiekabels en niet-gevulde mantelbuizen geldt een gedoogplicht ingevolge artikel 5.2 van de Telecommunicatiewet. Elektriciteitskabels en gasleidingen zijn door de wetgever op voorhand aangemerkt als werken van algemeen nut. Gedeputeerde Staten zijn in beginsel verplicht om die kabels in hun gronden te gedogen ingevolge de Belemmeringenwet Verordeningen en de Belemmeringenwet Privaatrecht. Dit geldt ook voor waterleidingen en rioleringen, als het gaat om concrete werken die door de minister als werken van algemeen nut zijn aangemerkt. Dat neemt niet weg dat in het belang van de verkeersveiligheid en kwaliteit van de provinciale weg regels te stellen zijn over de ligging van de kabels en leidingen. In het kader van voornoemde verplichtingen en in verband met de vaak beperkt aanwezige fysieke ruimte in provinciale wegen, zijn alleen voornoemde kabels en leidingen met een openbare functie toegestaan.
Onderdeel b
Om te voorkomen dat de provinciale weg opengebroken moet worden voor onderhoud aan kabels of leidingen, waardoor de doorstroming en veiligheid op de weg in het geding zijn, liggen kabels of leidingen niet in de lengterichting onder gesloten verhardingen van hoofdrijbanen of fietspaden. Kabels of leidingen die in bermen van de weg liggen, zijn bovendien veiliger bereikbaar als daaraan onderhoud of herstel moet plaatsvinden. Alleen wanneer in de berm van de weg onvoldoende fysieke ruimte beschikbaar is, wordt een uitzondering gemaakt voor het leggen van telecommunicatie- en elektriciteitskabels onder gesloten verharding, omdat deze kabels niet onderhoudsgevoeliger zijn dan andere kabels en leidingen met een openbare functie. Het leggen van kabels en leidingen in de lengterichting onder een fietspad met een open verharding is in beginsel wel toegestaan.
Onder c
Kabels of leidingen kunnen alleen in kunstwerken worden gelegd, als daarmee tijdens de bouw van het kunstwerk rekening is gehouden door middel van speciaal daarvoor bestemde mantelbuizen of holle ruimten. In het geval dat in een kunstwerk geen ruimte gereserveerd is voor kabels of leidingen, zijn in het belang van het behoud van de constructie geen nieuwe kabels of leidingen toegestaan, wanneer op het moment van de aanvraag onvoldoende gereserveerde ruimte beschikbaar is. Gelet op het bepaalde in artikel 1.1, onder aa, van de Telecommunicatiewet heeft de gedoogplicht voor kabels als bedoeld in de Telecommunicatiewet betrekking op kabels in openbare gronden. Kunstwerken zijn daarvan onderdeel. Dit betekent dat als een kunstwerk niet beschikt over mantelbuizen of holle ruimten, de provincie de aanwezigheid van een telecommunicatiekabel op een andere manier op of aan het kunstwerk moet toestaan.
Onderdeel d
Als kabels of leidingen moeten worden vervangen of verlegd, is het (ver)leggen naar een locatie onder bomen en struiken ter voorkoming van schade aan bomen of kabels en leidingen niet toegestaan. Kabels en leidingen moeten op een bepaalde afstand van beplantingen liggen. Die afstand is in beginsel minimaal de afstand die gelijk is aan de helft van de diameter van de kroon van de beplantingen. In bestaande situaties is dit echter niet altijd mogelijk vanwege ruimtegebrek binnen het bestaande wegprofiel. Maatwerk is derhalve vaak noodzakelijk.
Artikel 4.12 Aanvullende beoordelingsregels lozen hemelwater Provinciale weg
Provinciale sloten dienen er meestal toe om hemelwater van de provinciale weg af te voeren of op te vangen. Extra lozingen vanaf naastgelegen particuliere percelen vergen derhalve een oordeel over de vraag of de sloot de te verwachten hoeveel extra lozingen van particuliere percelen kan verwerken.
Artikel 4.13 Aanvullende beoordelingsregels aanduiding Provinciale weg
Borden anders dan borden ten behoeve van het verkeer hebben in beginsel een afleidende werking en kunnen tot verkeersonveilige situaties leiden. Het risico hierop is in verband met de hogere toegestane snelheden en de hogere verkeersintensiteiten op provinciale wegen buiten de bebouwde kom groter, dan op wegen binnen de bebouwde kom. Om die reden zijn uitsluitend aanduidingen binnen de bebouwde kom toegestaan, als deze niet aan tot de provinciale weg behorende verkeersvoorzieningen zoals openbare verlichtingsmasten, verkeersregelinstallaties, verkeersborden of bomen bevestigd worden.
Artikel 4.14 Aanvullende beoordelingsregels kunstobject Provinciale weg
Onderdeel b
Aan een omgevingsvergunning voor provinciale wegen wordt in beginsel als voorschrift opgenomen dat het onderhoud van het vergunde door de vergunninghouder plaatsvindt. Omdat een kunstobject is gelegen op de weg, worden via de vergunningvoorschriften in ieder geval de veiligheidsvoorschriften die zijn vastgelegd in publicatie 96b van het CROW aan de vergunning verbonden. Een andere wegbeheerder kent deze voorschriften en kan deze op correcte wijze toepassen, omdat zij daarvoor - net als de provincie Noord-Brabant - in het kader van de wettelijke zorgplicht voor wegen de deskundigheid voor heeft. Van een derde, niet-wegbeheerder, kan een dergelijke deskundigheid niet verwacht worden. Daarom kan alleen een gemeentebestuur een omgevingsvergunning aanvragen.
Onderdeel c
Hoewel de provinciale wegen, met daarin gelegen rotondes, bedoeld zijn voor een vlotte en veilige afwikkeling van het verkeer en dientengevolge als zodanig ingericht zijn, kan een gemeente een rotonde ook zien als markeringspunt van de entree van een dorp of stad. Een kunstobject als markeringspunt op het middenterrein van een rotonde kan dat beeld verrijken. Omdat voor wegen binnen de bebouwde kom lagere snelheidsregimes gelden en de verkeersintensiteiten ten opzichte van provinciale wegen buiten de bebouwde kom lager zijn, kan daar onder voorwaarden een kunstobject toegestaan worden. Voor rotondes die buiten de bebouwde kom zijn gelegen, blijft de primaire verkeersfunctie en inrichting in stand.
Artikel 4.14a Aanvullende beoordelingsregels beschilderen kunstwerk
Een omgevingsvergunning kan alleen door de gemeente worden aangevraagd. In aanvulling op de afweging op grond van artikel 4.8 wordt tevens bezien of de beschildering geen onevenredige aantasting meebrengt van de fysieke leefomgeving, waaronder effect op milieu of landschap.
Artikel 4.15 Aanvullende beoordelingsregels voorwerpen Provinciale weg
De plaatsing van voorwerpen op de weg in verband met bouw- of onderhoudswerkzaamheden buiten de weg is uitsluitend toestaan als de zorgplicht voor de provinciale weg die de provincie heeft op grond van de Wegenwet niet in het geding komt.
Ter bescherming van de obstakelvrije ruimte moet een voorwerp zo dicht mogelijk bij het perceel van de eigenaar of gebruiker worden geplaatst. Het zo dicht mogelijk bij het perceel van de eigenaar of gebruiker plaatsen, is ook van belang om het zicht van weggebruikers te beschermen en de mogelijkheid om onderhoud aan de provinciale weg uit te voeren niet te belemmeren.
Artikel 4.16 Aanvullende beoordelingsregels evenement Provinciale weg
Algemeen
In tegenstelling tot bij evenementen, is bij wedstrijden sprake van prestatievergelijkingen tussen deelnemers of voertuigen waarbij een prijs, beloning of aandenken in het vooruitzicht wordt gesteld. Gelet op het van toepassing zijnde juridische kader, worden wedstrijden met voertuigen en wedstrijden zonder voertuigen onderscheiden. Voor wedstrijden met voertuigen is de Wegenverkeerswet 1994 van toepassing. Voor wedstrijden zonder voertuigen gelden dezelfde voorwaarden als voor evenementen.
Onderdeel a
Provinciale wegen binnen de bebouwde kom zijn erftoegangswegen, of gebiedsontsluitingswegen met de inrichting of het karakter van een erftoegangsweg. De maximumsnelheid binnen de bebouwde kom is meestal bepaald op 50 km/h. Op deze wegen kunnen Gedeputeerde Staten een evenement toestaan, omdat het risico op aantasting van de verkeersveiligheid, doorstroming en bereikbaarheid veel minder is dan op stroomwegen en gebiedsontsluitingswegen buiten de bebouwde kom.
Er bestaat onderscheid tussen internationale, nationale, regionale en lokale evenementen en wedstrijden zonder voertuigen. Het onderscheid wordt bepaald door het karakter of de betekenis van het evenement of de wedstrijd. Voorbeelden van internationale evenementen zijn de jaarlijkse herdenkingen van de Tweede Wereldoorlog en onderdelen daarvan, zoals Operatie Market Garden. Koningsdag en de Luchtmachtdagen zijn nationaal en het Bloemencorso Zundert heeft een regionaal karakter. Van lokale aard zijn bijvoorbeeld carnavals- en Sinterklaasoptochten en kermissen.
Onderdelen b tot en met d
Een evenement of wedstrijd zonder voertuigen kan uitsluitend op de provinciale weg plaatsvinden als maatregelen worden getroffen om het risico op aantasting van de verkeersveiligheid, doorstroming en bereikbaarheid te minimaliseren. Een omleidingsroute is daarom meestal noodzakelijk.
Paragraaf 4.3 Aanvullende beoordelingsregels op het Besluit kwaliteit leefomgeving
Artikel 4.17 Aanvullende beoordelingsregels wateractiviteit
In Artikel 6.18 is een nadere toelichting opgenomen.
Artikel 4.18 Aanvullende beoordelingsregel wateronttrekkingsactiviteit
Deze beoordelingsregel richt zich op de aanvraag om een omgevingsvergunning voor een wateronttrekkingsactiviteit die betrekking heeft op het in de bodem brengen van water, ter aanvulling van het grondwater, in samenhang met de onttrekking van grondwater door een daarvoor bestemde voorziening, waarbij het in de bodem te brengen water niet afkomstig is uit een oppervlaktewaterlichaam. De beoordelingsregels zoals opgenomen in het tweede en derde lid van artikel 8.89 van het Bkl zijn van overeenkomstige toepassing.
In het tweede en derde lid van Artikel 8.89 Bkl zijn beoordelingsregels opgenomen voor het in de bodem brengen van water, ter aanvulling van het grondwater, in samenhang met de onttrekking van grondwater door een daarvoor bestemde voorziening, waarbij het in de bodem te brengen water afkomstig is uit een oppervlaktewaterlichaam. De beoordelingsregels in het Bkl zijn daarmee niet van toepassing op het in de bodem brengen van water dat niet afkomstig is van een oppervlaktewaterlichaam.
Deze regels in het Bkl betreffen een voortzetting van artikel 6.26, derde lid, van de Waterwet en de regels uit het Infiltratiebesluit bodembescherming (Stb. 1993, 233).
Artikel 6.26, derde lid van de Waterwet, zoals dat gold voor inwerkingtreding van de Omgevingswet, stelt het volgende:
"Een vergunning voor het infiltreren van water wordt slechts verleend, indien er geen gevaar is voor verontreiniging van het grondwater. Bij de beoordeling van dat gevaar worden de krachtens artikel 12 van de Wet bodembescherming gestelde regels in acht genomen."
Artikel 12 van de Wet bodembescherming, zoals dat gold voor inwerkingtreding van de Omgevingswet, bepaalt dat bij algemene maatregel van bestuur ten aanzien van het infiltreren van water, zoals bedoeld in de Waterwet, regels gesteld moeten worden die aangegeven:
-
a.
wanneer er sprake is van gevaar voor verontreiniging van het grondwater
-
b.
welke voorschriften ter bescherming van het grondwater verbonden moeten worden aan een vergunning voor dat infiltreren van water.
Het Infiltratiebesluit bodembescherming bevat deze regels, met dien verstande dat de regels enkel gericht zijn op het infiltreren van water dat afkomstig is van een oppervlaktewaterlichaam, ondanks dat zowel Artikel 6.26, derde lid van de Waterwet als Artikel 12 van de Wet bodembescherming spreekt over infiltreren van water.
Dit heeft te maken met het feit dat het Infiltratiebesluit bodembescherming zijn oorsprong kent in het stellen van regels aan infiltraties van oppervlaktewater ten behoeve van de drinkwatervoorziening.
Inmiddels wordt al lang niet meer enkel oppervlaktewater geïnfiltreerd in de bodem met als doel dit op een later moment te onttrekken. In het kader van het vergroten van de zoetwatervoorraden of bijvoorbeeld het tegengaan van bodemdaling wordt steeds vaker water dat niet afkomstig is van een oppervlaktewater, zoals hemelwater of grondwater, in de bodem gebracht. De beoordelingsregels zoals opgenomen in Artikel 8.89 van het Besluit kwaliteit leefomgeving richten zich echter nog steeds alleen tot het in de bodem brengen van water dat afkomstig is van een oppervlaktewaterlichaam.
Vanuit het oogmerk om de chemische en ecologische kwaliteit van watersystemen te beschermen als de aan watersystemen toegekende maatschappelijke functies, vindt de provincie het wenselijk dat de beoordelingsregels in Artikel 8.89 Bkl ook gelden voor het in de bodem brengen van water dat niet afkomstig is van een oppervlaktewaterlichaam.
Hoofdstuk 5 Instructieregels voor het omgevingsplan gemeenten
Afdeling 5.1 Algemeen
Paragraaf 5.1.1 Algemene bepalingen
De instructieregels in dit hoofdstuk hebben tot doel dat de gemeenteraad (of in een voorkomend geval het college van burgemeester en wethouders) toepassing geeft aan de inhoud van de regels bij de vaststelling van een omgevingsplan. Deze instructieregels voor het omgevingsplan zijn opgenomen vanuit provinciaal belang. Er is niet gekozen om zelf als provincie algemene regels voor activiteiten op te stellen omdat het doelmatig en doeltreffend is dat gemeenten voor de betreffende activiteit algemene regels vastleggen in het omgevingsplan. Met een instructieregel borgt de provincie dat (delen van) het provinciaal beleid bij de vaststelling van het omgevingsplan worden betrokken en blijft er afwegingsruimte voor gemeenten om eigen beleid te voeren. De instructieregels bevatten soms afwegingscriteria en soms concrete voorwaarden. Dat is afhankelijk van het onderwerp en doel waarvoor de regel is gesteld. Belangrijk om op te merken is dat in hoofdstuk 10 Overgangsrecht en slotbepalingen een eerbiedigende werking is opgenomen voor bestaande activiteiten en functies. Die worden dus in beginsel niet door deze omgevingsverordening geraakt.
De instructieregels uit dit hoofdstuk zijn naast besluiten tot vaststellen of wijzigen van het omgevingsplan ook van toepassing op:
-
de omgevingsvergunning voor de buitenplanse omgevingsplanactiviteit: in artikel 5.21, tweede lid, onder 2, van de Omgevingswet juncto artikel 8.0b en 8.0c van het Besluit kwaliteit leefomgeving is vastgelegd dat het college van B&W (of in een voorkomend geval GS) de instructieregels uit de omgevingsverordening moet toepassen als beoordelingsregel voor de omgevingsvergunning voor een buitenplanse omgevingsplanactiviteit;
-
het projectbesluit van het waterschap of van Gedeputeerde Staten: dit volgt uit de instructieregels aan het waterschapsbestuur en Gedeputeerde Staten, die in hoofdstuk 6 of 7 van deze omgevingsverordening zijn opgenomen.
De wet biedt de mogelijkheid dat Gedeputeerde Staten, vanwege een provinciaal belang, gevallen aanwijst waarbij voor de vergunningverlening voor een buitenplanse omgevingsplanactiviteit advies (met instemming) bij hen gevraagd moet worden. Het al dan niet instellen van advies (met instemming) vraagt een aparte afweging die afhankelijk is van problematiek, tijd, politiek, en praktijk. Gedeputeerde Staten stellen daarom in een apart besluit de aanwijzing van gevallen van provinciaal belang vast. Bij deze aanwijzing gaat het om gevallen van een provinciaal belang dat niet doelmatig of doeltreffend door een gemeente kan worden uitgeoefend. Vanuit de afweging over het al dan niet instellen van advies (met instemming) komen in beginsel de volgende categorieën van gevallen in aanmerking:
-
Wettelijke taken of verantwoordelijkheden: in het Besluit kwaliteit leefomgeving heeft de wetgever via instructieregels voor de omgevingsverordening een aantal verantwoordelijkheden bij de provincie belegd. Vanuit die verantwoordelijkheid wil de provincie betrokken worden bij ontwikkelingen die deze verantwoordelijkheid raken, zoals het Natuurnetwerk Brabant.
-
Gemeentegrens overstijgende activiteiten: het gaat hierbij om ontwikkelingen waarbij de provincie een regiefunctie vervult, zoals stedelijke ontwikkelingen of ontwikkelingen met een grote impact op de fysieke leefomgeving, zoals wind- en zonneparken of grootschalige ontwikkelingen vanuit de landbouw. Soms gaat het dan ook om naleving van in regionaal verband gemaakte afspraken, zoals bij stedelijke ontwikkelingen. Vanuit de regiefunctie is provinciale betrokkenheid gewenst.
-
Maatwerkbepalingen: deze regels bieden de mogelijkheid om af te wijken van de basis instructieregels en bevatten vaak kwalitatieve bepalingen of zogenaamde open normen. Bij veel instructieregels is sprake van een 'open norm'. Zo'n open norm leent zich niet goed voor toepassing als beoordelingsregel. Bij de opstelling van deze vaak kwalitatieve regels in de omgevingsverordening is ervan uitgegaan dat partijen (initiatiefnemer, omwonenden, gemeenten, waterschap en provincie) in gezamenlijk overleg invulling geven aan die kwalitatieve voorwaarden. De invulling van de kwalitatieve voorwaarden is maatwerk en kan per geval verschillen, afhankelijk van de activiteit, de effecten op aanwezige waarden en functies in een gebied of de doelen die vanuit gemeente, waterschap of provincie worden nagestreefd. Door kwalitatieve voorwaarden toe te passen, zijn detailregelingen vervallen. Om een eenduidige toepassing van deze regels te bewerkstelligen, is advies gewenst.
-
Specifieke onderwerpen van provinciaal belang: vanuit specifieke onderwerpen van provinciaal belang kan het gewenst zijn om adviesrecht (met instemming) in te stellen. Denk aan onderwerpen als veehouderij of grootschalige logistiek. Of het wenselijk is voor dit soort specifieke onderwerpen advies (met instemming) in te stellen kan per geval verschillen.
Tot slot benadrukken wij dat niet alle ontwikkelingen met een buitenplanse omgevingsplanactiviteit
vergund kunnen worden. Een buitenplanse omgevingsplanactiviteit is per definitie gericht
op het vergunnen van een activiteit en niet op het weghalen van de juridische regeling
die een bestaande activiteit of functie toestaat. Bij sommige ontwikkelingen geldt
vanuit de instructieregels dat juridisch wordt geborgd dat de bestaande (vaak milieubelastende)
activiteit niet langer mag worden uitgeoefend. Dat kan alleen door een wijziging van
het omgevingsplan. Of is er een maximum omvang voor bouwpercelen opgenomen. Als die
omvang vastligt in het omgevingsplan, kan er geen activiteit buiten dat bouwperceel
vergund worden; dan wordt de maximale omvang van het bouwperceel immers (virtueel)
overschreden.
Op grond van jurisprudentie van de Afdeling bestuursrechtspraak over de afwijkvergunning
ex artikel 2.1, eerste lid, onder c, Wet algemene bepalingen omgevingsrecht, kan een
omgevingsvergunning die zich richt op het vergunnen van een activiteit niet de juridische
mogelijkheden wegnemen die in het bestemmingsplan staan. De buitenplanse omgevingsplanactiviteit
is ook gericht op het vergunnen van een nieuwe activiteit zodat daarin geen juridische
borging kan worden opgenomen dat de functie niet langer op het perceel is toegestaan,
ook niet door het opnemen van voorwaarden in de omgevingsvergunning. Dergelijke ontwikkelingen
kunnen dus niet met toepassing van een buitenplanse omgevingsplanactiviteit worden
vergund omdat niet voldaan kan worden aan de instructieregels. Uit het systeem van
de wet volgt dan dat de aanvraag voor de omgevingsvergunning moet worden geweigerd.
In sommige situaties kunnen er meerdere bepalingen van toepassing zijn, zoals:
-
over één gebied liggen meerdere locaties;
-
over één bouwperceel liggen meerdere locaties waardoor er voor de ter plaatse gevestigde functie binnen één bouwperceel verschillende regiems gelden, de zogenaamde doorsneden bouwpercelen;
-
binnen één bouwperceel zijn meerdere functies gevestigd waarvoor verschillende bepalingen gelden, bijvoorbeeld bij gemengde agrarische bedrijven.
Het is belangrijk dat duidelijk is welk regiem van toepassing is ten behoeve van de
vertaling in het omgevingsplan. Het is niet wenselijk dat er twee verschillende regiems
gelden waaruit gekozen kan worden. Daarom is opgenomen dat als er meerdere bepalingen
uit de verordening gelden voor een bepaald gebied, binnen één bouwperceel of voor
een bepaalde activiteit of functie, het zwaarste regiem geldt, tenzij uitdrukkelijk
anders is bepaald.
Hieruit volgt bijvoorbeeld dat in het geval er sprake is van een gemengd bedrijf met
een akkerbouwtak en een veehouderijtak, de omvang van een zo'n bedrijf ten hoogste
1,5 hectare mag bedragen. Of in het geval dat een veehouderij gedeeltelijk binnen
Stedelijk gebied ligt, voor het hele bouwperceel de regels gelden zoals opgenomen
in Artikel 5.62 Veehouderij in Stedelijk gebied. Overigens kan de gemeente in geval van een zogenaamd doorsneden bouwperceel ook
afwegen om een verzoek tot aanpassing van de grens van de betreffende locatie te doen.
Artikel 5.4 Bestaand ruimtebeslag
Voor de toepassing van dit hoofdstuk is het belangrijk dat er geen onduidelijkheid bestaat over wat wordt verstaan onder bestaand ruimtebeslag.
Vanuit zorgvuldig ruimtegebruik is het alleen bij uitzondering mogelijk om functies en activiteiten buiten bestaand ruimtebeslag mogelijk te maken. Dat is in de betreffende artikelen opgenomen.
Artikel 5.5 Algemene maatwerkbepaling
Voor veel regels geldt dat een beperkte afwijking van de daarin opgenomen maatvoering, in beginsel geen effect heeft voor de achterliggende doelen. Het gaat daarbij om relatief kleine afwijkingen. Er wordt hierbij een motivering gevraagd dat de afwijking geen afbreuk doet aan de doelen van de regeling en het achterliggende provinciaal belang.
Het tweede lid biedt voor enkele maatschappelijke ontwikkelingen van algemeen belang de mogelijkheid om buiten bestaand ruimtebeslag functies en activiteiten toe te delen (nieuwvestiging).
De ontheffing is gebaseerd op artikel 2.32 Omgevingswet. Op verzoek van het gemeentebestuur
kunnen Gedeputeerde Staten ontheffing verlenen van een instructieregel zoals opgenomen
in dit hoofdstuk.
Het gaat hierbij om gevallen waarmee Provinciale Staten bij het vaststellen van de
instructieregels geen rekening hebben gehouden of om gevallen waarbij de instructieregel
in dat concrete geval onevenredig uitpakt.
Bij het besluit over toepassing van de ontheffingsbevoegdheid vindt een afweging plaats tussen enerzijds de belangen die worden gediend met de regels uit de verordening en anderzijds het belang van het realiseren van het beleid van de gemeente. Als de belemmering van het belang onevenredig is in verhouding tot de provinciale belangen, kan dit reden zijn om de ontheffingsbevoegdheid toe te passen. De ontheffing geldt alleen voor incidentele gevallen en is niet bedoeld voor reguliere gevallen waarin instructieregels de verwezenlijking van het beleid belemmeren of voor herhaalde toepassing.
De ontheffingsbevoegdheid biedt de ruimte voor maatwerk en voor onvoorziene ontwikkelingen, bijvoorbeeld een innovatief of experimenteel project, waarbij maatschappelijke belangen spelen, af te wijken van de instructieregels.
Als een gemeente een verzoek tot ontheffing wil indienen, is vroegtijdig overleg en afstemming nodig gelet op het bijzondere -en incidentele- karakter van de ontheffing.
Paragraaf 5.1.2 Basisprincipes voor een evenwichtige toedeling van functies
Artikel 5.7 Zorgplicht voor een goede omgevingskwaliteit
Omgevingskwaliteit
De provincie wil de omgevingskwaliteit van Brabant bevorderen, in combinatie met een veilige en gezonde leefomgeving. Bij omgevingskwaliteit gaat het om de kwaliteit van een plek of gebied, die bepaald wordt door een goed samenspel van herkomstwaarde, belevingswaarde, gebruikswaarde en toekomstwaarde. De karakteristiek van een plek of gebied bestaat uit herkomst- en belevingswaarden. Onderling zijn deze nauw verbonden en geworteld in een lang historisch ontwikkelingsproces. Herkomstwaarde gaat onder andere over verbondenheid, eigenheid en herkenbaarheid, cultuurhistorische verscheidenheid, cultuurhistorische waarden en de leesbaarheid van de omgeving in tijd en ruimte. Voorbeelden van belevingswaarde zijn uitstraling en aantrekkelijkheid, de schoonheid van de omgeving en een omgeving met contrasten, diversiteit, rust en ruimte.
De gebruiks- en toekomstwaarden van een plek of gebied zijn vooral verbonden met de maatschappelijke en ruimtelijke dynamiek. Actuele maatschappelijke opgaven en vraagstukken zijn veelal in grote mate bepalend voor de toekomstige kwaliteit van de leefomgeving. Gebruikswaarde heeft onder andere betrekking op een goede bereikbaarheid en functionaliteit van locaties, effectiviteit en productiviteit, externe veiligheid, een schoon milieu en een goede waterhuishouding. Bij toekomstwaarde gaat het bijvoorbeeld om stabiliteit en flexibiliteit, duurzaamheid, draagvlak voor een betekenisvolle toekomst, erfgoed, rekening houden met ecologische voorraden en duurzame ecosystemen.

Bron: Dauvellier Planadvies
Veilige en gezonde leefomgeving
Voor een gezonde leefomgeving gaat de provincie uit van 'positieve gezondheid'. Ook de Brabantse Omgevingsvisie en het Beleidskader Gezondheid gaan uit van deze positieve gezondheidsbenadering. Daaraan gekoppeld is in het beleidskader de ambitie opgenomen van drie gezonde levensjaren erbij voor iedere Brabander. Bij positieve gezondheid ligt de nadruk op de veerkracht, eigen regie en het aanpassingsvermogen van de mens. Niet op de beperkingen of ziekte zelf. Want mensen zijn niet hun aandoening. Positieve gezondheid betekent dat iemand zingeving ervaart en vaardigheden heeft om de uitdagingen van het leven aan te kunnen. Bij een positieve gezondheidsbenadering worden zes dimensies om gezondheid in kaart te brengen, onderscheiden. De GGD heeft expertise op dit vlak en kan een belangrijke adviesrol vervullen hoe om te gaan met deze dimensies bij de toedeling van functies en activiteiten. Het gaat om:

Naast een gezonde leefomgeving is ook een veilige leefomgeving belangrijk bij een evenwichtige toedeling van functies en activiteiten. De veiligheidsregio's hebben daarbij een belangrijke rol en adviesfunctie, bijvoorbeeld door te adviseren over een veilige inrichting van gebieden met oog voor vluchtroutes, mogelijke maatregelen bij rampen, evacueerbaarheid van gebouwen enz. Ook diverse regels uit het Besluit activiteiten richten zich op een veilige leefomgeving. Bij de toedeling van functies is het belangrijk daarmee op voorhand rekening te houden.
Het belang van een veilige of gezonde leefomgeving wordt in een aantal specifieke instructieregels benadrukt; bijvoorbeeld het belang van de evacueerbaarheid in waterbergingsgebied of het belang van een gezonde leefomgeving bij een duurzame stedelijke ontwikkeling. Dat betekent niet dat ze in andere gevallen niet belangrijk zijn of niet betrokken hoeven te worden. Bij het toedelen van functies speelt een veilige en gezonde leefomgeving altijd een rol vanuit de zorgplicht voor een goede omgevingskwaliteit.
Zorgplicht voor een goede omgevingskwaliteit
De zorgplicht voor een goede omgevingskwaliteit is in deze verordening opgenomen om een bijdrage te leveren aan een juiste balans tussen beschermen en benutten, zoals verwoord in de Omgevingswet. De wet kent als maatschappelijk doel het in onderlinge samenhang:
-
a.
bereiken en in stand houden van een veilig en gezonde fysieke leefomgeving en een goede omgevingskwaliteit, ook vanwege de intrinsieke waarde van natuur, en
-
b.
doelmatig beheren, gebruiken en ontwikkelen van de fysieke leefomgeving ter vervulling van maatschappelijke behoeften.
Bij de evenwichtige toedeling van functies speelt de balans tussen beschermen en benutten een belangrijke rol. Dat verschilt per ontwikkeling, per onderwerp, per gebied en in de tijd. De Brabantse leefomgeving kent een grote verscheidenheid. Die omgeving bestaat zowel uit waarden die in een gebied aanwezig zijn als uit de aanwezige functies. Bij de zorgplicht voor een goede omgevingskwaliteit gaat het zowel om het beschermen van waarden als het bijdragen aan de ontwikkeling van waarden en functies in een gebied. De zorgplicht voor een goede omgevingskwaliteit omvat een aantal basisprincipes in combinatie met een diepe en ronde manier van kijken, die afkomstig zijn uit de Brabantse omgevingsvisie:
In deze verordening zijn geen regels opgenomen voor de brede manier van kijken. De brede manier van kijken sluit aan bij de uitgangspunten van de Omgevingswet dat een ontwikkeling samen met iedereen die het aangaat wordt opgepakt. Participatie en samenwerking zijn daarbij in de Brabantse praktijk een vanzelfsprekendheid. Afwegingen worden met de juiste betrokkenen en omwonenden van een initiatief of in een gebied samen gemaakt; op een sociaal inclusieve manier dus. Hierdoor kunnen slimme combinaties gelegd worden en komt de gebiedskennis en betrokkenheid vanuit de omgeving goed tot haar recht. Deze omgeving omvat niet alleen de direct omwonenden, maar ook inbreng van kennisinstellingen en initiatiefnemers van elders die hun ervaringen delen. Breed kijken omvat ook het over provincie en landsgrenzen heen kijken.
Gemeenten geven invulling aan een goede omgevingskwaliteit op lokaal niveau door een afweging te maken in een concreet geval. Vanuit provinciaal belang zijn er naast de basisprincipes voor omgevingskwaliteit ook specifieke regels voor bepaalde activiteiten en functies opgenomen in deze verordening. Sommige regels zijn gericht op bescherming van waarden, zoals natuur-, landschappelijke en cultuurhistorische waarden. Soms zijn de regels gericht op ontwikkeling, bijvoorbeeld door ontwikkelruimte te koppelen aan een versterking van kwaliteit door groenontwikkeling of sloop van leegstaande bebouwing. Dat is verder uitgewerkt in Paragraaf 5.1.3 Versterken van omgevingskwaliteit.
Artikel 5.8 Zorgvuldig ruimtegebruik
Eerste lid
Het principe van zorgvuldig ruimtegebruik is al geruime tijd in het provinciaal beleid verankerd en omvat diverse aspecten. Doel is om bestaand bebouwd gebied zo goed mogelijk te benutten. Het optimaal benutten van de bestaande bebouwde omgeving draagt bij aan het behoud van de openheid en kwaliteit van het buitengebied en aan hergebruik van leegkomende of bebouwde locaties in zowel stedelijk als landelijk gebied.
Het voorkomen van onnodig nieuw ruimtebeslag in het landelijk gebied is een belangrijk uitgangspunt. Dit beleid wordt gecontinueerd. Mede gelet op de leegstand van agrarisch vastgoed is nieuw ruimtebeslag in het landelijk gebied niet nodig of wenselijk. Hierop bestaan wel uitzonderingen, bijvoorbeeld bij de verplaatsing van een bedrijf in het kader van een openbaar belang of in het geval van functies die vanuit het borgen van een goede en veilige leefomgeving niet in de directe omgeving van kwetsbare functies mogelijk zijn, zoals windturbines. In het algemeen geldt dat het oprichten van bebouwing buiten bestaand ruimtebeslag gepaard gaat met sanering van leegstaande bebouwing elders.
Om het zorgvuldig ruimtegebruik binnen bestaand ruimtebeslag te bevorderen is onder b. opgenomen dat bij ontwikkelingen rekening wordt gehouden met de mogelijkheden voor intensivering van gebruik binnen bestaand ruimtebeslag (bijvoorbeeld door verticale bouw) en meervoudig ruimtegebruik. In de terminologie van de Omgevingswet betekent 'rekening houden met' dat alleen vanwege zwaarwegende redenen en gemotiveerd afgeweken kan worden van deze instructieregel. Intensivering en meervoudig ruimtegebruik is in het algemeen van belang, maar speelt zeker een rol bij grootschalige bebouwing die voor grootschalige logistiek wordt gebruikt. Door kantoren boven de distributieruimte te plaatsen, parkeren en energieopwekking op daken te realiseren of door stadslandbouw op daken te ontwikkelen, wordt schaarse ruimte efficiënter benut en kan nieuw ruimtebeslag worden beperkt. Met deze instructieregel wordt verplicht dat alvorens er uitbreiding van ruimtebeslag plaatsvindt eerst de mogelijkheden voor intensivering en meervoudig ruimtebeslag in beeld te brengen en te benutten.
Het voorkomen van onnodig nieuw ruimtebeslag krijgt vorm door eerst de mogelijkheden
binnen bestaande bebouwde omgeving optimaal te benutten. Dat betekent niet dat alle
fysieke ruimte benut moet worden voordat nieuw ruimtebeslag mogelijk is. Binnen steden
en dorpen is vanuit klimaat- en kwaliteitsdoelen bijvoorbeeld ook ruimte nodig voor
groenvoorzieningen en voldoende opvang van water. Een verbijzondering voor stedelijke
ontwikkeling is dat er toepassing gegeven moet zijn aan de ladder voor duurzame verstedelijking,
zoals opgenomen in het Besluit kwaliteit leefomgeving. Deze voorwaarde geldt rechtstreeks
vanuit de nationale wetgeving. Omdat de toepassing van de ladder vanuit provinciale
beleid essentieel is, is deze in de verordening opgenomen. Er zijn daarbij geen extra
eisen gesteld.
Zorgvuldig en meervoudig ruimtegebruik speelt ook een rol bij de ontwikkeling van
zonneparken. Daarvoor geldt de zonneladder. Die is opgenomen en nader toegelicht in Artikel 5.54 Zonneparken in Landelijk gebied.
Een ander aspect van zorgvuldig ruimtegebruik is het uitgangspunt dat gebouwen, bouwwerken en andere permanente voorzieningen worden geconcentreerd binnen het bouwperceel. Het is niet wenselijk dat overal 'los' in het landelijk gebied dergelijke voorzieningen worden opgericht. Juist daarom kent de verordening het begrip bouwperceel. Dit biedt ruimte aan de gemeente om binnen een bouwperceel onderscheid te maken in bijvoorbeeld een gedeelte waar alleen bouwwerken zijn toegestaan, zoals permanente teeltondersteunende voorzieningen, en een gedeelte waar het bouwvlak ligt ten behoeve van het oprichten van gebouwen. Overigens zijn in veel gevallen de omvang van het bouwperceel en het bouwvlak gelijk. Met name in de land- en tuinbouw of bij sommige recreatiebedrijven waar alleen op een beperkt deel van een bouwperceel gebouwen staan, kan het wenselijk zijn om onderscheid te maken.
Onder e. is een verbod op splitsing van het bouwperceel opgenomen. Dit voorkomt de mogelijkheid dat een omgevingsplan een nieuw bouwperceel toekent. Vanuit het principe van zorgvuldig ruimtegebruik is het niet wenselijk dat door splitsing overal in het landelijk gebied nieuwe bouwpercelen ontstaan met daarbij behorende bebouwings- en uitbreidingsmogelijkheden. Mede gelet op de nog steeds toenemende leegstand op bouwpercelen, is het primair de wens dat ontwikkelingen juist op die leegkomende bouwpercelen worden ontwikkeld. Uiteraard als dat past binnen de gewenste ontwikkelingsrichting van het gebied.
Wij benadrukken dat het binnen 1 bouwperceel wel mogelijk is meerdere BV's te vestigen,
bijvoorbeeld een bedrijfsverzamelgebouw of meerdere kleinschalige functies, zoals
een recreatie bedrijf en een zorgfunctie. Het omgevingsplan kan het toelaten van meerdere
gebruiksactiviteiten, functies of BV's op eenvoudige wijze mogelijk maken door verschillende
gebruiksactiviteiten of functies aan 1 bouwperceel toe te delen. De verordening staat
daaraan niet in de weg. Uiteraard binnen de kaders die in deze verordening zijn gesteld.
Bijvoorbeeld aan de omvang van een bouwperceel. Het mogelijk maken van meerdere activiteiten
binnen een bouwperceel, betekent niet dat de maximaal toelaatbare omvang van ieder
van die activiteiten bij elkaar kan worden opgeteld. Artikel 5.3 staat daaraan in de weg. Vanwege het streven naar zorgvuldig ruimtegebruik en de
kaders die daarvoor in dit artikel zijn opgenomen, is het ook niet mogelijk (of wenselijk)
dat voor iedere gebruiksactiviteit, functie of BV een zelfstandig bouwperceel wordt
opgenomen. Om de afzonderlijke activiteiten of functies te reguleren kan desgewenst
binnen het bouwperceel met aanduidingen worden gewerkt.
Binnen Paragraaf 5.1.3 Versterken van omgevingskwaliteit zijn overigens diverse maatwerkmogelijkheden opgenomen, die voor specifieke situaties
mogelijkheden bieden.
Tweede lid
Als na zorgvuldige afweging blijkt dat de mogelijkheden voor de gewenste ontwikkeling binnen bestaand ruimtebeslag niet mogelijk zijn, kan een omgevingsplan voorzien in een uitbreiding (en voorkomende gevallen nieuwvestiging) als dat past binnen de voorwaarden die voor die ontwikkeling in dit hoofdstuk zijn opgenomen. Uitbreiding is ook gelijktijdig met de vestiging van een functie of activiteit mogelijk op een bestaand bouwperceel dat te klein is voor de gewenste ontwikkeling.
In het geval er toepassing wordt gegeven aan dit lid, wordt overeenkomstig toepassing gegeven aan de uitgangspunten van het eerste lid. Dat betekent dat bij de ontwikkeling zo zorgvuldig als mogelijk omgaat met het ruimtebeslag door optimaal invulling te geven aan de mogelijkheden voor intensivering van het beoogde ruimtebeslag en dat er toepassing wordt gegeven aan meervoudig ruimtegebruik.
Artikel 5.9 Toepassing van de lagenbenadering
De toepassing van de lagenbenadering is een hulpmiddel voor het maken van een goede
afweging over ontwikkelingen. Met een juiste toepassing worden de effecten van een
ontwikkeling op de verschillende lagen in beeld gebracht en maatregelen om optredende
negatieve effecten te voorkomen. Het gaat daarbij om het effect op de lagen in wisselwerking
met elkaar waarbij de factor tijd actief wordt benut. De lagenbenadering is niet nieuw.
De eigenschappen van de ondergrond, het landschap, de infrastructuur en de mate van
verstedelijking verschillen sterk binnen Brabant. Hierdoor kan een ingreep in het
oosten van Brabant heel anders uitpakken dan in West-Brabant. Daarom is het van belang
om te weten hoe de omgeving in elkaar steekt en te kijken naar alle lagen: de ondergrond,
de netwerklaag, de bovenlaag en de tijdsdimensie. Tussen deze lagen bestaat een wisselwerking.
Iedere laag kent zijn eigen dynamiek, verschillende veranderingssnelheid en mate van
omkeerbaarheid bij ingrepen.
Bepaalde ingrepen kunnen verstrekkende effecten hebben waardoor elders problemen ontstaan.
Beleidsmatig is het daarom belangrijk dat het water- en bodemsysteem sturend is voor
ontwikkelingen. Voor het (kunnen) maken van een goede afweging is veel informatie
beschikbaar.
Diep kijken uit de Omgevingsvisie
Het 'diep' kijken, vraagt dat er rekening wordt gehouden met de laagdynamische ondergrond, maar ook met de effecten op de andere lagen en met toekomstige effecten. Dat wil niet zeggen dat er geen effecten op andere lagen mogelijk zijn. Bij afwegingen gaat het behoud van de levenskwaliteit in het hier en nu in economisch, sociaal en ecologische opzicht niet ten koste van de levenskwaliteit elders en later. Uiteraard kan daarbij alleen rekening worden gehouden met ontwikkelingen die bij de gemeente bekend zijn. Dat kunnen ook aspecten zijn die nog geen vastgesteld beleid betreffen.
Met de lagenbenadering wordt ook toepassing gegeven aan het principe van water en
bodem sturend. Kiezen voor water en bodem sturend betekent dat het natuurlijk functioneren
van het water- en bodemsysteem zoveel mogelijk wordt hersteld én zoveel mogelijk leidend
is in ruimtelijke inrichting en grondgebruik voor natuur, landbouw, wonen, werken,
energieopwekking, recreatie, etc. Hierdoor wordt afwenteling van water- en bodemgerelateerde
problemen naar andere gebieden, naar volgende generaties en van privaat naar publiek
voorkomen. Uitgangspunt hierbij is dat een systeemgerichte aanpak nodig is, oftewel
herstel van de systeemwerking. Het grondwater, het oppervlaktewater en de bodem vormen
één groot samenhangend geheel. Keuzes die bovenstrooms gemaakt worden, hebben direct
gevolgen voor de situatie benedenstrooms. Snelle ontwatering en afwatering in hoger
gelegen gebieden kan tot wateroverlast in lagergelegen gebieden leiden.
Door het samenhangend water- en bodemsysteem sturend te laten zijn bij ruimtelijke
ontwikkelingen, kunnen de grote maatschappelijke opgaven van deze tijd (klimaat, natuur,
waterbeheer, landbouw, verstedelijking) toekomstbestendig worden vorm gegeven. Het
water- en bodemsysteem bepaalt de randvoorwaarden en het gebruik wordt daarop aangepast.
Daarnaast wordt het natuurlijk functioneren van het water- en bodemsysteem zoveel
mogelijk hersteld.
Bij de afweging gaat het niet alleen om de effecten op de omliggende functies in het gebied maar ook op effecten van een ontwikkeling elders. Niet alleen de effecten nu maar ook de effecten naar de toekomst. Past een functie binnen de toekomstige (gewenste) ontwikkelingsrichting van een gebied; bijvoorbeeld een toekomstige woonwijk of juist een gebied waar behoud van natuur of een primaat voor de agrarische functie wordt nagestreefd. Wat zijn de effecten van de ontwikkeling op een veilige en gezonde leefomgeving? Is de functie toekomstbestendig of betreft het een tijdelijke functie? Zo kan er bijvoorbeeld ruimte zijn voor tijdelijke functies in de nog niet ingerichte delen van het Natuurnetwerk Brabant als dat geen afbreuk doet aan de realisatie van het natuurnetwerk maar bestaat die ruimte niet voor permanente functies. Een ander aspect betreft de onomkeerbaarheid. Als een functie onomkeerbare effecten heeft op een te beschermen belang, bijvoorbeeld een ernstige verontreiniging van het grondwater of de aantasting van niet vervangbare aardkundige waarden kan dat een reden zijn om zo'n ontwikkeling niet op die plek toe te laten maar een andere plek.
De intensiteit van de afweging hangt af van het gebied en de ontwikkeling. Naarmate een ontwikkeling minder inbreuk maakt op de leefomgeving of de omgevingskwaliteit, is ook de afweging minder indringend. Gemeenten hebben derhalve een bepaalde vrijheid hier invulling aan te geven.
Beschikbare informatie
Voor een aantal aspecten die bij de lagenbenadering betrokken worden, bevat deze verordening specifieke regels, zoals het Natuur Netwerk Brabant, de groenblauwe waarden, cultuurhistorische- en aardkundige waarden, stiltegebied en delen van het watersysteem. Voor diverse aspecten stelt de provincie ook aanvullende informatie beschikbaar die benut kan worden bij de toepassing van de lagenbenadering, zoals: natuurgegevens, het gebiedspaspoort Brabant via www.brabant.nl/gebiedspaspoort, de Aardkundige waardenkaart en de Cultuurhistorische waardenkaart, de bodemwijzer, de wateratlas, gezondheidsrisicokaarten, de atlas van de leefomgeving etc.
Vanuit water- en bodemsturend hebben overheden (Rijk, provincies, waterschappen en stedelijke regio's) gezamenlijk gewerkt aan een watersignaleringskaart. De kaart is gemaakt om het gesprek te starten over nieuwe stedelijke ontwikkelingen in relatie tot klimaatrobuust ontwikkelen. De watersignaleringskaart kunt u digitaal raadplegen via www.klimaatadaptatiebrabant.nl/hulpmiddelen.
Daarnaast wordt ook door andere instanties informatie beschikbaar gesteld, zoals de Brabantse omgevingsscan (BrOS ter beschikking gesteld door de GGD) en de Handreiking veehouderij en volksgezondheid (kennisplatform veehouderij).
De provincie heeft de datahub Brabant Schakelt ontwikkeld. Dit is een tool die kan
helpen bij de toepassing van de lagenbenadering. Veel van de hierboven benoemde informatie
is ook via de datahub beschikbaar op www.brabant.nl/brabantschakelt
De datahub ontsluit een schat aan geografische data over de provincie. Met analyses
van de huidige situatie, de ruimtelijke impact van vastgesteld beleid én mogelijke
toekomstige ontwikkelingen. Daarnaast bevat de datahub het herijkte gebiedspaspoort
Brabant met daarin het verhaal over het landschap van Brabant. Het gebiedspaspoort
duidt de essentiële ruimtelijke kenmerken die bepalend zijn voor de karakteristiek
en kwaliteit van Brabant. Door te begrijpen waarom Brabant is geworden wat het nu
is, kunnen de juiste keuzes worden gemaakt voor de toekomst. De datahub helpt om alle
informatie te verkrijgen voor het maken van een integrale ruimtelijke afweging.
Artikel 5.10 Meerwaardecreatie
Door ontwikkelingen niet enkel vanuit een economische, sociale of ecologische hoek te bekijken maar bij belangrijke ontwikkelingen met een grote impact op de leefomgeving al deze aspecten te betrekken, ontstaat meerwaarde voor de plek en voor de ontwikkeling van Brabant. Rekening houdend met de plek van de ontwikkeling worden urgente kwesties aan andere opgaven gekoppeld, rekening houdend met de unieke identiteit en de landschappelijke kwaliteiten van een gebied.
-
People: wat betekent het initiatief voor de gemeenschap in termen van veiligheid en gezondheid, sociale samenhang (sociale inclusiviteit) en kwaliteit van de leefomgeving? Hebben mensen profijt van het initiatief in hun omgeving?
-
Planet: hoe draagt het initiatief bij aan meer circulariteit en daarmee volhoudbaarheid van onze leefomgeving (minder energiegrondstofverspilling, minder klimaatbelasting)?
-
Profit: wat levert het op voor een economisch sterke (top)positie van Brabant?
Deze vragen helpen bij het maken van keuzes en het leggen van verbindingen. Door vanuit meerdere kanten naar een initiatief te kijken, wordt het initiatief - en dus ook Brabant - er beter van.
Door daarbij ook vanuit verschillende schaalniveaus naar een vraagstuk te kijken, komen steeds andere aspecten naar boven. Door kennis te benutten die elders is opgedaan, ontstaan er misschien nieuwe mogelijkheden. En soms heeft een ontwikkeling op lokaal niveau heel andere effecten dan als je deze op regionaal schaalniveau bekijkt. Hierbij staat een gebiedsgerichte benadering, waarbij het initiatief en de plek - nu en in de toekomst - centraal. Het gaat daarbij zowel over de beleving van mensen als het praktische nut, de waardering voor het verleden en de positieve effecten voor alle toekomstige gebruikers van de Brabantse omgeving. Kortom een vernieuwde, gebiedsgerichte invulling van het streven naar een balans tussen people, planet en profit.
Paragraaf 5.1.3 Versterken van omgevingskwaliteit
In deze paragraaf zijn diverse maatwerkmogelijkheden opgenomen. Maatwerk biedt een mogelijkheid om vanwege specifieke omstandigheden een uitzondering te maken op het bestaande beleid. In het geval van deze Omgevingsverordening kan met een maatwerkregeling een uitzondering worden gemaakt op de instructieregels over een bepaald onderwerp. Daarom vragen die bepalingen om een specifieke afweging en invulling. Daarbij is niet alles mogelijk, ook niet als door een bepaald initiatief of voor een bepaalde ontwikkeling in een plan is aangegeven dat aan alle gestelde voorwaarden is voldaan. De kwalitatieve voorwaarden zijn opgenomen als aandachtspunten, die gezamenlijk door partijen verder worden ingevuld en vormgegeven. Het zijn nadrukkelijk geen afvinklijstjes! Aan de kwalitatieve voorwaarden wordt via diep-rond-breed (door toepassing van de Principes voor een evenredige toedeling van functies) gezamenlijk vorm en inhoud gegeven. Afstemming met een beleidsmedewerker die gespecialiseerd is in bijvoorbeeld water-, energie- of landbouwbeleid is niet afdoende als het gaat om toepassing van maatwerk voor omgevingskwaliteit. Bij maatwerk gaat het altijd om een integrale afweging van de verschillende belangen die spelen in een gebied en over meerwaardecreatie: wat kan de ontwikkeling betekenen voor andere doelen in het gebied. Daarom is specifieke betrokkenheid van een deskundige voor omgevingskwaliteit als voorwaarde opgenomen. Overigens mag uiteraard verwacht worden dat een provincie medewerker dat ook zelf aangeeft en dat die tijdig een collega vanuit omgevingskwaliteit bij een plan betrekt.
Doordat maatwerk altijd is toegespitst op een concrete ontwikkeling, van een bepaalde initiatiefnemer, in een bepaald gebied en soms in een bepaalde tijd, is het in veel gevallen niet mogelijk om voor die ontwikkelingen 'standaardregels' in het omgevingsplan op te nemen.
Artikel 5.11 Kwaliteitsverbetering landschap
Vanuit het bereiken van een goede omgevingskwaliteit geldt in Brabant sinds 2014 de regeling Kwaliteitsverbetering landschap. Een omgevingsplan dat een ontwikkeling mogelijk maakt in Landelijk gebied moet hiervoor een regeling opnemen.
Om gemeenten te ondersteunen bij de uitvoering van deze regeling is in 2011 een handreiking Kwaliteitsverbetering van het landschap opgesteld. Vrijwel alle gemeenten in Brabant hebben de regeling verder uitgewerkt in beleid en regionaal afspraken gemaakt over de toepassing.
Op sommige plaatsen in de verordening zijn verbijzonderingen van de kwaliteitsverbetering landschap opgenomen. De verplichtingen die daaruit voortvloeien, maken deel uit van de kwaliteitsverbetering landschap als bedoeld in dit artikel, bijvoorbeeld de verplichte sloop van overtollige bebouwing bij hergebruik van een VAB-locatie of de minimale verplichting voor een landschappelijke inpassing bij veehouderijen en mestbewerking.
Soms is nadrukkelijk bepaald dat dit artikel niet van toepassing is omdat de regeling zelf al voorziet in kwaliteitsverbetering, zoals de regeling opgenomen in Artikel 5.14. Er is derhalve geen sprake van een stapeling van regelingen.
In het besluit tot vaststelling van het omgevingsplan of in de toelichting van het plan onderbouwt de gemeente dat de inzet van de kwaliteitsverbetering past binnen het beleid voor een gebied of de omgeving. Dit kan bijvoorbeeld door aan te geven dat de maatregelen passen bij het aanwezige landschapstype of door te verwijzen naar een landschapsplan of gemeentelijke structuurvisie waarin landschapsdoelen zijn opgenomen. Landschapsverbeterende maatregelen kunnen daarbij ook bijdragen aan klimaatadaptatie. Vanuit meerwaardecreatie is het zelfs gewenst om waar mogelijk opgaven te combineren. De verordening biedt nadrukkelijk de mogelijkheid dat de kwaliteitsverbetering niet op dezelfde plek plaatsvindt als de ontwikkeling. Het is aan de gemeente om hiervoor beleid te ontwikkelen. In geval de kwaliteitsverbetering elders wordt uitgevoerd, geldt ter plaatse van de ontwikkeling uiteraard wel een goede landschappelijke inpassing.
Om alle onduidelijkheid over het begrip landschap weg te nemen is duidelijk aangegeven dat het begrip landschap niet alleen betrekking heeft op groenontwikkeling maar ook betrekking heeft op de sloop of uiterlijke verschijningsvorm van bebouwing.
Veel gemeenten hebben in het kader van het regionaal overleg afspraken gemaakt met de provincie over de toepassing van de kwaliteitsverbetering landschap. Voor die gemeenten geldt dat zij als onderbouwing naar die afspraken kunnen verwijzen. Overigens is het daarbij nog steeds nodig dat conform de gemaakte afspraken de kwaliteitsverbetering bij concrete ontwikkelingen in het omgevingsplan wordt vastgelegd en geborgd. In het geval dat de gemeente een landschapsfonds heeft ingesteld, geldt dat er over de besteding van dat fonds periodiek verslag wordt gedaan in het regionaal overleg. In Hoofdstuk 9 is hiervoor een informatieplicht opgenomen.
Artikel 5.12 Ontwikkelingsrichting
Bij de afweging over de ontwikkeling van nieuwe activiteiten en functies in het Landelijk gebied is het belangrijk na te denken of dit past binnen de ontwikkelingsrichting van het gebied waar de locatie ligt. Om de afweging te kunnen maken in een concreet geval is het nodig dat een gemeente beleid uitwerkt waarin een ontwikkelingsrichting voor de verschillende typen gebied is opgenomen. Dat voorkomt ad hoc besluitvorming en biedt duidelijkheid naar zowel initiatiefnemers als omwonenden. Voor zover zo'n ontwikkelingsrichting al niet is opgenomen in bestaande plannen of daaruit afgeleid kan worden, kan zo'n ontwikkelingsrichting redelijk snel en eenvoudig samen met betrokkenen in een gebied gemaakt worden. Het gaat om een globale denkrichting welke functies passen in de te onderscheiden gebieden met een globale bepaling van een omvang. Vervolgens biedt dit houvast bij de ontwikkeling van concrete initiatieven en kan dit als basis dienen voor de toepassing van het verlenen van een omgevingsvergunning voor afwijking van het omgevingsplan of een wijziging daarvan.
De ontwikkelingsrichting kan een omgevingsvisie zijn, maar dat hoeft niet. De gemeente heeft een keuzevrijheid op welke manier zij invulling geeft aan dit vereiste. Dat kan bijvoorbeeld door de ontwikkelingsrichting op te nemen als onderbouwing bij het omgevingsplan maar dat kan ook door dit in een apart beleidsdocument op te nemen, in een (beleids)programma voor het landelijk gebied, als motivering van het vaststellingsbesluit of als paragraaf binnen de omgevingsvisie.
Bij het maken van de ontwikkelingsrichting voor het landelijk gebied van de gemeente gaat het niet alleen over welke functies en activiteiten vanuit een gebiedsgerichte benadering, rekening houdend met omliggende waarden en functies, in een gebied passen. De waarden die daarbij vanuit de provincie van belang zijn, zijn opgenomen in Afdeling 5.2 Basis op orde. Het is ook van belang om de effecten van een ontwikkeling elders, dus buiten de directe omgeving, te betrekken. Het toelaten van bedrijven in het landelijk gebied heeft bijvoorbeeld niet alleen effect vanuit milieu en mobiliteit op de omgeving maar kan ook leegstand op bedrijventerreinen tot gevolg hebben. Vanuit het karakter van voorzieningen zijn sommige voorzieningen meer passend in de directe omgeving van steden en dorpen omdat deze zich richten op dagelijkse dienstverlening, zoals sportvoorzieningen, kinderdagverblijven of kleinschalige detailhandel. Dit voorkomt een onnodige belasting van dagelijks bestemmingsverkeer in het landelijk gebied. Voorzieningen die zich meer richten op recreatie lenen zich naar hun aard beter om juist in de nabijheid van fiets- en wandelroutes te vestigen of bij waterrecreatie. Een ander aspect dat om aandacht vraagt is de factor tijd: wat leren we uit het verleden of wat is het effect van de ontwikkeling op de lange termijn.
Door de basisprincipes uit artikel 5.7 Zorgplicht voor een goede omgevingskwaliteit consequent te doorlopen, worden diverse aspecten die van belang (kunnen) zijn inzichtelijk,
zoals aandacht voor grote opgaven die spelen als duurzame energie, klimaatadaptatie
en leegstand. Wat is er vanuit die opgaven nodig en hoe passen nieuwe ontwikkelingen
daarbij?
Belangrijk aspect bij leegstand is bijvoorbeeld hoe met een evenwichtige toedeling
van functies een evenredige verhouding ontstaat tussen plekken waar weinig en plekken
waar meer mogelijkheden voor hergebruik zijn. Het nadenken over de instelling van
een sloopfonds of een fonds voor kwaliteitsverbetering landschap, kan bijdragen aan
een evenwichtige verdeling van de gebruiksruimte. Hierdoor kan op plekken waar geen
of minder gebruiksmogelijkheden bestaan leegkomende bebouwing worden gesloopt.
De ontwikkelingsrichting geeft daarom mede invulling aan hoe de gemeente in een concreet gebied omgaat met de kwaliteitsverbetering landschap uit artikel 5.11.
Artikel 5.13 Maatwerk voor verplaatsing van functies en activiteiten
eerste lid
Dit artikel maakt nieuw ruimtebeslag mogelijk voor een verplaatsing van bijvoorbeeld een woning of bedrijf in het landelijk gebied vanwege een algemeen belang, zoals de aanleg van een weg, een nieuwe woonwijk of de aanleg van een natuurgebied. Als daarvoor geen mogelijkheid bestaat binnen bestaand ruimtebeslag, kan een nieuwe locatie ontwikkeld worden onder de voorwaarde dat de oude locatie in zijn geheel wordt gesaneerd. Dat betekent dat de woon- of bedrijfsfunctie van het perceel wordt verwijderd en dat alle bebouwing wordt gesloopt. De ontwikkeling op de nieuwe locatie moet wel passen binnen de overige regels van deze verordening. In uitzonderingssituaties bestaat de mogelijkheid dat de bedrijfswoning achterblijft en wordt omgezet naar een burgerwoning. Dat is alleen mogelijk als een burgerwoonfunctie past binnen de ontwikkelingsrichting van het gebied, bijvoorbeeld omdat er een bebouwingsconcentratie ligt waar al een menging van functies en bebouwing aanwezig is. In zo'n geval worden de bouwmogelijkheden voor de te verplaatsen functie uiteraard wel gesaneerd en moet aanvullend worden voorzien in een bijdrage voor het versterken van omgevingskwaliteit (vanwege het achterblijven van de woning).
tweede lid
Met deze regeling is maatwerk mogelijk in het geval dat een initiatiefnemer gronden in bezit heeft waarop hij graag een bepaalde functie wil ontwikkelen. Nieuwvestiging van een functie is op grond van deze verordening niet mogelijk omdat een omgevingsplan buiten bestaand ruimtebeslag geen nieuwe bouw- of gebruiksactiviteiten mag toelaten. Gelet op de toenemende leegstand en het streven naar versterking van omgevingskwaliteit, wil de provincie hergebruik van leegkomende gebouwen stimuleren en een steeds verdergaande verstening tegengaan.
Soms ligt een leegstaande locatie op een minder gewenste plek en is er wel een geschikte plek voorhanden waar nu geen bouwperceel aanwezig is. In een dergelijk geval kan gebruik gemaakt worden van deze maatwerkregeling.
Ook hier geldt dat de ontwikkeling op die nieuwe locatie voor het overige moet passen binnen de uitgangspunten, belangen en doelen die in deze verordening zijn opgenomen. Dat betekent bijvoorbeeld dat het met dit artikel niet zo maar mogelijk is om af te wijken van de maximale maatvoering van bouwpercelen voor een veehouderij of de beschermingsregels die in Paragraaf 5.2.5 en Paragraaf 5.2.6 zijn opgenomen.
Op de te saneren plek moet sprake zijn van een aanzienlijke kwaliteitswinst. Dat betekent dat de gehele locatie feitelijk en juridisch wordt opgeheven. Het is niet mogelijk om op verschillende locaties kleine hoeveelheden bebouwing te slopen terwijl overige (nog in gebruik zijnde) bebouwing op die locaties resteert en zo een mogelijkheid te scheppen om via nieuwvestiging een nieuw bouwperceel te verkrijgen voor een nieuwe bouw- en gebruiksactiviteit. Dat kan anders liggen als er verschillende locaties in het geheel gesaneerd worden, waardoor er wel aanzienlijke kwaliteitswinst wordt gerealiseerd doordat verspreid liggende bebouwing in Landelijk gebied wordt gesaneerd.
Omdat deze maatwerkregeling de basis van de uitgangspunten van deze verordening raakt, is het altijd nodig om vooraf een deskundige van de provincie te betrekken.
Artikel 5.14 Maatwerk met als doel omgevingskwaliteit
Algemeen
In het verleden bestonden er diverse regelingen die vanuit een rood-voor-groen benadering ontwikkelingen mogelijk maakte:
-
de individuele ruimte-voor-ruimte regeling voor varkens- en kippenhouderijen;
-
de landgoederenregeling;
-
de regeling kwaliteitsverbetering bebouwingsconcentraties;
-
nieuwe functies en activiteiten bij complexen van cultuurhistorisch belang;
-
splitsing van cultuurhistorisch waardevolle bebouwing of beeldbepalende woonboerderijen.
Rood voor groen betekent dat een ontwikkeling plaatsvindt vanuit de wens om een 'groen' doel te realiseren. Groen vanuit een brede betekenis, zoals de sloop van leegstaande gebouwen, de aanleg van natuur of landschapselementen, behoud van cultuurhistorisch waardevol landschap en gebouwen of de aanleg van extensieve recreatieve voorzieningen. Om het groene doel te realiseren, wordt de ontwikkeling van een rode functie ingezet. Met de opbrengst van die rode ontwikkeling in het Landelijk gebied (bijvoorbeeld de bouw van een woning of de ontwikkeling van een recreatieve of niet-agrarische functie), wordt dan het groene doel gerealiseerd.
De meeste van bovenstaande regelingen stammen uit de jaren 2000-2005. De voorwaarden voor toepassing van de regeling passen daarom niet altijd meer bij de uitgangspunten van deze tijd. Bijvoorbeeld bij ruimte voor ruimte kunnen alleen varkens- en pluimveebedrijven meedoen in voormalige reconstructiegebieden. De regeling is gebaseerd op de problematiek begin deze eeuw terwijl de huidige problematiek ook melkveehouders en bedrijven buiten de voormalige reconstructiegebieden betreft. En de landgoederenregeling was erg gedetailleerd waardoor creativiteit en afweging naar specifieke gebiedskenmerken steeds vaker achterwege bleef. Bijvoorbeeld: bij de landgoederenregeling werd in het verleden per wooneenheid van 750 m3 als tegenprestatie de aanleg van 2,5 hectare natuur gevraagd. Er werden daarbij geen eisen gesteld aan wat voor natuur of de locatie van de nieuwe natuur. Hierdoor ontstonden losliggende natuurgebiedjes die vanuit de kwaliteit en samenhang van het Natuur Netwerk Brabant slechts weinig bijdroegen. Bovendien stuitte de regeling soms op problemen in geval van een zorglandgoed.
Daarom is vanwege de opstelling van de omgevingsverordening aan Brabant Advies gevraagd advies te geven over een nieuwe regeling. Dit heeft geleid tot het op 10 juli 2020 uitgebrachte rapport 'Een nieuwe aanpak voor rood en groen'. Brabant Advies beveelt een nieuwe aanpak aan waarbij de gemeente als eerste aan zet is maar met een stevige rol voor de provincie om kennisontwikkeling, eenheid van beleid en het versterken van omgevingskwaliteit te ondersteunen. Gebaseerd op dit advies en ervaringen uit de praktijk, zijn in deze omgevingsverordening de oude regelingen samengevoegd. Doordat de doelen van de eerdere regelingen zijn gehandhaafd, zijn de basisuitgangspunten niet veranderd maar wel algemener geformuleerd. Daardoor biedt de regeling meer mogelijkheden voor nieuwe ontwikkelingen en het combineren van opgaven. Bijvoorbeeld door te voorzien in een vraag voor de ontwikkeling van (tijdelijke) tiny houses. Vanuit de oude regeling was dat niet mogelijk. Met de nieuwe regeling kan meer maatwerk geleverd worden.
Algemene voorwaarden lid 1
De nieuwe regeling biedt meer mogelijkheden voor ontwikkelingen in het landelijk gebied, zolang deze als doel hebben de omgevingskwaliteit te versterken. Belangrijkste voorwaarde is dat een initiatief de realisering van de 'groene ontwikkeling' als doel heeft. De rode ontwikkeling (de toe te laten gebruiks- of bouwactiviteit) staat ten dienste van dat groene doel en wordt daarvoor volledig ingezet. Daarom is opgenomen dat de rode ontwikkeling tot doel heeft om de omgevingskwaliteit te versterken en daarvoor de middelen biedt.
De fysieke tegenprestatie in het versterken van omgevingskwaliteit gaat altijd om feitelijk nog te realiseren omgevingskwaliteit. Het is daarom niet mogelijk om in het verleden gerealiseerde kwaliteitswinst in te brengen. Er moet daarom een directe koppeling liggen tussen de toe te laten activiteit en de fysieke tegenprestatie in versterken omgevingskwaliteit. Vanuit de uitvoerbaarheid van de regeling kan er soms een beperkte tijd liggen tussen beide ontwikkelingen. Dat is uiteraard wel mogelijk.
'Groen' heeft in de rood-voor-groen benadering een brede betekenis: het versterken van omgevingskwaliteit. Dat impliceert dat de inzet (mede) is gericht op algemene belangen en dat het niet alleen een individueel belang betreft. Het kan bijvoorbeeld gaan om de aanleg van natuur en landschapselementen, sloop van leegstaande gebouwen, behoud en versterking van cultuurhistorische waarden en kenmerken, klimaatmaatregelen maar ook het verminderen van emissies van milieuhinderlijke stoffen. Uiteraard rekening houdend met de specifieke kenmerken, waarden en functies in een gebied. Wij benadrukken dat de opgenomen invulling van versterken van omgevingskwaliteit geen limitatieve opsomming betreft. Uitgangspunt van de regeling is wel dat de versterking van omgevingskwaliteit is gericht op de fysieke leefomgeving van het landelijk gebied.
Er geldt voorts een anti-dubbeltelbepaling. Als het versterken van de omgevingskwaliteit al is verzekerd vanwege een wettelijke verplichting of vanwege deelname aan een regeling, dan kan die versterking niet (nogmaals) ingebracht worden voor de toepassing van deze regeling. Het kan dan bijvoorbeeld gaan om een regeling waarbij een bedrijf een sloopverplichting heeft vanwege deelname. Of een subsidie die is ontvangen voor de aanleg van natuur.
De fysieke tegenprestatie in het versterken van omgevingskwaliteit moet juridisch zijn geborgd. Het is aan gemeente en initiatiefnemer om hieraan concreet invulling te geven. Denkbaar is dat gewerkt wordt met voorwaarden die het beoogde gebruik of het mogen verrichten van de gebruiksactiviteit koppelen aan de voorwaarde dat de fysieke tegenprestatie is gerealiseerd en dat die ook in stand wordt gehouden. Daarnaast wordt een op de activiteit en fysieke versterking van omgevingskwaliteit gerichte regeling in het omgevingsplan verwacht. In sommige gevallen is het ook denkbaar dat wordt gewerkt met kwalitatieve verplichtingen. De borging moet op zo'n wijze zijn vorm gegeven dat die juridisch handhaafbaar en afdwingbaar is.
Een andere algemene voorwaarde gaat over de volhoudbaarheid van de ontwikkeling. Is
er met de kennis van nu, ook richting de toekomst behoefte aan de ontwikkeling of
gaat het om een tijdelijke functie? Het is ongewenst om nu nieuwe ontwikkelingen mogelijk
te maken waardoor de leegstand van de toekomst ontstaat. Maar ook of een initiatief
economisch levensvatbaar is: is er een goede bedrijfseconomische onderbouwing van
het initiatief? De te ontwikkelen gebruiks- of bouwactiviteit moet verder uiteraard
passen binnen de ontwikkelingsrichting van een gebied (artikel 5.12).
Bij het mogelijk maken van de gebruiks- of bouwactiviteit wordt toepassing gegeven
aan meerwaardecreatie (artikel 5.10); dat betekent bijvoorbeeld dat er aandacht is
voor energietransitie, klimaatmaatregelen, duurzaam bouwen, leefbaarheid etc.
De activiteit en de beoogde fysieke tegenprestatie moeten voorts uiteraard passen binnen algemene uitgangspunten van deze verordening. Daaronder valt ook dat de nieuwe bouw- of gebruiksactiviteit op zorgvuldige wijze landschappelijk wordt ingepast.
Overleg
Toepassing van deze regeling vraagt om maatwerk per geval. Daarom is geen concrete regeling uitgewerkt voor de tegenprestatie. De tegenprestatie wordt in breed overleg met betrokken partijen, waaronder de provincie, ingevuld. Het is een nieuwe regeling en daarom is het, zeker in het begin, belangrijk dat binnen de provincie op een gelijke manier met de regeling wordt omgegaan. Daarom is opgenomen dat een deskundige op het gebied van omgevingskwaliteit vanuit de provincie bij de ontwikkeling van het plan wordt betrokken.
Beleidsregel
Gedeputeerde Staten hebben een beleidsregel vastgesteld die invulling geeft aan de minimale omvang van de fysieke tegenprestatie die verwacht wordt bij het toevoegen van een woning (lid 3, onderdeel a). In de beleidsregel zijn de uitgangspunten opgenomen die Gedeputeerde Staten hanteren voor de kosten van sloop, aanleg van natuur en landschapselementen of het inleveren van stikstofruimte. De beleidsregel bevordert een gelijke toepassing binnen de provincie.
Monitor
Brabant Advies concludeert in zijn rapport ook de wenselijkheid om de effecten van de toepassing van rood-voor-groen beter te monitoren en te evalueren. Daarom is een jaarlijkse rapportageplicht opgenomen voor Gedeputeerde Staten. Zo'n rapportageplicht kan ook bijdragen aan kennisontwikkeling en kennisdeling door goede voorbeelden uit te dragen.
Sanering milieuhinderlijke activiteit (lid 2)
De voormalige Ruimte voor ruimte regeling had mede tot doel een aanzienlijk milieuwinst te realiseren. Ook deze regeling voorziet daarin. Het is daarbij van belang dat als een rode ontwikkeling wordt ingezet om de sanering van milieuhinder te bereiken, ook geborgd wordt dat daadwerkelijk een sanering en niet alleen een -al dan niet tijdelijke- vermindering van hinder aan de orde is. Dat betekent dat het omgevingsplan juridisch vastlegt dat de activiteit niet langer is toegestaan. Het betekent ook dat bij de sanering van een milieuhinderlijke activiteit, alle op de locatie rustende rechten en vergunningen voor die activiteit ingetrokken moeten worden. Dat omvat alle aspecten, zoals de omgevingsvergunning voor de milieubelastende activiteit, de Natura-2000 activiteit, de Flora- en fauna activiteit of een lozingsactiviteit. Dit betekent ook dat er geen mogelijkheden bestaan om de op de locatie rustende rechten of toestemmingen te verhandelen of in te zetten op een andere locatie. De regeling gaat ervan uit dat alle toestemmingen zijn ingetrokken.
Tot de inwerkingtreding van de Omgevingsverordening Noord-Brabant was het conform de oude RvR-regeling mogelijk om dierrechten voor varkens- en kippenhouderijen ter hoogte van 3500 kg fosfaat in te zetten als fysieke tegenprestatie in omgevingskwaliteit. Het bestemmingsplan bevatte dan het bewijs dat deze verhandelbare rechten door de rvo zijn doorgehaald. Onder de Omgevingsverordening is deze mogelijkheid vervallen omdat deze dierrechten niet gekoppeld zijn aan de locatie. Het inleveren en intrekken van de omgevingsvergunning voor de Natura2000-activiteit kan als fysieke tegenprestatie worden ingebracht. Dit is in een beleidsregel uitgewerkt.
Specifieke voorwaarden lid 3
In het derde lid zijn een aantal randvoorwaarden uitgewerkt voor specifieke ontwikkelingen. Deze voorwaarden zijn gebaseerd op de oude regelingen maar meer algemeen geformuleerd. Dit artikel biedt daarbij de grondslag voor diverse initiatieven. Dit artikel gaat niet om de ontwikkeling van ruimte-voor-ruimtekavels door de Ontwikkelingsmaatschappij ruimte voor ruimte. Daarvoor is een grondslag opgenomen in artikel 5.15.
Toevoegen woning (onderdeel a)
Belangrijk aandachtspunt bij het toevoegen of bouwen van een woning met als doel de omgevingskwaliteit te versterken, is dat de tegenprestatie in omgevingskwaliteit in de verordening is vastgelegd. Hierbij is een koppeling gelegd met de tegenprestatie die geldt voor de ontwikkeling van een ruimte-voor-ruimtekavel. Dit is gedaan om een gelijkwaardig speelveld te scheppen tussen gemeenten binnen de provincie maar ook met de verplichte inspanning van de Ontwikkelingsmaatschappij ruimte voor ruimte bij de ontwikkeling van een ruimte-voor-ruimtekavel. De regeling in onderdeel a kan niet worden toegepast in geval van rijks- en gemeentelijke monumenten of cultuurhistorisch waardevolle complexen die op de Cultuurhistorisch waardenkaart zijn beschreven. Daarvoor is in onderdeel d een regeling opgenomen.
Wij vinden het vragen van een tegenprestatie met als doel het versterken van de omgevingskwaliteit redelijk omdat de regeling via maatwerk inbreuk maakt op basisprincipes van deze verordening, zoals het verbod op nieuwvestiging of het verbod op het toevoegen van individuele woningen in landelijk gebied. De omvang van de fysieke tegenprestatie is in een beleidsregel uitgewerkt. Vanuit de maatschappelijke behoefte zijn in die beleidsregel voor verschillende typen woningen uitgangspunten vastgelegd en maatwerktitels ontwikkeld door de Ontwikkelingsmaatschappij. Naast de klassiek grotere vrijstaande of twee-onder-een-kapwoningen, is er beleid ontwikkeld voor kleinere twee-onder-een-kapwoningen, kleinere wooneenheden in een bouwmassa van 1000 m3, tiny houses en inpandige splitsing van karakteristieke bebouwing.
Wat onder karakteristieke bebouwing wordt verstaan, verschilt per geval. Karakteristieke bebouwing omvat de door gemeenten in het eigen erfgoedbeleid aangewezen bebouwing met cultuurhistorische waarden maar ook andere beeldbepalende bebouwing waarvan de gemeente behoud wenselijk vindt. In het geval dat bebouwing vanuit erfgoedbeleid niet is aangewezen, bevat het plan een onderbouwing waarom de bebouwing beeldbepalend is. Voorheen bevatte de verordening voor de splitsing van woonboerderijen of cultuurhistorische bebouwing een aparte regeling. Deze regeling werd als onduidelijk en rechtsongelijk ervaren omdat de toepassing voor splitsing van beeldbepalende woonboerderijen en cultuurhistorische bebouwing verschilde. De regeling is daarom aangepast en versoberd. De mogelijkheid voor het inpandig toevoegen van een woning (of meerdere wooneenheden) wordt met deze regeling voor alle situaties gelijk waardoor voor cultuurhistorisch waardevolle boerderijen, andere cultuurhistorisch waardevolle bebouwing, beeldbepalende woonboerderijen en overige beeldbepalende bebouwing gelijke uitgangspunten gelden. Vanuit het doel van de regeling -versterken en behouden omgevingskwaliteit- wordt in ruil voor de toevoeging van een woning gevraagd dat in het omgevingsplan de karakteristieke kenmerken worden beschreven en beschermd en dat uit- en aanbouwen worden tegengegaan.
Omdat er nog steeds een opgave ligt voor de ORR om in het verleden gedane investeringen terug te verdienen, vragen wij aan gemeenten om in overleg te treden met de ORR om te bezien of een ontwikkeling ook kan bijdragen aan die opgave.
Vanuit omgevingskwaliteit is de voorwaarde gesteld dat het toevoegen van een woning alleen op een passende locatie mogelijk is. Een toename van verspreid liggende bebouwing in het landelijk gebied is niet wenselijk, vanuit omgevingskwaliteit, toename van mobiliteit, verrommeling en de ontwikkelingsmogelijkheden voor agrarische functies. Voor inpandige splitsing van karakteristieke bebouwing is een aparte bepaling opgenomen.
Onderdeel a biedt dus de mogelijkheid voor de bouw of toevoeging van een incidentele woning of als dat aanvaardbaar is in de omgeving enkele woningen, op passende plekken in het buitengebied. Deze regeling is niet bedoeld om grotere clusters van woningen te ontwikkelen of een stedelijke ontwikkeling. Daarvoor zijn regels opgenomen in Afdeling 5.5 Ontwikkeling van stedelijke functies en mobiliteit.
In het vierde lid is uitgewerkt wat onder een passende locatie wordt verstaan. Een passende locatie ligt in of aansluitend op een bebouwingsconcentratie, Bebouwd gebied of Stedelijk gebied. De invulling van wat in deze verordening onder een passende locatie wordt verstaan, laat onverlet dat de gemeente ook altijd de afweging moet maken of het toevoegen van een woning aanvaardbaar is vanuit de ontwikkelingsrichting van een gebied. Voor inpandige splitsing van karakteristieke bebouwing geldt dat die al op een bepaalde locatie aanwezig zijn zodat alleen de afweging vanuit de ontwikkelingsrichting vereist is.
Ontwikkeling van een nieuw landgoed (onderdeel b)
De landgoedregeling is bedoeld om meer natuur in het buitengebied te realiseren en om kwaliteit en allure aan het buitengebied toe te voegen. Het is daarom van belang om omgevingskwaliteit en de 'kwaliteit van het ontwerp' te betrekken. Onder de kwaliteit van het ontwerp wordt verstaan: eenheid tussen bebouwing en landgoed, eenheid in vorm/uitstraling van de aanwezige bebouwing, zoveel mogelijk concentratie van bebouwing en de wijze waarop gebruik is gemaakt van kenmerken van de omgeving. Hoewel van belang, is dit niet goed in formele regels te “vangen”.
De voorwaarden voor een landgoed zijn daarom tot enkele basisvoorwaarden teruggebracht.
Een landgoed is een ruimtelijke eenheid van aaneensluitende gronden met een omvang
van ten minste 10 hectare. Reden hiervoor is dat een kleinere omvang tot gevolg heeft
dat allerlei kleine initiatieven ontwikkeld kunnen worden die onvoldoende robuust
zijn. Het landgoed kan bestaande woningen of bestaande agrarische bedrijven omvatten
en gronden die binnen het Natuurnetwerk Brabant (NNB) liggen. Vanwege de natuurdoelen
die voor het NNB gelden, is het niet gewenst dat de bebouwing voor het landgoed daarbinnen
wordt gerealiseerd. De tegenprestatie voor het oprichten van landgoedwoningen wordt
verplicht ingezet ten behoeve van bij het gebied passende natuurontwikkeling op het
landgoed en behoud van de op het landgoed aanwezige waarden. Voor het type natuur
dat passend is bij gebied kan in veel gevallen aansluiting worden gezocht bij het
natuurbeheerplan. Het is aan te bevelen hierover tijdig in overleg te treden met de
provincie. Een landgoed bestaat -nadat de ontwikkeling is afgerond- ten minste voor
50% uit gerealiseerde natuur. Hierbij is aansluiting gezocht bij de Natuurschoonwet.
De 50% gerealiseerde natuur kan bestaan uit:
-
binnen het NNB gelegen bestaande gerealiseerde natuur;
-
binnen het NNB begrensde natuur die nog niet is gerealiseerd en die vanwege de landgoedontwikkeling wordt gerealiseerd;
-
nieuwe natuur die vanwege de landgoedontwikkeling als NNB begrensd wordt.
Natuurontwikkeling
-
de fysieke tegenprestatie in het versterken van omgevingskwaliteit wordt ingezet voor natuurontwikkeling, landschappelijke inpassing en het versterken van landschapsstructuren. De natuurtypen moeten passend zijn bij het gebied en NNB-waardig zijn.
-
kosten voor investeringen in natuur worden gebaseerd op de vergoedingen die worden toegepast in provinciale regelingen zoals de subsidieregeling Realisering Natuurnetwerk Noord-Brabant. Dat betekent dat:
-
nieuwe natuur die vanwege de realisatie van het landgoed als NNB wordt begrensd, wordt toegevoegd als bestaande natuur. Hierdoor kan voor de aanleg geen subsidie verstrekt worden.
-
Een kwaliteitsimpuls van bestaande natuur kan meegenomen worden, mits de uitvoering van de maatregelen ook geborgd wordt.
Voor de invulling van NNB-waardige natuur wordt kwalitatief bezien of de aan te leggen en aan het NNB toe te voegen natuur vanuit ecologische doelen daadwerkelijk NNB-waardig is. Het gaat bij de ontwikkeling van een nieuw landgoed dus niet alleen om de kwantiteit van het natuuroppervlak, maar juist ook om de bijdrage die de nieuwe natuur levert aan de kwaliteit en de ruimtelijke samenhang van het NNB. Inrichting (op korte termijn), beheer en ontwikkeling moeten daarbij duurzaam zijn geborgd. In de praktijk betekent dit dat de toe te voegen natuur wordt aangelegd op een perceel dat grenst aan het huidige NNB en dat voldoet aan een of meer van de volgende ecologische criteria:
-
het perceel is nodig om de hydrologie van het NNB op orde te brengen;
-
het te realiseren natuurdoeltype geeft een versterking van dit natuurdoeltype op deze locatie of het NNB in de omgeving;
-
het perceel verbetert de interne verbinding binnen het NNB; het perceel draagt bij aan een goede aansluiting met een EVZ;
-
de toevoeging van dit perceel betekent een belangrijke vermindering van ongewenste randlengte van het NNB.
Ruimtelijke inrichting van het landgoed
Op een onderschikt deel van het totale landgoed kan een 'rode' ontwikkeling plaatsvinden door nieuwe bouw- of gebruiksactiviteiten toe te laten. Het kan dan gaan om landgoedwoningen of een andere bij het landgoed passende functie. De 'rode' ontwikkeling moet in een evenredige verhouding staan tot de omvang en kwaliteit van de nieuwe natuur, waarvoor het landgoed wordt ontwikkeld. Een inrichtingsplan geeft inzicht in de oppervlakte, inhoud en hoogte van de te realiseren bebouwing (landgoedwoningen of andere functie). Vanuit de principes voor een evenredige toedeling van activiteiten en functies (paragraaf 5.1.2) biedt de onderbouwing van het omgevingsplan inzicht in de effecten van de gewenste ontwikkeling op omliggende waarden en functies, waaronder mobiliteit. Voor een goede ruimtelijke inrichting van het landgoed hanteren wij als uitgangspunt dat:
-
bebouwing buiten het NNB wordt gesitueerd en zoveel als mogelijk geconcentreerd wordt opgericht;
-
bebouwing van allure is en qua omvang passend bij de uitstraling van een landgoed. Er wordt een beeldkwaliteitsplan voor de bebouwing opgesteld;
-
behoud van omvang en uitstraling van de bebouwing worden in het omgevingsplan geborgd;
-
behoud en versterking van cultuurhistorische waarden op het landgoed wordt in het omgevingsplan verzekerd. Naast woonfuncties zijn ook andere bij een landgoed en ontwikkelingsrichting passende gebruiksactiviteiten mogelijk, zoals zorg en agrarische activiteiten;
-
het landgoed is zodanig openbaar toegankelijk dat het in z’n geheel beleefbaar is, met uitzondering van een gebied (0,5 tot 1 ha) rondom de bebouwing.
Ontwikkeling op een bestaand landgoed (onderdeel c)
De regeling in onderdeel b is opgenomen voor de ontwikkeling van nieuwe landgoederen. Op bestaande landgoederen is het vanwege instandhoudingsdoelen van zo'n landgoed soms ook gewenst ontwikkelingen mogelijk te maken. Bij een dergelijke ontwikkeling wordt waar mogelijk toepassing gegeven aan de bepalingen onder b. Het onverkort vasthouden aan alle uitgangspunten is daarbij niet altijd mogelijk. Vroegtijdig overleg met medewerkers van de provincie is gewenst.
Het gaat hier niet om landgoederen die als cultuurhistorisch waardevol complex zijn opgenomen op de Cultuurhistorische waardenkaart. Daarvoor geldt onderdeel d.
Behoud en versterking van cultuurhistorische waarden en kenmerken (onderdeel d)
De mogelijkheid voor ontwikkeling richt zich behoud en herstel van cultuurhistorische waarden en kenmerken van provinciaal belang. De regeling biedt daartoe de mogelijkheid voor het toelaten van nieuwe bouw- of gebruiksactiviteiten, waaronder woonfuncties- in of bij:
-
rijks- en gemeentelijke monumenten: Het gaat hier om cultuurhistorisch waardevolle bebouwing die door Rijk of gemeenten is aangewezen als monument en die als zodanig is beschermd.
-
Ontwikkelingen binnen cultuurhistorisch waardevolle complexen: In het verleden bevatte de verordening een aparte aanduiding voor cultuurhistorisch waardevolle complexen. Deze complexen zijn in de Omgevingsverordening binnen de aangeduide locaties Cultuurhistorische waarden gebracht. Op de Cultuurhistorische waardenkaart zijn de kenmerken en waarden van deze gebieden en de daarbinnen gelegen complexen beschreven, alsmede de mogelijkheden voor ontwikkeling. Doel van de regeling is dat ontwikkelingen bijdragen aan behoud en versterking van de karakteristieke waarden en kenmerken van het complex. Nieuwe functies zijn vanwege het streven naar behoud van deze complexen mogelijk als ze bijdragen aan het behouden en versterken van de aanwezige cultuurhistorisch waardevolle bebouwing of aan andere aspecten van cultuurhistorisch belang in de directe omgeving van het complex, zoals herstel van cultuurhistorisch waardevolle landschapselementen.
Een concreet plan bevat de volgende elementen:
-
een onderbouwing waarom gebruikt wordt gemaakt van deze regeling (aantonen van de noodzaak);
-
een beschrijving en cartografische weergave van de actuele, aangetaste en verdwenen cultuurhistorische waarden van het complex;
-
een lijst en kaart met de (verdwenen) cultuurhistorische waarden die worden hersteld of worden versterkt;
-
bouwkundige tekeningen van de oorspronkelijke, huidige en gewenste situatie: dit omvat minimaal een plattegrond van alle verdiepingen, doorsneden, gevelaanzichten en een situatietekening op schaal;
-
hoe de geplande ontwikkeling een (landschap)architectonische meerwaarde betekent voor het complex;
-
hoe de voorgenomen ontwikkeling bijdraagt aan het behoud van de historisch (landschap) architectonische kenmerkende stijl van het complex;
-
inzicht in de huidige en de toekomstige exploitatie van het complex;
-
hoe de cultuurhistorische waarden van het complex worden beschermd, behouden en versterkt in het omgevingsplan.
Naast de cultuurhistorische waarden en kenmerken van de locatie en directe omgeving bepalen ook andere in de omgeving aanwezige waarden de aanvaardbaarheid van de ontwikkeling. Een ligging in het Natuurnetwerk Brabant kan betekenen dat alleen kleinschalige, relatief extensieve nieuwe activiteiten aanvaardbaar zijn. In het algemeen geldt daarom dat bij toepassing van deze regeling de gemeente de voorgenomen functiewijziging afweegt in relatie tot de algemene visie op het gebied en het te voeren beleid. Bij het toelaten van nieuwe functies geldt binnen een aangeduid complex dat ook nieuwvestiging mogelijk is. Hierbij moet uiteraard ook ingegaan worden of de nieuwe functie inpasbaar is gelet op de aanwezige en/of verdwenen cultuurhistorische waarden.
Passende locatie (lid 4)
Deze regeling maakt de bouw van een woning mogelijk in Landelijk gebied binnen een bebouwingsconcentratie in Landelijk gebied of op locaties die ter afronding aansluiten op Stedelijk gebied, Bebouwd gebied of een bebouwingsconcentratie. Daarnaast is het mogelijk een woning te realiseren binnen bestaand ruimtebeslag van Stedelijk gebied, Bebouwd gebied (artikel 5.57) of inpandig bij karakteristieke bebouwing. Vanwege de omstandigheid dat in sommige gebieden al veel ruimte in de bebouwingsconcentraties is benut, is opgenomen dat een woning ook aansluitend op een bebouwingsconcentratie, bebouwd- en stedelijk gebied kan worden opgericht. Hiervoor geldt dat er in zo'n geval sprake moet zijn van een logische afronding van de aanwezige bebouwing.
In de begripsbepalingen is opgenomen wat onder bebouwingsconcentratie wordt verstaan. Het gaat daarbij altijd om een verzameling van meerdere bouwpercelen met daarop aanwezige hoofd- en bijgebouwen. Een verzameling gebouwen op 1 perceel ten behoeve van de daar toegelaten functie betreft een bouwperceel en is als zodanig ook in de Omgevingsverordening gedefinieerd. Hieronder is een schematische weergave opgenomen van een kernrandzone, bebouwingslint en bebouwingscluster:

Niet iedere bebouwingsconcentratie is geschikt voor het toevoegen van een woning. Daarom geldt ook altijd dat de ontwikkeling moet passen binnen de ontwikkelingsrichting van een gebied en niet in strijd mag zijn met overige beleidsdoelen. Niet alle dorps- en stadsranden of bebouwingsconcentraties zijn dan geschikt. Een ontwikkelingsrichting houdt immers integraal rekening met de waarden en belangen vanuit landschap, cultuurhistorie, ecologie, recreatie, landbouw en overige aspecten, zoals de aanwezige dorps- of stedelijke structuur, mobiliteit, energie etcetera. Als een dorpsgrens bijvoorbeeld duidelijk gemarkeerd wordt door een weg, kan het in zo'n situatie niet wenselijk zijn om een nieuwe aanzet voor verstedelijking aan de overzijde van de weg te ontwikkelen. Of als een bebouwingsconcentratie in een gebied ligt met een overwegende agrarische functie kunnen nieuwe ontwikkelingen belemmerend voor die functie zijn. Dat is per situatie uiteraard verschillend. Het is overigens een mogelijkheid om aansluitend op een bebouwingsconcentratie, bebouwd gebied of stedelijk gebied een woning toe te staan en nadrukkelijk geen verplichting.
In het vijfde lid is aangegeven dat als dit artikel wordt toegepast, de daar genoemde bepalingen niet gelden.
Artikel 5.15 Ruimte-voor-ruimtekavel
De ontwikkeling van ruimte-voor-ruimte kavels door de Ontwikkelingsmaatschappij ruimte voor ruimte (ORR) is gebaseerd op in het verleden behaalde aanzienlijke omgevingskwaliteitswinst in het landelijk gebied. Deze gerealiseerde kwaliteitswinst is in het verleden gefinancierd door de provincie. In eerste instantie kwam de behaalde omgevingskwaliteitswinst voort uit de toepassing van de Regeling beëindiging veehouderij (Rbv). Later is dit uitgebreid en is er door de provincie ingezet op het realiseren van omgevingskwaliteitswinst door een verbrede toepassing van het principe van ruimte voor ruimte met de regeling Ruimte voor ruimte verbreed (GS 2006).
De ORR ontwikkelt niet in alle gevallen zelf de ruimte-voor-ruimtekavels. Het is ook mogelijk om een titel voor een ruimte-voor-ruimtekavel bij de ORR te kopen. De ORR geeft daarvoor certificaten uit. In zo'n geval is er sprake van een ruimte-voor-ruimtekavel die 'vanwege de ORR' wordt ontwikkeld.
Regeling beëindiging veehouderij
Begin 2000 heeft het Rijk de Rbv ingevoerd. Dit beleid was ingezet om ondernemers in staat te stellen te stoppen met hun intensieve veehouderijbedrijf. Met de regeling werden zoveel mogelijk productierechten (mestrechten) uit de markt genomen om een evenwicht op de mestmarkt te bereiken. Naast het uit de markt nemen van mestrechten konden agrariërs in aanmerking komen voor een vergoeding voor de (op)stallen en een subsidie bij sloop van de stallen. Het meenemen van de sloop van stallen bij de Rbv was op aangeven van de provincies. De sloopcomponent van de Rbv is gefinancierd door de betrokken provincies, waaronder de provincie Noord-Brabant. Voor de sloop heeft de provincie € 166,1 miljoen betaald aan subsidies, waar uiteindelijk € 19 miljoen aan rentekosten bij zijn gekomen. Met het Rijk is afgesproken dat de investering in sloop terugverdiend kon worden met de ontwikkeling van woningbouwkavels (pact van Brakkenstein). Dit is bekend geworden als de ruimte voor ruimteregeling.
Ruimte voor Ruimte verbreed
In het verlengde van de Rbv heeft de provincie een verbrede aanpak ontwikkeld. Met deze verbrede aanpak is subsidie verleend voor de sanering van glastuinbouwbedrijven in kwetsbare gebieden, is geïnvesteerd in de sanering van voormalige militaire complexen en -terreinen, is een bijdrageregeling sloop ongewenste bebouwing in het buitengebied (SOBB) ingesteld, is een groot milieuhinderlijk bedrijf gesaneerd en hebben gemeenten stimuleringsbijdragen ontvangen gericht op het versterken van omgevingskwaliteit in die gemeente.
Terugverdienopgave
Via de Rbv en de verbrede toepassing van ruimte voor ruimte is door de provincie €215,2 miljoen geïnvesteerd in een verbetering van de omgevingskwaliteit van het landelijk gebied. De Ontwikkelingsmaatschappij Ruimte voor Ruimte is speciaal opgericht om die investeringen terug te verdienen. De ontwikkelingsmaatschappij doet dat door de ontwikkeling en verkoop van woningbouwkavels. Per woningbouwkavel die door de ontwikkelingsmaatschappij wordt verkocht, ontvangt de provincie een financiële afdracht die in mindering wordt gebracht op de terugverdienopgave.
De Ontwikkelingsmaatschappij Ruimte voor Ruimte ontwikkelt niet in alle gevallen zelf de ruimte-voor-ruimtekavels. Het is ook mogelijk om een titel voor een ruimte-voor-ruimtekavel bij de ontwikkelingsmaatschappij te kopen. De ontwikkelingsmaatschappij geeft daarvoor certificaten uit. In zo'n geval is er sprake van een ruimte-voor-ruimtekavel die 'vanwege de ontwikkelingsmaatschappij' wordt ontwikkeld. Ook deze kavels zijn dus gebaseerd op in het verleden behaalde aanzienlijke omgevingskwaliteitswinst die de provincie heeft gefinancierd. Het certificaat geeft in zo'n geval het bewijs dat de omgevingskwaliteitswinst in het verleden is behaald.
De provincie rapporteert jaarlijks over de stand van zaken rondom de terugverdienopgave in de jaarrekening. Dit betreft openbare informatie die deel uitmaken van de jaarrekening en die eenieder kan inzien. Eind 2020 was €138,3 miljoen terugverdiend. Het terugverdienen van de resterende investeringen in de omgevingskwaliteit, ongeveer €76,8 miljoen, is voorzien in de komende tien jaar (tot 2033).
Maatwerk ruimte voor ruimte-titels
Het is niet de bedoeling om enkel ruimte te bieden voor grote woningen in het buitengebied. De provincie wil in het buitengebied ook de mogelijkheid bieden om in te spelen op actuele ontwikkelingen op de woningmarkt, zoals de vraag naar woningen voor een- en tweepersoonshuishoudens of tiny houses. Daarbij is het niet redelijk en financieel haalbaar om bij dit type woningen een tegenprestatie te vragen die qua omvang ten minste gelijk is aan de tegenprestatie voor een 'reguliere' ruimte voor ruimtewoning (de grotere woningen). Gedeputeerde Staten werken beleid uit om duidelijkheid te bieden over de omvang van de 'volledige tegenprestatie' voor andere woningbouwtypen. In het verlengde hiervan ontwikkelt de Ontwikkelingsmaatschappij Ruimte voor Ruimte 'maatwerk' ruimte voor ruimte-titels ten behoeve van de verkoop van een ruimte voor ruimte titel en geeft daarvoor certificaten uit.
Voorwaarden
De voorwaarden voor een individuele ruimte-voor-ruimtekavel of enkele kavels zijn vergelijkbaar met de voorwaarden die voor de ontwikkeling van een woning in Artikel 5.14 zijn opgenomen. Verschil is wel dat de fysieke tegenprestatie in het geval van een ruimte-voor-ruimtekavel een gegeven is omdat die al in het verleden heeft plaatsgevonden, zoals hierboven toegelicht. Daarom is in de regeling geen directe koppeling gelegd dat de fysieke tegenprestatie in omgevingskwaliteit in het omgevingsplan moet zijn geborgd.
Stedelijke ontwikkeling is niet apart geregeld in dit artikel. Bij grotere ontwikkelingen, zoals de bouw van 12 woningen of meer, is sprake van een stedelijke ontwikkeling. Daarvoor kan de gemeente op grond van Artikel 5.56 Afwijkende regels stedelijke ontwikkeling gebieden aanwijzen. Binnen die gebieden kunnen uiteraard ook RvR-kavels ontwikkeld worden.
In uitzonderlijke gevallen kan op basis van dit artikel een groter woningbouwcluster ontwikkeld worden. Dit moet dan wel altijd op een aanvaardbare plek die past binnen de door de raad vastgestelde Omgevingsvisie of binnen een ontwikkelingsrichting. Hierbij wordt toepassing gegeven aan de diep-rond-breed benadering uit Paragraaf 5.1.2 Basisprincipes voor een evenwichtige toedeling van functies. Dat betekent dat ook aspecten als mobiliteit, klimaat, duurzame energie en zorgvuldig ruimtegebruik van toepassing zijn, waaronder de ladder voor duurzame verstedelijking.
Afdeling 5.2 Basis op orde
Paragraaf 5.2.1 Grondwaterbescherming
Naast de rechtstreeks werkende regels die zijn opgenomen in hoofdstuk 2 gelden er
regels voor de toedeling van functies binnen de waterwinning voor menselijke consumptie.
De regels hebben een verschillend karakter en vullen elkaar aan. De rechtstreeks werkende
regels reguleren concrete activiteiten binnen de gebieden.
Vanuit een oogpunt integrale benadering is het niet logisch dat een omgevingsplan
nieuwe functies toedeelt of activiteiten mogelijk maakt in die gebieden, die de bodem
en het zich daarin bevindende grondwater aantasten.
In het waterwingebied geldt een strikte vorm van bescherming. Dit gebied is voorbehouden aan functies die ten dienste staan van de openbare watervoorziening, zoals (drink)waterproductiebedrijven (pompstations). Ook een natuur- of bosbestemming is mogelijk.
Artikel 5.17 Grondwaterbeschermingsgebied
Voor de grondwaterbeschermingsgebieden geldt dat de kwaliteit van de bodem en het zich daarin bevindende grondwater bescherming vraagt. Daarom geldt dat er bij het toelaten van activiteiten en functies een zorgvuldige afweging plaatsvindt dat de risico's voor de kwaliteit van het grondwater niet toenemen. Overigens liggen de grondwaterbeschermingsgebieden veelal in gebieden waar op grond van andere instructieregels al beperkingen gelden, bijvoorbeeld ten aanzien van stedelijke ontwikkeling. De regels voor grondwaterbescherming zijn hier aanvullend op.
Hierbij geldt dat de provincie verontreiniging van het grondwater wil voorkomen door uitspoeling van schadelijke uitloogbare (bouw)materialen. Daarom is het belangrijk dat het gebruik van dit soort bouwmaterialen binnen grondwaterbeschermingsgebied wordt tegengegaan. Deze regeling geldt in aanvulling op de rechtstreeks werkende regels waarin voorwaarden zijn opgenomen voor de opvang van hemelwater van gebouwen.
Artikel 5.18 Boringsvrije zone
In de boringsvrije zone geldt een beperkte bescherming, namelijk behoud van de beschermende kleilaag in de bodem. Hiertoe zijn concrete regels gesteld in hoofdstuk 2. Over het algemeen is het voor boringsvrije zones niet noodzakelijk om inhoudelijke bescherming in het omgevingsplan op te nemen aangezien hoofdstuk 2 voorziet in een systeem van melding van activiteiten. Desondanks is opname van de zone in het bestemmingsplan zinvol vanwege beperkingen die er gelden voor bijvoorbeeld de ontwikkeling van bodemenergiesystemen bij de ontwikkeling van nieuwe functies.
Artikel 5.18a Grondwatermeetpunt
Het is een wettelijke provinciale taak om over de toestand van het grondwater te rapporteren. Daarvoor zijn betrouwbare meetinstrumenten nodig met langjarige tijdreeksen, waarbij meetpunten met grotere diepte (>50 meter onder maaiveld) extra waardevol/strategisch zijn. Om betrouwbare data te borgen is het van belang deze grondwatermeetpunten te beschermen. Er is een afweging gemaakt welke grondwatermeetpunten essentieel zijn. Deze 97 grondwatermeetpunten die verspreid liggen over de provincie, zijn hiertoe als locatie aangeduid.
Ter plaatse van een grondwatermeetpunt mogen geen activiteiten worden toegelaten die het behoud of de toegankelijkheid van het meetpunt aantasten. Voor een aantal specifiek genoemde activiteiten moet in het omgevingsplan een regeling worden getroffen.
Paragraaf 5.2.2 Voorkomen grondwaterverontreiniging
Met de Omgevingswet vervalt de Wet bodembescherming (Wbb) en de daarin opgenomen kaders voor de beoordeling of een grond- of grondwaterverontreiniging aanleiding geeft tot het nemen van (sanerende) maatregelen (inclusief de uitvoering daarvan).
De Europese Kaderrichtlijn Water (KRW) en Grondwaterrichtlijn (GWR) stelt de doelen voor het grondwater. Met het wegvallen van de Wbb vormt de KRW daarmee het uitgangspunt voor het beoordelen of een bodem-of grondwaterverontreiniging een gevaar oplevert voor het grondwater en daarmee aanleiding geeft tot het vaststellen van maatregelen. De provincie dient op grond van Artikel 3.8 van de wet met het Regionaal Waterprogramma uitvoering te geven aan de KRW en GWR. Maatregelen ter uitvoering van de KRW en GWR landen uiteindelijk zowel in het Regionaal Waterprogramma, Waterbeheerprogramma als Nationaal Waterprogramma. Van de provincie wordt echter op grond van Artikel 3.8 van de wet regie verwacht om met het totaal aan KRW-maatregelen de doelen te behalen. De KRW kent een verscheidenheid aan maatregelen. Dit zijn zeker niet alleen sanerende maatregelen. Een maatregel kan daarnaast inhouden dat er in de omgevingsverordening direct werkende regels of instructieregels opgenomen worden voor activiteiten die de KRW-doelen voor grondwater bedreigen. Of juist regels voor activiteiten die als ‘natuurlijk moment’ benut kunnen worden om de KRW-doelen te behalen.
Daarnaast vindt er een bevoegdheidsverschuiving plaats voor bodem van provincie naar
gemeenten. Alleen locaties met een bodemverontreiniging waarvan is vastgesteld dat
er onaanvaardbare risico’s zijn (spoedlocaties) en de locaties die nu in uitvoering
zijn, blijven onder de bevoegdheid vallen van de provincie (overgangsrecht).
Voor verontreinigingen in de vaste bodem stelt het Rijk algemene regels op, waar de
gemeente verantwoordelijk is voor vergunningverlening, toezicht en handhaving. Wanneer
de grondwaterkwaliteit negatief beïnvloed wordt door een verontreiniging in de vaste
bodem of in het grondwater kan de provincie hiervoor regels stellen.
De bescherming van de grondwaterkwaliteit is een gezamenlijke verantwoordelijkheid
van provincie, gemeenten en waterschappen. Hierbij is er een regierol voor de provincie,
gelet op de specifiek aan de provincie (wettelijk) toegekende taken. De provincie
is op grond van de Omgevingswet verantwoordelijk voor de kwaliteit en bescherming
van het grondwater evenals het behalen van de Kaderrichtlijn Water (KRW)-doelen in
grondwaterlichamen.
Hiertoe is een beleidskader opgesteld wat is opgenomen in het regionaal waterprogramma
waarin -gebiedsgericht- is afgewogen welk beschermingsniveau tegen verontreiniging
van het grondwater gewenst is. Het beleidskader legt vast op welke wijze bepaald wordt
of er maatregelen gericht op een bodem- of grondwaterverontreiniging noodzakelijk
zijn en waar dit geborgd moet worden door het stellen van (instructie)regels aan activiteiten.
Los van deze wettelijke taak, is de bescherming van grondwater en grondwaterlichamen
ook gemeentegrens overstijgend. Het is een provinciaal belang om het grondwater in
geheel Noord-Brabant op eenzelfde wijze te beschermen, waarbij specifieke aandacht
wordt besteed aan grondwater als bron voor ons drinkwater.
Daarom zijn er in de omgevingsverordening rechtstreeks werkende regels (hoofdstuk
2) en instructieregels opgenomen richting gemeenten en waterschappen voor de uitoefening
van hun bevoegdheden.
Om te voorkomen dat er een 'gat' ontstaat in de bescherming van het grondwater tegen
verontreiniging, zijn er voorbeschermingsregels vastgesteld die in het tijdelijke
regelingdeel van het gemeentelijke omgevingsplan zijn geplaatst. Als een omgevingsplan
is vastgesteld conform de opgenomen instructieregels, vervallen de voorbeschermingsregels
van rechtswege.
Uitgangspunt is dat regels noodzakelijk zijn om te voorkomen dat er achteruitgang
van de grondwaterkwaliteit plaatsvindt (preventieve maatregelen) of om de grondwaterkwaliteit
te verbeteren (curatieve maatregelen), als er sprake is van gevaar voor het grondwater,
of als gevaar niet valt uit te sluiten.
Of er sprake is van gevaar is niet alleen afhankelijk van de stof (omvang en concentratie
van een verontreiniging) maar wordt gerelateerd aan de mate waarin het naast een bedreiging
van het grondwater als geheel ook één van de doelstellingen m.b.t. de kwetsbare gebieden
(oppervlaktewaterlichaam, water bestemd voor menselijke consumptie en natte natuur)
kan bedreigen.
Artikel 5.20 Voorafgaand onderzoek bij bouwactiviteit
Bouwactiviteit
De regeling richt zich op het bouwen van een gebouw dat geheel of gedeeltelijk de bodem raakt inclusief de daaraan grenzende tuin of aangrenzend terrein, met uitzondering van een uitbreiding of wijziging van een gebouwen kleiner dan 50 m2 of een bijbehorend bouwwerk kleiner dan 50 m2. Hierbij wordt aangesloten bij het toepassingsbereik van het bouwen op een bodemgevoelige locatie zoals bedoeld in Artikel 5.89g van het Besluit kwaliteit leefomgeving (Bkl).
Bij het bouwen op een bodemgevoelige locatie, zoals bedoeld in Artikel 5.89g Bkl speelt in tegenstelling tot Artikel 4.19 ook blootstelling een rol. Het dient aannemelijk te zijn dat er meer dan twee uur per dag aaneengesloten personen aanwezig zullen zijn. Deze voorwaarde is niet opgenomen in deze verordening omdat deze paragraaf gaat over het bouwen op een locatie waarbij een aanwezige bodem- of grondwaterverontreiniging risico's met zich meebrengt voor het grondwater. Hierbij speelt de aan- of afwezigheid van personen in het gebouw geen rol. Deze paragraaf is daarom ook gericht op elke bouwactiviteit van een gebouw dat geheel of gedeeltelijk de bodem raakt.
Voorafgaand bodemonderzoek
Voorafgaand bodemonderzoek is nodig om te bepalen of er sprake is van een mobiele verontreinigingssituatie. Vaak is er al voldoende bodeminformatie beschikbaar om vast te stellen of er sprake is van een mobiele verontreinigingssituatie. Ook informatie uit een beschikking op grond van de Wet bodembescherming kan gebruikt worden. Het gaat hier dan om een beschikking krachtens artikel 29 juncto artikel 37, eerste lid, van de Wet bodembescherming, waarin is vastgesteld dat bij het huidige dan wel voorgenomen gebruik van de bodem of een mogelijke verspreiding van een verontreiniging, geen sprake is van zodanige risico's voor mens, plant of dier, dat spoedige sanering noodzakelijk is. Dit zijn de zogenaamde ernst, niet-spoedlocaties. De beschikkingen waarin is vastgesteld dat wel een spoedige sanering noodzakelijk zijn, vallen onder het overgangsrecht en hierop blijft de Wet bodembescherming van toepassing.
Als bovenstaande bodeminformatie niet beschikbaar is, is een voorafgaand bodemonderzoek aan de orde als bedoeld in paragraaf 5.2.2. van het Besluit activiteiten leefomgeving (Bal).
Dit bodemonderzoek zal overigens vaak ook al op grond van het omgevingsplan verplicht zijn bij een meldingsplichtige bouwactiviteit of een bouwactiviteit waarbij een omgevingsvergunning voor een binnenplanse omgevingsplanactiviteit wordt aangevraagd. Als het bijvoorbeeld ook om een bodemgevoelig gebouw gaat, dan is bodemonderzoek op grond van Artikel 5.89 k Bkl of Artikel 5.89 l Bkl verplicht.
Mobiele verontreinigingssituatie
Bij een mobiele verontreinigingssituatie worden er concentraties van een verontreinigende stof uit de bodem in het grondwater aangetroffen, waarbij risico's voor het grondwater op voorhand niet uit te sluiten zijn. Als er sprake is van een mobiele verontreinigingssituatie dient er een risicobeoordeling grondwaterkwaliteit uitgevoerd te worden om de risico's voor het grondwater in kaart te brengen. Uit de risicobeoordeling grondwaterkwaliteit volgt of en welke curatieve maatregelen er getroffen moeten worden door de initiatiefnemer.
Kwetsbare gebieden kunnen bij lage concentraties van verontreinigende stoffen bedreigd worden. De door het Rijk in artikel 4.12a van het Besluit kwaliteit leefomgeving opgenomen signaleringsparameter beoordeling grondwatersanering, biedt niet altijd voldoende bescherming voor de KRW-doelen. De mobiele verontreinigingssituatie onderscheidt daarom criteria die van toepassing zijn op de algemene grondwaterkwaliteit en op kwetsbare gebieden. Dit vertaalt zich naar de volgende definitie. Er is sprake van een mobiele verontreinigingssituatie als het grondwater:
-
Een verontreinigingscontour heeft in minimaal 100 m3 poriënverzadigd bodemvolume die de signaleringsparameter beoordeling grondwatersanering, zoals bedoeld in Bijlage V Gevaarlijke stoffen in het grondwater, overschrijdt.
-
In of binnen 100 meter van een kwetsbaar gebied zoals aangewezen in de omgevingsverordening, de verontreinigende stof in minimaal 100 m3 poriënverzadigd bodemvolume de voorkeurswaarde grondwater, zoals bedoeld in Bijlage V Gevaarlijke stoffen in het grondwater, overschrijdt.
Signaleringsparameter beoordeling grondwatersanering
De signaleringsparameter beoordeling grondwatersanering is een door het Rijk in artikel 4.12a van het Bkl geïntroduceerd begrip en is gelijk aan de interventiewaarde grondwaterkwaliteit. Het Rijk geeft deze waarde mee aan zowel de provincie als de waterbeheerders om rekening mee te houden bij de overweging of een grondwatersanering als maatregel vastgesteld moet worden in de waterprogramma's. De provincie heeft de signaleringsparameter beoordeling grondwatersanering overgenomen in Bijlage V. Zodoende kan de provincie voor verontreinigende stoffen waar een signaleringsparameter ontbreekt eventueel een waarde laten afleiden als dat nodig mocht blijken. Ook maakt opname van deze parameter in de omgevingsverordening het mogelijk om lokaal hiervan af te wijken, bijvoorbeeld als dit volgt uit gebiedsspecifiek beleid.
Voorkeurswaarde
De voorkeurswaarde vertegenwoordigt de concentratie waarboven er sprake is van verontreiniging van het grondwater. De provincie heeft dit begrip in het Regionaal Waterprogramma geïntroduceerd. Voor het definiëren van de voorkeurswaarde heeft de provincie de waarden voor grondwater benut die het Rijk in het Besluit kwaliteit leefomgeving opgenomen heeft en die de waarde vertegenwoordigen waar sprake is van verontreiniging van het grondwater (zie Bijlage V Gevaarlijke stoffen in het grondwater).
Gebiedsspecifiek beleid 'De Kempen'
Voor De Kempen geldt een afwijkende signaleringsparameter beoordeling grondwatersanering en voorkeurswaarde voor zink en cadmium. Hiermee is de beleidsregel gebiedswaarden De Kempen Noord-Brabant (10 juli 2015) voor wat betreft het grondwater voortgezet. In het gebied De Kempen komt door de specifieke situatie verhoogde concentraties van zink en cadmium voor en zijn maatregelen niet altijd nodig of mogelijk zijn.
Artikel 5.21 Verbod bouwactiviteit mobiele verontreinigingssituatie
Met het bouwverbod wordt beoogd dat bij het bouwen op een mobiele verontreinigingssituatie:
-
a.
Een risicobeoordeling grondwaterkwaliteit wordt uitgevoerd als bedoeld in Paragraaf 3.4.2 Inhoudelijke regels Risicobeoordeling grondwaterkwaliteit; en
-
b.
De maatregelen volgend uit de risicobeoordeling grondwaterkwaliteit worden getroffen.
Het is aan de gemeente om in het omgevingsplan het bouwverbod op te nemen.
Uitvoeren risicobeoordeling grondwaterkwaliteit
Het uitvoeren van een risicobeoordeling grondwaterkwaliteit is niet aan de orde als de bron van verontreiniging van het grondwater niet gelegen is op het perceel waarop gebouwd wordt.
Uit de risicobeoordeling grondwaterkwaliteit volgt of 1) geen maatregelen of 2) een bron(zone) aanpak, eventueel aangevuld met een grondwatersanering. Van degene die een bouwactiviteit verricht kan niet verlangd worden om een bron aan te pakken van een verontreiniging in het grondwater als deze niet op zijn eigen perceel gelegen is. Het kan bijvoorbeeld voorkomen dat een bron bovenstrooms gelegen is. Om die reden is een risicobeoordeling grondwaterkwaliteit niet ol als de maatregelen die eruit volgen toch niet van de initiatiefnemer verlangd kunnen worden. Overigens kan het wel vooromen dat een bouwactiviteit gepaard gaat met een grondwateronttrekking en vanuit de regels voor grondwateronttrekkingen wel de eventuele beïnvloeding van de verontreiniging in het grondwater beschouwd wordt om te voorkomen dat verspreiding leidt tot een risico voor het grondwater.
Maatregelen treffen alvorens er gebouwd wordt
Het bouwverbod bepaalt dat als uit de risicobeoordeling grondwaterkwaliteit maatregelen volgen, deze uitgevoerd moeten worden alvorens er gebouwd mag worden. Het omgevingsplan moet daarom borgen dat de noodzakelijke informatie aan het college van burgemeester en wethouders wordt verstrekt voordat met de bouwactiviteit wordt gestart. Dit kan naar keuze met een omgevingsvergunning voor een omgevingsplanactiviteit, een meldplicht of informatieplicht.
Het omgevingsplan moet in ieder geval borgen dat de noodzakelijke informatie wordt aangeleverd, zoals de resultaten van het voorafgaand bodemonderzoek en de risicobeoordeling grondwaterkwaliteit. Deze gegevens stelt de gemeente in staat om de regels van het bouwverbod te handhaven.
Indien uit de risicobeoordeling grondwaterkwaliteit geen maatregelen volgen, kan er direct gestart worden met bouwen. In dat geval is het niet nodig informatie te overleggen. Er volgen geen maatregelen uit de risicobeoordeling grondwaterkwaliteit indien gevaar voor het grondwater uit te sluiten is.
Uit de risicobeoordeling grondwaterkwaliteit kunnen twee maatregelen volgen:
-
Een bronaanpak op het perceel waarop de activiteit plaatsvindt overeenkomstig de regels voor saneren van de bodem, als bedoeld in artikel 3.48h van het Besluit activiteiten leefomgeving, vindt plaats met inachtneming van de regels als bedoeld in Artikel 5.23 als uit de risicobeoordeling grondwaterkwaliteit blijkt dat gevaar voor het grondwater niet uit te sluiten is of als gevaar voor het grondwater aanwezig is.
-
Een grondwatersanering, overeenkomstig Paragraaf 3.4.3 Inhoudelijke regels grondwatersanering, vindt plaats als uit de risicobeoordeling blijkt dat gevaar voor het grondwater aanwezig is.
Indien er een bodemsanering getroffen moet worden, volgt uit op grond van artikel 4.1246 van het Besluit activiteiten leefomgeving ingediende evaluatieverslag conform de BRL SIKB 6000 dat de maatregel uitgevoerd is.
Gedeputeerde Staten ontvangt bij beëindiging van de grondwatersanering gegevens en bescheiden waaruit blijkt dat de grondwatersanering uitgevoerd is. Indien de grondwatersanering is uitgevoerd in overeenstemming met de omgevingsvergunning, bedoeld in Artikel 3.52, maakt Gedeputeerde Staten dit kenbaar aan de initiatiefnemer. Gedeputeerde Staten zal van deze mededeling een kopie overhandigen aan het college van burgemeester en wethouders.
Bij het uitvoeren van een bodemsanering zal er echter vaak ontgraven worden en gaat dit gepaard met de bouwactiviteit zelf. Bouwen is toegestaan indien dit de sanering niet belemmerd. De gemeente kan dit voor een bodemsanering beoordelen op grond van de in de melding zoals bedoeld in Artikel 4.1236 van het Besluit activiteiten leefomgeving opgenomen gegevens.
Bij een grondwatersanering zal uit de vergunningvoorschriften blijken of de bouw de sanering niet belemmerd.
Start bouwactiviteit
Deze regel bepaalt dat het omgevingsplan ook een informatieplicht moet opnemen dat degene die de maatregelen uitvoert, volgend uit de risicobeoordeling grondwaterkwaliteit het college van burgemeester en wethouders informeert als deze maatregelen getroffen zijn. Zodoende is de gemeente in staat om toe te zien op de regels van het bouwverbod.
Artikel 5.22 Milieubelastende activiteit met gevolgen voor het watersysteem
Milieubelastende activiteiten kunnen verschillende gevolgen voor het watersysteem hebben. Zo kan een lozing van afvalwater vanuit een milieubelastende activiteit op of in de bodem of in een voorziening voor de inzameling en het transport van afvalwater (veelal een vuilwaterriool of een hemelwaterstelsel) uiteindelijk nadelige gevolgen hebben voor de chemische of ecologische kwaliteit van watersystemen. Bij lozingen op de bodem kunnen de geloosde stoffen naar het grondwater doorsijpelen en kan wateroverlast optreden. Bij lozingen in vuilwaterriolen en hemelwaterstelsels komt het water uiteindelijk vaak in het oppervlaktewater terecht, waar het tot zowel kwaliteits- als kwantiteitseffecten kan leiden. Bij toepassing van bodemenergie kan onttrekking of inbreng van warmte zowel bij open als gesloten systemen gevolgen voor het grondwater hebben. Het aanbrengen van omvangrijke verhardingen of het brengen van grote hoeveelheden water in de bodem kan gevolgen hebben voor de grondwaterstand.
Voor de milieubelastende activiteiten met gevolgen voor watersystemen die in het Besluit activiteiten leefomgeving zijn aangewezen is een beoordelingsregel opgenomen in artikel 8.22 van het Besluit kwaliteit leefomgeving. Dit artikel voorziet in de opname van een beoordelingsregel in het omgevingsplan voor milieubelastende activiteiten met gevolgen voor watersystemen die in het omgevingsplan zijn aangewezen en waarvoor op grond van het omgevingsplan een omgevingsvergunning verplicht is.
De beoordelingsregel is identiek aan de beoordelingsregel zoals bedoeld in artikel 8.22 van het Besluit kwaliteit leefomgeving. Met deze beoordelingsregel worden de gevolgen voor het watersysteem bij het beoordelen van de milieubelastende activiteit betrokken. Hierbij wordt vooral gedacht aan het beïnvloeden van de grondwaterstand of het oppervlaktewaterpeil, wat gevolgen kan hebben voor de doelstellingen voor de kwantitatieve toestand van het grondwatersysteem, de ecologische kwaliteit van oppervlaktewaterlichamen of voor de maatschappelijke functie drinkwaterwinning. Dergelijke gevolgen voor het watersysteem kunnen binnen het oogmerk van de beoordeling van de milieubelastende activiteit vallen, namelijk voor zover ze ook als gevolgen voor de veiligheid, gezondheid of het milieu zijn te karakteriseren. In dat geval moeten ze ook worden betrokken bij de beoordeling.
Het artikel borgt daarnaast dat rekening wordt gehouden met het beleid dat is vastgelegd in waterprogramma's bij het beoordelen van de aanvraag om een omgevingsvergunning die gevolgen heeft voor het watersysteem. Dit draagt bij aan een goede implementatie van de kaderrichtlijn water.
Een gemeente kan in het omgevingsplan aanvullende aspecten regelen, bijvoorbeeld door aan het college van burgemeester en wethouders de mogelijkheid te bieden voor maatwerkvoorschriften. Dat is uiteraard alleen mogelijk binnen der randvoorwaarden die in de instructieregels zijn gesteld, zodat de lozing niet verhindert dat de voor dat grondwaterlichaam vastgestelde milieudoelstellingen worden bereikt (zie ook art. 11, onder j KRW).
Artikel 5.23 Milieubelastende activiteit bodemsanering met risico voor het grondwater
In een aantal situaties waar de milieubelastende activiteit bodemsanering als bedoeld in artikel 3.48h van het Besluit activiteiten leefomgeving wordt voorgeschreven, regelt dit artikel de opname van maatwerkregels in het omgevingsplan. Het gaat om de volgende situaties:
-
De bodemsanering vindt plaats in een kwetsbaar gebied, zoals bedoeld in Artikel 3.49 Risicobeoordeling kwetsbaar gebied; of
-
De bodemsanering vindt plaats ter uitvoering van een bronaanpak, zoals bedoeld in Artikel 3.51.
De maatwerkregels hebben tot gevolg dat de bodemsanering ook oog heeft voor het beschermen van het watersysteem.
De provincie borgt dit door met een instructieregel van de gemeente te verlangen in die situaties een maatwerkregel voor de milieubelastende activiteit bodemsanering op te nemen in het omgevingsplan. Zoals uit de Nota van Toelichting van het Aanvullingsbesluit Bodem in paragraaf 6.2 blijkt kunnen de regels voor saneren van de bodem in het Bal gebruikt worden voor het uitvoeren van een bronaanpak, al dan niet in combinatie met maatwerkregels en/of maatwerkvoorschriften. Het eerste lid onder b beschrijft de maatwerkregels die opgenomen moeten worden in het omgevingsplan om de regels voor saneren van de bodem in het Bal geschikt te maken voor het uitvoeren van een bronaanpak.
De maatwerkregel zorgt ervoor dat de saneringsmethode (standaardmethode of alternatieve methode via maatwerkvoorschrift) (ook) leidt tot het beheren, beperken of ongedaan maken van de inbreng van de verontreiniging uit de bodem naar het grondwater. Het aanbrengen van een afdeklaag is hiervoor alleen voldoende als het een afdeklaag betreft als bedoeld in artikel 4.1241, derde lid, onder a van het Bal waarbij aannemelijk is dat de verhardingslaag leidt tot het beheren, beperken of ongedaan maken van de inbreng van de verontreiniging uit de bodem naar het grondwater.
Artikel 5.24 Verbod op rechtstreeks lozen in grondwater
Onder het stelsel van de Omgevingswet zijn er geen rijksregels die een verbod op het rechtstreeks lozen in de bodem inhouden. Het huidige artikel 2.2 van het Activiteitenbesluit milieubeheer (Abm) en Besluit lozen buiten inrichtingen (Blbi), waarin is geregeld dat bij de toegestane lozingen dit nooit rechtstreeks naar het grondwater mag plaatsvinden zonder doorsijpeling door de bodem of ondergrond, keert niet terug.
Artikel 2.2 van het Abm/Blbi gaf uitvoering aan één van de overwegingen van de Kaderrichtlijn Water (KRW). In Artikel 11, onder j van de KRW is gesteld dat, met uitzondering van een aantal situaties, lidstaten er zorg voor moeten dragen dat er niet rechtstreeks, zonder doorsijpeling, verontreinigende stoffen geloosd mogen worden in het grondwater.
De waterprogramma's dienen maatregelen vast te stellen ter uitvoering van Artikel 11 KRW. De provincie dient uiteindelijk met het Regionaal Waterprogramma te voldoen aan de KRW. Hiermee is het aan de provincie om de regie te nemen en te zorgen dat het verbod op rechtstreeks lozen geborgd blijft.
De gemeente koppelt de maatwerkregel aan activiteiten waar afvalwater kan vrijkomen dat vervolgens geloosd wordt op of in de bodem. Deze activiteiten worden zowel in het Besluit activiteiten leefomgeving, omgevingsplan als deze omgevingsverordening gereguleerd. Het gaat te ver om alle activiteiten te benoemen. Daarom wordt volstaan met een algemene verwijzing.
Artikel 5.25 Lozing van verontreinigd grondwater op of in de bodem
Met dit artikel worden eisen gesteld aan de kwaliteit van grondwater dat op of in de bodem geloosd wordt en dat afkomstig is van een bodem- of grondwatersanering dan wel van het graven in een bodem met een bodemkwaliteit boven de interventiewaarde bodemkwaliteit.
In Artikel 3.1 van zowel het Activiteitenbesluit Milieubeheer en Besluit lozen buiten inrichtingen waren eisen gesteld aan het lozen van afvalwater afkomstig van een bodemsanering of grondwatersanering, inclusief het daarbij gaande bodemonderzoek. De regels voor het lozen van grondwater afkomstig van saneringen zijn opgenomen in Artikel 22.139 van de bruidsschat van het omgevingsplan. Deze regels in de omgevingsverordening zorgen ervoor dat de bruidsschatregel geborgd blijft.
In Artikel 3.1 van zowel het Activiteitenbesluit Milieubeheer en Besluit lozen buiten inrichtingen waren eisen gesteld aan het lozen van afvalwater afkomstig van ontwatering, waaronder het graven in de bodem. Aan het lozen van afvalwater afkomstig van ontwatering worden weinig eisen gesteld omdat dit veelal schoon water betreft dat met eenvoudige filtering geloosd kan worden op of in de bodem. De regels voor het lozen van grondwater afkomstig van ontwatering zijn opgenomen in Artikel 22.140 van de bruidsschat van het omgevingsplan.
Bij het graven in verontreinigende bodem is de kans echter groot dat het grondwater dat vrijkomt ook verontreinigende stoffen bevat. Onder de Wet bodembescherming dient bij het graven in verontreinigde bodem (lees: geval van ernstige verontreiniging) een BUS-melding gedaan en kom je automatisch in het saneringsspoor, waardoor ook de emissiegrenswaarden voor het lozen van grondwater afkomstig van een sanering hier van toepassing is. Onder de Omgevingswet bestaat er niet langer een saneringsplicht bij het graven in verontreinigende bodem en zijn dus ook niet de emissiegrenswaarden van toepassing die horen bij verontreinigd grondwater dat als afvalwater op of in de bodem geloosd wordt. Deze regels in de omgevingsverordening zorgen ervoor dat er voor grondwater dat vrijkomt bij het graven in verontreinigde bodem dezelfde emissiegrenswaarden gelden als voor grondwater dat vrijkomt bij saneringen.
Artikel 5.26 Historische bodemverontreiniging zonder onaanvaardbaar verspreidingsrisico
Dit artikel zorgt ervoor dat de in paragraaf 22.3.7.3 opgenomen bruidsschatregel voor het omgevingsplan met regels voor activiteiten op een locatie met historische bodemverontreiniging zonder onaanvaardbaar risico behouden blijft. Bovendien wil de provincie bereiken dat de gemeente bij de uitvoering van bruidsschatregels de risico's voor het grondwater in voldoende mate meeweegt.
Toepassingsbereik
De in paragraaf 22.3.7.3 opgenomen bruidsschatregel voor het omgevingsplan gaat over activiteiten op een locatie met historische bodemverontreiniging zonder onaanvaardbaar risico. Dit zijn de zogenaamde ernst, niet-spoedlocaties. Of er sprake is van een locatie met historische bodemverontreiniging zonder onaanvaardbaar risico blijkt volgens de bruidsschatregel uit een beschikking welke is vastgesteld krachtens artikel 29 in samenhang met artikel 37, eerste lid, van de Wet bodembescherming, zoals die luidde voor de inwerkingtreding van de Omgevingswet.
In de provincie Noord-Brabant zijn ook veel gevallen van verontreiniging waar op basis van nader bodemonderzoek is gebleken dat er sprake is van een ernstige verontreiniging, maar waarvoor geen beschikking is afgegeven. Dat zou betekenen dat de bruidsschatregel voor het omgevingsplan maar op een beperkt aantal bekende locaties in Noord-Brabant met een bodemverontreiniging toeziet. De provincie zorgt er met dit artikel voor dat het omgevingsplan ook voor locaties waar op grond van nader bodemonderzoek conform de NTA 5755 is vastgesteld dat er sprake is van een historische bodemverontreiniging zonder onaanvaardbaar risico regelt dat er op een natuurlijk moment maatregelen worden getroffen.
Mitigerende maatregelen bodem- en watersysteem
De maatregelen die in de bruidsschatregel voor het omgevingsplan van de initiatiefnemer van een activiteit op een historische bodemverontreiniging zonder onaanvaardbaar risico verlangd worden, zijn in het belang van bescherming van de bodem en vragen om verdere verontreiniging van de bodem te voorkomen of beperken. Als het redelijkerwijs mogelijk is, wordt verwacht dat in samenhang met de activiteit de verontreiniging van de bodem ongedaan gemaakt wordt. Hiermee wordt aangesloten bij paragraaf 3.2 van de Circulaire bodemsanering 2013 die aangeeft dat veelal bij een ontwikkeling alsnog gesaneerd moet worden.
In principe is de verzadigde zone (lees: grondwater) onderdeel van de bodem en zijn de maatregelen dus net zo zeer in het belang van de bescherming van het grondwater en zouden maatregelen zich dan ook net zo zeer moeten richten op het voorkomen of beperken van verdere verspreiding van het grondwater. De provincie hecht er waarde aan dat een natuurlijk moment benut wordt om bekende bodemverontreinigingen met risico's voor het grondwater alsnog aan te pakken of om op zijn minst maatregelen te treffen die verdere verontreiniging van het grondwater voorkomen of beperken. Zodoende zorgt dit artikel ervoor dat de maatregelen niet alleen het belang van de bodem dienen, maar ook het watersysteem. Bovendien is expliciet gemaakt dat de maatregelen niet alleen verdere verontreiniging van de bodem dienen te voorkomen of beperken, maar ook van het grondwater. Het gaat hierbij zowel om verontreiniging van het grondwater vanuit een mobiele bodemverontreiniging, als verdere verontreiniging van het grondwater vanuit een reeds in het grondwater aanwezige verontreiniging.
Paragraaf 5.2.3 Provinciale weg
Artikel 5.27 Attentiezone geluid provinciale weg
Vanuit de bescherming van een goed woon- en leefklimaat en het voorkomen van saneringssituaties gelden er voorwaarden aan het oprichten van geluidgevoelige gebouwen langs provinciale wegen. Bij een geluidbelasting tot 55 dB Lden is een geluidgevoelig gebouw altijd toegestaan. De geluidbelasting wordt hierbij conform de geldende meet- en rekenvoorschriften bepaald op representatieve waarneemhoogtes.
Wanneer sprake is van een geluidgevoelig gebouw en geluidgevoelige ruimte is bepaald in artikel 3.21 en 3.22 van het Besluit kwaliteit leefomgeving.
Lid 1
Bij een geluidbelasting tussen de 55 dB Lden en 60dB Lden geldt als voorwaarde dat er een geluidluwe zijde aanwezig is. Onder een geluidluwe zijde wordt verstaan een zijde waar de cumulatieve geluidbelasting (Lcum) maximaal 50 dB bedraagt. Aan deze zijde is minimaal één te openen deel en een geluidgevoelige ruimte, bij voorkeur de hoofdslaapkamer, aanwezig.
Lid 2
Bij een geluidbelasting van 60 dB Lden of hoger geldt dat:
-
a.
het een niet geluidgevoelige gevel betreft (zie artikel 5.78Y uit het Aanvullingsbesluit geluid); en
-
b.
een geluidluwe zijde aanwezig is.
Een niet-geluidgevoelige gevel vervangt de gevels die onder de Wet geluidhinder als ‘doof’ werden aangemerkt of waarvoor met toepassing van de Interimwet stad-en-milieubenadering werd afgeweken van de wettelijke norm. In het overgangsrecht van de Omgevingswet is in artikel 10a.9 bepaald dat onder ‘niet-geluidgevoelige gevel’ ook wordt verstaan een gevel die voor inwerkingtreding van de Omgevingswet is aangemerkt als zogenoemde ‘dove gevel’, alsmede een gevel waarvoor de Interimwet stad-en-milieubenadering is toegepast. Die gevels blijven na inwerkingtreding van de Omgevingswet derhalve niet geluidgevoelig.
Lid 3
In dit lid is een uitzondering opgenomen voor het geval dat de realisatie van een geluidluwe zijde door stedenbouwkundige redenen niet inpasbaar is in het ontwerp. Dan moet er een geluidluwe plek gerealiseerd worden. Onder een geluidluwe plek wordt verstaan een plek waar de cumulatieve geluidbelasting (Lcum) maximaal 50 dB bedraagt. Als richtlijn voor de afmeting van zo'n plek wordt aangesloten bij artikel 4.35 van het Bouwbesluit (2012): voor een zelfstandige woning geldt een vloeroppervlakte van tenminste 4 m2 en een breedte van tenminste 1,5 meter.
De achterliggende reden van zo'n geluidluwe plek is de volgende. Bij een hoge geluidbelasting op bijvoorbeeld de voorgevel is het bijna ondoenlijk om een raam te openen zonder geluidhinder te ondervinden. Om deze reden is als voorwaarde opgenomen dat er een geluidgevoelige ruimte aan een geluidluwe gevel moet zijn. In deze ruimte kan wel frisse lucht komen door een te openen raam zonder dat er geluidhinder ontstaat. In sommige gevallen komt geluid van alle kanten, bv als aan de voorkant een weg aanwezig is en aan de achterkant een spoorweg. Als dan geen geluidluwe gevel kan worden gecreëerd door een afscherming, kan mogelijk wel een geluidluwe plek in de tuin worden gemaakt zodat mensen ergens op hun perceel toch van buitenlucht kunnen genieten zonder lawaai.
Paragraaf 5.2.4 Stiltegebied
Artikel 5.28 Toedeling activiteiten en functies in Stiltegebied
Naast de rechtstreeks werkende regels die zijn opgenomen in hoofdstuk 2 gelden er
regels voor de toedeling van functies binnen stiltegebied. De regels hebben een verschillend
karakter en vullen elkaar aan. De rechtstreeks werkende regels reguleren concrete
activiteiten binnen de gebieden.
Vanuit een integrale benadering is het niet logisch dat een bestemmingsplan nieuwe
functies of activiteiten toedeelt in stiltegebied, die de rust en stilte aantasten.
Artikel 5.29 Externe werking Stiltegebied
Juist ook activiteiten buiten het stiltegebied kunnen de na te streven rust en stilte aantasten, bijvoorbeeld het houden van evenementen. Daarvoor is een attentiezone stiltegebied opgenomen zodat bij het toedelen van nieuwe of tijdelijke functies rekening wordt gehouden met de na te streven rust en stilte in het stiltegebied.
De gemeente beoordeelt of een bepaalde activiteit ter plaatse mag plaatsvinden, zoals een evenement of feesten en partijen. Hierbij geldt dat voldaan moet worden aan de grenswaarde die op de grens van een stiltegebied geldt. Met deze instructieregel moet de gemeente deze grenswaarde opnemen in het omgevingsplan. De grenswaarde geldt ook via een algemene, rechtstreeks werkende regel voor milieubelastende activiteiten; daarvoor is in Artikel 3.73 Maatwerkregel milieubelastende activiteit Attentiezone stiltegebied een maatwerkregel opgenomen.
Voor evenementen in een stiltegebied bieden de verbodsbepalingen (Artikel 3.78 en verder) voldoende bescherming. Bovendien geldt voor alle activiteiten in het stiltegebied de algemene zorgplicht en de opgenomen streefwaarde van 40 dB(A) LAeq, 24u.
Paragraaf 5.2.5 Natuur Netwerk Brabant
Wat is het Natuur Netwerk Brabant?
Het Natuur Netwerk Brabant (NNB) is een samenhangend netwerk van natuurgebieden van (inter-)nationaal belang, zoals de bossen, de heide en vennen, de stuifduinen, de schraalgraslanden, de rivieren en beken. Het doel van het NNB-beleid is het veiligstellen van ecosystemen en het realiseren van leefgebieden met goede condities voor de biodiversiteit. Het gaat hierbij niet alleen om de bescherming en ontwikkeling van flora en fauna, maar ook om andere ecologische waarden en kenmerken zoals geomorfologische processen, waterhuishouding, kwaliteit van bodem, water en lucht, rust, mate van stilte, donkerte, openheid, landschapsstructuur en belevingswaarde.
Om de populaties gezond te houden en de genetische uitwisseling te bevorderen, moeten de gebieden groot genoeg zijn en de mogelijkheid bieden voor migratie tussen de gebieden. Om het NNB als zo`n netwerk te laten functioneren, werkt de provincie samen met andere partijen aan het aanleggen van ecologische verbindingszones en het oplossen van faunaknelpunten in de wegenstructuur. Als de omstandigheden in een bepaald gebied (tijdelijk) verslechteren, dan kan een soort uitwijken naar een ander geschikt gebied. In het licht van de klimaatveranderingen is dit van toenemend belang. De ecologische verbindingszones zijn (vaak) langgerekte landschapselementen die als groene schakels de Brabantse natuurgebieden met elkaar verbinden.
Het Natuur Netwerk Brabant (NNB) hangt samen met het Natuurnetwerk in de andere delen van Nederland en met het Europese netwerk van natuurgebieden, bekend onder de naam Natura 2000.
Het NNB bestaat uit:
-
a.
Natuurnetwerk Nederland: Dit zijn de natuurgebieden waarover Rijk en provincie afspraken hebben gemaakt in het Natuurpact 2013. Het gaat om:
-
1.
bestaande natuur- en bosgebieden;
-
2.
gerealiseerde nieuwe natuur. Dit zijn gronden waar nieuwe natuur is gerealiseerd met subsidie uit het Natuurbeheerplan en die een natuurfunctie hebben gekregen. De voormalige niet-natuurfunctie (vaak landbouw) is verdwenen;
-
3.
nog niet gerealiseerde nieuwe natuur. Dit zijn meestal agrarische gronden die in het Natuurbeheerplan zijn aangewezen als nieuwe natuur, maar waar de gewenste natuurfunctie nog niet is gerealiseerd. De oude functie is nog aanwezig;
-
1.
-
b.
NNB buiten het Natuurnetwerk Nederland: Hierbinnen liggen natuurgebieden waar vanuit eigenstandig Brabants beleid natuur is gerealiseerd. Dit betreft op hoofdlijnen de gerealiseerde natuur op landgoederen en de gerealiseerde ecologische verbindingszones. Daarnaast liggen binnen deze locatie gebieden die vanwege ligging en kenmerken in potentie geschikt zijn voor de ontwikkeling naar natuur ter versterking van het Natuur Netwerk Brabant. De gronden komen als zoekgebied in aanmerking als er nieuwe natuur aangelegd moet worden, bijvoorbeeld vanuit compensatieverplichtingen of vanuit andere wettelijke verplichtingen
-
c.
De nog niet gerealiseerde ecologische verbindingszones.
Natuurnetwerk Nederland in relatie tot het Natuur Netwerk Brabant
Het Natuurnetwerk Nederland is de opvolger van de Ecologische hoofdstructuur die eind vorige eeuw gestalte kreeg. In 2013 hebben Rijk en provincies nieuwe afspraken gemaakt in het zogenaamde Natuurpact over het realiseren van nieuwe natuur ten behoeve van het natuurnetwerk. De opgave voor de provincie Noord-Brabant om nieuwe natuur te realiseren bedraagt een kleine 20.000 hectare, t.o.v. de bestaande natuur in 1990 (omvang ca. 109.000 ha). Sinds 2013 en de afspraken in het natuurpact wordt de nieuwe benaming Natuurnetwerk Nederland (NNN) gehanteerd. Het Natuurnetwerk Nederland is met een aparte aanduiding in deze verordening opgenomen en ligt in het geheel binnen het Natuur Netwerk Brabant (NNB). De begrenzing van het Natuurnetwerk Nederland (zowel de bestaande natuur als de gebieden waar de realisatie van natuur wordt nagestreefd) is in het verleden vastgelegd in de Verordening ruimte en later overgenomen in deze Omgevingsverordening.
Het provinciale beleid is erop gericht om, conform de afspraken die daarover met Rijk zijn gemaakt, de realisatie van het Natuurnetwerk Nederland in 2027 gereed te hebben. Dit wordt in het algemeen bereikt door:
-
het concreet aanwijzen van de gebieden: het Natuurnetwerk Nederland is met een aparte aanduiding binnen het NNB opgenomen en de na te streven natuurdoelen zijn vastgelegd in het Natuurbeheerplan (bepalen);
-
voor zover nodig functiewijziging van landbouwgrond en ander niet-natuurgebruik naar natuurgebied door aankoop of particulier natuurbeheer (deelname);
-
inrichten van deze gebieden zodat de natuurkwaliteit (omschreven in natuurdoelen) ontwikkeld kan worden (inrichting);
-
realiseren van de natuurkwaliteit door een duurzaam beheer en eventueel aanvullend omgevingsbeleid (uitvoering).
Op basis van het rijksbeleid geldt de verplichting om de wezenlijke kenmerken en waarden van het Natuurnetwerk Nederland in stand te houden en te beschermen (paragraaf 7.3.1 van het Besluit kwaliteit leefomgeving). Niet alleen het behouden, herstellen en beschermen van bestaande waarden in het natuurnetwerk is belangrijk: er moet ook ruimte zijn voor ontwikkelingen omdat juist daarmee ook kansen ontstaan voor de realisering en versterking van het natuurnetwerk. Hiervoor zijn in het verleden door het Rijk en provincies "Spelregels EHS beleidskader voor compensatiebeginsel, EHS-saldobenadering en herbegrenzen EHS" (20 augustus 2007) opgesteld. Deze spelregels zijn nog steeds de basis voor ontwikkelingen binnen het NNB (dus ook voor het Natuurnetwerk Nederland) en zijn in de verordening nader uitgewerkt.
De provincie nodigt particuliere eigenaren en ondernemers uit om delen van het NNB te ontwikkelen. Natuur en landschap wordt dan meer vanuit de regio en dichter bij de samenleving gerealiseerd. De provincie biedt daarbij de ruimte om economische ontwikkeling te koppelen aan investeringen in natuur. Een deel van het NNB wordt daardoor gerealiseerd met gedeeltelijke functiewijziging, waarbij het desbetreffende perceel geheel of gedeeltelijk een aangepast agrarisch gebruik houdt, zodanig dat de ecologische doelen van het NNB gerealiseerd worden ('het ondernemende natuurnetwerk'). In die situatie is het wenselijk dat de desbetreffende percelen een agrarische functie houden, waarbij ook behoud en ontwikkeling van ecologische waarden geborgd wordt, bijvoorbeeld door hiervoor in het omgevingsplan een waarde-aanduiding op te nemen.
NNB buiten het Natuurnetwerk Nederland
Om de realisering van de nieuwe natuur te bespoedigen is er in het verleden ook de mogelijkheid geboden om op gronden aansluitend op het begrensde NNB (gronden die dus net buiten het NNB lagen) met subsidie nieuwe natuur te realiseren. Die gronden zijn vervolgens binnen het NNB gebracht, zonder gelijktijdig ook gronden buiten het NNB te brengen. Dit heeft ertoe geleid dat de omvang van het NNB toenam waardoor er niet 20.000 hectare nieuwe natuur ten opzichte van 1990 als onderdeel van het NNB is begrensd maar circa 22.000 hectare. Gelet op de afspraak met het Rijk in het Natuurpact over de realisering van het Natuurnetwerk Nederland is er in de omgevingsverordening een te ruime begrenzing ontstaan van circa 2000 hectare.
De provincie heeft -in samenspraak met haar partners- bewust gekozen voor deze te
ruime begrenzing om daarmee enige flexibiliteit te scheppen voor ontwikkelingen binnen
het NNB en het realiseren van het NNB. Hierbij is ook afgesproken dat als de afspraak
met het Rijk over de te realiseren 20.000 hectare nieuwe natuur is nagekomen, wordt
afgewogen wat met de resterende (nog niet ingerichte) gebieden wordt gedaan.
Vanwege een uitspraak van de Afdeling bestuursrechtspraak over Landgoed Reuseldal
bleek deze flexibiliteit niet zonder meer mogelijk. Als de provincie de te ruime begrenzing
wil handhaven, moet duidelijk worden aangegeven waar die te ruime begrenzing ligt
of waar het Natuurnetwerk Nederland ligt. Met het opnemen van locatie Natuurnetwerk
Nederland is die duidelijkheid geboden. De gronden buiten die aanduiding maken dus
geen deel uit van het Natuurnetwerk Nederland waarover de afspraken zijn gemaakt met
het Rijk. Naast de circa 2000 hectare te ruime begrenzing die in potentie geschikt
zijn om als natuur in te richten, liggen ook natuurgebieden die vanuit eigenstandig
Brabants beleid zijn gerealiseerd buiten het Natuurnetwerk Nederland, zoals natuur
die op nieuwe landgoederen is aangelegd en de gerealiseerde ecologische verbindingszones.
Het beschermingsbeleid voor het hele NNB is gelijk. Vanuit de doelen die de provincie
nastreeft, geldt dat bij aantasting van NNB bij voorkeur gezocht wordt naar een compensatielocatie
die buiten het Natuurnetwerk Nederland ligt. In het geval dat een ontwikkeling waarden
en kenmerken aantast van het Natuurnetwerk Nederland moet compensatie daarvan, vanwege
areaalbehoud, daarbuiten plaatsvinden.
Nadat de realisatie van het Brabantse deel van het Natuurnetwerk Nederland conform
afspraak met het Rijk is gerealiseerd, wordt afgewogen wat er met de begrensde ruime-jasgebieden
(en de gebieden waar op basis van eigenstandig Brabants beleid natuur is gerealiseerd)
gebeurt. Hierbij worden ook inzichten betrokken vanuit de beleidsontwikkeling van
het Nationaal Programma Landelijk Gebied, het Brabants Programma Landelijk Gebied,
de Kader Richtlijn Water en de ontwikkelingen rondom de Natuurherstelwet die door
het Europees parlement is aangenomen.
Artikel 5.30 Bescherming Natuur Netwerk Brabant
De instructieregels in dit artikel bevatten de kern voor de bescherming van het Natuur Netwerk Brabant (NNB). Bij het opstellen van een omgevingsplan zijn gemeenten verplicht aansluiting te zoeken bij de wezenlijke ecologische kenmerken en waarden die in het natuurbeheerplan zijn beschreven. Deze waarden en kenmerken zijn per gebied vastgelegd in een beheertypenkaart en in een ambitiekaart. Beide kaarten vormen de kern van het natuurbeheerplan. De beheertypenkaart brengt in beeld wat de actuele situatie is. De ambitiekaart geeft de gewenste eindsituatie (ambitie) aan. Zolang er geen sprake is van een significante aantasting, is er vanwege het NNB geen grond om de activiteit tegen te houden. Wel wordt de activiteit uiteraard nog getoetst aan ander beleid of regelgeving.
Naast behoud en ontwikkeling van ecologische waarden en kenmerken streeft de provincie binnen het NNB ook behoud na van cultuurhistorische waarden en andere wezenlijke kenmerken zoals rust en stilte. Op provinciaal niveau zijn de cultuurhistorische waarden en kenmerken vastgelegd op de Cultuurhistorische waardenkaart van Noord-Brabant en waar nodig vertaald in deze verordening.
Zolang de natuurdoelen in een gebied nog niet zijn gerealiseerd, kunnen bestaande functies en gebruiksactiviteiten worden voortgezet (eerbiedigende werking). Bestaand planologisch gebruik wordt gerespecteerd. Dit betekent dat de ontwikkelmogelijkheden van een agrarisch bedrijf, een recreatiewoning en een niet-agrarisch bedrijf die zijn opgenomen in een geldend omgevingsplan in stand blijven. Het betekent ook dat er geen nieuwe ontwikkelmogelijkheden geschapen mogen worden door een omgevingsplan te wijzigen of door de verlening van een omgevingsvergunning.
Als de realisering van de natuurbestemming is veiliggesteld doordat daarvoor een publiekrechtelijk besluit met financiering is vastgesteld, is de gemeente verplicht om binnen negen maanden een wijziging van het omgevingsplan vast te stellen. Dit is het geval bij (juridische) verplichtingen van GS of van een waterschapsbestuur.
Artikel 5.31 Externe werking Natuur Netwerk Brabant
Ook wanneer een activiteit of ontwikkeling plaatsvindt buiten het Natuur Netwerk Brabant (NNB) kan dit aantasting geven van de ecologische waarden binnen het NNB. Dit is in ieder geval aan de orde als een ontwikkeling een negatief effect heeft op de waarden van het NNB vanwege geluid, licht of betreding. Deze opsomming is niet uitputtend bedoeld, ook schaduwwerking, windturbulentie of het oprichten van een afscheiding langs een natuurgebied waardoor migratie niet langer mogelijk is, kan negatieve effecten hebben op de aanwezige waarden van het NNB. Voor zover er externe effecten optreden vanwege de verspreiding van stoffen door de lucht of water vindt een afweging plaats in het kader van de daarop betrekking hebbende wet- en regelgeving. Daarom is dit expliciet in de regels uitgesloten. Deze regel geldt in aanvulling op de Omgevingswet en onderliggende regelgeving, waarin de externe werking van Natura 2000 gebieden is vastgelegd.
Als er aantasting van waarden optreedt, geldt dat de negatieve effecten als gevolg van de verstoring, waar mogelijk, worden beperkt en als dat niet mogelijk is, worden gecompenseerd. Omdat het hier gaat om een ontwikkeling buiten het NNB, is ook de regeling kwaliteitsverbetering landschap (artikel 5.11) van toepassing. Per geval wordt bekeken of de verplichte compensatie voldoende is om ook aan de verplichte kwaliteitsverbetering te voldoen of dat er aanvullend maatregelen nodig zijn. Voorop staat dat de compensatie van de aantasting altijd plaatsvindt. Hoe hoog de compensatieverplichting is vanwege verstoring is per geval verschillend en betreft maatwerk.
Voor de overdraai van de wieken van windturbines die buiten het Natuur Netwerk staan,
is in het tweede lid expliciet bepaalt dat hiervoor de compensatieregels gelden voor
verstoring. De omvang daarvan is maatwerk. De overdraai van de wieken geeft geen rechtstreekse
aantasting van het NNB door verlies van areaal doordat de natuurfunctie onder de overdraai
gehandhaafd kan blijven. Voor de overdraai is derhalve geen kleinschalige herbegrenzing
van het natuur netwerk nodig. Voor de overdraai geldt dat de aantasting van natuurwaarden
door verstoring vanwege geluid, windturbulentie of schaduwwerking onder de externe
werking van dit artikel valt en gecompenseerd moet worden.
Op de locatie waar de voet van de windturbine gebouwd wordt en de weg die naar de
windturbine leidt, kan de natuurfunctie niet gehandhaafd blijven. Kleinschalige herbegrenzing
kan voor die gevallen een oplossing bieden als aan de daarvoor gestelde voorwaarden
wordt voldaan. Daarnaast is in artikel 5.52 Aanvullende regels voor windturbines in het Natuur Netwerk Brabant een uitzonderingsregeling opgenomen voor de plaatsing van windturbines in het NNB
direct gelegen langs hoofdinfrastructuur.
Artikel 5.32 Maatwerk ontwikkelingen in Natuur Netwerk Brabant
De provincie wil binnen wettelijk toegestane grenzen flexibiliteit bieden voor ontwikkelingen binnen het NNB. Daartoe zijn in dit artikel vier mogelijkheden benoemd waarmee onder afwijking van de beschermingsregels uit Artikel 5.30 Bescherming Natuur Netwerk Brabant het toelaten van nieuwe ontwikkelingen mogelijk is. Deze vier mogelijkheden zijn vervolgens in een apart artikel uitgewerkt.
Voor de Natura 2000 gebieden, aangewezen op grond van de Vogel- en Habitatrichtlijn, gelden deze afwijkingsmogelijkheden niet. Voor Natura 2000 geldt dat ontwikkelingen die de waarden en instandhoudingsdoelen aantasten, moeten voldoen aan het Besluit activiteiten leefomgeving. Omdat de begrenzing van Natura 2000 op Europees niveau is vastgesteld, is (een verzoek tot) grenswijziging vanwege strijd met hogere wet- en regelgeving ook niet mogelijk.
Artikel 5.33 Nieuwe ontwikkeling in het Natuur Netwerk Brabant
Dit artikel bevat bepalingen die onder voorwaarden een mogelijkheid biedt om in het NNB nieuwe ontwikkelingen toe te laten.
Het betreft een mogelijkheid voor het oprichten van kleinschalige bebouwing en bouwwerken ten behoeve van de natuurbestemming of het recreatieve medegebruik daarvan. In de praktijk bestaat hieraan behoefte. De verplichting tot vestiging op een bestaand bouwperceel, die in het algemeen geldt, stuit hier op onnodige bezwaren. Het gaat daarbij bijvoorbeeld om het oprichten van een brandtoren in een natuurgebied of een picknickbankje in een bosgebied. Voorwaarde voor het toelaten is dat er geen aantasting van de ecologische waarden en kenmerken van het NNB optreedt.
Voor omheinde militaire terreinen die binnen het NNB liggen, geldt vanuit artikel 7.8 van het Besluit kwaliteit leefomgeving dat er geen beperkingen gesteld mogen worden aan de ontwikkelingsmogelijkheden als eventuele aantasting van waarden wordt voorkomen en zo nodig gecompenseerd.
Vanuit zorgvuldig ruimtegebruik geldt een verbod op nieuwvestiging buiten Stedelijk
gebied. In sommige gevallen zijn er ook doorlopende NNB-structuren, zoals bij rivieren
en kanalen, die door Stedelijk gebied lopen. Dan is dit verbod vanuit provinciaal
belang niet nodig. Het belang van de provincie is alleen ingegeven dat er geen aantasting
plaatsvindt van de aanwezige ecologische waarden. Daarom is in het vierde lid duidelijk
aangegeven dat het verbod op nieuwvestiging in voornoemde gevallen niet geldt. De
beschermingsregels van de ecologische waarden blijven onverkort gelden. Dat betekent
dat als een beoogde ontwikkeling een aantasting met zich brengt van de waarden van
het natuurnetwerk, er allereerst een afweging moet plaatsvinden of de ontwikkeling
gelet op de aantasting van de waarden aanvaardbaar of nodig is. Als uit de afweging
volgt dat de ontwikkeling nodig is, geldt in geval van aantasting dat bezien moet
worden of de ontwikkeling mogelijk is onder toepassing van de mogelijkheden uit Artikel 5.34 - Artikel 5.36, waaronder de eisen voor compensatie.
De regeling komt hiermee tegemoet aan de wens vanuit de praktijk om bijvoorbeeld binnen
stedelijk gebied een horecaboot in kanalen of plassen te realiseren of om woonboten
te plaatsen. Een dergelijke ontwikkeling heeft in veel gevallen geen aantasting van
de ecologische waarden in het water tot gevolg. Bij de afweging of de functie aanvaardbaar
is, is het wel nodig om ook expliciet te bezien of de plaatsing gevolgen heeft voor
het naastliggende gebied. Vaak is langs een rivier of kanaal ook sprake van een ecologische
verbindingszone. Een plan dat een ontwikkeling binnen zo'n zone toelaat moet aan de
voorwaarden van Artikel 5.40 Natuur Netwerk Brabant - ecologische verbindingszone voldoen en aantonen dat de ecologische waarden -in dit geval de verbindingsfunctie-
niet worden aangetast.
Binnen de locatie ecologische verbindingszone in Stedelijk gebied geldt geen verbod op nieuwvestiging. Binnen de ecologische verbindingszone zijn ontwikkelingen mogelijk als de verbindingsfunctie niet wordt aangetast.
Tot slot geldt dat er vanuit de doelstelling voor de realisering van duurzame energie in Artikel 5.52 Aanvullende regels voor windturbines in het Natuur Netwerk Brabant de mogelijkheid is opgenomen voor het tijdelijk oprichten van windturbines in het natuurnetwerk direct aansluitend op hoofdinfrastructuur.
Artikel 5.34 Toepassing van het Nee, tenzij-principe
Er is een uitzondering mogelijk als er sprake is van een groot openbaar belang en alternatieven aantoonbaar ontbreken. Het ontbreken van alternatieven mag niet zonder meer worden aangenomen. Het tweede lid stelt eisen aan het onderzoek dat daarvoor uitgevoerd moet worden. Voorts gelden er eisen dat de aantasting van waarden zoveel mogelijk wordt voorkomen en gecompenseerd. Als het omgevingsplan waarin de aantasting is vastgelegd, in werking is getreden passen Gedeputeerde Staten periodiek de begrenzing aan van de locatie NNB omdat er anders voor die ontwikkeling beperkingen blijven gelden. Bij het toezicht op de vaststelling van een omgevingsplan bezien Gedeputeerde Staten of op correcte wijze invulling is gegeven aan de opgenomen voorwaarden die in artikel 5.34 zijn opgenomen.
Artikel 5.35 Toepassing van de saldobenadering
Bij gebiedsontwikkelingen speelt vaak dat er een combinatie van activiteiten plaatsvindt in een gebied. Bij een afzonderlijke beoordeling van deze activiteiten ontstaat geen meerwaarde voor het NNB of juist een inbreuk hierop. Door de activiteiten in onderlinge samenhang te beoordelen, kan de kwaliteit en/of kwantiteit van het NNB per saldo verbeteren. Dit is de zogenaamde 'saldo-benadering' die een gebiedsgerichte aanpak bevordert.
Eén van de voorwaarden om de saldobenadering te kunnen toepassen, is dat de activiteiten onderdeel uitmaken van een gebiedsvisie. Dit kan een provinciale of gemeentelijke gebiedsvisie zijn. Hiermee wordt geborgd dat een combinatie van activiteiten onderlinge samenhang vertoont. Daardoor is ook verzekerd dat toepassing van de saldobenadering de kwaliteit van het NNB daadwerkelijk verbetert.
Artikel 5.36 Ontwikkeling met beperkte gevolgen voor natuurwaarden
De laatste mogelijkheid is gericht op kleinschalige herbegrenzingen. Bij deze ontwikkelingen
wordt er een beperkte inbreuk gemaakt op de omvang van het Natuur Netwerk en ook de
aantasting van natuurwaarden moet beperkt zijn. Wanneer hieraan wordt voldaan, verschilt
per geval en betreft maatwerk.
Het gaat vaak om kleinschalige individuele ontwikkelingen en uitbreiding van bestaande
functies, die in principe niet voldoen aan het vereiste van een zwaarwegend maatschappelijk
belang.
Deze uitzondering is niet bedoeld om het beschermingsregime van het NNB te omzeilen. Vandaar ook dat de voorwaarde is opgenomen dat er enkel sprake kan zijn van een nieuwe begrenzing als het plan ook leidt tot een versterking van het NNB. Dit kan bijvoorbeeld doordat er knelpunten worden opgelost of een kwaliteitsverbetering ontstaat naast de verplichte compensatie. Ook bij een kleinschalige herbegrenzing geldt de voorwaarde dat de gemeente verzoekt om een aanpassing van de grenzen van het NNB. Wat kleinschalig is, kan per geval verschillen en betreft maatwerk.
De verordening biedt een keuzemogelijkheid voor fysieke of financiële compensatie. De voorwaarden die daarvoor gelden zijn in de navolgende artikelen uitgewerkt.
Op deze plaats wordt benadrukt dat hogere wetgeving, zoals de Omgevingswet en het Besluit kwaliteit leefomgeving, altijd voorgaat op de provinciale verordening. Dat betekent dat er in de gevallen dat nationale wetgeving vereist dat er wordt voorzien in fysieke compensatie, zoals bijvoorbeeld in Natura 2000 gebied, er geen keuzemogelijkheid bestaat. In dergelijke gevallen gelden de voorwaarden zoals opgenomen in Artikel 5.38 Fysieke compensatie. Bovendien blijven ongeacht de keuze die wordt gemaakt ook altijd de verplichtingen op grond van het Besluit activiteiten leefomgeving, bijvoorbeeld het kappen van bomen, gelden (voor zover van toepassing).
In bepaalde situaties is het nodig om met een groter areaal te compenseren dan het areaal dat verloren gaat, om zo dezelfde ecologische kwaliteit te realiseren. Hierbij is van belang hoeveel tijd het betreffende natuurtype nodig heeft om tot optimale kwaliteit te komen en welke functie het natuurtype heeft binnen het lokale ecosysteem. De compensatie van dit kwaliteitsverlies houdt er dan rekening mee dat het enige tijd duurt voordat het compenserende gebied dezelfde kwaliteit heeft als het gebied dat verloren is gegaan. De toeslag wordt uitgedrukt in extra te compenseren oppervlakte natuur.
Binnen het NNB zijn ook percelen opgenomen waar de beoogde natuur nog niet is gerealiseerd. In het geval dat op zo'n perceel een ontwikkeling plaatsvindt die niet verenigbaar is met de beoogde natuurfunctie, is het niet langer mogelijk om de natuurdoelen daar te realiseren. Daarom geldt in zo'n geval ook een compensatieverplichting. De compensatieplicht bestaat in zo'n geval niet alleen uit het aanwijzen van een vervangende locatie voor de realisatie van nieuwe natuur maar ook uit het feitelijk inrichten van die locatie met het natuurdoeltype dat wordt aangetast, respectievelijk waarvoor de beoogde compensatielocatie is aangewezen.
Artikel 5.38 Fysieke compensatie
Compensatielocaties
Vanuit de provinciale natuurdoelen is het belangrijk dat het netwerk van natuurgebieden zo snel mogelijk en zo robuust mogelijk wordt gerealiseerd. Daarom zijn voorkeurlocaties opgenomen waar fysieke compensatie plaatsvindt en is opgenomen dat de compensatielocatie conform de beoogde natuurdoelen wordt ingericht. De voorkeurslocatie voor compensatie ligt daarbij binnen het NNB of binnen nog niet gerealiseerde ecologische verbindingszones.
Vanuit het Besluit kwaliteit leefomgeving geldt dat geborgd moet zijn dat omvang, kwaliteit en samenhang van het Natuurnetwerk Nederland behouden blijft. Door te sturen op een voorkeurslocatie binnen het NNB worden kwaliteit en samenhang geborgd. In de regeling is opgenomen dat de omvang van het Natuurnetwerk Nederland niet mag afnemen. Dat betekent dat in het geval een ontwikkeling aantasting geeft van kernmerken en waarden van het Natuurnetwerk Nederland er voor fysieke compensatie gezocht moet worden naar een locatie buiten het aangeduide Natuurnetwerk Nederland. In het geval kenmerken en waarden van natuur buiten het Natuurnetwerk Nederland plaatsvindt, is compensatie op nog niet ingerichte percelen binnen het Natuurnetwerk Nederland wel mogelijk.
Alleen in gevallen waarbij onderbouwd wordt dat het niet mogelijk is om natuur op een voorkeurslocatie in te richten, kan een locatie buiten een voorkeursgebied worden aangewezen om aan de compensatieverplichting te voldoen. De noodzakelijke compensatie moet in zo'n geval bijdragen aan samenhang en kwaliteit van het NNB en ligt daarom aansluitend op of in de directe nabijheid van een bestaande natuurfunctie. Dit bevordert dat er geen nieuwe 'losliggende' natuurgebieden ontstaan en dat de compensatie bijdraagt aan het beoogde netwerk van natuurgebieden. Of en wanneer er sprake is van een locatie die bijdraagt aan samenhang en kwaliteit van het NNB is maatwerk. Het is daarom aan te raden om de provincie in een vroegtijdig stadium te betrekken bij de compensatielocatie en de inrichting van het gebied.
Voorts geldt dat op de compensatielocatie de functie natuur geborgd moet worden en dat de te realiseren natuur beschermd wordt. Daarom is opgenomen dat toepassing gegeven moet worden aan artikel 5.30 van deze verordening, waarin die bescherming is opgenomen.
Uitvoering
Het gaat er niet alleen om dat de compensatie wordt geregeld. Het is uiteraard ook belangrijk dat deze wordt uitgevoerd. Het publiekrechtelijk borgen van de uitvoering van de compensatie is onder andere mogelijk door aan de gewenste ontwikkeling binnen de verwijderde NNB de voorwaarde te verbinden dat deze alleen mag plaatsvinden als de compensatie ook feitelijk is gerealiseerd, binnen een daarvoor gestelde termijn en overeenkomstig het inrichtingsplan dat aan deze voorwaardelijke regels is gekoppeld.
Naast een publiekrechtelijke regeling kan een privaatrechtelijke overeenkomst aanvullend van belang zijn. Het vereiste dat een omgevingsplan de uitvoering borgt, betekent dat de toelichting nadere informatie bevat over deze borging. Bijvoorbeeld rondom de financiële onderbouwing, het eisen van een bankgarantie, de wijze van toezicht door de gemeente op de uitvoering en dergelijke.
Voor de uitvoering van de compensatie kan geen gebruik gemaakt worden van een subsidieregeling. De economische uitvoerbaarheid van de compensatie is daarom relevant. Overigens kan voor het beheer onder omstandigheden wel een beroep worden gedaan op een subsidieregeling.
Verantwoording compensatie
Om de noodzakelijke compensatie te onderbouwen en motiveren biedt het omgevingsplan dat de aantasting mogelijk maakt inzicht in de aspecten genoemd in het vierde lid. Dit gebeurt in de onderbouwing van het plan waarbij eventueel ook verwezen kan worden naar een in de bijlage opgenomen compensatieplan en het inrichtingsplan dat aan de planregels is gekoppeld.
De voorwaarden onder a tot en met c vragen informatie over de aantasting en de compensatie. De toelichting geeft concreet aan welk natuur(beheer)type wordt aangetast, hoe groot de oppervlakte van het aangetaste gebied is en welke natuurkwaliteiten hierbij verloren gaan, inclusief de gevolgen van versnippering en verstoring. Dezelfde gegevens worden ook gevraagd voor de locatie waar de compensatie plaatsvindt. Het gaat daarbij om de netto oppervlakte natuurwaarden die wordt aangetast en de netto oppervlakte te realiseren natuur in het compensatiegebied.
De kwaliteit omvat zowel de tijd die een natuurtype nodig heeft om tot optimale kwaliteit te komen als de functie die het natuurtype heeft binnen het lokale ecosysteem. In de natuur is sprake van complexe natuurlijke processen en verbanden. De bijdrage die een gebied levert aan instandhouding van natuurlijke processen en verbanden noemen we de functionaliteit. Het gaat dan over (landschaps-)structuren, biotische- en a-biotische omstandigheden. De kwantiteit betreft zowel de oppervlakte van het aangetaste gebied, de toeslag, als de oppervlakte die als gevolg van de aantasting niet meer optimaal kan functioneren. Te denken valt dan aan aantasting van oppervlakte door geluidsoverlast, verlichting, versnippering en verstoring. Bepaling van deze oppervlakte is maatwerk.
d. de termijn van uitvoering
In een tijdschema dat deel uitmaakt van de uitvoeringsovereenkomst, leggen partijen vast wanneer met de uitvoering van de compensatie wordt begonnen en wanneer deze dient te zijn afgerond.
e. inhoud en realisatie van de voorgenomen mitigerende en compenserende maatregelen
Mitigeren houdt in dat nadelige effecten op de locatie van de aantasting worden beperkt. Dit kan gebeuren door een natuurvriendelijke inrichting, landschappelijke inpassing, planning van de werkzaamheden in het juiste seizoen e.d. Voorbeelden van mitigerende maatregelen zijn onder andere geluidschermen, wildviaducten, dassentunnels, beplanting, wijzigingen van grondwaterstand en aanleg van verbindingszones.
f . een beschrijving van het regulier beheer en het ontwikkelingsbeheer
Hiermee worden bedoeld het beheer in de eindfase, dus als de compensatiedoelen zijn gerealiseerd, en het beheer in de overgangsfase, waarin de compenserende maatregelen uitgevoerd worden. Verder moet worden gegarandeerd dat het beheer op een kwalitatief juiste wijze zal worden uitgevoerd. Dit kan zowel gebeuren door een instantie als door een particuliere terreinbeheerder.
Uitvoeringstermijn
De termijn van de realisatie van de natuurcompensatie is gekoppeld aan het onherroepelijk worden van het plan dat de inbreuk mogelijk maakt. Dit is reëel nu ook de aantasting vanaf het moment van onherroepelijk worden mogelijk is. Het is daarbij van belang dat het verschil tussen de planologische bescherming van de natuurcompensatielocatie als NNB of evz en de feitelijk ingerichte situatie zo kort mogelijk duurt vanwege:
-
Het realiseren van de natuurdoelstellingen en afspraken die daarover zijn gemaakt met het Rijk;
-
het toezicht op de uitvoering van de natuurcompensatie en het voorkomen van jarenlange toezichtstrajecten.
De uitvoering van het compensatieplan wordt uiterlijk binnen drie jaar na het onherroepelijk worden van het plan afgerond. Als een aantasting direct het leefgebied van een bedreigde soort ernstig en blijvend verstoort, moet er eerst een vervangende en door de soort in gebruik genomen biotoop zijn voordat met de aantastende ingreep mag worden gestart. Bij een zeer omvangrijke en zware compensatieplicht kan een langere termijn gehanteerd worden. Hierbij vragen wij inzicht in hoe de realisatie van de compensatie gedurende de gehele termijn is voorzien in een uitvoeringsprogramma.
Artikel 5.39 Financiële compensatie
Dit artikel bevat de richtlijnen voor het berekenen van de financiële compensatie. De berekening hiervan maakt deel uit van de onderbouwing van het omgevingsplan. Het is nodig dat bij de terinzagelegging van het ontwerp van het omgevingsplan bij de provincie bekend is wie de financiële compensatie voldoet.
De verplichting om financieel te compenseren vloeit rechtstreeks voort uit deze verordening en ontstaat zodra het omgevingsplan is vastgesteld. Betaling hiervan moet vervolgens binnen 6 weken geschieden, ongeacht of de uitvoering van het project dan al gestart is. De provincie bepaalt de hoogte van de financiële compensatie op basis van de berekening in het omgevingsplan en stelt de inhoud van de verplichting tot betaling vast in een beschikking overeenkomstig titel 4.4 Bestuursrechtelijke geldschulden van de Algemene wet bestuursrecht
Financiële compensatie wordt gestort in de provinciale compensatievoorziening.
Artikel 5.40 Natuur Netwerk Brabant - ecologische verbindingszone
Voor de ecologische verbindingszones (evz) geldt een beperkt beschermingsregime, gericht op het bieden van basisbescherming. Een ecologische verbindingszone wordt aangeduid met een concreet aangeduid (zoek-)gebied. Inrichting, beheer en bescherming op perceelsniveau worden nader in het omgevingsplan uitgewerkt.
In Stedelijk gebied geldt een beschermingszone met een breedte van 50 meter. In overige gebieden is de breedte vastgesteld op 25 meter. Het gaat hierbij over de aansluitende verbinding over land.
Na realisering van de evz wordt het gebied begrensd als Natuur Netwerk Brabant (NNB) en onder de werking gebracht van Artikel 5.30 Bescherming Natuur Netwerk Brabant. Een gerealiseerde ecologische verbindingszone zal in de praktijk niet altijd over de volle lengte een breedte hebben van 25 meter. Sommige onderdelen kunnen smaller zijn, zeker als met stapstenen wordt gewerkt. Dit is binnen de gestelde regels mogelijk mits in het omgevingsplan concrete begrenzing van de gerealiseerde ecologische verbindingszone wordt opgenomen met een daarbij passend beschermingsregime. Bij een ecologische verbindingszone gaat het namelijk niet alleen om de aanleg, maar ook om het behoud en beheer.
Vanwege de gewijzigde systematiek van kaartaanpassingen zijn het derde en vierde lid toegevoegd. Gemeenten kunnen in het omgevingsplan een activiteit of functie binnen de locatie NNB-ecologische verbindingszone mogelijk maken als een reëel alternatief ontbreekt. Voorwaarde daarbij is dat het functioneren van de ecologische verbindingszone niet wordt aangetast. Dit is maatwerk per situatie waarover in een vroegtijdig stadium in overleg getreden moet worden met deskundigen van de provincie. In een voorkomend geval kan het functioneren van de ecologische verbindingszone ook verzekerd worden doordat een vervangend gelijkwaardig alternatief voor de ecologische verbindingszone in het omgevingsplan wordt aangewezen en beschermd overeenkomstig artikel 5.30 Bescherming NNB. Dat is in het vierde lid uitgewerkt. In zo'n geval moet ook de feitelijke realisering van de ecologische verbindingszone geborgd zijn. Het is op grond van deze regeling niet mogelijk om opnieuw een zoekgebied voor de ecologische zone op te nemen. Wij willen uitstel van de realisering van de ecologische verbindingszones voorkomen. Het is essentieel dat voorafgaand aan de vaststelling van een omgevingsplan waarin de regeling uit het derde lid wordt toegepast, vroegtijdig overleg plaatsvindt met de provincie.
Artikel 5.41 Attentiezone waterhuishouding
De attentiezone waterhuishouding kent een basis in de reconstructie- en gebiedsplannen. Doel van de attentiezone is om ontwikkelingen die een negatieve invloed hebben op de binnen de attentiezone gelegen natte natuurparels tegen te gaan. Stromingen in het grondwatersysteem kunnen veranderen door verandering van bodemopbouw of het doorboren van lagen (bij grondverzet of diepploegen). Voor activiteiten die een negatief effect op de (grond)waterstand in een natte natuurparel kunnen hebben, is een vergunning nodig. Bij het toelaten van functies die een negatief effect kunnen hebben op de waterhuishouding, geldt dat overleg met het waterschap nodig is.
Artikel 5.42 Behoud en herstel van watersystemen
De locatie 'Behoud en herstel watersystemen' is gebaseerd op het Regionaal waterprogramma en gebaseerd op:
-
waterlopen met de functie waternatuur,
-
(natte) ecologische verbindingszones en
-
gebieden die in de reconstructie- en gebiedsplannen zijn aangeduid als 'ruimte voor beek- en kreekherstel'.
In deze gebieden is het beleid vanuit een regionaal belang gericht op behoud, verbetering en herstel van het natuurlijke watersysteem.
Binnen de gebieden zijn of worden maatregelen uitgevoerd op het gebied van de morfologie, zoals het laten hermeanderen van beken, het aanleggen van plas-draszones en het herstel van kwel. Daarom is ook ruimte naast de waterloop nodig om de maatregelen goed uit te kunnen voeren. Veel van de maatregelen zijn ook een verplichting die voortvloeit uit de Europese Kaderrichtlijn Water.
Binnen de gebieden gelden beperkingen voor functies en activiteiten die het realiseren van watersysteemherstel belemmeren of onnodig kostbaar maken. De gemeente stelt hiervoor regels en betrekt daarbij ook de belangen van het waterschap. Dit overleg heeft ook betrekking op de exacte reikwijdte van het beschermingsregiem. In sommige gevallen zijn inrichtingsmaatregelen bijvoorbeeld al voorzien aan één zijde van de waterloop en is bescherming aan de andere zijde niet meer over de volle breedte noodzakelijk.
In zijn algemeenheid is er sprake van een zone van 25 meter rondom een waterloop. Gebieden die van oorsprong afkomstig zijn uit de reconstructieplannen zijn vaak breder of als vlak ingevuld. Uitgangspunt voor de begrenzing door de gemeente in het omgevingsplan is een breedte van ten minste 25 meter aan weerszijden van de waterloop. In de gevallen waarbij er op de kaart bij deze verordening sprake is van een bredere buffer dan 25 meter of een vlakvorm (dus bij die gebieden die hun herkomst vinden in de reconstructieplannen) is het gewenst om het volledige gebied te begrenzen als ruimte voor behoud en herstel van watersystemen.
De benodigde ruimte voor behoud en herstel van watersystemen is ook afhankelijk van de vraag of er sprake is van een boven-, midden- of benedenloop, of dat er sprake is van een ecologische verbindingszone. Met name benedenstrooms is er vaak veel meer ruimte nodig (tot enkele honderden meters) om inrichtingsmaatregelen te kunnen uitvoeren dan dat in deze verordening is aangewezen als zoekgebied voor Behoud en herstel watersystemen. Een groot deel van deze ruimte maakt onderdeel uit van de Groenblauwe waarden of het Natuur Netwerk Brabant, zodat er al enige vorm van ruimtelijke bescherming van toepassing is.
De locatie behoud en herstel van watersystemen overlapt voor een deel met het Natuur Netwerk Brabant - ecologische verbindingszone (NNB-evz) en de Groenblauwe waarden. Binnen behoud en herstel van watersystemen zijn dan aanvullend, specifieke regels gesteld ter bescherming van het belang, zoals het ophogen van gronden.
Vanwege de gewijzigde systematiek van kaartaanpassingen is een derde lid toegevoegd. Gemeenten kunnen in het omgevingsplan onder de daar gestelde voorwaarden activiteiten of functies binnen de locatie Behoud en herstel van watersystemen mogelijk maken.
In het geval dat een gemeente daarvoor een omgevingsplan wil vaststellen, moet er overeenstemming zijn met het waterschap. In het geval dat gemeente en waterschap geen overeenstemming bereiken, kan de gemeente bij de reguliere actualisatieronde een verzoek bij Gedeputeerde Staten indienen voor aanpassing van de grens van de betreffende locatie. Gedeputeerde Staten maken dan gebaseerd op dat verzoek en na overleg met het waterschap een integrale afweging of een aanpassing mogelijk of wenselijk is.
Paragraaf 5.2.6 Aardkundige, cultuurhistorische en groenblauwe waarden
Artikel 5.43 Aardkundige waarden
De bescherming van aardkundige waarden is belangrijk omdat deze onvervangbaar zijn. De vanuit provinciale optiek belangrijke waardevolle aardkundige gebieden zijn opgenomen in deze verordening. De waarden en kenmerken van deze gebieden zijn nader uitgewerkt in een beleidskader, de Aardkundig waardevolle gebiedenkaart, die door Gedeputeerde Staten is vastgesteld.
Omgevingsplannen beschermen de aanwezige waarden door daarvoor regels op te nemen die aantasting voorkomen, onder andere door het verrichten van bodemverstorende werkzaamheden te verbieden of aan een vergunningensysteem te verbinden. Het oprichten van bebouwing of een stedelijke ontwikkeling in (of nabij) een gebied met aardkundige waarden, vraagt om vroegtijdige afstemming en overleg.
Artikel 5.44 Cultuurhistorische waarden
De bescherming van cultuurhistorische waarden is belangrijk omdat deze onvervangbaar zijn. In deze verordening zijn daarom de vanuit provinciale optiek belangrijke gebieden, gebouwen of complexen van bebouwing met cultuurhistorische waarden opgenomen. Voor de aangeduide gebieden zijn de waarden en kenmerken beschreven op de Cultuurhistorische waardenkaart (CHW, versie 3.0). De CHW is een beleidskader vastgesteld door Gedeputeerde Staten.
Doel van de bescherming is dat de wezenlijke kenmerken en waarden van die gebieden blijven behouden. En dat ontwikkelingen hiermee rekening houden zodat de waarden en kenmerken niet worden aangetast. In geval dat er een samenloop is met gebieden waar stedelijke ontwikkeling afweegbaar is, betekent dit dat vroegtijdig overleg nodig is zodat de belangen vanaf het begin in de planontwikkeling worden betrokken.
Binnen de gebieden is het verder belangrijk dat een omgevingsplan voorziet in een beschermende regeling zoals een vergunningstelsel en waar nodig verbodsbepalingen. De wezenlijke waarden en kenmerken van de gebieden zijn beschreven in de Cultuurhistorische waardenkaart. Voor de waardevolle bebouwing geldt dat het omgevingsplan zorg draagt voor behoud van de bebouwing en regels bevat die sloop voorkomen.
De hoofdcategorieën zijn in onderstaand schema opgenomen met daarbij per categorie voorbeelden van handelingen die de beschreven waarden en kenmerken kunnen aantasten. Om in een omgevingsplan per (deel-) gebied de juiste bescherming op te nemen, is het nodig deze opzet verder toe te spitsen (variëren, verfijnen en/of aanvullen) aan de hand van de concrete beschrijving in de CHW.
|
|
Historische bebouwing |
Historisch water |
Historisch groen |
Historisch reliëf |
Historische infrastructuur |
Historische openheid |
Historisch verkavelingspatroon* |
|
Aanplant van opgaande begroeiing of toevoegen nieuwe bebouwing |
|
|
|
|
|
+
|
+
|
|
Aanleggen, verharden, verbreden, verwijderen, wijzigen van paden- en wegentracés |
|
|
|
|
+
|
|
+
|
|
Ophogen, afgraven, egaliseren |
|
|
|
+
|
|
|
+
|
|
Verwijderen of kappen van (opgaande) begroeiing |
|
|
+
|
|
|
|
+
|
|
Graven, verbreden, verdiepen, dempen, tracé verlegging van waterpartijen of -lopen |
|
+
|
|
+
|
|
|
+
|
|
Sloop, gedeeltelijke sloop, ingrijpende aanpassingen. |
+
|
|
|
|
|
|
|
+ Handelingen die de waarden kunnen aantasten.
* Aantasting kan ontstaan door het aanbrengen of verwijderen van begroeiing, waterlopen, greppels, paden of reliëf die als begrenzing dienen van percelen.
Artikel 5.45 Hollandse Waterlinies
In het Besluit kwaliteit leefomgeving zijn de erfgoederen van uitzonderlijke universele waarde aangewezen, waaronder de Hollandse Waterlinies die zijn aangewezen als werelderfgoed. De bescherming van de universele waarde van dit werelderfgoed gebeurt bij provinciale verordening. De regels beschermen in ieder geval de erfgoederen bij wijziging van het omgevingsplan. Dit artikel bevat de regels die gemeenten bij hun planvorming in acht moeten nemen.
In artikel 7.4 en bijlage XVII van het Besluit kwaliteit leefomgeving zijn voor elk erfgoed de kernkwaliteiten globaal beschreven. Provinciale Staten werken deze kernkwaliteiten verder uit op regionale en lokale schaal. De beschrijving die in de verordening is opgenomen is interbestuurlijk in samenspraak met andere betrokken provincies en gemeenten tot stand gekomen, en gebaseerd op de beschrijving van de unieke universele waarde van het UNESCO-werelderfgoed Hollandse Waterlinies. Deze unieke universele waarde wordt ingevolge deze verordening verder uitgewerkt met een beschrijving van de kernkwaliteiten van werelderfgoed Hollandse Waterlinies in de Cultuurhistorische waardenkaart.
De instructieregel houdt in dat het omgevingsplan geen functies of activiteiten mag
toelaten die de uitzonderlijke, universele waarde van werelderfgoed Hollandse Waterlinies
aantasten. De kernkwaliteiten van deze uitzonderlijke, universele waarde zijn beschreven
in de Cultuurhistorische waardenkaart.
De instructieregel is zo duidelijk mogelijk gesteld en bevat geen specifieke uitzonderingen.
Ook worden geen specifieke verboden activiteiten vermeld: de kern van de norm is:
"niet aantasten" van het werelderfgoed met het oog op de instandhoudingsdoelstelling
daarvan.
Een eventuele uitzondering op de regel is mogelijk op basis van een ontheffing van Gedeputeerde Staten. Dit houdt in dat Gedeputeerde Staten een ontheffing kan verlenen voor een activiteit die de kernkwaliteiten van het werelderfgoed kan aantasten, als wordt voldaan aan strikte voorwaarden:
-
de activiteit moet noodzakelijk zijn om dwingende redenen van maatschappelijk belang
-
er zijn geen redelijke alternatieven voor de activiteit,
-
bij de toedeling van de functie of activiteit wordt zoveel als mogelijk rekening gehouden met de uitzonderlijke universele waarde van het erfgoed, en
-
de aantasting die hierdoor ontstaat afdoende wordt gecompenseerd.
Deze voorwaarden vormen het beoordelingskader voor een eventuele ontheffing. In de praktijk wordt dit de ADC-toets genoemd: geen Alternatieven, wel Dwingende redenen van maatschappelijk belang, met Compensatie van nadelige effecten.
Voor de beoordeling van een feitelijke situatie wordt verwezen naar de beschrijving van de kernkwaliteiten van werelderfgoed Hollandse Waterlinies in de Cultuurhistorische waardenkaart. De komende periode wordt gewerkt aan het opstellen van gebiedsanalyses. In dergelijke gebiedsanalyses worden ook criteria en voorbeelden opgenomen van ontwikkelprincipes die richting geven aan de evenwichtige toedeling van functies op de locatie. In Artikel 7.4 is daarvoor een instructieregel voor Gedeputeerde Staten opgenomen.
De ontheffingsmogelijkheid is neutraal geformuleerd, zodat de ontheffing op iedere situatie van toepassing kan zijn. Hierdoor is het onnodig om specifieke gevallen te benoemen. Het kan gaan om projecten voor de opwek van duurzame energie, woningbouw, infrastructurele projecten inclusie energienetwerken et cetera. De ontheffingsbevoegdheid borgt dat álle activiteiten zolang die nodig zijn vanuit dwingende redenen van openbaar belang, kunnen worden afgewogen.
Onder compensatie wordt verstaan dat de activiteit zodanig wordt uitgevoerd dat kwaliteit aan het erfgoed wordt toegevoegd, zodanig dat dit het nadelig effect van de aantasting van een kernkwaliteit ter plekke of in de nabijheid van de aantasting opheft. Ondanks de aantasting is hierdoor sprake van een versterkend effect op de OUV, als gevolg van de activiteit, zodat dan ook de gewenste activiteit kan worden toegelaten.
Artikel 5.46 Groenblauwe waarden
De provincie streeft naar samenhangende aanpak van natuur, landschap en water die
de omgevingskwaliteit en recreatiemogelijkheden versterkt en waardoor de gevolgen
van klimaatveranderingen voor de natuur en het watersysteem beter kunnen worden opgevangen.
Om de robuustheid van het systeem te bevorderen, zijn er gebieden opgenomen als verbinding
tussen het Natuur Netwerk Brabant en het Landelijk gebied; de Groenblauwe waarden.
De locatie Groenblauwe waarden ligt binnen Landelijk gebied op gebieden met belangrijke
nevenfuncties voor natuur en water. De gebieden dragen bij aan de bescherming van
de waarden die in grote delen van het Natuurnetwerk Brabant liggen, inclusief de ecologische
verbindingszones en de wateren met een functie voor waternatuur. Hieronder wordt ook
begrepen de buffering van omgevings- en klimaatinvloeden op deze gebieden. De locatie
Groenblauwe waarden heeft daarnaast óók eigenstandige betekenis voor biodiversiteit,
watersysteemherstel en landschap. De zone is om die reden essentieel, bezien vanuit
een klimaatbestendig en veerkrachtig watersysteem. Ook groene gebieden in en nabij
de stedelijke omgeving zijn soms opgenomen binnen Groenblauwe waarden. Deze gebieden
bieden bij uitstek mogelijkheden voor recreatie, extensieve vormen van landbouw en
multifunctioneel landgebruik of extensieve ontwikkeling van stedelijke ontwikkeling.
Ingeval de locatie over Stedelijk gebied ligt zijn er belangrijke groenblauwe waarden
aanwezig of is het voor het versterken van omgevingskwaliteit belangrijk dat er extensieve
verstedelijking plaatsvindt met een evenwichtige groen-rood verhouding.
Binnen Groenblauwe waarden is het beleid gericht op het behoud en vooral de ontwikkeling
van een klimaatbestendig en veerkrachtig watersysteem en de ontwikkeling van groenblauwe
waarden, natuur en landschap. Voor de natuur betekent dit vooral versterking van de
leefgebieden voor plant- en diersoorten en de bevordering van de biodiversiteit buiten
het NNB. Voor het water wordt vooral ingezet op kwantitatief en kwalitatief herstel
van kwelstromen, zoals het 'Wijstverschijnsel' (het opstuwen van grondwater) op de
Peelrandbreuk in Oost-Brabant, in de beekdalen en op de overgangen van zand/veen naar
klei in de 'Naad van Brabant'.
De gemeenten geven in hun omgevingsplan aan op welke wijze rekening wordt gehouden
met deze waarden. Concreet betekent dit dat invulling wordt gegeven aan de leidende
principes van water en bodem sturend met een klimaatbestendig en veerkrachtig watersysteem,
zoals geformuleerd in dit Regionale Programma Water en Bodem.
Binnen de groenblauwe waarden is ruimte voor de ontwikkeling van gebruiksfuncties met een extensief karakter, zoals grondgebonden landbouw en recreatie, en als die bijdragen aan de kwaliteiten van natuur, water en landschap. De ontwikkeling van nieuwe (kapitaal)intensieve functies, zoals intensieve stedelijke ontwikkeling of intensieve vormen van recreatie en landbouw (zoals de bouw van kassen, (bezoekers-)intensieve recreatie, of concentratiegebieden voor intensieve landbouwfuncties) passen minder bij het karakter van deze gebieden. Door de gebieden aan te duiden kan de gemeente de waarden betrekken in hun afweging.
Groenblauwe waarden zijn vaak gekoppeld aan het bodem-watersysteem (zoals de aanwezigheid van een kwel), aan landschapselementen (zoals houtwallen en heggen), of aan het voorkomen van bijzondere planten en dieren. De provincie streeft niet alleen naar het beschermen van die waarden maar juist ook op de ontwikkeling daarvan. Daarom geldt binnen Groenblauwe waarden dat ontwikkelingen bijdragen aan de natuur- en landschapswaarden en het bodem- en watersysteem. Het beleid richt zich ook op een toename van de belevingswaarde en de recreatieve waarde van het landschap. Nieuwe ontwikkelingen passen daarom qua aard en schaal bij het ontwikkelingsperspectief voor de groenblauwe mantel en houden rekening met omliggende waarden.
Gemeenten werken het concrete beleid binnen een gebied verder uit, rekening houdend met deze achterliggende doelstellingen. Hierbij is veel achtergrondinformatie beschikbaar, zoals in het gebiedspaspoort Brabant (www.brabant.nl/gebiedspaspoort) en de gebiedsgerichte ontwikkeling van gebieden zoals opgenomen in het Groenblauw Stimuleringskader.
Afdeling 5.3 Klimaat
Paragraaf 5.3.1 Waterveiligheid
Artikel 5.47 Aansluiting primaire waterkering
De aansluiting primaire waterkering betreft die gebieden (als onderdeel van de primaire waterkering) waar de primaire waterkering overgaat in de hoge gronden. Het gaat om enkele gebieden bij Bergen op Zoom, Oosterhout, Waalwijk en ten zuiden van Boxmeer. De gebieden zijn begrensd op de kaart en kunnen een zone van 50 tot 300 meter omvatten. Doel van de instructieregels is om bescherming te bieden tegen activiteiten in de bodem die kunnen leiden tot het ondermijnen van de waterkerende functie, zoals afgravingen. Bijvoorbeeld door hiervoor een aanlegvergunningenstelsel op te nemen.
In aanvulling op de rijksregels uit het Besluit kwaliteit leefomgeving zijn voor de in deze verordening aangewezen gebieden (Krammer-Volkerak-Zoommeer, Noordwaard, Overdiepse Polder en de Dongemonding) aanvullende regels opgenomen vanwege het realiseren van een adequate hoogwaterbescherming. Het rivierbed is het gebied vanaf de buitenkruinlijn van een primaire waterkering in de richting van de rivier. Het gaat dus om gebieden (veelal uiterwaarden) langs de grote rivieren.
Voor het realiseren van een adequate hoogwaterbescherming en eisen aan buitendijkse bebouwing heeft de provincie een eigen, aanvullend, belang ten opzichte van de rijksregels. Voor veel ontwikkelingen in het rivierbed is een vergunning op grond van het Besluit activiteiten leefomgeving van de rivierbeheerder (Rijkswaterstaat) vereist. Aan deze vergunning kunnen compensatieverplichtingen worden verbonden.
Het Besluit kwaliteit leefomgeving geeft aan dat alleen bestemmingen zijn toegestaan die geen feitelijke belemmering vormen voor de vergroting van de afvoercapaciteit van de rivier en leiden tot een zo gering mogelijke waterstandverhoging of afname van het bergend vermogen. Uit oogpunt van rivierbelang (rekening houdend met het stroomvoerend en bergend vermogen) is in sommige situaties bebouwing niet bezwaarlijk. De provincie vindt het van belang om ook rekening te houden met de bijzondere situatie dat er in het rivierbed van overheidswege geen bescherming tegen overstroming wordt geboden. Daarom is het vanuit veiligheidsoverwegingen belangrijk dat er geen functies en activiteiten in het rivierbed worden toegelaten die een gevaarlijke situatie opleveren. Overigens is een groot gedeelte van het rivierbed ook aangewezen als Natuur Netwerk Brabant, zodat op grond daarvan al beperkingen gelden ten aanzien van de toedeling van functies en activiteiten. Binnen het gebied is wel ruimte voor watergerelateerde bedrijvigheid (voor zover vanwege overige instructieregels mogelijk).
Paragraaf 5.3.2 Waterberging
Artikel 5.49 Regionale waterberging
De instructieregels zijn gericht op het beperken van functies en activiteiten die ten koste kunnen gaan van het waterbergend vermogen van het gebied.
Binnen regionale waterberging gelden meer beperkingen dan in de reserveringsgebieden waterberging, omdat deze gebieden concreet nodig zijn om wateroverlast tegen te gaan. De beperkingen hebben betrekking op het oprichten van gebouwen en voorzien in een vergunningstelsel voor het ophogen van gronden en het aanbrengen of wijzigen van kaden. Het oprichten van bebouwing ten dienste van de waterberging is altijd toegestaan tot een hoogte van maximaal 2 meter. Het oprichten van overige bebouwing is mogelijk als blijkt dat dit niet ten koste gaat van het waterbergend vermogen van het gebied.
Bij het opnemen van een regeling in het omgevingsplan waaronder ook het mogelijk maken van bebouwing als dat geen afbreuk doet aan het waterbergend vermogen van het gebied, geldt dat betrokkenheid van de waterschappen, als primair verantwoordelijk bestuursorgaan voor de inrichting van de waterbergingsgebieden, nodig is.
Voor uitzonderingsgevallen is er in het derde lid een regeling opgenomen voor ontwikkelingen
die het waterbergend vermogen van het gebied kunnen beperken. De regeling is echt
bedoeld als uitzonderingssituatie. Er mag geen reëel alternatief zijn voor de beoogde
functie of gebruiksactiviteit. Bij voorkeur is dit in een gemeentelijk omgevingsdocument,
zoals de omgevingsvisie of een omgevingsprogramma, afgewogen. Enkel financiële overwegingen
of een eigendomssituatie zijn daarbij niet doorslaggevend. Vanuit het zwaarwegende
waterbergingsbelang moeten er in het omgevingsplan vervangende maatregelen worden
opgenomen in of aansluitend op het waterbergingsgebied waardoor het waterbergend vermogen
van het gebied gelijk blijft. Hierover moet overeenstemming zijn met het waterschap.
Als er vanuit het waterbelang geen bezwaren tegen de ontwikkeling bestaan, kan een
gemeente het omgevingsplan vaststellen. In zo'n geval passen Gedeputeerde Staten nadat
het omgevingsplan in werking is getreden de begrenzing aan van het betreffende gebied
in de omgevingsverordening. Het is niet wenselijk dat op de locatie waar een functie
wordt toegelaten beperkingen vanuit de Omgevingsverordening blijven gelden. Ook kan
het treffen van een vervangende maatregel leiden tot de aanwijzing van een vervangend
nieuw gebied.
In het geval dat gemeente en waterschap geen overeenstemming bereiken, kan de gemeente
bij de reguliere actualisatieronde een verzoek bij Gedeputeerde Staten indienen voor
aanpassing van de grens van de betreffende locatie. Gedeputeerde Staten maken dan
gebaseerd op dat verzoek en na overleg met het waterschap een integrale afweging of
een aanpassing mogelijk of wenselijk is.
Artikel 5.50 Reservering waterberging
De instructieregels zijn gericht op het beperken van functies en activiteiten die ten koste kunnen gaan van het waterbergend vermogen van het gebied.
Binnen regionale waterberging gelden meer beperkingen dan in de reserveringsgebieden waterberging. Binnen reservering waterberging is een afweging mogelijk. De onderbouwing van het besluit tot wijziging van het omgevingsplan bevat hiervan de verantwoording.
Bij het opnemen van een regeling in het omgevingsplan geldt dat betrokkenheid van de waterschappen, als primair verantwoordelijk bestuursorgaan voor de inrichting van de waterbergingsgebieden, nodig is.
Voor uitzonderingsgevallen is er in het derde lid een regeling opgenomen voor ontwikkelingen
die het waterbergend vermogen van het gebied kunnen beperken. De regeling is echt
bedoeld als uitzonderingssituatie. Er mag geen reëel alternatief zijn voor de beoogde
functie of gebruiksactiviteit. Bij voorkeur is dit in een gemeentelijk omgevingsdocument,
zoals de omgevingsvisie of een omgevingsprogramma, afgewogen. Enkel financiële overwegingen
of een eigendomssituatie zijn daarbij niet doorslaggevend. Vanuit het zwaarwegende
waterbergingsbelang moeten er in het omgevingsplan vervangende maatregelen worden
opgenomen in of aansluitend op het waterbergingsgebied waardoor het waterbergend vermogen
van het gebied gelijk blijft. Hierover moet overeenstemming zijn met het waterschap.
Als er vanuit het waterbelang geen bezwaren tegen de ontwikkeling bestaan, kan een
gemeente het omgevingsplan vaststellen. In zo'n geval passen Gedeputeerde Staten nadat
het omgevingsplan in werking is getreden de begrenzing aan van het betreffende gebied
in de omgevingsverordening. Het is niet wenselijk dat op de locatie waar een functie
wordt toegelaten beperkingen vanuit de Omgevingsverordening blijven gelden. Ook kan
het treffen van een vervangende maatregel leiden tot de aanwijzing van een vervangend
nieuw gebied.
In het geval dat gemeente en waterschap geen overeenstemming bereiken, kan de gemeente
bij de reguliere actualisatieronde een verzoek bij Gedeputeerde Staten indienen voor
aanpassing van de grens van de betreffende locatie. Gedeputeerde Staten maken dan
gebaseerd op dat verzoek en na overleg met het waterschap een integrale afweging of
een aanpassing mogelijk of wenselijk is.
Afdeling 5.4 Duurzame energie
Artikel 5.51 Windturbines in Landelijk gebied
Algemeen
De provincie wil ruimte bieden voor het opwekken van duurzame energie. Omdat windturbines grote invloed hebben op de omgevingskwaliteit, bevat deze verordening daarvoor randvoorwaarden.
Voor windturbines hanteert de provincie de volgende indeling:
-
Kleine windturbines: mast tot 15 meter hoog;
-
Middelgrote windturbines: mast van 25 tot 60 meter hoog, wiekdiameter van 10 tot 50 meter en een maximaal opwekkingsvermogen van 50 kW tot 1.000 kW;
-
Grote windturbines: mast vanaf 60 meter, wiekdiameter vanaf 50 meter en een maximaal opwekkingsvermogen vanaf 1.000 kW.
De bouw van windturbines met een hoogte van minder dan 25 meter is een verantwoordelijkheid van gemeenten. In de verordening zijn alleen regels opgenomen voor (middel)grote windturbines. De gemeente onderzoekt binnen de gemeente op welke plekken de plaatsing van windturbines inpasbaar is in de omgeving. In het algemeen geldt dat hierbij zo veel als mogelijk wordt aangesloten bij de karakteristiek van het landschap. Vanwege het grootschalige karakter van de turbines heeft de ontwikkeling bij zogenaamde grootschalige landschappen, zoals grootschalige (middel)zware bedrijventerreinen, hoofdinfrastructuur en het grootschalige polderlandschap de voorkeur. Bijkomend voordeel is dat in een dergelijke omgeving vaak ook minder hindergevoelige functies aanwezig zijn. Een plan dat de nieuwvestiging van windturbines mogelijk maakt bevat de onderbouwing dat de ontwikkeling past bij de maat en schaal van het gebied.
Waar in dit artikel wordt gesproken over een windturbine omvat dat ook de ontwikkeling van alle daarbij noodzakelijke bijbehorende voorzieningen, zoals een toegangsweg, de kraanopstelplaats, aansluiting op het elektriciteitsnet etc.
Lid 1 Voorwaarden
Inpassing in de omgeving
Vanuit het streven naar omgevingskwaliteit geldt als basis bij alle ontwikkelingen de toepassing van de principes voor een evenredige toedeling van functies uit Paragraaf 5.1.2 waarbij volgens de methodiek van diep-rond-breed uit de Brabantse omgevingsvisie wordt gekeken naar de effecten van een ontwikkeling op omliggende waarden en functies. Hierbij wordt specifiek aandacht gevraagd naar het effect van windturbines op diverse vogels en andere fauna. Dat is nodig om inzicht te krijgen in welke mitigerende maatregelen getroffen kunnen worden om faunaslachtoffers te voorkomen.
Clustering
Om versnippering te voorkomen en verrommeling tegen te gaan, is het beleid van de provincie gericht op clustering van windturbines. Er zijn daarom geen mogelijkheden voor de ontwikkeling van solitaire windturbines. Er moet minimaal sprake zijn van drie windturbines in een lijn- of clusteropstelling. De realisatie van de windturbines kan gefaseerd en door meerdere exploitanten geschieden.
Maatschappelijke meerwaarde
Om de betrokkenheid van de inwoners en draagvlak voor duurzame energie te vergroten, geldt dat de ontwikkeling maatschappelijke meerwaarde geeft. Een maatschappelijke meerwaarde wordt onderbouwd door de maatregelen die zijn getroffen om de impact van de windturbines op de omgeving te beperken en de bijdrage aan andere maatschappelijke doelen. Dit zijn niet alleen doelen vanuit duurzaamheid maar ook gericht op vergroten van draagvlak bijvoorbeeld doordat inwoners kunnen participeren in het project of doordat de ontwikkeling bijdraagt aan maatschappelijke cohesie of (financiële) bijdragen aan maatschappelijke opgaven. Het enkele gegeven dat het project duurzame energie oplevert, is niet voldoende. Een goede invulling van deze voorwaarde garandeert tevens betrokkenheid van de inwoners door meespraak bij het project. Maatschappelijke meerwaarde staat los van de verplichte kwaliteitsverbetering landschap, zoals opgenomen in artikel 5.11.
Afstemming
Vanuit een zorgvuldig gebruik van de open ruimte, afstemming van duurzame energieprojecten in een gebied en de in sommige gebieden beperkte capaciteit van het netwerk, geldt als randvoorwaarde dat projecten zijn afgestemd met omliggende gemeenten en de netwerkbeheerder. Bij de afweging spelen diverse aspecten een rol, zoals een efficiënte aansluiting op het energienet in samenspraak met de netwerkbeheerders, de kosten die gemoeid zijn met het aanleggen van energie-infrastructuur maar ook aspecten rondom zorgvuldig ruimtegebruik en omgevingskwaliteit. Door de ontwikkeling van locaties voor turbines af te stemmen met omliggende gemeenten is een ontwerpende aanpak beter haalbaar. Bovendien past een goede afstemming binnen de diep-rond-breed methodiek uit de Brabantse omgevingsvisie en bij het samenwerken als 1 overheid.
Tijdelijk karakter
De ontwikkeling van windturbines (met bijbehorende voorzieningen) heeft in beginsel een tijdelijk karakter. Het is belangrijk dat er door de ontwikkeling geen rechten ontstaan die op termijn kunnen leiden tot andere gebruiksfuncties of claims voor nadeelcompensatie. Daarom is aan de ontwikkeling van windturbines in landelijk gebied de voorwaarde verbonden dat deze uitsluitend tijdelijk zijn toegestaan met een maximale gebruikstermijn van 25 jaar. Hierbij moet juridisch en financieel zijn geborgd dat de windturbines na afloop van deze periode worden verwijderd en dat de situatie van voor de realisatie van windturbines wordt hersteld, met uitzondering van eventuele investeringen die in het versterken van de landschappelijk kwaliteit zijn gedaan. De onderbouwing van het besluit biedt ook inzicht in de overige gestelde randvoorwaarden. Het is uiteraard ook mogelijk dat een visie waarin het gemeentelijk beleid is afgewogen als onderbouwing van het besluit dient. Het tijdelijk karakter kan geborgd worden met een regeling voor tijdelijk gebruik in het omgevingsplan of met het verlenen van een tijdelijke omgevingsvergunning voor een buitenplanse omgevingsplanactiviteit. Het werken met een tijdelijke omgevingsvergunning voor een buitenplanse omgevingsplanactiviteit is overigens efficiënt vanuit het terugdringen van bestuurslasten omdat er geen procedures voor wijziging van omgevingsplan doorlopen hoeven te worden. Zoals in de toelichting op Artikel 5.1 is opgenomen, bestaat er wel het voornemen om voor dit soort ontwikkelingen adviesrecht voor Gedeputeerde Staten in te stellen. De gemeente bepaalt een objectief moment wanneer de 25-jaars termijn begint te lopen.
Omdat het belangrijk is dat voor eenieder kenbaar is welke tijdelijke mogelijkheden vergund zijn, vragen wij aan gemeenten om dit te registreren via een openbare voorziening die openbaar toegankelijk is (Artikel 9.4 Registratieplicht tijdelijke functies en activiteiten). Een dergelijk overzicht is ook van belang voor toezicht en handhaving. Als gemeenten een overzicht bijhouden is het wenselijk dat dit openbaar is, zodat het voor eenieder duidelijk is wanneer de gunningstermijn is afgelopen. Uiteraard geldt vanuit het vereiste van tijdelijkheid ook dat de gemeente na afloop van de periode toeziet op de sanering van de windturbines. In specifieke gevallen kan daarbij ook tot een nieuwe tijdelijke termijn besloten worden.
Mitigerende maatregel voorkomen faunaslachtoffers
Het omgevingsplan of de vergunning moet borgen dat er mitigerende maatregelen worden getroffen ter voorkoming van faunaslachtoffers. Het Rijk, Provincies, NWEA, TenneT en groene partijen (Vogelbescherming Nederland, Zoogdiervereniging en de Natuur en Milieu Federaties) werken hierbij samen in het traject natuurinclusieve Energietransitie voor wind en hoogspanning op land (NIEWHOL). Het doel van dit traject is om te komen tot afspraken waarmee zowel wordt gezorgd voor de doorgang van de ontwikkeling van windparken en hoogspanningsverbindingen op land, als voor een vermindering van de negatieve effecten ervan op de staat van instandhouding van kwetsbare vogels en vleermuizen. In het kader van dat traject zijn bouwstenen ontwikkelt met afspraken over:
-
mitigerende maatregelen;
-
onderzoek en monitoring;
-
populatieversterkende maatregelen;
-
governance en financiering.
In deze verordening sluiten wij bij die afspraken aan. In de afspraken is een verplichting opgenomen voor de windproducent om de effectiviteit van de maatregelen te monitoren en daarover verslag uit te brengen aan Gedeputeerde Staten. Voor Gedeputeerde Staten is een verplichting opgelegd om periodiek verslag uit te brengen aan Provinciale Staten over de inzet van mogelijke maatregelen en de effectiviteit daarvan (Artikel 7.24 Rapportage faunabeschermende maatregelen bij windturbines).
Lid 2 Afwijkmogelijkheid gebaseerd op visie op duurzame energie
Zoals ook aangegeven in de omgevingsvisie is een integraal ontwerpende aanpak van belang bij de ontwikkeling van duurzame energie. Als uit een integraal met omliggende gemeenten afgestemde visie blijkt dat de mogelijkheden voor clustering vanwege gebiedsspecifieke omstandigheden, zoals een kleinschalig landschapstype beperkt zijn, biedt de regeling in het tweede lid, onder voorwaarden een mogelijkheid voor maatwerk. Het is daarbij van belang dat hierover ook tijdig afstemming plaatsvindt met de provincie.
Dit lid biedt een mogelijkheid voor maatwerk binnen de uitgangspunten die in de Brabantse omgevingsvisie zijn opgenomen. Dat betekent dat clustering van windturbines uitgangspunt is en blijft. In een voorkomend geval kan daar, na gedegen onderbouwing en afweging, van worden afgeweken. Bijvoorbeeld omdat de inpassing van drie turbines vanwege het aanwezige kleinschalige landschap niet of moeilijk inpasbaar is. Of omdat een weg door meerdere gemeenten loopt en er -bezien vanuit de gehele weg - een plaatsingsritme wordt vormgegeven waardoor op lokaal niveau de plaatsing niet als cluster van drie wordt gezien maar op een hoger schaalniveau wel.
Het is daarom belangrijk dat de maatwerkmogelijkheid wordt gekoppeld aan een (intergemeentelijke) visie. Hierdoor is ook het verbinden van de energieopgave met andere opgaven beter realiseerbaar en biedt een visie een goed instrument om met omliggende gemeenten en de netwerkbeheerder de ontwikkeling van duurzame energie af te stemmen en vorm te geven.
Artikel 5.52 Aanvullende regels voor windturbines in het Natuur Netwerk Brabant
Dit artikel bevat een regeling voor het tijdelijk toelaten van een windturbine (met
bijbehorende voorzieningen) langs hoofdinfrastructuur binnen het NNB, in aanvulling
op de voorwaarden in Artikel 5.51.
De opgave om te voorzien in voldoende duurzame energie beschouwen wij als een zwaarwegend
maatschappelijk belang omdat:
-
de opwek van duurzame energie onderdeel is van de energietransitie, die als doel heeft klimaatverandering tegen te gaan of te vertragen;
-
lokale opwek van elektriciteit door middel van windenergie bijdraagt aan de leveringszekerheid en verminderde afhankelijkheid van buitenlandse (gas-)leveranciers.
Het is ook vaste rechtspraak van de Afdeling dat de realisatie van windparken een groot openbaar belang vertegenwoordigd (AbRvS 4 november 2020, ECLI:NL:RVS:2020:2621 en AbRvS 18 februari 2015, ECLI:NL:RVS:2015:438). Windturbines zorgen voor hernieuwbare energie.
Om aan energiedoelen te kunnen voldoen, blijkt dat er vaak mogelijkheden bestaan voor het tijdelijk oprichten van windturbines (met bijbehorende voorzieningen) langs hoofdinfrastructuur. Langs deze hoofdinfrastructuur ligt echter ook vaak NNB. Als het vanuit het belang van een lijnopstelling of geclusterde opstelling nodig is dat de plaatsing in het NNB plaatsvindt, was dat voorheen alleen mogelijk na grenswijziging van het NNB. Daarbij wordt niet alleen de plaatsing van de voet, de aan te leggen weg en de opstelplaats voor kranen buiten het NNB geplaatst maar ook de overdraai van de bladen. Dit terwijl de natuurfunctie na plaatsing van de turbines blijft voortbestaan én de plaatsing van de turbines tijdelijk is. Om de plaatsing van turbines te vereenvoudigen en te voorkomen dat er onnodig (grote) gebieden uit het NNB worden gehaald, is daarom een regeling opgenomen waarbij plaatsing in het NNB tijdelijk mogelijk is.
Alternatievenafweging
Bij gebleken noodzaak bestaat de mogelijkheid om windturbines in het NNB te plaatsen langs hoofdinfrastructuur. De noodzaak moet onder andere blijken uit een afweging dat alternatieven ontbreken die de aantasting van de ecologische waarden en kenmerken van het NNB beperken. Dit betekent allereerst dat een plaatsing buiten het NNB niet mogelijk is, bijvoorbeeld doordat de afstand met andere turbines van het project dan te klein wordt of doordat het plaatsingsritme van een lijnopstelling verstoord wordt. Als plaatsing buiten het NNB niet mogelijk is, wordt vervolgens gezocht naar de opstelling waarbij de aantasting zo beperkt mogelijk is. Voor projecten die in het geheel of overwegend binnen NNB worden aangelegd, geldt dat onderzoek heeft plaatsgehad naar alternatieve locaties binnen de gemeente en in omliggende gemeenten. Hierbij geldt dat een alternatieve locatie overwegend dezelfde functie moet kunnen vervullen en dat tijdverlies en meerkosten op zichzelf geen reden zijn om een alternatief af te wijzen.
Compensatie
De aantasting van waarden door de plaatsing van de voet, kraanopstelplaats, de aanleg van de weg en aansluiting moeten hierbij volledig gecompenseerd worden overeenkomstig artikel 5.37 Compensatie. Voor de compensatie van de verstoring (door geluid en overdraai van de wieken over het NNB etc.) gelden andere uitgangspunten. De omvang daarvan wordt per geval via maatwerk bepaald. De bepalingen over de verstoring vanwege externe werking van ontwikkelingen buiten het NNB in artikel 5.31, zijn van overeenkomstige toepassing.
De mogelijkheden bestaan nadrukkelijk alleen voor hoofdinfrastructuur. Dit betreft onder andere rijkswegen, provinciale wegen en hoofdvaarwegen ten behoeve van doorgaand (vaar)verkeer.
Artikel 5.53 Windturbines in Stedelijk gebied
Voor windturbines in Stedelijk gebied gelden minder voorwaarden voor de ontwikkeling omdat de ontwikkeling niet gepaard gaat met nieuw ruimtebeslag. Voor een toelichting op de voorwaarden wordt verwezen naar artikel 5.51 Windturbines in Landelijk gebied.
Artikel 5.54 Zonneparken in Landelijk gebied
In toenemende mate worden er initiatieven ontwikkeld voor het opwekken van zonne-energie. Hiervoor bestaan volop mogelijk binnen de steden en dorpen, met name op daken en gevels. Daarnaast zijn er soms mogelijkheden voor grondgebonden zonneparken in of aansluitend op stedelijk gebied en is de ontwikkeling van zonneproductie mogelijk door meervoudig ruimtegebruik op (gunstig gelegen) locaties in het landelijk gebied. Alle duurzame opwek door zonne-energie in landelijk gebied buiten bestaand ruimtebeslag valt onder deze regeling. Plaatsing van zonneparken op gronden die van belang zijn voor landbouwkundig gebruik, zoals vruchtbare landbouwgronden voor agrarisch gebruik en onze voedselproductie, willen wij voorkomen.
Vanwege het provinciaal belang inzake zorgvuldig ruimtegebruik, de naleving van afspraken en de toepassing van de zonneladder, is de ontwikkeling van zonneparken aangewezen als een geval van provinciaal belang. Gedeputeerde Staten hebben daardoor adviesrecht in het geval dat gemeenten een omgevingsvergunning voor een buitenplanse omgevingsplanactiviteit willen verlenen (zie ook de toelichting op Artikel 5.1)
Zonneladder
De zonneladder is een instrument om vanuit zorgvuldig ruimtegebruik af te wegen welke mogelijkheden er binnen een gemeente bestaan om invulling te geven aan de duurzame energie doelstellingen. Het is een berekeningsmethode om de behoefte aan grondgebonden zonneparken in het landelijk gebied goed te onderbouwen, bijvoorbeeld in de omgevingsvisie of een programma waarin het beleid voor de energietransitie is uitgewerkt. Door de zonneladder toe te passen brengt de gemeente in beeld welke mogelijkheden er zijn voor de ontwikkeling van andere duurzame energiebronnen (o.a. wind), welke mogelijkheden er zijn voor de opwek van zonne-energie op daken en gevels en welke mogelijkheden er zijn binnen bestaand ruimtebeslag in Stedelijk gebied of Bebouwd gebied. De zonneladder is in dit artikel verder uitgewerkt.
Lid 1
Belangrijke voorwaarde bij de ontwikkeling van zonneparken is dat de noodzaak van de ontwikkeling volgt uit de toepassing van de zonneladder; een onderzoek waaruit blijkt dat de mogelijkheden voor de opwekking van andere vormen van duurzame energie en de mogelijkheden voor het opwekken van zonne-energie binnen bestaand ruimtebeslag op daken, gevels of gronden in Stedelijk gebied, Bebouwd gebied of bestaande bouwpercelen onvoldoende zijn. Als uit onderzoek blijkt dat die mogelijkheden onvoldoende kunnen voorzien in de behoefte aan duurzame energie, is de ontwikkeling van een zonnepark ter plaatse van Landelijk gebied mogelijk. De mogelijkheden daarvoor zijn in het tweede lid uitgewerkt.
Het onderzoek biedt een gedegen ruimtelijke onderbouwing van de behoefte aan duurzame energie en een afweging van locaties en gaat in op aspecten als:
-
Wat is de energiebehoefte op langere termijn?
-
Hoe kan daarin worden voorzien (wind en zon)?
-
Welke capaciteit kan opgewekt worden met zon op daken en gevels?
-
Welke capaciteit kan worden opgewekt op locaties in Stedelijk gebied of Bebouwd gebied?
-
Zijn er onbenutte mogelijkheden in Stedelijk gebied in omliggende gemeenten, bijv op daken van een grootschalig bedrijventerrein?
-
Welke mogelijkheden zijn er binnen een bestaand bouwperceel in Landelijk gebied?
Lid 2
De ontwikkeling van een zonnepark ter plaatse van Landelijk gebied is alleen toegestaan als uit het onderzoek, zoals beschreven in het eerste lid, blijkt dat er vanuit duurzaamheidsdoelen een noodzaak is om een zonnepark op landbouwgronden te realiseren én als wordt voldaan aan één of meer van de drie genoemde situaties. De drie uitzonderingssituaties zijn:
-
a.
meervoudig ruimtegebruik, bijvoorbeeld door gebruik te maken van mogelijkheden op gronden of objecten langs spoorlijnen en wegen, op water, op stortplaatsen, grond- en slibdepots, op vloeivelden, RWZI-terreinen of de ontwikkeling van agri-PV die ten dienste van de agrarische functie. Het gaat dan niet om medegebruik van een perceel, waarbij bijvoorbeeld op 1/3 van het perceel een (monofunctioneel) zonnepark staat en 2/3 nog agrarisch in gebruik is. Meervoudig ruimtegebruik betekent dat de gronden waar zonne-energie wordt opgewekt, tevens worden benut voor een andere functie of functies;
-
b.
het zonnepark wordt ontwikkeld op gronden waarvan de agrarische functie is beëindigd (veelal restgebieden) of gebieden waarvan beleidsmatig is vastgelegd dat het agrarisch gebruik zal eindigen (transitiegronden), bijvoorbeeld gebieden waarin een wijziging van gebruik wordt beoogd naar een andere functie, zoals een woon-of werkfunctie, recreatie. Het kan ook gaan om gronden die minder geschikt worden voor een landbouwfunctie door verzilting, vernatting of bodemdaling. Na afloop van de gebruiksperiode van het zonnepark krijgt het gebied dan zijn definitieve functie. In sommige situaties kan een tijdelijk zonnepark financieel bijdragen aan een gebiedsgerichte opgave. Als daarbij geen sprake is van functiewijziging, geldt onverkort de voorwaarde van meervoudig ruimtegebruik;
-
c.
het zonnepark draagt bij aan het verminderen van netcongestie of zorgt ervoor dat het netwerk efficiënter wordt gebruikt. Het gaat dan om slimme oplossingen waarbij de netbeheerder ook eisen stelt aan veiligheid (i.v.m. overstroom of spanningspieken) en betrouwbaarheid (stabiliteit van lokale en regionale elektriciteitsnet). Er is daarom altijd afstemming nodig met de netbeheerder. Vanuit zorgvuldig ruimtegebruik is het niet wenselijk dat er solitaire zonneparken worden ontwikkeld. Bovendien is het wenselijk dat zonneparken in de directe nabijheid van gebruikers worden gevestigd. Daarom is opgenomen dat een zonnepark moet aansluiten op bestaand ruimtebeslag als bedoeld in artikel 5.4 van de Omgevingsverordening of in combinatie met windturbines wordt ontwikkeld. Door de slimme oplossingen ruimtelijk te clusteren met bestaande functies kunnen opwek en afname op korte afstand gecombineerd worden, wat naast ruimtelijke- en landschappelijke kwaliteit ook bijdraagt aan een efficiënter netwerkgebruik. Er is bijvoorbeeld sprake van efficiënter netwerkgebruik of vermindering van netcongestie in de volgende gevallen:
-
1.
Cable pooling, waarbij een zonnepark en een windpark gebruik maken van een gedeelde aansluiting;
-
2.
Zonprojecten met een directe aansluiting of een directe lijn op een afnemer (bijvoorbeeld op een bedrijventerrein);
-
3.
Energiehubs die het zonnepark integreren met meerdere afnemers;
-
4.
Zonneparken in combinatie met een elektriciteitsopslagsysteem (EOS) waarbij tevens sprake is van een capaciteitsbeperkend contract (CBC).
-
1.
Lid 3
Inpassing in de omgeving
Idealiter heeft de gemeente een visie en afwegingskader voor de inpassing van zonneparken
in Landelijk gebied. Hierin worden de volgende aspecten meegenomen.
Vanuit het streven naar omgevingskwaliteit geldt als basis bij alle ontwikkelingen
de toepassing van de principes voor een evenredige toedeling van functies uit Paragraaf 5.1.2 waarbij volgens de methodiek van diep-rond-breed uit de Brabantse omgevingsvisie
wordt gekeken naar de effecten van een ontwikkeling op omliggende waarden en functies
en hoe de ontwikkeling kan bijdragen aan de ontwikkeling van omgevingskwaliteit. De
ontwikkeling van het zonnepark moet passen binnen de ontwikkelingsrichting (Artikel 5.12) die met de toepassing van de principes uit paragraaf 5.1.2 wordt opgesteld. De effecten
van het zonnepark op omliggende waarden worden met maatregelen gemitigeerd. Het omgevingsplan
bevat daartoe voorwaarden die een goede inpassing in de omgeving waarborgen. Binnen
een gebied waarin vanuit provinciaal belang waarden aanwezig zijn, wordt specifiek
ingegaan op hoe de ontwikkeling bijdraagt aan het behoud van die waarden respectievelijk
aan de ontwikkeling daarvan. De landschappelijke inpassing kan deel uitmaken van de
verplichte kwaliteitsverbetering van het landschap die is opgenomen in Artikel 5.11.
Afstemming en regionale afspraken
Vanuit zorgvuldig gebruik van de open ruimte, afstemming van duurzame energieprojecten in een gebied en de in sommige gebieden beperkte capaciteit van het netwerk, geldt als randvoorwaarde dat projecten zijn afgestemd met omliggende gemeenten via regionaal overleg en met de netwerkbeheerder. Deze aanpak past ook bij de regionale energiestrategieën die vanuit het Rijk worden gevraagd.
Bij de afstemming met de netwerkbeheerder spelen diverse aspecten een rol, zoals een
aansluiting op het energienet binnen redelijke termijn, de kosten die gemoeid zijn
met het aanleggen van energie-infrastructuur, eisen vanwege veiligheid (i.v.m. overstroom
of spanningspieken) en betrouwbaarheid van elektriciteitsnet. De resultaten van de
afstemming met de netwerkbeheerder maken deel uit van de onderbouwing van het zonnepark.
Bij de afstemming met omliggende gemeenten spelen aspecten een rol vanuit zorgvuldig
ruimtegebruik en omgevingskwaliteit. In sommige regio's bestaan er ruime mogelijkheden
voor het opwekken van zonne-energie op daken van bijvoorbeeld grootschalige bedrijventerreinen.
De duurzaamheidsdoelen kunnen dan op een hoger schaalniveau dan dat van een individuele
gemeente worden gerealiseerd. Vanuit zorgvuldig ruimtegebruik, omgevingskwaliteit
en behoud van landbouwgronden wil de provincie deze mogelijkheden zoveel mogelijk
benutten. Daarom is opgenomen dat de realisatie van monofunctionele zonneparken in
Landelijk gebied moeten passen in daarover gemaakte regionale afspraken. Deze voorwaarde
gaat verder dan alleen het onderling, regionaal afstemmen van zonneparken.
Redelijke termijn
Wij willen voorkomen dat initiatieven planologisch mogelijk worden gemaakt of worden vergund, terwijl deze gedurende lange termijn niet ontwikkeld worden. Wij vinden dat gelet op zorgvuldig ruimtegebruik en de noodzaak vanuit de behoefteonderbouwing niet wenselijk. Als er gedurende lange termijn geen mogelijkheid voor aansluiting is, kan de situatie immers dusdanig gewijzigd zijn dat de noodzaak voor een zonnepark in landelijk gebied is komen te vervallen.
Onder aansluiting op het energienet wordt verstaan de aansluiting van het zonnepark op het energienet. De termijn begint te lopen als bij planologische toestemming c.q. vergunning van het initiatief geen aansluiting op het net mogelijk is. Voor een termijn die redelijk kan worden geacht voor een aansluiting op het energienet, wordt gedacht aan een periode van 3 tot 5 jaar. Uit afstemming met de netbeheerder blijkt dat dit overeenkomt met de huidige praktijk. De netbeheerder geeft ook aan dat hiervoor geen harde termijn gesteld kan worden omdat de termijn van aansluiting afhankelijk is van de specifieke situatie. Daarbij spelen diverse factoren een rol, zoals het wel of niet aanwezig zijn van netcongestie, de omvang van de aanwezige netcongestie, het aantal aanvragen voor een aansluiting in een betreffend gebied en de snelheid waarmee de aanwezige energie-infrastructuur kan worden uitgebreid. Daarom moet voor elk zonnepark worden onderbouwd en afgestemd met de netwerkbeheerder, wat in die specifieke situatie een redelijke termijn voor aansluiting is.
Maatschappelijke meerwaarde
Nieuwe ontwikkelingen voldoen aan het meerwaarde-principe van Artikel 5.10. Naarmate de inbreuk op de basisregels groter is, verwachten wij een grotere inspanning op het gebied van een bijdrage aan maatschappelijke doelen. In de genoemde uitzonderingssituaties kan er sprake zijn van nieuwvestiging. Daarom verwachten wij dat als er een zonnepark gerealiseerd wordt dat dit ook bijdraagt aan bijvoorbeeld sloop van vrijkomende opstallen elders.
De voorwaarde van maatschappelijke meerwaarde is ook gericht op de betrokkenheid van
inwoners, bijvoorbeeld doordat inwoners kunnen participeren in het project of doordat
de ontwikkeling bijdraagt aan maatschappelijke cohesie of (financiële) bijdragen aan
andere maatschappelijke opgaven, zoals de ontwikkeling van natuur of landschap. Vanuit
rijksbeleid wordt gestreefd naar participatie van inwoners met 50% eigenaarschap.
De onderbouwing van een zonnepark gaat hier op in.
Het enkele gegeven dat het project duurzame energie oplevert is niet voldoende. Een
goede invulling van deze voorwaarde garandeert ook betrokkenheid van de inwoners door
meespraak bij het project.
Maatschappelijke meerwaarde staat los van de verplichte kwaliteitsverbetering landschap, zoals opgenomen in Artikel 5.11.
Tijdelijkheid
In beginsel voorzien zonneparken in een tijdelijke behoefte. De technologische ontwikkeling voor het opwekken van zonne-energie gaat steeds verder waardoor er steeds meer mogelijkheden ontstaan voor meervoudig ruimtegebruik op daken (op het noorden), op muren, geïntegreerd in ruiten, op wegen enzovoorts. Het is daarom goed al bij het toelaten na te denken over hoe de sanering wordt veiliggesteld.
Vanwege dit tijdelijke karakter van zelfstandige opstellingen voor zonne-energie is de ontwikkeling daarom uitsluitend mogelijk met een regeling voor tijdelijk gebruik in het omgevingsplan of de toepassing van een tijdelijke omgevingsvergunning voor een buitenplanse omgevingsplanactiviteit. Na afloop van de toegelaten termijn van 25 jaar geldt als voorwaarde dat de zonnepanelen en de daarbij behorende voorzieningen worden verwijderd. Batterij-opslag die onderdeel is van het zonnepark of die wordt opgericht ten behoeve van opslag van opgewekte energie van het zonnepark, valt ook onder de verplichting tot verwijdering. Dit betekent dat de situatie van voor de ontwikkeling wordt hersteld, behoudens de maatregelen die waren gericht op het versterken van de landschappelijke kwaliteit. Het is aan de gemeente om te beslissen of de maatregelen gericht op kwaliteitsverbetering landschap na afloop van de termijn gehandhaafd moeten worden.
Het toepassen van een tijdelijke omgevingsvergunning is overigens efficiënt vanuit het terugdringen van bestuurslasten omdat er geen omgevingsplanprocedures doorlopen hoeven te worden bij aanvang of na afloop van het gebruik. De gemeente bepaalt op welk objectief moment de termijn begint te lopen.
Omdat het belangrijk is dat voor eenieder kenbaar is welke tijdelijke mogelijkheden vergund zijn, vragen wij aan gemeenten om dit te registreren via een openbare voorziening die voor iedereen toegankelijk is (Artikel 9.4 Registratieplicht tijdelijke functies en activiteiten), bijvoorbeeld op de gemeentelijke website. Een dergelijk overzicht is ook van belang voor toezicht en handhaving. Het is wenselijk dat de voorziening openbaar is, zodat het voor eenieder duidelijk is wanneer de gunningstermijn is afgelopen. Uiteraard geldt vanuit het vereiste van tijdelijkheid ook dat de gemeente na afloop van de periode toeziet op de sanering van het zonnepark. In een specifiek geval kan dat ook betekenen dat er een nieuw besluit met een tijdelijke termijn wordt gesteld.
Afdeling 5.5 Ontwikkeling van stedelijke functies en mobiliteit
Voor stedelijke functies zijn er twee locaties opgenomen:
1. Stedelijk gebied: gebieden met een stedelijke functie, waar voorzieningen zijn gevestigd en waar toekomstige stedelijke ontwikkeling plaatsvindt
2. Bebouwd gebied: grotere clusters van aaneengesloten bebouwing in het landelijk gebied, zoals cluster vanaf 50 woningen of meerdere bedrijfspercelen of een bovenregionale recreatievoorziening.
Er is een basisregeling geformuleerd voor een duurzame stedelijke ontwikkeling. Uitgangspunt daarbij is dat eerst de mogelijkheden in Stedelijk gebied worden benut of de mogelijkheden in leegkomend of leegstaand erfgoed elders in de gemeente. Als daarbinnen vanuit kwalitatieve- of kwantitatieve overwegingen geen ruimte beschikbaar is, kan een afweging worden gemaakt voor nieuw ruimtebeslag. De gemeente weegt met behulp van de basisprincipes in Paragraaf 5.1.2 de locatie af waar een nieuwe stedelijke ontwikkeling het beste gerealiseerd kan worden.
Binnen bebouwd gebied is enige verdichting mogelijk, maar is in principe geen stedelijke ontwikkeling gewenst tenzij deze locatie als meest geschikt naar voren komt.
Vanuit de vraag naar collectieve woonvormen is voorts een regeling opgenomen die de ontwikkeling van collectieve woonvormen op bestaande bouwpercelen in het landelijk gebied mogelijk maakt. In het geval dat een initiatief geen gebruik wil maken van een bestaand bouwperceel, kan overwogen worden toepassing te geven aan Artikel 5.14 Maatwerk met als doel omgevingskwaliteit.
Bij stedelijke ontwikkelingen is de relatie gelegd met de afspraken die in het regionaal overleg zijn gemaakt.
Artikel 5.55 Duurzame stedelijke ontwikkeling
Noord-Brabant heeft de ambitie tot de top van Europese kennis- en innovatie regio's te blijven behoren. Een aantrekkelijk leef-, woon- en vestigingsklimaat is hiervoor een essentiële voorwaarde. Dit zorgt ervoor dat bedrijven de weg naar Brabant weten te vinden, werknemers hier prettig wonen en innovaties sneller plaatsvinden. Daarom streven wij naar duurzame verstedelijking. Om te verduidelijken welke aspecten daarbij een rol spelen, zijn in het tweede lid een aantal aspecten benoemd die daarbij om aandacht vragen. Gebaseerd op de Brabantse omgevingsvisie en de daarop gebaseerde beleidskaders wordt aandacht gevraagd voor de opgaven vanuit omgevingskwaliteit en een veilige, gezonde leefomgeving, energietransitie, klimaatadaptatie, de ontwikkeling naar een circulaire economie en duurzame mobiliteit. Want een duurzame stedelijke ontwikkeling met een slimme inrichting draagt bij aan verschillende opgaven én het zorgvuldig omgaan met de beschikbare ruimte.
Daarom worden deze aspecten specifiek benoemd in de regeling voor duurzame verstedelijking, zodat die van begin af aan bij de ontwikkeling van een plan betrokken worden. Idealiter worden aspecten daarbij in samenhang met elkaar afgewogen. Door bij de inrichting van een stedelijke ontwikkeling rekening te houden met een goede groen-blauwe inrichting en directe verbindingen naar voorzieningen voor voetgangers en fietsers, wordt een bijdrage geleverd aan biodiversiteit, klimaatadaptatie en het verminderen van hittestress. De aanleg van parken draagt ook bij aan beweging en sociale verbondenheid. Met rechtstreekse fietsverbindingen zijn voorzieningen goed bereikbaar, wordt autoverkeer voor kleine afstanden beperkt waardoor de lucht schoner wordt en wordt beweging gestimuleerd.
Voor een goede ruimtelijke inrichting die bijdraagt aan klimaatadaptatie hanteren wij de landelijke maatlat groene klimaatadaptieve gebouwde omgeving. Deze maatlat is opgesteld voor nieuwbouw(locaties), maar is (deels) ook toepasbaar op het treffen van klimaatadaptieve maatregelen bij ontwikkelingen in bestaand stedelijk gebied. Wij verwachten van gemeenten dat zij bij het rekening houden met klimaatverandering, zoals opgenomen in artikel 5.55, tweede lid onder d, toepassing geven aan de maatlat en de daarin opgenomen maatregelen of minimaal vergelijkbare maatregelen treffen.
Vanuit een circulaire economie wordt aandacht gevraagd voor industrieel en demontabel bouwen met biobased materiaal. Industriële bouw draagt bij aan het verminderen van emissies en demontabel bouwen zorgt voor zorgvuldige omgang van grondstoffen en materialen. Bij de invulling van de voorwaarde voor duurzame en circulaire bouw, als bedoeld in het tweede lid onder f., hanteren wij als uitgangspunt Het Nieuwe Normaal, waarin gemeenten en sector gezamenlijke uitgangspunten hebben geformuleerd.
Kortom: een duurzame stedelijke ontwikkeling met een slimme inrichting draagt bij aan verschillende opgaven én het zorgvuldig omgaan met de beschikbare ruimte.
Zorgvuldig ruimtegebruik
Zorgvuldig ruimtegebruik is als basisprincipe opgenomen vanuit de zorg voor een goede omgevingskwaliteit, is zorgvuldig en meervoudig ruimtegebruik uitgangspunt. Dat betekent dat een stedelijke ontwikkeling voor wonen, werken of voorzieningen in beginsel plaatsvindt binnen Stedelijk gebied en dat de ruimte binnen Stedelijk gebied zo goed als mogelijk wordt benut. Door de stedelijke ruimte meervoudig te benutten, kan nieuw ruimtebeslag worden beperkt. Denk aan intensiveren van wonen boven winkels, ondergronds parkeren, dienstverlenende functies in de plint van woonbebouwing. Meervoudig ruimtegebruik draagt daardoor ook bij aan functiemenging wat de leefbaarheid van stedelijk gebied versterkt. Bij zorgvuldig ruimtegebruik past ook dat er wordt gekeken naar eventuele hergebruiksmogelijkheden van leegstaand of leegkomend erfgoed, zoals industriële complexen, kloosters, verzorgingshuizen et cetera. Vanuit de ladder voor verstedelijking die in het besluit ruimtelijke ordening is opgenomen gelden dienaangaande ook voorwaarden.
Regionaal overleg
Omdat de stedelijke ontwikkeling van wonen, werken en voorzieningen ook bovengemeentelijke gevolgen kan hebben, worden hierover binnen het regionale overleg afspraken gemaakt. Het is belangrijk dat stedelijke ontwikkelingen op een juist niveau zijn afgestemd met andere initiatieven zowel vanuit kwantiteit als vanuit kwaliteit. In dit artikel wordt de koppeling met die afspraken gelegd, waardoor deze doorwerking krijgen bij de ontwikkeling van plannen.
Onderbouwing
De onderbouwing van een plan is maatwerk.
Bij woningbouw zijn omvang en ligging van de ontwikkeling belangrijke punten. De bouw van een enkele
woning heeft andere gevolgen dan een grote herstructurerings- of inbreidingslocatie
langs het spoor of drukke wegen. Bij woningbouw zijn omvang en ligging van de ontwikkeling
belangrijke punten. Maar ook hoe met de inrichting gezondheid bevordert kan worden,
bijvoorbeeld door een snelle fietsverbinding met voorzieningen of doordat een groene
omgeving uitnodigt tot bewegen en ontmoeten.
De ontwikkeling van bedrijventerrein is belangrijk om ruimte te bieden aan bedrijven die vanwege hun bedrijfsvoering effect hebben op hun omgeving en daardoor overlast kunnen geven op hindergevoelige functies als wonen of zorgfuncties. Een bestemmingsplan moet inzicht bieden in de effecten op de omgeving maar zorgt ook dat een bedrijventerrein deze opvangfunctie blijvend kan vervullen.
Vanuit zorgvuldig ruimtegebruik is het belangrijk dat een deel van de behoefte aan nieuwe bedrijventerreinen en kantorenlocaties wordt gerealiseerd door verouderde locaties te herstructureren en de ruimte op bestaande locaties beter te benutten Voorbeelden van mogelijkheden om ruimte intensiever en meervoudig te gebruiken zijn bijvoorbeeld de aanleg van ondergrondse of inpandige parkeervoorzieningen, het meer in de hoogte bouwen, het terugdringen van restruimte en gezamenlijk parkmanagement.
Onderdeel van zorgvuldig ruimtegebruik betreft ook:
-
Het opnemen van een bij het terrein passende kavelomvang: in geval van locaties in Landelijk gebied is het niet gewenst dat 1 of 2 bedrijven alle capaciteit opgebruiken. De bedrijventerreinen bij kernen in landelijk gebied zijn juist bedoeld voor de kleinere en middelzware bedrijven die bijdragen aan de vitaliteit van die kernen. Voor grote(re) bedrijven zijn ook in de landelijke regio's regionale terreinen beschikbaar.
-
Oneigenlijk gebruik van bedrijventerreinen door functies als wonen of detailhandel wordt beperkt. Vanuit provinciaal belang is het nodig dat er op de (middel) zware bedrijventerreinen ruimte is en blijft voor zwaardere bedrijvigheid met een zogenaamd NIMBY-profiel (Not In My Backyard), zoals afvalverwerkende bedrijven, mestbewerkingsinitiatieven en overige bedrijven die overlast naar hun omgeving (kunnen) geven. Door hindergevoelige functies verspreid op een terrein toe te laten, ontstaan er beperkingen voor die functies.
Het is belangrijk dat gemeenten passende kaders in het bestemmingsplan opnemen die zorgvuldig ruimtegebruik bevorderen.
Met het oog op de aantrekkelijkheid van Brabant is ook een vitale en toekomstbestendige detailhandelsstructuur van groot belang. Een detailhandelsstructuur waarin plaats is voor innovaties en die ruimte biedt aan 'crossovers' (verbindingen) met diverse andere economische en sociaal-maatschappelijke ontwikkelingen. De detailhandelsmarkt is onderhevig aan structurele veranderingen. Door een toenemende mobiliteit van de consument, een ruimer blikveld van de ondernemer, demografische ontwikkelingen en een toename van internetshoppen is er minder behoefte aan fysieke winkelruimte. Dit betekent dat ondernemers, ontwikkelaars, gemeenten en beleggers zorgvuldig moeten omgaan met het bijbouwen van nieuwe winkels. Iedere nieuwe detailhandelsontwikkeling heeft ook gevolgen voor de bestaande situatie, niet alleen in de betreffende gemeente maar ook in omliggende gemeenten. Vanwege de schaalvergroting is detailhandel niet meer uitsluitend een lokale, maar een bovenlokale of regionale aangelegenheid.
De voornaamste taak van de provincie is om (ruimtelijke) ontwikkelingen van detailhandelslocaties regionaal en bovenregionaal af te stemmen. De aanpak van de detailhandel is op eenzelfde wijze vormgegeven, zoals dat voor bedrijventerreinen, kantoren en woningbouw het geval is. In het regionaal overleg wil de provincie met gemeenten afspraken maken over welke detailhandelslocaties regionaal en bovenregionaal worden afgestemd. Voor detailhandelsontwikkelingen is ook een expertteam detailhandel ingesteld dat adviseert aan gemeenten en provincie.
Artikel 5.56 Afwijkende regels stedelijke ontwikkeling
Als er vanuit kwaliteit of kwantiteit in Stedelijk gebied onvoldoende ruimte aanwezig is, dan bestaat er de mogelijkheid dat een stedelijke ontwikkeling binnen de locatie Landelijk gebied wordt gerealiseerd. Als er nieuw ruimtebeslag nodig is, wordt met toepassing van de basisprincipes uit Paragraaf 5.1.2 Basisprincipes voor een evenwichtige toedeling van functies gekeken naar welk gebied daarvoor in aanmerking komt en onder welke voorwaarden.
Bij de afweging van nieuwe stedelijke ontwikkellocaties is vanuit voorzorg en klimaatrobuust
ontwikkelen een goede toepassing van de lagenbenadering en het principe van water
en bodem sturend essentieel. Als hulpmiddel bij de afweging welke gebieden vanuit
het water en bodemsysteem geschikt zijn voor verstedelijking hebben overheden gezamenlijk
de watersignaleringskaart ontwikkeld. Daarbij is tevens afgesproken dat overheden die kaart gebruiken bij de
afweging van stedelijke ontwikkeling buiten bestaande stedelijke gebieden op lokaal
of op regionaal schaalniveau (afhankelijk van de omvang van de ontwikkeling). De vier
verschillende kleuren in de kaart (zwart, groen, oranje en rood) tonen de mate van
geschiktheid voor nieuwe stedelijke woon- en werkmilieus, bekeken vanuit het watersysteem
en klimaatverandering.
Vanuit het stelsel van de Omgevingswet maken gemeenten de afweging voor nieuwe verstedelijkingslocaties
in principe in hun omgevingsvisie of omgevingsprogramma en via regionale afspraken.
Het omgevingsplan is bezien vanuit het cyclisch werken van de Omgevingswet alleen
het instrument dat de uitvoering mogelijk maakt. Wij verwachten dat gemeenten in de
onderbouwing van het besluit tot vaststelling van het omgevingsplan inzicht geven
in de afweging conform de instructieregels en basisprincipes uit Paragraaf 5.1.2.
Rekening houden met de waarden in een gebied, zoals bijvoorbeeld cultuurhistorische waarden of groenblauwe waarden, kan ook betekenen dat een stedelijke ontwikkeling alleen mogelijk is als er extra inspanningen worden gedaan voor inpassing van die waarden of versterking van die waarden. Als voor een locatie waarden zijn geïdentificeerd in deze verordening geldt dat de stedelijke ontwikkeling rekening houdt met de opgenomen regels en dat de stedelijke ontwikkeling plaatsvindt in samenhang en in evenredigheid met een groene en blauwe landschapsontwikkeling binnen het gebied of de naaste omgeving. De rode ontwikkeling vindt dus in een evenredige verhouding met de ontwikkeling van de aanwezige cultuurhistorische waarden of landschapskwaliteiten plaats. In deze gebieden is een intensieve verstedelijking vanuit de zorgplicht voor omgevingskwaliteit in het algemeen niet passend. Het is gewenst dat over een concrete invulling tijdig overleg met de provincie wordt gevoerd.
Er is volgens vaste jurisprudentie van de Afdeling bestuursrechtspraak sprake van een stedelijke ontwikkeling bij 12 woningen of meer. Soms zijn er plannen met een kleinere omvang die worden ontwikkeld aan de rand van stedelijk gebied vanuit de afronding van een stedelijke samenhangende structuur en ingegeven vanuit de taak die de gemeente heeft om te voorzien in voldoende woningen om in de woningbouwbehoefte te voorzien. Dergelijke plannen die vanuit het woningbouwprogramma worden ontwikkeld en die zijn afgewogen in de gemeentelijke woningbouwvisie of omgevingsvisie, kunnen bij gebleken noodzaak ook in landelijk gebied gerealiseerd worden. Daarom is daarvoor in het tweede lid een regeling opgenomen.
Artikel 5.56a Grootschalige logistiek
Eerste lid
Dit lid bevat een instructieregel in aanvulling op artikelen 5.55 en 5.56 waarin de basis voor stedelijke ontwikkelingen is opgenomen. Vanuit het beleid geldt dat voor grootschalige logistiek een selectief clusteringsbeleid wordt gevoerd. Hierover worden in regionaal verband afspraken gemaakt. Een omgevingsplan moet altijd passen binnen de gemaakte regionale afspraken. Daarnaast geldt in aanvulling op de algemene bepalingen voor stedelijke ontwikkeling, dat een omgevingsplan, die de ontwikkeling van grootschalige logistiek mogelijk maakt, bepalingen bevat dat die ontwikkeling aantoonbare regionale meerwaarde heeft.
Tweede lid
Het tweede lid bevat de instructieregel voor omgevingsplannen om de ontwikkeling van grootschalige logistiek binnen Beperking grootschalige logistiek te verbieden. Dit verbod omvat zowel nieuwvestiging, vestiging als uitbreiding van grootschalige logistiek. Van belang te melden is dat het begrip uitbreiding ingevolge de begripsbepaling in de Omgevingsverordening altijd de uitbreiding van een bedrijfsperceel/functieaanduiding betreft.
Derde en vierde lid
Het derde lid bevat de mogelijkheid om onder voorwaarden een uitzondering te maken op het verbod tot uitbreiding van bestaande grootschalige logistiek. Hierbij speelt altijd eerst de afweging of intensivering van het in gebruik zijnde perceel kan voorzien in de behoefte. Intensivering van bestaande bebouwing of gebruik van het bouwperceel is bijvoorbeeld mogelijk door meervoudig ruimtegebruik en verticale bouw.
Als dat niet mogelijk blijkt, biedt de regeling afwegingsruimte aan gemeenten om in een concreet geval een redelijke uitbreiding mogelijk te maken. Wat redelijk is, verschilt per situatie en is afhankelijk van verschillende factoren, zoals voorgeschiedenis, het effect op omliggende functies en waarden waaronder landschap en mobiliteit, regionale meerwaarde, behoefte, noodzaak voor de bedrijfsvoering etc. Gelet op het gezamenlijk met gemeenten en regio's ontwikkelde selectieve clusteringsbeleid wordt de ontwikkeling in regionaal overleg afgestemd of past die binnen reeds gemaakte regionale afspraken. De regionale meerwaarde van een bedrijf wordt daarbij betrokken.
In het vierde lid is een uitzondering opgenomen voor het geval een ontwikkeling voor nieuwe grootschalige logistiek wenselijk wordt geacht. Als een gemeente de nieuwe ontwikkeling van grootschalige logistiek binnen de locatie Beperking grootschalige logistiek wenselijk vindt, is voor die ontwikkeling specifieke regionale afstemming vereist op de Ontwikkeldagen voor de 4 Brabantse regio's. De voorwaarde dat er buiten Beperking grootschalige logistiek geen geschikte alternatieve locatie beschikbaar is, betekent dat inzichtelijk gemaakt moet worden waarom op de locaties in de betreffende regio waar wel grootschalige logistiek is toegestaan, geen mogelijkheid is voor vestiging van de concrete ontwikkeling. Financiële overwegingen bepalen niet direct of een locatie geschikt is, tenzij ze bepalend zijn voor de uitvoerbaarheid.
Voorts geldt voor beide uitzonderingen dat ook de instructieregels uit paragraaf 5.1.2 Principes voor een evenwichtige toedeling van functies en artikel 5.55 en 5.56 onverkort van toepassing zijn. Dat betekent dat er bij dergelijke ontwikkelingen een afweging wordt gemaakt dat de ontwikkeling vanuit de lagenbenadering inpasbaar is en dat wordt bezien op welke wijze de ontwikkeling bijdraagt aan de zorgvuldig (inclusief meervoudig) ruimtegebruik en de doelen vanuit klimaat, energie, duurzame mobiliteit, circulariteit en omgevingskwaliteit.
De uitzonderingsregeling is bedoeld voor incidentele ontwikkelingen op of aansluitend op bestaande bedrijventerreinen. In het geval dat vanuit behoefte en noodzaak (en na regionaal overleg) de ontwikkeling van een nieuw terrein voor grootschalige logistiek gewenst is, is een wijziging van de begrenzing van de locatie Beperking grootschalige logistiek nodig. Daarvoor moet een wijzigingsprocedure van de Omgevingsverordening worden doorlopen.
Om de werking van de eerder in de verordening opgenomen rechtstreeks werkende regels voort te zetten, zijn voorbeschermingsregels vastgesteld die in het tijdelijke regelingdeel van het gemeentelijke omgevingsplan zijn geplaatst. Als een omgevingsplan is vastgesteld conform de opgenomen instructieregels, vervallen de voorbeschermingsregels van rechtswege.
Artikel 5.57 Maatwerk in Bebouwd gebied
De locatie Bebouwd gebied is nieuw in de Omgevingsverordening. Dit zijn gebieden die in het Landelijk gebied liggen en waar al een grote hoeveelheid bebouwing aanwezig is. Sommige van deze gebieden werden in het verleden ook wel aangeduid als integratie stad-landgebied. Een reden om een uitloper van Stedelijk gebied op te nemen als Bebouwd gebied kan liggen in de afweging dat daardoor nog ontwikkelingsruimte wordt geboden aan veehouderijen die in het gebied gevestigd zijn. Binnen Stedelijk gebied, waar de keuze is gemaakt voor stedelijke ontwikkelingen, is de ontwikkeling van veehouderijen niet gewenst.
Binnen Bebouwd gebied is vanuit provinciaal belang en rekening houdend met aanwezige
kwaliteiten en de omgeving, verdichting mogelijk. Het gaat dan in de meeste gevallen
niet om grootschalige stedelijke ontwikkelingen. Hoofdregel is dat die plaatsvinden
in of aansluitend op Stedelijk gebied.
Bebouwd gebied is een specifieke locatie die samen kan gaan met andere locaties, zoals
het Natuur Netwerk Brabant of andere gebieden met een waarde-aanduiding. Bij het mogelijk
maken van ontwikkelingen binnen Bebouwd gebied geldt uiteraard dat rekening gehouden
wordt met de aanwezige waarden.
Dit artikel betreft een maatwerkregeling gericht op versterken van omgevingskwaliteit
in en om het gebied. Gemeenten ontwikkelen hiervoor beleid. Het versterken van omgevingskwaliteit
is mogelijk met inzet van de Ontwikkelingsmaatschappij ruimte voor ruimte door de
ontwikkeling van ruimte voor ruimtekavels. Ook is inzet van een specifieke rood-voor-groen
regeling mogelijk waarbij wordt ingezet op kwaliteitsverbetering van de gebieden of
door met fondsvorming kwaliteitsverbetering elders te realiseren, bijvoorbeeld door
sloop van leegstaand vastgoed. De regeling is zo ingericht dat er een gelijk speelveld
binnen de provincie wordt geborgd. Zowel tussen gemeenten maar ook met de andere (maatwerk)mogelijkheden
voor de ontwikkeling van een woning, zoals de ontwikkeling van een woning vanwege Artikel 5.14 Maatwerk met als doel omgevingskwaliteit of Artikel 5.15 Ruimte-voor-ruimtekavel. In alle gevallen vereist de toepassing van de regeling een investering in omgevingskwaliteit.
Daarom is de omvang van de fysieke tegenprestatie aan het versterken van omgevingskwaliteit
in dit artikel gelijk getrokken met de omvang van de tegenprestatie voor een woning
in die artikelen. De fysieke tegenprestatie in het versterken van omgevingskwaliteit
moet geborgd worden. Voor een toelichting wordt verwezen naar Artikel 5.14.
Om een eenduidige werkwijze van deze regeling binnen de provincie te bevorderen, waarbij
er natuurlijk wel verschillen mogelijk zijn vanuit een gebiedsgerichte aanpak, is
een voorwaarde opgenomen dat bij de planontwikkeling deskundigen op het gebied van
omgevingskwaliteit, waaronder ook een provinciaal medewerker, worden betrokken.
Bebouwd gebied kan ook op een gebied gelegd worden om een bepaalde ontwikkeling mogelijk
te maken. Als daarbij sprake is van een stedelijke ontwikkeling bevat het tweede lid
een regeling. In zo'n geval is de afweging in Artikel 5.56 van overeenkomstige toepassing (waaronder de afweging van zorgvuldig ruimtegebruik).
Ook bij een reguliere stedelijke ontwikkeling van een nieuwe woonwijk, kan het gelet
op omliggende gebiedswaarden wenselijk zijn een aanduiding Bebouwd gebied op te nemen,
bijvoorbeeld om een bepaalde rood-groenverhouding te borgen. Tot slot vragen wij aandacht
voor jurisprudentie van de Afdeling; een salami-tactiek waarbij telkens losse ontwikkelingen
in procedure worden gebracht, die net onder de grens van een stedelijke ontwikkeling
blijven, is niet mogelijk. Wij verwachten op basis van een gebiedsvisie of omgevingsplan
duidelijkheid over welke ontwikkelingen vanuit een passende rood-groenverhouding of
vanuit inpassing in de omgeving aanvaardbaar zijn.
De tegenprestatie in het versterken van omgevingskwaliteit is in zo'n geval maatwerk
en afhankelijk van de ontwikkeling.
Bebouwd gebied kan in een voorkomend geval dus op basis van een concrete ontwikkeling voor het gebied worden opgenomen. Daarvoor is een wijziging van de Omgevingsverordening nodig. Het is gewenst dat voorafgaand aan een verzoek overleg plaatsvindt met medewerkers van de provincie. Voor het opnemen als Bebouwd gebied gelden een aantal uitgangspunten:
-
het gaat (na realisatie van de ontwikkeling) om een groot aaneengesloten cluster van bebouwing met overwegend stedelijke functies;
-
in beginsel is geen (verdere) stedelijke ontwikkeling voorzien in of aansluitend op het gebied (zie ECLI:NL:RVS:2017:1724);
-
er is (na realisatie van de ontwikkeling) sprake van een menging van functies of een rood-groenverhouding waardoor een aanduiding Stedelijk gebied geen recht doet aan de situatie of belemmerend werkt voor de ontwikkeling van de aanwezige functies.
Artikel 5.58 Maatwerk voor collectieve woonvormen
Algemeen
Brabant kent de komende jaren een grote woningbouwopgave. Belangrijk daarbij is dat er niet alleen voldoende woningen worden gebouwd maar ook dat in kwalitatieve zin de juiste woningen worden gebouwd, aansluitend op de actuele vraag en inspelend op veranderingen in die vraag en aanbod vanwege demografische en sociaal- maatschappelijke trends. De belangrijkste trends die van invloed zijn op de kwalitatieve vraag zijn:
-
het toenemend aantal alleenstaanden;
-
de wens van een grote variëteit aan 'woonconsumenten' om minder individueel en meer samen te wonen en te leven, vaak vormgegeven via collectieve zelfbouw (cpo);
-
de sterke vergrijzing die zich uit in een toenemend aantal (alleenstaande) ouderen, die met het vorderen van de leeftijd een grotere behoefte hebben aan aandacht, hulp, begeleiding en/of zorg (veelal ook in deze volgorde), en gebaat zijn bij wonen in een meer collectieve setting;
-
de voortgaande vestiging van buitenlandse (arbeids)migranten.
De vraag naar collectief wonen kan gezien worden als een antwoord op ontwikkelingen in de samenleving, waarbij de 'nadelen' van individualisering een reactie oproepen om weer meer samen het wonen en leven te organiseren. Maar ook om samen 'oplossingen' te vinden voor maatschappelijke vraagstukken als duurzaamheid (energie, klimaat, ecologie), zorg of eenzaamheid. Het overgrote deel van de vraag naar collectieve woonvormen wordt ontwikkeld in of aansluitend op Stedelijk gebied. Een deel van de vraag naar collectief wonen richt zich op het buitengebied, waarbij het vaak de wens is om meerdere functies te combineren, zoals wonen met zorg, natuurbeheer, natuurontwikkeling, kleinschalige landbouw en/of recreatie. Om in dat deel van de vraag te voorzien is een maatwerkregeling in dit artikel opgenomen die het mogelijk maakt dat binnen een bestaand bouwperceel wordt voorzien in een collectieve woonvorm.
In toenemende mate zijn er ook initiatieven vanuit het zogenaamde 'meergeneratiewonen'. Hierbij wonen ouders en kinderen tijdelijk, gedurende een periode die beide tot nut is, bij elkaar. Dit is in beginsel een tijdelijke behoefte waarin voorzien kan worden binnen de reeds bestaande woonfunctie of via een tijdelijke omgevingsvergunning. Bij meergeneratiewonen waarbij ouders en kinderen bij elkaar willen wonen, is er geen sprake van een collectieve woonvorm. Dat kan anders liggen als aan de voorwaarden uit de regeling wordt voldaan en er dus een specifiek woonconcept onder ligt. De Omgevingswet biedt ruimte om in dit soort situaties met een tijdelijke toestemming te werken.
Collectieve woonvormen
Onder collectieve woonvormen wordt verstaan:
• geclusterde woonvormen (o.a. voor ouderen)
• collectief particulier opdrachtgeverschap (CPO) met meerwaarde
• begeleid wonen en 'wonen met aandacht'.
Deze woonvormen worden voor een groot deel vanuit de maatschappij opgepakt en in ontwikkeling gebracht. De woonvormen worden ontwikkeld vanuit een specifiek concept, bijvoorbeeld het versterken van sociale innovatie zodat mensen langer zelfstandig kunnen blijven wonen of met aandacht voor zorgcomponenten of vanuit specifieke duurzaamheidsdoelen.
Algemene voorwaarde bij bovenstaande woonvormen is dat de ontwikkeling in het Landelijk gebied past en dat de ontwikkeling bijdraagt aan het versterken van de omgevingskwaliteit. Om een eenduidige werkwijze van deze regeling binnen de provincie te bevorderen, waarbij er natuurlijk wel verschillen bestaan vanuit een gebiedsgerichte aanpak, is een voorwaarde opgenomen dat bij de planontwikkeling ook een provinciaal medewerker, gespecialiseerd in omgevingskwaliteit wordt betrokken.
Omdat het vaak gaat om kwetsbaardere doelgroepen is de afstand tot zorg en andere voorzieningen ook een belangrijk afwegingscriterium. Het is daarom belangrijk om aan de voorkant een afweging te maken in welke gebieden de ontwikkeling van collectieve woonvormen, mede gelet op omliggende functies en waarden, een plek kunnen krijgen.
Ook de afweging naar de toekomst toe is van belang: is de ontwikkeling naar de toekomst toe volhoudbaar? Kan het concept juridisch geborgd worden? Dit vraagt een afweging naar de economische volhoudbaarheid maar ook of de behoefte ook op langere termijn duurzaam aanwezig is.
De ontwikkeling van dit soort woonvormen is goed mogelijk op daarvoor geschikte vrijkomende locaties passend binnen de ontwikkelingsrichting van een gebied.
Artikel 5.59 Maatwerk voor stedelijke functies in kernrandzones
Tuincentra
De vestiging op een bestaand bouwperceel of uitbreiding van een tuincentrum is onder voorwaarden mogelijk in een kernrandzone. Het gaat hier om een specifieke vorm van detailhandel. Door de aard en omvang van het ruimtebeslag is hiervoor vaak geen plaats beschikbaar binnen stedelijk gebied of binnen een gebied waar verstedelijking afweegbaar is. In de praktijk zijn tuincentra daarom vaak gelegen in de kernrandzone. Als er geen ruimte bestaat op een bestand bouwperceel is de vestiging ook buiten bestaand ruimtebeslag mogelijk. Dan geldt wel als voorwaarde dat er elders een gelijkwaardige oppervlakte aan bebouwing en gebruiksruimte feitelijk en juridisch is gesaneerd. Deze voorwaarde is gesteld om de steeds van het landelijk gebied tegen te gaan. Gebruiksruimte omvat daarbij ook de onbebouwde percelen waar de gebruiksactiviteit werd uitgeoefend.
Nieuwvestiging kleinschalige voorzieningen
In de praktijk blijkt dat er behoefte bestaat aan een mogelijkheid voor nieuwvestiging van kleinschalige voorzieningen in kernrandzones of daarmee qua ligging en functie gelijk te stellen gebieden. Dit soort kleinschalige voorzieningen is vaak gerelateerd aan een stedelijke omgeving, zoals sportvelden, volkstuinen, schuilhutten etc.
Voorwaarde is dat deze voorzieningen gepaard gaan met beperkte bebouwing en dat de publiek aantrekkende werking beperkt is. Daarom zijn -al dan niet verenigingsgebonden- horeca-activiteiten (alcoholische drankverstrekking en fast-service e.d.) ongewenst.
Om te voorkomen dat er ingevolge deze verordening een bestaand bouwperceel ontstaat waar vestiging van andere functies mogelijk wordt, geldt als maximale oppervlakte van de bebouwing 90 m2. Een omgevingsplan borgt dat de omvang van de bebouwing, inclusief het toelaten van vergunningvrije bouwwerken, daarvoor beperkt blijft.
Schuilhutten zijn soms gewenst in verband met het hobbymatig houden van paarden. Binnen een toegekende woonbestemming is het niet altijd mogelijk hiervoor een voorziening te treffen. Het gaat nadrukkelijk niet om voorzieningen ten behoeve van een agrarisch bedrijf. Voor gebouwen en bouwwerken ten behoeve van een agrarisch bedrijf geldt dat daarvoor ruimte aanwezig is binnen het toegekende bouwperceel en dat alle voorzieningen voor het agrarisch bedrijf ook binnen dat bouwperceel geconcentreerd worden.
Bij het oprichten van nieuwe bebouwing is om de steeds verdergaande verstening van het landelijk gebied tegen te gaan, als voorwaarde gesteld dat elders een gelijkwaardige oppervlakte aan bebouwing feitelijk en juridisch is gesaneerd.
Afwijkende regels lawaaisport
De provincie streeft naar de opheffing van illegaal gevestigde lawaaisportterreinen in het Landelijk gebied. Vanwege de grote impact die lawaaisportterreinen hebben op de omgeving wordt de nieuwe ontwikkeling van dit soort terreinen beperkt. Als de vestiging plaatsvindt direct aansluitend op een bedrijventerrein kan hierop een uitzondering worden gemaakt als hierdoor het functioneren van het bedrijventerrein niet wordt belemmerd.
Bij het oprichten van nieuwe bebouwing is om de steeds verdergaande verstening van het landelijk gebied tegen te gaan, als voorwaarde gesteld dat elders een gelijkwaardige oppervlakte aan bebouwing feitelijk en juridisch is gesaneerd.
Artikel 5.60 Verkeersdoeleinden
Dit artikel bevat randvoorwaarden voor de aanleg of wijziging van een gemeentelijke of provinciale weg. Deze regels zijn met name gericht op een goede onderbouwing van de ontwikkeling. De weg omvat ook de aan de weg gerelateerde voorzieningen en de bij de weg behorende kunstwerken. Vanuit zorgvuldig ruimtegebruik wordt een onderbouwing van de noodzaak van een dergelijke voorziening gevraagd.
Voor provinciale wegen geldt daarbij het volgende. De aanleg of wijziging van een provinciale weg kan planologisch via een projectbesluit of – op verzoek van de provincie – in een (gemeentelijk) omgevingsplan worden vastgelegd. Als de weg via het omgevingsplan wordt gekozen, levert de provincie de daarvoor benodigde informatie.
Bij de aanleg van een weg is het belangrijk om relevante mitigerende maatregelen te treffen om negatieve effecten op gezondheid, natuur en soorten te voorkomen. Hiervoor bevat het omgevingsplan een onderbouwing van de effecten van de weg op zijn omgeving. Het gaat daarbij onder andere op de effecten op een goede en veilige leefomgeving maar ook om effecten op aanwezige waarden. Om negatieve effecten te voorkomen of te beperken, worden mitigerende maatregelen onderzocht en -voor zover nodig- in het omgevingsplan geborgd.
Om de leefbaarheid in steden te verbeteren, ontwikkelen steeds meer gemeenten centrale parkeervoorzieningen aan de rand of net buiten de stad. De randvoorwaarden gelden overeenkomstig op een dergelijke ontwikkeling. Met name de onmogelijkheid van de realisering van een dergelijke voorziening binnen stedelijk gebied vraagt daarbij specifieke aandacht.
Afdeling 5.6 Vitaal platteland
In deze afdeling zijn de ontwikkelingsmogelijkheden geschetst voor het Landelijk gebied.
Ontwikkelingsrichting
In diverse artikelen wordt een verbinding gelegd over het inpasbaar zijn van een ontwikkeling binnen de gewenste ontwikkelingsrichting van het gebied, zoals opgenomen in artikel 5.12.
Om deze afweging te kunnen maken, is het nodig dat een gemeente beleid uitwerkt waarin een ontwikkelingsrichting voor de verschillende typen gebied is opgenomen. Dat voorkomt ad hoc besluiten en biedt duidelijkheid naar zowel initiatiefnemers als omwonenden. Voor zover zo'n ontwikkelingsrichting al niet is opgenomen in bestaande plannen of daaruit afgeleid kan worden, kan zo'n ontwikkelingsrichting redelijk snel en eenvoudig samen met betrokkenen gemaakt worden. Het gaat om een globale denkrichting welke functies passen in de te onderscheiden gebieden met een globale bepaling van een omvang. Is het gebied gericht op stedelijke functies of juist meer op de beleving van rust en stilte? Of is het gebied juist nog zeer geschikt als agrarisch ontwikkelingsgebied?
Een ontwikkelingsrichting biedt houvast voor initiatiefnemers bij de ontwikkeling van concrete initiatieven en kan ook als basis dienen voor de toepassing van het verlenen van een omgevingsvergunning voor de buitenplanse omgevingsplanactiviteit.
Bij het maken van de ontwikkelingsrichting voor het landelijk gebied van de gemeente gaat het niet alleen over welke functies en activiteiten vanuit een gebiedsgerichte benadering en rekening houdend met andere functies in het gebied passen. Het is ook van belang om de effecten van een ontwikkeling elders bij de totstandkoming te betrekken. Het toelaten van bedrijven in het landelijk gebied heeft niet alleen effect vanuit milieu en mobiliteit op de omgeving maar kan ook leegstand op bedrijventerreinen tot gevolg hebben. Vanuit het karakter van voorzieningen zijn sommige voorzieningen meer passend in de directe omgeving van steden en dorpen omdat deze zich richten op dagelijkse dienstverlening, zoals sportvoorzieningen, kinderdagverblijven of kleinschalige detailhandel. Dit voorkomt een onnodige belasting van dagelijks bestemmingsverkeer in het landelijk gebied. Voorzieningen die zich meer richten op recreatie lenen zich naar hun aard beter om juist in de nabijheid van fiets- en wandelroutes te vestigen of bij waterrecreatie.
Door de basisprincipes uit artikel 5.7 Zorgplicht voor een goede omgevingskwaliteit consequent te doorlopen, worden diverse aspecten die van belang (kunnen) zijn, inzichtelijk.
Waardoor ook aandacht geschonken wordt aan grote opgaven die spelen zoals duurzame
energie, klimaatadaptatie en leegstand. Wat is er vanuit die opgaven nodig en hoe
passen nieuwe ontwikkelingen daarbij of kunnen ze daaraan een bijdrage leveren?
In de ontwikkelingsrichting wordt ook invulling gegeven aan de verplichtingen die
voortvloeien uit artikel 5.11 Kwaliteitsverbetering landschap.
Bestaande bedrijven of ontwikkeling
In de regels binnen deze afdeling wordt onderscheid gemaakt in het bestaande bedrijf en de ontwikkeling van een bedrijf. Ontwikkeling omvat uitbreiding, omschakeling of de vestiging van een bedrijf. Bij ontwikkeling van een bedrijf verwachten we dat een gemeente rekening houdt met omliggende waarden en functies in het gebied om af te wegen of de ontwikkeling aanvaardbaar is.
Paragraaf 5.6.1 Veehouderij
Algemeen
Samen met haar partners werkt de provincie al geruime tijd aan de transitie naar zorgvuldige veehouderij. Sinds 2010 (megastallen debat) hebben Provinciale Staten hierover verschillende besluiten genomen die ook hebben geleid tot het vaststellen van regels. Belangrijke dossiers zijn:
-
Transitie naar zorgvuldige veehouderij (maart 2014): De kern van het beleid is dat uitbreiding van veehouderijen enkel mogelijk is als het bedrijf voldoet aan specifieke eisen op het gebied van zorgvuldigheid of duurzaamheid. Een belangrijke basis voor dit beleid is gelegd in het zogenoemde 'Brabant-beraad'. In dit beraad hebben ruim 70 betrokkenen vanuit diverse maatschappelijke partners een gezamenlijke lijn afgesproken ten aanzien van het duurzamer maken en vernieuwen van de veehouderij in Brabant.
Om de transitie naar zorgvuldige veehouderij in gang te zetten, hebben provinciale staten in maart 2013 besloten dat zij dit proces willen ondersteunen met regels in de verordening. De vastgestelde denklijn 'Ontwikkelruimte moet je verdienen en is niet onbegrensd' is hiervoor de basis. Dit houdt in dat er alleen nog ontwikkelruimte wordt geboden aan veehouderijen, als daarmee de ontwikkeling naar een zorgvuldige veehouderij in gang wordt gezet. Om de ontwikkeling naar een zorgvuldige veehouderij te bevorderen is een nieuw instrument ontwikkeld, de Brabantse Zorgvuldigheidsscore Veehouderij (BZV). De BZV objectiveert wanneer een ontwikkeling bijdraagt aan een zorgvuldige veehouderij. -
Versnelling transitie veehouderij (juli 2017): Ondanks de inspanningen die door alle partijen zijn geleverd, zijn er extra stappen nodig om te komen tot een sterke en maatschappelijk gewaardeerde veehouderij in Brabant. Daarom zijn in 2017 aanvullende maatregelen vastgesteld. Dit pakket maatregelen bevatte regels om de uitstoot van ammoniak uit dierenverblijven terug te dringen (Paragraaf 3.8.5), een aanpassing van de Brabantse zorgvuldigheidsscore veehouderij, nieuw mestbeleid (Artikel 5.75 Mestbewerking) en regels die in veedichte gebieden een verdere regionale concentratie van vee en toenemende leegstand tegengaan door het zogenaamde stalderen (Artikel 5.66 Aanvullende regels stalderen).
Gebaseerd op deze besluiten bevat dit hoofdstuk instructieregels voor de ontwikkeling van veehouderijen. Om de werking van de eerder in de verordening opgenomen rechtstreeks werkende regels voort te zetten, zijn voorbeschermingsregels vastgesteld die in het tijdelijke regelingendeel van het gemeentelijke omgevingsplan zijn geplaatst. Als gemeenten een omgevingsplan hebben vastgesteld conform de in deze afdeling opgenomen instructieregels, wordt het genomen voorbereidingsbesluit ingetrokken waardoor de voorbeschermingsregels binnen die gemeente vervallen.
Artikel 5.61 Tijdelijk verbod geitenhouderij
Dit artikel heeft als doel om vanuit voorzorg de ontwikkeling van geitenhouderijen tegen te gaan.
Uit het rapport Veehouderij en Gezondheid Omwonenden (aanvullende studies, RIVM 2017-0062) blijkt dat er een verhoogde kans op longontsteking is voor mensen die in een straal van 2 kilometer van een geitenhouderij wonen. Het is onbekend waardoor dit verhoogde risico ontstaat zodat vervolgonderzoek nodig is naar de oorzaak van dit risico. De resultaten van dat onderzoek komen pas op termijn beschikbaar.
Het Kabinet geeft in zijn reactie op dit rapport (Kamerbrief van 16 juni 2017, DGAN-DAD / 17078454) aan deze verhoogde ziektedruk zorgelijk te vinden en dat het daarom in de tussentijd van belang is dat het bevoegde gezag, bij het nemen van besluiten op het gebied van ruimtelijke ordening en bij de besluitvorming over vergunningen rekening houdt met deze zorgelijke signalen. De Minister van Infrastructuur en Milieu heeft bij brief van 4 juli 2017, kenmerk IenM/BSK-2017/168269, aangegeven dat provincies en gemeenten op grond van het instrumentarium van de Wet ruimtelijke ordening een moratorium kunnen instellen.
Mede op verzoek van gemeenten en vanwege de noodzaak voor een uniforme aanpak van geitenhouderijen binnen de provincie is daarom een regeling in de verordening opgenomen om de ontwikkeling van geitenhouderijen en met name een uitbreiding van de oppervlakte dierenverblijf tijdelijk tegen te gaan.
Om de werking van de eerder in de verordening opgenomen rechtstreeks werkende regels voort te zetten, zijn voorbeschermingsregels vastgesteld en in het tijdelijke regelingdeel van het omgevingsplan geplaatst.
Artikel 5.62 Veehouderij in Stedelijk gebied
Voor veehouderijen gevestigd binnen stedelijk gebied geldt het zogenaamde 'slot op de muur' en bestaan er geen ontwikkelingsmogelijkheden. Dit betekent dat er geen toename kan plaatsvinden van de oppervlakte van bestaande bouwwerken. De term bouwwerk omvat zowel gebouwen als bouwwerken, geen gebouwen zijnde. Derhalve wordt ook de ontwikkeling van een uitloop bij een dierenverblijf geraakt. Uitbreiding van de oppervlakte van bouwwerken is ook niet toegestaan voor het ontwikkelen van nevenfuncties of een agrarische neventak bij een gemengd bedrijf.
Achterliggende reden voor dit beleid is dat het vanuit redenen van gezondheid en het garanderen van een goed woon - en leefklimaat niet gewenst is dat veehouderijen gevestigd zijn in een overwegende woonomgeving. Doel van het beleid is dat veehouderijen gevestigd in stedelijk gebied gesaneerd worden. Het (blijven) bieden van ontwikkelingsruimte staat haaks op dat doel. Naast een toename van de oppervlakte voor bouwwerken is ook de toename van de oppervlakte dierenverblijf door omzetting van een bestaand gebouw niet mogelijk.
Als een ondernemer een nevenfunctie naast de veehouderij wil opstarten, is dat alleen mogelijk binnen het aanwezige bouwvolume, bijvoorbeeld door bebouwing die eerst ten dienste stond van de veehouderij in te zetten voor de gewenste nevenfunctie. Op die manier is een geleidelijke overgang van veehouderij naar een andere functie mogelijk.
Om de werking van de eerder in de verordening opgenomen rechtstreeks werkende regels voort te zetten, zijn voorbeschermingsregels vastgesteld die in het tijdelijke regelingdeel van het gemeentelijke omgevingsplan zijn geplaatst. Als een omgevingsplan is vastgesteld conform de opgenomen instructieregels, vervallen de voorbeschermingsregels van rechtswege.
Artikel 5.63 Veehouderij in Landelijk gebied
Vanuit het streven naar een sterke en maatschappelijk gewaardeerde veehouderij bevat dit artikel voorwaarden voor de ontwikkeling van een veehouderij. Deze voorwaarden zijn gebaseerd op de denklijn 'Ontwikkelruimte moet je verdienen en is niet onbegrensd'. Deze denklijn behelst drie principes of sporen:
-
ontwikkelruimte is alleen mogelijk als dit op bedrijfsniveau bijdraagt aan een verdere verduurzaming door het treffen van (extra) maatregelen;
-
de som van het effect van alle bedrijven in een gebied mag de draagkracht van een gebied niet te boven gaan;
-
door het bieden van een economisch perspectief aan de landbouw en agrofood door meer toegevoegde waarde van het product, transparantie en nieuwe verdienmodellen.
Zorgvuldige veehouderij
Om ontwikkelruimte te verdienen geldt dat er op bedrijfsniveau sprake is van (een ontwikkeling naar) een zorgvuldige veehouderij. Dit doet een ondernemer door maatregelen te treffen voor zijn veehouderij die deze ontwikkeling ondersteunen. Die maatregelen zijn uitgewerkt in de Brabantse Zorgvuldigheidsscore Veehouderij (BZV). De BZV stuurt, stimuleert en objectiveert de ontwikkeling naar zorgvuldige veehouderij. Het idee daarbij is dat een ondernemer punten verdient door maatregelen te treffen die de inpasbaarheid van het bedrijf in de omgeving verbeteren. De ondernemer heeft daarbij keuzevrijheid in welke maatregelen het beste passen bij zijn bedrijfsvoering of de wensen van de omgeving. Door de eisen periodiek aan te passen aan de meest moderne inzichten en mogelijkheden, wordt de transitie ondersteund.
Gebiedsnormen
Vanuit de draagkracht van het gebied zijn normen voor geur op gebiedsniveau opgenomen. Deze normen geven invulling aan de grenzen die vanuit gebiedsniveau aan individuele ontwikkelruimte gesteld worden.
De geurnormen zijn opgenomen om ervoor te zorgen dat er op gebiedsniveau, geen nieuwe overbelastingen voor geurhinder ontstaan en om bij te dragen aan een afname van de belasting waar deze cumulatief te hoog is. Door voor het aspect geurhinder onder voorwaarde van een proportionele bijdrage aan de afname van geurhinder ontwikkelingen toe te staan neemt de overbelasting af. Maatregelen op het gebied van geurhinder hebben over het algemeen ook een verlagend effect op emissie van fijnstof.
Voor het bepalen van een proportionele bijdrage aan de afname van de achtergrondbelasting, in de situaties waarin deze reeds hoger is dan de daarvoor gegeven normen, is de ‘Nadere informatie over de proportionele bijdrage van een veehouderij aan de afname van een overbelasting’ vastgesteld. Veehouderijen die, bijvoorbeeld door de afstand tot een geurgevoelig gebouw, beperkt bijdragen aan een cumulatieve overbelasting (achtergrond) op dat gebouw worden hierdoor niet beperkt. Gemeenten kunnen hiervoor een zogenaamde afkapwaarde gebruiken.
Als er voor een diercategorie in de Omgevingsregeling en volgens de laatste milieutechnische inzichten geen geschikte geuremissiefactor beschikbaar is, wordt die diercategorie in de berekening van de geurbelasting buiten beschouwing gelaten.
De provincie wil met de regels rondom geur ingrijpen op de hoogte van de toetswaarde voor geur, maar treedt niet in de wijze waarop belastingen van geur op gevoelige en te beschermen gebouwen volgens de bestaande regels en jurisprudentie worden berekend. De regeling biedt beleidsvrijheid aan de gemeente om te bepalen hoe zij invulling geeft aan de juridische uitvoeringsaspecten van de regels, zoals de keuze voor geurgevoelige gebouwen binnen de mogelijkheden die de wet daarvoor biedt. Wij wijzen er daarbij op dat de rechter binnen het ruimtelijk spoor een ruimere interpretatie geeft aan het begrip geurgevoelig object uit de Wet geurhinder en veehouderij. Het is nog niet bekend hoe de rechter hiermee omgaat onder de Omgevingswet. Het is zinvol om die uitleg bij de planvorming te betrekken.
Wat is een substantiële bijdrage en wat is een proportionele afname?
In de praktijk zijn er bij een aanvraag vaak maar enkele veehouderijen die een substantiële
bijdrage leveren aan een cumulatieve overbelasting (achtergrondbelasting) op een geurgevoelig
gebouw. Dit zijn bijvoorbeeld de veehouderijen die samen ca. 80% of meer van deze
geurbelasting veroorzaken. De bedrijven worden geselecteerd op afnemende bijdrage
aan de overbelasting. De gemeente beoordeeld of de selectie correct is.
Als de veehouderij waarvoor een vergunning wordt aangevraagd een substantiële bijdrage levert aan de overbelasting, wordt van dit bedrijf gevraagd om minimaal de eigen bijdrage aan de overbelasting te compenseren. Bij de bepaling van deze eigen bijdrage aan de afname van de overbelasting wordt, voor zover aanwezig, rekening gehouden met de bijdrage van de andere substantieel bijdragende veehouderijen (proportioneel). De gevraagde afname is proportioneel in relatie tot de bijdrage van de andere substantieel bijdragende bedrijven.
één keer bijdragen aan de afname
De referentie voor de beoordeling is de vergunde situatie (omgevingsvergunning voor het bouwen) op 21 september 2013. Dit is de datum van inwerkingtreding van het voorbereidingsbesluit zorgvuldige veehouderij. Wanneer alle substantieel bijdragende bedrijven zich, sinds de referentiedatum, een nieuwe vergunning hebben gekregen, wordt de provinciale geurnorm niet meer overschreden. Bij de gemeenten kan de informatie over veehouderijen ten tijde van de referentiesituatie worden opgevraagd. Het door de gemeenten bijgehouden Kernregistratie dierenverblijven is daarbij een hulpmiddel. Met behulp van de referentiesituatie wordt de benodigde bijdrage aan de afname van de geurbelasting van elke veehouderij bepaald. Op deze manier, uitgaand van de vergunning situatie ten tijde van de referentiedatum, hoeft een veehouderij maar één keer zijn bijdrage aan de afname van de overbelasting te leveren.
Als een verhoogde achtergrondbelasting niet binnen afzienbare tijd wordt opgelost, is het wenselijk om dit knelpunt actief op te lossen.
Mogelijke werkwijzen
Hieronder zijn mogelijke werkwijzen (Optie A en B) beschreven om te onderzoeken of wordt voldaan aan de regeling. Er zijn ook andere werkwijzen zijn denkbaar en toelaatbaar. Gemeenten zijn bevoegd gezag en bepalen zelf welke benadering zij kiezen.
-
a.
Optie A: Gemeente brede- of gebiedsgerichte benadering
Gemeenten voldoen aan de vereisten van de regeling als aangetoond wordt dat de eigen geurnormen voorkomen dat nieuwe overschrijdingen van de provinciale gebiedsnorm optreden én dat alle bestaande overschrijdingen worden weggenomen. Een nadere toetsing op geur is dan overbodig. -
b.
Optie B: Individuele benadering
Bij de individuele benadering wordt door de aanvrager in eerste instantie onderzocht of en waar sprake is van overschrijding(en) van de provinciale gebiedsnormen (binnen en buiten de bebouwingscontour geur, zoals vastgelegd in het Omgevingsplan). Vervolgens wordt nagegaan of de bijdrage van de veehouderij substantieel is op deze overschrijding(en). Als de bijdrage van de veehouderij substantieel is dan wordt tot slot onderzocht welke verlaging nodig is om de bijdrage van de veehouderij aan de overschrijding(en) proportioneel te laten afnemen.
Meerlaags bouwen
Er zijn voorts regels opgenomen gericht op het tegen gaan van etage stallen en meerlaags bouwen. Deze bepaling vindt haar grondslag in het megastallen debat uit 2010. Dit artikel bevat een gebruiksbepaling dat dieren alleen op de grond gehouden mogen worden. Dit betekent dat het niet is toegestaan een verdieping van een gebouw te gebruiken voor het houden van dieren of hokken bovenop elkaar te stapelen. Doordat het houden van dieren is gekoppeld aan 'het houden op de grond', geldt dat er niet meer dieren gehouden mogen worden dan de vigerende regelgeving, waaronder het Besluit houders van dieren, toelaat gebaseerd op de grondoppervlakte waar de dieren worden gehouden.
Het is niet de bedoeling dat deze gebruiksbepaling het oprichten van voorzieningen ten behoeve van dierenwelzijn beperkt. Daarom is expliciet opgenomen dat dergelijke voorzieningen uiteraard opgericht kunnen worden. Het is niet mogelijk om deze voorzieningen vervolgens in te brengen om meer dieren te gaan houden omdat dat strijdig is met de gebruiksbepaling. Met andere woorden: het is mogelijk om dieren meer ruimte te bieden dan in de wet- en regelgeving is voorgeschreven door het aanbrengen van voorzieningen -zoals een plateau- maar het is niet mogelijk deze voorzieningen vervolgens mee te tellen als oppervlakte om meer dieren te houden.
Inpassing in de omgeving
Voor de inpassing van het bedrijf in de omgeving zijn voorwaarden gesteld aan de omvang van de veehouderij, een goede landschappelijke inpassing en wordt specifiek aandacht gevraagd voor een goede omgevingskwaliteit met een veilige en gezonde leefomgeving.
Omgevings dialoog
Nu het houden van een omgevingsdialoog rechtstreeks voortvloeit uit de wet is de voorwaarde van een zorgvuldige dialoog vervallen.
Mestbewerking
Op een bouwperceel voor een veehouderij is mestbewerking mogelijk van ter plaatse geproduceerde mest. De bewerking van ter plaatse geproduceerde mest maakt deel uit van de agrarische bedrijfsvoering. Om hierover geen misverstand te laten bestaan, is dit expliciet in de regels opgenomen. Het beleid gaat er vanuit dat mestbewerking van niet ter plaatse geproduceerde mest (mestbewerking voor derden) plaatsvindt op een daarvoor geschikt middelzwaar tot zwaar bedrijventerrein. Deze liggen in het algemeen bij de middelgrote en grotere gemeenten in Brabant. Op het perceel van veehouderijen is de mestbewerking van elders geproduceerde mest in beginsel niet mogelijk. Hierop zijn twee uitzonderingen:
-
a.
voor de mestvergisting van samenwerkende melkrundveehouders tot een maximale capaciteit van 25.000 ton/jaar (derde lid): omdat het restproduct na vergisting vaak weer wordt uitgereden op het land, is het niet logisch om de mest eerst naar een bedrijventerrein te vervoeren en vervolgens weer terug naar het landelijk gebied. In de gevallen waarbij er een verdere bewerking van de mest plaatsvindt, moet worden voldaan aan het vereiste dat ten minste 50% van het volume van de mest wordt omgezet in loosbaar water teneinde vrachtbewegingen te beperken. Loosbaar water is water dat -binnen de daarvoor geldende normen en met de daarvoor benodigde vergunningen- kan worden geloosd op het oppervlaktewater. Uiteraard moet de ontwikkeling inpasbaar zijn in de omgeving.
-
b.
als nevenfunctie op een veehouderij gevestigd in gemengd landelijk gebied: als op een bouwperceel een hoofdfunctie ontwikkeld kan worden, is die functie ook als nevenfunctie mogelijk. Artikel 5.75 Mestbewerking maakt onder voorwaarden de vestiging van een niet-agrarisch bedrijf voor mestbewerking mogelijk. De voorwaarden betreffen onder andere dat de mest met pijpleidingen wordt aangevoerd, dat ten minste 50% van het volume van de mest wordt omgezet in loosbaar water en dat de ontwikkeling inpasbaar moet zijn in de omgeving. Deze uitzondering geldt niet voor veehouderijen gevestigd binnen de locaties Groenblauwe waarden of Beperkingen Veehouderij.
In beide situaties geldt, om effecten naar de omgeving te beperken, een voorwaarde dat de op-, overslag en bewerking van producten niet in de buitenlucht mag plaatsvinden.
Artikel 5.64 Aanvullende regels nieuw dierenverblijf
Deze bepalingen richten zich op het stellen van voorwaarden aan de toename van de oppervlakte van dierenverblijf binnen het bouwperceel of het in gebruik nemen van gebouwen die eerder niet als dierenverblijf in gebruik waren. Voor een nadere toelichting op de voorwaarden wordt verwezen naar Artikel 5.63 Veehouderij in Landelijk gebied
Kernbegrip is het begrip dierenverblijf. Dit begrip is gedefinieerd in de begripsbepalingen. Het gaat daarbij om een gebouw waarvoor een publiekrechtelijke toestemming is verleend voor het houden van dieren en dat ook als zodanig is ingericht.
Een omgevingsplan moet regels bevatten waardoor een toename van de bestaande oppervlakte van dierenverblijf alleen mogelijk is als er maatregelen worden getroffen en in stand gehouden die invulling geven aan een zorgvuldige veehouderij.
Uit de bepalingen vloeit ook voort dat het omgevingsplan zo ingericht moet worden dat er handhavend opgetreden kan worden als een veehouder de maatregelen niet in stand houdt. Er zijn diverse manieren waarop de toename van de oppervlakte dierenverblijf aan de voorwaarden gekoppeld kan worden, dit is uiteraard ter keuze van de gemeente:
-
voorwaardelijke bepalingen;
-
omgevingsvergunning voor een omgevingsplanactiviteit
-
omgevingsvergunning voor een buitenplanse omgevingsplanactiviteit
-
wijziging van het omgevingsplan
De planologische borging laat onverlet dat er daarnaast ook nog mogelijkheden voor privaatrechtelijke borging mogelijk (en wellicht wenselijk) zijn.
Meerlaags bouwen
In het eerste lid onder b zijn regels opgenomen gericht op het tegen gaan van etage stallen en meerlaags bouwen. Deze bepaling vindt haar grondslag in het megastallen debat uit 2010. Dit artikel bevat een gebruiksbepaling dat dieren alleen op de grond gehouden mogen worden. Dit betekent dat het niet is toegestaan een verdieping van een gebouw te gebruiken voor het houden van dieren of door hokken bovenop elkaar te stapelen. Doordat het houden van dieren is gekoppeld aan 'het houden op de grond', geldt dat er niet meer dieren gehouden mogen worden dan de vigerende regelgeving, waaronder het Besluit houders van vee, toelaat gebaseerd op de grondoppervlakte waar de dieren worden gehouden.
Het is niet de bedoeling dat deze gebruiksbepaling het oprichten van voorzieningen ten behoeve van dierenwelzijn beperkt. Daarom is expliciet opgenomen dat dergelijke voorzieningen uiteraard opgericht kunnen worden. Het is niet mogelijk om deze voorzieningen vervolgens in te brengen om meer dieren te gaan houden omdat dat strijdig is met de gebruiksbepaling. Met andere woorden: het is mogelijk om dieren meer ruimte te bieden dan in de wet- en regelgeving is voorgeschreven door het aanbrengen van voorzieningen -zoals een plateau- maar het is niet mogelijk deze voorzieningen vervolgens mee te tellen als oppervlakte om meer dieren te houden.
Voorbeschermingsregels
Om de werking van de eerder in de verordening opgenomen rechtstreeks werkende regels voort te zetten, zijn voorbeschermingsregels vastgesteld die in het tijdelijke regelingdeel van het gemeentelijke omgevingsplan zijn geplaatst. Als een omgevingsplan is vastgesteld conform de opgenomen instructieregels, vervallen de voorbeschermingsregels van rechtswege.
Artikel 5.65 Afwijkende regels Beperkingen veehouderij
Als een veehouderij binnen Beperkingen veehouderij ligt, gelden er afwijkende regels. Voor de begrenzing van deze gebieden is aangesloten bij de grenzen van het extensiveringsgebied die op grond van de Reconstructiewet waren vastgesteld. Binnen extensiveringsgebied gold vanuit de wet dat geen uitbreiding van veehouderijen was toegestaan. In deze gebieden gelden sinds 1 oktober 2010 (vergaande) beperkingen voor intensieve veehouderijen, ook wel bekend als het 'slot op de muur'. Voor zover een veehouderij een bestaand gebouw binnen een bouwperceel wil gaan gebruiken voor het houden van dieren, moet voldaan worden aan Artikel 5.64 en Artikel 5.66.
Binnen beperkingen veehouderij geldt evenals voor veehouderijen in Stedelijk gebied een zogenaamd 'slot op de muur'. Dit betekent dat er geen toename kan plaatsvinden van de oppervlakte van bestaande bouwwerken. De term bouwwerk omvat zowel gebouwen als bouwwerken, geen gebouwen zijnde. Derhalve wordt ook de ontwikkeling van een uitloop bij een dierenverblijf geraakt. Uitbreiding van de oppervlakte van bouwwerken is ook niet toegestaan voor het ontwikkelen van nevenfuncties of een agrarische neventak bij een gemengd bedrijf.
Om de werking van de eerder in de verordening opgenomen rechtstreeks werkende regels voort te zetten, zijn voorbeschermingsregels vastgesteld die in het tijdelijke regelingendeel van het gemeentelijke omgevingsplan zijn geplaatst. Als een omgevingsplan is vastgesteld conform de opgenomen instructieregels, vervallen de voorbeschermingsregels van rechtswege.
De regels binnen Beperkingen veehouderij gelden in tegenstelling tot de extensiveringsgebieden voor alle veehouderijen. Ook bij de melkrundveehouderij, die van oudsher als extensief werd aangemerkt, is er een tendens naar toenemende intensivering. Binnen het gebied wordt een uitzondering gemaakt voor extensieve veehouderijen; de voorwaarden die hieraan worden gesteld zijn voor alle veehouderijen gelijk. Het gaat hierbij in beginsel om melkrundveehouderijen met weidegang. Vanuit extensiveringsdoelen past een dergelijk bedrijf vaak goed in zones rondom natuurgebieden. Als de veehouderij is gevestigd in een zone rondom een woonkern, verwacht de provincie dat gemeenten een belangrijk gewicht toekennen aan de borging van een goed woon- en leefklimaat en de hierboven geschetste saneringsdoelstelling.
De invulling van wanneer er sprake is van een extensieve veehouderij is opgenomen in het derde lid. In Artikel 5.67 is een toelichting opgenomen hoe de GVE/hectare berekend wordt. Als een veehouderij voldoet aan de voorwaarde van 2,75 GVE/hectare zijn de overige regels voor de ontwikkeling van een veehouderij uiteraard gewoon van toepassing.
Artikel 5.66 Aanvullende regels stalderen
Binnen Stalderingsgebied gelden extra voorwaarden voor de ontwikkeling van veehouderijen gericht op het voorkomen van een verdere regionale concentratie van vee en het tegengaan van (verdere) leegstand. De toename van de oppervlakte dierenverblijf binnen een bouwperceel is alleen mogelijk als er elders dierenverblijven verdwijnen; het zogenaamde stalderen. Er zijn twee belangrijke overwegingen om tot staldering over te gaan. Dit zijn:
-
Tegengaan van verdere regionale concentratie: De veehouderij, het sterkst de varkenshouderij, heeft zich de afgelopen jaren geconcentreerd in delen van Oost- en Midden-Brabant. Hierdoor is, ondanks de afgenomen emissies en overlast per dier, de druk op mens en natuur in deze delen van Brabant onvoldoende afgenomen. Om een verdere concentratie van de veehouderij tegen te gaan, is het nodig om op regionale schaal de omvang van de veestapel te begrenzen, zodat de inspanningen om te komen tot de gewenste transitie naar zorgvuldige veehouderij effectiever zijn. Het is in het belang van de veehouderij en van andere economische sectoren dat de impact op de omgeving van de veehouderij snel en effectief verlaagd wordt. Dan kan de maatschappelijke waardering terugkeren en ontstaat er fysieke en sociale ruimte voor ontwikkeling van bedrijven. Om dit proces te versnellen, is het wenselijk om meer dierenverblijven op te heffen dan er bij komen.
-
Tegengaan van leegstand: Uit het onderzoek 'Leegstand agrarisch vastgoed Noord-Brabant' (Alterra, maart 2016) blijkt dat de problematiek van leegstand zich de komende jaren vooral manifesteert in het oosten en zuiden van Brabant waar veel veehouderijen aanwezig zijn. Kansen en mogelijkheden voor hergebruik zijn daarbij beperkt. Het voorkomen en opheffen van leegstand is daarom belangrijk. Zowel uit oogpunt van landschappelijke kwaliteit als vanuit veiligheid (criminaliteit). Net als in andere economische sectoren is de sector daarvoor in eerste instantie zelf verantwoordelijk. Gelet op de omvang van de opgave, vinden wij het echter gewenst om het tegengaan van leegstand te ondersteunen. Vanuit zorgvuldig ruimtegebruik is het niet wenselijk om de bouw van nieuw agrarisch vastgoed onverminderd door te laten gaan. Aan de andere kant is agrarisch hergebruik van de vrijkomende opstallen vaak niet wenselijk omdat het oudere stalsystemen betreft of omdat de opstallen op minder gunstige locaties liggen. Daarom omhelst het voorstel dat niet meer functioneel vastgoed wordt gesaneerd. Met stalderen leggen wij in eerste instantie een koppeling tussen het oprichten van dierverblijven op de ene plek en de sloop op een andere plek. Dit vermindert toekomstige leegstand omdat het daarbij om dierverblijven gaat die nu nog in gebruik zijn.
De urgentie ligt vooral in Oost en Midden-Brabant. Staldering beperkt zich dan ook
tot deze delen van de provincie, de gemeenten die onderdeel uitmaken van het Concentratiegebied
Zuid uit de meststoffenwet, aangepast aan de actuele gemeentelijke grenzen.
Om de werking van de eerder in de verordening opgenomen rechtstreeks werkende regels
voort te zetten, zijn voorbeschermingsregels vastgesteld die in het tijdelijke regelingdeel
van het gemeentelijke omgevingsplan zijn geplaatst. Als een omgevingsplan is vastgesteld
conform de opgenomen instructieregels, vervallen de voorbeschermingsregels van rechtswege.
Er worden op regionale schaal zes Stalderingsgebieden onderscheiden. Hierbij is bewust gekozen voor sturing op regionale schaal. Sturing op gemeentelijke schaal betekent feitelijk dat er voor ondernemers weinig of soms zelfs geen ontwikkelingsruimte meer aanwezig is. Dat is niet wenselijk. Ontwikkelingsmogelijkheden op individuele bedrijven zijn nodig om de transitie naar zorgvuldige veehouderij te ondersteunen. Dit neemt niet weg dat op lokale schaal gebieden aangewezen kunnen worden waar een gemeente geen ontwikkelingsmogelijkheden wil bieden.
Dierenverblijf
Stalderen is vereist bij een toename van de oppervlakte dierenverblijf voor hokdieren
op een bouwperceel. Er moet dan elders een oppervlakte dierenverblijf gesaneerd worden.
Deze sanering is mogelijk doordat er elders een dierenverblijf wordt gesloopt of doordat
het gebruik als dierenverblijf planologisch wordt verboden door herbestemming. Er
gelden verschillende normen voor sloop en hergebruik.
Bij sloop geldt dat er tenminste 120% van de oppervlakte die wordt opgericht of in
gebruik wordt genomen, moet zijn gesloopt.
Bij herbestemming moet er ten minste 200% van de oppervlakte die wordt opgericht of
in gebruik wordt genomen, planologisch zijn herbestemd. Voor herbestemming is een
hoger percentage vastgesteld omdat er geen kosten voor sloop gemaakt worden en de
herbestemming een bepaalde waarde vertegenwoordigd.
Er is gekozen voor een differentiatie in de inbreng van stalderingsmeters bij stalderen
omdat bij hergebruik de ondernemer geen sloopkosten hoeft te maken.
Onder sloop wordt verstaan het afbreken van de agrarische bedrijfsgebouwen, het afvoeren van puin en afval, het inventariseren en selectief verwijderen van asbesthoudende materialen, het verwijderen van putten en fundering en egalisering van het perceel. De sloop mag uitsluitend worden uitgevoerd als aan de daarvoor geldende regels is voldaan (veelal melding waaraan eventueel voorwaarden zijn verbonden).
De definitie van dierenverblijf is opgenomen in de begripsbepalingen. Essentie is dat er alleen sprake is van een dierenverblijf als het een gebouw is waarvoor een publiekrechtelijke toestemming is verleend voor het houden van dieren. Vanuit het streven naar een zo eenvoudig mogelijke en eenduidige regeling, is het niet gewenst om onderscheid te maken binnen een gebouw tussen delen waar wel en waar geen dieren worden gehouden. Daarom is in het tweede lid opgenomen dat het gaat om de oppervlakte van het gehele gebouw waarbinnen dieren gehouden mogen worden, dus inclusief de inpandige voorzieningen, zoals brijkeuken, ventilatiekanaal, opslagruimte, luchtwassers en dergelijke.
Hokdieren
De stalderingseis wordt in de regels alleen gesteld aan hokdierhouderijen. Dat is:
een veehouderij met uitzondering van nertsenhouderij, melkrundveehouderij en schapenhouderij.
Onder melkrundveehouderij verstaan wij de volgende diercategorieën uit de Omgevingsregeling, met tussen haakjes de bijbehorende code:
-
melk- en kalfkoeien ouder dan 2 jaar (HA1)
-
vrouwelijk jongvee tot 2 jaar (HA2)
-
dieren die worden gehouden uitsluitend of in hoofdzaak voor natuurbeheer
Melkveehouderijen zijn vooralsnog uitgezonderd omdat er momenteel landelijk een aantal maatregelen worden getroffen (Wet grondgebonden groei melkveehouderij, fosfaatrechten) die de intensiteit en omvang van deze sector sturen. Wij monitoren de ontwikkelingen in deze sector. Als blijkt dat de concentratie in deze gebieden ondanks de nationale maatregelen blijft toenemen, dan kan ook voor deze sector staldering worden ingesteld.
In de praktijk komt het steeds vaker voor dat er gespecialiseerde bedrijven ontstaan voor de opfok van jongvee. Voor jongvee ten behoeve van de melkrundveehouderij geldt dat ook zij gereguleerd worden door fosfaatrechten en het Stelsel verantwoorde groei melkveehouderij. Dat betekent dat er in geval van gespecialiseerde opfok van jongvee voor de melkrundveehouderij geen toepassing gegeven hoeft te worden aan staldering. Of daarvan sprake is blijkt uit de melding of omgevingsvergunning die de ondernemer nodig heeft. De ondernemer moet blijvend beschikken over fosfaatrechten voor het houden van jongvee (het betreft categorieën 100, 101 en 102 in de meststoffenwet zonder vrijstelling als vleesveehouder).
In het niet ondenkbare geval dat een ondernemer na verloop van tijd ook andere dieren wil gaan houden dan alleen jongvee voor de melkveehouderij en als dat omschakeling betekent naar een hokdierbedrijf, geldt de stalderingseis echter onverkort. Als een ondernemer andere dieren wil houden moet hij daarvan melding doen of aanvraag omgevingsvergunning. Op het moment dat een bedrijf melding doet of een vergunning aanvraagt voor een andere diercategorie (die wel onder hokdieren valt zoals zoogkoeien of mestkalveren), dan is er bezien vanuit de verordening sprake van een toename van de oppervlakte dierenverblijf voor hokdieren door gebruiksverandering van een bestaande opstal en zijn de rechtstreeks werkende regels uit de verordening van toepassing.
Nertsen mogen niet meer gehouden worden in Nederland. Zij zijn nog wel in de begripsbepaling van hokdieren uitgezonderd.
Bestaand dierenverblijf
Staldering betekent dat een ondernemer die een dierenverblijf wil oprichten of die
een bestaand gebouw als dierenverblijf in gebruik wil nemen, bewijs moet overleggen
dat er elders bestaand dierenverblijf is gesaneerd door sloop of herbestemming. De
regeling geldt in alle gevallen waarbij de oppervlakte dierenverblijf van de hokdierhouderij
toeneemt, dus ook als een bestaande stal wordt vergroot qua oppervlakte of met een
aanbouw.
Bij herbestemming geldt dat feitelijk en juridisch geborgd moet zijn dat er geen dieren
meer gehouden kunnen worden in het gebouw. Dit betekent derhalve dat er geen veehouderij
functie of activiteit meer is toegelaten op de locatie en in de gebouwen. Dit vergt
dat de wijziging van het omgevingsplan doorlopen moet zijn waarin dit geborgd is.
Het is niet voldoende dat een procedure tot herziening is gestart of dat is toegezegd
dat de procedure doorlopen wordt.
In geval van sloop geldt dat het dierenverblijf daadwerkelijk gesloopt moet zijn. Het is niet voldoende als er een verklaring wordt afgegeven dat op termijn gesloopt wordt.
Voor de staldering kunnen alleen bestaande dierenverblijven worden ingezet. Als ook al reeds langer leegstaande stallen ingezet kunnen worden, blijft immers groei van de veestapel binnen een gebied mogelijk. Gedeputeerde Staten hebben in een beleidsregel uitgewerkt wat onder bestaand dierenverblijf valt. Die beleidsregel hanteren zij bij de uitgifte van het bewijs dat aan de stalderingsvoorwaarden is voldaan. Het moet gaan om dierenverblijven die ten minste drie jaar legaal en onafgebroken bedrijfsmatig zijn gebruikt voor het houden van hokdieren in een periode van vijf jaar voorafgaand aan de uitgifte van het stalderingsbewijs door Gedeputeerde Staten. Dit betekent niet dat er gedurende de drie jaar onafgebroken dieren zijn gehouden. Binnen normale bedrijfscycli komt het voor dat er perioden zijn dat er geen dieren op een bedrijf aanwezig zijn of dat er vanwege renovatie tijdelijk een periode geen dieren aanwezig waren. Voor het te stalderen dierenverblijf mag voorts geen sloopverplichting bestaan vanuit een subsidieregeling, waaraan het bedrijf heeft meegedaan.
Uitvoering stalderen
De uitvoering van staldering wordt ondersteund met:
-
een stalderingsloket: Gedeputeerde Staten stellen een stalderingsloket in. Dit loket geeft namens Gedeputeerde Staten het stalderingsbewijs uit. Voor de uitvoering van de regeling hebben Gedeputeerde Staten een beleidsregel vastgesteld. Het loket controleert en ziet toe op een correcte uitvoering van staldering. Op deze manier wordt de uitvoering voor de gemeenten aanzienlijk vereenvoudigd.
-
een registratiesysteem: Staldering vergt een goede administratie. Een dierenverblijf kan uiteraard maar 1 keer ingezet worden. Het stalderingsloket verzorgt deze registratie.
-
een investeringsfonds en ondersteuningsnetwerk transitie veehouderij: de provincie wil de transitie in de veehouderij via een breed, samenhangend pakket versnellen. Het stellen van regels voor staldering maakt daar deel vanuit. Het is daarbij gewenst de extra lasten die deze aanpassingen met zich meebrengen voor de veehouderijsector behapbaar te houden, zodat daadwerkelijk de dynamiek ontstaat die nodig is om tot de gewenste transitie te komen. Om die reden is een investeringsfonds ingesteld, dat samen met partijen uit de veehouderijsector via financiële arrangementen, veehouders ondersteunt. In samenhang daarmee is een ondersteuningsnetwerk ingericht dat stoppende veehouders -samen met andere partijen uit de sector en gemeenten- helpt bij onder andere sloop, asbestsanering, herbestemming van de locatie en het vinden van nieuwe economische functies.
-
een beleidsregel waarin Gedeputeerde Staten de werkwijze voor de afgifte van een stalderingsbewijs hebben vastgelegd.
Artikel 5.67 Maatwerk omvang bouwperceel veehouderij
In zes gevallen kan de gemeente een uitzondering maken op de maximale omvang van 1,5 hectare.
De eerste uitzondering betreft bedrijven met een veebezetting van ten hoogste 2 GVE per hectare die blijvend beschikken over voldoende grond. Het streven van de provincie is er op gericht kringlopen zo veel mogelijk te sluiten; dergelijke bedrijven voldoen daaraan. Het aantal GVE op een bedrijf dient te worden afgeleid uit de bijlage met GVE normen per dier gebaseerd op RVO- en WUM-fosfaatexcreties uit de meest actuele versie van het rapport “Rekenregels van de Kringloopwijzer” van Wageningen Research (WUR). Indien het genoemde rapport niet in normen voorziet wordt het aantal GVE afgeleid uit bijlage 1 uit de verordening EU2018/1091 van het Europees Parlement en de Raad. Wat betreft de hoeveelheid grond moet worden uitgegaan van de grond waarover het bedrijf langdurig beschikt of kan beschikken. Voor de bepaling hiervan wordt de totale minimale oppervlak van de gronden uit de gecombineerde opgave betrokken waarover minimaal drie achtereenvolgende en meest recente jaren is gerapporteerd in de gecombineerde opgave. Deze grond moet binnen een straal van 15 km van het bedrijf gelegen zijn, met uitzondering voor veehouderijen met een biologische bedrijfsvoering. De veehouder moet dit op verzoek aantonen door middel van een uitdraai van de laatste drie jaren van het “Overzicht ingevulde gegevens Gecombineerde opgave” van de RVO.
Een tweede uitzondering betreft een uitbreiding boven de 1,5 hectare wanneer dit bijdraagt aan het oplossen van een zogenaamd knelpunt. Hieraan zijn strenge voorwaarden verbonden, waaronder dat er elders een bedrijf feitelijk en juridisch wordt opgeheven, waardoor ook een overbelaste situatie wordt opgeheven. Een overbelaste situatie is gedefinieerd in het tweede lid. De vergroting van het bouwperceel mag niet groter zijn dan het bouwperceel dat wordt opgeheven met een maximum van 2,5 hectare.
De derde uitzondering betreft een situatie waarin een bedrijf vanwege een innovatief bedrijfsconcept meer ruimte nodig heeft. Het gaat er hierbij niet om dat een bedrijf meer beesten houdt dan een gemiddeld ander bedrijf op 1,5 hectare doet. Het gaat er om dat vanwege het innovatieve concept meer ruimte nodig is. Hierbij wordt advies voorgeschreven van een deskundigencommissie. Hierbij wordt aansluiting gezocht bij het deskundigenpanel dat voor innovatie is ingesteld vanwege de Brabantse Zorgvuldigheidsscore Veehouderij. Een vergelijkbare mogelijkheid is opgenomen voor biologische veehouderijen. In beide gevallen mag de grotere omvang van het bouwperceel niet zijn ingegeven vanuit de wens meer dieren te houden.
Een vijfde uitzondering betreft zogenaamde voorloper bedrijven. Als een bedrijf dusdanige maatregelen treft dat hij een blijvende score behaalt op de BZV van 8,5 kan het daarmee eenmalig ontwikkelingsruimte verdienen van 0,5 hectare. De maximaal toelaatbare omvang van een bouwperceel bedraagt daarmee 2 hectare. Het gaat dan vooral om maatregelen die de ondernemer treft om de inpasbaarheid van het bedrijf in diens omgeving te verbeteren, zoals het terugdringen van emissies en volksgezondheid. De BZV kan daarvoor specifieke maatregelen aanwijzen.
Tot slot is in het derde lid een laatste uitzondering opgenomen. Dit betreft een verruiming van het bouwperceel tot een maximale omvang van 2 hectare voor bedrijven die afhankelijk zijn van de opslag van ruwvoer. Harde voorwaarde hierbij is dat het omgevingsplan er voor zorgt dat deze verruiming alleen benut wordt voor het oprichten van voorzieningen ten behoeve van ruwvoeropslag.
Paragraaf 5.6.2 Plantaardige teelten
Voor teeltbedrijven geldt dat vanuit provinciaal perspectief randvoorwaarden zijn opgenomen voor de mogelijkheid om ondersteunende kassen en permanente teeltondersteunende voorzieningen te realiseren. Er geldt geen maximum voor de omvang van dit soort bedrijven. De gemeente bepaalt dit in het omgevingsplan afhankelijk van de noodzaak voor de bedrijfsvoering van het desbetreffende bedrijf en rekening houdend met omliggende functies en waarden. Voor het oprichten van permanente teeltondersteunende voorzieningen is verder specifiek van belang dat bij grote oppervlakten rekening wordt gehouden met de effecten op de bodem en hydrologische aspecten, gelet op de doelen voor klimaatadaptatie en een vitale bodem.
Naast de randvoorwaarden voor de ontwikkeling van teeltbedrijven zijn in deze paragraaf ook de kaders opgenomen voor de ontwikkeling van glastuinbouw. Het gaat daarbij zowel om beleid voor solitaire glastuinbouwbedrijven als in Glastuinbouw concentratiegebieden.
Teeltbedrijven maken in toenemende mate gebruik van ondersteunende kassen of teeltondersteunende maatregelen. Voor tijdelijke teeltondersteunende maatregelen bevat deze verordening geen regels.
Voor permanente teeltondersteunende maatregelen geldt vanuit zorgvuldig ruimtegebruik en concentratie van voorzieningen als hoofdregel dat die binnen (een apart aangeduid gedeelte van) het bouwperceel van het bedrijf worden opgericht.
Vanwege het glastuinbouwconcentratiebeleid is er een maximum gesteld aan de omvang van ondersteunende kassen om te voorkomen dat er sluipenderwijs een zelfstandig glastuinbouwbedrijf ontstaat. Een teeltondersteunende kas is een teeltondersteunende voorziening, bestaande uit een agrarisch bedrijfsgebouw, waarvan de wanden en het dak voornamelijk bestaan uit glas of een ander lichtdoorlatend materiaal, dienend voor de productie van gewassen onder geconditioneerde klimaatomstandigheden. Schuurkassen en permanente tunnel- of boogkassen (>1,5 meter) worden beschouwd als een kas.
Basisregeling
Het eerste lid bevat een basisregeling waarbij een bestemmingsplan voor een teeltbedrijf 5000 m2 ondersteunende kas en 3 hectare permanente teeltondersteunende voorzieningen kan mogelijk maken. Uiteraard gelden hierbij de basisprincipes voor een evenredige toedeling van functies, zoals opgenomen in Paragraaf 5.1.2.
Ruimere mogelijkheden
Op de basisregeling gelden uitzonderingen onder specifieke voorwaarden:
-
in Artikel 5.71 Aanvullende regeling glas-voor-glas zijn de mogelijkheden benoemd voor de ontwikkeling tot ten hoogste1,5 hectare ondersteunend glas buiten gebieden met waarden en als geborgd is dat daardoor geen doorgroei naar een glastuinbouwbedrijf plaatsvindt. Voor een gebied met waarden geldt een afwijkende maatwerkregeling omdat er binnen die gebieden jarenlang met subsidie glasopstanden zijn gesloopt. Wij willen enerzijds ondernemers die door willen niet onnodig beperken in de bedrijfsvoering, anderzijds is het naar onze mening vanwege de aanwezige waarden gewenst om met een specifieke maatwerkregeling af te wegen welke ontwikkeling aanvaardbaar is en onder welke voorwaarden;
-
op grond van het tweede lid is een verruiming van de oppervlakte voor permanente teeltondersteunende voorzieningen mogelijk onder voorwaarden. Belangrijke voorwaarde is dat dit past binnen de gewenste ontwikkelingsrichting van het gebied; het is niet logisch om binnen een gebied waar klimaatadaptieve maatregelen voor vernatting worden nagestreefd een dergelijke ontwikkeling mogelijk te maken. Dergelijke maatregelen worden vaak getroffen binnen gebieden met groenblauwe waarden. Het is daarom belangrijk dat er in een vroegtijdig stadium overleg plaatsvindt met het waterschap. Een andere belangrijke randvoorwaarde is dat rekening wordt gehouden met het aanwezige water- en bodemsysteem en de omliggende waarden, bedoeld in Afdeling 5.2. Bij de inrichting van een gebied wordt rekening gehouden met een waterrobuuste inrichting en worden maatregelen getroffen die de verstoring van de hydrologische situatie ter plaatse mitigeren. Voor een waterrobuuste inrichting zijn principes geformuleerd in de Visie klimaatadaptatie (PS 19 juni 2020). Binnen gebied met aardkundige waarden is deze uitzonderingsmogelijkheid uitgesloten. Het afdekken van de bodem met permanente voorzieningen betekent dat de aanwezige aardkundige waarden onomkeerbaar worden aangetast. Vanwege de omvang van deze voorzieningen wordt voorts een juridische en financiële borging gevraagd dat de voorzieningen na afloop worden verwijderd;
-
in het derde lid is als afwijking van de basisregeling opgenomen dat als het bijvoorbeeld vanwege de aanwezigheid van waarden in een gebied of vanwege eigendomsverhoudingen of kwaliteit van de grond niet mogelijk is om binnen het bouwperceel van het teeltbedrijf de teeltondersteunende maatregelen op te richten, deze aansluitend op een bouwperceel elders opgericht mogen worden. Hierbij geldt dat dit moet passen binnen de ontwikkelingsrichting van het gebied. Als er ook gebruik wordt gemaakt van de verruiming van de oppervlakte in het tweede lid, moet uiteraard ook aan die voorwaarden zijn voldaan.
Water- en bodemsysteem
Bij het rekening houden met het water- en bodemsysteem gaat het niet alleen om de bodemkwaliteit ter plekke ansich, maar gaat het juist ook over de zogenaamde bodemdiensten die impact hebben op de omgeving. In de bodemwereld worden 4 hoofdcategorieën van deze bodemdiensten onderscheiden:
-
Productiediensten: Deze groep omvat alle bodemdiensten die primaire goederen voortbrengen, zoals drinkwater, land- en bosbouwproductie of de productie van geneesmiddelen via medicinale planten.
-
Regulerende diensten: Deze diensten omvatten alle acties van de bodem ten gunste van de regulering van ons milieu, zoals de absorptie van koolstof in de atmosfeer, de verwerking van afvalwater, de afbraak van organisch materiaal, of de rol van de bodem als buffer bij overstromingen.
-
Culturele diensten: De culturele diensten omvatten alle immateriële voordelen die onze samenleving uit de bodem haalt. In de eerste plaats zijn er de vrijetijdsactiviteiten in de groene ruimte en het toerisme gericht op ontdekken en beleven van de natuur. De bodem heeft een positief effect op de fysieke en mentale gezondheid van de burgers. Ten tweede speelt de bodem ook een rol bij het behoud van cultureel en archeologisch erfgoed, door het te begraven en voor langere tijd te bewaren. De bodem kan worden gezien als een archief van het verleden
-
Ondersteunende diensten: Ondersteunende diensten worden gedefinieerd als het bieden van leefruimte voor fauna en flora om een ecosysteem te vormen, Dankzij de genetische diversiteit die in de bodem aanwezig is, hebben onderzoekers er veel actieve bestanddelen in ontdekt die ondertussen toepassing vinden in de moderne geneeskunde. Bovendien vertegenwoordigt elk type bodem (kleiachtig, zanderig, zuur, veenachtig...) een ecologische niche op zich, met specifieke micro-organismen. Om deze soorten te beschermen is het essentieel om de diversiteit van de bodems om ons heen te behouden.
Een (natuurlijke) bodem levert altijd minimaal 2 hoofdcategorieën aan diensten op. E.e.a. afhankelijk van de toegekende functie en de landschappelijke positie van die bodem. Het toekennen van een bepaalde functie, kan een andere functie wegdrukken. Door het bodem- en watersysteem te betrekken bij de afweging over het toelaten van permanente teeltondersteunende voorzieningen kan daarmee rekening worden gehouden. Als een omgevingsplan grote oppervlakte verharde trayvelden mogelijk maakt, zullen veel bodemdiensten inboeten op hun toegevoegde waarde voor de maatschappij. In zo'n geval is de productiedienst leidend ten koste van andere diensten. De vraag of- en in welke mate dit schadelijk is, is van zeer veel factoren afhankelijk. Feitelijk kan ook een bodemkundig-hydrologische systeemanalyse helpen om inhoudelijk goede keuzes te maken.
Artikel 5.69 Teeltgebied Zundert
De boomteeltsector en zachtfruitsector nemen in toenemende mate een belangrijke economische positie in binnen de provincie.
Voor het Teeltgebied Zundert gelden daarom verruimde ontwikkelingsmogelijkheden voor kassen om de specifieke ontwikkelingsmogelijkheden voor de boomteelt- en zachtfruitsector in dit gebied te ondersteunen.
Artikel 5.70 Glastuinbouwbedrijf
De provincie voert al jaren een glastuinbouwconcentratiebeleid, daarom is de uitbreiding van solitair gevestigde bedrijven al jarenlang beperkt. In Artikel 5.71 Aanvullende regeling glas-voor-glas is nu een regeling opgenomen waarbij uitbreiding van solitair gevestigde glastuinbouwbedrijven onder voorwaarde mogelijk is. Uitbreiding is alleen mogelijk voor bedrijven waarvoor een toekomstperspectief aanwezig is. In het geval dat een uitbreiding van het bouwperceel nodig is, geldt dat er elders glasareaal via een glas-voor-glas regeling gesaneerd moet worden. Deze lijn is ingezet om concentratie van glas te bevorderen en de leegstand en spreiding van glas te voorkomen.
Binnen gebieden met waarden zoals opgenomen in Paragraaf 5.2.6 geldt een aparte regeling waarbij uitbreiding van een solitair glastuinbouwbedrijf kan worden afgewogen via een maatwerkregeling.
Artikel 5.71 Aanvullende regeling glas-voor-glas
De regeling glas-voor-glas is nieuw in de Omgevingsverordening. Deze aanvullende regeling maakt een toename van glasareaal onder strikte voorwaarden mogelijk voor solitaire glastuinbouwbedrijven die zijn gevestigd buiten gebieden met waarden.
Voor de uitbreiding is een bewijs vereist van Gedeputeerde Staten dat er elders een glastuinbouwbedrijf met een vergelijkbare oppervlakte glas feitelijk en juridisch is gesaneerd. Dat betekent dat de glasopstanden zijn verwijderd, dat er een schoongrondverklaring wordt overlegd en dat het omgevingsplan is aangepast zodat er geen glastuinbouw meer is toegestaan. Voor de uitvoering van de regeling stellen Gedeputeerde Staten een beleidsregel vast.
Voor de uitbreiding van glasareaal bij solitaire glastuinbouwbedrijven binnen een gebied met waarden is een specifiek maatwerk artikel opgenomen in het derde lid. De bescherming en beschrijving van de aardkundige-, cultuurhistorische- en groenblauwe waarden zijn opgenomen in Paragraaf 5.2.6 van deze verordening. Omdat deze maatwerkregeling, het behoud, herstel en bescherming van deze waarden raakt, is het nodig om een deskundige van de provincie hierbij te betrekken. Het is belangrijk te benadrukken dat het een maatwerk artikel betreft, waarbij ontwikkelingsmogelijkheden afhankelijk zijn van de effecten van de ontwikkeling om de omliggende waarden, alsmede de inpassing binnen de ontwikkelingsrichting die een gemeente heeft. Maatwerk kan ook als uitkomst hebben dat geen ontwikkeling mogelijk is.
Artikel 5.72 Glastuinbouwconcentratiegebied
De provincie voert al geruime tijd een glastuinbouwconcentratiebeleid waarbij gebieden worden aangewezen voor de ontwikkeling van glastuinbouw. Concentratie van glastuinbouw biedt voordelen vanuit duurzame energie en mogelijkheden voor het benutten van reststromen en vanuit oogpunt van omgevingskwaliteit.
In het verleden kende de provincie vestigings- en doorgroeigebieden. Deze zijn samengevoegd tot glastuinbouwconcentratiegebied. Binnen deze gebieden bepaalt de gemeente, in afstemming met de ondernemers en inwoners, de ontwikkelingsmogelijkheden voor de glastuinbouw.
In verband met een optimale inrichting van de gebieden is het van belang dat in deze gebieden ruimte behouden blijft voor de vestiging van glastuinbouwbedrijven. Daarom moet bij de ontwikkeling van andere activiteiten gemotiveerd worden dat de gebruiks- en ontwikkelingsmogelijkheden van de in het gebied aanwezige glastuinbouw niet belemmerd worden. Vanuit zorgvuldig ruimtegebruik verwachten wij dat gemeenten terughoudend omgaan met het toelaten van andere functies in deze gebieden.
Paragraaf 5.6.3 Overige agrarisch- en agrarisch gerelateerde activiteiten
Artikel 5.73 Overig-agrarisch bedrijf
Een laatste categorie agrarische bedrijven is het overig-agrarisch bedrijf. Hiermee
wordt een breed scala aan bedrijven bedoeld. Het gaat daarbij over alle agrarische
bedrijven die niet onder definitie van (vollegronds)teelt-, veehouderij- en glastuinbouwbedrijven
vallen. Voorbeelden zijn paardenfokkerijen, slakken-, vissen-, wormen- of insectenkwekerijen
of bedrijven waar gewassen worden geteeld in gebouwen zoals champignon- en witlofkwekerijen.
De maximale omvang van een bouwperceel voor deze bedrijven is 1,5 hectare. Vanuit
landschappelijk oogpunt is aangesloten bij de omvang van een bouwperceel voor de veehouderij
die doorgaans ook maximaal 1,5 ha groot mogen zijn. Voorwaarde voor uitbreiding tot
1,5 hectare is dat uit de toelichting van het bestemmingplan blijkt dat de uitbreiding
noodzakelijk is voor de agrarische bedrijfsvoering.
Artikel 5.74 Agrarisch-technisch hulpbedrijf of agrarisch-verwant bedrijf
Het is mogelijk een nieuw agrarisch technisch hulpbedrijf of agrarisch verwant bedrijf te vestigen op een bestaand bouwperceel in Landelijk gebied zonder waarden, of een redelijke uitbreiding te bieden aan een bestaand bedrijf.
Omdat dit soort bedrijven vaak een intensief karakter hebben, is een ontwikkeling minder passend in gebieden met waarden, zoals opgenomen in Paragraaf 5.2.6 Aardkundige, cultuurhistorische en groenblauwe waarden. Voor bestaande bedrijven die gevestigd zijn in die gebieden is in het derde lid een specifiek maatwerk artikel opgenomen. Omdat deze maatwerkregeling, het behoud, herstel en bescherming van deze waarden raakt, is het nodig om een deskundige van de provincie hierbij te betrekken. Het is belangrijk te benadrukken dat het een maatwerk artikel betreft. Dat betekent dat ontwikkelingsmogelijkheden afhankelijk zijn van de effecten op deze omliggende waarden, alsmede de inpassing binnen de ontwikkelingsrichting van de gemeente. Maatwerk kan ook als uitkomst hebben dat geen ontwikkeling mogelijk is.
Als er sprake is van een kleinschalige ontwikkeling die past in een gemengde omgeving en het karakter daarvan is ook geborgd, is de vestiging ook mogelijk binnen de kaders van Artikel 5.78 Niet-agrarische activiteit.
Uitgangspunt van het provinciaal beleid is dat mestbewerking een industriële activiteit betreft die in beginsel gevestigd moet worden op een daarvoor geschikt bedrijventerrein. Onder stringente voorwaarden is de ontwikkeling van deze niet-agrarische functie mogelijk op een bestaand bouwperceel in Landelijk gebied. Dat kan als nevenfunctie op het bouwperceel van een agrarisch (technisch hulp)bedrijf maar ook als zelfstandige functie op een andere daarvoor geschikte locatie. Dit artikel bevat daarvoor voorwaarden.
In deze verordening wordt aangesloten bij de terminologie van de Omgevingswet en het Besluit activiteiten leefomgeving. Ook vormen van (co)vergisting van mest worden met de regeling in deze verordening gereguleerd. Mestopslag valt niet onder de werking van dit artikel.
In de nationale regelgeving wordt ook gesproken over mestverwerking. Mestverwerking betreft het afzetten van mest buiten de daarvoor beschikbare landbouwgrond. Hierbij is de term mestverwerking gericht op een beleidsmatige doelstelling en niet op de activiteit zelf. Om aan het doel voor mestverwerken te voldoen, is het nodig dat de mest wordt bewerkt. De verordening bevat daarvoor de voorwaarden.
Dit artikel gaat altijd over mestbewerking van niet ter plaatse geproduceerde mest (ook wel mest van derden of elders geproduceerde mest genoemd). De bewerking van ter plaatse van de gevestigde veehouderij geproduceerde mest (ook wel eigen mest genoemd) maakt deel uit van de agrarische bedrijfsvoering en is mogelijk binnen het voor de veehouderij toegestane bouwperceel. Dit sluit aan op het beleidsuitgangspunt dat het wenselijk is dat mest zo spoedig mogelijk een bewerking ondergaat zodat het in een stabiele vorm kan worden opgeslagen of aangewend, zodat de emissies en (gezondheids)risico's minder worden en het stalklimaat verbetert. Om iedere twijfel over de toepassing van dit artikel uit te sluiten is het derde lid opgenomen.
Mestbewerking op een grotere schaal is een industriële activiteit die, net zoals bijvoorbeeld de productie van veevoer of melkproducten, in beginsel thuishoort op een geschikt bedrijventerrein. Voor de ontwikkeling van mestbewerking op bedrijventerreinen bevat deze verordening geen specifieke regels. Mestbewerking is een vorm van afvalverwerking dat als reguliere activiteit op een bedrijventerrein ontwikkeld kan worden.
In Landelijk gebied is een uitzondering mogelijk als:
-
de mest met behulp van pijpleidingen wordt aangevoerd,
-
na bewerking tenminste 50 % van het volume van de mest is omgezet in loosbaar water, en
-
het perceel buiten een locatie Beperkingen veehouderij of Groenblauwe waarden ligt.
Hiervoor is gekozen om zo de transportbewegingen van en naar de mestbewerkingslocatie zoveel mogelijk te beperken. Met loosbaar water doelen wij op water dat -binnen de daarvoor geldende normen en met de daarvoor benodigde vergunningen- kan worden geloosd op het oppervlaktewater. Belangrijke randvoorwaarden zijn verder dat de mestbewerking geen overlast veroorzaakt naar de omgeving. Om effecten naar de omgeving te beperken is tevens als voorwaarde opgenomen dat de op-, overslag en bewerking van producten niet in de buitenlucht mag plaatsvinden.
Om de werking van de eerder in de verordening opgenomen rechtstreeks werkende regels voort te zetten, zijn voorbeschermingsregels vastgesteld die in het tijdelijke regelingdeel van het gemeentelijke omgevingsplan zijn geplaatst. Als een omgevingsplan is vastgesteld conform de opgenomen instructieregels, vervallen de voorbeschermingsregels van rechtswege.
Paragraaf 5.6.4 Niet-agrarische activiteiten
Artikel 5.76 Sanerings- en verplaatsingslocatie agrarisch bedrijf
Het gaat in deze regeling om gevallen waar subsidie is verleend voor de sanering van een bedrijf en waarbij de insteek is dat het omgevingsplan borgt dat die functie of activiteit niet meer op het perceel mogelijk is. Regelingen waarbij dit speelt zijn:
-
a.
Regeling Beëindiging Veehouderijtakken (RBV)
-
b.
Subsidieregeling Beëindiging Intensieve Veehouderijen (BIV)
-
c.
Subsidieregeling sanering glastuinbouwbedrijven in kwetsbare gebieden (GTB)
-
d.
Verplaatsingsregeling Intensieve Veehouderij (VIV)
-
e.
Subsidieregeling urgentiegebieden Noord-Brabant 2016 (SUN)
-
f.
Subsidieregeling sanering varkenshouderijen (Srv)
-
g.
Maatregel Gerichte Aankoop (MGA)
-
h.
Landelijke beëindigingsregeling veehouderijlocaties (Lbv)
-
i.
Landelijke beëindigingsregeling veehouderijlocaties-plus (Lbv-plus)
-
j.
Landelijke beëindigingsregeling veehouderijlocaties, kleine sectoren (Lbv kleinere sectoren)
-
k.
Maatregel Gebiedsgerichte Beëindiging (MGB)
-
l.
Landelijke verplaatsingsregeling veehouderijen met piekbelasting (LVVP)
Bij het verlenen van subsidie is in deze regelingen de voorwaarde opgenomen dat op de locatie een passende functie wordt gelegd die voorkomt dat de gesaneerde functie terugkomt.
De regelingen zijn gebaseerd op het -met overheidsgeld- aankopen en saneren van bebouwing. Vanuit die optiek is het niet gewenst dat er zo maar weer nieuwe bebouwing wordt opgericht. Daarom gaat de basisregeling ervan uit dat het bouwperceel wordt verkleind tot een bij de hergebruiksfunctie of gebruiksactiviteit passende omvang waarbij in beginsel de plek waar bebouwing is gesaneerd buiten het bouwperceel wordt gelegd.
Als het vanwege de ontwikkeling van de nieuwe gebruiksfunctie gewenst is dat er nieuwe bebouwing wordt opgericht, is dat mogelijk onder toepassing van de reguliere kaders die voor ontwikkelingen in deze verordening zijn opgenomen, waaronder ook de regeling Kwaliteitsverbetering landschap. Om de werking van de eerder in de verordening opgenomen rechtstreeks werkende regels voort te zetten, zijn voorbeschermingsregels vastgesteld die in het tijdelijke regelingdeel van het gemeentelijke omgevingsplan zijn geplaatst.
Nadat een omgevingsplan is vastgesteld conform de opgenomen instructieregels, vervallen de voorbeschermingsregels van rechtswege. De locaties waar de regelingen zijn toegepast, zijn met behulp van de basisadministratie adressen en gebouwen (BAG) op kaart gezet. In die gevallen waarbij het adres inmiddels niet meer bestaat, is de locatie zo nauwkeurig mogelijk bepaald. Die locaties zijn als stip, met een doorsnede van 50 meter op de kaart gezet.
Voor een aantal nieuwe regelingen (hierboven opgenomen onder f t/m l) worden de locaties binnen het werkingsgebied opgenomen via een wijzigingsprocedure nadat gemeenten daartoe een verzoek hebben ingediend. Gekoppeld aan die wijziging bestaat tevens het voornemen om voor die locaties een voorbereidingsbesluit nemen gericht op het omgevingsplan, met specifiek op die regelingen toegespitste voorbeschermingsregels.
Eerste lid
Basis van het provinciale verstedelijkingsbeleid is dat woningen binnen het stedelijk gebied worden gerealiseerd, waar ook de voorzieningen aanwezig zijn, zoals winkels, theaters, sportfaciliteiten, medische faciliteiten, zorgvoorzieningen. In toenemende mate voorziet ook het landelijk gebied in een woningbehoefte, bijvoorbeeld doordat veel agrarische bedrijven zijn omgezet naar burgerwoning. Deze tendens zet zich voort. Deze verordening sluit aan op deze tendens en behoefte. Zo is in Artikel 5.58 Maatwerk voor collectieve woonvormen een regeling opgenomen die de ontwikkeling van collectieve woonvormen op een bestaand bouwperceel mogelijk maakt. Hierbij wordt een maatwerkafweging gemaakt, gebaseerd op een vooraf bepaalde ontwikkelingsrichting en rekening houdend met de op dat moment spelende belangen. Daarnaast is er een nieuwe locatie opgenomen voor grotere concentraties van bebouwing met een menging van functies in het Landelijk gebied. Binnen Bebouwd gebied is onder voorwaarde ook een ontwikkeling van woonfuncties mogelijk.
Het beleid blijft daarnaast gericht op zorgvuldig ruimtegebruik en het tegengaan van verdere verstening en verrommeling van het landelijk gebied. Net zoals terughoudend wordt omgegaan met de nieuwvestiging van bedrijven, wordt ook terughoudend omgegaan met het verspreid toevoegen van nieuwe woningen. Bovendien staat een toenemende woonfunctie in het buitengebied op gespannen voet met het bieden van ontwikkelingsmogelijkheden aan de agrarische sector. Daarom geldt als basisregel dat in Landelijk gebied geen toename van het aantal woningen mogelijk is en dat het gebruik voor permanente bewoning van (bedrijfs)gebouwen of recreatiewoningen is uitgesloten. Deze regel richt zich zowel op burgerwoningen als bedrijfswoningen.
In toenemende mate zijn er initiatieven voor mantelzorg, pre-mantelzorg, friendswonen
of meergeneratiewonen. Het provinciaal belang richt zich op het voorkomen dat er nieuwe,
zelfstandige woonfuncties ontstaan. Bij mantelzorg is er geen sprake van een zelfstandige
woonfunctie maar is er sprake van afhankelijk wonen. Dit is ook zo door de wetgever
vastgelegd in het Besluit bouwwerken leefomgeving. Afhankelijk wonen, zoals het inpandige
wonen in verband met mantelzorg (of een bij de woning behorend bijgebouw), is dus
binnen de instructieregels mogelijk omdat hierbij geen sprake is van een zelfstandige
woonfunctie.
Voor pre-mantelzorg initiatieven geldt in beginsel eenzelfde uitgangspunt. Het is
aan gemeenten om te onderbouwen en te borgen dat er geen zelfstandige woonfunctie
op het perceel ontstaat. Tot slot zijn er initiatieven voor meergeneratiewonen en
friendswonen. Bij dergelijke initiatieven leven meerdere generaties, vaak ouders met
kinderen, bij elkaar in een woning. Maar er zijn ook steeds meer initiatieven waarbij
broers en zussen of bevriende alleenstaanden samen in een huis wonen maar waarbij
zij wel een eigen huishouden voeren.
Voor deze nieuwe woonontwikkelingen biedt de Omgevingswet diverse instrumenten. In veel gevallen belemmert bestaande regelgeving in het omgevingsplan van rechtswege dat er binnen 1 woning meerdere huishoudens worden gevoerd. Gemeenten kunnen binnen de kaders van deze verordening een (tijdelijke) vrijstelling verlenen van dat verbod, zowel voor pre-mantelzorg als voor meergeneratie- en friendswonen. Hieraan kunnen ook voorwaarden worden verbonden. Doordat er geen sprake is van een nieuwe woonfunctie kunnen voornoemde woonsituaties binnen de instructieregels van deze verordening worden ontwikkeld. Wij vragen wel aan gemeenten dat zij inzicht bieden op welke wijze zij toezien dat er ook daadwerkelijk sprake is en blijft van 1 woonfunctie en hoe zij borgen dat de situatie tijdelijk is. Wij vragen daarbij ook aandacht voor het opnemen van tijdelijke vergunningen in een openbaar toegankelijke registratie zoals bedoeld in Artikel 9.4.
Een omgevingsplan kan bij een bestaande woning de vestiging van andere functies mogelijk maken, zoals een zorgvoorziening of een niet-agrarisch bedrijf. Hiervoor gelden randvoorwaarden. randvoorwaarden voor de ontwikkeling van niet-agrarische functies staan in Artikel 5.78. Daarnaast zijn in dit artikel enkele randvoorwaarden opgenomen.
Tweede lid
In het tweede lid zijn enkele uitzonderingen opgenomen van het uitgangspunt dat er geen toename van het aantal woningen is toegestaan. Het gaat om:
-
a.
het oprichten van woningen gebaseerd op Artikel 5.14 of Afdeling 5.5. Splitsing van woonboerderijen of het oprichten van wooneenheden binnen cultuurhistorisch waardevolle bebouwing is mogelijk met de toepassing van Artikel 5.14.
-
b.
wijziging van een voormalige bedrijfswoning naar burgerwoning:
In het algemeen is er geen sprake van een voormalige bedrijfswoning als op het perceel nog een agrarische of niet- agrarische functie wordt uitgeoefend. In zo'n geval is publiekrechtelijke afsplitsing van de bedrijfswoning in beginsel ook niet wenselijk. Als de bedrijfswoning feitelijk door derden wordt bewoond, kan met een gebruiksbepaling burgerbewoning worden toegelaten. De functie blijft dan bedrijfswoning. Soms is verdergaand maatwerk gewenst, bijvoorbeeld in geval van een tweede bedrijfswoning die niet langer nodig is. Ook kan het vanwege een historisch gegroeide situatie wenselijk zijn om een eerste bedrijfswoning om te zetten naar burgerwoning.
Bij het toekennen van een woonfunctie is splitsing in meerdere woonfuncties is in beginsel niet mogelijk. Verder geldt dat dat overtollige bebouwing wordt gesloopt. Gelet op de toenemende problematiek van leegkomende en leegstaande bebouwing in het Landelijk gebied, verwachten wij van gemeenten dat zij hier stringent op toezien en de sloop handhaven. De gemeente bepaalt in het omgevingsplan tot welke omvang bebouwing op het perceel aanvaardbaar is. Uitgangspunt is dat als er geen concrete gebruiksfunctie voor bebouwing aanwezig is gerelateerd aan de woonfunctie, dat er dan sprake is van overtollige bebouwing. In het geval er ook sprake is van cultuurhistorisch waardevolle bebouwing is het beleid gericht op behoud van de bebouwing en is sloop niet gewenst.
Derde lid
Het derde lid bevat een uitzondering op de basisregel voor het oprichten van een bedrijfswoning, als dat nodig is voor de bedrijfsvoering. In het algemeen is er geen noodzaak voor een tweede bedrijfswoning. Voor grote vrijetijdsvoorzieningen kan het nodig blijken dat er vanwege veiligheidsoverwegingen een tweede woning nodig is. Het gaat dan altijd om vrijetijdsvoorzieningen waar grote groepen mensen verblijven. Uiteraard moet de noodzaak worden aangetoond.
Artikel 5.78 Niet-agrarische activiteit
In de komende periode stoppen veel agrarische bedrijven. Om leegstand, verpaupering en criminaliteit te voorkomen en de vitaliteit van het Landelijk gebied te behouden is het bieden van hergebruiksfuncties op die vrijkomende percelen belangrijk. Anderzijds is het ook belangrijk oog te houden voor de effecten die dat meebrengt op de omgeving en elders. Wat betekent het toelaten van functies op percelen in het landelijk gebied voor de leefbaarheid en vitaliteit van de dorpen? Ontstaat er leegstand op de speciaal ontwikkelde bedrijventerreinen? Om de mogelijkheden voor hergebruik op een goede manier af te wegen, is de opstelling van een ontwikkelingsrichting essentieel. Uit die ontwikkelingsrichting volgen ook randvoorwaarden.
Een bij de omgeving passende omvang
De regeling maakt een gedifferentieerd beleid met maatwerk mogelijk waarbij afhankelijk van de functie, het gebied, ligging ten opzichte van het stedelijk gebied of juist natuurgebied door de gemeente een invulling wordt gegeven.
De mogelijkheden voor vestiging in het Landelijk gebied zijn niet bedoeld voor bedrijven
die vanwege optredende milieubelasting in beginsel thuishoren op een bedrijventerrein
of voor uitbreiding op afstand van dit soort al op een bedrijventerrein gevestigde
bedrijven. Daarvoor geldt dat eerder een uitbreiding van dat bedrijventerrein in de
rede ligt.
De vestiging is uitsluitend bedoeld voor kleinschalige, bedrijfsmatige activiteiten
die goed passen in een gemengde omgeving en die geen onevenredige hinder naar de omgeving
veroorzaken. Het gaat daarbij om activiteiten die geen of slechts in zeer beperkte
mate milieueffecten geven op omliggende functies, zoals wonen, en waarden, zoals natuurgebieden.
Er is geen omvang opgenomen van het bouwperceel. Wij verwachten van gemeenten dat
zij daarvoor beleid ontwikkelen in de ontwikkelingsrichting die zij opstellen. Voorheen
gold een omvang van 5000 m2. In veel situaties werd die omvang als te ruim ervaren, terwijl in sommige gevallen
juist een iets ruimere omvang aanvaardbaar was. De 5000 m2 hanteren wij wel als richtlijn.
Het derde lid geeft voor enkele voorzieningen invulling aan wat verstaan wordt als 'passend in de omgeving'. Uitgangspunt is dat de omvang wordt bepaald op grond van wat in redelijkheid nodig is voor de beoogde functie en dat er substantiële sloop plaatsvindt. De gemeente weegt de passende omvang, rekening houdend met de omgeving en aspecten als verkeersaantrekkende werking, af en legt dit vast in het bestemmingsplan.
Voor detailhandel is daarbij een omvang van 200 m² verkoopvloeroppervlakte opgenomen. Enerzijds willen wij kleinschalige ontwikkelingen zoals boerderijwinkels niet onnodig belemmeren. Anderzijds staat dit op gespannen voet met de gezamenlijke insteek van provincie en gemeenten om de ontwikkeling van verspreide detailhandel tegen te gaan. Wij vragen daarom nadrukkelijk aandacht te schenken bij de totstandkoming van de ontwikkelingsrichting of de ontwikkeling van detailhandel op een locatie in het landelijk gebied geen nadelige effecten heeft op het streven de voorzieningenstructuur in kernen te behouden en te versterken.
Voor vrije-tijdsvoorzieningen geldt dat deze naar aard en karakter vaak juist in het
buitengebied ontwikkeld worden. Bij zorgvoorzieningen geldt dat afhankelijk van het
karakter, dat deze meestal enige ruimte nodig hebben. Daarom is het redelijk dat gemeenten
voor die functies een ruimere omvang opnemen.
Als algemeen uitgangspunt is een omvang vastgelegd van 1 hectare aan bebouwing. Onder
aanvullende voorwaarden kan een gemeente een ruimere omvang van bebouwing toelaten.
Dat is in Artikel 5.79 Vrijetijdsvoorziening uitgewerkt. Er is bewust gekozen om de omvang van de bebouwing vast te leggen en
niet de omvang van het bouwperceel. Hierdoor bestaat er meer flexibiliteit. Bijvoorbeeld
een golfbaan of een park met recreatiewoningen is qua oppervlakte vaak veel groter
dan 1 hectare. Door uit te gaan van de oppervlakte van de bebouwing wordt enerzijds
het toevoegen van veel nieuwe bebouwing in het landelijk gebied voorkomen, terwijl
anderzijds wordt bevorderd dat de ontwikkeling op extensieve wijze, passend in het
landschap ontwikkeld kan worden. Dat bevordert de omgevingskwaliteit van de ontwikkeling.
De grens van 1 hectare bebouwing is bepaald op de gemiddeld aanwezig omvang van bebouwing
op een bouwperceel van 1,5 hectare.
Wat precies onder een vrije-tijdsvoorziening valt, is zeer divers. Er is bewust geen definitie opgenomen in de omgevingsverordening. Dat betekent niet dat alles daardoor mogelijk is. Een ontwikkeling moet bijvoorbeeld vanuit de publieksaantrekkende werking passen in het gebied. Maar ook het zogenaamde fun-shoppen wordt door sommigen als vrije-tijds voorziening gerekend. In een dergelijk geval geldt dat dan de omvang van ten hoogste 200 m² voor detailhandel als passend wordt gehanteerd.
Sluitstuk van een bij de omgeving passende omvang is dat overtollige bebouwing wordt gesloopt en dat de activiteit of functie verplaatst naar een passende locatie als deze niet langer past binnen de gemaximeerde toegestane omvang. Het steeds opnieuw toestaan van uitbreiding leidt in het algemeen tot ongewenste situaties. Overtollige bebouwing is de bebouwing die niet past binnen de maximaal toelaatbare omvang of bebouwing waarvoor geen feitelijk gebruik is.
Niet gewenste functies
De eventuele vestiging of uitbreiding mag niet leiden tot een kantoor met een baliefunctie, Dergelijke functies passen gelet op hun publieksaantrekkende werking en de daarmee gepaard gaande mobiliteit niet in het buitengebied maar horen een plek te krijgen in stedelijk gebied. Daarnaast zijn de vestiging van mestbewerking of lawaaisport op basis van dit artikel uitgesloten.
Redelijke uitbreiding
In het vierde lid is een regeling opgenomen die een redelijke uitbreiding van bestaande niet-agrarische activiteiten. In het algemeen geldt daarbij als richtlijn dat een uitbreiding van 15% als redelijk wordt gezien. Dat kan zowel gaan om uitbreiding van de aanwezige bebouwing binnen het bouwperceel als een uitbreiding van het bouwperceel. Bovendien geldt dat een uitbreiding vanuit de basisprincipes van een evenwichtige toedeling van functies altijd moet passen in de omgeving waarbij het effect op omliggende functies en waarden worden betrokken. Dit blijkt bij voorkeur uit de Ontwikkelingsrichting van het gebied, als bedoeld in Artikel 5.12.
Artikel 5.79 Vrijetijdsvoorziening
Als dit vanuit de ontwikkelingsrichting en gelet op de omgeving en effecten van een ontwikkeling past, kan onder aanvullende voorwaarden een vrije-tijds voorziening worden toegelaten met een omvang groter dan 1 hectare bebouwing. In gebieden met waarden geldt dat het toelaten van ruimere ontwikkelingsmogelijkheden gepaard gaat met de ontwikkeling van waarden in die gebieden.
Voor grootschalige vrijetijdsvoorzieningen met een duidelijk bovenregionale functie geldt dat deze in het regionaal overleg zijn besproken en afgewogen.
Voor watergebonden voorzieningen is in het vierde lid een aparte regeling opgenomen.
Hoofdstuk 6 Instructieregels taken en bevoegdheden waterschappen
Dit hoofdstuk richt zich tot de waterschappen als waterbeheerder. Het sluit aan op
de regels die voorheen in de Waterwet waren opgenomen en stelt het provinciale kader
voor de uitoefening van hun taken en bevoegdheden.
De Omgevingswet biedt een grondslag voor de normering van regionale keringen en van
de regionale wateroverlast. Deze omgevingswaarden zijn thans opgenomen in afdeling
1.2 Omgevingswaarden van deze verordening.
Dit hoofdstuk is van toepassing op geheel Noord-Brabant. Omdat de Omgevingswet het niet meer mogelijk maakt om interprovinciale verordeningen vast te stellen, zijn de voorheen geldende bepalingen uit de interprovinciale verordening voor waterschap Rivierenland in deze verordening geïntegreerd. Uiteraard vindt er wel afstemming plaats met de overige bevoegde provincies zodat het waterschap niet wordt geconfronteerd met tegenstrijdige bepalingen.
Afdeling 6.1 Algemeen
Artikel 6.3 Ontheffing instructieregels
De ontheffing is gebaseerd op artikel 2.32 Omgevingswet. Op verzoek van het waterschapsbestuur kunnen Gedeputeerde Staten ontheffing verlenen van een instructieregel zoals opgenomen in dit hoofdstuk. Het gaat hierbij om gevallen waarmee Provinciale Staten bij het vaststellen van de instructieregels geen rekening hebben gehouden.
Bij het besluit over toepassing van de ontheffingsbevoegdheid vindt een afweging plaats
tussen enerzijds de belangen die worden gediend met de regels uit de verordening en
anderzijds het belang van het waterschap. Als de belemmering van het belang onevenredig
is in verhouding tot de provinciale belangen, kan dit reden zijn om de ontheffingsbevoegdheid
toe te passen. De ontheffing geldt alleen voor incidentele gevallen en is niet bedoeld
voor herhaalde toepassing.
De ontheffingsbevoegdheid biedt ruimte voor maatwerk en bij onvoorziene omstandigheden.
Als het waterschapsbestuur een verzoek tot ontheffing wil indienen, is vroegtijdig
overleg en afstemming nodig gelet op het bijzondere -en incidentele- karakter van
de ontheffing.
Afdeling 6.2 Omgevingswaarden
Met het vaststellen van omgevingswaarden in afdeling 1.2 Omgevingswaarden van deze omgevingsverordening geeft de provincie met een objectieve norm invulling aan de reglementair opgedragen taak van de waterschappen, te weten de waterstaatkundige verzorging van zijn gebied. Het waterschap is reglementair gehouden het watersysteem zo in te richten en te beheren dat het voldoet aan de omgevingswaarden die in deze verordening zijn vastgesteld.
Onder de Omgevingswet dient aangegeven te worden wat de status is van de norm (omgevingswaarde). De norm voor regionale waterkeringen is een resultaatsverplichting, de norm voor wateroverlast is een inspanningsverplichting voor het waterschap.
Paragraaf 6.2.1 Regionale waterkeringen
Op grond van artikel 2.13 van de Omgevingswet moeten bij provinciale verordening voor daarbij aan te wijzen andere dan primaire waterkeringen die in beheer zijn bij een andere beheerder dan het Rijk, veiligheidsnormen worden vastgesteld. Deze paragraaf voorziet in de doorwerking van de in deze verordening in hoofdstuk 1 vastgestelde omgevingswaarden.
Voorheen werden de tijdstippen waarop de getoetste regionale waterkeringen "op orde" moesten zijn, vastgelegd in bestuurlijke afspraken. De tijdstippen verschillen voor de waterschappen omdat hierbij rekening wordt gehouden met de omvang en urgentie van de opgave. Met de komst van de omgevingsverordening is er voor gekozen om dit tijdstip vast te leggen in de omgevingsverordening. Als geen termijn wordt genoemd, moet het waterschap op het moment van inwerkingtreding voldoen aan de omgevingswaarde.
Artikel 6.4 Doorwerking omgevingswaarde waterveiligheid
Eerste lid
Voor waterschappen Aa en Maas en De Dommel geldt dat is afgesproken dat die al aan de veiligheidsnorm voldoen voordat deze omgevingsverordening inwerking treedt. Voor waterschap Rivierenland geldt dat die in de eerste toetsingsronde geen regionale keringen te toetsen had.
Tweede lid
Er is met de waterschappen gesproken over bepaling van een termijn wanneer aan de omgevingswaarde voldaan moet zijn voor de waterkeringen die zijn getoetst in voor de tweede toetsingsronde. Gezien de omvang van de opgave is 2030 een redelijke termijn.
Waterschap De Dommel had een beperkte verbeteringsopgave en heeft hier al aan voldaan. Voor waterschap Rivierenland geldt dat voor de kering langs de Afgedamde Maas, na het eerste veiligheidsoordeel dat uiterlijk 31 december 2024 moet worden aangeleverd, nog een datum wordt vastgesteld wanneer deze aan de omgevingswaarde moet voldoen.
Artikel 6.6 Toetsing omgevingswaarde waterveiligheid regionale waterkering
Met de komst van de omgevingsverordening wordt gekozen voor een toetsfrequentie van eens per 12 jaar. Dit sluit aan bij de toetsfrequentie voor primaire waterkeringen. Er is sprake van "voortrollend" toetsen, waarbij het totale areaal aan te toetsen regionale waterkeringen door de waterschappen verdeeld wordt over de periode van 12 jaar. Een toetsing mag dus ook vaker, maar er zit maximaal 12 jaar tussen de toetsmomenten van eenzelfde kering.
De laatste toetsing heeft plaatsgevonden in 2019, dus uiterlijk in 2031 moeten alle regionale waterkeringen opnieuw getoetst zijn.
Paragraaf 6.2.2 Wateroverlast
Op grond van artikel 2.13 Omgevingswet moet bij provinciale verordening met het oog op de bergings- en afvoercapaciteit waarop de regionale wateren moeten zijn ingericht, een omgevingswaarde worden vastgesteld met betrekking tot de gemiddelde overstromingskans per jaar uit oppervlaktewateren van daarbij aan te wijzen gebieden. In deze paragraaf wordt daarin voorzien.
De omgevingswaarde drukt de hoogst toelaatbaar geachte kans op overstroming uit ofwel het wenselijk geachte beschermingsniveau. De normering bakent de zorgplicht af die de waterbeheerder heeft op het vlak van het voorkomen dan wel beperken van ontoelaatbare wateroverlast door inundatie vanuit oppervlaktewater ten gevolge van neerslag. Zij geeft daarmee helderheid voor de burgers en de bedrijven over het restrisico en hun eigen verantwoordelijkheid ten aanzien van roerende en onroerende zaken.
De maatregelen die nodig zijn om de bergings- en afvoercapaciteit van de regionale
wateren aan de in deze verordening vastgelegde norm te laten voldoen neemt de beheerder
op in het waterbeheerprogramma, bedoeld in artikel 3.7 van de wet, dan wel worden
uitgewerkt via inrichtingsplannen.
Er gelden verschillende omgevingswaarden: een omgevingswaarde voor het stedelijk gebied
(met een gebied waar een afwijkende omgevingswaarde geldt), een omgevingswaarde voor
buiten stedelijk gebied (met een gebied waar een afwijkende omgevingswaarde geldt)
en een omgevingswaarde voor een gebied waar geen normen gelden. Deze waarden zijn
gekoppeld aan de volgende locaties: Norm wateroverlast stedelijk gebied, Afwijkende
norm wateroverlast stedelijk gebied, Norm wateroverlast buiten stedelijk gebied, Afwijkende
norm wateroverlast buiten stedelijk gebied en Normvrij gebied.
Bij de plicht om aan de omgevingswaarde te voldoen, geldt het zogenaamde maaiveldcriterium. Dat wil zeggen dat een klein gedeelte van het gebied niet aan die omgevingswaarde behoeft te voldoen. Voor grasland is dat 5%, voor akkerbouw, hoogwaardige land- en tuinbouw en glastuinbouw is dat 1% en voor bebouwd gebied 0 %. De genoemde omgevingswaarden moeten in dit licht bezien worden.
Als basis geldt voor het stedelijk gebied (Norm wateroverlast stedelijk gebied) een omgevingswaarde van een overstromingskans van 1/100 per jaar voor gebieden waar hoofdzakelijk stedelijke bebouwing, hoofdinfrastructuur en spoorwegen aanwezig zijn, en 1/10 per jaar voor overige gebieden. Voor de bebouwde gebieden van onder meer Den Bosch en Vught geldt een afwijkende omgevingswaarde (Afwijkende norm wateroverlast stedelijk gebied). Bestuurlijk is voor deze zogenaamde HoWaBo-gebieden afgesproken een beschermingsniveau van 1/150 i.p.v. 1/100 te bieden tegen overstroming vanuit het systeem van de Dommel en de Aa.
De omgevingswaarde voor buitenstedelijk gebied (Norm wateroverlast buiten stedelijk gebied) is 1/100 per jaar voor gebieden waar hoofdinfrastructuur en spoorwegen liggen, 1/50 per jaar voor glastuinbouw en hoogwaardige land- en tuinbouw, 1/25 per jaar voor akkerbouw en 1/10 per jaar voor grasland. Voor bebouwing die is gelegen in buitenstedelijk gebied geldt als omgevingswaarde die van het omringende landgebruik. Als bebouwing bijvoorbeeld gelegen is binnen het Natuur Netwerk Brabant (NNB) geldt er geen omgevingswaarde want op grond van Artikel 2.4 is dit normvrij (Normvrij gebied). Het waterschap is vrij om desgewenst maatregelen te nemen om een hoger beschermingsniveau te realiseren. Voor enkele beekdalen in het gebied van waterschap Aa en Maas geldt een afwijkende norm van 1/10 (Afwijkende norm wateroverlast buiten stedelijk gebied).
De gebieden waar geen omgevingswaarde van toepassing is (Normvrij gebied), zijn opgebouwd uit een aantal categorieën: het Natuur Netwerk Brabant (NNB), buitendijkse gebieden langs regionale wateren zoals langs de Mark en Dintel, beekdalen, regionale waterbergingsgebieden en reserveringsgebieden waterberging. Regionale waterbergingsgebieden zijn gebieden die van nature inunderen en gebieden die zijn ingericht als waterbergingsgebieden (gestuurde waterberging). Reserveringsgebieden waterberging zijn gebieden die gevoelig zijn voor wateroverlast. Ze zijn nodig om te voorkomen dat ontwikkelingen plaatsvinden die het watersysteem nadelig beïnvloeden. Het gaat om gebieden die in de toekomst nodig kunnen zijn voor het watersysteem of mogelijk ingericht gaan worden als gestuurd waterbergingsgebied. Ook voor het watersysteem zelf (de oppervlaktewateren) geldt geen norm. Daarnaast zijn er gebieden waar uit de toetsing van het watersysteem door het waterschap is gebleken dat het gebied niet voldoet aan de omgevingswaarde en dat het niet kosteneffectief of technisch niet haalbaar is om maatregelen te nemen om het beschermingsniveau te realiseren.
Als er voor de gebieden geen omgevingswaarde is vastgesteld, wil dit zeggen dat er voor de waterbeheerder geen inspanningsverplichting geldt om maatregelen te nemen om een bepaald beschermingsniveau te (blijven) garanderen. Er vindt geen achteruitgang plaats, de status quo blijft van toepassing. Als er door projecten elders een verslechtering in het beschermingsniveau zou plaatsvinden moet dat gecompenseerd worden door de waterbeheerder.
Om het grondgebruik te bepalen wordt voor de toetsing gekeken naar de grondgebruikskaart van de Waterschadeschatter (STOWA). Als het resultaat van de toetsing leidt tot een knelpunt dat is terug te leiden tot een teeltwijziging dan volgt er niet per definitie een opgave voor het waterschap tot het nemen van maatregelen uit. In Brabant is in het kader van de Reconstructie Zandgronden (Reconstructie- en gebiedsplannen) en het daarop verschijnen van de eerste NBW-proof waterbeheerplannen (2009) afgesproken dat vanaf dat moment eenieder op de hoogte kon zijn van de gevoeligheid voor wateroverlast (van de toen aangemerkte gebieden) en daarmee van het eigen ondernemersrisico. Voor knelpunten als gevolg van teeltverandering kan daarom worden teruggegaan tot 2005. Om te achterhalen wat het grondgebruik in 2005 was, kan gekeken worden naar het Landelijk Grondgebruikbestand Nederland (LGN). Sinds 1986 maakt Wageningen Environmental Research (Alterra) met een frequentie van 3 tot 5 jaar een Landelijk Grondgebruikbestand Nederland (LGN). Voor het grondgebruik in 2005 kan gekeken worden naar LGN5. LGN5 is gebaseerd op satellietbeelden van 2003 en 2004.
Afdeling 6.3 Toedeling beheer
Paragraaf 6.3.1 Watersystemen
De wet beoogt te bewerkstelligen dat landsdekkend is bepaald wie belast zijn met het beheer van watersystemen. Hiertoe is in artikel 2.20, tweede lid, Omgevingswet bepaald dat alle watersystemen of onderdelen daarvan die bij het Rijk in beheer zijn, worden aangewezen bij algemene maatregel van bestuur. In artikel 2.18, eerste lid, van de Omgevingswet is bepaald dat de zorg voor het regionale watersysteem bij reglement aan waterschappen wordt opgedragen, tenzij dat niet verenigbaar is met een goede organisatie van de waterstaatkundige verzorging. De reglementaire taakopdracht is gebiedsgericht. Dat betekent dat alle regionale watersystemen of onderdelen daarvan bij een waterschap in beheer zijn, tenzij er sprake is van een uitzonderingssituatie. Op grond van artikel 2.18, tweede lid, van de Omgevingswet moeten voor de niet bij het Rijk in beheer zijnde watersystemen of onderdelen daarvan bij provinciale verordening beheerders worden aangewezen.
Ter uitvoering van artikel 2.18, tweede lid is in deze verordening het waterschap aangewezen als beheerder van het regionale watersysteem. Hierbij is verwezen naar de reglementaire omschrijving van de taak van het waterschap.
Paragraaf 6.3.2 Provinciale vaarwegen
In Artikel 8.17 Toedeling beheer vaarwegen vindt een algemene toedeling van beheer van vaarwegen plaats. Deze paragraaf heeft uitsluitend betrekking op de provinciale vaarwegen. In het eerste lid van dit artikel wordt bevestigd dat de in Artikel 8.17 genoemde vaarwegen en havens onder verantwoordelijkheid van de provincie vallen (Mark en Dintel, de Roode Vaart, Roosendaalsche en Steenbergsche Vliet, Mark-Vlietkanaal en Oude Maasje). Waterschap Brabantse Delta krijgt de uitvoering van het vaarwegbeheer over die provinciale vaarwegen opgedragen in medebewind op grond van artikel 146 Provinciewet. Ook het nautisch beheer en het toezicht berust bij het waterschap.
De provinciale verantwoordelijkheid voor de genoemde vaarwegen impliceert dat van provinciewege de (verkeers-)doelstellingen worden bepaald waaraan de vaarwegen dienen te voldoen. De provincie draagt - met uitzondering van het Oude Maasje, waarvoor een aparte bestuursovereenkomst is gesloten en dat recent is overgedragen door Rijkswaterstaat - de kosten voor de daarmee gepaard gaande investeringen en het beheer en onderhoud. Er is voor gekozen die verkeersdoelstellingen uit te drukken in scheepvaartklassen (volgens de internationale CEMT-normen en een BRTN-klassering) met het oog op de schepen die gebruik moeten kunnen maken van de vaarweg. De scheepvaartklassen zijn opgenomen binnen de locatie Provinciale vaarweg.
De bepaling van de feitelijke diepte en profiel zijn overgelaten aan het waterschap als integraal waterbeheerder. Deze worden vastgelegd in de legger op grond van artikel 2.39 van de Omgevingswet.
Het medebewind op grond van artikel 146 Provinciewet maakt het mogelijk het waterschapsbestuur de opdracht te geven regels te stellen in het belang van het vaarwegbeheer. Op deze wijze kan zij invulling geven aan het integraal waterbeheer, en waar nodig, aanvullende voorschriften stellen. De reikwijdte van de belangen die bij het stellen van regels ten behoeve van het vaarwegbeheer kunnen worden betrokken worden aangegeven.
Artikel 6.10 Beheerdoelstelling Provinciale vaarweg
De scheepvaartklasse die opgenomen moeten worden zijn opgenomen in Artikel 6.11 en Artikel 6.12 en als locatie.
In een voorkomend geval betekent dit dat voor sommige vaarwegen, zowel een CEMT als een BRTN scheepvaartklasse opgenomen moet worden.
Artikel 6.11 Scheepvaartklasse CEMT
Voor (delen) van de vaarwegen zijn de volgende CEMT scheepvaartklasse aangewezen:
Artikel 6.12 Scheepvaartklasse BRTN
Voor (delen) van de vaarwegen zijn de volgende scheepvaartklasse aangewezen:
Scheepvaartklasse BRTN BM:
-
Dintel
-
Mark tot Zevenbergen
-
Mark vanaf Zevenbergen tot Markkanaal
-
Mark vanaf Markkanaal tot Breda
-
Mark-Vlietkanaal
-
Roode vaart Zuid (was voorheen CEMT 0)
-
Roode Vaart Noord (was voorheen CEMT 2)
-
Oude Maasje
Scheepvaartklasse BRTN BZM:
-
Heense Haven (was voorheen CEMT 0)
-
Steenbergse Vliet (was voorheen CEMT 2)
-
Steenbergse haven (was voorheen CEMT 2)
Scheepvaartklasse BRTN CM:
Afdeling 6.4 Waterbeheer
Paragraaf 6.4.1 Samenhangend regionaal waterbeheer
De Omgevingswet geeft in artikel 2.22/2.23 de grondslag om bij of krachtens provinciale verordening regels te stellen met het oog op een samenhangend en doelmatig waterbeheer. Op basis van dit artikel kunnen bepalingen worden opgenomen die de samenhang tussen het waterbeheer en het provinciaal ruimtelijk- en natuurbeleid beogen te borgen.
In deze paragraaf is de doorwerking van de gebiedsbegrenzing van de Attentiezone waterhuishouding en de daarbinnen gelegen natte natuurparels en attentiegebieden geregeld. Met de begrenzing moet het algemeen bestuur van een waterschap rekening houden bij de vaststelling van de waterschapskeur (onder de Omgevingswet: waterschapsverordening).
In het traject voor de totstandkoming van deze omgevingsverordening, is bij de vaststelling van de Interim omgevingsverordening besloten om de verschillende benamingen en gebiedsafbakeningen in het waterspoor en het ruimtelijk spoor gelijk te trekken. Voorheen kende de Verordening water Noord-Brabant (en voorlopers daarvan) de 'Beschermde gebieden waterhuishouding'. Hieraan lagen ten grondslag de gebieden die in het Streekplan 2002 waren aangewezen als GHS-natuur (Ecologische Hoofdstructuur, thans Natuur Netwerk Brabant). Rond de inliggende natte natuurparels (hydrologisch gevoelige gebieden, die vanwege specifieke omstandigheden van bodem en water hoge natuurwaarden vertegenwoordigen) werden aanvullende attentiegebieden van gemiddeld 500 meter begrensd. (Rond de Groote Peel is de 2 kilometerzone uit het aanwijzingsbesluit van de minister van LNV op grond van de Natuurbeschermingswet als attentiegebied overgenomen).
Van deze begrenzing ging geen planologische doorwerking uit. De attentiegebieden rond de natte natuurparels zijn overgenomen in de reconstructieplannen (2005, correctief herzien in 2008). In de Verordening ruimte waren de zogenaamde Attentiegebieden NNB opgenomen: een samenvoeging van het NNB en de attentiegebieden.
De thans opgenomen Attentiezone waterhuishouding betreft de buitengrenzen. Hierbinnen liggen de natte natuurparels en de attentiegebieden.
Paragraaf 6.4.2 Waterbeheerprogramma
Provinciale Staten stellen het regionaal waterprogramma vast en de waterschappen houden hier op grond van artikel 3.7 van de wet rekening mee bij het opstellen van hun beheerprogramma. Dit is de waarborg dat het uitvoeringsgerichte waterbeheerprogramma goed wordt ingebed in het breder afgewogen regionaal waterprogramma. Het waterbeheerprogramma bevat, op de schaal van het waterschap, een uitwerking van de strategische doelen, die de provincie in haar regionaal waterprogramma heeft geformuleerd. De uitwerking bevat ten minste concrete maatregelen, de bijbehorende planning en de kosten die nodig zijn om deze maatregelen te realiseren.
Het waterbeheerprogramma gaat ook in op het proces van het Gewenste Grondwater- en Oppervlaktewater-Regime (GGOR). Dat betekent dat het beheerprogramma de normering uitwerkt, dat het ingaat op de belangrijkste knelpunten in functies, een beleidskader biedt voor wateraanvoer en voor gebieden met een geringe drooglegging. Hierbij is voor natte natuurparels de ambitie uit het Natuurbeheerplan bepalend voor de grond- en oppervlaktewaterpeilen.
Artikel 6.17 Duiding gevaarlijke verontreinigende stoffen waterbeheerprogramma
Met deze instructieregel borgt de provincie dat bij het vaststellen van maatregelen in het waterbeheerprogramma van het waterschap ter uitvoering van artikel 6, eerste lid van de Grondwaterrichtlijn (GWR) de stoffen die de provincie als gevaarlijk duidt ook door het waterschap als gevaarlijk beschouwd worden.
Zowel het waterschap als de provincie moeten op grond van het Besluit kwaliteit leefomgeving (artikel 4.3, onder b) in hun water(beheer)programma's maatregelen vaststellen om de inbreng van verontreinigende stoffen naar het grondwater te voorkomen of beperken. De grondwaterrichtlijn eist eerder maatregelen wanneer het als gevaarlijk geduide stoffen betreft. Het is aan degene die maatregelen vaststelt in haar waterprogramma om te duiden om welke stoffen dit gaat.
De provincie heeft in Bijlage 4 de verontreinigende stoffen opgenomen die zij als gevaarlijke duidt, zoals bedoeld in artikel 6, eerste lid, onder a van de Grondwaterrichtlijn. Dit zijn de in het Besluit kwaliteit leefomgeving beschouwde verontreinigende stoffen die relevant zijn bij het vaststellen of er sprake is van verontreiniging van het grondwater voor zover ze toebehoren tot de groepen 1 tot en met 9 van de verontreinigende stoffen die opgenomen zijn in bijlage VIII van de KRW.
De provincie wil voor haar beheergebied een gelijkwaardig beschermingsniveau en dus geen onderscheid in welke stoffen al dan niet als gevaarlijk geduid zijn. Bovendien bepalen de stofeigenschappen en niet de lokale omstandigheden of een verontreinigende stof als gevaarlijk gezien moet worden, zo blijkt uit de definitie van de KRW.
De definitie van gevaarlijke stoffen zoals opgenomen in Artikel 2, punt 29 van de KRW luidt:
"toxische, persistente en bioaccumuleerbare stoffen of groepen van stoffen, en andere stoffen of groepen van stoffen die aanleiding geven tot evenveel bezorgdheid"
Paragraaf 6.4.3 Waterschapsverordening en legger
Artikel 6.18 Beoordelingsregel omgevingsvergunning wateractiviteit
Dit artikel is van toepassing op in de waterschapsverordening aangewezen activiteiten waarvoor een omgevingsvergunning op grond van de waterschapsverordening vereist is.
In artikel 2.1 van de bruidsschat van de waterschapsverordening, zoals opgenomen in hoofdstuk 7 van het Invoeringsbesluit en geplaatst in het tijdelijke deel van de waterschapsverordening, zijn beoordelingsregels opgenomen voor wateractiviteiten. Hiermee wordt uitvoering gegeven aan de instructieregel zoals bedoeld in Artikel 6.2 van het Besluit kwaliteit leefomgeving (Bkl). De beoordelingsregels zijn nagenoeg gelijk aan de in Artikel 8.84 van het Bkl opgenomen beoordelingsregels. De beoordelingsregels in Artikel 8.84 Bkl gelden voor de in het Besluit activiteiten leefomgeving (Bal) aangewezen wateractiviteiten waarvoor een omgevingsvergunning vereist is.
Algemene beoordelingsregels voor wateractiviteiten
Artikel 8.84 Bkl voorziet dat de omgevingsvergunning verenigbaar is met het belang van het beschermen en behouden van de chemische en ecologische kwaliteit van het watersysteem, als ook met aan het watersysteem toegekende maatschappelijke functies zoals drinkwateronttrekking.
Ook is expliciet gemaakt dat de vergunning er niet toe mag leiden dat:
-
er niet voldaan wordt aan de omgevingswaarden voor waterkwaliteit (en dus ook grondwater); en
-
de toestand van het waterlichaam achteruit gaat.
Tot slot dient de omgevingsvergunning rekening te houden met de waterprogramma's. In de praktijk wordt er niet zozeer getoetst aan de maatregelen die op grond van het Bkl vastgesteld moeten in de waterprogramma's, maar aan de doelstellingen waartoe de maatregelen zijn opgenomen. Aangezien dit mede de doelen van de KRW en GWR zijn, wordt indirect getoetst aan de KRW en GWR.
Het Rijk beoogt met de beoordelingsregels dat een wateractiviteit, waaronder grondwateronttrekkingen, beoordeeld wordt op zijn effect op de chemische en ecologische kwaliteit van het watersysteem. Dit omvat ook grondwater dat onderdeel is van het watersysteem. Het gaat hierbij niet alleen om een direct effect van de activiteit op de grondwaterkwaliteit, maar ook een indirect effect op de grondwaterkwaliteit als gevolg van het beïnvloeden van een verontreinigingspluim. Aangezien de toestand van de chemische en ecologische kwaliteit van het watersysteem wordt afgemeten aan de KRW-doelen, vormen de beoordelingsregels voor wateractiviteiten en grondwateronttrekkingen in voldoende mate een basis om ook het effect op een verontreinigingspluim in relatie tot de KRW-doelen te beoordelen.
Grondwateronttrekkingen die verontreinigingspluimen beïnvloeden
Onder de Wbb werd het effect van een grondwateronttrekking op een verontreinigingspluim expliciet beoordeeld door het Wbb bevoegd gezag doordat er op grond van artikel 28 Wbb een melding werd gedaan. Door het vervallen van de Wbb dienen de beoordelingsregels voor wateractiviteiten, waaronder een wateronttrekkingsactiviteit waarbij sprake is van het onttrekken van grondwater, in voldoende mate een basis te bieden om ook het effect op een verontreinigingspluim in relatie tot de KRW-doelen te beoordelen. De verontreinigingspluimen zijn opgenomen in het regionaal waterprogramma.
De beoordelingsregels zoals bedoeld in Artikel 8.84 en daarmee ook in Artikel 1.2 van de bruidsschat van de waterschapsverordening vormen in principe voldoende basis voor het beoordelen van het indirecte effect op de chemische en ecologische kwaliteit van een watersysteem door het beïnvloeden van een verontreinigingspluim. Ook dient er rekening gehouden te worden met de in het regionaal waterprogramma opgenomen maatregelen die zich richten tot grondwaterverontreinigingen in relatie tot het behalen van de KRW-doelen.
Van de voor het grondwater relevante KRW-doelen worden in de huidige beoordelingsregels de KRW-doelen benoemd die zich richten tot (het voorkomen van achteruitgang) van de (chemische) toestand van het grondwaterlichaam. Het voorkomen van achteruitgang van de kwaliteit van water bestemd voor menselijke consumptie waarmee met alle waterprogramma's op grond van Artikel 4.21 van het Bkl aan voldaan moet worden, is niet expliciet gemaakt. Ook het voorkomen of beperken van de inbreng van een verontreinigende stof naar het (omliggende) grondwater, zoals bedoeld in de maatregelen die vastgesteld moeten worden in respectievelijk het Regionaal Waterprogramma op grond van Artikel 4.4, derde lid, onder b Bkl of het waterbeheerprogramma op grond van Artikel 4.3, onder b Bkl, is niet expliciet onderdeel van de in Artikel 8.84 Bkl en Artikel 1.2 van de bruidsschat waterschapsverordening opgenomen beoordelingsregels.
Een grondwateronttrekking die een verontreinigingspluim beïnvloedt zal niet zo snel leiden tot het niet voldoen aan de omgevingswaarden die van belang zijn bij het bepalen van de goede chemische toestand. Er zijn immers maar acht omgevingswaarden, waarvan nitraat, totaal-fosfaat of chloride niet vaak gecorreleerd wordt aan reeds in het grondwater aanwezige historische verontreinigingen.
Een verontreinigingspluim die door een grondwateronttrekking beïnvloedt wordt, kan echter wel leiden tot een inbreng van verontreinigende stoffen naar het omliggende grondwater. Ook kan een verontreinigingspluim nabij een waterwinlocatie waar water onttrokken wordt voor menselijke consumptie leiden tot achteruitgang van de kwaliteit van water bestemd voor menselijke consumptie.
Aanvullende beoordelingsregels wateractiviteit
Vanwege het wegvallen van Artikel 28 van de Wbb is het belangrijk dat de beoordelingsregels voor wateractiviteit voldoende houvast bieden om een indirect effect van een grondwateronttrekking op een verontreinigingspluim mee te wegen in de vergunningverlening, juist voor die KRW-doelen die door een dergelijke beïnvloeding bedreigd kunnen worden.
In dit artikel zijn daarom aanvullende beoordelingsregels opgenomen, via een verwijzing naar de beoordelingsregels in Artikel 4.17 Aanvullende beoordelingsregels wateractiviteit.
De beoordelingsregels beogen dat een omgevingsvergunning voor een wateractiviteit alleen verleend wordt als dit niet leidt tot achteruitgang in de kwaliteit van water bestemd voor menselijke consumptie. Voor het beoordelen of er sprake is van achteruitgang wordt verwezen naar het protocol 'Monitoring en toetsing drinkwaterbronnen KRW'.
Ook omvat de beoordelingsregels de plicht om voorschriften te verbinden aan de omgevingsvergunning om een inbreng van verontreinigende stoffen naar het (omliggende) grondwater te voorkomen of beperken. Dit omvat ook een directe inbreng van een reeds in het grondwater aanwezige verontreiniging naar het omliggende grondwater.
Of de inbreng tot een risico leidt is afhankelijk van het gebruik dat afhangt van het grondwater. Er zijn situaties waarbij de beïnvloeding van een verontreiniging leidt tot een ongewenste verspreiding. Er kan ook sprake zijn van een vermindering, verplaatsing of een verspreiding die de verontreiniging rondom een kwetsbaar gebied vermindert waardoor de beïnvloeding wenselijk is. De criteria zoals opgenomen in de risicobeoordeling grondwaterkwaliteit zoals bedoeld in Subparagraaf 2.4.2.1 Risicobeoordeling grondwaterkwaliteit kunnen voor de beoordeling van de risico's houvast bieden.
De provincie kiest voor een doelvoorschrift waarbij het behalen van de KRW-doelen voorop staat en niet zozeer voor een verbod op het verplaatsen of verspreiden van een verontreinigingspluim zoals onder de Wet bodembescherming vaak het geval was.
Artikel 6.19 Beoordelingsregel omgevingsvergunning wateronttrekkingsactiviteit
Dit artikel zorgt ervoor dat artikel 3.1.3 van de bruidsschatregel van de waterschapsverordening blijft voortbestaan. Net als in de bruidsschatregel is er geen onderscheid gemaakt tussen het in de bodem brengen van water afkomstig uit een oppervlaktewaterlichaam of overig water dat in de bodem gebracht wordt, zoals het grondwater. Hiermee zijn de toetsingswaarden voor het te infiltreren water in bijlage XIX waar artikel 8.89 van het Besluit kwaliteit leefomgeving naar verwijst, van toepassing op zowel oppervlaktewater als grondwater dat in de bodem gebracht wordt met het oog dit op een later moment te onttrekken.
De uitbreiding van het toepassingsbereik is noodzakelijk omdat in het kader van klimaatadaptieve maatregelen steeds vaker ook grondwater of overig water dat niet afkomstig is van een oppervlaktewaterlichaam, in de bodem gebracht wordt.
Voor een verdere toelichting wordt verwezen naar artikel 4.17 Aanvullende beoordelingsregels wateractiviteit. Dat artikel bevat gelijkstrekkende beoordelingsregels voor wateronttrekkingsactiviteiten die in het Besluit activiteiten leefomgeving zijn aangewezen en waarvoor de provincie bevoegd is.
Artikel 6.20 Gegevens en bescheiden vergunningvrije wateronttrekkingsactiviteit
Deze bepaling is opgenomen met het oog op het volledig ‘KRW-proof’ zijn van de omgevingsverordening.
De provincie verwacht dat de kleine, niet-vergunningplichtige grondwateronttrekkingen in geringe mate verontreinigingspluimen kunnen beïnvloeden en dat daarmee het effect op het watersysteem – en daarmee het voldoen aan KRW-doelen - beperkt blijft. De regels zoals opgenomen in de bruidsschat van de waterschapsverordening volstaan hiervoor. Het gaat hier om de wateronttrekkingsactiviteit gericht op het onttrekken van grondwater door een daarvoor bedoelde voorziening en de wateronttrekkingsactiviteit gericht op het in de bodem brengen van water, ter aanvulling van het grondwater, in samenhang met het onttrekken van grondwater door een daarvoor bedoelde voorziening.
De provincie vindt het wél van belang dat deze bruidsschatregels blijven voortbestaan. Dit met oog op bewustwording van de rol van het waterschap in het beoordelen van het effect van een onttrekking op de grondwaterkwaliteit met een mogelijke indirecte beïnvloeding van de verontreinigingspluim en milieu hygiënische effecten rondom een Gesloten stortplaats of voormalige stortplaats. Ook kunnen kleine, niet-vergunningplichtige grondwateronttrekkingen wel effect hebben op bestaande beheersingen/saneringen.
In de bruidsschat wordt een melding (de overlegging van gegevens en bescheiden) vereist voor niet-vergunningplichtige grondwateronttrekkingen. Hierbij dient de onttrekker aan te geven hoe mogelijke negatieve gevolgen worden voorkomen of beperkt. Bij eventuele cumulatieve effecten van onttrekkingen, kan het waterschap altijd een maatwerkvoorschrift opnemen.
De verordening bevat overigens géén instructieregels voor vergunningplichtige grondwateronttrekkingen die een verontreinigingspluim verminderen of verplaatsen. De beoordelingsregels voor wateractiviteiten waarvoor op grond van de waterschapsverordening een omgevingsvergunning vereist is en welke opgenomen zijn in de bruidsschat van de waterschapsverordening bieden, met de aanvulling zoals in deze omgevingsverordening opgenomen in Artikel 6.18 Beoordelingsregel omgevingsvergunning wateractiviteit voldoende bescherming voor het grondwater. Waterschappen houden hierdoor al voldoende rekening met het bodem- en watersysteem.
Artikel 6.21 Aanvullende bepalingen waterstaatswerken
Legger
In artikel 2.39 Omgevingswet is bepaald dat de beheerder zorgdraagt voor de vaststelling van een legger, waarin is omschreven waaraan waterstaatswerken naar richting, vorm, afmeting en constructie moeten voldoen. De legger is van belang voor de toetsing van de waterstaatswerken aan de gestelde normen. Daarnaast kan de legger van belang zijn voor de reikwijdte van de verbods- en beheerbepalingen van een waterschapskeur.
De wet vermeldt de basisgegevens die van de legger deel uitmaken. De ligging van de waterstaatswerken en daaraan grenzende beschermingszones wordt aangegeven op overzichtskaarten. Bij provinciale verordening kunnen voor de inhoud, vorm en periodieke herziening van de legger voor daarbij te onderscheiden categorieën van waterstaatswerken nadere voorschriften kunnen worden gegeven. Ook kan bij of krachtens provinciale verordening vrijstelling worden verleend van de verplichting om op de legger van vorm, afmeting, constructie en de ligging van waterstaatswerken te omschrijven met betrekking tot bepaalde waterstaatswerken die zich naar hun aard of functie niet lenen voor het omschrijven van die elementen, dan wel van geringe afmetingen zijn. In dit artikel worden deze onderwerpen nader uitgewerkt.
Het criterium 'maatgevende afvoer minder dan 30 liter per seconde' is afkomstig uit eerdere verordeningen en heeft zijn oorsprong in de (landinrichtings)praktijk. Het vermelden van de ligging van de vrijgestelde waterlopen blijft wel verplicht in verband met het feit dat ook regionale wateren die niet van overwegend belang zijn binnen het watersysteem, een zekere bergings- en afvoercapaciteit vertegenwoordigen en als zodanig toch in beeld behoren te blijven, als zijnde de haarvaten van het watersysteem waarin water kan worden vastgehouden. Voor waterlopen van geringe betekenis is in het vierde lid ook vrijstelling verleend van de verplichting de ligging te vermelden op de overzichtskaart. De beheerder kan voor de vrijgestelde waterlopen een standaardprofiel, minimale maatgevende afvoer (op object, of gebiedsniveau) of andere gegevens opnemen in de legger, aan de hand waarvan de bergings- en afvoercapaciteit kan worden bepaald.
Paragraaf 6.4.5 Peilbesluit
Op grond van artikel 2.41 Omgevingswet worden bij provinciale verordening de oppervlaktewaterlichamen en/of grondwaterlichamen aangewezen waarvoor de beheerder peilbesluiten moet vaststellen.
In het peilbesluit worden, op een voor de beheerder bindende wijze, waterstanden opgenomen of bandbreedten waarbinnen de waterstanden onder reguliere omstandigheden kunnen variëren. Een peilbesluit geeft aan de ingezetenen van het waterschap die verschillende belangen hebben (zoals droge voeten, natuur, landbouw, voorkomen zetting, droge kruipruimte) aan welk peil gehandhaafd wordt. Een belanghebbende weet dan waar hij of zij het gebruik op kan instellen.
De verplichting tot het vaststellen van een peilbesluit is in deze verordening alleen opgelegd voor die gebieden waar het waterschap onder normale omstandigheden de wateraanvoer en waterafvoer kan beheersen. De desbetreffende gebieden zijn aangewezen in deze verordening. De exacte begrenzing wordt bepaald door het waterschap bij de vaststelling van het peilbesluit. Verder wordt aangegeven welke informatie het peilbesluit tenminste bevat. In het peilbesluit kan zo nodig worden aangegeven welke peilen of bandbreedten in bepaalde delen van het jaar worden aangehouden. Het waterschap heeft de inspanningsverplichting om de in het peilbesluit aangegeven waterstanden te handhaven. De toelichting bij het peilbesluit dient op grond van onderdeel a van het tweede lid inzicht te gegeven in de verhouding tussen de gekozen oppervlaktewaterstanden ten opzichte van het optimale grond- en oppervlaktewaterregime.
Het waterschapsbestuur moet ervoor zorgen dat het peilbesluit actueel is en beziet hiertoe ten minste eenmaal in de tien jaar of aanpassing nodig is.
Hoofdstuk 7 Instructieregels aan Gedeputeerde Staten
Afdeling 7.1 Algemeen
Artikel 7.3 Projectbesluit
De wet bepaalt dat in de verordening wordt aangegeven welke instructieregels voor het omgevingsplan ook van toepassing zijn op het vaststellen van een projectbesluit.
Artikel 7.4 Verplichtingen voor Gedeputeerde Staten
Ingevolge de Algemene wet bestuursrecht kunnen Gedeputeerde Staten beleid vaststellen als dat naar hun oordeel nodig is voor de uitoefening van aan hen toekomende bevoegdheden.
Op grond van de Omgevingswet kunnen in de omgevingsverordening instructieregels worden opgenomen rondom de uitoefening van bevoegdheden van Gedeputeerde Staten. Voor de uitvoering van deze verordening is het noodzakelijk dat voor de genoemde onderwerpen in dit artikel beleid wordt vastgesteld. Met deze instructieregels wordt geborgd dat dit beleid ook daadwerkelijk wordt vastgesteld door Gedeputeerde Staten.
Gekoppeld aan de inwerkingtreding van de Omgevingswet hebben Gedeputeerde Staten de beleidsregel Omgevingsrecht vastgesteld. Hierin zijn ook de beleidsregels opgenomen waarvoor in dit artikel een opdracht is gegeven aan Gedeputeerde Staten om beleidsregels vast te stellen.
In het tweede lid is een verplichting voor Gedeputeerde Staten opgenomen om periodiek de grenzen van de locaties in deze verordening aan te passen aan in werking getreden omgevingsplannen. In een voorkomend geval kan een ontwikkeling ook zijn gebaseerd op een buitenplanse omgevingsplanactiviteit. Voor zover die bij Gedeputeerde Staten bekend zijn, worden die betrokken bij de actualisering. In andere gevallen moeten die activiteiten binnen vijf jaar in het omgevingsplan worden verwerkt zodat dan alsnog een aanpassing van de grenzen plaatsvindt.
Deze verordening biedt in een voorkomend geval aan initiatiefnemers de mogelijkheid om aantasting van waarden en kenmerken van het NNB financieel te compenseren door storting in een daarvoor ingestelde voorziening van de provincie. Daaraan gekoppeld wordt in het derde lid aan Gedeputeerde Staten de verplichting opgelegd om zorg te dragen dat de fysieke compensatie tijdig wordt gerealiseerd. Hierbij zijn zij gehouden aan de daarvoor opgenomen regels voor fysieke compensatie.
Afdeling 7.2 Regionaal samenwerken
Het belang van regionale samenwerking wordt steeds groter. De opgaven die op Nederland en dus ook Brabant afkomen zijn groot. Om de doelen te realiseren is samenwerking nodig. Samenwerking tussen overheden en samenwerking met de maatschappij.
Vanwege het belang van samenwerking organiseert de provincie een regionaal overleg, samen met de gemeenten en waterschappen in het gebied. Tijdens het regionaal overleg ontmoeten de bestuurders vanuit de regio (gemeenten en waterschappen) en provinciale bestuurders elkaar. Het gaat om integraal samenwerken op de beleidsterreinen ruimte, mobiliteit, energietransitie, klimaatadaptatie en verduurzaming van het landelijk gebied.
Artikel 7.5 Instellen regionaal omgevingsoverleg
De provincie heeft in de afgelopen twee decennia overleg gevoerd met de Brabantse
regio’s om samen met die regio’s de richting te bepalen en uitvoeringsafspraken te
maken. In het verleden waren er twee verschillende bestuurlijke tafels, GGA (Gebieds
Gerichte Aanpak van Provinciaal verkeers- en vervoersplan) en RRO (regionaal ruimtelijk
overleg). Die zijn sinds 2017 gecombineerd in de regionale ontwikkeldagen. De provinciale
omgevingsvisie (december 2018) en de invoering van de Omgevingswet (begin 2021) vragen
om een volgende stap in het samenwerken in het fysieke domein die meer gericht is
op de benadering die in de provinciale omgevingsvisie is benoemd: diep, rond en breed
kijken.
Er is een integrale, gebiedsgerichte aanpak nodig om de problematiek te benaderen.
De opgaven op het gebied van verstedelijking, energie, de transities van het landelijk
gebied, klimaatadaptatie en mobiliteit zijn groot. Bij het maken van ruimtelijke keuzes
en afspraken over uitvoering is het van belang om de opgaven in hun volle breedte
en op het goede schaalniveau te beschouwen. Kleine ad hoc projecten of sectorale benaderingen
kunnen structurele oplossingen zelfs in de weg staan. Het uiteenrafelen van complexe
vraagstukken in deelopgaven zoals woningbouw, mobiliteit of energie is niet meer toereikend.
We hebben een andere aanpak nodig, een aanpak waarbij de aard, omvang en complexiteit
van de opgave goed in beeld is.
De ontwikkeldagen zijn een eerste stap geweest als opmaat naar het ‘nieuwe’ werken, de één overheidsgedachte, zoals de nieuwe Omgevingswet dit voorstaat. Het regionaal overleg is de volgende stap. Gedeputeerde Staten organiseren samen met gemeenten, regio’s en waterschappen de samenwerking op het gebied van de fysieke omgeving, zoals bedoeld in de provinciale omgevingsvisie en de Omgevingswet.
Hierbij fungeert het overleg met de vier Brabantse regio’s (West-Brabant, Midden-Brabant, Noordoost-Brabant en Zuidoost-Brabant.) als schakeloverleg: op dit schaalniveau stellen de gezamenlijke deelnemers een integrale omgevingsagenda op. Daarin worden afspraken gemaakt over de gezamenlijke ambities, de hoofdopgaven in de betreffende regio en het schaalniveau waarop die opgaven worden opgepakt en uitgewerkt. Sommige opgaven overstijgen het niveau van de regio en worden bijvoorbeeld bovenregionaal (zeer grootschalige logistiek, grensoverschrijdende gebiedsontwikkelingen zoals de Peel of Zuidwestelijke Delta,) of op BrabantStad niveau (transformatie spoorzones) opgepakt en uitgewerkt. Andere opgaven spelen meer op subregionaal niveau (verduurzaming bestaande woningvoorraad) of regionaal niveau (regionale energiestrategieën).
Het maken van afspraken hoeft niet altijd binnen dit door Gedeputeerde Staten georganiseerde overleg plaats te vinden. Bijvoorbeeld ook in het kader van de regionale energie strategieën worden regionale afspraken gemaakt.
Artikel 7.6 Werkwijze regionaal omgevingsoverleg
Dit artikel regelt dat er afspraken worden gemaakt over de wijze waarop de verschillende partijen met elkaar gaan samenwerken in het regionaal overleg. Deze afspraken kunnen verschillen per regio.
Artikel 7.7 Prognoses
Belangrijke input voor het regionaal overleg zijn de verschillende prognoses zoals bevolkings- en de woningbehoefteprognose en de prognose van de ruimtebehoefte aan bedrijventerreinen, zeehaventerreinen en kantorenlocaties en de trendanalyse van de mobiliteitsontwikkeling. Gedeputeerde Staten stellen deze prognoses eenmaal per bestuursperiode op, uitgewerkt per regio en uitgesplitst naar gemeenten waarvan de hoofdkern ligt in Concentratiegebied of waarvan de hoofdkern ligt binnen Landelijke kern, zoals dat binnen de locatie Stedelijk gebied is weergegeven.
Artikel 7.8 Regionale omgevingsagenda
De regionale omgevingsagenda is het instrument waarin regio en provincie hun gezamenlijke ambitie en de bijbehorende opgaven en acties benoemen en de wijze waarop partijen willen gaan samenwerken om die doelen te halen. Het is de basis voor het tweejaarlijks overleg en een belangrijke bouwsteen voor de inbreng van provincie en regio in het overleg over de Omgevingsagenda op landsdeelniveau als opvolger van de Mirtgebiedsagenda.
De Regionale Omgevingsagenda wordt eenmaal in de 3 à 4 jaar opgesteld en is leidend bij de verdere uitwerking en bespreking van de opgaven in het tweejaarlijkse regionaal overleg. Als partijen er niet uitkomen welk schaalniveau van toepassing is op de verschillende opgaven dan kunnen Gedeputeerde Staten dit in het uiterste geval, gehoord de mening van de deelnemers, vaststellen. Dit doen zij in het belang van de voortgang van de samenwerking.
Artikel 7.9 Uitwerking regionale omgevingsagenda
Een belangrijk doel van het werken met Omgevingsagenda's is het komen tot een meer integrale en gebiedsgerichte aanpak. Dit betekent dat in die omgevingsagenda's geen sectorale afspraken en opgaven bevatten maar afspraken over integrale gebiedsopgaven en duurzame verstedelijking:
-
a.
Duurzame verstedelijking: er worden jaarlijks afspraken gemaakt over de wijze waarop het stedelijk gebied van de regio kan worden verduurzaamd (in elk geval met betrekking tot energietransitie, klimaatadaptatie, mobiliteit en de voorzieningenstructuur) en welke nieuwe toevoegingen en transformaties er nodig zijn om op duurzame wijze te voorzien in de kwalitatieve en kwantitatieve behoefte.
-
b.
Prioritaire integrale gebiedsopgaven: dit zijn complexe ruimtelijke opgaven met een bovenlokale component die van strategisch belang zijn voor de (sub)regio of de provincie. In zo'n gebiedsopgave spelen een of meerdere grote transitie opgaven. De integrale gebiedsopgaven kunnen zowel in het landelijk als het stedelijk gebied van de regio liggen en kunnen eveneens regio-overschrijdend zijn.
Het is belangrijk dat het regionaal overleg leidt tot voor eenieder kenbare resultaten in de vorm van beleidsafstemming en concrete afspraken over verstedelijking, de transitie in het landelijke gebied, klimaat, energietransitie en mobiliteit.
De in het regionaal overleg gemaakte afspraken krijgen met de instructieregels zoals opgenomen in hoofdstuk 4 van deze verordening doorwerking in concrete omgevingsplannen en omgevingsvergunningen. Ze hebben daarnaast ook een functie voor de onderbouwing van stedelijke ontwikkelingen in de toelichting c.q. ruimtelijke onderbouwing.
Gedeputeerde Staten zien toe op naleving van de gemaakte afspraken bij het toezicht op bestemmingsplannen. In een uiterst geval kunnen zij delen van een plan die in strijd zijn met de afspraken buiten werking stellen. Uiteraard binnen de eisen die de wet daaraan stelt. De in het regionaal overleg gemaakte afspraken worden bekend gemaakt op de website van de provincie en van de betrokken gemeenten of regio.
Afdeling 7.3 Uitoefening specifieke taken en bevoegdheden
Paragraaf 7.3.1 Bijzondere weersomstandigheden
Artikel 7.10 Maatwerkregel bijzondere weersomstandigheden
Artikel 11.69 Besluit activiteiten leefomgeving maakt het mogelijk om bij maatwerkregel de jacht op wildsoorten te sluiten zolang bijzondere weersomstandigheden dat noodzakelijk maken. Dit artikel bevat de voorwaarden wanneer die mogelijkheid bestaat. De uitvoering is op grond van de Provinciewet neergelegd bij Gedeputeerde Staten. Het opdragen van de uitvoering aan Gedeputeerde Staten is noodzakelijk vanwege het spoedeisende karakter van het te nemen besluit als zich bijzondere weersomstandigheden voordoen. Met inachtneming van de kaders van Provinciale Staten stellen Gedeputeerde Staten beleidsregels vast over de sluiting van de jacht. Voorgaande sluit materieel aan bij de bevoegdheid van Gedeputeerde Staten zoals voorheen was geregeld in artikel 3.22, vierde lid van de Wet natuurbescherming. Ook de bevoegdheid van Gedeputeerde Staten om in geval van bijzondere weersomstandigheden de vrijstelling voor schadeveroorzakende soorten op te schorten, voorheen geregeld in artikel 2.58, zevende lid van de Interim Omgevingsverordening, is beleidsneutraal omgezet.
Paragraaf 7.3.2 Bevoegdheden Wegenverkeerswet
Artikel 7.11 Ontheffing wedstrijd met voertuigen in meerdere gemeenten
Eerste lid
Het in het vooruitzicht stellen van een prijs, beloning of aandenken maakt een activiteit tot een wedstrijd (Rechtbank Maastricht, 15‑02‑1977, VR 1977, 91). Als de deelnemers van bijvoorbeeld puzzel-, foto- of oriëntatietoertochten zich houden aan de geldende verkeersregels, de voertuigen voldoen aan de voertuigvereisten zoals vastgelegd in de Regeling voertuigen en er bovendien geen prijs of aandenken in het vooruitzicht wordt gesteld, is er geen sprake van een wedstrijd met voertuigen en is er geen ontheffing vereist.
Tweede lid
Gedeputeerde Staten staan wedstrijden met motorrijtuigen op de provinciale weg niet toe, omdat de provinciale weg daarvoor niet ontworpen of geschikt is. In Nederland zijn daarvoor geschikte circuits beschikbaar.
Artikel 7.12 Verklaring van geen bezwaar wedstrijd met voertuigen in een gemeente
De artikelsgewijze toelichting behorende bij Artikel 7.11 is van overeenkomstige toepassing.
Paragraaf 7.3.3 Bebordingsplicht
Gedeputeerde Staten zijn op grond van de wet verantwoordelijk om zorg te dragen dat zichtbare borden worden geplaatst langs:
- de gebieden aangewezen voor de winning van water voor menselijke consumptie
- de stiltegebieden.
Paragraaf 7.3.4 Verplichting zwemwater
Het is voor de veiligheid en gezondheid van zwemmers van belang dat het beheer en het onderhoud op de zwemlocaties gewaarborgd is. Daarvoor is het noodzakelijk om voor elke zwemlocatie een houder aan te wijzen die hiervoor het meest geschikt is. Deze partij draagt zorg voor het beheer en onderhoud van de zwemlocatie zoals opgenomen in Afdeling 8.3. Gedeputeerde Staten wijzen daarvoor, naast de jaarlijkse aanwijzing van de zwemwateren, ook de verantwoordelijke partij aan. Als houder wordt degene aangewezen die gelegenheid biedt tot zwemmen of baden in een zwemlocatie, zijnde de exploitant van de zwemlocatie of degene die het feitelijk beheer voert (zoals Staatsbosbeheer). Als er geen sprake is van (commerciële) exploitatie of feitelijk beheer van de zwemlocatie wordt de gemeente aangewezen.
Afdeling 7.4 Instellen adviescommissies
Artikel 7.16 Advisering omgevingsvergunning voor de ontgrondingsactiviteit
Dit artikel draagt Gedeputeerde Staten op om adviesorganen aan te wijzen. Voor de verschillende belangen, die bij de behandeling van de aanvraag, aan de orde komen, worden adviesorganen aangewezen. Om flexibel te kunnen opereren is er gekozen om de adviesorganen bij afzonderlijk besluit van GS aan te wijzen. Hiermee wordt voorkomen dat bij wijziging in adviesorganen een wijziging van de totale verordening in procedure moet worden gebracht.
Artikel 7.17 Advisering huisvestingssysteem veehouderij
Voor het aanpassen van de emissie(reductie)eisen is specifieke kennis vereist over de technische ontwikkelingen in de dierhouderij. Hierin wordt voorzien door de Commissie van deskundigen. De Commissie kan ook worden geraadpleegd in concrete gevallen. De term commissie impliceert, dat het gaat om meerdere personen, dus ten minste twee. Verder ligt de samenstelling van de commissie niet op voorhand vast. Zij is mede afhankelijk van de aard van de vraagstelling die zich voordoet. Gedeputeerde staten stellen de commissie van deskundigen in op grond van dit artikel.
Afdeling 7.5 Monitoring en evaluatie
Artikel 7.19 Evaluatie omgevingsverordening
Vanwege het bepalen van de effectiviteit van het stellen van regels, is een algemene monitoringsverplichting opgenomen om eens per bestuursperiode verslag te doen over de effectiviteit van de verordening.
Artikel 7.21 Monitoring N-depositie
Dit artikel bevat een verplichting voor Gedeputeerde Staten om jaarlijks verslag te doen van de ontwikkeling van de N-depositie op Natura 2000 gebieden. De verslaggeving door Gedeputeerde Staten is onderdeel van de monitoring. Aan de hand van de verslagen kan worden beoordeeld of de beleidsdoelstelling met betrekking tot de emissie/depositiereductie naar verwachting verloopt, dan wel of er tijdelijk of structureel afwijkingen van de verwachtingen zijn, en zo ja, wat daarvan dan de oorzaken zijn. Deze beleidseffectanalyse kan aanleiding zijn tot aanpassingen in de verordening, dan wel (nieuw) flankerend beleid (hand-aan-de-kraan-principe). De aanpassingen kunnen zowel het instrumentarium betreffen, maar ook het tempo waarin de doelstellingen gerealiseerd moeten worden, of in het uiterste geval de doelstellingen zelf.
Hoofdstuk 8 Regels inzake faunabeheer, vaarwegbeheer en zwemwaterbeheer
Afdeling 8.1 Faunabeheer
Paragraaf 8.1.1 Faunabeheereenheid
Artikel 8.1 Werkgebied faunabeheereenheid
In de provincie Noord-Brabant is één faunabeheereenheid en het werkgebied van deze faunabeheereenheid is de provincie Noord-Brabant. Met de faunabeheereenheid in dit artikel wordt de Stichting Faunabeheereenheid Noord-Brabant bedoeld.
Artikel 8.2 Bestuurssamenstelling
Op grond van de Omgevingswet kunnen Provinciale Staten eisen stellen aan de Faunabeheereenheid en daarmee ook aan de samenstelling van het bestuur van de Faunabeheereenheid. De regeling uit de Interim Omgevingsverordening (en voorheen de Verordening natuurbescherming) is beleidsneutraal overgenomen in deze verordening. Op basis van artikel 6.1, tweede lid, van het Omgevingsbesluit moeten maatschappelijke organisaties, die het doel van een duurzaam beheer van dierpopulaties behartigen, vertegenwoordigd zijn in het bestuur. De samenstelling van het bestuur is een primaire verantwoordelijkheid van de Faunabeheereenheid. Daarom is in de verordening opgenomen dat Gedeputeerde Staten moeten instemmen met de maatschappelijke organisaties die in het bestuur vertegenwoordigd worden, maar schrijft de verordening niet voor welke maatschappelijke organisaties dat moeten zijn.
Een onafhankelijk voorzitter van de faunabeheereenheid wordt van belang geacht gezien de mogelijk tegenstrijdige belangen van de verschillende in het bestuur deelnemende partijen. Middels de in dit artikel opgenomen verplichting om een bestuursreglement op te stellen, dat de instemming behoeft van Gedeputeerde Staten, wordt voldoende geborgd dat de taken welke de faunabeheereenheid ten behoeve van de provincie Noord-Brabant uitvoert op een professionele en zorgvuldige wijze worden uitgevoerd.
Artikel 8.3 Taken en verantwoordelijkheden faunabeheereenheid
De faunabeheereenheid heeft, naast het opstellen en vaststellen van een faunabeheerplan, eveneens de taak om de uitvoering van dit faunabeheerplan te coördineren. De faunabeheereenheid moet de aan haar verleende ontheffingen ook uitvoeren of wildbeheereenheden of jachtaktehouders machtigen om van de ontheffingen gebruik te maken. Voorts dient de faunabeheereenheid Gedeputeerde Staten te informeren over de uitvoering van het faunabeheerplan. Vanuit die coördinerende, registrerende en uitvoerende rol speelt de faunabeheereenheid een belangrijke rol in het faciliteren van de uitvoering van populatiebeheer en het bestrijden van schade aan landbouwgewassen, vee, bossen, bedrijfsmatige visserij en wateren of schade aan de fauna, dan wel het voorkomen van het ontstaan van dergelijke schade.
De wildbeheereenheden kunnen op verzoek van de faunabeheereenheid de activiteiten op het gebied van jacht, populatiebeheer en schadebestrijding coördineren.
Daarnaast is de faunabeheereenheid verantwoordelijk om haar eigen achterban, bestaande uit jachthouders en grondgebruikers, maar ook maatschappelijke belangenorganisaties die zitting hebben in het bestuur van de faunabeheereenheid, op voldoende en transparante wijze te informeren over haar taken en verantwoordelijkheden en de wijze waarop de faunabeheereenheid deze uitvoert.
Naast de taken en verantwoordelijkheden die aan de faunabeheereenheid op grond van de wet en deze verordening zijn toegekend kunnen Gedeputeerde Staten extra uitvoerende taken bij de faunabeheereenheid neerleggen. Het gaat daarbij nadrukkelijk alleen om uitvoerende taken die een relatie hebben met het faunabeheer binnen de provincie Noord-Brabant. Deze mogelijkheid wordt expliciet benoemd om -in geval van onvoorziene taken of problemen- de bestrijding van schade of overlast door in het wild levende diersoorten, deze situaties met voldoende snelheid en effectiviteit te kunnen aanpakken.
Paragraaf 8.1.2 Faunabeheerplan
Gelet op de samenhangende aanpak van populatiebeheer, schadebestrijding en de uitoefening van de jacht waarin het faunabeheerplan voorziet, is het van belang dat het faunabeheerplan voor verschillende jaren geldig is. Daarom is bepaald dat faunabeheerplan een maximale geldigheidsduur heeft van 6 jaar. Hiermee wordt aangesloten op de looptijd van andere planperioden, zoals Natura 2000-beheerplannen, zodat het faunabeheerplan hierop afgestemd kan worden. De faunabeheereenheid kan het faunabeheerplan ook tussentijds wijzigen, bijvoorbeeld als ontwikkelingen in dierenpopulaties of ontwikkelingen in schade daarvoor aanleiding geven.
Deze minimale oppervlakte eis heeft als reden dat er voor een oppervlakte kleiner dan 5.000 hectare geen bestendige beheermaatregelen ten aanzien van in het wild levende soorten kunnen worden getroffen. Uitgangspunt van het systeem van faunabeheer is dat er in een bepaald gebied gedurende een langere periode integraal beheer wordt gevoerd. Om dat te bereiken moet het faunabeheerplan gelden voor een deel van het werkgebied van de faunabeheereenheid dat groot genoeg is om een verantwoord en duurzaam faunabeheer te kunnen voeren in samenhang met schadebestrijding en de uitoefening van de jacht.
Daarnaast is bepaald dat een faunabeheerplan in situaties als bedoeld in artikel 6.2, vierde lid, van het Omgevingsbesluit ook betrekking kan hebben op gebieden die buiten de provincie Noord-Brabant zijn gelegen. Het gaat daarbij om situaties waarin specifiek door de minister aangewezen diersoorten een zodanige omvang van leefgebieden hebben dat die over de grenzen van de provincie kunnen liggen. Naar verwachting zal dit vooral gaan om grote wilde inheemse hoefdieren.
Artikel 8.7 Algemene eisen faunabeheerplan
Het faunabeheerplan heeft ingevolge de Omgevingswet een brede functie en heeft betrekking op populatiebeheer, schadebestrijding en de uitoefening van de jacht. Onder regie van de faunabeheereenheid worden deze inspanningen bij het opstellen van het faunabeheerplan op elkaar afgestemd.
Artikel 8.8 Aanvullende eisen met betrekking tot de beperking van de omvang van populaties
Dit artikel bevat aanvullende eisen voor het faunaplan met betrekking tot populatiebeheer.
Artikel 8.9 Aanvullende eisen met betrekking tot schadebestrijding op basis van vrijstellingen
Dit artikel bevat aanvullende eisen voor het faunabeheerplan voor de schadesoorten waarvoor vrijstelling geldt.
Artikel 8.10 Aanvullende eisen met betrekking tot schadebestrijding op basis van een ontheffing
Dit artikel bevat aanvullende eisen voor het faunabeheerplan voor schadebestrijding waarvoor ontheffing is verleend.
Artikel 8.11 Eisen met betrekking tot de jacht
Op grond van de Omgevingswet is het Faunabeheerplan van de Faunabeheereenheid gericht op het duurzaam beheer van populaties van in het wild levende dieren, de bestrijding van schadeveroorzakende dieren door grondgebruikers en de uitoefening van de jacht.
Op grond van artikel 8.1, derde lid, van de Omgevingswet stellen Provinciale Staten eisen aan het Faunabeheerplan. Het Faunabeheerplan behoeft vervolgens nog de goedkeuring van Gedeputeerde Staten. Op basis van deze verordening moet de wijze waarop populatiebeheer, schadebestrijding en de uitoefening van de jacht samenhangen, in het Faunabeheerplan beschreven worden.
Ten aanzien van de jacht op de door het rijk aangewezen vijf wildsoorten [1], volgt als maatstaf uit de Omgevingswet dat het Faunabeheerplan de ruimte moet bieden aan de jachthouder om invulling te geven aan zijn verplichting om een redelijke wildstand op zijn jachtveld te handhaven of te bereiken. Blijkens de parlementaire behandeling van de wet, reiken de bevoegdheden van Provinciale Staten daarom niet zover dat Provinciale Staten het recht van de jachthouder op het uitoefenen van de jacht vergaand kunnen beperken of ontzeggen. In deze verordening worden de rechten van de jachthouder niet ingeperkt of ontzegd, maar is wel een richting gegeven aan de beschrijving die in het Faunabeheerplan opgenomen dient te worden. Hierbij geldt, specifiek ten aanzien van de jacht, een verbijzondering van de verplichting dat in het Faunabeheerplan de samenhang tussen populatiebeheer, schadebestrijding en de uitoefening van de jacht beschreven moet worden. Deze verbijzondering houdt in dat in het Faunabeheerplan een beschrijving opgenomen moet worden van de maatschappelijke belangen, die worden gediend met de uitoefening van de jacht. Hiermee voorziet het Faunabeheerplan in de gewenste maatschappelijke inbedding van de jacht in het Faunabeheerplan, in samenhang met populatiebeheer en schadebestrijding.
Er zijn ook een aantal eisen opgenomen die een concretisering inhouden van de wettelijke plicht van de jachthouder om een redelijke wildstand in zijn jachtveld te handhaven of te bereiken. Bij een redelijke wildstand in een jachtveld veroorzaakt de wildsoort geen of geringe schade en is de duurzame instandhouding van de wildsoort niet in het geding. De jachthouder moet, met inachtneming van het faunabeheerplan, bepalen wat in zijn jachtveld nodig is om een redelijke wildstand te handhaven. De concretisering houdt in dat het Faunabeheerplan een omschrijving van de redelijke wildstand moet bevatten en een beschrijving van de maatregelen die door jachthouders worden getroffen om de redelijke wildstand te handhaven.
Samengevat mogen de aanvullende eisen aan het Faunabeheerplan voor het onderdeel jacht, niet leiden tot een beperking van de mogelijkheden voor de jachthouder om gebruik te maken van het jachtrecht.
Het faunabeheerplan moet aan de volgende voorwaarden voldoen:
-
Het Faunabeheerplan bevat een omschrijving van de maatschappelijke belangen die met de uitoefening van de jacht gediend zijn;
-
Een verplichte omschrijving van redelijke stand van het aanwezige wild, onderverdeeld naar wildsoort per gebied;
-
Een verplichte beschrijving van de maatregelen die door jachthouders worden getroffen om de redelijke stand te handhaven;
-
Een beschrijving van de ontwikkeling van de populatie op basis van trendgegevens.
[1]De vijf aangewezen wildsoorten zijn: haas, konijn, wilde eend, fazant en houtduif
Paragraaf 8.1.3 Wildbeheereenheid
De coördinatie van de uitvoering van het Faunabeheerplan in de gehele provincie, ligt bij de Faunabeheereenheid. De uitvoering van handelingen, op basis van een goedgekeurd faunabeheerplan, ligt bij de Wildbeheereenheden. Dit betekent dat Wildbeheereenheden de handelingen van hun leden coördineren.
In deze verordening zijn eisen gesteld aan de omvang van de Wildbeheereenheden, de statuten, tellingen en de informatieverstrekking.
Artikel 8.13 Oppervlakte en begrenzing
De werkgebieden van de wildbeheereenheden dienen van voldoende omvang te zijn voor een effectieve invulling van de werkzaamheden. Wanneer de werkgebieden van de wildbeheereenheden te klein zijn, dan zal de uitvoering van het beheer onvoldoende samenhangend zijn en onvoldoende kunnen worden gecoördineerd. Daarom is gekozen voor een aanpak waarbij de wildbeheereenheden van voldoende omvang zijn (minimaal 5000 ha) om planmatig en duurzaam faunabeheer te kunnen uitvoeren.
Voor een goede uitwerking van het provinciale faunabeleid en een controleerbaar faunabeheer wordt het niet wenselijk geacht dat een wildbeheereenheid provinciegrens overstijgend is omdat een wildbeheereenheid dan met verschillende provinciale kaders moet werken.
Wildbeheereenheden zijn opgericht ten tijde van de Jachtwet. De Omgevingswet (voorheen: de Wet natuurbescherming), beoogt dat de wildbeheereenheden een belangrijkere en stevigere rol hebben in het faunabeheer in de regio. Daarbij wordt voorgeschreven dat een wildbeheereenheid de rechtsvorm van een vereniging heeft.
Ook stelt de wet de voorwaarde dat jachthouders met een jachtakte zich met anderen organiseren in een wildbeheereenheid ter uitvoering van het door de faunabeheereenheid vastgestelde faunabeheerplan en om te bevorderen dat een duurzaam beheer van populaties van in het wild levende dieren, bestrijding van schadeveroorzakende dieren en jacht worden uitgevoerd in samenwerking met en ten dienste van grondgebruikers of terreinbeheerders.
Inzake het lidmaatschap van de wildbeheereenheden volgt uit artikel 8.2, eerste lid, van de Omgevingswet dat jachthouders met een jachtakte zich dienen te organiseren binnen de wildbeheereenheid waar de gronden van de jachthouder gelegen zijn. Hieruit volgt dat in elk geval deze jacht(akte)houders zonder onnodige beperkingen lid moeten kunnen worden van de betreffende wildbeheereenheid of wildbeheereenheden. Het is dan ook ongewenst dat jachtaktehouders, als zij een verzoek doen om lid te worden van een wildbeheereenheid, dit lidmaatschap zonder goede gronden wordt geweigerd of dat er onderscheid wordt gemaakt in voorwaarden waaraan een lidmaatschap moet voldoen. Daarbij is het uiteraard wel toegestaan dat aan een lidmaatschap van de vereniging eisen of voorwaarden worden gesteld om ook daadwerkelijk binnen verenigingsverband mee te werken aan activiteiten die noodzakelijk zijn voor de uitvoering van een faunabeheerplan en waarbij de inzet van het betreffende lid gewenst is. Hierbij kan worden gedacht aan de voorwaarde dat van de leden in elk geval verwacht wordt dat zij binnen redelijke kaders en inzet deelnemen aan de door de wildbeheereenheid georganiseerde (trend)tellingen.
Artikel 8.15 Tellingen en registratie
In het faunabeheerplan is geregeld welke gegevens verzameld dienen te worden ter onderbouwing van ontheffingen, of vrijstellingen voor het faunabeheer en de jacht. Deze gegevens worden voor een belangrijk deel verzameld door de wildbeheereenheden en hun leden. Om de verantwoordelijkheid hiervan neer te leggen bij de organisatie die deze gegevens verzameld krijgt de wildbeheereenheid hierin een coördinerende taak.
Artikel 8.16 Informatieverstrekking
De faunabeheereenheid heeft de taak tot het opstellen en vaststellen van een faunabeheerplan. Alvorens een faunabeheerplan vast te stellen hoort de faunabeheereenheid de binnen haar werkgebied werkzame wildbeheereenheden over de inhoud van het plan. Dit houdt in dat ook een wildbeheereenheid zelfstandig kennis en data moet verzamelen over de fauna in haar werkgebied waarop het faunabeheerplan betrekking heeft.
Daarnaast wordt van de faunabeheereenheid verwacht dat zij jaarlijks verslag uitbrengt over de uitvoering van het faunabeheerplan. Voor de aanlevering van de noodzakelijke of gewenste informatie is de faunabeheereenheid afhankelijk van de door jachtaktehouders of jachthouders aangeleverde informatie. Het is aan de wildbeheereenheden om deze informatie van de aangesloten leden te verzamelen of ervoor te zorgen dat deze informatie beschikbaar wordt gesteld via (geautomatiseerde) registraties.
Daarnaast is het aan de wildbeheereenheden om haar leden te informeren over toegestane handelingen en geldende regelgeving in haar eigen gebied. Dit voor zover deze informatie niet direct door of namens de faunabeheereenheid aan de individuele en aangesloten leden kan worden verstrekt. Deze regels zijn nadrukkelijk in de verordening opgenomen om te borgen dat de individuele jachtaktehouders binnen het werkgebied van de wildbeheereenheid altijd op de hoogte kunnen zijn van nieuwe ontwikkelingen en regels en dat daarmee wordt voorkomen dat de aangesloten jachtaktehouders onbedoeld in strijd handelen met geldende vrijstellingen, opdrachten, ontheffingen en/of een vastgesteld faunabeheerplan.
Afdeling 8.2 Vaarwegbeheer
Artikel 8.17 Toedeling beheer vaarwegen
Vaarwegbeheer is de overheidszorg gericht op de instandhouding, bruikbaarheid en bescherming van een vaarweg en bijbehorende werken of de infrastructuur ten behoeve van de scheepvaart. De beheerder heeft als taak ervoor te zorgen dat de betreffende waterstaatsobjecten blijven beantwoorden aan de specifieke doelstellingen en eisen die de scheepvaart stelt.
Vaarwegbeheer is de aanleg en instandhouding van de infrastructuur ten behoeve van de scheepvaart. De beheerder heeft als taak ervoor te zorgen dat de betreffende waterstaatsobjecten blijven beantwoorden aan de specifieke doelstellingen en eisen vanuit de scheepvaart. Het beheer als vaarweg maakt begripsmatig onderdeel uit van het watersysteembeheer; het betreft hier het vervullen van een maatschappelijke (verkeers-)functie door het watersysteem.
De wet geeft de provincie de opdracht het vaarwegbeheer door andere lichamen dan het Rijk of de waterschappen vast te leggen in de verordening, door aanwijzing van die beheerders. De wetgever beoogt hierbij nadrukkelijk de autonomie van gemeenten te respecteren. Voor de vraag wie vaarwegbeheerder is van vaarwegen waar geen boven lokaal beroepsgoederenvervoer plaatsvindt wordt aangesloten bij het subsidiariteitsbeginsel uit de Omgevingswet. Van vaarwegen waar wel boven lokaal beroepsgoederenvervoer plaatsvindt is de provincie vaarwegbeheerder. Waterschap Brabantse Delta voert deze taak voor de provincie in medebewind uit. De kosten daarvan worden vergoed op basis van een overeenkomst tussen de provincie en het waterschap.
Voor de overige vaarwegen geldt dat diverse gemeenten formeel worden aangewezen als vaarwegbeheerder voor kanalen en (jacht)havens. De beheerder heeft hier als taak ervoor te zorgen dat de betreffende waterstaatsobjecten blijven beantwoorden aan de specifieke doelstellingen en eisen vanuit de recreatiescheepvaart (BRTN klassering). Voor de overige, niet genoemde wateren is het uitgangspunt dat het vaarwegbeheer het normale watersysteembeheer niet te boven gaat. Het vaarwegbeheer voor deze overige wateren lift mee met het watersysteembeheer door de waterschappen. Het is dan ook niet nodig voor deze wateren expliciet een vaarwegbeheerder aan te wijzen of een functie 'scheepvaart' toe te kennen. Een vergoeding van kosten aan de waterschappen is niet aan de orde omdat er geen sprake is van bovenwaterschappelijke belangen.
De volgende vaarwegen en havens betreffen provinciale vaarwegen in beheer van de provincie:
Mark, Mark-Vlietkanaal, Dintel, Roode Vaart, Roosendaalsche en Steenbergse vliet, inclusief de Steenbergse en Heense haven en het Oude Maasje.
De volgende vaarwegen en havens worden toebedeeld aan de betreffende gemeente, voor zover gelegen binnen Stedelijk gebied:
a. gemeente Breda: het deel van de Mark bovenstrooms van de Singel tot aan hectometerpaal 0,0 en de overige wateren in Breda, inclusief de Krouwelaar, Belcrum en de Nieuwe Haven;
b. gemeente Eindhoven: Eindhovens Kanaal en het Beatrixkanaal;
c. gemeente Halderberge: Jachthaven Oudenbosch;
d. gemeente Helmond: Oude Zuid-Willemsvaart, inclusief insteekhaven;
e. gemeente 's-Hertogenbosch: Industriehaven 's-Hertogenbosch, Aa, Dommel, Singelgracht, Traverse 's- Hertogenbosch en de overige wateren in 's-Hertogenbosch;
f. gemeente Moerdijk: Leeman, Nolleke Sas;
g. gemeente Oss: Industriehaven Oss, inclusief de Burgemeester Jansenhaven en Burgemeester vanVeldhuizenhaven, Burgemeester Deelenkanaal;
h. gemeente Roosendaal: Schipbeek, Halsegat, Oude Haven;
i. gemeente Waalwijk: Kerkvaart, Capelsche Haven, Binnen- en Buitenhaven.
Afdeling 8.3 Zwemwaterbeheer
Gedeputeerde staten wijzen in overeenstemming met de waterbeheerders binnen de provincie jaarlijks op grond van artikel 3.2 van het Besluit kwaliteit leefomgeving zwemlocaties aan in Noord-Brabant. Omwille van het groot aantal zwemmers dat er structureel zwemt, wordt op deze locaties voorzien in een zeker mate van hygiëne en veiligheid voor de zwemmers. Artikel 3.5 van het Besluit kwaliteit leefomgeving draagt Gedeputeerde Staten op om voor aanvang van het zwemseizoen op de aangewezen locaties een veiligheidsonderzoek uit te (laten) voeren. Artikel 3.6 draagt aan waterbeheerders op om een zwemwaterprofiel op te stellen, zoals bedoeld in artikel 6 van de zwemwaterrichtlijn, en deze te actualiseren in overeenstemming met bijlage III bij de zwemwaterrichtlijn. Uit het veiligheidsonderzoek en het zwemwaterprofiel volgen maatregelen en aanbevelingen voor het (dagelijks) beheer en onderhoud van de locatie. Ten einde de hygiëne en veiligheid van zwemmers te waarborgen dienen locatiehouders deze uit te (laten) voeren, voor zover dit redelijkerwijs van hen verwacht mag worden. Het gaat hier om verplichtingen die houders van zwemlocaties ook al hadden voor de inwerkingtreding van de Omgevingswet op basis van de Wet Hygiëne en Veiligheid badinrichtingen en de bijbehorende uitvoeringsregelgeving.
Maatregelen en aanbevelingen die in de veiligheidsonderzoeken en zwemwaterprofielen terugkomen en horen bij het (dagelijks) beheer en onderhoud zijn onder andere plaatsen en onderhouden van toiletten, plaatsen van prullenbakken en verwijderen van afval, het verwijderen van feces van vogels en huisdieren, het instellen van een hondenverbod, het instellen van een verbod om vogels te voeren, het egaliseren van de strandzone, het egaliseren van het talud, het verwijderen van wrakken, glas of grofvuil uit de zwemzone en het aanbrengen van drijflijnen en of andere markeringen om potentiële gevaren kenbaar te maken. Het dagelijkse onderzoek naar potentieel negatieve effecten op de hygiëne en veiligheid betreft visuele inspectie van het strand en de zwemzone op de aanwezigheid van blauwalgen, waterplanten (macrofyten) waar zwemmers in verstrikt kunnen raken, ratten, glas en ander afval, dode dieren en dergelijke. Ook zwemwaterverontreiniging zoals teerachtige residuen, glas, plastic, rubber of ander afval worden gemonitord en zo nodig worden maatregelen getroffen waaronder ook het informeren van de waterbeheerder en gedeputeerde staten. Wanneer bevindingen niet kunnen worden opgelost met een (bron) maatregel, omdat dit door betrokken partijen als te kostbaar of te weinig effectief wordt gezien, wordt door gedeputeerde staten het risico gecommuniceerd met het publiek via het zwemwaterinformatiebord en zwemwater.nl. Als de hygiëne of veiligheid daartoe aanleiding geeft, kunnen Gedeputeerde Staten op grond van artikel 2.38 Omgevingswet ook een negatief zwemadvies of zwemverbod instellen. Van een 'ongewoon voorval' bij het gelegenheid bieden tot zwemmen of baden is onder meer sprake bij een geval van (bijna)verdrinking. Aangesloten wordt bij de toelichting op artikel 15.11 Bal, waarin verdrinking en ernstig letsel als voorbeelden van ongewone voorvallen bij het gelegenheid bieden tot zwemmen of baden in een badwaterbassin worden genoemd.
Onder de Wet hygiëne en veiligheid badinrichtingen en zwemgelegenheden waren badhouders
ingevolge artikel 10a van de wet en artikel 10 van het Besluit hygiëne en veiligheid
badinrichtingen en zwemgelegenheden verplicht om periodiek de resultaten van laboratoriumonderzoek
van het zwem- of badwater aan Gedeputeerde Staten te verstrekken. In 2019 heeft de
provincie Noord-Brabant hiervoor een online systeem beschikbaar gesteld, ZIN (Zwemwaterkwaliteit
in Noord-Brabant). De badhouders kunnen hierin de onderzoeksresultaten met een elektronisch
formulier invoeren.
Onder de Omgevingswet is degene die gelegenheid biedt tot zwemmen of baden in een
badwaterbassin op grond van respectievelijk de artikelen 15.27, 15.43 en 15.60 van
het Besluit activiteiten leefomgeving verplicht om de resultaten van periodieke laboratoriumonderzoeken
van het badwater aan Gedeputeerde Staten te verstrekken. Op grond van artikel 14.1,
tweede lid, van het Omgevingsbesluit kunnen Gedeputeerde Staten bij verordening de
wijze voorschrijven waarop deze gegevensverstrekking moet plaatsvinden. Gedeputeerde
Staten willen het gebruik van ZIN voortzetten en voorschrijven omdat het systeem goede
en snelle gegevensverwerking mogelijk maakt, tegen veel lagere kosten dan wanneer
handmatig alle laboratoriumresultaten verwerkt zouden moeten worden. Dit komt het
toezicht op de veiligheid en hygiëne voor gebruikers van badwaterbassins ten goede.
Gedeputeerde Staten stellen voornoemde voorziening ter beschikking.
Hoofdstuk 9 Informatie- en registratieverplichtingen
Paragraaf 9.1 Informatie- en registratieplicht gemeenten
Artikel 9.4 Registratieplicht tijdelijke functies en activiteiten
Het beschikbaar stellen van informatie over tijdelijke vergunningen is nodig zodat inwoners beschikken over informatie tot wanneer een tijdelijke activiteit is toegestaan.
Ook vanuit de toepassing van deze verordening en ons toezicht op de naleving daarvan is het nodig dat wij kunnen beschikken over die informatie, bijvoorbeeld vanwege de instructieregels die zijn opgenomen in afdeling 5.4 Duurzame energie.
De gemeente bepaalt hoe zij deze informatie ter beschikking stelt, zolang dit via een openbare voorziening plaatsvindt zoals bijvoorbeeld de gemeentelijke site.
Paragraaf 9.2 Informatieplicht waterschappen
Artikel 9.5 Rapportage omgevingswaarde regionale waterkeringen
In de waterstaatkundige rapportage komen o.a. de actuele status en de relatie met
de legger. Bij de inhoud van de veiligheidsrapportage wordt aansluiting gezocht bij
de jaarlijkse veiligheidsrapportages die de waterschappen toch al maken voor hun primaire
waterkeringen. Het gaat naast de voortgang en vooruitblik rondom toetsing en verbetering
ook over: inspectie, beheer en onderhoud, vergunningverlening, toezicht en handhaving,
gegevensbeheer en eventuele bediening waterkerende kunstwerken.
De rapportage vindt elke 3 jaar plaats. Als er echter door het waterschap een toetsing
heeft plaatsgevonden is het de bedoeling dat de provincie daar binnen een jaar over
wordt geïnformeerd en niet pas na 3 jaar.
Uit artikel 20.14 van de Omgevingswet volgt dat de verordening regels kan bevatten over het periodiek door de beheerder meten en beoordelen van de mate van verwezenlijking van de in deze verordening neergelegde normen met betrekking tot de waterkering. De resultaten van de beoordeling van het watersysteem en de bevindingen bij de beoordeling worden door de beheerder vervat in een verslag, dat wordt toegezonden aan Gedeputeerde Staten.
Artikel 9.6 Rapportage omgevingswaarde wateroverlast
Uit artikel 20.14 van de Omgevingswet volgt dat de verordening regels kan bevatten over het periodiek door de beheerder meten en beoordelen van de mate van verwezenlijking van de in deze verordening neergelegde opgave om aan de omgevingswaarde met betrekking tot wateroverlast te voldoen. De resultaten van de beoordeling van het watersysteem en de bevindingen bij de beoordeling worden door de beheerder vervat in een verslag, dat wordt toegezonden aan Gedeputeerde Staten.
Artikel 9.7 Voortgangsrapportage ten behoeve van het toezicht op een samenhangend en doelmatig regionaal waterbeheer
Het jaarlijks voortgangsoverleg per individueel waterschap over de realisatie van het beheerprogramma vindt plaats aan de hand van de jaarlijkse toezending van een voortgangsrapportage.
Artikel 9.8 Informatieplicht actuele tekortkomingen van waterkeringen
Bij uitzonderlijke situaties zijn Gedeputeerde Staten (in spoedeisende gevallen, de Commissaris van de Koning) op grond van afdeling 19.4 Omgevingswet bevoegd aanwijzingen te geven, dan wel in de plaats te treden van het waterschapsbestuur. Om goed voorbereid te zijn op deze wettelijke toezichtstaak en doeltreffend op te kunnen treden is noodzakelijk dat Gedeputeerde Staten voor aanvang van het hoogwaterseizoen beschikken over actuele informatie over de tekortkomingen in het stelsel van keringen, en de maatregelen die worden genomen bij dreigend gevaar. De datum van 1 oktober is gekozen, omdat dan het hoogwaterseizoen start. Er gelden geen vormvereisten, zodat kan worden aangesloten bij reeds bestaande documenten (zoals bijvoorbeeld een calamiteitenplan) waarin het waterschap deze informatie al heeft vastgelegd.
Paragraaf 9.3 Informatie- en registratieplicht Gedeputeerde Staten
Artikel 9.9 Grondwaterregister
Het grondwaterregister is nodig vanwege een doelmatig grondwaterbeheer en heeft primair tot doel inzicht te verschaffen in de mate waarin grondwater wordt onttrokken en water wordt geïnfiltreerd. Dat inzicht is nodig in verband met het opstellen van het provinciaal waterplan. Een tweede oogmerk voor het bijhouden van een register is de controle op naleving van de vergunning. Tot slot is er een relatie met de registratie voor de grondwaterheffing.
De inrichting van het grondwaterregister is niet expliciet geregeld in de wet, maar er wordt wel naar verwezen in artikel 13.4b lid 1 onder c Omgevingswet. Dit houdt in dat de provincie bevoegd is daarin zelf bij of krachtens verordening te voorzien. Een betrouwbaar grondwaterregister is belangrijk, zowel voor beleidsinhoudelijke beslissingen door provincie en waterschap (zoals belangenafweging bij vergunningen) als voor de provinciale grondwaterheffing.
Ambtshalve inschrijving in grondwaterregister
De ambtshalve inschrijving in het openbaar register met terugwerkende kracht tot de datum, waarop de onttrekking is aangevangen, is noodzakelijk in verband met het overzicht over de onttrekkingen die onder de provinciale bevoegdheid vallen. Voorts is er een relatie met de registratie voor de grondwaterheffing.
Hoofdstuk 10 Overgangsrecht en slotbepalingen
Afdeling 10.1 Overgangsrecht
Paragraaf 10.1.1 Algemeen
Artikel 10.1 Overgangsrecht besluiten
In dit artikel is een algemene bepaling opgenomen die overgangsrecht bevat voor alle besluiten die zijn genomen op grond van de verordeningen die bij de vaststelling van deze verordening worden ingetrokken.
Dit betreft onder andere verleende vergunningen en ontheffingen. Deze blijven hun gelding behouden en het recht blijft van toepassing dat ten tijde van het nemen van het besluit van toepassing was.
Dit betekent dat voorschriften die zijn opgenomen in een vergunning gebaseerd op regels in een provinciale verordening, die inmiddels is ingetrokken, blijven gelden ook als op grond van deze verordening inmiddels andere (vaak lichtere) eisen gelden. In een dergelijk geval gaan de nieuwe voorwaarden uit deze verordening eerst gelden als op verzoek van het bedrijf de vergunning of maatwerkvoorschriften zijn aangepast. Hier is voor gekozen om zo optimale duidelijkheid te scheppen welke regelstelsel van toepassing is.
Dit artikel is van toepassing op alle besluiten die op grond van de ingetrokken verordeningen zijn genomen. Het gaat dus ook om de instemming met een nazorgplan bodemsanering of de instemming van het bestuursreglement, bedoeld in Artikel 8.2 Bestuurssamenstelling.
Paragraaf 10.1.2 Aanvullend overgangsrecht hoofdstuk 3
Artikel 10.2 Eerbiedigende werking
Dit artikel bevat een algemene bepaling op grond waarvan activiteiten en handelingen die rechtmatig worden uitgeoefend, kunnen worden voortgezet onder toepassing van de voorschriften en beperkingen die daaraan zijn gesteld. Hiermee wordt geregeld dat die activiteiten aanwezig en in werking mogen blijven zonder dat daaraan extra voorschriften worden verbonden.
Artikel 10.3 Overgangsrecht meldingen
Meldingen die zijn gedaan gebaseerd op een ingetrokken verordening blijven hun gelding behouden en het recht blijft van toepassing dat ten tijde van de melding van toepassing was.
Artikel 10.4 Overgangsrecht gesloten bodemenergiesysteem
Het overgangsrecht in artikel 10.4 voor de dieptebeperking voor gesloten bodemenergiesystemen is opgenomen om te voorkomen dat er onevenredige vertraging of kostenverhoging optreedt bij bouwprojecten (nieuwbouw of renovatie) die al in een vergevorderd stadium waren op het moment van besluitvorming over de Omgevingsverordening. Deze projecten kunnen niet zonder consequenties omschakelen naar een andere manier van duurzame warmtevoorziening. Het overgangsrecht houdt in dat de dieptebeperking voor gesloten bodemenergiesystemen in artikel 3.13 niet geldt tot 1 juli 2024.
De projecten waarvoor het overgangsrecht geldt, zijn op de kaart begrensd door deze op te nemen als locatie Overgangsrecht gesloten bodemenergiesysteem. Daarnaast is hieronder een projectenlijst opgenomen.
De bouwprojecten zijn geselecteerd op grond van door GS vastgestelde criteria wanneer sprake is van onevenredige vertraging of kostenverhoging bij bouwprojecten. Alleen op bouwprojecten die aan alle criteria voldoen, is het overgangsrecht van toepassing. De criteria zijn:
-
het bouwproject gaat voor de warmtevoorziening uit van een gesloten bodemenergiesysteem;
-
de kleilaag ligt ter plaatse op een diepte van minder dan 150 meter min maaiveld;
-
het bouwproject is op 1 augustus 2022 in de fase van definitief ontwerp (of een fase die daarop volgt zoals de verkoop is gestart, bestek is gereed of de bouw is al begonnen);
-
de planning van het bouwproject is gericht op aanleg van het gesloten bodemenergiesysteem voor 1 juli 2024;
-
inpassing van een alternatief voor een gesloten bodemenergiesysteem leidt tot significante vertraging (> 3 maanden) dan wel afstel van het project of een alternatief is niet wenselijk.
Gemeenten zijn in de gelegenheid gesteld om tot 1 augustus 2022 bouwprojecten aan te melden die voldoen aan bovenstaande criteria. Na beoordeling zijn de bouwprojecten die aan de criteria voldoen op deze lijst geplaatst.
Voor nieuwe projecten en projecten waarvoor de plannen nog zijn aan te passen, gelden de nieuwe regels, en zijn gesloten bodemenergiesystemen alleen toegestaan boven de beschermende kleilaag, dus tot de ter plaatse van Maximum boordiepte de maximaal toegestane boordiepte.





Artikel 10.5 Overgangsrecht besluiten voormalige stortplaatsen
Het overgangsrecht voor Ontheffingen en meldingen voor Voormalige Stortplaatsen dat tegelijkertijd ingaat met de inwerkintreding van de Omgevingsverordening, houdt in dat voor aangevraagde en bestaande ontheffingen en meldingen tijdelijk nog het oude regime van de artikelen 2.35 en 2.37 van de Interim omgevingsverordening Noord-Brabant toepassing is, waarbij Gedeputeerde Staten verantwoordelijk blijft voor toezicht en handhaving en procedureafwikkeling. Dit naar analogie met het overgangsrecht voor de Wet Bodembescherming.
Artikel 10.6 Overgangsrecht Bodemsaneringen
Gedeputeerde Staten blijven bevoegd gezag voor reeds in gang gezette bodemsaneringen en spoedsaneringen. Gelet daarop is overgangsrecht noodzaak.
Artikel 10.8 Overgangsrecht gerealiseerde nieuwe stallen
Dit artikel regelt de status van aanvragen om een Nbw-vergunning, bouwvergunning, milieuvergunning en meldingen in het kader van de Wm (melding op grond van artikel 8.19 Wm) uit het verleden, die in behandeling waren op 25 mei 2010, het moment van inwerkingtreding van de Verordening stikstof en Natrura2000. Voor bedrijven die in de maanden vóór de inwerkingtreding van de Verordening stikstof en Natura 2000 Noord-Brabant bezig waren om een nieuwe stal te realiseren is destijds een overgangsregeling opgenomen. Deze bepaling is gehandhaafd met als aanvulling dat als er inmiddels beschikt is op de aanvraag, deze beschikking leidend is.
Artikel 10.9 Overgangsrecht huisvestingssysteem nieuwe stallen
Eerste lid
Om bij handhaving op te kunnen treden op basis van de eisen die werden gesteld aan huisvestingssystemen op het moment dat een overtreding plaatsvond, wordt in dit artikel verwezen naar de Verordening natuurbescherming Noord-Brabant, de Verordening stikstof en Natura 2000 Noord-Brabant 2013 en de Verordening stikstof en Natura 2000 Noord-Brabant zoals die op een bepaald moment geldt of gold. In bijlage 1 Overzicht eisen huisvestingssystemen van deze toelichting is opgenomen (welke versie van) welke verordening in welke periode van kracht was, zodat daaruit voor eenieder is af te leiden waartoe hij verplicht is.
Tweede lid
Tot 8 juli 2017 kende de voormalige Verordening natuurbescherming de mogelijkheid van intern salderen bij het realiseren van nieuwe stallen. Sinds de wijziging van 8 juli 2017 moet een nieuwe stal nu in zijn geheel voldoen aan bijlage 2 van de verordening, waar voorheen de nieuwe stal gemiddeld moest voldoen aan de bijlage. Het alsnog aanpassen van de plannen van lopende aanvragen brengt extra kosten met zich mee. Daarom is een overgangsbepaling opgenomen voor aanvragen, die al zijn ingediend op het moment van inwerkingtreding van de wijziging op 19 juli 2017. Voor deze aanvragen blijft de oude bepaling van artikel 1.4, eerste lid Vnb gelden: de nieuwe stal dient gemiddeld te voldoen aan bijlage 2.
Paragraaf 10.1.3 Aanvullend overgangsrecht hoofdstuk 5
Artikel 10.11 Eerbiedigende werking bestaande activiteiten en functies
In dit artikel is nadrukkelijk bepaald dat bestaande, rechtmatige gebruiksactiviteiten worden gerespecteerd en kunnen worden voortgezet. Ook niet benutte toedeling van functies en gebruiksactiviteiten die in het vigerende omgevingsplan zijn toebedeeld, worden met deze bepaling gerespecteerd.
Een bestaande toebedeelde functie of gebruiksactiviteit is datgene wat op grond van het vigerende bestemmingsplan 'bestaand' is. Op grond van vaste jurisprudentie betekent 'bestaand' datgene wat rechtstreeks op grond van het omgevingsplan is toegelaten zonder toepassing van flexibiliteitsbepalingen.
Twee bepalingen vragen nadere toelichting:
-
een besluit van het gemeentebestuur als direct gevolg van een onherroepelijke uitspraak van een bestuursrechter: deze bepaling is opgenomen om te voorkomen dat als een gemeente vanwege een uitspraak van de rechter een besluit moet nemen dat niet past binnen de kaders die de verordening stelt, er een impasse ontstaat.
-
als vaststaat dat handhaving wegens strijd met het omgevingsplan niet meer mogelijk is: er zijn specifieke gevallen waarvan op voorhand vaststaat dat het niet langer mogelijk is om handhavend op te treden tegen met het omgevingsplan strijdig gebruik. Bij de afweging of hiervan sprake is, hanteert de provincie de meest recente jurisprudentie van de Raad van State. Als een gemeente vindt dat hiervan sprake is, wordt dit in het omgevingsplan onderbouwd. Bij een verschil van mening hierover tussen de gemeente en de provincie, ligt de uiteindelijke beslissing bij de bestuursrechter.
Artikel 10.12 Overgangsrecht omgevingsplan
Deze verordening kent geen overgangsrecht voor bestemmingsplannen die nog op grond van de Wet ruimtelijke ordening, voor de inwerkingtreding van deze verordening in procedure zijn gebracht. De wet kent daarvoor reeds overgangsrecht: voor die plannen blijft het recht gelden, dat gold ten tijde van de tervisielegging van het ontwerp bestemmingsplan.
Voor alle overige plannen geldt dat die onder de Omgevingswet en het regiem van deze omgevingsverordening moeten worden vastgesteld. Deze verordening bevat voor het overgrote deel geen zwaarder rechtsregiem voor omgevingsplannen dan de Interim omgevingsverordening die voorheen gold. Waar nieuwe regels in deze verordening zijn opgenomen, bieden die meer ruimte voor ontwikkeling of geldt dat wordt voorgesteld om voor dat onderwerp voorbeschermingsregels op te nemen in het tijdelijke regeldeel van het omgevingsplan (grondwaterverontreiniging).
Gelet op de bepalingen van de Omgevingswet waarin gemeenten tot 2029 de tijd krijgen om de bestaande plannen om te zetten naar het omgevingsplan, is er verder voor gekozen om geen wettelijke termijn op te nemen waarbinnen de instructieregels in het omgevingsplan verwerkt moeten zijn. De instructieregels hoeven pas verwerkt te worden bij het eerstvolgende besluit tot vaststelling van het omgevingsplan of bij ene gefaseerde totstandkoming de wijziging van het omgevingsplan voor een onderwerp waarop de instructieregels van toepassing zijn. Dit ontlast gemeenten bij de noodzakelijke aanpassingen die vanwege de Omgevingswet in gang gezet moeten worden.
In deze Omgevingsverordening zijn ten opzichte van de Interim omgevingsverordening enkele wijzigingen doorgevoerd. Indien nodig is voor plannen die voldoen aan de oude regeling in de Interim omgevingsverordening overgangsrecht opgenomen.
Overgangsrecht Ruimte voor ruimte
Voor individuele deelnemers aan de ruimte voor ruimteregeling is overgangsrecht opgenomen. De vanwege die regeling verrichte fysieke tegenprestatie in het versterken van omgevingskwaliteit (1000 m2 sloop van stallen en het inleveren van 3500 kg fosfaat) wordt geacht een voldoende fysieke tegenprestatie te zijn voor de toepassing van Artikel 5.14 Maatwerk met als doel omgevingskwaliteit. Het is wel nodig dat het leveren van die fysieke tegenprestatie kan worden aangetoond met informatie die door de provincie is verstrekt.
Overgangsrecht zonneparken
Vanwege een aanscherping van de zonneladder is overgangsrecht opgenomen voor plannen die op het moment van inwerkingtreding van de gewijzigde regeling in een vergevorderd stadium verkeren. Op initiatieven waarover is besloten voor 1 juli 2025 blijft het recht van toepassing zoals dat gold op 1 januari 2024. Vanwege de complexiteit van besluitvorming kunnen Gedeputeerde Staten op verzoek van het gemeentebestuur voor een concreet initiatief deze termijn met een half jaar verlengen als het naar hun oordeel voldoende is aangetoond dat besluitvorming voor 1 juli 2025 niet mogelijk was. Het gaat dan bijvoorbeeld om plannen die aantoonbaar al in een vergevorderd stadium waren op het moment dat de ontwerp TAM-Omgevingsverordening - regelwijziging 1 in procedure is gebracht (31 mei 2024) maar waarover besluitvorming voor 1 juli 2025 niet mogelijk is omdat een onderzoek onverhoopt langere tijd in beslag neemt. Het gaat nadrukkelijk niet om plannen die pas in een laat stadium zijn ontwikkeld en daardoor niet aan de gestelde termijn kunnen voldoen.
Overgangsbepaling stalderen
Voor situaties waar in het verleden reeds sloop heeft plaatsgehad van opstallen vanwege een voorwaarde verbonden aan een door Gedeputeerde Staten verleende ontheffing, geldt een uitzondering op de stalderingsplicht. Er hoeft alleen gestaldeerd te worden voor zover de toename van de oppervlakte dierenverblijf voor hokdieren binnen het bouwperceel groter is dan destijds feitelijk is gesloopt vanwege de aan de ontheffing verbonden voorwaarde. Voor zover er feitelijk dierenverblijf is gesloopt, hoeft dus geen toepassing gegeven te worden aan de stalderingsregeling. Voor zover de toename van de oppervlakte dierenverblijf voor hokdieren meer bedraagt dan destijds is gesloopt, geldt de stalderingseis onverkort. Dus stel dat de veehouder destijds 1000 m² heeft gesloopt en nu 5000 m² dierenverblijf voor hokdieren in gebruik wil nemen dan geldt de stalderingseis voor 4000 m². Deze bepaling geldt ook als de sanering en ontwikkeling in verschillende stalderingsgebieden plaatsvindt.
Ziet u een fout in deze regeling?
Bent u van mening dat de inhoud niet juist is? Neem dan contact op met de organisatie die de regelgeving heeft gepubliceerd. Deze organisatie is namelijk zelf verantwoordelijk voor de inhoud van de regelgeving. De naam van de organisatie ziet u bovenaan de regelgeving. De contactgegevens van de organisatie kunt u hier opzoeken: organisaties.overheid.nl.
Werkt de website of een link niet goed? Stuur dan een e-mail naar regelgeving@overheid.nl



