Permanente link
Naar de actuele versie van de regeling
https://lokaleregelgeving.overheid.nl/CVDR743204
Naar de door u bekeken versie
https://lokaleregelgeving.overheid.nl/CVDR743204/1
Handboek Vervanging Archiefbescheiden Gemeente Haaksbergen
Geldend van 07-08-2025 t/m heden
Intitulé
Handboek Vervanging Archiefbescheiden Gemeente HaaksbergenVervanging van analoge archiefbescheiden door digitale reproducties
1 Inleiding
1.1 Aanleiding
Vervanging is een logische volgende stap in de wens van Haaksbergen om digitaal te werken en verantwoord digitaal te archiveren. Gemeente Haaksbergen communiceert steeds meer digitaal en daar hoort ook een volledig digitale informatiehuishouding bij. Wat nog op papier wordt vastgelegd, maakt plaats voor digitale scans. Het is in zulke situaties mogelijk om papieren archiefbescheiden ook formeel te vervangen door digitale reproducties. De papieren originelen worden dan vernietigd.
Sinds 2013 zijn gemeenten zelf volledig bevoegd en verantwoordelijk voor dit proces. Dit is onderdeel van de bredere decentralisatie van overheidstaken naar gemeenten. Een onomkeerbaar proces, dat slechts is toegestaan met juiste en volledige weergave van de in de te vervangen archiefbescheiden voorkomende gegevens. Vervanging kan namelijk van invloed zijn op de bruikbaarheid van overheidsinformatie, die van belang is voor de bedrijfsvoering, bewijsvoering en verantwoording; die op termijn mogelijk van waarde blijft vanuit het oogpunt van cultureel erfgoed en historisch onderzoek. Daarom is juiste uitvoering van het vervangingsproces cruciaal.
1.2 Doelstelling
Dit handboek behandelt de vervanging van papieren archiefstukken door digitale versies. Dit proces houdt in dat papieren documenten formeel en feitelijk worden vervangen door digitale archiefbescheiden. Het handboek is van toepassing op archieven die nog niet zijn overgebracht naar een archiefbewaarplaats. Archieven die al zijn overgebracht, mogen niet meer worden gewijzigd. In dit kader kun je papieren documenten digitaliseren en een digitale raadpleegkopie beschikbaar stellen.
Dit handboek omvat de aspecten waarin de zorgdrager volgens artikel 26b Archiefregeling moet voorzien in het vervangingsbesluit en heeft drie functies:
- 1.
Onderbouwing van het vervangingsbesluit en grondslag voor de zorgdrager voor zorgvuldig omgaan met zijn bevoegdheid tot vervanging;
- 2.
Objectieve toetsing van het vervangingsproces;
- 3.
Onderbouwing waarom de reproductie kan worden vertrouwd als accurate, integere en volledige weergave van het origineel.
Het handboek is geschreven als bijlage bij een door het College te nemen vervangingsbesluit. Doel van dit besluit is vervanging op grond van artikel 7 Archiefwet 1995. Het College heeft in 2016 voor de vervanging van op termijn vernietigbare documenten een vervangingsbesluit genomen. Dit besluit zal met het nieuwe besluit worden ingetrokken, aangezien dit handboek van toepassing is op zowel de vernietigbare- als permanent te bewaren documenten.
Doel van het handboek, is het vastleggen van de beleidsmatige, procesmatige en technische inrichting van de vervanging van te bewaren en te vernietigen archiefbescheiden. Hiermee wordt de digitale versie van een document aangeduid als brondocument in plaats van de papieren versie van het document. Vervanging voorkomt dat documenten dubbel opgeslagen en beheerd worden en dat verwarring ontstaat over welk exemplaar het origineel is.
1.3 Motivering
Het uitgangspunt bij digitaal werken, opslaan en beheren is: enkelvoudige opslag en meervoudig gebruik. Dit wordt mede door vervanging gerealiseerd. Haaksbergen besluit tot vervanging vanwege:
- a.
Toegankelijkheid
Digitale archieven kunnen eenvoudig en snel doorzocht worden, waardoor informatie sneller beschikbaar is voor zowel medewerkers als burgers.
- b.
Ruimtebesparing
Digitale opslag vereist aanzienlijk minder fysieke ruimte dan papieren archieven, wat kan leiden tot kostenbesparingen op opslagruimte. Dit mag enkel gebruikt worden voor niet over te brengen of nog niet overgebrachte archiefbescheiden. Archiefbescheiden die al over zijn gebracht moeten zo veel mogelijk bewaard worden in de staat waarin ze zijn overgebracht.
- c.
Beveiliging
Digitale documenten kunnen beter beveiligd worden tegen verlies, diefstal en beschadiging door bijvoorbeeld brand of waterschade. Back-ups kunnen op meerdere locaties opgeslagen worden. Dit vraagt wel om een streng back-up beleid om te garanderen dat er geen verkeerde versies teruggezet gaan worden bij calamiteit. Bovendien is risico op verlies bij een hack groot.
- d.
Efficiëntie
Digitale archieven kunnen eenvoudiger gedeeld en bewerkt worden, wat de samenwerking en efficiëntie binnen de gemeente kan verbeteren.
- e.
Toekomstbestendigheid
Digitale archieven kunnen eenvoudiger worden aangepast en bijgewerkt om te voldoen aan toekomstige technologische ontwikkelingen en wettelijke vereisten. Door deze technologische vooruitgang vereisen digitale archieven echter een intensiever en frequenter migratiebeleid, evenals specifieke preserveringsmaatregelen; acties die worden ondernomen om digitale archieven langdurig toegankelijk en leesbaar te houden.
1.4 Verantwoording
Volgens artikel 6 Archiefbesluit kan het college zelf het vervangingsbesluit vaststellen, na advisering van de gemeentearchivaris. Dit geldt voor zowel te bewaren als te vernietigen archiefbescheiden op grond van de vigerende Selectielijst.
De verantwoordelijkheid voor de zorg en het beheer van het archief is vastgelegd in de Archiefregeling. Het college draagt op grond van artikel 30 Archiefwet zorg voor archiefbescheiden van de gemeentelijke organen. De wijze waarop uitvoering wordt gegeven aan het zorgdragerschap is vastgelegd in de Archiefverordening.
- •
De zorgdrager is verantwoordelijk voor het toezicht op de nog niet overgebrachte archiefbescheiden. Het streven is een jaarlijks interne audit te houden, waarin het vastgestelde Handboek wordt getoetst op basis van de vastgelegde procedures en protocollen.
- •
De zaakeigenaar is verantwoordelijk voor de compleetheid van de opbouw van de zaak en/of het dossier. Medewerkers Digitale Informatie Voorziening (DIV) zijn verantwoordelijk voor de taken rond het vervangingsbesluit en de digitale beheeromgeving.
- •
De taken en verantwoordelijkheden zijn beschreven in Bijlage 1.
2 Kaders, reikwijdte en inwerkingtreding
2.1 Algemene kaders
Voor het vervangen van permanent te bewaren analoge archiefbescheiden door digitale originelen zijn de onderstaande artikelen van toepassing:
- a.
Archiefwet 1995; Artikel 7 en 9 lid 1;
- b.
Archiefbesluit 1995; Artikel 2, 6 lid 1 en lid 2, 8, 11 lid 1 en artikel 12;
- c.
Archiefregeling 2014; Hoofdstuk 3 en 3a, met in het bijzonder Artikel 16, 26a en 26b.
Naast de wettelijke kaders zijn de volgende normen van belang:
- a.
NEN-ISO 15489 (informatie- en archiefmanagement);
- b.
NEN-ISO 23081 (records management-processen; metadata voor records);
- c.
NEN-ISO 16175-1:2020 Principes en functionele eisen voor archiefbescheiden in een elektronische kantooromgeving - Deel 1: Overzicht en de verklaring inzake basisbeginselen;
- d.
NEN-ISO 2084 (taxonomie van documenttypen);
- e.
RODIN (Referentiekader Opbouw Digitaal Informatiebeheer);
- f.
ED3 (Toetsingskader Eisen Duurzaam Digitaal Depot).
2.2 Specifieke kaders
De lokale kaders voor archief en informatiebeheer in Haaksbergen zijn vastgelegd in:
- a.
Archiefverordening Gemeente Haaksbergen 8.4b;
- b.
Beheerregeling informatiebeheer Haaksbergen.
2.3 Reikwijdte en inwerkingtreding
Dit handboek beschrijft de procesmatige en technische inrichting van vervanging van papieren archiefbescheiden die vanaf 1 januari 2025 door Haaksbergen zijn ontvangen en/of opgemaakt.
Dit handboek is van toepassing op vervanging van:
- •
analoge archiefstukken die voor blijvende bewaring in aanmerking komen, ingevolge de selectielijst voor archiefbescheiden van gemeentelijke organen;
- •
analoge archiefstukken die voor vernietiging in aanmerking komen, ingevolge de selectielijst voor archiefbescheiden van gemeentelijke organen;
- •
bestaande digitale archiefstukken die voor blijvende bewaring in aanmerking komen, ingevolge de selectielijst voor archiefbescheiden van gemeentelijke organen. Onder vervanging, wordt hier conversie verstaan;
- •
bestaande digitale archiefstukken die voor vernietiging in aanmerking komen ingevolge de selectielijst voor archiefbescheiden van gemeentelijke organen. Onder vervanging, wordt hier conversie verstaan.
2.4 Uitzonderingen
Er kan aanleiding zijn om specifieke archiefbescheiden uit te zonderen van vervanging. De medewerker DIV kan hiertoe een voorstel doen, waarna de formele selectie plaatsvindt door de gemeentesecretaris of zijn gemandateerde.
Haaksbergen hanteert de volgende uitzonderingen op vervanging:
- •
archiefbescheiden van bijzondere aard met betrekking tot historisch belangrijke personen, gebeurtenissen, plaatsen, zaken of voorwerpen;
- •
de verschijningsvorm van de archiefbescheiden geven onvervangbare (historische) contextuele informatie (bijvoorbeeld foto’s, geur, zegels of afwijkend papierformaat);
- •
hoge ouderdom en/of zeldzaamheidswaarde van het origineel;
- •
specifieke wet- en regelgeving. Soms is voorgeschreven dat archiefbescheiden in hun papieren vorm overlegd moeten worden, bijvoorbeeld aan controlerende of toetsende instanties. Daarnaast bepaalt de Regeling papier en schrijfmiddelen voor de burgerlijke stand 1994 dat voor Akten van de burgerlijke stand uitsluitend papier dient te worden gebruikt, dat voldoet aan de ISO-normen zoals opgenomen in de Archiefregeling.
2.5 Gemeenschappelijke regelingen/ samenwerkingsverbanden
Haaksbergen heeft te maken met archiefbescheiden die vallen onder gemeenschappelijke regelingen en andere samenwerkingsverbanden. Bij iedere regeling worden afspraken gemaakt over archiefbeheer en de archiefzorg in de gemeenschappelijke regeling. Betreffende documenten vallen vanuit deze regelingen niet onder het gemeentelijk vervangingsbesluit. Als binnen een regeling geen mandaat voor archiefbeheer is verleend en de gemeentelijke dossiers na verloop van tijd weer terugkomen vallen ze wel onder het vervangingsbesluit.
Het college blijft zorgdrager voor de gemeentelijke dossiers die bij een gemeenschappelijke regeling en andere samenwerkingsverbanden worden ingebracht. Een vervangingsbesluit van de gemeenschappelijke regeling heeft geen betrekking op de gemeentelijke dossiers die zij beheren.
2.6 Archiveren van de uitzonderingen
De medewerker beoordeelt tijdens en na de registratie of een document tot de vastgestelde lijst met uitzonderingen behoort. Behoort een document tot de uitzondering dan wordt dit aangegeven in het veld Notities van de documentregistratie. Op het papieren origineel wordt het zaak- en documentnummer overgenomen waaronder de eventuele digitale kopie in het zaaksysteem is geregistreerd. In de te bewaren serie vanaf 2025 is per jaar een dossier gereserveerd voor deze stukken. Dit nummer is gekoppeld aan een archiefdoos welke in de archiefruimte staat en waarmee de zaak wordt gekoppeld.
3 Inrichting
3.1 Criteria
Op grond van artikel 26b, sub d, e en f Archiefregeling moet de zorgdrager in het besluit tot vervanging van te bewaren archiefbescheiden inzicht geven in:
- a.
de criteria voor de keuze ter zake van reproductie in kleur, grijswaarden of zwart-wit;
- b.
de wijze waarop de reproductie tot stand komt, waartoe in elk geval worden gerekend de formaten, bewerkingen, metagegevens en, voor zover van toepassing, de keuze ter zake van reproductie per batch of per stuk;
- c.
de inrichting van de controle op juiste en volledige weergave en van het herstel van fouten.
Deze eisen kunnen worden gezien als een uitwerking van de algemenere eis uit artikel 6 Archiefbesluit 1995 dat een reproductie een juiste en volledige weergave moet zijn van de in de te vervangen archiefbescheiden voorkomende gegevens. Vastgesteld moet worden welke aspecten van het origineel (bijvoorbeeld kleur en scherpte) wezenlijk zijn voor de juistheid en volledigheid van de daarin voorkomende gegevens. Vervolgens moet het scanproces zo worden ingericht dat de scan alle wezenlijke aspecten juist en volledig weergeeft.
In dat kader moet goed worden afgewogen of en in hoeverre (geautomatiseerde) nabewerkingen wenselijk zijn, bijvoorbeeld om scans recht te zetten, van vlekken te ontdoen, aan te scherpen of bij te snijden. Daartoe zijn criteria van toepassing op de technische en visuele kwaliteit van de digitale reproducties (scans). Bij het toepassen van Optical Character Recognition (OCR) is dit eveneens het geval. Uitgangspunt is om zo weinig mogelijk te corrigeren om te voorkomen dat originele aspecten verdwijnen, zoals bijvoorbeeld potloodstrepen of stempels. Dit is vaak cruciale archiefinformatie. Argumenten als ‘het ziet er niet mooi uit’ mogen hierbij geen rol spelen.
Bij ieder vervangingsbesluit moet rekening worden gehouden met risico’s op informatieverlies door fouten in de uitvoering (bijvoorbeeld enkelzijdig scannen van dubbelzijdige originelen) en door technische mankementen (bijvoorbeeld pagina’s die half of scheef in de scanner worden getrokken of vuil in de optica).
Om dit te voorkomen is het kwaliteitssysteem (artikel 16 Archiefregeling) voorgeschreven. Verlies van informatie door dit soort fouten is te voorkomen door een goed ingericht proces. In hoeverre dergelijke risico’s acceptabel zijn, is aan de zorgdrager om te bepalen. De wetgever eist inrichting van adequate controle ter voorkoming van fouten.
3.2 Context
Archiefstukken ontlenen hun waarde en betekenis mede aan de context waarin ze zijn ontstaan. Deze context moet na vervanging toegankelijk blijven. Haaksbergen zorgt hiervoor door metadata op te stellen (gebaseerd op principes van het MDTO), bij te houden en te koppelen aan de te vervangen archiefstukken.
Metagegevens zijn gegevens over informatieobjecten zoals documenten. Aan een document worden drie soorten metagegevens toegevoegd:
- a.
technische metadata over het scanproces die aanvullend gebruikt worden bij de technische beeldcontrole:
- •
datum van de opname;
- •
het model en type van de scanner;
- •
de kleurruimte;
- •
de zogenaamde ‘sampling rate’ (het aantal dpi);
- •
de lengte en breedte in pixels;
- •
de bitdiepte;
- •
het kleurprofie
- •
- b.
administratieve metadata bij en over de vervanging:
- •
dat het gaat om vervanging;
- •
nummer of kenmerk van het vervangingsbesluit;
- •
datum van vernietiging van de originelen;
- •
of het een uitzonderingsgeval is;
- •
- c.
beschrijvende metadata over context en algemene inhoud van de documenten volgens het overzicht Bijlage 2.
Daarbij gelden de volgende aandachtspunten:
- a.
metagegevens blijven behouden en verbonden met de te vervangen archiefbescheiden
- b.
relevante relaties met of verwijzingen naar andere archiefbescheiden kunnen ook na vervanging nog gelegd worden.
3.3 Technische criteria
Door vervanging van de analoge documenten worden de organisaties afhankelijk van de kwaliteit van de digitale reproductie. Een reproductie dient daarom een juiste en volledige weergave te zijn van de in de te vervangen archiefbescheiden voorkomende gegevens (artikel 6 Archiefbesluit 1995).
Op grond van artikel 26b, sub b, c, d en e Archiefregeling, moet de zorgdrager in het besluit tot vervanging van te bewaren archiefbescheiden inzicht geven in de keuzes ten aanzien van de (inrichting van) de apparatuur en software die in verband met het vervangingsproces worden aangeschaft. Haaksbergen houdt zich tijdens het vervangen van archiefbescheiden aan de onderstaande technische criteria:
- –
Documenten worden in kleur gescand, op full-color RGB of 24 bits/pixel.
- –
De scans moeten een minimale resolutie hebben van 300 dots per inch (dpi) voor tekstdocumenten en hogere resoluties voor gedetailleerde afbeeldingen. Gescande afbeeldingen kleiner dan A4 formaat, houden na uitvergroting op A4 een resolutie van 300DPI over.
- –
De scans moeten scherp zijn zonder vervaging of onscherpte. De scherpte van de scan is vergelijkbaar met het origineel.
- –
De vastgestelde metadata wordt meegegeven aan het document.
- –
De afwijkingen van de reproductie ten opzichte van het origineel wordt door middel van (steekproefsgewijze) controlemetingen vastgesteld.
- –
Er is geen tussentijdse compressie toegepast. Compressie van scanafbeeldingen is daarbij in maximale kwaliteit JPEG; Adobe Photoshop kwaliteit 12 respectievelijk 99% compressie met subsampling 4:4:4 (1x1,1x1,1x1).
- –
De scans worden aangeleverd als PDF/A
- –
Scans worden (automatisch) rechtgezet. Let wel: als het origineel scheef is, dan moet er niet worden gecorrigeerd.
- –
Bij gebruik van scansoftware worden lege pagina’s, zwarte randen en perforatiegaten enkel verwijderd, wanneer ze geen functie hebben in het document. Als ze vertellen hoe het opgeslagen is geweest of wat er mee gedaan is, worden ze niet verwijderd.
Toelichting technische specificaties scanapparatuur:
- –
Tot maximaal A0 scannen
- –
Scankwaliteit instelbaar op minimaal 300 dpi
- –
Mogelijkheid van lezen en scannen dubbelzijdig bedrukte pagina’s
De technische specificaties voor de scanner van Haaksbergen zijn opgenomen in Bijlage 3.
3.4 Visuele criteria
Haaksbergen houdt zich tijdens het vervangen aan de onderstaande visuele criteria:
- –
Ieder afzonderlijk document wordt als apart PDF/A-bestand opgeslagen
- –
Alle documenten zijn gescand; bijlagen zijn gescand als afzonderlijke documenten
- –
Van elke bladzijde is de voor- en de achterzijde gescand; blanco pagina’s worden na het scannen verwijderd (met uitzondering van genummerde pagina’s).
- –
Het document is volledig gescand
- –
Er is geen informatieverlies opgetreden
- –
Alle letters, cijfers en leestekens zijn leesbaar, zoals dit ook is in het originele archiefstuk.
- –
Er zijn geen letters, cijfers, leestekens of lijnen onderbroken, zoals dit ook is in het originele archiefstuk.
- –
Er ontbreekt geen informatie die aan de rand van het document was vermeld
- –
Er zijn geen beelden gecropt of incompleet
- –
De opgeleverde scanbestanden zijn in een direct leesbare stand gedraaid; het beeld staat recht. Ook hier geldt: niet draaien als het origineel dat ook niet is.
- –
Er zijn geen randen toegevoegd
3.5 OCR-criteria
Haaksbergen houdt zich bij het toepassen van OCR tijdens het vervangen van archiefbescheiden aan onderstaande criteria:
- –
OCR wordt als een onzichtbare laag weggeschreven
- –
Documenten met OCR zijn opgeleverd in PDF/A (1b, 2u of 3u)
4 Het vervangingsproces
4.1 Ontvangst documenten
Documenten worden merendeels ontvangen via het centrale postadres. Er worden ook documenten bij de balie of direct bij contactpersonen aangeleverd. Het is de verantwoordelijkheid van de ontvanger van de documenten om te zorgen dat deze, indien van toepassing, alsnog gearchiveerd worden.
4.2 Selecteren
De fysiek ingekomen documenten worden door DIV of, indien rechtstreeks aangeleverd, de behandelend ambtenaar, als volgt geselecteerd:
- –
Niet te openen en doorsturen;
- –
Te registreren;
- –
Niet te registreren;
- –
Uitzonderingen (wel scannen, niet vervangen).
Alle documenten, genoemd in de geldende “Selectielijst voor gemeentelijke- en intergemeentelijke organen”, komen in aanmerking voor registratie.
- –
Enveloppen worden eveneens opgenomen bij het poststuk en vervangen als dit wegens juridische redenen noodzakelijk is (bewijs datum ontvangst). Deze worden net zo lang bewaard als het poststuk zelf.
- –
Documenten zoals reclamefolders en tijdschriften worden niet geregistreerd.
- –
Niet te openen post, bijvoorbeeld poststukken waar ‘persoonlijk’ op staat, wordt doorgezonden naar de betreffende afdeling/medewerker met het verzoek om het stuk alsnog ter registratie aan de bieden aan DIV, indien dit noodzakelijk is. Ook als een behandelaar twijfelt kan een document ter beoordeling aangeboden worden. Een DIV-medewerker beslist dan of een document wel of niet geregistreerd en/of bewaard moet worden.
4.3 Voorbereiden
De voorbereidingshandelingen zijn bepalend voor wat wel of niet zichtbaar is op de digitale reproducties. Daarom past Haaksbergen de volgende voorbereidingshandelingen toe bij het digitaliseren van archiefbescheiden:
- –
Het document wordt ontdaan van nietjes
- –
Het document wordt ontdaan van gelijmde kaft of spiraalband
- –
Het document wordt gecontroleerd op volledigheid
- –
Het document wordt gecontroleerd op leesbaarheid - Het zetten van een registratiestempel met datum
- –
Het aantal pagina’s wordt geteld en genoteerd
4.4 Scannen
Alle archiefbescheiden die zijn geselecteerd voor vervanging, doorlopen het scanproces. De medewerker DIV scant de stukken in via de scanner. De kwaliteit van de scan wordt tijdens en na het scannen beoordeeld. Als er bijvoorbeeld onregelmatigheden worden geconstateerd die worden veroorzaakt door de scanapparatuur, zal deze opnieuw worden ingesteld en/of schoongemaakt.
Er kunnen ook complete archiefbescheiden worden aangeboden om na te scannen of bij te scannen. Denk hierbij aan de documenten die persoonlijk aan de ambtenaar worden aangeboden. Gewijzigde archiefbescheiden worden ook in zijn geheel na gescand omdat dit in feite nieuwe originele documenten zijn, bijvoorbeeld ondertekende contracten. Deze archiefbescheiden worden dan als nieuwe versie gekoppeld aan de bestaande registratie. Deze laatste categorie valt onder bij scannen, omdat het oorspronkelijke document al geregistreerd is.
De medewerker die een document scant, controleert de scan onder andere op juistheid en volledigheid. Extra zorgvuldigheid is noodzakelijk bij:
- –
Afwijkend papierformaat: Scannen is het meest efficiënt als meer documenten in één keer kunnen worden doorgevoerd. Dit kan alleen als alle documenten in de stapel hetzelfde formaat hebben. Afwijkende formaten moeten altijd handmatig worden ingevoerd
- –
Documenten die in slechte staat verkeren. Denk hierbij aan oude bouwtekeningen
- –
Ruw papier: de tekst op de scan kan “gebroken” overkomen. Daarnaast kan de scanner moeite hebben met de doorvoer van afwijkende papiersoorten.
- –
Doorschijnendheid: Het kan voorkomen dat het document dat gescand moet worden zo dun is dat de ene kant van de pagina aan de andere kant zichtbaar is. De scanner kan beide beelden oppikken, waardoor de tekst in de scan niet voldoende leesbaar wordt.
- –
Afwijkende stand van de tekst: Normaal gezien staat de tekst zo op papier dat de tekst parallel aan de korte kanten van het papier loopt. Als de tekst langs de lange kanten van het papier is georiënteerd, is het draaien van de beelden na het scannen noodzakelijk.
- –
Lettergrootte en stijl: Tekst met een lettertype dat kleiner is dan achtpunts kan onleesbaar worden in een gescande afbeelding. Daarnaast kunnen gestileerde fonts onleesbaar worden bij het scannen.
- –
Marges: Informatie die dicht tegen de rand van de pagina staat (binnen 6 mm) kan verloren gaan bij het scannen.
- –
Documenten geprint op een matrixprinter: Documenten geprint op een matrixprinter kunnen soms moeilijk gescand worden omdat de tekst/leestekens door de scanner als op losse delen worden geïnterpreteerd.
- –
Documenten geprint tegen een achtergrondafbeelding: Tekst geprint op een achtergrond kan mogelijk onvoldoende worden gereproduceerd, omdat de scanner het onderscheid tekst achtergrond moeilijk weergeeft.
- –
Negatiefbeelden: Scanners zijn ingesteld voor het herkennen van donkere tekst op een lichte achtergrond. Indien het document lichte tekst op een donkere achtergrond bevat, kan de scanner problemen ondervinden bij het herkennen van het beeld.
Voor documenten die onleesbaar zijn, lastig te scannen of erg omvangrijk, wordt gezocht naar een praktische oplossing zoals het opvragen van een digitaal exemplaar bij de afzender. Indien een analoog archiefstuk niet gedigitaliseerd kan worden, kan geen vervanging plaatsvinden. In zo’n geval geldt dezelfde archiefwijze als bij het archiveren van uitzonderingen.
4.5 Registreren
Als de stukken zijn gescand en gecontroleerd, moeten ze worden geregistreerd in het zaaksysteem. Uitgangspunt bij registratie is dat documenten terug te vinden moeten zijn. Het toevoegen van de juiste metadata is hierbij noodzakelijk. Bepaalde metadata komen al automatisch met de scan mee, degene die registreert voegt aanvullende informatie toe, conform vastgesteld metadataschema. Het is mogelijk om in verschillende bestandsformaten een document te registreren. Als archiefformaat is gekozen voor PDF/A.
De terugvindbaarheid en juistheid worden gecontroleerd tijdens de registratie, door onder andere de keuze voor het juiste proces uit de zaaktypecatalogus te controleren. Achteraf controleren de medewerkers DIV steekproefsgewijs bij de archivering of de documenten terug te vinden zijn aan de hand van de gebruikte metadata. Geconstateerde fouten worden hersteld en ontbrekende gegevens worden alsnog door de medewerker DIV toegevoegd.
4.6 Behandelen
Na registratie wordt het document automatisch ter behandeling doorgestuurd naar de werkvoorraad van de medewerker. Bij doorsturen naar de werkvoorraad van teams, wordt het werk verdeeld over de behandelaars, door postverdelers.
4.7 Archiveren en vernietigen
Medewerkers die binnen hun team verantwoordelijk zijn voor registratie, zijn belast met het tijdelijk opbergen van de te vervangen documenten. Nadat de documenten zijn gescand, geregistreerd en gecontroleerd, worden de papieren documenten gearchiveerd. Documenten worden hiertoe dagelijks aan DIV aangeboden en per dag in maanddozen opgeborgen. Dag van opname in het zaaksysteem is leidend. Daadwerkelijke vernietiging vindt plaats door de medewerker DIV in blokken van 2 maanden, volgens de tabel Bijlage 4. De vernietiging van de vervangen, papieren, documenten is de afronding van het vervangingsproces.
Voorafgaand aan de vernietiging wordt een steekproefcontrole gehouden. De controle gericht op uitzonderingen vindt dan eveneens plaats. Eventuele herstelacties worden uitgevoerd. I stelt jaarlijks een lijst op (conform artikel 8 Archiefbesluit) van de vervangen archiefbescheiden en vult een verklaring van vervanging in. De verklaring bevat de volgende drie onderdelen:
- 1.
Specificatie van de vervangen archiefbescheiden.
- 2.
Grondslag op basis waarvan de vervanging heeft plaatsgevonden (het vervangingsbesluit).
- 3.
Beschrijving van de manier waarop vernietiging van de vervangen archiefbescheiden heeft plaatsgevonden.
In Bijlage 5 is een format opgenomen voor deze verklaring
Na controle worden de vervangen documenten in een papiercontainer gedeponeerd die vervolgens wordt afgesloten. De inhoud van de papiercontainer wordt periodiek opgehaald door een gecertificeerd bedrijf in documentenvernietiging. Gemeente Haaksbergen ontvangt hiervan een bewijs van vernietiging. Na vernietiging van de papieren originelen wordt de vervanging door digitale reproducties geformaliseerd. Deze verklaring wordt na het doorlopen van het vervangingsproces blijvend bewaard en dient als bewijsstuk in geval van juridische geschillen.
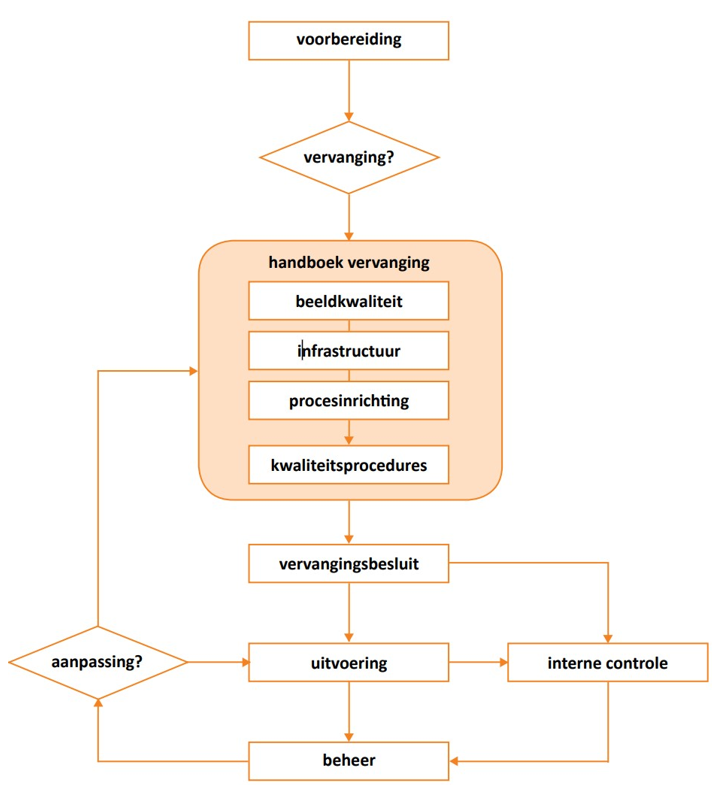
Een systematische weergave van het vervangingsproces is bijgevoegd als Bijlage 6.
4.8 Uitgaande en interne documenten
In Haaksbergen zijn de meeste uitgaande- en interne documenten ‘born-digital’. Deze worden digitaal aangemaakt en gearchiveerd, waardoor er geen noodzaak is voor vervanging. Deze digital born documenten worden door de behandelaars zelf in het systeem geregistreerd. Indien het digital born document in het kader van digitale duurzaamheid niet voldoet aan de standaarden, wordt het document omgezet naar een ander bestandsformaat dat wel aan deze eisen voldoet. Het gaat dan om conversie (artikel 25 Archiefwet). Van de conversie wordt formeel een verklaring opgemaakt.
Indien digital born documenten zijn uitgeprint en er op die geprinte kopie aanvullende informatie staat, moet dit document ook het vervangingsproces ondergaan. De behandelaar heeft in dat geval de verantwoordelijkheid om de documenten ter registratie aan te bieden aan de medewerker die verantwoordelijk is voor de registratie binnen het team, zodat het document het vervangingsproces doorloopt, door bij te scannen of na te scannen. De digitale reproductie wordt vervolgens geregistreerd bij het betreffende dossier/zaak. Op deze manier is gewaarborgd dat alle documenten waar eventueel een natte handtekening op is gezet het proces van vervanging doorlopen.
4.9 vervanging analoge dossiers
Bij vervanging van reeds gevormde analoge dossiers, gelden dezelfde stappen als genoemd in 4.3 en 4.4. Het daadwerkelijke vernietigingsproces zal per situatie worden gewogen en vastgesteld.
5 Kwaliteit
Artikel 26b sub f en h van de Archiefregeling schrijft de zorgdrager voor om inzicht te geven in de inrichting van de controle op juiste en volledige weergave en van het herstel van fouten en in de kwaliteitsprocedures. Door middel van het toepassen van de PDCA (plan-do-check-act cyclus) verbetermethode vindt foutenherstel plaats.
Indien in steekproeven structureel dezelfde fouten worden geconstateerd, komt Haaksbergen tot structurele verbeteracties om desbetreffende fouten in de toekomst te voorkomen. Verbeteracties worden geregistreerd en geëvalueerd.
De kwaliteit van de scans, documenten, zaken en bijhorende metadata worden door medewerkers DIV gecontroleerd op in ieder geval de volgende punten:
- a.
Juistheid (artikel 6 Archiefbesluit 1995)
- –
Registratie van de juiste documenten.
- –
Koppeling van de documenten aan de juiste zaak.
- –
Koppeling van de zaak aan het juiste werkproces/zaaktype.
- –
Kwaliteitseisen van de reproductie.
- –
- b.
Volledigheid (artikel 6 Archiefbesluit 1995)
- –
Zijn alle relevante documenten vervangen.
- –
Zijn alle documenten volledig vervangen.
- –
- c.
Leesbaarheid
- d.
Terugvindbaarheid (artikel 20 Archiefregeling)
- e.
Controle op metadata die aan het document zijn verbonden inclusief vertrouwelijkheid.
- f.
Controle op de samenhang met een werkproces/zaaktype.
Als blijkt dat op een van de punten niet wordt voldaan, wordt het origineel op korte termijn, uiterlijk binnen twee maanden, opnieuw in het vervangingsproces gebracht. Hiertoe worden de papieren documenten minimaal twee maanden bewaard. Voor te vernietigen stukken volstaat controle op basis van steekproef.
De gebruikte scanapparatuur en software wordt maandelijks gecontroleerd en gekalibreerd. Hierbij wordt gecontroleerd of:
- –
De instellingen van de scanner correct zijn (bijv. verscherping, croppen en kalibratie)
- –
De instellingen van de software correct zijn (bijv. bestandsformaat, kleur en ruis).
- –
Fouten die door de controle zijn opgemerkt worden hersteld.
Wekelijks worden schoonmaakwerkzaamheden uitgevoerd. Hierdoor wordt voorkomen dat stofdeeltjes, spikkeltjes of strepen veroorzaken op de scanafbeelding.
6 Risico’s
De uitvoering van de vernietigingsprocedure kan leiden tot de volgende risico’s:
- 1.
Medewerkers in de organisatie leveren de analoge interne en verzonden archiefbescheiden niet aan voor opberging in weekdozen.
Van de archiefbescheiden die niet aangeboden worden voor de vernietigingsprocedure, accepteert Haaksbergen het risico. De bescheiden moeten op een later moment worden vernietigd. Creëren van bewustzijn in de organisatie moet het risico verkleinen.
- 2.
De te vervangen archiefbescheiden worden niet per 2 maanden vernietigd zoals afgesproken.
Als de termijn is verstreken, moet vernietiging op een later moment alsnog plaatsvinden.
- 3.
Aanlevering vernietigingscertificaat.
Voor deze specifieke aanleveringen moet een vernietigingscertificaat wordt verstrekt.
7 Beheren en onderhouden van het proces
Wet- en regelgeving en technologische veranderingen kunnen ertoe leiden dat het vervangingsproces herzien moet worden. Deze veranderingen kunnen zorgen voor kleine of grote wijzigingen in het vervangingsproces. Beleidsmedewerker DIV controleert jaarlijks of er nog gewerkt wordt volgens het vervangingshandboek en zal, indien nodig, het vervangingshandboek aanpassen: Kleine procedurele wijzigingen worden onmiddellijk doorgevoerd in het handboek en bijgehouden in een logboek, Bijlage 7. Bij het doorvoeren van kleine veranderingen wordt het proces opnieuw getoetst, zodat de correcte toepassing van het handboek gewaarborgd blijft.
Grotere wijzigingen kunnen ertoe leiden dat een nieuw vervangingsbesluit moet worden genomen. Haaksbergen zal bij de volgende wijzigingen een nieuw vervangingshandboek en een nieuw vervangingsbesluit vaststellen:
- –
Bij veranderingen in de wettelijke eisen die aan vervanging worden gesteld.
- –
Bij een wijziging van de technische en/of visuele eisen voor de digitale reproducties die van invloed is op de kwaliteit van desbetreffende reproducties.
- –
Bij een sterk gewijzigd(e) (perceptie van het) belang van de betreffende archiefbescheiden bij de zorgdrager.
8 Bijlagen
Bijlage 1: Taken en verantwoordelijkheden
|
Rol in vervangingsproces |
Omschrijving verantwoordelijkheden |
Orgaan/ functie |
|
Bestuur |
De zorgdrager is verantwoordelijk voor informatie- en archiefmanagement. De zorgdrager draagt zorg voor een overkoepelend beleidsprogramma voor informatie- en archiefmanagement, de organisatorische inbedding en voldoende middelen. De zorgdrager is verantwoordelijk voor periodieke monitoring en correctie van de werking van het archief (in brede zin), inclusief het vervangingsproces. |
College van Burgemeester en Wethouders |
|
Proceseigenaar vervangingsproces |
De eigenaar Vervangingsproces is verantwoordelijk voor de juiste werking van zijn proces, de kwaliteit van de output en (het laten) vaststellen van documentatie van het vervangingsproces. Tevens is hij/zij change manager voor zijn/haar proces. |
Beleidsmedewerker DIV |
|
Beleidsmedewerker vervangingsproces |
De Beleidsmedewerker DIV is verantwoordelijk voor het opstellen van beleid en documentatie t.b.v. het vervangingsproces. |
Beleidsmedewerker DIV |
|
Uitvoerder vervangingsproces |
De medewerker DIV is verantwoordelijk voor het archiefbeheer van analoge en digitale documenten en voor het registreren van digitale documenten Het hierbij uitvoeren van kwaliteitscontroles op de registratie. het scannen van de analoge documenten en het uitvoeren van kwaliteitscontroles op de scans. |
Medewerker DIV Ambtenaren belast met registratie binnen hun Team |
|
Technisch beheer |
Technisch beheer is verantwoordelijk voor het technisch functioneren van de applicaties en de onderliggende infrastructuur die nodig zijn voor de uitvoering van het vervangings- en informatiebeheerproces. |
Adviseur ICT |
|
Functioneel beheer |
Functioneel beheer is verantwoordelijk voor de functionele inrichting en werking van de applicaties die nodig zijn voor de uitvoering van het vervangings- en informatiebeheerproces. |
Functioneel Beheerder zaaksysteem |
|
Auditor |
De door B&W aangestelde inspecteur auditeert jaarlijks het vervangingsproces en het digitale informatiebeheer. |
|
Bijlage 2: Minimale Metadataset (MMS)
De MMS voor duurzame toegankelijkheid van Gemeente Haaksbergen is gebaseerd op de principes van het MDTO en afgeleid van de IRMA.
Informatie-element niveau
- •
Datum: Datum van opmaak of ontvangst van het informatie-element.
- •
Documenttype: Geeft de functie en structuur van het informatie-element aan.
- •
Onderwerp: Korte samenvatting van de inhoud van het informatie-element.
- •
Status: Geeft aan of het informatie-element in concept of definitief is.
Zaak/ Dossier niveau
- •
Einddatum: Datum waarop de zaak of het dossier is afgesloten.
- •
Gemeenschappelijk kenmerk: Een unieke code die alle informatie behorende tot een zaak bijeen houdt.
- •
Resultaat: Het inhoudelijke resultaat van een zaak.
- •
Startdatum: Datum waarop de zaak of het dossier is geopend.
- •
Vertrouwelijkheid: Niveau van vertrouwelijkheid (bijv. openbaar, intern, vertrouwelijk).
Procesniveau
- •
Proces: Naam van het proces waartoe het informatie-element behoort.
- •
Thema: Hoofdthema van het proces.
- •
Sub thema: Specifiek sub thema binnen het hoofdthema. Behandelaarsniveau
- •
Accountnaam: Naam van de gebruiker die het informatie-element heeft aangemaakt of bewerkt.
- •
Afdeling: Afdeling waartoe de behandelaar behoort.
- •
Dienst: Dienst waartoe de behandelaar behoort.
- •
Functie: Functie van de behandelaar.
- •
Naam behandelaar: Naam van de behandelaar.
Technische gegevens niveau
- •
Autorisaties: Toegangsrechten tot het informatie-element.
- •
Bestandsformaat: Formaat van het informatie-element (bijv. PDF, DOCX).
- •
Omvang: Grootte van het bestand.
- •
Unieke code: Unieke identificatiecode voor het informatie-element.
Bijlage 3: Technische specificaties
Bijlage 4: Tabel vernietiging
|
Geregistreerd |
Vernietigen |
|
Januari |
April |
|
Februari |
April |
|
Maart |
Juni |
|
April |
Juni |
|
Mei |
Augustus |
|
Juni |
Augustus |
|
Juli |
Oktober |
|
Augustus |
Oktober |
|
September |
December |
|
Oktober |
December |
|
November |
Februari |
|
December |
februari |
Bijlage 5: Verklaring van vervanging (concept)
Ondergetekende verklaart, namens het College van Gemeente Haaksbergen, dat de genoemde papieren archiefbescheiden, die volgens het Handboek Vervanging Archiefbescheiden Gemeente Haaksbergen [datum] door digitale reproducties zijn vervangen, zijn vernietigd.
Het betreft de papieren archiefbescheiden die door digitale reproducties zijn vervangen van
[begindatum] tot en met [einddatum].
De door digitale reproducties vervangen papieren archiefbescheiden, zijn vernietigd door versnippering en/of verbranding door [naam vernietiger].
Haaksbergen
[datum]
De gemeentesecretaris:
Bijlagen:
- 1.
Besluit [nummer] tot vervanging van archiefbescheiden d.d. [datum]
- 2.
Overzicht vervangen en vervolgens vernietigde archiefbescheiden
Bijlage 6: Systematische weergave vervangingsproces
Bijlage 7: Logboek kleine wijzigingen
Wijzigingen worden opgenomen in het handboek voor zover ze betrekking hebben op het algemene vervangingsproces en/of de processen waar een vervangingsbesluit voor is genomen.
Kleine wijzigingen die de kwaliteit verbeteren, kan de proceseigenaar vervanging doorvoeren. Deze worden bijgehouden in het logboek voor kleine wijzigingen
|
Wat is gewijzigd |
Waarom is dit gewijzigd |
Door wie is dit gewijzigd |
Wanneer is dit gewijzigd |
Akkoord door |
|
|
|
|
|
|
|
|
|
|
|
|
|
|
|
|
|
|
|
|
|
|
|
Bijlage 8: Bronnen
- –
Archiefwet 1995: Deze wet vormt de basis voor het beheer van archieven in Nederland.
- –
Archiefregeling: Deze regeling geeft nadere invulling aan de Archiefwet en bevat specifieke eisen voor de vervanging van archiefbescheiden.
- –
Archiefbesluit 1995: Dit besluit bevat aanvullende regels over de zorg voor archiefbescheiden.
- –
ISO- en Nen-normen: Internationale en nationale normen voor digitale archivering en beeldkwaliteit
- –
Handboek Vervanging Gemeente Enschede
- –
Handboek Vervanging Archiefbescheiden Gemeente Borne
- –
Handboek Vervanging Gemeente Meppel
- –
Website Nationale Bibliotheek van Nederland: www.metamorfoze.nl
Ziet u een fout in deze regeling?
Bent u van mening dat de inhoud niet juist is? Neem dan contact op met de organisatie die de regelgeving heeft gepubliceerd. Deze organisatie is namelijk zelf verantwoordelijk voor de inhoud van de regelgeving. De naam van de organisatie ziet u bovenaan de regelgeving. De contactgegevens van de organisatie kunt u hier opzoeken: organisaties.overheid.nl.
Werkt de website of een link niet goed? Stuur dan een e-mail naar regelgeving@overheid.nl