Permanente link
Naar de actuele versie van de regeling
https://lokaleregelgeving.overheid.nl/CVDR729350
Naar de door u bekeken versie
https://lokaleregelgeving.overheid.nl/CVDR729350/1
Regeling vervallen per 01-01-2026
Nadere regels voor de berekening van de bouwkosten 2025
Geldend van 01-01-2025 t/m 31-12-2025
Intitulé
Nadere regels voor de berekening van de bouwkosten 2025Wettelijke grondslag: Legesverordening gemeente Heemskerk
1 Inleiding
Op grond van de Legesverordening worden de leges voor een omgevingsvergunning met bouwactiviteiten gebaseerd op de vastgestelde bouwkosten van het betreffende bouwplan.
De bouwkosten vormen de maatstaf om de leges te kunnen vaststellen. Om te kunnen bepalen welke grondslag moet worden gebruikt, wordt aan de aanvrager van een omgevingsvergunning verzocht om op het aanvraagformulier een opgave van de bouwkosten van het bouwplan te geven.
Om de aannemelijkheid van deze opgave van de bouwkosten te kunnen toetsen is een lijst met kengetallen ontwikkeld door Casadata. Via de kengetallenlijst is het mogelijk om voor ieder bouwplan te bepalen hoe hoog de gemiddelde/normale bouwkosten zijn. In het navolgende wordt deze uitkomst de normberekening genoemd. Omdat de normberekening een weergave is van de gemiddelde/normale bouwkosten, zal de opgave van de bouwkosten hier in de regel iets van afwijken. Binnen bepaalde, hierna aangegeven grenzen is dit acceptabel. Bij een grotere afwijking zal op basis van een meer gedetailleerde toetsing door de vergunningverlener moeten worden bepaald of de opgave van de bouwkosten aannemelijk is.
2 Doel
Doel en uitgangspunten van de Nadere regels voor de berekening van de bouwkosten.
De belangrijkste uitgangspunten voor de bouwkosten van Heemskerk zijn:
- •
duidelijkheid voor de aanvrager;
- •
goed toetsbaar en controleerbaar, openbaar en eenduidig beleid.
Nadere regels voor de berekening van de bouwkosten.
De bouwkosten zijn van toepassing op omgevingsvergunningplichtige bouwwerken voor de activiteit bouwen.
Aanneemsom.
Voor een aanvraag voor een omgevingsvergunning voor de activiteit bouwen is een reële aanneemsom nodig om de leges te berekenen. De hoogte van de leges is te vinden in de Tarieventabel bij de Legesverordening.
3 Bouwkosten
3.1 Bepaling hoogte bouwkosten
Ten aanzien van het vaststellen van de maatstaf gelden de volgende regels:
- 1.
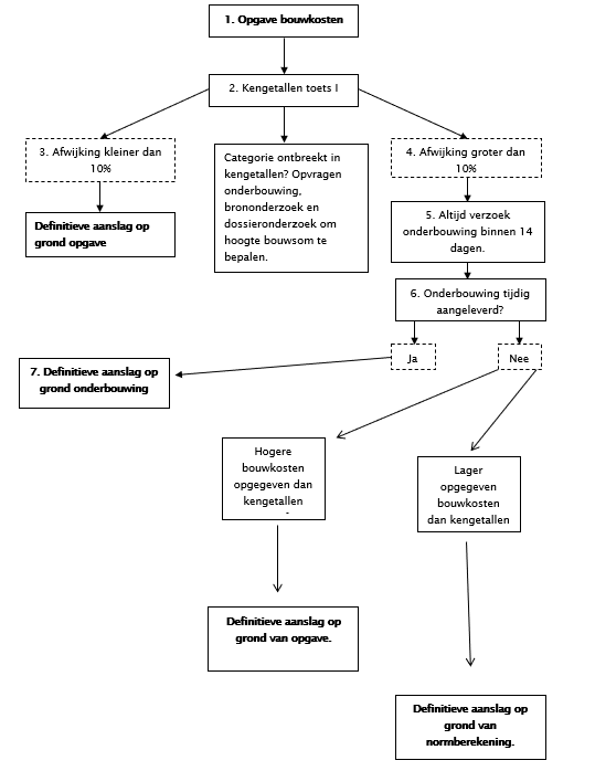
Als maatstaf voor de berekening van de leges wordt de opgave van de bouwkosten gebruikt uit de aanvraag voor een omgevingsvergunning. Daarbij is de datum van de aanvraag bepalend voor aan welke kengetallen er getoetst gaat worden. Wanneer de hoogte van de bouwsom niet te controleren is met kengetallen, omdat de categorie ontbreekt in de kengetallen, dan vragen wij een offerte op. Ook wordt aan de hand van eerdere projecten en brononderzoek onderzocht of de opgegeven bouwkosten aannemelijk zijn.
- 2.
De opgegeven bouwkosten worden getoetst aan de kengetallen bouwkosten Noord-Holland oktober 2024 van Casadata. De kengetallen worden als bijlage bij deze regeling gevoegd. De normberekening berust op de gemiddelde kosten van een bouwwerk.
- 3.
Een kleine afwijking tot 10% van deze kosten is dan ook normaal. Er zal dan ook een definitieve aanslag op grond van de opgave bouwkosten volgen.
- 4.
Indien de afwijking van de normberekening groter is dan 10% of indien bij de aanvraag geen opgave van de bouwkosten wordt gedaan, wordt de aanvrager altijd verzocht om een onderbouwde opgave van de bouwkosten. Dit kan bijvoorbeeld door middel van een offerte.
- 5.
De termijn voor het aanleveren van een onderbouwing van de opgegeven bouwkosten bedraagt 14 dagen.
- 6.
Indien niet of niet tijdig wordt gereageerd op het verzoek om een onderbouwde opgave van de bouwkosten, worden bij lager opgegeven bouwkosten dan de normberekening, de leges berekend op grond van de normberekening en bij definitieve aanslag vastgesteld. Bij hoger opgegeven bouwkosten wordt gebruik gemaakt van de hoger opgegeven bouwkosten. Het niet opgeven van de bouwkosten is overigens strijdig met de indieningvereisten uit artikel 7.6 van de Omgevingsregeling.
- 7.
Als de opgegeven bouwkosten tijdig worden onderbouwd, dan worden de leges berekend op grond van de onderbouwde opgave van de bouwkosten en bij definitieve aanslag vastgesteld.
3.2 In schema
4 Kengetallen
4.1 De kengetallenlijst
De kengetallenlijst voor normberekening voor toetsing van een reële aanneemsom van de gemeente Heemskerk is gebaseerd op de meest recente uitgave van “Basisbedragen bouwleges 2024, onderdeel “Basisbedragen bouwkosten voor leges Noord-Holland 4e kwartaal van Casadata. Deze is in de bijlage van deze regeling toegevoegd.
5 Slotbepalingen
5.1 Intrekking oude regeling
De Nadere regels voor de berekening van de bouwkosten gemeente Heemskerk 2024 worden ingetrokken.
5.2 Overgangsregeling
Op aanvragen die zijn ingediend voor de datum van inwerkingtreding, maar waarop nog niet is beslist, zijn de oude Nadere regels van toepassing.
5.3 Inwerkingtreding
Deze nadere regels treden in werking met ingang van 1 januari 2025.
5.4 Citeertitel
Deze nadere regels worden aangehaald als: Nadere regels voor de berekening van de bouwkosten 2025.
Ondertekening
Aldus vastgesteld in de B&W vergadering 26 november 2024,
burgemeester en wethouders van Heemskerk,
de secretaris,
de burgemeester,
Bijlage Basisbedragen Bouwkosten voor leges 4e kwartaal 2024 Noord-Holland
COLOFON
De Casadata Basisbedragen Bouwkosten voor leges Nederland is een uitgave van Casdata CV in Doetinchem.
Copyright 2024 Casadata CV, alle rechten voorbehouden.
Geheel of gedeeltelijke overneming of reproductie van de inhoud van deze uitgave, op welke wijze dan ook, zonder voorafgaande schriftelijke toestemming van de auteursrechthebbende is verboden.
Het verbod betreft ook geheel of gedeeltelijke bewerking.
Samenstellers en de uitgever zijn zich volledig bewust van hun taak een zo betrouwbaar mogelijk boekwerk te verzorgen.
Niettemin kunnen zij geen aansprakelijkheid aanvaarden voor in dit boekwerk voorkomende onjuistheden.
Casadata CV
Westendorpseweg 3A, 7004 JD Doetinchem.
www.casadata.nl info@casadata.nl
Telefoon (0314) 34 20 39
Rabobank NL06 RABO 01054 86477
KvK Arnhem 9159150
INLEIDING
Algemeen
Voor het vaststellen van de hoogte van leges voor bouwvergunningen bevat deze publicatie 'Casadata Basisbedragen Bouwkosten gebouwen voor leges', kortweg 'Basisbedragen Bouwleges' de all-in bedragen van alle kosten die voortvloeien uit bouwen.
Door deze te vermenigvuldigen met de inhoud bruto inhoud (per m³) of bruto vloeroppervlakte (per m²) van het gebouw rekent u de totale gebouwkosten per gebouw of object uit.
Door deze methode te gebruiken kunt u in enkele minuten het juiste bouwkostenbudget bepalen.
De budgetten zijn volgens de NEN 2699 (Investerings- en exploitatiekosten van onroerende zaken - Begripsomschrijvingen en indeling) en de inhouden en oppervlakten zijn volgens de NEN 2580 (Oppervlakten en inhouden van Gebouwen) berekend.
Als er een omgevingsvergunning bij de gemeente wordt aangevraagd, dan berekent de gemeente de zogenaamde bouwvergunningleges, ook wel bouwleges genoemd.
De bouwleges worden bepaald aan de hand van bouwkosten excl. btw.
De hoogte van de leges hangt af van hetgeen de gemeente in de eigen legesverordening heeft opgenomen. Dit verschilt van gemeente tot gemeente.
Onder bouwkosten wordt verstaan de aannemingssom (exclusief omzetbelasting) als bedoeld in paragraaf 1, eerste lid, van de Uniforme administratieve voorwaarden voor uitvoering van werken 1989 (UAV 1989) voor het uit te voeren werk, of voor zover deze ontbreekt een raming van de bouwkosten (exclusief omzetbelasting) als bedoeld in het normblad NEN 2699, uitgave 2013, of zoals dit normblad laatstelijk is vervangen of gewijzigd en waarbij de inhoud van het bouwwerk wordt berekend conform NEN 2580.
Bouwkosten zijn de kosten die ontstaan ten behoeve van de realisering van een bouwproject tot en met de oplevering van het gebouwde.
Bij de raming van de bouwkosten moet worden uitgegaan van de prijzen die in het economische verkeer aan een derde zou moeten worden betaald voor het tot stand brengen van het bouwwerk. Het is voor een raming van de bouwkosten dan ook niet van belang of de daadwerkelijke bouw geheel door een bouwbedrijf wordt uitgevoerd of geheel of gedeeltelijk door zelfwerkzaamheid plaats vindt.
Tot de bouwkosten worden niet gerekend de grondkosten (omvattende de verwervingskosten van het terrein, de kosten van het bouwrijp maken), de inrichtingskosten en als de bijkomende kosten (waartoe onder andere behoren de architecten- en de adviseurshonoraria, kosten voor grondonderzoek, verzekeringen, omzetbelasting en andere heffingen).
Tot de bouwkosten horen echter wel de kosten van de afwerking, installatie, liften, roltrappen en dergelijke, voor zover deze installaties behoren tot de normaal te verwachten inrichting van het betrokken bouwwerk.
In de basisbedragen gebouwen zijn alle kosten opgenomen die voorvloeien ten behoeve van het bouwen of herbouwen.
De bouwkundige werken, installaties (werktuigbouwkundige en elektrische installaties) en de vaste inrichting zijn in de genoemde basisbedragen gebouwen opgenomen.
Ook zijn de opslagen zoals uitvoerings- en algemene kosten, verzekeringen en de winst en risico opgenomen in de herbouwwaarde.
De BTW is buiten de berekeningen gehouden.
Alle gebouwen dienen aan alle wettelijke normen te voldoen.
In de tabellen worden de basisbedragen voor de verschillende gebouwtypen per m³ bruto inhoud (m3 bi) en per m² bruto vloeroppervlakte (m2 bvo) gegeven volgens NEN 2580 (Oppervlakten en inhouden van Gebouwen), tenzij anders in of bij de tabel met basisbedragen is vermeld.
Ook de hoogte en het type gebouw alsmede het uitvoeringsniveau hebben invloed op de basisbedragen gebouwen en worden dan ook vermeld waar dit nodig is.
De bouwkosten zijn opgebouwd volgens de NEN 2699 en ingedeeld volgens de NL/SFB methode.
De bedragen kunnen per provincie anders zijn, ook al omdat men niet op de zelfde wijze kan bouwen of door regionale invloeden.
De in de editie Nederland gepubliceerde basisbedragen voor het berekenen van de bouwkosten zijn een landelijk gemiddelde van de provincies.
Voor het berekenen van de bouwkosten vindt u de provinciale basisbedragen in combinatie met het gemak van de online Casadata LegesCalc app.
De gepubliceerde bouwkosten zijn bedoeld om tijdens het ontwerpproces en in de aanbestedingsfase een betrouwbare indicatie
van de bouw- en investeringskosten te geven voor het bepalen en controleren van de bouwkosten budgetten.
Sneller, accurater en actueler met Casadata LegesCalc online
Nog sneller en gemakkelijker kunt u de bouwleges berekenen met de Casadata LegesCalc online.
Met deze LegesCalc applicatie maakt u gebruik van de Basisbedragen BouwLeges van uw eigen provincie, die Casadata elk kwartaal kan actualiseren.
Daarmee werkt u accurater, omdat de basisbedragen in uw provincie door regionale invloeden van het landelijk gemiddelde kunnen afwijken.
Met de kwartaalcijfers werkt u actueler dan met jaarcijfers, omdat de bouwkosten door de kostenontwikkelingen in de branche na verloop van tijd meer gaan afwijken.
Tevens ontvangt u alle kwartaalbedragen van uw provincie in een PDF-publicatie.
Neem voor meer informatie of een presentatie contact op met de Klantenservice via info@casadata.nl of mobiel 06 3712 0279.
Bouwkosten volgens NEN 2699
1 Bouwkundige werken
(A) Funderingen
(B) Skelet
(C) Dakafbouw/dakafwerking
(D) Gevelafbouw/gevelafwerking
(E) Binnenwandafbouw/binnenwandafwerking
(F) Vloerafbouw/vloerafwerking
(G) Trappen/hellingbanen
(H) Plafonds binnen/buiten
2 Installaties
(A) Werktuigbouwkundig: vloeistof- en gasinstallaties
(B) Werktuigbouwkundig: klimaatinstallaties
(C) Elektra: energievoorziening, verlichting
(D) Elektra: communicatie, beveiliging
(E) Transportinstallaties
3 Vaste inrichtingen en voorzieningen
(A) Vaste inrichtingen en voorzieningen
4 Terrein
(A) Grondvoorzieningen
(B) Opstallen (gebouwtjes, overkappingen, enz.)
(C) Omheining en afwerking
(D) Installaties in het terrein
(E) Terreininrichting
5 Algemene uitvoeringskosten/diversen
(A) Diversen (detaillering in ontwerpfase)
(B) Algemene uitvoeringskosten (project)
(C) Coördinatiekosten nevenaannemers
(D) Algemene bedrijfskosten (bouwbedrijf)
(E) Winst en risico (bouwbedrijf)
Opbouw basisbedragen bouwkosten Leges
In de basisbedragen bouwkosten voor de leges zijn de verschillende kostengegevens opgenomen, namelijk:
Bouwkosten:
(1-) Funderingen
(2-) Ruwbouw
(3-) Afbouw
(4-) Afwerkingen
(5-) Installaties werktuigbouwkundig
(6-) Installaties electrotechnisch
(7-) Vaste voorzieningen
(8-) Losse inventaris (niet opgenomen in de basisbedragen)
(9-) Terrein (niet opgenomen in de basisbedragen)
(0-) Indirecte projectkosten
Woningtypes
Uitvoeringsniveau
Voor alle gebouwen is uitgegaan van een standaard afwerkingsniveau.
Alleen voor woonvoorzieningen is deze verder onderverdeeld.
Voor alle uitvoeringsniveaus geldt het bouwbesluit.
Uitvoeringsniveau Standaard
Spouwmuur met normale isolatie, buitenspouwblad gevelsteen, binnenspouwblad kalkzandsteen.
Hardhouten buitenkozijnen, plaatstalen binnenkozijnen en opdek binnendeuren, vurenhouten trappen, tegelwerk natte ruimten tot 1,8 m, binnenwanden behangklaar, CV-ketel met warm-tapwatervoorziening, normaal schakelmateriaal, standaard keuken en sanitair.
Het betreft meestal de goedkopere (planmatige gebouwde) huur- en koopwoningen.
Uitvoeringsniveau Hoogwaardig
Spouwmuur met normale isolatie, buitenspouwblad gevelsteen, binnenspouwblad kalkzandsteen.
Hardhouten buitenkozijnen en plaatstalen binnenkozijnen, opdek binnendeuren, vurenhouten trappen, tegelwerk natte ruimten tot 2,20 m, binnenwanden behangklaar, gedeeltelijk stucwerk in de woon- en verkeersruimten. Hr-ketel met warm- tapwatervoorziening, beter schakelmateriaal, betere keuken en sanitair.
Het betreft meestal de middensector (planmatige gebouwde) huur- en koopwoningen.
Uitvoeringsniveau Luxe
Spouwmuur met optimale isolatie, buitenspouwblad betere gevelsteen, binnenspouwblad kalkzandsteen.
Hardhouten buitenkozijnen en hardhouten binnenkozijnen, luxe stijl binnendeuren, hardhouten trappen, luxe tegelwerk natte ruimten tot plafond, binnenwanden stukwerk.
HR ketel met warm-tapwatervoorziening, luxe design schakelmateriaal, luxe design keuken en sanitair.
Het betreft meestal de duurdere in opdracht gebouwde koopwoningen
Toeslagen
Gebouwen kunnen dezelfde vorm hebben, maar de afwerkingen of installaties kunnen verschillen.
Het kunnen verschillende geveltypen zijn met bijvoorbeeld andere materialen voor de kozijnen.
De gebouwinstallatie kan van simpele uitvoering zijn tot aan een Hightech installatie.
De architectuur kan per gebouw verschillen met zeer afwijkende architectuur.
Gevels kunnen strak zonder enige uitbouw zijn tot aan veel verfraaiïngen.
Voor de verschillende gebouwen worden de toeslagen in percentages gegeven.
Per gebouwsoort zijn er verschillende toeslagen van toepassing.
Toeslagen voor 1 Civieltechnische voorzieningen:
+2% Geschilderde wanden
+3% Hoog verlichtingsniveau
Toeslagen voor 2 Agrarische en industriële voorzieningen:
+4% voor afwijkende architectuur, natuursteen beplating, luxe aluminium, houten of kunststof puien, inhammen of ronde hoeken.
+3% voor betonnen draagconstructie i.p.v. staal
+1% voorMetalen gevelbeplating in kleur
+2% voor dockshelters met docklevelers
+2% voor inrichting kantooroppervlak groter dan 15% van de oppervlakte bij bedrijfsgebouwen
+2% voor PLC installatie voor het regelen van de CV-opwekking
+2% voor IBS (Installatie Beheer Systeem) voor beheer van de installatie
+4% voor GBS (Gebouw Beheer Systeem) voor regeling van klimaat en brandmelding
+6% voor GBS Plus installatie voor regeling van klimaat, brandmelding en inbraakbeveiliging
Toeslagen voor 3 Administratieve, commerciële en beschermende voorzieningen:
+5% voor afwijkende architectuur, natuursteen beplating, luxe aluminium, houten of kunststof puien, inhammen of ronde hoeken.
+9% voor vliesgevel
+1% voor PLC installatie voor het regelen van de CV-opwekking
+2% voor IBS (Installatie Beheer Systeem) voor beheer van de installatie
+4% voor GBS (Gebouw Beheer Systeem) voor regeling van klimaat en brandmelding
+6% voor GBS Plus installatie voor regeling van klimaat, brandmelding en inbraakbeveiliging
+8% voor GBS Plus Plus installatie voor regeling van klimaat, brandmelding, inbraakbeveiliging, verlichting en toegangscontrole
Toeslagen voor 4 Gezondheids- en sociale voorzieningen:
+4% voor afwijkende architectuur, natuursteen beplating, luxe aluminium, houten of kunststof puien, inhammen of ronde hoeken.
+8% voor vliesgevel
+1% voor PLC installatie voor het regelen van de CV-opwekking
+3% voor IBS (Installatie Beheer Systeem) voor beheer van de installatie
+5% voor GBS (Gebouw Beheer Systeem) voor regeling van klimaat en brandmelding
+7% voor GBS Plus installatie voor regeling van klimaat, brandmelding en inbraakbeveiliging
+10% voor GBS Plus Plus installatie voor regeling van klimaat, brandmelding, inbraakbeveiliging, verlichting en toegangscontrole
Toeslagen voor 5 Recreatieve voorzieningen:
+3% voor afwijkende architectuur, natuursteen beplating, luxe aluminium, houten of kunststof puien, inhammen of ronde hoeken.
+1% voor PLC installatie voor het regelen van de CV-opwekking
+1% voor IBS (Installatie Beheer Systeem) voor beheer van de installatie
+2% voor GBS (Gebouw Beheer Systeem) voor regeling van klimaat en brandmelding
+4% voor GBS Plus installatie voor regeling van klimaat, brandmelding en inbraakbeveiliging
+8% voor GBS Plus Plus installatie voor regeling van klimaat, brandmelding, inbraakbeveiliging, verlichting en toegangscontrole
Toeslagen voor 7 Onderwijs-, wetenschaps en informatievoorzieningen:
+5% voor afwijkende architectuur, natuursteen beplating, luxe aluminium, houten of kunststof puien, inhammen of ronde hoeken.
+7% voor vliesgevel
+1% voor PLC installatie voor het regelen van de CV-opwekking
+2% voor IBS (Installatie Beheer Systeem) voor beheer van de installatie
+4% voor GBS (Gebouw Beheer Systeem) voor regeling van klimaat en brandmelding
+6% voor GBS Plus installatie voor regeling van klimaat, brandmelding en inbraakbeveiliging
+8% voor GBS Plus Plus installatie voor regeling van klimaat, brandmelding, inbraakbeveiliging, verlichting en toegangscontrole
Toeslagen voor 8 Woonvoorzieningen:
+5% voor afwijkende architectuur, natuursteen beplating, luxe aluminium, houten of kunststof puien, inhammen of ronde hoeken.
+4% voor rieten daken
+3% voor inrichting met luxe sanitair
+6% voor inrichting met luxe keuken
+12% voor inrichting met zeer luxe keuken
-4% projectkorting bij 20 tot 50 woningen
-7% projectkorting bij 51 tot 100 woningen
-8,5% projectkorting vanaf 101 woningen
|
12 Wegentransport voorzieningen |
|
|
|
|
|
|
|
|
122 Wegen voor motorvoertuigen |
|
|
|
|
|
|
|
|
|
|
Basisbedrag bouwkosten voor leges bij m² oppervlakte |
|||||
|
|
|
|
251 |
501 |
1001 |
2501 |
|
|
|
|
Tot |
tot |
tot |
tot |
tot |
Vanaf |
|
|
|
250 |
500 |
1000 |
2500 |
10000 |
10001 |
|
Wegen voor motorvoertuigen |
|
|
|
|
|
|
|
|
Bedragen per m2 oppervlakte |
|
|
|
|
|
|
|
|
Hoofdwegen, buiten de bebouwde kom |
|
|
|
|
|
|
|
|
|
1 Rijbaan, breedte 4 m, zijberm 1 m |
1279 |
1100 |
990 |
914 |
880 |
847 |
|
|
2 Rijbanen, breedte 7,5 m, tussenberm 1,5 m, zijberm 1 m |
857 |
736 |
663 |
612 |
589 |
568 |
|
Secundaire wegen, buiten de bebouwde kom |
|
|
|
|
|
|
|
|
|
1 Rijbaan, breedte 4 m |
895 |
770 |
693 |
640 |
616 |
593 |
|
|
2 Rijbanen, breedte 7,5 m |
600 |
516 |
466 |
430 |
413 |
399 |
|
Secundaire wegen, binnen de bebouwde kom |
|
|
|
|
|
|
|
|
|
1 Rijbaan, breedte 4 m |
959 |
825 |
743 |
686 |
660 |
636 |
|
|
2 Rijbanen, breedte 7,5 m |
643 |
553 |
497 |
458 |
442 |
425 |
|
Gebiedsontsluitingswegen |
|
|
|
|
|
|
|
|
|
1 Rijbaan, breedte 4 m |
626 |
539 |
486 |
448 |
432 |
415 |
|
|
2 Rijbanen, breedte 7,5 m |
420 |
361 |
324 |
300 |
288 |
278 |
|
Ventwegen, asfalt |
|
|
|
|
|
|
|
|
|
1 Rijbaan, 30 km |
1240 |
1067 |
960 |
887 |
854 |
822 |
|
|
1 Rijbaan, 60 km |
1364 |
1173 |
1057 |
975 |
938 |
903 |
|
Ventwegen, betonnen klinkers |
|
|
|
|
|
|
|
|
|
1 Rijbaan, 30 km |
1317 |
1133 |
1020 |
940 |
905 |
871 |
|
|
1 Rijbaan, 60 km |
1515 |
1303 |
1172 |
1082 |
1042 |
1003 |
|
Ventwegen, gebakken klinkers |
|
|
|
|
|
|
|
|
|
1 Rijbaan, 30 km |
1662 |
1430 |
1288 |
1189 |
1144 |
1102 |
|
|
1 Rijbaan, 60 km |
1913 |
1645 |
1480 |
1367 |
1315 |
1267 |
|
12 Wegentransport voorzieningen |
|
|
|
|
|
|
|
|
125 Wegen anders dan voor motorvoertuigen |
|
|
|
|
|
|
|
|
|
|
Basisbedrag bouwkosten voor leges bij m² oppervlakte |
|||||
|
|
|
|
101 |
251 |
501 |
751 |
|
|
|
|
Tot |
tot |
tot |
tot |
tot |
Vanaf |
|
|
|
100 |
250 |
500 |
750 |
2500 |
2501 |
|
Voetpaden |
|
|
|
|
|
|
|
|
Bedragen per m2 oppervlakte |
|
|
|
|
|
|
|
|
Voetpaden, vrijliggende |
|
|
|
|
|
|
|
|
|
1 strook, breedte 1,50 m |
77 |
67 |
60 |
56 |
54 |
52 |
|
|
2 stroken, breedte 3,50 m |
66 |
57 |
52 |
47 |
45 |
44 |
|
Voetpaden, trottoir |
|
|
|
|
|
|
|
|
|
1 strook, tot 1,00 m |
99 |
85 |
77 |
71 |
69 |
67 |
|
|
1 strook, van 1,00 tot 1,25 m |
93 |
80 |
73 |
67 |
65 |
63 |
|
|
1 strook, van 1,25 tot 1,50 m |
89 |
76 |
68 |
63 |
60 |
58 |
|
|
1 strook, van 1,50 tot 2,00 m |
87 |
75 |
67 |
62 |
59 |
57 |
|
|
1 strook, van 2,00 tot 2,50 m |
84 |
73 |
66 |
62 |
59 |
57 |
|
|
|
|
|
|
|
|
|
|
|
|
Basisbedrag bouwkosten voor leges bij m² oppervlakte |
|||||
|
|
|
|
101 |
251 |
501 |
751 |
|
|
|
|
Tot |
tot |
tot |
tot |
tot |
Vanaf |
|
|
|
100 |
250 |
500 |
750 |
2500 |
2501 |
|
Fietspaden |
|
|
|
|
|
|
|
|
Bedragen per m2 oppervlakte |
|
|
|
|
|
|
|
|
Fietspaden, vrijliggende, asfalt |
|
|
|
|
|
|
|
|
|
1 strook, breedte 1,50 m |
129 |
110 |
99 |
91 |
88 |
84 |
|
|
1 strook, breedte 2,00 m |
110 |
96 |
87 |
79 |
76 |
74 |
|
|
2 stroken, breedte 3,50 m |
89 |
76 |
68 |
63 |
60 |
58 |
|
Fietspaden, vrijliggende, betonnen klinkers |
|
|
|
|
|
|
|
|
|
1 strook, breedte 1,50 m |
135 |
116 |
105 |
98 |
94 |
91 |
|
|
1 strook, breedte 2,00 m |
115 |
100 |
90 |
82 |
79 |
76 |
|
|
2 stroken, breedte 3,50 m |
93 |
80 |
73 |
67 |
65 |
63 |
|
Fietspaden, vrijliggende, gebakken klinkers |
|
|
|
|
|
|
|
|
|
1 strook, breedte 1,50 m |
141 |
122 |
109 |
101 |
98 |
94 |
|
|
1 strook, breedte 2,00 m |
122 |
104 |
94 |
88 |
84 |
80 |
|
|
2 stroken, breedte 3,50 m |
98 |
84 |
76 |
70 |
68 |
66 |
|
Fietspaden, langs wegen |
|
|
|
|
|
|
|
|
|
1 strook, breedte 1,50 m |
97 |
82 |
75 |
69 |
67 |
65 |
|
|
1 strook, breedte 2,00 m |
82 |
71 |
65 |
60 |
58 |
56 |
|
12 Wegentransport voorzieningen |
|
|
|
|
|
|
|
|
126 Parkeerplaatsen (plekken) |
|
|
|
|
|
|
|
|
|
|
Basisbedrag bouwkosten voor leges bij m² oppervlakte |
|||||
|
|
|
|
101 |
251 |
501 |
2501 |
|
|
|
|
Tot |
tot |
tot |
tot |
tot |
Vanaf |
|
|
|
100 |
250 |
500 |
2500 |
5000 |
5001 |
|
Parkeerterrein met parkeerplekken |
|
|
|
|
|
|
|
|
Bedragen per m2 oppervlakte |
|
|
|
|
|
|
|
|
|
Asfalt |
77 |
67 |
60 |
56 |
54 |
52 |
|
|
Betonnen klinkers |
69 |
60 |
55 |
49 |
47 |
45 |
|
|
Gebakken klinkers |
87 |
75 |
67 |
63 |
60 |
58 |
|
|
|
|
|
|
|
|
|
|
12 Wegentransport voorzieningen |
|
|
|
|
|
|
|
|
127 Parkeerbouwwerken |
|
|
|
|
|
|
|
|
|
|
Basisbedrag bouwkosten voor leges bij m³ inhoud |
|||||
|
|
|
|
10001 |
15001 |
25001 |
50001 |
|
|
|
|
Tot |
tot |
tot |
tot |
tot |
Vanaf |
|
|
|
10000 |
15000 |
25000 |
50000 |
100000 |
100001 |
|
Parkeergebouwen |
|
|
|
|
|
|
|
|
Bedragen per m3 bi, uitgangspunt 2,9 m verdiepingshoogte |
|
|
|
|
|
|
|
|
Parkeergebouwen bovengronds, vrijstaand open |
|
|
|
|
|
|
|
|
|
2- laags |
207 |
191 |
171 |
159 |
152 |
146 |
|
|
3- laags |
197 |
181 |
164 |
147 |
136 |
131 |
|
|
4- laags |
|
172 |
156 |
140 |
130 |
124 |
|
|
5- laags |
|
168 |
151 |
136 |
126 |
122 |
|
|
6- laags |
|
164 |
147 |
133 |
123 |
118 |
|
|
7- laags |
|
159 |
143 |
129 |
119 |
114 |
|
Parkeergebouwen bovengronds, vrijstaand dicht |
|
|
|
|
|
|
|
|
|
2- laags |
226 |
209 |
188 |
175 |
168 |
161 |
|
|
3- laags |
214 |
199 |
179 |
161 |
148 |
143 |
|
|
4- laags |
|
188 |
169 |
152 |
141 |
135 |
|
|
5- laags |
|
184 |
166 |
148 |
137 |
132 |
|
|
6- laags |
|
179 |
161 |
145 |
134 |
129 |
|
|
7- laags |
|
175 |
158 |
142 |
132 |
126 |
|
Parkeergebouwen bovengronds, onderbebouwing open |
|
|
|
|
|
|
|
|
|
1- laags |
|
224 |
201 |
186 |
178 |
171 |
|
|
2- laags |
|
212 |
191 |
171 |
159 |
152 |
|
|
3- laags |
|
202 |
181 |
164 |
151 |
145 |
|
|
4- laags |
|
192 |
172 |
156 |
144 |
138 |
|
Parkeergebouwen bovengronds, onderbebouwing dicht |
|
|
|
|
|
|
|
|
|
1- laags |
|
249 |
225 |
208 |
200 |
192 |
|
|
2- laags |
|
237 |
213 |
192 |
177 |
170 |
|
|
3- laags |
|
226 |
203 |
182 |
169 |
163 |
|
|
4- laags |
|
214 |
193 |
174 |
161 |
155 |
|
12 Wegentransport voorzieningen |
|
|
|
|
|
|
|
|
127 Parkeerbouwwerken |
|
|
|
|
|
|
|
|
|
|
Basisbedrag bouwkosten voor leges bij m² oppervlakte |
|||||
|
|
|
|
3501 |
5001 |
8501 |
17001 |
|
|
|
|
Tot |
tot |
tot |
tot |
tot |
Vanaf |
|
|
|
3500 |
5000 |
8500 |
17000 |
34500 |
34501 |
|
Parkeergebouwen |
|
|
|
|
|
|
|
|
Bedragen per m2 bvo, uitgangspunt 2,9 m verdiepingshoogte |
|
|
|
|
|
||
|
Parkeergebouwen bovengronds, vrijstaand open |
|
|
|
|
|
|
|
|
|
2- laags |
598 |
553 |
497 |
459 |
442 |
423 |
|
|
3- laags |
569 |
525 |
473 |
425 |
393 |
378 |
|
|
4- laags |
|
500 |
449 |
404 |
374 |
358 |
|
|
5- laags |
|
487 |
438 |
393 |
365 |
349 |
|
|
6- laags |
|
475 |
426 |
383 |
355 |
341 |
|
|
7- laags |
|
464 |
416 |
375 |
346 |
333 |
|
Parkeergebouwen bovengronds, vrijstaand dicht |
|
|
|
|
|
|
|
|
|
2- laags |
654 |
605 |
545 |
504 |
483 |
465 |
|
|
3- laags |
621 |
575 |
516 |
466 |
431 |
413 |
|
|
4- laags |
|
546 |
491 |
443 |
410 |
393 |
|
|
5- laags |
|
533 |
479 |
432 |
400 |
383 |
|
|
6- laags |
|
519 |
467 |
420 |
388 |
372 |
|
|
7- laags |
|
506 |
455 |
410 |
379 |
365 |
|
Parkeergebouwen bovengronds, onderbebouwing open |
|
|
|
|
|
|
|
|
|
1- laags |
|
649 |
584 |
541 |
519 |
499 |
|
|
2- laags |
|
616 |
555 |
500 |
461 |
444 |
|
|
3- laags |
|
586 |
526 |
475 |
439 |
422 |
|
|
4- laags |
|
556 |
501 |
450 |
416 |
400 |
|
Parkeergebouwen bovengronds, onderbebouwing dicht |
|
|
|
|
|
|
|
|
|
1- laags |
|
722 |
649 |
600 |
577 |
554 |
|
|
2- laags |
|
686 |
617 |
556 |
514 |
493 |
|
|
3- laags |
|
651 |
587 |
527 |
488 |
469 |
|
|
4- laags |
|
619 |
557 |
502 |
465 |
446 |
|
12 Wegentransport voorzieningen |
|
|
|
|
|
|
|
|
127 Parkeerbouwwerken |
|
|
|
|
|
|
|
|
|
|
Basisbedrag bouwkosten voor leges bij m³ inhoud |
|||||
|
|
|
|
10001 |
15001 |
25001 |
50001 |
|
|
|
|
Tot |
tot |
tot |
tot |
tot |
Vanaf |
|
|
|
10000 |
15000 |
25000 |
50000 |
100000 |
100001 |
|
Parkeergarages |
|
|
|
|
|
|
|
|
Bedragen per m3 bi, uitgangspunt 2,9 m verdiepingshoogte |
|
|
|
|
|
|
|
|
Parkeergarages ondergronds |
|
|
|
|
|
|
|
|
|
1- laags |
445 |
401 |
371 |
356 |
330 |
315 |
|
|
2- laags |
401 |
361 |
324 |
301 |
288 |
277 |
|
|
3- laags |
378 |
343 |
309 |
286 |
258 |
247 |
|
|
4- laags |
|
325 |
293 |
271 |
244 |
234 |
|
Parkeergarages ondergronds, onderbouwing |
|
|
|
|
|
|
|
|
|
1- laags |
363 |
325 |
301 |
288 |
267 |
256 |
|
|
2- laags |
325 |
293 |
264 |
244 |
234 |
225 |
|
|
3- laags |
310 |
278 |
251 |
232 |
209 |
201 |
|
0 |
4- laags |
|
265 |
238 |
220 |
199 |
191 |
|
Parkeergarages half verdiept |
|
|
|
|
|
|
|
|
|
Overdekt |
280 |
252 |
233 |
224 |
207 |
199 |
|
|
Onder bebouwing, gesloten |
288 |
260 |
241 |
232 |
209 |
201 |
|
|
Onder bebouwing, half open |
231 |
208 |
192 |
184 |
166 |
159 |
|
|
|
|
|
|
|
|
|
|
|
|
Basisbedrag bouwkosten voor leges bij m² oppervlakte |
|||||
|
|
|
|
3501 |
5001 |
8501 |
17001 |
|
|
|
|
Tot |
tot |
tot |
tot |
tot |
Vanaf |
|
|
|
3500 |
5000 |
8500 |
17000 |
34500 |
34501 |
|
Parkeergarages |
|
|
|
|
|
|
|
|
Bedragen per m2 bvo, uitgangspunt 2,9 m verdiepingshoogte |
|
|
|
|
|
||
|
Parkeergarages ondergronds |
|
|
|
|
|
|
|
|
|
1- laags |
1289 |
1160 |
1072 |
1029 |
952 |
914 |
|
|
2- laags |
1160 |
1044 |
939 |
869 |
834 |
801 |
|
|
3- laags |
1102 |
992 |
893 |
826 |
744 |
714 |
|
|
4- laags |
|
942 |
848 |
784 |
706 |
678 |
|
Parkeergarages ondergronds, onderbouwing |
|
|
|
|
|
|
|
|
|
1- laags |
1050 |
946 |
876 |
839 |
778 |
747 |
|
|
2- laags |
946 |
851 |
766 |
709 |
680 |
653 |
|
|
3- laags |
898 |
809 |
727 |
673 |
606 |
582 |
|
|
4- laags |
|
767 |
690 |
638 |
575 |
552 |
|
Parkeergarages half verdiept |
|
|
|
|
|
|
|
|
|
Overdekt |
813 |
731 |
677 |
649 |
600 |
577 |
|
|
Onder bebouwing, gesloten |
836 |
753 |
695 |
667 |
617 |
592 |
|
|
Onder bebouwing, half open |
670 |
603 |
557 |
535 |
494 |
476 |
|
|
|
|
|
|
|
|
|
|
|
|
Basisbedrag bouwkosten voor leges bij m³ inhoud |
|||||
|
|
|
|
10001 |
15001 |
25001 |
50001 |
|
|
|
|
Tot |
tot |
tot |
tot |
tot |
Vanaf |
|
|
|
10000 |
15000 |
25000 |
50000 |
100000 |
100001 |
|
Parkeerdek |
|
|
|
|
|
|
|
|
Bedragen per m3 bi, uitgangspunt 2,9 m verdiepingshoogte |
|
|
|
|
|
|
|
|
|
2- laags |
110 |
99 |
91 |
87 |
81 |
77 |
|
|
3- laags |
101 |
91 |
84 |
79 |
76 |
73 |
|
|
|
|
|
|
|
|
|
|
|
|
Basisbedrag bouwkosten voor leges bij m² oppervlakte |
|||||
|
|
|
|
3501 |
5001 |
8501 |
17001 |
|
|
|
|
Tot |
tot |
tot |
tot |
tot |
Vanaf |
|
|
|
3500 |
5000 |
8500 |
17000 |
34500 |
34501 |
|
Parkeerdek |
|
|
|
|
|
|
|
|
Bedragen per m2 bvo, uitgangspunt 2,9 m verdiepingshoogte |
|
|
|
|
|
||
|
|
2- laags |
319 |
287 |
266 |
252 |
240 |
227 |
|
|
3- laags |
294 |
265 |
245 |
233 |
221 |
210 |
|
12 Wegentransport voorzieningen |
|
|
|
|
|
|
|
|
127 Parkeerbouwwerken |
|
|
|
|
|
|
|
|
|
|
Basisbedrag bouwkosten voor leges bij m³ inhoud |
|||||
|
|
|
|
10001 |
15001 |
25001 |
50001 |
|
|
|
|
Tot |
tot |
tot |
tot |
tot |
Vanaf |
|
|
|
10000 |
15000 |
25000 |
50000 |
100000 |
100001 |
|
Fietsenstalling |
|
|
|
|
|
|
|
|
Bedragen per m3 bi, uitgangspunt 2,9 m verdiepingshoogte |
|
|
|
|
|
|
|
|
|
1- laags |
345 |
|
|
|
|
|
|
|
2- laags |
328 |
|
|
|
|
|
|
|
|
|
|
|
|
|
|
|
|
|
Basisbedrag bouwkosten voor leges bij m² oppervlakte |
|||||
|
|
|
|
3501 |
5001 |
8501 |
17001 |
|
|
|
|
Tot |
tot |
tot |
tot |
tot |
Vanaf |
|
|
|
3500 |
5000 |
8500 |
17000 |
34500 |
34501 |
|
Fietsenstalling |
|
|
|
|
|
|
|
|
Bedragen per m2 bvo, uitgangspunt 2,9 m verdiepingshoogte |
|
|
|
|
|
||
|
|
1- laags |
1001 |
|
|
|
|
|
|
|
2- laags |
951 |
|
|
|
|
|
|
18 Overige civieltechnische voorzieningen |
|
|
|
|
|
|
|
|
181 Tunnels, onderdoorgangen |
|
|
|
|
|
|
|
|
|
|
Basisbedrag bouwkosten voor leges bij m² oppervlakte |
|||||
|
|
|
|
251 |
501 |
1001 |
2501 |
|
|
|
|
Tot |
tot |
tot |
tot |
tot |
Vanaf |
|
|
|
250 |
500 |
1001 |
2500 |
5000 |
5001 |
|
Tunnels en onderdoorgangen |
|
|
|
|
|
|
|
|
Bedragen per m2 oppervlakte |
|
|
|
|
|
|
|
|
Autotunnel |
|
|
|
|
|
|
|
|
|
1 Rijbaan, breedte 4 m met vluchtstrook |
15319 |
13252 |
12854 |
12468 |
12219 |
11975 |
|
|
2 Rijbanen, breedte 7,5 m met vluchtstrook |
15856 |
10623 |
10304 |
9995 |
9795 |
9600 |
|
|
2 x 2 Rijbanen, breedte 15 m met vluchtstrook |
16410 |
6564 |
6367 |
6177 |
6052 |
5932 |
|
|
2 x 3 Rijbanen, breedte 23 m met vluchtstrook |
16985 |
5096 |
4943 |
4794 |
4699 |
4604 |
|
|
2 x 4 Rijbanen, breedte 30 m met vluchtstrook |
17579 |
4746 |
4604 |
4466 |
4376 |
4289 |
|
Fietstunnel |
|
|
|
|
|
|
|
|
|
2 stroken, breedte 3,50 m |
8028 |
6943 |
6735 |
6533 |
6402 |
6274 |
|
|
|
|
|
|
|
|
|
|
18 Overige civieltechnische voorzieningen |
|
|
|
|
|
|
|
|
182 Bruggen/viaduct |
|
|
|
|
|
|
|
|
|
|
Basisbedrag bouwkosten voor leges bij m² oppervlakte |
|||||
|
|
|
|
26 |
51 |
101 |
151 |
|
|
|
|
Tot |
tot |
tot |
tot |
tot |
Vanaf |
|
|
|
25 |
50 |
100 |
150 |
175 |
176 |
|
Bruggen, viaducten en flyovers |
|
|
|
|
|
|
|
|
Bedragen per m2 oppervlakte |
|
|
|
|
|
|
|
|
Brug voor fietsers |
|
|
|
|
|
|
|
|
|
Breedte 2 m |
3849 |
3695 |
3583 |
3475 |
3406 |
3338 |
|
|
Breedte 3 m |
2772 |
2660 |
2581 |
2504 |
2453 |
2405 |
|
|
Breedte 4 m |
2577 |
2474 |
2401 |
2329 |
2282 |
2237 |
|
Brug voor voetgangers |
|
|
|
|
|
|
|
|
|
Breedte 1,5 m |
1703 |
1473 |
1429 |
1385 |
1359 |
1332 |
|
|
Breedte 2,0 m |
1413 |
1223 |
1186 |
1151 |
1128 |
1105 |
|
|
Breedte 2,5 m |
1172 |
1015 |
984 |
955 |
935 |
917 |
|
Brug voor licht autoverkeer |
|
|
|
|
|
|
|
|
|
Brreedte 4 m |
6393 |
5531 |
5365 |
5204 |
5100 |
4998 |
|
|
Breedte 6 m |
5114 |
4424 |
4291 |
4163 |
4080 |
3998 |
|
Viaduct / Flyover |
|
|
|
|
|
|
|
|
|
2 x Rijbanen, breedte 11 m |
4183 |
3618 |
3509 |
3404 |
3335 |
3268 |
|
|
2 x 2 Rijbanen, breedte 17 m |
4329 |
3744 |
3632 |
3523 |
3453 |
3384 |
|
|
2 x 3 Rijbanen, breedte 21,4 m |
4479 |
3875 |
3758 |
3646 |
3574 |
3502 |
|
26 Agrarische voorzieningen |
|
|
|
|
|
|
|
|
263 Bouwwerken voor landbouw |
|
|
|
|
|
|
|
|
263.0 Boerderijwoningen |
|
|
|
|
|
|
|
|
|
|
Basisbedrag bouwkosten voor leges bij m³ inhoud |
|||||
|
|
|
|
501 |
751 |
1001 |
2501 |
|
|
|
|
Tot |
tot |
tot |
tot |
tot |
Vanaf |
|
|
|
500 |
750 |
1000 |
2500 |
5000 |
5001 |
|
Boerderijwoningen |
|
|
|
|
|
|
|
|
Uitgangspunt is 2,85 m gemiddelde verdiepingshoogte |
|
|
|
|
|
|
|
|
|
Vrijstaand met pannendak |
563 |
512 |
466 |
426 |
383 |
345 |
|
|
|
|
|
|
|
|
|
|
|
|
Basisbedrag bouwkosten voor leges bij m2 oppervlakte |
|||||
|
|
|
|
176 |
201 |
251 |
276 |
|
|
|
|
Tot |
tot |
tot |
tot |
tot |
Vanaf |
|
|
|
175 |
200 |
250 |
275 |
300 |
301 |
|
Boerderijwoningen |
|
|
|
|
|
|
|
|
Uitgangspunt is 2,85 m gemiddelde verdiepingshoogte |
|
|
|
|
|
|
|
|
|
Vrijstaand met pannendak |
1589 |
1458 |
1334 |
1221 |
1099 |
989 |
|
26 Agrarische voorzieningen |
|
|
|
|
|
|
|
|
263 Bouwwerken voor landbouw |
|
|
|
|
|
|
|
|
263.1 Landbouwloodsen |
|
|
|
|
|
|
|
|
|
|
Basisbedrag bouwkosten voor leges bij m³ inhoud |
|||||
|
|
|
|
501 |
751 |
1001 |
2501 |
|
|
|
|
Tot |
tot |
tot |
tot |
tot |
Vanaf |
|
|
|
500 |
750 |
1000 |
2500 |
5000 |
5001 |
|
Loodsen |
|
|
|
|
|
|
|
|
Loodsen met stalen gevels |
|
|
|
|
|
|
|
|
|
Hoogte tot 5,50 m, uitgangspunt is 4 m |
70 |
64 |
59 |
57 |
55 |
53 |
|
|
Hoogte van 5,50 tot 7,50 m, uitgangspunt is 6,5 m |
65 |
58 |
54 |
52 |
48 |
46 |
|
Loodsen met betonnen gevels |
|
|
|
|
|
|
|
|
|
Hoogte tot 5,50 m, uitgangspunt is 4 m |
78 |
70 |
65 |
63 |
60 |
58 |
|
|
Hoogte van 5,50 tot 7,50 m, uitgangspunt is 6,5 m |
71 |
65 |
59 |
57 |
55 |
53 |
|
Loodsen met houten gevels |
|
|
|
|
|
|
|
|
|
Hoogte tot 5,50 m, uitgangspunt is 4 m |
73 |
66 |
60 |
58 |
56 |
54 |
|
|
Hoogte van 5,50 tot 7,50 m, uitgangspunt is 6,5 m |
67 |
60 |
56 |
54 |
52 |
48 |
|
|
|
|
|
|
|
|
|
|
|
|
Basisbedrag bouwkosten voor leges bij m² oppervlakte |
|||||
|
|
|
|
101 |
151 |
201 |
501 |
|
|
|
|
Tot |
tot |
tot |
tot |
tot |
Vanaf |
|
|
|
100 |
150 |
200 |
500 |
1000 |
1001 |
|
Loodsen |
|
|
|
|
|
|
|
|
Loodsen met stalen gevels |
|
|
|
|
|
|
|
|
|
Hoogte tot 5,50 m, uitgangspunt is 4 m |
359 |
324 |
301 |
289 |
278 |
267 |
|
|
Hoogte van 5,50 tot 7,50 m, uitgangspunt is 6,5 m |
541 |
487 |
452 |
435 |
417 |
401 |
|
Loodsen met betonnen gevels |
|
|
|
|
|
|
|
|
|
Hoogte tot 5,50 m, uitgangspunt is 4 m |
323 |
291 |
271 |
261 |
251 |
241 |
|
|
Hoogte van 5,50 tot 7,50 m, uitgangspunt is 6,5 m |
486 |
438 |
408 |
391 |
377 |
361 |
|
Loodsen met houten gevels |
|
|
|
|
|
|
|
|
|
Hoogte tot 5,50 m, uitgangspunt is 4 m |
347 |
313 |
291 |
280 |
270 |
259 |
|
|
Hoogte van 5,50 tot 7,50 m, uitgangspunt is 6,5 m |
521 |
470 |
438 |
421 |
405 |
388 |
|
26 Agrarische voorzieningen |
|
|
|
|
|
|
|
|
263 Bouwwerken voor landbouw |
|
|
|
|
|
|
|
|
263.2 Traditionele landbouwschuren |
|
|
|
|
|
|
|
|
|
|
Basisbedrag bouwkosten voor leges bij m³ inhoud |
|||||
|
|
|
|
301 |
451 |
601 |
1001 |
|
|
|
|
Tot |
tot |
tot |
tot |
tot |
Vanaf |
|
|
|
300 |
450 |
600 |
1000 |
1500 |
1501 |
|
Traditionele landbouwschuren |
|
|
|
|
|
|
|
|
Met houten gebinten, gemetselde steens muren, pannendak |
|
|
|
|
|
||
|
Tot 10 m breed |
|
|
|
|
|
|
|
|
|
Zijmuur 2 m hoog, gemiddelde hoogte schuur 4,25 m |
258 |
231 |
214 |
201 |
193 |
|
|
|
Zijmuur 3 m hoog, gemiddelde hoogte schuur 5,25 m |
231 |
207 |
190 |
178 |
169 |
|
|
|
Zijmuur 4 m hoog, gemiddelde hoogte schuur 6,25 m |
210 |
187 |
174 |
164 |
153 |
|
|
10 tot 13 m breed |
|
|
|
|
|
|
|
|
|
Zijmuur 2 m hoog, gemiddelde hoogte schuur 5,25 m |
214 |
168 |
153 |
|
|
|
|
|
Zijmuur 3 m hoog, gemiddelde hoogte schuur 6,25 m |
196 |
151 |
157 |
137 |
137 |
|
|
|
Zijmuur 4 m hoog, gemiddelde hoogte schuur 7,25 m |
179 |
145 |
142 |
127 |
127 |
|
|
Vanaf 13 m breed |
|
|
|
|
|
|
|
|
|
Zijmuur 2 m hoog, gemiddelde hoogte schuur 6,25 m |
192 |
170 |
144 |
137 |
137 |
|
|
|
Zijmuur 3 m hoog, gemiddelde hoogte schuur 7,25 m |
176 |
153 |
136 |
126 |
126 |
|
|
|
Zijmuur 4 m hoog, gemiddelde hoogte schuur 8,25 m |
164 |
143 |
132 |
121 |
121 |
|
|
|
|
|
|
|
|
|
|
|
|
|
Basisbedrag bouwkosten voor leges bij m² oppervlakte |
|||||
|
|
|
|
101 |
151 |
201 |
301 |
|
|
|
|
Tot |
tot |
tot |
tot |
tot |
Vanaf |
|
|
|
100 |
150 |
200 |
300 |
400 |
401 |
|
Traditionele landbouwschuren |
|
|
|
|
|
|
|
|
Met houten gebinten, gemetselde steens muren, pannendak |
|
|
|
|
|
||
|
Tot 10 m breed |
|
|
|
|
|
|
|
|
|
Zijmuur 2 m hoog, gemiddelde hoogte schuur 4,25 m |
1083 |
970 |
908 |
850 |
816 |
|
|
|
Zijmuur 3 m hoog, gemiddelde hoogte schuur 5,25 m |
1198 |
1080 |
994 |
933 |
885 |
|
|
|
Zijmuur 4 m hoog, gemiddelde hoogte schuur 6,25 m |
1300 |
1159 |
1077 |
1018 |
959 |
|
|
10 tot 13 m breed |
|
|
|
|
|
|
|
|
|
Zijmuur 2 m hoog, gemiddelde hoogte schuur 5,25 m |
1012 |
900 |
799 |
|
|
|
|
|
Zijmuur 3 m hoog, gemiddelde hoogte schuur 6,25 m |
1117 |
989 |
865 |
810 |
810 |
|
|
|
Zijmuur 4 m hoog, gemiddelde hoogte schuur 7,25 m |
1205 |
1063 |
936 |
872 |
872 |
|
|
Vanaf 13 m breed |
|
|
|
|
|
|
|
|
|
Zijmuur 2 m hoog, gemiddelde hoogte schuur 6,25 m |
1001 |
888 |
824 |
757 |
757 |
|
|
|
Zijmuur 3 m hoog, gemiddelde hoogte schuur 7,25 m |
1091 |
959 |
889 |
817 |
817 |
|
|
|
Zijmuur 4 m hoog, gemiddelde hoogte schuur 8,25 m |
1178 |
1037 |
958 |
879 |
879 |
|
|
26 Agrarische voorzieningen |
|
|
|
|
|
|
|
|
263 Bouwwerken voor landbouw |
|
|
|
|
|
|
|
|
263.4 Werktuigenloodsen halfopen |
|
|
|
|
|
|
|
|
|
|
Basisbedrag bouwkosten voor leges bij m³ inhoud |
|||||
|
|
|
|
2501 |
3501 |
4501 |
5501 |
|
|
|
|
Tot |
tot |
tot |
tot |
tot |
Vanaf |
|
|
|
2500 |
3500 |
4500 |
5500 |
6500 |
6501 |
|
Werktuigenloodsen halfopen |
|
|
|
|
|
|
|
|
Met staalskelet en betonvloer |
|
|
|
|
|
|
|
|
Golfplatendak |
|
|
|
|
|
|
|
|
|
Tot 18 m breed, gemiddelde hoogte loods 5,25 m |
52 |
52 |
49 |
43 |
|
|
|
|
Vanaf 18 m breed, gemiddelde hoogte loods 6,15 m |
|
47 |
45 |
42 |
40 |
40 |
|
Staalplatendak |
|
|
|
|
|
|
|
|
|
Tot 18 m breed, gemiddelde hoogte loods 5,25 m |
55 |
52 |
49 |
45 |
|
|
|
|
Vanaf 18 m breed, gemiddelde hoogte loods 6,15 m |
|
48 |
47 |
43 |
42 |
41 |
|
|
|
|
|
|
|
|
|
|
|
|
Basisbedrag bouwkosten voor leges bij m² oppervlakte |
|||||
|
|
|
|
501 |
601 |
701 |
851 |
|
|
|
|
Tot |
tot |
tot |
tot |
tot |
Vanaf |
|
|
|
500 |
600 |
700 |
850 |
1000 |
1001 |
|
Werktuigenloodsen halfopen |
|
|
|
|
|
|
|
|
Met staalskelet en betonvloer |
|
|
|
|
|
|
|
|
Golfplatendak |
|
|
|
|
|
|
|
|
|
Tot 18 m breed, gemiddelde hoogte loods 5,25 m |
265 |
261 |
249 |
240 |
|
|
|
|
Vanaf 18 m breed, gemiddelde hoogte loods 6,15 m |
|
253 |
247 |
236 |
225 |
216 |
|
Staalplatendak |
|
|
|
|
|
|
|
|
|
Tot 18 m breed, gemiddelde hoogte loods 5,25 m |
271 |
268 |
254 |
243 |
|
|
|
|
Vanaf 18 m breed, gemiddelde hoogte loods 6,15 m |
|
265 |
248 |
237 |
235 |
228 |
|
26 Agrarische voorzieningen |
|
|
|
|
|
|
|
|
263 Bouwwerken voor landbouw |
|
|
|
|
|
|
|
|
263.6 Veldschuren of kapschuren |
|
|
|
|
|
|
|
|
|
|
Basisbedrag bouwkosten voor leges bij m³ inhoud |
|||||
|
|
|
|
501 |
751 |
1001 |
2501 |
|
|
|
|
Tot |
tot |
tot |
tot |
tot |
Vanaf |
|
|
|
500 |
750 |
1000 |
2500 |
5000 |
5001 |
|
Veldschuren of kapschuren |
|
|
|
|
|
|
|
|
Veldschuren 3 zijden, gesloten |
|
|
|
|
|
|
|
|
|
Hoogte tot 5,50 m, gemiddelde hoogte schuur 4,5 m |
93 |
84 |
77 |
74 |
70 |
68 |
|
|
Hoogte van 5,50 tot 7,50 m, gemiddelde hoogte schuur 6 m |
87 |
77 |
71 |
68 |
66 |
64 |
|
Veldschuren 2 zijden, gesloten |
|
|
|
|
|
|
|
|
|
Hoogte tot 5,50 m, gemiddelde hoogte schuur 4,5 m |
81 |
74 |
68 |
66 |
64 |
62 |
|
|
Hoogte van 5,50 tot 7,50 m, gemiddelde hoogte schuur 6 m |
75 |
67 |
62 |
59 |
57 |
55 |
|
|
|
|
|
|
|
|
|
|
|
|
Basisbedrag bouwkosten voor leges bij m2 oppervlakte |
|||||
|
|
|
|
101 |
151 |
201 |
501 |
|
|
|
|
Tot |
tot |
tot |
tot |
tot |
Vanaf |
|
|
|
100 |
150 |
200 |
500 |
1000 |
1001 |
|
Veldschuren of kapschuren |
|
|
|
|
|
|
|
|
Veldschuren 3 zijden, gesloten |
|
|
|
|
|
|
|
|
|
Hoogte tot 5,50 m, gemiddelde hoogte schuur 4,5 m |
375 |
337 |
310 |
298 |
286 |
275 |
|
|
Hoogte van 5,50 tot 7,50 m, gemiddelde hoogte schuur 6 m |
560 |
505 |
465 |
446 |
427 |
411 |
|
Veldschuren 2 zijden, gesloten |
|
|
|
|
|
|
|
|
|
Hoogte tot 5,50 m, gemiddelde hoogte schuur 4,5 m |
324 |
291 |
268 |
258 |
247 |
237 |
|
|
Hoogte van 5,50 tot 7,50 m, gemiddelde hoogte schuur 6 m |
486 |
437 |
402 |
386 |
370 |
355 |
|
26 Agrarische voorzieningen |
|
|
|
|
|
|
|
|
264 Bouwwerken voor tuinbouw |
|
|
|
|
|
|
|
|
264.1 Tuinbouwkassen |
|
|
|
|
|
|
|
|
|
|
Basisbedrag bouwkosten voor leges bij m³ inhoud |
|||||
|
|
|
|
1001 |
2501 |
7501 |
15001 |
|
|
|
|
Tot |
tot |
tot |
tot |
tot |
Vanaf |
|
|
|
1000 |
2500 |
7500 |
15000 |
25000 |
25001 |
|
Tuinbouwkassen |
|
|
|
|
|
|
|
|
Uitgangspunt is 4 m gemiddelde hoogte kas |
|
|
|
|
|
|
|
|
Kassen type Breedkap |
|
|
|
|
|
|
|
|
|
Niet verwarmd |
|
|
15 |
15 |
13 |
12 |
|
|
Verwarmd |
|
|
41 |
40 |
33 |
32 |
|
Kassen type Venlo |
|
|
|
|
|
|
|
|
|
Niet verwarmd |
|
|
13 |
13 |
11 |
11 |
|
|
Verwarmd |
|
|
38 |
37 |
32 |
30 |
|
|
|
|
|
|
|
|
|
|
|
|
Basisbedrag bouwkosten voor leges bij m² oppervlakte |
|||||
|
|
|
|
251 |
626 |
1876 |
3751 |
|
|
|
|
Tot |
tot |
tot |
tot |
tot |
Vanaf |
|
|
|
250 |
625 |
1875 |
3750 |
6250 |
6251 |
|
Tuinbouwkassen |
|
|
|
|
|
|
|
|
Uitgangspunt is 4 m gemiddelde hoogte kas |
|
|
|
|
|
|
|
|
Kassen type Breedkap |
|
|
|
|
|
|
|
|
|
Niet verwarmd |
|
|
66 |
64 |
53 |
49 |
|
|
Verwarmd |
|
|
166 |
158 |
133 |
127 |
|
Kassen type Venlo |
|
|
|
|
|
|
|
|
|
Niet verwarmd |
|
|
57 |
55 |
45 |
43 |
|
|
Verwarmd |
|
|
157 |
148 |
125 |
121 |
|
26 Agrarische voorzieningen |
|
|
|
|
|
|
|
|
264 Bouwwerken voor tuinbouw |
|
|
|
|
|
|
|
|
264.2 Tuinbouwloodsen |
|
|
|
|
|
|
|
|
|
|
Basisbedrag bouwkosten voor leges bij m³ inhoud |
|||||
|
|
|
|
1001 |
2501 |
7501 |
15001 |
|
|
|
|
Tot |
tot |
tot |
tot |
tot |
Vanaf |
|
|
|
1000 |
2500 |
7500 |
15000 |
25000 |
25001 |
|
Loodsen tuinbouw |
|
|
|
|
|
|
|
|
Uitgangspunt is 4 m gemiddelde hoogte loods |
|
|
|
|
|
|
|
|
Loodsen dicht |
|
|
|
|
|
|
|
|
|
Geïsoleerd |
53 |
47 |
43 |
42 |
34 |
|
|
|
Ongeïsoleerd |
44 |
40 |
36 |
35 |
29 |
|
|
Loodsen open |
|
|
|
|
|
|
|
|
|
Ongeïsoleerd |
33 |
30 |
27 |
27 |
22 |
|
|
|
|
|
|
|
|
|
|
|
|
|
Basisbedrag bouwkosten voor leges bij m² oppervlakte |
|||||
|
|
|
|
251 |
626 |
1876 |
3751 |
|
|
|
|
Tot |
tot |
tot |
tot |
tot |
Vanaf |
|
|
|
250 |
625 |
1875 |
3750 |
6250 |
6251 |
|
Loodsen tuinbouw |
|
|
|
|
|
|
|
|
Uitgangspunt is 4 m gemiddelde hoogte loods |
|
|
|
|
|
|
|
|
Loodsen dicht |
|
|
|
|
|
|
|
|
|
Geïsoleerd |
210 |
190 |
175 |
169 |
137 |
|
|
|
Ongeïsoleerd |
175 |
158 |
145 |
140 |
112 |
|
|
Loodsen open |
|
|
|
|
|
|
|
|
|
Ongeïsoleerd |
133 |
121 |
110 |
107 |
88 |
|
|
|
|
|
|
|
|
|
|
|
26 Agrarische voorzieningen |
|
|
|
|
|
|
|
|
264 Bouwwerken voor tuinbouw |
|
|
|
|
|
|
|
|
264.3 Oogstbewaarloodsen |
|
|
|
|
|
|
|
|
|
|
Basisbedrag bouwkosten voor leges bij m³ inhoud |
|||||
|
|
|
|
6001 |
8001 |
9001 |
10001 |
|
|
|
|
Tot |
tot |
tot |
tot |
tot |
Vanaf |
|
|
|
6000 |
8000 |
9000 |
10000 |
12000 |
12001 |
|
Oogstbewaarloodsen dicht |
|
|
|
|
|
|
|
|
Met staalskelet en staalplaatdak |
|
|
|
|
|
|
|
|
Met geïsoleerde betonvloer |
|
|
|
|
|
|
|
|
|
Tot 22 m breed, gemiddelde hoogte loods 6,85 m |
63 |
62 |
60 |
59 |
|
|
|
|
Vanaf 22 m breed, gemiddelde hoogte loods 8,55 m |
|
56 |
55 |
54 |
53 |
52 |
|
Voor losse opslag met vloerventilatie |
|
|
|
|
|
|
|
|
|
Tot 22 m breed, gemiddelde hoogte loods 6,85 m |
77 |
76 |
75 |
74 |
|
|
|
|
Vanaf 22 m breed, gemiddelde hoogte loods 8,55 m |
|
70 |
69 |
68 |
67 |
66 |
|
Voor kistopslag inclusief drukkamer |
|
|
|
|
|
|
|
|
|
Tot 22 m breed, gemiddelde hoogte loods 6,85 m |
|
85 |
84 |
82 |
80 |
78 |
|
|
Vanaf 22 m breed, gemiddelde hoogte loods 8,55 m |
|
|
73 |
70 |
69 |
68 |
|
|
|
|
|
|
|
|
|
|
|
|
Basisbedrag bouwkosten voor leges bij m² oppervlakte |
|||||
|
|
|
|
851 |
1001 |
1201 |
1401 |
|
|
|
|
Tot |
tot |
tot |
tot |
tot |
Vanaf |
|
|
|
850 |
1000 |
1200 |
1400 |
1600 |
1601 |
|
Oogstbewaarloodsen dicht |
|
|
|
|
|
|
|
|
Met staalskelet en staalplaatdak |
|
|
|
|
|
|
|
|
Met geïsoleerde betonvloer |
|
|
|
|
|
|
|
|
|
Tot 22 m breed, gemiddelde hoogte loods 6,85 m |
412 |
404 |
401 |
392 |
392 |
|
|
|
Vanaf 22 m breed, gemiddelde hoogte loods 8,55 m |
|
334 |
338 |
331 |
320 |
312 |
|
Voor losse opslag met vloerventilatie |
|
|
|
|
|
|
|
|
|
Tot 22 m breed, gemiddelde hoogte loods 6,85 m |
524 |
513 |
505 |
494 |
494 |
|
|
|
Vanaf 22 m breed, gemiddelde hoogte loods 8,55 m |
|
422 |
425 |
415 |
412 |
400 |
|
Voor kistopslag inclusief drukkamer |
|
|
|
|
|
|
|
|
|
Tot 22 m breed, gemiddelde hoogte loods 6,85 m |
664 |
670 |
666 |
664 |
649 |
|
|
|
Vanaf 22 m breed, gemiddelde hoogte loods 8,55 m |
|
|
517 |
516 |
531 |
516 |
|
26 Agrarische voorzieningen |
|
|
|
|
|
|
|
|
265 Bouwwerken voor veeteelt |
|
|
|
|
|
|
|
|
265.0 Rundvee stallen |
|
|
|
|
|
|
|
|
|
|
Basisbedrag bouwkosten voor leges bij m³ inhoud |
|||||
|
|
|
|
1001 |
2501 |
7501 |
15001 |
|
|
|
|
Tot |
tot |
tot |
tot |
tot |
Vanaf |
|
|
|
1000 |
2500 |
7500 |
15000 |
25000 |
25001 |
|
Rundvee grupstal, loopstal, luifelstal groen label |
|
|
|
|
|
|
|
|
Grupstal, rundvee |
|
|
|
|
|
|
|
|
|
Nokhoogte tot 5,50, gemiddelde hoogte stal 4 m |
|
67 |
59 |
54 |
52 |
46 |
|
|
Nokhoogte van 5,51 tot 7,50, gemiddelde hoogte stal 6,5 m |
55 |
48 |
44 |
42 |
37 |
|
|
|
Nokhoogte vanaf 7,51, gemiddelde hoogte stal 9 m |
|
48 |
44 |
40 |
37 |
34 |
|
Loopstallen, rundvee |
|
|
|
|
|
|
|
|
|
Nokhoogte tot 5,50, gemiddelde hoogte stal 4 m |
|
46 |
41 |
37 |
35 |
32 |
|
|
Nokhoogte van 5,51 tot 7,50, gemiddelde hoogte stal 6,5 m |
37 |
34 |
31 |
30 |
26 |
|
|
|
Nokhoogte vanaf 7,51, gemiddelde hoogte stal 9 m |
|
34 |
31 |
27 |
26 |
24 |
|
Luifelstal, rundvee |
|
|
|
|
|
|
|
|
|
Nokhoogte tot 5,50, gemiddelde hoogte stal 4 m |
|
70 |
63 |
57 |
54 |
48 |
|
|
Nokhoogte van 5,51 tot 7,50, gemiddelde hoogte stal 6,5 m |
58 |
52 |
46 |
44 |
40 |
|
|
|
Nokhoogte vanaf 7,51, gemiddelde hoogte stal 9 m |
|
53 |
46 |
42 |
40 |
36 |
|
|
|
|
|
|
|
|
|
|
|
|
Basisbedrag bouwkosten voor leges bij m² oppervlakte |
|||||
|
|
|
|
151 |
401 |
1251 |
2501 |
|
|
|
|
Tot |
tot |
tot |
tot |
tot |
Vanaf |
|
|
|
150 |
400 |
1250 |
2500 |
4000 |
4001 |
|
Rundvee grupstal, loopstal, luifelstal groen label |
|
|
|
|
|
|
|
|
Grupstal, rundvee |
|
|
|
|
|
|
|
|
|
Nokhoogte tot 5,50, gemiddelde hoogte stal 4 m |
|
266 |
238 |
214 |
204 |
184 |
|
|
Nokhoogte van 5,51 tot 7,50, gemiddelde hoogte stal 6,5 m |
354 |
318 |
286 |
272 |
245 |
|
|
|
Nokhoogte vanaf 7,51, gemiddelde hoogte stal 9 m |
|
443 |
397 |
357 |
341 |
307 |
|
Loopstallen, rundvee |
|
|
|
|
|
|
|
|
|
Nokhoogte tot 5,50, gemiddelde hoogte stal 4 m |
|
184 |
165 |
148 |
142 |
127 |
|
|
Nokhoogte van 5,51 tot 7,50, gemiddelde hoogte stal 6,5 m |
246 |
220 |
199 |
190 |
170 |
|
|
|
Nokhoogte vanaf 7,51, gemiddelde hoogte stal 9 m |
|
308 |
275 |
247 |
236 |
212 |
|
Luifelstal, rundvee |
|
|
|
|
|
|
|
|
|
Nokhoogte tot 5,50, gemiddelde hoogte stal 4 m |
|
279 |
251 |
226 |
215 |
194 |
|
|
Nokhoogte van 5,51 tot 7,50, gemiddelde hoogte stal 6,5 m |
372 |
334 |
301 |
287 |
258 |
|
|
|
Nokhoogte vanaf 7,51, gemiddelde hoogte stal 9 m |
|
466 |
416 |
376 |
358 |
322 |
|
26 Agrarische voorzieningen |
|
|
|
|
|
|
|
|
265 Bouwwerken voor veeteelt |
|
|
|
|
|
|
|
|
265.0 Rundvee stallen |
|
|
|
|
|
|
|
|
|
|
Basisbedrag bouwkosten voor leges bij m³ inhoud |
|||||
|
|
|
|
6001 |
8001 |
10001 |
12001 |
|
|
|
|
Tot |
tot |
tot |
tot |
tot |
Vanaf |
|
|
|
6000 |
8000 |
10000 |
12000 |
15000 |
15001 |
|
Rundvee ligboxenstallen |
|
|
|
|
|
|
|
|
Stal tot 25 m breed en 5,75 m gemiddeld hoog met geïsoleerd staaldak |
|
|
|
|
|||
|
|
Volledig onderkelderd |
114 |
107 |
98 |
97 |
|
|
|
|
Met kelder en voergang op zand |
104 |
100 |
96 |
89 |
|
|
|
Stal tot 25 m breed en 5,75 m gemiddeld hoog met golfplaten dak |
|
|
|
|
|
||
|
|
Volledig onderkelderd |
105 |
98 |
90 |
88 |
|
|
|
|
Met kelder en voergang op zand |
97 |
91 |
88 |
80 |
|
|
|
Stal 25 tot 35 m breed en 6,25 m gemiddeld hoog met geïsoleerd staaldak |
|
|
|
|
|||
|
|
Volledig onderkelderd |
114 |
105 |
91 |
87 |
|
|
|
|
Met kelder en voergang op zand |
113 |
105 |
79 |
76 |
|
|
|
Stal 25 tot 35 m breed en 6,25 m gemiddeld hoog met golfplaten dak |
|
|
|
|
|||
|
|
Volledig onderkelderd |
105 |
98 |
82 |
78 |
|
|
|
|
Met kelder en voergang op zand |
105 |
98 |
73 |
68 |
|
|
|
Stal 35 tot 45 m breed en 7,05 m gemiddeld hoog met geïsoleerd staaldak |
|
|
|
|
|||
|
|
Volledig onderkelderd |
100 |
92 |
84 |
79 |
71 |
|
|
|
Met kelder en voergang op zand |
91 |
84 |
76 |
73 |
66 |
|
|
Stal 35 tot 45 m breed en 7,05 m gemiddeld hoog met golfplaten dak |
|
|
|
|
|||
|
|
Volledig onderkelderd |
93 |
85 |
77 |
73 |
64 |
|
|
|
Met kelder en voergang op zand |
84 |
77 |
69 |
66 |
58 |
|
|
Stal vanaf 45 m breed en 7,9 m gemiddeld hoog met geïsoleerd staaldak |
|
|
|
|
|||
|
|
Volledig onderkelderd |
98 |
91 |
75 |
70 |
67 |
65 |
|
|
Met kelder en voergang op zand |
94 |
88 |
75 |
67 |
65 |
63 |
|
Stal vanaf 45 m breed en 7,9 m gemiddeld hoog met golfplaten dak |
|
|
|
|
|
||
|
|
Volledig onderkelderd |
91 |
85 |
69 |
64 |
60 |
59 |
|
|
Met kelder en voergang op zand |
85 |
81 |
68 |
62 |
58 |
56 |
|
26 Agrarische voorzieningen |
|
|
|
|
|
|
|
|
265 Bouwwerken voor veeteelt |
|
|
|
|
|
|
|
|
265.0 Rundvee stallen |
|
|
|
|
|
|
|
|
|
|
Basisbedrag bouwkosten voor leges bij m³ inhoud |
|||||
|
|
|
|
6001 |
8001 |
10001 |
12001 |
|
|
|
|
Tot |
tot |
tot |
tot |
tot |
Vanaf |
|
|
|
6000 |
8000 |
10000 |
12000 |
15000 |
15001 |
|
Rundvee ligboxenstallen |
|
|
|
|
|
|
|
|
Stal tot 25 m breed en 5,75 m gemiddeld hoog met geïsoleerd staaldak |
|
|
|
|
|||
|
|
Volledig onderkelderd |
114 |
107 |
98 |
97 |
|
|
|
|
Met kelder en voergang op zand |
104 |
100 |
96 |
89 |
|
|
|
Stal tot 25 m breed en 5,75 m gemiddeld hoog met golfplaten dak |
|
|
|
|
|
||
|
|
Volledig onderkelderd |
105 |
98 |
90 |
88 |
|
|
|
|
Met kelder en voergang op zand |
97 |
91 |
88 |
80 |
|
|
|
Stal 25 tot 35 m breed en 6,25 m gemiddeld hoog met geïsoleerd staaldak |
|
|
|
|
|||
|
|
Volledig onderkelderd |
114 |
105 |
91 |
87 |
|
|
|
|
Met kelder en voergang op zand |
113 |
105 |
79 |
76 |
|
|
|
Stal 25 tot 35 m breed en 6,25 m gemiddeld hoog met golfplaten dak |
|
|
|
|
|||
|
|
Volledig onderkelderd |
105 |
98 |
82 |
78 |
|
|
|
|
Met kelder en voergang op zand |
105 |
98 |
73 |
68 |
|
|
|
Stal 35 tot 45 m breed en 7,05 m gemiddeld hoog met geïsoleerd staaldak |
|
|
|
|
|||
|
|
Volledig onderkelderd |
100 |
92 |
84 |
79 |
71 |
|
|
|
Met kelder en voergang op zand |
91 |
84 |
76 |
73 |
66 |
|
|
Stal 35 tot 45 m breed en 7,05 m gemiddeld hoog met golfplaten dak |
|
|
|
|
|||
|
|
Volledig onderkelderd |
93 |
85 |
77 |
73 |
64 |
|
|
|
Met kelder en voergang op zand |
84 |
77 |
69 |
66 |
58 |
|
|
Stal vanaf 45 m breed en 7,9 m gemiddeld hoog met geïsoleerd staaldak |
|
|
|
|
|||
|
|
Volledig onderkelderd |
98 |
91 |
75 |
70 |
67 |
65 |
|
|
Met kelder en voergang op zand |
94 |
88 |
75 |
67 |
65 |
63 |
|
Stal vanaf 45 m breed en 7,9 m gemiddeld hoog met golfplaten dak |
|
|
|
|
|
||
|
|
Volledig onderkelderd |
91 |
85 |
69 |
64 |
60 |
59 |
|
|
Met kelder en voergang op zand |
85 |
81 |
68 |
62 |
58 |
56 |
|
26 Agrarische voorzieningen |
|
|
|
|
|
|
|
|
265 Bouwwerken voor veeteelt |
|
|
|
|
|
|
|
|
265.0 Rundvee stallen |
|
|
|
|
|
|
|
|
|
|
Basisbedrag bouwkosten voor leges bij m² oppervlakte |
|||||
|
|
|
|
751 |
1001 |
1501 |
2001 |
|
|
|
|
Tot |
tot |
tot |
tot |
tot |
Vanaf |
|
|
|
750 |
1000 |
1500 |
2000 |
2500 |
2501 |
|
Rundvee ligboxenstallen |
|
|
|
|
|
|
|
|
Stal tot 25 m breed en 5,25 m gemiddeld hoog met geïsoleerd staaldak |
|
|
|
|
|||
|
|
Volledig onderkelderd |
657 |
611 |
564 |
555 |
|
|
|
|
Met kelder en voergang op zand |
602 |
572 |
549 |
512 |
|
|
|
Stal tot 25 m breed en 5,25 m gemiddeld hoog met golfplaten dak |
|
|
|
|
|
||
|
|
Volledig onderkelderd |
608 |
561 |
515 |
503 |
|
|
|
|
Met kelder en voergang op zand |
552 |
524 |
504 |
460 |
|
|
|
Stal 25 tot 35 m breed en 6,05 m gemiddeld hoog met geïsoleerd staaldak |
|
|
|
|
|||
|
|
Volledig onderkelderd |
715 |
661 |
564 |
537 |
510 |
|
|
|
Met kelder en voergang op zand |
713 |
660 |
499 |
478 |
458 |
|
|
Stal 25 tot 35 m breed en 6,05 m gemiddeld hoog met golfplaten dak |
|
|
|
|
|||
|
|
Volledig onderkelderd |
659 |
611 |
516 |
487 |
456 |
|
|
|
Met kelder en voergang op zand |
657 |
609 |
450 |
427 |
405 |
|
|
Stal 35 tot 45 m breed en 6,75 m gemiddeld hoog met geïsoleerd staaldak |
|
|
|
|
|||
|
|
Volledig onderkelderd |
702 |
649 |
595 |
558 |
504 |
|
|
|
Met kelder en voergang op zand |
642 |
590 |
539 |
513 |
466 |
|
|
Stal 35 tot 45 m breed en 6,75 m gemiddeld hoog met golfplaten dak |
|
|
|
|
|||
|
|
Volledig onderkelderd |
653 |
600 |
547 |
511 |
450 |
|
|
|
Met kelder en voergang op zand |
591 |
542 |
491 |
466 |
412 |
|
|
Stal vanaf 45 m breed en 8,5 m gemiddeld hoog met geïsoleerd staaldak |
|
|
|
|
|||
|
|
Volledig onderkelderd |
|
720 |
594 |
552 |
530 |
|
|
|
Met kelder en voergang op zand |
|
693 |
589 |
533 |
511 |
|
|
Stal vanaf 45 m breed en 8,5 m hoog gemiddeld met golfplaten dak |
|
|
|
|
|
||
|
|
Volledig onderkelderd |
|
670 |
547 |
500 |
477 |
|
|
|
Met kelder en voergang op zand |
|
644 |
542 |
480 |
457 |
|
|
26 Agrarische voorzieningen |
|
|
|
|
|
|
|
|
265 Bouwwerken voor veeteelt |
|
|
|
|
|
|
|
|
265.1 Rundvee ruimten in stallen |
|
|
|
|
|
|
|
|
|
|
Basisbedrag bouwkosten voor leges bij m³ inhoud |
|||||
|
|
|
|
41 |
101 |
201 |
401 |
|
|
|
|
Tot |
tot |
tot |
tot |
tot |
Vanaf |
|
|
|
40 |
100 |
200 |
400 |
750 |
751 |
|
Extra stalruimte in rundveestal |
|
|
|
|
|
|
|
|
Uitgangspunt is 4 m gemiddelde hoogte stalruimte |
|
|
|
|
|
|
|
|
Hygiëneruimte |
|
|
|
|
|
|
|
|
|
Geïsoleerde betonvloer |
356 |
256 |
203 |
|
|
|
|
|
Met betonnen kelder |
427 |
347 |
258 |
|
|
|
|
Separatieruimte |
|
|
|
|
|
|
|
|
|
Met betonnen stroroosters |
|
109 |
96 |
98 |
|
|
|
Strostal |
|
|
|
|
|
|
|
|
|
Met betonnen stroroosters |
|
|
118 |
102 |
94 |
|
|
Afkalfstal |
|
|
|
|
|
|
|
|
|
Geïsoleerde betonvloer |
|
|
52 |
46 |
44 |
|
|
|
Met betonnen kelder |
|
|
171 |
134 |
96 |
|
|
Wachtruimte |
|
|
|
|
|
|
|
|
|
Met betonnen plaatvloer |
|
|
134 |
110 |
81 |
|
|
Ziekenstal |
|
|
|
|
|
|
|
|
|
3/4 veeroosters en 1/4 geïsoleerde betonvloer |
|
177 |
|
|
|
|
|
|
2/3 stroroosters en 1/3 veeroosters |
|
|
113 |
|
|
|
|
|
Geïsoleerde betonvloer |
|
|
|
53 |
|
|
|
|
|
|
|
|
|
|
|
|
|
|
Basisbedrag bouwkosten voor leges bij m² oppervlakte |
|||||
|
|
|
|
11 |
26 |
51 |
101 |
|
|
|
|
Tot |
tot |
tot |
tot |
tot |
Vanaf |
|
|
|
10 |
25 |
50 |
100 |
200 |
201 |
|
Extra stalruimte in rundveestal |
|
|
|
|
|
|
|
|
Uitgangspunt is 4 m gemiddelde hoogte stalruimte |
|
|
|
|
|
|
|
|
Hygiëneruimte |
|
|
|
|
|
|
|
|
|
Geïsoleerde betonvloer |
1424 |
1028 |
813 |
|
|
|
|
|
Met betonnen kelder |
1712 |
1389 |
1032 |
|
|
|
|
Separatieruimte |
|
|
|
|
|
|
|
|
|
Met betonnen stroroosters |
|
438 |
381 |
391 |
|
|
|
Strostal |
|
|
|
|
|
|
|
|
|
Met betonnen stroroosters |
|
|
472 |
411 |
375 |
|
|
Afkalfstal |
|
|
|
|
|
|
|
|
|
Geïsoleerde betonvloer |
|
|
202 |
184 |
177 |
|
|
|
Met betonnen kelder |
|
|
683 |
533 |
381 |
|
|
Wachtruimte |
|
|
|
|
|
|
|
|
|
Met betonnen plaatvloer |
|
|
537 |
441 |
324 |
|
|
Ziekenstal |
|
|
|
|
|
|
|
|
|
3/4 veeroosters en 1/4 geïsoleerde betonvloer |
|
709 |
|
|
|
|
|
|
2/3 stroroosters en 1/3 veeroosters |
|
|
455 |
|
|
|
|
|
Geïsoleerde betonvloer |
|
|
|
209 |
|
|
|
|
|
|
|
|
|
|
|
|
26 Agrarische voorzieningen |
|
|
|
|
|
|
|
|
265 Bouwwerken voor veeteelt |
|
|
|
|
|
|
|
|
265.1 Rundvee ruimten in stallen |
|
|
|
|
|
|
|
|
|
|
Basisbedrag bouwkosten voor leges bij m³ inhoud |
|||||
|
|
|
|
26 |
76 |
151 |
301 |
|
|
|
|
Tot |
tot |
tot |
tot |
tot |
Vanaf |
|
|
|
25 |
75 |
150 |
300 |
600 |
601 |
|
Kantoor of sanitaire ruimte in rundveestal |
|
|
|
|
|
|
|
|
Uitgangspunt is 3 m gemiddelde hoogte ruimte |
|
|
|
|
|
|
|
|
Kantoor en/of PC-ruimte |
|
|
|
|
|
|
|
|
|
Geïsoleerde betonvloer |
568 |
370 |
301 |
|
|
|
|
|
Met betonnen kelder |
589 |
435 |
337 |
|
|
|
|
Sanitaire ruimte |
|
|
|
|
|
|
|
|
|
Tot 3 m2 met douche |
1157 |
|
|
|
|
|
|
|
Tot 3 m2 met toilet en fontein |
1249 |
|
|
|
|
|
|
|
3 tot 5 m2 met toilet, wastafel en douche |
707 |
|
|
|
|
|
|
|
Vanaf 5 m2 met voorruimte, doucheruimte, toiletruimte met wastafel |
787 |
|
|
|
|
|
|
|
|
|
|
|
|
|
|
|
|
|
Basisbedrag bouwkosten voor leges bij m² oppervlakte |
|||||
|
|
|
|
11 |
26 |
51 |
101 |
|
|
|
|
Tot |
tot |
tot |
tot |
tot |
Vanaf |
|
|
|
10 |
25 |
50 |
100 |
200 |
201 |
|
Kantoor of sanitaire ruimte in rundveestal |
|
|
|
|
|
|
|
|
Uitgangspunt is 3 m gemiddelde hoogte ruimte |
|
|
|
|
|
|
|
|
Kantoor en/of PC-ruimte |
|
|
|
|
|
|
|
|
|
Geïsoleerde betonvloer |
1704 |
1113 |
901 |
|
|
|
|
|
Met betonnen kelder |
1769 |
1303 |
1015 |
|
|
|
|
Sanitaire ruimte |
|
|
|
|
|
|
|
|
|
Tot 3 m2 met douche |
3856 |
|
|
|
|
|
|
|
Tot 3 m2 met toilet en fontein |
4164 |
|
|
|
|
|
|
|
3 tot 5 m2 met toilet, wastafel en douche |
2355 |
|
|
|
|
|
|
|
Vanaf 5 m2 met voorruimte, doucheruimte, toiletruimte met wastafel |
2620 |
|
|
|
|
|
|
26 Agrarische voorzieningen |
|
|
|
|
|
|
|
|
265 Bouwwerken voor veeteelt |
|
|
|
|
|
|
|
|
265.1 Rundvee ruimten in stallen |
|
|
|
|
|
|
|
|
|
|
Basisbedrag bouwkosten voor leges bij m³ inhoud |
|||||
|
|
|
|
151 |
301 |
501 |
701 |
|
|
|
|
Tot |
tot |
tot |
tot |
tot |
Vanaf |
|
|
|
150 |
300 |
500 |
700 |
1000 |
1001 |
|
Melkruimte in rundveestal |
|
|
|
|
|
|
|
|
Uitgangspunt is 4,5 m gemiddelde hoogte melkruimte |
|
|
|
|
|
|
|
|
|
Voor 1 melkrobot, aan gevelmuur |
212 |
|
|
|
|
|
|
|
Voor 1 melkrobot, geheel inpandig |
261 |
|
|
|
|
|
|
|
Voor 2 of meer melkrobots, aan gevelmuur |
164 |
145 |
|
|
|
|
|
|
Voor 2 of meer melkrobots, geheel inpandig |
210 |
184 |
|
|
|
|
|
|
Voor open tandem melksysteem |
112 |
103 |
|
|
|
|
|
|
Voor visgraat melksysteem |
108 |
68 |
54 |
|
|
|
|
|
Voor swing-over melksysteem |
|
73 |
65 |
59 |
|
|
|
|
Voor zij-aan-zij melksysteem |
|
67 |
58 |
52 |
|
|
|
|
Voor carrousel melksysteem |
|
|
|
|
48 |
47 |
|
|
|
|
|
|
|
|
|
|
|
|
Basisbedrag bouwkosten voor leges bij m² oppervlakte |
|||||
|
|
|
|
51 |
101 |
151 |
201 |
|
|
|
|
Tot |
tot |
tot |
tot |
tot |
Vanaf |
|
|
|
50 |
100 |
150 |
200 |
300 |
301 |
|
Melkruimte in rundveestal |
|
|
|
|
|
|
|
|
Uitgangspunt is 4,5 m gemiddelde hoogte melkruimte |
|
|
|
|
|
|
|
|
|
Voor 1 melkrobot, aan gevelmuur |
956 |
|
|
|
|
|
|
|
Voor 1 melkrobot, geheel inpandig |
1173 |
|
|
|
|
|
|
|
Voor 2 of meer melkrobots, aan gevelmuur |
733 |
657 |
|
|
|
|
|
|
Voor 2 of meer melkrobots, geheel inpandig |
949 |
826 |
|
|
|
|
|
|
Voor open tandem melksysteem |
509 |
466 |
|
|
|
|
|
|
Voor visgraat melksysteem |
483 |
309 |
243 |
|
|
|
|
|
Voor swing-over melksysteem |
|
327 |
290 |
266 |
|
|
|
|
Voor zij-aan-zij melksysteem |
|
302 |
259 |
233 |
|
|
|
|
Voor carrousel melksysteem |
|
|
|
221 |
216 |
215 |
|
26 Agrarische voorzieningen |
|
|
|
|
|
|
|
|
265 Bouwwerken voor veeteelt |
|
|
|
|
|
|
|
|
265.2 Varkensstallen |
|
|
|
|
|
|
|
|
|
|
Basisbedrag bouwkosten voor leges bij m³ inhoud |
|||||
|
|
|
|
2501 |
5001 |
7501 |
10001 |
|
|
|
|
Tot |
tot |
tot |
tot |
tot |
Vanaf |
|
|
|
2500 |
5000 |
7500 |
10000 |
15000 |
15001 |
|
Vleesvarkens stallen met kelder |
|
|
|
|
|
|
|
|
Geïsoleerd staaldak en kelder 1 m diep |
|
|
|
|
|
|
|
|
|
Tot 20 m breed en 4,15 m gemiddeld hoog |
209 |
200 |
|
|
|
|
|
|
20 tot 30 m breed en 4,85 m gemiddeld hoog |
169 |
164 |
152 |
143 |
|
|
|
|
30 tot 40 m breed en 5,75 m gemiddeld hoog |
|
|
127 |
126 |
124 |
124 |
|
|
Vanaf 40 m breed en 6,65 m gemiddeld hoog |
|
|
|
|
108 |
103 |
|
Geïsoleerd staaldak en kelder 1.5 m diep |
|
|
|
|
|
|
|
|
|
Tot 20 m breed en 4,15 m gemiddeld hoog |
204 |
192 |
|
|
|
|
|
|
20 tot 30 m breed en 4,85 m gemiddeld hoog |
169 |
160 |
148 |
141 |
|
|
|
|
30 tot 40 m breed en 5,75 m gemiddeld hoog |
|
|
140 |
138 |
136 |
133 |
|
|
Vanaf 40 m breed en 6,65 m gemiddeld hoog |
|
|
|
|
121 |
114 |
|
Golfplaten dak en kelder 2 m diep |
|
|
|
|
|
|
|
|
|
Tot 20 m breed en 4,15 m gemiddeld hoog |
222 |
210 |
|
|
|
|
|
|
20 tot 30 m breed en 4,85 m gemiddeld hoog |
186 |
177 |
161 |
161 |
|
|
|
|
30 tot 40 m breed en 5,75 m gemiddeld hoog |
|
|
132 |
131 |
127 |
132 |
|
|
Vanaf 40 m breed en 6,65 m gemiddeld hoog |
|
|
|
|
119 |
115 |
|
|
|
|
|
|
|
|
|
|
|
|
Basisbedrag bouwkosten voor leges bij m² oppervlakte |
|||||
|
|
|
|
1001 |
1501 |
2001 |
3001 |
|
|
|
|
Tot |
tot |
tot |
tot |
tot |
Vanaf |
|
|
|
1000 |
1500 |
2000 |
3000 |
4000 |
4001 |
|
Vleesvarkens stallen met kelder |
|
|
|
|
|
|
|
|
Geïsoleerd staaldak en kelder 1 m diep |
|
|
|
|
|
|
|
|
|
Tot 20 m breed en 4,15 m gemiddeld hoog |
866 |
827 |
|
|
|
|
|
|
20 tot 30 m breed en 4,85 m gemiddeld hoog |
822 |
793 |
737 |
693 |
|
|
|
|
30 tot 40 m breed en 5,75 m gemiddeld hoog |
|
|
732 |
727 |
710 |
691 |
|
|
Vanaf 40 m breed en 6,65 m gemiddeld hoog |
|
|
|
|
717 |
683 |
|
Geïsoleerd staaldak en kelder 1.5 m diep |
|
|
|
|
|
|
|
|
|
Tot 20 m breed en 4,15 m gemiddeld hoog |
848 |
797 |
|
|
|
|
|
|
20 tot 30 m breed en 4,85 m gemiddeld hoog |
821 |
778 |
723 |
681 |
|
|
|
|
30 tot 40 m breed en 5,75 m gemiddeld hoog |
|
|
803 |
798 |
783 |
765 |
|
|
Vanaf 40 m breed en 6,65 m gemiddeld hoog |
|
|
|
|
802 |
761 |
|
Golfplaten dak en kelder 2 m diep |
|
|
|
|
|
|
|
|
|
Tot 20 m breed en 4,15 m gemiddeld hoog |
924 |
870 |
|
|
|
|
|
|
20 tot 30 m breed en 4,85 m gemiddeld hoog |
903 |
857 |
784 |
736 |
|
|
|
|
30 tot 40 m breed en 5,75 m gemiddeld hoog |
|
|
758 |
751 |
733 |
732 |
|
|
Vanaf 40 m breed en 6,65 m gemiddeld hoog |
|
|
|
|
794 |
771 |
|
26 Agrarische voorzieningen |
|
|
|
|
|
|
|
|
265 Bouwwerken voor veeteelt |
|
|
|
|
|
|
|
|
265.2 Varkensstallen |
|
|
|
|
|
|
|
|
|
|
Basisbedrag bouwkosten voor leges bij m³ inhoud |
|||||
|
|
|
|
2501 |
5001 |
7501 |
10001 |
|
|
|
|
Tot |
tot |
tot |
tot |
tot |
Vanaf |
|
|
|
2500 |
5000 |
7500 |
10000 |
15000 |
15001 |
|
Zeugen en biggen stallen met kelder |
|
|
|
|
|
|
|
|
Zeugen stal |
|
|
|
|
|
|
|
|
|
Tot 20 m breed en 4,15 m gemiddeld hoog |
211 |
201 |
|
|
|
|
|
|
20 tot 30 m breed en 4,85 m gemiddeld hoog |
177 |
174 |
155 |
144 |
|
|
|
|
30 tot 40 m breed en 5,75 m gemiddeld hoog |
|
|
130 |
130 |
130 |
130 |
|
|
Vanaf 40 m breed en 6,65 m gemiddeld hoog |
|
|
|
|
113 |
108 |
|
Kraamzeugen stal |
|
|
|
|
|
|
|
|
|
Tot 20 m breed en 4,15 m gemiddeld hoog |
231 |
218 |
|
|
|
|
|
|
20 tot 30 m breed en 4,85 m gemiddeld hoog |
192 |
186 |
179 |
176 |
|
|
|
|
30 tot 40 m breed en 5,75 m gemiddeld hoog |
|
|
146 |
146 |
146 |
145 |
|
|
Vanaf 40 m breed en 6,65 m gemiddeld hoog |
|
|
|
|
124 |
124 |
|
Biggenstal met betonnen en gietijzeren roosters |
|
|
|
|
|
|
|
|
|
Tot 20 m breed en 3,85 m gemiddeld hoog |
208 |
199 |
|
|
|
|
|
|
20 tot 30 m breed en 4,55 m gemiddeld hoog |
168 |
165 |
159 |
152 |
|
|
|
|
30 tot 40 m breed en 5,45 m gemiddeld hoog |
|
|
130 |
130 |
126 |
125 |
|
|
Vanaf 40 m breed en 6,35 m gemiddeld hoog |
|
|
|
|
107 |
105 |
|
Biggenstal met betonnen en kunststof roosters |
|
|
|
|
|
|
|
|
|
Tot 20 m breed en 3,85 m gemiddeld hoog |
197 |
185 |
|
|
|
|
|
|
20 tot 30 m breed en 4,55 m gemiddeld hoog |
159 |
157 |
151 |
148 |
|
|
|
|
30 tot 40 m breed en 5,45 m gemiddeld hoog |
|
|
124 |
123 |
121 |
119 |
|
|
Vanaf 40 m breed en 6,35 m gemiddeld hoog |
|
|
|
|
102 |
100 |
|
|
|
|
|
|
|
|
|
|
|
|
Basisbedrag bouwkosten voor leges bij m² oppervlakte |
|||||
|
|
|
|
1001 |
1501 |
2001 |
3001 |
|
|
|
|
Tot |
tot |
tot |
tot |
tot |
Vanaf |
|
|
|
1000 |
1500 |
2000 |
3000 |
4000 |
4001 |
|
Zeugen en biggen stallen met kelder |
|
|
|
|
|
|
|
|
Zeugen stal |
|
|
|
|
|
|
|
|
|
Tot 20 m breed en 4,15 m gemiddeld hoog |
878 |
834 |
|
|
|
|
|
|
20 tot 30 m breed en 4,85 m gemiddeld hoog |
858 |
839 |
749 |
701 |
|
|
|
|
30 tot 40 m breed en 5,75 m gemiddeld hoog |
|
|
747 |
747 |
745 |
744 |
|
|
Vanaf 40 m breed en 6,65 m gemiddeld hoog |
|
|
|
|
755 |
717 |
|
Kraamzeugen stal |
|
|
|
|
|
|
|
|
|
Tot 20 m breed en 4,15 m gemiddeld hoog |
957 |
904 |
|
|
|
|
|
|
20 tot 30 m breed en 4,85 m gemiddeld hoog |
931 |
902 |
869 |
854 |
|
|
|
|
30 tot 40 m breed en 5,75 m gemiddeld hoog |
|
|
844 |
839 |
838 |
834 |
|
|
Vanaf 40 m breed en 6,65 m gemiddeld hoog |
|
|
|
|
826 |
824 |
|
Biggenstal met betonnen en gietijzeren roosters |
|
|
|
|
|
|
|
|
|
Tot 20 m breed en 3,85 m gemiddeld hoog |
799 |
764 |
|
|
|
|
|
|
20 tot 30 m breed en 4,55 m gemiddeld hoog |
765 |
751 |
721 |
693 |
|
|
|
|
30 tot 40 m breed en 5,45 m gemiddeld hoog |
|
|
707 |
705 |
687 |
681 |
|
|
Vanaf 40 m breed en 6,35 m gemiddeld hoog |
|
|
|
|
680 |
667 |
|
Biggenstal met betonnen en kunststof roosters |
|
|
|
|
|
|
|
|
|
Tot 20 m breed en 3,85 m gemiddeld hoog |
756 |
714 |
|
|
|
|
|
|
20 tot 30 m breed en 4,55 m gemiddeld hoog |
723 |
715 |
684 |
676 |
|
|
|
|
30 tot 40 m breed en 5,45 m gemiddeld hoog |
|
|
673 |
670 |
658 |
648 |
|
|
Vanaf 40 m breed en 6,35 m gemiddeld hoog |
|
|
|
|
647 |
637 |
|
26 Agrarische voorzieningen |
|
|
|
|
|
|
|
|
265 Bouwwerken voor veeteelt |
|
|
|
|
|
|
|
|
265.3 Kippenstallen |
|
|
|
|
|
|
|
|
|
|
Basisbedrag bouwkosten voor leges bij m³ inhoud |
|||||
|
|
|
|
5001 |
7501 |
10001 |
12501 |
|
|
|
|
Tot |
tot |
tot |
tot |
tot |
Vanaf |
|
|
|
5000 |
7500 |
10000 |
12500 |
15000 |
15001 |
|
Stallen voor legkippen |
|
|
|
|
|
|
|
|
Legkippen stallen |
|
|
|
|
|
|
|
|
|
Tot 20 m breed en 4,35 m gemiddeld hoog |
92 |
91 |
90 |
|
|
|
|
|
20 tot 30 m breed en 5,05 m gemiddeld hoog |
78 |
77 |
76 |
75 |
0 |
|
|
|
30 tot 40 m breed en 5,95 m gemiddeld hoog |
|
|
64 |
63 |
63 |
63 |
|
|
Vanaf 40 m breed en 6,65 m gemiddeld hoog |
|
|
56 |
56 |
56 |
55 |
|
Opfok legkippen stallen met volière |
|
|
|
|
|
|
|
|
|
Tot 20 m breed en 4,35 m gemiddeld hoog |
97 |
96 |
94 |
|
|
|
|
|
20 tot 30 m breed en 5,05 m gemiddeld hoog |
81 |
81 |
80 |
79 |
0 |
|
|
|
30 tot 40 m breed en 5,95 m gemiddeld hoog |
|
|
68 |
67 |
67 |
67 |
|
|
Vanaf 40 m breed en 6,65 m gemiddeld hoog |
|
|
60 |
60 |
60 |
59 |
|
Opfok legkippen stallen met portalen |
|
|
|
|
|
|
|
|
|
Tot 20 m breed en 4,35 m gemiddeld hoog |
88 |
87 |
85 |
|
|
|
|
|
20 tot 30 m breed en 5,05 m gemiddeld hoog |
75 |
74 |
73 |
71 |
0 |
|
|
|
30 tot 40 m breed en 5,95 m gemiddeld hoog |
|
|
62 |
60 |
60 |
60 |
|
|
Vanaf 40 m breed en 6,65 m gemiddeld hoog |
|
|
55 |
55 |
54 |
54 |
|
|
|
|
|
|
|
|
|
|
|
|
Basisbedrag bouwkosten voor leges bij m² oppervlakte |
|||||
|
|
|
|
1501 |
2001 |
2501 |
3001 |
|
|
|
|
Tot |
tot |
tot |
tot |
tot |
Vanaf |
|
|
|
1500 |
2000 |
2500 |
3000 |
3500 |
3501 |
|
Stallen voor legkippen |
|
|
|
|
|
|
|
|
Legkippen stallen |
|
|
|
|
|
|
|
|
|
Tot 20 m breed en 4,35 m gemiddeld hoog |
400 |
393 |
388 |
|
|
|
|
|
20 tot 30 m breed en 5,05 m gemiddeld hoog |
393 |
388 |
383 |
380 |
|
|
|
|
30 tot 40 m breed en 5,95 m gemiddeld hoog |
|
382 |
377 |
375 |
371 |
369 |
|
|
Vanaf 40 m breed en 6,65 m gemiddeld hoog |
|
|
|
|
368 |
366 |
|
Opfok legkippen stallen met volière |
|
|
|
|
|
|
|
|
|
Tot 20 m breed en 4,35 m gemiddeld hoog |
421 |
416 |
411 |
|
|
|
|
|
20 tot 30 m breed en 5,05 m gemiddeld hoog |
414 |
411 |
406 |
403 |
|
|
|
|
30 tot 40 m breed en 5,95 m gemiddeld hoog |
|
408 |
404 |
402 |
400 |
399 |
|
|
Vanaf 40 m breed en 6,65 m gemiddeld hoog |
|
|
|
|
398 |
397 |
|
Opfok legkippen stallen met portalen |
|
|
|
|
|
|
|
|
|
Tot 20 m breed en 4,35 m gemiddeld hoog |
382 |
375 |
370 |
|
|
|
|
|
20 tot 30 m breed en 5,05 m gemiddeld hoog |
378 |
375 |
367 |
364 |
|
|
|
|
30 tot 40 m breed en 5,95 m gemiddeld hoog |
|
369 |
364 |
361 |
358 |
357 |
|
|
Vanaf 40 m breed en 6,65 m gemiddeld hoog |
|
|
|
|
356 |
354 |
|
26 Agrarische voorzieningen |
|
|
|
|
|
|
|
|
265 Bouwwerken voor veeteelt |
|
|
|
|
|
|
|
|
265.3 Kippenstallen |
|
|
|
|
|
|
|
|
|
|
Basisbedrag bouwkosten voor leges bij m³ inhoud |
|||||
|
|
|
|
5001 |
7501 |
10001 |
12501 |
|
|
|
|
Tot |
tot |
tot |
tot |
tot |
Vanaf |
|
|
|
5000 |
7500 |
10000 |
12500 |
15000 |
15001 |
|
Stallen voor vleeskuikens |
|
|
|
|
|
|
|
|
Vleeskuikens |
|
|
|
|
|
|
|
|
|
Tot 20 m breed en 4,35 m gemiddeld hoog |
98 |
97 |
96 |
|
|
|
|
|
20 tot 30 m breed en 5,05 m gemiddeld hoog |
82 |
81 |
80 |
79 |
|
|
|
|
30 tot 40 m breed en 5,95 m gemiddeld hoog |
|
|
68 |
68 |
67 |
67 |
|
|
Vanaf 40 m breed en 6,65 m gemiddeld hoog |
|
|
|
|
60 |
60 |
|
Vleeskuiken moederdieren |
|
|
|
|
|
|
|
|
|
Tot 20 m breed en 4,35 m gemiddeld hoog |
91 |
90 |
89 |
|
|
|
|
|
20 tot 30 m breed en 5,05 m gemiddeld hoog |
77 |
76 |
76 |
75 |
|
|
|
|
30 tot 40 m breed en 5,95 m gemiddeld hoog |
|
|
64 |
63 |
62 |
62 |
|
|
Vanaf 40 m breed en 6,65 m gemiddeld hoog |
|
|
|
|
55 |
55 |
|
Opfok vleeskuiken moederdieren |
|
|
|
|
|
|
|
|
|
Tot 20 m breed en 4,35 m gemiddeld hoog |
92 |
91 |
90 |
|
|
|
|
|
20 tot 30 m breed en 5,05 m gemiddeld hoog |
78 |
77 |
77 |
77 |
|
|
|
|
30 tot 40 m breed en 5,95 m gemiddeld hoog |
|
|
65 |
65 |
65 |
64 |
|
|
Vanaf 40 m breed en 6,65 m gemiddeld hoog |
|
|
|
|
57 |
57 |
|
|
|
|
|
|
|
|
|
|
|
|
Basisbedrag bouwkosten voor leges bij m² oppervlakte |
|||||
|
|
|
|
1501 |
2001 |
2501 |
3001 |
|
|
|
|
Tot |
tot |
tot |
tot |
tot |
Vanaf |
|
|
|
1500 |
2000 |
2500 |
3000 |
3500 |
3501 |
|
Stallen voor vleeskuikens |
|
|
|
|
|
|
|
|
Vleeskuikens |
|
|
|
|
|
|
|
|
|
Tot 20 m breed en 4,35 m gemiddeld hoog |
423 |
420 |
|
|
|
|
|
|
20 tot 30 m breed en 5,05 m gemiddeld hoog |
420 |
414 |
409 |
403 |
|
|
|
|
30 tot 40 m breed en 5,95 m gemiddeld hoog |
|
409 |
405 |
403 |
401 |
399 |
|
|
Vanaf 40 m breed en 6,65 m gemiddeld hoog |
|
|
|
|
399 |
398 |
|
Vleeskuiken moederdieren |
|
|
|
|
|
|
|
|
|
Tot 20 m breed en 4,35 m gemiddeld hoog |
394 |
390 |
|
|
|
|
|
|
20 tot 30 m breed en 5,05 m gemiddeld hoog |
390 |
386 |
382 |
379 |
|
|
|
|
30 tot 40 m breed en 5,95 m gemiddeld hoog |
|
380 |
376 |
371 |
368 |
365 |
|
|
Vanaf 40 m breed en 6,65 m gemiddeld hoog |
|
|
|
|
366 |
364 |
|
Opfok vleeskuiken moederdieren |
|
|
|
|
|
|
|
|
|
Tot 20 m breed en 4,35 m gemiddeld hoog |
399 |
393 |
|
|
|
|
|
|
20 tot 30 m breed en 5,05 m gemiddeld hoog |
394 |
391 |
389 |
387 |
|
|
|
|
30 tot 40 m breed en 5,95 m gemiddeld hoog |
|
389 |
387 |
385 |
382 |
380 |
|
|
Vanaf 40 m breed en 6,65 m gemiddeld hoog |
|
|
|
|
380 |
379 |
|
26 Agrarische voorzieningen |
|
|
|
|
|
|
|
|
265 Bouwwerken voor veeteelt |
|
|
|
|
|
|
|
|
265.4 Paardenstallen |
|
|
|
|
|
|
|
|
|
|
Basisbedrag bouwkosten voor leges bij m³ inhoud |
|||||
|
|
|
|
1001 |
2501 |
7501 |
15001 |
|
|
|
|
Tot |
tot |
tot |
tot |
tot |
Vanaf |
|
|
|
1000 |
2500 |
7500 |
15000 |
25000 |
25001 |
|
Paardenstalling |
|
|
|
|
|
|
|
|
|
Tot 5,50 m nokhoogte, 4 m gemiddeld hoog |
|
122 |
111 |
107 |
102 |
98 |
|
|
5,51 tot 7,50 m nokhoogte, 6,5 m gemiddeld hoog |
|
99 |
91 |
88 |
84 |
80 |
|
|
Vanaf 7,51 m nokhoogte, 9 m gemiddeld hoog |
|
90 |
82 |
79 |
76 |
73 |
|
|
|
|
|
|
|
|
|
|
|
|
Basisbedrag bouwkosten voor leges bij m² oppervlakte |
|||||
|
|
|
|
151 |
401 |
1251 |
2501 |
|
|
|
|
Tot |
tot |
tot |
tot |
tot |
Vanaf |
|
|
|
150 |
400 |
1250 |
2500 |
4000 |
4001 |
|
Paardenstalling |
|
|
|
|
|
|
|
|
|
Tot 5,50 m nokhoogte, 4 m gemiddeld hoog |
|
485 |
446 |
427 |
411 |
394 |
|
|
5,51 tot 7,50 m nokhoogte, 6,5 m gemiddeld hoog |
|
645 |
593 |
570 |
547 |
525 |
|
|
Vanaf 7,51 m nokhoogte, 9 m gemiddeld hoog |
|
805 |
742 |
712 |
683 |
656 |
|
|
|
|
|
|
|
|
|
|
26 Agrarische voorzieningen |
|
|
|
|
|
|
|
|
265 Bouwwerken voor veeteelt |
|
|
|
|
|
|
|
|
265.5 Stallen voor geiten, schapen en overige dieren |
|
|
|
|
|
|
|
|
|
|
Basisbedrag bouwkosten voor leges bij m³ inhoud |
|||||
|
|
|
|
1001 |
2501 |
7501 |
15001 |
|
|
|
|
Tot |
tot |
tot |
tot |
tot |
Vanaf |
|
|
|
1000 |
2500 |
7500 |
15000 |
25000 |
25001 |
|
Geitenstal |
|
|
|
|
|
|
|
|
|
Tot 5,50 m nokhoogte, 4 m gemiddeld hoog |
|
79 |
73 |
69 |
67 |
65 |
|
|
5,51 tot 7,50 m nokhoogte, 6,5 m gemiddeld hoog |
|
74 |
68 |
66 |
64 |
62 |
|
Schapenstal |
|
|
|
|
|
|
|
|
|
Tot 5,50 m nokhoogte, 4 m gemiddeld hoog |
|
60 |
56 |
54 |
52 |
48 |
|
|
5,51 tot 7,50 m nokhoogte, 6,5 m gemiddeld hoog |
|
55 |
49 |
47 |
45 |
43 |
|
|
|
|
|
|
|
|
|
|
|
|
Basisbedrag bouwkosten voor leges bij m² oppervlakte |
|||||
|
|
|
|
151 |
401 |
1251 |
2501 |
|
|
|
|
Tot |
tot |
tot |
tot |
tot |
Vanaf |
|
|
|
150 |
400 |
1250 |
2500 |
4000 |
4001 |
|
Geitenstal |
|
|
|
|
|
|
|
|
|
Tot 5,50 m nokhoogte, 4 m gemiddeld hoog |
|
319 |
294 |
282 |
271 |
260 |
|
|
5,51 tot 7,50 m nokhoogte, 6,5 m gemiddeld hoog |
|
480 |
442 |
423 |
406 |
390 |
|
Schapenstal |
|
|
|
|
|
|
|
|
|
Tot 5,50 m nokhoogte, 4 m gemiddeld hoog |
|
242 |
222 |
213 |
204 |
197 |
|
|
5,51 tot 7,50 m nokhoogte, 6,5 m gemiddeld hoog |
|
355 |
327 |
313 |
301 |
288 |
|
26 Agrarische voorzieningen |
|
|
|
|
|
|
|
|
265 Bouwwerken voor veeteelt |
|
|
|
|
|
|
|
|
265.7 Mestopslag |
|
|
|
|
|
|
|
|
|
|
Basisbedrag bouwkosten voor leges bij m³ inhoud |
|||||
|
|
|
|
1001 |
2001 |
3501 |
5001 |
|
|
|
|
Tot |
tot |
tot |
tot |
tot |
Vanaf |
|
|
|
1000 |
2000 |
3500 |
5000 |
7500 |
7501 |
|
Betonnen mestkelders onder veestal |
|
|
|
|
|
|
|
|
Bedragen per m3 kelderinhoud |
|
|
|
|
|
|
|
|
Betonnen kelders tot 20 m breed |
|
|
|
|
|
|
|
|
|
1 m diep |
232 |
|
|
|
|
|
|
|
1,5 m diep |
193 |
191 |
|
|
|
|
|
|
2 m diep |
165 |
157 |
|
|
|
|
|
Betonnen kelders 21 tot 40 m breed |
|
|
|
|
|
|
|
|
|
1 m diep |
|
199 |
179 |
175 |
|
|
|
|
1,5 m diep |
|
187 |
151 |
145 |
142 |
|
|
|
2 m diep |
|
152 |
129 |
125 |
121 |
119 |
|
Betonnen kelders vanaf 41 m breed |
|
|
|
|
|
|
|
|
|
1 m diep |
|
|
178 |
176 |
172 |
|
|
|
1,5 m diep |
|
|
147 |
144 |
143 |
141 |
|
|
2 m diep |
|
|
|
124 |
122 |
119 |
|
|
|
|
|
|
|
|
|
|
|
|
Basisbedrag bouwkosten voor leges bij m² oppervlakte |
|||||
|
|
|
|
501 |
1001 |
2001 |
3001 |
|
|
|
|
Tot |
tot |
tot |
tot |
tot |
Vanaf |
|
|
|
500 |
1000 |
2000 |
3000 |
4000 |
4001 |
|
Betonnen mestkelders onder veestal |
|
|
|
|
|
|
|
|
Bedragen per m2 kelderoppervlakte |
|
|
|
|
|
|
|
|
Betonnen kelders tot 20 m breed |
|
|
|
|
|
|
|
|
|
1 m diep |
232 |
221 |
|
|
|
|
|
|
1,5 m diep |
289 |
278 |
|
|
|
|
|
|
2 m diep |
328 |
312 |
|
|
|
|
|
Betonnen kelders 21 tot 40 m breed |
|
|
|
|
|
|
|
|
|
1 m diep |
|
214 |
191 |
179 |
175 |
176 |
|
|
1,5 m diep |
|
268 |
232 |
219 |
216 |
214 |
|
|
2 m diep |
|
302 |
260 |
247 |
244 |
243 |
|
Betonnen kelders vanaf 41 m breed |
|
|
|
|
|
|
|
|
|
1 m diep |
|
|
|
178 |
176 |
172 |
|
|
1,5 m diep |
|
|
|
216 |
214 |
210 |
|
|
2 m diep |
|
|
|
245 |
243 |
238 |
|
26 Agrarische voorzieningen |
|
|
|
|
|
|
|
|
265 Bouwwerken voor veeteelt |
|
|
|
|
|
|
|
|
265.7 Mestopslag |
|
|
|
|
|
|
|
|
|
|
Basisbedrag bouwkosten voor leges bij m³ inhoud |
|||||
|
|
|
|
1001 |
2001 |
3501 |
5001 |
|
|
|
|
Tot |
tot |
tot |
tot |
tot |
Vanaf |
|
|
|
1000 |
2000 |
3500 |
5000 |
7500 |
7501 |
|
Gemetselde kelders onder veestal |
|
|
|
|
|
|
|
|
Bedragen per m3 kelderinhoud |
|
|
|
|
|
|
|
|
Gemetselde kelders tot 20 m breed |
|
|
|
|
|
|
|
|
|
1 m diep |
220 |
|
|
|
|
|
|
|
1,5 m diep |
191 |
185 |
|
|
|
|
|
|
2 m diep |
177 |
170 |
|
|
|
|
|
Gemetselde kelders 21 tot 40 m breed |
|
|
|
|
|
|
|
|
|
1 m diep |
|
200 |
191 |
190 |
|
|
|
|
1,5 m diep |
|
179 |
170 |
165 |
165 |
|
|
|
2 m diep |
|
166 |
158 |
155 |
152 |
149 |
|
Gemetselde kelders vanaf 41 m breed |
|
|
|
|
|
|
|
|
|
1 m diep |
|
|
190 |
187 |
187 |
|
|
|
1,5 m diep |
|
|
176 |
165 |
165 |
164 |
|
|
2 m diep |
|
|
|
153 |
152 |
149 |
|
|
|
|
|
|
|
|
|
|
|
|
Basisbedrag bouwkosten voor leges bij m² oppervlakte |
|||||
|
|
|
|
501 |
1001 |
2001 |
3001 |
|
|
|
|
Tot |
tot |
tot |
tot |
tot |
Vanaf |
|
|
|
500 |
1000 |
2000 |
3000 |
4000 |
4001 |
|
Gemetselde kelders onder veestal |
|
|
|
|
|
|
|
|
Bedragen per m2 kelderoppervlakte |
|
|
|
|
|
|
|
|
Gemetselde kelders tot 20 m breed |
|
|
|
|
|
|
|
|
|
1 m diep |
220 |
211 |
|
|
|
|
|
|
1,5 m diep |
287 |
277 |
|
|
|
|
|
|
2 m diep |
355 |
342 |
|
|
|
|
|
Gemetselde kelders 21 tot 40 m breed |
|
|
|
|
|
|
|
|
|
1 m diep |
|
208 |
199 |
191 |
190 |
187 |
|
|
1,5 m diep |
|
269 |
259 |
248 |
247 |
245 |
|
|
2 m diep |
|
334 |
319 |
308 |
305 |
302 |
|
Gemetselde kelders vanaf 41 m breed |
|
|
|
|
|
|
|
|
|
1 m diep |
|
|
|
190 |
187 |
187 |
|
|
1,5 m diep |
|
|
|
247 |
245 |
244 |
|
|
2 m diep |
|
|
|
305 |
303 |
301 |
|
|
|
|
|
|
|
|
|
|
|
|
Basisbedrag bouwkosten voor leges bij m³ inhoud |
|||||
|
|
|
|
1001 |
2501 |
7501 |
15001 |
|
|
|
|
Tot |
tot |
tot |
tot |
tot |
Vanaf |
|
|
|
1000 |
2500 |
7500 |
15000 |
25000 |
25001 |
|
Mestsilo's |
|
|
|
|
|
|
|
|
Bedragen per m3 inhoud silo |
|
|
|
|
|
|
|
|
|
Mestsilo, staal |
62 |
56 |
52 |
|
|
|
|
|
Mestsilo, beton |
48 |
44 |
41 |
|
|
|
|
26 Agrarische voorzieningen |
|
|
|
|
|
|
|
|
265 Bouwwerken voor veeteelt |
|
|
|
|
|
|
|
|
265.8 Luchtwassers |
|
|
|
|
|
|
|
|
|
|
Basisbedrag bouwkosten voor leges bij m³ inhoud |
|||||
|
|
|
|
1001 |
2501 |
7501 |
15001 |
|
|
|
|
Tot |
tot |
tot |
tot |
tot |
Vanaf |
|
|
|
1000 |
2500 |
7500 |
15000 |
25000 |
25001 |
|
Luchtwassers |
|
|
|
|
|
|
|
|
Bedragen per m3 bruto inhoud |
|
|
|
|
|
|
|
|
|
Chemisch |
|
27 |
14 |
12 |
8 |
2 |
|
|
Biologisch |
|
31 |
18 |
13 |
9 |
2 |
|
|
|
|
|
|
|
|
|
|
|
|
Basisbedrag bouwkosten voor leges bij m² oppervlakte |
|||||
|
|
|
|
151 |
401 |
1251 |
2501 |
|
|
|
|
Tot |
tot |
tot |
tot |
tot |
Vanaf |
|
|
|
150 |
400 |
1250 |
2500 |
4000 |
4001 |
|
Luchtwassers |
|
|
|
|
|
|
|
|
Bedragen per m2 oppervlakte |
|
|
|
|
|
|
|
|
|
Chemisch |
|
177 |
98 |
79 |
54 |
15 |
|
|
Biologisch |
|
200 |
110 |
90 |
60 |
19 |
|
26 Agrarische voorzieningen |
|
|
|
|
|
|
|
|
265 Bouwwerken voor veeteelt |
|
|
|
|
|
|
|
|
265.9 Voedersilo's |
|
|
|
|
|
|
|
|
|
|
Basisbedrag bouwkosten voor leges bij m³ inhoud |
|||||
|
|
|
|
20 |
30 |
50 |
70 |
|
|
|
|
Tot |
tot |
tot |
tot |
tot |
Vanaf |
|
|
|
19 |
29 |
49 |
69 |
89 |
90 |
|
Voedersilo's |
|
|
|
|
|
|
|
|
Bedragen per stuk, uitgangspunt m3 silo inhoud |
|
|
|
|
|
|
|
|
Kunststof voedersilo's inclusief betonplaat |
|
|
|
|
|
|
|
|
|
6 m3 inhoud silo |
9212 |
|
|
|
|
|
|
|
10 m3 inhoud silo |
10276 |
|
|
|
|
|
|
|
15 m3 inhoud silo |
10477 |
|
|
|
|
|
|
|
20 m3 inhoud silo |
|
13574 |
|
|
|
|
|
|
25 m3 inhoud silo |
|
14453 |
|
|
|
|
|
|
30 m3 inhoud silo |
|
|
14579 |
|
|
|
|
|
40 m3 inhoud silo |
|
|
19618 |
|
|
|
|
|
50 m3 inhoud silo |
|
|
|
22184 |
|
|
|
|
60 m3 inhoud silo |
|
|
|
25842 |
|
|
|
|
70 m3 inhoud silo |
|
|
|
|
31657 |
|
|
|
80 m3 inhoud silo |
|
|
|
|
33796 |
|
|
|
90 m3 inhoud silo |
|
|
|
|
|
35898 |
|
|
100 m3 inhoud silo |
|
|
|
|
|
38302 |
|
27 Industriële productie voorzieningen |
|
|
|
|
|
|
|
|
273 Bouwwerken voor de voedingsindustrie, met inbegrip van drank en tabak |
|
|
|
||||
|
|
|
Basisbedrag bouwkosten voor leges bij m³ inhoud |
|||||
|
|
|
|
1001 |
2501 |
7501 |
15001 |
|
|
|
|
Tot |
tot |
tot |
tot |
tot |
Vanaf |
|
|
|
1000 |
2500 |
7500 |
15000 |
25000 |
25001 |
|
Productie / gedeeltelijke opslaghallen |
|
|
|
|
|
|
|
|
Tot 5,50 m hoog, uitgangspunt 4 m hoogte |
|
|
|
|
|
|
|
|
|
Geïsoleerd |
102 |
92 |
85 |
81 |
78 |
75 |
|
|
Ongeïsoleerd |
96 |
87 |
79 |
76 |
73 |
69 |
|
5,50 tot 7,50 m hoog, uitgangspunt 6,5 m hoogte |
|
|
|
|
|
|
|
|
|
Geïsoleerd |
85 |
77 |
71 |
68 |
66 |
64 |
|
|
Ongeïsoleerd |
79 |
71 |
66 |
64 |
62 |
59 |
|
Vanaf 7,50 m hoog, uitgangspunt 9 m hoogte |
|
|
|
|
|
|
|
|
|
Geïsoleerd |
80 |
73 |
67 |
65 |
63 |
60 |
|
|
Ongeïsoleerd |
75 |
67 |
62 |
59 |
57 |
55 |
|
|
|
|
|
|
|
|
|
|
|
|
Basisbedrag bouwkosten voor leges bij m² oppervlakte |
|||||
|
|
|
|
151 |
401 |
1251 |
2501 |
|
|
|
|
Tot |
tot |
tot |
tot |
tot |
Vanaf |
|
|
|
150 |
400 |
1250 |
2500 |
4000 |
4001 |
|
Productie / gedeeltelijke opslaghallen |
|
|
|
|
|
|
|
|
Tot 5,50 m hoog, uitgangspunt 4 m hoogte |
|
|
|
|
|
|
|
|
|
Geïsoleerd |
411 |
370 |
341 |
327 |
313 |
301 |
|
|
Ongeïsoleerd |
381 |
343 |
315 |
303 |
290 |
279 |
|
5,50 tot 7,50 m hoog, uitgangspunt 6,5 m hoogte |
|
|
|
|
|
|
|
|
|
Geïsoleerd |
554 |
499 |
458 |
441 |
422 |
405 |
|
|
Ongeïsoleerd |
514 |
464 |
425 |
409 |
392 |
377 |
|
Vanaf 7,50 m hoog, uitgangspunt 9 m hoogte |
|
|
|
|
|
|
|
|
|
Geïsoleerd |
721 |
649 |
597 |
573 |
550 |
528 |
|
|
Ongeïsoleerd |
670 |
603 |
555 |
533 |
511 |
490 |
|
27 Industriële productie voorzieningen |
|
|
|
|
|
|
|
|
274 Bouwwerken voor de scheikundige en aanverwante industrie |
|
|
|
|
|
||
|
|
|
Basisbedrag bouwkosten voor leges bij m³ inhoud |
|||||
|
|
|
|
1001 |
2501 |
7501 |
15001 |
|
|
|
|
Tot |
tot |
tot |
tot |
tot |
Vanaf |
|
|
|
1000 |
2500 |
7500 |
15000 |
25000 |
25001 |
|
Laboratorium / productie / gedeeltelijke opslag |
|
|
|
|
|
|
|
|
Tot 5,50 m hoog, uitgangspunt 4 m hoogte |
|
|
|
|
|
|
|
|
|
Geïsoleerd |
110 |
99 |
91 |
88 |
84 |
80 |
|
|
Ongeïsoleerd |
103 |
93 |
85 |
81 |
78 |
75 |
|
5,50 tot 7,50 m hoog, uitgangspunt 6,5 m hoogte |
|
|
|
|
|
|
|
|
|
Geïsoleerd |
92 |
82 |
76 |
73 |
69 |
67 |
|
|
Ongeïsoleerd |
85 |
77 |
71 |
68 |
66 |
64 |
|
Vanaf 7,50 m hoog, uitgangspunt 9 m hoogte |
|
|
|
|
|
|
|
|
|
Geïsoleerd |
87 |
77 |
71 |
68 |
66 |
64 |
|
|
Ongeïsoleerd |
80 |
73 |
67 |
65 |
63 |
60 |
|
|
|
|
|
|
|
|
|
|
|
|
Basisbedrag bouwkosten voor leges bij m² oppervlakte |
|||||
|
|
|
|
151 |
401 |
1251 |
2501 |
|
|
|
|
Tot |
tot |
tot |
tot |
tot |
Vanaf |
|
|
|
150 |
400 |
1250 |
2500 |
4000 |
4001 |
|
Laboratorium / productie / gedeeltelijke opslag |
|
|
|
|
|
|
|
|
Tot 5,50 m hoog, uitgangspunt 4 m hoogte |
|
|
|
|
|
|
|
|
|
Geïsoleerd |
443 |
399 |
367 |
352 |
338 |
324 |
|
|
Ongeïsoleerd |
411 |
370 |
341 |
327 |
313 |
301 |
|
5,50 tot 7,50 m hoog, uitgangspunt 6,5 m hoogte |
|
|
|
|
|
|
|
|
|
Geïsoleerd |
595 |
537 |
493 |
475 |
455 |
437 |
|
|
Ongeïsoleerd |
555 |
500 |
459 |
442 |
423 |
406 |
|
Vanaf 7,50 m hoog, uitgangspunt 9 m hoogte |
|
|
|
|
|
|
|
|
|
Geïsoleerd |
777 |
699 |
644 |
617 |
592 |
569 |
|
|
Ongeïsoleerd |
722 |
649 |
597 |
573 |
550 |
528 |
|
27 Industriële productie voorzieningen |
|
|
|
|
|
|
|
|
275 Bouwwerken voor de metaalverwerkende industrie |
|
|
|
|
|
|
|
|
|
|
Basisbedrag bouwkosten voor leges bij m³ inhoud |
|||||
|
|
|
|
1001 |
2501 |
7501 |
15001 |
|
|
|
|
Tot |
tot |
tot |
tot |
tot |
Vanaf |
|
|
|
1000 |
2500 |
7500 |
15000 |
25000 |
25001 |
|
Productie van metaalproducten / gedeeltelijke opslaghallen |
|
|
|
|
|
||
|
Tot 5,50 m hoog, uitgangspunt 4 m hoogte |
|
|
|
|
|
|
|
|
|
Geïsoleerd |
97 |
88 |
80 |
77 |
74 |
70 |
|
|
Ongeïsoleerd |
90 |
80 |
74 |
70 |
68 |
66 |
|
5,50 tot 7,50 m hoog, uitgangspunt 6,5 m hoogte |
|
|
|
|
|
|
|
|
|
Geïsoleerd |
80 |
73 |
67 |
65 |
63 |
60 |
|
|
Ongeïsoleerd |
75 |
67 |
62 |
59 |
57 |
55 |
|
Vanaf 7,50 m hoog, uitgangspunt 9 m hoogte |
|
|
|
|
|
|
|
|
|
Geïsoleerd |
76 |
68 |
63 |
60 |
58 |
56 |
|
|
Ongeïsoleerd |
70 |
64 |
59 |
57 |
55 |
53 |
|
|
|
|
|
|
|
|
|
|
|
|
Basisbedrag bouwkosten voor leges bij m² oppervlakte |
|||||
|
|
|
|
151 |
401 |
1251 |
2501 |
|
|
|
|
Tot |
tot |
tot |
tot |
tot |
Vanaf |
|
|
|
150 |
400 |
1250 |
2500 |
4000 |
4001 |
|
Productie van metaalproducten / gedeeltelijke opslaghallen |
|
|
|
|
|
||
|
Tot 5,50 m hoog, uitgangspunt 4 m hoogte |
|
|
|
|
|
|
|
|
|
Geïsoleerd |
388 |
349 |
321 |
309 |
297 |
285 |
|
|
Ongeïsoleerd |
361 |
324 |
299 |
286 |
275 |
264 |
|
5,50 tot 7,50 m hoog, uitgangspunt 6,5 m hoogte |
|
|
|
|
|
|
|
|
|
Geïsoleerd |
523 |
471 |
434 |
416 |
400 |
383 |
|
|
Ongeïsoleerd |
486 |
437 |
402 |
386 |
370 |
355 |
|
Vanaf 7,50 m hoog, uitgangspunt 9 m hoogte |
|
|
|
|
|
|
|
|
|
Geïsoleerd |
681 |
613 |
564 |
542 |
520 |
500 |
|
|
Ongeïsoleerd |
633 |
570 |
524 |
504 |
483 |
465 |
|
|
|
|
|
|
|
|
|
|
|
|
Basisbedrag bouwkosten voor leges bij m³ inhoud |
|||||
|
|
|
|
1001 |
2501 |
7501 |
15001 |
|
|
|
|
tot |
tot |
tot |
tot |
tot |
vanaf |
|
|
|
1000 |
2500 |
7500 |
15000 |
25000 |
25001 |
|
Werkplaatsen voor transportmateriaal / garage (auto) |
|
|
|
|
|
|
|
|
Tot 5,50 m hoog, uitgangspunt 4 m hoogte |
|
|
|
|
|
|
|
|
|
Geïsoleerd |
107 |
97 |
89 |
85 |
81 |
78 |
|
|
Ongeïsoleerd |
100 |
90 |
82 |
79 |
76 |
73 |
|
5,50 tot 7,50 m hoog, uitgangspunt 6,5 m hoogte |
|
|
|
|
|
|
|
|
|
Geïsoleerd |
89 |
79 |
73 |
69 |
67 |
65 |
|
|
Ongeïsoleerd |
82 |
75 |
69 |
67 |
65 |
63 |
|
Vanaf 7,50 m hoog, uitgangspunt 9 m hoogte |
|
|
|
|
|
|
|
|
|
Geïsoleerd |
84 |
76 |
70 |
68 |
66 |
64 |
|
|
Ongeïsoleerd |
77 |
69 |
64 |
62 |
59 |
57 |
|
|
|
|
|
|
|
|
|
|
|
|
Basisbedrag bouwkosten voor leges bij m² oppervlakte |
|||||
|
|
|
|
151 |
401 |
1251 |
2501 |
|
|
|
|
Tot |
tot |
tot |
tot |
tot |
Vanaf |
|
|
|
150 |
400 |
1250 |
2500 |
4000 |
4001 |
|
Werkplaatsen voor transportmateriaal / garage (auto) |
|
|
|
|
|
|
|
|
Tot 5,50 m hoog, uitgangspunt 4 m hoogte |
|
|
|
|
|
|
|
|
|
Geïsoleerd |
430 |
386 |
355 |
341 |
327 |
313 |
|
|
Ongeïsoleerd |
399 |
358 |
331 |
316 |
304 |
291 |
|
5,50 tot 7,50 m hoog, uitgangspunt 6,5 m hoogte |
|
|
|
|
|
|
|
|
|
Geïsoleerd |
578 |
520 |
478 |
458 |
441 |
422 |
|
|
Ongeïsoleerd |
538 |
485 |
446 |
427 |
411 |
394 |
|
Vanaf 7,50 m hoog, uitgangspunt 9 m hoogte |
|
|
|
|
|
|
|
|
|
Geïsoleerd |
753 |
678 |
623 |
598 |
575 |
552 |
|
|
Ongeïsoleerd |
699 |
628 |
579 |
556 |
534 |
512 |
|
277 Bouwwerken voor de minerale producten, voor houtproducten en afgeleide producten |
|
||||||
|
278 Bouwwerken voor het bouwbedrijf |
|
|
|
|
|
|
|
|
|
|
Basisbedrag bouwkosten voor leges bij m³ inhoud |
|||||
|
|
|
|
1001 |
2501 |
7501 |
15001 |
|
|
|
|
Tot |
tot |
tot |
tot |
tot |
Vanaf |
|
|
|
1000 |
2500 |
7500 |
15000 |
25000 |
25001 |
|
Productie / opslaghallen / werkplaatsen |
|
|
|
|
|
|
|
|
Tot 5,50 m hoog, uitgangspunt 4 m hoogte |
|
|
|
|
|
|
|
|
|
Geïsoleerd |
101 |
91 |
84 |
80 |
77 |
74 |
|
|
Ongeïsoleerd |
94 |
85 |
78 |
75 |
71 |
68 |
|
5,50 tot 7,50 m hoog, uitgangspunt 6,5 m hoogte |
|
|
|
|
|
|
|
|
|
Geïsoleerd |
84 |
76 |
70 |
68 |
66 |
64 |
|
|
Ongeïsoleerd |
77 |
69 |
64 |
62 |
59 |
57 |
|
Vanaf 7,50 m hoog, uitgangspunt 9 m hoogte |
|
|
|
|
|
|
|
|
|
Geïsoleerd |
78 |
70 |
65 |
63 |
60 |
58 |
|
|
Ongeïsoleerd |
73 |
66 |
60 |
58 |
56 |
54 |
|
|
|
|
|
|
|
|
|
|
|
|
Basisbedrag bouwkosten voor leges bij m² oppervlakte |
|||||
|
|
|
|
151 |
401 |
1251 |
2501 |
|
|
|
|
Tot |
tot |
tot |
tot |
tot |
Vanaf |
|
|
|
150 |
400 |
1250 |
2500 |
4000 |
4001 |
|
Productie / opslaghallen / werkplaatsen |
|
|
|
|
|
|
|
|
Tot 5,50 m hoog, uitgangspunt 4 m hoogte |
|
|
|
|
|
|
|
|
|
Geïsoleerd |
403 |
364 |
334 |
320 |
308 |
295 |
|
|
Ongeïsoleerd |
375 |
337 |
310 |
298 |
286 |
275 |
|
5,50 tot 7,50 m hoog, uitgangspunt 6,5 m hoogte |
|
|
|
|
|
|
|
|
|
Geïsoleerd |
544 |
489 |
450 |
433 |
415 |
399 |
|
|
Ongeïsoleerd |
505 |
455 |
419 |
402 |
386 |
370 |
|
Vanaf 7,50 m hoog, uitgangspunt 9 m hoogte |
|
|
|
|
|
|
|
|
|
Geïsoleerd |
707 |
637 |
586 |
561 |
539 |
517 |
|
|
Ongeïsoleerd |
657 |
591 |
544 |
522 |
502 |
481 |
|
28 Overige industriële voorzieningen |
|
|
|
|
|
|
|
|
281 Bouwwerken voor de zware industrie |
|
|
|
|
|
|
|
|
|
|
Basisbedrag bouwkosten voor leges bij m³ inhoud |
|||||
|
|
|
|
1001 |
2501 |
7501 |
15001 |
|
|
|
|
Tot |
tot |
tot |
tot |
tot |
Vanaf |
|
|
|
1000 |
2500 |
7500 |
15000 |
25000 |
25001 |
|
Productie / gedeeltelijke opslaghallen |
|
|
|
|
|
|
|
|
Tot 5,50 m hoog, uitgangspunt 4 m hoogte |
|
|
|
|
|
|
|
|
|
Geïsoleerd |
97 |
88 |
80 |
77 |
74 |
70 |
|
|
Ongeïsoleerd |
90 |
80 |
74 |
70 |
68 |
66 |
|
5,50 tot 7,50 m hoog, uitgangspunt 6,5 m hoogte |
|
|
|
|
|
|
|
|
|
Geïsoleerd |
80 |
73 |
67 |
65 |
63 |
60 |
|
|
Ongeïsoleerd |
75 |
67 |
62 |
59 |
57 |
55 |
|
Vanaf 7,50 m hoog, uitgangspunt 9 m hoogte |
|
|
|
|
|
|
|
|
|
Geïsoleerd |
75 |
67 |
62 |
59 |
57 |
55 |
|
|
Ongeïsoleerd |
70 |
64 |
59 |
57 |
55 |
53 |
|
|
|
|
|
|
|
|
|
|
|
|
Basisbedrag bouwkosten voor leges bij m² oppervlakte |
|||||
|
|
|
|
151 |
401 |
1251 |
2501 |
|
|
|
|
Tot |
tot |
tot |
tot |
tot |
Vanaf |
|
|
|
150 |
400 |
1250 |
2500 |
4000 |
4001 |
|
Productie / gedeeltelijke opslaghallen |
|
|
|
|
|
|
|
|
Tot 5,50 m hoog, uitgangspunt 4 m hoogte |
|
|
|
|
|
|
|
|
|
Geïsoleerd |
387 |
348 |
320 |
308 |
295 |
283 |
|
|
Ongeïsoleerd |
359 |
323 |
298 |
286 |
275 |
264 |
|
5,50 tot 7,50 m hoog, uitgangspunt 6,5 m hoogte |
|
|
|
|
|
|
|
|
|
Geïsoleerd |
521 |
469 |
432 |
414 |
398 |
381 |
|
|
Ongeïsoleerd |
485 |
436 |
401 |
385 |
369 |
354 |
|
Vanaf 7,50 m hoog, uitgangspunt 9 m hoogte |
|
|
|
|
|
|
|
|
|
Geïsoleerd |
679 |
611 |
561 |
539 |
517 |
497 |
|
|
Ongeïsoleerd |
631 |
568 |
522 |
502 |
481 |
461 |
|
28 Overige industriële voorzieningen |
|
|
|
|
|
|
|
|
282 Bouwwerken voor de lichte industrie |
|
|
|
|
|
|
|
|
|
|
Basisbedrag bouwkosten voor leges bij m³ inhoud |
|||||
|
|
|
|
1001 |
2501 |
7501 |
15001 |
|
|
|
|
Tot |
tot |
tot |
tot |
tot |
Vanaf |
|
|
|
1000 |
2500 |
7500 |
15000 |
25000 |
25001 |
|
Productie / gedeeltelijke opslaghallen |
|
|
|
|
|
|
|
|
Tot 5,50 m hoog, uitgangspunt 4 m hoogte |
|
|
|
|
|
|
|
|
|
Geïsoleerd |
103 |
93 |
85 |
81 |
78 |
75 |
|
|
Ongeïsoleerd |
97 |
88 |
80 |
77 |
74 |
70 |
|
5,50 tot 7,50 m hoog, uitgangspunt 6,5 m hoogte |
|
|
|
|
|
|
|
|
|
Geïsoleerd |
87 |
77 |
71 |
68 |
66 |
64 |
|
|
Ongeïsoleerd |
79 |
71 |
66 |
64 |
62 |
59 |
|
Vanaf 7,50 m hoog, uitgangspunt 9 m hoogte |
|
|
|
|
|
|
|
|
|
Geïsoleerd |
80 |
73 |
67 |
65 |
63 |
60 |
|
|
Ongeïsoleerd |
75 |
67 |
62 |
59 |
57 |
55 |
|
|
|
|
|
|
|
|
|
|
|
|
Basisbedrag bouwkosten voor leges bij m² oppervlakte |
|||||
|
|
|
|
151 |
401 |
1251 |
2501 |
|
|
|
|
Tot |
tot |
tot |
tot |
tot |
Vanaf |
|
|
|
150 |
400 |
1250 |
2500 |
4000 |
4001 |
|
Productie / gedeeltelijke opslaghallen |
|
|
|
|
|
|
|
|
Tot 5,50 m hoog, uitgangspunt 4 m hoogte |
|
|
|
|
|
|
|
|
|
Geïsoleerd |
414 |
374 |
344 |
331 |
316 |
304 |
|
|
Ongeïsoleerd |
385 |
346 |
319 |
307 |
294 |
282 |
|
5,50 tot 7,50 m hoog, uitgangspunt 6,5 m hoogte |
|
|
|
|
|
|
|
|
|
Geïsoleerd |
558 |
503 |
464 |
445 |
426 |
410 |
|
|
Ongeïsoleerd |
519 |
467 |
430 |
412 |
394 |
379 |
|
Vanaf 7,50 m hoog, uitgangspunt 9 m hoogte |
|
|
|
|
|
|
|
|
|
Geïsoleerd |
726 |
654 |
602 |
578 |
555 |
533 |
|
|
Ongeïsoleerd |
676 |
609 |
559 |
537 |
515 |
494 |
|
28 Overige industriële voorzieningen |
|
|
|
|
|
|
|
|
282 Bouwwerken voor de lichte industrie |
|
|
|
|
|
|
|
|
|
|
Basisbedrag bouwkosten voor leges bij m³ inhoud |
|||||
|
|
|
|
1001 |
2501 |
7501 |
15001 |
|
|
|
|
Tot |
tot |
tot |
tot |
tot |
Vanaf |
|
|
|
1000 |
2500 |
7500 |
15000 |
25000 |
25001 |
|
Productie / gedeeltelijke opslaghallen |
|
|
|
|
|
|
|
|
Tot 5,50 m hoog, uitgangspunt 4 m hoogte |
|
|
|
|
|
|
|
|
|
Geïsoleerd |
103 |
93 |
85 |
81 |
78 |
75 |
|
|
Ongeïsoleerd |
97 |
88 |
80 |
77 |
74 |
70 |
|
5,50 tot 7,50 m hoog, uitgangspunt 6,5 m hoogte |
|
|
|
|
|
|
|
|
|
Geïsoleerd |
87 |
77 |
71 |
68 |
66 |
64 |
|
|
Ongeïsoleerd |
79 |
71 |
66 |
64 |
62 |
59 |
|
Vanaf 7,50 m hoog, uitgangspunt 9 m hoogte |
|
|
|
|
|
|
|
|
|
Geïsoleerd |
80 |
73 |
67 |
65 |
63 |
60 |
|
|
Ongeïsoleerd |
75 |
67 |
62 |
59 |
57 |
55 |
|
|
|
|
|
|
|
|
|
|
|
|
Basisbedrag bouwkosten voor leges bij m² oppervlakte |
|||||
|
|
|
|
151 |
401 |
1251 |
2501 |
|
|
|
|
Tot |
tot |
tot |
tot |
tot |
Vanaf |
|
|
|
150 |
400 |
1250 |
2500 |
4000 |
4001 |
|
Productie / gedeeltelijke opslaghallen |
|
|
|
|
|
|
|
|
Tot 5,50 m hoog, uitgangspunt 4 m hoogte |
|
|
|
|
|
|
|
|
|
Geïsoleerd |
414 |
374 |
344 |
331 |
316 |
304 |
|
|
Ongeïsoleerd |
385 |
346 |
319 |
307 |
294 |
282 |
|
5,50 tot 7,50 m hoog, uitgangspunt 6,5 m hoogte |
|
|
|
|
|
|
|
|
|
Geïsoleerd |
558 |
503 |
464 |
445 |
426 |
410 |
|
|
Ongeïsoleerd |
519 |
467 |
430 |
412 |
394 |
379 |
|
Vanaf 7,50 m hoog, uitgangspunt 9 m hoogte |
|
|
|
|
|
|
|
|
|
Geïsoleerd |
726 |
654 |
602 |
578 |
555 |
533 |
|
|
Ongeïsoleerd |
676 |
609 |
559 |
537 |
515 |
494 |
|
28 Overige industriële voorzieningen |
|
|
|
|
|
|
|
|
288 Overige industriële voorzieningen |
|
|
|
|
|
|
|
|
|
|
Basisbedrag bouwkosten voor leges bij m³ inhoud |
|||||
|
|
|
|
1001 |
2501 |
7501 |
15001 |
|
|
|
|
Tot |
tot |
tot |
tot |
tot |
Vanaf |
|
|
|
1000 |
2500 |
7500 |
15000 |
25000 |
25001 |
|
Bedrijfsunit geschakeld |
|
|
|
|
|
|
|
|
Met kantoorfunctie 15% |
|
|
|
|
|
|
|
|
|
Tot 5,50 m hoog, uitgangspunt 4 m hoogte |
134 |
121 |
111 |
107 |
102 |
98 |
|
|
5,50 tot 7,50 m hoog, uitgangspunt 6,5 m hoogte |
125 |
112 |
103 |
99 |
96 |
92 |
|
Met kantoorfunctie 30% |
|
|
|
|
|
|
|
|
|
Tot 5,50 m hoog, uitgangspunt 4 m hoogte |
161 |
145 |
134 |
129 |
123 |
118 |
|
|
5,50 tot 7,50 m hoog, uitgangspunt 6,5 m hoogte |
149 |
135 |
124 |
119 |
114 |
110 |
|
Met kantoorfunctie 40% |
|
|
|
|
|
|
|
|
|
Tot 5,50 m hoog, uitgangspunt 4 m hoogte |
184 |
166 |
152 |
146 |
141 |
135 |
|
|
5,50 tot 7,50 m hoog, uitgangspunt 6,5 m hoogte |
171 |
155 |
142 |
136 |
131 |
125 |
|
Met kantoorfunctie 60% |
|
|
|
|
|
|
|
|
|
Tot 5,50 m hoog, uitgangspunt 4 m hoogte |
227 |
204 |
188 |
180 |
174 |
167 |
|
|
5,50 tot 7,50 m hoog, uitgangspunt 6,5 m hoogte |
211 |
190 |
175 |
168 |
161 |
155 |
|
|
|
|
|
|
|
|
|
|
|
|
Basisbedrag bouwkosten voor leges bij m² oppervlakte |
|||||
|
|
|
|
201 |
501 |
1501 |
3001 |
|
|
|
|
Tot |
tot |
tot |
tot |
tot |
Vanaf |
|
|
|
200 |
500 |
1500 |
3000 |
5000 |
5001 |
|
Bedrijfsunit geschakeld |
|
|
|
|
|
|
|
|
Met kantoorfunctie 15% |
|
|
|
|
|
|
|
|
|
Tot 5,50 m hoog, uitgangspunt 4 m hoogte |
535 |
481 |
443 |
424 |
408 |
391 |
|
|
5,50 tot 7,50 m hoog, uitgangspunt 6,5 m hoogte |
809 |
727 |
670 |
643 |
616 |
591 |
|
Met kantoorfunctie 30% |
|
|
|
|
|
|
|
|
|
Tot 5,50 m hoog, uitgangspunt 4 m hoogte |
645 |
580 |
534 |
512 |
491 |
472 |
|
|
5,50 tot 7,50 m hoog, uitgangspunt 6,5 m hoogte |
973 |
877 |
805 |
774 |
744 |
714 |
|
Met kantoorfunctie 40% |
|
|
|
|
|
|
|
|
|
Tot 5,50 m hoog, uitgangspunt 4 m hoogte |
735 |
661 |
609 |
584 |
560 |
538 |
|
|
5,50 tot 7,50 m hoog, uitgangspunt 6,5 m hoogte |
1111 |
1000 |
921 |
884 |
849 |
815 |
|
Met kantoorfunctie 60% |
|
|
|
|
|
|
|
|
|
Tot 5,50 m hoog, uitgangspunt 4 m hoogte |
906 |
816 |
750 |
721 |
692 |
665 |
|
|
5,50 tot 7,50 m hoog, uitgangspunt 6,5 m hoogte |
1371 |
1234 |
1135 |
1090 |
1046 |
1004 |
|
31 Overheidsgebouwen rechtbanken |
|
|
|
|
|
|
|
|
312 Bouwwerken voor nationale overheden |
|
|
|
|
|
|
|
|
314 Bouwwerken voor regionale en lokale overheden (kantoren) |
|
|
|
|
|
||
|
|
|
Basisbedrag bouwkosten voor leges bij m³ inhoud |
|||||
|
|
|
|
1001 |
2501 |
7501 |
15001 |
|
|
|
|
Tot |
tot |
tot |
tot |
tot |
Vanaf |
|
|
|
1000 |
2500 |
7500 |
15000 |
25000 |
25001 |
|
Overheidsgebouw |
|
|
|
|
|
|
|
|
Uitgangspunt 3,6 m verdiepingshoogte |
|
|
|
|
|
|
|
|
Vierkant |
|
|
|
|
|
|
|
|
|
1- laags |
549 |
494 |
|
|
|
|
|
|
2- laags |
538 |
485 |
485 |
|
|
|
|
|
3- laags |
527 |
476 |
437 |
437 |
|
|
|
|
4- laags |
|
466 |
427 |
411 |
|
|
|
|
5- laags |
|
456 |
420 |
403 |
|
|
|
|
6- laags |
|
|
411 |
394 |
379 |
|
|
|
7- laags |
|
|
403 |
387 |
371 |
|
|
|
8- laags |
|
|
390 |
375 |
359 |
345 |
|
|
9- laags |
|
|
379 |
365 |
349 |
336 |
|
|
10- laags |
|
|
|
356 |
342 |
328 |
|
|
11- laags |
|
|
|
349 |
336 |
322 |
|
Rechthoekig |
|
|
|
|
|
|
|
|
|
1- laags |
572 |
515 |
|
|
|
|
|
|
2- laags |
560 |
505 |
505 |
|
|
|
|
|
3- laags |
549 |
494 |
455 |
455 |
|
|
|
|
4- laags |
|
485 |
446 |
427 |
|
|
|
|
5- laags |
|
475 |
437 |
420 |
|
|
|
|
6- laags |
|
|
427 |
411 |
394 |
|
|
|
7- laags |
|
|
419 |
402 |
386 |
|
|
|
8- laags |
|
|
406 |
390 |
375 |
359 |
|
|
9- laags |
|
|
352 |
378 |
364 |
348 |
|
|
10- laags |
|
|
|
370 |
355 |
341 |
|
|
11- laags |
|
|
|
363 |
347 |
334 |
|
L- Vormig |
|
|
|
|
|
|
|
|
|
1- laags |
599 |
539 |
|
|
|
|
|
|
2- laags |
587 |
527 |
527 |
|
|
|
|
|
3- laags |
576 |
517 |
477 |
477 |
|
|
|
|
4- laags |
|
508 |
467 |
448 |
|
|
|
|
5- laags |
|
497 |
457 |
439 |
|
|
|
|
6- laags |
|
|
448 |
431 |
413 |
|
|
|
7- laags |
|
|
439 |
422 |
405 |
|
|
|
8- laags |
|
|
425 |
409 |
392 |
377 |
|
|
9- laags |
|
|
413 |
397 |
380 |
366 |
|
|
10- laags |
|
|
|
388 |
372 |
357 |
|
|
11- laags |
|
|
|
380 |
366 |
350 |
|
Geschakeld |
|
|
|
|
|
|
|
|
|
1- laags |
621 |
558 |
|
|
|
|
|
|
2- laags |
609 |
547 |
547 |
|
|
|
|
|
3- laags |
595 |
537 |
493 |
493 |
|
|
|
|
4- laags |
|
525 |
483 |
465 |
|
|
|
|
5- laags |
|
515 |
475 |
455 |
|
|
|
|
6- laags |
|
|
465 |
446 |
427 |
|
|
|
7- laags |
|
|
455 |
437 |
420 |
|
|
|
8- laags |
|
|
442 |
423 |
406 |
390 |
|
|
9- laags |
|
|
427 |
411 |
394 |
379 |
|
|
10- laags |
|
|
|
403 |
387 |
371 |
|
|
11- laags |
|
|
|
394 |
379 |
365 |
|
31 Overheidsgebouwen rechtbanken |
|
|
|
|
|
|
|
|
312 Bouwwerken voor nationale overheden |
|
|
|
|
|
|
|
|
314 Bouwwerken voor regionale en lokale overheden (kantoren) |
|
|
|
|
|
||
|
|
|
Basisbedrag bouwkosten voor leges bij m² oppervlakte |
|||||
|
|
|
|
301 |
701 |
2001 |
4001 |
|
|
|
|
Tot |
tot |
tot |
tot |
tot |
Vanaf |
|
|
|
300 |
700 |
2000 |
4000 |
7000 |
7001 |
|
Overheidsgebouw |
|
|
|
|
|
|
|
|
Uitgangspunt 3,6 m verdiepingshoogte |
|
|
|
|
|
|
|
|
Vierkant |
|
|
|
|
|
|
|
|
|
1- laags |
1980 |
1782 |
|
|
|
|
|
|
2- laags |
1939 |
1746 |
1606 |
|
|
|
|
|
3- laags |
1901 |
1712 |
1574 |
1512 |
|
|
|
|
4- laags |
|
1677 |
1542 |
1481 |
|
|
|
|
5- laags |
|
1642 |
1511 |
1450 |
|
|
|
|
6- laags |
|
|
1481 |
1422 |
1366 |
|
|
|
7- laags |
|
|
1451 |
1394 |
1338 |
|
|
|
8- laags |
|
|
1408 |
1351 |
1297 |
1245 |
|
|
9- laags |
|
|
1367 |
1312 |
1260 |
1210 |
|
|
10- laags |
|
|
|
1285 |
1235 |
1185 |
|
|
11- laags |
|
|
|
1260 |
1210 |
1161 |
|
Rechthoekig |
|
|
|
|
|
|
|
|
|
1- laags |
2059 |
1853 |
|
|
|
|
|
|
2- laags |
2018 |
1816 |
1671 |
|
|
|
|
|
3- laags |
1978 |
1780 |
1638 |
1572 |
|
|
|
|
4- laags |
|
1744 |
1604 |
1539 |
|
|
|
|
5- laags |
|
1708 |
1572 |
1510 |
|
|
|
|
6- laags |
|
|
1540 |
1479 |
1419 |
|
|
|
7- laags |
|
|
1510 |
1449 |
1392 |
|
|
|
8- laags |
|
|
1464 |
1405 |
1348 |
1294 |
|
|
9- laags |
|
|
1419 |
1363 |
1308 |
1257 |
|
|
10- laags |
|
|
|
1336 |
1282 |
1232 |
|
|
11- laags |
|
|
|
1308 |
1257 |
1206 |
|
L- Vormig |
|
|
|
|
|
|
|
|
|
1- laags |
2158 |
1942 |
|
|
|
|
|
|
2- laags |
2115 |
1903 |
1751 |
|
|
|
|
|
3- laags |
2072 |
1864 |
1716 |
1648 |
|
|
|
|
4- laags |
|
1828 |
1682 |
1615 |
|
|
|
|
5- laags |
|
1792 |
1649 |
1583 |
|
|
|
|
6- laags |
|
|
1616 |
1551 |
1489 |
|
|
|
7- laags |
|
|
1584 |
1521 |
1460 |
|
|
|
8- laags |
|
|
1537 |
1475 |
1416 |
1360 |
|
|
9- laags |
|
|
1490 |
1430 |
1373 |
1318 |
|
|
10- laags |
|
|
|
1402 |
1346 |
1293 |
|
|
11- laags |
|
|
|
1373 |
1318 |
1267 |
|
Geschakeld |
|
|
|
|
|
|
|
|
|
1- laags |
2237 |
2014 |
|
|
|
|
|
|
2- laags |
2193 |
1973 |
1816 |
|
|
|
|
|
3- laags |
2149 |
1934 |
1780 |
1708 |
|
|
|
|
4- laags |
|
1895 |
1744 |
1674 |
|
|
|
|
5- laags |
|
1858 |
1709 |
1641 |
|
|
|
|
6- laags |
|
|
1675 |
1608 |
1544 |
|
|
|
7- laags |
|
|
1641 |
1575 |
1512 |
|
|
|
8- laags |
|
|
1592 |
1529 |
1468 |
1408 |
|
|
9- laags |
|
|
1545 |
1483 |
1424 |
1368 |
|
|
10- laags |
|
|
|
1452 |
1395 |
1339 |
|
|
11- laags |
|
|
|
1423 |
1367 |
1312 |
|
33 Commerciële voorzieningen |
|
|
|
|
|
|
|
|
331 Gebouwen voor commerciële activiteiten |
|
|
|
|
|
|
|
|
335 Gebouwen voor verzekeringsmaatschappijen (kantoren) |
|
|
|
|
|
||
|
|
|
Basisbedrag bouwkosten voor leges bij m³ inhoud |
|||||
|
|
|
|
1001 |
2501 |
7501 |
15001 |
|
|
|
|
Tot |
tot |
tot |
tot |
tot |
Vanaf |
|
|
|
1000 |
2500 |
7500 |
15000 |
25000 |
25001 |
|
Gebouw commerciële activiteiten en verzekeringen |
|
|
|
|
|
|
|
|
Uitgangspunt 3,6 m verdiepingshoogte |
|
|
|
|
|
|
|
|
Vierkant |
|
|
|
|
|
|
|
|
|
1- laags |
567 |
510 |
|
|
|
|
|
|
2- laags |
556 |
501 |
501 |
|
|
|
|
|
3- laags |
544 |
489 |
450 |
450 |
|
|
|
|
4- laags |
|
480 |
442 |
423 |
|
|
|
|
5- laags |
|
471 |
433 |
415 |
|
|
|
|
6- laags |
|
|
424 |
408 |
391 |
|
|
|
7- laags |
|
|
416 |
400 |
383 |
|
|
|
8- laags |
|
|
404 |
388 |
372 |
357 |
|
|
9- laags |
|
|
391 |
376 |
361 |
346 |
|
|
10- laags |
|
|
|
368 |
353 |
339 |
|
|
11- laags |
|
|
|
361 |
346 |
333 |
|
Rechthoekig |
|
|
|
|
|
|
|
|
|
1- laags |
590 |
531 |
|
|
|
|
|
|
2- laags |
579 |
521 |
479 |
|
|
|
|
|
3- laags |
567 |
510 |
470 |
450 |
|
|
|
|
4- laags |
|
501 |
459 |
442 |
|
|
|
|
5- laags |
|
490 |
450 |
433 |
|
|
|
|
6- laags |
|
|
443 |
424 |
408 |
|
|
|
7- laags |
|
|
434 |
416 |
400 |
|
|
|
8- laags |
|
|
421 |
404 |
388 |
372 |
|
|
9- laags |
|
|
408 |
391 |
376 |
361 |
|
|
10- laags |
|
|
|
383 |
368 |
353 |
|
|
11- laags |
|
|
|
376 |
361 |
346 |
|
L- Vormig |
|
|
|
|
|
|
|
|
|
1- laags |
615 |
554 |
|
|
|
|
|
|
2- laags |
603 |
543 |
500 |
|
|
|
|
|
3- laags |
590 |
531 |
489 |
470 |
|
|
|
|
4- laags |
|
521 |
479 |
459 |
|
|
|
|
5- laags |
|
511 |
470 |
450 |
|
|
|
|
6- laags |
|
|
460 |
443 |
424 |
|
|
|
7- laags |
|
|
452 |
434 |
416 |
|
|
|
8- laags |
|
|
438 |
421 |
404 |
388 |
|
|
9- laags |
|
|
424 |
408 |
391 |
376 |
|
|
10- laags |
|
|
|
400 |
383 |
368 |
|
|
11- laags |
|
|
|
391 |
376 |
361 |
|
Geschakeld |
|
|
|
|
|
|
|
|
|
1- laags |
638 |
575 |
|
|
|
|
|
|
2- laags |
625 |
563 |
517 |
|
|
|
|
|
3- laags |
613 |
552 |
508 |
487 |
|
|
|
|
4- laags |
|
541 |
497 |
477 |
|
|
|
|
5- laags |
|
528 |
487 |
468 |
|
|
|
|
6- laags |
|
|
477 |
457 |
439 |
|
|
|
7- laags |
|
|
468 |
449 |
432 |
|
|
|
8- laags |
|
|
454 |
436 |
419 |
402 |
|
|
9- laags |
|
|
441 |
422 |
405 |
389 |
|
|
10- laags |
|
|
|
414 |
398 |
381 |
|
|
11- laags |
|
|
|
406 |
390 |
375 |
|
33 Commerciële voorzieningen |
|
|
|
|
|
|
|
|
331 Gebouwen voor commerciële activiteiten |
|
|
|
|
|
|
|
|
335 Gebouwen voor verzekeringsmaatschappijen (kantoren) |
|
|
|
|
|
||
|
|
|
Basisbedrag bouwkosten voor leges bij m² oppervlakte |
|||||
|
|
|
|
301 |
701 |
2001 |
4001 |
|
|
|
|
Tot |
tot |
tot |
tot |
tot |
Vanaf |
|
|
|
300 |
700 |
2000 |
4000 |
7000 |
7001 |
|
Gebouw commerciële activiteiten en verzekeringen |
|
|
|
|
|
|
|
|
Uitgangspunt 3,6 m verdiepingshoogte |
|
|
|
|
|
|
|
|
Vierkant |
|
|
|
|
|
|
|
|
|
1- laags |
2041 |
1839 |
|
|
|
|
|
|
2- laags |
2001 |
1801 |
1801 |
|
|
|
|
|
3- laags |
1961 |
1764 |
1624 |
1624 |
|
|
|
|
4- laags |
|
1729 |
1592 |
1529 |
|
|
|
|
5- laags |
|
1695 |
1559 |
1497 |
|
|
|
|
6- laags |
|
|
1529 |
1468 |
1408 |
|
|
|
7- laags |
|
|
1499 |
1438 |
1380 |
|
|
|
8- laags |
|
|
1452 |
1395 |
1339 |
1285 |
|
|
9- laags |
|
|
1408 |
1351 |
1297 |
1245 |
|
|
10- laags |
|
|
|
1325 |
1271 |
1221 |
|
|
11- laags |
|
|
|
1299 |
1246 |
1196 |
|
Rechthoekig |
|
|
|
|
|
|
|
|
|
1- laags |
2127 |
1915 |
|
|
|
|
|
|
2- laags |
2084 |
1876 |
1876 |
|
|
|
|
|
3- laags |
2042 |
1839 |
1692 |
1692 |
|
|
|
|
4- laags |
|
1803 |
1658 |
1592 |
|
|
|
|
5- laags |
|
1766 |
1624 |
1559 |
|
|
|
|
6- laags |
|
|
1592 |
1529 |
1468 |
|
|
|
7- laags |
|
|
1560 |
1499 |
1438 |
|
|
|
8- laags |
|
|
1513 |
1452 |
1395 |
1339 |
|
|
9- laags |
|
|
1468 |
1408 |
1351 |
1297 |
|
|
10- laags |
|
|
|
1380 |
1325 |
1271 |
|
|
11- laags |
|
|
|
1352 |
1299 |
1246 |
|
L- Vormig |
|
|
|
|
|
|
|
|
|
1- laags |
2216 |
1994 |
|
|
|
|
|
|
2- laags |
2171 |
1954 |
1954 |
|
|
|
|
|
3- laags |
2128 |
1916 |
1762 |
1762 |
|
|
|
|
4- laags |
|
1878 |
1727 |
1658 |
|
|
|
|
5- laags |
|
1840 |
1692 |
1624 |
|
|
|
|
6- laags |
|
|
1658 |
1592 |
1529 |
|
|
|
7- laags |
|
|
1625 |
1560 |
1499 |
|
|
|
8- laags |
|
|
1577 |
1513 |
1452 |
1395 |
|
|
9- laags |
|
|
1529 |
1468 |
1408 |
1351 |
|
|
10- laags |
|
|
|
1438 |
1380 |
1325 |
|
|
11- laags |
|
|
|
1410 |
1352 |
1299 |
|
Geschakeld |
|
|
|
|
|
|
|
|
|
1- laags |
2297 |
2068 |
|
|
|
|
|
|
2- laags |
2252 |
2027 |
2027 |
|
|
|
|
|
3- laags |
2206 |
1986 |
1827 |
1827 |
|
|
|
|
4- laags |
|
1947 |
1791 |
1719 |
|
|
|
|
5- laags |
|
1908 |
1756 |
1685 |
|
|
|
|
6- laags |
|
|
1720 |
1651 |
1585 |
|
|
|
7- laags |
|
|
1686 |
1619 |
1555 |
|
|
|
8- laags |
|
|
1636 |
1570 |
1507 |
1447 |
|
|
9- laags |
|
|
1586 |
1523 |
1462 |
1403 |
|
|
10- laags |
|
|
|
1492 |
1433 |
1376 |
|
|
11- laags |
|
|
|
1463 |
1404 |
1348 |
|
34 Handels voorzieningen, winkels |
|
|
|
|
|
|
|
|
341 Gebouwen voor groothandel, voor veiling |
|
|
|
|
|
|
|
|
|
|
Basisbedrag bouwkosten voor leges bij m³ inhoud |
|||||
|
|
|
|
1001 |
2501 |
7501 |
15001 |
|
|
|
|
Tot |
tot |
tot |
tot |
tot |
Vanaf |
|
|
|
1000 |
2500 |
7500 |
15000 |
25000 |
25001 |
|
Groothandel |
|
|
|
|
|
|
|
|
Uitgangspunt 4,5 m verdiepingshoogte |
|
|
|
|
|
|
|
|
|
1- laags |
542 |
499 |
458 |
441 |
422 |
405 |
|
|
2- laags |
477 |
438 |
404 |
387 |
371 |
356 |
|
|
3- laags |
|
339 |
391 |
376 |
359 |
346 |
|
|
4- laags |
|
|
380 |
365 |
348 |
336 |
|
|
5- laags |
|
|
|
353 |
338 |
325 |
|
|
|
|
|
|
|
|
|
|
|
|
Basisbedrag bouwkosten voor leges bij m² oppervlakte |
|||||
|
|
|
|
251 |
551 |
1751 |
3501 |
|
|
|
|
Tot |
tot |
tot |
tot |
tot |
Vanaf |
|
|
|
250 |
550 |
1750 |
3500 |
5500 |
5501 |
|
Groothandel |
|
|
|
|
|
|
|
|
Uitgangspunt 4,5 m verdiepingshoogte |
|
|
|
|
|
|
|
|
|
1- laags |
2435 |
2239 |
2060 |
1978 |
1897 |
1822 |
|
|
2- laags |
2142 |
1970 |
1813 |
1740 |
1670 |
1603 |
|
|
3- laags |
|
1912 |
1758 |
1688 |
1619 |
1555 |
|
|
4- laags |
|
|
1706 |
1637 |
1571 |
1508 |
|
|
5- laags |
|
|
|
1588 |
1523 |
1463 |
|
34 Handels voorzieningen, winkels |
|
|
|
|
|
|
|
|
342 Commerciële centra |
|
|
|
|
|
|
|
|
|
|
Basisbedrag bouwkosten voor leges bij m³ inhoud |
|||||
|
|
|
|
1001 |
2501 |
7501 |
15001 |
|
|
|
|
Tot |
tot |
tot |
tot |
tot |
Vanaf |
|
|
|
1000 |
2500 |
7500 |
15000 |
25000 |
25001 |
|
Detailhandel / galerijen / markten |
|
|
|
|
|
|
|
|
Uitgangspunt 3,5 m verdiepingshoogte |
|
|
|
|
|
|
|
|
|
1- laags |
550 |
506 |
466 |
447 |
430 |
412 |
|
|
2- laags |
485 |
445 |
410 |
393 |
378 |
363 |
|
|
3- laags |
|
432 |
398 |
382 |
367 |
350 |
|
|
4- laags |
|
|
386 |
371 |
355 |
341 |
|
|
5- laags |
|
|
|
359 |
345 |
331 |
|
|
|
|
|
|
|
|
|
|
|
|
Basisbedrag bouwkosten voor leges bij m² oppervlakte |
|||||
|
|
|
|
301 |
751 |
2001 |
4001 |
|
|
|
|
Tot |
tot |
tot |
tot |
tot |
Vanaf |
|
|
|
300 |
750 |
2000 |
4000 |
7250 |
7251 |
|
Detailhandel / galerijen / markten |
|
|
|
|
|
|
|
|
Uitgangspunt 3,5 m verdiepingshoogte |
|
|
|
|
|
|
|
|
|
1- laags |
1926 |
1772 |
1629 |
1566 |
1503 |
1443 |
|
|
2- laags |
1694 |
1559 |
1435 |
1378 |
1323 |
1269 |
|
|
3- laags |
|
1513 |
1392 |
1337 |
1282 |
1230 |
|
|
4- laags |
|
|
1349 |
1297 |
1244 |
1193 |
|
|
5- laags |
|
|
|
1259 |
1206 |
1157 |
|
|
|
|
|
|
|
|
|
|
34 Handels voorzieningen, winkels |
|
|
|
|
|
|
|
|
343 Warenhuizen |
|
|
|
|
|
|
|
|
|
|
Basisbedrag bouwkosten voor leges bij m³ inhoud |
|||||
|
|
|
|
1001 |
2501 |
7501 |
15001 |
|
|
|
|
Tot |
tot |
tot |
tot |
tot |
Vanaf |
|
|
|
1000 |
2500 |
7500 |
15000 |
25000 |
25001 |
|
Warenhuizen |
|
|
|
|
|
|
|
|
Uitgangspunt 3,5 m verdiepingshoogte |
|
|
|
|
|
|
|
|
Vrijstaande panden |
|
|
|
|
|
|
|
|
|
1- laags |
539 |
496 |
456 |
438 |
421 |
404 |
|
|
2- laags |
475 |
437 |
402 |
386 |
370 |
355 |
|
|
3- laags |
|
423 |
389 |
375 |
358 |
345 |
|
|
4- laags |
|
|
378 |
364 |
348 |
335 |
|
|
5- laags |
|
|
|
352 |
338 |
324 |
|
|
|
|
|
|
|
|
|
|
|
|
Basisbedrag bouwkosten voor leges bij m² oppervlakte |
|||||
|
|
|
|
301 |
751 |
2001 |
4001 |
|
|
|
|
Tot |
tot |
tot |
tot |
tot |
Vanaf |
|
|
|
300 |
750 |
2000 |
4000 |
7250 |
7251 |
|
Warenhuizen |
|
|
|
|
|
|
|
|
Uitgangspunt 3,5 m verdiepingshoogte |
|
|
|
|
|
|
|
|
Vrijstaande panden |
|
|
|
|
|
|
|
|
|
1- laags |
1886 |
1736 |
1597 |
1534 |
1472 |
1413 |
|
|
2- laags |
1660 |
1527 |
1405 |
1349 |
1295 |
1244 |
|
|
3- laags |
|
1482 |
1363 |
1308 |
1257 |
1206 |
|
|
4- laags |
|
|
1323 |
1269 |
1218 |
1170 |
|
|
5- laags |
|
|
|
1230 |
1182 |
1135 |
|
34 Handels voorzieningen, winkels |
|
|
|
|
|
|
|
|
344 Megamarkten, supermarkten |
|
|
|
|
|
|
|
|
|
|
Basisbedrag bouwkosten voor leges bij m³ inhoud |
|||||
|
|
|
|
1001 |
2501 |
7501 |
15001 |
|
|
|
|
Tot |
tot |
tot |
tot |
tot |
Vanaf |
|
|
|
1000 |
2500 |
7500 |
15000 |
25000 |
25001 |
|
Megamarkten, supermarkten |
|
|
|
|
|
|
|
|
Uitgangspunt 3,5 m verdiepingshoogte |
|
|
|
|
|
|
|
|
Tussen andere bebouwing |
|
|
|
|
|
|
|
|
|
1- laags |
517 |
477 |
438 |
421 |
404 |
388 |
|
|
2- laags |
455 |
420 |
386 |
370 |
355 |
342 |
|
|
3- laags |
|
408 |
375 |
358 |
345 |
332 |
|
|
4- laags |
|
|
364 |
348 |
335 |
321 |
|
|
5- laags |
|
|
|
338 |
324 |
312 |
|
Vrijstaande panden |
|
|
|
|
|
|
|
|
|
1- laags |
544 |
501 |
460 |
443 |
424 |
408 |
|
|
2- laags |
479 |
441 |
405 |
389 |
374 |
358 |
|
|
3- laags |
|
426 |
392 |
378 |
363 |
348 |
|
|
4- laags |
|
|
381 |
367 |
350 |
338 |
|
|
5- laags |
|
|
|
355 |
341 |
328 |
|
|
|
|
|
|
|
|
|
|
|
|
Basisbedrag bouwkosten voor leges bij m² oppervlakte |
|||||
|
|
|
|
301 |
751 |
2001 |
4001 |
|
|
|
|
Tot |
tot |
tot |
tot |
tot |
Vanaf |
|
|
|
300 |
750 |
2000 |
4000 |
7250 |
7251 |
|
Megamarkten, supermarkten |
|
|
|
|
|
|
|
|
Uitgangspunt 3,5 m verdiepingshoogte |
|
|
|
|
|
|
|
|
Tussen andere bebouwing |
|
|
|
|
|
|
|
|
|
1- laags |
1811 |
1664 |
1533 |
1471 |
1412 |
1355 |
|
|
2- laags |
1593 |
1466 |
1348 |
1294 |
1243 |
1193 |
|
|
3- laags |
|
1421 |
1307 |
1256 |
1205 |
1157 |
|
|
4- laags |
|
|
1268 |
1217 |
1169 |
1122 |
|
|
5- laags |
|
|
|
1181 |
1134 |
1088 |
|
Vrijstaande panden |
|
|
|
|
|
|
|
|
|
1- laags |
1901 |
1749 |
1609 |
1545 |
1483 |
1424 |
|
|
2- laags |
1673 |
1539 |
1416 |
1360 |
1305 |
1252 |
|
|
3- laags |
|
1492 |
1374 |
1318 |
1267 |
1215 |
|
|
4- laags |
|
|
1334 |
1279 |
1229 |
1179 |
|
|
5- laags |
|
|
|
1240 |
1193 |
1144 |
|
34 Handels voorzieningen, winkels |
|
|
|
|
|
|
|
|
346 Winkel met atelier |
|
|
|
|
|
|
|
|
|
|
Basisbedrag bouwkosten voor leges bij m³ inhoud |
|||||
|
|
|
|
501 |
751 |
1001 |
2501 |
|
|
|
|
Tot |
tot |
tot |
tot |
tot |
Vanaf |
|
|
|
500 |
750 |
1001 |
2500 |
5000 |
5001 |
|
Winkel met atelier |
|
|
|
|
|
|
|
|
Uitgangspunt 3,5 m verdiepingshoogte |
|
|
|
|
|
|
|
|
Tussen andere bebouwing |
|
|
|
|
|
|
|
|
|
1- laags |
597 |
568 |
539 |
512 |
496 |
477 |
|
|
2- laags |
525 |
500 |
475 |
450 |
437 |
420 |
|
Vrijstaande panden |
|
|
|
|
|
|
|
|
|
1- laags |
639 |
608 |
577 |
548 |
533 |
511 |
|
|
2- laags |
561 |
535 |
508 |
482 |
469 |
449 |
|
|
|
|
|
|
|
|
|
|
|
|
Basisbedrag bouwkosten voor leges bij m² oppervlakte |
|||||
|
|
|
|
151 |
201 |
301 |
701 |
|
|
|
|
Tot |
tot |
tot |
tot |
tot |
Vanaf |
|
|
|
150 |
200 |
300 |
700 |
1500 |
1501 |
|
Winkel met atelier |
|
|
|
|
|
|
|
|
Uitgangspunt 3,5 m verdiepingshoogte |
|
|
|
|
|
|
|
|
Tussen andere bebouwing |
|
|
|
|
|
|
|
|
|
1- laags |
2092 |
1987 |
1887 |
1793 |
1740 |
1671 |
|
|
2- laags |
1841 |
1749 |
1660 |
1578 |
1531 |
1470 |
|
Vrijstaande panden |
|
|
|
|
|
|
|
|
|
1- laags |
2238 |
2126 |
2019 |
1918 |
1860 |
1785 |
|
|
2- laags |
1969 |
1870 |
1778 |
1688 |
1637 |
1571 |
|
34 Handels voorzieningen, winkels |
|
|
|
|
|
|
|
|
348 Gebouwen voor handelaren, distributeurs |
|
|
|
|
|
|
|
|
|
|
Basisbedrag bouwkosten voor leges bij m³ inhoud |
|||||
|
|
|
|
1001 |
2501 |
7501 |
15001 |
|
|
|
|
Tot |
tot |
tot |
tot |
tot |
Vanaf |
|
|
|
1000 |
2500 |
7500 |
15000 |
25000 |
25001 |
|
Winkels en handelsgebouwen |
|
|
|
|
|
|
|
|
Showroom |
|
|
|
|
|
|
|
|
|
Tot 5,50 m hoog, uitgangspunt 4 m gemiddeld hoog |
286 |
271 |
255 |
241 |
226 |
212 |
|
|
Vanaf 5,50 m hoog, uitgangspunt 6,5 m gemiddeld hoog |
230 |
203 |
191 |
179 |
169 |
159 |
|
Showroom, auto |
|
|
|
|
|
|
|
|
|
Tot 5,50 m hoog, uitgangspunt 4 m gemiddeld hoog |
291 |
277 |
260 |
244 |
230 |
215 |
|
|
Vanaf 5,50 m hoog, uitgangspunt 6,5 m gemiddeld hoog |
234 |
208 |
196 |
184 |
172 |
163 |
|
Meubelhal |
|
|
|
|
|
|
|
|
|
Tot 5,50 m hoog, uitgangspunt 4 m gemiddeld hoog |
308 |
291 |
275 |
258 |
|
|
|
|
Vanaf 5,50 m hoog, uitgangspunt 6,5 m gemiddeld hoog |
291 |
263 |
246 |
232 |
|
|
|
Winkelunits, aaneengesloten |
|
|
|
|
|
|
|
|
|
Tot 5,50 m hoog, uitgangspunt 4 m gemiddeld hoog |
321 |
305 |
287 |
270 |
|
|
|
|
Vanaf 5,50 m hoog, uitgangspunt 6,5 m gemiddeld hoog |
305 |
275 |
258 |
242 |
|
|
|
Winkelunits / Kiosk, vrijstaand |
|
|
|
|
|
|
|
|
|
Tot 5,50 m hoog, uitgangspunt 4 m gemiddeld hoog |
467 |
443 |
416 |
391 |
|
|
|
|
Vanaf 5,50 m hoog, uitgangspunt 6,5 m gemiddeld hoog |
443 |
399 |
375 |
352 |
|
|
|
DHZ - Hal |
|
|
|
|
|
|
|
|
|
Tot 5,50 m hoog, uitgangspunt 4 m gemiddeld hoog |
226 |
214 |
202 |
190 |
178 |
168 |
|
|
Vanaf 5,50 m hoog, uitgangspunt 6,5 m gemiddeld hoog |
180 |
161 |
151 |
142 |
134 |
126 |
|
|
|
|
|
|
|
|
|
|
|
|
Basisbedrag bouwkosten voor leges bij m² oppervlakte |
|||||
|
|
|
|
151 |
401 |
1251 |
2501 |
|
|
|
|
Tot |
tot |
tot |
tot |
tot |
Vanaf |
|
|
|
150 |
400 |
1250 |
2500 |
4000 |
4001 |
|
Winkels en handelsgebouwen |
|
|
|
|
|
|
|
|
Showroom |
|
|
|
|
|
|
|
|
|
Tot 5,50 m hoog, uitgangspunt 4 m gemiddeld hoog |
1289 |
1224 |
1149 |
1080 |
1016 |
955 |
|
|
Vanaf 5,50 m hoog, uitgangspunt 6,5 m gemiddeld hoog |
1739 |
1590 |
1495 |
1405 |
1321 |
1241 |
|
Showroom, auto |
|
|
|
|
|
|
|
|
|
Tot 5,50 m hoog, uitgangspunt 4 m gemiddeld hoog |
1314 |
1248 |
1173 |
1103 |
1037 |
975 |
|
|
Vanaf 5,50 m hoog, uitgangspunt 6,5 m gemiddeld hoog |
1774 |
1623 |
1525 |
1434 |
1347 |
1267 |
|
Meubelhal |
|
|
|
|
|
|
|
|
|
Tot 5,50 m hoog, uitgangspunt 4 m gemiddeld hoog |
1385 |
1316 |
1237 |
1163 |
|
|
|
|
Vanaf 5,50 m hoog, uitgangspunt 6,5 m gemiddeld hoog |
2149 |
2001 |
1881 |
1769 |
|
|
|
Winkelunits, aaneengesloten |
|
|
|
|
|
|
|
|
|
Tot 5,50 m hoog, uitgangspunt 4 m gemiddeld hoog |
1447 |
1374 |
1292 |
1214 |
|
|
|
|
Vanaf 5,50 m hoog, uitgangspunt 6,5 m gemiddeld hoog |
2287 |
2090 |
1964 |
1847 |
|
|
|
Winkelunits / Kiosk, vrijstaand |
|
|
|
|
|
|
|
|
|
Tot 5,50 m hoog, uitgangspunt 4 m gemiddeld hoog |
2098 |
1994 |
1875 |
1762 |
|
|
|
|
Vanaf 5,50 m hoog, uitgangspunt 6,5 m gemiddeld hoog |
3378 |
3031 |
2850 |
2678 |
|
|
|
DHZ - Hal |
|
|
|
|
|
|
|
|
|
Tot 5,50 m hoog, uitgangspunt 4 m gemiddeld hoog |
1018 |
967 |
909 |
855 |
803 |
756 |
|
|
Vanaf 5,50 m hoog, uitgangspunt 6,5 m gemiddeld hoog |
1374 |
1258 |
1227 |
1154 |
1084 |
1020 |
|
37 Beveiligingsvoorzieningen |
|
|
|
|
|
|
|
|
372 Bouwwerken voor Brandweer |
|
|
|
|
|
|
|
|
|
|
Basisbedrag bouwkosten voor leges bij m³ inhoud |
|||||
|
|
|
|
501 |
751 |
1001 |
2501 |
|
|
|
|
Tot |
tot |
tot |
tot |
tot |
Vanaf |
|
|
|
500 |
750 |
1000 |
2500 |
5000 |
5001 |
|
Brandweerkazerne |
|
|
|
|
|
|
|
|
Uitgangspunt 4,4 m verdiepingshoogte |
|
|
|
|
|
|
|
|
Vrijstaande |
|
|
|
|
|
|
|
|
|
1- laags |
421 |
400 |
379 |
359 |
345 |
332 |
|
|
2- laags |
387 |
355 |
337 |
320 |
308 |
295 |
|
|
3- laags |
371 |
316 |
300 |
285 |
274 |
263 |
|
Geschakeld |
|
|
|
|
|
|
|
|
|
1- laags |
393 |
375 |
356 |
338 |
324 |
312 |
|
|
2- laags |
363 |
334 |
316 |
301 |
289 |
278 |
|
|
3- laags |
347 |
298 |
281 |
268 |
258 |
247 |
|
|
|
|
|
|
|
|
|
|
|
|
Basisbedrag bouwkosten voor leges bij m² oppervlakte |
|||||
|
|
|
|
101 |
171 |
251 |
601 |
|
|
|
|
Tot |
tot |
tot |
tot |
tot |
Vanaf |
|
|
|
100 |
170 |
250 |
600 |
1250 |
1251 |
|
Brandweerkazerne |
|
|
|
|
|
|
|
|
Uitgangspunt 4,4 m verdiepingshoogte |
|
|
|
|
|
|
|
|
Vrijstaande |
|
|
|
|
|
|
|
|
|
1- laags |
1851 |
1758 |
1671 |
1586 |
1523 |
1462 |
|
|
2- laags |
1704 |
1566 |
1486 |
1412 |
1355 |
1301 |
|
|
3- laags |
1636 |
1393 |
1324 |
1257 |
1206 |
1158 |
|
Geschakeld |
|
|
|
|
|
|
|
|
|
1- laags |
1730 |
1645 |
1563 |
1484 |
1426 |
1369 |
|
|
2- laags |
1592 |
1464 |
1392 |
1321 |
1269 |
1217 |
|
|
3- laags |
1529 |
1303 |
1238 |
1176 |
1129 |
1084 |
|
37 Beveiligingsvoorzieningen |
|
|
|
|
|
|
|
|
374 Bouwwerken voor Ordediensten |
|
|
|
|
|
|
|
|
|
|
Basisbedrag bouwkosten voor leges bij m³ inhoud |
|||||
|
|
|
|
501 |
751 |
1001 |
2501 |
|
|
|
|
Tot |
tot |
tot |
tot |
tot |
Vanaf |
|
|
|
500 |
750 |
1000 |
2500 |
5000 |
5001 |
|
Politiebureau |
|
|
|
|
|
|
|
|
Uitgangspunt 3,65 m verdiepingshoogte |
|
|
|
|
|
|
|
|
Vrijstaande |
|
|
|
|
|
|
|
|
|
1- laags |
589 |
559 |
531 |
505 |
485 |
466 |
|
|
2- laags |
542 |
499 |
473 |
449 |
432 |
414 |
|
|
3- laags |
520 |
444 |
421 |
400 |
383 |
369 |
|
Geschakeld |
|
|
|
|
|
|
|
|
|
1- laags |
550 |
523 |
497 |
472 |
453 |
435 |
|
|
2- laags |
506 |
466 |
443 |
420 |
403 |
387 |
|
|
3- laags |
486 |
414 |
393 |
374 |
358 |
344 |
|
|
|
|
|
|
|
|
|
|
|
|
Basisbedrag bouwkosten voor leges bij m² oppervlakte |
|||||
|
|
|
|
126 |
201 |
276 |
701 |
|
|
|
|
Tot |
tot |
tot |
tot |
tot |
Vanaf |
|
|
|
125 |
200 |
275 |
700 |
1500 |
1501 |
|
Politiebureau |
|
|
|
|
|
|
|
|
Uitgangspunt 3,65 m verdiepingshoogte |
|
|
|
|
|
|
|
|
Vrijstaande |
|
|
|
|
|
|
|
|
|
1- laags |
2151 |
2042 |
1941 |
1845 |
1771 |
1701 |
|
|
2- laags |
1979 |
1818 |
1727 |
1641 |
1575 |
1513 |
|
|
3- laags |
1898 |
1618 |
1538 |
1461 |
1402 |
1346 |
|
Geschakeld |
|
|
|
|
|
|
|
|
|
1- laags |
2007 |
1908 |
1813 |
1722 |
1652 |
1586 |
|
|
2- laags |
1847 |
1697 |
1613 |
1533 |
1471 |
1412 |
|
|
3- laags |
1773 |
1511 |
1436 |
1364 |
1308 |
1257 |
|
41 Ziekenhuis voorzieningen |
|
|
|
|
|
|
|
|
411 Universitaire ziekenhuizen |
|
|
|
|
|
|
|
|
|
|
Basisbedrag bouwkosten voor leges bij m³ inhoud |
|||||
|
|
|
|
7501 |
10001 |
25001 |
50001 |
|
|
|
|
Tot |
tot |
tot |
tot |
tot |
Vanaf |
|
|
|
7500 |
10000 |
25000 |
50000 |
100000 |
100001 |
|
Universitair ziekenhuis |
|
|
|
|
|
|
|
|
Uitgangspunt 3,8 m verdiepingshoogte |
|
|
|
|
|
|
|
|
|
Rechthoekig |
943 |
783 |
705 |
656 |
611 |
568 |
|
|
L- Vormig |
991 |
843 |
758 |
705 |
656 |
611 |
|
|
Geschakeld |
1110 |
943 |
849 |
790 |
734 |
683 |
|
|
|
|
|
|
|
|
|
|
|
|
Basisbedrag bouwkosten voor leges bij m² oppervlakte |
|||||
|
|
|
|
2001 |
2751 |
6501 |
12501 |
|
|
|
|
Tot |
tot |
tot |
tot |
tot |
Vanaf |
|
|
|
2000 |
2750 |
6500 |
12500 |
25000 |
25001 |
|
Universitair ziekenhuis |
|
|
|
|
|
|
|
|
Uitgangspunt 3,8 m verdiepingshoogte |
|
|
|
|
|
|
|
|
|
Rechthoekig |
3584 |
2975 |
2677 |
2491 |
2315 |
2153 |
|
|
L- Vormig |
3764 |
3199 |
2880 |
2677 |
2491 |
2315 |
|
|
Geschakeld |
4215 |
3583 |
3224 |
2998 |
2788 |
2594 |
|
41 Ziekenhuis voorzieningen |
|
|
|
|
|
|
|
|
412 Algemene ziekenhuizen |
|
|
|
|
|
|
|
|
|
|
Basisbedrag bouwkosten voor leges bij m³ inhoud |
|||||
|
|
|
|
7501 |
10001 |
25001 |
50001 |
|
|
|
|
Tot |
tot |
tot |
tot |
tot |
Vanaf |
|
|
|
7500 |
10000 |
25000 |
50000 |
100000 |
100001 |
|
Algemeen ziekenhuis |
|
|
|
|
|
|
|
|
Uitgangspunt 3,8 m verdiepingshoogte |
|
|
|
|
|
|
|
|
|
Rechthoekig |
877 |
745 |
670 |
623 |
580 |
539 |
|
|
L- Vormig |
955 |
812 |
731 |
680 |
632 |
588 |
|
|
Geschakeld |
1069 |
909 |
818 |
761 |
709 |
658 |
|
|
|
|
|
|
|
|
|
|
|
|
Basisbedrag bouwkosten voor leges bij m² oppervlakte |
|||||
|
|
|
|
2001 |
2751 |
6501 |
12501 |
|
|
|
|
Tot |
tot |
tot |
tot |
tot |
Vanaf |
|
|
|
2000 |
2750 |
6500 |
12500 |
25000 |
25001 |
|
Algemeen ziekenhuis |
|
|
|
|
|
|
|
|
Uitgangspunt 3,8 m verdiepingshoogte |
|
|
|
|
|
|
|
|
|
Rechthoekig |
3329 |
2829 |
2547 |
2369 |
2203 |
2049 |
|
|
L- Vormig |
3629 |
3084 |
2775 |
2581 |
2401 |
2232 |
|
|
Geschakeld |
4064 |
3455 |
3110 |
2892 |
2690 |
2502 |
|
41 Ziekenhuis voorzieningen |
|
|
|
|
|
|
|
|
413 Ziekenhuizen voor geestelijke aandoening |
|
|
|
|
|
|
|
|
415 Kraaminrichtingen, gynaecologische klinieken |
|
|
|
|
|
|
|
|
|
|
Basisbedrag bouwkosten voor leges bij m³ inhoud |
|||||
|
|
|
|
7501 |
10001 |
25001 |
50001 |
|
|
|
|
Tot |
tot |
tot |
tot |
tot |
Vanaf |
|
|
|
7500 |
10000 |
25000 |
50000 |
100000 |
100001 |
|
Speciaal ziekenhuis of kliniek |
|
|
|
|
|
|
|
|
Uitgangspunt 3,6 m verdiepingshoogte |
|
|
|
|
|
|
|
|
|
Rechthoekig |
1090 |
981 |
913 |
849 |
790 |
734 |
|
|
L- Vormig |
1188 |
1068 |
993 |
924 |
859 |
799 |
|
|
Geschakeld |
1330 |
1198 |
1113 |
1035 |
962 |
895 |
|
|
|
|
|
|
|
|
|
|
|
|
Basisbedrag bouwkosten voor leges bij m² oppervlakte |
|||||
|
|
|
|
276 |
701 |
2001 |
4001 |
|
|
|
|
Tot |
tot |
tot |
tot |
tot |
Vanaf |
|
|
|
275 |
700 |
2000 |
4000 |
7000 |
7001 |
|
Speciaal ziekenhuis of kliniek |
|
|
|
|
|
|
|
|
Uitgangspunt 3,6 m verdiepingshoogte |
|
|
|
|
|
|
|
|
|
Rechthoekig |
3921 |
3530 |
3283 |
3053 |
2840 |
2641 |
|
|
L- Vormig |
4275 |
3846 |
3577 |
3327 |
3094 |
2877 |
|
|
Geschakeld |
4787 |
4308 |
4007 |
3727 |
3465 |
3222 |
|
42 Overige medische voorzieningen |
|
|
|
|
|
|
|
|
421 Gezondheidscentra |
|
|
|
|
|
|
|
|
422 Consultatiebureaus |
|
|
|
|
|
|
|
|
423 Gebouwen voor algemene geneeskunde (huisarts, apotheek) |
|
|
|
|
|||
|
|
|
Basisbedrag bouwkosten voor leges bij m³ inhoud |
|||||
|
|
|
|
751 |
1001 |
2501 |
5001 |
|
|
|
|
Tot |
tot |
tot |
tot |
tot |
Vanaf |
|
|
|
750 |
1000 |
2500 |
5000 |
7500 |
7501 |
|
Gebouwen algemene gezondheid voorzieningen |
|
|
|
|
|
|
|
|
Uitgangspunt 3,2 m verdiepingshoogte |
|
|
|
|
|
|
|
|
|
Vierkant |
599 |
539 |
502 |
467 |
434 |
403 |
|
|
Rechthoekig |
617 |
556 |
517 |
481 |
447 |
415 |
|
|
L- Vormig |
673 |
606 |
564 |
524 |
488 |
454 |
|
|
Geschakeld |
754 |
679 |
631 |
587 |
546 |
508 |
|
|
|
|
|
|
|
|
|
|
|
|
Basisbedrag bouwkosten voor leges bij m² oppervlakte |
|||||
|
|
|
|
226 |
301 |
751 |
1501 |
|
|
|
|
Tot |
tot |
tot |
tot |
tot |
Vanaf |
|
|
|
225 |
300 |
750 |
1500 |
2500 |
2501 |
|
Gebouwen algemene gezondheid voorzieningen |
|
|
|
|
|
|
|
|
Uitgangspunt 3,2 m verdiepingshoogte |
|
|
|
|
|
|
|
|
|
Vierkant |
1917 |
1725 |
1605 |
1492 |
1388 |
1291 |
|
|
Rechthoekig |
1975 |
1778 |
1652 |
1537 |
1429 |
1329 |
|
|
L- Vormig |
2153 |
1937 |
1803 |
1677 |
1559 |
1450 |
|
|
Geschakeld |
2412 |
2171 |
2019 |
1878 |
1746 |
1623 |
|
44 Sociale voorzieningen |
|
|
|
|
|
|
|
|
444 Gebouwen voor chronische zieken en verslaafden (verzorgingshuizen) |
|
|
|
||||
|
|
|
Basisbedrag bouwkosten voor leges bij m³ inhoud |
|||||
|
|
|
|
7501 |
10001 |
25001 |
50001 |
|
|
|
|
Tot |
tot |
tot |
tot |
tot |
Vanaf |
|
|
|
7500 |
10000 |
25000 |
50000 |
100000 |
100001 |
|
Verzorgingshuizen |
|
|
|
|
|
|
|
|
Uitgangspunt 3,6 m verdiepingshoogte |
|
|
|
|
|
|
|
|
|
Vierkant |
822 |
740 |
688 |
660 |
634 |
610 |
|
|
Rechthoekig |
847 |
761 |
709 |
680 |
653 |
626 |
|
|
L- Vormig |
923 |
831 |
773 |
743 |
713 |
684 |
|
|
Geschakeld |
1034 |
931 |
866 |
831 |
798 |
766 |
|
|
|
|
|
|
|
|
|
|
|
|
Basisbedrag bouwkosten voor leges bij m² oppervlakte |
|||||
|
|
|
|
2001 |
2751 |
7001 |
14001 |
|
|
|
|
Tot |
tot |
tot |
tot |
tot |
Vanaf |
|
|
|
2000 |
2750 |
7000 |
14000 |
27750 |
27751 |
|
Verzorgingshuizen |
|
|
|
|
|
|
|
|
Uitgangspunt 3,6 m verdiepingshoogte |
|
|
|
|
|
|
|
|
|
Vierkant |
2628 |
2365 |
2199 |
2112 |
2027 |
1947 |
|
|
Rechthoekig |
2706 |
2436 |
2265 |
2174 |
2087 |
2003 |
|
|
L- Vormig |
2950 |
2654 |
2469 |
2370 |
2274 |
2184 |
|
|
Geschakeld |
3304 |
2974 |
2766 |
2655 |
2549 |
2447 |
|
44 Sociale voorzieningen |
|
|
|
|
|
|
|
|
445 Gebouwen voor fysische gehandicapten |
|
|
|
|
|
|
|
|
447 Tehuizen voor ouden van dagen |
|
|
|
|
|
|
|
|
|
|
Basisbedrag bouwkosten voor leges bij m³ inhoud |
|||||
|
|
|
|
7501 |
10001 |
25001 |
50001 |
|
|
|
|
Tot |
tot |
tot |
tot |
tot |
Vanaf |
|
|
|
7500 |
10000 |
25000 |
50000 |
10000 |
100001 |
|
Verpleeghuizen |
|
|
|
|
|
|
|
|
Uitgangspunt 3,6 m verdiepingshoogte |
|
|
|
|
|
|
|
|
|
Vierkant |
698 |
628 |
584 |
|
|
|
|
|
Rechthoekig |
720 |
647 |
602 |
578 |
555 |
533 |
|
|
L- Vormig |
784 |
706 |
657 |
631 |
606 |
582 |
|
|
Geschakeld |
879 |
791 |
736 |
706 |
679 |
651 |
|
|
|
|
|
|
|
|
|
|
|
|
Basisbedrag bouwkosten voor leges bij m² oppervlakte |
|||||
|
|
|
|
2001 |
2751 |
7001 |
14001 |
|
|
|
|
Tot |
tot |
tot |
tot |
tot |
Vanaf |
|
|
|
2000 |
2750 |
7000 |
14000 |
27750 |
27751 |
|
Verpleeghuizen |
|
|
|
|
|
|
|
|
Uitgangspunt 3,6 m verdiepingshoogte |
|
|
|
|
|
|
|
|
|
Vierkant |
2234 |
2010 |
1869 |
|
|
|
|
|
Rechthoekig |
2299 |
2070 |
1926 |
1849 |
1774 |
1703 |
|
|
L- Vormig |
2507 |
2257 |
2098 |
2015 |
1933 |
1856 |
|
|
Geschakeld |
2808 |
2528 |
2350 |
2258 |
2167 |
2081 |
|
46 Voorzieningen voor dieren |
|
|
|
|
|
|
|
|
461 Dierenhospitaal |
|
|
|
|
|
|
|
|
462 Dierenklinieken |
|
|
|
|
|
|
|
|
|
|
Basisbedrag bouwkosten voor leges bij m³ inhoud |
|||||
|
|
|
|
751 |
1001 |
2501 |
5001 |
|
|
|
|
Tot |
tot |
tot |
tot |
tot |
Vanaf |
|
|
|
750 |
1001 |
2500 |
5000 |
7500 |
7501 |
|
Dierenhospitalen of klinieken |
|
|
|
|
|
|
|
|
Uitgangspunt 3,3 m verdiepingshoogte |
|
|
|
|
|
|
|
|
|
Vierkant |
683 |
615 |
|
|
|
|
|
|
Rechthoekig |
703 |
633 |
589 |
565 |
543 |
521 |
|
|
L- Vormig |
767 |
690 |
642 |
615 |
590 |
567 |
|
|
Geschakeld |
859 |
773 |
719 |
690 |
663 |
637 |
|
|
|
|
|
|
|
|
|
|
|
|
Basisbedrag bouwkosten voor leges bij m² oppervlakte |
|||||
|
|
|
|
226 |
301 |
751 |
1501 |
|
|
|
|
Tot |
tot |
tot |
tot |
tot |
Vanaf |
|
|
|
225 |
300 |
750 |
1500 |
2250 |
2251 |
|
Dierenhospitalen of klinieken |
|
|
|
|
|
|
|
|
Uitgangspunt 3,3 m verdiepingshoogte |
|
|
|
|
|
|
|
|
|
Vierkant |
2254 |
2028 |
|
|
|
|
|
|
Rechthoekig |
2322 |
2090 |
1943 |
1866 |
1791 |
1719 |
|
|
L- Vormig |
2531 |
2278 |
2119 |
2034 |
1952 |
1874 |
|
|
Geschakeld |
2836 |
2551 |
2373 |
2278 |
2187 |
2100 |
|
51 Horeca voorzieningen |
|
|
|
|
|
|
|
|
511 Kantines, eetcafés |
|
|
|
|
|
|
|
|
|
|
Basisbedrag bouwkosten voor leges bij m³ inhoud |
|||||
|
|
|
|
751 |
1001 |
2501 |
5001 |
|
|
|
|
Tot |
tot |
tot |
tot |
tot |
Vanaf |
|
|
|
750 |
1001 |
2500 |
5000 |
7500 |
7501 |
|
Kantines, eetcafés |
|
|
|
|
|
|
|
|
Uitgangspunt 3,3 m verdiepingshoogte |
|
|
|
|
|
|
|
|
Vrijstaande |
|
|
|
|
|
|
|
|
|
1- laags |
406 |
366 |
339 |
|
|
|
|
Tussen andere bebouwing |
|
|
|
|
|
|
|
|
|
1- laags |
374 |
336 |
312 |
|
|
|
|
|
|
|
|
|
|
|
|
|
|
|
Basisbedrag bouwkosten voor leges bij m² oppervlakte |
|||||
|
|
|
|
226 |
301 |
751 |
1501 |
|
|
|
|
Tot |
tot |
tot |
tot |
tot |
Vanaf |
|
|
|
225 |
300 |
750 |
1500 |
2250 |
2251 |
|
Kantines, eetcafés |
|
|
|
|
|
|
|
|
Uitgangspunt 3,3 m verdiepingshoogte |
|
|
|
|
|
|
|
|
Vrijstaande |
|
|
|
|
|
|
|
|
|
1- laags |
1340 |
1206 |
1123 |
|
|
|
|
Tussen andere bebouwing |
|
|
|
|
|
|
|
|
|
1- laags |
1234 |
1110 |
1033 |
|
|
|
|
51 Horeca voorzieningen |
|
|
|
|
|
|
|
|
512 Restaurants |
|
|
|
|
|
|
|
|
|
|
Basisbedrag bouwkosten voor leges bij m³ inhoud |
|||||
|
|
|
|
751 |
1001 |
2501 |
5001 |
|
|
|
|
Tot |
tot |
tot |
tot |
tot |
Vanaf |
|
|
|
750 |
1001 |
2500 |
5000 |
7500 |
7501 |
|
Restaurants |
|
|
|
|
|
|
|
|
Uitgangspunt 3,6 m verdiepingshoogte |
|
|
|
|
|
|
|
|
Vrijstaande |
|
|
|
|
|
|
|
|
|
1- laags |
452 |
406 |
378 |
364 |
338 |
314 |
|
|
2/3- laags |
443 |
399 |
370 |
355 |
331 |
308 |
|
Tussen andere bebouwing |
|
|
|
|
|
|
|
|
|
1- laags |
430 |
386 |
358 |
345 |
321 |
299 |
|
|
2/3- laags |
422 |
380 |
354 |
341 |
316 |
294 |
|
|
|
|
|
|
|
|
|
|
|
|
Basisbedrag bouwkosten voor leges bij m² oppervlakte |
|||||
|
|
|
|
201 |
301 |
701 |
1401 |
|
|
|
|
Tot |
tot |
tot |
tot |
tot |
Vanaf |
|
|
|
200 |
300 |
700 |
1400 |
2000 |
2001 |
|
Restaurants |
|
|
|
|
|
|
|
|
Uitgangspunt 3,6 m verdiepingshoogte |
|
|
|
|
|
|
|
|
Vrijstaande |
|
|
|
|
|
|
|
|
|
1- laags |
1626 |
1464 |
1362 |
1307 |
1215 |
1130 |
|
|
2/3- laags |
1593 |
1435 |
1335 |
1281 |
1192 |
1109 |
|
Tussen andere bebouwing |
|
|
|
|
|
|
|
|
|
1- laags |
1545 |
1392 |
1294 |
1241 |
1155 |
1073 |
|
|
2/3- laags |
1519 |
1368 |
1272 |
1222 |
1136 |
1057 |
|
51 Horeca voorzieningen |
|
|
|
|
|
|
|
|
515 Cafés, snackbars, koffiebars |
|
|
|
|
|
|
|
|
517 Pubs, bars, kroegen, terrassen, gelagzalen |
|
|
|
|
|
|
|
|
|
|
Basisbedrag bouwkosten voor leges bij m³ inhoud |
|||||
|
|
|
|
751 |
1001 |
2501 |
5001 |
|
|
|
|
Tot |
tot |
tot |
tot |
tot |
Vanaf |
|
|
|
750 |
1001 |
2500 |
5000 |
7500 |
7501 |
|
Cafés, snackbars, kroegen, terrassen |
|
|
|
|
|
|
|
|
Uitgangspunt 3,3 m verdiepingshoogte |
|
|
|
|
|
|
|
|
Vrijstaande |
|
|
|
|
|
|
|
|
|
1- laags |
437 |
393 |
367 |
352 |
327 |
304 |
|
Tussen andere bebouwing |
|
|
|
|
|
|
|
|
|
1- laags |
427 |
385 |
357 |
343 |
319 |
297 |
|
|
|
|
|
|
|
|
|
|
|
|
|
|
|
|
|
|
|
|
|
Basisbedrag bouwkosten voor leges bij m² oppervlakte |
|||||
|
|
|
|
226 |
301 |
751 |
1501 |
|
|
|
|
Tot |
tot |
tot |
tot |
tot |
Vanaf |
|
|
|
225 |
300 |
750 |
1500 |
2300 |
2301 |
|
Cafés, snackbars, kroegen, terrassen |
|
|
|
|
|
|
|
|
Uitgangspunt 3,3 m verdiepingshoogte |
|
|
|
|
|
|
|
|
Vrijstaande |
|
|
|
|
|
|
|
|
|
1- laags |
1443 |
1299 |
1207 |
1159 |
1078 |
1003 |
|
Tussen andere bebouwing |
|
|
|
|
|
|
|
|
|
1- laags |
1414 |
1272 |
1183 |
1136 |
1057 |
983 |
|
51 Horeca voorzieningen |
|
|
|
|
|
|
|
|
518 Overige horeca voorzieningen |
|
|
|
|
|
|
|
|
|
|
Basisbedrag bouwkosten voor leges bij m³ inhoud |
|||||
|
|
|
|
751 |
1001 |
2501 |
5001 |
|
|
|
|
Tot |
tot |
tot |
tot |
tot |
Vanaf |
|
|
|
750 |
1001 |
2500 |
5000 |
7500 |
7501 |
|
Feestzalen |
|
|
|
|
|
|
|
|
Uitgangspunt 4,5 m verdiepingshoogte |
|
|
|
|
|
|
|
|
Vrijstaande |
|
|
|
|
|
|
|
|
|
1- laags |
347 |
312 |
290 |
279 |
260 |
242 |
|
|
2- laags |
341 |
307 |
285 |
274 |
254 |
236 |
|
Tussen andere bebouwing |
|
|
|
|
|
|
|
|
|
1- laags |
331 |
298 |
277 |
266 |
247 |
231 |
|
|
2- laags |
323 |
291 |
271 |
260 |
242 |
225 |
|
|
|
|
|
|
|
|
|
|
|
|
Basisbedrag bouwkosten voor leges bij m² oppervlakte |
|||||
|
|
|
|
151 |
226 |
551 |
1101 |
|
|
|
|
Tot |
tot |
tot |
tot |
tot |
Vanaf |
|
|
|
150 |
225 |
550 |
1100 |
1750 |
1751 |
|
Feestzalen |
|
|
|
|
|
|
|
|
Uitgangspunt 4,5 m verdiepingshoogte |
|
|
|
|
|
|
|
|
Vrijstaande |
|
|
|
|
|
|
|
|
|
1- laags |
1560 |
1405 |
1306 |
1255 |
1167 |
1085 |
|
|
2- laags |
1499 |
1348 |
1255 |
1204 |
1121 |
1042 |
|
Tussen andere bebouwing |
|
|
|
|
|
|
|
|
|
1- laags |
1483 |
1335 |
1241 |
1192 |
1109 |
1032 |
|
|
2- laags |
1424 |
1282 |
1193 |
1145 |
1065 |
990 |
|
52 Amusement voorzieningen |
|
|
|
|
|
|
|
|
522 Gebouwen voor muziekuitvoeringen |
|
|
|
|
|
|
|
|
524 Gebouwen voor toneeluitvoeringen (schouwburgen) |
|
|
|
|
|
|
|
|
|
|
Basisbedrag bouwkosten voor leges bij m³ inhoud |
|||||
|
|
|
|
1001 |
2501 |
7501 |
15001 |
|
|
|
|
Tot |
tot |
tot |
tot |
tot |
Vanaf |
|
|
|
1000 |
2500 |
7500 |
15000 |
25000 |
25001 |
|
Gebouwen voor amusement en cultuur |
|
|
|
|
|
|
|
|
Uitgangspunt 6,3 m verdiepingshoogte |
|
|
|
|
|
|
|
|
Muziekcentra |
|
|
|
|
|
|
|
|
|
1- laags |
375 |
337 |
310 |
285 |
263 |
242 |
|
|
2- laags |
359 |
323 |
298 |
274 |
252 |
232 |
|
Schouwburg |
|
|
|
|
|
|
|
|
|
Standaard |
719 |
647 |
594 |
547 |
503 |
464 |
|
Bioscoop |
|
|
|
|
|
|
|
|
|
Standaard |
420 |
378 |
347 |
320 |
294 |
270 |
|
|
|
|
|
|
|
|
|
|
|
|
Basisbedrag bouwkosten voor leges bij m² oppervlakte |
|||||
|
|
|
|
151 |
401 |
1251 |
2501 |
|
|
|
|
Tot |
tot |
tot |
tot |
tot |
Vanaf |
|
|
|
150 |
400 |
1250 |
2500 |
4000 |
4001 |
|
Gebouwen voor amusement en cultuur |
|
|
|
|
|
|
|
|
Uitgangspunt 6,3 m verdiepingshoogte |
|
|
|
|
|
|
|
|
Muziekcentra |
|
|
|
|
|
|
|
|
|
1- laags |
2358 |
2121 |
1951 |
1794 |
1651 |
1519 |
|
|
2- laags |
2263 |
2037 |
1874 |
1724 |
1585 |
1458 |
|
Schouwburg |
|
|
|
|
|
|
|
|
|
Standaard |
4525 |
4073 |
3746 |
3446 |
3171 |
2917 |
|
Bioscoop |
|
|
|
|
|
|
|
|
|
Standaard |
2642 |
2377 |
2187 |
2013 |
1851 |
1704 |
|
54 Watersportvoorzieningen |
|
|
|
|
|
|
|
|
541 Overdekte zwembaden |
|
|
|
|
|
|
|
|
|
|
Basisbedrag bouwkosten voor leges bij m³ inhoud |
|||||
|
|
|
|
1001 |
2501 |
7501 |
15001 |
|
|
|
|
Tot |
tot |
tot |
tot |
tot |
Vanaf |
|
|
|
1000 |
2500 |
7500 |
15000 |
25000 |
25001 |
|
Zwembad overdekt |
|
|
|
|
|
|
|
|
Openbaar zwembad, uitgangspunt 6,3 m verdiepingshoogte |
|
|
|
|
|
||
|
|
Gemeentelijk |
|
|
|
423 |
381 |
350 |
|
|
Subtropisch |
|
|
|
537 |
483 |
445 |
|
Privé zwembad, uitgangspunt 3,5 m verdiepingshoogte |
|
|
|
|
|
|
|
|
|
Bij woningen |
846 |
|
|
|
|
|
|
|
|
|
|
|
|
|
|
|
|
|
Basisbedrag bouwkosten voor leges bij m² oppervlakte |
|||||
|
|
|
|
151 |
401 |
1251 |
2501 |
|
|
|
|
Tot |
tot |
tot |
tot |
tot |
Vanaf |
|
|
|
150 |
400 |
1250 |
2500 |
4000 |
4001 |
|
Zwembad overdekt |
|
|
|
|
|
|
|
|
Openbaar zwembad, uitgangspunt 6,3 m verdiepingshoogte |
|
|
|
|
|
||
|
|
Gemeentelijk |
|
|
|
2662 |
2396 |
2204 |
|
|
Subtropisch |
|
|
|
3379 |
3042 |
2799 |
|
Privé zwembad, uitgangspunt 3,5 m verdiepingshoogte |
|
|
|
|
|
|
|
|
|
Bij woningen |
2956 |
|
|
|
|
|
|
54 Watersportvoorzieningen |
|
|
|
|
|
|
|
|
542 Openlucht zwembaden |
|
|
|
|
|
|
|
|
|
|
Basisbedrag bouwkosten voor leges bij m³ inhoud |
|||||
|
|
|
|
251 |
501 |
1001 |
2501 |
|
|
|
|
Tot |
tot |
tot |
tot |
tot |
Vanaf |
|
|
|
250 |
500 |
1000 |
2500 |
5000 |
5001 |
|
Zwembad openlucht |
|
|
|
|
|
|
|
|
|
Gemeentelijk, 2 m gemiddeld diep |
|
|
325 |
313 |
277 |
266 |
|
|
Bij woningen, 1,35 m gemiddeld diep |
435 |
391 |
|
|
|
|
|
|
|
|
|
|
|
|
|
|
|
|
Basisbedrag bouwkosten voor leges bij m² oppervlakte |
|||||
|
|
|
|
251 |
501 |
1001 |
2501 |
|
|
|
|
tot |
tot |
tot |
tot |
tot |
vanaf |
|
|
|
250 |
500 |
1000 |
2500 |
5000 |
5001 |
|
Zwembad openlucht |
|
|
|
|
|
|
|
|
|
Gemeentelijk, 2 m gemiddeld diep |
|
|
651 |
625 |
554 |
533 |
|
|
Bij woningen, 1,35 m gemiddeld diep |
673 |
606 |
|
|
|
|
|
56 Sportvoorzieningen |
|
|
|
|
|
|
|
|
561 Sportcentra |
|
|
|
|
|
|
|
|
562 Sporthallen, gymnastieken, ruimte voor lichaamsoefeningen |
|
|
|
|
|
||
|
|
|
Basisbedrag bouwkosten voor leges bij m³ inhoud |
|||||
|
|
|
|
1001 |
2501 |
7501 |
15001 |
|
|
|
|
Tot |
tot |
tot |
tot |
tot |
Vanaf |
|
|
|
1000 |
2500 |
7500 |
15000 |
25000 |
25001 |
|
Sportcentra |
|
|
|
|
|
|
|
|
|
Gymzalen, uitgangspunt 5,5 m verdiepingshoogte |
|
350 |
315 |
294 |
274 |
263 |
|
|
Sporthallen, uitgangspunt 7 m verdiepingshoogte |
|
|
323 |
301 |
288 |
277 |
|
|
Fitnesscentra, uitgangspunt 3,5 m verdiepingshoogte |
445 |
401 |
361 |
336 |
322 |
310 |
|
|
Kleedgebouwenv, uitgangspunt 3 m verdiepingshoogte |
391 |
353 |
318 |
|
|
|
|
|
Kantine/clublokaal, uitgangspunt 3,6 m verdiepingshoogte |
331 |
298 |
268 |
|
|
|
|
|
|
|
|
|
|
|
|
|
|
|
Basisbedrag bouwkosten voor leges bij m² oppervlakte |
|||||
|
|
|
|
201 |
501 |
1501 |
3001 |
|
|
|
|
Tot |
tot |
tot |
tot |
tot |
Vanaf |
|
|
|
200 |
500 |
1500 |
3000 |
5000 |
5001 |
|
Sportcentra |
|
|
|
|
|
|
|
|
|
Gymzalen, uitgangspunt 5,5 m verdiepingshoogte |
|
1927 |
1737 |
1615 |
1502 |
1441 |
|
|
Sporthallen, uitgangspunt 7 m verdiepingshoogte |
|
|
2265 |
2106 |
2023 |
1942 |
|
|
Fitnesscentra, uitgangspunt 3,5 m verdiepingshoogte |
1556 |
1402 |
1263 |
1174 |
1128 |
1083 |
|
|
Kleedgebouwenv, uitgangspunt 3 m verdiepingshoogte |
1149 |
1036 |
951 |
|
|
|
|
|
Kantine/clublokaal, uitgangspunt 3,6 m verdiepingshoogte |
1168 |
1052 |
965 |
|
|
|
|
71 Scholen |
|
|
|
|
|
|
|
|
711 Gebouwen voor crèches, kinderdagverblijven |
|
|
|
|
|
|
|
|
|
|
Basisbedrag bouwkosten voor leges bij m³ inhoud |
|||||
|
|
|
|
751 |
1001 |
2501 |
5001 |
|
|
|
|
Tot |
tot |
tot |
tot |
tot |
Vanaf |
|
|
|
750 |
1001 |
2500 |
5000 |
7500 |
7501 |
|
Kinderdagverblijven |
|
|
|
|
|
|
|
|
Uitgangspunt 3,6 m verdiepingshoogte |
|
|
|
|
|
|
|
|
Vrijstaande rechthoekig |
|
|
|
|
|
|
|
|
|
1- laags |
393 |
354 |
330 |
307 |
276 |
248 |
|
|
2- laags |
378 |
341 |
316 |
294 |
265 |
238 |
|
Geschakeld |
|
|
|
|
|
|
|
|
|
1- laags |
410 |
369 |
343 |
319 |
287 |
259 |
|
|
2- laags |
385 |
346 |
322 |
300 |
270 |
243 |
|
|
|
|
|
|
|
|
|
|
|
|
Basisbedrag bouwkosten voor leges bij m² oppervlakte |
|||||
|
|
|
|
201 |
276 |
701 |
1401 |
|
|
|
|
Tot |
tot |
tot |
tot |
tot |
Vanaf |
|
|
|
200 |
275 |
700 |
1400 |
2000 |
2001 |
|
Kinderdagverblijven |
|
|
|
|
|
|
|
|
Uitgangspunt 3,6 m verdiepingshoogte |
|
|
|
|
|
|
|
|
Vrijstaande rechthoekig |
|
|
|
|
|
|
|
|
|
1- laags |
1418 |
1277 |
1188 |
1104 |
994 |
894 |
|
|
2- laags |
1362 |
1226 |
1139 |
1060 |
955 |
859 |
|
Geschakeld |
|
|
|
|
|
|
|
|
|
1- laags |
1475 |
1328 |
1235 |
1148 |
1034 |
931 |
|
|
2- laags |
1387 |
1248 |
1161 |
1079 |
971 |
873 |
|
71 Scholen |
|
|
|
|
|
|
|
|
712 Gebouwen voor basis onderwijs |
|
|
|
|
|
|
|
|
|
|
Basisbedrag bouwkosten voor leges bij m³ inhoud |
|||||
|
|
|
|
1001 |
2501 |
7501 |
15001 |
|
|
|
|
Tot |
tot |
tot |
tot |
tot |
Vanaf |
|
|
|
1000 |
2500 |
7500 |
15000 |
25000 |
25001 |
|
Basisonderwijs |
|
|
|
|
|
|
|
|
Uitgangspunt 3,6 m verdiepingshoogte |
|
|
|
|
|
|
|
|
Vrijstaande rechthoekig |
|
|
|
|
|
|
|
|
|
1- laags |
382 |
344 |
320 |
298 |
277 |
258 |
|
|
2- laags |
368 |
332 |
309 |
287 |
267 |
248 |
|
Geschakeld |
|
|
|
|
|
|
|
|
|
1- laags |
398 |
357 |
333 |
309 |
287 |
267 |
|
|
2- laags |
381 |
343 |
319 |
297 |
276 |
256 |
|
|
|
|
|
|
|
|
|
|
|
|
Basisbedrag bouwkosten voor leges bij m² oppervlakte |
|||||
|
|
|
|
276 |
701 |
2001 |
4001 |
|
|
|
|
Tot |
tot |
tot |
tot |
tot |
Vanaf |
|
|
|
275 |
700 |
2000 |
4000 |
7000 |
7001 |
|
Basisonderwijs |
|
|
|
|
|
|
|
|
Uitgangspunt 3,6 m verdiepingshoogte |
|
|
|
|
|
|
|
|
Vrijstaande rechthoekig |
|
|
|
|
|
|
|
|
|
1- laags |
1376 |
1238 |
1152 |
1105 |
1028 |
925 |
|
|
2- laags |
1321 |
1190 |
1106 |
1062 |
988 |
889 |
|
Geschakeld |
|
|
|
|
|
|
|
|
|
1- laags |
1430 |
1288 |
1198 |
1149 |
1069 |
962 |
|
|
2- laags |
1373 |
1236 |
1149 |
1103 |
1026 |
924 |
|
71 Scholen |
|
|
|
|
|
|
|
|
713 Gebouwen voor middelbaar onderwijs |
|
|
|
|
|
|
|
|
|
|
Basisbedrag bouwkosten voor leges bij m³ inhoud |
|||||
|
|
|
|
5001 |
10001 |
15001 |
25001 |
|
|
|
|
Tot |
tot |
tot |
tot |
tot |
Vanaf |
|
|
|
5000 |
10000 |
15000 |
25000 |
50000 |
50001 |
|
Middelbaar onderwijs |
|
|
|
|
|
|
|
|
Uitgangspunt 3,8 m verdiepingshoogte |
|
|
|
|
|
|
|
|
Vrijstaande, rechthoekig |
|
|
|
|
|
|
|
|
|
1- laags |
393 |
354 |
325 |
313 |
294 |
276 |
|
|
2- laags |
375 |
337 |
310 |
298 |
279 |
263 |
|
|
3- laags |
364 |
327 |
301 |
288 |
271 |
255 |
|
|
4- laags |
348 |
313 |
288 |
277 |
260 |
244 |
|
|
5- laags |
335 |
302 |
278 |
267 |
251 |
236 |
|
Geschakeld |
|
|
|
|
|
|
|
|
|
1- laags |
409 |
368 |
338 |
324 |
305 |
287 |
|
|
2- laags |
388 |
349 |
321 |
309 |
290 |
274 |
|
|
3- laags |
377 |
339 |
312 |
300 |
281 |
265 |
|
|
4- laags |
363 |
325 |
300 |
287 |
270 |
254 |
|
|
5- laags |
347 |
312 |
287 |
276 |
259 |
243 |
|
|
|
|
|
|
|
|
|
|
|
|
Basisbedrag bouwkosten voor leges bij m² oppervlakte |
|||||
|
|
|
|
1251 |
2501 |
4001 |
6501 |
|
|
|
|
Tot |
tot |
tot |
tot |
tot |
Vanaf |
|
|
|
1250 |
2500 |
4000 |
6500 |
13000 |
13001 |
|
Middelbaar onderwijs |
|
|
|
|
|
|
|
|
Uitgangspunt 3,8 m verdiepingshoogte |
|
|
|
|
|
|
|
|
Vrijstaande, rechthoekig |
|
|
|
|
|
|
|
|
|
1- laags |
1497 |
1347 |
1239 |
1190 |
1118 |
1051 |
|
|
2- laags |
1422 |
1280 |
1178 |
1130 |
1062 |
999 |
|
|
3- laags |
1379 |
1241 |
1142 |
1096 |
1031 |
969 |
|
|
4- laags |
1324 |
1191 |
1095 |
1051 |
988 |
928 |
|
|
5- laags |
1270 |
1143 |
1051 |
1009 |
949 |
892 |
|
Geschakeld |
|
|
|
|
|
|
|
|
|
1- laags |
1556 |
1401 |
1289 |
1237 |
1163 |
1094 |
|
|
2- laags |
1478 |
1330 |
1224 |
1174 |
1104 |
1038 |
|
|
3- laags |
1434 |
1291 |
1188 |
1139 |
1071 |
1006 |
|
|
4- laags |
1376 |
1238 |
1139 |
1094 |
1028 |
967 |
|
|
5- laags |
1321 |
1190 |
1094 |
1050 |
988 |
928 |
|
71 Scholen |
|
|
|
|
|
|
|
|
717 Gebouwen voor buitengewoon onderwijs |
|
|
|
|
|
|
|
|
|
|
Basisbedrag bouwkosten voor leges bij m³ inhoud |
|||||
|
|
|
|
751 |
1001 |
2501 |
5001 |
|
|
|
|
Tot |
tot |
tot |
tot |
tot |
Vanaf |
|
|
|
750 |
1001 |
2500 |
5000 |
7500 |
7501 |
|
Buitengewoon onderwijs |
|
|
|
|
|
|
|
|
Uitgangspunt 3,8 m verdiepingshoogte |
|
|
|
|
|
|
|
|
Vrijstaande, rechthoekig |
|
|
|
|
|
|
|
|
|
1- laags |
408 |
368 |
338 |
327 |
285 |
274 |
|
|
2- laags |
387 |
348 |
321 |
310 |
271 |
260 |
|
Geschakeld |
|
|
|
|
|
|
|
|
|
1- laags |
427 |
383 |
354 |
342 |
300 |
287 |
|
|
2- laags |
406 |
365 |
337 |
324 |
285 |
274 |
|
|
|
|
|
|
|
|
|
|
|
|
Basisbedrag bouwkosten voor leges bij m² oppervlakte |
|||||
|
|
|
|
201 |
276 |
651 |
1301 |
|
|
|
|
Tot |
tot |
tot |
tot |
tot |
Vanaf |
|
|
|
200 |
275 |
650 |
1300 |
2000 |
2001 |
|
Buitengewoon onderwijs |
|
|
|
|
|
|
|
|
Uitgangspunt 3,8 m verdiepingshoogte |
|
|
|
|
|
|
|
|
Vrijstaande, rechthoekig |
|
|
|
|
|
|
|
|
|
1- laags |
1549 |
1397 |
1284 |
1240 |
1085 |
1040 |
|
|
2- laags |
1472 |
1326 |
1218 |
1176 |
1031 |
989 |
|
Geschakeld |
|
|
|
|
|
|
|
|
|
1- laags |
1626 |
1460 |
1347 |
1299 |
1137 |
1092 |
|
|
2- laags |
1546 |
1385 |
1281 |
1234 |
1082 |
1038 |
|
72 Universiteiten, collegezalen en overige onderwijsvoorzieningen |
|
|
|
|
|||
|
721 Universiteiten, universitaire instellingen, technische hogescholen |
|
|
|
|
|||
|
|
|
Basisbedrag bouwkosten voor leges bij m³ inhoud |
|||||
|
|
|
|
5001 |
10001 |
15001 |
25001 |
|
|
|
|
Tot |
tot |
tot |
tot |
tot |
Vanaf |
|
|
|
5000 |
10000 |
15000 |
25000 |
50000 |
50001 |
|
Universiteiten en hogescholen |
|
|
|
|
|
|
|
|
Uitgangspunt 3,8 m verdiepingshoogte |
|
|
|
|
|
|
|
|
Rechthoekig |
|
|
|
|
|
|
|
|
|
1- laags |
434 |
390 |
358 |
337 |
310 |
298 |
|
|
2- laags |
412 |
371 |
342 |
321 |
295 |
283 |
|
|
3- laags |
400 |
359 |
332 |
311 |
286 |
275 |
|
|
4- laags |
383 |
345 |
318 |
299 |
275 |
264 |
|
|
5- laags |
365 |
328 |
302 |
283 |
261 |
251 |
|
|
6- laags |
353 |
318 |
293 |
276 |
254 |
244 |
|
|
7- laags |
339 |
305 |
280 |
264 |
242 |
232 |
|
|
8- laags |
325 |
293 |
269 |
253 |
233 |
224 |
|
L- vormig |
|
|
|
|
|
|
|
|
|
1- laags |
459 |
414 |
381 |
358 |
331 |
316 |
|
|
2- laags |
437 |
393 |
363 |
341 |
313 |
301 |
|
|
3- laags |
423 |
381 |
350 |
330 |
303 |
290 |
|
|
4- laags |
406 |
366 |
336 |
315 |
290 |
279 |
|
|
5- laags |
386 |
347 |
320 |
301 |
277 |
266 |
|
|
6- laags |
375 |
337 |
310 |
291 |
268 |
258 |
|
|
7- laags |
359 |
323 |
298 |
279 |
256 |
246 |
|
|
8- laags |
345 |
311 |
286 |
269 |
247 |
237 |
|
Geschakeld |
|
|
|
|
|
|
|
|
|
1- laags |
482 |
435 |
400 |
376 |
346 |
333 |
|
|
2- laags |
458 |
413 |
380 |
357 |
330 |
315 |
|
|
3- laags |
445 |
401 |
369 |
347 |
320 |
308 |
|
|
4- laags |
426 |
383 |
353 |
332 |
305 |
293 |
|
|
5- laags |
405 |
365 |
335 |
314 |
289 |
278 |
|
|
6- laags |
392 |
353 |
324 |
305 |
280 |
269 |
|
|
7- laags |
377 |
339 |
312 |
294 |
270 |
259 |
|
|
8- laags |
363 |
325 |
300 |
281 |
259 |
248 |
|
72 Universiteiten, collegezalen en overige onderwijsvoorzieningen |
|
|
|
|
|||
|
721 Universiteiten, universitaire instellingen, technische hogescholen |
|
|
|
|
|||
|
|
|
Basisbedrag bouwkosten voor leges bij m² oppervlakte |
|||||
|
|
|
|
1301 |
2751 |
4001 |
6501 |
|
|
|
|
Tot |
tot |
tot |
tot |
tot |
Vanaf |
|
|
|
1300 |
2750 |
4000 |
6500 |
12500 |
12501 |
|
Universiteiten en hogescholen |
|
|
|
|
|
|
|
|
Uitgangspunt 3,8 m verdiepingshoogte |
|
|
|
|
|
|
|
|
Rechthoekig |
|
|
|
|
|
|
|
|
|
1- laags |
1649 |
1484 |
1366 |
1283 |
1181 |
1134 |
|
|
2- laags |
1567 |
1410 |
1297 |
1218 |
1122 |
1076 |
|
|
3- laags |
1519 |
1368 |
1259 |
1182 |
1089 |
1045 |
|
|
4- laags |
1458 |
1313 |
1207 |
1135 |
1044 |
1002 |
|
|
5- laags |
1385 |
1247 |
1147 |
1078 |
992 |
952 |
|
|
6- laags |
1344 |
1210 |
1113 |
1046 |
962 |
924 |
|
|
7- laags |
1291 |
1161 |
1068 |
1004 |
924 |
887 |
|
|
8- laags |
1239 |
1115 |
1026 |
965 |
888 |
853 |
|
L- vormig |
|
|
|
|
|
|
|
|
|
1- laags |
1748 |
1573 |
1447 |
1361 |
1251 |
1202 |
|
|
2- laags |
1660 |
1495 |
1376 |
1293 |
1190 |
1142 |
|
|
3- laags |
1611 |
1449 |
1334 |
1255 |
1155 |
1107 |
|
|
4- laags |
1546 |
1392 |
1280 |
1203 |
1106 |
1062 |
|
|
5- laags |
1469 |
1323 |
1216 |
1144 |
1052 |
1010 |
|
|
6- laags |
1424 |
1282 |
1180 |
1110 |
1022 |
981 |
|
|
7- laags |
1368 |
1232 |
1133 |
1065 |
980 |
939 |
|
|
8- laags |
1313 |
1181 |
1088 |
1023 |
940 |
903 |
|
Geschakeld |
|
|
|
|
|
|
|
|
|
1- laags |
1834 |
1650 |
1518 |
1428 |
1313 |
1261 |
|
|
2- laags |
1742 |
1569 |
1443 |
1357 |
1247 |
1198 |
|
|
3- laags |
1690 |
1521 |
1400 |
1315 |
1210 |
1161 |
|
|
4- laags |
1622 |
1460 |
1343 |
1262 |
1161 |
1114 |
|
|
5- laags |
1541 |
1387 |
1276 |
1200 |
1103 |
1059 |
|
|
6- laags |
1495 |
1345 |
1237 |
1163 |
1070 |
1027 |
|
|
7- laags |
1435 |
1292 |
1189 |
1117 |
1027 |
987 |
|
|
8- laags |
1377 |
1239 |
1140 |
1072 |
987 |
947 |
|
73 Wetenschap voorzieningen |
|
|
|
|
|
|
|
|
732 Laboratoria |
|
|
|
|
|
|
|
|
|
|
Basisbedrag bouwkosten voor leges bij m³ inhoud |
|||||
|
|
|
|
1001 |
2501 |
7501 |
15001 |
|
|
|
|
Tot |
tot |
tot |
tot |
tot |
Vanaf |
|
|
|
1000 |
2500 |
7500 |
15000 |
25000 |
25001 |
|
Laboratoria |
|
|
|
|
|
|
|
|
Uitgangspunt 3,8 m verdiepingshoogte |
|
|
|
|
|
|
|
|
Vrijstaand |
|
|
|
|
|
|
|
|
|
1- laags |
469 |
422 |
388 |
365 |
343 |
330 |
|
|
2- laags |
445 |
401 |
369 |
347 |
327 |
313 |
|
Geschakeld |
|
|
|
|
|
|
|
|
|
1- laags |
492 |
444 |
409 |
383 |
361 |
346 |
|
|
2- laags |
468 |
421 |
387 |
365 |
343 |
330 |
|
|
|
|
|
|
|
|
|
|
|
|
Basisbedrag bouwkosten voor leges bij m² oppervlakte |
|||||
|
|
|
|
251 |
701 |
2001 |
4001 |
|
|
|
|
Tot |
tot |
tot |
tot |
tot |
Vanaf |
|
|
|
250 |
700 |
2000 |
4000 |
6500 |
6501 |
|
Laboratoria |
|
|
|
|
|
|
|
|
Uitgangspunt 3,8 m verdiepingshoogte |
|
|
|
|
|
|
|
|
Vrijstaand |
|
|
|
|
|
|
|
|
|
1- laags |
1782 |
1604 |
1475 |
1387 |
1304 |
1251 |
|
|
2- laags |
1693 |
1524 |
1403 |
1318 |
1239 |
1190 |
|
Geschakeld |
|
|
|
|
|
|
|
|
|
1- laags |
1872 |
1684 |
1549 |
1456 |
1369 |
1314 |
|
|
2- laags |
1779 |
1601 |
1472 |
1383 |
1301 |
1248 |
|
75 Tentoonstellingsvoorzieningen |
|
|
|
|
|
|
|
|
756 Musea |
|
|
|
|
|
|
|
|
|
|
Basisbedrag bouwkosten voor leges bij m³ inhoud |
|||||
|
|
|
|
1001 |
2501 |
7501 |
15001 |
|
|
|
|
Tot |
tot |
tot |
tot |
tot |
Vanaf |
|
|
|
1000 |
2500 |
7500 |
15000 |
25000 |
25001 |
|
Musea |
|
|
|
|
|
|
|
|
Uitgangspunt 4,5 m verdiepingshoogte |
|
|
|
|
|
|
|
|
Vrijstaand |
|
|
|
|
|
|
|
|
|
1- laags |
568 |
511 |
470 |
442 |
406 |
382 |
|
|
2- laags |
539 |
486 |
447 |
420 |
386 |
364 |
|
|
3- laags |
523 |
471 |
434 |
408 |
375 |
352 |
|
|
4- laags |
508 |
456 |
420 |
394 |
364 |
342 |
|
|
|
|
|
|
|
|
|
|
|
|
Basisbedrag bouwkosten voor leges bij m² oppervlakte |
|||||
|
|
|
|
251 |
501 |
1501 |
3501 |
|
|
|
|
Tot |
tot |
tot |
tot |
tot |
Vanaf |
|
|
|
250 |
500 |
1500 |
3500 |
5500 |
5501 |
|
Musea |
|
|
|
|
|
|
|
|
Uitgangspunt 4,5 m verdiepingshoogte |
|
|
|
|
|
|
|
|
Vrijstaand |
|
|
|
|
|
|
|
|
|
1- laags |
2554 |
2299 |
2116 |
1989 |
1829 |
1719 |
|
|
2- laags |
2427 |
2184 |
2009 |
1889 |
1738 |
1634 |
|
|
3- laags |
2354 |
2119 |
1950 |
1833 |
1686 |
1585 |
|
|
4- laags |
2284 |
2056 |
1891 |
1778 |
1636 |
1538 |
|
81 Woningen, seriematig |
|
|
|
|
|
|
|
|
811 Woningen zonder verdieping |
|
|
|
|
|
|
|
|
|
|
Basisbedrag bouwkosten voor leges bij m³ inhoud |
|||||
|
|
|
|
176 |
251 |
501 |
751 |
|
|
|
|
Tot |
tot |
tot |
tot |
tot |
Vanaf |
|
|
|
175 |
250 |
500 |
750 |
1000 |
1001 |
|
Woningen met 1 bouwlaag, seriematig |
|
|
|
|
|
|
|
|
Uitgangspunt 2,9 m gemiddelde verdiepingshoogte |
|
|
|
|
|
|
|
|
Met plat dak (Type P1) |
|
|
|
|
|
|
|
|
|
Standaard |
467 |
444 |
425 |
|
|
|
|
|
Hoogwaardig |
494 |
470 |
450 |
|
|
|
|
|
Luxe |
520 |
493 |
473 |
|
|
|
|
Met zadeldak (Type K1) |
|
|
|
|
|
|
|
|
|
Standaard |
489 |
465 |
446 |
|
|
|
|
|
Hoogwaardig |
520 |
493 |
473 |
|
|
|
|
|
Luxe |
546 |
519 |
497 |
|
|
|
|
Met lessenaarsdak (Type H1) |
|
|
|
|
|
|
|
|
|
Standaard |
503 |
478 |
459 |
|
|
|
|
|
Hoogwaardig |
534 |
508 |
487 |
|
|
|
|
|
Luxe |
559 |
533 |
511 |
|
|
|
|
|
|
|
|
|
|
|
|
|
|
|
Basisbedrag bouwkosten voor leges bij m² oppervlakte |
|||||
|
|
|
|
61 |
86 |
176 |
261 |
|
|
|
|
Tot |
tot |
tot |
tot |
tot |
Vanaf |
|
|
|
60 |
85 |
175 |
260 |
350 |
351 |
|
Woningen met 1 bouwlaag, seriematig |
|
|
|
|
|
|
|
|
Uitgangspunt 2,9 m gemiddelde verdiepingshoogte |
|
|
|
|
|
|
|
|
Met plat dak (Type P1) |
|
|
|
|
|
|
|
|
|
Standaard |
1351 |
1284 |
1234 |
|
|
|
|
|
Hoogwaardig |
1434 |
1362 |
1307 |
|
|
|
|
|
Luxe |
1505 |
1430 |
1372 |
|
|
|
|
Met zadeldak (Type K1) |
|
|
|
|
|
|
|
|
|
Standaard |
1418 |
1347 |
1294 |
|
|
|
|
|
Hoogwaardig |
1503 |
1428 |
1371 |
|
|
|
|
|
Luxe |
1578 |
1500 |
1439 |
|
|
|
|
Met lessenaarsdak (Type H1) |
|
|
|
|
|
|
|
|
|
Standaard |
1458 |
1385 |
1332 |
|
|
|
|
|
Hoogwaardig |
1546 |
1469 |
1410 |
|
|
|
|
|
Luxe |
1623 |
1542 |
1481 |
|
|
|
|
81 Woningen, seriematig |
|
|
|
|
|
|
|
|
812 Woningen met 1 verdieping |
|
|
|
|
|
|
|
|
|
|
Basisbedrag bouwkosten voor leges bij m³ inhoud |
|||||
|
|
|
|
176 |
251 |
501 |
751 |
|
|
|
|
Tot |
tot |
tot |
tot |
tot |
Vanaf |
|
|
|
175 |
250 |
500 |
750 |
1000 |
1001 |
|
Woningen met 2 bouwlagen, seriematig |
|
|
|
|
|
|
|
|
Uitgangspunt 2,9 m gemiddelde verdiepingshoogte |
|
|
|
|
|
|
|
|
Met plat dak (Type P2) |
|
|
|
|
|
|
|
|
|
Standaard |
444 |
400 |
383 |
|
|
|
|
|
Hoogwaardig |
470 |
422 |
404 |
|
|
|
|
|
Luxe |
493 |
445 |
426 |
|
|
|
|
Met zadeldak (Type K2) |
|
|
|
|
|
|
|
|
|
Standaard |
465 |
419 |
402 |
|
|
|
|
|
Hoogwaardig |
491 |
444 |
425 |
|
|
|
|
|
Luxe |
516 |
466 |
447 |
|
|
|
|
Met lessenaarsdak (Type H2) |
|
|
|
|
|
|
|
|
|
Standaard |
478 |
432 |
413 |
|
|
|
|
|
Hoogwaardig |
508 |
456 |
437 |
|
|
|
|
|
Luxe |
533 |
478 |
459 |
|
|
|
|
Met mank dak (Type S2) |
|
|
|
|
|
|
|
|
|
Standaard |
470 |
422 |
404 |
|
|
|
|
|
Hoogwaardig |
499 |
448 |
432 |
|
|
|
|
|
Luxe |
523 |
471 |
452 |
|
|
|
|
|
|
|
|
|
|
|
|
|
|
|
Basisbedrag bouwkosten voor leges bij m² oppervlakte |
|||||
|
|
|
|
61 |
86 |
176 |
261 |
|
|
|
|
Tot |
tot |
tot |
tot |
tot |
Vanaf |
|
|
|
60 |
85 |
175 |
260 |
350 |
351 |
|
Woningen met 2 bouwlagen, seriematig |
|
|
|
|
|
|
|
|
Uitgangspunt 2,9 m gemiddelde verdiepingshoogte |
|
|
|
|
|
|
|
|
Met plat dak (Type P2) |
|
|
|
|
|
|
|
|
|
Standaard |
1283 |
1156 |
1062 |
|
|
|
|
|
Hoogwaardig |
1361 |
1225 |
1127 |
|
|
|
|
|
Luxe |
1430 |
1288 |
1185 |
|
|
|
|
Met zadeldak (Type K2) |
|
|
|
|
|
|
|
|
|
Standaard |
1347 |
1212 |
1114 |
|
|
|
|
|
Hoogwaardig |
1428 |
1285 |
1183 |
|
|
|
|
|
Luxe |
1500 |
1349 |
1243 |
|
|
|
|
Met lessenaarsdak (Type H2) |
|
|
|
|
|
|
|
|
|
Standaard |
1385 |
1247 |
1147 |
|
|
|
|
|
Hoogwaardig |
1470 |
1323 |
1215 |
|
|
|
|
|
Luxe |
1544 |
1388 |
1277 |
|
|
|
|
Met mank dak (Type S2) |
|
|
|
|
|
|
|
|
|
Standaard |
1360 |
1224 |
1126 |
|
|
|
|
|
Hoogwaardig |
1440 |
1297 |
1194 |
|
|
|
|
|
Luxe |
1513 |
1362 |
1252 |
|
|
|
|
81 Woningen, seriematig |
|
|
|
|
|
|
|
|
814 Woningen met 2 of 3 verdiepingen |
|
|
|
|
|
|
|
|
|
|
Basisbedrag bouwkosten voor leges bij m³ inhoud |
|||||
|
|
|
|
176 |
251 |
501 |
751 |
|
|
|
|
Tot |
tot |
tot |
tot |
tot |
Vanaf |
|
|
|
175 |
250 |
500 |
750 |
1000 |
1001 |
|
Woningen met 3 bouwlagen, seriematig |
|
|
|
|
|
|
|
|
Uitgangspunt 2,9 m gemiddelde verdiepingshoogte |
|
|
|
|
|
|
|
|
Met plat dak (Type P3) |
|
|
|
|
|
|
|
|
|
Standaard |
424 |
382 |
352 |
338 |
|
|
|
|
Hoogwaardig |
449 |
404 |
372 |
357 |
|
|
|
|
Luxe |
472 |
424 |
390 |
375 |
|
|
|
Met zadeldak (Type K3) |
|
|
|
|
|
|
|
|
|
Standaard |
449 |
404 |
372 |
357 |
|
|
|
|
Hoogwaardig |
477 |
430 |
394 |
378 |
|
|
|
|
Luxe |
501 |
450 |
414 |
399 |
|
|
|
Met lessenaarsdak (Type H3) |
|
|
|
|
|
|
|
|
|
Standaard |
464 |
416 |
383 |
369 |
|
|
|
|
Hoogwaardig |
490 |
442 |
408 |
390 |
|
|
|
|
Luxe |
515 |
465 |
426 |
410 |
|
|
|
Met mank dak (Type S3) |
|
|
|
|
|
|
|
|
|
Standaard |
446 |
401 |
369 |
353 |
|
|
|
|
Hoogwaardig |
472 |
424 |
390 |
375 |
|
|
|
|
Luxe |
496 |
446 |
410 |
393 |
|
|
|
Verspringend lessenaarsdak (Type S4) |
|
|
|
|
|
|
|
|
|
Standaard |
433 |
388 |
357 |
344 |
|
|
|
|
Hoogwaardig |
458 |
412 |
379 |
365 |
|
|
|
|
Luxe |
481 |
434 |
399 |
382 |
|
|
|
|
|
|
|
|
|
|
|
|
|
|
Basisbedrag bouwkosten voor leges bij m² oppervlakte |
|||||
|
|
|
|
61 |
86 |
176 |
261 |
|
|
|
|
Tot |
tot |
tot |
tot |
tot |
Vanaf |
|
|
|
60 |
85 |
175 |
260 |
350 |
351 |
|
Woningen met 3 bouwlagen, seriematig |
|
|
|
|
|
|
|
|
Uitgangspunt 2,9 m gemiddelde verdiepingshoogte |
|
|
|
|
|
|
|
|
Met plat dak (Type P3) |
|
|
|
|
|
|
|
|
|
Standaard |
1230 |
1107 |
1020 |
977 |
|
|
|
|
Hoogwaardig |
1303 |
1173 |
1080 |
1036 |
|
|
|
|
Luxe |
1369 |
1232 |
1133 |
1088 |
|
|
|
Met zadeldak (Type K3) |
|
|
|
|
|
|
|
|
|
Standaard |
1305 |
1174 |
1082 |
1037 |
|
|
|
|
Hoogwaardig |
1383 |
1245 |
1145 |
1099 |
|
|
|
|
Luxe |
1451 |
1307 |
1202 |
1154 |
|
|
|
Met lessenaarsdak (Type H3) |
|
|
|
|
|
|
|
|
|
Standaard |
1340 |
1207 |
1111 |
1066 |
|
|
|
|
Hoogwaardig |
1421 |
1278 |
1176 |
1128 |
|
|
|
|
Luxe |
1492 |
1344 |
1236 |
1186 |
|
|
|
Met mank dak (Type S3) |
|
|
|
|
|
|
|
|
|
Standaard |
1293 |
1163 |
1070 |
1027 |
|
|
|
|
Hoogwaardig |
1370 |
1233 |
1134 |
1089 |
|
|
|
|
Luxe |
1438 |
1295 |
1191 |
1144 |
|
|
|
Verspringend lessenaarsdak (Type S4) |
|
|
|
|
|
|
|
|
|
Standaard |
1250 |
1126 |
1036 |
995 |
|
|
|
|
Hoogwaardig |
1326 |
1194 |
1099 |
1056 |
|
|
|
|
Luxe |
1393 |
1252 |
1154 |
1107 |
|
|
|
81 Woningen, seriematig |
|
|
|
|
|
|
|
|
815 Twee onder één kap woningen seriematig |
|
|
|
|
|
|
|
|
|
|
Basisbedrag bouwkosten voor leges bij m³ inhoud |
|||||
|
|
|
|
176 |
251 |
501 |
751 |
|
|
|
|
Tot |
tot |
tot |
tot |
tot |
Vanaf |
|
|
|
175 |
250 |
500 |
750 |
1000 |
1001 |
|
Twee onder één kap woning seriematig |
|
|
|
|
|
|
|
|
Uitgangspunt 2,9 m gemiddelde verdiepingshoogte |
|
|
|
|
|
|
|
|
1-laags met plat dak (Type P1) |
|
|
|
|
|
|
|
|
|
Standaard |
504 |
479 |
459 |
414 |
|
|
|
|
Hoogwaardig |
535 |
509 |
487 |
438 |
|
|
|
|
Luxe |
567 |
538 |
515 |
465 |
|
|
|
1-laags met zadeldak (Type K1) |
|
|
|
|
|
|
|
|
|
Standaard |
529 |
503 |
482 |
435 |
|
|
|
|
Hoogwaardig |
561 |
534 |
511 |
459 |
|
|
|
|
Luxe |
594 |
565 |
542 |
487 |
|
|
|
2-laags met plat dak (Type P2) |
|
|
|
|
|
|
|
|
|
Standaard |
479 |
455 |
437 |
392 |
374 |
|
|
|
Hoogwaardig |
508 |
483 |
464 |
416 |
394 |
|
|
|
Luxe |
538 |
511 |
489 |
441 |
419 |
|
|
3-laags met plat dak (Type P3) |
|
|
|
|
|
|
|
|
|
Standaard |
503 |
478 |
458 |
413 |
391 |
|
|
|
Hoogwaardig |
534 |
508 |
486 |
437 |
415 |
|
|
|
Luxe |
564 |
537 |
514 |
464 |
439 |
|
|
2-laags met zadeldak (Type K2) |
|
|
|
|
|
|
|
|
|
Standaard |
518 |
492 |
472 |
424 |
404 |
|
|
|
Hoogwaardig |
549 |
522 |
501 |
450 |
427 |
|
|
|
Luxe |
582 |
553 |
528 |
477 |
453 |
|
|
2-laags met lessenaarsdak (Type H2) |
|
|
|
|
|
|
|
|
|
Standaard |
508 |
482 |
464 |
416 |
397 |
|
|
|
Hoogwaardig |
539 |
512 |
490 |
442 |
419 |
|
|
|
Luxe |
571 |
542 |
519 |
467 |
444 |
|
|
2-laags met mank dak (Type S2) |
|
|
|
|
|
|
|
|
|
Standaard |
459 |
437 |
419 |
377 |
358 |
|
|
|
Hoogwaardig |
487 |
465 |
444 |
400 |
380 |
|
|
|
Luxe |
516 |
490 |
470 |
423 |
402 |
|
|
3-laags met zadeldak (Type K3) |
|
|
|
|
|
|
|
|
|
Standaard |
482 |
458 |
441 |
397 |
377 |
357 |
|
|
Hoogwaardig |
512 |
487 |
467 |
420 |
399 |
379 |
|
|
Luxe |
543 |
515 |
493 |
444 |
422 |
401 |
|
3-laags met lessenaarsdak (Type H3) |
|
|
|
|
|
|
|
|
|
Standaard |
497 |
472 |
453 |
409 |
388 |
368 |
|
|
Hoogwaardig |
527 |
502 |
480 |
433 |
411 |
390 |
|
|
Luxe |
558 |
531 |
509 |
457 |
435 |
413 |
|
3-laags met mank dak (Type S3) |
|
|
|
|
|
|
|
|
|
Standaard |
487 |
464 |
444 |
400 |
380 |
361 |
|
|
Hoogwaardig |
517 |
491 |
471 |
423 |
403 |
382 |
|
|
Luxe |
547 |
520 |
499 |
448 |
425 |
404 |
|
3-laags met verspringend lessenaarsdak (Type S4) |
|
|
|
|
|
|
|
|
|
Standaard |
473 |
449 |
432 |
388 |
369 |
349 |
|
|
Hoogwaardig |
502 |
477 |
456 |
411 |
390 |
371 |
|
|
Luxe |
531 |
504 |
483 |
435 |
413 |
392 |
|
81 Woningen, seriematig |
|
|
|
|
|
|
|
|
815 Twee onder één kap woningen seriematig |
|
|
|
|
|
|
|
|
|
|
Basisbedrag bouwkosten voor leges bij m² oppervlakte |
|||||
|
|
|
|
61 |
86 |
176 |
261 |
|
|
|
|
Tot |
tot |
tot |
tot |
tot |
Vanaf |
|
|
|
60 |
85 |
175 |
260 |
350 |
351 |
|
Twee onder één kap woning seriematig |
|
|
|
|
|
|
|
|
Uitgangspunt 2,9 m gemiddelde verdiepingshoogte |
|
|
|
|
|
|
|
|
1-laags met plat dak (Type P1) |
|
|
|
|
|
|
|
|
|
Standaard |
1462 |
1389 |
1334 |
1202 |
|
|
|
|
Hoogwaardig |
1550 |
1474 |
1412 |
1270 |
|
|
|
|
Luxe |
1642 |
1560 |
1495 |
1346 |
|
|
|
1-laags met zadeldak (Type K1) |
|
|
|
|
|
|
|
|
|
Standaard |
1535 |
1458 |
1400 |
1261 |
|
|
|
|
Hoogwaardig |
1627 |
1547 |
1481 |
1334 |
|
|
|
|
Luxe |
1724 |
1639 |
1570 |
1412 |
|
|
|
2-laags met plat dak (Type P2) |
|
|
|
|
|
|
|
|
|
Standaard |
1388 |
1320 |
1268 |
1138 |
1083 |
|
|
|
Hoogwaardig |
1473 |
1402 |
1343 |
1207 |
1145 |
|
|
|
Luxe |
1560 |
1481 |
1418 |
1277 |
1214 |
|
|
3-laags met plat dak (Type P3) |
|
|
|
|
|
|
|
|
|
Standaard |
1457 |
1385 |
1330 |
1199 |
1136 |
|
|
|
Hoogwaardig |
1546 |
1471 |
1408 |
1268 |
1204 |
|
|
|
Luxe |
1638 |
1557 |
1491 |
1343 |
1273 |
|
|
2-laags met zadeldak (Type K2) |
|
|
|
|
|
|
|
|
|
Standaard |
1502 |
1429 |
1369 |
1232 |
1171 |
|
|
|
Hoogwaardig |
1592 |
1514 |
1451 |
1306 |
1240 |
|
|
|
Luxe |
1688 |
1603 |
1534 |
1382 |
1313 |
|
|
2-laags met lessenaarsdak (Type H2) |
|
|
|
|
|
|
|
|
|
Standaard |
1471 |
1400 |
1343 |
1207 |
1148 |
|
|
|
Hoogwaardig |
1560 |
1484 |
1422 |
1280 |
1214 |
|
|
|
Luxe |
1653 |
1570 |
1504 |
1352 |
1288 |
|
|
2-laags met mank dak (Type S2) |
|
|
|
|
|
|
|
|
|
Standaard |
1333 |
1268 |
1214 |
1093 |
1039 |
|
|
|
Hoogwaardig |
1414 |
1346 |
1288 |
1159 |
1103 |
|
|
|
Luxe |
1499 |
1422 |
1363 |
1228 |
1166 |
|
|
3-laags met zadeldak (Type K3) |
|
|
|
|
|
|
|
|
|
Standaard |
1400 |
1330 |
1277 |
1148 |
1093 |
1037 |
|
|
Hoogwaardig |
1484 |
1412 |
1352 |
1217 |
1156 |
1100 |
|
|
Luxe |
1573 |
1495 |
1433 |
1288 |
1225 |
1162 |
|
3-laags met lessenaarsdak (Type H3) |
|
|
|
|
|
|
|
|
|
Standaard |
1441 |
1369 |
1313 |
1185 |
1126 |
1067 |
|
|
Hoogwaardig |
1529 |
1455 |
1393 |
1255 |
1192 |
1133 |
|
|
Luxe |
1619 |
1540 |
1474 |
1327 |
1261 |
1199 |
|
3-laags met mank dak (Type S3) |
|
|
|
|
|
|
|
|
|
Standaard |
1413 |
1343 |
1288 |
1159 |
1103 |
1046 |
|
|
Hoogwaardig |
1499 |
1426 |
1367 |
1228 |
1169 |
1109 |
|
|
Luxe |
1588 |
1507 |
1445 |
1301 |
1235 |
1171 |
|
3-laags met verspringend lessenaarsdak (Type S4) |
|
|
|
|
|
|
|
|
|
Standaard |
1370 |
1303 |
1250 |
1126 |
1070 |
1014 |
|
|
Hoogwaardig |
1454 |
1382 |
1324 |
1192 |
1133 |
1076 |
|
|
Luxe |
1540 |
1462 |
1402 |
1261 |
1199 |
1138 |
|
81 Woningen, seriematig |
|
|
|
|
|
|
|
|
816 Flats |
|
|
|
|
|
|
|
|
|
|
Basisbedrag bouwkosten voor leges bij m³ inhoud |
|||||
|
|
|
|
176 |
251 |
501 |
751 |
|
|
|
|
Tot |
tot |
tot |
tot |
tot |
Vanaf |
|
|
|
175 |
250 |
500 |
750 |
1000 |
1001 |
|
Flats |
|
|
|
|
|
|
|
|
Bedragen per m3 bruto inhoud per gemiddelde flatwoning |
|
|
|
|
|
|
|
|
Uitgangspunt 2,9 m gemiddelde verdiepingshoogte |
|
|
|
|
|
|
|
|
4-laags met plat dak (Type P4) |
|
|
|
|
|
|
|
|
|
Standaard |
526 |
475 |
437 |
420 |
|
|
|
|
Hoogwaardig |
558 |
531 |
504 |
454 |
|
|
|
|
Luxe |
586 |
557 |
528 |
477 |
|
|
|
5-laags met plat dak (Type P5) |
|
|
|
|
|
|
|
|
|
Standaard |
504 |
454 |
419 |
402 |
|
|
|
|
Hoogwaardig |
535 |
509 |
483 |
435 |
|
|
|
|
Luxe |
560 |
534 |
508 |
456 |
|
|
|
6-laags met plat dak (Type P6) |
|
|
|
|
|
|
|
|
|
Standaard |
485 |
436 |
401 |
385 |
|
|
|
|
Hoogwaardig |
513 |
487 |
464 |
416 |
|
|
|
|
Luxe |
539 |
512 |
487 |
438 |
|
|
|
7-laags met plat dak (Type P7) |
|
|
|
|
|
|
|
|
|
Standaard |
465 |
419 |
385 |
370 |
|
|
|
|
Hoogwaardig |
491 |
467 |
444 |
400 |
|
|
|
|
Luxe |
516 |
490 |
466 |
420 |
|
|
|
|
|
|
|
|
|
|
|
|
|
|
Basisbedrag bouwkosten voor leges bij m² oppervlakte |
|||||
|
|
|
|
61 |
86 |
176 |
261 |
|
|
|
|
Tot |
tot |
tot |
tot |
tot |
Vanaf |
|
|
|
60 |
85 |
175 |
260 |
350 |
351 |
|
Flats |
|
|
|
|
|
|
|
|
Bedragen per m2 bruto vloeroppervlakte per gemiddelde flatwoning |
|
|
|
|
|||
|
Uitgangspunt 2,9 m gemiddelde verdiepingshoogte |
|
|
|
|
|
|
|
|
4-laags met plat dak (Type P4) |
|
|
|
|
|
|
|
|
|
Standaard |
1526 |
1374 |
1265 |
1213 |
|
|
|
|
Hoogwaardig |
1618 |
1537 |
1460 |
1313 |
|
|
|
|
Luxe |
1700 |
1614 |
1534 |
1380 |
|
|
|
5-laags met plat dak (Type P5) |
|
|
|
|
|
|
|
|
|
Standaard |
1461 |
1314 |
1210 |
1161 |
|
|
|
|
Hoogwaardig |
1548 |
1471 |
1397 |
1258 |
|
|
|
|
Luxe |
1625 |
1545 |
1468 |
1321 |
|
|
|
6-laags met plat dak (Type P6) |
|
|
|
|
|
|
|
|
|
Standaard |
1402 |
1262 |
1161 |
1114 |
|
|
|
|
Hoogwaardig |
1485 |
1412 |
1340 |
1207 |
|
|
|
|
Luxe |
1560 |
1483 |
1410 |
1269 |
|
|
|
7-laags met plat dak (Type P7) |
|
|
|
|
|
|
|
|
|
Standaard |
1347 |
1212 |
1114 |
1070 |
|
|
|
|
Hoogwaardig |
1428 |
1358 |
1290 |
1161 |
|
|
|
|
Luxe |
1500 |
1424 |
1352 |
1218 |
|
|
|
81 Woningen, seriematig |
|
|
|
|
|
|
|
|
816 Appartementen |
|
|
|
|
|
|
|
|
|
|
Basisbedrag bouwkosten voor leges bij m³ inhoud |
|||||
|
|
|
|
176 |
251 |
501 |
751 |
|
|
|
|
Tot |
tot |
tot |
tot |
tot |
Vanaf |
|
|
|
175 |
250 |
500 |
750 |
1000 |
1001 |
|
Appartementen |
|
|
|
|
|
|
|
|
Bedragen per m2 bruto inhoud per gemiddeld appartement |
|
|
|
|
|
||
|
Uitgangspunt 2,9 m gemiddelde verdiepingshoogte |
|
|
|
|
|
|
|
|
3-laags met plat dak (Type P3) |
|
|
|
|
|
|
|
|
|
Standaard |
563 |
508 |
467 |
448 |
|
|
|
|
Hoogwaardig |
597 |
567 |
538 |
485 |
|
|
|
|
Luxe |
626 |
595 |
565 |
510 |
|
|
|
4-laags met plat dak (Type P4) |
|
|
|
|
|
|
|
|
|
Standaard |
538 |
485 |
446 |
427 |
|
|
|
|
Hoogwaardig |
571 |
542 |
514 |
464 |
|
|
|
|
Luxe |
599 |
570 |
541 |
487 |
|
|
|
5-laags met plat dak (Type P5) |
|
|
|
|
|
|
|
|
|
Standaard |
516 |
466 |
427 |
411 |
|
|
|
|
Hoogwaardig |
548 |
521 |
494 |
445 |
|
|
|
|
Luxe |
576 |
547 |
520 |
467 |
|
|
|
6-laags met plat dak (Type P6) |
|
|
|
|
|
|
|
|
|
Standaard |
497 |
447 |
411 |
394 |
|
|
|
|
Hoogwaardig |
526 |
501 |
476 |
427 |
|
|
|
|
Luxe |
553 |
525 |
500 |
449 |
|
|
|
|
|
|
|
|
|
|
|
|
|
|
Basisbedrag bouwkosten voor leges bij m² oppervlakte |
|||||
|
|
|
|
61 |
86 |
176 |
261 |
|
|
|
|
Tot |
tot |
tot |
tot |
tot |
Vanaf |
|
|
|
60 |
85 |
175 |
260 |
350 |
351 |
|
Appartementen |
|
|
|
|
|
|
|
|
Bedragen per m2 bruto vloeroppervlakte per gemiddeld appartement |
|
|
|
|
|||
|
Uitgangspunt 2,9 m gemiddelde verdiepingshoogte |
|
|
|
|
|
|
|
|
3-laags met plat dak (Type P3) |
|
|
|
|
|
|
|
|
|
Standaard |
1635 |
1471 |
1352 |
1300 |
|
|
|
|
Hoogwaardig |
1733 |
1647 |
1564 |
1408 |
|
|
|
|
Luxe |
1819 |
1727 |
1642 |
1478 |
|
|
|
4-laags met plat dak (Type P4) |
|
|
|
|
|
|
|
|
|
Standaard |
1561 |
1406 |
1294 |
1243 |
|
|
|
|
Hoogwaardig |
1656 |
1573 |
1495 |
1345 |
|
|
|
|
Luxe |
1738 |
1650 |
1569 |
1411 |
|
|
|
5-laags met plat dak (Type P5) |
|
|
|
|
|
|
|
|
|
Standaard |
1500 |
1349 |
1243 |
1193 |
|
|
|
|
Hoogwaardig |
1589 |
1510 |
1435 |
1291 |
|
|
|
|
Luxe |
1670 |
1585 |
1507 |
1357 |
|
|
|
6-laags met plat dak (Type P6) |
|
|
|
|
|
|
|
|
|
Standaard |
1439 |
1296 |
1193 |
1145 |
|
|
|
|
Hoogwaardig |
1525 |
1449 |
1377 |
1239 |
|
|
|
|
Luxe |
1602 |
1522 |
1446 |
1301 |
|
|
|
81 Woningen, seriematig |
|
|
|
|
|
|
|
|
816 Service flats |
|
|
|
|
|
|
|
|
|
|
Basisbedrag bouwkosten voor leges bij m³ inhoud |
|||||
|
|
|
|
176 |
251 |
501 |
751 |
|
|
|
|
Tot |
tot |
tot |
tot |
tot |
Vanaf |
|
|
|
175 |
250 |
500 |
750 |
1000 |
1001 |
|
Service flats |
|
|
|
|
|
|
|
|
Bedragen per m3 bruto inhoud per gemiddelde flatwoning |
|
|
|
|
|
|
|
|
Uitgangspunt 2,9 m gemiddelde verdiepingshoogte |
|
|
|
|
|
|
|
|
2-laags met plat dak (Type P2) |
|
|
|
|
|
|
|
|
|
Standaard |
613 |
552 |
509 |
487 |
|
|
|
|
Hoogwaardig |
649 |
616 |
586 |
526 |
|
|
|
|
Luxe |
683 |
648 |
615 |
554 |
|
|
|
3-laags met plat dak (Type P3) |
|
|
|
|
|
|
|
|
|
Standaard |
587 |
527 |
486 |
466 |
|
|
|
|
Hoogwaardig |
622 |
590 |
560 |
504 |
|
|
|
|
Luxe |
653 |
621 |
589 |
531 |
|
|
|
4-laags met plat dak (Type P4) |
|
|
|
|
|
|
|
|
|
Standaard |
559 |
503 |
464 |
445 |
|
|
|
|
Hoogwaardig |
593 |
563 |
535 |
481 |
|
|
|
|
Luxe |
623 |
591 |
561 |
506 |
|
|
|
5-laags met plat dak (Type P5) |
|
|
|
|
|
|
|
|
|
Standaard |
537 |
483 |
445 |
426 |
|
|
|
|
Hoogwaardig |
570 |
541 |
513 |
461 |
|
|
|
|
Luxe |
598 |
569 |
539 |
486 |
|
|
|
6-laags met plat dak (Type P6) |
|
|
|
|
|
|
|
|
|
Standaard |
515 |
465 |
426 |
410 |
|
|
|
|
Hoogwaardig |
547 |
520 |
493 |
445 |
|
|
|
|
Luxe |
575 |
546 |
519 |
467 |
|
|
|
|
|
|
|
|
|
|
|
|
|
|
Basisbedrag bouwkosten voor leges bij m² oppervlakte |
|||||
|
|
|
|
61 |
86 |
176 |
261 |
|
|
|
|
Tot |
tot |
tot |
tot |
tot |
Vanaf |
|
|
|
60 |
85 |
175 |
260 |
350 |
351 |
|
Service flats |
|
|
|
|
|
|
|
|
Bedragen per m2 bruto vloeroppervlakte per gemiddelde flatwoning |
|
|
|
|
|||
|
Uitgangspunt 2,9 m gemiddelde verdiepingshoogte |
|
|
|
|
|
|
|
|
2-laags met plat dak (Type P2) |
|
|
|
|
|
|
|
|
|
Standaard |
1775 |
1598 |
1471 |
1412 |
|
|
|
|
Hoogwaardig |
1883 |
1789 |
1700 |
1530 |
|
|
|
|
Luxe |
1976 |
1878 |
1784 |
1605 |
|
|
|
3-laags met plat dak (Type P3) |
|
|
|
|
|
|
|
|
|
Standaard |
1700 |
1530 |
1407 |
1350 |
|
|
|
|
Hoogwaardig |
1801 |
1712 |
1625 |
1463 |
|
|
|
|
Luxe |
1892 |
1796 |
1707 |
1536 |
|
|
|
4-laags met plat dak (Type P4) |
|
|
|
|
|
|
|
|
|
Standaard |
1623 |
1461 |
1344 |
1290 |
|
|
|
|
Hoogwaardig |
1720 |
1635 |
1552 |
1399 |
|
|
|
|
Luxe |
1807 |
1717 |
1630 |
1468 |
|
|
|
5-laags met plat dak (Type P5) |
|
|
|
|
|
|
|
|
|
Standaard |
1558 |
1402 |
1290 |
1238 |
|
|
|
|
Hoogwaardig |
1651 |
1570 |
1490 |
1343 |
|
|
|
|
Luxe |
1735 |
1648 |
1566 |
1410 |
|
|
|
6-laags met plat dak (Type P6) |
|
|
|
|
|
|
|
|
|
Standaard |
1496 |
1346 |
1238 |
1189 |
|
|
|
|
Hoogwaardig |
1585 |
1507 |
1433 |
1289 |
|
|
|
|
Luxe |
1664 |
1582 |
1503 |
1352 |
|
|
|
82 Woningen, niet seriematig |
|
|
|
|
|
|
|
|
Recreatie woningen |
|
|
|
|
|
|
|
|
|
|
Basisbedrag bouwkosten voor leges bij m³ inhoud |
|||||
|
|
|
|
176 |
251 |
501 |
751 |
|
|
|
|
Tot |
tot |
tot |
tot |
tot |
Vanaf |
|
|
|
175 |
250 |
500 |
750 |
1000 |
1001 |
|
Recreatie woningen niet seriematig |
|
|
|
|
|
|
|
|
Uitgangspunt 2,9 m gemiddelde verdiepingshoogte |
|
|
|
|
|
|
|
|
1-laags met plat dak (Type P1) |
|
|
|
|
|
|
|
|
|
Standaard |
513 |
487 |
467 |
|
|
|
|
|
Hoogwaardig |
545 |
516 |
496 |
|
|
|
|
|
Luxe |
572 |
544 |
522 |
|
|
|
|
1-laags met zadeldak (Type K1) |
|
|
|
|
|
|
|
|
|
Standaard |
485 |
460 |
442 |
|
|
|
|
|
Hoogwaardig |
513 |
487 |
467 |
|
|
|
|
|
Luxe |
539 |
512 |
491 |
|
|
|
|
1-laags met lessenaarsdak (Type H1) |
|
|
|
|
|
|
|
|
|
Standaard |
|
512 |
487 |
467 |
|
|
|
|
Hoogwaardig |
|
544 |
515 |
494 |
|
|
|
|
Luxe |
|
571 |
542 |
521 |
|
|
|
2-laags met zadeldak (Type K2) |
|
|
|
|
|
|
|
|
|
Standaard |
|
423 |
402 |
386 |
|
|
|
|
Hoogwaardig |
|
448 |
425 |
409 |
|
|
|
|
Luxe |
|
471 |
447 |
430 |
|
|
|
|
|
|
|
|
|
|
|
|
|
|
Basisbedrag bouwkosten voor leges bij m² oppervlakte |
|||||
|
|
|
|
61 |
86 |
176 |
261 |
|
|
|
|
Tot |
tot |
tot |
tot |
tot |
Vanaf |
|
|
|
60 |
85 |
175 |
260 |
350 |
351 |
|
Recreatie woningen niet seriematig |
|
|
|
|
|
|
|
|
Uitgangspunt 2,9 m gemiddelde verdiepingshoogte |
|
|
|
|
|
|
|
|
1-laags met plat dak (Type P1) |
|
|
|
|
|
|
|
|
|
Standaard |
1488 |
1413 |
1358 |
|
|
|
|
|
Hoogwaardig |
1578 |
1500 |
1439 |
|
|
|
|
|
Luxe |
1657 |
1574 |
1512 |
|
|
|
|
1-laags met zadeldak (Type K1) |
|
|
|
|
|
|
|
|
|
Standaard |
1406 |
1336 |
1282 |
|
|
|
|
|
Hoogwaardig |
1490 |
1415 |
1360 |
|
|
|
|
|
Luxe |
1566 |
1486 |
1427 |
|
|
|
|
1-laags met lessenaarsdak (Type H1) |
|
|
|
|
|
|
|
|
|
Standaard |
|
1485 |
1412 |
1357 |
|
|
|
|
Hoogwaardig |
|
1574 |
1496 |
1436 |
|
|
|
|
Luxe |
|
1652 |
1571 |
1508 |
|
|
|
2-laags met zadeldak (Type K2) |
|
|
|
|
|
|
|
|
|
Standaard |
|
1226 |
1165 |
1119 |
|
|
|
|
Hoogwaardig |
|
1300 |
1235 |
1185 |
|
|
|
|
Luxe |
|
1364 |
1296 |
1244 |
|
|
|
82 Woningen, niet seriematig |
|
|
|
|
|
|
|
|
Vrijstaande woningen |
|
|
|
|
|
|
|
|
|
|
Basisbedrag bouwkosten voor leges bij m³ inhoud |
|||||
|
|
|
|
176 |
251 |
501 |
751 |
|
|
|
|
Tot |
tot |
tot |
tot |
tot |
Vanaf |
|
|
|
175 |
250 |
500 |
750 |
1000 |
1001 |
|
Vrijstaande woningen niet seriematig |
|
|
|
|
|
|
|
|
Uitgangspunt 2,9 m gemiddelde verdiepingshoogte |
|
|
|
|
|
|
|
|
1-laags met plat dak (Type P1) |
|
|
|
|
|
|
|
|
|
Standaard |
610 |
580 |
556 |
|
|
|
|
|
Hoogwaardig |
647 |
615 |
589 |
|
|
|
|
|
Luxe |
686 |
651 |
623 |
|
|
|
|
1-laags met zadeldak (Type K1) |
|
|
|
|
|
|
|
|
|
Standaard |
640 |
609 |
583 |
|
|
|
|
|
Hoogwaardig |
679 |
646 |
619 |
|
|
|
|
|
Luxe |
720 |
684 |
655 |
|
|
|
|
2-laags met plat dak (Type P2) |
|
|
|
|
|
|
|
|
|
Standaard |
579 |
550 |
528 |
476 |
452 |
|
|
|
Hoogwaardig |
614 |
584 |
560 |
504 |
478 |
|
|
|
Luxe |
651 |
619 |
592 |
533 |
506 |
|
|
2-laags met zadeldak (Type K2) |
|
|
|
|
|
|
|
|
|
Standaard |
609 |
578 |
555 |
500 |
|
|
|
|
Hoogwaardig |
645 |
614 |
588 |
528 |
|
|
|
|
Luxe |
683 |
649 |
622 |
560 |
|
|
|
2-laags met lessenaarsdak (Type H2) |
|
|
|
|
|
|
|
|
|
Standaard |
626 |
595 |
571 |
514 |
|
|
|
|
Hoogwaardig |
665 |
632 |
606 |
545 |
|
|
|
|
Luxe |
703 |
668 |
640 |
577 |
|
|
|
2-laags met mank dak (Type S2) |
|
|
|
|
|
|
|
|
|
Standaard |
614 |
583 |
560 |
504 |
|
|
|
|
Hoogwaardig |
651 |
620 |
593 |
535 |
|
|
|
|
Luxe |
690 |
655 |
627 |
564 |
|
|
|
3-laags met plat dak (Type P3) |
|
|
|
|
|
|
|
|
|
Standaard |
556 |
528 |
506 |
456 |
434 |
|
|
|
Hoogwaardig |
590 |
561 |
537 |
483 |
459 |
|
|
|
Luxe |
625 |
593 |
569 |
512 |
486 |
|
|
3-laags met zadeldak (Type K3) |
|
|
|
|
|
|
|
|
|
Standaard |
583 |
555 |
533 |
479 |
456 |
|
|
|
Hoogwaardig |
620 |
589 |
564 |
509 |
482 |
|
|
|
Luxe |
656 |
623 |
597 |
537 |
511 |
|
|
3-laags met lessenaarsdak (Type H3) |
|
|
|
|
|
|
|
|
|
Standaard |
602 |
571 |
548 |
494 |
470 |
|
|
|
Hoogwaardig |
638 |
608 |
581 |
523 |
497 |
|
|
|
Luxe |
677 |
643 |
615 |
554 |
525 |
|
|
3-laags met mank dak (Type S3) |
|
|
|
|
|
|
|
|
|
Standaard |
589 |
560 |
537 |
483 |
459 |
|
|
|
Hoogwaardig |
625 |
594 |
570 |
512 |
488 |
|
|
|
Luxe |
663 |
628 |
603 |
543 |
515 |
|
|
3-laags met verspringend lessenaarsdak (Type S4) |
|
|
|
|
|
|
|
|
|
Standaard |
572 |
544 |
522 |
470 |
446 |
|
|
|
Hoogwaardig |
606 |
577 |
552 |
497 |
472 |
|
|
|
Luxe |
643 |
610 |
584 |
525 |
500 |
|
|
82 Woningen, niet seriematig |
|
|
|
|
|
|
|
|
Vrijstaande woningen |
|
|
|
|
|
|
|
|
|
|
Basisbedrag bouwkosten voor leges bij m² oppervlakte |
|||||
|
|
|
|
61 |
86 |
176 |
261 |
|
|
|
|
Tot |
tot |
tot |
tot |
tot |
Vanaf |
|
|
|
60 |
85 |
175 |
260 |
350 |
351 |
|
Vrijstaande woningen niet seriematig |
|
|
|
|
|
|
|
|
Uitgangspunt 2,9 m gemiddelde verdiepingshoogte |
|
|
|
|
|
|
|
|
1-laags met plat dak (Type P1) |
|
|
|
|
|
|
|
|
|
Standaard |
1767 |
1682 |
1613 |
|
|
|
|
|
Hoogwaardig |
1876 |
1784 |
1708 |
|
|
|
|
|
Luxe |
1989 |
1890 |
1807 |
|
|
|
|
1-laags met zadeldak (Type K1) |
|
|
|
|
|
|
|
|
|
Standaard |
1857 |
1763 |
1692 |
|
|
|
|
|
Hoogwaardig |
1968 |
1873 |
1794 |
|
|
|
|
|
Luxe |
2087 |
1985 |
1898 |
|
|
|
|
2-laags met plat dak (Type P2) |
|
|
|
|
|
|
|
|
|
Standaard |
1679 |
1597 |
1534 |
1379 |
1310 |
|
|
|
Hoogwaardig |
1781 |
1695 |
1626 |
1462 |
1385 |
|
|
|
Luxe |
1890 |
1794 |
1718 |
1544 |
1468 |
|
|
2-laags met zadeldak (Type K2) |
|
|
|
|
|
|
|
|
|
Standaard |
1763 |
1675 |
1609 |
1448 |
|
|
|
|
Hoogwaardig |
1869 |
1781 |
1705 |
1534 |
|
|
|
|
Luxe |
1982 |
1883 |
1804 |
1626 |
|
|
|
2-laags met lessenaarsdak (Type H2) |
|
|
|
|
|
|
|
|
|
Standaard |
1817 |
1728 |
1656 |
1491 |
|
|
|
|
Hoogwaardig |
1928 |
1833 |
1758 |
1580 |
|
|
|
|
Luxe |
2040 |
1938 |
1857 |
1672 |
|
|
|
2-laags met mank dak (Type S2) |
|
|
|
|
|
|
|
|
|
Standaard |
1781 |
1692 |
1626 |
1462 |
|
|
|
|
Hoogwaardig |
1890 |
1796 |
1722 |
1550 |
|
|
|
|
Luxe |
2001 |
1898 |
1820 |
1636 |
|
|
|
3-laags met plat dak (Type P3) |
|
|
|
|
|
|
|
|
|
Standaard |
1613 |
1534 |
1468 |
1324 |
1258 |
|
|
|
Hoogwaardig |
1712 |
1629 |
1557 |
1402 |
1334 |
|
|
|
Luxe |
1814 |
1722 |
1649 |
1484 |
1408 |
|
|
3-laags met zadeldak (Type K3) |
|
|
|
|
|
|
|
|
|
Standaard |
1692 |
1609 |
1544 |
1389 |
1324 |
|
|
|
Hoogwaardig |
1796 |
1708 |
1636 |
1474 |
1400 |
|
|
|
Luxe |
1902 |
1807 |
1730 |
1557 |
1481 |
|
|
3-laags met lessenaarsdak (Type H3) |
|
|
|
|
|
|
|
|
|
Standaard |
1745 |
1656 |
1590 |
1435 |
1363 |
|
|
|
Hoogwaardig |
1850 |
1761 |
1685 |
1517 |
1441 |
|
|
|
Luxe |
1961 |
1862 |
1784 |
1606 |
1524 |
|
|
3-laags met mank dak (Type S3) |
|
|
|
|
|
|
|
|
|
Standaard |
1708 |
1626 |
1557 |
1402 |
1334 |
|
|
|
Hoogwaardig |
1814 |
1725 |
1652 |
1484 |
1415 |
|
|
|
Luxe |
1923 |
1824 |
1748 |
1573 |
1495 |
|
|
3-laags met verspringend lessenaarsdak (Type S4) |
|
|
|
|
|
|
|
|
|
Standaard |
1659 |
1577 |
1514 |
1363 |
1294 |
|
|
|
Hoogwaardig |
1758 |
1672 |
1600 |
1441 |
1369 |
|
|
|
Luxe |
1862 |
1767 |
1695 |
1524 |
1448 |
|
|
82 Woningen, niet seriematig |
|
|
|
|
|
|
|
|
Twee onder één kap woningen |
|
|
|
|
|
|
|
|
|
|
Basisbedrag bouwkosten voor leges bij m³ inhoud |
|||||
|
|
|
|
176 |
251 |
501 |
751 |
|
|
|
|
Tot |
tot |
tot |
tot |
tot |
Vanaf |
|
|
|
175 |
250 |
500 |
750 |
1000 |
1001 |
|
Twee onder één kap woning niet seriematig |
|
|
|
|
|
|
|
|
Uitgangspunt 2,9 m gemiddelde verdiepingshoogte |
|
|
|
|
|
|
|
|
1-laags met plat dak (Type P1) |
|
|
|
|
|
|
|
|
|
Standaard |
554 |
526 |
506 |
456 |
|
|
|
|
Hoogwaardig |
588 |
559 |
536 |
482 |
|
|
|
|
Luxe |
623 |
591 |
567 |
511 |
|
|
|
1-laags met zadeldak (Type K1) |
|
|
|
|
|
|
|
|
|
Standaard |
582 |
553 |
531 |
478 |
|
|
|
|
Hoogwaardig |
617 |
587 |
561 |
506 |
|
|
|
|
Luxe |
654 |
622 |
595 |
536 |
|
|
|
2-laags met plat dak (Type P2) |
|
|
|
|
|
|
|
|
|
Standaard |
526 |
501 |
481 |
433 |
411 |
|
|
|
Hoogwaardig |
558 |
533 |
510 |
458 |
435 |
|
|
|
Luxe |
591 |
561 |
538 |
485 |
460 |
|
|
3-laags met plat dak (Type P3) |
|
|
|
|
|
|
|
|
|
Standaard |
553 |
525 |
504 |
454 |
432 |
|
|
|
Hoogwaardig |
587 |
558 |
535 |
481 |
457 |
|
|
|
Luxe |
622 |
590 |
565 |
510 |
483 |
|
|
2-laags met zadeldak (Type K2) |
|
|
|
|
|
|
|
|
|
Standaard |
570 |
542 |
520 |
467 |
445 |
|
|
|
Hoogwaardig |
604 |
575 |
550 |
496 |
471 |
|
|
|
Luxe |
640 |
609 |
582 |
524 |
499 |
|
|
2-laags met lessenaarsdak (Type H2) |
|
|
|
|
|
|
|
|
|
Standaard |
558 |
531 |
510 |
458 |
436 |
|
|
|
Hoogwaardig |
592 |
563 |
539 |
486 |
460 |
|
|
|
Luxe |
627 |
595 |
571 |
513 |
488 |
|
|
2-laags met mank dak (Type S2) |
|
|
|
|
|
|
|
|
|
Standaard |
505 |
481 |
460 |
414 |
394 |
|
|
|
Hoogwaardig |
537 |
511 |
488 |
439 |
419 |
|
|
|
Luxe |
569 |
539 |
516 |
466 |
442 |
|
|
3-laags met zadeldak (Type K3) |
|
|
|
|
|
|
|
|
|
Standaard |
531 |
504 |
485 |
436 |
414 |
393 |
|
|
Hoogwaardig |
563 |
536 |
513 |
461 |
438 |
416 |
|
|
Luxe |
597 |
567 |
544 |
488 |
465 |
441 |
|
3-laags met lessenaarsdak (Type H3) |
|
|
|
|
|
|
|
|
|
Standaard |
547 |
520 |
499 |
449 |
426 |
404 |
|
|
Hoogwaardig |
580 |
552 |
527 |
476 |
452 |
430 |
|
|
Luxe |
614 |
584 |
559 |
503 |
478 |
454 |
|
3-laags met mank dak (Type S3) |
|
|
|
|
|
|
|
|
|
Standaard |
536 |
510 |
488 |
439 |
419 |
398 |
|
|
Hoogwaardig |
569 |
541 |
519 |
466 |
444 |
421 |
|
|
Luxe |
603 |
572 |
548 |
493 |
469 |
445 |
|
3-laags met verspringend lessenaarsdak (Type S4) |
|
|
|
|
|
|
|
|
|
Standaard |
520 |
494 |
475 |
426 |
406 |
385 |
|
|
Hoogwaardig |
552 |
524 |
502 |
452 |
430 |
409 |
|
|
Luxe |
584 |
554 |
533 |
478 |
454 |
433 |
|
82 Woningen, niet seriematig |
|
|
|
|
|
|
|
|
Twee onder één kap woningen |
|
|
|
|
|
|
|
|
|
|
Basisbedrag bouwkosten voor leges bij m² oppervlakte |
|||||
|
|
|
|
61 |
86 |
176 |
261 |
|
|
|
|
Tot |
tot |
tot |
tot |
tot |
Vanaf |
|
|
|
60 |
85 |
175 |
260 |
350 |
351 |
|
Twee onder één kap woning niet seriematig |
|
|
|
|
|
|
|
|
Uitgangspunt 2,9 m gemiddelde verdiepingshoogte |
|
|
|
|
|
|
|
|
1-laags met plat dak (Type P1) |
|
|
|
|
|
|
|
|
|
Standaard |
1606 |
1527 |
1468 |
1324 |
|
|
|
|
Hoogwaardig |
1705 |
1623 |
1554 |
1400 |
|
|
|
|
Luxe |
1807 |
1715 |
1642 |
1481 |
|
|
|
1-laags met zadeldak (Type K1) |
|
|
|
|
|
|
|
|
|
Standaard |
1689 |
1603 |
1540 |
1385 |
|
|
|
|
Hoogwaardig |
1791 |
1702 |
1629 |
1468 |
|
|
|
|
Luxe |
1895 |
1804 |
1728 |
1554 |
|
|
|
2-laags met plat dak (Type P2) |
|
|
|
|
|
|
|
|
|
Standaard |
1527 |
1451 |
1396 |
1255 |
1192 |
|
|
|
Hoogwaardig |
1619 |
1544 |
1478 |
1330 |
1261 |
|
|
|
Luxe |
1715 |
1629 |
1560 |
1405 |
1336 |
|
|
3-laags met plat dak (Type P3) |
|
|
|
|
|
|
|
|
|
Standaard |
1603 |
1524 |
1462 |
1316 |
1250 |
|
|
|
Hoogwaardig |
1702 |
1619 |
1550 |
1396 |
1327 |
|
|
|
Luxe |
1804 |
1712 |
1639 |
1478 |
1402 |
|
|
2-laags met zadeldak (Type K2) |
|
|
|
|
|
|
|
|
|
Standaard |
1652 |
1570 |
1507 |
1352 |
1291 |
|
|
|
Hoogwaardig |
1751 |
1664 |
1597 |
1438 |
1367 |
|
|
|
Luxe |
1857 |
1763 |
1689 |
1521 |
1445 |
|
|
2-laags met lessenaarsdak (Type H2) |
|
|
|
|
|
|
|
|
|
Standaard |
1619 |
1540 |
1478 |
1330 |
1265 |
|
|
|
Hoogwaardig |
1718 |
1633 |
1564 |
1408 |
1336 |
|
|
|
Luxe |
1820 |
1728 |
1656 |
1488 |
1415 |
|
|
2-laags met mank dak (Type S2) |
|
|
|
|
|
|
|
|
|
Standaard |
1466 |
1396 |
1336 |
1202 |
1145 |
|
|
|
Hoogwaardig |
1557 |
1481 |
1415 |
1273 |
1214 |
|
|
|
Luxe |
1649 |
1564 |
1499 |
1349 |
1280 |
|
|
3-laags met zadeldak (Type K3) |
|
|
|
|
|
|
|
|
|
Standaard |
1540 |
1462 |
1405 |
1265 |
1202 |
|
|
|
Hoogwaardig |
1633 |
1554 |
1488 |
1339 |
1270 |
|
|
|
Luxe |
1730 |
1642 |
1577 |
1415 |
1346 |
|
|
3-laags met lessenaarsdak (Type H3) |
|
|
|
|
|
|
|
|
|
Standaard |
1586 |
1507 |
1445 |
1303 |
1237 |
|
|
|
Hoogwaardig |
1682 |
1600 |
1531 |
1379 |
1310 |
|
|
|
Luxe |
1781 |
1695 |
1623 |
1458 |
1385 |
|
|
3-laags met mank dak (Type S3) |
|
|
|
|
|
|
|
|
|
Standaard |
1554 |
1478 |
1415 |
1273 |
1214 |
|
|
|
Hoogwaardig |
1649 |
1567 |
1504 |
1349 |
1288 |
|
|
|
Luxe |
1748 |
1659 |
1590 |
1433 |
1360 |
|
|
3-laags met verspringend lessenaarsdak (Type S4) |
|
|
|
|
|
|
|
|
|
Standaard |
1507 |
1435 |
1376 |
1237 |
1178 |
|
|
|
Hoogwaardig |
1600 |
1521 |
1455 |
1310 |
1244 |
|
|
|
Luxe |
1695 |
1606 |
1544 |
1385 |
1316 |
|
|
84 Woningen aangepast |
|
|
|
|
|
|
|
|
843 Woningen voor bejaarden (senioren) |
|
|
|
|
|
|
|
|
|
|
Basisbedrag bouwkosten voor leges bij m³ inhoud |
|||||
|
|
|
|
176 |
251 |
501 |
751 |
|
|
|
|
Tot |
tot |
tot |
tot |
tot |
Vanaf |
|
|
|
175 |
250 |
500 |
750 |
1000 |
1001 |
|
Woningen voor senioren |
|
|
|
|
|
|
|
|
Uitgangspunt 2,9 m gemiddelde verdiepingshoogte |
|
|
|
|
|
|
|
|
1-laags met plat dak (Type P1) |
|
|
|
|
|
|
|
|
|
Standaard |
612 |
576 |
530 |
|
|
|
|
2-laags met plat dak (Type P2) |
|
|
|
|
|
|
|
|
|
Standaard |
576 |
542 |
499 |
|
|
|
|
1-laags met zadeldak (Type K1) |
|
|
|
|
|
|
|
|
|
Standaard |
582 |
547 |
503 |
|
|
|
|
2-laags met zadeldak (Type K2) |
|
|
|
|
|
|
|
|
|
Standaard |
547 |
514 |
472 |
|
|
|
|
|
|
|
|
|
|
|
|
|
|
|
Basisbedrag bouwkosten voor leges bij m² oppervlakte |
|||||
|
|
|
|
61 |
86 |
176 |
261 |
|
|
|
|
Tot |
tot |
tot |
tot |
tot |
Vanaf |
|
|
|
60 |
85 |
175 |
260 |
350 |
351 |
|
Woningen voor senioren |
|
|
|
|
|
|
|
|
Uitgangspunt 2,9 m gemiddelde verdiepingshoogte |
|
|
|
|
|
|
|
|
1-laags met plat dak (Type P1) |
|
|
|
|
|
|
|
|
|
Standaard |
1774 |
1670 |
1537 |
|
|
|
|
2-laags met plat dak (Type P2) |
|
|
|
|
|
|
|
|
|
Standaard |
1669 |
1569 |
1444 |
|
|
|
|
1-laags met zadeldak (Type K1) |
|
|
|
|
|
|
|
|
|
Standaard |
1684 |
1584 |
1458 |
|
|
|
|
2-laags met zadeldak (Type K2) |
|
|
|
|
|
|
|
|
|
Standaard |
1583 |
1489 |
1371 |
|
|
|
|
84 Woningen aangepast |
|
|
|
|
|
|
|
|
844 Woningen voor gehandicapten |
|
|
|
|
|
|
|
|
|
|
Basisbedrag bouwkosten voor leges bij m³ inhoud |
|||||
|
|
|
|
176 |
251 |
501 |
751 |
|
|
|
|
Tot |
tot |
tot |
tot |
tot |
Vanaf |
|
|
|
175 |
250 |
500 |
750 |
1000 |
1001 |
|
Woningen voor mensen met een beperking |
|
|
|
|
|
|
|
|
Uitgangspunt 2,9 m gemiddelde verdiepingshoogte |
|
|
|
|
|
|
|
|
1-laags met plat dak (Type P1) |
|
|
|
|
|
|
|
|
|
Standaard |
620 |
582 |
536 |
|
|
|
|
2-laags met plat dak (Type P2) |
|
|
|
|
|
|
|
|
|
Standaard |
582 |
547 |
503 |
|
|
|
|
1-laags met zadeldak (Type K1) |
|
|
|
|
|
|
|
|
|
Standaard |
774 |
728 |
670 |
|
|
|
|
2-laags met zadeldak (Type K2) |
|
|
|
|
|
|
|
|
|
Standaard |
727 |
686 |
630 |
|
|
|
|
|
|
|
|
|
|
|
|
|
|
|
Basisbedrag bouwkosten voor leges bij m² oppervlakte |
|||||
|
|
|
|
61 |
86 |
176 |
261 |
|
|
|
|
Tot |
tot |
tot |
tot |
tot |
Vanaf |
|
|
|
60 |
85 |
175 |
260 |
350 |
351 |
|
Woningen voor mensen met een beperking |
|
|
|
|
|
|
|
|
Uitgangspunt 2,9 m gemiddelde verdiepingshoogte |
|
|
|
|
|
|
|
|
1-laags met plat dak (Type P1) |
|
|
|
|
|
|
|
|
|
Standaard |
1795 |
1689 |
1554 |
|
|
|
|
2-laags met plat dak (Type P2) |
|
|
|
|
|
|
|
|
|
Standaard |
1688 |
1589 |
1462 |
|
|
|
|
1-laags met zadeldak (Type K1) |
|
|
|
|
|
|
|
|
|
Standaard |
2245 |
2113 |
1943 |
|
|
|
|
2-laags met zadeldak (Type K2) |
|
|
|
|
|
|
|
|
|
Standaard |
2109 |
1985 |
1826 |
|
|
|
|
84 Woningen aangepast |
|
|
|
|
|
|
|
|
845 Sociale woningen |
|
|
|
|
|
|
|
|
|
|
Basisbedrag bouwkosten voor leges bij m³ inhoud |
|||||
|
|
|
|
176 |
251 |
501 |
751 |
|
|
|
|
Tot |
tot |
tot |
tot |
tot |
Vanaf |
|
|
|
175 |
250 |
500 |
750 |
1000 |
1001 |
|
Sociale woningen |
|
|
|
|
|
|
|
|
Uitgangspunt 2,9 m gemiddelde verdiepingshoogte |
|
|
|
|
|
|
|
|
1-laags met plat dak (Type P1) |
|
|
|
|
|
|
|
|
|
Standaard |
491 |
464 |
426 |
410 |
|
|
|
2-laags met plat dak (Type P2) |
|
|
|
|
|
|
|
|
|
Standaard |
461 |
435 |
400 |
383 |
|
|
|
1-laags met zadeldak (Type K1) |
|
|
|
|
|
|
|
|
|
Standaard |
467 |
441 |
405 |
389 |
|
|
|
2-laags met zadeldak (Type K2) |
|
|
|
|
|
|
|
|
|
Standaard |
439 |
414 |
381 |
366 |
|
|
|
3-laags met zadeldak (Type K3) |
|
|
|
|
|
|
|
|
|
Standaard |
404 |
381 |
350 |
337 |
|
|
|
|
|
|
|
|
|
|
|
|
|
|
Basisbedrag bouwkosten voor leges bij m² oppervlakte |
|||||
|
|
|
|
61 |
86 |
176 |
261 |
|
|
|
|
Tot |
tot |
tot |
tot |
tot |
Vanaf |
|
|
|
60 |
85 |
175 |
260 |
350 |
351 |
|
Sociale woningen |
|
|
|
|
|
|
|
|
Uitgangspunt 2,9 m gemiddelde verdiepingshoogte |
|
|
|
|
|
|
|
|
1-laags met plat dak (Type P1) |
|
|
|
|
|
|
|
|
|
Standaard |
1427 |
1343 |
1236 |
1186 |
|
|
|
2-laags met plat dak (Type P2) |
|
|
|
|
|
|
|
|
|
Standaard |
1340 |
1262 |
1162 |
1114 |
|
|
|
1-laags met zadeldak (Type K1) |
|
|
|
|
|
|
|
|
|
Standaard |
1355 |
1276 |
1173 |
1126 |
|
|
|
2-laags met zadeldak (Type K2) |
|
|
|
|
|
|
|
|
|
Standaard |
1273 |
1199 |
1103 |
1059 |
|
|
|
3-laags met zadeldak (Type K3) |
|
|
|
|
|
|
|
|
|
Standaard |
1171 |
1102 |
1012 |
972 |
|
|
|
84 Woningen aangepast |
|
|
|
|
|
|
|
|
847 Woningen voor alleenstaanden |
|
|
|
|
|
|
|
|
|
|
Basisbedrag bouwkosten voor leges bij m³ inhoud |
|||||
|
|
|
|
176 |
251 |
501 |
751 |
|
|
|
|
Tot |
tot |
tot |
tot |
tot |
Vanaf |
|
|
|
175 |
250 |
500 |
750 |
1000 |
1001 |
|
Woningen voor alleenstaanden |
|
|
|
|
|
|
|
|
Uitgangspunt 2,9 m gemiddelde verdiepingshoogte |
|
|
|
|
|
|
|
|
1-laags met plat dak (Type P1) |
|
|
|
|
|
|
|
|
|
Standaard |
578 |
545 |
502 |
|
|
|
|
2-laags met plat dak (Type P2) |
|
|
|
|
|
|
|
|
|
Standaard |
544 |
512 |
471 |
|
|
|
|
1-laags met zadeldak (Type K1) |
|
|
|
|
|
|
|
|
|
Standaard |
548 |
515 |
473 |
|
|
|
|
2-laags met zadeldak (Type K2) |
|
|
|
|
|
|
|
|
|
Standaard |
515 |
486 |
446 |
|
|
|
|
|
|
|
|
|
|
|
|
|
|
|
Basisbedrag bouwkosten voor leges bij m² oppervlakte |
|||||
|
|
|
|
61 |
86 |
176 |
261 |
|
|
|
|
Tot |
tot |
tot |
tot |
tot |
Vanaf |
|
|
|
60 |
85 |
175 |
260 |
350 |
351 |
|
Woningen voor alleenstaanden |
|
|
|
|
|
|
|
|
Uitgangspunt 2,9 m gemiddelde verdiepingshoogte |
|
|
|
|
|
|
|
|
1-laags met plat dak (Type P1) |
|
|
|
|
|
|
|
|
|
Standaard |
1677 |
1578 |
1451 |
|
|
|
|
2-laags met plat dak (Type P2) |
|
|
|
|
|
|
|
|
|
Standaard |
1575 |
1482 |
1364 |
|
|
|
|
1-laags met zadeldak (Type K1) |
|
|
|
|
|
|
|
|
|
Standaard |
1592 |
1499 |
1378 |
|
|
|
|
2-laags met zadeldak (Type K2) |
|
|
|
|
|
|
|
|
|
Standaard |
1497 |
1408 |
1296 |
|
|
|
|
85 Gemeenschappelijke woonvoorzieningen |
|
|
|
|
|
|
|
|
852 Hotels |
|
|
|
|
|
|
|
|
|
|
Basisbedrag bouwkosten voor leges bij m³ inhoud |
|||||
|
|
|
|
5001 |
10001 |
15001 |
25001 |
|
|
|
|
Tot |
tot |
tot |
tot |
tot |
Vanaf |
|
|
|
5000 |
10000 |
15000 |
25000 |
50000 |
50001 |
|
Hotels |
|
|
|
|
|
|
|
|
Uitgangspunt 3,3 m gemiddelde verdiepingshoogte |
|
|
|
|
|
|
|
|
Rechthoekig |
|
|
|
|
|
|
|
|
|
1- laags |
815 |
733 |
675 |
633 |
609 |
584 |
|
|
2- laags |
774 |
697 |
642 |
603 |
579 |
556 |
|
|
3- laags |
744 |
670 |
616 |
579 |
556 |
534 |
|
|
4- laags |
714 |
643 |
591 |
556 |
534 |
512 |
|
|
5- laags |
686 |
617 |
568 |
534 |
512 |
491 |
|
|
6- laags |
658 |
592 |
545 |
512 |
491 |
472 |
|
|
7- laags |
632 |
569 |
523 |
491 |
472 |
453 |
|
|
8- laags |
608 |
547 |
503 |
472 |
453 |
435 |
|
|
|
|
|
|
|
|
|
|
|
|
Basisbedrag bouwkosten voor leges bij m² oppervlakte |
|||||
|
|
|
|
1501 |
3001 |
4501 |
7501 |
|
|
|
|
Tot |
tot |
tot |
tot |
tot |
Vanaf |
|
|
|
1500 |
3000 |
4500 |
7500 |
15000 |
15001 |
|
Hotels |
|
|
|
|
|
|
|
|
Uitgangspunt 3,3 m gemiddelde verdiepingshoogte |
|
|
|
|
|
|
|
|
Rechthoekig |
|
|
|
|
|
|
|
|
|
1- laags |
2687 |
2418 |
2226 |
2092 |
2007 |
1927 |
|
|
2- laags |
2553 |
2298 |
2115 |
1987 |
1908 |
1831 |
|
|
3- laags |
2451 |
2206 |
2029 |
1908 |
1831 |
1758 |
|
|
4- laags |
2354 |
2119 |
1950 |
1833 |
1759 |
1689 |
|
|
5- laags |
2260 |
2034 |
1872 |
1759 |
1689 |
1621 |
|
|
6- laags |
2169 |
1952 |
1795 |
1688 |
1621 |
1556 |
|
|
7- laags |
2083 |
1875 |
1725 |
1622 |
1557 |
1495 |
|
|
8- laags |
2000 |
1800 |
1656 |
1556 |
1494 |
1434 |
|
85 Gemeenschappelijke woonvoorzieningen |
|
|
|
|
|
|
|
|
853 Motels |
|
|
|
|
|
|
|
|
|
|
Basisbedrag bouwkosten voor leges bij m³ inhoud |
|||||
|
|
|
|
5001 |
10001 |
15001 |
25001 |
|
|
|
|
Tot |
tot |
tot |
tot |
tot |
Vanaf |
|
|
|
5000 |
10000 |
15000 |
25000 |
50000 |
50001 |
|
Motels |
|
|
|
|
|
|
|
|
Uitgangspunt 3,3 m gemiddelde verdiepingshoogte |
|
|
|
|
|
|
|
|
Rechthoekig |
|
|
|
|
|
|
|
|
|
1- laags |
728 |
656 |
604 |
568 |
545 |
523 |
|
|
2- laags |
692 |
623 |
573 |
539 |
517 |
497 |
|
L- vormig |
|
|
|
|
|
|
|
|
|
1- laags |
672 |
605 |
556 |
523 |
503 |
482 |
|
|
2- laags |
638 |
575 |
528 |
497 |
477 |
457 |
|
|
|
|
|
|
|
|
|
|
|
|
Basisbedrag bouwkosten voor leges bij m² oppervlakte |
|||||
|
|
|
|
1501 |
3001 |
4501 |
7501 |
|
|
|
|
Tot |
tot |
tot |
tot |
tot |
Vanaf |
|
|
|
1500 |
3000 |
4500 |
7500 |
15000 |
15001 |
|
Motels |
|
|
|
|
|
|
|
|
Uitgangspunt 3,3 m gemiddelde verdiepingshoogte |
|
|
|
|
|
|
|
|
Rechthoekig |
|
|
|
|
|
|
|
|
|
1- laags |
2405 |
2164 |
1991 |
1872 |
1796 |
1725 |
|
|
2- laags |
2285 |
2057 |
1892 |
1779 |
1707 |
1639 |
|
L- vormig |
|
|
|
|
|
|
|
|
|
1- laags |
2217 |
1995 |
1835 |
1725 |
1656 |
1590 |
|
|
2- laags |
2105 |
1895 |
1744 |
1639 |
1573 |
1511 |
|
86 Historische woongebouwen |
|
|
|
|
|
|
|
|
Herenhuizen en grachtenhuizen |
|
|
|
|
|
|
|
|
|
|
Basisbedrag bouwkosten voor leges bij m³ inhoud |
|||||
|
|
|
|
751 |
1001 |
2501 |
5001 |
|
|
|
|
Tot |
tot |
tot |
tot |
tot |
Vanaf |
|
|
|
750 |
1001 |
2500 |
5000 |
7500 |
7501 |
|
Herenhuizen |
|
|
|
|
|
|
|
|
Uitgangspunt 3,5 m gemiddelde verdiepingshoogte |
|
|
|
|
|
|
|
|
Vrijstaand |
|
|
|
|
|
|
|
|
|
2- laags |
866 |
780 |
717 |
689 |
|
|
|
|
3- laags |
823 |
742 |
682 |
655 |
|
|
|
|
4- laags |
782 |
703 |
647 |
621 |
|
|
|
|
|
|
|
|
|
|
|
|
|
|
Basisbedrag bouwkosten voor leges bij m² oppervlakte |
|||||
|
|
|
|
201 |
301 |
701 |
1401 |
|
|
|
|
Tot |
tot |
tot |
tot |
tot |
Vanaf |
|
|
|
200 |
300 |
700 |
1400 |
2250 |
2251 |
|
Herenhuizen |
|
|
|
|
|
|
|
|
Uitgangspunt 3,5 m gemiddelde verdiepingshoogte |
|
|
|
|
|
|
|
|
Vrijstaand |
|
|
|
|
|
|
|
|
|
2- laags |
3030 |
2727 |
2509 |
2409 |
|
|
|
|
3- laags |
2880 |
2591 |
2383 |
2288 |
|
|
|
|
4- laags |
2736 |
2462 |
2264 |
2173 |
|
|
|
|
|
|
|
|
|
|
|
|
|
|
Basisbedrag bouwkosten voor leges bij m³ inhoud |
|||||
|
|
|
|
751 |
1001 |
2501 |
5001 |
|
|
|
|
Tot |
tot |
tot |
tot |
tot |
Vanaf |
|
|
|
750 |
1001 |
2500 |
5000 |
7500 |
7501 |
|
Grachtenhuizen |
|
|
|
|
|
|
|
|
Uitgangspunt 3,5 m gemiddelde verdiepingshoogte |
|
|
|
|
|
|
|
|
Tussen andere bebouwing |
|
|
|
|
|
|
|
|
|
2- laags |
995 |
895 |
824 |
791 |
|
|
|
|
3- laags |
946 |
851 |
783 |
751 |
|
|
|
|
4- laags |
898 |
809 |
744 |
714 |
|
|
|
|
|
|
|
|
|
|
|
|
|
|
Basisbedrag bouwkosten voor leges bij m² oppervlakte |
|||||
|
|
|
|
201 |
301 |
701 |
1401 |
|
|
|
|
Tot |
tot |
tot |
tot |
tot |
Vanaf |
|
|
|
200 |
300 |
700 |
1400 |
2250 |
2251 |
|
Grachtenhuizen |
|
|
|
|
|
|
|
|
Uitgangspunt 3,5 m gemiddelde verdiepingshoogte |
|
|
|
|
|
|
|
|
Tussen andere bebouwing |
|
|
|
|
|
|
|
|
|
2- laags |
3484 |
3136 |
2885 |
2770 |
|
|
|
|
3- laags |
3310 |
2979 |
2741 |
2631 |
|
|
|
|
4- laags |
3145 |
2830 |
2604 |
2499 |
|
|
|
87 Tijdelijke en/of mobiele woonvoorzieningen |
|
|
|
|
|
|
|
|
Tijdelijke en/of mobiele woonvoorzieningen |
|
|
|
|
|
|
|
|
|
|
Basisbedrag bouwkosten voor leges bij m³ inhoud |
|||||
|
|
|
|
176 |
251 |
501 |
751 |
|
|
|
|
Tot |
tot |
tot |
tot |
tot |
Vanaf |
|
|
|
175 |
250 |
500 |
750 |
1000 |
1001 |
|
Tijdelijk houten woningen |
|
|
|
|
|
|
|
|
Uitgangspunt 2,8 m gemiddelde verdiepingshoogte |
|
|
|
|
|
|
|
|
|
Standaard |
383 |
345 |
|
|
|
|
|
|
Hoogwaardig |
406 |
366 |
|
|
|
|
|
|
Luxe |
426 |
383 |
|
|
|
|
|
|
|
|
|
|
|
|
|
|
|
|
Basisbedrag bouwkosten voor leges bij m² oppervlakte |
|||||
|
|
|
|
61 |
91 |
181 |
276 |
|
|
|
|
Tot |
tot |
tot |
tot |
tot |
Vanaf |
|
|
|
60 |
90 |
180 |
275 |
350 |
351 |
|
Tijdelijk houten woningen |
|
|
|
|
|
|
|
|
Uitgangspunt 2,8 m gemiddelde verdiepingshoogte |
|
|
|
|
|
|
|
|
|
Standaard |
1073 |
966 |
|
|
|
|
|
|
Hoogwaardig |
1138 |
1025 |
|
|
|
|
|
|
Luxe |
1195 |
1076 |
|
|
|
|
|
|
|
|
|
|
|
|
|
|
|
|
Basisbedrag bouwkosten voor leges bij m³ inhoud |
|||||
|
|
|
|
176 |
251 |
501 |
751 |
|
|
|
|
Tot |
tot |
tot |
tot |
tot |
Vanaf |
|
|
|
175 |
250 |
500 |
750 |
1000 |
1001 |
|
Mobiele woonvoorzieningen |
|
|
|
|
|
|
|
|
Uitgangspunt 2,8 m gemiddelde verdiepingshoogte |
|
|
|
|
|
|
|
|
Woonwagens |
|
|
|
|
|
|
|
|
|
Standaard |
295 |
266 |
|
|
|
|
|
|
Hoogwaardig |
313 |
281 |
|
|
|
|
|
|
Luxe |
330 |
297 |
|
|
|
|
|
Mobiele woningen |
|
|
|
|
|
|
|
|
|
Standaard |
353 |
318 |
|
|
|
|
|
|
Hoogwaardig |
375 |
337 |
|
|
|
|
|
|
Luxe |
393 |
354 |
|
|
|
|
|
Woonboot |
|
|
|
|
|
|
|
|
|
Standaard |
427 |
385 |
|
|
|
|
|
|
Hoogwaardig |
454 |
409 |
|
|
|
|
|
|
Luxe |
477 |
430 |
|
|
|
|
|
|
|
|
|
|
|
|
|
|
|
|
Basisbedrag bouwkosten voor leges bij m² oppervlakte |
|||||
|
|
|
|
61 |
91 |
181 |
276 |
|
|
|
|
Tot |
tot |
tot |
tot |
tot |
Vanaf |
|
|
|
60 |
90 |
180 |
275 |
350 |
351 |
|
Mobiele woonvoorzieningen |
|
|
|
|
|
|
|
|
Uitgangspunt 2,8 m gemiddelde verdiepingshoogte |
|
|
|
|
|
|
|
|
Woonwagens |
|
|
|
|
|
|
|
|
|
Standaard |
827 |
745 |
|
|
|
|
|
|
Hoogwaardig |
878 |
790 |
|
|
|
|
|
|
Luxe |
922 |
829 |
|
|
|
|
|
Mobiele woningen |
|
|
|
|
|
|
|
|
|
Standaard |
917 |
825 |
|
|
|
|
|
|
Hoogwaardig |
971 |
873 |
|
|
|
|
|
|
Luxe |
1021 |
918 |
|
|
|
|
|
Woonboot |
|
|
|
|
|
|
|
|
|
Standaard |
1200 |
1079 |
|
|
|
|
|
|
Hoogwaardig |
1271 |
1144 |
|
|
|
|
|
|
Luxe |
1335 |
1201 |
|
|
|
|
|
88 Overige voorzieningen |
|
|
|
|
|
|
|
|
Bijgebouwen |
|
|
|
|
|
|
|
|
|
|
Basisbedrag bouwkosten voor leges bij m³ inhoud |
|||||
|
|
|
|
26 |
51 |
101 |
151 |
|
|
|
|
Tot |
tot |
tot |
tot |
tot |
Vanaf |
|
|
|
25 |
50 |
100 |
150 |
175 |
176 |
|
Aanbouw |
|
|
|
|
|
|
|
|
Uitgangspunt 2,9 m gemiddelde verdiepingshoogte |
|
|
|
|
|
|
|
|
Woonruimte |
|
|
|
|
|
|
|
|
|
Plat dak |
920 |
828 |
700 |
630 |
|
|
|
|
Hellend dak |
873 |
788 |
665 |
598 |
|
|
|
Slaapruimte |
|
|
|
|
|
|
|
|
|
Plat dak |
873 |
788 |
665 |
598 |
|
|
|
|
Hellend dak |
831 |
748 |
632 |
569 |
|
|
|
Sanitaire ruimte |
|
|
|
|
|
|
|
|
|
Plat dak |
1268 |
1142 |
965 |
867 |
|
|
|
|
Hellend dak |
1204 |
1085 |
917 |
824 |
|
|
|
Kantoorruimte |
|
|
|
|
|
|
|
|
|
Plat dak |
888 |
799 |
676 |
608 |
|
|
|
|
hellend dak |
844 |
759 |
642 |
577 |
|
|
|
Praktijk ruimte |
|
|
|
|
|
|
|
|
|
Plat dak |
1038 |
935 |
790 |
711 |
|
|
|
|
Hellend dak |
987 |
889 |
750 |
676 |
|
|
|
|
|
|
|
|
|
|
|
|
|
|
Basisbedrag bouwkosten voor leges bij m² oppervlakte |
|||||
|
|
|
|
10 |
21 |
36 |
51 |
|
|
|
|
Tot |
tot |
tot |
tot |
tot |
Vanaf |
|
|
|
9 |
20 |
35 |
50 |
60 |
61 |
|
Aanbouw |
|
|
|
|
|
|
|
|
Uitgangspunt 2,9 m gemiddelde verdiepingshoogte |
|
|
|
|
|
|
|
|
Woonruimte |
|
|
|
|
|
|
|
|
|
Plat dak |
2721 |
2451 |
1952 |
1757 |
|
|
|
|
Hellend dak |
2585 |
2206 |
1757 |
1581 |
|
|
|
Slaapruimte |
|
|
|
|
|
|
|
|
|
Plat dak |
2585 |
2329 |
1855 |
1670 |
|
|
|
|
Hellend dak |
2457 |
2096 |
1670 |
1503 |
|
|
|
Sanitaire ruimte |
|
|
|
|
|
|
|
|
|
Plat dak |
3749 |
3376 |
2688 |
2421 |
|
|
|
|
Hellend dak |
3562 |
3040 |
2419 |
2179 |
|
|
|
Kantoorruimte |
|
|
|
|
|
|
|
|
|
Plat dak |
2624 |
2364 |
1882 |
1694 |
|
|
|
|
hellend dak |
2493 |
2128 |
1693 |
1525 |
|
|
|
Praktijk ruimte |
|
|
|
|
|
|
|
|
|
Plat dak |
3070 |
2766 |
2202 |
1983 |
|
|
|
|
Hellend dak |
2917 |
2488 |
1982 |
1784 |
|
|
|
88 Overige voorzieningen |
|
|
|
|
|
|
|
|
Bijgebouwen |
|
|
|
|
|
|
|
|
|
|
Basisbedrag bouwkosten voor leges bij m³ inhoud |
|||||
|
|
|
|
26 |
51 |
101 |
151 |
|
|
|
|
Tot |
tot |
tot |
tot |
tot |
Vanaf |
|
|
|
25 |
50 |
100 |
150 |
175 |
176 |
|
Garage |
|
|
|
|
|
|
|
|
Uitgangspunt 2,9 m gemiddelde verdiepingshoogte |
|
|
|
|
|
|
|
|
Vrijstaand, gemetseld halfsteens muur |
|
|
|
|
|
|
|
|
|
Plat dak |
276 |
247 |
224 |
191 |
163 |
138 |
|
|
Hellend dak |
262 |
235 |
212 |
181 |
155 |
132 |
|
Vrijstaand, gemetseld steens muur |
|
|
|
|
|
|
|
|
|
Plat dak |
316 |
285 |
258 |
219 |
186 |
159 |
|
|
Hellend dak |
301 |
271 |
245 |
208 |
177 |
151 |
|
Vrijstaand gemetseld spouwmuur |
|
|
|
|
|
|
|
|
|
Plat dak |
365 |
328 |
297 |
252 |
214 |
182 |
|
|
Hellend dak |
346 |
312 |
281 |
239 |
204 |
174 |
|
Vrijstaand, hout |
|
|
|
|
|
|
|
|
|
Plat dak |
283 |
248 |
224 |
192 |
220 |
|
|
|
Hellend dak |
255 |
224 |
201 |
172 |
199 |
|
|
Aangebouwd, gemetseld halfsteens muur |
|
|
|
|
|
|
|
|
|
Plat dak |
248 |
222 |
201 |
171 |
146 |
|
|
|
Hellend dak |
255 |
230 |
207 |
177 |
149 |
|
|
Aangebouwd, gemetseld steens muur |
|
|
|
|
|
|
|
|
|
Plat dak |
285 |
256 |
232 |
198 |
168 |
|
|
|
Hellend dak |
255 |
230 |
207 |
177 |
149 |
|
|
Aangebouwd, gemetseld spouwmuur |
|
|
|
|
|
|
|
|
|
Plat dak |
328 |
295 |
267 |
227 |
193 |
|
|
|
Hellend dak |
294 |
264 |
237 |
203 |
172 |
|
|
Aangebouwd, hout |
|
|
|
|
|
|
|
|
|
Plat dak |
255 |
224 |
201 |
172 |
199 |
|
|
|
Hellend dak |
231 |
201 |
180 |
156 |
179 |
|
|
88 Overige voorzieningen |
|
|
|
|
|
|
|
|
Bijgebouwen |
|
|
|
|
|
|
|
|
|
|
Basisbedrag bouwkosten voor leges bij m² oppervlakte |
|||||
|
|
|
|
10 |
21 |
36 |
51 |
|
|
|
|
Tot |
tot |
tot |
tot |
tot |
Vanaf |
|
|
|
9 |
20 |
35 |
50 |
60 |
61 |
|
Garage |
|
|
|
|
|
|
|
|
Uitgangspunt 2,9 m gemiddelde verdiepingshoogte |
|
|
|
|
|
|
|
|
Vrijstaand, gemetseld halfsteens muur |
|
|
|
|
|
|
|
|
|
Plat dak |
721 |
649 |
584 |
496 |
422 |
358 |
|
|
Hellend dak |
685 |
617 |
555 |
471 |
401 |
393 |
|
Vrijstaand, gemetseld steens muur |
|
|
|
|
|
|
|
|
|
Plat dak |
828 |
747 |
672 |
571 |
486 |
412 |
|
|
Hellend dak |
787 |
710 |
639 |
543 |
461 |
391 |
|
Vrijstaand gemetseld spouwmuur |
|
|
|
|
|
|
|
|
|
Plat dak |
954 |
859 |
773 |
656 |
558 |
473 |
|
|
Hellend dak |
905 |
816 |
734 |
623 |
530 |
450 |
|
Vrijstaand, hout |
|
|
|
|
|
|
|
|
|
Plat dak |
726 |
698 |
681 |
621 |
590 |
|
|
|
Hellend dak |
690 |
663 |
647 |
590 |
560 |
|
|
Aangebouwd, gemetseld halfsteens muur |
|
|
|
|
|
|
|
|
|
Plat dak |
649 |
584 |
526 |
446 |
380 |
|
|
|
Hellend dak |
828 |
746 |
672 |
571 |
486 |
|
|
Aangebouwd, gemetseld steens muur |
|
|
|
|
|
|
|
|
|
Plat dak |
746 |
672 |
605 |
514 |
437 |
|
|
|
Hellend dak |
828 |
746 |
672 |
571 |
486 |
|
|
Aangebouwd, gemetseld spouwmuur |
|
|
|
|
|
|
|
|
|
Plat dak |
858 |
773 |
695 |
590 |
503 |
|
|
|
Hellend dak |
954 |
858 |
773 |
657 |
557 |
|
|
Aangebouwd, hout |
|
|
|
|
|
|
|
|
|
Plat dak |
654 |
730 |
657 |
558 |
642 |
|
|
|
Hellend dak |
588 |
657 |
591 |
503 |
578 |
|
|
88 Overige voorzieningen |
|
|
|
|
|
|
|
|
Bijgebouwen |
|
|
|
|
|
|
|
|
|
|
Basisbedrag bouwkosten voor leges bij m³ inhoud |
|||||
|
|
|
|
26 |
51 |
101 |
151 |
|
|
|
|
Tot |
tot |
tot |
tot |
tot |
Vanaf |
|
|
|
25 |
50 |
100 |
150 |
175 |
176 |
|
Berging |
|
|
|
|
|
|
|
|
Uitgangspunt 2,9 m gemiddelde verdiepingshoogte |
|
|
|
|
|
|
|
|
Vrijstaand, gemetseld halfsteens muur |
|
|
|
|
|
|
|
|
|
Plat dak |
289 |
260 |
235 |
200 |
170 |
|
|
|
Hellend dak |
275 |
247 |
224 |
190 |
163 |
|
|
Vrijstaand, gemetseld steens muur |
|
|
|
|
|
|
|
|
|
Plat dak |
333 |
300 |
270 |
231 |
196 |
|
|
|
Hellend dak |
315 |
285 |
256 |
219 |
185 |
|
|
Vrijstaand gemetseld spouwmuur |
|
|
|
|
|
|
|
|
|
Plat dak |
382 |
344 |
311 |
265 |
225 |
|
|
|
Hellend dak |
364 |
327 |
295 |
251 |
213 |
|
|
Vrijstaand, hout |
|
|
|
|
|
|
|
|
|
Plat dak |
270 |
236 |
212 |
182 |
175 |
|
|
|
Hellend dak |
256 |
225 |
202 |
174 |
165 |
|
|
Aangebouwd, gemetseld halfsteens muur |
|
|
|
|
|
|
|
|
|
Plat dak |
254 |
230 |
207 |
176 |
149 |
|
|
|
Hellend dak |
242 |
218 |
197 |
167 |
142 |
|
|
Aangebouwd, gemetseld steens muur |
|
|
|
|
|
|
|
|
|
Plat dak |
293 |
264 |
237 |
203 |
171 |
|
|
|
Hellend dak |
278 |
249 |
226 |
193 |
163 |
|
|
Aangebouwd, gemetseld spouwmuur |
|
|
|
|
|
|
|
|
|
Plat dak |
337 |
303 |
274 |
233 |
198 |
|
|
|
Hellend dak |
320 |
288 |
260 |
221 |
187 |
|
|
Aangebouwd, hout |
|
|
|
|
|
|
|
|
|
Plat dak |
237 |
208 |
187 |
161 |
184 |
|
|
|
Hellend dak |
226 |
198 |
178 |
153 |
175 |
|
|
88 Overige voorzieningen |
|
|
|
|
|
|
|
|
Bijgebouwen |
|
|
|
|
|
|
|
|
|
|
Basisbedrag bouwkosten voor leges bij m² oppervlakte |
|||||
|
|
|
|
10 |
21 |
36 |
51 |
|
|
|
|
Tot |
tot |
tot |
tot |
tot |
Vanaf |
|
|
|
9 |
20 |
35 |
50 |
60 |
61 |
|
Berging |
|
|
|
|
|
|
|
|
Uitgangspunt 2,9 m gemiddelde verdiepingshoogte |
|
|
|
|
|
|
|
|
Vrijstaand, gemetseld halfsteens muur |
|
|
|
|
|
|
|
|
|
Plat dak |
757 |
682 |
614 |
521 |
444 |
|
|
|
Hellend dak |
720 |
648 |
583 |
494 |
421 |
|
|
Vrijstaand, gemetseld steens muur |
|
|
|
|
|
|
|
|
|
Plat dak |
870 |
784 |
706 |
599 |
510 |
|
|
|
Hellend dak |
827 |
745 |
671 |
570 |
485 |
|
|
Vrijstaand gemetseld spouwmuur |
|
|
|
|
|
|
|
|
|
Plat dak |
1001 |
902 |
812 |
689 |
587 |
|
|
|
Hellend dak |
951 |
857 |
770 |
655 |
557 |
|
|
Vrijstaand, hout |
|
|
|
|
|
|
|
|
|
Plat dak |
726 |
698 |
681 |
621 |
590 |
|
|
|
Hellend dak |
280 |
278 |
267 |
247 |
0 |
|
|
Aangebouwd, gemetseld halfsteens muur |
|
|
|
|
|
|
|
|
|
Plat dak |
666 |
600 |
541 |
458 |
390 |
|
|
|
Hellend dak |
633 |
571 |
513 |
436 |
371 |
|
|
Aangebouwd, gemetseld steens muur |
|
|
|
|
|
|
|
|
|
Plat dak |
766 |
690 |
621 |
527 |
448 |
|
|
|
Hellend dak |
727 |
656 |
590 |
502 |
425 |
|
|
Aangebouwd, gemetseld spouwmuur |
|
|
|
|
|
|
|
|
|
Plat dak |
881 |
794 |
714 |
606 |
516 |
|
|
|
Hellend dak |
836 |
755 |
679 |
576 |
490 |
|
|
Aangebouwd, hout |
|
|
|
|
|
|
|
|
|
Plat dak |
608 |
584 |
556 |
520 |
496 |
|
|
|
Hellend dak |
577 |
555 |
528 |
493 |
471 |
|
|
88 Overige voorzieningen |
|
|
|
|
|
|
|
|
Bijgebouwen |
|
|
|
|
|
|
|
|
|
|
Basisbedrag bouwkosten voor leges bij m³ inhoud |
|||||
|
|
|
|
26 |
51 |
101 |
151 |
|
|
|
|
Tot |
tot |
tot |
tot |
tot |
Vanaf |
|
|
|
25 |
50 |
100 |
150 |
175 |
176 |
|
Carport |
|
|
|
|
|
|
|
|
Uitgangspunt 2,9 m hoogte |
|
|
|
|
|
|
|
|
Vrijstaand |
|
|
|
|
|
|
|
|
|
Plat dak |
144 |
131 |
115 |
107 |
102 |
|
|
|
Hellend dak |
137 |
125 |
110 |
102 |
97 |
|
|
Aangebouwd |
|
|
|
|
|
|
|
|
|
Plat dak |
116 |
105 |
98 |
93 |
89 |
|
|
|
Hellend dak |
111 |
101 |
92 |
89 |
85 |
|
|
|
|
|
|
|
|
|
|
|
|
|
Basisbedrag bouwkosten voor leges bij m² oppervlakte |
|||||
|
|
|
|
10 |
21 |
36 |
51 |
|
|
|
|
Tot |
tot |
tot |
tot |
tot |
Vanaf |
|
|
|
9 |
20 |
35 |
50 |
60 |
61 |
|
Carport |
|
|
|
|
|
|
|
|
Uitgangspunt 2,9 m hoogte |
|
|
|
|
|
|
|
|
Vrijstaand |
|
|
|
|
|
|
|
|
|
Plat dak |
417 |
379 |
336 |
310 |
295 |
|
|
|
Hellend dak |
398 |
362 |
320 |
295 |
281 |
|
|
Aangebouwd |
|
|
|
|
|
|
|
|
|
Plat dak |
338 |
307 |
281 |
270 |
258 |
|
|
|
Hellend dak |
322 |
291 |
268 |
258 |
245 |
|
|
|
|
|
|
|
|
|
|
|
|
|
Basisbedrag bouwkosten voor leges bij m³ inhoud |
|||||
|
|
|
|
26 |
51 |
101 |
151 |
|
|
|
|
Tot |
tot |
tot |
tot |
tot |
Vanaf |
|
|
|
25 |
50 |
100 |
150 |
175 |
176 |
|
Tuinhuis |
|
|
|
|
|
|
|
|
Uitgangspunt 2,5 m hoogte |
|
|
|
|
|
|
|
|
|
Plat dak |
218 |
197 |
|
|
|
|
|
|
Hellend dak |
207 |
186 |
|
|
|
|
|
|
|
|
|
|
|
|
|
|
|
|
Basisbedrag bouwkosten voor leges bij m² oppervlakte |
|||||
|
|
|
|
11 |
21 |
36 |
51 |
|
|
|
|
Tot |
tot |
tot |
tot |
tot |
Vanaf |
|
|
|
10 |
20 |
35 |
50 |
60 |
61 |
|
Tuinhuis |
|
|
|
|
|
|
|
|
Uitgangspunt 2,5 m hoogte |
|
|
|
|
|
|
|
|
|
Plat dak |
545 |
490 |
|
|
|
|
|
|
Hellend dak |
517 |
466 |
|
|
|
|
|
88 Overige voorzieningen |
|
|
|
|
|
|
|
|
Verbouwingen, renovatie, wijzigingen |
|
|
|
|
|
|
|
|
|
|
Basisbedrag bouwkosten voor leges bij m³ inhoud |
|||||
|
|
|
|
26 |
51 |
101 |
151 |
|
|
|
|
Tot |
tot |
tot |
tot |
tot |
Vanaf |
|
|
|
25 |
50 |
100 |
150 |
225 |
226 |
|
Woning wijzigingen |
|
|
|
|
|
|
|
|
Basisbedragen per m3 bruto inhoud |
|
|
|
|
|
|
|
|
Uitgangspunt 2,9 m gemiddelde verdiepingshoogte |
|
|
|
|
|
|
|
|
Inpandige verbouwing of opsplitsing |
|
|
|
|
|
|
|
|
|
Inpandige verbouwingen |
489 |
466 |
431 |
387 |
|
|
|
|
Opsplitsing woning |
441 |
419 |
387 |
348 |
|
|
|
Renovatie |
|
|
|
|
|
|
|
|
|
Slopen naar casco en woning herbouwen naar EPC 0,4 |
443 |
400 |
368 |
354 |
323 |
311 |
|
|
Slopen naar casco en woning herbouwen |
393 |
355 |
327 |
314 |
288 |
276 |
|
|
|
|
|
|
|
|
|
|
|
|
Basisbedrag bouwkosten voor leges bij m² oppervlakte |
|||||
|
|
|
|
11 |
21 |
36 |
51 |
|
|
|
|
Tot |
tot |
tot |
tot |
tot |
Vanaf |
|
|
|
10 |
20 |
35 |
50 |
75 |
76 |
|
Woning wijzigingen |
|
|
|
|
|
|
|
|
Basisbedragen per m2 bruto vloeroppervlakte |
|
|
|
|
|
|
|
|
Uitgangspunt 2,9 m gemiddelde verdiepingshoogte |
|
|
|
|
|
|
|
|
Inpandige verbouwing of opsplitsing |
|
|
|
|
|
|
|
|
|
Inpandige verbouwingen |
1418 |
1348 |
1247 |
1123 |
|
|
|
|
Opsplitsing woning |
1277 |
1213 |
1123 |
1010 |
|
|
|
Renovatie |
|
|
|
|
|
|
|
|
|
Slopen naar casco en woning herbouwen naar EPC 0,4 |
2341 |
2225 |
2058 |
1852 |
1668 |
1501 |
|
|
Slopen naar casco en woning herbouwen |
2106 |
2002 |
1852 |
1668 |
1501 |
1350 |
|
|
|
|
|
|
|
|
|
|
|
|
Basisbedrag bouwkosten voor leges bij m² oppervlakte |
|||||
|
|
|
|
11 |
21 |
36 |
51 |
|
|
|
|
Tot |
tot |
tot |
tot |
tot |
Vanaf |
|
|
|
10 |
20 |
35 |
50 |
75 |
76 |
|
Gevelwijzigingen woning |
|
|
|
|
|
|
|
|
Basisbedragen per m2 (gevel)oppervlakte |
|
|
|
|
|
|
|
|
|
Kozijnen vervangen |
975 |
|
|
|
|
|
|
|
Complete gevel met kozijnen 40 % vervangen |
746 |
|
|
|
|
|
|
|
Complete gevel met kozijnen 50 % vervangen |
848 |
|
|
|
|
|
|
|
Complete gevel met kozijnen 60 % vervangen |
960 |
|
|
|
|
|
|
88 Overige voorzieningen |
|
|
|
|
|
|
|
|
Uitbreidingen |
|
|
|
|
|
|
|
|
|
|
Basisbedrag bouwkosten voor leges bij m³ inhoud |
|||||
|
|
|
|
26 |
51 |
101 |
151 |
|
|
|
|
Tot |
tot |
tot |
tot |
tot |
Vanaf |
|
|
|
25 |
50 |
100 |
150 |
175 |
176 |
|
Uitbreidingen op begane grond |
|
|
|
|
|
|
|
|
Uitgangspunt 2,9 m gemiddelde (verdiepings)hoogte |
|
|
|
|
|
|
|
|
Serre |
|
|
|
|
|
|
|
|
|
Niet geïsoleerd |
615 |
555 |
|
|
|
|
|
|
Geïsoleerd |
956 |
861 |
|
|
|
|
|
Erker |
|
|
|
|
|
|
|
|
|
Geïsoleerd |
793 |
715 |
|
|
|
|
|
Veranda |
|
|
|
|
|
|
|
|
|
Standaard |
101 |
92 |
|
|
|
|
|
Overkapping |
|
|
|
|
|
|
|
|
|
Tussen bebouwing |
116 |
105 |
98 |
|
|
|
|
|
Vrijstaand |
144 |
131 |
115 |
|
|
|
|
|
|
|
|
|
|
|
|
|
|
|
Basisbedrag bouwkosten voor leges bij m² oppervlakte |
|||||
|
|
|
|
11 |
21 |
36 |
51 |
|
|
|
|
Tot |
tot |
tot |
tot |
tot |
Vanaf |
|
|
|
10 |
20 |
35 |
50 |
60 |
61 |
|
Uitbreidingen op begane grond |
|
|
|
|
|
|
|
|
Uitgangspunt 2,9 m gemiddelde (verdiepings)hoogte |
|
|
|
|
|
|
|
|
Serre |
|
|
|
|
|
|
|
|
|
Niet geïsoleerd |
1692 |
1524 |
|
|
|
|
|
|
Geïsoleerd |
2629 |
2369 |
|
|
|
|
|
Erker |
|
|
|
|
|
|
|
|
|
Geïsoleerd |
2182 |
1965 |
|
|
|
|
|
Veranda |
|
|
|
|
|
|
|
|
|
Standaard |
293 |
266 |
|
|
|
|
|
Overkapping |
|
|
|
|
|
|
|
|
|
Tussen bebouwing |
338 |
307 |
281 |
|
|
|
|
|
Vrijstaand |
417 |
379 |
336 |
|
|
|
|
88 Overige voorzieningen |
|
|
|
|
|
|
|
|
Uitbreidingen |
|
|
|
|
|
|
|
|
|
|
Basisbedrag bouwkosten voor leges bij m³ inhoud |
|||||
|
|
|
|
26 |
51 |
101 |
151 |
|
|
|
|
Tot |
tot |
tot |
tot |
tot |
Vanaf |
|
|
|
25 |
50 |
100 |
150 |
175 |
176 |
|
Uitbreidingen bij dak |
|
|
|
|
|
|
|
|
Basisbedragen per meter lengte dakkapel |
|
|
|
|
|
|
|
|
Uitgangspunt 1,4 m gemiddelde hoogte dakkapel |
|
|
|
|
|
|
|
|
Dakkapel in het werk gemaakt |
|
|
|
|
|
|
|
|
|
Tot 2 m breed, kosten per meter |
2266 |
|
|
|
|
|
|
|
2 - 4 m breed, kosten per meter |
1648 |
|
|
|
|
|
|
|
Vanaf 4 m breed, per meter |
1441 |
|
|
|
|
|
|
Prefab kunststof dakkapel |
|
|
|
|
|
|
|
|
|
Tot 2 m breed, kosten per meter |
2162 |
|
|
|
|
|
|
|
2 - 4 m breed, kosten per meter |
1519 |
|
|
|
|
|
|
|
Vanaf 4 m breed, per meter |
1236 |
|
|
|
|
|
|
Dak opbouw |
|
|
|
|
|
|
|
|
Basisbedragen per m3 bruto inhoud dakopbouw |
|
|
|
|
|
|
|
|
Uitgangspunt 2,9 m gemiddelde (verdiepings)hoogte dakopbouw |
|
|
|
|
|
||
|
|
Standaard |
1043 |
948 |
861 |
783 |
|
|
|
|
|
|
|
|
|
|
|
|
|
|
Basisbedrag bouwkosten voor leges bij m² oppervlakte |
|||||
|
|
|
|
11 |
21 |
36 |
51 |
|
|
|
|
Tot |
tot |
tot |
tot |
tot |
Vanaf |
|
|
|
10 |
20 |
35 |
50 |
60 |
61 |
|
Uitbreidingen bij dak |
|
|
|
|
|
|
|
|
Basisbedragen per meter lengte dakkapel |
|
|
|
|
|
|
|
|
Uitgangspunt 1,4 m gemiddelde hoogte dakkapel |
|
|
|
|
|
|
|
|
Dakkapel in het werk gemaakt |
|
|
|
|
|
|
|
|
|
Tot 2 m breed, kosten per meter |
2266 |
|
|
|
|
|
|
|
2 - 4 m breed, kosten per meter |
1648 |
|
|
|
|
|
|
|
Vanaf 4 m breed, per meter |
1441 |
|
|
|
|
|
|
Prefab kunststof dakkapel |
|
|
|
|
|
|
|
|
|
Tot 2 m breed, kosten per meter |
2162 |
|
|
|
|
|
|
|
2 - 4 m breed, kosten per meter |
1519 |
|
|
|
|
|
|
|
Vanaf 4 m breed, per meter |
1236 |
|
|
|
|
|
|
Dak opbouw |
|
|
|
|
|
|
|
|
Basisbedragen per m2 bruto vloeroppervlakte dakopbouw |
|
|
|
|
|
|
|
|
Uitgangspunt 2,9 m gemiddelde (verdiepings)hoogte dakopbouw |
|
|
|
|
|
||
|
|
Standaard |
2795 |
2541 |
2309 |
2100 |
|
|
|
88 Overige voorzieningen |
|
|
|
|
|
|
|
|
Uitbreidingen |
|
|
|
|
|
|
|
|
|
|
Basisbedrag bouwkosten voor leges bij m³ inhoud |
|||||
|
|
|
|
26 |
51 |
101 |
151 |
|
|
|
|
Tot |
tot |
tot |
tot |
tot |
Vanaf |
|
|
|
25 |
50 |
100 |
150 |
175 |
176 |
|
Kelder |
|
|
|
|
|
|
|
|
Basisbedragen per m3 bruto inhoud kelder |
|
|
|
|
|
|
|
|
Uitgangspunt 2,1 m gemiddelde (verdiepings)hoogte kelder |
|
|
|
|
|
||
|
|
Onderdeel van de woning |
500 |
341 |
261 |
235 |
211 |
190 |
|
|
Onder de complete woning |
424 |
382 |
344 |
310 |
279 |
251 |
|
|
Onder de complete woning half verdiept |
375 |
337 |
303 |
272 |
245 |
220 |
|
|
|
|
|
|
|
|
|
|
|
|
|
|
|
|
|
|
|
|
|
Basisbedrag bouwkosten voor leges bij m² oppervlakte |
|||||
|
|
|
|
11 |
21 |
36 |
51 |
|
|
|
|
Tot |
tot |
tot |
tot |
tot |
Vanaf |
|
|
|
10 |
20 |
35 |
50 |
60 |
61 |
|
Kelder |
|
|
|
|
|
|
|
|
Basisbedragen per m2 bruto vloeroppervlakte kelder |
|
|
|
|
|
|
|
|
Uitgangspunt 2,1 m gemiddelde (verdiepings)hoogte kelder |
|
|
|
|
|
||
|
|
Onderdeel van de woning |
1124 |
771 |
561 |
506 |
455 |
410 |
|
|
Onder de complete woning |
956 |
860 |
774 |
697 |
627 |
565 |
|
|
Onder de complete woning half verdiept |
844 |
759 |
683 |
615 |
554 |
499 |
|
88 Overige voorzieningen |
|
|
|
|
|
|
|
|
Erfscheidingen |
|
|
|
|
|
|
|
|
|
|
Basisbedrag bouwkosten voor leges bij m2 oppervlakte |
|||||
|
|
|
|
11 |
21 |
36 |
51 |
|
|
|
|
Tot |
tot |
tot |
tot |
tot |
Vanaf |
|
|
|
10 |
20 |
35 |
50 |
60 |
61 |
|
Erfscheidingen |
|
|
|
|
|
|
|
|
Basisbedragen per m2 eenzijdig gemeten oppervlakte erfscheiding |
|
|
|
|
|
||
|
Houten erfscheidingen |
|
|
|
|
|
|
|
|
|
Hoogte tot 1,50 m |
125 |
113 |
|
|
|
|
|
|
Hoogte 1,50 tot 2,00 m |
113 |
108 |
|
|
|
|
|
Stenen erfscheidingen. gemetselde halfsteens muur |
|
|
|
|
|
|
|
|
|
Hoogte tot 1,50 m |
227 |
204 |
199 |
|
|
|
|
|
Hoogte 1,50 tot 2,00 m |
193 |
170 |
165 |
|
|
|
|
Stenen erfscheidingen. gemetselde steens muur |
|
|
|
|
|
|
|
|
|
Hoogte tot 1,50 m |
420 |
318 |
307 |
|
|
|
|
|
Hoogte 1,50 tot 2,00 m |
312 |
283 |
272 |
|
|
|
|
Betonnen erfscheidingen |
|
|
|
|
|
|
|
|
|
Hoogte tot 1,50 m |
147 |
133 |
|
|
|
|
|
|
Hoogte 1,50 tot 2,00 m |
126 |
111 |
|
|
|
|
|
Combinatie met steen/hout erfscheidingen |
|
|
|
|
|
|
|
|
|
Hoogte tot 1,50 m |
170 |
153 |
|
|
|
|
|
|
Hoogte 1,50 tot 2,00 m |
145 |
129 |
|
|
|
|
|
90 Sloopwerk (Slopen en afvoer puin) |
|
|
|
|
|
|
|
|
Slopen compleet gebouw |
|
|
|
|
|
|
|
|
|
|
Basisbedrag bouwkosten voor leges bij m³ inhoud |
|||||
|
|
|
|
751 |
1001 |
2501 |
5001 |
|
|
|
|
Tot |
tot |
tot |
tot |
tot |
Vanaf |
|
|
|
750 |
1001 |
2500 |
5000 |
7500 |
7501 |
|
Slopen complete utiliteitsgebouwen |
|
|
|
|
|
|
|
|
Bedrijfsgebouwen steenachtig |
|
|
|
|
|
|
|
|
|
Tot 5,50 m hoog, uitgangspunt 4 m gemiddeld hoog |
23 |
21 |
20 |
19 |
18 |
15 |
|
|
Vanaf 5,50 m hoog, uitgangspunt 7,5 m gemiddeld hoog |
21 |
19 |
18 |
15 |
14 |
14 |
|
Bedrijfsgebouwen staalbouw |
|
|
|
|
|
|
|
|
|
Tot 5,50 m hoog, uitgangspunt 4 m gemiddeld hoog |
19 |
18 |
15 |
14 |
13 |
12 |
|
|
Vanaf 5,50 m hoog, uitgangspunt 7,5 m gemiddeld hoog |
18 |
14 |
13 |
13 |
12 |
11 |
|
Kantoren |
|
|
|
|
|
|
|
|
Uitgangspunt 3,3 m gemiddelde (verdiepings)hoogte |
|
|
|
|
|
|
|
|
|
Tot 4 lagen |
25 |
23 |
21 |
20 |
19 |
18 |
|
|
Van 4 tot 8 lagen |
23 |
21 |
20 |
19 |
18 |
15 |
|
|
Vanaf 8 lagen |
22 |
20 |
19 |
18 |
15 |
14 |
|
Ziekenhuisvoorzieningen |
|
|
|
|
|
|
|
|
Uitgangspunt 3,6 m gemiddelde (verdiepings)hoogte |
|
|
|
|
|
|
|
|
|
Tot 4 lagen |
27 |
24 |
23 |
22 |
20 |
20 |
|
|
Van 4 tot 8 lagen |
25 |
23 |
21 |
20 |
19 |
18 |
|
|
Vanaf 8 lagen |
23 |
21 |
20 |
19 |
18 |
15 |
|
|
|
|
|
|
|
|
|
|
|
|
Basisbedrag bouwkosten voor leges bij m² oppervlakte |
|||||
|
|
|
|
201 |
301 |
701 |
1401 |
|
|
|
|
Tot |
tot |
tot |
tot |
tot |
Vanaf |
|
|
|
200 |
300 |
700 |
1400 |
2250 |
2251 |
|
Slopen complete utiliteitsgebouwen |
|
|
|
|
|
|
|
|
Bedrijfsgebouwen steenachtig |
|
|
|
|
|
|
|
|
|
Tot 5,50 m hoog, uitgangspunt 4 m gemiddeld hoog |
102 |
92 |
85 |
85 |
81 |
75 |
|
|
Vanaf 5,50 m hoog, uitgangspunt 7,5 m gemiddeld hoog |
155 |
140 |
129 |
129 |
124 |
112 |
|
Bedrijfsgebouwen staalbouw |
|
|
|
|
|
|
|
|
|
Tot 5,50 m hoog, uitgangspunt 4 m gemiddeld hoog |
84 |
75 |
69 |
69 |
67 |
62 |
|
|
Vanaf 5,50 m hoog, uitgangspunt 7,5 m gemiddeld hoog |
124 |
111 |
102 |
102 |
99 |
91 |
|
Kantoren |
|
|
|
|
|
|
|
|
Uitgangspunt 3,3 m gemiddelde (verdiepings)hoogte |
|
|
|
|
|
|
|
|
|
Tot 4 lagen |
81 |
74 |
68 |
68 |
65 |
60 |
|
|
Van 4 tot 8 lagen |
75 |
67 |
63 |
63 |
60 |
55 |
|
|
Vanaf 8 lagen |
71 |
65 |
59 |
59 |
57 |
53 |
|
Ziekenhuisvoorzieningen |
|
|
|
|
|
|
|
|
Uitgangspunt 3,6 m gemiddelde (verdiepings)hoogte |
|
|
|
|
|
|
|
|
|
Tot 4 lagen |
97 |
88 |
80 |
80 |
77 |
70 |
|
|
Van 4 tot 8 lagen |
90 |
80 |
74 |
74 |
71 |
65 |
|
|
Vanaf 8 lagen |
81 |
74 |
68 |
68 |
65 |
60 |
|
90 Sloopwerk (Slopen en afvoer puin) |
|
|
|
|
|
|
|
|
Slopen compleet gebouw |
|
|
|
|
|
|
|
|
|
|
Basisbedrag bouwkosten voor leges bij m³ inhoud |
|||||
|
|
|
|
751 |
1001 |
2501 |
5001 |
|
|
|
|
Tot |
tot |
tot |
tot |
tot |
Vanaf |
|
|
|
750 |
1001 |
2500 |
5000 |
7500 |
7501 |
|
Slopen complete woningen |
|
|
|
|
|
|
|
|
Uitgangspunt 2,9 m gemiddelde (verdiepings)hoogte |
|
|
|
|
|
|
|
|
Woningen met platte daken |
|
|
|
|
|
|
|
|
|
In een rij |
27 |
24 |
23 |
|
|
|
|
|
2 onder een kap |
31 |
29 |
26 |
|
|
|
|
|
Vrijstaande |
35 |
32 |
30 |
|
|
|
|
Woningen met hellende daken |
|
|
|
|
|
|
|
|
|
In een rij |
25 |
23 |
21 |
|
|
|
|
|
2 onder een kap |
31 |
29 |
26 |
|
|
|
|
|
Vrijstaande |
35 |
32 |
30 |
|
|
|
|
Appartementen, flats |
|
|
|
|
|
|
|
|
|
Tot 4 lagen |
25 |
23 |
21 |
20 |
19 |
18 |
|
|
Van 4 tot 8 lagen |
23 |
21 |
20 |
19 |
18 |
15 |
|
|
Vanaf 8 lagen |
21 |
19 |
18 |
15 |
14 |
14 |
|
|
|
|
|
|
|
|
|
|
|
|
Basisbedrag bouwkosten voor leges bij m² oppervlakte |
|||||
|
|
|
|
201 |
301 |
701 |
1401 |
|
|
|
|
Tot |
tot |
tot |
tot |
tot |
Vanaf |
|
|
|
200 |
300 |
700 |
1400 |
2250 |
2251 |
|
Slopen complete woningen |
|
|
|
|
|
|
|
|
Uitgangspunt 2,9 m gemiddelde (verdiepings)hoogte |
|
|
|
|
|
|
|
|
Woningen met platte daken |
|
|
|
|
|
|
|
|
|
In een rij |
78 |
70 |
65 |
65 |
|
|
|
|
2 onder een kap |
90 |
80 |
75 |
75 |
|
|
|
|
Vrijstaande |
102 |
92 |
84 |
84 |
|
|
|
Woningen met hellende daken |
|
|
|
|
|
|
|
|
|
In een rij |
71 |
65 |
59 |
59 |
|
|
|
|
2 onder een kap |
90 |
80 |
75 |
75 |
|
|
|
|
Vrijstaande |
102 |
92 |
84 |
84 |
|
|
|
Appartementen, flats |
|
|
|
|
|
|
|
|
|
Tot 4 lagen |
71 |
65 |
59 |
59 |
57 |
53 |
|
|
Van 4 tot 8 lagen |
66 |
59 |
55 |
55 |
53 |
47 |
|
|
Vanaf 8 lagen |
60 |
54 |
49 |
49 |
47 |
43 |
|
90 Sloopwerk (Slopen en afvoer puin) |
|
|
|
|
|
|
|
|
Slopen compleet gebouw |
|
|
|
|
|
|
|
|
|
|
Basisbedrag bouwkosten voor leges bij m³ inhoud |
|||||
|
|
|
|
51 |
101 |
151 |
251 |
|
|
|
|
Tot |
tot |
tot |
tot |
tot |
Vanaf |
|
|
|
50 |
100 |
150 |
250 |
500 |
501 |
|
Slopen complete bijgebouwen bij woningen |
|
|
|
|
|
|
|
|
Uitgangspunt 2,9 m gemiddelde (verdiepings)hoogte |
|
|
|
|
|
|
|
|
Vrijstaande berging bij woning |
|
|
|
|
|
|
|
|
|
Enkele berging |
191 |
|
|
|
|
|
|
|
Dubbele berging |
167 |
|
|
|
|
|
|
Vrijstaande garage bij woning |
|
|
|
|
|
|
|
|
|
Enkele garage |
112 |
|
|
|
|
|
|
|
Dubbele garage |
97 |
|
|
|
|
|
|
|
|
|
|
|
|
|
|
|
|
|
Basisbedrag bouwkosten voor leges bij m² oppervlakte |
|||||
|
|
|
|
21 |
36 |
51 |
76 |
|
|
|
|
Tot |
tot |
tot |
tot |
tot |
Vanaf |
|
|
|
20 |
35 |
50 |
75 |
175 |
176 |
|
Slopen complete bijgebouwen bij woningen |
|
|
|
|
|
|
|
|
Uitgangspunt 2,9 m gemiddelde (verdiepings)hoogte |
|
|
|
|
|
|
|
|
Vrijstaande berging bij woning |
|
|
|
|
|
|
|
|
|
Enkele berging |
479 |
|
|
|
|
|
|
|
Dubbele berging |
416 |
|
|
|
|
|
|
Vrijstaande garage bij woning |
|
|
|
|
|
|
|
|
|
Enkele garage |
337 |
|
|
|
|
|
|
|
Dubbele garage |
288 |
|
|
|
|
|
|
90 Sloopwerk (Slopen en afvoer puin) |
|
|
|
|
|
|
|
|
Slopen tot casco t.b.v. renovatie |
|
|
|
|
|
|
|
|
|
|
Basisbedrag bouwkosten voor leges bij m³ inhoud |
|||||
|
|
|
|
751 |
1001 |
2501 |
5001 |
|
|
|
|
Tot |
tot |
tot |
tot |
tot |
Vanaf |
|
|
|
750 |
1001 |
2500 |
5000 |
7500 |
7501 |
|
Slopen tot casco utiliteitsgebouwen t.b.v. renovatie |
|
|
|
|
|
|
|
|
Bedrijfsgebouwen steenachtig |
|
|
|
|
|
|
|
|
|
Tot 5,50 m hoog, uitgangspunt 4 m gemiddeld hoog |
14 |
12 |
12 |
11 |
10 |
10 |
|
|
Vanaf 5,50 m hoog, uitgangspunt 7,5 m gemiddeld hoog |
13 |
12 |
11 |
10 |
10 |
9 |
|
Bedrijfsgebouwen staalbouw |
|
|
|
|
|
|
|
|
|
Tot 5,50 m hoog, uitgangspunt 4 m gemiddeld hoog |
10 |
9 |
9 |
8 |
8 |
7 |
|
|
Vanaf 5,50 m hoog, uitgangspunt 7,5 m gemiddeld hoog |
9 |
8 |
8 |
8 |
7 |
7 |
|
Kantoren |
|
|
|
|
|
|
|
|
Uitgangspunt 3,3 m gemiddelde (verdiepings)hoogte |
|
|
|
|
|
|
|
|
|
Tot 4 lagen |
15 |
13 |
12 |
12 |
11 |
11 |
|
|
Van 4 tot 8 lagen |
13 |
12 |
11 |
10 |
10 |
9 |
|
|
Vanaf 8 lagen |
13 |
12 |
11 |
11 |
10 |
10 |
|
Ziekenhuisvoorzieningen |
|
|
|
|
|
|
|
|
Uitgangspunt 3,6 m gemiddelde (verdiepings)hoogte |
|
|
|
|
|
|
|
|
|
Tot 4 lagen |
18 |
14 |
13 |
13 |
12 |
11 |
|
|
Van 4 tot 8 lagen |
12 |
11 |
10 |
10 |
9 |
9 |
|
|
Vanaf 8 lagen |
14 |
12 |
12 |
11 |
10 |
10 |
|
|
|
|
|
|
|
|
|
|
|
|
Basisbedrag bouwkosten voor leges bij m² oppervlakte |
|||||
|
|
|
|
201 |
301 |
701 |
1401 |
|
|
|
|
Tot |
tot |
tot |
tot |
tot |
Vanaf |
|
|
|
200 |
300 |
700 |
1400 |
2250 |
2251 |
|
|
|
|
|
|
|
|
|
|
Slopen tot casco utiliteitsgebouwen t.b.v. renovatie |
|
|
|
|
|
|
|
|
Bedrijfsgebouwen steenachtig |
|
|
|
|
|
|
|
|
|
Tot 5,50 m hoog, uitgangspunt 4 m gemiddeld hoog |
65 |
59 |
55 |
55 |
53 |
47 |
|
|
Vanaf 5,50 m hoog, uitgangspunt 7,5 m gemiddeld hoog |
101 |
91 |
84 |
84 |
80 |
74 |
|
Bedrijfsgebouwen staalbouw |
|
|
|
|
|
|
|
|
|
Tot 5,50 m hoog, uitgangspunt 4 m gemiddeld hoog |
46 |
42 |
38 |
38 |
37 |
34 |
|
|
Vanaf 5,50 m hoog, uitgangspunt 7,5 m gemiddeld hoog |
69 |
63 |
58 |
58 |
56 |
52 |
|
Kantoren |
|
|
|
|
|
|
|
|
Uitgangspunt 3,3 m gemiddelde (verdiepings)hoogte |
|
|
|
|
|
|
|
|
|
Tot 4 lagen |
52 |
46 |
42 |
42 |
41 |
37 |
|
|
Van 4 tot 8 lagen |
44 |
40 |
36 |
36 |
35 |
32 |
|
|
Vanaf 8 lagen |
45 |
41 |
38 |
38 |
36 |
34 |
|
Ziekenhuisvoorzieningen |
|
|
|
|
|
|
|
|
Uitgangspunt 3,6 m gemiddelde (verdiepings)hoogte |
|
|
|
|
|
|
|
|
|
Tot 4 lagen |
59 |
54 |
48 |
48 |
47 |
43 |
|
|
Van 4 tot 8 lagen |
44 |
40 |
37 |
37 |
35 |
33 |
|
|
Vanaf 8 lagen |
53 |
46 |
43 |
43 |
42 |
37 |
|
90 Sloopwerk (Slopen en afvoer puin) |
|
|
|
|
|
|
|
|
Slopen tot casco t.b.v. renovatie |
|
|
|
|
|
|
|
|
|
|
Basisbedrag bouwkosten voor leges bij m³ inhoud |
|||||
|
|
|
|
751 |
1001 |
2501 |
5001 |
|
|
|
|
Tot |
tot |
tot |
tot |
tot |
Vanaf |
|
|
|
750 |
1001 |
2500 |
5000 |
7500 |
7501 |
|
Slopen tot casco woningen t.b.v. renovatie |
|
|
|
|
|
|
|
|
Uitgangspunt 2,9 m gemiddelde (verdiepings)hoogte |
|
|
|
|
|
|
|
|
Woningen met platte daken |
|
|
|
|
|
|
|
|
|
In een rij |
19 |
18 |
15 |
|
|
|
|
|
2 onder een kap |
23 |
21 |
20 |
|
|
|
|
|
Vrijstaande |
25 |
23 |
21 |
|
|
|
|
Woningen met hellende daken |
|
|
|
|
|
|
|
|
|
In een rij |
18 |
14 |
13 |
|
|
|
|
|
2 onder een kap |
21 |
19 |
18 |
|
|
|
|
|
Vrijstaande |
25 |
23 |
21 |
|
|
|
|
Appartementen, flats |
|
|
|
|
|
|
|
|
|
Tot 4 lagen |
14 |
12 |
12 |
11 |
10 |
10 |
|
|
Van 4 tot 8 lagen |
12 |
11 |
10 |
10 |
9 |
9 |
|
|
Vanaf 8 lagen |
11 |
10 |
9 |
9 |
8 |
8 |
|
|
|
|
|
|
|
|
|
|
|
|
Basisbedrag bouwkosten voor leges bij m² oppervlakte |
|||||
|
|
|
|
201 |
301 |
701 |
1401 |
|
|
|
|
Tot |
tot |
tot |
tot |
tot |
Vanaf |
|
|
|
200 |
300 |
700 |
1400 |
2250 |
2251 |
|
Slopen tot casco woningen t.b.v. renovatie |
|
|
|
|
|
|
|
|
Uitgangspunt 2,9 m gemiddelde (verdiepings)hoogte |
|
|
|
|
|
|
|
|
Woningen met platte daken |
|
|
|
|
|
|
|
|
|
In een rij |
54 |
48 |
44 |
44 |
|
|
|
|
2 onder een kap |
66 |
59 |
55 |
55 |
|
|
|
|
Vrijstaande |
71 |
65 |
59 |
59 |
|
|
|
Woningen met hellende daken |
|
|
|
|
|
|
|
|
|
In een rij |
47 |
43 |
40 |
40 |
|
|
|
|
2 onder een kap |
60 |
54 |
49 |
49 |
|
|
|
|
Vrijstaande |
71 |
65 |
59 |
59 |
|
|
|
Appartementen, flats |
|
|
|
|
|
|
|
|
|
Tot 4 lagen |
42 |
37 |
35 |
35 |
33 |
31 |
|
|
Van 4 tot 8 lagen |
36 |
32 |
30 |
30 |
29 |
26 |
|
|
Vanaf 8 lagen |
33 |
30 |
27 |
27 |
26 |
24 |
|
92 Aanpassingen industriële voorzieningen |
|
|
|
|
|
|
|
|
|
|
Basisbedrag bouwkosten voor leges bij m² oppervlakte |
|||||
|
|
|
|
51 |
101 |
251 |
501 |
|
|
|
|
Tot |
tot |
tot |
tot |
tot |
Vanaf |
|
|
|
50 |
100 |
250 |
500 |
1000 |
1001 |
|
Industriële voorzieningen aanpassen |
|
|
|
|
|
|
|
|
Basisbedragen per m2 bruto vloeroppervlakte |
|
|
|
|
|
|
|
|
Kantoorruimte in bestaand gebouw maken |
|
|
|
|
|
|
|
|
|
Begane grond |
293 |
252 |
228 |
210 |
202 |
194 |
|
|
Verdieping |
327 |
281 |
216 |
195 |
179 |
172 |
|
Inpandige indeling veranderen |
|
|
|
|
|
|
|
|
|
Begane grond |
232 |
200 |
179 |
166 |
160 |
153 |
|
|
Verdieping |
258 |
222 |
200 |
184 |
178 |
171 |
|
Inpandige tussenvloer aanbrengen |
|
|
|
|
|
|
|
|
|
Hout |
104 |
90 |
80 |
74 |
72 |
69 |
|
|
Beton |
135 |
116 |
105 |
97 |
94 |
90 |
|
Gevelwijzigingen |
|
|
|
|
|
|
|
|
Basisbedragen per m2 oppervlakte |
|
|
|
|
|
|
|
|
|
Raamopeningen in dichte gevel |
728 |
628 |
565 |
522 |
503 |
483 |
|
|
Deuropeningen in dichte gevel |
984 |
849 |
763 |
705 |
679 |
652 |
|
93 Aanpassingen administratieve, commerciële en beschermende voorzieningen |
|
|
|
||||
|
|
|
Basisbedrag bouwkosten voor leges bij m² oppervlakte |
|||||
|
|
|
|
51 |
101 |
251 |
501 |
|
|
|
|
Tot |
tot |
tot |
tot |
tot |
Vanaf |
|
|
|
50 |
100 |
250 |
500 |
1000 |
1001 |
|
Administratieve, commerciële en beschermende voorzieningen aanpassen |
|
|
|
||||
|
Basisbedragen per m2 bruto vloeroppervlakte |
|
|
|
|
|
|
|
|
Kantoorruimte in bestaand gebouw maken |
|
|
|
|
|
|
|
|
|
Begane grond |
234 |
202 |
181 |
168 |
161 |
156 |
|
|
Verdieping |
261 |
225 |
172 |
156 |
143 |
137 |
|
Inpandige indeling veranderen |
|
|
|
|
|
|
|
|
|
Begane grond |
185 |
160 |
144 |
133 |
127 |
123 |
|
|
Verdieping |
207 |
178 |
160 |
147 |
142 |
136 |
|
Gevelwijzigingen |
|
|
|
|
|
|
|
|
Basisbedragen per m2 oppervlakte |
|
|
|
|
|
|
|
|
|
Raamopeningen in dichte gevel |
740 |
638 |
575 |
530 |
511 |
490 |
|
|
Deuropeningen in dichte gevel |
1000 |
861 |
776 |
716 |
689 |
661 |
|
|
Raamopeningen naar deuropeningen (entree) |
900 |
776 |
698 |
645 |
621 |
595 |
Ziet u een fout in deze regeling?
Bent u van mening dat de inhoud niet juist is? Neem dan contact op met de organisatie die de regelgeving heeft gepubliceerd. Deze organisatie is namelijk zelf verantwoordelijk voor de inhoud van de regelgeving. De naam van de organisatie ziet u bovenaan de regelgeving. De contactgegevens van de organisatie kunt u hier opzoeken: organisaties.overheid.nl.
Werkt de website of een link niet goed? Stuur dan een e-mail naar regelgeving@overheid.nl