Permanente link
Naar de actuele versie van de regeling
https://lokaleregelgeving.overheid.nl/CVDR728833
Naar de door u bekeken versie
https://lokaleregelgeving.overheid.nl/CVDR728833/1
Regeling vervallen per 30-12-2025
Handboek vervanging archiefbescheiden
Geldend van 12-12-2024 t/m 29-12-2025
Intitulé
Handboek vervanging archiefbescheidenVervanging van analoge archiefbescheiden door digitale reproducties
Samenvatting
Overheidsinstanties communiceren steeds meer digitaal met burgers, bedrijven en in het onderlinge verkeer. Dat leidt tot de wens om werkprocessen volledig digitaal in te richten. Daar hoort ook een volledig digitale informatiehuishouding bij. Het is in zulke situaties mogelijk om vervanging toe te passen.
Vervanging is het proces waarbij archiefbescheiden worden vervangen door een andere vorm waarbij het origineel vervolgens wordt vernietigd. Het meest bekende voorbeeld daarvan is het omzetten van papieren bescheiden naar de digitale vorm met inbegrip van vernietiging van het originele analoge document.
Artikel 7 Archiefwet 1995 stelt dat de zorgdrager de bevoegdheid heeft om over te gaan tot vervanging. Vervanging is een onomkeerbaar proces dat van invloed kan zijn op de bruikbaarheid van overheidsinformatie. Daarom is de kwaliteit en duurzaamheid van de reproducties van belang. Voorbereidingen en uitvoering van het vervangingsproces eisen zorgvuldige afwegingen die passen binnen de wettelijke kaders.
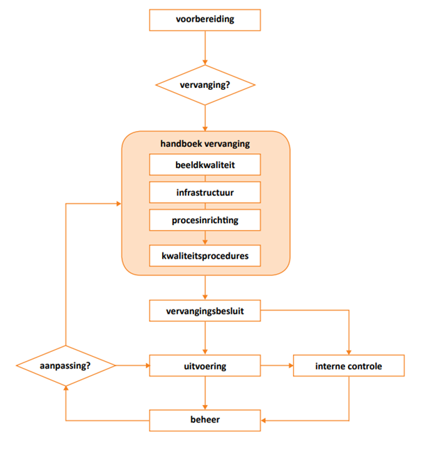
Het vervangingshandboek beschrijft stapsgewijs welke afwegingen het vervangingsproces vergt en hoe deze moeten worden vastgelegd en verantwoord. Het resultaat is een goed doordacht handboek om het gehele proces van vervanging van begin tot eind zowel juridisch als technisch op een verantwoorde en praktische wijze vast te leggen. Zie Figuur 1 voor een schematische weergave van het vervangingsproces.
Het vervangingshandboek heeft drie functies:
- 1.
Het onderbouwt het vervangingsbesluit en toont aan dat de zorgdrager zorgvuldig omgaat met zijn bevoegdheid tot vervanging;
- 2.
Het maakt objectieve toetsing van het vervangingsproces mogelijk;
- 3.
Het onderbouwt in hoeverre de reproductie kan worden vertrouwd als accurate en volledige weergave van het origineel.
Figuur 1: systematische weergave van het vervangingsproces1
1. Afwegingen voor vervanging
1.1 Aanleiding voor vervanging
Het doel dat met vervanging wordt nagestreefd, bepaalt of vervanging de goede optie is. Gemeente Beekdaelen wil vervanging toepassen vanwege:
- •
Volledig digitaal werken: Gemeente Beekdaelen wil volledig digitaal werken en kiest hierbij vervanging boven digitalisering.
- •
Voorkomen hybride situatie: Zonder vervanging hebben de digitale reproducties niet de juridische waarde van de analoge originelen en dienen zowel de analoge originelen als de gedigitaliseerde reproducties opgeslagen te worden. Na vervanging worden de analoge originelen vernietigd en worden enkel de digitale reproducties opgeslagen.
- •
Het voorkomen van dubbele beheerlasten en -kosten veroorzaakt door de hybride situatie.
1.2 Reikwijdte
Om het vervangingsbesluit op een verantwoorde en uitvoerbare wijze in werking te laten treden brengt de Gemeente Beekdaelen een fasering aan in de uitrol. Dit betekent dat niet alle archiefbescheiden direct onder het vervangingsbesluit vallen, maar enkel de archiefbescheiden welke worden opgeslagen in de informatiesystemen die worden beschreven in de addenda zoals vastgelegd in hoofdstuk 11 van dit handboek.
1.3 Het proces
Het vervangingsproces bestaat uit de volgende zeven stappen:
- 1.
Uitvoeren voorbereidingshandelingen: Onder de voorbereidingshandelingen valt zowel het sorteren en de selectie van voor vervanging in aanmerkende komende documenten als het gereed maken van deze documenten voor het scannen.
- 2.
Scannen archiefbescheiden en bijbehorende controles: de analoge archiefbescheiden worden gescand. Wanneer de archiefbescheiden zijn gescand worden de scans op kwaliteit gecontroleerd.
- 3.
Registreren archiefbescheiden en bijbehorende controles: Alle archiefbescheiden worden geregistreerd in het daarvoor aangewezen informatiesysteem. Doormiddel van de registratie van bijhorende metadata zijn de archiefbescheiden vindbaar en wordt de registratiekwaliteit geborgd.
- 4.
Tijdelijk opslaan van de analoge archiefbescheiden: De te vervangen archiefbescheiden worden, op ontvangstdatum, opgeborgen in dagdozen. De dagdozen worden bewaard in een afgesloten ruimte totdat deze vernietigd worden.
- 5.
Uitvoeren kwaliteitscontroles: De kwaliteit van de vervangen archiefbescheiden en het beheer ervan zijn op verschillende manieren gewaarborgd. De kwaliteitscontroles bestaan uit een combinatie van dagelijkse controles en periodieke controles.
- 6.
Vernietiging analoge archiefbescheiden: De vervangen analoge archiefbescheiden worden drie maanden in dagdozen opgeslagen. Nadat de archiefbescheiden de benodigde kwaliteitscontroles hebben doorlopen en drie maanden zijn verstreken, worden de vervangen analoge archiefbescheiden, nadat een verklaring van vervanging is opgemaakt, vernietigd door een erkend bedrijf.
- 7.
Opstellen verklaring van vervanging: Nadat de originele archiefbescheiden zijn gereproduceerd en vervolgens zijn vernietigd, stelt de gemeente Beekdaelen een verklaring van vervanging op.
1.4 Metadata
Archiefbescheiden ontlenen hun belang en betekenis mede aan de context waarin zij zijn ontstaan. Deze context is nodig om informatie beter vindbaar, herbruikbaar en relevant te maken. Het gaat hierbij onder meer om de inhoud, structuur en verschijningsvorm bij de uitvoering van de werkprocessen. Deze context moet na vervanging toegankelijk en reconstrueerbaar blijven. Om deze context vast te leggen registreert de gemeente Beekdaelen metadata.
De gemeente Beekdaelen heeft, conform artikel 19 van de Archiefregeling, een metagegevensschema, als bedoeld in NEN-ISO 23081:2006, vastgesteld op 3 maart 2023 middels een besluit door de gemeentesecretaris, zoals terug te vinden onder de unieke aanduiding Z/22/184410 - 325305.
1.5 Uitzonderingen op vervanging
Wet- en regelgeving, het hebben van een specifieke verschijningsvorm en historisch context kunnen aanleidingen zijn om specifieke archiefbescheiden uit te zonderen van vervanging. Dit geldt in generieke zin voor:
- •
Archiefbescheiden die op grond van relevante wet- en regelgeving in hun originele vorm bewaard moeten blijven. Een voorbeeld hiervan zijn de akten burgerlijke stand, op grond van de Regeling papier en schrijfmiddelen voor de burgerlijke stand 1994, artikel 2 lid 1, dat een uitwerking is van Besluit Burgerlijke Stand 1994, artikel 10 mogen deze niet vervangen worden.
- •
Archiefbescheiden met hoge ouderdom en/of zeldzaamheidswaarde. In praktijk zullen archiefbescheiden van vóór 1850 niet vervangen worden.
- •
Archiefbescheiden met specifieke verschijningsvormen die onvervangbare (historische) contextuele informatie geven, zoals geur, opgedrukte zegels of afwijkend papierformaat.
- •
Archiefbescheiden met betrekking tot historisch belangrijke personen, gebeurtenissen, plaatsen, zaken of voorwerpen.
Aanvullende uitzonderingen worden beschreven in de addenda bij dit handboek, zoals terug te vinden onder hoofdstuk 11.
2. Beeldkwaliteit
Artikel 6 Archiefbesluit 1995 stelt dat een reproductie een juiste en volledige weergave moet zijn van de in de te vervangen archiefbescheiden voorkomende gegevens. Daarom heeft de gemeente Beekdaelen kwaliteitscriteria bepaald voor de visuele, inhoudelijke en technische kwaliteit van de digitale reproducties.
2.1 Visuele criteria
De gemeente Beekdaelen controleert tijdens de kwaliteitscontroles (zie hoofdstuk 5) op onderstaande visuele criteria:
Juistheid
- •
Zijn de documenten ‘recht’ gescand en is er, bijvoorbeeld door scheefliggen, geen tekst of beeld weggevallen?
- •
Staat het beeld recht, dan wel incorrect horizontaal of verticaal op de pagina (juiste bladspiegel)?
- •
Is het document overeenkomstig het origineel portrait of landscape gescand?
- •
Zijn er tekeningen met valse vouwen gescand en dus met lijntjes die niet op het origineel staan?
- •
Komen de afmetingen overeen met het origineel?
Volledigheid
- •
Is het document in zijn geheel gescand?
- o
Is van iedere pagina de voor- en achterkant gescand?
- o
Zijn alle bijlagen gescand?
- o
- •
Worden alle kleuren overgenomen?
- •
Treedt geen kleurverlies op?
- •
Zijn alle details compleet (zijn lijnen of letters onderbroken, mist er informatie aan de rand van het beeld, zijn beelden gecropt of incompleet)?
- •
Komen de kleuren overeen met die van het origineel (bv. dichtheid van zwarte vlakken, die te licht of te donker zijn)?
Leesbaarheid
- •
Is het kleinste detail leesbaar gescand (het kleinste lettertype, duidelijke leestekens, ook bv. decimaalpunten of –komma’s)?
- •
Is de scherpte van het beeld vergelijkbaar met het origineel (bv. minder scherp of te scherp, onnatuurlijke scherpte, halo’s rond de randen)?
- •
Is er voldoende contrast? Voor tekstbestanden moet een hoog contrast bestaan tussen de tekst en de achtergrond. Afbeeldingen in grayscale moeten overeenkomen met het origineel. Er moet een heldere overgang zijn tussen wit en zwart van de scan.
- •
Is sprake van verlies van scanlijnen, enkele of meerdere, in de scan, wit of zwart?
- •
Is sprake van herhaalde scanlijnen of herhaalde pixel op opvolgende scans (consistente vlek op elke scan op dezelfde plek).
De aanwezigheid van artefacten
Artefacten zijn afwijkingen die alleen visueel kunnen worden vastgesteld, zoals onder meer:
- •
horizontale of verticale strepen;
- •
pixelverstoringen door vet of vuil op de lens of glasplaat;
- •
weerspiegelingen;
- •
andere vervormingen en effecten.
2.2 Technische criteria
De gemeente Beekdaelen stelt tijdens het vervangen van archiefbescheiden onderstaande technische criteria aan de gebruikte scanhardware en -software:
- •
Er wordt in kleur gescand.
- o
Scannen op full-color RGB op 24 bits/pixel.
- o
De scanner levert bestanden met een ingesloten kleurruimte, de voorkeur gaat hierbij uit naar sRGB kleurruimte.
- o
- •
De scans hebben een resolutie van minimaal 300 PPI.
- •
De scans hebben een minimale scherpte van 5 lp/mm.
- •
Er wordt geen tussentijdse compressie toegepast.
- •
Er wordt OCR toegepast.
- o
OCR wordt als een onzichtbare laag weggeschreven.
- o
- •
De scans worden opgeslagen in het formaat Pdf/A-1b.
Flexwerken vereist dat medewerkers op alle locaties gebruik kunnen maken van scanners die voldoen aan deze technische criteria. De gemeente Beekdaelen maakt om deze reden gebruik van ‘multifunctionals’ (printer en scanner combinaties) in het vervangingsproces.
Om de technische criteria te borgen worden de scaninstellingen middels centraal beleid gedistribueerd via de beheersoftware van de scanleverancier naar scanprofielen op de multifunctionals. Een medewerker kan bij het scannen dus niet afwijken van de gestelde technische criteria, mits deze gebruik maakt van de gedefinieerde scanprofielen:
- -
Scan naar e-mail
-
Scan naar P-schijf
Achteraf kan ook worden aangetoond dat een gescand document conform het juiste profiel is gescand, doordat:
- in het Pdf-bestand het veld ‘auteur’ ingevuld wordt met de tekst ‘Gemeente Beekdaelen - <gebruikerscode>’, waarbij de gebruikerscode variabel wordt ingevuld a.d.h.v. de ingelogde gebruiker.
- in het Pdf-bestand het veld ‘subject’ ingevuld wordt met de tekst ‘Conform Z/24/210883 – 376218 versie 1.0.2’, hetgeen refereert aan deze versie van het handboek vervanging.
3. Technische infrastructuur
Op grond van artikel 26b, sub b en c van de Archiefregeling moet de zorgdrager in het besluit tot vervanging inzicht geven in de inrichting van de apparatuur waarmee wordt vervangen, de gekozen instellingen, de randapparatuur, de software en de gekozen instellingen. Dit hoofdstuk beschrijft de randvoorwaarden die worden gesteld aan de technische infrastructuur.
3.1 Scanapparatuur
De gemeente Beekdaelen heeft bij de keuze voor het merk, type en instellingen van de (rand)apparatuur en de software de in hoofdstuk 2 genoemde criteria meegenomen in haar keuze.
In onderstaande tabel is zichtbaar welke scanners in gebruik zijn én geschikt zijn om te gebruiken in het vervangingsproces.
|
Nummer |
Serienummer |
Merk |
Type |
Locatie |
|
PR230112 |
4HP00763 |
Canon |
MFP-C-A4-IR-ADV DX C359i MFP |
Gemeentehuis Nuth |
|
PR230190 |
2YA20373 |
Canon |
MFP-C-A3-3 iR-ADV DX C5850i MFP |
Gemeentehuis Nuth |
|
PR230191 |
2YA20379 |
Canon |
MFP-C-A3-3 iR-ADV DX C5850i MFP |
Gemeentehuis Nuth |
|
PR230192 |
2YA20380 |
Canon |
MFP-C-A3-3 iR-ADV DX C5850i MFP |
Gemeentehuis Nuth |
|
PR230193 |
NQLA042941 |
Canon |
SFP-M-A4-2 i-Sensys X1643P |
Gemeentehuis Nuth |
|
PR230194 |
NQLA042948 |
Canon |
SFP-M-A4-2 i-Sensys X1643P |
Gemeentehuis Nuth |
|
PR230195 |
2YA20370 |
Canon |
MFP-C-A3-3 IR-ADV DX C5850i MFP |
Gemeentehuis Nuth |
|
PR230196 |
2YA20391 |
Canon |
MFP-C-A3-3 iR-ADV DX C5850i MFP |
Gemeentehuis Nuth |
|
PR230197 |
2YA20376 |
Canon |
MFP-C-A3-3 iR-ADV DX C5850i MFP |
Gemeentehuis Nuth |
|
PR230198 |
2YA20386 |
Canon |
MFP-C-A3-3 iR-ADV DX C5850i MFP |
Gemeentehuis Schinnen |
|
PR230199 |
NQLA042937 |
Canon |
SFP-M-A4-2 i-Sensys X1643P |
Gemeentehuis Schinnen |
|
PR230200 |
2YA20393 |
Canon |
MFP-C-A3-3 iR-ADV DX C5850i MFP |
Gemeentehuis Schinnen |
|
PR230201 |
2YA20396 |
Canon |
MFP-C-A3-3 IR-ADV DX C5850i MFP |
Gemeentehuis Schinnen |
|
PR230202 |
2YA20397 |
Canon |
MFP-C-A3-3 iR-ADV DX C5850i MFP |
Gemeentehuis Schinnen |
|
PR230203 |
2YA20238 |
Canon |
MFP-C-A3-3 iR-ADV DX C5850i MFP |
Buitendienst Schinnen |
|
PR230204 |
2YA20304 |
Canon |
MFP-C-A3-3 iR-ADV DX C5850i MFP |
Buitendienst Schinveld |
3.2 Informatiebeheersysteem
De digitale reproducties worden opgeslagen in een informatiesysteem van de gemeente Beekdaelen. In de addenda bij dit handboek, zoals terug te vinden onder hoofdstuk 11, wordt nader gespecificeerd in welke informatiebeheersystemen de digitale reproducties worden opgeslagen.
De inrichting en het gebruik van deze informatiebeheersystemen voldoet aan de criteria van de Archiefwet 1995, d.w.z. voldoet aan de NEN-ISO 16175-1:2020 norm. Dit wordt aangetoond doormiddel van een informatiebeheersysteem specifieke audit door het Historisch Centrum Limburg. In de addenda bij dit handboek, zoals terug te vinden onder hoofdstuk 11, wordt nader gespecificeerd waar de audit is terug te vinden.
4. Procesinrichting
De keuzes ten aanzien van de reproductiewijze worden op grond van artikel 26b sub e van de Archiefregeling in dit hoofdstuk beschreven; ”De zorgdrager moet inzicht geven in de wijze waarop de reproductie tot stand komt, waartoe in elk geval worden gerekend de formaten, bewerkingen, metagegevens en, voor zover van toepassing, de keuze ter zake van reproductie per batch of per stuk”.
De voorbereidingshandelingen bepalen deels wat er wel en niet zichtbaar is op de uiteindelijke scan. Vandaar dat de gemeente Beekdaelen de volgende voorbereidingshandelingen toepast voor het scannen van de documenten:
- •
bij het ontvouwen worden documenten gladgestreken om er zeker van te zijn dat er geen stukken dubbelgevouwen in de scanner komen;
- •
bij het afsnijden van de rug van een rapport wordt er niet te ruim gesneden om te voorkomen dat er tekst wegvalt;
- •
dikkere stapels papier worden losgeschud zodat stukken niet aan elkaar blijven plakken en er pagina’s ongescand blijven.
Sommige archiefbescheiden zijn moeilijk te scannen en hebben meer aandacht nodig tijdens de scanvoorbereidingen. Extra zorgvuldigheid is noodzakelijk bij:
- •
Afwijkend papierformaat: Scannen is het meest efficiënt indien meer documenten in één keer kunnen worden doorgevoerd. Dit is alleen mogelijk indien alle documenten in de stapel hetzelfde formaat hebben. Afwijkende formaten moeten altijd handmatig worden ingevoerd
- •
Documenten met nietjes: Nietjes beschadigen de scanner. Documenten moeten daarom voor het scannen ontdaan zijn van nietjes.
- •
Documenten met plastic: Plastic beschadigt de scanner. Documenten moeten voor het scannen ontdaan zijn van plastic.
- •
Slechte materiële staat van het document: Documenten die in slechte staat verkeren zijn moeilijker in te scannen. Denk hierbij bijvoorbeeld aan oude bouwtekeningen.
- •
Papiersoort: Als de papiersoort ruw is kan de tekst op de scan “gebroken” overkomen. Daarnaast kan de scanner moeite hebben met de doorvoer van afwijkende papiersoorten.
- •
Doorschijnendheid: Het kan voorkomen dat het document dat gescand moet worden zo dun is dat de ene kant van de pagina aan de andere kant zichtbaar is. De scanner kan beide beelden oppikken, waardoor de tekst in de scan niet voldoende leesbaar wordt.
- •
Afwijkende stand van de tekst: Normaal gezien staat de tekst zo op papier dat de tekst parallel aan de korte kanten van het papier loopt. Als de tekst langs de lange kanten van het papier is georiënteerd, is het draaien van de beelden na het scannen noodzakelijk.
- •
Lettergrootte en stijl: Tekst met een lettertype dat kleiner is dan achtpunts kan onleesbaar worden in een gescande afbeelding. Daarnaast kunnen gestileerde fonts onleesbaar worden bij het scannen.
- •
Marges: Informatie die dicht tegen de rand van de pagina staat (binnen 6 mm) kan verloren gaan bij het scannen.
- •
Documenten geprint op een matrixprinter: Documenten geprint op een matrixprinter kunnen soms moeilijk gescand worden omdat de tekst/leestekens door de scanner als op losse delen worden geïnterpreteerd.
- •
Documenten geprint tegen een achtergrondafbeelding: Tekst geprint op een achtergrond kan mogelijk onvoldoende worden gereproduceerd, omdat de scanner het onderscheid tekst -achtergrond moeilijk kan bepalen.
- •
Negatiefbeelden: Scanners zijn ingesteld voor het herkennen van donkere tekst op een lichte achtergrond. Indien het document lichte tekst op een donkere achtergrond bevat, kan het zijn dat de scanner problemen ondervindt bij het herkennen van het beeld.
Indien een analoog archiefstuk niet gedigitaliseerd kan worden, kan geen vervanging plaatsvinden. De gemeente Beekdaelen gaat als volgt om met archiefbescheiden die niet vervangen kunnen worden:
Niet vervangbare documenten worden analoog gearchiveerd. Voor het werkproces wordt een digitale kopie, foto of vermelding in het informatiesysteem geregistreerd. Met behulp van deze registratie wordt de relatie gelegd tussen het analoge en digitale archief. Het stuk wordt bewaard in het analoog archief.
5. Kwaliteitsprocedures
Artikel 3 Archiefwet 1995 verplicht overheidsorganisaties tot het in goede, geordende en toegankelijke staat houden van archiefbescheiden. Deze verplichting is ook van toepassing op reproducties die op grond van een vervangingsbesluit originele archiefbescheiden vervangen. Artikel 26b sub f en h van de Archiefregeling schrijft de zorgdrager voor om inzicht te geven in de inrichting van de controle op juiste en volledige weergave en van het herstel van fouten en in de kwaliteitsprocedures.
De kwaliteit van de vervangen archiefbescheiden en het beheer ervan zijn op verschillende manieren gewaarborgd. Om de kwaliteit van het vervangingsproces en van de reproducties te kunnen borgen, voert de gemeente Beekdaelen interne kwaliteitscontroles uit. Deze kwaliteitscontroles bestaan uit een combinatie van dagelijkse controles en periodieke controles.
5.1 Dagelijkse kwaliteitscontrole
De dagelijkse visuele controle is gebaseerd op het 4-ogen principe. De medewerker die verantwoordelijk is voor het maken van de scans, controleert de scans door deze te vergelijken met het papieren origineel. Tijdens deze controle wordt gecontroleerd of de scans voldoen aan de in paragraaf 2.1 genoemde criteria. Als een document zichtbaar afwijkt van het origineel wordt het document opnieuw gescand. Als de kwaliteit na een tweede keer scannen wederom onvoldoende is, wordt de scanner gecontroleerd.
De medewerker die verantwoordelijk is voor het registreren van de scans, controleert tijdens de registratie of de scans voldoen aan de eerdergenoemde criteria. Als een document zichtbaar afwijkt van het origineel wordt het document opnieuw gescand.
5.2 Periodieke kwaliteitscontrole
Voorafgaand aan de vernietiging van de analoge archiefbescheiden voert de gemeente Beekdaelen een steekproefcontrole uit om te beoordelen of de vervangen archiefbescheiden voldoen aan de eisen en normen die omschreven staan in paragraaf 2.1 en 2.2.
Tijdens de steekproefcontrole wordt minimaal 5 procent van de in die periode vervangen archiefbescheiden (willekeurig gekozen) gecontroleerd. Hierbij wordt rekening gehouden met spreiding in de tijd van de geregistreerde documenten.
Tijdens de controle wordt een foutmarge gehanteerd van niet meer dan 10 procent van de gecontroleerde archiefbescheiden. De steekproefcontrole wordt goedgekeurd als het percentage fouten kleiner is dan 10 procent. Indien het percentage fouten groter is dan 10 procent worden alle documenten van de gehele periode gecontroleerd en, indien nodig, opnieuw vervangen. Alle fouten die uit de steekproefcontrole naar boven komen worden hersteld.
In paragraaf 5.4 is het format terug te vinden dat de gemeente Beekdaelen gebruikt voor het vastleggen van de resultaten van de steekproefcontrole.
5.3 Periodieke technische controles
De gemeente controleert eens per kwartaal of:
- •
de instellingen van de centrale beheersoftware correct zijn (conform paragraaf 2.2)
- •
de scanners gebruik maken van de juiste scanprofielen
- •
de scanners in goede technische staat verkeren
Fouten die tijdens de controle worden opgemerkt worden zo snel als mogelijk verholpen.
De scanners worden maandelijks schoongemaakt door de bodes. Hiervan wordt een logboek bijgehouden. Door het regelmatig schoonmaken wordt voorkomen dat stofdeeltjes, spikkeltjes of strepen veroorzaken op de scanafbeelding.
6. Vervangingsbesluit
Het vervangingsbesluit is een besluit in de zin van artikel 1:3 Algemene wet bestuursrecht, zoals de toelichting bij de artikelen 6 en 7 van het Archiefbesluit 1995 vermeldt. Dit houdt in dat het vervangingsbesluit gepubliceerd moet worden, zodat belanghebbende(n) de gelegenheid hebben om eventueel bezwaar te maken tegen het besluit.
Vervanging wordt toegepast nadat het vervangingsbesluit is gepubliceerd.
7. Uitvoering van het vervangingsbesluit
De kwaliteit van het vervangingsproces valt of staat met de uitvoering ervan. De gemeente Beekdaelen zorgt ervoor dat de bij het vervangingsproces betrokken medewerkers bekend zijn met het handboek vervanging en in staat zijn om met het handboek te werken. De resultaten van toetsing en controles worden, indien nodig, met de betrokken medewerkers besproken.
7.1 Vernietiging van de vervangen archiefbescheiden
Artikel 26b sub 9 van de Archiefregeling verplicht de zorgdrager een beschrijving op te nemen van het proces van vernietiging van de vervangen archiefbescheiden.
De gemeente Beekdaelen vernietigd de vervangen archiefbescheiden nadat de steekproef zoals beschreven in paragraaf 5.2 met positief resultaat is afgerond en de archiefbescheiden ouder zijn dan 3 maanden.
7.2 Verklaring van vervanging
Nadat de vervanging daadwerkelijk is uitgevoerd, de originele archiefbescheiden zijn gereproduceerd en vervolgens zijn vernietigd, moet de zorgdrager zoals voorgeschreven in artikel 8 van het Archiefbesluit een verklaring van vervanging opstellen. Het College van B&W mandateert de medewerkers van team DIV van de gemeente Beekdaelen hiertoe. De verklaring van vervanging bevat de volgende drie onderdelen:
- •
Een specificatie van de vervangen archiefbescheiden.
- •
De grondslag op basis waarvan de vervanging heeft plaatsgevonden (het vervangingsbesluit).
- •
Een beschrijving van de manier waarop vervanging heeft plaatsgevonden.
In paragraaf 7.3 is het format terug te vinden dat de gemeente Beekdaelen gebruikt voor het opstellen van de verklaring van vervanging.
7.3 Format verklaring van vervanging
Ondergetekende, beheerder van de archieven van de gemeente Beekdaelen verklaart:
dat op grond van het besluit –[Decos Join-nummer B&W-besluit] van de gemeente Beekdaelen d.d. [datum besluit] de in dat besluit genoemde en hieronder gespecificeerde archiefbescheiden zijn vervanging door digitale reproducties.
Het betreft de gescande en gecontroleerde documenten van de scandatum [vul in: begindatum] t/m [vul in: einddatum], opgeslagen in het informatiesysteem [naam applicatie] met uitzonderingen van: [vul in indien van toepassing: uitzonderingen].
Deze papieren archiefbescheiden zijn vernietigd doormiddel van versnippering door het bedrijf [naam bedrijf].
Naam: [medewerker DIV]
Datum: [datum ondertekening]
Ondertekening: [medewerker DIV]
8. Beheer van het vervangingsbesluit
Wijzigingen in de werkwijze van de gemeente Beekdaelen kunnen dusdanige invloed hebben op het vervangingsproces dat het vervangingsproces moet worden herzien. Vandaar dat de gemeente Beekdaelen de geldigheid van de procedures en processen beschreven in het vervangingshandboek monitort en eventuele veranderingen zorgvuldig vastlegt.
In het periodieke Strategische Informatieoverleg (SIO) wordt als vast agendapunt besproken of er nog gewerkt wordt volgens het vervangingshandboek en/of het nodig is om het vervangingshandboek aan te passen.
8.1 Kleine wijzigingen
Kleine procedurele wijzigingen kunnen onmiddellijk doorgevoerd worden in het handboek. Deze kleine veranderingen worden bijgehouden in het logboek in hoofdstuk 10 van dit handboek. Bij het doorvoeren van kleine veranderingen wordt het vervangingsproces intern opnieuw getoetst, zodat de werkbaarheid van het handboek gewaarborgd blijft.
Het toevoegen van een nieuw addendum onder hoofdstuk 11 wordt gezien als een kleine wijziging van het handboek vervanging archiefbescheiden. Wel dienen de addenda op zichzelf vastgesteld te worden door de zorgdrager, het College van B&W, conform de richtlijn (hoofdstuk 8.2) voor grote wijzigingen.
De gemeente Beekdaelen stelt de gemeentearchivaris op de hoogte bij het doorvoeren van een kleine veranderingen. De gemeentearchivaris kan op elk moment (ongevraagd) advies geven over voorgenomen wijzigingen in het handboek.
8.2 Grote wijzigingen
Grotere wijzigingen in het vervangingsproces kunnen ertoe leiden dat er een nieuw vervangingsbesluit moet worden genomen. De gemeente Beekdaelen zal bij de volgende grote wijzigingen een nieuw vervangingshandboek opstellen en een nieuw vervangingsbesluit nemen:
- •
Als sprake is van veranderingen in wet- en regelgeving.
- •
Als de gemeente Beekdaelen het noodzakelijk acht om procedures die in het handboek vervanging archiefbescheiden zijn vastgelegd aan te passen of uit te breiden.
De gemeente Beekdaelen zal bij een grote wijziging het nieuwe handboek vervanging archiefbescheiden eerst ter advisering voorleggen aan de gemeentearchivaris.
9. Taken en verantwoordelijkheden
|
Rol |
Omschrijving verantwoordelijkheden en taken |
|
Bestuur |
De zorgdrager is verantwoordelijk voor informatie- en archiefmanagement. De zorgdrager draagt zorg voor een overkoepelend beleidsprogramma voor informatie- en archiefmanagement, de organisatorische inbedding en voldoende middelen. De zorgdrager is verantwoordelijk voor periodieke monitoring en correctie van de werking van het archief (in brede zin), inclusief het vervangingsproces. |
|
Strategisch informatieoverleg |
Bespreekt wijzigingen in wet- en regelgeving, de interne organisatie en resultaten van periodieke kwaliteitscontroles om indien nodig maatregelen te kunnen treffen om verbeteringen door te voeren of het handboek vervanging archiefbescheiden aan te passen. |
|
Gemeentearchivaris |
Houdt toezicht op- en adviseert de gemeente gevraagd en ongevraagd m.b.t. het tot stand komen, onderhouden en uitvoeren van het vervangingsproces. |
|
Adviseur informatiemanagement |
De adviseur informatiemanagement geeft advies over de inrichting van het vervangingsproces en het bewaken van de kwaliteit van de informatiehuishouding. |
|
Informatiespecialist DIV |
De informatiespecialist DIV is verantwoordelijk voor de juiste werking, kwaliteit en documentatie van het vervangingsproces. |
|
DIV-medewerker |
De DIV-medewerker is verantwoordelijk voor de uitvoering van de in het handboek vervanging archiefbescheiden vastgelegde periodieke kwaliteitscontroles. |
|
Eindgebruiker |
De eindgebruiker is verantwoordelijk voor het scannen en registreren van de te vervangen documenten. Ook zijn de eindgebruikers verantwoordelijk voor het uitvoeren van de dagelijkse kwaliteitscontroles zoals vastgelegd in het handboek vervanging archiefbescheiden. |
|
Functioneel applicatiebeheerder |
De functioneel applicatiebeheerder is verantwoordelijk voor de functionele inrichting en werking van de applicaties die nodig zijn voor de uitvoering van het vervangingsproces. |
10. Logboek kleine veranderingen
Kleine veranderingen in het vervangingsproces worden bijgehouden in onderstaande logboek.
|
Wat is gewijzigd |
Waarom is dit gewijzigd |
Door wie is dit gewijzigd |
Wanneer is dit gewijzigd |
|
Het overzicht van de scanners welke worden gebruikt in het vervangingsproces. |
Vanwege de vervanging van hardware. |
R. Hanssen, informatiespecialist |
01-03-2024 |
|
Sjabloon ‘verklaring van vervanging’. |
Om het invullen van het sjabloon te verduidelijken en ontbrekende informatie toe te voegen. |
R. Hanssen, informatiespecialist |
01-03-2024 |
|
Sjabloon ‘Controleformulier’ |
Om het invullen van het sjabloon te verduidelijken en ontbrekende informatie toe te voegen. |
R. Hanssen, informatiespecialist |
01-03-2024 |
|
Toevoegen addenda Key2Financiën |
Voor dit informatiesysteem is bepaald dat vervanging plaats dient te vinden. |
D. Krijnen, Informatiespecialist |
16-10-2024 |
|
Sjabloon ‘Verklaring van vervanging’ |
De verklaring van vervanging dient nu getekend te worden door een medewerker van team DIV. |
D. Krijnen, Informatiespecialist |
19-11-2024 |
|
|
|
|
|
|
|
|
|
|
|
|
|
|
|
|
|
|
|
|
|
|
|
|
11. Addenda
In onderstaande tabel worden addenda bijbehorend bij dit handboek vastgelegd. Deze addenda maken onderdeel uit van dit handboek en beschrijven per informatiesysteem de specifieke situatie en eventuele afwijkingen ten opzichte van dit handboekboek.
|
Unieke aanduiding |
Informatiesysteem |
Domein |
Datum vaststelling door College van B&W |
Datum in werkingtreding |
|
|
|
|
|
|
|
Z/24/201614 – 359117 |
ZorgNed |
Sociaal |
12 september 2023 |
1 oktober 2023 |
|
Z/24/210883 – 376217 |
Key2Financiën |
Dienstverlening |
3 december 2024 |
1 januari 2025 |
|
|
|
|
|
|
|
|
|
|
|
|
|
|
|
|
|
|
|
|
|
|
|
|
|
|
|
|
|
|
|
|
|
|
|
|
|
|
|
|
|
|
|
|
|
|
|
Ondertekening
Addendum handboek vervanging archiefbescheiden
‘Key2Financiën’
Inleiding
Dit document is een addendum van het handboek vervanging archiefbescheiden, bekend onder de unieke aanduiding Z/24/201614 – 359082. In dit document wordt beschreven welke aanvullende afspraken of afwijkingen ten opzichte van het handboek vervanging archiefbescheiden van toepassing zijn op een specifiek informatiesysteem.
In dit geval het informatiesysteem ‘Key2Financiën’, welk door de gemeente Beekdaelen wordt gebruikt voor de archivering van archiefbescheiden welke betrekking hebben op de uitvoering van processen binnen de afdeling financiën.
1. Reikwijdte
Dit addendum is van toepassing op de uitvoering van de verwerking van facturen in het informatiesysteem Key2Finaniën, waarbij het de vervanging van analoge inkomende facturen betreft.
Het gaat hierbij uitsluitend om documenten die op termijn vernietigd moeten worden.
De vervanging wordt in de praktijk toegepast na de inwerkingtreding van het vervangingsbesluit (incl. dit addendum).
Er is geen sprake van retrospectieve vervanging van archiefbescheiden.
2.Afwijkingen t.o.v. het handboek vervanging
|
Hoofdstuk |
Omschrijving afwijking |
|
- |
- |
3. Register van bijlagen
|
Unieke aanduiding |
Omschrijving |
|
|
|
|
Z/24/210883 - 376006 |
RM-audit (definitief) Key2Financiën door HCL |
|
Z/24/208186 - 370735 |
Metagegevensschema Key2Financiën |
De hierboven genoemde bijlagen zijn op te vragen bij de gemeente Beekdaelen, onder vermelding van de unieke aanduiding. Deze bijlagen dienen ter onderbouwing van het vervangingsbesluit.
Addendum handboek vervanging archiefbescheiden
‘ZorgNed’
Inleiding
Dit document is een addendum van het handboek vervanging archiefbescheiden, bekend onder de unieke aanduiding Z/22/184465 – 325379. In dit document wordt beschreven welke aanvullende afspraken of afwijkingen ten opzichte van het handboek vervanging archiefbescheiden van toepassing zijn op een specifiek informatiesysteem.
In dit geval het informatiesysteem ‘ZorgNed’, welk door de gemeente Beekdaelen wordt gebruikt voor de archivering van archiefbescheiden welke betrekking hebben op de uitvoering van processen binnen het sociale domein.
1. Reikwijdte
De gemeente voert met behulp van het informatiesysteem ZorgNed enkele wettelijke taken uit, te weten:
- -
WMO
- -
Jeugdwet
- -
Leerlingenvervoer
- -
Mantelzorgcomplimenten
- -
Gehandicaptenparkeerkaarten
Dit addendum is van toepassing op de uitvoering van deze wettelijke taken in het informatiesysteem ZorgNed, waarbij het de vervanging van analoge inkomende post, analoge uitgaande post en analoge documenten met een natte handtekening betreft.
Het gaat hierbij uitsluitend om documenten die op termijn vernietigd moeten worden.
De vervanging wordt in de praktijk toegepast na de inwerkingtreding van het vervangingsbesluit (incl. dit addendum), rekening houdende met de wettelijke bezwaartermijn van 6 weken.
Buiten de scope van het vervangingsproces vallen:
- •
fysieke gehandicapte parkeerkaarten (GPK) die uitgegeven, danwel geretourneerd worden. Op de GPK bevindt zich rechtsonder een hologram, welke de echtheid van de kaart aantoont. De retour gekomen GPK’s blijven in hun oorspronkelijke staat bewaard en zullen fysiek in het archief gearchiveerd worden.
Er is geen sprake van retrospectieve vervanging van archiefbescheiden.
2. Afwijkingen t.o.v. het vervangingshandboek
|
Hoofdstuk |
Omschrijving afwijking |
|
|
|
|
- |
- |
Er zijn geen afwijkingen t.o.v. het handboek vervanging archiefbescheiden.
3. Register van bijlagen
|
Unieke aanduiding |
Omschrijving |
|
|
|
|
Z/22/184465 – 329407 |
RM-audit (definitief) ZorgNed door HCL |
|
Z/23/190823 – 340021 |
Metagegevensschema ZorgNed |
De hierboven genoemde bijlagen zijn op te vragen bij de gemeente Beekdaelen, onder vermelding van de unieke aanduiding. Deze bijlagen dienen ter onderbouwing van het vervangingsbesluit.
Ziet u een fout in deze regeling?
Bent u van mening dat de inhoud niet juist is? Neem dan contact op met de organisatie die de regelgeving heeft gepubliceerd. Deze organisatie is namelijk zelf verantwoordelijk voor de inhoud van de regelgeving. De naam van de organisatie ziet u bovenaan de regelgeving. De contactgegevens van de organisatie kunt u hier opzoeken: organisaties.overheid.nl.
Werkt de website of een link niet goed? Stuur dan een e-mail naar regelgeving@overheid.nl