VTH Beleid 2024 – 2028 ‘Een integrale aanpak voor kwalitatieve dienstverlening’

Geldend van 01-08-2025 t/m heden

Intitulé

VTH Beleid 2024 – 2028 ‘Een integrale aanpak voor kwalitatieve dienstverlening’

Het college van burgemeester en wethouders van Zoetermeer heeft op 9 juli 2024 besloten:

  • 1.

    Het VTH Beleid 2024 – 2028 ‘Een integrale aanpak voor kwalitatieve dienstverlening’ en de daarbij behorende bijlagen vast te stellen, waarin de uitvoering van team VTH is geregeld:

    • -

      Bijlage B Prioriteitenlijst Toezicht en Handhaving 2024-2028

    • -

      Bijlage C Uitvoeringsprogramma 2024

    • -

      Bijlage E Landelijke Handhavingsstrategie Omgevingsrecht

    • -

      Bijlage F Beleidsstuk Toepassing Kwaliteitscriteria

    • -

      Bijlage G Toetsprotocol activiteit bouwen

    • -

      Bijlage H Methodiek constructief toetsen bouwplannen

    • -

      Bijlage I Toezichtprotocol activiteit bouwen

  • 2.

    Het raadsmemo VTH Beleid 2024-2028 en bijlagen vast te stellen en ter kennisname naar de raad te sturen.

1 MANAGEMENTSAMENVATTING

Inleiding

Voor u ligt het VTH Beleidsplan voor 2024 – 2028: ‘Een integrale aanpak voor kwalitatieve dienstverlening’. VTH staat voor vergunningen, toezicht en handhaving en dit beleidsplan is ook ingericht aan de hand van deze drie onderwerpen. In het beschrijven van de strategieën en doelstellingen is rekening gehouden met nieuwe wetgeving (Omgevingswet en Wet private kwaliteitsborging voor het bouwen), Visie Zoetermeer 2040 en andere kaders. De missie voor VTH is: ‘Collectief werken aan een veilige en leefbare stad, waarbij dienstverlening centraal staat en er omgevingsbewust en professioneel gewerkt wordt.’ Deze missie vormt de basis voor gestelde doelen in dit beleidsplan. Kwaliteit van de uitvoering van taken binnen VTH wordt geborgd door een ‘Big 8’ cyclus en risico gestuurd werken.

Vergunningverlening

Het verlenen van vergunningen is gericht op het taakveld omgevingsrecht en de Apv. Met betrekking tot omgevingsrecht gaat het bijvoorbeeld om vergunningen voor de (ver)bouw van een bouwwerk, het afwijken van het omgevingsplan, het kappen van bomen (houtopstanden), sloopveiligheid en brandveilig gebruik van panden. Bij een vergunningaanvraag in het kader van de Apv gaat het om vergunningen zoals voor het exploiteren van een horecazaak en vergunningen of ontheffingen voor het organiseren van een evenement. De doelstellingen van vergunningverlening staan de komende jaren voornamelijk in het teken van het integreren van nieuwe wetgeving en het behouden en verbeteren van dienstverlening.

Toezicht

Zodra een vergunning is verleend of een melding is gedaan, houdt de gemeente toezicht op de naleving van de omgevingsvergunning en de wet- en regelgeving. Met bouwtoezicht wordt beoogd het naleven van de bouwregelgeving op de bouwplaats en in de bebouwde omgeving (bouwhandhaving), zodat de bouwkwaliteit en leefbaarheid worden behouden. De doelstellingen van Toezicht zijn gericht op het inzetten van preventie wanneer mogelijk en het proactief oppakken van meldingen en signalen.

Handhaving

Handhaving is elke (re)actie die erop gericht is om de leefomgeving te beschermen, door de naleving van wet- of regelgeving te bevorderen en te bewerkstellingen, zo nodig door het opleggen van sancties. Bij geconstateerde overtredingen wordt gehandeld conform de Landelijke Handhavingstrategie Omgevingsrecht. De doelstellingen van Handhaving zijn gericht op het nemen van besluiten op handhavingsverzoeken binnen de daarvoor geldende termijnen, het handelen volgens de prioriteitenlijst en het inzetten op preventie wanneer mogelijk.

2 LEESWIJZER

Het VTH Beleid kan op de volgende wijze worden gelezen:

Hoofdstuk 1 – dit is de samenvatting van het gehele beleid geschreven voor management.

Hoofdstuk 2 – leeswijzer.

Hoofdstuk 3 – inleidend hoofdstuk waar een begrippenlijst is opgenomen, wettelijke- en beleidskaders zijn beschreven, ontwikkelingen worden benoemd en samenwerkingspartners worden weergeven.

Hoofdstuk 4 – beschrijft de missie en uitgangspunten van dit beleid en vergunningen, toezicht en handhaving.

Hoofdstuk 5 – hier wordt beschreven hoe VTH kwaliteit behoud en risico gestuurd te werk gaat.

Hoofdstuk 6 – in dit hoofdstuk wordt voor de uitvoering van de taken van vergunningverlening strategie en doelstellingen beschreven.

Hoofdstuk 7 – hier worden strategie en doelstellingen beschreven voor de uitvoering van de taken van toezicht.

Hoofdstuk 8 – voor de taken van handhaving wordt in dit hoofdstuk strategie en doelstellingen beschreven.

3 INLEIDING

Voor u ligt het VTH-beleidsplan 2024-2028, ‘Een integrale aanpak voor kwalitatieve dienstverlening’. ‘VTH’ staat voor vergunningen, toezicht en handhaving. Dit beleid richt zich op de fysieke leefomgeving van de gemeente Zoetermeer. Het gaat hierbij over de taken die voortvloeien uit het Omgevingsrecht en de Apv (Algemene plaatselijke verordening) inclusief bijzondere wetten. Ondanks de relatie tussen Omgevingsrecht en de Apv en openbare orde en veiligheid is een volledige integratie van deze taakvelden niet mogelijk. Voor openbare orde en veiligheid is dan ook ander beleid opgesteld namelijk: ‘Voor een veilig Zoetermeer Kadernota Veiligheidsbeleid 2023-2026’.

Op het gebied van bouwen, wonen en milieu hebben de afgelopen jaren grote veranderingen in regelgeving en de manier van werken plaatsgevonden. Ook de komende jaren zet de verandering van wetten en regels op het gebied van ruimtelijke ordening, bouwen en milieu verder door, zoals de invoering van de Omgevingswet en de Wet kwaliteitsborging (Wkb). Met dit VTH-beleid 2024-2028 is vormgegeven aan deze veranderingen voor de komende vier jaar. Hierbij staat kwalitatieve dienstverlening en integrale samenwerking centraal.

3.1 Afkortingen- en begrippenlijst

De volgende begrippen komen voor in dit beleid:

  • Apv: Algemene plaatselijke verordening;

  • Bbl: Besluit bouwwerken leefomgeving

  • Handhaving: het naleven van regelgeving, zo nodig door het opleggen van sancties. In dit beleidsstuk wordt hiermee verwezen naar juristen binnen VTH en niet naar de boa’s van team Handhaving;

  • ODH: Omgevingsdienst Haaglanden;

  • Omgevingswet: één wet die alle wetten op het gebied van leefomgeving bundelt, is per 1 januari 2024 van kracht;

  • Omgevingsplan: voorheen bestemmingsplan;

  • Preventie: het voorkomen dat regels niet worden nageleefd;

  • Toezicht: het verzamelen en beoordelen van informatie om de naleving van regelgeving te controleren;

  • Vergunning: het verlenen van toestemming voor de uitvoering van een bepaalde activiteit, al dan niet gebonden aan voorwaarden, in de vorm van een begunstigende beschikking;

  • VRH: Veiligheidsregio Haaglanden;

  • VTH: Vergunningen, Toezicht en Handhaving;

  • Wkb: Wet private kwaliteitsborging voor het bouwen.

3.2 Ontwikkelingen

Per 1 januari 2024 is nieuwe wetgeving van kracht. Daarnaast heeft gemeente Zoetermeer in 2022 een visie vastgesteld: ‘Visie Zoetermeer 2040’. Deze ontwikkelingen zijn meegenomen in dit beleid en worden hieronder kort omschreven.

Omgevingswet

Met de komst van de Omgevingswet worden er 26 bestaande wetten gebundeld op het gebied van bouwen, milieu, water, ruimtelijke ordening en natuur. Ook zullen meer activiteiten in de toekomst gereguleerd worden via algemene regels. De volgende wetten zijn samengevoegd tot de Omgevingswet:

  • 26 wetten: de Belemmeringenwet Privaatrecht, de Crisis- en herstelwet, de Interimwet stad-en-milieu-benadering, de Ontgrondingenwet, de Planwet verkeer en vervoer, de Spoedwet wegverbreding, de Tracéwet, de Wet algemene bepalingen omgevingsrecht, de Wet ammoniak en veehouderij, de Wet geurhinder en veehouderij, de Wet hygiëne en veiligheid badinrichtingen en zwemgelegenheden, de Wet inzake de luchtverontreiniging en de Wet ruimtelijke ordening;

  • de Waterwet, behalve de regelingen voor het deltaprogramma en het financiële hoofdstuk;

  • de Woningwet: bouwregelgeving;

  • de Wet milieubeheer: regelgeving over plaatsgebonden activiteiten;

  • de Monumentenwet 1988: vergunning archeologische rijksmonumenten, beschermde stads- en dorpsgezichten en archeologische monumentenzorg in bestemmingsplannen;

  • de Wet beheer rijkswaterstaatwerken: vergunning;

  • de Spoorwegwet en de Wet lokaal spoor: omgevingsregime;

  • de Wet bereikbaarheid en mobiliteit: ruimtelijke doorwerking;

  • de Wet luchtvaart: ruimtelijke beperkingen;

  • de Mijnbouwwet: milieuregelgeving voor de exclusieve economische zone en veiligheidszone;

  • gedoogplichten uit diverse wetten.

De komst van de Omgevingswet betekent dat er veel is veranderd en gaat veranderen binnen het fysieke domein. De komende jaren gaat de gemeente Zoetermeer zich inzetten om de verdere implementatie en integratie hiervan zo soepel mogelijk te laten verlopen.

Wet private kwaliteitsborging voor het bouwen

De Wet private kwaliteitsborging voor het bouwen (Wkb) gaat stapsgewijs in vanaf 1 januari 2024 (eerst bouwwerken gevolgklasse 1 (nieuwbouw) met lage risico op gevolgschade). Dit is een samenhangend stelsel van kwaliteitseisen en –procedures waarmee marktpartijen aantoonbaar garanderen dat het te realiseren bouwplan bij oplevering een bepaald kwaliteitsniveau heeft. Het kwaliteitsniveau is gerelateerd aan de bouwtechnische voorschriften en wetgeving zoals opgenomen in hoofdstuk 2 t/m 6 van het Besluit bouwwerken leefomgeving (hierna: Bbl). De wet heeft consequenties voor het vergunningentraject en op het toezicht op de naleving van vergunningen en voorwaarden. Daarmee heeft de invoering ook gevolgen voor de legestarieven. Invoering van de wet heeft aan de voorkant tot gevolg dat in het kader van vergunningverlening in principe geen bouwkundige toets meer wordt gedaan mits er aan art. 2.17 van het Bbl wordt voldaan (als voorbeeld een gelijkwaardigheidsvoorstel wordt ingediend of dat het bouwwerk een (Rijks) monument is. Daarnaast zal vanuit (bouw)toezicht, op bepaalde onderdelen van de Wkb, controle plaatsvinden op aanvraag van de kwaliteitsborger of bij twijfel met betrekking tot de bouwwerkzaamheden.

Visie Zoetermeer 2040

In januari 2022 is de Visie Zoetermeer 2040 vastgesteld. Hierin zijn zes hoofdlijnen uitgewerkt die gezamenlijk het gewenste toekomstbeeld van Zoetermeer in 2040 schetsen. Om de doelen uit deze visie te bereiken moeten de komende jaren door de gehele organisatie stappen worden genomen. Denk daarbij aan transformaties van gebouwen en woningen en gerichte nieuwbouw. In de toekomst zal VTH dan ook om advies worden gevraagd of worden er vergunningen aangevraagd om verschillende onderdelen uit de visie te realiseren.

3.3 Kaders

Bij het afhandelen van vergunningaanvragen, het houden van toezicht en het handhavend optreden vormen onder meer de volgende wetten en (beleids)documenten onze belangrijkste (beleids)kaders:

Landelijk:

  • Alcoholwet;

  • Algemene wet bestuursrecht (Awb);

  • Landelijke Handhavingstrategie Omgevingsrecht1;

  • Omgevingswet (Omgevingsregeling, Besluit Bouwwerken en Leefomgeving, Besluit Activiteiten Leefomgeving, Besluit Kwaliteit Leefomgeving);

  • Opiumwet;

  • Wet Bevordering Integriteitsbeoordelingen (Bibob);

  • Wet op de kansspelen.

Gemeente:

  • Apv;

  • Beleidsstuk toepassing Kwaliteitscriteria 2.3 Bouwtaken Gemeente Zoetermeer2;

  • Damoclesbeleid;

  • Evenementenbeleid;

  • Kappen: Beleidsregels bomen;

  • Monumenten: Erfgoedverordening 2022;

  • Besluit van het college van burgemeester en wethouders van de gemeente Zoetermeer houdende nadere regels omtrent standplaatsen;

  • Nadere regels voor het uitbaten van een terras;

  • Omgevingsplan;

  • Toetsprotocol activiteit bouwen3;

  • Welstandsnota Zoetermeer 2013.

3.4 Samenwerkingspartners

Op het gebied van vergunningen, toezicht en handhaving werkt de gemeente Zoetermeer samen met diverse externe partners. Zo wordt een deel van de werkzaamheden uitgevoerd door de ODH, de VRH en de Hoogheemraadschappen. Andere voorbeelden van organisaties waarmee wordt samengewerkt indien nodig zijn:

  • Omliggende gemeenten zoals Den Haag, Leidschendam- Voorburg, Pijnacker- Nootdorp en Midden-Delfland;

  • Provincie Zuid-Holland;

  • Politie Eenheid Den Haag.

Door regelmatig overleg en afstemming, zowel op bestuurlijk als op ambtelijk niveau, bouwt gemeente Zoetermeer voortdurend aan de relatie en de onderlinge verbanden met samenwerkingspartners.

4 MISSIE EN UITGANGSPUNTEN

In dit hoofdstuk worden de missie en visie beschreven die met de looptijd van dit beleid worden gehanteerd voor vergunningen, toezicht en handhaving.

4.1 Missie

De missie van Zoetermeer voor vergunningverlening, toezicht en handhaving is:

‘Collectief werken aan een veilige en leefbare stad, waarbij dienstverlening centraal staat en er omgevingsbewust en professioneel gewerkt wordt.’

Zoetermeer realiseert deze missie op de volgende manieren:

  • Integreren van de Omgevingswet en Wkb en hier deskundig mee om gaan.

  • Gedurende deze integratie de dienstverlening op peil houden.

  • De gemeente zet zich in om processen die snel kunnen, snel uit te voeren.

  • Aanvragen worden getoetst aan betreffende regelgeving en toezicht vindt integraal plaats. Hierbij wordt rekening gehouden met betrokkenen en wordt gekeken naar de kansen en mogelijkheden die de wet- en regelgeving te bieden heeft.

  • In het kader van dienstverlening zet de gemeente zich in om de vragen van inwoners en bedrijven duidelijk, begrijpelijk en op tijd te beantwoorden.

  • Er wordt actief gecommuniceerd over wat wel en wat niet is toegestaan en zo wordt geprobeerd het naleefgedrag te beïnvloeden.

4.2 Visie

Bij het opstellen van dit beleid is rekening gehouden met de onderstaande uitgangspunten als visie.

Betrouwbaar en duidelijk

De afdeling wil een betrouwbare en transparante partner zijn voor haar burgers, partners en bedrijven. Van essentieel belang hierin is dat de afdeling duidelijk en transparant is. Dit wordt gedaan middels de BIG-8 beleidssystematiek (zie hoofdstuk 5.1).

Collectief

Vergunningen, toezicht en handhaving is er voor alle Zoetermeerders en bezoekers van onze stad. De uitvoering van de taken wordt deels gebaseerd op signalen die door burgers, partners en bedrijven en andere belanghebbenden worden afgegeven. Hierdoor wordt collectief gewerkt aan een veilige en leefbare stad.

Integraal

De samenwerking met andere afdelingen binnen de gemeente en partners wordt bevorderd zodat zaken zoveel mogelijk integraal benaderd worden. Samenwerking bestaat onder andere uit het delen van informatie en het afstemmen van werkzaamheden. Diverse disciplines zijn gezamenlijk verantwoordelijk voor een veilige en leefbare stad. Met de inwerkingtreding van de Omgevingswet wordt de integrale samenwerking verbeterd waar nodig.

Effectief en efficiënt

Processen die snel kunnen, worden snel uitgevoerd. Daarnaast wordt geprobeerd het gewenste resultaat te bereiken tegen de minste kosten, met inachtneming van de wettelijke taakstellingen. Eerder wordt genoemd dat de dienstverlening op peil gehouden wordt met komst van de Omgevingswet. In het kader hiervan worden indien nodig processen vereenvoudigd en efficiënter ingericht en consequent uitgevoerd.

Preventief

De maatschappelijke kosten om een overtreding te beëindigen en/of de ontstane schade te herstellen zijn doorgaans hoger dan de kosten ter voorkoming van een overtreding. Hierom wordt geïnvesteerd in de preventie van overtredingen en de zorgvuldige toetsing van vergunningaanvragen, zodat er minder toezicht en handhaving noodzakelijk is en de negatieve maatschappelijke effecten van overtredingen zich niet of minder voordoen.

Proportionele uitvoering

Om een betrouwbare partner te zijn voor burgers, partners en het bedrijfsleven wordt bij iedere overtreding gekeken wat proportioneel is om de overtreding te laten eindigen. Daarnaast wordt bij gelijke omstandigheden gelijk gehandeld. Echter is niet elke overtreding hetzelfde dus moet per situatie gekeken worden naar de omstandigheden.

5 BORGING MIDDELEN EN KWALITEIT VTH

Sinds 2014 is een stijgende lijn geconstateerd in het aantal aanvragen. De komende jaren zullen de processen binnen VTH meer uitdagingen met zich meebrengen vanwege de integratie van nieuwe wetgeving. Omdat de gemeente de kwaliteit wil borgen en verantwoord wil omgaan met middelen, wordt hier aandacht aan besteed in dit hoofdstuk door middel van de ‘BIG 8’ en gestelde prioriteiten in de bijlage (bijlage B). Daarnaast wordt ook risico gestuurd gewerkt, dit wordt aan het eind van dit hoofdstuk beschreven.

5.1 BIG 8

Dit VTH-beleidsplan is gebaseerd op de zogenaamde ‘BIG 8’ (zie figuur 1). Dit is een dubbele plan-do-check-act cyclus waarbij beleid en uitvoering met elkaar worden verbonden. Door het volgen van de BIG 8 worden werkzaamheden doelmatig en planmatig uitgevoerd. Daarnaast zorgt het evaluatieonderdeel van deze cyclus ervoor dat het beleid steeds blijft aansluiten op de uitvoeringspraktijk.

afbeelding binnen de regeling

Figuur 1: BIG-8

De BIG-8 systematiek maakt onderscheid tussen een jaarlijkse (onderste cirkel) en een meer jaarlijkse cyclus (bovenste cirkel). De meer jaarlijkse cyclus bevat de langere termijn doelen en is meer beleidsmatig en strategisch van aard. De jaarlijkse cyclus is een uitvoeringscyclus van planning, uitvoering en verslaglegging waarbinnen sneller geschakeld en aangepast kan worden. Onderdeel van deze uitvoeringscyclus is het jaarlijkse uitvoeringsprogramma, welke in de bijlage C is opgenomen.

5.2 Risico gestuurd VTH

De gemeente Zoetermeer zet de beschikbare capaciteit in daar waar de risico’s het grootst zijn en waar deskundigheid en kennis het meest gevraagd zijn. Dit is risico gestuurd werken. Er wordt gekeken naar de impact en omvang wanneer onverhoopt iets misloopt. Landelijk zijn hiervoor criteria vastgesteld om inzicht te krijgen in de effecten bij een calamiteit bij verschillende activiteiten. Op deze manier wordt op een verantwoorde manier capaciteit ingezet voor een veilige en gezonde bebouwde leefomgeving.

5.2.1 Risico gestuurd bij vergunningverlening

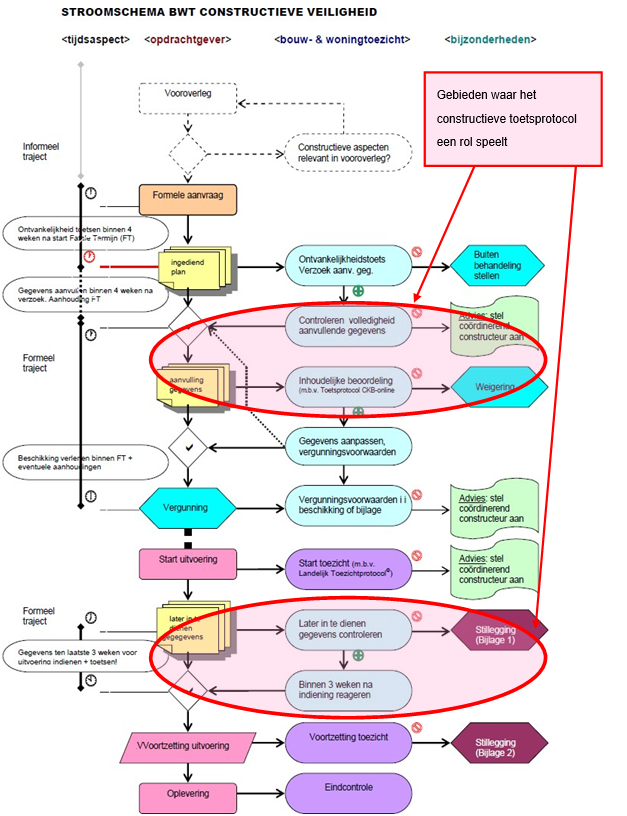
Bij het verlenen van vergunningen wordt gekeken naar vaste prioritering en bijbehorende toetsniveaus, indien nodig wordt maatwerk geleverd. Wanneer er hoge risico’s zijn wordt intensief getoetst en waar minder risico’s zijn wordt een globale uitgangspuntentoets uitgevoerd. Het toetsen van risico’s en bijbehorende toetsniveaus wordt beschreven in bijlage G, Toetsprotocol activiteit bouwen. Evenementenvergunningen worden getoetst door middel van de behandelscan van de VRH. Hier wordt ook rekening gehouden met risico’s, dit wordt beschreven in hoofdstuk 6.3.1.

5.2.2 Risico gestuurd bij toezicht en handhaving

Aan elke prioriteit is een niveau van toezicht verbonden: op activiteiten met hoge risico’s wordt een algehele controle van alle onderdelen uitgevoerd; waar minder risico’s zijn, worden steekproefsgewijs controles uitgevoerd. Met bouwtoezicht wordt beoogd het naleven van de wet- en regelgeving op de bouwplaats en in de bebouwde omgeving (bouwhandhaving). Dit wordt gedaan door toezicht te houden bij bestaande bouw, nieuwbouw en verbouw. Tijdens het bouwtoezicht wordt het gebouw/het bouwwerk getoetst aan de geldende wet- en regelgeving en de geldende vergunningsvoorschriften (Omgevingswet en de vier Algemene Maatregel van Bestuur). De technische bouwtoezicht voor gevolgklasse 1 (nieuwbouw onder hoofdstuk 2 t/m 6 van het Bbl) is per 1 januari 2024 overgegaan naar een private kwaliteitsborger. De toezichthouder van de gemeente heeft nog wel het toezicht op de omgeving rondom de bouwplaats en de overige aspecten die vallen in hoofdstuk 1, 7 en 8 van het Bbl waaronder de veiligheid ondergebracht is. In bijlage I4, Toezichtprotocol activiteit bouwen, wordt beschreven welke toezichtniveaus er zijn. Door risico gestuurd werken bij toezicht heeft dit een positief effect op risico gestuurd werken bij handhaving (bijvoorbeeld situaties met hoog risico worden gesignaleerd door toezicht en deze komen terecht bij handhaving). Hierdoor worden zoveel mogelijk onderwerpen behandeld die prioriteit hebben.

5.3 Wet VTH

Medio 2016 is de Wet Vergunningen, Toezicht en Handhaving (wet VTH) in werking getreden. Vanaf 1 januari 2024 valt deze wet onder de Omgevingswet. Deze wet heeft als doel om randvoorwaarden te creëren voor gemeenten en provincies om tot een hogere kwaliteit te komen van de uitvoering van vergunningverlening, toezicht en handhaving. Om dit te bereiken zijn er landelijke kwaliteitseisen ontwikkeld, de Kwaliteitscriteria 2.3. Op basis hiervan zijn afspraken gemaakt over de minimale kwaliteit van de uitvoering van de VTH-taken. Dit geldt ook voor taken die worden uitgevoerd door ketenpartners zoals genoemd in hoofdstuk 3.4.

De wet VTH bepaalt dat voor de taken die gemeenten wettelijk verplicht hebben overgedragen aan een Omgevingsdienst (de basistaken) de gemeenteraad een verordening moet vaststellen. Aan deze verplichting heeft de gemeente voldaan door de ‘Verordening uitvoering handhaving (omgevingsrecht) gemeente Zoetermeer’ vast te stellen. Voor de taken die de gemeente Zoetermeer zelf uitvoert, geldt deze plicht voor een verordening niet. Voor deze taken heeft het college van burgemeester en wethouders een zorgplicht. Hiervoor is het Beleidsstuk Toepassing Kwaliteitscriteria 2.3 opgesteld5. In het jaarlijkse uitvoeringsprogramma VTH wordt over de uitvoering van onze zorgplicht gerapporteerd.

6 VERGUNNINGVERLENING

In dit hoofdstuk staat vergunningverlening centraal. Het gaat bijvoorbeeld om vergunningen gericht op het taakveld omgevingsrecht, zoals vergunningen voor de (ver)bouw van een bouwwerk, het afwijken van het omgevingsplan, het kappen van bomen (houtopstanden), sloopveiligheid en brandveilig gebruik panden. Daarnaast gaat het om vergunningen gericht op het taakveld Apv, zoals vergunningen voor het exploiteren van een horecazaak en vergunningen of ontheffingen voor het organiseren van een evenement. Dit staat beschreven in paragraaf 6.3.

6.1 Vergunningenstrategie

De vergunningenstrategie biedt handvatten voor de behandeling van vergunningsaanvragen en meldingen. Daarnaast zorgt deze strategie voor de borging van een eenduidige en duidelijke uitvoering.

De strategie met betrekking tot vergunningsaanvragen en meldingen is als volgt:

  • vergunningverlening is afgestemd op landelijke regelgeving en kaders en eigen beleidskaders;

  • bij het verlenen van vergunningen wordt rekening gehouden met landelijke prioritering (dit staat beschreven in bijlage G, Toetsprotocol activiteit bouwen);

  • per geval wordt beoordeeld of er sprake is van een complexe of een eenvoudige situatie;

  • verleende vergunningen zijn helder en begrijpelijk voor burgers en bedrijven en digitaal beschikbaar en daarnaast ook handhaafbaar;

  • het uitgangspunt is om beleid en wet- en regelgeving toe te passen. Wanneer wettelijke voorschriften in specifieke situaties onvoldoende voorzien, wordt zoveel mogelijk maatwerk ingezet. Ter voorkoming van het rechtsongelijkheidsargument vergen maatwerkbesluiten een zorgvuldige motivering.

6.2 Omgevingsrecht

In de wet- en regelgeving is bepaald voor welke activiteiten inwoners en bedrijven een vergunning moeten aanvragen om ze te mogen uitvoeren of ondernemen. Sinds een aantal jaren is een stijging van het aantal aanvragen zichtbaar en worden aanvragen ook complexer. Zo wordt er bijvoorbeeld meer binnenstedelijk gebouwd en dit zijn complexere aanvragen. Met de komst van nieuwe wetgeving en de stijging van het aantal aanvragen kunnen doorlooptijden van aanvragen langer duren en is het een uitdaging om binnen de wettelijke beslistermijnen een besluit te nemen.

6.2.1 Omgevingswet en Wkb

De Omgevingswet heeft onder meer als doel om de wetgeving binnen het omgevingsrecht te bundelen. Ook zullen steeds meer activiteiten in de toekomst gereguleerd worden via algemene regels, waardoor minder vaak een vergunning nodig zal zijn. De komst van de Omgevingswet betekent dat er veel gaat veranderen binnen het fysieke domein. De komende jaren moet de gemeente Zoetermeer zich inzetten om de verdere implementatie hiervan zo soepel mogelijk te laten verlopen.

De Wkb wordt tegelijk met de Omgevingswet ingevoerd. De Wkb wordt gefaseerd ingevoerd. Dit is een samenhangend stelsel van kwaliteitseisen en –procedures waarmee marktpartijen aantoonbaar garanderen dat het te realiseren bouwplan bij oplevering een bepaald kwaliteitsniveau heeft. Het kwaliteitsniveau is gerelateerd aan de bouwtechnische voorschriften van het Besluit bouwwerken leefomgeving.

6.2.2 Omgevingsvergunningen

Voor activiteiten moeten inwoners en bedrijven een vergunning aanvragen om ze te mogen uitvoeren of ondernemen. Voorbeelden hiervan kunnen zijn het bouwen van een bouwwerk of het kappen van een boom. Bij het aanvragen van een omgevingsvergunning zijn door wet- en regelgeving vastgestelde afhandelingstermijnen bepaald.

6.2.3 Doelstellingen vergunningverlening omgevingsrecht

De volgende doelstellingen worden gesteld gedurende de looptijd van dit beleid:

  • Integratie van de Omgevingswet en Wkb. Deze wetswijziging brengt grote veranderingen met zich mee en zullen zorgen voor onvoorziene omstandigheden, hier wordt rekening mee gehouden.

  • Het klanttevredenheidsonderzoek wordt gedurende een kalenderjaar afgenomen onder aanvragers van vergunningen binnen het omgevingsrecht. Het streven is om minimaal een 7 te scoren.

  • De uitkomsten van het klanttevredenheidsonderzoek worden gebruikt om dienstverlening te verbeteren.

  • Dienstverlening op peil houden met de komst van de Omgevingswet en de Wkb.

  • In het kader van dienstverlening wordt onderzocht hoe het proces rondom het aanvragen en het verlenen van vergunningen verbeterd kan worden.

  • 99% van de vergunningen wordt binnen de wettelijke termijn verleend.

  • Zichtbaarheid van vergunningverlening blijft de komende jaren onder de aandacht gebracht worden en waar nodig vergroot.

6.3 Apv en Bijzondere wetten

In de Apv kan de gemeente extra regels binden aan activiteiten in de leefomgeving. Het gaat dan om activiteiten die sterk plaatsgebonden zijn en niet op een andere wijze zijn gereguleerd, zoals bijvoorbeeld evenementen en het voorkomen van overlast (bijvoorbeeld omtrent honden). Daarnaast is in landelijke regelgeving in verschillende wetten ruimte gelaten voor de gemeenten om onafhankelijk een besluit te nemen. De werkzaamheden rondom de Apv zijn hierdoor zeer divers maar hebben als doel om veilig, gezond en duurzaam te wonen, werken en leven. Wanneer het gemeentelijk Omgevingsplan van kracht wordt, vervallen de Apv-bepalingen die betrekking hebben op de fysieke leefomgeving.

Naast de Apv is er een categorie wetten die de bijzondere wetten wordt genoemd en op grond waarvan de burgemeester of het College bevoegd is om vergunningen te verlenen. Een voorbeeld hiervan is de Wet op de kansspelen.

6.3.1 Evenementenvergunningen

In Zoetermeer worden drie categorieën evenementen en een meldingsplicht onderscheiden. De indeling in categorieën gebeurt op basis van de zogeheten behandelscan van de VRH. Deze is terug te vinden in de ‘Verordening op de heffing en invordering van leges 2024’. Hierbij wordt gekeken naar factoren als bezoekersaantallen, de locatie waar het evenement plaatsvindt en de activiteiten die ontplooid worden. Op basis van de indeling worden adviezen gevraagd aan politie, VRH, ODH en gemeentelijke afdelingen. Deze adviezen worden verwerkt in de vergunning en de daarbij behorende voorschriften. De indeling in categorieën ziet er in grote lijnen als volgt uit:

Categorie

Omschrijving

Voorbeeld

Vergunning of melding

Meldings-plicht

Kleinschalig

Straatfeest

Melding

A

Regulier evenement: Evenement waarbij het (zeer) onwaarschijnlijk is dat die gebeurtenis leidt tot risico’s voor de openbare orde, de openbare veiligheid, de volksgezondheid of het milieu en maatregelen of voorzieningen vergen van het daartoe bevoegde gezag om die dreiging weg te nemen of de schadelijke gevolgen te beperken.

Braderie

Vergunning

B

Aandachtsevenement: Evenement waarbij het, zonder afdoende te treffen maatregelen, mogelijk is dat die gebeurtenis leidt tot risico’s voor de openbare orde, de openbare veiligheid, de volksgezondheid of het milieu en maatregelen of voorzieningen vergen van het daartoe bevoegde gezag om die dreiging weg te nemen of de schadelijke gevolgen te beperken.

Veteranendag

Vergunning

C

Risicovol evenement: Evenement waarbij het, zonder afdoende te treffen maatregelen, (zeer) waarschijnlijk is dat die gebeurtenis leidt tot risico’s voor de openbare orde, de openbare veiligheid, de volksgezondheid of het milieu en maatregelen of voorzieningen vergen van het daartoe bevoegde gezag om die dreiging weg te nemen of de schadelijke gevolgen te beperken.

Bevrijdingsfestival

Vergunning

De organisatoren van terugkerende evenementen vormen een belangrijke doelgroep, met name voor vergunningverlening en handhaving. Met deze partijen wordt in een vroeg stadium besproken wat de plannen en wensen zijn. Dit zorgt ervoor dat de realisatiemogelijkheden en de benodigde vergunning(en) voor alle betrokkenen inzichtelijk worden. Tevens wordt veel aandacht besteed aan de evaluatie van evenementen en het proces van vergunningverlening.

6.3.2 Exploitatievergunning

De exploitatievergunning is ontstaan om verstoringen van de openbare orde en ondermijnende activiteiten te voorkomen. Deze vergunning biedt de mogelijkheid preventief te toetsen of de exploitatie van een horecabedrijf zich verdraagt met het woon- en leefmilieu ter plaatse. Hiermee kan de leefomgeving worden gewaarborgd.

Bij de vergunningverlening wordt o.a. gelet op de aard van de inrichting, de mate van de te constateren overlast, het karakter van de omgeving (de straat en de wijk) en de (justitiële) achtergrond van de beheerder. Bij de aard van de inrichting wordt gekeken naar het soort horeca (bijvoorbeeld discotheek of lunchroom) in relatie tot overlast en het omgevingsplan. Bij de mate van overlast valt te denken aan de sluitingstijden die de exploitant hanteert, overlast van bezoekers die buiten roken en overlast door parkeren en verkeerslawaai. Bij het karakter van de omgeving moet bijvoorbeeld worden gedacht aan de verkeerssituatie, aantal beschikbare parkeerplaatsen voor bezoekers, afstand tot woningen en breedte van de straat.

6.3.3 Ondermijningsvergunning

De burgemeester kan gebouwen of gebieden aanwijzen waarin voor het uitoefenen van bepaalde bedrijfsmatige activiteiten een vergunning nodig is. Ook kan hij bedrijfsmatige activiteiten aanwijzen, dus zonder een combinatie met gebouwen of gebieden, waar voor het uitoefenen ervan een vergunning nodig is.

6.3.4 Doelstellingen Apv

De volgende doelstellingen worden gesteld gedurende de looptijd van dit beleid:

  • Jaarlijks wordt een evenementenkalender opgesteld.

  • Organisatoren worden geattendeerd op jaarlijks terugkerende evenementen in verband met aanvraagtermijnen. Tevens worden zij geattendeerd op het tijdig indienen van aanvragen.

  • Mogelijkheden onderzoeken tot het uitbreiden van de kaders voor het in aanmerking komen voor een melding in plaats van een evenementenvergunning.

  • Streven naar het verstrekken van 90% van de evenementenvergunningen minimaal vier weken voor het evenement.

  • Onderzoeken of het mogelijk wordt om evaluatie te organiseren naar behoefte.

  • In het kader van dienstverlening wordt onderzocht hoe het proces rondom het aanvragen en het verlenen van vergunningen verbeterd kan worden.

7 TOEZICHT

In dit hoofdstuk staat toezicht centraal. Het toezicht gaat met name om de controle op de naleving en uitvoering van verleende vergunningen, zonder vergunning gerealiseerde bouwwerken en strijdig gebruik met omgevingsplannen. Daarnaast bevordert toezicht het naleefgedrag van regels door inwoners en bedrijven. In paragraaf 7.2 en 7.3 worden respectievelijk de preventieve werking van toezicht en toezicht voor het taakveld omgevingsrecht nader besproken.

7.1 Toezichtstrategie

De gemeente heeft een verplichte verantwoordelijkheid bij de naleving van wet- en regelgeving. Zodra een vergunning is verleend of een melding is gedaan, houdt de gemeente toezicht op de naleving van de omgevingsvergunning en de wet- en regelgeving. Met komst van de Wkb zal voor gevolgklasse 1 vanuit (bouw)toezicht controle plaatsvinden op aanvraag van de kwaliteitsborger of bij twijfel met betrekking tot de bouwwerkzaamheden. Met bouwtoezicht wordt beoogd het naleven van de bouwregelgeving op de bouwplaats en in de bebouwde omgeving (bouwhandhaving) zodat de bouwkwaliteit en leefbaarheid worden behouden. Dit zorgt ervoor dat de activiteiten die worden gerealiseerd aan de geldende wet- en regelgeving en de geldende vergunningsvoorschriften (Omgevingswet en de vier Algemene Maatregel van Bestuur) voldoen in het kader van omgevingsveiligheid, leefbaarheid en gezondheid. De manier en intensiteit van het houden van toezicht is verwerkt in het Toezichtprotocol activiteit bouwen6 (bijlage I). Door de hoeveelheid wetten en regelgeving en de diversiteit en complexiteit ervan, is het van belang dat prioriteiten gesteld worden. En dienen middelen zo effectief en efficiënt mogelijk te worden ingezet.

7.1.1. Manieren van toezicht

Toezicht kan op verschillende manieren plaatvinden. Afhankelijk van de situatie kan worden gekozen voor één van de volgende strategieën:

  • activiteitgericht: toezicht op basis van een bepaalde activiteit, bijvoorbeeld aan de hand van een verleende vergunning en wet- en regelgeving;

  • gebiedsgericht: aanpakken van gebied specifieke problematiek, bijvoorbeeld in een straat, wijk of industrie/bedrijventerrein;

  • branche/themagericht: toezicht op basis van een bepaald thema, zoals bijvoorbeeld illegale detailhandel o.b.v. het omgevingsplan.

7.1.2. Signalen

Daarnaast kunnen er vanuit de maatschappij signalen binnenkomen. Deze signalen kunnen bestaan uit vragen, verzoeken, meldingen en uit algemene ontwikkelingen en/of voorvallen. De volgende interacties tussen de gemeente en burgers of ondernemers kunnen begrip en draagvlak voor de naleving van wet- en regelgeving teweegbrengen:

  • signalen die niet anoniem zijn ingediend krijgen altijd een terugkoppeling;

  • signalen die anoniem zijn ingediend en die niet direct betrekking hebben op veiligheid worden niet in behandeling genomen;

  • signalen die niet tot het takenpakket van de gemeente behoren worden doorgezet naar de verantwoordelijke (overheids)organisatie. De verdere afhandeling van het signaal is de verantwoordelijkheid van de desbetreffende afdeling of organisatie. De gemeente zal de melder mededelen dat het signaal is doorgezonden aan de verantwoordelijke (overheids)organisatie.

7.2 Preventieve werking

Toezicht heeft in het kader van handhaving tevens een preventieve werking die eruit bestaat dat wettelijke voorschriften worden nageleefd zonder enige sanctionering. Overtredingen kunnen zo al in een vroeg stadium worden voorkomen, dit blijkt ook in de praktijk. Hierom wordt altijd eerst overwogen of problemen kunnen worden opgelost zonder dat er formele stappen gezet dienen te worden. Hierbij worden inwoners en bedrijven bewogen geen overtredingen te begaan. Dat wordt gedaan door de inzet van de volgende instrumenten:

  • controleren of aan de regels wordt voldaan

  • (Op grond van de Awb (artikel 5:11) zijn toezichthouders en bouwinspecteurs bevoegd om bij de controle ter plaatse o.a.: alle plaatsen, behalve woningen, te betreden, identificatie te vragen, gegevens in te zien, onderzoek te doen.);

  • actieve communicatie;

  • bemiddelende gesprekken;

  • waarschuwen.

Wanneer de bovenstaande instrumenten niet het gewenste resultaat bereiken kunnen er vervolgstappen worden gezet in de vorm van handhaving (zie hoofdstuk 8).

7.3 Doelstellingen toezicht

De volgende doelstellingen worden gesteld met de looptijd van dit beleid:

  • Integratie van de Omgevingswet en Wkb.

  • Inzetten op preventie middels waarschuwingen en gesprekken om te zorgen dat de wetgeving wordt nageleefd. Bemiddelen voor wordt overgegaan tot het opleggen van sancties.

  • Proactief oppakken van signalen en meldingen.

  • Door het bepalen van prioriteiten kan gedurende dit beleid aandacht worden besteed aan gericht toezicht houden volgens de prioriteitenlijst.

8 HANDHAVING

In dit hoofdstuk staat handhaving gericht op het omgevingsrecht centraal. Indien tijdens het toezicht houden wordt geconstateerd dat een activiteit in strijd is met de wet- en regelgeving of vergunningvoorschriften volgt (bestuursrechtelijke) handhaving. Het gaat o.a. om het aanschrijven van overtreders op grond van wet- en regelgeving. In paragraaf 8.2 en 8.3 worden respectievelijk het sanctioneren en gedogen van activiteiten nader besproken.

8.1 Handhavingstrategie

Handhaving is elke (re)actie die erop gericht is om de leefomgeving te beschermen, door de naleving van het bij of krachtens wet- of regelgeving geldende recht te bevorderen en te bewerkstellingen, zo nodig door het opleggen van sancties. Dit wordt gedaan door te controleren of de regelgeving wordt nageleefd. Handhaven is van cruciaal belang in de waarborging van de kwaliteit van de fysieke leefomgeving. Handhaven versterkt het vertrouwen in naleving en draagt bij aan de geloofwaardigheid, betrouwbaarheid en integriteit van de overheid. Daarnaast is handhaving nodig om de rechtszekerheid en gelijke behandeling van inwoners te garanderen.

Bij geconstateerde overtredingen wordt gehandeld conform de Landelijke Handhavingstrategie Omgevingsrecht (te vinden in bijlage E, vastgesteld samen met dit beleid). Dit biedt:

  • een helder overzicht van welk type sanctie wordt toegepast bij welke overtreding;

  • rechtszekerheid, zowel voor de overtreder als voor de gemeente Zoetermeer, als derde belanghebbende;

  • rechtsgelijkheid (bij een overtreding in Zoetermeer wordt zoveel mogelijk hetzelfde gehandeld en gesanctioneerd als in veel andere gemeenten).

De ketenpartners, zoals beschreven in hoofdstuk 3.4, houden zich ook aan deze vastgestelde strategie.

8.2 Sanctiestrategie

Als de regelgeving niet wordt nageleefd en toezicht niet leidt tot naleving van de regels, dan kunnen de volgende sanctie-instrumenten worden ingezet:

  • waarschuwing: een schriftelijke waarschuwing waarbij de gemeente aangeeft welke situatie is geconstateerd en wat de benodigde maatregelen zijn om deze overtredingen ongedaan te maken;

  • last onder dwangsom: de overtreder krijgt een opdracht (last) om binnen een bepaalde tijdsperiode een overtreding te beëindigen. Indien de overtreder dit niet doet dan is deze aan de gemeente een dwangsom verschuldigd. De last onder dwangsom betreft een herstelsanctie;

  • last onder bestuursdwang: de overtreder krijgt een opdracht (last) om binnen een bepaalde tijdsperiode een overtreding te beëindigen. Indien de overtreder dit niet doet dan maakt de gemeente (ketenpartner) een einde aan de overtreding, waarbij de kosten eventueel worden verhaald op de overtreder. De last onder bestuursdwang betreft een herstelsanctie;

  • bestuurlijke boete: de bestuurlijke boete is een geldstraf die de gemeente kan opleggen als iemand de wet overtreedt.

Voor de handhaving van overtredingen van een aantal bijzondere wetten zijn er specifieke handhavingsarrangementen opgesteld.

Om de strategie van sanctie-instrumenten te bepalen wordt enerzijds naar het gedrag van de overtreder gekeken en anderzijds naar de ernst van de overtreding. Dit is vastgelegd in de ‘interventiematrix’ die deel uitmaakt van de Landelijke Handhavingsstrategie (bijlage E). De bewust gemaakte overtredingen met ernstige gevolgen worden zwaarder aangepakt. Bij de inzet van strafrechtelijke instrumenten is een nauwe samenwerking met de politie en het Openbaar Ministerie vereist.

8.3 Gedogen

In bepaalde gevallen en bij uitzondering mag worden overgegaan tot gedogen. Zodra de reden tot gedogen niet langer aanwezig is, moet binnen redelijke termijn tot handhaving worden overgegaan. Ook kan de noodzaak om te gedogen weggenomen worden door de situatie te legaliseren. Is (tijdelijke) legalisering van de overtreding mogelijk dan heeft dit altijd de voorkeur boven gedogen.

Bij gedogen wordt het volgende gehanteerd:

  • gedogen gebeurt in beginsel altijd in de vorm van een schriftelijke verklaring;

  • in de schriftelijke verklaring wordt een zorgvuldige kenbare belangenafweging opgenomen;

  • de schriftelijke verklaring is duidelijk over de gedragingen en activiteiten die gedoogd worden, de (eind)termijnen en de voorwaarden die aan het gedogen gesteld worden (op de naleving ervan wordt toezicht gehouden).

8.4 Doelstellingen handhaving

De volgende doelstellingen worden gesteld met de looptijd van dit beleid:

  • Integreren van de Omgevingswet en Wkb.

  • 90% van alle schriftelijk ingediende handhavingsverzoeken binnen de daarvoor geldende termijn een besluit wordt genomen.

  • Inzetten op preventie middels waarschuwingen en gesprekken om te zorgen dat de wet wordt nageleefd. Bemiddelen voor wordt overgegaan tot het opleggen van sancties.

  • Door het bepalen van prioriteiten kan gedurende dit beleid aandacht worden besteed aan gericht handhaven volgens de prioriteitenlijst.

Dit VTH-beleidsplan incl. bijlagen vervangt het VTH-beleidsplan 2019-2023, ‘Een omgevingsbewuste en professionele dienstverlening’. Indien u vragen heeft over de inhoud van het beleid kunt u contact opnemen met de afdeling Veiligheid, Vergunningen en Handhaving (VVH) via telefoonnummer 14079.

Ondertekening

Bijlage B Prioriteitenlijst Toezicht en Handhaving 2024-2028

afbeelding binnen de regeling

Bijlage C - Uitvoeringsprogramma VTH 2025

Dit Uitvoeringsprogramma is een bijlage bij het Vergunningen, Toezicht en Handhavingsbeleid 2024 – 2028, Een integrale aanpak voor kwalitatieve dienstverlening.

Voor u ligt het Uitvoeringsprogramma Vergunningverlening, Toezicht en Handhaving (VTH) 2024 - 2028. Dit Uitvoeringsprogramma geeft een vooruitblik op de VTH-activiteiten die de komende jaren worden uitgevoerd. De doelen die in het VTH Beleid worden beschreven zijn hier dan ook in meegenomen. Deze doelstellingen zijn verdeeld, net zoals in het beleid, in vergunningverlening (omgevingsrecht en Apv en bijzondere wetten), toezicht en handhaving. Jaarlijks wordt aan de verschillende doelen gewerkt om na vier jaar, de looptijd van het VTH Beleid 2024-2028, alle doelstellingen te hebben behaald. Jaarlijks wordt het Uitvoeringsprogramma bijgewerkt en wordt de voortgang vastgelegd. Er wordt een evaluatie verwerkt en er wordt vooruit gekeken naar het komende jaar waarin ook aan de doelstellingen wordt gewerkt.

  • A.

    Vergunningverlening – Omgevingsrecht

Doelstelling

Duur

Voortgang

Integratie van de Omgevingswet en Wkb. Deze wetswijziging brengt grote veranderingen met zich mee en zullen zorgen voor onvoorziene omstandigheden, hier wordt rekening mee gehouden.

2024 – 2028

Toelichting doelstelling

De Omgevingswet en Wkb zijn sinds 1 januari 2024 van kracht. Deze wetten zijn hiermee geïmplementeerd. De verdere integratie van de Omgevingswet en Wkb wordt gedaan aan de hand van regionale werkafspraken en het aanpassen van interne processen. Hiermee heeft VTH zich voorbereid op de komst van de Omgevingswet en de Wkb. Hier wordt sinds 1 januari 2024 ervaring in opgedaan. Door continu te monitoren en waar nodig de processen aan te passen wordt dienstverlening op peil gehouden en wordt deze de komende jaren verder verbeterd.

Evaluatie 2024

In 2024 zijn verschillende trainingen gedaan wegens de komst van nieuwe wetgeving. Ook zijn er, en worden er nog steeds, verschillende webinars gevolgd. Voorbeelden van trainingen zijn incompany trainingen over casuïstiek, trainingen van externe partijen zoals de ODH en trainingen over de Wkb. Daarnaast is in 2024 het proces rondom het Omgevingsoverleg (met de Omgevingstafel) ingericht. Dit betreft ook het de digitale inrichting hierachter. Ook zijn afgelopen jaar diverse beleidsregels aangepast op basis van de nieuwe wetgeving.

Uitvoering 2025 – 2026 

Komende periode worden ook nog verbeteringen in processen, sjablonen en beleidsregels doorgevoerd waar nodig. De verwachting is dat dit eind 2025 wordt afgerond. Daarnaast wordt rekening gehouden met ontwikkelingen die op het vlak van nieuwe wet- en regelgeving nog kunnen komen. Hier moet Vergunningverlening dan op reageren door dit ook te integreren of verbeteringen te doen in bestaande processen.

Het klanttevredenheidsonderzoek wordt gedurende een kalenderjaar afgenomen onder aanvragers van vergunningen binnen het omgevingsrecht. Het streven is om minimaal een 7 te scoren.

2024 – 2028

Toelichting doelstelling

Met de inwerkingtreding van de Omgevingswet is de verwachting dat de dienstverlening in de eerste instantie achteruit zal gaan ten opzichte van Wet algemene bepalingen omgevingsrecht (Wabo). Echter met het combineren van andere doelen (zoals de uitkomsten van het klanttevredenheidsonderzoek gebruiken om dienstverlening te verbeteren en het continu monitoren van bestaande processen) wordt dienstverlening verbeterd en daarmee zullen de cijfers van de klanttevredenheidsonderzoeken stijgen. Het klanttevredenheidsonderzoek wordt naar alle aanvragers verzonden die een vergunning hebben aangevraagd op basis van de Omgevingswet.

Evaluatie 2023 – 2024

Gemiddeld geven respondenten in 2023 het rapportcijfer 6,5 voor de afhandeling van hun aanvragen of meldingen door de gemeente. Dit is iets hoger dan in 2022, gelijk aan het gemiddelde van 2021, en iets lager dan in de jaren daarvóór. In 2022 geven respondenten een gemiddeld rapportcijfer van een 6,2 voor de afhandeling van hun aanvragen of meldingen. Het klanttevredenheidsonderzoek van 2024 is afgenomen, maar de uitkomsten hiervan zijn nog niet bekend. Ook is het klanttevredenheidsonderzoek in 2024 verbeterd waardoor, nog meer dan eerst, de juiste vragen worden gesteld zodat deze gebruikt kunnen worden in het verbeteren van processen en het vergroten van dienstverlening.

Uitvoering 2025 – 2026

Het onderzoek van 2024 wordt verwerkt in een rapportage en deze wordt vervolgens gepubliceerd. Wanneer de uitslagen bekend zijn wordt door Vergunningverlening gekeken waar mogelijk verbeteringen in processen en/of dienstverlening doorgevoerd kan worden.

De uitkomsten van het klanttevredenheidsonderzoek worden gebruikt om dienstverlening te verbeteren.

2024 – 2028

Toelichting doelstelling

Zodra er uitkomsten bekend zijn van het voorgaande jaar worden deze gebruikt door VTH om dienstverlening te verbeteren. Afhankelijk van het onderwerp wordt dit verwerkt in het proces van vergunningverlening.

Evaluatie 2023 – 2024

Aan de hand van het klanttevredenheidsonderzoek in 2023 en nieuwe wetgeving die van kracht ging in 2024, is het onderzoek verbeterd. Hierdoor worden, nog meer dan eerst, de juiste vragen gesteld. Door het verbeteren van het onderzoek kunnen de resultaten die worden opgehaald beter gebruikt worden voor het verbeteren van processen en/of dienstverlening. Op dit moment zijn de uitkomsten van 2024 nog niet bekend.

Uitvoering 2025 – 2026

Wanneer de uitkomsten van het klanttevredenheidsonderzoek van 2024 bekend zijn, worden de uitkomsten gebruikt om dienstverlening te verbeteren.

Dienstverlening op peil houden met de komst van de Omgevingswet en de Wkb.

2024 – 2028

Toelichting doelstelling

Aan de hand van regionale werkafspraken en het aanpassen van interne processen heeft VTH zich voorbereid op de komst van de Omgevingswet en de Wkb. Hier wordt sinds 1 januari 2024 ervaring in opgedaan. Het is van belang om de dienstverlening op peil te houden bij veranderingen. Door continu te monitoren en waar nodig de processen aan te passen, wordt dienstverlening verbeterd.

Evaluatie 2024

Door de komst van nieuwe wetgeving zijn processen voor het aanvragen van een vergunning, in het kader van de Omgevingswet, aangepast. Door nieuwe wetgeving kwam het voor dat aanvragers bijvoorbeeld een verkeerde aanvraag doen. Deze aanvragers worden hierover geïnformeerd en gestuurd op het doen van de juiste aanvraag. Daarnaast wordt de aanvrager geïnformeerd waar nodig en worden vragen zo spoedig mogelijk beantwoord. Onder andere hiermee is de verwachting dat de dienstverlening op peil blijft met de komst van nieuwe wetgeving.

Uitvoering 2025 – 2026

Voor komend jaar wordt deze manier van werken voortgezet. Daarnaast worden processen waar mogelijk verbeterd om dienstverlenend te blijven.

In het kader van dienstverlening wordt onderzocht hoe het proces rondom het aanvragen en het verlenen van vergunningen verbeterd kan worden.

2024 – 2028

Toelichting doelstelling

Zoals ook eerder beschreven worden de processen waar nodig aangepast om de dienstverlening te behouden en te verbeteren. Hier zal gedurende de looptijd van dit beleid aandacht aan worden gegeven.

Evaluatie 2024

Processen worden onder andere aangepast op basis van uitkomsten van het klanttevredenheidsonderzoek en ervaringen van medewerkers. Daarnaast wordt gewerkt aan het verbeteren van de website om wet- en regelgeving zo duidelijk mogelijk te presenteren aan de aanvragers.

Uitvoering 2025 – 2026

De komende periode wordt deze werkwijze doorgezet. Ook neemt Zoetermeer deel aan een landelijke werkgroep om de informatie op de website en de vragen en/of informatie die een aanvrager krijgt tijdens het doen van de aanvraag, zo veel mogelijk op elkaar af te stemmen om het zo makkelijk mogelijk te maken.

99% van de vergunningen wordt binnen de wettelijke termijn verleend.

2024 – 2028

Toelichting doelstelling

De wens is om vergunningen zoveel mogelijk te verlenen binnen de daarvoor bestemde wettelijke termijnen. Dit betreft dan de reguliere termijn van acht weken, de mogelijke verlenging van zes weken en de eventuele verdere opschortingen.

Evaluatie 2024

Afgelopen jaar is deze doelstelling behaald. Wanneer wordt afgeweken van de termijnen zullen aanvragers hierover geïnformeerd worden.

Uitvoering 2025 – 2026

De verwachting is dat in 2025 deze doestelling ook behaald wordt. Deze doelstelling wordt behaald door processen af te ronden binnen de daarvoor gestelde termijnen.

Zichtbaarheid van vergunningverlening blijft de komende jaren onder de aandacht gebracht worden en waar nodig vergroot.

2024 – 2028

Toelichting doelstelling

In een aantal projecten is gebleken dat aan de voorkant van het ontwikkelproces afspraken met betrekking tot vergunningverlening worden gemaakt. Vergunningverlening is hier niet altijd bij betrokken maar de gevolgen zijn merkbaar in het vergunningverleningsproces.

Evaluatie 2024

Het afgelopen jaar is de ervaring van Vergunningverlening dat zij eerder worden betrokken bij projecten om mee te praten over de aanvraag voor een vergunning. Dit is verbeterd ten op zicht van de voorgaande jaren.

Uitvoering 2025 – 2026

De komende periode blijft hier aandacht voor. Zo is het wenselijk dat zichtbaarheid en samenwerking verder wordt vergroot bij bijvoorbeeld het vooroverleg en de omgevingstafel. Er kan hierbij gedacht worden aan bijvoorbeeld een bijeenkomst c.q. informatieoverdracht richting projectmanagement (samen met de adviseurs van Stedelijke Ontwikkeling).

  • B.

    Vergunningverlening – APV & Bijzondere wetten

Doelstelling

Planning

Voortgang

Jaarlijks wordt een evenementenkalender opgesteld.

2024 – 2028

Toelichting doelstelling

Deze kalender wordt jaarlijks gemaakt om overzicht te creëren in alle evenementen in Zoetermeer.

Evaluatie 2024

In 2024 is de evenementenkalender opgesteld en gepubliceerd.

Uitvoering 2025 – 2026 

Voor 2025 is de kalender vastgesteld en gepubliceerd in februari 2025. Voor 2026 is de verwachting dat deze eind 2025 of begin 2026 wordt gepubliceerd. Bij vaststellen van de evenementenkalender wordt iedere organisator per e-mail geïnformeerd.

Organisatoren worden geattendeerd op jaarlijks terugkerende evenementen in verband met aanvraagtermijnen. Tevens worden zij geattendeerd op het tijdig indienen van aanvragen.

2024 – 2028

Toelichting doelstelling

Aanvragen moeten tijdig worden ingediend, wanneer dit niet gebeurd kan een vergunning mogelijk niet op tijd verleend worden. Een gevolg hiervan kan zijn dat de bezwaarprocedure niet van tevoren doorlopen kan worden. Hierom wordt benadrukt dat organisatoren een aanvraag tijdig moeten indienen. De komende jaren wordt hier actief over gecommuniceerd naar organisatoren.

Evaluatie 2024

De organisatoren die jaarlijks evenementen organiseren in Zoetermeer zijn gewezen op de aanvraagtermijnen.

Uitvoering 2025 – 2026

Het komende jaar worden organisatoren hier opnieuw op gewezen. Ook is de wens om in 2025 Uitvoeringsbeleid Evenementen vast te stellen. In dit beleid wordt beschreven en benadrukt wat de aanvraagtermijnen zijn en waarom het van belang is dat deze gehaald worden.

Mogelijkheden onderzoeken tot het uitbreiden van de kaders voor het in aanmerking komen voor een melding in plaats van een evenementenvergunning.

2024 – 2028

Toelichting doelstelling

Komende jaren wordt onderzocht of er mogelijkheden zijn om de kaders voor meldingen uit te breiden. Als dit mogelijk is heeft dat als gevolg dat sommige aanvragen op een kortere termijn afgehandeld kunnen worden omdat deze niet in het proces van vergunningverlening terecht komen, maar van de meldingen.

Evaluatie 2024

In 2024 is deze doelstelling onderzocht. Er is input verzameld en deze is verwerkt in het Uitvoeringsbeleid Evenementen dat in 2025 wordt vastgesteld. Voorgenomen wijzigingen zien op een versoepeling van de indieningsvereisten.

Uitvoering 2025 – 2026 

In 2025 wordt het Uitvoeringsbeleid Evenementen vastgesteld. Wanneer dit beleid is vastgesteld is deze doelstelling behaald. Na vaststelling wordt gemonitord of het gewenste resultaat wordt behaald.

Streven naar het verstrekken van 90% van de evenementenvergunningen minimaal vier weken voor het evenement.

2024 – 2028

Toelichting doelstelling

Het verstrekken van vergunningen voor evenementen wordt minimaal vier weken van te voren gedaan. Soms komt het voor dat, door bepaalde factoren, deze termijn niet haalbaar is. Dit is een uitzondering.

Evaluatie 2024

In 2024 zijn de werkzaamheden niet goed vastgelegd in het systeem, hierdoor is het niet mogelijk om aan te geven of deze doelstelling is behaald of niet.

Uitvoering 2025 – 2026

Er zijn werkafspraken gemaakt om juiste vastlegging te waarborgen. Ook wordt hier op gestuurd in periodieke gesprekken. Of aan de doelstelling kan worden voldaan voor het jaar 2025 zal in 2026 duidelijk worden.

Onderzoeken of het mogelijk wordt om evaluatie te organiseren naar behoefte.

2024 – 2028

Toelichting doelstelling

De afgelopen jaren zijn diverse evenementen geëvalueerd na afloop. Hierbij ging het voornamelijk om de grotere evenementen. De komende jaren wordt onderzocht of er behoefte is aan het evalueren van meer evenementen, waaronder ook de kleinere evenementen. Het doen van evaluaties geeft mogelijkheid om verbeterpunten te bespreken voor eventueel terugkerende evenementen. Daarnaast kan dit bijdragen aan het verbeteren van processen en dienstverlening.

Evaluatie 2024

Bij de ontwikkeling van het Uitvoeringsbeleid Evenementen is onderzocht of een evaluatie naar behoefte haalbaar is. Daaruit bleek dat de beschikbare capaciteit onvoldoende is om iedereen die daarom vraagt een evaluatie te bieden.

Uitvoering 2025 – 2026

Het is niet mogelijk om naar behoefte te evalueren. In het Uitvoeringsbeleid Evenementen is beschreven welke vergunningen wel en niet worden geëvalueerd.

In het kader van dienstverlening wordt onderzocht hoe het proces rondom het aanvragen en het verlenen van vergunningen verbeterd kan worden.

2024 – 2028

Toelichting doelstelling

De komende jaren wordt gekeken waar mogelijk verbeteringen in de verschillende processen kunnen worden uitgevoerd. Wanneer processen verbeterd worden draagt dit bij aan efficiëntie van werkzaamheden en vervolgens kan dit ook bijdragen aan dienstverlening.

Evaluatie 2024

In het kader van het opstellen van het Uitvoeringsbeleid Evenementen is dit vorig jaar onderzocht.

Uitvoering 2025 – 2026

De verbeteringen die hieruit zijn gekomen zijn meegenomen in het Uitvoeringsbeleid Evenementen. Voorbeelden hiervan zijn dat alle relevante beleidsregels en besluiten samen zijn gevoegd in dit beleid en dat de indieningstermijn voor meldingen en C-evenementen is verkort.

  • C.

    Toezicht

Doelstelling

Planning

Voortgang

Integratie van de Omgevingswet en Wkb.

2024 – 2028

Toelichting doelstelling

De Omgevingswet en Wkb zijn sinds 1 januari 2024 van kracht. Deze wetten zijn hiermee geïmplementeerd. De verdere integratie van de Omgevingswet en Wkb wordt gedaan aan de hand van regionale werkafspraken en het aanpassen van interne processen. Hiermee heeft VTH zich voorbereid op de komst van de Omgevingswet en de Wkb. Met de komst van de Wkb zal bouwtoezicht op bepaalde onderdelen op aanvraag zijn van de kwaliteitsborger (dit is een onafhankelijke private partij die controleert of een gebouw voldoet aan technische en wettelijke eisen). In de processen rondom Toezicht worden deze werkafspraken en aanpassingen geïntegreerd.

Evaluatie 2024

In 2024 zijn waar nodig processen en werkafspraken verder verbeterd wegens de komst van nieuwe wetgeving. Daarnaast zijn diverse trainingen gevolgd om casuïstiek te bespreken en kennis op te doen. Deze doelstelling is behaald voor wat betreft het gedeelte van de Omgevingswet. De ervaringen en het doorlopen van de werkprocessen met betrekking tot de Wkb speelt pas sinds eind 2024. Dit komt omdat de uitvoering naar aanleiding van vergunningaanvragen in 2024 moest volgens het vorige stelsel, waardoor nog geen sprake was van toezicht volgens de Wkb. Hier worden nu dus wel ervaringen in opgedaan. Deze ervaringen worden gebruikt om processen waar nodig te verbeteren.

Uitvoering 2025 – 2026

Zoals beschreven is deze doelstelling voor wat betreft de Omgevingswet behaald. In 2025 is de verwachting dat voor de Wkb verder aan de doelstelling wordt gewerkt. Zo worden processen nog verder ingericht en kennis vergroot, dit blijft dynamisch.

Inzetten op preventie middels waarschuwingen en gesprekken om te zorgen dat de wetgeving wordt nageleefd. Bemiddelen voor dat er wordt overgegaan tot het opleggen van sancties.

2024 – 2028

Toelichting doelstelling

Waar mogelijk wordt ook de komende jaren bemiddelt voordat wordt overgegaan tot het opleggen van sancties. Wanneer sprake is van een handhavingsverzoek is dit niet altijd mogelijk (dan moet rekening worden gehouden met behandeltermijnen).

Evaluatie 2024

In 2024 is waar mogelijk deze route gevolgd. Het volgen van deze route heeft ook de voorkeur zolang dit de veiligheid niet in te weg staat. Er wordt eerst geprobeerd om te bemiddelen middels een gesprek.

Uitvoering 2025 – 2026

Voor het komende jaar wordt deze werkwijze ook toegepast waar nodig. De verwachting is dat ook komend jaar deze doelstelling wordt behaald.

Proactief oppakken van signalen en meldingen.

2024 – 2028

Toelichting doelstelling

Signalen kunnen bestaan uit vragen, verzoeken, meldingen en uit algemene ontwikkelingen en/of voorvallen. Toezicht zet zich in om deze signalen op te pakken en waar nodig signalen door te zetten naar andere verantwoordelijke instanties.

Evaluatie 2024

Afgelopen jaar is deze doelstelling behaald. Als er een melding binnenkomt wordt deze opgepakt conform de vastgestelde prioriteitenlijst.

Uitvoering 2025 – 2026

Het komende jaar is de verwachting dat deze doelstelling ook wordt behaald. Meldingen worden bij binnenkomst opgepakt conform de vastgestelde prioriteitenlijst. Een verbeterpunt dat mee wordt genomen is nog meer te werk gaan volgens de prioriteitenlijst. Daarnaast wordt het komende jaar, zoals bij een vorige doelstelling ook benoemd, bekeken hoe omgegaan wordt met meldingen in het kader van de Wkb.

Door het bepalen van prioriteiten kan gedurende dit beleid aandacht worden besteed aan gericht toezicht houden volgens de prioriteitenlijst.

2024 – 2028

Toelichting doelstelling

Door het volgen van een prioriteitenlijst is het mogelijk om aandacht te vestigen op de onderwerpen waar de prioriteit het hoogst ligt. Processen en dagelijkse werkzaamheden kunnen, tot op een bepaalde hoogte, hierop ingericht worden.

Evaluatie 2024

In 2024 is toezicht gehouden conform de prioriteitenlijst. Er is contact opgenomen met melders om toelichting te geven waarom een melding wel of niet (direct) kan worden opgepakt.

Uitvoering 2025 – 2026

Het komende jaar moet meer aandacht zijn voor werken conform de prioriteitenlijst en moeten werkzaamheden zo ook worden afgestemd.

  • D.

    Handhaving

Doelstelling

Planning

Voortgang

Integreren van de Omgevingswet en Wkb.

2024 – 2028

Toelichting doelstelling

De Omgevingswet en Wkb zijn sinds 1 januari 2024 van kracht. Deze wetten zijn hiermee geïmplementeerd. De verdere integratie van de Omgevingswet en Wkb wordt gedaan aan de hand van regionale werkafspraken en het aanpassen van interne processen. Hiermee heeft VTH zich voorbereid op de komst van de Omgevingswet en de Wkb. In de processen rondom handhaving worden deze werkafspraken en aanpassingen geïntegreerd.

Evaluatie 2024

In 2024 zijn waar nodig processen en werkafspraken verder verbeterd wegens de komst van nieuwe wetgeving. Daarnaast zijn diverse incompany trainingen gevolgd om casuïstiek te bespreken en kennis op te doen. Voorbeelden hiervan zijn handhaving en de Omgevingswet en vergunningvrij bouwen. Net zoals bij Toezicht geldt dat voor de Wkb hier nog ervaring in moet worden opgedaan.

Uitvoering 2025 – 2026

De verwachting is dat het verbeteren van processen en vergroten van kennis de komende jaren wordt doorgezet en deze doelstelling dan ook wordt gehaald. Daarnaast worden er naar behoefte trainingen georganiseerd.

90% van alle schriftelijk ingediende handhavingsverzoeken wordt binnen de daarvoor geldende termijn een besluit genomen.

2024 – 2028

Toelichting doelstelling

De komende jaren wordt naar deze doelstelling gestreefd om dienstverlenend te zijn en om de processen rondom handhaving zoveel mogelijk binnen de daarvoor geldende termijnen af te ronden.

Evaluatie 2024

Handhavingsverzoeken worden zoveel mogelijk binnen de daarvoor geldende termijn afgehandeld. Wanneer het besluit buiten de daarvoor geldende termijn wordt genomen dan zijn hiervoor goede redenen en wordt hierover gecommuniceerd met de verzoeker en mogelijk andere betrokkenen. Het besluit nemen buiten de daarvoor geldende termijnen is een uitzondering en komt dus niet vaak voor. Deze doelstelling is het afgelopen jaar behaald.

Uitvoering 2025 – 2026

Het komende jaar wordt volgens deze werkwijze doorgezet en is de verwachting dat deze doelstelling ook behaald wordt.

Inzetten op preventie middels waarschuwingen en gesprekken om te zorgen dat de wet wordt nageleefd. Het doel is om te bemiddelen voor wordt overgegaan tot het opleggen van sancties.

2024 – 2028

Toelichting doelstelling

Waar mogelijk wordt de ook de komende jaren bemiddeld voor wordt overgegaan tot het opleggen van sancties.

Evaluatie 2024

Net zoals bij Toezicht wordt dit ook door Handhaving toegepast waar mogelijk. Wanneer overgegaan wordt tot handhaven is al sprake van een overtreding. Wanneer het kan wordt eerst een (bestuurlijke) waarschuwing opgelegd. Ook wanneer handhaven niet leidt tot de meest passende oplossing, wordt waar mogelijk een gesprek aangegaan om toelichting te geven.

Uitvoering 2025 – 2026

De werkwijze wordt komend jaar doorgezet zodat ook komend jaar deze doelstelling wordt behaald.

Door het bepalen van prioriteiten kan gedurende dit beleid aandacht worden besteed aan gericht handhaven volgens de prioriteitenlijst.

2024 – 2028

Toelichting doelstelling

Door het volgen van een prioriteitenlijst is het mogelijk om aandacht te vestigen op de onderwerpen waar de prioriteit het hoogst ligt. Processen en dagelijkse werkzaamheden kunnen, tot op een bepaalde hoogte, hierop ingericht worden.

Evaluatie 2024

Het afgelopen jaar is, zoals de jaren ervoor, voornamelijk reactief gewerkt.

Uitvoering 2025 – 2026

Het komende jaar komt er meer aandacht voor de prioriteitenlijst en moeten werkzaamheden zo ook worden afgestemd. Er wordt onderzocht of waar mogelijk het kan om in projectmatige vorm te werken. Hiermee kunnen dan bepaalde onderwerpen worden aangepakt in plaats van alleen reactief te werk gaan.

Bijlage E Landelijke Handhavingsstrategie Omgevingsrecht

Landelijke Handhavings- strategie Omgevings- recht (LHSO)

12 oktober 2022

1.1Aanleiding en achtergrond

De Omgevingswet is gericht op het bereiken en in stand houden van een veilige en gezonde fysieke leefomgeving en een goede omgevingskwaliteit. Deze wet heeft daarbij oog voor de duurzame ontwikkeling, bewoonbaarheid van het land en de bescherming en verbetering van het leefmilieu. De wet is ook gericht op de intrinsieke waarde van de natuur, en op het doelmatig beheren, gebruiken en ontwikkelen van de fysieke leefomgeving ter vervulling van maatschappelijke behoeften.

Met de Omgevingswet is (nagenoeg) alle voorheen bestaande wet- en regelgeving die ter bescherming van de fysieke leefomgeving dient, gemoderniseerd en gebundeld. Het gaat om een stelselherziening waarmee zowel integratie als vereenvoudiging van het omgevingsrecht is beoogd.

Dat is een grote hoeveelheid regels en voorschriften. Het omgevingsrecht is niet alleen neergelegd in de Omgevingswet, maar ook in de bijbehorende uitvoeringsregelgeving: het Omgevingsbesluit (Ob), het Besluit kwaliteit leefomgeving (Bkl), het Besluit activiteiten leefomgeving (Bal), het Besluit bouwwerken leefomgeving (Bbl) en de Omgevingsregeling (Or). Daarnaast maken ook Rijk, provincies, gemeenten en waterschappen regels en voorschriften in het omgevingsrecht. Een groot aantal bestuursorganen en 29 regionale omgevingsdiensten zijn met de uitvoering van die regels belast. Die bestuursorganen en omgevingsdiensten, de politie, de bijzondere opsporingsdiensten, de inspectie leefomgeving en transport (ILT), gemeenten, provincies, waterschappen, en het Openbaar Ministerie zijn met de bestuursrechtelijke en strafrechtelijke handhaving belast. Tezamen vormen zij de handhavingspartners.

De Omgevingswet gaat uit van vertrouwen. Bij vertrouwen hoort het nemen van verantwoordelijkheid. De overheid wil erop kunnen vertrouwen dat burgers en bedrijven zich houden aan de voor hen geldende regels. Burgers en bedrijven mogen erop vertrouwen dat de overheid degenen aanspreekt die de regels overtreden. Dat draagt bij aan een gelijk speelveld en doet recht aan het rechtsgevoel van de samenleving. Handhaving

is dan ook één van de instrumenten waarmee de overheid het bereiken en in stand houden van een veilige en gezonde fysieke leefomgeving en een goede omgevingskwaliteit nastreeft. Handhaving is een essentieel element van de werking van de rechtsstaat.

Om effectief te kunnen handhaven, moeten de handhavingspartners intensief en loyaal samenwerken. Dat geldt voor de bestuurlijke overheden onderling, voor de instanties binnen de strafrechtsketen en, omdat vrijwel alle omgevingsrechtelijke regels zowel bestuursrechtelijk als strafrechtelijk worden gehandhaafd, bovenal voor de bestuurlijke organen en instanties enerzijds en het Openbaar Ministerie en andere strafrechtelijke instanties anderzijds.

Afstemming en samenwerking tussen bestuur en justitie zijn ook noodzakelijk omdat niet alleen via het strafrecht (strafrechter of OM ) een straf kan worden opgelegd, maar in toenemende mate ook het bestuur overtredingen kan bestraffen met een bestuurlijke boete. Afstemming en samenwerking tussen bestuur en justitie zijn bovendien in talloze wettelijke bepalingen voorgeschreven. Het gaat daarbij niet alleen om de Omgevingswet en de Algemene wet bestuursrecht, maar ook om het Wetboek van Strafvordering en de Wet op de economische delicten.

De inwerkingtreding van de Omgevingswet is de aanleiding voor het vaststellen van de Landelijke Handhavingsstrategie Omgevingsrecht (LHSO). De LHSO heeft een breder werkings- bereik dan zijn voorganger, de Landelijke handhavingsstrategie (LHS) uit 2014. Een deel van de taken, het basistakenpakket, moet worden uitgevoerd door de regionale omgevingsdiensten. Voor die basistaken moeten de bestuursorganen die in een omgevingsdienst deelnemen gezamenlijk een uniforme handhavingsstrategie vaststellen.

Die strategie moet zo nodig worden afgestemd met de instanties belast met de strafrechtelijke handhaving. Het Omgevingsbesluit stelt eisen aan de kwaliteit van vergunningverlening, toezicht en handhaving (VTH). De decentrale bestuursorganen stellen op basis daarvan kwaliteitscriteria vast voor het VTH-beleid.

De LHSO is daarvan een belangrijk onderdeel. De decentrale bestuursorganen stellen op basis van deze eisen een uitvoerings- en handhavingsstrategie vast. Deze twee strategieën vormen in feite het uitvoerings- en handhavingsbeleid. Het is noodzakelijk dat hierin ook het handhavingsbeleid wordt opgenomen, bij voorkeur wordt er hier de LHSO voor gebruikt. Voor de omgevingsdiensten is het verplicht om, voor dit onderdeel, aan te sluiten bij de LHS en zijn opvolgers; nu dus de LHSO.7

1.2Doelstelling en werkingssfeer

De overheid is verantwoordelijk voor het handhaven van het omgevingsrecht. Voor het bestuur geldt (bij herstelsancties) de zogenoemde beginselplicht tot handhaving. Het Openbaar Ministerie is belast met de strafrechtelijke handhaving van de rechtsorde. De kwaliteitseisen die het Unierecht aan nationale handhaving stelt – handhaving moet doeltreffend, evenredig en afschrikkend zijn –, gelden door de toenemende invloed van het Unierecht op het omgevingsrecht voor een steeds groter deel van het omgevingsrecht en worden in de LHSO dan ook als uitgangspunt genomen.

Wanneer regels worden overtreden – en het vertrouwen daardoor wordt geschaad –, is een passende interventie geboden. Welke interventie passend is, hangt af van de aard, zwaarte, oorzaken en gevolgen van de overtreding en van het verwachte effect van de interventie. Het gedrag van de overtreder speelt vooral bij bestraffende interventies ook een belangrijke rol.

Uit een oogpunt van rechtsgelijkheid behoren interventies in vergelijkbare situaties op eenzelfde wijze te worden toegepast. Interveniëren is daarbij breder dan het opleggen van sancties; ook aanspreken, waarschuwen en informeren kunnen in een concreet geval passende interventies zijn. De LHSO biedt een afwegingsinstrument om in concrete gevallen afgestemd, eenduidig, effectief en evenredig te kunnen interveniëren.

De LHSO dient als hulpmiddel voor een effectieve en rechtmatige handhaving.

Brede toepasselijkheid; werkingssfeer ook naast de verplichte basistaken mogelijk

De LHSO heeft betrekking op de Omgevingswet en de daarop gebaseerde regels. Ze is bedoeld als instrument voor de organisaties belast met de handhaving daarvan. Toepassing van de LHSO leidt tot afgestemd en effectief bestuursrechtelijk en/of strafrechtelijk optreden. Daarom is de LHSO met de daarin neergelegde visie, uitgangspunten en richtsnoeren, breed toepasbaar. De LHSO kan dan ook door bestuursorganen worden vastgesteld voor andere taken dan de verplichte basistaken. Ook zou de LHSO kunnen worden toegepast door andere bestuursorganen. De uiteindelijke werkingssfeer hangt dus af van de mate waarin bestuursorganen de LHSO toepassen en in hun handhavingsbeleid overnemen.

Alle bij de LHSO betrokken handhavingspartners hebben de wens en zien de verplichting om te komen tot integrale en effectieve handhaving op het geheel van ordeningswetgeving, en het omgevingsrecht in het bijzonder. De noodzaak ligt besloten in de wijze waarop de Europese en Nederlandse wetgever toezicht en opsporing en handhaving hebben geregeld. De noodzaak komt ook naar voren uit een reeks onderzoeksrapporten. De LHSO is de tussen de handhavingspartners afgestemde strategie om tussen bestuursrechtelijke en strafrechtelijke handhaving af te wegen.

Met de vaststelling van de LHSO door het Bestuurlijk Omgevingsberaad (BOb) vervalt de landelijke handhavings- strategie van 4 juni 2014. De LHSO zal vijf jaar na de vast- stelling op initiatief van het Interprovinciaal overleg worden geëvalueerd.

1.3Opzet van dit document

Het grote bereik van de Omgevingswet brengt mee dat de LHSO een brede reikwijdte heeft. Er is daarom gekozen voor de volgende opzet. In hoofdstuk 2 worden de uitgangspunten en beginselen voor de handhaving van het omgevingsrecht

uiteengezet, waaronder die voor de noodzakelijk samenwerking tussen de handhavingspartners. Die beginselen en uitgangspunten spelen een belangrijke rol bij de wijze waarop de passende interventie wordt gekozen. De algemene strategie hiervoor is te vinden in hoofdstuk 3 (visie) en hoofdstuk 4 (stappenplan). In hoofdstuk 5 worden de randvoorwaarden en processtappen voor het werken met de LHSO gegeven. In aanvulling op de LHSO kunnen er handhavings- of sanctiestrategieën zijn voor specifieke deelterreinen van het omgevingsrecht vergelijkbaar met de aanvulling voor Seveso- overtredingen (Brzo) uit 2012.

Landelijke handhavingsstrategie (algemeen/basis)

De handhavingsstrategie bestaat inhoudelijk uit een visie op de handhaving, een beschrijving van de keuzes tussen interventies, de processtappen om – in het licht van de uitgangspunten en beginselen – in een concreet geval tot de juiste keuze voor een passende interventie te komen en de beslispunten voor het bevoegd gezag. De landelijke VTH kwaliteitscriteria8 vereisen voor het basistakenpakket een uniforme handhavingsstrategie op het niveau van de regio; door het overnemen van de landelijke handhavingsstrategie kan aan deze verplichting van met name de deelnemers aan een Omgevingsdienst worden voldaan. De handhavingsstrategie in hoofdstuk 3 ziet dan ook primair op de basistaken, waarvoor het vaststellen van een uniforme handhavingsstrategie op het niveau van de omgevingsdienst voor met name de deelnemers aan een Omgevingsdienst wettelijk verplicht is, maar kan ook worden vastgesteld voor en toegepast bij de uitvoering en handhaving van de niet-basistaken. De LHSO kan op deze manier worden gebruikt voor (veel) meer delen van of zelfs het gehele omgevingsrecht. Dat heeft als voordeel dat ook handhavingspartners zoals de politie en bijzondere toezicht- en opsporingsinstanties er meer mee zouden kunnen gaan werken.

Keuzemodules niet-basistakenpakket: keuzestrategieën

Vanwege de breedte van het omgevingsrecht is de handhavingsstrategie naar zijn aard algemeen. De keuze van bestuursorganen om de LHSO ook vast te stellen voor handhaving buiten de verplichte basistaken kan verder worden ondersteund met een aantal modules waarin bouwstenen en modellen zijn opgenomen voor specifieke deelterreinen van het omgevingsrecht buiten dat basistakenpakket. Te denken valt aan bouwregels en erfgoedregels, vanwege de daarvoor bestaande bestuurlijke boetebevoegdheden, maar het is denkbaar dat in de loop van de komende tijd andere modules worden toegevoegd die geschikt zijn voor een landelijke benadering.9 Deze domeinspecifieke strategieën kan het bevoegd gezag (het OM daaronder begrepen) naar keuze vaststellen, al dan niet aangepast aan de lokale situatie. Ook kan het bevoegd gezag ervoor kiezen samen met het vaststellingsbesluit LHSO of in een latere aanvulling daarop eigen lokale, bovenlokale of regionale strategieën vast te stellen voor bepaalde deelterreinen naar keuze. De elektronische bekendmaking van zo’n besluit maakt deze beleidskeuze transparant.

HOOFDSTUK 2

Uitgangspunten en beginselen

Aan het Unierecht en het Nederlandse geschreven en ongeschreven recht kan een aantal uitgangspunten en beginselen worden ontleend die centraal staan bij de handhaving van het omgevingsrecht en de samenwerking tussen de handhavingspartners. Dat zijn de volgende.

2.1Uitgangspunten

A.Veilige en gezonde fysieke leefomgeving.

Handhaving door de overheid van het omgevingsrecht draagt bij aan het bereiken van de doelen van de Omgevingswet: duurzame ontwikkeling, bewoonbaarheid van het land en

de bescherming en verbetering van het leefmilieu. Ook handhaving is gericht op het bereiken en in stand houden van een veilige en gezonde fysieke leefomgeving, een goede

omgevingskwaliteit, ook vanwege de intrinsieke waarde van de natuur, en op het doelmatig beheren en ontwikkelen van de fysieke leefomgeving.

B.Vertrouwen.

De Omgevingswet gaat uit van vertrouwen. Bij vertrouwen hoort het nemen van verantwoordelijkheid. De overheid wil erop kunnen vertrouwen dat burgers en bedrijven zich houden aan de voor hen geldende regels. Burgers en bedrijven moeten er op kunnen vertrouwen dat de overheid degenen die regels overtreden daarop aanspreekt. Het spreekt vanzelf dat burgers en bedrijven erop kunnen vertrouwen dat de overheid ook zelf de regels naleeft. En de instanties die met de uitvoering en handhaving van het omgevingsrecht zijn belast, handelen op basis van onderling vertrouwen en respect.

C.Integraal, risico gestuurd en effectgericht.

Handhaving in het omgevingsrecht is integraal (de activiteiten van de betrokken overheidsorganisaties zijn onderling afgestemd), risico gestuurd (prioritering op basis van regelmatige risico-inventarisatie om met beperkte capaciteit een zo groot mogelijke beperking van risico’s te bereiken) en effectgericht (het doel is een zo groot mogelijke naleving om bij te dragen aan de doelen van de Omgevingswet).

Vanzelfsprekend wordt waar nodig en/of op verzoek van handhavingspartners ook buiten vooraf gestelde prioriteiten opgetreden.

D.Onafhankelijk en professioneel.

Het tot handhaving bevoegde gezag is sterk, slagkrachtig en onbevangen. Het heeft een onafhankelijke houding, is deskundig en professioneel, en handelt zonder vooringenomenheid. Handhavingsinstanties en hun medewerkers handelen consequent en vasthoudend op basis van de geldende wet- en regelgeving en de landelijke handhavingsstrategie. Het belang van sterke, slagkrachtige en onafhankelijke handhaving is groot. De handhavingsinstanties zijn daarom robuust, hebben voldoende kritische massa en beschikken over de benodigde professionele afstand tot het politiek-bestuurlijke gezag. Ook is het belangrijk dat er ruimte is voor medewerkers om hun professionele mening naar voren te brengen. Alle bevoegde bestuursorganen en handhavingsorganisaties dragen hier aan bij. Indien en voor zover omgevingsdiensten met de uitvoering van handhavingstaken op grond van de Omgevingswet zijn belast, verstrekken de bevoegde bestuursorganen deze diensten een duidelijke opdracht en een ruim mandaat om die opdracht op professionele wijze uit te kunnen voeren.

E.Loyale samenwerking.

Met het oog op effectieve handhaving werken de met handhaving belaste bestuurlijke, politiële en justitiële autoriteiten loyaal met elkaar samen, hebben ze regelmatig overleg en handelen ze op basis van vertrouwen en respect. Ze wisselen waar mogelijk en noodzakelijk informatie met elkaar uit en delen kennis met elkaar. Ze stemmen hun handhavingsprogramma’s op elkaar af om planmatig effectief en integraal te handhaven en ze stemmen hun handhavingsactiviteiten af om te komen tot passende interventies en de gekozen interventies effectief te doen zijn. Ze beseffen dat het delen van beschikbare informatie een noodzakelijke voorwaarde is voor een toereikende informatiepositie en effectieve handhaving.

De handhavingspartners voldoen zo aan de verplichtingen uit het Unierecht die zijn neergelegd in vele richtlijnen en verordeningen en worden afgeleid uit de algemene verplichting tot loyale samenwerking bij handhaving. Ook de aangifteplicht uit artikel 162 Sv en de voorlegplicht bij bestuurlijke boetes op grond van artikel 5:44 Awb zijn invulling van loyale samenwerking.

F.Adequate overlegstructuur.

Effectieve handhaving gaat uit van een adequate overlegstructuur waarin de bevoegde instanties en de bij hen werkzame toezichthouders en opsporingsambtenaren elkaar op het juiste moment informeren, overleg hebben en de vereiste loyale samenwerking tot stand brengen. De LHSO gaat uit van het bestaan van deze adequate overlegstructuur op zowel zaaksniveau als op meer algemeen, strategisch en beleid vaststellend niveau, met inachtneming van organisatorische verschillen per regio. Met deze overlegstructuur wordt ook de samenwerking tussen het bestuur en de politie en het openbaar ministerie loyaal en effectief gemaakt.

G.Dienstbaar.

Het tot handhaving bevoegde bestuurlijk gezag verwacht van zijn bestuurders en medewerkers dat zij handelen in het

algemeen belang en dat zij zich dienstbaar opstellen en rolvast zijn richting betrokken burgers en bedrijven, verzoekers om handhaving en overtreders.

H.Transparant.

Het tot handhaving bevoegde gezag is transparant over zijn afwegingen, beleid, prioriteiten, activiteiten en resultaten.

2.2Beginselen

A.Handhaving van het omgevingsrecht is gelijkwaardig, doeltreffend, afschrikwekkend en evenredig om een goede naleving te bereiken.

Het Unierecht normeert een steeds groter deel van het omgevingsrecht en in toenemend detail. Dat betekent dat

de nationale handhaving aan unierechtelijke kwaliteitseisen moet voldoen. De handhaving van unierechtelijke regels dient gelijkwaardig te zijn aan die van nationale regels, en ze dient doeltreffend, afschrikwekkend en evenredig te zijn. Deze algemene, op artikel 4, derde lid, van het Verdrag betreffende de Europese Unie gebaseerde eisen horen daarom thuis in de Landelijke Handhavingsstrategie Omgevingsrecht.

Het evenredigheidsbeginsel brengt met zich dat de herstelsancties, bijvoorbeeld de hoogte van de dwangsom, evenredig zijn aan het doel ervan en dat bij bestuurlijke boetes maatwerk wordt betracht. Bij de strafrechtelijke handhaving geldt het opportuniteitsbeginsel en is het evenredigheidsbeginsel beter bekend als beginsel van proportionaliteit en subsidiariteit.

B.Beginselplicht tot handhaving.

Gelet op het algemeen belang dat is gediend met handhaving, zal in geval van overtreding van een wettelijk voorschrift

het bestuursorgaan dat bevoegd is om met een last onder bestuursdwang of dwangsom op te treden, in de regel van deze bevoegdheid gebruik moeten maken (of een handhavingstraject in gang moeten zetten dat tot het gebruiken van die bevoegdheid zal of kan leiden). Slechts onder bijzondere omstandigheden mag het bestuursorgaan weigeren dit te doen. Dit kan zich voordoen indien concreet zicht op legalisering bestaat. Voorts kan handhavend optreden zodanig onevenredig zijn in verhouding tot de daarmee te dienen belangen dat van optreden in die concrete situatie behoort te worden afgezien.

Het bevorderen van normconform gedrag staat bij handhaving centraal. In het omgevingsrecht is vaak herstel van de rechtmatige situatie mogelijk. Voor herstelsancties geldt de beginselplicht tot handhaven. Het overheidsoptreden is erop gericht dat eenieder zich uit eigen beweging normconform gedraagt. De beginselplicht tot handhaving biedt in veel gevallen ruimte om eerst te waarschuwen. Een bepaald gedrag of de aard van de overtreding kan echter aanleiding zijn om niet te waarschuwen, en dan wordt normconform gedrag in beginsel afgedwongen door de inzet van steviger handhavingsinstrumenten.

Indien de geconstateerde overtreding nog voortduurt, is het handhavend optreden in ieder geval gericht op het beëindigen van de overtreding, herstel van de rechtmatige situatie (het naleven van de norm) en het voorkomen van herhaling,

en bestraffing. Het bevoegd gezag beziet in voorkomende gevallen of er aanleiding is om ook een bestuurlijke boete op te leggen aan de overtreder of om in nauw overleg met het openbaar ministerie strafrechtelijk te reageren. Bestraffende sancties en herstelsancties kunnen immers naast elkaar voor dezelfde overtreding worden opgelegd. Met algemene kaders of in een concreet geval moet dan ook steeds worden bezien of er aanleiding is voor strafrechtelijke of bestuursrechtelijke bestraffing.

C.Gelijkheidsbeginsel

De overheid behoort gelijke gevallen gelijk te behandelen. Voor het bestuurlijk bevoegd gezag vloeit dat voort uit de algemene beginselen van behoorlijk bestuur. Het waarborgen van een level playing field is daarvan een onderdeel. Bij handhaving is dat van zo mogelijk nog groter belang. Dit vergt van de handhavende instanties dat zij stelselmatig en consistent handelen. Het uitgangspunt van transparantie en het gelijkheidsbeginsel betekenen dat het bestuursorgaan voorspelbaar handelt bij overtredingen. Het Openbaar Ministerie weegt bij zijn strafrechtelijke beslissingen het opportuniteitsbeginsel met het gelijkheidsbeginsel af. De werking van dat beginsel is in het strafprocesrecht niet altijd gelijk aan de werking in het bestuursrecht. Onderlinge afstemming en overleg is van groot belang om recht te doen aan zowel de bestuursrechtelijke als de strafrechtelijke invulling van het gelijkheidsbeginsel met het oog op effectieve handhaving en naleving.

D.Verdedigingsbeginsel

De persoon of onderneming die als overtreder of als klager te maken krijgt met handhavend overheidsoptreden moet in de gelegenheid worden gesteld haar of zijn zienswijzen kenbaar te maken, en daarvoor een redelijke termijn te krijgen. Bij bestuursrechtelijke handhaving heeft dit beginsel mede uitwerking gekregen in de hoorplicht van art. 4:7 en 4:8

Awb (spoedeisende gevallen uitgezonderd). In voorkomend geval betekent dit dat de verklaring van een deskundige of getuige moet kunnen worden ingebracht. Het draagvlak van de handhaving wordt versterkt door een overheid die recht doet aan de beginselen van behoorlijk bestuur, waaronder het verdedigingsbeginsel. Dat beginsel is ook neergelegd in tal van verdragsbepalingen (zoals artikel 6 EVRM) en in het Unierecht. In het strafrecht wordt de verdachte (onderneming) ook beschermd door zijn verdedigingsrechten.

E.Respect voor fundamentele rechten

Het spreekt vanzelf, en het staat zeker niet op de laatste plaats: respect voor fundamentele rechten. Juist bij handhaving – waar veel handelen inbreuk (kan) maken op deze rechten - is dat respect van groot belang. Er moet daarbij in het bijzonder worden gedacht aan fundamentele rechten zoals het recht op bescherming van de persoonlijke levenssfeer, het huisrecht en het zwijgrecht.

HOOFDSTUK 3

Visie op een passende interventie

De LHSO zet in op een passende interventie bij iedere overtreding. Handhavers hanteren de strategie bij iedere constatering van een overtreding en maken daarbij gebruik van de daarin aangegeven instrumenten. Dit waarborgt een effectieve en doelmatige handhaving. Het draagt bij aan passend en eenduidig optreden. Het waarborgt rechtszekerheid en rechtsgelijkheid.

Een passende interventie is een interventie die is gebaseerd op de verzamelde feiten en op een beoordeling van de aard en

ernst van de overtreding en van de omstandigheden waaronder de overtreding is gepleegd, en die zo effectief en efficiënt mogelijk leidt tot spoedig herstel van de rechtmatige toestand, verdere naleving waarborgt, herhaling voorkomt en/of straft indien dit passend of noodzakelijk is om de normadressaat

tot naleving te bewegen dan wel om de norm te bevestigen (speciale en generale preventie).

Om in het omgevingsrecht tot een passende interventie te komen, zijn de volgende twee hoofdvragen leidend:

Inzake herstel

1a. Is herstel mogelijk? Zo ja, dan is in elk geval bestuursrechtelijk optreden aangewezen en is de vervolgvraag:

1b. Welke bestuursrechtelijke interventie is in dit geval het meest geschikt?

Inzake bestraffing

2a. Is er aanleiding voor bestraffing? Zo ja, dan is de vervolgvraag:

2b. Welke weg (bestuursrechtelijk of strafrechtelijk) is het meest passend?

Dit zijn twee vragen met gelijk belang. Positieve beantwoording van de één betekent niet dat beantwoording van de andere hoofdvraag achterwege zou moeten worden gelaten. De vragen zijn nevengeschikt. Het zijn vragen die zowel door de bestuurlijke als door de strafrechtelijke handhavingspartners behoren te worden gesteld. In combinatie met het beginsel van loyale samenwerking betekent dit bijvoorbeeld ook dat het Openbaar Ministerie zich dient af te vragen of er herstel mogelijk is met bevoegdheden van de bestuurlijke handhavingspartners, en deze laatste partners of er bestraffende interventies kunnen zijn aangewezen waar het Openbaar Ministerie een taak heeft. Loyale samenwerking betekent onder meer ook dat waar mogelijk tijdig informatie wordt gewisseld om het beantwoorden van deze hoofdvragen op het juiste moment mogelijk te maken voor de ander in de handhavingssamenwerking.

Ad 1a en 1b (inzake herstel)

Centrale doelstelling van het omgevingsrecht is het bereiken en in stand houden van een veilige en gezonde fysieke leefomgeving en een goede omgevingskwaliteit. Dit betekent dat bij de handhaving van het omgevingsrecht herstel van de rechtmatige toestand altijd het eerste doel moet zijn, indien herstel uiteraard mogelijk is. Herstel wordt hier ruim opgevat: het beëindigen van de overtreding, het wegnemen of beperken van de gevolgen van de overtreding en/of het voorkomen van herhaling van de overtreding. Het aansturen op herstel ligt primair op de weg van het bestuur, dat zo nodig namelijk een herstelsanctie (last onder bestuursdwang of last onder dwangsom) kan opleggen en effectueren. Dit volgt ook uit de beginselplicht tot handhaving. Welke bestuurlijke interventie het meest passend is, hangt af van de omstandigheden van het geval, zoals de aard en ernst van de overtreding, kenmerken van de overtreder en de omstandigheden waaronder de overtreding is gepleegd of ontstaan. De keuze vindt plaats aan de hand van het stappenplan en de interventiematrix uit hoofdstuk 4.

Ad 2a en 2b (inzake bestraffing)

In het kader van integrale handhaving moet steeds worden beoordeeld of er aanleiding is om de overtreder te bestraffen.

Redenen voor bestraffing worden ontleend aan de feiten en omstandigheden rond de overtreding, de overtreder of een combinatie daarvan. Het kan bijvoorbeeld zijn dat de overtreder al eerder in de fout is gegaan (recidive) of dat de overtreder de overtreding calculerend of welbewust heeft gepleegd. Ook de ernst van de overtreding, de wens om wederrechtelijk genoten economisch voordeel af te romen, het belang van ontmoediging, normbevestiging, individuele en algemene preventie etc. kunnen dergelijke redenen vormen.

Strafrechtelijke handhaving is vaak aangewezen bij overtreding van de regels door een bepaalde functionaris of onderneming die in ethisch opzicht of in verband met het bijzondere vertrouwen dat in haar of zijn nastreven van normconform gedrag wordt gesteld een voorbeeldrol heeft. Dit kan per geval en ook per domein verschillen en wordt beoordeeld aan de hand van het stappenplan en de toepasselijke interventiematrix alsmede aan de hand van tussen de betrokken handhavingspartners gemaakte (afgestemde) afspraken. Als herstel niet meer mogelijk is, kan geen herstelsanctie worden opgelegd. Dat kan een indicatie zijn om een bestraffende sanctie op te leggen. Zie verder hoofdstuk 4 van deze strategie. Indien in een concreet geval aanleiding bestaat voor bestraffing en het bestuursrecht voor de betrokken overtreding een bestraffende sanctie mogelijk maakt (bestuurlijke boete), moet worden bekeken welke weg in dat geval het meest passend is: de bestuursrechtelijke of de strafrechtelijke. Dit kan per geval en per domein verschillen. Het OM en het bestuur zullen hierover afspraken moeten maken. Bij deze afspraken zal in de eerste plaats rekening moeten worden gehouden met de wens van de wetgever in het betrokken domein over de verhouding tussen de bestuurlijke of strafrechtelijke bestraffing. Juist waar de wetgever bepaalde overtredingen niet uitsluitend beboetbaar heeft gesteld, maar zowel strafbaar als beboetbaar kan de wens van de wetgever over de keuze tussen strafrechtelijke en bestuursrechtelijke bestraffing per domein of zelfs per (soort) overtreding uiteenlopen. Ook bij de inzet van het strafrecht is de effectiviteit in relatie tot de inzet van andere instrumenten leidend (optimum remedium in plaats van ultimum remedium). Doeltreffendheid, afschrikwekkendheid en evenredigheid zijn eisen die aan zowel de bestuursrechtelijke als de strafrechtelijke handhaving worden gesteld. Echter, het accent van deze eisen ligt bij strafrechtelijke handhaving iets anders dan bij bestuursrechtelijke handhaving.

Zo zal de doeltreffendheid bij de bestuursrechtelijke handhaving meer gewicht hebben, en afschrikwekkendheid meer bij de strafrechtelijke handhaving. De scherpte van de sancties in het strafrecht en de kracht van de strafprocesrechtelijke bevoegdheden en methoden voor waarheidsvinding onderscheiden zich van bestuursrechtelijke handhaving. Dat betekent vaak dat bestuursrechtelijke handhaving sneller en breder effect kan hebben, terwijl strafrechtelijke handhaving dieper kan en moet gaan, en mede daardoor in voorkomend wat meer tijd kan vergen. Dit zijn factoren die bij de keuze tussen bestuursrechtelijke en strafrechtelijke bestraffing en bij de daarover te maken afspraken een rol zullen (moeten) spelen. OM, politie en andere opsporingsdiensten evenals het bestuur werken in voorkomende gevallen loyaal samen om tot een passende bestraffing te komen.

HOOFDSTUK 4

Stappenplan om te komen tot een passende interventie

Dit hoofdstuk geeft een stappenplan voor het toepassen van de visie uit hoofdstuk 3. Startpunt van het stappenplan zijn de bevindingen van het toezicht (al dan niet na een melding of aangifte): de constatering van feiten en omstandigheden en het oordeel van de toezichthouder, boa of handhaver daarover (de vaststelling dat sprake is van een overtreding). Het stappenplan is een hulpmiddel om de juiste afwegingen te maken en moet in geen geval als een rigide beslisboom worden beschouwd. De LHSO is immers vooral een afwegingsinstrument voor uitvoerders en richt zich tot hen. Aan de hand van het stappenplan, waartoe de hierna weer te geven interventiematrix behoort, kan worden gekomen tot onderling afgestemd en effectief handelen van de handhavingspartners.10

Het stappenplan bestaat uit de volgende vijf stappen:

Stap 1: positionering van de bevindingen in de basisinterventiematrix.

Stap 2: bepalen van de verzwarende aspecten die aanleiding kunnen geven voor een ingrijpender herstelsanctie of voor strafrechtelijk onderzoek of bestraffing.

Stap 3: optreden aan de hand van de [algemene of domeinspecifieke] interventiematrix.

Stap 4: bepalen of afstemmingsoverleg nodig is

Stap 5: vastleggen stappen en beslissingen.

Het stappenplan wordt hieronder per stap toegelicht. Het begrip ‘handhaver’ ziet op iedere functionaris – toezichthouder, opsporingsambtenaar, handhavingsjurist – die binnen de betrokken organisatie (een of meer onderdelen van) het stappenplan doorloopt.

4.1Stap 1: positionering van de bevindingen in de basisinterventiematrix

De handhaver11 bepaalt in welk segment van de in

figuur 1 opgenomen matrix (de basisinterventiematrix) hij zijn bevindingen positioneert door (1) het beoordelen van de gevolgen van de overtreding voor de fysieke leefomgeving, zoals milieu, erfgoed, natuur, water, ruimtelijke ordening, veiligheid, gezondheid e.d., en (2) het typeren van de (vermeende) overtreder.12

4. Aanzienlijk en/of onom- keerbaar

A4

B4

C4

D4

3. Van belang

A3

B3

C3

D3

2. Beperkt

A2

B2

C2

D2

1. Vrijwel nihil

A1

B1

C1

D1

[gevolgen ↑/ overtreder →]

A.

Goed- willend

B.

Onver- schillig

C.

Calcu- lerend

D.

Notoir/ crimineel

Figuur 1 Basisinterventiematrix voor het positioneren van de overtreding naar gevolgen en typering overtreder

Ad 1 Typering van de gevolgen voor de fysieke leefomgeving

De handhaver beoordeelt de gevolgen van de geconstateerde overtreding voor de fysieke leefomgeving als:

  • 1.

    (vrijwel) nihil; of

  • 2.

    beperkt; of

  • 3.

    van belang; of

  • 4.

    aanzienlijk en/of onomkeerbaar.

Onder gevolgen worden ook dreigende gevolgen verstaan, dat wil zeggen als de overtreding (mogelijk) leidt tot (bij categorie 3 en 4: aanmerkelijke) nadelige gevolgen van belang (of het risico daarop) voor de fysieke leefomgeving, zoals hinder, schade aan beschermde waarden (zoals milieu, natuur of erfgoed), verontreiniging, zieken, gewonden of doden (mens, plant en dier). Ook kunnen daaronder de gevolgen van een overtreding worden verstaan die de mogelijkheden van controle beperken of onmogelijk maken, en de gevolgen of verstorende effecten die de overtreding heeft of kan hebben voor het gezag van de overheid of voor het systeem van ordening- of normering van de betrokken bedrijfstak als zodanig. Bij gevolgen is sprake van een glijdende schaal en het verschilt per (type) overtreding wat de gevolgen kunnen zijn en hoe ernstig die kunnen zijn. In zijn algemeenheid gaat het bij categorie 1 en 2 om lichte overtredingen. Het onderscheid tussen gevolgen van belang (categorie 3) en aanzienlijke gevolgen (categorie 4) zit vooral in de ernst en omvang van de (dreigende) schade. Schade van enige omvang die onomkeerbaar is, wordt in beginsel ingedeeld in categorie 4.

Voor specifieke domeinen of specifieke (bijvoorbeeld veelvoorkomende) overtredingen kan de kwalificatie van de gevolgen van een geconstateerde overtreding nader worden uitgewerkt om de handhavers houvast te bieden.

De handhaver baseert zijn kwalificatie van de gevolgen op de bevindingen van het toezicht. Als duidelijk is dat de overtreding nadelige gevolgen voor de fysieke leefomgeving heeft of kan hebben maar de precieze omgeving daarvan nog niet kan worden vastgesteld, hanteert hij als uitgangspunt dat er gevolgen van belang zijn.

Ad 2 Typering van (het gedrag van) de overtreder

De handhaver typeert de overtreder aan de hand van zijn gedrag als:

  • A.

    Goedwillend (indien de overtreder proactief is, geneigd is om de regels te volgen en/of de overtreding het gevolg is van onbedoeld handelen); of

  • B.

    Neutraal/onverschillig (indien de overtreder passief of reactief is, een houding van ‘moet kunnen’ heeft en/of de bevinding en de gevolgen van zijn handelen hem koud laten); of

  • C.

    Calculerend/opportunistisch (indien de overtreder wist of moest weten wat de gevolgen van de bevinding zouden zijn en die op de koop toe neemt, alleen tot normconform gedrag overgaat indien de toezichthouder daar uitdrukkelijk op wijst (of daarvoor een sanctie laat opleggen of oplegt), bewust risico(’s) op overtreding neemt); of

  • D.

    Notoir/crimineel (indien de overtreder bewust en structureel de regels overtreedt, controle bewust belemmert, criminele activiteiten ontplooit en/of deel uitmaakt van een criminele organisatie, sprake is van fraude, oplichting of witwassen).

Van professionele marktpartijen en ervaren personen of bedrijven mag worden verwacht dat zij de regels kennen en streven naar de naleving daarvan.13 En voor de overheid als overtreder geldt hier dat voor de kennis over en de naleving van regels gelet op haar voorbeeldfunctie strenge maatstaven gelden. Dat betekent dat een geconstateerde overtreding al snel wijst op een onverschillige houding of zelfs aanknopingspunt kan zijn voor het aannemen van calculerend gedrag. Dat geldt sterker indien een overtreding (steeds) pas ongedaan wordt gemaakt nadat een toezichthouder erop heeft gewezen.

De handhaver baseert de typering op de bevinding van het toezicht en neemt daarbij het gedrag van de overtreder en de toezicht- en handhavingshistorie mee in de beschouwing. De typering van de overtreder moet objectief en controleerbaar zijn en mag niet zijn gebaseerd op ‘onderbuikgevoelens’.

Als de handhaver niet in staat is om de overtreder te typeren, dan is typering A het uitgangspunt bij overtredingen waarvan de gevolgen vrijwel nihil zijn (categorie 1) en typering B het uitgangspunt bij overtredingen met beperkte gevolgen, gevolgen van belang of aanzienlijke/onomkeerbare gevolgen (categorie 2, 3 en 4).

4.2Stap 2: bepalen van de verzwarende aspecten die aanleiding kunnen geven voor een ingrijpender herstelsanctie of voor strafrechtelijk onderzoek of bestraffing

De handhaver bepaalt of er verzwarende aspecten zijn die aanleiding geven voor een meer ingrijpende op herstel gerichte interventie of voor bestraffing. Bij de op herstel gerichte interventie hangen de verzwarende aspecten samen met de mate waarin er op feiten en omstandigheden gebaseerd vertrouwen is dat de overtreder terugkeer naar normconformiteit nastreeft en herstel. Dat vertrouwen is bijvoorbeeld geschonden wanneer er sprake is van recidive. (hoofdvragen 1a en 1b)

De handhaver bepaalt of er aspecten zijn die aanleiding geven voor bestraffing (hoofdvraag 2a), hetzij, - indien wettelijk mogelijk - met een bestuursrechtelijke bestraffing (bestuurlijke boete), hetzij met een strafrechtelijke bestraffing (strafbeschikking of strafvervolging). Hieronder valt ook de beslissing dat (nader) strafrechtelijk onderzoek aangewezen lijkt. De uitkomst van beantwoording van de hiervoor beschreven twee hoofdvragen (herstel of bestraffing) kan in veel gevallen zijn dat met herstel kan worden volstaan. Bij sommige aspecten is sowieso strafrechtelijke handhaving geïndiceerd.

In zijn algemeenheid geldt dat de keuze voor de soort bestraffing afhankelijk is van de wens van de wetgever in het betrokken domein. De wens van de wetgever over de keuze tussen strafrechtelijke en bestuursrechtelijke bestraffing loopt per domein of zelfs per (soort) overtreding uiteen. Zoals hiervoor is toegelicht, zal de doeltreffendheid bij de bestuursrechtelijke handhaving met bestraffende sancties meer gewicht hebben, en afschrikwekkendheid meer bij de strafrechtelijke handhaving. De scherpte van de sancties in het strafrecht en de kracht van de strafprocesrechtelijke bevoegdheden en methoden voor waarheidsvinding onderscheiden zich van bestuursrechtelijke handhaving. Dit zijn factoren die bij de keuze tussen bestuurs- rechtelijke en strafrechtelijke bestraffing en bij de daarover te maken afspraken in zijn algemeenheid een rol zullen (moeten) spelen.

De volgende aspecten worden in elk geval meegewogen bij de keuze voor strafrechtelijke bestraffing:

  • A.

    Onomkeerbare gevolgen/geen herstelsanctie mogelijk:

  • de overtreding heeft nadelige gevolgen voor de fysieke leefomgeving die niet (meer) kunnen worden weggenomen, zoals onherstelbare milieuschade, of de normadressaat heeft het anderszins niet (meer) in zijn macht om de rechtmatige toestand te herstellen. Hoe groter en/of ernstiger de schade, hoe eerder strafrechtelijke handhaving is geïndiceerd. Een overtreding met onomkeerbare gevolgen zal overigens veelal al meteen bij het indelen in de basisinterventiematrix (stap 1) in de zwaardere interventiecategorie vallen.

  • B.

    Recidive: de normadressaat was al eerder in de fout gegaan en eerdere herstelsancties en/of een bestuurlijke boete hadden een onvoldoende preventief effect. Omdat het hier een beleidsmatige afweging betreft, zijn (algemene of domeinspecifieke) afspraken mogelijk over wat onder recidive wordt verstaan: herhaling van dezelfde overtreding, van eenzelfde type overtreding (en wat dat dan is) of van een overtreding in het betrokken domein – en alles daartussen.

  • Bij het bepalen van recidive worden ook overtredingen meegenomen uit andere regio’s, ook overtredingen uit aangrenzende landen of het verdere buitenland kunnen worden meegenomen.

  • C.

    Verkregen financieel voordeel (winst of besparing):

  • de normadressaat heeft door zijn handelen of nalaten financieel voordeel behaald en/of het behalen van financieel voordeel was het doel. Als het voordeel (substantieel) hoger is dan de maximale bestuurlijke boete die voor het betrokken feit kan worden opgelegd of als er helemaal geen bestuurlijke boete kan worden opgelegd, is strafrechtelijke handhaving aangewezen.

  • D.

    Combinatie met andere relevante strafbare feiten:

  • de normadressaat heeft andere strafbare feiten gepleegd om de in het omgevingsrecht geconstateerde overtreding te verhullen, zoals valsheid in geschrifte of omkoping, of de geconstateerde overtreding is gepleegd in het kader van andere strafbare feiten, zoals witwassen. Een zeer belangrijke indicator is ook het vermoeden van het bestaan van een criminele organisatie.

  • E.

    Medewerking van malafide deskundigen (“facilitators”):

  • De normadressaat is bij zijn handelen ondersteund door malafide deskundigen, zoals malafide vergunningverlenende of certificerende instellingen, keuringsinstanties en brancheorganisaties. Het gaat hier om de inschakeling van ‘facilitators’, dat wil zeggen sleutelfiguren in een branche die niet-naleving bewust faciliteren. Het ligt voor de hand dat het strafrecht zich in het bijzonder juist op deze facilitators zal richten. Loyale samenwerking tussen het OM en het bestuur is hier van groot belang alleen al gelet op de taken en bevoegdheden van het bestuur bij het verlenen en intrekken van vergunningen, certificaten en dergelijke.

  • F.

    Waarheidsvinding: soms is strafrechtelijke handhaving aangewezen vanwege de mogelijkheid van het toepassen van opsporingsbevoegdheden waarover de bestuurlijke organisaties niet beschikken. Strikt genomen gaat het hier niet om een verzwarende omstandigheid maar om de inzet van onderzoeksbevoegdheden die alleen in het strafrecht voorhanden zijn. Die bevoegdheden kunnen veelal alleen worden ingezet bij zwaardere feiten.

  • G.

    Normbevestiging: het strafrecht is het meest indringende corrigerende systeem. Juist door zijn expressieve kracht is het bij uitstek geschikt om het belang van regels en de ernst van niet-naleving te agenderen bij politiek, publiek en branche.

In aanvulling op deze algemene verzwarende aspecten kunnen per domein domeinspecifieke verzwarende aspecten worden geformuleerd.

4.3Stap 3: optreden aan de hand van de algemene of domeinspecifieke interventiematrix

De LHSO heeft als uitgangspunt om de meest effectieve interventie in te zetten. Dat betekent in veel gevallen dat kan worden volstaan met een lichte interventie. In andere gevallen brengt de situatie mee dat zo’n lichte interventie geen recht doet, en moet een zwaardere, meer ingrijpende interventie worden gekozen. Per situatie wordt deze ‘interventieladder’ beoordeeld met de vraag wat de meest effectieve interventie is in het concrete geval. Daarbij speelt ook het maatschappelijk draagvlak voor handhaving een belangrijke rol. Zo zal bij een goedwillende overtreder die een lichte overtreding zonder nadelige gevolgen heeft gepleegd (positionering in segment A1) in eerste instantie kunnen worden volstaan met aanspreken, informeren of waarschuwen.14 Moet die overtreder (beperkte) maatregelen treffen om de overtreding op te heffen en

laat hij dat na of gaat hij anderszins weer in de fout, dan wordt opgeschaald naar bijvoorbeeld het opleggen van een herstelsanctie of een bestuurlijke boete.

De handhaver gebruikt bij stap 4 de algemene of, indien beschikbaar en van toepassing, de domeinspecifieke interventiematrix. Dit werkt als volgt:

  • 1.

    De handhaver kijkt naar de interventies in het segment van de toepasselijke interventiematrix waarin hij de bevinding eerder met behulp van stap 1 (paragraaf 4.1) in de basisinterventiematrix heeft gepositioneerd.

  • 2.

    De handhaver kiest voor de minst zware (combinatie) van de bij het betreffende segment behorende interventies, tenzij de handhaver motiveert dat een andere (combinatie van) interventie(s) in de betreffende situatie passender is. Daarbij maakt hij gebruik van zijn bevindingen bij stap 2 (inzake eventuele verzwarende aspecten; paragraaf 4.2).

  • 3.

    De handhaver zet de betreffende (combinatie van) interventie(s) in totdat sprake is van naleving. Als naleving binnen de door de handhaver bepaalde termijn uitblijft, pakt de handhaver direct door via het inzetten van een zwaardere (combinatie van) interventie(s).

De (mogelijke) gevolgen:

 
 

Interventiematrix

 
 

4. Aanzienlijk en/of onomkeerbaar

 

Strafrecht

BSB (indien mogelijk)/PV

 

Strafrecht

BSB (indien mogelijk)/PV

 

Strafrecht

BSB (indien mogelijk)/PV/nader strafr. onderzoek

 

Strafrecht

PV/nader strafr. onderzoek

 
 

Bestuursrecht bestraffend

Bestuurlijkeboete (indien mogelijk)

 

Bestuursrecht bestraffend

Bestuurlijkeboete (indien mogelijk)

 

Bestuursrecht bestraffend

Bestuurlijkeboete (indien mogelijk)

 
 
 
 
 
 
 
 

Bestuursrecht ingrijpend Exploitatieverbod/sluiting Schorsen/intrekken vergunning, erkenning of certificaat

 
 
 
 
 
 
 
 
 
 

Bestuursrecht ingrijpend Exploitatieverbod/sluiting Schorsen/intrekken vergunning, erkenning of certificaat

 

Bestuursrecht herstellend LOD/LOB (incl. tijdelijk stilleggen)

Verscherpt toezicht

Bestuursrecht herstellend LOD/LOB (incl. tijdelijk stilleggen)

Verscherpt toezicht

Bestuursrecht herstellend LOD/LOB (incl. tijdelijk stilleggen)

Bestuursrecht herstellend LOD/LOB (incl. tijdelijk stilleggen)

3. Van belang

 

Strafrecht

BSB (indien mogelijk)/PV

 

Strafrecht

BSB (indien mogelijk)/PV

 

Strafrecht

BSB (indien mogelijk)/PV/nader strafr. onderzoek

 

Strafrecht

PV/nader strafr. onderzoek

 
 

Bestuursrecht bestraffend

Bestuurlijkeboete (indien mogelijk)

 

Bestuursrecht bestraffend

Bestuurlijkeboete (indien mogelijk)

 

Bestuursrecht bestraffend

Bestuurlijkeboete (indien mogelijk)

 

Bestuursrecht bestraffend

Bestuurlijkeboete (indien mogelijk)

 
 
 
 
 
 
 
 

Bestuursrecht ingrijpend Exploitatieverbod/sluiting Schorsen/intrekken vergunning, erkenning of certificaat

 
 

Bestuursrecht herstellend Bestuurlijk gesprek/ waarschuwing

 

Bestuursrecht herstellend LOD/LOB (incl. tijdelijk stilleggen). Verscherpt toezicht

 

Bestuursrecht herstellend LOD/LOB (incl. tijdelijk stilleggen). Verscherpt toezicht

 

Bestuursrecht herstellend LOD/LOB (incl. tijdelijk stilleggen)

2. Beperkt

 
 
 

Strafrecht

BSB (indien mogelijk)/PV

 

Strafrecht

BSB (indien mogelijk)/PV

 

Strafrecht

PV

 
 
 
 
 
 

Bestuursrecht bestraffend

Bestuurlijkeboete (indien mogelijk)

 

Bestuursrecht bestraffend

Bestuurlijkeboete (indien mogelijk)

 
 

Bestuursrecht herstellend

Aanspreken/informeren

 

Bestuursrecht herstellend Bestuurlijk gesprek/ waarschuwing

 

Bestuursrecht herstellend LOD/LOB (incl. tijdelijk stilleggen). Verscherpt toezicht

 

Bestuursrecht herstellend LOD/LOB (incl. tijdelijk stilleggen)

1. Vrijwel nihil

 
 
 
 
 

Strafrecht

BSB (indien mogelijk)/PV

 

Strafrecht

PV

 
 
 
 
 
 

Bestuursrecht bestraffend

Bestuurlijkeboete (indien mogelijk)

 

Bestuursrecht bestraffend

Bestuurlijkeboete (indien mogelijk)

 
 

Bestuursrecht herstellend

Aanspreken/informeren

 

Bestuursrecht herstellend

Aanspreken/informeren

 

Bestuursrecht herstellend Bestuurlijk gesprek/ waarschuwing

 

Bestuursrecht herstellend Bestuurlijk gesprek/ waarschuwing

Het gedrag van de overtreder is:

 

A. Goedwillend, proactief (dwz beëindigt overtreding eigener beweging)

 

B. Onverschillig

 

C. Calculerend

 

D. Notoir/crimineel

In aanvulling op de LHSO kunnen er handhavings- of sanctiestrategieën zijn voor specifieke deelterreinen van het omgevingsrecht vergelijkbaar met de aanvulling voor Seveso-overtredingen (Brzo) uit 2012.

Maatvoering (termijnen)

In algemene zin geldt voor het stellen van termijnen het volgende:

  • Gedragsvoorschriften dienen direct in acht te worden genomen. Hiervoor moet geen of hooguit een zeer korte termijn te worden gesteld om de overtreding te beëindigen en/of herhaling ervan te voorkomen.

In alle andere gevallen, waaronder ook situaties waarin voor het treffen van herstelmaatregelen (al dan niet aanzienlijke) investeringen moeten worden gedaan, geldt: hoe urgenter de situatie des te korter de termijn. De termijn moet altijd worden afgestemd op de tijd die redelijkerwijs nodig is om de benodigde herstelmaatregelen te treffen, dus rekening houdend met de technische en organisatorische uitvoerbaarheid.

4.4Stap 4: bepalen of afstemmingsoverleg nodig is

Indien er aan de hand van stap 1 en stap 2 wordt vastgesteld dat er aanleiding is voor bestraffing, beziet de handhaver bij stap 3 of er overleg met andere handhavende instanties is afgesproken of om andere redenen nodig is. Indien er is afgesproken dat de bestraffende interventie een strafrechtelijke is, dan wordt die weg ingezet. Indien er sprake is van opzettelijk of zeer nalatig veroorzaken van gevaar aan personen en/of milieu wordt steeds overleg met het OM gevoerd. Afhankelijk van de afspraken vindt er nadere afstemming plaats of niet. De gemaakte afspraken en de afstemming kunnen betekenen dat er een gezamenlijke interventie plaatsvindt.

Deze stap beoogt het faciliteren van goede afstemming en weloverwogen inzet van het handhavingsinstrumentarium. Het betreft daarom tweerichtingsverkeer: bestuursrechtelijke handhavers zoeken indien nodig en volgens de (algemene of domeinspecifieke) gemaakte afspraken het overleg op met politie en OM en omgekeerd. Samen met tijdige informatie- uitwisseling is dit tweerichtingsverkeer een uitwerking van het beginsel van loyale samenwerking.

Aan overleg is meer behoefte als voor de betrokken situatie geen standaard afspraken over de afstemming tussen bestuursrechtelijke en strafrechtelijke handhaving gelden.

De standaardafspraken voor de betrokken situatie kunnen voorzien in overleg of overleg wordt gezocht als de handhaver in de bevindingen van het concrete geval aanleiding ziet om van de standaard afspraken af te wijken. Uit een oogpunt van doelmatige handhaving wordt zoveel mogelijk gehandhaafd op basis van algemene afspraken tussen bestuur, politie en justitie over afstemming en keuzes voor afdoening.

Als de handhaver in een concreet geval concludeert dat overleg over de afstemming en inzet van bestuurs- en/of strafrecht nodig is, wordt gehandeld op basis van vooraf tussen bestuursrechtelijke handhavingsinstanties, bijzondere opsporingsdiensten, politie en OM gemaakte algemene afspraken over hun inzet en samenspel (afstemming). Alleen zo kan in voorkomende gevallen accuraat en effectief optreden worden gewaarborgd, vooral als sprake is van spoed en/of heterdaad. Situaties waarin de vooraf gemaakte afspraken niet voorzien, zullen apart door de betrokken instanties worden beoordeeld, in een regulier overleg of in ad hoc overleg als snelheid is vereist. Uit het overleg volgt hoe de betreffende overtreding verder wordt opgepakt.

Ten slotte wordt, ongeacht de positionering van overtreding en overtreder, standaard aangifte bij het OM gedaan als toezichthouders de volgende ernstige bevindingen doen:

  • Het toezicht wordt bewust onmogelijk gemaakt, bijvoorbeeld door het onterecht weigeren van toegang, intimidatie, geweldsdreiging, fraude, vernietiging van bewijs en/of poging tot omkoping.

  • De toezichthouder constateert dat er opzettelijk mensen in gevaar worden gebracht, door onder andere sabotage, vernieling of het bewust verstrekken van verkeerde informatie.

Bij deze vormen van niet-medewerking aan het toezicht wordt tevens bestuursrechtelijk opgetreden met het opleggen van een last onder dwangsom of een last onder bestuursdwang (artikel 5:20, derde lid, en 5:32 Awb).

4.5Stap 5: vastlegging stappen en beslissingen

De doorlopen stappen en genomen beslissingen worden systematisch, verifieerbaar en transparant vastgelegd, zodanig dat hieruit kan worden afgeleid dat is voldaan aan het motiveringsbeginsel, het zorgvuldigheidsbeginsel, het verbod van willekeur en het verbod van misbruik van bevoegdheid. De handhaver neemt hierbij in aanmerking dat handhavingsbeleid, waartoe naar vaste rechtspraak ook een handhavingsstrategie en/of interventieladder behoort, in de regel moet worden gevolgd en dat handelen in afwijking van het beleid zorgvuldig moet worden afgewogen en deugdelijk moet worden gemotiveerd. Ook wordt zo inzichtelijk op welke wijze verzwarende en verzachtende omstandigheden een rol hebben gespeeld bij de keuze, wat bijdraagt aan een consistent overheidshandelen. Het verdient aanbeveling om te werken met een vast model voor verslaglegging dat zoveel mogelijk landelijk wordt gehanteerd en in de gebruikte ICT systemen is ingebouwd.

HOOFDSTUK 5

Randvoorwaarden voor werken met de LHSO

Eventuele vaststelling en bekend­ making als beleid(sregel)

De LHSO kan elektronisch worden bekendgemaakt als beleidsregel. Vaak zal er daarnaast een beleidsregel moeten worden vastgesteld waarin duidelijk wordt gemaakt dat en hoe de LHSO wordt gevolgd in het eigen beleid. Er is daarvoor een model-vaststellingsbesluit beschikbaar dat door het betrokken bestuursorgaan kan worden gebruikt.

Afstemming met ander handhavingsbeleid

Het bestaande handhavingsbeleid dient waar nodig te worden afgestemd op de LHSO. De betrokken handhavende instantie is verplicht om een handhavingsstrategie vast te stellen en kan hierbij gebruik maken van de LHSO. Voor bepaalde beleidsterreinen zullen daarvoor naar verwachting in de toekomst modellen worden ontwikkeld die kunnen worden overgenomen of waarbij aansluiting kan worden gezocht. Om recht te doen aan het uitgangspunt van een transparante overheid zouden deze keuzestrategieën ook als beleidsregel moeten worden vastgesteld die elektronisch wordt bekendgemaakt. Het model-vaststellingsbesluit gaat uit van deze mogelijkheid.

Overlegstructuur

Het is voor een effectieve handhaving van groot belang dat er effectief en loyaal wordt samengewerkt tussen alle betrokkenen (bevoegde bestuursorganen, toezichthouders en opsporingsambtenaren, politie en openbaar ministerie). Deze samenwerking moet zo zijn georganiseerd dat de juiste personen op het juiste moment structureel of juist ad hoc en zaakgericht overleggen en informatie uitwisselen. Structureel afstemmingsoverleg en overleg over signalen of concrete zaken met het OM en de politie dient te zijn gewaarborgd.

Organisatorische borging

Niet alleen op papier, maar ook organisatorisch moet uitvoering van de LHSO en in het bijzonder de afstemming en samenwerking geborgd zijn. Dat betekent dat de betrokken instanties ervoor zorgen dat relevante functies (zoals contactpersonen en specialisten) structureel bemenst zijn.

Model verslaglegging stappen

Het verdient aanbeveling om te werken met een vast model voor verslaglegging van de stappen en beslissingen in handhavingstrajecten dat zoveel mogelijk landelijk wordt gehanteerd en in de gebruikte ICT systemen is ingebouwd.

BIJLAGE 1

Concept Model vaststellingsbesluit handhavingsstrategie Omgevingsrecht

Beleidsregel Handhavingsstrategie Omgevingsrecht provincie xxx/ Waterschap xxx/ Gemeente xxx

Het college van Gedeputeerde Staten/het college van dijkgraaf en heemraden/het college van

Burgemeester en wethouders (en de burgemeester)

Gelet op:

  • -

    Artikel 18.1 en 18.20, eerste lid, Omgevingswet;

  • -

    Artikel 13.5 Omgevingsbesluit;

  • -

    Artikel xx Verordening Kwaliteit, toezicht en handhaving Omgevingsrecht xx

Besluit vast te stellen:

  • +

    Beleidsregel Handhavingsstrategie omgevingsrecht en de Landelijke Handhavingsstrategie Omgevingsrecht

  • +

    De handhavingsstrategie Bouwen (bij wijze van voorbeeld)

  • +

    De handhavingsstrategie Cultureel Erfgoed (bij wijze van voorbeeld)

  • +

    De handhavingsstrategie Horeca ((bij wijze van voorbeeld van een optioneel lokaal geformuleerde strategie)

Het verdient aanbeveling om in het vaststellingsbesluit (of in de daarmee vast te stellen besluiten) voorzieningen op te nemen van overgangsrecht, en een uitdrukkelijke bepaling die de citeertitel voorschrift.

Bijlage F Beleidsstuk Toepassing Kwaliteitscriteria

Beleidsstuk Toepassing Kwaliteitscriteria 2.3.

Bouwtaken gemeente Zoetermeer

1.Inleiding

1.1.Algemeen

Medio 2016 is de Wet Vergunningen, Toezicht en Handhaving (wet VTH) in werking getreden, deze is opgenomen in de Omgevingswet. Deze wet regelt de randvoorwaarden voor gemeenten en provincies om tot een hogere kwaliteit te komen van de uitvoering van vergunningverlening, toezicht en handhaving binnen het Omgevingsrecht.

Om tot een hogere kwaliteit te komen van de uitvoering van vergunningverlening, toezicht en handhaving zijn er landelijke kwaliteitseisen ontwikkeld, de Kwaliteitscriteria 2.1. Met de landelijk ontwikkelde Kwaliteitscriteria 2.1 zijn er afspraken gemaakt over de minimale kwaliteit van de uitvoering van de VTH-taken. Dit geldt zowel voor de taken die worden uitgevoerd door een Regionale uitvoeringsdienst als voor VTH-taken die gemeenten, provincies, waterschappen en rijksdiensten in eigen beheer uitvoeren. Vervolgens is Kwaliteitscriteria 2.1 verbeterd naar, de in 2022 vastgestelde, Kwaliteitscriteria 2.3.

De Kwaliteitscriteria 2.3. hebben zowel betrekking op de kwaliteit van de organisatie als de kwaliteit van de medewerkers. Voor de organisatie betekent dit dat er een sluitende beleidscyclus is, en een inhoudelijk ondergrens, en dat de taken belegd worden bij organisaties die continuïteit in de uitvoering kunnen garanderen. Op medewerkersniveau betekent dit dat voldoende deskundigheid en ‘vlieguren’ (frequente uitvoering) gevraagd worden om de taken adequaat uit te kunnen voeren.

De wet VTH is geschreven vanuit een stelsel dat gebaseerd is op vertrouwen en decentralisatie. Dit betekent dat een belangrijk deel van de besluitvorming over de kwaliteit van de uitvoering decentraal plaatsvindt door de desbetreffende bevoegde gezagen. Leidend hierin is de afspraak dat een landelijk kwaliteitsniveau moet worden gerealiseerd en behouden.

1.2.Zorgplicht overheden

De wet VTH bepaalt dat voor de taken die gemeenten wettelijk verplicht hebben overgedragen aan een Omgevingsdienst (de basistaken) de gemeenteraad een verordening moet vaststellen.15 Het doel van de verordening is het vastleggen van de kwaliteit voor de taken die de Omgevingsdienst voor de gemeente uitvoert. Voor de zogeheten ‘thuis-taken’, dit zijn de bouwtaken die de gemeente zelf uitvoert, geldt deze verordeningsplicht niet. Voor deze taken heeft het college van burgemeester en wethouders een zorgplicht. De Kwaliteitscriteria 2.3 zijn een cruciaal richtsnoer voor deze zorgplicht waarvoor geldt: pas toe of leg uit, “comply or explain”.

Indien de Kwaliteitscriteria 2.3. (nog) niet op alle thuistaken worden toegepast wil dit niet zeggen dat de kwaliteit per definitie te wensen overlaat. In dit geval wordt gemotiveerd aangegeven waarom de criteria niet toegepast zijn of konden worden en hoe wel voor de gestelde kwaliteit wordt gezorgd.

Het voorliggende beleidsstuk geeft uitwerking aan onze zorgplicht. Met de vaststelling van het nieuwe Vergunningen-, Toezicht- en Handhavingsbeleid 2024 – 2028: Een integrale aanpak voor kwalitatieve dienstverlening wordt dit beleidsstuk geactualiseerd.

1.3.Leeswijzer

In hoofdstuk twee wordt een korte samenvatting gegeven over de Kwaliteitscriteria 2.3.16 In hoofdstuk drie wordt schematisch weergegeven op welke onderdelen de gemeente Zoetermeer momenteel voldoet aan de Kwaliteitscriteria 2.3., waar actie op ondernomen moet worden en waar gemotiveerd wordt afgeweken van de Kwaliteitscriteria 2.3.

2.Kwaliteitscriteria

Zoals hierboven reeds beschreven is bevatten de Kwaliteitscriteria criteria voor:

  • 1.

    kritieke massa (kwaliteit van de medewerkers);

  • 2.

    procescriteria (sluitende beleidscyclus);

  • 3.

    inhoud en prioriteiten (inhoudelijke ondergrens).

1. Kritieke massa

Kritieke massa criteria geven onder andere aan welke capaciteit, kennis en ervaring tenminste in een organisatie aanwezig moet zijn om de VTH-taken goed uit te voeren. De criteria voor kritische massa schrijven, per deskundigheid, op vijf onderdelen criteria voor. Deze vijf onderdelen zijn: opleiding, werkervaring, (aanvullende) kennis, frequentie en aantal.

Criteria Kritieke massa

Inhoud

Opleiding

De minimale basisopleiding en een indicatie van de aard en de omvang

van de benodigde aanvullende opleidingen waarmee de kennis te

verkrijgen is.

Werkervaring

Het minimale aantal jaren relevante werkervaring die men nodig heeft om

de taak zelfstandig uit te kunnen voeren.

(Aanvullende) kennis

De minimaal benodigde basiskennis en diepgaande kennis voor de

zelfstandige uitvoering van de taak, in aanvulling op de opleidingen.

Frequentie

De minimale frequentie per jaar waarmee een taak zelfstandig moet worden uitgevoerd om de deskundigheid te behouden. De benodigde capaciteit is een richtinggevende tijdsbesteding vertaald in 1/3 of 2/3 deel van de totale tijdsbesteding van een fulltime medewerker gebaseerd op een 36-urige werkweek.

Aantal

Het minimale aantal medewerkers met de omschreven deskundigheid en frequentie waarover de organisatie moet kunnen beschikken om de noodzakelijke deskundigheid te kunnen borgen.

Met de criteria voor kritieke massa kan een antwoord gegeven worden op de vraag of een organisatie en haar medewerkers in principe in staat zijn om de taken en de onderliggende operationele activiteiten uit te voeren gezien tegen de minimaal vereiste deskundigheid en de continuïteit. De criteria hebben geen relatie met de omvang van het werkaanbod. De criteria voor kritieke massa geven de organisaties een ondergrens van het aantal medewerkers en hun deskundigheid om de activiteiten in continuïteit uit te kunnen voeren.

2. Procescriteria

Voor de totstandkoming van producten zoals vergunningen, controles en handhavingsacties zijn diverse werkprocessen nodig. Transparantie en bestuurlijke vastlegging spelen daarin een belangrijke rol. De procescriteria samen leiden tot een sluitende cyclus en kwaliteitsborging. Zoals het woord ’’procescriteria’’ doet vermoeden, betreft het eisen aan het proces.

De procescriteria beschrijven de eisen die gesteld worden aan de beleidscyclus. Door de criteria te volgen wordt de cyclus gesloten. Daarbij is de ‘BIG 8’ gehanteerd: dit is een dubbele plan-do-check-act cyclus waarbij beleid en uitvoering met elkaar verbonden worden17. Door het volgen van de BIG 8 worden werkzaamheden doelmatig en planmatig uitgevoerd.

3. Criteria voor inhoudelijke kwaliteit en prioriteiten

De criteria voor inhoud en prioriteiten bepalen de minimale ondergrens binnen de werkprocessen. Het gaat bijvoorbeeld om diepgang waarmee getoetst wordt en (landelijke) prioriteiten. De inhoudelijke ondergrens wordt onder andere bepaald door de werkwijze en de diepgang vanuit een toets- en toezichtprotocol. Met de vaststelling van het nieuwe Vergunningen-, Toezicht en Handhavingsbeleid 2024 – 2028 Een integrale aanpak voor kwalitatieve dienstverlening’ (hierna VTH-beleid) worden zowel de procescriteria als de criteria voor inhoudelijke kwaliteit en prioriteiten geborgd.

3.Stand van zaken

In 2022 is Kwaliteitscriteria 2.3 voor vergunningverlening, toezicht en handhaving vernieuwd in het kader van de Omgevingswet. In de jaarlijkse actualisering wordt alleen de huidige stand van zaken weergegeven. Op de volgende pagina’s is schematisch weergegeven waar wij op dit moment voldoen aan de Kwaliteitscriteria 2.3, waar wij actie op ondernemen en waar wij gemotiveerd afwijken van de criteria. Op een aantal deskundigheden wijkt de gemeente gemotiveerd af van de Kwaliteitscriteria 2.3. De motivering is bij de betreffende deskundigheden weergegeven. Tevens vinden er op een aantal deskundigheden nog aanvullende cursussen plaats. Deze cursussen vinden plaats in het kader van de permanente bijscholing van de medewerkers om zodoende de kennis actueel te houden.

afbeelding binnen de regeling

Stand van zaken: kritieke massa

afbeelding binnen de regeling

afbeelding binnen de regeling

afbeelding binnen de regeling

Stand van zaken: procescriteria18

afbeelding binnen de regeling

afbeelding binnen de regeling

afbeelding binnen de regeling

4.Borging

Indien er naar aanleiding van organisatorische veranderingen aanleiding is tot een verandering van de huidige keuzes voor wat betreft de toepassing van de Kwaliteitscriteria 2.3 worden die in de jaarlijkse evaluatie van het Uitvoeringsprogramma VTH meegenomen.

Bijlage G Toetsprotocol activiteit bouwen gemeente Zoetermeer (geactualiseerd 2025)

Toetsprotocol activiteit bouwen

Gemeente Zoetermeer

1Inleiding

Voor u ligt het ‘Toetsprotocol activiteit bouwen van de gemeente Zoetermeer’ (hierna: Toetsprotocol). Dit Toetsprotocol maakt deel uit van het Vergunningen, Toezicht en Handhavingsbeleid 2024-2028, ‘Een integrale aanpak voor kwalitatieve dienstverlening’ (hierna: VTH-beleid). In het Toetsprotocol is vastgelegd met welke intensiteit een bouwplan, dat ingediend is bij de gemeente Zoetermeer, getoetst wordt aan wet- en regelgeving. Hierdoor wordt weloverwogen en herleidbaar aangegeven welke toets-aspecten aandacht verdienen en hoeveel aandacht de verschillende toets-aspecten krijgen.

Aanvragen voor een omgevingsvergunning voor de activiteit bouwen worden getoetst aan de voorschriften uit het omgevingsplan, de redelijke eisen van welstand, de gemeentelijke bouwverordening en het Besluit bouwwerken leefomgeving (hierna: Bbl). Dit Toetsprotocol heeft betrekking op de voorschriften uit het Bbl. De wetgever heeft de technische voorschriften uit het Bbl niet gedifferentieerd naar zwaarte. Door het Toetsprotocol wordt hier invulling aan gegeven.

Net als voor alle andere gemeenten is het ook voor Zoetermeer praktisch niet mogelijk om alle voorschriften even uitputtend te toetsen. Ook vraagt niet elk gebouw/bouwwerk om dezelfde mate van toetsing en controle. Bouwplannen lopen immers zeer uiteen.

Met het vaststellen van een Toetsprotocol:

  • worden bouwplannen eenduidig, consequent, transparant en adequaat getoetst. Hierdoor wordt de veiligheid van bouwwerken verhoogd en gewaarborgd, alsmede het gezond en veilig gebruik ervan;

  • worden keuzes en prioriteiten gemotiveerd en bestuurlijk vastgelegd;

  • kan naar inwoners en ondernemers herleidbaar worden aangegeven aan welke voorschriften uit het Bbl hun aanvraag getoetst is en met welke intensiteit.

De overheid kan zich, gemotiveerd, beperken tot het toetsen van die aspecten die zij het risicovolst acht en dus prioriteit wil geven. Dit kan, omdat de verantwoordelijkheid voor de naleving van de regelgeving in de Omgevingswet en het Bbl expliciet bij de marktpartijen is neergelegd. Inwoners en ondernemers worden geacht op de hoogte te zijn van de wet- en regelgeving en hebben de primaire verantwoordelijkheid zich hieraan te houden. De opdrachtgever van een bouwproject is ervoor verantwoordelijk dat de bouwwerkzaamheden goed en veilig worden uitgevoerd.

Een gebouw moet in de eerste plaats altijd voldoen aan de voorschriften die staan in het Bbl (artikel 1.6, 1.7 en 1.8 Omgevingswet). Hiermee legt de Omgevingswet de basis voor de bouwregelgeving. De aanvrager van een vergunning is verantwoordelijk voor het indienen van een correcte aanvraag. Het bevoegd gezag moet beoordelen of de bij de aanvraag om een omgevingsvergunning overgelegde gegevens aannemelijk maken dat de bouwactiviteit voldoet aan de voorschriften van het Bbl (artikel 5.18 lid 1 Omgevingswet). Door dit ‘aannemelijkheidscriterium’ kan de diepgang van de toetsing van een bouwplan variëren en wordt de verantwoordelijkheid voor het bouwplan expliciet bij de aanvrager neergelegd. De eigen verantwoordelijkheid van de marktpartijen legitimeert de gemeente om zich te beperken tot het toetsen van die onderdelen van het Bbl die zij belangrijk acht zoals gezondheid en veiligheid.

1.1Reikwijdte

Het Toetsprotocol gaat uitsluitend over de toets van omgevingsvergunning plichtige bouwplannen aan de technische eisen uit het Bbl, exclusief het onderdeel constructieve veiligheid. De constructieve toetsing van gebouwen wordt uitgevoerd door de constructeur(s) en dit komt terug in het Toezichtprotocol welke ook met het VTH-beleid ter vaststelling wordt aangeboden.

Met de Omgevingswet zijn meer bouwwerken vergunningsvrij. Kleine bouwwerken, zoals een schuurtje of dakkapel, kunnen zonder bouwtechnische vergunning (voor een omgevingsvergunning met planologisch onderdeel geldt dit niet) worden gebouwd als ze voldoen aan regels uit het Besluit bouwwerken leefomgeving (Bbl). Controle op naleving van deze regels gebeurt achteraf door toezichthoudende instanties, niet vooraf door het bevoegd gezag zoals de gemeente. Het is raadzaam vooraf bij de gemeente of deskundige te informeren over vergunningsvrij bouwen. Controle hiervan vindt plaatsvinden in de toezichthoudende en handhavende sfeer.19 Dit Toetsprotocol ziet dan ook niet toe op het vergunningsvrij bouwen.

1.2 Juridisch kader

Hieronder volgt een korte toelichting op het Bbl. Deze achtergrond informatie is gewenst om inzichtelijk te maken wat het juridisch kader van dit Toetsprotocol is.

Besluit bouwwerken leefomgeving

Het Bbl is per 1 januari 2024 in werking getreden. Hierin zijn een groot aantal bestaande voorschriften over het (ver)bouwen, gebruiken en slopen van gebouwen en andere bouwwerken samengevoegd. Het Bbl is in de plaats gekomen van het Bouwbesluit 2012, de daarbij behorende ministeriële regeling, het Gebruiksbesluit en een aantal voorschriften uit de gemeentelijke bouwverordening. Het Bbl bevat ook voorschriften met als doel veilige, gezonde, bruikbare, energiezuinige en voor het milieu zo min mogelijk belastende gebouwen/bouwwerken te realiseren.

Met het Bbl is er voortaan één set technische voorschriften over het (ver)bouwen, gebruiken en slopen van gebouwen en andere bouwwerken (zoals tunnels, bruggen, overkappingen, schuttingen en straatmeubilair). Het Bbl is een Algemene Maatregel van bestuur (AmvB); de juridische basis is artikel 2 van de Woningwet. Tegelijk met het Bbl is een wijziging van de Woningwet in werking getreden. Hiermee zijn ook voorschriften over het gebruiken en slopen van bouwwerken (en het gebruiken van open erven en terreinen) onder de formele reikwijdte van artikel 2 van de Woningwet gebracht. Dit artikel vormt de wettelijke basis om ook technische en andere voorschriften over die onderwerpen in het nieuwe Bouwbesluit te geven, zoals voorschriften over het doen van een gebruiks- of een sloopmelding.

Hoofdstuk 2 t/m 5 van het Bbl bevatten voorschriften over veiligheid, gezondheid, bruikbaarheid, energiezuinigheid en milieu. Deze voorschriften hebben betrekking op het (ver)bouwen van bouwwerken en op de staat van bestaande bouwwerken. Hoofdstuk 6 bevat voorschriften over installaties. In hoofdstuk 7 zijn voorschriften over het gebruik van bouwwerken, open erven en terreinen opgenomen. Hoofdstuk 8 bevat voorschriften over het slopen en over het uitvoeren van bouw- en sloopwerkzaamheden. Het Bbl maakt hierbij ook onderscheid naar de functie en /of functies van een bouwwerk.

1.3 BRIS

Gemeente Zoetermeer werkt met BRIStoets. Dit is een online hulpmiddel voor bouwplantoetsers om de gewenste kwaliteit van een bouwplan uniform te toetsen aan de eisen van wet- en regelgeving. BRIS heeft een Landelijke Toetsmatrix op basis van actuele wetgeving waardoor uniforme toetsing is gegarandeerd.

2Toetsmatrix

2.1 Prioriteiten zeer laag oplopend tot zeer hoog

In de toetsmatrix komt de prioritering van de activiteiten uit het VTH-beleid en het niveau van toetsen samen. Zoals ook in het VTH-beleid is toegelicht, is er aan de hand van zes criteria gekeken naar de impact en de omvang wanneer er onverhoopt iets misloopt. Het betreffen de criteria ‘gezondheid’, ‘veiligheid’, ‘leefbaarheid’, ’duurzaamheid’, ’financieel’ en ‘bestuurlijk’. Activiteiten waar de regels goed worden nageleefd krijgen een lagere prioriteit. Activiteiten zijn type gebouwen of bedrijven, bijvoorbeeld ‘wonen’, ‘industrie’ etc. Bij elke activiteit is gekeken welke maximale geloofwaardige calamiteit kan optreden bij normaal gebruik of normale bedrijfsvoering. Het resultaat is een prioriteitenlijst. Alle activiteiten hebben een eigen prioritering gekregen. Wij hanteren vier prioriteringsniveaus van zeer laag (prioriteit 4) oplopend tot zeer hoog (prioriteit 1). Deze vijf prioriteringsniveaus corresponderen met de hieronder nader toegelichte toetsniveaus.

Activiteiten met prioriteit:

  • 1.

    zeer hoog hebben een toetsniveau 4, integrale toets

  • 2.

    hoog hebben een toetsniveau 3, representatieve toets

  • 3.

    gemiddeld hebben een toetsniveau 2, visueel toetsen

  • 4.

    laag hebben een toetsniveau 1, uitgangspuntentoets

Naast de vaste prioritering en de daarbij horende toetsniveaus is er te allen tijde ruimte om op basis van kennis en kunde per aanvraag om omgevingsvergunning een inschatting te maken of de vaste prioritering in dat specifieke geval adequaat is. In de praktijk betekent dit dat er in specifieke gevallen gemotiveerd afgeweken kan worden van de vastgelegde prioritering. Dit betekent niet dat als er niet gemotiveerd afgeweken is, en er iets mis gaat, er gezegd kan worden dat er geen goede prioritering gehanteerd is. Zoals gezegd ligt de verantwoordelijkheid voor de veiligheid van het gebouw bij de opdrachtgever.

Met de komst van de Omgevingswet en de Wet kwaliteitsborging voor het bouwen (Wkb) kunnen bepaalde vergunningaanvragen worden vrijgesteld van inhoudelijke toetsing, afhankelijk van de geldende regelgeving en eventuele pilots of uitzonderingsregelingen. Bijvoorbeeld een gecertificeerde toetsing op basis van BN 5019 en de rapportage daarvan is aangeleverd bij de aanvraag. De toetsing aan de bouwtechnische eisen van een bouwwerk van de gemeente is verplaatst naar een onafhankelijke partij, de kwaliteitsborger, dan wel bouwtechnisch vergunningvrij verklaard in het Bbl .

2.2. De toetsniveaus

Hieronder volgt een definitie van de verschillende toetsniveaus. Deze definities komen overeen met de landelijke definities. De diepgang van de toets kan variëren van geen toets tot volledig toetsen:

Toetsniveau 1: uitgangspuntentoets

Bij toetsniveau 1 wordt getoetst of alle aangeleverde stukken beschikbaar zijn om de aanvraag inhoudelijk te kunnen beoordelen. Controle beperkt zich tot de aangeleverde stukken (‘ontvankelijkheidstoets’). De toetser bladert diagonaal door de stukken en bepaalt op ervaring zijn oordeel aangaande het betreffende aspect. Niveau 1 geeft, in beginsel, minimale invulling aan de taak van de toetsende instantie. Niveau 1 kan worden toegepast op voorschriften waarvan de kans, dat niet wordt voldaan zeer gering is en de gevolgen indien niet wordt voldaan eveneens zeer gering zijn. Met andere woorden: als het risico (= kans x effect) gering wordt geacht. In geval het een prioritering laag betreft voeren wij een betrouwbaarheidstoets+ uit.

Toetsniveau 2: visuele toets

Van het aspect worden de uitgangspunten gecontroleerd en bekeken wordt of de uitkomsten realistisch zijn voor het gekozen ontwerp. Ook de tekeningen worden opengeslagen en op basis van ervaring wordt gekeken of het ontwerp voldoet aan de gestelde uitgangspunten. Is een uitkomst niet aannemelijk, dan zal de berekening altijd nagerekend moeten worden of moet verzocht worden om aanvullende gegevens.

Niveau 2 is inhoudelijk het basisniveau binnen de matrix. Het is mogelijk om op basis van een aannemelijke uitkomst een vergunning te verlenen, nadere gegevens te vragen of een aanvullende buitencontrole voor te schrijven. Een vergunning weigeren op basis van een niet aannemelijke uitkomst zal vrijwel altijd in strijd zijn met het zorgvuldigheidsbeginsel. Indien een uitkomst niet aannemelijk is, dan zal deze altijd gecontroleerd/nagerekend moeten worden of kan door middel van een verzoek om aanvullingen meer duidelijkheid verschaft worden.

Toetsniveau 3: representatieve toets

Als eerste wordt het aspect getoetst op hoofdlijnen, volgens niveau 2. Vanuit deze toets wordt vanuit vakmanschap bepaald welk onderdeel representatief is voor het gehele aspect en dit onderdeel wordt inhoudelijk getoetst. Dit toetsen kan gebeuren door het maken van een schaduwberekening of het stap voor stap doorlopen van de ingediende berekening (keuze bouwplantoetser).

Niveau 3 is het niveau van toetsen voor voorschriften met betrekking tot veiligheid en gezondheid, met name van kwetsbare groepen, zoals niet zelfredzame mensen en kinderen jonger dan 4 jaar. Niveau 3 is eveneens geadviseerd voor voorschriften die gesteld zijn in het algemeen belang. Het bepalen van wat de belangrijkste berekeningen zijn blijft een taak van de bouwplantoetser. Hiervoor is geen eenduidige instructie te geven. Welke aspecten moeten worden nagerekend wordt bepaald op basis van de resultaten van de visuele toets.

Toetsniveau 4: integrale toets (volledig toetsen)

Van een aspect worden alle documenten bestudeerd, gecontroleerd en compleet getoetst door een schaduw berekening of door alle documenten van a tot z door te lopen.

Niveau 4 komt in de matrix alleen voor met betrekking tot toepassing van gelijkwaardige oplossingen20 (art. 1.3 van het Bbl). In de praktijk zal toetsen op niveau 4 voorkomen wanneer de kwaliteit van de aanvraag dan wel de veronderstelde weigeringsgrond aanleiding geeft tot het zwaarder toetsen dan volgt uit de matrix. Toetsniveau 4 is uiteraard zeer geschikt om bepaalde al dan niet tijdelijke of gebiedsgewijze speerpunten binnen het gemeentelijk beleid extra invulling te geven.

Bijlage H Methodiek constructief toetsen bouwplannen

Eindrapportage

Methodiek constructief toetsen bouwplannen gemeente Utrecht

Voorwoord

De ontwikkeling van een eenduidig, landelijk gedragen toetsprotocol voor de controlerend constructeurs van Bouw- en WoningToezicht is een behoefte waarnaar de vraag groot is. Deze behoefte is door BouwQ vervuld door, in samenwerking met deskundigen op verschillende vlakken, een toetsprotocol te ontwikkelen. Dit ontwikkelde protocol houdt rekening met het vakmanschap van de controlerend constructeurs en biedt tevens duidelijkheid en inzicht in hun werkzaamheden.

De deskundigen, dankzij wie dit project tot stand is gekomen, zijn:

  • De werkgroep vanuit de hedendaagse praktijk, bestaande uit:

    • ing. M.J. de Rijke, Gemeente Zoetermeer

    • ir. R. Jense, Gemeente Arnhem

    • ing. P.J.A. Jacobs, Gemeente Amersfoort

    • ing. A.J. Winkel, Gemeente Hengelo / DB COBc

    • A.C. Bunte, Gemeente Utrecht

    • J. van Rossum, Gemeente Utrecht

    • ing. M. Tervoort, Gemeente Velsen

    • ing. P. Hoekstra, Gemeente Amsterdam

    • ing. G.H.G. Prevaes, Gemeente Maastricht

    • ing. R.D.E. Heino, Ingenieursbureau Heino

  • De deskundigen vanuit TNO, bestaande uit:

    • ir. F.B.J. Gijsbers, voorzitter NEN-commissie TGB-Betonconstructies

    • prof. ir. A.C.W.M. Vrouwenvelder, expert op het gebied van constructieve veiligheid

    • ir. J. Hartog, voorzitter NEN-commissie TGB-Staalconstructies

    • dr. ir. IJ.J. van Straalen, expert bouwregelgeving

  • De werkgroep vanuit het management, bestaande uit:

    • ir. W.J.M. Habets, Gemeente Utrecht

    • ing. C.A. Hoekstra, Gemeente Utrecht / COBc

    • ing. G.J. van Leeuwen, VBWTN

    • W.C.G. Ankersmidt, VBWTN

    • ing. J.G. van Leeuwen, COBc

Wij willen deze ruimte tevens gebruiken om bovengenoemde deskundigen te bedanken voor hun bijdrage.

Namens het projectteam van BouwQ,

Koos Hartog

Elwin Wagelmans

Samenvatting

Vanuit het management van de afdeling expertise van de sector publieke diensten van de gemeente Utrecht en de Vereniging Bouw en WoningToezicht Nederland, is de vraag naar BouwQ gekomen om een toetsprotocol te ontwikkelen. Het model-toetsprotocol dat hierbij wordt aangereikt is een methode die het mogelijk maakt ingediende constructieve gegevens verantwoord te toetsen. Uiteraard betekent dat een vergroting van de kans dat er mogelijk meer ontwerpfouten onopgemerkt blijven, maar de methode leidt wèl tot een risico-optimale aanpak die aanvaardbaar is, mits de mate van hantering (tijdsduur ten opzichte van een weer “normale” periode) niet tot een structurele teruggang van het toetsniveau-bewustzijn leidt.

Dit model-toetsprotocol bestaat uit 5 protocollen voor verschillende situaties, welke zijn opgebouwd uit een tabel met daarin de verschillende bouwwerktypes afgezet tegenover de constructieonderdelen. Voor elke combinatie is een toetsniveau bepaald, welke is gerelateerd aan een risicoprofiel dat is opgebouwd uit een gevolg en een kansindex. Deze toetsniveaus bepalen hoe het betreffende constructieonderdelen bij een bouwwerktype getoetst wordt.

Het proces waarmee de resultaten in dit project tot stand zijn gekomen kenmerkt zich door een intensieve interactiviteit. Het is een aanpak die op vele gebieden zijn waarde al heeft bewezen. Per relevant onderwerp worden op enig moment de meningen van deskundigen verzameld. Zoals te verwachten lopen die soms (enigszins tot ver) uiteen. Een interactieve confrontatie rond de geconstateerde verschillen scherpt de geesten, toetst elkaars uitgangspunten, verheldert de samenhang tussen de diverse aspecten en zo ontstaat in twee à drie cirkelgangen een gedragen eindresultaat van hoge kwaliteit.

Tijdens een pilotfase van de methode kunnen er nog een aantal cruciale zaken worden gemonitored, zodat er een extra check ontstaat op de kwaliteit van de werkwijze.

Ook biedt de methodiek handvatten om in te spelen op maatschappelijke ontwikkelingen die gaande zijn, zoals onder andere beschreven in het in 2008 verschenen “Compendium Aanpak Constructieve Veiligheid”, een uitgave van Betonvereniging, VROM inspectie, VBWTN, COBc, ONRI, Bouwen met Staal en het Constructeursplatform.

De risico-benadering van de problematiek biedt ook een handvat om de effecten voor BWT na te gaan indien op korte of langere termijn van bepaalde bouwwerken de verantwoordelijkheid voor de (preventieve) toets volledig verlegd wordt naar de markt (vergunningsvrij bouwen).

1PROJECTBESCHRIJVING

1.1Inleiding

Een aantal fatale schadevoorvallen in het recente verleden hebben er toe geleid dat de rol en verantwoordelijkheid van Bouw- en WoningToezicht (BWT) nogal prominent maatschappelijk aan de orde kwam.

Al gaat de rol van BWT bij de preventieve toetsing aangaande constructieve veiligheid formeel niet verder dan het vaststellen dat het “voldoende aannemelijk” is dat er aan de

bouwregelgeving is voldaan, toch wordt haar in de ogen van de maatschappij vaak een grotere verantwoordelijkheid toegedicht.

Om deze problematiek helder te maken heeft de Vereniging Bouw en WoningToezicht Nederland (VBWTN) en het Centraal Overleg Bouwconstructies (COBc) in november 2008 gezamenlijk een publicatie opgesteld: “CONSTRUCTIEVE VEILIGHEID: Taken, bevoegdheden en verantwoordelijkheden Bouw- & Woningtoezicht” [4]

Een opvallende zinsnede bij de presentatie van deze uitgave is: “…. belangrijker is het als we samen met de andere partners in de bouw ons werk zo doen, dat de constructieve veiligheid promoveert van zorgenkind tot geborgde topprioriteit.”

Een bijkomend spanningsveld dat zich bovendien regelmatig voordoet is dat de momentane capaciteit bij BWT om ingediende bouwaanvragen constructief te toetsen niet op elk moment toereikend is voor het werk dat zich aandient.

Het management van de afdeling Expertise van de Sector Publieke Diensten van de gemeente Utrecht heeft met dit spanningsveld regelmatig te maken. Om dit probleem op te lossen stelt het management van de afdeling voor om bij een hoge werkbelasting voor constructief te toetsen bouwplannen, een aangepast toetsprotocol te hanteren.

Om vast te stellen welke onderdelen van het bouwwerk dit betreft in relatie tot de werkbelasting, heeft het management van de afdeling aan BouwQ gevraagd een risico-profiel op te stellen voor constructief te toetsen bouwwerken en onderdelen.

In mei 2009 is een aangepaste vraag geformuleerd over de te ontwikkelen „toetstool‟ welke eenvoudig van opzet is en geschikt dient te zijn voor 80 – 90% van het uit te voeren toetswerk.

Omdat deze „toetstool‟ ook bruikbaar is voor andere gemeenten treedt VBWTN op als mede- opdrachtgever en neemt COBc zitting in de begeleidingsgroep. Tevens wordt, om het project meer draagkracht te verlenen, een werkgroep bestaande uit controlerend constructeurs van verscheidene gemeenten ingeschakeld.

Aan BouwQ is gevraagd een toetsprotocol als handreiking voor de controlerend constructeurs te ontwikkelen. Het werkgebied van de ontwikkelde protocollen staat weergegeven in bijlage 1.

Het voorliggende document is de eindrapportage van dit project.

1.2Plan van Aanpak

De te ontwikkelen methodiek van het toetsprotocol heeft tot functie een fundamentele richting mee te geven aan de controlerend constructeur. Doel is dat onderdelen van een bouwwerk constructief op een bepaald niveau worden getoetst. Uitgangspunt is dat die onderdelen geselecteerd worden waarvan het risico dat een constructieve fout in het constructief ontwerp van het bouwwerk voorkomt, wordt geminimaliseerd. Het risico is hierbij gedefinieerd als de kans dat een fout voorkomt maal de gevolgen van die fout. De inschatting van de risico‟s zal plaatsvinden op beschikbare kennis en ervaring, en is als zodanig kwalitatief van aard. De methodiek zal overigens alleen van toepassing zijn op gangbare gebouwen.

Bij aanvang van het project werden de te volgen stappen als volgt verwoord:

  • 1.

    In kaart brengen van het huidige systeem van toetsing

  • Om zich goed in te kunnen leven in de werkwijze van de constructeurs bij het toetsen van bouwplannen, zullen de beschikbare “protocollen” / “checklijsten” worden opgevraagd via de vereniging VBWTN en het COBc. Daarnaast zullen interviews met totaal 6 controle constructeur worden gevoerd. De interviews zullen op twee dagen worden afgenomen.

  • 2.

    Opstellen van matrix bouwwerken-onderdelen-constructiesystemen

  • In een matrix zullen voor de bouwwerken zoals deze in het document “Een beter principe – Aangepaste werkwijze toetsen van het constructieprincipe van bouwwerken” opgesteld door Cees Hoekstra van de afdeling Expertise d.d. 16 juli 2008, worden uitgezet tegen de onderscheiden onderdelen van bouwwerken. Voor dit laatste zal worden aangesloten bij het classificatiesysteem Elementenmethode ‟91 zoals deze wordt beheerd door de BNA. Naast de onderdelen zal ook een onderscheiding plaats vinden op constructiesystemen betreft de samenhang van de onderdelen.

  • 3.

    Voorstel risicoprofielen

  • Voor elke relevante combinatie bouwwerk – onderdeel, zal een voorlopig risicoprofiel worden vastgesteld. In acht wordt genomen dat de uitleg van het risicoprofiel helder en eenvoudig van aard is. Bij het vaststellen van het risicoprofiel worden fouten die mogelijk kunnen optreden vastgesteld samen met de kans dat deze fouten voorkomen. Vervolgens zal per fout de gevolgen worden ingeschat, waarbij gekeken wordt naar de gevolgen voor de constructieve veiligheid gedurende de levensduur van het bouwwerk. Bij het inschatten van de kansen en de gevolgen wordt een kwalitatieve inschatting gemaakt. Om echter tot een evenwichtige vergelijking van de risicoprofielen te komen, zal de inschatting wel op uniforme wijze worden gekwantificeerd.

  • Bij het uitwerken van de voorstellen voor de risicoprofielen zullen experts van TNO Bouw en Ondergrond worden ingeschakeld. Zij overzien het constructieve veld van veiligheid, belastingen, funderingen, diverse constructiematerialen en de bouwregelgeving.

  • 4.

    Sessie bespreken opbouw matrix en afstemming risicoprofielen

  • Tijdens een eerste sessie waaraan naast het dagelijkse team van BouwQ en één van de experts van TNO en een aantal controlerend constructeurs (maximaal 10) aan deelnemen. Naast het bespreken van de opbouw van de matrix zal voor een beperkt aantal kenmerkende combinaties bouwwerk – onderdeel de definitieve risicoprofielen worden afgestemd. Bijkomend doel van de sessie is om controle constructeurs inzicht te geven en vertrouwen te winnen van de gevolgde aanpak.

  • 5.

    Uitwerken sessie risicoprofielen en bepalen toetsniveaus

  • In de periode na de sessie zal op basis van de resultaten een update van de risicoprofielen worden gemaakt. Tevens zal een ranking worden gemaakt van combinaties bouwwerk – onderdeel naar een aantal toetsniveaus waar een verschil van diepgang, kwaliteit van toetsen, aan wordt gekoppeld. Gedacht wordt nu aan een vier- tal toetsniveaus.

  • 6.

    Sessie definitieve afstemming risicoprofielen en toetsniveaus

  • Deze tweede sessie in dezelfde samenstelling zullen de risicoprofielen in gezamenlijkheid worden vastgesteld. Vervolgens zal aan de hand van een aantal voorbeelden met de controlerend constructeurs worden afgestemd of de methodiek in combinatie met de toetsniveaus in overeenstemming is met hun ervaring.

  • 7.

    Opstellen eindrapport

  • Na afloop van de tweede sessie zal zo spoedig mogelijk het eindrapport worden opgesteld en worden toegelicht aan de opdrachtgever.

Achtereenvolgens worden in deze rapportage de volgende onderdelen besproken:

  • De achterliggende gedachten welke de basis hebben gevormd van het protocol (hoofdstuk 2).

  • Het toetsprotocol zoals deze door BouwQ ontwikkeld is (hoofdstuk 3).

  • De achterliggende tabellen waaruit dit protocol is opgebouwd (hoofdstuk 4 t/m 7).

  • De evaluaties, conclusies en aanbevelingen die uit dit project getrokken kunnen worden (hoofdstuk 8 en 9).

2INLEIDENDE GEDACHTEN

Vanuit de interviews, plan van aanpak stap 1, zijn er een aantal overkoepelende gedachten ontstaan welke de onderliggende basis hebben gevormd van het protocol zoals dat in hoofdstuk 3 gepresenteerd wordt. Deze onderliggende gedachten worden hieronder puntsgewijs besproken.

  • Controlerend constructeurs zijn hoogwaardige vakmensen. Vanuit dit vakmanschap wordt er als vanzelf van grof naar fijn gewerkt. Het herkennen en onderkennen van belangrijke en minder belangrijke zaken zit al in deze professionele wijze van werken. Het uiteindelijke protocol is dus niet een harde leidraad voor de controlerend constructeur, maar is een breed gedragen validatie van de eigen werkwijze die daarmee ook communiceerbaar wordt.

  • Vanuit deze visie dient dus gesteld te worden dat de gehanteerde toetsniveaus een uitgangspunt zijn, waarbij tijdens de toetsing besloten kan worden om op- of neer te schakelen. Aanleiding hiertoe kan zijn een afwijkende complexiteit van het beschouwde aspect.

  • Het vermoeden van een afkeuring ten gevolge van een te hoog foutniveau is in beginsel echter geen aanleiding tot opschakelen tenzij onderbouwing van een mogelijke afkeuring dit noodzakelijk maakt.

  • Deze op- en neerschakelingen dienen wel traceerbaar vastgelegd te worden (ter periodieke evaluatie).

  • De (wijze van) verslaglegging, evenals alle hulpmiddelen, checklists en naslagwerken voor de toetsers, vallen buiten dit project.

  • Helderheid, overzichtelijkheid en eenvoud zijn de drie hoofdpunten voor de uitstraling van het protocol. Uitgebreide checklijsten zijn geen optie.

  • Vanuit een basisprotocol, voor normale tijdsdruk, dient er een schakeling te worden gemaakt naar de volgende situaties:

    • Het structureel gedurende langere tijd een hoge werkdruk

    • Een piekbelasting gedurende korte tijd

  • Naar analogie met andere toetsprotocollen worden er twee verschillende soorten risico beschouwd: gevolgen met betrekking tot persoonlijke veiligheid respectievelijk schade aan gebouw en omgeving.

  • Het hanteren van een lager toetsingsprotocol is in principe niet geschikt om gedurende onbeperkte tijd te hanteren.

    • Een vakbekwame toetser voelt zich normaliter vanuit zijn/haar

    • verantwoordelijkheid „geroepen‟ om een toetsing adequaat uit te voeren op een voldoend, „normaal‟ niveau op alle ingediende aanvragen.

    • Langdurig tegen zijn/haar natuur in gaan brengt met zich mee de kans op een vorm van „degradatie‟ van deze vaktrots, met als gevolg een kwalitatieve achteruitgang op termijn van het algehele toetsniveau.

    • Het gedurende een half jaar toetsen met ca 30% minder tijdsbesteding wordt door alle betrokken deskundigen als een handelwijze gezien, waarbij nog steeds op aanvaardbare wijze aannemelijk wordt gemaakt dat het ontwerp aan de bouwregelgeving voldoet, mits de wèl bestede aandacht gericht is op de juiste risico‟s.

  • Het ligt voor de hand om de kwaliteit van de indiener mee te beschouwen bij het niveau waarop de indieningbescheiden getoetst worden. Om aan dit aspect waarde toe te kennen dient het protocol hier openingen voor te bieden. Bovendien biedt dit mogelijkheden om in te spelen op nieuwe maatschappelijke ontwikkelingen, onder andere het „compendium aanpak constructieve veiligheid‟ [1].

3OPBOUW TOETSPROTOCOL

De inleidende gedachten uit hoofdstuk 2 en de uitgangspunten uit het plan van aanpak, hoofdstuk 1, hebben samen geleidt tot het protocol zoals gegeven in bijlage 2. In de onderliggende paragrafen worden de afzonderlijke onderdelen van het protocol besproken.

Vanuit de interview- en inventarisatieronde is er een keuze gemaakt welke elementen in het protocol zichtbaar gemaakt worden om optimaal aan te sluiten bij de kern van het toetsen. De diverse protocollen en de opbouw van het protocol worden hieronder beschreven.

3.1Vijf protocollen

In totaal zijn er vijf protocollen ontwikkeld om te kunnen werken met verschillende tijdsdrukken en de kwaliteit van de indiener.

Daarnaast staat protocol 6 vermeld, waarbij aangetekend dat dit meer een hulpmiddel is om bepaalde tijdseffecten te kunnen inschatten.

Om te kunnen omgaan met de kwaliteit van de indiener kunnen er allerlei criteria worden gehanteerd. De ontwikkeling van het constructeurs register is hier een goed voorbeeld van. Bij alle geïnterviewde gemeenten is waarneembaar het fenomeen van de aloude betrouwbare grote en kleine indieners die stelselmatig werk van hoge kwaliteit blijken te leveren.

Als verzamelnaam voor deze “betrouwbare” indieners wordt in deze studie gehanteerd het al dan niet werken volgens het Compendium Aanpak Constructieve veiligheid. Door te werken volgens het Compendium (Aanpak Constructieve Veiligheid) wordt de interne kwaliteit geborgd en is de kans op fouten kleiner. Bovendien wordt dit compendium landelijk breed gedragen.

De volgende zes protocollen worden onderscheden:

  • Toetsprotocol 1: Indiener voldoet niet aan het Compendium. Er wordt gewerkt met een normale werkdruk. Dit is het basisprotocol van waaruit de andere protocollen ontstaan. Hoewel het negatief lijkt om uit te gaan van een indiener die niet voldoet aan het Compendium, blijkt dit wel in overeenstemming te zijn met de huidige werkwijze. Tegelijk biedt het mogelijk een kans om betrouwbare indieners te “belonen” met een minder zware, en dus ook minder tijd kostende toetsing.

  • Toetsprotocol 2 en 3: Indiener voldoet niet aan het Compendium. Om werkdruk te verlagen wordt een algeheel verhoogd risico aanvaard of een aantal bouwwerken of bouwdeel niet beoordeeld. Voor deze situatie zijn twee protocollen opgesteld.

    • Toetsprotocol 2 bereikt een lagere werkdruk door integraal een hoger risico te accepteren.

    • Toetsprotocol 3 werkt met een veegmethode waarbij onderdelen met weinig risico niet bekeken worden.

Meer over de verschillen tussen beide methoden is te vinden in hoofdstuk 7.

  • Toetsprotocol 4: Indiener voldoet wel aan het Compendium. Er wordt gewerkt met een normale werkdruk.

  • Toetsprotocol 5: Indiener voldoet wel aan het Compendium. Er wordt structureel gedurende langere tijd gewerkt onder een hoge werkdruk. Alleen de methode volgens toetsprotocol 2, integrale risicoverhoging, is hierop toegepast.

Het overschakelen van protocol 1 naar protocol 2, 3 of 5 is een management besluit wat genomen kan worden naar aanleiding van signalen vanuit de afdeling.

Toetsprotocol 6 is een alternatief protocol, beschouwd voor het op dit moment nog hypothetische geval dat er een schaarste aan vakmanschap ontstaat. Er wordt gewerkt onder een normale tijdsdruk. Dit protocol beschrijft de manier waarop er zou moeten worden getoetst als de kwaliteit van de indieners niet stijgt, maar nu juist een verslechtering zichtbaar zou worden. Een protocol voor studie-doeleinden om in een later stadium de gevoeligheid van tijdsbesteding in een (ongewenste) richting in te schatten. Indien die situatie echt zou optreden is de realiteit uiteraard veel complexer omdat ook BWT dan moeilijker aan vakmensen kan komen.

Daarnaast kan dit protocol er toe bijdragen om de extra werkdruk in te schatten die ontstaat indien de ingediende bescheiden kwalitatief onder de maat blijken te zijn. Een extra stimulans om een landelijke adequate reactie te ontwikkelen voor het geval dat toetsers geconfronteerd worden met een voortdurend te hoog foutenniveau.

3.2Piekbelasting

Voor de situatie „Piekbelasting gedurende kortere tijd‟ wordt geen apart protocol ontwikkeld, maar wordt aangeraden om deze piekbelasting het hoofd te bieden door steekproefsgewijs werken (na de ontvanklijkheidstoets) niet technisch te toetsen.

Hoe met deze situatie wordt omgegaan wordt besproken in hoofdstuk 7.

3.3Opbouw Kolommen

In verticale richting is het protocol opgebouwd uit 9 bouwwerktypes. De basis van deze opbouw is het document “Een beter principe – Aangepaste werkwijze Toetsen van het

„constructieprincipe‟ van bouwwerken” [2]. Na de twee overleg sessies met de meewerkende gemeenten is deze kolomopbouw aangepast. In tabel 3.1 is een overzicht van de verschillende bouwwerktypes gegeven met voorbeelden.

Bouwwerktype

Voorbeelden

Woonwagens en kleine verbouwingen en uitbreidingen bij woningen en niet-woningen metweinig constructieve gevolgenvoor het bestaande gedeelte

  • Woonwagens

  • Bergingen

  • Tuinhuisjes

  • Dakkapellen (zonder aanpassingen van de bestaande spant)

Kleine verbouwingen en uitbreidingen bij woningen en niet-woningen met constructieve gevolgen voor het bestaande gedeelte

  • Dakopbouwen

  • Muurdoorbraken

  • Dakkapellen(met aanpassing vande bestaande spant)

Eengezinswoning, vrijstaand, in rijen

  • Rijtjeswoningen

  • Vrij staande woningen

Gestapelde woningen

  • Appartementgebouwen

  • Woonflats

Niet wonenvan 1 bouwlaag (B1)

  • Bedrijfspanden

  • Winkels

  • Scholen

  • Kantoren

  • Stallen

  • Parkeergarages

Niet wonen van meer dan 1 bouwlaag (B>1)

  • Bedrijfspanden

  • Winkels

  • Scholen

  • Kantoren

  • Stallen

  • Parkeergarages

Massale publieke bijeenkomstgebouwen en overige bijzondere projecten

  • Stadions

  • Ziekenhuizen

  • Theaters

  • Megastores

  • Stations

  • Sporthallen

  • Zware industriële gebouwen

Overige bouwwerken geen gebouw (klein)

  • Geluidsschermen

  • Kunstwerkenin parken

  • Erfscheidingen

  • Reclameborden

Overige bouwwerken geen gebouw (groot)

  • Bruggen

  • Viaducten

  • Zendmasten

Tabel 3.1 Kolomopbouw

3.4Opbouw Rijen

In horizontale richting is het protocol opgebouwd uit constructieonderdelen. De basis van deze opbouw is de Elementenmethode ‟91 [3] zoals deze wordt beheerd door BNA. De onderdelen uit de Elementenmethode ‟91 zijn ondergebracht in 12 constructieonderdelen waarbij de benaming zo is gekozen dat zij een herkenbaarheid oproepen bij de controlerend constructeurs. Evenals de kolomopbouw is ook de benaming van deze onderdelen in de twee sessies bediscuseerd met de werkgroep. In tabel 3.2 worden de constructie onderdelen benoemd met bijbehorende voorbeelden.

Constructieonderdelen

Voorbeelden

Fundering incl.(parkeer)kelders

  • Funderingop staal

  • Funderingop palen

  • Kelder constructie

Hoofddraagconstructie incl.stabiliteit

  • Kolommen

  • Balken

  • Vloerdragende gevels

  • Stabiliteitsconstructies

  • Schijfwerking vloeren

Cruciale verbindingen incl. uitkragingen

  • De verbinding en samenhang tussen de verschillende constructieve onderdelen.

  • Uitkragingen vallen hier automatisch onder

Constructieve onderdelen geen hoofddraagconstructie

  • (Pendel)kolommen

  • Balken geen onderdeel hoofddraagconstructie

Vloeren op zand of net bovenkruipruimte

  • Begane grond vloeren bij bouwwerken zonder kelderconstructies

  • Begane grond vloeren boven een kruipruimte

Verdiepingsvloer(en)

  • Verdiepingsvloer

  • Begane grond vloerbij bouwwerken metkelderconstructies

Ballustraden

Ter plaatsevan

  • Trapafscheidingen

  • Galerijen

  • Vides

  • Balkons

(plat)Dak

  • Platte daken

  • Hellendedaken

  • Incl wateraccumulatie

Trappen / Hellingbanen

  • Trappen

  • Hellingbanen

Gevels (nietvloerdragend) incl. bevestigingen

  • Niet vloerdragende gevelconstructies inclusief bevestigingen

Gewichtsberekeningen

  • Berekeningbelastingen t.g.v. eigengewicht

Constructieve elementen uit het bouwveiligheidsplan

  • Bouwkuipen

  • Bemalingsplan

  • Omgevingsaspecten

Tabel 3.2 Rijopbouw

3.5Toetsniveaus

In de protocollen wordt er gewerkt met 4 verschillende toetsniveaus waarop constructieonderdelen bekeken kunnen worden. Het onderscheid tussen deze niveaus is afhankelijk van de waardering van het risicoprofiel dat bij een combinatie tussen bouwwerktype en constructieonderdeel hoort. Hoe deze risicoprofielen zijn opgebouwd wordt besproken in hoofdstuk 4.

De toetsniveaus zijn:

  • Toetsniveau 1: “Betrouwbaarheidstoets”

  • Bevatten de aangeleverde stukken voldoende samenhangende informatie om het betreffende aspect te kunnen toetsen (globale uitgangspuntentoets).

  • De toetser bladert diagonaal door de stukken en bepaalt op ervaring zijn oordeel aangaande het betreffende aspect.

  • Toetsniveau 2: “Hoofdlijnentoets”

  • Van een te toetsen aspect wordt bezien of de uitgangspunten kloppen en de uitkomsten plausibel zijn (zonder de onderbouwing ervan inhoudelijk te toetsen).

  • Van het aspect worden de uitgangspunten gecontroleerd en bekeken wordt of de uitkomsten realistisch zijn voor het gekozen ontwerp. Ook de tekeningen worden opengeslagen en op basis van ervaring wordt gekeken of het ontwerp voldoet aan de gestelde uitgangspunten.

  • Vb. Een Reclamebord wordt gefundeerd op palen aangelegd nabij een talud (volgens Protocol 1 is dit toetsniveau 2). De uitgangspunten worden opengeslagen en er wordt gekeken of er aan alle spelende zaken gedacht is (zo wordt er bijvoorbeeld getoetst of er rekening is gehouden met het nabij gelegen talud). Hierna wordt het palenplan en de sondering met elkaar vergeleken en er wordt gekeken of het gekozen palenplan past bij de sonderingen.

  • Toetsniveau 3: “Representatieve toets”

  • Het toetsen van een aspect op niveau 2 aangevuld met een inhoudelijke toets van de belangrijkste representatieve onderdelen door middel van een controle van de berekening of het zelfstandig narekenen ervan.

  • Als eerste wordt het aspect getoetst op Hoofdlijnen, volgens niveau 2. Vanuit deze toets wordt vanuit vakmanschap bepaald welk onderdeel representatief is voor het gehele aspect en dit onderdeel wordt inhoudelijk getoetst. Dit toetsen kan gebeuren door of een schaduwberekening, of door het stap voor stap doorlopen van de ingediende berekening (keuze toetser).

  • Vb. Een woonflat wordt gefundeerd op palen (volgens Protocol 1 is dit toetsniveau 3). De controlerend constructeur loopt eerst de berekening, tekeningen en sonderingen door op hoofdlijnen en bepaalt van daaruit welke van deze palen maatgevend is (vanwege belastingen of andere aspecten). Voor deze paal maakt de controlerend constructeur een schaduwberekening van waaruit bepaald wordt of de constructie voldoet of niet. De overige palen worden niet getoetst.

  • Toetsniveau 4: “Integrale toets”

  • Het toetsen van een aspect op niveau 2 aangevuld met een inhoudelijke toets van alle representatieve onderdelen door middel van een controle van uitgangspunten en resultaten van de berekening of het zelfstandig narekenen ervan.

  • Van een aspect worden alle documenten bestudeerd en compleet getoetst door of een schaduw berekening, of door de documenten van a tot z door te lopen.

  • Vb. Aangaande cruciale verbindingen bij een stadion (volgens Protocol 1 is dit toetsniveau 4) .Van deze constructie wordt eerst door de constructeur, vanuit vakmanschap, bepaald welke verbindingen daadwerkelijk cruciaal zijn. Vervolgens toetst hij of zij al deze verbindingen door het stap voor stap nalopen van alle ingediende stukken of het maken van schaduwberekeningen voor al deze onderdelen.

Bij elk toetsniveau is er bepaald welke risicowaarden binnen dit niveau vallen. Hoe dit is opgezet wordt besproken in hoofdstuk 7.

4RISICOPROFIELEN

Elke combinatie tussen bouwwerktype en constructieonderdeel heeft een bepaald risicoprofiel: een waardering van het risico dat de specifieke combinatie met zich meebrengt.

Een risico wordt normaliter geformuleerd als de kans dat het optreedt, vermenigvuldigd met het gevolg van het optreden. In dit toetsprotocol wordt hier op eenzelfde manier mee omgegaan.

Het risicoprofiel voor de zes verschillende toetsprotocollen wordt op de volgende manieren berekend:

Voor toetsprotocol 1, 4, 6: 𝑅 = max(Gp ; Ge) ∙ a ∙ P

Voor toetsprotocol 2, 3, 5: 𝑅 = Gp ∙ a ∙ P

Hierin is:

R

de waarde van het risico

Gp

de waarde van het gevolg met betrekking tot „persoonlijke veiligheid‟

Ge

de waarde van het gevolg met betrekking tot „schade aan gebouw en omgeving‟ kortheidshalve: „economisch‟

P

de waarde voor de kansindex

a

een factor waarmee een afwijkend gewicht aan een specifiek bouwwerktype gekoppeld kan worden (standaardwaarde = 1).

De factor a is ontstaan vanuit de verwachting dat de schaalindeling van de gevolgen (zie hoofdstuk 5) afwijkend kan zijn voor verschillende bouwwerktypen. Door middel van deze factor is het mogelijk om een bepaald bouwwerktype een zwaarder of lichter gewicht mee te geven om zo deze afwijking te kunnen opvangen. Dit bleek echter niet nodig te zijn.

Voor de samenhang van gevolg en kansindex richting risicogetal is bewust gekozen voor de vermenigvuldiging. Dit levert een wat progressief risicoverloop bij toenemende kansindex cq toenemend gevolg op. Dit komt goed overeen met de schaal die bij de twee grootheden is toegepast: een lineaire schaal van 1 – 5, terwijl de bijbehorende verschijnselen ook een wat meer progressief karakter hebben. 21

Aangezien de waarden voor het gevolg alsmede de waarden voor de kansindex verlopen van 1 t/m 5 worden er waarden voor het risico gevonden variërend van 1 t/m 25. De uitzonderingen hierop zijn toetsprotocol 4 en toetsprotocol 6.

Bij toetsprotocol 4 verloopt de waarde van de kansindex van 1 t/m 4 waardoor risicowaarden van 1 t/m 20 ontstaan.

Bij het studie-toetsprotocol 6 verloopt de waarde van de kansindex van 2 t/m 6 waardoor risicowaarden van 2 t/m 30 ontstaan.

5GEVOLGENTABEL

afbeelding binnen de regeling

Figuur 5.1 Gevolgentabel

Gevolg

Persoonlijke veiligheid

Economisch

1

Zeer klein.

Pijn of letsel bij eenenkeling

Zeer klein.

Plaatselijk lichteschade

2

Klein.

Pijn of letselbij meerdere personen

Klein.

Lichte schade in hetgehele gebouw; Plaatselijk ernstige schade

3

Gemiddeld.

Zwaar letsel bij een enkeling; Gering letsel bij velen

Gemiddeld.

Ernstige schade in grotedelen van hetgebouw;

Een deelvan het gebouwonbruikbaar

4

Groot.

Dood van een enkeling; Ernstig letsel bij velen

Groot.

Geheel gebouw onbruikbaar

5

Zeer groot.

Meerdere doden

Zeer groot.

Geheel gebouw onbruikbaar en ernstige schade aan omgeving

Tabel 5.1 Toelichting waarden gevolg

De gevolgentabel geeft de waarde voor de gevolgen weer welke gebruikt worden om de risicoprofielen op te bouwen. De waarde van het gevolg kunnen variëren van 1 t/m 5. Een toelichting van deze waarden is te vinden in tabel 5.1.

De combinaties van bouwwerktypen en constructieonderdelen die niet voorkomen hebben geen waarde in de gevolgentabel.

5.1Soorten veiligheid

In de gevolgentabel wordt voor elke combinatie tussen bouwwerktype en constructieonderdeel onderscheidt gemaakt tussen twee soorten gevolgen:

  • Gevolgen met betrekking op „persoonlijke veiligheid‟

  • Gevolgen met betrekking op ‟schade aan gebouw en omgeving‟ (economie)

Dit onderscheid wordt in de methode gebruikt als basis om de verschillende risicoprofielen te bepalen van normale en verhoogde werkdruk. Tijdens een normale werkdruk situatie wordt de maatgevende van de twee veiligheden bekeken. Tijdens een verhoogde werkdruk wordt er uitsluitend gekeken naar de gevolgen die betrekking hebben op persoonlijke veiligheid.

Motivatie hiervoor is dat de constructieve eisen gesteld in het bouwbesluit uitsluitend betrekking hebben op “persoonlijke veiligheid” en niet op “schade aan gebouw en omgeving”. Worden “persoonlijke veiligheid” en “schade aan gebouw en omgeving”

daarentegen, bij een verhoogde werkdruk, beide meegenomen dan blijkt, bij gelijkblijvende risico‟s voor persoonlijke veiligheid, dat de tijdsdruk factor twee hoger kan liggen. Bij de keuze die hier gemaakt is, blijft het niveau van de “persoonlijke veiligheid” optimaal bij een gewenste tijdsreductie.

In de gevolgen „schade aan gebouw en omgeving‟ is enigszins meegewogen het effect dat optredende (geringe) schade mogelijk heeft op de veiligheidsbeleving van omstanders / bewoners / gebruikers van het gebouw, waardoor er mogelijk meer „schade‟ optreedt dan alleen op basis van de schade als zodanig en er een vorm van onbruikbaarheid kan ontstaan.

5.2Invulling

De invulling van de gevolgentabel is opgesteld vanuit de view van drie deskundigen:

  • één vanuit de specialiteit betonconstructies

    • ir F.B.J. Gijsbers, voorzitter NEN-commissie TGB-Betonconstructies

  • één vanuit de specialiteit constructies en belastingen

    • prof. ir. A.C.W.M. Vrouwenvelder, expert op het gebied van constructieve veiligheid

  • één vanuit de specialiteit staalconstructies

    • ir. J. Hartog, voorzitter NEN-commissie TGB-Staalconstructies

Deze deskundigen zijn als volgt te werk gegaan:

  • 1.

    Om te komen tot een eerste werkmodel van de gevolgentabel (ten behoeve van het toepassen ervan op de eerste sessie van de werkgroep) is een middeling toegepast op de getallen van de gevolgentabellen van de drie deskundigen afzonderlijk. De uitkomst van de werksessies leverde wat wijzigingen op in de betekenis van de kolommen en rijen.

  • 2.

    De deskundigen hebben in die vervolgfase elkaars denkwijze en interpretatie van de schaalgetallen getoetst naar aanleiding van de kennelijk verschillende keuzes en de respons vanuit de werkgroep. Sommige verschillen waren verklaarbaar, zoals bijvoorbeeld een hoger ingeschat gevolgen-getal bij het dak van stalen hallen (als gevolg van mogelijke wateraccumulatie) door de staaldeskundige ten opzichte van de beton-collega.

  • 3.

    Naast het “gevolg indien een beschouwd onderdeel bezwijkt” speelt toch ook wel mee de inherente kans dat er (waarschijnlijk) iets mis gaat met het betreffende onderdeel bij het toekennen van een getal aan het gevolg.

  • 4.

    De voorziene wegingsfactor a per gebouwtype is op „1‟ gezet, zodat het „gevolg‟ per gebouw is bepaald.

  • 5.

    De bandbreedte van soorten gebouwen in één „gebouwtype‟ van het protocol is uiteraard een bron van mogelijke interpretatieverschillen, wat nog versterkt wordt door de kwalitatieve definitie van de toe te kennen gevolg-getallen. Toch blijkt dat er door de diverse confrontaties in de gehele uitwerkingsfase een gezamenlijk gedragen beeld is ontstaan.

Hieronder staan twee voorbeelden uitgewerkt.

De overige wegingen zijn op gelijksoortige wijze tot stand gekomen.

Voorbeeld 1

Bij de beschouwing van de kolom hoofddraagconstructie, gelet op persoonlijke veiligheid:

  • Stel er is iets grondig mis met de hoofddraagconstructie

  • Is de persoonlijke veiligheid van mensen in het geding?

  • Formuleer een „gevolg‟ in termen van de aangegeven definities

  • Het aantal omstanders/bewoners

  • Is er een verband aanwezigheid van mensen en bezwijkmoment

Resultaat:

  • Eerste rij: „geen gevolgen‟

  • Tweede rij: „enig gevolg‟ want er is wel eens iets mis met de aanwezige draagconstructie als die wordt aangepast ten behoeve van de verbouwing

  • Derde rij: „enig gevolg‟ want qua zwaarte niet echt verschillend met de tweede rij

  • Vierde rij: „uitermate groot gevolg‟ omdat het hier gaat over omvangrijke flatgebouwen e.d.

  • Vijfde rij: „enig gevolg‟ omdat het hier gaat om op zich omvangrijke gebouwen qua oppervlakte, maar de hoeveelheid mensen is gering en hun aanwezigheid niet continu.

  • Zesde rij: „uitermate groot gevolg‟ omdat het hier gaat over omvangrijke kantoorgebouwen e.d. op vaak centraal gelegen plaatsen.

  • Zevende rij: „uitermate groot gevolg‟ vanwege de aard van de constructie: veel publiek aanwezig die veelal onbekend zijn met de locatie.

  • Achtste rij: „enig gevolg‟ omdat ook bij het bezwijken van kleine overige bouwwerken een klein aantal mensen betrokken kan zijn.

  • Negende rij: „aanzienlijk gevolg‟ omdat deze categorie bouwwerken in ieder geval omvangrijk is, zal bezwijken mogelijk effect hebben op een groter aantal omstanders/gebruikers.

Voorbeeld 2 Kolom balustraden

  • Voor alle typen bouwwerken geldt voor persoonlijke veiligheid: „aanzienlijk gevolg‟ omdat het valgevaar voor aanwezigen identiek is.

  • Ten aanzien van het aspect „economie‟ is wel een onderscheid gemaakt omdat de impact en gevoelswaarde van een gebeurtenis wèl afhankelijk is van het gebouwtype cq omstandigheden.

6KANSTABEL

afbeelding binnen de regeling

Figuur 6.1 Kanstabel: Indiener voldoet niet aan compendium

De kanstabel geeft de waarde voor de kansindex weer welke gebruikt worden om de risicoprofielen op te bouwen. De waarde van de kansindex kan variëren van 1 t/m 5. Een toelichting van deze waarden is te vinden in tabel 6.1.

Kansindex

Toelichting

5

(Bijna) altijd

4

Boven gemiddeld

3

Gemiddeld

2

Beneden gemiddeld

1

(Bijna) nooit

Tabel 6.1 Toelichting waarden kansindex

De kansindex, zoals bedoeld in de kanstabel, geeft de kans weer dat er een fout is opgetreden in de ingediende bescheiden. De kans dat een bepaald gevolg optreedt zit verweven in de waarden voor de gevolgentabel.

6.1Kwaliteit van de indiener

De kwaliteit van de indiener wordt meegenomen in de beschouwing van de waarden voor de kanstabellen. Zoals eerder besproken wordt deze kwaliteit van de indiener beschouwd aan de hand van het wel of niet werken volgens het Compendium, zie paragraaf 3.1.

Op basis van de in het compendium beschreven borgingsprincipes van de ontwerp-organisatie kan elke BWT voor zich wel een vertaalslag maken wanneer een kleine indiener (waarbij het werken volgens compendium helemaal niet aan de ore kan zijn) toch voldoet aan de

kwalificatie “betrouwbaar”. De interne kwaliteitscontrole bij de ontwerper speelt hierbij een belangrijke rol.

Vanuit deze verdeling ontstaan er twee verschillende kanstabellen:

  • Kanstabel 1: Indiener voldoet niet aan het Compendium

  • Kanstabel 2: Indiener voldoet wel aan het Compendium

Tevens is er voor studie-doeleinden een derde kanstabel ontworpen voor het verwachtingspatroon dat in de nabije toekomst de kwaliteit van de ingediende bescheiden zou afnemen:

  • Kanstabel 3: Schaarste vakmanschap

6.2Invulling

De kanstabel is tot stand gekomen in de werkgroep. Zij hebben in twee groepen vanuit de hedendaagse ervaring deze tabel ingevuld. Deze tabellen zijn vervolgens vergeleken waarbij de verschillen bediscussieerd zijn met een panel van beide groepen, van waaruit de definitieve versie van kanstabel 1 is ontstaan, welke het beste aansluit op de hedendaagse werkelijkheid.

Vanuit deze basis is kanstabel 2 opgesteld door integraal de kansindex met 1 te reduceren tot een minimale waarde van 1. De keuze voor deze verrassend eenvoudige benadering kwam

logisch voort uit een concrete poging om de zojuist opgestelde „normale‟ kanstabel en een daarop volgende plenaire discussie in de slotworkshop van werksessie 1.

Dit geeft een maximale waarde van 4 en een minimale waarde van 1.

Op een soort gelijke wijze is ook kanstabel 3 ten behoeve van het studie-protocol „schaarste vakmanschap‟ opgesteld, maar dan door de waarden uit kanstabel 1 met 1 te verhogen.

Dit geeft een maximale waarde van 6 en een minimale waarde van 2.

7AFBAKENING

7.1Vaststelling en keuze

Om de overschakeling van risicoprofiel naar toetsniveau te maken dient er een afbakening opgesteld te worden. In deze afbakening wordt bepaald wat de maximale risicowaarde is die nog net binnen een toetsniveau valt.

De gehanteerde methodiek als zodanig levert geen uitsluitsel op welk niveau deze afbakening moet worden gekozen. Vandaar dat er aansluiting gezocht wordt bij de huidige praktijk.

(zie ook paragraaf 7.5)

Om deze afbakening te bepalen is er door de werkgroep gekeken naar het niveau waarop de toetsingen voor specifieke onderdelen nu worden uitgevoerd. Dit overzicht is, bij gebrek aan betere naam, als „gewenst‟-protocol betiteld. Met behulp van dit overzicht wordt er gekeken welke risicowaarden er bij welk toetsniveau passen. Op deze wijze wordt geborgd dat de methode een protocol oplevert waarvan de gemiddelde ligging qua niveaus overeenkomt met de huidige „normale‟ wijze van toekennen van toetsniveau-begrenzingen.

Uiteindelijk ontstaan er hierdoor vier verzamelingen (één per toetsniveau) van risicowaarden. Van elk van deze verzamelingen wordt het gemiddelde, de minimale waarde en de maximale waarde bepaald.

Vervolgens wordt voor toetsprotocol 1, 4 en 6 (de toetsniveaus voor normale werkdruk) een berekende afbakening van toetsniveau 1 t/m 3 bepaald door middel van de volgende formule:

afbeelding binnen de regeling

Hierin is:

Ai

de waarde van de berekende afbakening voor toetsniveau i, i.e. de maximale waarde van het risico dat nog net binnen het toetsniveau i valt.

mi

de gemiddelde waarde van de risico‟s van de deelverzameling horende bij toetsniveau i.

Vanuit deze berekende afbakening kan op basis van minimale en maximale waarden van een verzameling besloten worden om de berekende afbakening aan te passen om rekening te houden met de ruime spreiding van de waarden die vallen onder een specifiek toetsniveau.

Voor toetsniveau 4 (het maximale niveau) wordt als waarde de maximale waarde van de verschillende risicomatrices gehanteerd.

Een overzicht van de afbakening voor toetsprotocol 1, 4 en 6 wordt gegeven in tabel 7.1.

Toetsniveau

Maximale risicowaarde (afbakening)

1: Betrouwbaarheidstoets

3

2: Hoofdlijnentoets

8

3: Representatieve toets

22

4: Integrale toets

30

Tabel 7.1 Overzicht afbakening toetsprotocol 1, 4 en 6

De hieruit voorvloeiende protocollen zijn door een panel, bestaande uit leden van de werkgroep en de experts van TNO, gecontroleerd. De onderdelen welke onverwachte resultaten gaven qua toetsniveau zijn opnieuw bekeken op zowel de gehanteerde kans- , als de gevolgwaarden en waar nodig aangepast.

Voor toetsprotocol 2, 3 en 5 wordt een aanvullende methode gebruikt bij het bepalen van de afbakening, om zo tot een verlaging van de werkdruk te komen. Per locatie kan er gekozen worden uit één van de onderstaande methode:

  • Integrale verlaging (paragraaf 7.2)

  • Veegmethode (paragraaf 7.3)

De achtergrond om hier een keuzemogelijkheid te bieden komt voort uit de vaststelling dat er onder de toetsers qua voorkeur zich heel duidelijk twee richtingen aftekenen:

  • De ene denkt en werkt veel liever vanuit een duidelijke keuze: wèl of niet doen, maar dan wel compleet.

  • De ander werkt veel liever vanuit een integraal verlaagd protocol.

De laatstgenoemde werkwijze is per definitie risico-optimaal, terwijl de eerstgenoemde op dit punt nog nader beschouwd moet worden.

In paragraaf 7.4 wordt een vergelijking gegeven van deze twee methoden.

7.2Methode: Integrale verlaging

Bij deze methode wordt het toetsniveau integraal verlaagd door een de bepaalde afbakening, zoals beschreven in paragraaf 7.1, te vermenigvuldigen met een factor. Door het verhogen van de waarden van de afbakening zullen er verscheidene combinaties tussen bouwwerktypes en constructieonderdelen een niveau lager worden.

Dit verlagen van het niveau heeft een lagere tijdsbesteding tot gevolg (aangezien een lager toetsniveau minder tijd kost), maar heeft ook een risicovermeerdering tot gevolg (daar er op een minder diepgaand niveau naar de onderdelen gekeken wordt).

De gehanteerde methodiek levert als vanzelf een risico-geoptimaliseerd eindresultaat bij een verlaagd protocol op.

Door BouwQ is gekeken welke factor een gewenste tijdsbesparing oplevert, maar waarbij het risico nog niet zodanig wordt verlaagd dat het als onacceptabel wordt gezien (zie voor dit uitgangspunt de beschrijving in H2).

De hiermee berekende afbakening wordt gegeven in tabel 7.2. Deze afbakening wordt gehanteerd voor toetsprotocol 2 en 5.

Toetsniveau

Berekende afbakening normale werkdruk

Factor

Berekende afbakening Integrale verlaging

1: Betrouwbaarheidstoets

3

1,3

4

2: Hoofdlijnentoets

8

1,3

10

3: Representatieve toets

22

1,3

29

4: Integrale toets

30

1,3

39

Tabel 7.2 Overzicht afbakening Integrale verlaging

7.3Methode: Veegmethode

Bij de veegmethode worden alle combinaties van bouwwerk en constructieonderdeel met waarden gelijk aan of lager dan een bepaalde risicowaarde niet meer bekeken, i.e. getoetst op niveau 0. De overige combinaties worden bekeken op het “normale” toetsniveau, dus bepaald volgens de afbakening beschreven in paragraaf 7.1.

Deze veegmethode kan als gevolg hebben dat van een bouwwerktype maar 1 of 2 onderdelen getoetst dienen te worden. Aangezien dit onlogisch kan zijn, wordt er behalve de bovengenoemde methode ook per bouwwerktype gekeken of het nog zinvol is om dit bouwwerk te toetsen op het beschreven niveau. Dit houdt in dat bepaalde bouwwerktypen in deze methode in zijn geheel niet meer bekeken worden.

Het niet bekijken (van onderdelen) van projecten heeft een risicovermeerdering tot gevolg, maar levert ook een tijdsbesparing op. Ook hier is door BouwQ bepaald wat de grens- risicowaarde moet zijn zodanig dat deze een gewenste tijdsbesparing oplevert, maar waarbij het risico nog niet zodanig wordt verlaagd dat het als onacceptabel wordt gezien (zie beschrijving hoofdstuk 2).

Toetsprotocol 3 werkt met deze methode met een afbakening op een risicowaarde van 6. Dit betekent dat in toetsprotocol 3 alle combinaties van een bouwwerktype en constructieonderdeel met een risico van 6 of minder getoetst worden op niveau 0.

7.4Piekniveau

Om het hoofd te bieden aan een nog hogere werkdruk dan de hierboven beschreven 70% situatie van protocol 2 en 3 adviseert BouwQ om niet te denken in de richting van een nog verder verlaagd protocol, maar om over te gaan op een steekproef over de projecten heen ( 1 op X projecten toetsen).

Het aantal projecten dat niet bekeken wordt heeft direct effect op de tijdswinst die gemaakt wordt, maar is ook nog afhankelijk van de omvang van de projecten die wel bekeken worden. Dit zorgt ervoor dat het precies aangeven van de hoeveelheid projecten die niet bekeken moet worden, per locatie en afhankelijk van het huidige aanbod van indieningen, bepaald dient te worden.

Statistisch gezien is dit qua risico-optimalisatie een goede aanpak.

Beleidsmatig vraagt het overgaan op het „piekniveau‟ om een managementbeslissing waarbij ook het afwegen van een aantal randvoorwaarden hoort:

  • De ontvankelijkheidstoets (is alles ingediend) blijft overeind

  • Het “terzijde leggen” is geen puur administratieve handeling, maar gebeurt door een vaktechnisch persoon (methode: terzijde leggen, tenzij ……)

  • Dit terzijde leggen wordt vastgelegd, en geaccordeerd door het management

  • Waarmee de toetser wordt gedechargeerd.

  • Het toetsen van de wèl aangewezen projecten gebeurt met het toetsprotocol voor normale tijdsdruk

Uiteraard zullen er in praktische zin rond het toepassen van deze methode nog een aantal zaken moeten worden overwogen en concreet gemaakt. Bijvoorbeeld of en welke vorm van communicatie er naar buiten toe wordt gevoerd, etc, etc.

7.5Evaluatie afbakening

Omdat de methode qua afbakening leunt op een vergelijking van het gemiddelde niveau nu (“gewenste” protocol) wint de uiteindelijke keuze aan waarde indien gedurende de pilotfase, bijvoorbeeld gedurende een jaar, het protocol gemonitored. Hierbij dienen in ieder geval de volgende aspecten beschouwd te worden:

  • Het vastleggen van het incidenteel en consequent op- en neerschakelen van

  • toetsniveaus

  • Het bekijken van de effecten van toetsprotocol 2, 3 en 5 op de werkdruk

  • Het analyseren van de terugmeldingen van de buiteninspecteurs die mogelijk gerelateerd zijn aan de gekozen toetsniveaus

  • Het houden van enquêtes / interviews onder de deelnemende controlerend constructeurs over de werkbaarheid van het protocol

  • Het bijhouden van de algemene kwaliteit van de indienende partijen

Een evaluatie van bovengenoemde punten levert mogelijk aanleidingen en basis om sommige toetsniveaus te heroverwegen.

8EVALUATIEPUNTEN EN CONCLUSIES

In dit hoofdstuk worden de evaluaties en conclusies gegeven die betrekking hebben op het uitgevoerde project.

Terugziend over het afgelegde traject van de opdracht komen enkele punten naar voren:

  • De geformuleerde scope in de aanzet tot het project is grotendeels gevolgd en heeft tot beoogde resultaten geleid.

  • Op sommige onderdelen is de aanpak enigszins gewijzigd om des te beter aansluiting te vinden en de betrokkenheid van de werkgroep te vergroten en optimaal te werken aan acceptatie. Een voorbeeld hiervan is het bepalen van het risicoprofiel. In eerste instantie werd beoogd dit te genereren op meer theoretische gronden, terwijl na stap 1 is besloten het begrip „risico‟ te splitsen in „gevolg‟ en „foutkans‟. Deze twee elementen zijn vervolgens elk apart door de best beschikbare experts ingevuld.

  • Het verlaagde protocol (verhoogde tijdsdruk) is voorzien van twee varianten. De reden is dat er een duidelijk verschil in voorkeur geconstateerd is onder de aanwezige toetsers.

Daarnaast is nog invulling gegeven aan de volgende elementen:

  • Er is een handvat ontwikkeld aan de methodiek om te kunnen omgaan met het niveau van betrouwbaarheid van de indienende partij. Dit levert twee extra protocollen en de mogelijkheid om in te spelen op toekomstige ontwikkelingen op het gebied van het borgen van bouwprocessen en kwalificatie van deskundigen.

  • Er is een extra protocol ontwikkeld om te kunnen bepalen welk effect op tijdsbesteding ontstaat indien vakmanschap in de toekomst zodanig schaars wordt dat dit impact gaat hebben op de kwaliteit van de indieningbescheiden.

  • Naast de verlaagde protocollen ten behoeve van verhoogde werkdruk is een methode aangereikt waarmee kortstondige piekbelastingen adequaat opgevangen kunnen worden.

9AANBEVELINGEN

  • Er dient gekeken te worden naar een methode om het toetsprotocol landelijk dragend te maken. Hiervoor dient een promotieplan opgesteld te worden. De tool aangedragen door BouwQ in het laatste opdrachtgeveroverleg kan hier een aanzet voor vormen.

  • Aanbevolen wordt om het protocol en het toepassen ervan jaarlijks te evalueren

    • Tijdsdrukverloop afgelopen periode (n.a.v. evaluatie feiten/incidenten)

    • Overzicht van op- en neerschakelingen qua toetsniveau

    • Evalueer bezettingsgraad vakbekwaam personeel

    • (Her)benoem bijzondere omgevingsfactoren en bijzonderheden in relatie tot het model-toetsprotocol

    • Formuleer randvoorwaarden aanstaande periode

  • Het beschikbaar hebben van een landelijk gedragen aanpak voor die situaties waarin wordt vastgesteld dat het foutenniveau van ingediende bescheiden te hoog is, kan aanvullend een aanzienlijke werkdrukverlichting opleveren. Mede gebaseerd op respons vanuit de werkgroep kan hierbij gedacht worden aan:

    • Op basis van het aantal fouten in de eerste 10% bepalen hoe er verder wordt gegaan met het project.

    • Het opstellen van standaardzinnen om te kunnen voorzien naar de controleur. Bij deze communicatie dient men erop toe te zien dat hier ook het, voor het onderdeel fungerende, toetsniveau toegepast dient te worden.

Voor beide punten geldt dat gesteld dient te worden dat het hebben van een te hoog foutniveau niet mag leiden tot een opschakeling van het te toetsniveau, zoals toegelicht in hoofdstuk 2.

10LITERATUURLIJST

  • [1]

    Compendium Aanpak Constructieve Veiligheid.

  • Ir. B.D. Gieskens, ir. F.B.J. Gijbers, ir. J.A. Ketel, ir. E.J. Kool, ing. G.J. van Leeuwen, ing. J.G. van Leeuwen, ir. F.H. Middelkoop, ir. D. Spekkink, ir. C.A.J. Sterken, ir. D. Stoelhorst, ir. W.M. Visser, ir. R.H. Wiltjer.

  • Quantes bv, Rijswijk, november 2008.

  • [2]

    Een beter principe – Aangepaste werkwijze Toetsen van het „constructieprincipe‟ van bouwwerken.

  • Cees Hoekstra. Juli 2008.

  • [3]

    Elementenmethode ‟91 BNA - zoals beschikbaar op http://nl-sfb.bk.tudelft.nl

  • [4]

    “CONSTRUCTIEVE VEILIGHEID: Taken, bevoegdheden en verantwoordelijkheden Bouw- & Woningtoezicht”

  • zoals beschikbaar op http://www.vereniging-bwt.nl/ onder “constructieve veiligheid”

BIJLAGE 1: BWT-PROCES MET DAARIN AANGEGEVEN DE RELEVANTE WERKVELDEN VAN HET CONSTRUCTIEVE TOETSINGSPROTOCOL (BASISFIGUUR OVERGENOMEN UIT [4])

afbeelding binnen de regeling

BIJLAGE 2: OVERZICHT PROTOCOLLEN

Toetsprotocol 1: Indiener voldoet niet aan compendium / normale werkdruk

afbeelding binnen de regeling

Toetsprotocol 2: Indiener voldoet niet aan compendium / verhoogde werkdruk (d.m.v. integrale verlaging)

afbeelding binnen de regeling

Toetsprotocol 3: Indiener voldoet niet aan compendium / verhoogde werkdruk (d.m.v. veegmethode)

afbeelding binnen de regeling

Toetsprotocol 4: Indiener voldoet wel aan compendium / normale werkdruk

afbeelding binnen de regeling

Toetsprotocol 5: Indiener voldoet wel aan compendium / verhoogde werkdruk

afbeelding binnen de regeling

Toetsprotocol 6: Alternatief protocol: Schaarste vakmanschap / normale werkdruk

afbeelding binnen de regeling

BIJLAGE 3: VERGELIJKING VERLAGINGSMETHODE

Vergelijking methodes

Door het introduceren van twee methodes van reduceren, dient er een vergelijking gemaakt te worden tussen beide methodes. Om deze vergelijking te kunnen maken zijn de bijbehorende tijdselementen in het protocol ingeschat. Deze inschatting is gecommuniceerd met een aantal deelnemers van de werkgroep. Omdat de aantallen van de typen bouwwerken per gemeente uiteraard niet dezelfde zijn, verschillen ook de tijdsinschattingen. Vandaar dat de gehanteerde waarden soms een gemiddelde zijn.

Nogmaals zij benadrukt dat de tijdsinschatting in deze paragraaf uitsluitend bedoeld is voor de onderlinge vergelijking van de protocollen en niet als doel heeft tijdsbestedingen in absolute zin aan te geven.

Horizontaal

In horizontale richting is een schatting gemaakt van de relatieve weging van de kolommen op basis van tijdsbesteding tijdens een toetsing van een project (gesteld dat alle aspecten er in zitten). Hierdoor kunnen de risico- en tijdselementen in horizontale richting gesommeerd worden. Een overzicht van deze geschatte tijdsbesteding per constructieonderdeel wordt weergegeven in tabel 1.

Onderdeel

geschatte

tijdsbesteding (%)

Onderdeel

geschatte

tijdsbesteding (%)

Funderingincl.

(parkeer)kelders

10%

Hoofddraagconstructie

incl. stabiliteit

30%

Cruciale verbindingen

incl. uitkragingen

20%

Constructieve onderdelen

geen hoofddraagconstructie

5%

Vloeren op zand of net

boven een kruipruimte

2%

Verdiepingsvloer(en)

5%

Balustraden

5%

(plat)Dak

5%

Trappen/Hellingbanen

2%

Gevels (niet vloerdragend)

incl. bevestigingen

5%

Gewichtsberekening

10%

Constructieve elementen uit het

bouwveiligheidsplan

1%

Totaal

100%

Tabel 1 Overzicht tijdsbesteding per constructieonderdeel

Verticaal

In verticale richting is een schatting gemaakt van de relatieve weging van de rijen op basis van een gemiddelde tijdsbesteding op jaarbasis per bouwwerktype. Hierdoor kunnen de risico- en tijdelementen in verticale richting gesommeerd worden. Wel dient gesteld te worden dat dit per gemeente erg zal verschillen. Een overzicht van de tijdsbesteding per bouwwerktype is gegeven in tabel 2.

Bouwwerktype

Geschattetijdsbesteding (%)

Woonwagens en kleine verbouwingen en uitbreidingen bij woningen en niet- woningen met weinig constructieve gevolgen voor het bestaande

gedeelte

3%

Kleine verbouwingen en uitbreidingen bijwoningen en niet-woningen met

constructieve gevolgen voor hetbestaande gedeelte

10%

Eengezinswoningen, vrijstaand, in rijen

13%

Gestapeldewoningen

15%

Niet wonen van 1 bouwlaag (B1)

8%

Niet wonen van meer dan 1 bouwlaag (B>1)

24%

Massale publieke bijeenkomstgebouwen en overige bijzondere constructies

22%

Overige bouwwerken geen gebouw (klein)

1%

Overige bouwwerken geen gebouw (groot)

4%

Totaal

100%

Tabel 2 Overzicht tijdsbesteding per bouwwerktype

Risico- en tijdselementen per toetsniveau

Om de sommering compleet te maken dienen de risico- en tijdselementen voorzien te worden van basiswaarden afhankelijk van het toetsniveau.

Voor de risicowaarden wordt de maximale waarde gehanteerd die nog binnen het betreffende toetsniveau valt.

Voor de tijdselementen is toetsniveau 1 op 1 tijdseenheid gezet en van daaruit, op basis van verhoudingen, het aantal tijdseenheden voor de overige toetsniveaus bepaald.

Een verzameling van de bovengenoemde waarden wordt gegeven in tabel 3.

 

Risicowaarde

Tijdseenheden

Toetsniveau 1

3

1

Toetsniveau 2

8

4

Toetsniveau 3

22

10

Toetsniveau 4

30

25

Tabel 3 Risicowaarden en tijdseenheden per toetsniveau

Conclusies van de vergelijking van de twee methoden

Met behulp van de zaken besproken in deze bijlage kan de per protocol een sommering gemaakt worden van het risico en de tijdsduur. De resultaten van deze sommering worden voor toetsprotocol 1 (indiener voldoet niet aan het compendium; normale werkdruk), 2 (indiener voldoet niet aan compendium; integrale verlaging) en 3 (indiener voldoet niet aan compendium; veegmethode) gegeven in tabel 4.

 

Risicowaardering (%)

Geschattetijdswaardering (%)

Toetsprotocol 1

100%

100%

Toetsprotocol 2

124%

72%

Toetsprotocol 3

130%

73%

Tabel 4 Overzicht risico- en tijdswaardering

Wanneer de risico- en tijdelementen van toetsprotocol 2 en 3 vergeleken worden met de risico- en tijdelementen van toetsprotocol 1, kunnen de volgende conclusies getrokken worden:

  • Het toepassen van protocol 2 levert een geschatte tijdwinst op van ca 30%

  • Protocol 2 is vanwege de toegepaste methode optimaal qua risico

  • Protocol 3 is qua geschatte tijdwinst gelijkwaardig aan protocol 2

  • Protocol 3 is qua methode net iets minder risico-optimaal dan protocol 2.

Bijlage I Toezichtprotocol activiteit bouwen

Toezichtprotocol activiteit bouwen

Gemeente Zoetermeer

1. Inleiding

Voor u ligt het Toezichtprotocol activiteit bouwen van de gemeente Zoetermeer (hierna: Toezichtprotocol). Dit Toezichtprotocol maakt deel uit van het Vergunningen, Toezicht en Handhavingsbeleid 2024-2028, ‘Een integrale aanpak voor kwalitatieve dienstverlening’ (hierna: VTH-Beleid). Het Toezichtprotocol is een hulpmiddel om te komen tot en het uitvoeren van integraal, kwalitatief, meetbaar en efficiënt toezicht op naleving van de Omgevingswet en Besluit bouwwerken leefomgeving (hierna: Bbl). In het Toezichtprotocol is de intensiteit van het bouwtoezicht vastgelegd. Bouwtoezicht heeft betrekking op het behouden van de bouwkwaliteit en het naleven van de bouwregelgeving op de bouwplaats en bebouwde omgeving (bouwhandhaving).

Het Toezichtprotocol is een praktisch werkinstrument voor het toezicht tijdens de (ver)bouwfase, de gebruiksfase en de sloopfase van een gebouw. Kenmerkend voor het Toezichtprotocol is een keuze voor prioriteiten: belangrijke zaken krijgen veel aandacht en minder belangrijke minder (risico gestuurd werken).

Met het vaststellen van een Toezichtprotocol:

  • wordt er eenduidig, consequent en transparant toezicht gehouden. Hierdoor wordt de veiligheid van bouwwerken en bebouwde omgeving verhoogd en gewaarborgd, alsmede het gezond en veilig gebruik ervan;

  • worden keuzes en prioriteiten gemotiveerd en bestuurlijk vastgelegd;

  • kan naar inwoners en ondernemers herleidbaar worden aangegeven hoe er toezicht wordt gehouden op hun bouwplannen.

De overheid kan zich, gemotiveerd, beperken tot het houden van toezicht op die aspecten die zij het risicovolst acht en dus prioriteit wil geven. Dit kan, omdat de verantwoordelijkheid voor de naleving van de regelgeving in de Omgevingswet en het Bbl expliciet bij de marktpartijen is neergelegd. Inwoners en ondernemers worden geacht op de hoogte te zijn van de wet- en regelgeving en hebben de primaire verantwoordelijkheid zich hieraan te houden. De opdrachtgever van een bouwproject is ervoor verantwoordelijk dat de bouwwerkzaamheden goed en veilig worden uitgevoerd.

Een gebouw moet altijd voldoen aan de voorschriften die staan in het Bbl (artikel 1.6, 1.7 en 1.8 Omgevingswet). De aanvrager van een vergunning is verantwoordelijk voor het indienen van een correcte aanvraag en het uitvoeren van de werkzaamheden conform de aanvraag. De eigen verantwoordelijkheid van de marktpartijen legitimeert de gemeente om zich te beperken tot het houden van toezicht op die onderdelen van het Bbl die zij belangrijk acht zoals gezondheid en (omgevings) veiligheid.

1.2 Reikwijdte

Het Toezichtprotocol gaat uitsluitend over bouwtoezicht tijdens de (ver)bouwfase, de gebruiksfase en de sloopfase van een gebouw. Met bouwtoezicht wordt, zoals reeds toegelicht, bedoeld het behouden van de kwaliteit van het toezicht op de bouw en het naleven van de bouwregelgeving op de bouwplaats en bebouwde omgeving (bouwhandhaving). Tijdens deze fases wordt het gebouw/het bouwwerk getoetst aan de voorschriften van het Bbl en andere aanvullende regelgeving.

De afgelopen jaren mogen steeds meer gebouwen/bouwwerken vergunningsvrij gebouwd worden. Hiervoor hoeft dus geen vergunningsaanvraag ingediend te worden. Deze bouwwerken moeten echter wel aan de voorschriften uit het Bbl en aanvullende regelgeving voldoen. Omdat geen aanvraag wordt ingediend, kunnen deze bouwplannen niet vooraf getoetst worden. Controle hiervan vindt plaats in de toezichthoudende en handhavende sfeer.

1.3 Juridisch kader

Hieronder volgt een korte toelichting op het Bbl en de Wet Kwaliteitsborging (hierna: Wkb). Deze achtergrond informatie is gewenst om inzichtelijk te maken wat het juridisch kader van dit Toezichtprotocol is.

Besluit bouwwerken leefomgeving

Het Bbl is per 1 januari 2024 in werking getreden. Hierin zijn een groot aantal bestaande voorschriften over het (ver)bouwen, gebruiken en slopen van gebouwen en andere bouwwerken samengevoegd. Het Bbl is in de plaats gekomen van het Bouwbesluit 2012, de daarbij behorende ministeriële regeling, het Gebruiksbesluit en een aantal voorschriften uit de gemeentelijke bouwverordening.

Met het Bbl is er voortaan één set technische voorschriften over het (ver)bouwen, gebruiken en slopen van gebouwen en andere bouwwerken (zoals tunnels, bruggen, overkappingen, schuttingen en straatmeubilair). Het Bbl is een Algemene Maatregel van bestuur (AmvB); de juridische basis is artikel 2 van de Omgevingswet. Hiermee zijn ook voorschriften over het gebruiken en slopen van bouwwerken (en het gebruiken van open erven en terreinen) onder de formele reikwijdte van artikel 2 van de Omgevingswet in het Bbl opgenomen. Dit artikel vormt de wettelijke basis om ook technische en andere voorschriften over die onderwerpen in het nieuwe Bbl te geven, zoals voorschriften over het doen van een gebruiks- of een sloopmelding.

Hoofdstuk 2 t/m 5 van het Bbl bevatten voorschriften over veiligheid, gezondheid, bruikbaarheid, energiezuinigheid en milieu. Deze voorschriften hebben betrekking op het (ver)bouwen van bouwwerken en op de staat van bestaande bouwwerken. In hoofdstuk 6 zijn voorschriften over het gebruik van bouwwerken, open erven en terreinen opgenomen. Hoofdstuk 7 bevat voorschriften over het slopen en over het uitvoeren van bouw- en sloopwerkzaamheden. Het Bbl maakt hierbij ook onderscheid naar de functie en /of functies van een bouwwerk.

Wet kwaliteitsborging Woningwet en Bbl

Afdeling 1 van de Woningwet bevat de instrumenten voor de kwaliteitsborging en de regels omtrent toelatingsorganisatie kwaliteitsborging bouw. De Wet private kwaliteitsborging voor het bouwen (Wkb) gaat stapsgewijs in vanaf 1 januari 2024 (eerst bouwwerken gevolgklasse 1 (nieuwbouw) met lage risico op gevolgschade). Dit is een samenhangend stelsel van kwaliteitseisen en –procedures waarmee marktpartijen aantoonbaar garanderen dat het te realiseren bouwplan bij oplevering een bepaald kwaliteitsniveau heeft. Het kwaliteitsniveau is gerelateerd aan de bouwtechnische voorschriften en wetgeving zoals opgenomen in hoofdstuk 2 t/m 6 van het Bbl. De wet heeft consequenties voor het vergunningentraject en op het toezicht op de naleving van vergunningen en voorwaarden. Vanuit toezicht, op bepaalde onderdelen van de Wkb, zal controle plaatsvinden op aanvraag van de kwaliteitsborger of bij twijfel met betrekking tot de bouwwerkzaamheden.

2.Toezichtmatrix

2.1. Prioriteiten zeer laag oplopend tot zeer hoog

In de toezichtmatrix komt de prioritering van de activiteiten uit het VTH-beleid 2024-2028, ‘Een integrale aanpak voor kwalitatieve dienstverlening’ en het niveau (de diepgang) van toezichthouden samen. Activiteiten waar de regels goed worden nageleefd krijgen een lagere prioriteit. Activiteiten zijn type gebouwen of bedrijven, bijvoorbeeld ‘wonen’, ‘industrie’ etc. Bij elke activiteit is gekeken welke maximale calamiteit kan optreden bij normaal gebruik of normale bedrijfsvoering. Het resultaat is een prioriteitenlijst. Alle activiteiten hebben een eigen prioritering gekregen. Wij hanteren vijf prioriteringsniveaus van zeer laag (prioriteit 5) oplopend tot zeer hoog (prioriteit 1). Deze vijf prioriteringniveaus corresponderen met de hieronder nader toegelichte toezichtniveaus.

Activiteiten met prioriteit:

  • 1.

    zeer hoog hebben een toezichtniveau 4, algehele controle

  • 2.

    hoog hebben een toezichtniveau 3, beoordeling hoofdlijnen en kenmerkende details

  • 3.

    gemiddeld hebben een toezichtniveau 2, beoordeling van hoofdlijnen

  • 4.

    laag hebben een toezichtniveau 1, visuele controle (quick scan)

  • 5.

    zeer laag hebben een toezichtniveau S, steekproef

Naast de vaste prioritering en de daarbij horende toezichtniveaus is er te allen tijde ruimte om op basis van kennis en kunde per aanvraag om omgevingsvergunning een inschatting te maken of de vaste prioritering in dat specifieke geval adequaat is. In de praktijk betekent dit dat er in specifieke gevallen gemotiveerd afgeweken kan worden van de vastgelegde prioritering. Dit betekent niet dat als er niet gemotiveerd afgeweken is, en er iets mis gaat, er gezegd kan worden dat er geen goede prioritering gehanteerd is. Zoals gezegd ligt de verantwoordelijkheid voor de veiligheid van het gebouw bij de opdrachtgever.

2.2. Toezichtniveau

 

Diepgang

Omschrijving

Voorbeelden

S

Steekproef

Afhankelijk van een vermoeden van niet voldoen aan de voorschriften kan op bepaalde aspecten een steekproef worden gehouden (ca. 1 op de 5)

De funderingsbalken van een klein bedrijfsgebouw worden bij enige twijfel bij de aannemer gecontroleerd, in andere gevallen niet.

1

Visuele controle (Quick scan)

Beoordeling op basis van kennis en inzicht van de bouwinspecteur. Hierbij wordt in principe niet nagemeten, gecontroleerd op materiaalniveau of op vereiste waarden.

Vanaf de weg kan worden gezien of een dakkapel is geplaatst conform de tekening. Gekeken wordt of hier de afmetingen ruwweg overeenkomen en of de indeling en gebruikte materialen en kleuren in overeenstemming zijn met de verleende vergunning.

2

Beoordeling van hoofdlijnen

Beoordeling op hoofdlijnen, op het oog en met eenvoudige hulpmiddelen worden controles uitgevoerd. Er worden alleen overzichtstekeningen geraadpleegd. Bij twijfel vind raadpleging van detailtekeningen plaats.

Op algemeen constructief inzicht wordt de aangebrachte wapening gecontroleerd. Daarnaast wordt er globaal gekeken naar afmetingen, isolatie e.d.

3

Beoordeling hoofdlijnen en kenmerkende details

Beoordeling zoals bij diepgang 2 met daarbij meer oog voor maatvoering, materiaalkwaliteit, verankering, oplegging e.d. detailtekeningen worden geraadpleegd voor specifieke kwetsbare elementen.

De bewapening wordt over het geheel op hoofdlijnen gecontroleerd. Lokaal wordt bij uitkragen, sparingen of ravelingen in detail gecontroleerd.

4

Algehele controle van alle onderdelen

Beoordeling op alle onderdelen van detailniveau. Op het oog en met de benodigde hulpmiddelen worden controles tot op detailniveau uitgevoerd. Alle tekeningen en detailtekeningen worden geraadpleegd.

Ieder constructieonderdeel wordt gedetailleerd gecontroleerd.

2.3. Toezichtmatrix

afbeelding binnen de regeling

Toelichting

Met het voorliggende VTH-beleidsplan 2024-2028 wordt de komende vier jaar vorm gegeven aan de doelstellingen op het gebied van vergunningen, toezicht en handhaving (kortweg: VTH). In het beschrijven van de strategieën en doelstellingen is rekening gehouden met nieuwe wetgeving (Omgevingswet en Wet private kwaliteitsborging voor het bouwen), Visie Zoetermeer 2040 en bestaande wettelijke kaders.

De missie voor VTH is: ‘Collectief werken aan een veilige en leefbare stad, waarbij dienstverlening centraal staat en er omgevingsbewust en professioneel gewerkt wordt.’ Deze missie vormt de basis voor gestelde doelen in dit beleidsplan. Er zijn doelen gesteld voor ieder onderdeel: vergunningen, toezicht en handhaving. Deze zijn voornamelijk gericht op dienstverlening.

Kwaliteit van de uitvoering van taken binnen VTH wordt geborgd door een ‘Big 8’ cyclus (een cyclus waarbij uitvoering en beleid geëvalueerd worden) en risico gestuurd werken. De bijlagen B tot en met I dragen bij aan deze ‘Big 8’ cyclus of zijn van toepassing op de uitvoering van het beleid. Deze bijlagen zijn met bijlage A, het VTH Beleid 2024 – 2028, verbonden.


Noot
1

Dit stuk is met dit VTH beleid ter vaststelling aangeboden in bijlage E.

Noot
2

Dit stuk is met dit VTH beleid ter vaststelling aangeboden in bijlage F.

Noot
3

Dit stuk is met dit VTH beleid ter vaststelling aangeboden in bijlage G.

Noot
4

Dit stuk is met dit VTH beleid ter vaststelling aangeboden.

Noot
5

Dit stuk is met dit VTH beleid ter vaststelling aangeboden in bijlage F.

Noot
6

Dit stuk is met dit VTH beleid ter vaststelling aangeboden in bijlage I.

Noot
7

1Op grond van de modelverordening uitvoering en handhaving van de VNG en het IPO. De link voor de omgevingsdiensten met de LHS en de LHSO staat beschreven in deel C (procescriteria), onder de 9b (de sanctiestrategie).

Noot
8

In dit document wordt uitgegaan van de VTH Kwaliteitscriteria 2.2 uit 2019.

Noot
9

De landelijke handhavingsstrategie Brzo die van toepassing is bij de hand­ having van Seveso­voorschriften, is een voorbeeld van een landelijke module die al bestond vóór inwerkingtreding van de Omgevingswet. Het gaat hier om een module ‘bovenop’ de algemene landelijke handhavingsstrategie voor een basistaak waarvoor de specifieke deskundigheid is vereist die bij een klein aantal (6) omgevingsdiensten is gebundeld. Er valt ook te denken aan modules voor andere taken dan de verplichte basistaken.

Noot
10

Dit is ook de reden waarom de LHSO – evenals haar voorgangster – niet als recht in de zin van artikel 79 RO kan worden beschouwd (zie onder meer HR 17 maart 2020, ECLI:NL:HR:2020:436 en Hof Arnhem­Leeuwarden 7 juli 2021, ECLI:NL:G­ HARL:2021:640). Uit rechtspraak vloeit voort dat op het openbaar ministerie niet de verplichting rust om in individuele, concrete gevallen te motiveren waarom de omstandigheden van die zaak het OM tot afwijking van de LHSO deden besluiten.

Noot
11

Afhankelijk van de organisatie of het complexe karakter van de betrokken kwestie kan dit positioneren door twee (of meer) handhavers plaatsvinden.

Noot
12

6Uit een oogpunt van duidelijkheid wordt de term overtreder gebruikt, ook al kan in de praktijk op enig moment in een procedure blijken dat betrokkene toch niet als overtreder kan worden aangemerkt (bijvoorbeeld – vgl. bij rechts­ personen – omdat de overtreding hem/haar niet kan worden toegerekend of omdat er achteraf beschouwd geen sprake was van een overtreding).

Noot
13

Dit neemt uiteraard niet weg dat van de overheid kan worden verwacht dat burgers en bedrijven goed worden voorgelicht over nieuwe regels en wijzigingen van regels. Goede voorlichting en transparantie draagt bij aan grotere naleving.

Noot
14

Dit is ook de bedoeling van de wetgever (MvT Omgevingswet, Kamerstukken II 2013/14, 33962, nr. 3, p. 48): “Wanneer de gevolgen van een overtreding beperkt zijn en de overtreder normaal gesproken de regels naleeft en de betreffende overtreding onbedoeld heeft begaan, zal kunnen worden volstaan met een lichte interventie, zoals een waarschuwing.”

Noot
16

Het officiële document waarin de Kwaliteitscriteria zijn vastgelegd is hier te achterhalen: Kwaliteitscriteria vergunningverlening, toezicht en handhaving | Informatiepunt Leefomgeving (iplo.nl) .

Noot
17

Meer informatie hierover staat in het VTH Beleid ‘Een integrale aanpak voor kwalitatieve dienstverlening’.

Noot
18

Omgevingsbesluit artikelen 13.5 tot en met 13.11

Noot
19

De intensiteit van het toezicht is vastgelegd in het Toezichtprotocol activiteit bouwen gemeente Zoetermeer. Dit Toetsprotocol wordt samen met het Vergunningen-, Toezicht en Handhavingsbeleid 2024-2028, ‘Een integrale aanpak voor kwalitatieve dienstverlening’.

Noot
20

Gelijkwaardige oplossingen = goedgekeurde afwijkingen van de, in het Bbl, aangegeven mogelijkheid om aan een eis te voldoen.

Noot
21

De theorie gaat normaliter uit van een logaritmische verdeling van zowel de kansindex als de gevolgenindex, waarbij die twee indices worden opgeteld tot een risicogetal. Vervolgens moet bij de interpretatie van dit risicogetal weer rekening gehouden worden met die logaritmische achtergrond.