Regeling vervallen per 13-02-2026

Nota grondbeleid 2013 gemeente Lingewaard

Geldend van 29-02-2024 t/m 12-02-2026

Intitulé

Nota grondbeleid 2013 gemeente Lingewaard

Op 31 oktober 2013 heeft de Raad de nota grondbeleid 2013 gemeente Lingewaard (inclusief de bijlagen) vastgesteld

De raad van de gemeente Lingewaard;

gelezen het voorstel van burgemeester en wethouders van de gemeente Lingewaard d.d. 17 september 2013;

gehoord de behandeling tijdens de Politieke Avond d.d. 9 oktober 2013;

gelet op het bepaalde in de Gemeentewet, de Wet ruimtelijke ordening en het Besluit begroting en verantwoording provincies en gemeenten;

besluit:

De nota grondbeleid 2013 gemeente Lingewaard (inclusief de bijlagen) vast te stellen.

1 Inleiding

Beleid is de voor een bestuursorgaan binnen het kader van wet- en regelgeving overblijvende ruimte om een bepaalde weg in te slaan. Dat beleid is in principe vrij invulbaar, maar gebonden aan de regels van de Algemene wet bestuursrecht waarin kortweg is gesteld dat beleid voor iedereen gelijk moet zijn. Deze gelijkheid wordt bevorderd door het gemeentelijk beleid ten aanzien van een bepaald onderwerp vast te leggen.

Met deze Nota Grondbeleid wenst de gemeente Lingewaard haar beleid en visie ten aanzien van de ontwikkeling van grond, op eenduidige wijze vast te leggen, rekening houdend met de kaders en mogelijkheden zoals die geboden worden door bestaande wet- en regelgeving.

Een Nota Grondbeleid vereist het opnemen van een goede definitie van de term “grondbeleid”. Daar wordt in het onderstaande dan ook mee gestart. Vervolgens wordt achtereenvolgens in dit inleidende deel ingegaan op de aanleidingen voor het opstellen van deze Nota Grondbeleid en de doelen ervan. Daarna wordt aangegeven hoe samenhangend beleid uit andere beleidsvelden in deze nota is verwerkt zodat geen op zichzelf staande nota ontstaat. De rolverdeling tussen de gemeenteraad en het college van Burgemeester en Wethouders in het kader van deze nota komt daarna aan de orde. Er wordt afgesloten met een leeswijzer over de opbouw van deze nota met betrekking tot de inhoudelijke keuzes en werkwijzen die erin zijn vastgelegd.

1.1 Definitie grondbeleid

In de programmabegroting 2013 is de term grondbeleid als volgt omschreven:

Grondbeleid is een doelgerichte overheidsinterventie in de grondmarkt. Door in de grondmarkt te interveniëren kan de overheid het bereiken van haar eigen doelstellingen veilig stellen.

Een andere omschrijving die in de daartoe beschikbare literatuur te lezen is, is als volgt:

Het op zodanige wijze handhaven van bestaand grondgebruik, dan wel het realiseren van gewenste veranderingen in dit grondgebruik, dat dit past in de door de gemeente geformuleerde doelstellingen in het kader van de ruimtelijke ordening, de volkshuisvesting, het economisch beleid en het milieubeleid.

Beide omschrijvingen bevatten dezelfde elementen. Het gaat erom dat doelen bereikt kunnen worden aan de hand van grondbeleid. Deze Nota Grondbeleid vertoont een directe relatie met doelen en ambities zoals die in de programmabegroting omschreven zijn en zullen worden.

De doelen die daarin zijn en worden opgenomen kunnen deels behaald worden door middel van de inzet van grondbeleid. Het is daarom logisch in deze Nota Grondbeleid aan te sluiten bij de definitie van grondbeleid als opgenomen in de programmabegroting.

Tabel 1.1 Definitie grondbeleid

Definitie

Grondbeleid is een doelgerichte overheidsinterventie in de grondmarkt. Door in de grondmarkt te interveniëren kan de overheid het bereiken van haar eigen doelstellingen veilig stellen

1.2 Aanleidingen opstellen Nota Grondbeleid

Er zijn diverse aanleidingen te onderkennen voor het opstellen van deze Nota Grondbeleid. In het onderstaande zijn deze omschreven.

Onderzoek Rekenkamercommissie

In 2011 heeft de rekenkamercommissie van de gemeente Lingewaard onderzoek gedaan naar het functioneren van het grondbeleid binnen de gemeente. Specifiek is onderzoek gedaan naar het in kaart brengen van het grondbeleid en de uitvoering daarvan. Eén van de aanbevelingen is een evaluatie van het grondbeleid als geheel waartoe een nieuw op te stellen Nota Grondbeleid een goede gelegenheid biedt. Niet alleen omschrijft het onderzoek de algemene wens tot het opstellen van een nieuwe Nota Grondbeleid, maar geeft het ook handvatten voor inhoudelijke elementen die daarin verwerkt zouden moeten worden. Die adviezen zijn bij het opstellen van onderhavige Nota Grondbeleid betrokken.

Nota Grondbeleid 2007

Een praktische aanleiding voor het opstellen van onderhavige Nota Grondbeleid is het feit dat de vorige Nota Grondbeleid in 2007 is vastgesteld. Een gebruikelijke termijn voor evaluatie van dergelijke beleidsstukken is vier jaar. Het advies van de rekenkamercommissie omschrijft de wens tot evaluatie, maar ook zonder dit advies is een evaluatie op z’n plaats.

Aan papier toevertrouwen

Binnen de gemeente Lingewaard is veel kennis en kunde aanwezig aangaande het grondbeleid. Een groot deel ervan zit “in de hoofden” van mensen met het gevaar dat deze kennis en kunde en werkwijzen niet geborgd zijn bijvoorbeeld bij het vertrek van mensen. Door keuzes, werkwijzen en toelichtingen aan papier toe te vertrouwen wordt tegemoet gekomen aan het borgen ervan. Overigens is dit ook één van de aanbevelingen van de rekenkamercommissie.

Marktontwikkelingen

Zoals in feite alle gemeenten in Nederland ontkomt ook de gemeente Lingewaard niet aan de gevolgen van de crisis in de vastgoedmarkt.

Geplande gebiedsontwikkelingen verlopen op moment van schrijven van deze nota niet met de snelheid zoals van tevoren was beoogd. Dit is logisch en onontkoombaar, maar het is uiteraard wel zaak daar als gemeente zo goed mogelijk op te anticiperen naar de toekomst toe om de gevolgen ervan te beperken. Dat doen we onder andere door opnieuw na te denken over de inzet van grondbeleid. Het lijkt daarbij haast logisch dat dit tot andere keuzes dan in het verleden leidt.

Nieuwe instrumenten binnen het grondbeleid

Sinds de vaststelling van de Nota Grondbeleid in 2007 hebben er nieuwe ontwikkelingen in het grondbeleid plaatsgevonden. Wet- en regelgeving zijn op onderdelen gewijzigd. Dit betekent dat het beleid daarop aangepast dient te worden daar dit passend moet zijn in de bestaande wet- en regelgeving. Een goed voorbeeld in dit kader is de vaststelling van de Wro op 1 juli 2008. Dit heeft geleid tot nieuwe vormen van kostenverhaal die in de nota van 2007 nog niet omschreven zijn en waarin als gevolg daarvan dus ook geen gemeentelijke keuzes voor zijn gemaakt. Een andere belangrijke ontwikkeling in dit kader is het vaststellen van de gemeentelijke structuurvisie in 2012. Belangrijke gemeentelijke doelstellingen die onder andere met grondbeleid behaald kunnen worden zijn daarin omschreven. Nieuwe ontwikkelingen in wet- en regelgeving noodzaken er dus toe een nieuwe of geactualiseerde Nota Grondbeleid op te stellen waarin deze op een juiste manier verwerkt zijn.

Conclusie die naar aanleiding van het bovenstaande getrokken kan worden is de noodzaak tot het opstellen van een nieuwe actuele, integrale Nota Grondbeleid.

Tabel 1.2 Aanleidingen opstellen Nota Grondbeleid 2013

Aanleidingen

Onderzoek rekenkamercommissie

Vorige Nota Grondbeleid uit 2007

Aan papier toevertrouwen

Marktontwikkelingen

Nieuwe ontwikkelingen binnen het grondbeleid

1.3 Doel Nota Grondbeleid

Met het opstellen van deze Nota Grondbeleid wordt het bereiken van een aantal doelen beoogd. In het onderstaande zijn deze omschreven. Opmerking vooraf is dat dit niet de doelen van het grondbeleid zijn, maar van de Nota Grondbeleid. Conform de eerder opgenomen definitie van grondbeleid komen de eerstgenoemde doelen veelal voort uit andere beleidsvelden. Het opstellen en hebben van een Nota Grondbeleid dient echter op zichzelf ook een aantal doelen.

Kaderstellend

Door het vastleggen van de gemeentelijke visie met betrekking tot de inzet van grondbeleid en wijze waarop die inzet plaatsvindt wordt een kader gecreëerd voor toekomstig handelen.

Afwijken van dit kader kan altijd, maar zal dan (extra) gemotiveerd moeten worden. In dat opzicht fungeert deze Nota Grondbeleid als een kaderstellend document en geeft daarmee ook invulling aan de kaderstellende rol die de gemeenteraad heeft ten opzichte van het college.

Vooraf vastleggen gemeentelijke keuzes en werkwijzen

Door het hebben van deze Nota Grondbeleid is bij alle onderwerpen die daarin besproken zijn op voorhand een onderbouwde keuze gemaakt over de inzet van beschikbare instrumenten. Dit voorkomt het ad hoc moeten maken van keuzes op het moment dat die naar voren komen. Door vooraf bepaalde vraagstukken te bespreken, te bediscussiëren en hierover uitgangspunten vast te leggen worden de werkwijzen naar de toekomst duidelijker en worden discussies in de toekomst voorkomen. Ook het gevaar van willekeur wordt daarmee voorkomen. Tot slot betekent het vastleggen van die keuzes een transparante gemeentelijke houding. Zowel intern als extern is op voorhand duidelijk wat de visie van de gemeente is op bepaalde onderwerpen en hoe de gemeente zal handelen.

Integraal overzicht instrumentarium

Zoals vermeld in de definitie is grondbeleid instrumenteel van aard. Dit betekent dat de gemeente in dat opzicht een soort gereedschapskist tot haar beschikking heeft met daarin met name juridisch en financieel instrumentarium. Dit instrumentarium is specialistisch van aard en voor niet ingewijden vaak complex. Deze nota beoogt naast inhoudelijke keuzes over de inzet van deze instrumenten, waar nodig, ook het instrumentarium zelf nader uit te leggen en toe te lichten. In dat opzicht dient deze nota dus als naslagwerk. Overigens wordt hierbij nog opgemerkt dat dit bijvoorbeeld aan de orde kan zijn bij de jaarlijks op te stellen paragrafen grondbeleid in de begroting en het jaarverslag. Een aantal van de instrumenten die binnen het grondbeleid beschikbaar zijn, zullen daar benoemd worden. Het streven is echter dat deze paragrafen volledig zelfstandig leesbaar zijn, maar indien nodig is nadere toelichting in deze Nota Grondbeleid beschikbaar. Aan de hand van deze toelichtingen wordt duidelijk wat met de inzet van het betreffende instrument bereikt kan worden en hoe dit kan bijdragen aan het behalen van gemeentelijke doelen. Overigens is met name dit laatste punt belangrijk. Grondbeleid draagt bij aan het daadwerkelijk behalen van bepaalde doelen op andere beleidsterreinen. Het is om die reden dan ook goed bij het bepalen van die doelen al in een vroeg stadium met elkaar in overleg te gaan hoe het grondbeleid daar zo efficiënt mogelijk aan kan bijdragen. Op die manier komt de genoemde gereedschapskist tot leven binnen de organisatie en blijft het niet bij een statisch geheel.

Tabel 1.3 Doelen Nota Grondbeleid

Doelen

Kaderstellend

Vooraf vastleggen gemeentelijke keuzes en werkwijzen ➜ minder risico willekeur, transparantie intern en extern

Integraal overzicht en toelichting instrumentarium

Het is waardevol ook kort te duiden welke onderdelen niet zijn opgenomen in deze Nota Grondbeleid.

  • Concrete cijfermatige invullingen ontbreken in deze Nota Grondbeleid. Daarvoor heeft de nota een te lange houdbaarheidstermijn. Cijfermatige onderbouwingen vinden plaats in de jaarlijks op te stellen paragrafen grondbeleid als onderdeel van de begroting en het jaarverslag. Die zijn daarvoor meer geschikt.

  • Op onderdelen geeft deze Nota Grondbeleid slechts de te volgen route aan waarbij nadere uitwerking ervan plaats dient te vinden in apart op te stellen beleidsnotities. Waar dit van toepassing is, is dit aangegeven.

1.4 Termijn en openbaarheid

De uitgangspunten in deze Nota Grondbeleid worden na vier jaar geëvalueerd en geactualiseerd. Dit kan eerder zijn indien daartoe noodzaak is.

Deze Nota Grondbeleid is openbaar. Dit draagt bij aan de doelen die met deze nota beoogd worden. Eén van die doelen is het creëren van transparantie en duidelijkheid doordat vooraf helder is wat de uitgangspunten en keuzes van de gemeente zijn bij bepaalde vraagstukken. Dit vereist dan ook dat die keuzes en uitgangspunten naar buiten toe kenbaar zijn.

Tabel 1.4 Uitgangspunten termijn en openbaarheid

Uitgangspunten

Evaluatie Nota Grondbeleid na vier jaar tenzij daartoe eerder een noodzaak is

Deze Nota Grondbeleid is openbaar

1.5 Samenhangend beleid

De definitie van grondbeleid omschrijft al dat het grondbeleid ertoe kan bijdragen dat gemeentelijke doelstellingen behaald kunnen worden. Die doelstellingen kunnen zeer divers van aard zijn en afkomstig zijn vanuit diverse beleidsvelden. Een groot deel van die doelen is dan ook omschreven in beleidsnotities die daar op ingaan. Om geen op zichzelf staande Nota Grondbeleid te hebben, is dit samenhangend beleid bestudeerd en verwerkt in deze nota. Overigens gaat het daarbij niet alleen om bepaalde doelen die daarin geformuleerd zijn, maar ook reeds vastgelegde werkwijzen, uitgangspunten en afspraken zijn van invloed geweest op deze Nota Grondbeleid. Op die manier is geborgd dat deze nota integraal is en niet tegenstrijdig van aard is met ander reeds vastgesteld beleid.

Er is voor gekozen waar van toepassing dit samenhangend beleid te benoemen dan wel te verwerken zonder een samenvatting per beleidsnotitie op te nemen. Bijlage 1 presenteert de lijst met beleidsnotities waarmee in deze Nota Grondbeleid rekening is gehouden.

1.6 Rolverdeling gemeenteraad en college van Burgemeester en Wethouders

Het is goed vooraf te duiden hoe de rolverdeling tussen het college van Burgemeester en Wethouders en de gemeenteraad is bij verschillende onderdelen in het grondbeleid. Bijlage 2 geeft daartoe een overzicht. Deze onderdelen worden in het vervolg van deze Nota Grondbeleid uitgebreid behandeld.

In algemene zin geldt dat de uitvoering van het grondbeleid een taak van het college is. De kaders van het grondbeleid worden echter vastgesteld door de raad. Ook controleert de raad vervolgens of het college, bij de uitvoering van het grondbeleid, binnen de vastgestelde kaders is gebleven. De wijze van verslaglegging zal zodanig vorm moeten worden gegeven dat de raad in staat is haar controlerende functie naar behoren uit te voeren (maar wel op hoofdlijnen). Hierop wordt in het vervolg van deze nota eveneens ingegaan.

1.7 Leeswijzer

In de volgende hoofdstukken komen de inhoudelijke keuzes en uitgangspunten aan de orde. Deze zijn ingedeeld naar financiële en juridische instrumenten. In hoofdstuk 2 wordt echter gestart met een opsomming van een aantal belangrijke gemeentelijke doelen die met het grondbeleid behaald kunnen worden. Hiermee wordt concreet het belang van het grondbeleid duidelijk. Hoofdstuk 3 gaat vervolgens in op een principiële keuze die bij het grondbeleid gemaakt moet worden. Dit is de keuze tussen een meer actieve, regisserende of faciliterende rol van de gemeente bij het uitoefenen van haar grondbeleid. Deze principiële keuze heeft vervolgens effect op de inzet van bepaald juridisch en financieel instrumentarium. Hierop wordt ingegaan in respectievelijk de hoofdstukken 4 en 5. Waar van toepassing komen daarbij ook enkele procedurele en organisatorische aspecten aan de orde. Hoofdstuk 6 geeft een samenvatting. Waar mogelijk wordt telkens de relatie gelegd tussen het beschikbare instrumentarium en het bereiken van bepaalde doelen. Bijlage 3 presenteert een definitielijst.

2 Doelen grondbeleid

2.1 Karakter grondbeleid

In hoofdstuk 1 is een definitie van grondbeleid gegeven zoals die in deze nota geldt. Uit die definitie blijkt het karakter van grondbeleid als instrumenteel beleid dat faciliterend van aard is. Het faciliteert in feite het behalen van doelen uit andere beleidsvelden en dit op een zo efficiënt mogelijke manier. Een citaat uit de programmabegroting 2013 sluit hier op aan:

Om de geformuleerde doelstellingen in programma’s 1, 4 en 5 te bereiken wordt in de Nota Grondbeleid opgenomen grondbeleidinstrumentarium ingezet.

Het citaat onderstreept het instrumentele, operationele karakter van grondbeleid. Dit betekent daarmee ook dat het lastig is doelen van het grondbeleid zelf te omschrijven. In feite is dit beperkt tot het zo efficiënt mogelijk bijdragen aan het behalen van doelen uit andere beleidsvelden. Als goed voorbeeld kan hier genoemd worden het hebben van een grondpositie. Het grondbeleid bevat instrumentarium om grondposities te verkrijgen. Door het hebben van een grondpositie kan de gemeente bijvoorbeeld makkelijker doelen op het vlak van volkshuisvesting (denk aan percentage sociale woningbouw) en kwaliteit (denk aan de kwaliteit van de openbare ruimte) behalen. Het hebben van een grondpositie betekent echter ook een financiële last en het dragen van risico’s. Bovendien zijn er mogelijk andere grondbeleidsinstrumenten beschikbaar waarmee de genoemde doelen ook bereikt kunnen worden. Afhankelijk van de situatie zullen de instrumenten om een grondpositie te verkrijgen dan ook meer of minder geschikt zijn en afgewogen moeten worden. Het is dus om die reden ook van belang hierover reeds in een vroeg stadium bij het bepalen van de genoemde doelen met elkaar in overleg te gaan om de juiste dwarsverbanden te kunnen leggen. Het grondbeleid kan belangrijke input leveren hoe bepaalde ambities zo goed mogelijk waar gemaakt kunnen worden.

Om toch nadere handvatten te bieden in te behalen doelen, wordt hierop concreet ingegaan in de volgende paragraaf. Van belang is de faciliterende, instrumentele rol van het grondbeleid daarbij te onderkennen en de omschreven doelen niet te bestempelen als doelen van het grondbeleid zelf.

Tabel 2.1 Karakter grondbeleid

Karakter

Instrumenteel

Faciliterend

Operationeel

2.2 Paraplu doelen grondbeleid

Om houvast te hebben aan welke doelen het grondbeleid bij onze gemeente moet bijdragen is in het onderstaande een opsomming gegeven van een aantal concrete doelen. Bij die opsomming gelden onderstaande uitgangspunten:

  • De opsomming betreft doelen uit een tweetal documenten, te weten de gemeentelijke Structuurvisie (Structuurvisie gemeente Lingewaard 2012-2022) en de gemeentelijke sociale visie (Sociale visie Lingewaard 2022) inclusief het brugdocument tussen deze visies. Er is voor deze documenten gekozen omdat deze als parapludocumenten gezien kunnen worden waarbinnen een groot aantal beleidsvelden vertegenwoordigd is. Uiteraard zijn ook veel concrete doelen in andere beleidsnotities opgenomen maar het is ondoenlijk om deze allemaal in deze Nota Grondbeleid te verwoorden. Er wordt volstaan met doelen uit bovengenoemde twee belangrijke documenten

  • De opsomming geeft houvast in relatie tot waar grondbeleid voor wordt ingezet en zal worden de komende periode. Nadere uitwerkingen zijn echter noodzakelijk. Hiertoe dienen onder andere de jaarlijks op te stellen paragrafen grondbeleid. Door het omschrijven van die doelen kan bij de verantwoording ook nagevraagd worden in hoeverre het grondbeleid daadwerkelijk heeft bijgedragen aan het behalen van die doelen. Welk instrumentarium is met welk doel en wanneer ingezet en wat is daarvan het resultaat geweest? Het helpt dus bij de verantwoording over de inzet van het instrumentarium uit het grondbeleid. Overigens onderschrijft dit ook het kaderstellende karakter van deze Nota Grondbeleid.

  • In relatie tot grondbeleid betreft het met name doelen uit de structuurvisie die daarmee behaald kunnen worden en in mindere mate uit de sociale visie.

  • Voor nadere toelichtingen op de geformuleerde doelen wordt verwezen naar de structuurvisie en de sociale visie

In het onderstaande wordt ingegaan op de concrete doelen die volgen uit de structuurvisie en de sociale visie. Deze zijn, op hoofdlijnen, terug te vinden in de, op moment van schrijven van deze Nota Grondbeleid, recent opgestelde doelenbomen voor de verschillende programma’s. Het betreft dan met name de programma’s:

  • 3 Bereikbaarheid en mobiliteit

  • 4 Bedrijvigheid

  • 5 Centrum, stad en dorp

  • 6 Landschap

  • 7 Wonen

  • 8 Klimaat & Duurzaamheid

Doel: bijdragen aan te behalen doelen uit structuurvisie (de volgorde waarin de doelen zijn geformuleerd is de volgorde zoals de doelen voorkomen in de structuurvisie)

  • Herstructurering glastuinbouwgebied Huissen-Angeren

  • Realisatie van woningen in de klasse EUR 200.000 – EUR 300.000 ten behoeve van doorstroom

  • Functieverandering glastuinbouw en andere agrarische bedrijven naar landelijke woonvormen (verbeteren landschappelijke kwaliteit buitengebied)

  • Agropark II ontwikkelen als gebied met een bovenregionale functie voor agrobusiness . Belangrijke opmerking bij dit doel is het verschijnen van de rapportage van de Stec-groep “Naar succesvolle uitgifte van Agropark II, Pannenhuis II en Houtakker II” waarin geadviseerd wordt de genoemde segmentering inmiddels los te laten zodat het aanbod van grond op het bedrijventerrein beter kan aansluiten bij wat de markt wenst

  • Bergerden inzetten als concentratiegebied voor glastuinbouw. Hier geldt een gelijksoortige opmerking als geplaatst bij het voorgaande doel. Op moment van opstellen van deze Nota Grondbeleid wordt gewerkt aan een analyse waarin de ontwikkeling van Bergerden vanuit een nieuw perspectief wordt bezien. De uitkomsten waren nog niet bekend ten tijde van het opstellen van deze Nota Grondbeleid

  • Inbreiding gaat voor uitbreiding (bij bedrijventerreinen)

  • Opvoeren druk revitalisering bedrijventerreinen

  • Mogelijk maken nevenactiviteiten naast akkerbouw (bed and breakfast, kamperen)

  • Afronden projecten die in gang zijn gezet met een goede fasering tussen de projecten nu er minder sprake is van schaarste

  • Karakter Lingewaard als groene gemeente behouden

  • Bij planuitwerkingen burgers een belangrijke rol toedelen

  • Realisatie Park Lingezegen

  • Uiterwaarden toegankelijk en recreatief aantrekkelijk maken

  • Realisatie bufferzone rond dorpskern Angeren waar geen glastuinbouw gerealiseerd kan worden

  • Instellen waterbank samen met waterschap

  • Vraag- en consumentgericht bouwen

  • Levensloopbestendig bouwen

  • Regionaal segmenteringsbeleid uitvoeren. Bij de vierde bullit is verwezen naar het adviesrapport van de Stec-groep getiteld “Naar succesvolle uitgifte van Agropark II, Pannenhuis II en Houtakker II”. In het betreffende rapport wordt, kort gezegd, geadviseerd de strikte segmentering op bedrijventerrein Agropark II los te laten, de ontwikkeling van Houtakker II uit te stellen en de ontwikkeling van Pannenhuis II door te zetten zoals oorspronkelijk bedoeld. Wat dit voor effect heeft op het doel als geformuleerd in de structuurvisie is op moment van schrijven van deze Nota Grondbeleid nog niet bekend.

  • Na revitalisering Pannenhuis I, revitaliseren bedrijventerrein Gendt-Bemmel

  • Geen uitbreiding Looveer

  • Mogelijk maken andere functies bij bedrijventerreinen Lingewal en Polseweg, geen inzet eigen financiële middelen

  • Afstoten teveel aan gebouwen in eigendom bij de gemeente

  • Aan particulieren initiatieven zijn geen kosten gebonden voor de gemeente. Kostenverhaal zal plaatsvinden en het streven is zoveel mogelijk vast te leggen in anterieure overeenkomsten

  • Kostenverhaal plegen ten behoeve van bovenwijkse voorzieningen en bijdragen aan ruimtelijke ontwikkelingen op basis van de structuurvisie

  • Realisatie duurzaamheidselementen op vlak van efficiënt ruimtegebruik, klimaat en energie, werkgelegenheid en recreatie

Doel: Bijdragen aan te behalen doelen uit sociale visie (de volgorde waarin de doelen zijn geformuleerd is de volgorde zoals de doelen voorkomen in de sociale visie)

  • De woningvoorraad verbeteren door levensloopbestendig te bouwen en maatregelen te treffen zodat dure woningaanpassingen voorkomen worden.

  • Woningbouw die aansluit bij de vraag. Het gaat hierbij in de eerste plaats om een voldoende aanbod aan betaalbare en geschikte huisvesting voor alle doelgroepen. Maar ook voor mensen die een duurdere huur- of koopwoning willen, zal sprake moeten zijn van een voldoende aanbod

Tot slot wordt hier ter illustratie een tweetal voorbeelden uit het verleden genoemd over de inzet van grondbeleid:

  • Vanuit overwegingen in het kader van de volkshuisvesting is in het verleden beleid gevoerd waarbij bij nieuwe gebiedsontwikkeling de doelstelling was 50% woningbouw in de sociale/betaalbare sector te realiseren. Het grondbeleid heeft een bijdrage aan het behalen van die doelstelling geleverd onder andere door de prestatieafspraken die gemaakt zijn met de woningstichtingen Waardwonen en Woningstichting Gendt. In deze afspraken is onder andere concreet vastgelegd het aantal woningen dat deze stichtingen de komende jaren in Lingewaard zullen realiseren. Het grondbeleidsinstrument dat hier is ingezet betreft het aangaan van een (samenwerkings)overeenkomst met deze partijen met daarin opgenomen concrete afspraken over sociale woningbouw.

  • Eén van de doelen die de gemeente heeft is het zorgen voor voldoende aanbod van bedrijventerrein. Hiertoe zijn diverse terreinen in ontwikkeling, maar op moment van schrijven van deze nota stagneert de uitgifte ervan. De kredietcrisis is hiervan de belangrijkste oorzaak. Het verkrijgen van krediet is voor bedrijven daardoor zeer moeizaam geworden. Het direct financieren van grondaankopen is dan ook lastig geworden. Het instrument “opstalrecht” leidt ertoe dat de grond toch bebouwd kan worden, maar dat bedrijven niet in één keer een grote financiering nodig hebben. Dit komt omdat aan de hand van het opstalrecht bedrijven retributie betalen hetgeen een veel kleiner beslag op de financiële middelen legt. De gemeente behoudt de eigendom en wordt er financieel niet slechter van. Dit heeft ertoe bijgedragen dat er toch een bedrijf gevestigd is op Pannenhuis II.

Bovengenoemde voorbeelden zijn nadrukkelijk slechts twee voorbeelden, maar geven wel aan hoe de relatie tussen de geformuleerde doelen is en de inzet van grondbeleidsinstrumentarium heeft bijgedragen aan het behalen van die doelen. In het vervolg van deze nota wordt getracht waar mogelijk die relatie ook aan te geven.

3 Faciliterend, regisserend, actief grondbeleid

In dit hoofdstuk wordt ingegaan op de gemeentelijke voorkeur aangaande faciliterend, regisserend en actief grondbeleid. Het hoofdstuk kent een opbouw van grof naar fijn. Eerst wordt per type grondbeleid een algemene karakterisering gegeven. Vervolgens worden de inputfactoren omschreven die in de regel leiden tot een keuze voor een bepaalde vorm van grondbeleid. Daarna wordt de gemeentelijke voorkeur uitgesproken waarna deze voorkeur nog nader ingevuld wordt voor bepaalde typen ontwikkelingen. In hoofdstuk 4 en 5 worden vervolgens de juridische en financiële instrumenten besproken die binnen het grondbeleid beschikbaar zijn. De inzet van die instrumenten wordt beïnvloed door het type grondbeleid dat gevolgd wordt.

3.1 Karakterisering typen grondbeleid

3.1.1 Actief grondbeleid

In hoofdlijnen is sprake van een actief grondbeleid indien de gemeente ten behoeve van een bepaalde gebiedsontwikkeling zelf de benodigde gronden verwerft en daar ook actief op inzet om die te verwerven. Vervolgens wordt zelf bouw- en woonrijp gemaakt en worden de gronden daarna aan derden uitgegeven. De gemeente neemt dus het gehele proces van de grondexploitatie voor haar rekening. Mits de markt het toelaat kan de gemeente de productiekosten volledig in de uitgifteprijs verhalen.

Gemeentelijke regie

De gemeente heeft de regie aangaande de ontwikkeling volledig in eigen hand. De gemeente bepaalt zelf (voor zover dat al niet mogelijk is met andere gemeentelijke instrumenten) de planinhoud, kwaliteit, uitvoeringssnelheid en uitgifteprijs. De eigendomspositie vergroot/vergemakkelijkt de mogelijkheden hiertoe.

Exploitatie en risico

De gemeente draagt zelf voor 100% het risico van de grondexploitatie. In sommige gevallen kan dit zelfs nog verder gaan in die zin dat de gemeente probeert ook te participeren in de vastgoedexploitatie. Tegenover dit risico staat het kunnen realiseren van winsten en verevening met andere gemeentelijke plannen.

Kostenverhaal

Indien kosten worden verhaald in de uitgifteprijs is het mogelijk alle productiekosten te verhalen en in sommige gevallen zelfs meer indien de markt dit toelaat.

3.1.2 Faciliterend grondbeleid

Bij faciliterend grondbeleid zet de gemeente al haar middelen in om de gewenste ruimtelijke ontwikkeling te realiseren. De gemeente werkt in dit geval veelal samen met een private partij. Tezamen wordt de locatie ontwikkeld en eventueel kunnen winsten en verliezen gedeeld worden. Het kan ook zo zijn dat de gemeente helemaal geen risico loopt en in feite alleen haar publiekrechtelijk instrumentarium inzet waarna de ontwikkeling verder risicodragend wordt gerealiseerd door een private partij die daartoe ook zelfstandig het initiatief heeft genomen.

Gemeentelijke regie

De gemeente verliest ten opzichte van het actief grondbeleid een deel van haar regie. Vaak wordt tezamen met de private partij de planinhoud, kwaliteit, uitvoeringssnelheid en verkoopprijs bepaald.

Exploitatie en risico

Afhankelijk van het type samenwerking draagt de gemeente een deel van het risico of in feite in financiële zin helemaal geen risico. Hiermee hangt uiteraard samen dat de kansen dan ook worden gedeeld of geheel bij de private partij liggen.

Kostenverhaal

Voor het kostenverhaal in deze optie gelden aparte wettelijke regels. De gemeente stelt verplicht een exploitatieplan op conform de Wro. Daarmee kunnen op wettelijke basis kosten worden verhaald voor zover deze kosten voorkomen in het Bro. Het opstellen van een exploitatieplan is niet noodzakelijk wanneer, onder andere, het kostenverhaal op een andere manier verzekerd is. Dit houdt in dat dan afspraken worden gemaakt over het kostenverhaal in een overeenkomst. Een dergelijke overeenkomst wordt een anterieure overeenkomst genoemd (vóór het eventueel vaststellen van een exploitatieplan). Deze afspraken kunnen ook vrijwillig worden gemaakt na het vaststellen van een exploitatieplan. In dat geval dienen de afspraken echter wel gebaseerd te zijn op de uitgangspunten als geformuleerd in het exploitatieplan. De overeenkomst wordt dan gekenmerkt als een posterieure overeenkomst.

3.1.3 Regisserend grondbeleid

Een type grondbeleid dat in het verleden minder vaak voorkwam wordt gekenmerkt als regisserend grondbeleid1. Het is een vorm van grondbeleid waarbij de gemeente geen risicodragend ontwikkelingspartner wordt, maar wel haar organiserend vermogen inzet naast het gebruik van overig beschikbaar grondbeleidsinstrumentarium. De gemeente kan een partner bij gebiedsontwikkeling zijn die initiatieven stimuleert en regisseert, partijen bij elkaar brengt en vooraf afspraken maakt over de rol van de gemeente bij gebiedsontwikkeling.

Op die manier kunnen wellicht ontwikkelingen die anders niet tot stand komen, door invloed van de gemeente toch tot ontwikkeling komen. In feite geeft de gemeente een duwtje in de rug, maar zal geen risicodragende partij worden.

Gemeentelijke regie

Hoewel de term regisserend grondbeleid de indruk wekt van een hoge mate van regie, is die mate van regie beperkter dan bij actief grondbeleid. Net als bij faciliterend grondbeleid zet ook hier de gemeente de beschikbare middelen in zonder direct risicodragend te participeren. De gemeente wacht daarbij echter niet passief af tot die andere partijen met ideeën komen, maar probeert ook pro-actief te stimuleren en partijen bij elkaar te brengen.

Exploitatie en risico

Het doel is de exploitatie van de ontwikkeling verder over te laten aan marktpartijen zonder dat de gemeente risicodragend participeert.

Kostenverhaal

Het juridisch instrumentarium over kostenverhaal is niet anders dan bij faciliterend grondbeleid. Zelfs als de gemeente weinig kosten maakt en mogelijk zelfs helemaal geen uitvoeringskosten maakt, is het noodzakelijk dat de kosten die wel gemaakt worden, verhaald worden. Hiervoor geldt dezelfde route als omschreven bij faciliterend grondbeleid.

Tabel 3.1 Typen grondbeleid

Typen

Actief

Faciliterend

Regisserend

Onderstaand schema geeft een idee van de rolverdeling tussen de markt en de gemeente bij verschillende vormen van grondbeleid.

Tabel 3.2 Rolverdeling markt en gemeente bij verschillende vormen van grondbeleid

 

Actief

Faciliterend

Regisserend

Grondexploitatie

Gemeente

Gezamenlijk of ontwikkelende partij

Ontwikkelende partij

Vastgoedexploitatie

Ontwikkelende partij

Ontwikkelende partij (en in uitzonderingsgevallen de gemeente)

Ontwikkelende partij

Beheerexploitatie openbare ruimte na afronding ontwikkeling

Gemeente

Gemeente

Gemeente

Beheerexploitatie vastgoed

Particulier/Verhuurder

Particulier/Verhuurder

Particulier/Verhuurder

3.2 Inputfactoren

De keuze voor een bepaalde vorm van grondbeleid hangt in de regel af van een aantal inputfactoren die per ontwikkeling anders kunnen zijn. Deze zijn:

  • (Maatschappelijk) belang van de ontwikkeling voor Lingewaard

  • Mate waarin marktpartijen de ontwikkeling zelf ter hand willen nemen

  • Eigendomssituatie

  • Inschatting risicoprofiel en winstverwachting

  • Aanwezigheid financiële middelen

  • Beschikbaarheid capaciteit, kennis en kunde

(Maatschappelijk) belang van de ontwikkeling voor Lingewaard

Het (maatschappelijk) belang van een bepaalde ontwikkeling voor Lingewaard is een belangrijke inputfactor. Dit is moeilijk in cijfers te vatten en zal per situatie bepaald moeten worden. Alle ontwikkelingen in Lingewaard moeten als vanzelfsprekend passen in de visie van de gemeente die onder meer is verwoord in de structuurvisie. Particuliere initiatieven die passen in de visie van de gemeente en die in het belang van de gemeente zijn, worden gestimuleerd. In dat geval is actief ingrijpen door de gemeente niet nodig en kan voor faciliterend grondbeleid worden gekozen. Actief ingrijpen zal wel noodzakelijk zijn bij ontwikkelingen die van groot belang voor Lingewaard zijn, maar die niet automatisch of geheel niet door de markt worden opgepakt.

Mate waarin marktpartijen de ontwikkeling zelfstandig ter hand willen nemen

In lijn met de voorgaande inputfactor is de mate waarin marktpartijen ontwikkelingen zelfstandig ter hand nemen een belangrijke keuze voor een bepaald type grondbeleid. Eén van de uitgangspunten is dat partijen zelf in staat zijn ontwikkelingen te realiseren, uiteraard binnen de kaders die de gemeente stelt. Dan is sprake van een faciliterend grondbeleid. Sommige ontwikkelingen komen echter niet van de grond zonder gemeentelijk ingrijpen. De mate waarin marktpartijen dergelijke ontwikkelingen zelf willen oppakken is dan gering tot nihil. Veelal hangt dit samen met risico-inschattingen van ontwikkelende partijen. Een te groot risicoprofiel leidt ertoe dat partijen niet willen investeren. Soms is dat wel wenselijk in bepaalde wijken.

De gemeente zal dan moeten zoeken naar manieren om toch tot ontwikkeling over te gaan in de vorm van regisserend of actief grondbeleid.

Eigendomssituatie

De eigendomssituatie is zeer bepalend in de keuze voor een bepaald type grondbeleid. In Nederland geldt bijvoorbeeld het recht op zelfrealisatie indien een eigenaar bereid en in staat is de door de gemeente gewenste ontwikkeling zelf te realiseren. Inzet van bijvoorbeeld het instrument Wet voorkeursrecht gemeenten of onteigening biedt dan geen soelaas. Dit is niet erg. Indien de ontwikkeling wordt gerealiseerd zoals die de gemeente voor ogen staat, kan die ontwikkeling vanuit een meer faciliterende rol door de gemeente gestimuleerd worden. Grondeigendom is wel gewenst als actieve gemeentelijke regie noodzakelijk is. De grondeigendom vergroot de mogelijkheden tot het voeren van die regie.

Inschatting risicoprofiel en aanwezigheid financiële middelen

Voorafgaand aan de start van gebiedsontwikkelingen geldt dat een financiële analyse wordt opgesteld. Onderdeel van die analyse is een gedegen inschatting van het risicoprofiel en de mogelijkheid risico’s te beheersen. De aanwezigheid van financiële middelen en de inzet daarvan voor een project bepaalt vervolgens hoe reëel realisatie van het project in financiële zin is. In samenhang met het (maatschappelijk) belang van de ontwikkeling zal meer of minder risico worden geaccepteerd en geeft dit richting aan het te volgen grondbeleid.

Beschikbaarheid capaciteit, kennis en kunde

Tot slot is ook de gemeentelijke beschikbaarheid van capaciteit een belangrijke inputfactor. Dit betreft niet alleen kwantitatieve beschikbaarheid maar nadrukkelijk ook kwalitatieve beschikbaarheid in de vorm van kennis en kunde. Het is lastig hier direct een vorm van grondbeleid aan te koppelen, maar als voorbeeld kan genoemd worden kennis van de markt. Het is zeer goed mogelijk dat een particuliere partij een betere kennis van de markt heeft dan de gemeente. In dat geval is het wellicht verstandiger als gemeente een meer faciliterende rol te kiezen voor die ontwikkeling. Overigens is niet gezegd dat dit dan ook automatisch tot minder inzet van de gemeente leidt. Het blijft altijd van belang als gemeente een voldoende counterpart te kunnen vormen voor de ontwikkelende partij en te zorgen voor de noodzakelijke proces- en projectbegeleiding.

Marktpartijen

Bovenstaande opsomming van inputfactoren betreft een meer algemene opsomming. Bepalend is uiteraard ook de grootte van de ontwikkeling en de ontwikkelende partij. In het bovenstaande wordt in algemene termen over marktpartijen gesproken. Dit betreft zowel de grotere professionele partijen als de particuliere eigenaren.

In de gemeente Lingewaard zal in toenemende mate ook ontwikkeld worden door particuliere eigenaren bijvoorbeeld in het kader van de functieveranderingsregeling. Dat dit zo is, doet niet af aan de relevantie van bovenstaande opsomming. Ook bij kleinere particuliere ontwikkelingen gelden bovengenoemde inputfactoren als afwegingskader.

3.3 Algemene voorkeur gemeente Lingewaard

In het voorgaande zijn drie vormen van grondbeleid omschreven en inputfactoren die tot een keuze voor een bepaalde vorm kunnen leiden. In algemene zin is reeds nu een voorkeur uit te spreken. De gemeente heeft in algemene zin een voorkeur voor het voeren van een faciliterend grondbeleid, zal een regisserende rol aannemen indien dit in de gegeven omstandigheden wenselijk is en zal kiezen voor een actieve vorm van grondbeleid indien dat noodzakelijk is. In het onderstaande wordt deze voorkeursroute toegelicht.

Bovengenoemde voorkeursroute sluit aan op ons beeld over de rol van de overheid bij gebiedsontwikkeling. Die hoeft niet te zijn dat gemeente vooraf en risicodragend zelfstandig de plannen ontwikkelt waarna zij deze ook uitvoert. De gemeente stelt kaders en nodigt marktpartijen uit om goede voorstellen in te dienen die passen in deze kaders. Komen marktpartijen als vanzelf met die goede voorstellen dan is een uitnodiging niet nodig en is een faciliterende rol afdoende. Hiermee wordt duidelijk dat wij de rol van de gemeente niet als die van ondernemer zien. Diverse gemeenten hebben in het verleden gronden aangekocht waarmee niet alleen ruimtelijke doelstellingen gehaald konden worden, maar ook met als reden aan de grondexploitatie geld te verdienen; een rol als ondernemer. Door de crisis komt een groot deel van deze aangekochte gronden niet tot ontwikkeling en dienen forse bedragen afgeschreven te worden. Ook in onze gemeente liggen projecten stil en zijn extra rentelasten het gevolg. Het bereiken van diverse ruimtelijke, volkshuisvestelijke en economische doelen kan ook met grondbeleidsinstrumentarium waarbij geen risicodragende, ondernemende houding noodzakelijk is. Wij borduren met de hier geformuleerde voorkeursroute dus deels voort op een vanaf 2001 reeds binnen de gemeente bestaande praktijk en de goede ervaringen daarmee. Bovendien past dit onder meer in het coalitieakkoord zoals dat op moment van opstellen van deze nota geldt waarin een duidelijke visie is gepresenteerd over de rol van burgers en particuliere partijen in algemene zin. Wij hebben vertrouwen in de markt en een deel van de verantwoordelijkheid met betrekking tot gebiedsontwikkeling kan daar dan ook liggen. Waardevol in dit kader is nog te noemen dat deze voorkeursroute ook te lezen is op een heel ander gemeentelijk beleidsterrein. In de Sociale Visie is het volgende geformuleerd:

We gaan er in eerste instantie van uit dat we als gemeente voorwaarden scheppen (faciliteren) om het zelf organiserend vermogen van mensen optimaal tot zijn recht te laten komen. Soms hebben inwoners een klein duwtje in de rug nodig en moeten zij gestimuleerd worden. In een aantal gevallen biedt het zelf organiserend vermogen onvoldoende soelaas en moeten we een interventie plegen.

Bovengenoemd citaat sluit exact aan op de hier geformuleerde voorkeursroute met betrekking tot grondbeleid. Zo is sprake van een breed gedeelde beleidsvisie op de rol van de gemeente met vertaling naar verschillende beleidsvelden.

Concreet betekent dit dat een faciliterende rol van de gemeente afdoende is als particulieren zelfstandig initiatieven ontwikkelen die passen in de gemeentelijke visie. De gemeente kan dan toetsend optreden, de noodzakelijke bestuursrechtelijke handelingen verrichten waarna de initiatiefnemer het plan risicodragend ontwikkelt. Indien deze initiatieven niet als vanzelf van de grond komen, maar een ontwikkeling wel gewenst is, zullen wij ons pro-actief opstellen in het benaderen van de particuliere partijen die een ontwikkeling mogelijk tot stand kunnen brengen. Dit is de regisserende rol. Daarbij nodigen wij partijen actief uit tot het nemen van initiatief en brengen daarbij wel ons organiserend vermogen in. Ook in deze rol treden wij echter niet als risicodragend ondernemer op. Tot slot kunnen bepaalde ontwikkelingen van dusdanig belang voor Lingewaard zijn dat wij een actieve risicodragende rol zullen accepteren. Dit is het geval indien de betreffende ontwikkeling niet zelfstandig of aan de hand van de regisserende rol door particuliere initiatiefnemers wordt opgepakt. In dat geval zullen wij als gemeente een actieve rol aannemen om de betreffende ontwikkeling toch te kunnen realiseren.

Bovengenoemde voorkeursroute betekent niet dat hiervan afwijken niet mogelijk is. Indien een afwijking wenselijk is, zal deze (extra) onderbouwd moeten worden. Hiertoe dienen de inputfactoren als genoemd in paragraaf 3.2. Door de afwijkende keuze te motiveren aan de hand van de genoemde inputfactoren is beoordeling en verantwoording ervan mogelijk.

Tabel 3.3 Uitgangspunten voorkeursroute

Voorkeursroute

Faciliterend grondbeleid heeft de voorkeur

Leidt dit tot stilstand en is een ontwikkeling wel gewenst dan kiezen we voor regisserend grondbeleid

Leidt ook dit tot stilstand en is de ontwikkeling wel gewenst dan kiezen we voor actief grondbeleid

Afwijken van de genoemde voorkeursroute is mogelijk en zal alsdan onderbouwd worden aan de hand van de inputfactoren (maatschappelijk) belang van de ontwikkeling, mate waarin marktpartijen de ontwikkeling zelfstandig ter hand willen nemen, eigendomspositie, inschatting risicoprofiel en winstverwachting, aanwezigheid financiële middelen en beschikbare capaciteit, kennis en kunde

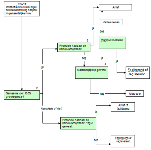
Onderstaand stroomschema tracht de vormen van grondbeleid te relateren aan de inputfactoren. Uiteraard geldt daarbij de opmerking dat dit een versimpelde weergave is van de complexe praktijk van gebiedsontwikkeling, maar het geeft een eerste richting en houvast.

Een tweede opmerking, die al eerder geplaatst is in hoofdstuk 2, is dat voorafgaand aan de start van dit schema waar reeds wordt uitgegaan van een bepaald concreet doel het waardevol is gezamenlijk al na te denken wat de doelen zijn en hoe die in de toekomst mogelijk met de inzet van grondbeleid behaald kunnen worden. Het grondbeleid heeft, als vermeld, een faciliterende en zeker geen beslissende rol, maar de efficiëntie van de inzet van het beschikbare instrumentarium kan worden vergroot door reeds in een vroeg stadium de juiste dwarsverbanden met elkaar te leggen. Dit laatstgenoemde proces is echter niet in onderstaand schema vervat.

Figuur 3.1 Stroomschema inputfactoren en vormen van grondbeleid

afbeelding binnen de regeling

3.4 Algemene voorkeur toegespitst op bepaalde typen ontwikkelingen

3.4.1 Signalen uit samenhangend beleid

In paragraaf 3.3 is een algemene voorkeursroute uitgesproken voor het te volgen grondbeleid als een ontwikkeling tot stand komt of moet worden gebracht. Naar aanleiding van signalen uit diverse samenhangende beleidsnotities is het mogelijk ook een voorkeur uit te spreken toegespitst naar verschillende typen ontwikkelingen. In het onderstaande zijn de belangrijkste signalen omschreven. Daaruit wordt in paragraaf 3.4.2 een aantal algemene conclusies getrokken.

Structuurvisie

  • Bij bedrijventerreinen: Inbreiding gaat voor uitbreiding

  • Afronden van projecten die in gang zijn gezet, met goede fasering nu er minder sprake is van schaarste

  • Lingewaard blijft een groene gemeente

  • Opvoeren druk revitalisering bedrijventerreinen

  • Mogelijke andere functies Lingewal en Polseweg met voor de gemeente budgetneutraal resultaat

  • Kamervoort (ten zuiden van de Kampsestraat) als reservering voor toekomstige bedrijvigheid opgeven

Landschapsontwikkelingsplan

  • Geen nieuwe bedrijfslocaties in uiterwaarden

Regionaal programma bedrijventerreinen Stadsregio Arnhem Nijmegen

  • Binnen stadsregio is sprake van overaanbod van grond tot 2025 voor bedrijventerreinen

Bestuursovereenkomst verstedelijking en mobiliteit

  • Gemeenten bouwen woningen in “middengebied” voor lokale behoefte

Coalitieakkoord

  • De gemeente heeft een vraagstelling, geen taakstelling op het gebied van woningbouw

3.4.2 Conclusies signalen samenhangend beleid

Uit de signalen als geformuleerd in voorgaande paragraaf kan een aantal conclusies worden getrokken.

Bedrijventerreinen

Duidelijk is dat er nog voldoende aanbod van bedrijventerrein in Lingewaard is. Deze kan zowel voorzien in de bovenlokale vraag als in de lokale vraag. Dit aanbod kan daarin zelfs zeer ruim voorzien. Dit betekent dat wij als gemeente niet actief nieuwe bedrijventerreinen tot ontwikkeling zullen brengen de komende 4 jaar. Ook een regisserende of faciliterende rol om mogelijke particuliere initiatieven te ondersteunen past in dit kader niet. Op die manier ontstaan namelijk toch nieuwe bedrijventerreinen die gezien de huidige marktsituatie vermoedelijk lange tijd braak zullen liggen. Dit is een onwenselijke situatie en leidt tot afbreuk aan de kwaliteit van deze gebieden. Bovendien is er, als vermeld, nog een voldoende ruim aanbod in bedrijventerreinen. Dergelijke initiatieven passen dus niet in de gemeentelijke ruimtelijke visie.

Woningbouw

De conclusie aangaande bedrijventerreinen geldt ook voor de realisatie van woningen. Op grootschalige basis zal dit de komende vier jaar niet noodzakelijk zijn. De notitie “Lingewaardse woningbouwopgave 2010-2020” omschrijft in feite dat er reeds in de bestaande plannen voldoende aanbod is om aan de vraag te kunnen voldoen tot 2020.

Het actief ontwikkelen van nieuwe grootschalige woningbouwlocaties zal dus niet gebeuren de komende vier jaar en mogelijke initiatieven daartoe zullen ook niet gefaciliteerd worden. Zij passen niet in de ruimtelijke visie en zullen leiden tot kwalitatieve achteruitgang van gebieden. Realisatie van woningbouw op kleinschalige basis op grond van het regionaal beleid voor functiewijziging in het buitengebied past in de visie van functieverandering en kan om die reden gefaciliteerd worden.

Kantorenlocaties en Perifere Detailhandelsvestigingen (PDV)

Tevens kan hier genoemd worden dat geen actieve inzet zal plaatsvinden op de ontwikkeling van kantorenlocaties en PDV, behoudens het noordelijk deel van de Houtakker II. De beleidsnotities die ten behoeve van deze Nota Grondbeleid bestudeerd zijn, gaan daar niet op in en dat zegt in feite al genoeg. De gemeente heeft op dit vlak geen ambities en dergelijke ontwikkelingen passen dan ook niet in de gemeentelijke visie. De behoefte aan kantorenlocaties wordt in hoofdlijnen ingevuld door de gemeenten Nijmegen en Arnhem.

Herstructurering en transformatie bedrijventerreinen

Eén van de gemeentelijke ambities is de herstructurering c.q. transformering van de gebieden Lingewal, Polseweg en Gendt-Bemmel. Uit de structuurvisie is te concluderen dat dergelijke ontwikkelingen voor de gemeente een budgetneutraal resultaat zullen moeten hebben. Hier past een meer regisserende rol van de gemeente Lingewaard. De gemeente zal actief proberen partijen bij elkaar te brengen en instrumenten inzetten om ontwikkelingen in dit kader mogelijk op gang te brengen. Een actieve rol in de zin van risicodragende grootschalige aankoop van bedrijven past niet meer in de huidige tijd. Dit betekent niet dat in het geheel geen aankopen kunnen plaatsvinden, maar dat zal dan gepaard moeten gaan met zekerheid tot afzet ervan. Ook het verkrijgen van subsidies kan aanleiding zijn voor een meer actieve rol.

Landschap en buitengebied

Het thema landschap en buitengebied is niet een thema dat in veel nota’s grondbeleid terugkomt. Voor onze gemeente verdient dit thema echter apart de aandacht. Reeds in de doelstellingen zoals die geformuleerd zijn in de structuurvisie is de ruime aandacht voor dit thema zichtbaar. Zo is in de structuurvisie geformuleerd dat Lingewaard een groene gemeente blijft, is er een apart Landschapsontwikkelingsplan en heeft de gemeente die ambities concreet verwerkt in, onder meer, de ontwikkeling van Park Lingezegen. De gemeente heeft op dit punt dus ruime ambities, passend bij het karakter van de gemeente Lingewaard. De vraag is echter of deze ambities waar gemaakt kunnen worden zonder actieve inzet van de gemeente. De verwachting kan uitgesproken worden dat op voorhand initiatieven vanuit de markt op dit vlak beperkter zullen zijn dan normaliter geldt voor de hiervoor genoemde onderdelen. De gemeente zal hier dus mogelijk moeten kiezen voor actief grondbeleid om de ambities waar te maken.

Tot slot wordt opgemerkt dat het bovenstaande geldt voor de ontwikkeling van nieuwe plannen. Uiteraard gelden bovengenoemde uitgangspunten niet voor reeds in gang gezette ontwikkelingen. Voor die ontwikkelingen is in feite in het verleden al gekozen voor een bepaalde vorm van grondbeleid.

Het afronden van de ontwikkeling van die gebieden heeft voor de komende jaren prioriteit. Dit is tevens zo opgenomen in de gemeentelijke structuurvisie. Zie daartoe hoofdstuk 2.

Tabel 3.4 Uitgangspunten gemeentelijke voorkeur type grondbeleid bij typen ontwikkelingen

Voorkeursroute

Geen inzet van actief, regisserend en faciliterend grondbeleid ten behoeve van de ontwikkeling van nieuwe bedrijventerreinen

Geen inzet van actief, regisserend en faciliterend grondbeleid ten behoeve van de ontwikkeling van nieuwe grootschalige woningbouwlocaties

Geen inzet van actief, regisserend en faciliterend grondbeleid ten behoeve van de ontwikkeling van nieuwe kantorenlocaties en PDV

Inzet van regisserend en faciliterend grondbeleid bij de herstructurering en transformatie van bedrijventerreinen

Mogelijk actieve inzet bij de realisatie van landschap c.q. de ontwikkeling van het buitengebied

3.4.3 Aandachtspunten

Ten aanzien van de voorkeuren zoals die in algemene zin en meer concreet naar typen ontwikkelingen in het voorgaande zijn vastgelegd gelden de volgende aandachtspunten:

  • De genoemde voorkeuren volgen in feite uit het stroomschema in paragraaf 3.3. Als goed voorbeeld is de hier geformuleerde voorkeursroute voor bedrijventerreinen te noemen. Er is geen maatschappelijk belang nieuwe bedrijventerreinen te ontwikkelen, het risico zou ook te groot zijn als dit toch zou gebeuren en wij hebben daar ook geen budget voor over. Vanuit die inputfactoren en de conclusie daarbij volgt in feite al de genoemde voorkeursroute.

  • In het voorgaande is voor diverse typen ontwikkelingen een voorkeur vastgelegd om hiermee niet actief aan de slag te gaan. Dit betekent nadrukkelijk niet dat de gemeente niet actief zal inzetten op de afronding van lopende projecten. De voorkeuren die zijn vastgelegd houden in feite voor een aantal typen ontwikkelingen in dat daarvoor de komende periode geen nieuwe projecten zullen worden gestart.

  • In het voorgaande is getracht zo concreet mogelijk de gemeentelijke voorkeuren voor een bepaalde vorm van grondbeleid vast te leggen. Dat is mede mogelijk vanwege de opgenomen houdbaarheidstermijn van deze nota van vier jaar waarna deze geëvalueerd zal worden. De nu vastgelegde voorkeuren zijn mede gebaseerd op die termijn.

4 Juridisch instrumentarium

De onderverdeling van het juridisch instrumentarium waar binnen het grondbeleid gebruik van kan worden gemaakt is veelal die in verwerving, beheer, uitgifte, samenwerkingsvormen en kostenverhaal. Zijdelings speelt het aanbestedingsrecht een rol. Het gaat om juridisch gereedschap dat meestal privaatrechtelijk van aard is. Dat betekent dat het bestuursrecht daar veelal alleen indirect op van toepassing is. De gemeente treedt hier op als rechtspersoon in het handelsverkeer en niet zozeer in haar rol van overheid. In het onderstaande wordt ingegaan op de volgende onderwerpen:

  • Verwerving

  • Beheer

  • Uitgifte

  • Samenwerking

  • Kostenverhaal

  • Aanbestedingsrecht

4.1 Verwerving

4.1.1 Relatie met type grondbeleid en te behalen doelen

Bij het formuleren van de doelen uit de structuurvisie in hoofdstuk 2 is als één van de doelen opgenomen dat de gemeente zich de komende jaren zal richten op het afronden van lopende projecten en ontwikkelingen. Bovendien is in hoofdstuk 3 aangegeven dat de gemeente op het vlak van bedrijventerreinen, woningbouw en kantorenlocaties geen actief grondbeleid zal voeren en in principe ook geen regisserend grondbeleid. Het doen van aankopen in het kader van grondbeleid vindt in de regel plaats binnen een keuze voor actief grondbeleid (zie daartoe ook de algemene begripsomschrijving in hoofdstuk 3). Uit de combinatie van bovenstaande elementen kan dan al snel de conclusie worden getrokken dat de gemeente de komende jaren relatief weinig aankopen zal doen ten behoeve van nieuwe gebiedsontwikkeling. Die conclusie is juist, maar neemt niet weg dat het doen van aankopen toch aan de orde kan zijn in specifieke gevallen. Een goed voorbeeld hiervan zijn de ambities die wij hebben om een groene gemeente te blijven. Om die ambities waar te kunnen maken zullen we naar verwachting in een aantal gevallen toch voor een actieve vorm van grondbeleid moeten kiezen waarbij het noodzakelijk kan zijn grondaankopen te doen. Die aankopen zullen alsdan gemotiveerd en verantwoord worden aan de hand van de inputfactoren in hoofdstuk 3. Wordt er een keuze gemaakt tot het doen van aankopen, dan is daartoe divers instrumentarium beschikbaar. De gemeentelijke voorkeur daarbij wordt hierna behandeld.

Tabel 4.1 Verwachting verwerving

Verwachting

Gezien de vastgelegde voorkeursroute voor faciliterend, regisserend, actief grondbeleid en de meer gespecificeerde verwachting per type ontwikkeling en één van de doelen in de structuurvisie is de verwachting dat de komende periode relatief weinig aankopen worden gedaan. Kanttekening die hierbij geplaatst kan worden zijn mogelijk noodzakelijke verwervingen om onze ambities waar te kunnen op het vlak van landschapsontwikkeling

4.1.2 Instrumentarium

In het grondbeleidsjargon is verwerven kopen onder drang of kopen onder dwang. In het eerste geval gaat het om kopen op initiatief van de gemeente, maar wel in onderlinge overeenstemming tussen eigenaar en gemeente. Kopen onder dwang is in het uiterste geval onteigening, gedwongen verkoop.

Verwervingsinstrumenten kunnen worden ingedeeld in meer actieve en meer passieve instrumenten. De termen passief en actief hebben hierbij overigens geen directe relatie met een keuze voor een vorm van grondbeleid. Binnen actief grondbeleid hoort bijvoorbeeld ook de inzet van bepaalde passieve instrumenten. Onderstaande tabel presenteert de indeling.

Tabel 4.2 Indeling verwervingsinstrumenten

Instrument

Passief/actief

Minnelijke verwerving

Actief

Onteigening

Actief

Voorkeursrecht

Passief

Grondbank/waterbank

Passief

Verwervingsfonds

Passief

Actieve instrumenten zijn minnelijke aankoop en onteigening. Daarmee kan de gemeente op eigen initiatief onroerende zaken in eigendom krijgen. Daarnaast bestaan er meer passieve instrumenten, juridisch instrumentarium dat wel helpt, maar waarvoor het gemeentelijk initiatief niet voldoende is om de eigendom te doen overgaan. De belangrijkste is de mogelijkheid tot het vestigen van een gemeentelijke voorkeursrecht op basis van de Wet voorkeursrecht gemeenten (Wvg). Middels een voorkeursrecht is een partij op wiens eigendom een voorkeursrecht rust bij gewenste verkoop verplicht dit eigendom eerst aan de gemeente aan te bieden. De eigenaar heeft dus een aanbiedingsplicht. De gemeente heeft een recht te kopen, maar is hiertoe niet verplicht. Partijen gaan alsdan een minnelijk onderhandelingstraject aan ten aanzien van de prijs. Indien partijen geen overeenstemming bereiken over de prijs is de particulier pas na een rechterlijke uitspraak omtrent de prijs en een weigering van de gemeente om die prijs te betalen gerechtigd het eigendom aan anderen dan de gemeente aan te bieden. Inzet van het voorkeursrecht is toepasbaar in gebieden waarbij de gemeente zich wenst te verzekeren van een eigendomspositie, maar die positie nog niet urgent is. Overigens dient hierbij opgemerkt te worden dat het voorkeursrecht soms slechts een beperkte geldigheidsduur heeft. Wordt niet tijdig een (ontwerp) bestemmingsplan ter visie gelegd of vastgesteld, dan vervalt het voorkeursrecht en zijn eigenaren vrij om de betreffende onroerende zaken aan eenieder te verkopen.

De gebruikelijke wijze om eigendom te verwerven is de minnelijke aankoop ervan. Dit betekent dat de gemeente op basis van gelijkwaardigheid zal onderhandelen met de huidige eigenaar in de hoop tot overeenstemming te komen. Wanneer een poging hiertoe niet tot overeenstemming leidt zal, indien noodzakelijk, het onteigeningsinstrument worden ingezet. Dit zal het geval zijn als bij het vaststellen van een bestemmingsplan voor een bepaald gebied er geen uitzicht bestaat op verwervingsmogelijkheden van voor de realisatie van het plan noodzakelijke grond/vastgoed en er ook geen sprake is van een eigenaar die zelfrealisatie kan en/of wil toepassen. Bovendien zal voor de gemeente onaanvaardbare vertraging moeten ontstaan. Uitgangspunt is aldus minnelijke verwerving maar indien bijvoorbeeld de vraagprijs veel te hoog is, is onteigening, onder de daartoe opgestelde wettelijke voorwaarden, een optie. Overigens gelden bij onteigening diverse wettelijke regels die ervoor zorgen dat eigenaren in economisch opzicht afdoende gecompenseerd worden. Er dient onafhankelijk vastgesteld te worden wat de waarde is van het te onteigenen vastgoed en, indien er sprake is van schade door de onteigening, dient ook deze vergoed te worden. Is de verkrijging van een bepaalde onroerende zaak zeer gewenst, dan zullen wij gelijktijdig met de minnelijke onderhandelingen de procedure voor onteigening in gang zetten. Wordt deze procedure pas in gang gezet nadat duidelijk is dat niet tot minnelijke overeenstemming gekomen zal worden, is reeds veel tijd verloren gegaan. Ten behoeve van de realisatie van Park Lingezegen kan bijvoorbeeld van dit instrument gebruik worden gemaakt.

Ook het toepassen van de Wet voorkeursrecht gemeenten (Wvg) kan soms noodzakelijk of nuttig zijn. Het wel of niet toepassen ervan vindt afgewogen plaats. Zo is reeds vermeld dat de ontwikkeling van grootschalige uitleggebieden binnen de gemeente Lingewaard niet aan de orde is. Het zal veelal gaan om kleinschalige initiatieven bijvoorbeeld op basis van het regionaal beleid voor functiewijziging. Inzet van de Wvg heeft in die gevallen geen meerwaarde en is dan ook geen wens van de gemeente. In gevallen waarin partijen zelf in staat en bereid zijn de ontwikkeling zoals die de gemeente voor ogen staat te realiseren biedt de inzet van het voorkeursrecht dus geen meerwaarde.

In algemene zin geldt dat de gemeente, indien nodig, gebruik zal maken van de instrumenten op minnelijke basis grond te verwerven, gebruik te maken van de Wvg indien dit nuttig kan zijn en indien dit noodzakelijk is over zal gaan tot onteigening. Ook het collegeakkoord zoals dat op moment van schrijven van deze Nota Grondbeleid geldt (Collegeprogramma 2012-2014) formuleert het toepassen van de Wvg en Ow indien dit noodzakelijk is. Nogmaals wordt hier vermeld dat inzet van deze instrumenten naar verwachting de komende jaren relatief weinig zal worden toegepast. Een voorbeeld waarbij onteigening mogelijk aan de orde kan zijn, is genoemd in de programmabegroting 2013. Voor de ontsluiting van Houtakker II op de Van Elkweg zijn nog enkele gronden nodig. De programmabegroting omschrijft dat getracht wordt deze gronden minnelijk te verwerven maar dat een onteigeningsprocedure in gang wordt gezet indien dit noodzakelijk blijkt te zijn. Ook kan dit noodzakelijk zijn bij het waarmaken van onze ambities op het vlak van landschapsontwikkeling.

Naar aanleiding van het voorgaande presenteert onderstaande tabel de gemeentelijke uitgangspunten indien een eigendomspositie in een bepaald gebied noodzakelijk is.

Tabel 4.3 Uitgangspunten verwerving

Uitgangspunten

Indien de gemeente gronden wenst te verwerven is het uitgangspunt minnelijke verwerving

Inzet van Wvg indien nodig en nuttig

Inzet onteigening indien noodzakelijk

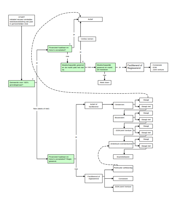
Onderstaand stroomschema presenteert de relatie tussen de verschillende besproken instrumenten. De start ligt bij een situatie dat verwerving gewenst is. In het voorgaande hoofdstuk is toegelicht dat dan sprake is van een actief grondbeleid hetgeen relatief weinig zal voorkomen in onze gemeente.

Figuur 4.1 Stroomschema inzet verwervingsinstrumenten

afbeelding binnen de regeling

Tabel 4.2 noemt naast de instrumenten minnelijke verwerving, het vestigen van voorkeursrechten en de mogelijkheid te onteigenen ook de mogelijkheid een grondbank in te stellen. In feite is dit een hoeveelheid grond waaraan nog geen specifiek doel is gekoppeld. De grond kan worden ingezet als ruilgrond om ontwikkelingen op gang te brengen. Eigenaren in een bepaald gebied kan dan bijvoorbeeld een stuk grond uit de grondbank worden aangeboden waar zij zich kunnen vestigen. De gemeente kan op die manier een extra stimulans bieden in de wens die eigenaar te verplaatsen. Het hebben van een grondbank brengt uiteraard ook een risico mee indien de gronden lange tijd niet ingezet kunnen worden. In dat geval zullen de rentelasten toenemen. Op het moment van schrijven van deze Nota Grondbeleid bezitten wij als gemeente een oppervlak van 38,7 ha grond welke kan worden ingezet als ruilgrond. Dit eigendom kan worden gekenschetst als een grondbank waarbij op dit moment het uitgangspunt niet is deze hoeveelheid ruilgrond op niveau te houden zoals dat in een reguliere grondbank in feite wel het geval is.

In dit kader dient ook vermeld te worden de gemeentelijke betrokkenheid bij het inrichten van een waterbank.

De inrichting van deze waterbank is vermeld in de structuurvisie en zal samen met het waterschap worden opgetuigd. Doel van deze waterbank is compensatiegrond beschikbaar te hebben indien op bepaalde locaties die nu ontwikkeld worden niet voldoende watercompensatie kan plaatsvinden als gevolg van de realisatie van verhard oppervlak. Door het hebben van een waterbank wordt het mogelijk gemaakt die compensatie elders, buiten de directe plangrens van het plangebied, op te lossen. Tevens is deze waterbank noodzakelijk omdat in een aantal bestaande kernen (Gendt, Angeren en Doornenburg) sprake is van te weinig water. Verwervingen ten behoeve van deze waterbank zijn in de toekomst dan ook mogelijk.

Tabel 4.4 Uitgangsputen grond-/waterbank

Uitgangspunten

De gemeente heeft op moment van schrijven van deze Nota Grondbeleid 38,7 ha ruilgrond in bezit

Samen met het waterschap wordt een waterbank ingericht

4.1.3 Aankoopbudget, taxaties, onderbouwing

Nu de verwachting is dat er de komende jaren relatief weinig grondaankopen worden gedaan, is het in algemene zin niet nodig op voorhand een substantieel (strategisch) aankoopbudget vrij te maken. Een dergelijk budget is in het verleden wel eens vrijgemaakt om als gemeente snel te kunnen handelen bij het doen van (strategische) aankopen. De gemeenteraad maakt daarbij op voorhand een bepaald budget vrij voor het doen van aankopen die op dat moment nog niet concreet zijn aan te wijzen. Een dergelijk budget wordt niet vrijgemaakt. Specifieke aankopen van onroerende zaken die noodzakelijk zijn kunnen uiteraard blijven plaatsvinden, maar zullen altijd de goedkeuring van de gemeenteraad moeten hebben. Om die goedkeuring te verkrijgen is het noodzakelijk dat de eventuele aankoop goed onderbouwd wordt. De wens tot aankoop zal dan ook altijd vergezeld gaan van een goede onderbouwing waarbij in ieder geval wordt ingegaan op de inputfactoren als genoemd in paragraaf 3.2. Dit betekent dat in ieder geval het maatschappelijk belang van de aankoop aangetoond moet worden en de financiële gevolgen en risico’s in beeld gebracht moeten worden. Vindt de aankoop vervolgens plaats dan zal altijd vooraf een onafhankelijke taxatie worden opgesteld waarin de marktwaarde van de betreffende onroerende zaak getaxeerd wordt. De gemeente zal inzetten op verwerving tegen die getaxeerde waarde.

Los van bovenstaand substantieel aankoopbudget wordt wel op voorhand een bedrag van EUR 25.000 vrijgemaakt voor relatief kleine aankopen waarbij het met name gaat om kosten van overdracht en levering. Gedacht kan worden aan de aankoop van enkele reststroken grond om bijvoorbeeld een straat te kunnen verbreden. Dergelijke aankopen kunnen dan uit genoemd budget gefinancierd worden. Het betreft een eenmalig vrijgemaakt budget dat vervolgens jaarlijks wordt aangevuld tot het bedrag van EUR 25.000.

Tabel 4.5 Uitgangspunten bij verwerving

Uitgangspunten

Er wordt geen substantieel strategisch aankoopbudget vrijgemaakt

Wel wordt een budget van EUR 25.000 vrijgemaakt voor relatief kleine aankopen waarbij het met name gaat om de kosten van overdracht en levering

Een eventuele wens tot verwerving buiten de genoemde kleine aankopen om gaat gepaard met een goede onderbouwing waarbij ingegaan wordt op de inputfactoren als genoemd in paragraaf 3.2

Ten behoeve van de verwerving wordt de waarde getaxeerd. Uitgangspunt is aankoop tegen die waarde

4.2 Beheer

4.2.1 Relatie met type grondbeleid en te behalen doelen

Veel nota’s grondbeleid gaan niet direct in op het beheer van gemeentelijke eigendommen in het kader van het grondbeleid. Wij doen dat in het onderstaande wel. Daarbij is van belang te onderkennen dat het daarbij niet gaat om beheer en onderhoud van openbaar gebied en de budgetten die daarvoor beschikbaar zijn. Het gaat veel meer om beheer in het kader van een gebiedsontwikkeling en specifiek het mogelijk afstoten van gemeentelijke eigendommen en het mogelijk handhaven op het vlak van onrechtmatig in gebruik genomen gemeentegrond. Een directe relatie met de geformuleerde doelen in hoofdstuk 2 is te leggen voor wat betreft de wens tot het afstoten van eigendommen die geen meerwaarde meer voor de gemeente hebben. Die wens is geformuleerd in de structuurvisie en in het “beleidsplan onderhoud en instandhouding gebouwen 2012” is vastgelegd welke eigendommen mogelijk verkocht kunnen worden. Het grondbeleid kan hier op inspelen door het aangaan van verkoopovereenkomsten en een actieve inzet hierop van de gemeente. In het onderstaande wordt naast dit specifieke doel ingegaan op de overige instrumenten ten behoeve van beheer en op onrechtmatig gebruik van gemeentegrond door particuliere partijen. Apart wordt aandacht besteed aan het middel “parkmanagement” als onderdeel van beheerinstrumentarium.

4.2.2 Instrumentarium

In de praktijk wordt bij beheer onderscheid gemaakt in tijdelijk en permanent beheer. De tijdelijk te beheren objecten hebben betrekking op onroerende zaken in toekomstig plangebied en dienen veelal om, na bouwrijp te zijn gemaakt, in het kader van de gronduitgifte te worden afgestoten. Dit betekent dat die objecten op het moment dat ze nodig zijn ook daadwerkelijk in ontwikkeling moeten kunnen worden gebracht zonder dat er op dat moment juridische obstakels zijn die dat kunnen verhinderen. Zo moet bijvoorbeeld voorkomen worden dat een gebruiker die het gemeentelijk eigendom tijdelijk onderhoudt diverse rechten verkrijgt die het voor de gemeente moeilijk maken weer de volledige beschikking over haar eigendom te verkrijgen op het moment dat dat noodzakelijk is. Hier zijn diverse juridische instrumenten voor beschikbaar die dergelijke situaties kunnen voorkomen. Deze zijn:

  • Voortgezet gebruik aan de hand van ingebruikgeving om niet

  • Tijdelijke huur op grond van de leegstandswet

  • Bruikleenovereenkomsten

  • Geliberaliseerde pacht korter dan zes jaar

  • Geliberaliseerde pacht langer dan zes jaar

Voortgezet gebruik van panden en/of gronden wordt vaak overeengekomen bij de aankooponderhandelingen. De verkoper houdt het verkochte dan tijdelijk in gebruik totdat de gemeente het pand of de grond nodig heeft. Dit vindt veelal plaats in de vorm van ingebruikgeving om niet.

(Woon)ruimten die voor langere tijd leeg komen te staan kunnen ook tijdelijk worden verhuurd op grond van de Leegstandswet. Op basis van deze wet kan, onder voorwaarden, een woonruimte worden verhuurd voor minimaal zes maanden en maximaal vijf jaar. Bij deze tijdelijke vorm van verhuur worden de huurbeschermingsbepalingen uit het Burgerlijk Wetboek buiten werking gesteld. Er dient een vergunning te worden verleend door het college van Burgemeester en Wethouders. Er kan een vergoeding worden gevraagd.

Om objecten tijdelijk te beheren kan ook een bruikleenovereenkomst worden gesloten voor een bepaalde periode of voor onbepaalde tijd met een opzegtermijn. Deze is gemakkelijk op te zeggen, maar de bruikleen vindt plaats om niet. Het voordeel van deze overeenkomst zit met name in het feit dat deze min of meer gemakkelijk is op te zeggen waardoor de gemeente weer tijdig over de noodzakelijke grond kan beschikken. De bruikleenovereenkomst zorgt er voor dat het gebruik onder goed vastgelegde voorwaarden plaatsvindt. Zo kan de periode van bruikleen worden vastgelegd in de overeenkomst alsook de gevolgen bij eventuele schade die tijdens de periode ontstaat.

Tot slot wordt hier de mogelijkheid genoemd pachtovereenkomsten te sluiten met een duur van minimaal één jaar en maximaal zes jaar of langer dan zes jaar. Onder die voorwaarden kan een pachtovereenkomst worden gesloten waarbij diverse artikelen uit het Burgerlijk Wetboek die wel gelden voor reguliere pacht niet van toepassing kunnen worden verklaard. Dit betreft met name artikelen waarin diverse pachtbeschermingsregels voor de pachter zijn opgenomen die het bij reguliere pacht moeilijk maakt tijdig over de grond te beschikken. Dit is een flexibele vorm van pacht waarbij een marktconforme vergoeding kan worden gevraagd. Daarbij geldt dat indien de afgesproken periode korter is dan zes jaar de pachtprijs vrij is; er vindt geen toetsing door de grondkamer plaats. Is de termijn langer dan zes jaar dan is dit laatste wel aan de orde.

Een algemene voorkeur voor de ene of de andere vorm wordt hier niet uitgesproken, dit wordt per situatie beoordeeld.

Tabel 4.6 Uitgangspunten tijdelijk beheer

Uitgangspunten

Afhankelijk van de situatie wordt voor tijdelijk beheer gebruik gemaakt van het sluiten van ingebruikgevingsovereenkomsten, bruikleenovereenkomsten, tijdelijke verhuur of tijdelijke pacht

Het tijdig beschikbaar komen van de objecten op het moment dat deze nodig zijn, staat daarbij centraal

4.2.3 Beheer/verkoop van gemeentelijk vastgoed

In 2012 is onderzoek gedaan naar de hoeveelheid vastgoedobjecten die de gemeente in eigendom heeft. De resultaten van dit onderzoek zijn vastgelegd in het “Beleidsplan onderhoud en instandhouding gebouwen 2012”. Op moment van schrijven van deze Nota Grondbeleid betreft het 199 gemeentelijke vastgoedobjecten, overigens inclusief beeldende kunst. Bijlage 5.1 van het beleidsplan bevat een overzicht van de objecten die onder andere voor verkoop en sloop in aanmerking komen. Om dit overzicht te kunnen opstellen is overleg gevoerd met diverse beleidsafdelingen. Op de achtergronden van het overzicht wordt hier verder niet ingegaan. Hiertoe wordt verwezen naar het betreffende beleidsplan. Interessant voor deze Nota Grondbeleid is wel hoe tot verkoop zal worden overgegaan. Uitgangspunt is dat hierop de komende periode actief wordt ingezet. De bedoeling is deze verkoop te laten plaatsvinden via de inzet van een makelaar. In een aantal gevallen betreft het dan ook een deel van het omringend gebied. De gemeente zal vooraf de kaders vastleggen voor wat betreft de bestemmingen waartoe het object geschikt is.

Tabel 4.7 Uitgangspunten verkoop gemeentelijke eigendommen

Uitgangspunten

De gemeente zal actief inzetten op de verkoop van vastgoedobjecten als opgenomen in het “Beleidsplan onderhoud en instandhouding gebouwen 2012”

De verkoop zal plaatsvinden via de inzet van een makelaar

4.2.4 Onrechtmatig grondgebruik

In de notitie “Het gebruik van gemeentegrond door burgers” zijn de resultaten van een onderzoek opgenomen naar de hoeveelheid mogelijk onrechtmatig in gebruik genomen grond in de gemeente. Deze inventarisatie geeft aan dat het ongeveer 600 gevallen betreft. Dit is een ongewenste situatie. Het kan leiden tot situaties waarbij een partij een stuk grond rechtmatig in gebruik heeft (de eigendom heeft verworven of een onderhoudsovereenkomst heeft gesloten bijvoorbeeld) en daar mogelijk ook een vergoeding voor betaalt, terwijl een andere partij een vergelijkbaar stuk grond eveneens in gebruik heeft, maar dan onrechtmatig zonder vergoeding. Dit betekent een vorm van ongelijkheid die ongewenst is.

Handhaven op onrechtmatig gebruik van gemeentegrond kan via twee routes; de privaatrechtelijke weg waar de gemeente handhaaft als eigenaar van de betreffende grond of de bestuursrechtelijke weg indien het gebruik in strijd is met het bestemmingsplan. Hier treedt de gemeente als bestuursorgaan op. In de genoemde notitie wordt een voorkeur uitgesproken voor handhaving via de bestuursrechtelijke weg. Die route verloopt in een aantal gevallen sneller, maar kan alleen gevolgd worden als het gebruik strijdig is met het bestemmingsplan. Mocht die route niet beschikbaar zijn, dan zal gehandhaafd worden via de privaatrechtelijke weg.

Het doel van handhaving is de juridische situatie weer aan te laten sluiten bij de feitelijke situatie. Dit kan op verschillende manieren. Eigendomsoverdracht in de vorm van verkoop heeft daarbij de voorkeur. De prijzen waartegen verkocht wordt zijn omschreven in de notitie “Vaststelling gronduitgifteprijzen gemeente Lingewaard” welke jaarlijks geactualiseerd wordt. Verkoop in eigendom is echter lang niet in alle gevallen mogelijk of wenselijk. De notitie “Beleidsregels uitgifte reststroken gemeente Lingewaard” geeft in een groot aantal gevallen aan of de grond verkocht kan worden of niet. Voorbeelden van situaties waarbij de grond niet verkocht kan worden zijn als er kabels en leidingen in de grond liggen tenzij de aspirant koper een overeenkomst met de beheerder heeft over verplaatsing ervan, als bij verkoop de ontsluiting van belendende percelen belemmerd wordt, als de grond onderdeel uitmaakt van een beeldbepalende groenvoorziening. Een uitputtend overzicht is opgenomen in de eerder genoemde beleidsregels. Indien de grond niet verkocht kan worden resteren nog twee mogelijkheden. Deze zijn het sluiten van een onderhoudsovereenkomst of het ongedaan maken van de onrechtmatige situatie zodat de gemeente weer de volledige beschikking krijgt over de grond. De gemeente zal geen huurovereenkomsten aangaan. Het aangaan van een onderhoudsovereenkomst is mogelijk als verkoop niet mogelijk is, maar het onderhoud van de betreffende grond kan plaatsvinden door de gebruiker. Het onrechtmatig gebruik wordt dan in feite geformaliseerd. Voorwaarde is wel dat de grond een openbare bestemming blijft behouden. Is ook het aangaan van een onderhoudsovereenkomst niet mogelijk omdat de gemeente de volledige beschikking van de grond dient te hebben, dan zal gehandhaafd worden.

De gemeente zal de komende periode actief handhaven op onrechtmatig in gebruik genomen grond.

Tabel 4.8 Uitgangspunten onrechtmatig grondgebruik

Uitgangspunten

De gemeente zal de komende periode actief handhaven op onrechtmatig in gebruik genomen grond

Uitgangspunt is verkoop van de betreffende grond

In de “Beleidsregels uitgifte reststroken gemeente Lingewaard” is aangegeven wanneer verkoop niet mogelijk is

Is verkoop niet mogelijk dan kan onder voorwaarden een onderhoudsovereenkomst worden gesloten dan wel zal gehandhaafd worden

Uitgangspunt is handhaving via de bestuursrechtelijke weg. Indien dit niet mogelijk is zal handhaving plaatsvinden via de privaatrechtelijke weg

Het sluiten van huurovereenkomsten voor reststroken is niet mogelijk

4.2.5 Parkmanagement

Tot slot wordt hier ingegaan op parkmanagement als vorm van beheer van openbaar gebied. Parkmanagement is een vorm van beheer die in een aantal situaties voorkomt bij bedrijventerreinen. Het idee is dat bedrijven die zich in het betreffende gebied vestigen lid worden van een parkmanagementorganisatie (hier zijn verschillende juridische mogelijkheden voor) waarna deze organisatie bijvoorbeeld zorgt voor gezamenlijk beheer van het openbaar gebied binnen het bedrijventerrein. Ook faciliteiten als gezamenlijke beveiliging, afval ophaaldiensten en bijvoorbeeld kinderopvang zijn faciliteiten die in de praktijk vanuit een parkmanagementorganisatie geregeld kunnen worden. Binnen onze gemeente zijn particuliere initiatieven hiertoe onder andere genomen bij bedrijventerrein Bergerden waar tuinders gezamenlijk een collectief gietwatersysteem exploiteren en een collectief energiesysteem en is voor de beveiliging op de bedrijventerreinen Pannenhuis en Agropark sprake van een Stichting beveiliging Pannenhuis/Agropark. Dergelijke particuliere initiatieven stimuleert en ondersteunt de gemeente. De gemeente zal zelf bij de uitgifte van bedrijventerreinen echter geen vorm van parkmanagement gedwongen invoeren, behoudens deelname aan het collectief gietwatersysteem en het collectief energiesysteem bij Bergerden en de beveiliging bij Pannenhuis/Agropark.

Tabel 4.9 Uitgangspunten parkmanagement

Uitgangspunten

De gemeente voert zelf geen gedwongen vorm van parkmanagement in bij de uitgifte van gronden op bedrijventerreinen, behoudens deelname aan het collectief gietwatersysteem en het collectief energiesysteem bij Bergerden en de beveiliging bij Pannenhuis/Agropark

Particuliere initiatieven ondersteunt en stimuleert de gemeente

4.3 Uitgifte

4.3.1 Relatie met type grondbeleid en te behalen doelen

De relatie van de diverse uitgiftevormen met het type grondbeleid en te behalen doelen is evident. Een zelfstandige uitgifte kan alleen plaatsvinden indien de gemeente zelf eigenaar is van de gronden. In hoofdstuk 3 is reeds aangegeven dat in die gevallen de gemeente meer grip heeft op te behalen doelen in het kader van kwaliteit, programmering, fasering en prijzen. In relatie tot de geformuleerde doelen ligt de nadruk de komende periode op het afronden van de lopende projecten. Voor die projecten liggen veel van de te behalen doelen reeds vast en zullen deze ook deels via de uitgifte van de grond behaald worden. Nieuwe grootschalige projecten zijn de komende vier jaar niet aan de orde en de nadruk zal meer liggen op kleinschalige particuliere initiatieven waarbij de gemeente niet zelf eigenaar is. Uitzonderingen hierop zijn de reeds genoemde verkoop van te veel in eigendom bij de gemeente zijnde vastgoedobjecten en de verkoop van reststroken.

In het onderstaande komen de diverse uitgifte-instrumenten aan de orde en wordt specifiek ingegaan op de onderwerpen “wijze van uitgifte”, ”uitgiftevoorwaarden”, “marketing en acquisitie”, “functiewijzigingsregeling” en “fiscaliteit”.

4.3.2 Instrumentarium

Het juridisch instrumentarium voor gronduitgifte is het meest veelzijdig. Er bestaat een scala aan zakelijke en persoonlijke rechten, zoals verkoop, erfpacht, het verlenen van erfdienstbaarheden, opstalrechten en uitgifte in mandeligheid. In het onderstaande komen de door de gemeente voorgestane instrumenten aan de orde.

Verkoop

In de meeste gevallen zal de gemeente de grond aan partijen verkopen. Dit geldt voor alle segmenten van woningbouw alsmede voor de overige categorieën grondverkoop (bedrijventerreinen, kantoren, detailhandel, maatschappelijke voorzieningen en reststroken).

Erfpacht

Uitgifte van grond in erfpacht komt als algemene uitgiftevorm binnen de gemeente bijna niet voor. Uitgangspunt is uitgifte van de grond in eigendom, maar indien uitgifte van de grond in erfpacht ertoe kan bijdragen dat terreinen niet braak blijven liggen, bedrijven zich toch vestigen en de gemeente er bovendien financieel niet op achteruit gaat is ook uitgifte in erfpacht een mogelijkheid. Afspraken die in het kader van erfpachtovereenkomsten gemaakt worden betreffen in ieder geval de hoogte van de canon welke op een marktconform niveau zal zijn, de indexering ervan, de inningstermijnen en afspraken over mogelijke herwaardering van het betrokken object.

Mandeligheid

Gronduitgifte in mandeligheid kan plaatsvinden indien dit nuttig is. Als voorbeeld wordt genoemd de uitgifte in mandeligheid van grond ten behoeve van parkeergelegenheid en achterpaden. Iedere mandelig eigenaar heeft dan recht op een parkeerplaats c.q. een deel van het achterpad, maar er is dan niet aangegeven welke parkeerplaats specifiek of welk deel van het achterpad specifiek. De eigenaren zijn gezamenlijk eigenaar van het terrein en hebben ieder recht op een bepaald deel. Bij de realisatie van de achterpaden wordt dit instrument ingezet. Het is verder niet in algemene zin aan te geven in welke situaties nog meer van dit instrument gebruik wordt gemaakt.

Opstalrechten

Opstalrechten worden gehanteerd indien nuttig en noodzakelijk. Bij het vestigen van een opstalrecht wordt de eigendom van ondergrond en opstal gesplitst. Normaal gesproken is de eigenaar van de ondergrond door natrekking ook eigenaar van hetgeen onlosmakelijk met die ondergrond verbonden is. Door het vestigen van een opstalrecht kan dit doorbroken worden. Specifiek worden opstalrechten gevestigd bij de realisatie van opstallen voor telecomapparatuur en verenigingsgebouwen. Hierbij geldt een marktconforme retributie (de vergoeding voor het opstalrecht) waarvan de hoogte is vastgelegd in de notitie “Vaststelling gronduitgifteprijzen gemeente Lingewaard”.

Een goed voorbeeld waarbij dit instrument ook is ingezet is bij de ontwikkeling van Pannenhuis II waardoor de vestiging van een bedrijf mogelijk is geworden. Doordat voor de grond retributie wordt betaald, hoefde niet in één keer financiering aangetrokken te worden voor de aankoop van de grond in eigendom. Het aantrekken van krediet is juist in de huidige tijd erg moeilijk voor bedrijven. Het vestigen van het opstalrecht heeft er dus toe bijgedragen dat het betreffende bedrijf zich toch in de gemeente heeft kunnen vestigen en bovendien de grond niet braak is blijven liggen. Door de marktconforme retributie is de gemeente er ook niet slechter van geworden.

Erfdienstbaarheden

Erfdienstbaarheden zijn nodig als er sprake is van heersende en dienende erven. Voorbeelden zijn het recht op vrij uitzicht waardoor het dienende erf geen hoge opstallen mag plaatsen die het uitzicht vanuit het heersende erf belemmeren. Ook het recht van overpad is een goed voorbeeld, waarbij de eigenaar van het heersende erf het recht heeft ten behoeve van de ontsluiting gebruik te maken van een pad op het dienende erf. De gemeente kan als privaatrechtelijk rechtspersoon van deze mogelijkheid gebruik maken.

Opties

Tot slot wordt hier vermeld dat de gemeente bepaalde gronden ook in optie kan geven. Na een periode van drie maanden wordt een optievergoeding in rekening gebracht van 5% over de koopsom.

Tabel 4.10 Uitgangspunten uitgifte

Uitgangspunten

In de meeste gevallen is verkoop van onroerende zaken het uitgangspunt

Uitgifte van gronden in erfpacht komt binnen de gemeente niet veelvuldig voor, maar kan ingezet worden indien dit de uitgifte van grond kan stimuleren

Uitgifte van grond in mandeligheid is een mogelijkheid

In sommige gevallen dienen bij de uitgifte van grond gelijktijdig erfdienstbaarheden of opstalrechten gevestigd te worden. Specifiek is dit het geval bij gronduitgifte voor de opstal van telecomapparatuur. Hierbij geldt een marktconforme retributie

De gemeente kan gronden in optie geven. Na een periode van drie maanden geldt een optievergoeding van 5% van de koopsom

Specifiek wordt hier nog stilgestaan bij de uitgifte van reststroken. In voorgaande paragraaf is daar al bij stilgestaan in het kader van onrechtmatig in gebruik genomen grond. Uitgifte van reststroken vindt plaats in de vorm van verkoop in eigendom. Huur is geen mogelijkheid meer.

De “Beleidsregels uitgifte reststroken Gemeente Lingewaard” geven aan onder welke voorwaarden dergelijke reststroken verkocht kunnen worden en wanneer verkoop geen mogelijkheid is. De prijzen liggen vast in ”Vaststelling gronduitgifteprijzen gemeente Lingewaard”. Deze wordt jaarlijks geactualiseerd. Voor een nadere toelichting wordt verwezen naar de genoemde beleidsregels. Voor de “Beleidsregels uitgifte reststroken Gemeente Lingewaard” geldt dat deze geactualiseerd zullen worden. ACTIE: Actualiseren Beleidsregels uitgifte reststroken gemeente Lingewaard.

Tabel 4.11 Uitgangspunten uitgifte reststroken

Uitgangspunten

De “Beleidsregels uitgifte reststroken Gemeente Lingewaard” geven aan wanneer reststroken verkocht kunnen worden en wanneer niet. ACTIE: Actualisatie van deze regels.

Uitgangspunt is uitgifte in de vorm van eigendomsoverdracht

Huur van reststroken is geen mogelijkheid

De uitgifteprijzen worden gehanteerd als opgenomen in de op het moment van uitgifte geldende versie van de notitie “Vaststelling gronduitgifteprijzen gemeente Lingewaard”

4.3.3 Wijze van uitgifte

In het voorgaande is ingegaan op de juridische instrumenten die de gemeente kan hanteren bij de uitgifte van grond en vastgoed. Daarbij is nog niet ingegaan hoe die uitgifte wordt vormgegeven. Zo kan grond worden uitgegeven per opbod, door loting of door simpelweg te hanteren dat wie het eerst interesse toont, de grond ook het eerste kan verwerven.

Gezien de huidige vertraging en stilstand in de uitgifte van grond geldt het principe dat de gemeente gronden uitgeeft aan degene die het eerst interesse toont. Indien de interesse in gronden op bedrijventerreinen op een bepaald moment groot is, geldt een gemeentelijke voorkeur voor de uitgifte van deze gronden aan bedrijven met een lokale binding. Specifiek geldt voor het afstoten van de gemeentelijke vastgoedobjecten dat de gemeente de verkoop zal vormgeven via de inzet van een makelaar.

Tabel 4.12 Uitgangspunten wijze van uitgifte

Uitgangspunten

Voor de uitgifte van grond geldt dat de grond wordt uitgegeven aan wie het eerst interesse toont

Bij een grote vraag naar grond voor bedrijventerreinen geldt een gemeentelijke voorkeur voor de uitgifte van de grond aan bedrijven met een lokale binding

Bij de verkoop van gemeentelijke vastgoedobjecten geldt dat dit zal plaatsvinden via de inzet van een makelaar

4.3.4 Uitgiftevoorwaarden

De gemeente hanteert bij de uitgifte van grond haar algemene uitgiftevoorwaarden. De op dat moment geldende versie wordt gehanteerd. ACTIE: Actualisatie van deze uitgiftevoorwaarden.

Specifiek wordt in het onderstaande een aantal uitgiftevoorwaarden en –bepalingen benoemd.

  • Bij de uitgifte van grond voor bedrijventerreinen dient de gemeente zich te houden aan de uitgangspunten die daartoe zijn opgenomen in het Regionaal Programma Bedrijventerreinen Stadsregio Arnhem Nijmegen en in de Bestuursovereenkomst Verstedelijking en Mobiliteit. Hierin zijn afspraken gemaakt over welke bedrijventerreinen bedoeld zijn voor welk segment en welke terreinen wel en niet ontwikkeld kunnen worden. De gronden binnen die bedrijventerreinen kunnen dan niet aan bedrijven uit andere segmenten worden uitgegeven dan wel kunnen überhaupt niet uitgegeven worden. In het Regionaal Programma Bedrijventerreinen is opgenomen dat, indien de gemeente hiertoe toch overgaat, dit gebeurt voor eigen rekening en risico en dat bovendien de Regio en de Provincie zienswijzen zullen indienen. Het belang van de regionale afstemming bij de uitgifte van gronden is daarmee ook duidelijk. Op het moment van opstellen van de definitieve versie van deze Nota Grondbeleid is overigens een advies van de Stec-groep verschenen “Naar succesvolle uitgifte van Agropark II, Pannenhuis II en Houtakker II” waarin, kort gezegd, wordt geadviseerd de strikte segmenteringseisen op bedrijventerrein Agropark II los te laten omwille van een betere aansluiting op de vraag uit de markt. Wat dit mogelijk voor effect heeft op de betreffende ontwikkeling is op moment van schrijven van deze Nota Grondbeleid nog niet bekend.

  • Specifiek geldt bij de uitgifte van grond buiten de contour als vastgelegd in het regionaal beleid voor woningbouw dat 90% daarvan in de sociale sector gerealiseerd moet worden. Bij locaties binnen de contour geldt een percentage van 50%. Een en ander is vastgelegd in het Regionaal Structuurplan. Mocht een zogeheten “Doelgroepenverordening” noodzakelijk zijn om dit beleid te effectueren dan stelt de gemeente deze op.

  • Ten aanzien van duurzaamheidsvoorwaarden wordt vastgehouden aan de afspraken die de gemeente in dit kader heeft gemaakt met de Stadsregio Arnhem Nijmegen (SAN-regio) vastgelegd in het document “Het Groene Akkoord: De nieuwe uitdaging in duurzaam bouwen”. Tevens wordt uiteraard vastgehouden aan de gemeentelijke bouwverordening in dit kader.

  • Tot slot wordt hier vermeld dat in het kader van de realisatie van woningbouw door Waardwonen en Woningstichting Gendt specifieke afspraken zijn gemaakt in de prestatieafspraken onder andere over de realisatie van levensloopbestendige woningen. Deze afspraken worden in acht genomen bij de uitgifte van grond aan deze partijen.

Tabel 4.13 Uitgangspunten uitgiftevoorwaarden

Uitgangspunten

Bij de uitgifte van grond dienen wij ons te houden aan het Regionaal Programma Bedrijventerreinen. Kanttekening die daarbij geplaatst moet worden is het adviesrapport dat verschenen is waarin geadviseerd wordt hier minder strikt mee om te gaan zodat het aanbod beter aansluit bij de vraag uit de markt

Bij uitgifte van grond voor woningbouw buiten de contour dient 90% in de sociale sector gerealiseerd te worden

Bij uitgifte van grond voor woningbouw binnen de contour dient 50% in de sociale sector gerealiseerd te worden

Indien noodzakelijk stelt de gemeente hiertoe een zogeheten “Doelgroepenverordening” op

De gemeente houdt zich ten aanzien van duurzaamheidseisen aan de afspraken als vastgelegd in “Het Groene Akkoord: De nieuwe uitdaging in duurzaam bouwen”

4.3.5 Marketing en acquisitie

Als geformuleerd in hoofdstuk 2 is één van de doelen van het grondbeleid voor de komende periode het afronden van de lopende projecten. Ten behoeve van die afronding dienen de gronden uitgegeven te worden. Dit gebeurt in de huidige tijd niet meer vanzelf. Als gemeente gaan wij de komende periode actiever inzetten op de uitgifte van grond met name op de braakliggende bedrijventerreinen. Marketing en acquisitie vormt een integraal onderdeel van gebiedsontwikkeling. Het benoemen van specifieke marketinginstrumenten past niet in een Nota Grondbeleid, maar belangrijk is wel de notie dat actieve inzet op de uitgifte van grond hoort bij gebiedsontwikkeling. Als voorbeeld kan worden genoemd het meer actief benaderen van bedrijven die in het verleden interesse hebben getoond in de verwerving van grond binnen de gemeente, maar waarbij niet tot aankoop is overgegaan. Wellicht kan samen met de ondernemer worden gezocht naar een passende oplossing. Het voorbeeld van het vestigen van een opstalrecht is in dit kader reeds eerder genoemd. Ook het tijdig ventileren van voordelen van bepaalde bedrijventerreinen is noodzakelijk. Zo zal op termijn de A15 doorgetrokken worden waardoor bedrijventerrein Houtakker II goed ontsloten wordt hetgeen een positieve vestigingsfactor is. Reeds nu dient dit voordeel duidelijk naar buiten toe te worden gebracht.

Tot slot zullen wij actief nadenken over de mogelijkheden die er zijn met NNIEGG (Nog Niet In Exploitatie Genomen Gronden). Dit zijn gronden die de gemeente in eigendom heeft maar die nog geen bestemming hebben. Door reeds is een vroeg stadium na te denken over de mogelijkheden voor deze gronden, kunnen deze ook tijdig op de juiste manier aan de markt worden aangeboden. In samenhang met onze voorkeur voor het type grondbeleid geldt hierbij het uitgangspunt dat een en ander samen met de markt kan worden opgepakt.

Om eigendommen ook op een juiste wijze te kunnen aanbieden dient er een goede analyse te zijn van wat de markt wenselijk vindt. Hiervoor kan het noodzakelijk zijn externe expertise aan te trekken. Indien dit meerwaarde biedt zal de gemeente dit doen, waarbij de gemeente wel vooraf goede kaders en uitgangspunten wat voor het specifieke onderwerp dan de juiste kennis en kunde is.

Tabel 4.14 Uitgangspunten marketing en acquisitie

Uitgangspunten

De gemeente zal meer dan in het verleden actief inzetten op marketing en acquisitie ten behoeve van de verkoop van gronden

De gemeente zal komende periode actief analyseren welke mogelijkheden er zijn voor de ontwikkeling van NNIEGG in de toekomst

Ten behoeve van de verkoop van gronden is de juiste marktkennis en expertise noodzakelijk. Indien dit meerwaarde biedt zal deze worden aangetrokken.

4.3.6 Functiewijziging en nevenactiviteiten

Hoewel de onderwerpen “functiewijziging” en “nevenactiviteiten” geen direct verband hebben met de uitgifte van grond is het toch passend er in dit hoofdstuk kort aandacht aan te besteden. Ten behoeve van het bevorderen van de landschappelijke kwaliteit is het mogelijk voor glastuinbouwbedrijven en andere agrarische bedrijven landschappelijke woningbouw te realiseren bij het saneren van de bedrijven. Dit betekent dat de gemeente geen eigenaar is van die objecten en er dus feitelijk geen sprake is van de uitgifte van grond. Deze mogelijkheid is omschreven en vastgelegd in de notitie “Toepassing regionaal beleid voor functiewijziging in het buitengebied”. Aan de bouw van woningen wordt medewerking verleend om de beëindiging van de agrarische bedrijfsvoering te kunnen financieren. De te realiseren woningen dienen min of meer de uitstraling van een boerderij te hebben en dienen vrijstaand te zijn. Het is niet mogelijk bouwblokken te realiseren met meerdere woningen erin. In de genoemde notitie staan diverse specifieke voorwaarden die gesteld worden aan het te realiseren gebouw. Deze dient bijvoorbeeld haaks op de weg te staan en mag één toegangsweg hebben. Vergravingen ten behoeve van garages zijn niet toegestaan. Bovendien moet het gaan om één of anderhalve bouwlaag met een kap. Voor een integraal overzicht van de voorwaarden wordt verwezen naar de genoemde notitie. Op eventuele bijdragen die initiatiefnemers moeten doen aan het landschapsontwikkelingsfonds wordt in het volgende hoofdstuk teruggekomen.

In dit kader wordt tevens stilgestaan bij de mogelijkheid dat agrarische bedrijven nevenactiviteiten ontplooien. Als voorbeeld kan genoemd worden de realisatie van een bed and breakfastfaciliteit dan wel het toestaan van kampeermogelijkheden. Dit betreft geen directe sturing vanuit het grondbeleid, maar noemenswaardig in dit kader is wel dat de gemeente dergelijke nevenactiviteiten zal ondersteunen. Dit draagt onder meer bij aan de recreatieve waarde van het buitengebied.

Tabel 4.15 Uitgangspunten functiewijziging en nevenactiviteiten

Uitgangspunten

Functiewijziging van agrarische en glastuinbouwbedrijven is mogelijk onder de voorwaarden als opgenomen in de beleidsnotitie “Toepassing regionaal beleid voor functiewijziging in het buitengebied”

De gemeente zal initiatieven tot het ontplooien van nevenactiviteiten bij agrarische bedrijven ondersteunen

4.4 Samenwerking

4.4.1 Relatie met type grondbeleid en te behalen doelen

In hoofdstuk 3 is geformuleerd dat de gemeente een voorkeur heeft voor faciliterend grondbeleid indien dit mogelijk is en regisserend grondbeleid indien dit noodzakelijk is. Bij die vormen van grondbeleid zal regelmatig samengewerkt moeten worden met marktpartijen. Bij een keuze voor actief grondbeleid is het de gemeente die de benodigde gronden verwerft en zelfstandig ontwikkelt. Van samenwerking is dan geen sprake. Nu die vorm van grondbeleid niet de gemeentelijke voorkeur geniet is het noodzakelijk vast te leggen welke vormen van samenwerking er zijn, welke afspraken dan gemaakt zullen worden en welke inputfactoren er gelden in de keuze voor een bepaalde vorm van samenwerking.

4.4.2 Samenwerkingsvormen

Samenwerking tussen de gemeente en een particuliere initiatiefnemer gebeurt binnen de uitersten waarbij de gemeente geheel zelfstandig de planontwikkeling realiseert en waarbij de particuliere initiatiefnemer de planontwikkeling geheel zelfstandig ter hand neemt. Daartussen is sprake van samenwerking in vergaande of minder vergaande vorm. De samenwerkingsvormen zijn:

  • Bouwclaimovereenkomst (ook bouwclaim nieuwe stijl)

  • Concessieovereenkomst

  • Samenwerkingsovereenkomst

  • Gezamenlijke rechtspersoon (joint venture, ook joint venture light)

Ook samenwerking tussen twee overheden is mogelijk in de vorm van een Gemeenschappelijke Exploitatie Maatschappij. Een voorbeeld hiervan is de ontwikkeling van Bergerden waartoe onder de werking van de Wgr (Wet gemeenschappelijke regelingen) een GEM is gevormd.

Als vermeld heeft de gemeente een voorkeur voor het voeren van een faciliterend grondbeleid waarbij particuliere partijen zelf initiatief nemen tot het ontwikkelen en realiseren van plannen zonder dat de gemeente daarbij risico loopt. Van echte risicodragende samenwerking is dan geen sprake. Er zal in de regel wel een overeenkomst worden gesloten waarin diverse afspraken worden vastgelegd, maar dat is dan meer een afsprakenkader dan een echte samenwerkingsovereenkomst. Toch worden in het onderstaande de mogelijke samenwerkingsvormen behandeld waarbij deze in het licht van bovenstaande opmerking worden geplaatst. Bijlage 5 bevat een uitgebreide omschrijving van de genoemde samenwerkingsvormen inclusief de belangrijkste kenmerken. In het onderstaande volgt een korte omschrijving. Overigens dienen deze vormen van samenwerking los gezien te worden van overeenkomsten die gesloten worden in het kader van het kostenverhaal.

De in het onderstaande genoemde overeenkomsten kunnen daarvan elementen bevatten, maar overeenkomsten in het kader van kostenverhaal komen in de volgende paragraaf apart aan de orde.

Bouwclaimovereenkomst

Een bouwclaimovereenkomst gaat uit van het principe dat een marktpartij zijn gronden verkoopt en in eigendom overdraagt aan de gemeente en als tegenprestatie hiervoor bouwrijpe grond verwerft van de gemeente met het recht om deze gronden te bebouwen. De uiteindelijk door de marktpartij te verwerven gronden kunnen in het gebied liggen waarop de eerste grondtransactie betrekking heeft, maar een situering elders in de gemeente is ook een mogelijkheid. In het kader van de gekozen route voor faciliterend grondbeleid en de uitgesproken verwachting dat de gemeente de komende jaren relatief weinig aankopen zal doen, zal dit type overeenkomst naar verwachting de komende jaren nauwelijks gesloten worden.

Concessieovereenkomst

In dit model vindt samenwerking slechts in zeer lichte vorm plaats. Uitgangspunt van het concessiemodel is verkoop van ruwe bouwgrond van de gemeente aan een ontwikkelende partij die vervolgens het openbaar gebied realiseert c.q. laat realiseren, deze voorzieningen met ondergrond terug overdraagt aan de gemeente en op de bouwgrond zijn bouwontwikkeling (het vastgoed) realiseert. In hoofdstuk 3 is uitgesproken dat de gemeente zich de komende jaren op het vlak van gebiedsontwikkeling minder als ondernemer zal gedragen. Deze vorm van “samenwerking” waarbij de gemeente wel diverse voorwaarden kan opnemen bij de verkoop is dan een goede methode om aan die wens te voldoen. Uiteraard geldt hierbij de opmerking dat de betreffende ontwikkeling dan wel moet passen in de gemeentelijke ruimtelijke visie en de uitgangspunten die geformuleerd zijn in hoofdstuk 3 voor wat betreft de ontwikkeling van nieuwe grootschalige bedrijventerreinen en woningbouwlocaties.

Samenwerkingsovereenkomst

Deze samenwerking gaat uit van een betrekkelijk normale grondexploitatie waarin partijen ieder voor een nader overeen te komen percentage deelnemen. Alle investeringen worden in de grondexploitatie ingebracht. De gemeente en particuliere partij delen in winst en verlies. Deze methode vereist een goede en open boekhouding. Die zal zowel voor de particuliere partij als de gemeente begrijpelijk moeten zijn. In samenwerking tussen gemeente en particuliere partij wordt dus bouw- en woonrijp gemaakt. In de praktijk is het veelvuldig zo dat de particuliere partij vervolgens de bouw- en woonrijpe grond afneemt vanuit de grondexploitatie waarin hij dus zelf één van de samenwerkingspartners is. Als vermeld heeft de gemeente een voorkeur voor faciliterend grondbeleid zonder daarbij zelf risico te lopen. Echter, het aangaan van een samenwerkingsovereenkomst kan nuttig zijn om risico’s te delen of om kennis op het vlak bijvoorbeeld de markt te kunnen delen.

Gezamenlijke rechtspersoon (joint venture)

Inbreng van de ontwikkeling in een gezamenlijke rechtspersoon heeft tot gevolg dat de gehele ontwikkeling (meestal) min of meer wordt onttrokken aan de directe invloedssfeer van partijen. De rechtspersoon treedt immers als zelfstandige op in het rechtsverkeer. In feite ontstaat een meer geformaliseerde samenwerkingsovereenkomst. Redenen om geen “simpele” samenwerkingsovereenkomst aan te gaan, maar een aparte rechtspersoon op te richten, kunnen liggen in de grootte van het project, het beter regelen van de zeggenschap en aansprakelijkheidskwesties. Met name met betrekking tot dit laatste aspect is een veel voorkomende vorm van samenwerking die in een CV/BV constructie. In relatie tot de voorkeursroute in het te volgen grondbeleid gelden hier dezelfde opmerkingen als geplaatst bij de behandeling van de samenwerkingsovereenkomst. Onze financiële verordening vermeldt overigens dat het aangaan van dergelijke samenwerkingen pas mogelijk is na een hiertoe genomen raadsbesluit.

Tabel 4.16 Uitgangspunten samenwerking

Uitgangspunten

In relatie tot de voorkeur voor het voeren van een faciliterend grondbeleid dan wel een vorm van regisserend grondbeleid is de verwachting dat voor nieuwe ontwikkelingen , als die al aan de orde zijn, het initiatief en risico vooral ligt bij private partijen. Een afsprakenkader wordt wel gemaakt, maar van “echte” samenwerking is dan geen sprake

Voor bestaande ontwikkelingen staat de gemeente open voor vormen van samenwerking die de ontwikkeling van het betreffende gebied kunnen bevorderen

Indien toch wordt samengewerkt wordt afhankelijk van de kenmerken van de ontwikkeling een keuze gemaakt uit een bouwclaimovereenkomst, concessieovereenkomst, samenwerkingsovereenkomst of joint venture. De inputfactoren worden separaat behandeld (paragraaf 4.4.3).

4.4.3 Keuze samenwerkingsvorm

Er kunnen diverse redenen zijn om tot samenwerking over te gaan. Er kan actief naar samenwerking gezocht worden dan wel kan samenwerking noodgedwongen ontstaan door grondposities. De belangrijkste overwegingen om tot samenwerking over te gaan zijn:

  • Grondeigendom

  • Risicodeling

  • Kennis en kunde

Grondeigendom

Een zeer belangrijke reden waarom tot samenwerking wordt overgegaan is de grondeigendom. Zo geldt in Nederland het recht op zelfrealisatie. Zelfs indien de gemeente een zeer actief grondbeleid zou willen voeren en eigendommen zou willen verwerven, kan dit niet indien de eigenaar in staat en bereid is de betreffende ontwikkeling zelf te realiseren.

Risicodeling

Het kan zijn dat aan bepaalde ontwikkelingen grote risico’s verbonden zijn of dat een grondexploitatie op voorhand een twijfelachtig resultaat vertoont. De gemeente kan dan actief op zoek gaan naar samenwerkingspartners om de risico’s te delen.

Kennis en kunde

Enigszins samenhangend met het voorgaande punt is het vergaren van extra kennis en kunde door samenwerking. Bij complexe projecten kan op die manier geprofiteerd worden van de kennis en kunde die de specifieke samenwerkingspartners in huis hebben.

Bijlage 4 presenteert het stroomschema uit paragraaf 3.3 aangevuld met de genoemde samenwerkingsvormen uit voorgaande paragraaf. De in deze paragraaf genoemde inputfactoren komen daar ook weer in terug.

4.4.4 Afspraken samenwerking

Indien de gemeente overgaat tot samenwerking, dan worden in ieder geval over onderstaande onderwerpen afspraken gemaakt. De concrete invulling ervan zal verschillen per overeenkomst.

  • Bouwprogramma

  • Inbrengwaarde

  • Levering schone grond

  • Delen winst en verlies

  • Uitgifteprijzen

  • Planning

  • Overdracht rechten

  • Bankgaranties

  • Financiering

  • Ontbindingsmogelijkheden

  • Einde overeenkomst

  • (Financiële) gevolgen ontbinding

  • Bouw- en afnameverplichtingen

  • Kwaliteit openbare ruimte

  • Parameters

4.4.5 Prestatieafspraken Waardwonen en Woningstichting Gendt

In het kader van het aangaan van samenwerkingsovereenkomsten verdienen de gesloten prestatieovereenkomsten met Waardwonen en Woningstichting Gendt apart aandacht. Jaarlijks worden met deze partijen afspraken gemaakt over met name de realisatie van voldoende woningen in de sociale sector. Dit gebeurt door het afspreken van concrete aantallen.

Tevens zijn afspraken gemaakt over te hanteren grondprijzen en is afgesproken dat partijen zich conformeren aan het woonruimteverdelingsbeleid van de Stadsregio Arnhem Nijmegen. Daarnaast geldt dat bij de realisatie van sociale woningen in projecten getracht wordt Waardwonen en Woningstichting Gendt hierbij te betrekken. De afspraken worden jaarlijks geëvalueerd.

Tabel 4.17 Uitgangspunten prestatieafspraken Waardwonen en Woningstichting Gendt

Uitgangspunten

Op het gebied van de realisatie van sociale woningbouw gelden de prestatieafspraken met Waardwonen en Woningstichting Gendt

De afspraken worden jaarlijks geëvalueerd

4.4.6 Fiscaliteit

In het kader van samenwerking wordt tot slot ingegaan op fiscale aspecten ervan. Als goed voorbeeld kan worden genoemd samenwerking in de vorm van een concessieovereenkomst. Het kan voor de particuliere partij voordelen bieden indien de gronden niet ruw geleverd worden, maar in fiscaal bouwrijpe staat. Hierdoor wordt de grond geleverd in de BTW-sfeer en kan de particuliere partij de BTW voor het bouw- en woonrijp maken verrekenen. Voor woningcorporaties geldt juist vaak dat zij geleverd willen hebben in de overdrachtsbelastingsfeer. Woningcorporaties kunnen geen BTW verrekenen. Het voert te ver om hier uitgebreid bij stil te staan. Belangrijk is te vermelden dat de gemeente in het kader van samenwerking mee kan werken aan het creëren van een zo optimaal mogelijk fiscaal regime. Onderzoek hiertoe wordt door de gemeente zelf uitgevoerd en verhaald op de initiatiefnemer. Een en ander mag geen nadelige effecten voor de gemeente hebben.

Tabel 4.18 Uitgangspunten fiscaliteit

Uitgangspunten

De gemeente kan medewerking verlenen aan het creëren van een fiscaal optimaal regime bij samenwerking

Onderzoek hiertoe wordt door de gemeente uitgevoerd en verhaald op de initiatiefnemer

De constructie mag geen nadelige effecten voor de gemeente hebben

4.5 Kostenverhaal en fondsvorming

4.5.1 Relatie met type grondbeleid en te behalen doelen

Ten behoeve van de ontwikkeling van plannen maakt de gemeente kosten. Dit betreft zowel de planbegeleidingskosten als investeringskosten voor bijvoorbeeld het bouw- en woonrijp maken van locaties. Eén van de geformuleerde doelen is bijvoorbeeld de herstructurering Lingewal en Polseweg met een voor de gemeente budgetneutraal resultaat. De bedoeling is dit te realiseren aan de hand van faciliterend of regisserend grondbeleid. Ook in die vormen van grondbeleid maakt de gemeente kosten welke de gemeente wenst te verhalen op de initiatiefnemers. Daarvoor bestaan verschillende methoden. De gemeente zal gebruik maken van deze methoden. In het onderstaande worden deze behandeld.

4.5.2 Mogelijkheden kostenverhaal en gemeentelijke voorkeur

In het kader van de Wro is de gemeente verplicht de door haar te maken kosten bij gebiedsontwikkeling te verhalen. Dit kan op verschillende wijzen:

  • Via de opbrengst uit gronduitgifte indien de gemeente de gronden zelf in eigendom heeft

  • Via het sluiten van een anterieure overeenkomst met een zelfrealisator

  • Via het sluiten van een posterieure overeenkomst met een zelfrealisator

  • Via het opnemen van een betalingsvoorschrift bij de afgifte van een omgevingsvergunning op basis van een vastgesteld exploitatieplan

Het verhalen van kosten door de uitgifte van grond is uiteraard alleen mogelijk als de gemeente ook eigenaar is van die gronden. Bij een aantal van de bestaande lopende projecten is dit het geval en zal kostenverhaal op die wijze plaatsvinden. In een toenemend aantal gevallen zal de gemeente kiezen voor een vorm van faciliterend danwel regisserend grondbeleid en zal de gemeente geen eigenaar zijn van de gronden. Ook in die gevallen zal echter kostenverhaal moeten plaatsvinden indien sprake is van een bouwplan. De Wro verplicht hiertoe. Hoewel dit niet direct uit de wettekst is te lezen, geldt daarbij een voorkeur voor het sluiten van overeenkomsten met ontwikkelende partijen. In die overeenkomst dient dan een afspraak te worden gemaakt over de vergoeding van kosten aan de gemeente door de ontwikkelende partij. Bovendien moet die vergoeding verzekerd zijn. De gebruikelijke methode hiervoor is de afgifte van een bankgarantie door de private partij. Deze zal de gemeente eisen in dergelijke gevallen. Lukt het maken van dergelijke afspraken niet met alle partijen die eigenaar zijn in het te ontwikkelen gebied (het exploitatiegebied), dan is de gemeente verplicht tezamen met de vaststelling van het bestemmingsplan ook een exploitatieplan vast te stellen. Op basis van een exploitatieplan kan de gemeente dan bij de afgifte van een omgevingsvergunning een betalingsvoorschrift opnemen. Op die manier worden eigenaren gedwongen een bijdrage te doen. Ook kan na vaststelling van een exploitatieplan een overeenkomst worden gesloten. Een dergelijke overeenkomst wordt getypeerd als een posterieure overeenkomst (gesloten na vaststelling van een exploitatieplan) in tegenstelling tot de anterieure overeenkomst die gesloten wordt voorafgaand aan het mogelijk vaststellen van een exploitatieplan. Overigens dient een posterieure overeenkomst te voldoen aan het dan reeds vastgestelde exploitatieplan. Voor anterieure overeenkomsten geldt meer vrijheid met betrekking tot de te maken afspraken.

Belangrijk is dat het Bro een limitatieve lijst presenteert van kosten die in het kader van gebiedsontwikkeling verhaald kunnen worden. Aan die lijst dient de gemeente zich te houden bij het opstellen van exploitatieplannen, maar ook bij anterieure onderhandelingen speelt dit een rol. De gemeente zal altijd minimaal de kosten wensen te verhalen die op basis van het Bro te verhalen zijn. Wordt namelijk een lager bedrag afgesproken, dan kan de gemeente beter overgaan tot het vaststellen van een exploitatieplan, want dan kan er mogelijk sprake zijn van het verlenen van ongeoorloofde staatssteun.

Op die manier heeft de regelgeving uit het Bro een zekere schaduwwerking tijdens die anterieure onderhandelingen. Overigens geldt een en ander ook indien de kosten voor de gemeente relatief laag zijn en bijvoorbeeld alleen planontwikkelingskosten betreft. Planontwikkelingskosten behoren tot de te verhalen kosten. Zelfs indien een initiatiefnemer de grondexploitatie volledig zelf voert en de gemeente hier dus geen kosten aan heeft, zal de gemeente kosten maken voor planontwikkeling en planbegeleiding. Ook die kosten moeten dan verhaald worden. Dit geldt ook voor eventuele onderzoeken die de gemeente in het kader van het initiatief uitvoert.

De gemeente heeft een voorkeur voor het sluiten van overeenkomsten, maar lukt dit niet op een goede manier, dan zal de gemeente overgaan tot het vaststellen van een exploitatieplan. Overigens is deze voorkeursroute ook zo geformuleerd in de gemeentelijke structuurvisie.

Tabel 4.19 Uitgangspunten mogelijkheden kostenverhaal

Uitgangspunten

De gemeente wenst de te maken kosten bij gebiedsontwikkeling altijd te verhalen

De gemeente heeft daarbij, indien zij niet zelf eigenaar is van de gronden, een voorkeur voor het aangaan van een anterieure overeenkomst

De kostenbijdrage zal verzekerd moeten zijn door middel van een bankgarantie

De kostenbijdrage zal bovendien minimaal het niveau moeten hebben van de kosten die te verhalen zijn op wettelijke basis

Lukt het sluiten van een reële overeenkomst niet, dan zal de gemeente overgaan tot het vaststellen van een exploitatieplan

Het sluiten van een posterieure overeenkomst is mogelijk. Deze zal dan voldoen aan het dan reeds vastgestelde exploitatieplan

4.5.3 Kostenverhaal en de gemeentelijke structuurvisie

Ten behoeve van het kostenverhaal is voor een tweetal kostenposten het hebben van een gemeentelijke structuurvisie onontbeerlijk. Hierbij gaat het om de volgende twee artikelen uit de Wro:

  • Art. 6.24 Wro: Bij het aangaan van een overeenkomst over grondexploitatie kunnen burgemeester en wethouders bepalingen opnemen inzake:

    • A. Financiële bijdragen aan de grondexploitatie alsmede op basis van een vastgestelde structuurvisie, aan ruimtelijke ontwikkelingen

  • Art. 6.13 onder 7 Wro: Bovenplanse kosten kunnen voor meerdere locaties of gedeeltes daarvan in de exploitatieopzet worden opgenomen in de vorm van een fondsbijdrage, indien er voor deze locaties of gedeeltes daarvan een structuurvisie is vastgesteld welke aanwijzingen geeft over bestedingen die ten laste van het fonds kunnen komen

De gemeente Lingewaard heeft een dergelijke structuurvisie vastgesteld waarin op de juiste wijze is vastgesteld dat bovengenoemde kosten worden verhaald.

Het betreft de volgende onderdelen:

  • Bijdragen aan ruimtelijke ontwikkelingen (art. 6.24 Wro): In de structuurvisie is een lijst opgenomen van ruimtelijke ontwikkelingen waarvoor een bijdrage wordt gevraagd aan ontwikkelende partijen en welke kostendragende ontwikkelingen daaraan bij dienen te dragen. Hiermee is de juiste juridische basis gelegd deze kosten te kunnen verhalen. Voorbeelden van ruimtelijke ontwikkelingen die genoemd worden zijn: Uiterwaarden toegankelijk en recreatief aantrekkelijk maken, ontwikkeling Park Lingezegen, uitbouwen hoogwaardig openbaar vervoer Arnhem-Nijmegen en Arnhem-Huissen, waterberging en verbeteren relatie Bemmel en Park Lingezegen. Dit zijn slechts enkele voorbeelden. De structuurvisie geeft de complete lijst weer en de ontwikkelingen die een bijdrage moeten leveren. Dit betreft een kwalitatieve opsomming. De kwantitatieve uitwerking heeft plaatsgevonden in de Nota Ruimtelijke Ontwikkelingen Gemeente Lingewaard 2013

  • Specifiek wordt het Landschapsontwikkelingsplan aangehaald in de structuurvisie. De structuurvisie omschrijft dat het Landschapsontwikkelingsplan een aantal concrete projecten benoemt die als ruimtelijke ontwikkelingen gekenmerkt kunnen worden. Alle ontwikkellocaties, inclusief particuliere initiatieven, gelegen in het buitengebied van de gemeenten (waaronder ontwikkelingen in het kader van de functieveranderingsregeling) leveren een financiële bijdrage aan deze in het Landschapsontwikkelingsplan genoemde ruimtelijke ontwikkelingen. Hiervoor is een Landschapfonds Lingewaard ingesteld. Ook dit is kwantitatief uitgewerkt in de Nota Ruimtelijke Ontwikkelingen Gemeente Lingewaard 2013.

  • Tot slot wordt hier benoemd dat de structuurvisie ook een aantal elementen benoemt die te kenschetsen zijn als “bovenwijkse voorzieningen”. De structuurvisie omschrijft daarbij reeds dat voor het kostenverhaal van deze voorzieningen geen basis nodig is in een structuurvisie. Zekerheidshalve is er echter voor gekozen ook voor deze voorzieningen een lijst op te nemen in de structuurvisie inclusief onderbouwing ervan. Indien een exploitatieplan wordt opgesteld betekent die lijst echter niet dat daarin geen andere bovenwijkse voorzieningen zouden kunnen voorkomen.

Tabel 4.20 Uitgangspunten fondsen

Uitgangspunten

De structuurvisie omschrijft de ruimtelijke ontwikkelingen waaraan een bijdrage dient te worden gedaan door locaties die eveneens in de structuurvisie genoemd zijn

Als onderdeel van de bijdrage aan ruimtelijke ontwikkelingen geldt voor ontwikkelingen in het buitengebied een bijdrage aan het Landschapsfonds Lingewaard

De kwantitatieve uitwerking van bovengenoemde fondsen is vastgelegd in de Nota Ruimtelijke Ontwikkelingen Gemeente Lingewaard 2013

De structuurvisie vermeldt ook bovenwijkse voorzieningen. Om kosten voor bovenwijkse voorzieningen te kunnen verhalen is een structuurvisie echter niet noodzakelijk. Bij het opstellen van exploitatieplannen en anterieure overeenkomsten kunnen bovenwijkse voorzieningen worden opgenomen die niet op die lijst staan

4.6 Aanbesteding

Hoewel het aanbestedingsrecht geen direct instrument van het grondbeleid is, wordt er hier toch kort aandacht aan besteed. De gemeente is verplicht bij het aanbesteden van werken en diensten rekening te houden met de Europese en Nederlandse regelgeving hierover. Kort gezegd, houdt dit in dat als de verwachting is dat de opdracht een bepaald bedrag zal overschrijden er (openbaar) aanbesteed moet worden. De drempelbedragen worden daartoe jaarlijks vastgesteld. In het kader van gebiedsontwikkeling kan dit bijvoorbeeld voorkomen bij het aanbesteden van werken voor het bouw- en woonrijp maken van het gebied. Ook kan, onder voorwaarden, een aanbestedingsplicht gelden bij de verkoop van grond. Het voert te ver hier uitgebreid op het aanbestedingsrecht in te gaan. De gemeente houdt zich uiteraard aan deze regelgeving en heeft een en ander nog nader gespecificeerd in haar eigen aanbestedingsbeleid. Op moment van schrijven van deze Nota Grondbeleid geldt de “Inkoop- en aanbestedingsprocedure 2008 gemeente Lingewaard”. Een actualisatie hiervan zal echter plaatsvinden. ACTIE: Actualisatie inkoop en aanbestedingsbeleid.

Tabel 4.21 Uitgangspunt aanbesteding

Uitgangspunt

De gemeente houdt zich ook bij gebiedsontwikkeling aan de Europese en Nederlandse regelgeving rondom aanbesteden. Tevens geldt het gemeentelijk aanbestedingsbeleid.

4.7 Toekomstige ontwikkelingen

Twee wetgevingsprocessen die tijdens het opstellen van deze Nota Grondbeleid aan de orde zijn, zijn het waard hier kort te benoemen. Na het eventueel definitief vaststellen van wetgeving in dit kader zal de nota hierop aangepast worden. Voorlopig is dat nog niet het geval en wordt hier slechts kort geduid wat deze ontwikkelingen inhouden.

Omgevingswet

Het Ministerie van Infrastructuur en Milieu werkt op dit moment aan het opstellen van de “Omgevingswet”. In april 2013 is het wetsvoorstel openbaar beschikbaar gemaakt ten behoeve van inspraak. Doel van de wet is met name het eenvoudiger maken van alle procedures zoals die gelden bij gebiedsontwikkeling. Uiteindelijk moet dit leiden tot minder regels, gestroomlijnde plannen en procedures, meer ruimte voor lokaal maatwerk, minder onderzoekslasten en betere besluitvorming. Belangrijk element van de wet is dat daarin diverse bestaande wetten worden geïntegreerd. Op moment van schrijven van deze Nota Grondbeleid bestaan er 40 wetten, 150 amvb’s, honderden regelingen en 40 planvormen waarmee rekening moet worden gehouden bij de ontwikkeling van een locatie. De bedoeling is uiteindelijk een groot aantal van deze wetten te integreren dan wel de delen daarvan die betrekking hebben op omgevingsrecht over te hevelen. Zo zullen onder meer de Crisis- en Herstelwet, de Wet algemene bepalingen omgevingsrecht, de Wet bodembescherming, de Wet geluidhinder en de Wet ruimtelijke ordening opgaan in de omgevingswet. Van onder meer de Onteigeningswet, de Woningwet en de Wet voorkeursrecht gemeenten gaan onderdelen over naar de Omgevingswet.

Uiteindelijk is ook de bedoeling te werken met nog maar zes soorten planvormen. Het bestemmingsplan zal dan als term verdwijnen, de functies ervan blijven bestaan. Interessant is bijvoorbeeld ook dat de resultaten van onderzoeken langer geldig zullen blijven.

Stedelijke herverkaveling

Het proces rondom de realisatie van een omgevingswet is veel verder dan mogelijke wetgeving rond stedelijke herverkaveling. Dit proces bevindt zich in feite nog in de studiefase. Er zijn diverse studies beschikbaar waarin wordt ingegaan op stedelijke herverkaveling. Doel van de studies is met name onderzoek naar mogelijkheden om binnenstedelijke ontwikkeling eenvoudiger te maken. Bottleneck bij dergelijke ontwikkelingen wordt vaak gevormd door eigendoms- verhoudingen en de waarde van de bestaande eigendommen die dergelijke ontwikkelingen vaak financieel onhaalbaar maken. De studies omschrijven mogelijkheden hoe deze problemen mogelijk voorkomen kunnen worden. Tot concrete wetgeving heeft dit nog niet geleid.

5 Financieel instrumentarium

In het voorgaande hoofdstuk zijn de verschillende juridische instrumenten besproken die de gemeente ten dienste staan bij de uitvoering van haar grondbeleid en is vastgelegd wat daarbij de gemeentelijke voorkeuren zijn. Naast juridisch instrumentarium is onderdeel van het grondbeleid ook financieel instrumentarium. In een aantal gevallen is dan niet de vraag of de gemeente dat wenst toe te passen, zoals dat bij juridisch instrumentarium wel de vraag kan zijn, maar slechts hóe de gemeente het instrument wenst toe te passen. Die hoe-vraag wordt in het onderstaande per onderwerp behandeld. Er wordt achtereenvolgens ingegaan op de volgende onderwerpen:

  • Grondprijsbeleid

  • Benodigde weerstandscapaciteit

  • Bankgaranties

  • Rentebeleid

  • Enkele elementen in relatie tot de grondexploitaties

  • Informatievoorziening over de grondexploitaties

5.1 Grondprijsbeleid

In het onderstaande volgt per segment de door de gemeente gehanteerde grondprijsmethode en grondprijzen. Hierbij is aangesloten bij de uitgangspunten als vastgelegd in de notitie “Vaststelling gronduitgifteprijzen gemeente Lingewaard”.

5.1.1 Relatie met type grondbeleid en te behalen doelen

In hoofdstuk 2 is aangegeven dat één van de gemeentelijke doelen is het afronden van de lopende projecten. Dit betekent met name ook het uitgeven van de gronden binnen die projecten. Voor de daarbij te hanteren grondprijzen heeft de gemeente separaat beleid vastgesteld dat jaarlijks wordt geactualiseerd. Daarin zijn waar mogelijk concrete grondprijzen opgenomen. In het onderstaande worden de daarbij te hanteren methodieken vastgelegd. Uiteraard gelden die methodieken ook bij eventuele nieuwe ontwikkelingen hoewel in hoofdstuk 3 de verwachting is uitgesproken dat die de komende periode relatief minder zullen voorkomen.

5.1.2 Marktconforme grondprijzen

Algemeen geldt dat de gemeente altijd marktconforme grondprijzen zal hanteren. Prijzen onder de marktwaarde zullen niet voorkomen. Dit betekent dat ook marktconforme grondprijzen worden gehanteerd voor woningen in de sociale categorie en voor maatschappelijke voorzieningen. Wel is het zo dat dit relatief lage prijzen zijn, maar wel passend bij het betreffende segment. Het hanteren van prijzen onder de marktwaarde is overigens in een groot aantal gevallen ook strijdig met regelgeving rondom Staatssteun. Bij het verkopen van grond onder de marktwaarde kan al snel sprake zijn van het verlenen van ongeoorloofde staatssteun.

Tabel 5.1 Uitgangspunt marktconforme grondprijzen

Uitgangspunt

De gemeente hanteert marktconforme grondprijzen

5.1.3 Woningbouw

De grondprijzen voor woningbouw worden gedifferentieerd bepaald.

Betaalbare woningbouw huur

Voor betaalbare woningbouw in de huursector gelden vaste kavelprijzen gedifferentieerd naar appartementen en grondgebonden woningen. Deze worden jaarlijks opnieuw vastgesteld in de notitie “Vaststelling gronduitgifteprijzen gemeente Lingewaard”. Dit zijn ook de prijzen zoals deze terugkomen in de prestatieafspraken met Waardwonen en Woonstichting Gendt.

Overige woningbouw projectmatig

Voor het vaststellen van grondprijzen voor projectmatig te realiseren woningen gelden in de praktijk verschillende methodieken. De meest voorkomende zijn die waarbij aan de hand van zogeheten grondquotes een prijs wordt vastgesteld of via de residuele methodiek. De residuele methodiek houdt in dat wordt uitgegaan van de VON-prijs die bij de woning hoort. Dit is een inschatting die gedaan moet worden aan de hand van beschikbare referenties. Vervolgens wordt ingeschat wat de bouwkosten zijn die samenhangen met de realisatie van de betreffende woning. Het verschil (VON-prijs minus bouwkosten) is dan de residuele grondwaarde. Wordt dit veelvuldig gedaan dan is op een gegeven moment een lijn te ontdekken waarbij grosso modo bij een bepaalde VON-prijs een bepaald percentage daarvan voor de grond berekend kan worden. Dat percentage wordt de grondquote genoemd. Wij zullen in de praktijk de grondprijs residueel berekenen maar daarbij ook bepalen welke grondquote op die wijze ontstaat. De combinatie van genoemde methoden leidt tot een grondprijs. Deze wordt per locatie bepaald.

Vrije kavels/PO-kavels

De grondprijs voor vrije kavels c.q. PO-kavels behelst een prijs per m². Deze wordt comparatief bepaald. Dat wil zeggen, door te vergelijken met marktconforme prijzen met kavels in de omgeving. Bij complexe situaties wordt een taxatie opgesteld.

5.1.4 Bedrijventerreinen

Voor de in ontwikkeling zijnde bedrijventerreinen geldt dat de te hanteren grondprijzen reeds zijn vastgelegd. De notitie “Vaststelling gronduitgifteprijzen gemeente Lingewaard” benoemt voor een aantal specifieke bedrijventerreinen deze prijzen ook. Zo zijn daarin specifieke prijzen vastgelegd voor onder andere Pannenhuis II, Houtakker II en Agropark II. Dit betreft prijzen per m² grond.

Deze prijzen zijn bepaald op basis van de locatie waarbij binnen een bedrijventerrein nog onderscheid kan worden gemaakt naar de ligging van de grond in relatie tot de prijs. Ook voor bedrijventerreinen waarvoor nog geen prijs is bepaald worden marktconforme grondprijzen per m² grond bepaald door te vergeleken met referentielocaties. Indien nodig worden taxaties gevraagd.

5.1.5 Kantoren, detailhandel, maatschappelijke voorzieningen

Gronden voor kantoren en detailhandelsvoorzieningen door de gemeente uit te geven zijn binnen de gemeentegrenzen nauwelijks tot niet meer aanwezig. Indien dergelijke gronden toch beschikbaar komen, geldt voor de grondprijs als uitgangspunt een marktconforme prijs welke wordt bepaald door een onafhankelijke taxatie. Daarbij geldt telkens een prijs per m² BVO.

Ook voor de realisatie van maatschappelijke voorzieningen (welzijnsvoorzieningen, sportvoorzieningen, sommige religieuze voorzieningen) geldt een marktconforme grondprijs. Hier wordt uitgegaan van een prijs per m² grondoppervlak en een onafhankelijke taxatie.

5.1.6 Reststroken

Bij de verkoop van reststroken wordt in relatie tot de prijs onderscheid gemaakt naar de volgende onderdelen:

  • Binnen of buiten de bebouwde kom

  • Voor, achter of naast de woning

  • Met of zonder bebouwingsmogelijkheden

De concrete prijzen zijn vastgelegd in de notitie “Vaststelling gronduitgifteprijzen Gemeente Lingewaard”. Deze worden jaarlijks herzien.

5.1.7 Te verkopen vastgoed

Reeds in het vorige hoofdstuk is stilgestaan bij de gemeentelijke wens over te gaan tot verkoop van vastgoed waarvan de gemeentelijke eigendom niet langer noodzakelijk is. De methode die daarbij de voorkeur heeft, is die via de inzet van een makelaar.

5.1.8 Retributie telecomapparatuur

Voor het vestigen van opstalrechten voor de realisatie van telecomapparatuur zal een marktconforme retributie worden gevraagd. Ook deze is vastgelegd in de notitie “Vaststelling gronduitgifteprijzen gemeente Lingewaard”. Dit geldt uiteraard ook voor andere ontwikkelingen waarbij een opstalrecht wordt gevestigd.

Tabel 5.2 Uitgangspunten gronduitgifte

Uitgangspunten

Concrete prijzen worden, indien mogelijk, jaarlijks vastgesteld in een separate notitie

Voor betaalbare woningbouw in de huursector gelden vaste kavelprijzen gedifferentieerd naar appartementen en grondgebonden woningen

Voor de projectmatige realisatie van woningen gelden residuele grondprijzen waarbij ook de resulterende grondquote wordt geanalyseerd

Voor vrije kavels gelden marktconforme grondprijzen per m² grond. Deze worden comparatief bepaald en indien nodig wordt een taxatie opgesteld.

Voor kantoren en detailhandelsvoorzieningen gelden marktconforme grondprijzen per m² BVO waartoe een taxatie wordt opgesteld

Voor maatschappelijke voorzieningen geldt een marktconforme grondprijs per m² grondoppervlak

Voor de prijs van reststroken wordt onderscheid gemaakt naar de ligging van de strook ten opzichte van het vastgoed, de ligging binnen of buiten de bebouwde kom en of er wel of geen bebouwingsmogelijkheden gecreëerd worden

Het gemeentelijk te verkopen vastgoed wordt bij voorkeur verkocht via de inzet van een makelaar

Bij het vestigen van opstalrechten wordt een marktconforme retributie gevraagd

5.2 Benodigde weerstandscapaciteit en voorzieningen

5.2.1 Relatie met type grondbeleid en te behalen doelen

Weerstandscapaciteit is nodig om projecten, indien zich daarin risico’s manifesteren, niet meteen stil te hoeven leggen vanwege de financiële gevolgen van die risico’s. Het is dus een geldbedrag dat in feite “hard op de plank” ligt om die risico’s op te kunnen vangen. In de praktijk gaan alle gebiedsontwikkelingsprojecten gepaard met risico’s, het meest evidente risico daarbij is het marktrisico; het risico dat de grond niet wordt verkocht of tegen een lagere prijs moet worden verkocht dan waar oorspronkelijk rekening mee is gehouden. De kans dat alle geïnventariseerde risico’s in alle projecten zich gelijktijdig voordoen is echter 0; het zou zonde zijn budget te reserveren om al die risico’s op te kunnen vangen. Het is dus zaak een balans te vinden tussen het overmatig afdekken van risico’s en het ondermaats afdekken van risico’s. In het onderstaande wordt hiertoe de methode omschreven zoals wij die hanteren. De relatie met het type grondbeleid is dat die methode er bij minder risicovolle projecten in principe toe leidt dat ook een lager bedrag gereserveerd hoeft te worden. Bij een meer faciliterende en regisserende rol van de gemeente, zoals in hoofdstuk 3 omschreven, is de bedoeling minder risico te lopen. Dit neemt echter niet weg dat de methodiek om het bedrag te bepalen dan hetzelfde blijft.

5.2.2 Methodiek bepalen benodigde weerstandscapaciteit

Op het moment van schrijven van deze Nota Grondbeleid geldt als beleid nog dat om de benodigde weerstandscapaciteit te bepalen uitgangspunt hiervoor is dat 10% van de boekwaarde van de grondexploitaties wordt aangehouden. Dit beleid zal verlaten worden en voorsorterend daarop formuleert deze Nota Grondbeleid al de nieuwe richting.

Het bepalen van de benodigde weerstandscapaciteit voor de grondexploitaties vereist dat er inzicht is in de risico’s die met de projecten gepaard gaan. Een risico kan daarbij worden gedefinieerd als de kans dat een uitkomst in negatieve zin afwijkt van de verwachte uitkomst en het gevolg ervan. In de praktijk wordt, gezien deze definitie, een risico nogal eens als volgt gedefinieerd:

Risico = kans x gevolg

Dit betekent dat een risico in kwantitatieve zin de vermenigvuldiging is van de kans van optreden van het betreffende risico en het gevolg indien dit risico ook daadwerkelijk optreedt. Bijvoorbeeld, als de kans op het moeten verlagen van de grondprijzen met EUR 500.000 in een bepaald gebied 20% is, dan kan als risicobedrag dus EUR 100.000 worden opgenomen (20%*500.000).

Lopende projecten

Voor het bepalen van de benodigde weerstandscapaciteit voeren wij per project bij iedere actualisatieslag van de grondexploitatie een risicoanalyse uit. Daarbij zijn ieder geval de planeconoom en de projectleider betrokken. Ten behoeve van een gestructureerde analyse en weergave worden de geïnventariseerde risico’s in groepen ingedeeld. De groepen die daarbij gehanteerd worden zijn: Programma, Partijen, Financiën, Fysieke Omgeving en Fasering. Bijlage 6 presenteert een lijst van veel voorkomende risico’s binnen die groepen. LET OP: Die lijst moet niet als uitputtend worden beschouwd. Het geeft slechts een indicatie van veel voorkomende risico’s.

Per risico wordt vervolgens de kans van optreden ingeschat. Dit doen we in zogeheten kansgroepen. Deze zijn: 20%, 40% en 60%. Een kans hoger dan 60% betekent dat het risico eigenlijk direct in het resultaat verwerkt moet zijn. Dit doen wij dan ook bij dergelijk hoge kansen van optreden. Vervolgens wordt per ingeschat risico het financiële gevolg bepaald. Met de formule “risico = kans x gevolg” wordt vervolgens het risicobedrag bepaald. De optelling van al deze bedragen presenteert voor het specifieke project de benodigde weerstandscapaciteit.

Doordat de risico’s geïnventariseerd en benoemd zijn, is het ook mogelijk bij ieder risico de meest passende beheersmaatregel te benoemen. Dit wordt per risico gedaan. Die beheersmaatregel geeft aan hoe de kans op optreden zoveel mogelijk verkleind kan worden dan wel hoe meer zekerheid over die kans verkregen kan worden. Dit is van belang in relatie tot het risicomanagement.

Nu de grondexploitaties in ieder geval jaarlijks geactualiseerd worden, en als onderdeel daarvan ook de risicoinventarisaties, kan ook jaarlijks geïnventariseerd worden of beheersmaatregelen zijn uitgevoerd en wat daarvan het effect is geweest en of wellicht bijgestuurd moet worden. Dit is de cyclus van risicomanagement: Inventariseren, Benoemen beheersmaatregelen, Uitvoeren en Evalueren. In feite wordt dit, aan de hand van de hier genoemde methode om de benodigde weerstandscapaciteit te bepalen en ook beheersmaatregelen per risico te benoemen, een automatisch onderdeel van het actualiseren van grondexploitaties.

Nog Niet In Exploitatie Genomen Gronden (NNIEGG)

De commissie BBV doet in haar notitie “Notitie grondexploitatie (bijgesteld), februari 2012” een aantal stellige uitspraken die betrekking hebben op de omgang met zogeheten Nog Niet In Exploitatie Genomen Gronden. Dit betreft met name of aan dergelijke gronden vervaardigingskosten en rente mag worden toegerekend en wanneer voor dergelijke gronden een afboeking dient plaats te vinden. NNIEGG gronden zijn namelijk gronden die zijn aangekocht c.q. in bezit zijn met de verwachting dat daar in de toekomst een ontwikkeling plaats zal vinden, maar waarbij die verwachting nog niet geheel zeker is. Wij sluiten aan bij de in de notitie genoemde werkwijzen. Kort houden deze het volgende in:

  • Voor het activeren van kosten bij niet in exploitatie genomen gronden moet een reëel en stellig voornemen bestaan dat deze in de nabije toekomst zal worden bebouwd. Deze verwachting moet zijn gebaseerd op een raadsbesluit waarin inhoud wordt gegeven aan ambitie en planperiode. “Nabije toekomst” interpreteren wij daarbij als een periode van vijf jaar.

  • Het activeren van vervaardigingskosten op NNIEGG is aanvaardbaar, maar blijft beperkt tot het niveau van de huidige marktwaarde van de grond. Wanneer na een raadsbesluit meer duidelijkheid bestaat over nadere invulling van de toekomstige bouwlocatie en de daartoe te maken kosten, kan de verwachte marktwaarde in de toekomstige bestemming als toets worden gebruikt. Dit betekent concreet het volgende:

    • De boekwaarde kan nooit hoger zijn dan de verwachte marktwaarde

    • De ruimte voor activering wordt in eerste instantie bepaald door het verschil tussen de boekwaarde en de marktwaarde in de huidige bestemming

    • Bij bepaling van het verschil tussen boekwaarde en verwachte marktwaarde moet rekening worden gehouden met de overige nog te maken kosten in het verdere verloop van het transformatieproces naar de verwachte toekomstige bestemming.

    • Als de waardering het niveau van de marktwaarde al heeft bereikt en de marktwaarde daalt, dan wordt afgewaardeerd

    • Als duidelijk wordt dat de door de raad voorgenomen bestemming in het geheel niet of slechts gedeeltelijk zal worden gerealiseerd en daardoor een lagere verwachte marktwaarde ontstaat, dan wordt afgewaardeerd.

Het bovenstaande betekent dat als de marktwaarde wordt overschreden (afhankelijk van de situatie de huidige of verwachte marktwaarde) er afgewaardeerd wordt. Wordt de marktwaarde niet overschreden dan geldt in feite een min of meer reguliere risicoanalyse. Daarbij kan als risicoreserve het verschil worden aangehouden tussen de boekwaarde en marktwaarde in de huidige situatie.

Tabel 5.3 Uitgangspunten bepalen benodigde weerstandscapaciteit

Uitgangspunten

Voor ieder project vindt bij de actualisatieslagen van de grondexploitatie ook een risicoanalyse plaats

Risico worden daarbij ingedeeld naar de groepen: Programma, Financiën, Partijen, Fysieke Omgeving en Fasering

Voor ieder risico wordt de kans van optreden ingeschat. Deze kan 20%, 40% of 60% zijn. Risico’s met een kans boven 60% worden verwerkt in de grondexploitatie

Bij de geïnventariseerde risico’s worden ook de meest passende beheersmaatregelen benoemd

De benodigde weerstandscapaciteit per lopend project wordt bepaald door per risico het risicobedrag te kwantificeren aan de hand van de formule “risico = kans x gevolg” en de uitkomsten per risico bij elkaar op te tellen. Daarbij worden ook risico’s samenhangend met nog niet in exploitatie genomen gronden opgenomen

Voor NNIEGG geldt dat als de marktwaarde wordt overschreden (afhankelijk van de situatie de huidige of verwachte marktwaarde) er afgewaardeerd wordt. Wordt de marktwaarde niet overschreden dan geldt in feite een min of meer reguliere risicoanalyse. Daarbij kan als risicoreserve het verschil worden aangehouden tussen de boekwaarde en marktwaarde in de huidige situatie.

5.2.3 Weerstandsvermogen

In voorgaande paragraaf is vastgelegd hoe wij de benodigde weerstandscapaciteit bepalen samenhangend met de grondexploitaties. Om te beoordelen of er voldoende weerstandscapaciteit is, dient vervolgens het weerstandsvermogen bepaald te worden. Dit betekent dat een vergelijking gemaakt dient te worden tussen de benodigde en beschikbare weerstandscapaciteit. Hiertoe hanteren wij onderstaande formule:

Weerstandsvermogen = Beschikbare weerstandscapaciteit/Benodigde weerstandscapaciteit

Ligt deze breuk boven de 1 dan kan geconcludeerd worden dat er voldoende weerstandscapaciteit is. Ligt de breuk onder de 1 dan kan geconcludeerd worden dat er in feite te weinig weerstandscapaciteit beschikbaar is.

Om niet al te grote jaarlijkse schommelingen te hebben in overtollige weerstandscapaciteit of behoeften aan extra weerstandscapaciteit is onze bedoeling deze breuk in ieder geval tussen 1,0 en 1,4 te hebben liggen. Boven de 1,4 kan het meerdere vrij besteed worden, onder de 1,0 is extra weerstandscapaciteit noodzakelijk.

Tabel 5.4 Uitgangspunten weerstandsvermogen

Uitgangspunten

Het weerstandsvermogen wordt bepaald door: weerstandsvermogen = Beschikbare weerstandscapaciteit/Benodigde weerstandscapaciteit

Deze breuk moet tussen 1,0 en 1,4 liggen. Boven de 1,4 kan het meerdere vrij besteed worden, onder 1,0 is extra weerstandscapaciteit noodzakelijk

5.2.4 Voorzieningen

Naast het aanhouden van een weerstandscapaciteit vereist het BBV ook dat voor projecten met een voorzien negatief resultaat een voorziening wordt getroffen ter hoogte van dit negatieve bedrag. Dit is dus een bedrag dat losstaat van het budget voor weerstandscapaciteit. Wij houden een dergelijke voorziening aan en doen dit op eindwaarde.

Tabel 5.5 Uitgangspunt voorziening

Uitgangspunt

Voor negatieve grondexploitaties wordt een voorziening getroffen ter hoogte van het negatieve resultaat. Dit wordt gedaan op eindwaarde

Onderstaand schema laat de relatie tussen de hiervoor besproken onderdelen zien.

Figuur 5.1 Relatie financiële onderdelen

afbeelding binnen de regeling

5.3 Tussentijdse winstname

5.3.1 Relatie met type grondbeleid en te behalen doelen

Een directe relatie tussen tussentijds winstnemen en te behalen doelen dan wel het type grondbeleid is niet direct te geven. Van sommige lopende of nieuwe projecten kan met een bepaalde zekerheid tussentijds (voor afronding van het project) al worden onderbouwd dat het betreffende project winstgevend zal worden afgesloten. In een aantal van die gevallen kan tussentijds een deel van die winst al worden genomen.

5.3.2 Methode tussentijds winstnemen

Winst nemen op meerjarige grondexploitaties wordt beheerst door het voorzichtigheidsbeginsel. Voor voorziene verliezen worden, als in het bovenstaande aangegeven, direct voorzieningen getroffen. Positieve resultaten, ofwel winsten, worden echter pas in de jaarrekening verwerkt als zij met voldoende zekerheid vaststaan en dus zijn gerealiseerd. Het voorzichtigheidsbeginsel leidt ertoe dat realisatie van winst moet worden uitgesteld totdat daarover voldoende zekerheid bestaat. Dit betekent niet dat pas winst moet worden genomen bij het afsluiten van de grondexploitatie. In sommige situaties is er voldoende zekerheid om winst te nemen. Conform het zogeheten realisatiebeginsel is er dan ook alle reden om dat te doen. De vraag die resteert is wanneer met voldoende zekerheid tussentijds winst kan worden genomen. Dit kan in afnemende mate van zekerheid in de volgende situaties:

  • Alle kosten van een grondexploitatie zijn reeds geheel gedekt door gerealiseerde verkopen en elke verdere verkoop is dus pure winst. Let wel op eventuele rentekosten.

  • Een variant hierop is dat bijna alle kosten zijn gemaakt en ook behoedzaam geraamde nog te maken laatste kosten geheel zijn gedekt door de gerealiseerde verkopen

  • De gerealiseerde verkopen overtreffen de gemaakte kosten en de behoedzaam geraamde nog te verkrijgen verkoopopbrengsten zijn aanmerkelijk hoger dan de behoedzaam geraamde nog te maken laatste kosten.

Tabel 5.6 Uitgangspunt tussentijdse winstname

Uitgangspunt

In onderstaande situaties kan tussentijds winst worden genomen:

  • Alle kosten van een grondexploitatie zijn reeds geheel gedekt door gerealiseerde verkopen en elke verdere verkoop is dus pure winst. Let wel op eventuele rentekosten.

  • Een variant hierop is dat bijna alle kosten zijn gemaakt en ook behoedzaam geraamde nog te maken laatste kosten geheel zijn gedekt door de gerealiseerde verkopen

  • De gerealiseerde verkopen overtreffen de gemaakte kosten en de behoedzaam geraamde nog te verkrijgen verkoopopbrengsten zijn aanmerkelijk hoger dan de behoedzaam geraamde nog te maken laatste kosten.

5.4 Bankgaranties

In het kader van gebiedsontwikkeling zal de gemeente in overeenkomsten waarbij partijen financiële verplichtingen jegens de gemeente aangaan altijd om een bankgarantie verzoeken. Goed voorbeeld daarbij is waar een particulier voor eigen rekening en risico het openbaar gebied aanlegt. Door de bankgarantie kan de gemeente, bij een eventueel faillissement van de particuliere partij het bouw- en woonrijp maken van het gebied toch afronden.

Daarnaast wordt een bankgarantie gevraagd voor kostenbijdragen die particuliere partijen aan de gemeente moeten doen. Deze bijdrage dient verzekerd te zijn en dit gebeurt middels een bankgarantie.

De gemeente zal geen genoegen nemen met een concerngarantie dan wel het vestigen van een hypotheekrecht. Indien genoegen zou worden genomen met een concerngarantie dan moet de financiële betrouwbaarheid van het concern dat de garantie stelt beoordeeld worden. Dat is vaak een lastige aangelegenheid. Bovendien kan de vraag worden gesteld of de zekerheid die een concern biedt gelijk kan worden gesteld aan de zekerheid die een bank biedt. Ook garantie in de vorm van het vestigen van een hypotheekrecht is onzeker. De rangorde is van groot belang. Een recht van tweede hypotheek geeft ook een tweederangsrecht op een executieopbrengst bijvoorbeeld. Deze executieopbrengst is bovendien weer sterk afhankelijk van de markt en daarmee de waarde van het onderpand.

Tabel 5.7 Uitgangspunt bankgarantie

Uitgangspunt

De gemeente eist een bankgarantie in overeenkomsten over gebiedsontwikkeling waarbij de contractspartner financiële verplichtingen jegens de gemeente heeft

Een concerngarantie of het vestigen van een hypotheekrecht is niet afdoende

5.5 Rentebeleid

De praktijk van de laatste jaren bij de grondexploitaties is dat er naar de toekomst toe voor rente wordt gerekend met een percentage van 5%. Dit hangt samen met het omslagpercentage dat er in de gemeente wordt gehanteerd. Het percentage is echter, gezien werkelijke marktrentepercentages, aan de hoge kant. Het gevolg is dat de rente-invloed op dit moment een overwegend negatieve invloed heeft op het saldo van de grondexploitaties. ACTIE: Onderzoeken of het omslagpercentage naar beneden kan worden bijgesteld.

5.6 2nd opinions en kosten- en opbrengstenstijgingen

In het kader van de op te stellen grondexploitaties leggen we in het onderstaande nog enkele van belang zijnde uitgangspunten vast.

Onderbouwing percentages kosten- en opbrengstenstijgingen

De op te nemen percentages kosten- en opbrengstenstijgingen in de grondexploitaties onderbouwen wij aan de hand van onder andere de daartoe beschikbare indexreeksen die beschikbaar zijn via het CBS. Nu het CBS deze prognoses niet meer publiceert, wordt gebruik gemaakt van de jaarlijkse prognoses die Metrum maakt.

2nd opinion voor belangrijkste projecten

In de praktijk zijn er grondexploitaties met een grote en minder grote impact op de gemeentelijke financiën. In de regel gaat dit ook gepaard met grote en minder grote risico’s in de betreffende projecten. Beleid is dat wij voor de meest belangrijke projecten altijd een 2nd opinion laten uitvoeren op de door ons opgestelde grondexploitatie. In het kader van het concreet maken van wat wij verstaan onder “meest belangrijke projecten” is het goed enkele voorbeelden te noemen. In de huidige lijst met grondexploitaties betreft dit:

  • Houtakker II

  • Bergerden

Tabel 5.8 Uitgangspunten 2nd opinion en kosten- en opbrengstenstijgingen

Uitgangspunten

Onderbouwing percentages kosten- en opbrengstenstijging aan de hand van cijfers CBS en Metrum

2nd opinions op meest belangrijke grondexploitaties

5.7 Informatievoorziening grondexploitaties

In het kader van de informatievoorziening over de grondexploitaties gelden in ieder geval onderstaande uitgangspunten:

  • Jaarlijks worden de grondexploitaties twee keer herzien. Eén keer ten behoeve van de jaarrekening en één keer ten behoeve van de begroting. Hierbij worden in ieder geval verschillen toegelicht, worden de risicoanalyses geactualiseerd aan de hand van de risicokaarten, wordt geanalyseerd in hoeverre beheersmaatregelen zijn toegepast en worden de geactualiseerde resultaten gepresenteerd.

  • Niet alleen wordt per grondexploitatie gerapporteerd. Om snel inzicht te krijgen op totaalniveau worden ook onderstaande elementen gepresenteerd:

    • Optelling boekwaarde kosten van alle grondexploitaties

    • Optelling boekwaarde opbrengsten van alle grondexploitaties

    • Optelling cashflows kosten en opbrengsten van alle grondexploitaties

    • Optelling en visualisering in tabelvorm van alle opgenomen programma’s inclusief fasering van alle grondexploitaties

Voordeel van de rapportage op totaalniveau als benoemd in het tweede punt is dat er snel op totaalniveau inzicht is in de verhouding gemaakte en nog te maken kosten en opbrengsten op totaalniveau en hoe reëel de afzetverwachting van de opgenomen programma’s op totaalniveau is. Hierdoor kan snel inzicht worden verkregen in het risicoprofiel van de grondexploitaties op totaalniveau en kunnen daarover gericht vragen worden gesteld.

Tabel 5.9 Uitgangspunten informatievoorziening grondexploitaties

Uitgangspunten

Jaarlijks worden de grondexploitaties tweemaal herzien. Hierbij worden in ieder geval verschillen toegelicht, worden de risicoanalyses geactualiseerd aan de hand van de risicokaarten, wordt geanalyseerd in hoeverre beheersmaatregelen zijn toegepast en worden de geactualiseerde resultaten gepresenteerd

Niet alleen wordt per grondexploitatie gerapporteerd. Om snel inzicht te krijgen op totaalniveau worden ook onderstaande elementen gepresenteerd:

  • Optelling boekwaarde kosten van alle grondexploitaties

  • Optelling boekwaarde opbrengsten van alle grondexploitaties

  • Optelling cashflows kosten en opbrengsten van alle grondexploitaties

  • Optelling en visualisering in tabelvorm van alle opgenomen programma’s inclusief fasering van alle grondexploitaties

6 Samenvatting

6.1 Aanleiding, definitie en openbaarheid

Met deze Nota Grondbeleid wenst de gemeente Lingewaard haar beleid en visie ten aanzien van de ontwikkeling van grond, op eenduidige wijze vast te leggen, rekening houdend met de kaders en mogelijkheden zoals die geboden worden door bestaande wet en regelgeving en vastgesteld gemeentelijk beleid op overige beleidsvelden.

Er zijn meerdere aanleidingen te onderkennen voor het opstellen van deze nota. Onderstaande tabel presenteert deze.

Tabel 6.1 Aanleidingen opstellen Nota Grondbeleid 2013

Aanleidingen

Onderzoek rekenkamercommissie

Vorige Nota Grondbeleid is uit 2007

Aan papier toevertrouwen van gebruikelijke werkwijzen en gemeentelijke kennis en kunde

Marktontwikkelingen

Nieuwe ontwikkelingen binnen het grondbeleid (wetgeving, andere methoden)

In deze Nota Grondbeleid wordt onder grondbeleid verstaan:

Grondbeleid is een doelgerichte overheidsinterventie in de grondmarkt. Door in de grondmarkt te interveniëren kan de overheid het bereiken van haar eigen doelstellingen veilig stellen.

Deze Nota Grondbeleid is openbaar en wordt na vier jaar geëvalueerd tenzij daartoe eerder een noodzaak is.

Bijlage 3 presenteert een definitielijst van de meest belangrijke termen.

6.2 Instrumenteel beleid en doelen grondbeleid

Grondbeleid is instrumenteel en operationeel van karakter. Het doel van grondbeleid is kort gezegd het zo efficiënt mogelijk bijdragen aan het behalen van doelen uit andere beleidsvelden. Die volgen bijvoorbeeld uit de doelenbomen die zijn opgesteld ten behoeve van de programmabegroting. Met name onderstaande programma’s zijn daarbij van belang:

  • 3 Bereikbaarheid en mobiliteit

  • 4 Bedrijvigheid

  • 5 Centrum, stad en dorp

  • 6 Landschap

  • 7 Wonen

  • 8 Klimaat & Duurzaamheid

Meer concreet volgen doelen voor het grondbeleid uit onder meer de gemeentelijke structuurvisie en sociale visie.

Uiteraard kunnen ook uit opgestelde visies binnen andere beleidssectoren doelen volgen waaraan het grondbeleid kan bijdragen deze te behalen. Belangrijk te onderkennen is dat het van belang is hierover in een vroeg stadium met elkaar in overleg te gaan zodat reeds dan de juiste dwarsverbanden gelegd kunnen worden tussen de doelen per beleidsveld en hoe het grondbeleid daaraan kan bijdragen.

6.3 Type grondbeleid en inputfactoren

De gemeente heeft in algemene zin een voorkeur voor het voeren van een faciliterend grondbeleid, zal een regisserende rol aannemen indien dit in de gegeven omstandigheden wenselijk is en zal kiezen voor een actieve vorm van grondbeleid indien dat noodzakelijk is. Kort gezegd volgt deze route uit ons beeld over de rol van de overheid bij gebiedsontwikkeling. Die hoeft niet te zijn dat de gemeente vooraf en risicodragend zelfstandig plannen ontwikkelt waarna zij deze ook uitvoert. De gemeente stelt kaders en nodigt marktpartijen uit om goede voorstellen in te dienen die passen in deze kaders. Een faciliterende rol is dan voldoende. Een regisserende rol kan nodig zijn om partijen over de streep te trekken, te stimuleren of bij elkaar te brengen.

De algemene voorkeursroute betekent niet dat afwijken daarvan niet mogelijk is. Dit zal, alsdan, verantwoord moeten worden aan de hand van een aantal inputfactoren. Deze zijn:

  • (Maatschappelijk) belang van de ontwikkeling voor Lingewaard

  • Mate waarin marktpartijen de ontwikkeling zelf ter hand willen nemen

  • Eigendomssituatie

  • Inschatting risicoprofiel en winstverwachting

  • Aanwezigheid financiële middelen

  • Beschikbaarheid capaciteit, kennis en kunde

Onderstaand stroomschema geeft een weergave.

afbeelding binnen de regeling

Onderstaande tabel spitst de algemene voorkeursroute toe op verschillende type ontwikkelingen binnen de gemeente.

Tabel 6.2 Uitgangspunten gemeentelijke voorkeur type grondbeleid bij typen ontwikkelingen

Voorkeursroute

Geen inzet van actief, regisserend en faciliterend grondbeleid ten behoeve van de ontwikkeling van nieuwe bedrijventerreinen

Geen inzet van actief, regisserend en faciliterend grondbeleid ten behoeve van de ontwikkeling van nieuwe grootschalige woningbouwlocaties

Geen inzet van actief, regisserend en faciliterend grondbeleid ten behoeve van de ontwikkeling van nieuwe kantorenlocaties en PDV

Inzet van regisserend en faciliterend grondbeleid bij de herstructurering en transformatie van bedrijventerreinen

Mogelijk actieve inzet bij de realisatie van landschap c.q. de ontwikkeling van het buitengebied

6.4 Juridisch instrumentarium

6.4.1 Verwerving

Onderstaande tabel vat de uitgangspunten samen op het gebied van de verwerving van grond en vastgoed.

Tabel 6.3 Verwachting verwerving

Verwachting

Gezien de vastgelegde voorkeursroute voor faciliterend, regisserend, actief grondbeleid en de meer gespecificeerde verwachting per type ontwikkeling en één van de doelen in de structuurvisie is de verwachting dat de komende periode relatief weinig aankopen worden gedaan. Kanttekening die hierbij geplaatst kan worden zijn mogelijk noodzakelijke verwervingen om onze ambities waar te kunnen op het vlak van landschapsontwikkeling

De instrumenten die wij inzetten bij eventuele verwervingen zijn samengevat in onderstaand schema.

Tabel 6.4 Uitgangspunten verwerving

Uitgangspunten

Indien de gemeente gronden wenst te verwerven is het uitgangspunt minnelijke verwerving

Inzet van Wvg indien nodig en nuttig

Inzet onteigening indien noodzakelijk

Overige uitgangspunten in het kader van verwerving zijn samengevat in onderstaande tabel.

Tabel 6.5 Uitgangspunten bij verwerving

Uitgangspunten

Er wordt geen substantieel strategisch aankoopbudget vrijgemaakt

Wel wordt een budget van EUR 25.000 vrijgemaakt voor relatief kleine aankopen waarbij het met name gaat om de kosten van overdracht en levering

Een eventuele wens tot verwerving buiten de genoemde kleine aankopen om gaat gepaard met een goede onderbouwing waarbij ingegaan wordt op de inputfactoren als genoemd in paragraaf 3.2

Ten behoeve van de verwerving wordt de waarde getaxeerd. Uitgangspunt is aankoop tegen die waarde

6.4.2 Beheer

Ten aanzien van tijdelijk beheer van onroerende zaken binnen de gemeente gelden onderstaande uitgangspunten.

Tabel 6.6 Uitgangspunten tijdelijk beheer

Uitgangspunten

Afhankelijk van de situatie wordt voor tijdelijk beheer gebruik gemaakt van het sluiten van ingebruikgevingsovereenkomsten, bruikleenovereenkomsten, tijdelijke verhuur of tijdelijke pacht

Het tijdig beschikbaar komen van de objecten op het moment dat deze nodig zijn, staat daarbij centraal

Verder zullen wij de komende jaren actief inzetten op de verkoop van vastgoedobjecten als opgenomen in het “Beleidsplan onderhoud en instandhouding gebouwen 2012”. Deze verkoop zal plaatsvinden via de inzet van een makelaar.

Tot slot geldt dat wij op bedrijventerreinen niet actief parkmanagement zullen invoeren en dat wij de komende jaren actief willen inzetten op de handhaving van onrechtmatig in gebruik genomen gemeentegrond. Daarbij gelden onderstaande uitgangspunten.

Tabel 6.7 Uitgangspunten onrechtmatig grondgebruik

Uitgangspunten

De gemeente zal de komende periode actief handhaven op onrechtmatig in gebruik genomen grond

Uitgangspunt is verkoop van de betreffende grond

In de “Beleidsregels uitgifte reststroken gemeente Lingewaard” is aangegeven wanneer verkoop niet mogelijk is

Is verkoop niet mogelijk dan kan onder voorwaarden een onderhoudsovereenkomst worden gesloten dan wel zal gehandhaafd worden

Uitgangspunt is handhaving via de bestuursrechtelijke weg. Indien dit niet mogelijk is zal handhaving plaatsvinden via de privaatrechtelijke weg

Het sluiten van huurovereenkomsten voor reststroken is niet mogelijk

6.4.3 Uitgifte

Bij de uitgifte van onroerende zaken gaan wij uit van onderstaande instrumenten.

Tabel 6.8 Uitgangspunten uitgifte

Uitgangspunten

In de meeste gevallen is verkoop van onroerende zaken het uitgangspunt

Uitgifte van gronden in erfpacht komt binnen de gemeente niet veelvuldig voor, maar kan ingezet worden indien dit de uitgifte van grond kan stimuleren

Uitgifte van grond in mandeligheid is een mogelijkheid

In sommige gevallen dienen bij de uitgifte van grond gelijktijdig erfdienstbaarheden of opstalrechten gevestigd te worden. Specifiek is dit het geval bij gronduitgifte voor de opstal van telecomapparatuur. Hierbij geldt een marktconforme retributie

De gemeente kan gronden in optie geven. Na een periode van drie maanden geldt een optievergoeding van 5% van de koopsom

Bij de wijze van uitgifte gelden onderstaande uitgangspunten.

Tabel 6.9 Uitgangspunten wijze van uitgifte

Uitgangspunten

Voor de uitgifte van grond geldt dat de grond wordt uitgegeven aan wie het eerst interesse toont

Bij een grote vraag naar grond voor bedrijventerreinen geldt een gemeentelijke voorkeur voor de uitgifte van de grond aan bedrijven met een lokale binding

Bij de verkoop van gemeentelijke vastgoedobjecten geldt dat dit zal plaatsvinden via de inzet van een makelaar

Er geldt bovendien een aantal specifieke uitgiftevoorwaarden. Dit zijn:

Tabel 6.10 Uitgangspunten uitgiftevoorwaarden

Uitgangspunten

Bij de uitgifte van grond dienen wij ons te houden aan het Regionaal Programma Bedrijventerreinen. Kanttekening die daarbij geplaatst moet worden is het adviesrapport dat verschenen is waarin geadviseerd wordt hier minder strikt mee om te gaan zodat het aanbod beter aansluit bij de vraag uit de markt

Bij uitgifte van grond voor woningbouw buiten de contour dient 90% in de sociale sector gerealiseerd te worden

Bij uitgifte van grond voor woningbouw binnen de contour dient 50% in de sociale sector gerealiseerd te worden

Indien noodzakelijk stelt de gemeente hiertoe een zogeheten “Doelgroepenverordening” op

De gemeente houdt zich ten aanzien van duurzaamheidseisen aan de afspraken als vastgelegd in “Het Groene Akkoord: De nieuwe uitdaging in duurzaam bouwen”

6.4.4 Samenwerking

Bij de ontwikkeling van gebieden kan het nodig zijn samen te werken met andere partijen. De belangrijkste uitgangspunten op dit vlak zijn weergegeven in onderstaande tabel.

Tabel 6.11 Uitgangspunten samenwerking

Uitgangspunten

In relatie tot de voorkeur voor het voeren van een faciliterend grondbeleid dan wel een vorm van regisserend grondbeleid is de verwachting dat voor nieuwe ontwikkelingen , als die al aan de orde zijn, het initiatief en risico vooral ligt bij private partijen. Een afsprakenkader wordt wel gemaakt, maar van “echte” samenwerking is dan geen sprake

Voor bestaande ontwikkelingen staat de gemeente open voor vormen van samenwerking die de ontwikkeling van het betreffende gebied kunnen bevorderen

Indien toch wordt samengewerkt wordt afhankelijk van de kenmerken van de ontwikkeling een keuze gemaakt uit een bouwclaimovereenkomst, concessieovereenkomst, samenwerkingsovereenkomst of joint venture

6.4.5 Kostenverhaal en fondsvorming

Ten aanzien van het kostenverhaal gelden onderstaande uitgangspunten.

Tabel 6.12 Uitgangspunten mogelijkheden kostenverhaal

Uitgangspunten

De gemeente wenst de te maken kosten bij gebiedsontwikkeling altijd te verhalen

De gemeente heeft daarbij, indien zij niet zelf eigenaar is van de gronden, een voorkeur voor het aangaan van een anterieure overeenkomst

De kostenbijdrage zal verzekerd moeten zijn door middel van een bankgarantie

De kostenbijdrage zal bovendien minimaal het niveau moeten hebben van de kosten die te verhalen zijn op wettelijke basis

Lukt het sluiten van een reële overeenkomst niet, dan zal de gemeente overgaan tot het vaststellen van een exploitatieplan

Het sluiten van een posterieure overeenkomst is mogelijk. Deze zal dan voldoen aan het dan reeds vastgestelde exploitatieplan

De structuurvisie omschrijft de ruimtelijke ontwikkelingen waaraan een bijdrage dient te worden gedaan door locaties die eveneens in de structuurvisie zijn benoemd

Als onderdeel van de bijdrage aan ruimtelijke ontwikkelingen geldt voor ontwikkelingen in het buitengebied een bijdrage aan het Landschapsfonds Lingewaard

De kwantitatieve uitwerking van bovengenoemde fondsen is vastgelegd in de Nota Ruimtelijke Ontwikkelingen Gemeente Lingewaard 2013

6.5 Financieel

6.5.1 Grondprijzen

Met betrekking tot gemeentelijke grondprijzen gelden onderstaande uitgangspunten.

Tabel 6.13 Uitgangspunten marktconforme grondprijzen en grondprijsmethoden

Uitgangspunt

De gemeente hanteert marktconforme grondprijzen

Concrete prijzen worden, indien mogelijk, jaarlijks vastgesteld in een separate notitie

Voor betaalbare woningbouw in de huursector gelden vaste kavelprijzen gedifferentieerd naar appartementen en grondgebonden woningen

Voor de projectmatige realisatie van woningen gelden residuele grondprijzen waarbij ook de resulterende grondquote wordt geanalyseerd

Voor vrije kavels gelden marktconforme grondprijzen per m² grond. Deze worden comparatief bepaald en indien nodig wordt een taxatie opgesteld.

Voor kantoren en detailhandelvoorzieningen gelden marktconforme grondprijzen per m² BVO waartoe een taxatie wordt opgesteld

Voor maatschappelijke voorzieningen geldt een marktconforme grondprijs per m² grondoppervlak

Voor de prijs van reststroken wordt onderscheid gemaakt naar de ligging van de strook ten opzichte van het vastgoed, de ligging binnen of buiten de bebouwde kom en of er wel of geen bebouwingsmogelijkheden gecreëerd worden

Het gemeentelijk te verkopen vastgoed wordt bij voorkeur verkocht via de inzet van een makelaar

Bij het vestigen van opstalrechten wordt een marktconforme retributie gevraagd

6.5.2 Weerstandsvermogen

Om de benodigde weerstandscapaciteit voor de grondexploitaties te bepalen, wordt onderstaande route gevolgd.

Tabel 6.14 Uitgangspunten bepalen benodigde weerstandscapaciteit

Uitgangspunten

Voor ieder project vindt bij de actualisatieslagen van de grondexploitatie ook een risicoanalyse plaats

Risico’s worden daarbij ingedeeld naar de groepen: Programma, Financiën, Partijen, Fysieke Omgeving en Fasering

Voor ieder risico wordt de kans van optreden ingeschat. Deze kan 20%, 40% of 60% zijn. Risico’s met een kans boven 60% worden verwerkt in de grondexploitatie

Bij de geïnventariseerde risico’s worden ook de meest passende beheersmaatregelen benoemd

De benodigde weerstandscapaciteit per lopend project wordt bepaald door per risico het risicobedrag te kwantificeren aan de hand van de formule “risico = kans x gevolg” en de uitkomsten per risico bij elkaar op te tellen. Daarbij worden ook risico’s samenhangend met nog niet in exploitatie genomen gronden opgenomen

Voor NNIEGG geldt dat als de marktwaarde wordt overschreden (afhankelijk van de situatie de huidige of verwachte marktwaarde) er afgewaardeerd wordt. Wordt de marktwaarde niet overschreden dan geldt in feite een min of meer reguliere risicoanalyse. Daarbij kan als risicoreserve het verschil worden aangehouden tussen de boekwaarde en marktwaarde in de huidige situatie.

Vervolgens dient nog het weerstandsvermogen bepaald te worden. Daarbij geldt onderstaande route.

Tabel 6.15 Uitgangspunten weerstandsvermogen

Uitgangspunten

Het weerstandsvermogen wordt bepaald door: weerstandsvermogen = Beschikbare weerstandscapaciteit/Benodigde weerstandscapaciteit

Deze breuk moet tussen 1,0 en 1,4 liggen. Boven de 1,4 kan het meerdere vrij besteed worden, onder 1,0 is extra weerstandscapaciteit noodzakelijk

Daarnaast dient de gemeente voorzieningen aan te houden voor negatieve grondexploitaties. Dit wordt gedaan op eindwaarde.

6.5.3 Tussentijds winstnemen

De gemeente kan bij projecten, indien daartoe voldoende zekerheid bestaat, tussentijds winstnemen. Daarbij gelden onderstaande uitgangspunten.

Tabel 6.16 Uitgangspunt tussentijdse winstname

Uitgangspunt

In onderstaande situaties kan tussentijds winst worden genomen:

  • Alle kosten van een grondexploitatie zijn reeds geheel gedekt door gerealiseerde verkopen en elke verdere verkoop is dus pure winst. Let wel op eventuele rentekosten.

  • Een variant hierop is dat bijna alle kosten zijn gemaakt en ook behoedzaam geraamde nog te maken laatste kosten geheel zijn gedekt door de gerealiseerde verkopen

  • De gerealiseerde verkopen overtreffen de gemaakte kosten en de behoedzaam geraamde nog te verkrijgen verkoopopbrengsten zijn aanmerkelijk hoger dan de behoedzaam geraamde nog te maken laatste kosten.

6.5.4 Informatievoorziening grondexploitaties

Voor de belangrijkste projecten zullen altijd 2nd opinions uitgevoerd worden. Voorbeelden van complexe projecten zijn:

  • Houtakker II

  • Bergerden

Overige uitgangspunten met betrekking tot de informatievoorzieningen over de grondexploitaties zijn weergegeven in onderstaande tabel.

Tabel 6.17 Uitgangspunten informatievoorziening grondexploitaties

Uitgangspunten

Jaarlijks worden de grondexploitaties tweemaal herzien. Hierbij worden in ieder geval verschillen toegelicht, worden de risicoanalyses geactualiseerd aan de hand van de risicokaarten, wordt geanalyseerd in hoeverre beheersmaatregelen zijn toegepast en worden de geactualiseerde resultaten gepresenteerd

Niet alleen wordt per grondexploitatie gerapporteerd. Om snel inzicht te krijgen op totaalniveau worden ook onderstaande elementen gepresenteerd:

  • Optelling boekwaarde kosten van alle grondexploitaties

  • Optelling boekwaarde opbrengsten van alle grondexploitaties

  • Optelling cashflows kosten en opbrengsten van alle grondexploitaties

  • Optelling en visualisering in tabelvorm van alle opgenomen programma’s inclusief fasering van alle grondexploitaties

Ondertekening

Aldus vastgesteld in zijn openbare vergadering van 31 oktober 2013.

De raad voornoemd,

de griffier,

Th.G.L. Greep

de voorzitter,

M.H.F. Schuurmans-Wijdeven

Bijlage 1 Lijst samenhangend beleid

Beleidsplan onderhoud en instandhouding gebouwen 2012

okt-12

Beleidsregels uitgifte reststroken Gemeente Lingewaard

jun-04

Bestuursovereenkomst Verstedelijking en Mobiliteit, Subregio: Midden

 

Financiële verordening gemeente Lingewaard

apr-07

Gemeente Lingewaard, Collegeprogramma 2012-2014

okt-12

Gemeente Lingewaard, Managementletter, Uitkomsten nulmeting 2011, Ernst & Young

nov-11

Gemeentelijk Mobiliteitsplan Lingewaard

okt-09

Grondbeleid, Onderzoek van de Rekenkamercommissie Lingewaard

apr-11

Het gebruik van gemeentegrond door burgers

 

Het Groene Akkoord: De nieuwe uitdaging in duurzaam bouwen

feb-13

Het juiste bedrijf op de juiste plaats, Segmenterings- c.q. clusteringnotitie

jan-04

Inkoop- en aanbestedingsprocedure 2008, gemeente Lingewaard

feb-08

Jaarverslag 2011

2012

Kadernotitie Duurzaamheid 2012-2015

dec-11

Lingewaard werkt! Strategisch arbeidsmarktbeleid 2012-2015

apr-12

Lingewaardse woningbouwopgave 2010-2020

apr-09

LOP Lingewaard, Achtergronddocument

okt-05

LOP Lingewaard, plandeel

okt-05

Nota Risicomanagement en Weerstandsvermogen Gemeente Lingewaard

mrt-08

Nota Wonen 2007-2010, Dorps wonen in een stedelijke regio

mei-07

Ondernemen bij de Linge: het investeren waard, economisch beleidsplan Gemeente Lingewaard

nov-06

Prestatieafspraken 2012-2015, Gemeente Lingewaard en Waardwonen

jun-12

Prestatieafspraken 2012-2015, Gemeente Lingewaard en Woonstichting Gendt

jun-12

Propgrammabegroting 2013

sep-12

Raadsprogramma 2012-2014

sep-12

Regionaal Programma Bedrijventerreinen Stadsregio Arnhem Nijmegen

dec-11

Sociale visie Lingewaard 2022, Iedereen doet mee en iedereen doet ertoe

mei-12

Structuurvisie gemeente Lingewaard 2012-2022

2012

Toepassing regionaal beleid voor functiewijziging in het buitengebied

 

Vaststelling gronduitgifteprijzen gemeente Lingewaard

mei-12

Bijlage 2 Rolverdeling college van burgemeester en wethouders en gemeenteraad bij verschillende onderdelen van het grondbeleid

Onderdeel

Gemeenteraad

College van B&W

Ambtelijke organisatie

Grondbeleid

Vaststellen Nota Grondbeleid

Uitvoeren grondbeleid op basis van vastgestelde kaders in de Nota Grondbeleid.

 

Grondexploitatie

Vaststellen grondexploitatieberekeningen

Jaarlijks actualiseren van grondexploitatieberekeningen

Openen grondexploitatiecomplex

Verwerving

 

Opstellen verwervingsplan

 

Nemen onteigeningsbesluit

 

Besluit tot vestigen voorkeursrecht op basis van de Wvg

 

Verwervingen vanaf EUR 25.000

Verwervingen tot EUR 25.000 jaarlijks

Beheer

 

Sluiten overeenkomsten tbv tijdelijk beheer

 

Bouw- en woonrijp maken

Vaststellen aanbestedingsbeleid

Aanbesteding van werken en diensten

 

Uitgifte

Vaststellen algemene uitgiftevoorwaarden

Vaststellen (éénmalige) bijzondere voorwaarden voor specifieke en/of incidentele situaties

 
 

Vaststellen uitgifteplan bouwkavels particulieren

 

Uitgifte complexbouw

Vaststellen doelgroepenverordening

Vaststellen kaveluitgiftebeleid

Vaststellen beleid uitgifte reststroken

Uitvoering beleid uitgifte reststroken op basis van vastgestelde kaders

Samenwerking

Vaststellen kaders wijze van ontwikkeling per type ontwikkeling in Nota Grondbeleid (faciliterend, regisserend, actief)

Uitvoering ontwikkelingen conform vastgestelde kaders in Nota Grondbeleid

 

Besluit tot oprichting of deelneming aan privaatrechtelijke rechtspersoon of GEM

Besluit aangaan overeenkomst in het kader van samenwerking op basis van de kaders uit de Nota Grondbeleid (inputcriteria)

Kostenverhaal

Exploitatieplan en bestemmingsplan gelijktijdig vaststellen

Aangaan anterieure en posterieure overeenkomsten op basis van kader Nota Grondbeleid (eventueel gehoord hebbende de gemeenteraad)

 

Grondprijzen

Vaststellen beleidsnotitie Gronduitgifteprijzen gemeente Lingewaard

Uitgifte grond op basis van vastgestelde kaders in beleidsnotitie Gronduitgifteprijzen gemeente Lingewaard

 

Tussentijds winstnemen

Vaststellen methode tussentijds winstnemen in Nota Grondbeleid

Bepalen mogelijkheden tussentijds winstnemen op basis van vastgestelde methode

 

Sturing en verantwooding

Begroting, Jaarrekening

 
 

Bijlage 3 Definitielijst Nota Grondbeleid Lingewaard 2013

Term

Definitie

Aankoopbudget

Budget voor de aankoop van onroerende zaken.

Actief grondbeleid

Grondbeleid waarbij de gemeente zorg draagt voor de ontwikkeling van een bouwlocatie door allereerst de gronden te verwerven, vervolgens zelf de voorzieningen van openbaar nut realiseert, waarna de bouwrijpe grond tenslotte door de gemeente wordt uitgegeven.

Anterieure overeenkomst

Exploitatieovereenkomst die wordt gesloten voordat of zonder dat een exploitatieplan wordt vastgesteld.

Bankgarantie

Een verklaring waarin de bank garant staat voor de betalingsverplichting van een contractant

Beheer

De normale activiteiten van de gemeente gericht op de handhaving van de kwaliteit van de openbare ruimte dan wel haar eigen vastgoed.

Beheerexploitatie

De financiële vertaling van de beheeractiviteiten van de gemeente

Benodigde weerstandscapaciteit

Het noodzakelijke risicobedrag dat periodiek bepaald wordt op basis van een inventarisatie en financiële vertaling van risico's zodat deze in financiële zin opgevangen kunnen worden.

Beschikbare weerstandscapaciteit

De omvang van de direct beschikbare middelen die de gemeente vrij kan maken om niet begrote, onverwachte en substantiële kosten af te dekken zonder dit invloed op het reeds vastgestelde en te volgen beleid heeft

Binnen contour

Binnen de verstedelijkingscontour, de totale productie van Lingewaard moet hier 50% betaalbare woningbouw en 50% vrije sector woningbouw zijn.

Bouwprogramma

Beschrijvingen van de doelstellingen, de voorschriften, de maatstaven en segmenten voor een bouwproject.

Bro

Besluit ruimtelijke ordening

Bruikleen

Overeenkomst waarbij de ene partij aan de andere een zaak zonder tegenprestatie in gebruik geeft.

Buiten contour

Buiten de verstedelijkingscontour, hier geldt dat per project 90% betaalbare woningbouw dient te worden gerealiseerd.

Canon

Een periodiek door een erfpachter van een onroerende zaak aan de eigenaar van die onroerende zaak te betalen geldsom.

Erfdienstbaarheid

Een last waarmee een onroerende zaak - het dienende erf - ten behoeve van een andere onroerende zaak - het heersende erf - is bezwaard.

Erfpacht

Een zakelijk recht dat de erfpachter de bevoegdheid geeft om een onroerende zaak waarvan hij niet de eigenaar is te houden en te gebruiken.

Exploitatieplan

Een gemeentelijk plan waarin op dwingende wijze het kostenverhaal voor de realisatie van een bestemmingsplan kan worden geregeld en waarmee kwalitatieve eisen voor de ontwikkeling van het bestemmingsplan kunnen worden vastgelegd

Faciliterend grondbeleid

Het grondbeleid dat zich richt op de realisatie van bestemmingsplannen waarbij het initiatief met name bij de marktpartijen ligt

Grondbeleid

Grondbeleid is een doelgerichte overheidsinterventie in de grondmarkt. Door in de grondmarkt te interveniëren kan de overheid het bereiken van haar eigen doelstellingen veilig stellen.

Grondexploitatie

De financiële vertaling van het productieproces dat (ruwe) grond omzet in grond voor een (andere) gewenste bestemming. Dit is een overzicht van grondopbrengsten en grondkosten uitgezet in de tijd, rekening houdend met opbrengsten- en kostenstijgingen en rentetoerekening.

Hypotheek

Een geldlening of krediet met een registergoed als onderpand. Een recht van hypotheek is een beperkt zakelijk zekerheidsrecht.

Inbrengwaarde

De waarde van grond die ingebracht wordt ten behoeve van een bepaalde ontwikkeling

Kostenverhaal

Verhaal van kosten die de gemeente maakt als gronden in exploitatie worden gebracht.

Mandeligheid

Een bijzondere vorm van gemeenschappelijk eigendom van een onroerende zaak, die nuttig is voor twee of meer erven.

Minnelijke aankoop

Bij een minnelijke aankoop van onroerende zaken zijn deze zaken op vrijwillige basis door de gemeente aangekocht waarbij tussen partijen prijsonderhandelingen hebben plaatsgevonden.

NNIEGG

Nog niet in exploitatie genomen gronden.

Onrechtmatig grondgebruik

Grond die gemeentelijk eigendom is maar die door daartoe onbevoegde personen zonder titel in gebruik of bezit is genomen.

Onteigening

Onteigening houdt in dat onroerende zaken verplicht worden verkocht aan de gemeente.

Pacht

Overeenkomst waarbij agrarische gronden in gebruik worden gegeven aan een wederpartij.

Paragraaf grondbeleid

Jaarlijkse uitwerking in de programmabegroting van de kaders die zijn gesteld in de Nota Grondbeleid van de gemeente.

Parameters

Variabele waaraan een bepaalde waarde wordt toegekend om met behulp daarvan andere onbekende grootheden te kunnen berekenen. In het kader van grondexploitaties betreft dit onder ande de rente, kostenstijging en opbrengstenstijging

Parkmanagement

Een samenwerkingsconstructie tussen partijen waarmee met behulp van een fonds en op basis van een beheerovereenkomst het aanzien en de structuur van een bedrijvenpark op een bepaald niveau wordt gebracht en gehouden.

PDV

Perifere Detailhandels Vestigingen

Posterieure overeenkomst

Exploitatieovereenkomst die wordt gesloten nadat een exploitatieplan definitief is vastgesteld. Bij het sluiten van een posterieure overeenkomst moet hetgeen in het exploitatieplan is bepaald in acht worden genomen.

Regisserend grondbeleid

Een vorm van grondbeleid waarbij de uitvoering van een ontwikkeling met name bij marktpartijen ligt, maar waarbij de gemeente partijen kan stimuleren en samenbrengen om de ontwikkeling ook daadwerkelijk te kunnen starten. De gemeente zet in feite haar organiserend vermogen in

Rekenkamercommissie

Commissie die door de gemeente is ingesteld om onderzoek te verrichten naar de doelmatigheid, doeltreffendheid en rechtmatigheid van het beleid.

Rente

Het percentage dat in rekening gebracht wordt over een uitstaand bedrag. In het kader van grondexploitaties wordt bijvoorbeeld rente berekend over de uitkomst van de grondexploitatie op dat moment. Dit kunnen rentekosten en renteinkomsten zijn.

Risico

Een risico is een onzekere en ongewenste gebeurtenis waardoor één of meerdere organisatiedoelstellingen en/of strategie niet worden bereikt of het bereiken ervan in gevaar komt

Samenwerking

Samenwerking tussen de gemeente en marktpartijen zoals ontwikkelaars en beleggers.

Structuurvisie

Een in het kader van de Wet ruimtelijke ordening vastgesteld ruimtelijk plan voor een deel of het gehele grondgebied van de gemeente.

Taxatie

Het uitbrengen van een waarde-oordeel door een daartoe bevoegd persoon met een bepaald doel.

Uitgifte

De verkoop of de verlening van een erfpachtrecht van of op een of meer gemeentelijke onroerende zaken.

Uitgifteprijs

Prijs waarvoor bouwkavels uitgegeven zullen worden.

Vastgoedexploitatie

De financiële vertaling van de exploitatie van onroerend goed, bijvoorbeeld een huurwoning

Verhuur

Een persoonlijke overeenkomst die de huurder de bevoegdheid geeft om een onroerende zaak waarvan hij niet de eigenaar is te houden en te gebruiken tegen betaling van huurpenningen aan de verhuurder.

Verwerving

Aankoop van onroerende zaken door de gemeente.

Weerstandsvermogen

Het vermogen van een gemeente om onverwachte verliezen door incidentele tegenvallers op te kunnen vangen zonder dat de continuïteit of de dienstverlening van de organisatie direct in gevaar komt of financiële noodmaatregelen nodig zijn.

Wro

Wet ruimtelijke ordening

Wvg

Wet voorkeursrecht gemeenten

Zelfrealisatie

Het recht van een particuliere eigenaar van een perceel grond om zelf op die grond de door de gemeenteraad vastgestelde bestemming te realiseren.

Bijlage 4 Stroomschema samenwerkingsvormen

afbeelding binnen de regeling

Bijlage 5 Uitwerking samenwerkingsvormen

In de praktijk bestaan er diverse vormen van samenwerking. In onderstaande tabel worden de verschillende vormen van samenwerken weergegeven. Vervolgens worden deze vormen per onderdeel nader toegelicht.

Overzicht samenwerkingsvormen

Samenwerkingsvormen

Afspraken maken over

Redenen samenwerking

Gemeente zelfstandig

Bouwprogramma

Grondposities

Bouwclaimmodel

Inbrengwaarde

Risicodeling

Concessiemodel

Levering schone grond

Kennis en kunde

Risicodragende deelneming in grondexploitatie

Delen winst en verlies

 

Oprichten rechtspersoon

Uitgifteprijzen

 
 

Planning

 
 

Overdracht rechten

 
 

Bankgaranties

 
 

Financiering

 
 

Ontbindingsmogelijkheden

 
 

Einde overeenkomst

 
 

(Financiële) gevolgen ontbinding

 
 

Afspraken specifieke activiteiten

 
 

Bouw- en afnameverplichtingen

 
 

Zeggenschap

 
 

Kwaliteit openbare ruimte

 
 

Parameters

 

Eigen gemeentelijke grondexploitatie

Hoewel het geen samenwerking betreft wordt het zelfstandig voeren van de grondexploitatie hier toch benoemd. Dit kan een bewuste gemeentelijke wens zijn bij projecten. Die wens kan ertoe leiden dat de gemeente divers grondbeleidinstrumentarium inzet om ervoor te zorgen dat zij de gronden in eigendom krijgt en op die manier een ontwikkeling zelfstandig kan realiseren. Vanwege het zelfrealisatierecht is dit niet in alle gevallen mogelijk. Lukt het toch, dan betekent dit dat de gemeente verwervingskosten zal hebben.

In dit proces heeft de gemeente vervolgens de regie over zaken als het te realiseren programma, de kwaliteit van het openbaar gebied en de fasering. Nadat de grond door de gemeente als opdrachtgever bouwrijp is gemaakt wordt deze verkocht aan een ontwikkelende partij ten behoeve van de realisatie van het vastgoed. Onderstaand worden de belangrijkste kenmerken bij deze vorm weergegeven.

Kenmerken eigen gemeentelijke grondexploitatie

Element

 

Grondeigendom bij aanvang

Gemeente

Overdracht ruwe grond

Nee

Overdracht bouwgrond

Ja

Grondoverdracht openbare voorzieningen

Niet nodig, al in eigendom bij de gemeente

Initiatief bestemmingsplan

Gemeente

Investeringen bestemmingsplanontwikkeling

Gemeente

Programma van eisen openbaar gebied

Gemeente

Beeldkwaliteitsplan

Gemeente

Programma van eisen vastgoed

Ontwikkelaar en gemeente

Kwaliteitscontrole openbaar gebied

Gemeente

Kwaliteitscontrole vastgoed

Ontwikkelaar en gemeente

Opdrachtgeverrol openbaar gebied

Gemeente

Regie

Gemeente heeft volledige regie ten aanzien van de ontwikkeling van het project. Dit ziet veelal op de aspecten:

  • -

    Programmering/segmentering

  • -

    Kwaliteit openbaar gebied

  • -

    Fasering

Risico grondexploitatie

Gemeente voor 100 % risicodragend

Risico vastgoedexploitatie

Ontwikkelaar

Kansen grondexploitatie

Gemeente realiseert voor 100 % de (financiële) kansen in het project

Kostenverhaal

Door middel van gronduitgifte

Bouwclaimmodel

Een bouwclaimovereenkomst gaat uit van het principe dat een marktpartij zijn gronden verkoopt en in eigendom overdraagt aan de gemeente en als tegenprestatie hiervoor bouwrijpe grond verwerft van de gemeente met het recht om deze gronden te bebouwen (de claim). De uiteindelijk door de marktpartij te verwerven gronden kunnen in het gebied liggen waarop de eerste grondtransactie betrekking heeft, maar een situering elders in de gemeente is tevens een mogelijkheid. Na de eerste grondoverdracht ligt het risico voor de grondexploitatie in feite bij de gemeente, terwijl de ontwikkelende partij verantwoordelijk is voor de vastgoedexploitatie. Afhankelijk van de afspraken die gemaakt worden in de bouwclaimovereenkomst is het risico in de grondexploitatie te beperken. Bij een bouwclaimovereenkomst is het van groot belang dat een duidelijk afnamemoment voor de ontwikkelende partij wordt afgesproken (dit hoeft geen harde datum te zijn, maar kan ook het moment zijn waarop de gemeente bijvoorbeeld de gronden bouwrijp “klaar heeft liggen”). Indien een dergelijke afspraak niet wordt gemaakt loopt de gemeente het risico dat zij “met de gronden blijft zitten” inclusief de daarbij horende rentekosten.

De bouwclaimovereenkomst is vooral geschikt in de situatie waarin een ontwikkelende partij meerdere gronden in eigendom heeft die versnipperd liggen binnen een te ontwikkelen locatie. De meeste gemeenten trachtten in het verleden eerst tot een bouwclaimovereenkomst met een ontwikkelende partij te komen, om pas als dat niet lukte verder te praten over andere mogelijkheden van samenwerking. Middels het sluiten van een bouwclaimovereenkomst verkrijgt de gemeente (immers) alle grond in eigendom en ontstaat in ieder geval het gevoel dat voor de gemeente een situatie is ontstaan waarbij zij volledige regie heeft. Deze regie wordt in de praktijk echter ingeperkt omdat in de overeenkomst veelal ook al afspraken over afnamemomenten, bouwprogramma en prijs worden gemaakt met de ontwikkelende partij die de gronden uiteindelijk weer afneemt. Een geheel zelfstandige ontwikkeling in relatie tot regie ontstaat dus niet, maar als alternatief voor een geheel zelfstandige ontwikkeling is deze optie vaak gekozen. Overigens geldt in de huidige tijd dat ontwikkelende partijen veelal graag bouwclaimovereenkomsten sluiten met gemeenten. Doordat de gemeente die gronden verwerft ontstaan op dat moment voor de ontwikkelende partij direct liquide middelen. Juist afspraken over afnamemomenten wil de ontwikkelaar dan niet maken gezien de huidige crisis in de woningmarkt. Dit wordt wel de bouwclaim nieuwe stijl genoemd. Onderstaand volgen de belangrijkste kenmerken van de bouwclaimovereenkomst.

Kenmerken Bouwclaimovereenkomst

Element

 

Grondeigendom bij aanvang

Ontwikkelaar

Overdracht ruwe grond

Ja, van ontwikkelaar naar gemeente

Overdracht bouwgrond

Ja

Grondoverdracht openbare voorzieningen

Niet nodig, al in eigendom bij de gemeente

Initiatief bestemmingsplan

Gemeente en ontwikkelaar

Investeringen bestemmingsplanontwikkeling

Gemeente

Programma van eisen openbaar gebied

Gemeente

Beeldkwaliteitsplan

Gemeente en ontwikkelaar

Programma van eisen vastgoed

Ontwikkelaar en gemeente

Kwaliteitscontrole openbaar gebied

Gemeente

Kwaliteitscontrole vastgoed

Ontwikkelaar en gemeente

Opdrachtgeversrol openbaar gebied

Gemeente

Regie

Gemeente heeft volledige regie ten aanzien van de ontwikkeling van het project. Dit ziet veelal op de aspecten:

  • -

    Programmering/segmentering

  • -

    Kwaliteit openbaar gebied

  • -

    Fasering

Deze wordt in de praktijk echter ingeperkt door afspraken die gemaakt worden in de bouwclaimovereenkomst

Risico grondexploitatie

Gemeente voor 100 % risicodragend, in te perken door afnameafspraken

Risico vastgoedexploitatie

Ontwikkelaar

Kansen grondexploitatie

Gemeente realiseert voor 100 % de (financiële) kansen in het project

Kostenverhaal

Door middel van gronduitgifte

Concessiemodel

In dit model vindt samenwerking slechts in een zeer lichte vorm plaats. Uitgangspunt van het concessiemodel is verkoop van ruwe bouwgrond van de gemeente aan een ontwikkelende partij, die vervolgens het openbaar gebied realiseert c.q. laat realiseren, deze voorzieningen met ondergrond terug overdraagt aan de gemeente en op de bouwgrond zijn bouwontwikkeling (het vastgoed) realiseert. Een variant hierop is die waarbij de gemeente de grond eerst fiscaal bouwrijp maakt en de ontwikkelaar vervolgens de rest van het bouw- en woonrijp maken voor zijn rekening neemt. Dit heeft als voordeel voor de ontwikkelaar dat de gronden in de BTW-sfeer terecht komen. Dit kan leiden tot minder belastinglasten voor de ontwikkelaar. Indien de gemeente hier niet slechter van wordt, wordt hier in de praktijk door veel gemeenten aan meegewerkt.

Het ontwikkelen van een project middels het concessiemodel wordt daarmee dus niet beperkt tot de bebouwing, maar omvat voor de ontwikkelaar ook de realisatie van het openbaar gebied. In feite huurt de gemeente de ontwikkelaar in en is opdrachtgever voor de realisatie van het openbaar gebied. De gemeente zal het openbaar gebied immers, na afronding van het project, in eigendom terug overnemen.

De wijze waarop de gemeente invloed kan uitoefenen op de ontwikkeling van het plan is door het maken van afspraken hierover in de concessieovereenkomst en door het inzetten van haar publiekrechtelijk instrumentarium. De gemeente zal echter minder flexibel kunnen inspelen op invloeden van buitenaf. Daartegenover staat dat de gemeente, na overdracht van de ruwe bouwgrond, geen risico meer loopt ten aanzien van de grond- en vastgoedexploitatie. Onderstaand volgen de belangrijkste kenmerken van de concessieovereenkomst.

Kenmerken Concessieovereenkomst

Element

 

Grondeigendom bij aanvang

Gemeente

Overdracht ruwe grond

Ja, totaal van gemeente naar ontwikkelaar

Overdracht bouwgrond

Nee

Grondoverdracht openbare voorzieningen

Terug na aanleg door ontwikkelaar

Initiatief bestemmingsplan

Gemeente (en ontwikkelaar)

Investeringen bestemmingsplanontwikkeling

Ontwikkelaar

Programma van eisen openbaar gebied

Gemeente

Beeldkwaliteitsplan

Gemeente en ontwikkelaar

Programma van eisen vastgoed

Ontwikkelaar en gemeente

Kwaliteitscontrole openbaar gebied

Gemeente

Kwaliteitscontrole vastgoed

Ontwikkelaar en gemeente

Opdrachtgeversrol openbaar gebied

Gemeente

Regie

Door beeldkwaliteitsplan, publiekrechtelijk instrumentarium en afspraken in de overeenkomst

Risico grondexploitatie

Ontwikkelaar

Risico vastgoedexploitatie

Ontwikkelaar

Kansen grondexploitatie

Ontwikkelaar

Kostenverhaal

Door middel van gronduitgifte

Risicodragende deelneming in de grondexploitatie (samenwerkingsovereenkomst)

Deze samenwerking gaat uit van een betrekkelijk normale grondexploitatie waarin partijen echter ieder voor een nader overeen te komen percentage deelnemen.

De te sluiten samenwerkingsovereenkomst (in de praktijk worden hiervoor overigens verschillende termen gehanteerd) werkt vrijwel net als een min of meer reguliere uitgifteovereenkomst. Nadere afspraken moeten worden gemaakt over de wijze van planontwikkeling. Alle investeringen worden in de grondexploitatie ingebracht. De gemeente en de ontwikkelaar delen in winst en verlies. Deze methode vereist een goede en open boekhouding. Die zal zowel voor de gemeente als de ontwikkelaar begrijpelijk moeten zijn. Met betrekking tot de uitgifteprijs zal er gemakkelijk discussie kunnen ontstaan. Daarover moeten dus zeer duidelijke afspraken worden gemaakt. De wijze van calculeren door een ontwikkelaar is immers wezenlijk verschillend van die van de gemeente.

In samenwerking tussen gemeente en ontwikkelaar wordt de grond dus bouw- en woonrijp gemaakt. In de praktijk is het veelvuldig zo dat de ontwikkelaar vervolgens de bouw- en woonrijpe grond afneemt vanuit de grondexploitatie waarin hij dus zelf één van de samenwerkingspartners is. Vervolgens voert de ontwikkelaar dan zelfstandig en voor eigen risico de vastgoedexploitatie. Het kan echter ook zo zijn dat de grond vanuit de grondexploitatie wordt overgedragen aan een geheel nieuwe partij. Het spreekt voor zich dat dit tot andere afspraken in de samenwerkingsovereenkomst leidt.

De risicodragende deelneming in de grondexploitatie kan voor de gemeente een aantrekkelijke optie zijn als de voorlopige grondexploitatie een twijfelachtig resultaat te zien geeft. Voordeel is dat de haalbaarheid van het plan dan ook het belang van de ontwikkelaar wordt, die vervolgens alles in het werk zal stellen om de exploitatie tenminste sluitend te houden. Of daarna de ambitie gehaald kan worden kan twijfelachtig zijn.

Een overweging voor de ontwikkelaar om deel te nemen in een dergelijk geval kan zijn de afspraak die hij kan maken om vervolgens het vastgoedprogramma te realiseren door overname van de grond uit de grondexploitatie waarin hij dan zelf één van de samenwerkingspartners is.

Een geheel andere reden om tot samenwerking te komen is de grondeigendom bij aanvang van het project. De plangrens van een project is vaak geprojecteerd over meerdere eigendommen. In diverse gevallen is het niet mogelijk plannen dusdanig te ontwerpen dat deze geheel op eigen grond gerealiseerd kunnen worden. Dat kan tot onlogische en niet efficiënte plannen leiden. Een optie is om dan te trachten de gronden van de andere partijen te verwerven of bijvoorbeeld een bouwclaimovereenkomst te sluiten danwel de gemeentelijke grond ruw over te dragen in de vorm van een concessieovereenkomst. Samenwerking in de grondexploitatie is dan echter ook een optie. Partijen dragen dan gezamenlijk het risico van de grondexploitatie.

Naar aanleiding van het bovenstaande kan samenwerking dus nadrukkelijk worden gezocht dan wel min of meer noodgedwongen ontstaan.

Ten aanzien van de regieaspecten zal de ontwikkelaar een sterke stem hebben. Ontwikkelingen in het openbaar gebied die een (negatief) financieel effect hebben op het saldo van de grondexploitatie zal de ontwikkelaar niet snel accepteren. Met het oog op mogelijke conflicten zal de constructie dan ook in een heldere afscheidsregeling moeten voorzien. Onderstaand volgen de belangrijkste kenmerken van de risicodragende deelneming in de grondexploitatie.

Kenmerken Risicodragende deelneming

Element

 

Grondeigendom bij aanvang

Gemeente (en ontwikkelaar)

Overdracht ruwe grond

Ja, totaal aan gezamenlijke grondexploitatie

Overdracht bouwgrond

Na bouwrijp maken

Grondoverdracht openbare voorzieningen

Na realisatie project

Initiatief bestemmingsplan

Gemeente (en ontwikkelaar)

Investeringen bestemmingsplanontwikkeling

Gemeente en ontwikkelaar

Programma van eisen openbaar gebied

Gemeente

Beeldkwaliteitsplan

Gemeente en ontwikkelaar

Programma van eisen vastgoed

Ontwikkelaar

Kwaliteitscontrole openbaar gebied

Gemeente en ontwikkelaar

Kwaliteitscontrole vastgoed

Ontwikkelaar en gemeente

Opdrachtgeversrol openbaar gebied

Gemeente en ontwikkelaar

Regie

Door beeldkwaliteitsplan, publiekrechtelijk instrumentarium en afspraken in de overeenkomst

Risico grondexploitatie

Gemeente en ontwikkelaar

Risico vastgoedexploitatie

Ontwikkelaar

Kansen grondexploitatie

Gemeente en ontwikkelaar

Kostenverhaal

Door middel van gronduitgifte

Gezamenlijke rechtspersoon (joint venture)

Inbreng van de ontwikkeling in een gezamenlijke rechtspersoon heeft tot gevolg dat de gehele ontwikkeling (meestal) min of meer wordt onttrokken aan de directe invloedssfeer van partijen. De rechtspersoon treedt immers als zelfstandige op in het rechtsverkeer.

In feite ontstaat een meer geformaliseerde samenwerkingsovereenkomst. Redenen om geen “simpele” samenwerkingsovereenkomst te sluiten, maar een aparte rechtspersoon op te richten kunnen liggen in de grootte van het project, het (beter) regelen van de zeggenschap en aansprakelijkheidskwesties. Vooral met betrekking tot dat laatste aspect is een veel voorkomende vorm van samenwerking de zogeheten CV/BV constructie. De betrokken gemeente en de marktpartij(en) richten hiertoe een project cv op die de gronden verwerft, en een bv welke laatste verantwoordelijk is voor de beheersdaden. In de cv-overeenkomst kunnen gemeente en marktpartij(en) bepalen in hoeverre zij als commanditair vennoot participeren in de cv. Een relatief belang wordt hierbij toegekend aan de bv waarvan de aandelen meestal in handen zijn van de gemeente en de marktpartij(en). De commanditaire vennoot is slechts verantwoordelijk voor zijn inbreng, maar mag geen beheersdaden verrichten, aangezien dit de beperking van de aansprakelijkheid teniet doet. De beherend vennoot is hoofdelijk aansprakelijk voor de schulden van de cv. Ter afdekking van deze aansprakelijkheid wordt daarom gebruik gemaakt van een bv, waardoor de aansprakelijkheid (behoudens wanprestatie) wordt beperkt tot het vermogen van de beherende vennoten. Een gevaar hierbij is dat één van de partijen uit haar rol van beherend vennoot treedt en beheersdaden pleegt. Dit kan alleen al gebeuren doordat er bij de verschillende actoren niet evenveel begrip bestaat over het karakter van de commanditaire vennoot. Zou dat gebeuren, dan vervalt het karakter van de stille vennoot en wordt de partij daarmee (volledig) aansprakelijk voor alle schulden van de bv.

De keuze van de rechtsvorm hangt af van de omstandigheden van het geval. Bij het maken van de statuten zullen de hoofditems de risico- en zeggenschapsverdeling zijn. Die verdeling heeft alles te maken met de inbreng en het aandelenbezit. Een en ander hangt natuurlijk af van de investering die een partij wil doen ten opzichte van de totale investeringen.

Grondeigendom speelt hierbij in de praktijk een zeer belangrijke rol, door inbreng / overdracht van die grond naar de rechtspersoon. De rechtspersoon zal zelfstandig voor financiering van haar activiteiten moeten zorgdragen.

De verdere samenwerking, overwegingen daartoe en opmerkingen daarbij zijn in feite vergelijkbaar met het sluiten van een “simpele” samenwerkingsovereenkomst. Extra aandachtspunt hierbij is dat de rechtspersoon verder op afstand staat. In dit model kan er gemakkelijk een conflict ontstaan tussen de rechtspersoon (waar de gemeente zelf in participeert) en de gemeente. De belangen kunnen verschillend zijn. Hiermee dient op voorhand nadrukkelijk rekening te worden gehouden. Onderstaand volgen de belangrijkste kenmerken van samenwerking in een rechtspersoon.

Kenmerken gezamenlijke rechtspersoon (Joint Venture)

Element

 

Grondeigendom bij aanvang

Gemeente (en ontwikkelaar)

Overdracht ruwe grond

Ja, totaal aan rechtspersoon

Overdracht bouwgrond

Na bouwrijp maken of rechtspersoon ontwikkelt ook de bouw

Grondoverdracht openbare voorzieningen

Na realisatie project door rechtspersoon aan gemeente

Initiatief bestemmingsplan

Gemeente (en ontwikkelaar)

Investeringen bestemmingsplanontwikkeling

Rechtspersoon

Programma van eisen openbaar gebied

Gemeente

Beeldkwaliteitsplan

Gemeente en rechtspersoon

Programma van eisen vastgoed

Rechtspersoon

Kwaliteitscontrole openbaar gebied

Gemeente

Kwaliteitscontrole vastgoed

Rechtspersoon en ontwikkelaar

Opdrachtgeverrol openbaar gebied

Rechtspersoon

Regie

Door beeldkwaliteitsplan, publiekrechtelijk instrumentarium en afspraken in de rechtspersoon

Risico grondexploitatie

Rechtspersoon

Risico vastgoedexploitatie

Ontwikkelaar

Kansen grondexploitatie

Rechtspersoon

Kostenverhaal

Door middel van gronduitgifte

Bijlage 6 Checklist risico's grondexploitatie

Programma

Verwerving gronden

Schade aan omliggende woningen, bedrijfspanden

Schade aan kabels en leidingen

Verkeerde inschatting technieken, bouwmethoden

Gebreken na oplevering

Uitvoeringsfouten

Partijen

Tegengestelde belangen bij partijen

Onduidelijkheid omtrent eisen opdrachtgever, beheerder, gemeente e.d.

Onduidelijkheid projectprocedures

Onduidelijkheid plangrenzen

Te vroeg dichttimmeren van keuzes (geen flexibiliteit meer)

Ontbreken goede communicatie

Onduidelijke risicoverdelingsafspraken

Bezwaren belanghebbenden/weerstand omgeving

Planschadeclaims

Uitkomsten referendum

Klachten als gevolg van bouwoverlast

Faillissement

Nieuw politiek bestuur met andere ideeën

Financiën

Afzet/marktrisico

Grondopbrengsten lager dan verwacht

Opbrengstenstijging grondopbrengsten lager dan verwacht

Kostenstijging hoger dan verwacht

Kosten bouw- en woonrijp maken hoger dan verwacht

Kosten kunstwerken hoger dan verwacht

Niet terug te vorderen BTW

Bouwkosten vastgoed hoger dan verwacht

Rente hoger dan geraamd

Financierbaarheid

Concurrentie met andere projecten

Fysieke omgeving

Aanwezigheid obstakels of funderingsrestanten

Aanwezigheid kabels en leidingen

Archeologisch onderzoek

Eventuele bedrijfsverplaatsingen

Tegenvallende kwaliteit bodem

Extra voorzieningen voor verkeer en veiligheid

Bereikbaarheid bouwlocatie

Aanwezigheid vervuilde grond

Aanwezigheid milieucirkels

Aanwezigheid geluidscontouren

Fasering

Wijziging bestemmingsplan

Aanvraag vergunningen, ontheffingen

Inpassing nieuwe regelgeving

Ontwijzigingen tijdens de uitvoering


Noot
1

In het verleden voerden veel gemeenten een actief grondbeleid. De risico’s bij gebiedsontwikkeling waren kleiner dan nu en gemeenten hadden minder instrumenten om op een goede wijze kosten te verhalen en de planning en kwaliteit te waarborgen zonder de grond in eigendom te hebben. Dit is veranderd en gemeenten spelen daar op in met andere vormen van grondbeleid waaronder regisserend grondbeleid.