Verordening financieel beleid, beheer en organisatie (artikel 212 Gemeentewet) gemeente Steenwijkerland 2023

Geldend van 17-01-2026 t/m heden met terugwerkende kracht vanaf 01-01-2025

Intitulé

Verordening financieel beleid, beheer en organisatie (artikel 212 Gemeentewet) gemeente Steenwijkerland 2023

De raad van de gemeente Steenwijkerland;

gelezen het voorstel van burgemeester en wethouders van 7 november 2023;

gelet op artikel 212, eerste lid, Gemeentewet;

besluit vast te stellen de:

Verordening financieel beleid, beheer en organisatie (artikel 212 Gemeentewet) gemeente Steenwijkerland 2023

Paragraaf 1 Algemene bepalingen

Artikel 1 Definities

In deze verordening wordt verstaan onder:

  • a.

    administratie: het systematisch verzamelen, vastleggen, verwerken en verstrekken van informatie ten behoeve van het besturen, functioneren en beheersen van de gemeentelijke organisatie en de verantwoording die daarover moet worden afgelegd;

  • b.

    onbenutte belastingcapaciteit: verschil tussen de opbrengst onroerende zaakbelasting bij de tarieven die minimaal nodig zijn voor toegang tot de procedure van artikel 12 van de Financiële-verhoudingswet en de (geraamde) opbrengst onroerende zaakbelasting;

  • c.

    overheidsbedrijf: onderneming met privaatrechtelijke rechtspersoonlijkheid, niet zijnde een personenvennootschap met rechtspersoonlijkheid, waarin de gemeente, al dan niet tezamen met een of meer andere publiekrechtelijke rechtspersonen, in staat is het beleid te bepalen of een onderneming in de vorm van een personenvennootschap, waarin een publiekrechtelijke rechtspersoon deelneemt;

  • d.

    rechtmatigheidsverantwoording: de rapportage van het college waarbij aangegeven wordt in welke mate de totstandkoming van de financiële beheershandelingen en de vastlegging daarvan overeenstemmen met de relevante wet- en regelgeving.

Paragraaf 2 Begroting en verantwoording

Artikel 2 Vaststelling programma-indeling en paragrafen

  • 1. De raad stelt bij aanvang van iedere raadsperiode een programma-indeling voor die raadsperiode vast.

  • 2. De raad stelt bij aanvang van iedere raadsperiode op voorstel van het college per programma vast:

    • a.

      de taakvelden, en

    • b.

      de beleidsindicatoren. Het voorstel van het college bevat in ieder geval de verplichte beleidsindicatoren, bedoeld in artikel 25, tweede lid, onder a, van het Besluit begroting en verantwoording provincies en gemeenten (BBV).

Artikel 3 Inrichting begroting en jaarstukken

  • 1. Bij de uiteenzetting van de financiële positie in de begroting wordt:

    • a.

      van de nieuwe investeringen per investering het benodigde investeringskrediet weergegeven, en

    • b.

      in aanvulling op het bepaalde in de artikelen 20 en artikel 21 van het Besluit begroting en verantwoording provincies en gemeenten inzicht gegeven in de ontwikkeling van de schuldpositie als gevolg van de begroting, de meerjarenraming, de investeringen en de grondexploitatie.

  • 2. In de jaarrekening wordt van de investeringen de uitputting van de geautoriseerde investeringskredieten en de actuele raming van de totale uitgaven en inkomsten weergegeven.

  • 3. In het overzicht van de geraamde incidentele baten en lasten per programma worden posten vanaf € 50.000 afzonderlijk gespecificeerd.

Artikel 4 Kaders begroting en meerjarenraming

  • 1. Het college biedt voor het zomerreces aan de raad een nota aan met een voorstel voor het beleid en de financiële kaders van de begroting voor het volgende begrotingsjaar en de meerjarenraming. De raad stelt deze nota voor 1 augustus vast.

  • 2. In de begroting wordt een post onvoorzien opgenomen.

Artikel 5 Autorisatie begroting en investeringskredieten

  • 1. De raad autoriseert met het vaststellen van de begroting de baten en de lasten per programma.

  • 2. In afwijking van het eerste lid kan de raad een activiteit welke onderdeel is van een programma, als prioriteit aanwijzen en daarvoor de baten en lasten apart autoriseren.

  • 3. Bij de begrotingsbehandeling geeft de raad aan van welke nieuwe investeringen hij op een later tijdstip een apart voorstel voor autorisatie van het investeringskrediet wil ontvangen. De overige nieuwe investeringskredieten worden bij de begrotingsbehandeling met het vaststellen van de financiële positie geautoriseerd.

  • 4. Het college informeert de raad als zij verwacht, dat de lasten van een programma of een prioriteit de geautoriseerde lasten dreigen te overschrijden, de investeringsuitgaven van een investeringskrediet het geautoriseerde investeringskrediet dreigen te overschrijden, of de baten van een programma of een prioriteit de geautoriseerde baten dreigen te onderschrijden. De raad geeft aan of hij een voorstel wil voor het wijzigen van de geautoriseerde lasten van het programma of de prioriteit, voor het wijzigen van het geautoriseerde investeringskrediet, of voor het bijstellen van het beleid.

  • 5. Bij de behandeling van de tussentijdse rapportages in de raad bedoeld in artikel 6, eerste lid, doet het college voorstellen voor het wijzigen van de geautoriseerde baten en lasten, het wijzigen van de geautoriseerde investeringskredieten en het bijstellen van het beleid. In geval van investeringen met een meerjarig karakter doet het college indien nodig ook bij iedere begroting op grond van geactualiseerde ramingen voorstellen voor het wijzigen van de geautoriseerde investeringskredieten.

  • 6. Voor een investering waarvan het investeringskrediet niet met het vaststellen van de begroting is geautoriseerd, legt het college voorafgaand aan het aangaan van verplichtingen een investeringsvoorstel met een voorstel voor het vaststellen van een investeringskrediet aan de raad voor. Bij investeringen groter dan € 1.000.000 informeert het college de raad in het voorstel over het effect van de investering op de schuldpositie van de gemeente.

Artikel 6 Tussentijdse rapportages

  • 1. Het college informeert de raad door middel van tussentijdse rapportages over de realisatie van de begroting van de gemeente van het lopende boekjaar.

  • 2. De tussentijdse rapportages bevatten in ieder geval een uiteenzetting over de uitvoering en het bijstellen van het beleid en een overzicht met de bijgestelde raming van de baten en de lasten per programma.

Artikel 7 Jaarstukken

  • 1. Gelijktijdig met het aanbieden van de jaarstukken biedt het college de raad het voorstel aan over de bestemming van het jaarrekeningresultaat.

  • 2. Vooruitlopend op het bestemmingsvoorstel over het jaarrekeningresultaat kan het college de raad voorstellen om restantmiddelen op onderdelen van het rekeningresultaat over te hevelen naar het volgende begrotingsjaar.

Artikel 8 Wensen en bedenkingen over grote onderwerpen

  • 1. In het kader van de actieve informatieplicht bij nieuw beleid beslist het college niet over:

    • a.

      de aan- en verkoop van goederen, werken en diensten groter dan € 20.000;

    • b.

      het verstrekken van leningen, waarborgen en garanties groter dan € 50.000, en

    • c.

      het verstrekken van kapitaal aan instellingen en ondernemingen, dan nadat de raad is geïnformeerd over het voornemen en hiertoe in de gelegenheid is gesteld zijn wensen en bedenkingen ter kennis van het college te brengen.

  • 2. Bij het aangaan van een verplichting groter dan € 20.000 initieert het college een zienswijzeprocedure door de raad.

Artikel 9 EMU-saldo

Als het Rijk de gemeente bericht dat alle gemeenten samen het collectieve aandeel van gemeenten in het EMU-tekort, bedoeld in artikel 3, zesde lid, van de Wet houdbare overheidsfinanciën, hebben overschreden, informeert het college de raad of een aanpassing van de begroting nodig is. Als het college een aanpassing nodig acht, doet het college een voorstel voor het wijzigen van de begroting.

Paragraaf 3 Rechtmatigheidsverantwoording

Artikel 10 Verantwoordings- en rapportagegrens rechtmatigheidsverantwoording

  • 1. In de rechtmatigheidsverantwoording bij de jaarrekening rapporteert het college aan de raad over afwijkingen met een verantwoordingsgrens van 2% van de totale lasten van de gemeente, exclusief de dotaties aan de reserves.

  • 2. In de paragraaf bedrijfsvoering worden de geconstateerde afwijkingen (fouten of onduidelijkheden) groter dan € 150.000,- van de goedkeuringstolerantie nader toegelicht.

Artikel 11 Voorwaardencriterium

  • 1. Het voorwaardencriterium is het criterium van rechtmatigheid, dat betrekking heeft op de eisen die worden gesteld bij de uitvoering van de financiële beheershandelingen. De eisen/voorwaarden zijn afkomstig uit diverse wet- en regelgeving en hebben betrekking op aspecten als doelgroep, termijn, grondslag, administratieve bepalingen, normbedragen, bevoegdheden, bewijsstukken, recht, hoogte en duur.

  • 2. Het college biedt de raad jaarlijks ter vaststelling een normenkader rechtmatigheid aan. Dit kader bestaat uit alle relevante (interne) wet- en regelgeving waaruit financiële beheershandelingen kunnen voortvloeien.

Artikel 12 Begrotingscriterium

  • 1. Het begrotingscriterium is een criterium van rechtmatigheid dat betrekking heeft op de grenzen van de baten en lasten in de door de raad geautoriseerde begroting van exploitatie en investeringskredieten en de hiermee samenhangende programma’s, waarbinnen de financiële beheershandelingen tot stand moeten zijn gekomen;

  • 2. De begrotingsrechtmatigheid wordt beoordeeld op het niveau waarop de begroting door de raad is geautoriseerd, zoals is opgenomen in artikel 5.

  • 3. Bij investeringsprojecten wordt de begrotingsrechtmatigheid beoordeeld op het niveau van het totale kredietbedrag dat door de raad beschikbaar is gesteld. Een overschrijding van het jaarbudget, passend binnen het totaal bedrag van het krediet, wordt daarmee als rechtmatig beschouwd.

  • 4. Uitgangspunt is dat iedere afwijking van de begroting als onrechtmatig wordt beschouwd. Hierop zijn de volgende bepalingen van toepassing:

    • a.

      Overschrijding van lasten wordt als acceptabel aangemerkt in de volgende situaties:

      • -

        er is sprake van een overschrijding van lasten waarbij direct gerelateerde inkomsten de overschrijding compenseren;

      • -

        er is sprake van een overschrijding van lasten op een open-einde regeling;

      • -

        de overschrijding is geautoriseerd door middel van de vaststelling van een tussentijdse rapportage.

    • b.

      Overschrijding en onderschrijding van baten, lasten en investeringskredieten zijn rechtmatig mits de raad tijdig is geïnformeerd. De raad is tijdig geïnformeerd over deze afwijkingen door vermelding van de afwijking met een toelichting in tussentijdse rapportages of bij de jaarrekening.

  • 5. Begrotingsonrechtmatigheden die passen binnen het bestaande beleid van de raad en als acceptabel zijn aangemerkt, worden opgenomen in de rechtmatigheidsverantwoording (voor zover de verantwoordingsgrens voor afzonderlijke fouten of onduidelijkheden is overschreden), maar worden niet nader toegelicht in de paragraaf bedrijfsvoering.

Artikel 13 Misbruik en oneigenlijk gebruik-criterium

  • 1. Het misbruik en oneigenlijk gebruik-criterium is het criterium van rechtmatigheid, dat betrekking heeft op het voorkomen, detecteren en corrigeren van misbruik en oneigenlijk gebruik van overheidsgelden en gemeentelijke eigendommen bij financiële beheershandelingen.

  • 2. Het college legt de regels vast voor het voorkomen van misbruik en oneigenlijk gebruik van gemeentelijke regelingen en eigendommen.

Paragraaf 4 Financieel beleid

Artikel 14 Waardering en afschrijving vaste activa

  • 1. Immateriële en materiële vaste activa worden afgeschreven volgens de methodiek en de termijnen zoals vermeld in de Bijlage afschrijvingsbeleid bij deze verordening.

  • 2. Het college biedt de raad jaarlijks een meerjareninvesteringsplan aan als bijlage bij de begroting, waarbij inzicht wordt verschaft in de geplande investeringen en de daarmee gepaard gaande kapitaallasten voor de komende meerjarenperiode.

Artikel 15 Voorziening voor oninbare vorderingen

  • 1. Voor de vorderingen op verbonden partijen en derden wordt een voorziening wegens oninbaarheid gevormd op basis van een individuele beoordeling op inbaarheid van de openstaande vorderingen.

  • 2. Voor openstaande vorderingen betreffende:

    • a.

      onroerende-zaakbelastingen;

    • b.

      vermakelijkhedenretributie;

    • c.

      rioolheffing;

    • d.

      afvalstoffenheffing;

    • e.

      bijstandsverstrekking;

    • f.

      dwangsommen,

    wordt, met uitzondering van individuele vorderingen, een voorziening wegens oninbaarheid gevormd ter grootte van het historische percentage van oninbaarheid.

Artikel 16 Reserves en voorzieningen

  • 1. In de programmabegroting, het jaarverslag en de jaarrekening vindt geen toerekening van rente over de reserves en voorzieningen aan de programma’s plaats.

  • 2. Het college biedt de raad eens in de 4 jaar een nota reserves en voorzieningen aan. Deze nota wordt door de raad vastgesteld en behandelt in ieder geval:

    • a.

      de vorming en besteding van reserves;

    • b.

      de vorming en besteding van voorzieningen.

  • 3. Bij een voorstel voor de instelling van een bestemmingsreserve voor een investeringsvoornemen wordt in ieder geval aangegeven:

    • a.

      het specifieke doel van de reserve;

    • b.

      de voeding van de reserve;

    • c.

      de maximale hoogte van de reserve, en

    • d.

      de maximale looptijd.

  • 4. Als een bestemmingsreserve voor een investeringsvoornemen binnen de aangegeven maximale looptijd niet heeft geleid tot een investering, valt de bestemmingsreserve vrij en wordt deze aan de algemene reserve toegevoegd.

Artikel 17 Kostprijsberekening

  • 1. Voor het bepalen van de geraamde kostprijs van rechten en heffingen waarmee kosten in rekening worden gebracht, en van goederen, werken en diensten die worden geleverd aan overheidsbedrijven en derden, wordt een extracomptabel stelsel van kostentoerekening gehanteerd. Bij deze kostentoerekening worden naast de directe kosten, de overheadkosten en de rente van de inzet van vreemd vermogen, reserves en voorzieningen voor de financiering van de in gebruik zijnde activa betrokken.

  • 2. Voor de rechten en heffingen waarmee kosten in rekening worden gebracht, worden daarbij ook de compensabele belasting over de toegevoegde waarde (BTW) en de gederfde inkomsten van het kwijtscheldingsbeleid betrokken.

  • 3. Voor de toerekening van de overheadkosten worden de overheadkosten die kunnen worden toegerekend aan activiteiten welke geheel of deels worden bekostigd met een specifieke uitkering of subsidie, binnen het taakveld overhead apart geadministreerd en in de desbetreffende verantwoordingen over de besteding toegerekend aan die activiteiten.

  • 4. Voor de toerekening van de overheadkosten worden de overheadkosten die kunnen worden betrokken in de aangifte vennootschapsbelasting, binnen het taakveld overhead apart geadministreerd en voor de belastingaangifte aan de kostprijs van de vennootschapsbelastingplichtige activiteiten toegerekend.

  • 5. Voor de toerekening van de overheadkosten aan de kostprijs van rechten en heffingen waarmee kosten in rekening worden gebracht, en van goederen, werken en diensten die worden geleverd aan overheidsbedrijven en derden, voor zover dat niet activiteiten als bedoeld in het derde en vierde lid betreffen, wordt uitgegaan van een aandeel in de overheadkosten (ter grootte van de totale overheadskosten minus de direct toe te rekenen kosten) die worden besteed aan de desbetreffende goederen, werken, diensten, rechten en heffingen, gedeeld door de totale begrote uitgaven van de begroting exclusief dotaties aan de reserves. Indien het BBV een andere wijze van berekening voorschrijft, wordt deze berekening overeenkomstig aangepast.

  • 6. Het rentepercentage voor de rentevergoeding over de reserves en voorzieningen in de omslagrente voor de kostprijsberekening als bedoeld in artikel 16 eerste lid, wordt jaarlijks met de begroting vastgesteld.

  • 7. In afwijking van artikel 16, eerste lid wordt bij een verstrekte lening voor de bepaling van de rentekosten van de inzet van vreemd vermogen in de kostprijs uitgegaan van de rente van de lening die voor de financiering van de verstrekte lening is aangetrokken. Deze rente kan worden verhoogd met een opslag voor het debiteurenrisico.

Artikel 18 Prijzen economische activiteiten

  • 1. Voor de levering van goederen, diensten en werken door de gemeente aan overheidsbedrijven en derden waarbij de gemeente in concurrentie met marktpartijen treedt, wordt ten minste de geraamde integrale kostprijs in rekening gebracht.

  • 2. Bij het verstrekken van leningen of garanties door de gemeente aan overheidsbedrijven en derden worden ten minste de geraamde integrale kosten in rekening gebracht.

  • 3. Bij het verstrekken van kapitaal door de gemeente aan overheidsbedrijven en derden gaan gaat het college uit van een vergoeding van ten minste de geraamde integrale kosten van de verstrekte middelen.

  • 4. Bij afwijking van het eerste, tweede of derde lid vanwege een publiek belang doet het college vooraf voor elk van deze activiteiten afzonderlijk een voorstel voor een raadsbesluit, waarin het publiek belang van de activiteiten wordt gemotiveerd.

  • 5. Raadsbesluiten met de motivering van het publiek belang als bedoeld in het vorige lid zijn niet nodig als minder dan de integrale kostprijs in rekening wordt gebracht en er sprake is van een van de uitzonderingen zoals genoemd in artikel 25h van de Mededingingswet.

Artikel 19 Vaststelling hoogte belastingen, rechten, heffingen en prijzen

Het college doet de raad jaarlijks een voorstel voor de hoogte van de gemeentelijke tarieven voor de belastingen, de rechten, de leges, de rioolheffing en de afvalstoffenheffing.

Artikel 20 Financieringsfunctie

  • 1. Het college neemt bij het uitzetten en het aantrekken van middelen de richtlijnen in acht zoals vastgelegd in het door de raad vastgestelde treasurystatuut van de gemeente Steenwijkerland. In het bijzonder neemt het college de volgende kaders in acht:

    • a.

      voor het aantrekken van financieringen met een looptijd langer dan één jaar worden ten minste twee prijsopgaven bij verschillende financiële instellingen gevraagd; en

    • b.

      er wordt geen gebruik gemaakt van financiële derivaten als bedoeld in artikel 1, aanhef en onder c, van de Wet financiering decentrale overheden.

  • 2. Bij het verstrekken van leningen, garanties en risicodragend kapitaal bedingt het college indien mogelijk zekerheden.

Paragraaf 5 Paragrafen bij de begroting en jaarstukken

Artikel 21 Lokale heffingen

In de paragraaf lokale heffingen bij de begroting en de jaarstukken neemt het college minimaal de verplichte onderdelen op grond van artikel 10 van het Besluit begroting en verantwoording provincies en gemeenten op.

Artikel 22 Weerstandsvermogen en risicobeheersing

  • 1. In dit artikel wordt verstaan onder:

    • a.

      netto schuld per inwoner: bruto schuld minus de omvang van de geldelijke bezittingen gedeeld door het aantal inwoners op 31 december van het begrotingsjaar. Onder bruto schuld wordt verstaan het totaal van langlopende leningen, kortlopende schulden, crediteuren, vorderingen en overlopende passiva. Onder geldelijke bezittingen wordt verstaan: het totaal van leningen aan deelnemingen, leningen aan overige verbonden partijen, leningen aan derden, langlopende uitzettingen, kortlopende uitzettingen, debiteurenvorderingen, liquide middelen en overlopende activa;

    • b.

      onbenutte belastingcapaciteit onroerendezaakbelasting: positieve uitkomst van het verschil tussen de opbrengst onroerendezaakbelasting bij de tarieven die minimaal nodig zijn voor toegang tot de procedure van artikel 12 van de Financiële-verhoudingswet en de (geraamde) opbrengst onroerendezaakbelasting.

  • 2. Het college neemt in de paragraaf weerstandsvermogen en risicobeheersing van de begroting en de jaarstukken naast de verplichte onderdelen op grond van artikel 11 van het Besluit begroting en verantwoording provincies en gemeenten in ieder geval op:

    • a.

      de ontwikkeling van de netto schuld per inwoner;

    • b.

      het saldo van de baten en lasten voor dotaties en onttrekkingen van reserves als percentage van de inkomsten;

    • c.

      de onbenutte belastingcapaciteit onroerendezaakbelasting als percentage van de inkomsten;

    • d.

      de wijze waarop met de omvang van het weerstandsvermogen wordt omgegaan, uitgedrukt via het kengetal ‘weerstandsratio’.

Artikel 23 Onderhoud kapitaalgoederen

  • 1. Het college neemt in de paragraaf onderhoud kapitaalgoederen van de begroting en de jaarstukken minimaal de verplichte onderdelen op grond van artikel 12 van het Besluit begroting en verantwoording provincies en gemeenten op.

  • 2. Het college biedt de raad ten minste eens in de 6 jaar een Nota onderhoud kapitaalgoederen aan. Deze nota geeft het kader weer voor het beoogde onderhoudsniveau, de planning van het onderhoud en de kosten van het onderhoud voor het openbaar groen, water, wegen, kunstwerken en straatmeubilair. De raad stelt de Nota onderhoud kapitaalgoederen vast.

  • 3. Het college biedt de raad ten minste eens in de 6 jaar een riool- en waterprogramma aan. Dit programma geeft het kader weer voor het beheer van het watersysteem, waaronder het beoogde onderhoudsniveau, de planning van het onderhoud, de uitbreiding van de riolering en de kosten van het onderhoud. De raad stelt het riool- en waterprogramma vast.

Artikel 24 Financiering

Het college neemt in de paragraaf financiering van de begroting en de jaarstukken minimaal de verplichte onderdelen op grond van artikel 13 van het Besluit begroting en verantwoording provincies en gemeenten op.

Artikel 25 Bedrijfsvoering

Het college neemt in de paragraaf bedrijfsvoering van de begroting en de jaarstukken naast de verplichte onderdelen op grond van artikel 14 van het Besluit begroting en verantwoording provincies en gemeenten in ieder geval op:

  • a.

    de omvang en ontwikkeling van het personeelsbestand en de loonkosten;

  • b.

    de kosten van inhuur derden;

  • c.

    een toelichting op alle afwijkingen in rechtmatigheid, die in de rechtmatigheids-verantwoording zijn opgenomen, voor zover deze de rapportagegrens zoals bedoeld in artikel 10 overschrijden, en eventueel welke maatregelen worden genomen om deze afwijkingen in de toekomst te voorkomen;

  • d.

    een overzicht van en toelichting op niet-financiële onrechtmatigheden in verband met het niet naleven van bepalingen in de Wet financiering decentrale overheden en de bijbehorende ministeriële regelingen, als deze voorkomen;

  • e.

    rapportage van het veelvuldig niet naleven van normen uit de gids proportionaliteit en/of slechte documentatie of naleving hiervan, als deze voorkomen;

  • f.

    geconstateerde fraude door eigen medewerkers, als dit voorkomt.

Artikel 26 Verbonden partijen

Het college neemt in de paragraaf verbonden partijen van de begroting en de jaarstukken minimaal de verplichte onderdelen op grond van artikel 15 van het Besluit begroting en verantwoording provincies en gemeenten op.

Artikel 27 Grondbeleid

  • 1. Het college neemt in de paragraaf grondbeleid van de begroting en de jaarstukken minimaal de verplichte onderdelen op grond van artikel van 16 van het Besluit begroting en verantwoording provincies en gemeenten op.

  • 2. Het college biedt de raad ten minste eens in de 6 jaar een nota grondbeleid aan. De raad stelt de nota grondbeleid vast. De nota grondbeleid bevat in ieder geval:

    • a.

      de strategische visie van het toekomstig grondbeleid van de gemeente;

    • b.

      te ontwikkelen en in ontwikkeling genomen projecten;

    • c.

      het verloop van de grondvoorraad;

    • d.

      de uitgangspunten voor de verkoopprijzen van gronden;

    • e.

      de wijze waarop met de toerekening van bovenwijkse voorzieningen wordt omgegaan.

  • 3. Het college biedt de raad jaarlijks een grondprijzenbrief aan met een vastgestelde uitgifteprijs voor zowel maatschappelijke grond als intern door te leveren grond. Het college stelt de grondprijzenbrief vast.

Paragraaf 6 Financiële organisatie en financieel beheer

Artikel 28 Administratie

De administratie is zodanig van opzet en werking, dat zij in ieder geval dienstbaar is voor:

  • a.

    het sturen en het beheersen van activiteiten en processen in de gemeente als geheel en in de afdelingen;

  • b.

    het verstrekken van informatie over ontwikkelingen in de omvang van de vaste activa, voorraden, vorderingen, schulden en inkoopcontracten;

  • c.

    het verschaffen van informatie over uitputting van de toegekende budgetten en investeringskredieten en voor het maken van kostencalculaties;

  • d.

    het verschaffen van informatie over indicatoren met betrekking tot de gemeentelijke productie van goederen en diensten en de maatschappelijke effecten van het gemeentelijke beleid;

  • e.

    het afleggen van verantwoording door het college aan de raad over de rechtmatigheid, de doelmatigheid en de doeltreffendheid van het gevoerde bestuur in relatie tot de gestelde beleidsdoelen, de begroting en relevante wet- en regelgeving, en

  • f.

    de controle van de registratie van gegevens als zodanig en van de daaraan ontleende informatie, alsmede voor de controle op de rechtmatigheid, de doelmatigheid en de doeltreffendheid van het gevoerde bestuur in relatie tot de gestelde beleidsdoelen, de begroting en relevante wet- en regelgeving.

Artikel 29 Financiële organisatie

Het college draagt in ieder geval zorg voor:

  • a.

    een eenduidige indeling van de gemeentelijke organisatie en een eenduidig toewijzing van de gemeentelijke taken aan de afdelingen;

  • b.

    een adequate scheiding van taken, functies, bevoegdheden en verantwoordelijkheden;

  • c.

    de verlening van mandaten en volmachten voor het aangaan van verplichtingen ten laste van de toegekende budgetten en investeringskredieten;

  • d.

    de interne regels voor taken en bevoegdheden, de verantwoordingsrelaties en de bijbehorende informatievoorziening van de financieringsfunctie;

  • e.

    de te maken afspraken met de afdelingen over de te leveren prestaties, de daarvoor beschikbare middelen en de wijze en frequentie van rapportage over de voortgang van de activiteiten en uitputting van middelen;

  • a.

    f. het beleid en de interne regels voor de inkoop en de aanbesteding van goederen, werken en diensten;

  • f.

    het beleid en de interne regels voor de steunverlening en de toekenning van subsidies aan ondernemingen en instellingen, en

  • g.

    het beleid en de interne regels voor het voorkomen van fraude van gemeentelijke regelingen en eigendommen, opdat aan de eisen van rechtmatigheid, controle en verantwoording wordt voldaan;

  • h.

    het verzamelen en vastleggen van gegevens over de geleverde prestaties en de maatschappelijke effecten zodat de doelmatigheid en doeltreffendheid van het beleid, zoals vastgesteld door de raad, kunnen worden getoetst.

Artikel 30 Interne controle

  • 1. Het college draagt zorg voor de jaarlijkse interne toetsing van de getrouwheid van de informatieverstrekking en de rechtmatigheid van de beheershandelingen. Bij afwijkingen rapporteert het college daarover in de rechtmatigheidsverantwoording, zoals beschreven in artikel 25 onder c. Daarnaast informeert het college de raad over genomen maatregelen tot herstel van de tekortkomingen.

  • 2. Het college zorgt voor de systematische controle van de administratie en de ontwikkeling van de bezittingen en het financieel vermogen van de gemeente met dien verstande dat de waardepapieren, de voorraden, de uitstaande leningen, de debiteurenvorderingen, de liquiditeiten, de opgenomen leningen, de kortlopende schulden en de vorderingen van crediteuren jaarlijks worden gecontroleerd en registergoederen en bedrijfsmiddelen ten minste eenmaal in de 5 jaar. Bij afwijkingen in de administratie neemt het college maatregelen tot herstel van de tekortkomingen.

Paragraaf 7 Slotbepalingen

Artikel 31 Onvoorziene omstandigheden en hardheidsclausule

De raad en het college kunnen één of meer artikelen van deze verordening buiten toepassing laten of daarvan afwijken voor zover toepassing leidt tot een onbillijkheid van overwegende aard.

Artikel 32 Intrekking oude regeling

De ‘Financiële verordening gemeente Steenwijkerland 2018’, vastgesteld op 18 december 2018, wordt ingetrokken, maar blijft van toepassing op de jaarrekening en het jaarverslag en bijbehorende stukken van het begrotingsjaar 2022.

Artikel 33 Inwerkingtreding en citeertitel

  • 1. Deze verordening treedt in werking op de dag na bekendmaking en werkt terug tot en met 1 januari 2023.

  • 2. Deze verordening wordt aangehaald als: Verordening financieel beleid, beheer en organisatie (artikel 212 Gemeentewet) gemeente Steenwijkerland 2023.

Ondertekening

Aldus vastgesteld in de vergadering van de raad van 19 december 2023.

de griffier,

A. ten Hoff

de voorzitter,

J.H. Bats

Bijlage afschrijvingsbeleid bij artikel 14

  • 1

    Inleiding

Een groot gedeelte van het gemeentelijke budget gaat naar zogenaamde investeringen. Kenmerkend bij een investering is dat de grootste uitgaven worden gedaan voor en tijdens de oplevering van het object. Deze uitgaven worden in de exploitatiebegroting verspreid over de gehele levensduur van het object. Dit wordt activeren genoemd.

Een investeringsbesluit betekent dus een meerjarige financiële verplichting (afschrijving en rente), waarbij de waarde van de investering als bezit tot uitdrukking komt op de gemeentelijke balans.

Voorbeelden hiervan zijn gebouwen, scholen, wegen en rioleringen. Ook investeringen in de bedrijfsvoering kunnen hieronder vallen, denk hierbij bijvoorbeeld aan vrachtauto’s en diverse duurdere machines.

In het Besluit Begroting en Verantwoording (BBV) staan de regels hoe de gemeente verplicht moet omgaan met de diverse investeringen.

  • 2

    Wettelijke kaders

In artikel 212 van de Gemeentewet staat dat elke gemeente een financiële verordening moet hebben. Ook valt te lezen dat in de financiële verordening “regels voor de waardering en afschrijving van activa” moeten worden opgenomen.

http://wetten.overheid.nl/BWBR0005416/2016-02-01#TiteldeelIV­_hoofdstukXIV 

Er is voor gekozen om de regels voor waardering en afschrijving van activa aan de verordening toe te voegen in de vorm van een bijlage.

In het BBV staan ook wettelijke regels met betrekking tot de gemeentefinanciën. De artikelen 59 tot en met 65 bevatten regels voor de waardering, activering en afschrijving van vaste activa.

http://wetten.overheid.nl/BWBR0014606/2016-04-14 

Met het oog op een juiste interpretatie van de regels doet de commissie BBV stellige uitspraken. Gemeenten zijn verplicht zich te houden aan deze uitspraken. Daarnaast doet de commissie aanbevelingen en publiceert een vraag- en antwoordrubriek op haar website.

http://www.commissiebbv.nl 

  • 3

    Indeling van activa

Activa zijn de bezittingen van de gemeente. De waarde hiervan wordt uitgedrukt in euro’s en staan op de balans.

Wij onderscheiden :

  • -

    Immateriële vaste activa

  • -

    Materiële vaste activa

  • -

    Financiële vaste activa

  • 3.1

    Immateriële activa

Immateriële activa bestaan uit:

  • -

    Kosten verbonden aan het afsluiten van geldleningen en het saldo van agio en disagio.

  • -

    Kosten van onderzoek en ontwikkeling voor het realiseren van een actief.

  • -

    Bijdragen aan activa in eigendom van derden.

  • 3.1.1.

    Kosten verbonden aan het afsluiten van geldleningen

Kosten verbonden aan het afsluiten van geldleningen worden niet geactiveerd, maar direct ten laste van de exploitatie gebracht.

  • 3.1.2

    Kosten van onderzoek voor het realiseren van een actief

Het activeren van immateriële kosten leidt tot hogere structurele lasten zonder dat hiervoor een materieel bezit tegenover staat. Van belang hierbij is dat een vooronderzoek op enig moment leidt tot een besluit om wel of om niet over te gaan tot realisatie van een actief.

Immateriële kosten voor het realiseren van een actief in eigendom van de gemeente worden geactiveerd vanaf het moment dat er een investeringskrediet beschikbaar is gesteld door de gemeenteraad waardoor er een materieel actief ontstaat.

Immateriële kosten in de fase hiervoor worden niet geactiveerd. Deze kosten komen direct ten laste van de exploitatie of worden op basis van een apart besluit van de gemeenteraad ten laste van een reserve gebracht.

  • 3.1.1

    Bijdragen aan activa in eigendom van derden

In het BBV artikel 61 staan de volgende voorwaarden:

Bijdragen aan activa in eigendom van derden kunnen worden geactiveerd indien:

  • er sprake is van een investering door een derde

  • de investering bijdraagt aan een publieke taak

  • de derde zich heeft verplicht tot het daadwerkelijk investeren, op een wijze zoals is overeengekomen en;

  • de bijdrage kan worden teruggevorderd, indien de derde in gebreke blijft of de gemeente anders recht kan doen gelden op de activa die samenhangen met de investering.

Bijdragen aan activa in eigendom van derden door de gemeente worden niet geactiveerd, maar rechtstreeks, eventueel met een bijdrage uit een reserve, ten laste van de exploitatie gebracht. Uiteraard moet de gemeenteraad hierover een besluit nemen.

  • 3.2

    Materiële vaste activa

Materiële vaste activa (MVA) zijn materiële bezittingen van de gemeente, die langdurig gebruikt worden. De gemeente heeft het economisch eigendom. Voorbeelden hiervan zijn het gemeentehuis, scholen, bedrijfsauto’s, computers en rioleringen. Hierbij wordt wel onderscheid gemaakt tussen investeringen met een economisch nut en investeringen met een maatschappelijk nut.

  • 3.2.1

    MVA met een economisch nut

MVA met economisch nut zijn investeringen die verhandelbaar zijn (gebouwen, bedrijfsauto’s), of inkomsten opleveren. Dit laatste geldt bijvoorbeeld voor investeringen in de riolering. Hiervoor wordt immers rioolrecht in rekening gebracht bij de burgers.

Gemeenten zijn verplicht om investeringen met een economisch nut te activeren.

  • 3.2.2

    MVA met een maatschappelijk nut

Het criterium “maatschappelijk nut” is niet hetzelfde als “maatschappelijke functie”. Dat laatste geldt voor het overgrote deel van het gemeentelijk bezit. Voor de duidelijkheid hanteert het BBV in geval van maatschappelijk nut de extra toevoeging “in de openbare ruimte”. MVA in de openbare ruimte met een maatschappelijk nut leveren geen inkomsten op, maar vervullen wel duidelijk een publieke taak. Het zijn investeringen in bijvoorbeeld wegen, water en groenvoorzieningen.

Gemeenten zijn verplicht om investeringen met een maatschappelijk nut te activeren.

Soort investering

Kenmerk

Afschrijven

Extra afschrijven

Bijdrage uit reserves op investering in mindering brengen

Economisch nut

Verhandelbaar en/of kan inkomsten opleveren

Ja (verplicht)

Nee (verbod; uitzondering zie 5.5)

Nee (verbod)

Maatschappelijk nut

Overige investeringen

Ja (verplicht)

Nee (verbod; uitzondering zie 5.5)

Nee (verbod)

  • 3.3

    Financiële vaste activa

Financiële vaste activa kennen de volgende indeling:

  • 1.

    Kapitaalverstrekkingen aan gemeenschappelijke regelingen, deelnemingen en overige verbonden partijen

  • 2.

    Langlopende leningen aan openbare lichamen, woningcorporaties, deelnemingen en overige verbonden partijen

  • 3.

    Overige langlopende leningen

  • 4.

    Overige uitzettingen met een looptijd van 1 jaar of langer

Leningen verstrekt aan derden, belangen in gemeenschappelijke regelingen, deelnemingen en effecten worden gewaardeerd en op de balans opgenomen tegen de nominale waarde.

  • 4.

    Waardering van Materiële vaste activa

Met “waardering” bedoelen we de administratieve waarde van een bezit. De waarde van een object bestaat uit de kosten die betaald zijn om het object aan te kopen / te verkrijgen of de kosten om het zelf te vervaardigen. Op deze “waardering” vindt jaarlijks afschrijving plaats die gelijk loopt met de waardedaling door veroudering en slijtage.

  • 4.1

    Aankoopprijs

De aankoopprijs is de som van alle inkoopkosten exclusief verrekenbare of compensabele BTW, vermeerderd met de bijkomende kosten zoals bijvoorbeeld notariskosten en overdrachtsbelasting.

  • 4.2

    Vervaardigingsprijs

De vervaardigingsprijs omvat de aanschafkosten van gebruikte grond- en hulpstoffen, kosten van materialen, arbeid en overige kosten die rechtstreeks aan de vervaardiging kunnen worden toegerekend. Voorbeelden hiervan zijn leges en verzekeringskosten tijdens de vervaardiging.

  • 4.2.1

    Indirecte kosten

Artikel 63 van het BBV maakt het mogelijk dat indirecte kosten onderdeel kunnen uitmaken van de vervaardigingsprijs. Hiermee worden interne uren en toe te rekenen rente bedoeld. Interne uren die direct bijdragen aan de vervaardiging van een actief kunnen dus deel uit maken van de vervaardigingsprijs.

Kosten van interne uren die tot de normale bedrijfsvoering behoren worden niet geactiveerd en worden rechtstreeks ten laste van de exploitatie gebracht.

Er wordt geen rente (behoudens de grondexploitatie) toegerekend aan de vervaardigingsprijs. Interne uren worden wel toegerekend aan de vervaardigingsprijs van een actief, indien deze betrekking hebben op de grondexploitatie, op de riolering of op subsidiabele projecten.

  • 4.2.2.

    Bijdragen van derden in activa

Bijdragen van derden in activa bestaan bijvoorbeeld uit een bijdrage van Europa, het rijk, de provincie of andere instellingen. Deze bijdragen worden gebruikt als dekking en verlagen dus de financiële bijdrage van de gemeente in de investering.

Bijdragen van derden die een directe relatie hebben met een investering worden op de waardering daarvan in mindering gebracht (BBV artikel 62, lid 2).

  • 4.2.3.

    Onttrekkingen uit reserves

Tot en met het jaar 2016 was het toegestaan om een bijdrage uit een reserve in mindering te brengen op investeringen met een maatschappelijk nut in de openbare ruimte. Vanaf 2017 is dit niet meer toegestaan. Het is wel toegestaan om een reserve te vormen voor de dekking van kapitaalasten, een zogenaamde ‘Activareserve’ of ‘Kapitaallastenreserve’ (zie hiervoor paragraaf 5.7).

  • 4.3

    Waardeverandering

Door diverse factoren kan de waarde van een actief stijgen of dalen. In beide gevallen komt dan de boekwaarde niet meer overeen met de actuele marktwaarde. De boekwaarde is het bedrag waarvoor een actief “in de boeken”/op de balans staat. Deze boekwaarde is vaak niet gelijk aan de marktwaarde. Bij een hogere marktwaarde zit er in het actief een overwaarde, die niet in de balans tot uitdrukking mag worden gebracht. Bij een marktwaarde lager dan de boekwaarde is het afhankelijk van de functie die het actief vervult.

Wordt besloten om een school (investering met een maatschappelijke functie) te verkopen dan verandert de maatschappelijke functie in bedrijfseconomische functie. Is de boekwaarde op het moment van het besluit hoger dan de marktwaarde, dan volgt een verplichte afwaardering.

Indien de boekwaarde van een actief met een bedrijfseconomische functie hoger is dan de marktwaarde is afwaardering dus verplicht, bij een maatschappelijke functie niet. Bestaande gebouwen met een maatschappelijke functie en met een boekwaarde boven de marktwaarde hoeven niet afgewaardeerd te worden.

Indien het actief niet meer in bezit is van de gemeente, bijvoorbeeld door verkoop, wordt de waarde van het actief in het desbetreffende boekjaar afgewaardeerd naar nihil.

  • 4.3.1

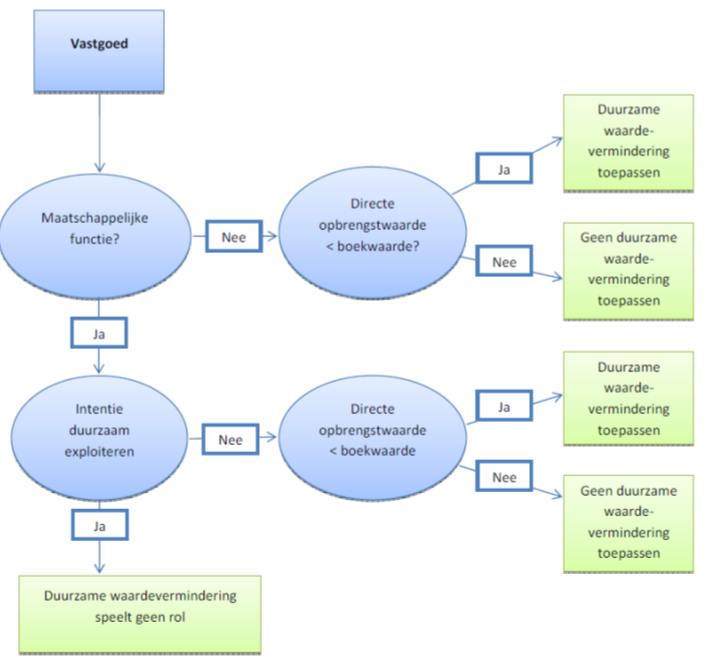
    Beslisboom afwaarderen (notitie BBV waardering vastgoed)

afbeelding binnen de regeling

  • 4.4

    Notitie verkrijging / vervaardiging en onderhoud van kapitaalgoederen

Naast het wettelijk kader heeft de BBV-commissie in de nota ‘Verkrijging en onderhoud van kapitaalgoederen’ een uitwerking gemaakt van de regelgeving rondom investeringen. In deze notitie geeft de commissie drie categorieën aan waarbinnen de investeringen worden onderverdeeld.

  • 1.

    Nieuwe- of uitbreidingsinvesteringen

    Dit zijn investeringen ten behoeve van de ontwikkeling van nieuwe activiteiten of uitbreiding van de huidige activiteiten. Bijvoorbeeld een nieuw schoolgebouw, reconstructie van een weg, een nieuw soort voertuig.

  • 2.

    Vervangingsinvesteringen

    Dit zijn investeringen ter vervanging van een oud (bestaand) actief als gevolg van economische veroudering of slijtage. Bijvoorbeeld: vervangen van een voertuig of computers.

  • 3.

    Levensduur verlengende investeringen

    Dit zijn investeringen die worden gedaan bij een bestaand actief en die leiden tot een substantiële levensduurverlenging van het betreffend actief. Bijvoorbeeld: renoveren van een gebouw, of het impregneren van een kademuur. Het gaat dus niet om (groot)onderhoud. Onderhoud is niet levensduur verlengend, maar dient om een actief gedurende de levensduur in goede staat te houden.

Het BBV kent geen bepalingen op grond waarvan groot onderhoud geactiveerd kan worden. In de praktijk blijkt dat het onderscheid tussen groot onderhoud en een investering niet altijd helder is. Aan de hand van een aantal voorbeelden wordt in onderstaande tabel dit onderscheid verduidelijkt:

Onderscheid tussen groot onderhoud en investeringen

Voorbeeld

Investering

Toelichting

Vervangen van een gebouw

Ja

Er komt een nieuw gebouw tot stand (fysieke vervanging van een bestaand kapitaalgoed)

Vervangen lantaarnpalen

Ja

Er komt een nieuw actief tot stand (fysieke vervanging van een bestaand kapitaalgoed)

Vervangen lichtbuizen openbare verlichting

Nee

(Groot) onderhoud

Reconstructie van een weg (vaak gepaard gaand met een nieuwe functie, verbreding of versmalling van de weg)

Ja

Reconstructie wordt gezien als het opnieuw aanleggen van de weg (nieuw kapitaalgoed, fysieke vervanging)

Vernieuwen van de deklaag van een weg

Nee

(Groot) onderhoud

Periodiek baggeren watergangen

Nee

(Groot) onderhoud (vergelijkbaar met vegen van straten)

Vervangen van vlonders

Ja/Nee

Als de fundering ook wordt vervangen is het een investering, als de fundering niet wordt vervangen is het onderhoud

Vervangen beschoeiingen

Ja

Er komt een nieuw actief tot stand

Vervangen van de dakbedekking

Nee

(Groot) onderhoud

Vervangen van installaties in gebouw

Ja

De installatie is een actief en kan los worden gezien van het gebouw

Schilderen van een gebouw

Nee

(Groot) onderhoud

(Groot)onderhoud is niet levensduur verlengend en mag derhalve niet worden geactiveerd. De kosten daarvan komen rechtstreeks ten laste van de exploitatie of van een onderhoudsvoorziening op basis van een beheerplan (met het oog op gelijkmatige spreiding van de lasten).

  • 5.

    Afschrijven

Door investeringen te activeren, kunnen de kosten ervan verdeeld worden over de levensduur van het object. Elk jaar wordt een deel van de kostprijs afgeschreven. Op die manier houdt de waardedaling van het actief gelijke tred met de waardevermindering door slijtage en veroudering.

  • 5.1

    Welke factoren bepalen de afschrijving?

De hoogte van de jaarlijkse afschrijving wordt o.a. bepaald door de volgende factoren:

  • -

    Wettelijke voorschriften, zoals de gemeentewet en het BBV;

  • -

    De aanschafprijs

  • -

    De verwachte gebruiksduur

  • -

    De gekozen afschrijvingsmethode

Op grond mag overigens niet afgeschreven worden. Immers, deze veroudert of slijt niet.

Afschrijvingen moeten wel geschieden onafhankelijk van het bedrijfsresultaat in een bepaald boekjaar. Het is dus niet toegestaan om extra af te schrijven op een actief.

  • 5.2

    Afschrijvingsmethode

Er is een keuze tussen twee afschrijvingsmethoden: lineair of annuïtair. Het BBV schrijft niet voor welke van de twee gebruikt moet worden. Als een keuze eenmaal is gemaakt moet die consequent gevolgd worden.

  • 5.2.1.

    Lineaire afschrijvingsmethode

Bij de lineaire afschrijvingsmethode dalen de kapitaallasten van jaar tot jaar. Het afschrijvingsbedrag blijft jaarlijks even hoog, maar doordat de boekwaarde daalt, nemen de rentelasten af.

afbeelding binnen de regeling

Over het geheel genomen geeft deze methode de minste lasten. Dit komt doordat de rentecomponent in totaliteit kleiner is dan bij de annuïtaire afschrijvingsmethode. De lineaire afschrijvingsmethode past bij:

  • a.

    Objecten die snel in waarde dalen

  • b.

    Geen opbrengsten genereren maar hoofdzakelijk met gemeentelijke bijdragen worden bekostigd

  • 5.2.2

    Annuïtaire afschrijvingsmethode

Bij de annuïtaire afschrijvingsmethode blijven de kapitaallasten jaarlijks gelijk gedurende de gehele economische levensduur. In de beginjaren blijft de boekwaarde hoog. Dit geldt ook voor de rentelasten. Hier staat tegenover dat in het begin de afschrijving laag is, maar gedurende de economische levensduur toeneemt.

afbeelding binnen de regeling

Door de gelijkblijvende lasten past deze afschrijving het best bij objecten die structureel opbrengsten genereren.

  • 5.2.3

    Keuze afschrijvingsmethode

Veel gemeenten passen de lineaire afschrijvingsmethode toe op basis van de volgende overwegingen:

  • a.

    door te kiezen voor één afschrijvingsmethode wordt willekeur voorkomen;

  • b.

    de afschrijving is gedurende de gehele afschrijvingsperiode ieder jaar gelijk;

  • c.

    de methodiek geeft een herkenbare boekwaarde;

  • d.

    bij vroegtijdige vervanging van het actief is al een evenredig deel afgeschreven;

  • e.

    de gangbare redeneertrant is dat de boekwaarde meer aansluit bij de waarde van het bezit.

Wij hanteren de lineaire afschrijvingsmethode, tenzij de annuïtaire methode op basis van externe regelgeving verplicht is voorgeschreven.

  • 5.3

    Startmoment van afschrijvingen

De commissie BBV adviseert om investeringen waarvan is voorgeschreven dat deze geactiveerd moeten worden uiterlijk aanvangen op het moment dat de investering in gebruik wordt genomen. Hierbij is het toegestaan om te kiezen voor het gehele jaar, halverwege het jaar of het jaar volgend op het jaar van ingebruikname.

Bij investeringen (met een economische- of maatschappelijke waarde) wordt gestart met afschrijven op 1 januari van het jaar waarin de investering gereed is of in gebruik wordt genomen.

  • 5.4

    Componentenbenadering

De componentenbenadering is een afschrijvingsmethode voor vaste activa die uit meerdere onderdelen zijn samengesteld. De verschillende delen gaan niet allemaal even lang mee. Daarom is het toegestaan om een actief onder te verdelen in diverse componenten, waarbij elke component een andere afschrijvingstermijn krijgt. De componentenbenadering wordt bijvoorbeeld toegepast bij rioolgemalen en gebouwen. Bij de aanleg is veelal sprake van een technische component, die veel eerder vervangen dient te worden.

Overigens doet de BBV-commissie de aanbeveling om de uitsplitsing van activa in verschillende componenten uit praktische overwegingen te beperken.

Bij investeringen waarbij vooraf een duidelijke splitsing kan worden aangebracht tussen verschillende afschrijvingstermijnen wordt de componentenbenadering toegepast.

  • 5.5

    Vervroegde afschrijving

Vervroegde afschrijving, op materiële vaste activa met economisch nut vindt alleen plaats op basis van de gewijzigde verwachting met betrekking tot de technische en / of economische levensduur (herwaardering). Hiervoor is instemming van het college nodig. Vervroegde afschrijving is iets anders dan afwaardering. Deze is verplicht indien het actief met bedrijfseconomische functie een te hoge boekwaarde heeft (zie 4.3.1).

  • 5.6

    Leasen

Een andere vorm van ´eigendom` is het leasen van goederen. Leasen is geen wettelijk omschreven begrip. Vele leasecontracten zijn juridische huurcontracten. Leasecontracten in de vorm van huurkoop of die naar strekking huurkoop zijn, komen eveneens voor.

De volgende twee vormen worden onderscheiden:

  • -

    Financiële lease: het juridisch eigendom van het betreffende actief blijft bij de geldgever /financier terwijl het economisch eigendom en daarmee het risico bij de geldnemer ligt.

  • -

    Operationele lease: heeft betrekking op het ter beschikking stellen van een actief, meer in de vorm van huur. De voor- en nadelen van het eigendom komen geheel of nagenoeg geheel voor rekening van de geldgever.

Ten aanzien van de balanswaardering en afschrijving geldt:

  • a.

    Indien uit het geheel van contractvoorwaarden blijkt dat sprake is van financiële lease, dient het gehuurde te worden geactiveerd. Er is sprake van economisch, maar niet van juridisch eigendom. In de praktische uitvoering betekent dit dat de som van de gedurende de resterende looptijd jaarlijks te betalen leasetermijnen als schuld wordt opgenomen tegenover de activa-post. Op de vaste activa die geleased zijn wordt volgens de normale regels afgeschreven.

  • b.

    Operationele lease geeft nooit aanleiding tot activering. Wel zal daarvan in de toelichting melding moeten worden gemaakt in verband met het veelal langdurige karakter van de aangegane verplichtingen.

  • 5.7

    Activareserve (kapitaallastenreserve)

Tot en met het jaar 2016 was het toegestaan om investeringen van maatschappelijk nut ten laste van een reserve te brengen. Met de wijziging van het BBV ten aanzien van deze activeringen ontstaan er hogere kapitaallasten die beslag leggen op het saldo van de begroting. Om deze uitzetting tegen te gaan is het toegestaan om de kapitaallasten van het actief voor de gehele levensduur te storten in een “Activareserve” en deze structureel in te zetten voor de kapitaallasten. Hiermee wordt voorkomen dat de kapitaallasten van de investering ten laste komen van het meerjarig begrotingssaldo. Nadeel van deze mogelijkheid is dat er na de volledige afschrijvingstermijn geen budget vrijvalt om vervanging van het actief financieel af te dekken.

Alle investeringen met maatschappelijk nut worden geactiveerd en er wordt op dit moment geen gebruik gemaakt van de mogelijkheid tot het instellen van een activareserve.

  • 5.8

    Jaarverslaglegging

De balans, inclusief toelichting, verstrekt informatie over de bezittingen en de schulden van de gemeente aan het eind van een kalenderjaar. In de toelichting zijn we verplicht om aandacht te besteden aan de methoden en de termijnen die bij de afschrijvingen zijn gehanteerd.

  • 6.

    Samenvatting regels voor waardering en afschrijving van activa gemeente Steenwijkerland

Op basis van de uitgangspunten die in de vorige hoofdstukken zijn beschreven, zijn de volgende richtlijnen geformuleerd. De ingangsdatum van de nieuwe richtlijnen is 1 januari 2023.

De richtlijnen zijn niet van toepassing op investeringen die vóór 1 januari 2023 zijn gedaan, tenzij het college daar afzonderlijk toe besluit.

  • a.

    Het gemeentelijk waarderings- en afschrijvingsbeleid wordt uitgevoerd conform de wettelijke voorschriften zoals opgenomen in de gemeentewet, het BBV en de uitspraken van de commissie BBV, ongeacht de richtlijnen die zijn weergegeven in deze bijlage.

  • b.

    Kosten van immateriële activa worden niet geactiveerd, maar direct ten laste van de exploitatie gebracht.

  • c.

    Leningen verstrekt aan derden, belangen in gemeenschappelijke regelingen, deelnemingen en effecten worden gewaardeerd tegen de nominale waarde.

  • d.

    Behoudens de grondexploitatie worden er geen rentekosten toegerekend aan de vervaardigingsprijs. Wel worden er interne uren toegerekend aan subsidiabele projecten, grondexploitatie en rioleringsprojecten.

  • e.

    Bijdragen van derden die in directe relatie staan tot de investering worden op de waardering daarvan in mindering gebracht.

  • f.

    Bijdragen aan activa in eigendom van derden worden niet geactiveerd.

  • g.

    Als afschrijvingsmethode wordt gekozen voor de lineaire afschrijvingsberekening. Een uitzondering wordt gemaakt voor onderdelen waarbij door derden een andere methode van afschrijven voorgeschreven is (bijv. rijksvoorschriften) of waarbij product- / project-financiering een andere methode vereist in verband met tariefberekeningen. Dit laatste kan slechts nadat dit door het college wordt besloten.

  • h.

    Bij investeringen (met een economische- of maatschappelijke waarde) wordt gestart met afschrijven op 1 januari van het jaar waarin het in gebruik wordt genomen.

  • i.

    Bij investeringen waarbij vooraf een duidelijke splitsing kan worden aangebracht tussen verschillende afschrijvingstermijnen wordt de componentenbenadering toegepast.

  • j.

    Alle investeringen met maatschappelijk nut worden geactiveerd en er wordt geen gebruik gemaakt van de mogelijkheid tot het instellen van een activareserve.

  • k.

    Als afschrijvingsduur voor investeringen na 1 januari 2018 gelden de bijgevoegde opgenomen termijnen. Als er een keuze is tussen twee afschrijvingstermijnen, dan dient voor de kortste termijn te worden gekozen.

  • l.

    Investeringen beneden een bedrag van € 20.000 worden niet geactiveerd. De mogelijkheid bestaat dat in één jaar meerdere soortgelijke (kleine) investeringen worden gedaan. Gedacht kan worden aan: meubilair, koffieautomaten en dergelijke. In dat geval worden de afzonderlijke investeringen bij elkaar opgeteld en beoordeeld voor de vraag of activering plaats moet vinden. Voorbeeld: de aanschaf van 1 koffieautomaat van € 5.000 wordt niet geactiveerd; de aanschaf van 5 automaten voor in totaal € 25.000 wordt wel geactiveerd (mits dit in één en hetzelfde jaar plaatsvindt).

  • m.

    Op investeringen in (onder)grond wordt met uitzondering van de grond 1 onder wegen, de afschrijving op nihil gesteld. Als gevolg van het geringe risico van functionele en technische veroudering ontbreekt de noodzaak.

  • n.

    Indien bij het afstoten van een object een boekwinst wordt gerealiseerd, dient deze na overdracht te worden verwerkt als incidentele bate. De opbrengst mag niet met de aanschafwaarde van het eventuele vervangingsobject worden verrekend.

  • o.

    Levensduur verlengende verbeteringskosten worden afzonderlijk geadministreerd en geactiveerd.

  • p.

    Overeenkomsten waarbij duidelijk sprake is van financiële lease worden geactiveerd en de afschrijving wordt overeenkomstig de gebruikelijke regels vastgesteld.

  • q.

    De afschrijving op een actief start op 1 januari van het jaar waarin het in gebruik wordt genomen of gereed is. Voor op zichzelf staande investeringen die als groep geactiveerd worden (bijvoorbeeld hardware), is een gesplitste start van de afschrijving mogelijk als het betreffende onderdeel al in gebruik is genomen of gereed is.

  • r.

    In de gevallen waarin deze richtlijnen niet voorzien, neemt het college een beslissing.

Afschrijvingstabel behorende bij de regels voor waardering en afschrijving van activa

In deze tabel zijn de afschrijvingstermijnen opgenomen naar soort van investering. Op immateriële activa en investeringen beneden de € 20.000 (totaalbedrag per jaar) wordt niet afgeschreven.

Voor materiële activa die niet in deze tabel zijn opgenomen, stelt het college de afschrijvingstermijn vast.

Soort Investering

Jaren

  • 1.

    Immateriële activa

 

Immateriële activa (kosten van geldleningen )

1

 
  • 2.

    Materiële Activa

 

Grond

0

Grond- en sloopwerken

30

Kabels en leidingen

30

Rioleringen

60

Bouwkundig deel gemalen

30

Technisch deel gemalen (elektro)

15

Natuurgrasveld

30

Kunstgrasveld (voetbal)

10

Kunstgrasveld (hockey)

15

Atletiekbaan

20

Veldverlichting

20

Afrastering ballenvangers

15

Speelvoorzieningen

10

Waterwerken (oeververbindingen; o.a. bruggen)

30

Vervangen oeverbeschermingen

30

Binnenhavens

30

Wegen, straten en pleinen

Open verharding

30

Gesloten verharding

20

Fietspaden

30

Levensduur verlengende maatregelen (b.v. gebouwen en wegen )

20

Openbare verlichting

Armaturen

25

Openbare verlichting

Lichtmasten

50

Openbaar groen

20

Parkeren

Parkeergarages

30

Open parkeerterrein

20

Meters en automaten

10

Pollers

10

Monumenten

30

Begraafplaatsen

Grond

0

Open paden

20

Overig

30

Woonwagenlocaties

25

 
 

Gebouwen, inclusief scholen

Grond

0

 

Opstallen

40

 

Semipermanent

10

Technische installaties

15

Zonnepanelen

20

Machines

(huishoudelijke) apparatuur

10

Vaste inrichting / meubilair / stoffering

10

Drukkerij

Snijmachines

15

Lichtdruk/kopieermachines

5

Kantoorapparatuur

Hardware ICT

4

Laptops

3

Mobiele telefoons

3

Audio en videomiddelen

5

Vervoersmiddelen

Bedrijfsbusjes

7

Aanhangwagens

10

Zoutstrooiers

10

Tractie (groot materieel)

8

Vuilnisboot

20

Werkboot

10

Buitenboordmotor

10

Gereedschappen

Algemeen

4

Hogedrukreiniger

15

Maaimachines

5

Ruw terrein maaier

10

  

  


Noot
1

De kosten van grond die samenhangen met wegen worden tot de kosten van de wegen gerekend, door de onlosmakelijke verbondenheid van weg met ondergrond.