VTH Beleid 2024 gemeente Hof van Twente

Geldend van 01-01-2024 t/m heden

Intitulé

VTH Beleid 2024 gemeente Hof van Twente

Voorwoord

Het beleidsplan VTH Hof van Twente 2024 geeft invulling aan de lokale taken, Bouw, APV en bijzondere wetten, zoals de Alcoholwet en betreft een actualisatie van het VTH-beleid 2019. Het geeft invulling aan onze wens om de toetsing van vergunningaanvragen, het houden van toezicht en het handhaven van de regelgeving meer gezamenlijk vorm te geven en eenduidiger te maken voor inwoners en bedrijven. Dienstverlening staat hier voorop.

Voor onze inwoners en bedrijven in Hof van Twente is een gelijke behandeling en transparantie van onze werkwijze wenselijk. Het lokale beleid geeft de gemeente de mogelijkheid om eigen accenten te zetten en eigen beleidsambities te realiseren.

In de praktijk blijkt dat niet iedereen zich aan de regels houdt en dat het toetsen van plannen en toezicht en handhaving noodzakelijk zijn. Ook in onze gemeenten vinden overtredingen plaats, worden veiligheidsvoorschriften in de bouw niet nageleefd en worden belangrijke voorzieningen vergeten bij bijvoorbeeld evenementen. Bewust en onbewust worden de regels en voorschriften om verschillende redenen niet nageleefd. Hierdoor wordt afbreuk gedaan aan de veiligheid en de kwaliteit van onze fysieke leefomgeving.

De komende jaren gaan we de VTH-taken nog meer integraal benaderen. Dit mede gelet op de Omgevingswet, die op 1 januari 2024 in werking treedt. Met een meer integrale benadering zijn alle partijen gebaat. Door een gecoördineerd en gezamenlijk optreden worden bedrijven en burgers minder belast. Ook stemmen toezichthouders van gemeente, waterschap, provincie, omgevingsdienst en politie de uitvoering van taken op elkaar af.

Een ander positief effect is dat eventueel tegenstrijdige regels zoveel mogelijk worden ondervangen. De integrale benadering heeft voor onze gemeente als voordeel dat informatie beter ontsloten wordt, waardoor er effectiever gewerkt kan worden. Hierdoor leren we van elkaar, ontstaan er nieuwe inzichten en kunnen we de zaken nog beter nuanceren.

Regels moeten haalbaar en handhaafbaar zijn. Wij zoeken samen naar oplossingen. Bij de uitvoering van taken staat de menselijke maat centraal. We praten met elkaar en handelen niet uitsluitend naar de letter, maar vooral ook naar de geest van de wet.

College van burgemeester en wethouders Hof van Twente.

Afkortingenlijst

VTH Vergunningverlening, Toezicht en Handhaving

APV Algemene plaatselijke verordening

Wkb Wet kwaliteitsborging voor het bouwen

LSHO Landelijke Handhavingsstrategie Omgevingswet

ODT Omgevingsdienst Twente

Wok Wet op de kansspelen

AMvB Algemene maatregel van bestuur

Ow Omgevingswet

BW Burgerlijk wetboek

BRZO Besluit Risico’s Zware Ongevallen

ODRN Omgevingsdienst Regio Nijmegen

IBT Interbestuurlijk toezichthouder

OM Openbaar Ministerie

ILT Inspectie Leefomgeving en Transport

GGD Gemeentelijke Gezondheidsdienst

NVWA De Nederlandse Voedsel- en Warenautoriteit

RIEC Het Regionaal Informatie en Expertise Centrum

TloKB De Toelatingsorganisatie Kwaliteitsborging Bouw

Bbl Besluit bouwwerken leefomgeving

KGO Kwaliteitsimpuls Groene Omgeving

TSB Twentse Stoomblekerij

Bal Besluit activiteiten leefomgeving

BENG Bijna-energieneutraal gebouw

EPC Energieprestatiecertificaat

Wnb Wet natuurbescherming

Vvgb Verklaring van geen bedenkingen

Wet Bibob Wet bevordering integriteitsbeoordelingen door het openbaar bestuur

Wro Wet ruimtelijke ordening

LTB 2012 Landelijke Toetsmatrix Bouwbesluit 2012

LHS Landelijke handhavingsstrategie

Bkl Besluit kwaliteit leefomgeving

Awb Algemene wet bestuursrecht

AVG Algemene Verordening Gegevensbescherming

OPA Omgevingsplanactiviteit

BOPA Buitenplanse omgevingsplanactiviteit

BOA Buitengewoon opsporingsambtenaar

DVO Dienstverleningsovereenkomst

Wabo Wet algemene bepalingen omgevingsrecht

Bwt Bouw- en woningtoezicht

RO Ruimtelijke ordening

IPO Interprovinciaal overleg

VNG Vereniging van Nederlandse Gemeenten

GHOR Geneeskundige Hulpverleningsorganisatie in de Regio

CKB Collectieve Kwaliteitsnormering Bouwvergunningen

DB Dagelijks bestuur ODT

DHW Drank- en horecawet

Samenvatting

Gemeenten zijn verplicht om voor toezicht en handhaving op het gebied van het omgevingsrecht beleid op te stellen. Met dit beleidsplan voor zowel Vergunningverlening als voor Toezicht en Handhaving (VTH) is het lokale beleid voor alle VTH-taken van Hof van Twente geactualiseerd en omgevormd tot een uniform beleid met een omgevingsanalyse, risicoanalyse en prioriteitenstelling.

Met dit beleid legt Hof van Twente de basis voor de programmatische en integrale uitvoering van de wettelijke taken op het gebied van het omgevingsrecht. Dit beleid geeft de bestuurlijke uitgangspunten en beleidskeuzes weer. Het bevat een risicoanalyse met prioriteiten van alle taken op het gebied van het omgevingsrecht. De prioritering bepaalt de mate van toetsing, toezicht en handhaving. Zoals op welk niveau vergunningaanvragen worden getoetst. Of op welke punten we controleren bij verschillende bouwprojecten en welke toezichts- en handhavingsmiddelen we inzetten. Het vormt de basis hoe wij met de vijf strategieën: preventie-, vergunnen-, toezicht-, handhaving- en gedoogstrategie (afbeelding 2) in Hof van Twente, uitvoering willen geven aan de VTH-taken.

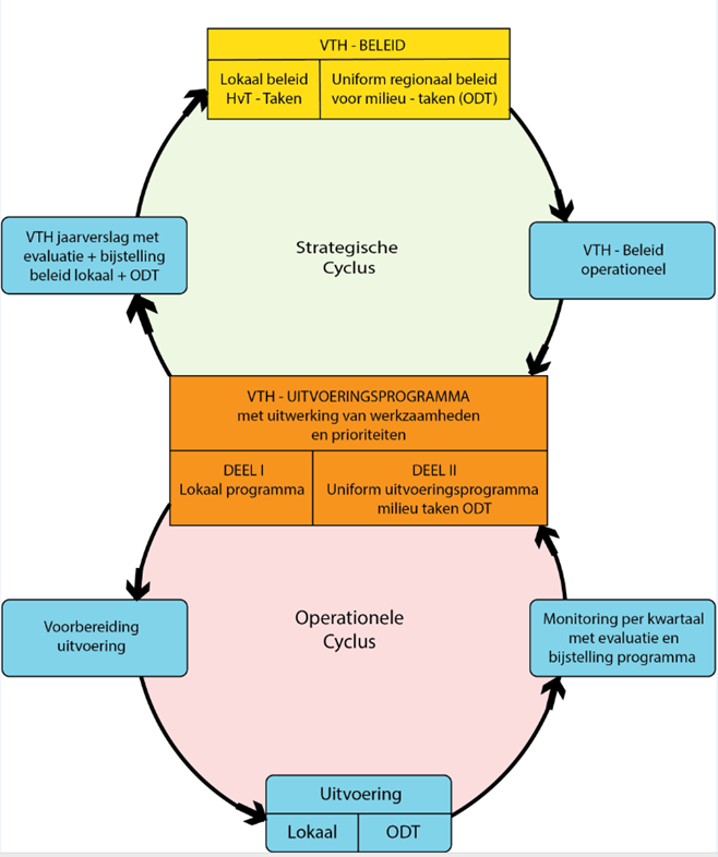
Om ervoor te zorgen dat het beleid steeds blijft aansluiten op de uitvoeringspraktijk en andersom, wordt gebruik gemaakt van de BIG-8 cyclus (afbeelding 1). De concrete uitvoering van dit VTH-beleid wordt geregeld in het uitvoeringsprogramma. Het uitvoeringsprogramma wordt jaarlijks opgesteld en beschrijft de uitvoering tot op detailniveau.

afbeelding binnen de regeling

Afbeelding 1: weergave big '8' beleidscyclus VTH-beleid.

afbeelding binnen de regeling

Afbeelding 2: doelen vergunningen, toezicht en handhaving en big ‘8’ cyclus.

Inhoudsopgave

1. Inleiding 7

1.1 Aanleiding 7

1.2 Doel van het plan 9

1.3 Scope van dit plan 9

1.4 Ontwikkelingen 10

2. Missie, visie en samenwerking 13

2.1 Missie 13

2.2 Visie 13

2.3 Samenwerking 14

3. Gebiedsbeschrijving: probleem- en risicoanalyse 17

3.1 Gebiedsbeschrijving Hof van Twente 17

3.2 Probleemanalyse 18

3.3 Risicoanalyse 18

4. Doelen vergunningen, toezicht en handhaving 19

4.1 Algemene doelstelling VTH 19

4.2 Uitwerking doelen 21

5. Kwaliteitszorg en kwaliteitsborging 22

5.1 Kwaliteitsdoelen 22

5.2 Kwaliteitscriteria 22

5.3 Kwaliteitszorg 22

6.VTH-Strategieën 24

6.1 Preventiestrategie 24

6.2 Vergunningenstrategie 25

6.3 Toezichtstrategie 28

6.4 Handhavingsstrategie 28

6.5 Gedoogstrategie 29

7. Elementen van de organisatie en inrichting ODT 30

7.1 Organisatorische condities 30

7.2 Informatievoorziening 33

8. Nadere uitwerking 34

1. Inleiding

Voor u ligt het beleid voor de uitvoering van Vergunningverlening, Toezicht en Handhaving voor de lokale VTH-taken (lees verder: VTH-beleid) van de gemeente Hof van Twente. Het VTH-beleid is in grote lijnen verdeeld in twee sporen. Het eerste spoor is het VTH-beleid voor de regionale taken. Het tweede spoor is het VTH-beleid voor de lokale taken (ook wel de thuistaken genoemd). Artikel 13.5 van het Omgevingsbesluit stelt dat het bevoegd gezag uitvoerings- en handhavingsbeleid vaststelt van een of meer documenten waarin gemotiveerd wordt aangegeven welke doelen zij zichzelf stellen bij de uitvoering en handhaving en welke activiteiten zij daarvoor zullen uitvoeren.

Het VTH-beleid is van toepassing op de lokale taken onder de Omgevingswet, de Algemene Plaatselijke Verordening (lees verder: APV) en overige wetgeving. In dit hoofdstuk wordt de aanleiding en het doel van dit beleidsplan toegelicht. Daarnaast komen in dit hoofdstuk de landelijke wets- en beleidsontwikkelingen op het terrein van vergunningen, toezicht en handhaving aan bod. Deze zijn medebepalend voor de invulling van dit plan.

Het gemeentelijke VTH-beleid bestaat uit twee delen. In het eerste deel zijn op eenvoudige wijze globaal de hoofdlijnen weergegeven. In het tweede deel, de VTH nadere uitwerking, worden onder meer de strategieën verder uitgewerkt.

Vanwege de ontwikkelingen op het gebied van het omgevingsrecht, zoals de Omgevingswet en de Wet kwaliteitsborging voor het bouwen (lees verder: Wkb), verandert de komende jaren veel in de werkwijze van de VTH-taken. Om deze reden is dit VTH-beleid een dynamisch document dat we tussentijds aanpassen wanneer de veranderende wet- en regelgeving hierom vraagt.

1.1 Aanleiding

Op grond van de Wet VTH eisen de kwaliteitscriteria een actueel en volledig VTH-beleid op het gebied van de fysieke leefomgeving. Hierin wordt opgenomen welke doelen de gemeente zichzelf stelt bij uitvoering van de VTH-taken, hoe deze doelen worden bereikt en op welke wijze de gemeente haar taken zal uitvoeren. Hieronder vallen taken op het gebied van milieu, bouwen en openbare orde. De kwaliteitscriteria maken inzichtelijk welke kwaliteit burgers, bedrijven en instellingen, maar ook overheden onderling als opdrachtgevers, van de uitvoering van VTH-taken mogen verwachten.

Het Omgevingsbesluit geeft procescriteria voor het op te stellen uitvoerings- en handhavingsbeleid. Zo moet in het beleid doelen worden gesteld die het bevoegd gezag moet halen. Het Omgevingsbesluit geeft daarnaast aan dat waar nodig dient te worden afgestemd met beleid dat is opgesteld door andere bestuursorganen, zoals de waterschappen en aangrenzende regio’s (in geval van bijvoorbeeld keten- toezicht) en de Omgevingsdienst. Daarnaast is er afstemming geweest met het Openbaar Ministerie in het voortraject en zal overeenstemming worden gezocht over de toepassing van de Landelijke Handhavingsstrategie Omgevingswet (lees verder: LSHO).

Lokale taken

Het begrip fysieke leefomgeving omvat vele aspecten die invloed kunnen uitoefenen op de openbare ruimte. Dit beleid richt zich specifiek op de VTH-taken die voortvloeien uit het omgevingsrecht (bouw, ruimtelijke ordening, bouwen, slopen, (brand)veiligheid, etc.), de APV en bijzondere wetten, zoals de Alcoholwet.

Hof van Twente heeft voor verschillende taken een afzonderlijk beleid. Het vormen van het VTH-beleid betekent voor de gemeentelijke organisatie dat beleid van meerdere deelgebieden moet worden samengevoegd. Nieuw beleid wordt hieraan toegevoegd. Dit beleid moet leiden tot een sluitende beleidscyclus om kwaliteit te borgen.

afbeelding binnen de regeling

Afbeelding 3: weergave big '8' beleidscyclus VTH en regionaal beleid.

1.2 Doel van het plan

Dit VTH-beleidsplan is opgesteld op hoofdlijnen. Het betreft een dynamisch basisdocument dat zal worden doorontwikkeld. Het belangrijkste in het VTH-beleid is kwaliteit. Met elkaar hebben we in Hof van Twente aan dit woord inhoud gegeven en de elementen benoemd die we belangrijk vinden. Een proces dat het begin is van een reis waarin we samen moeten leren en ontwikkelen. Samen een lerende organisatie zijn en continu leren en verbeteren. Deze ontwikkeling zal worden gevoed vanuit de beleids- en uitvoeringscyclus. Een belangrijk element in dit beleid is om met elkaar te staan voor de kwaliteit en deze goed te borgen.

afbeelding binnen de regeling

Afbeelding 4: beleidscyclus onder de Omgevingswet.

Dit VTH-beleidsplan is gericht op de hoofdlijnen. De stap naar uitvoering gaan we met elkaar maken in het uitvoeringsprogramma, dat jaarlijks wordt vastgesteld. Dit VTH-beleid geeft daar richting aan en de eerste handvatten om samen aan de slag te gaan.

1.3 Scope van dit beleidsplan

Dit VTH-beleidsplan ziet niet toe op de milieubrede taken zoals deze zijn ingebracht in de Omgevingsdienst Twente (lees verder: ODT), de zogenoemde variant 4. Deze variant 4 bestaat uit (1 het verlenen en wijzigen van milieuvergunningen, (2 de toezichttaken bij inrichtingen in de zin van de Wet Milieubeheer in Hof van Twente, (3 de bodemtaken en (4 het be- en afhandelen van milieuklachten en –meldingen). Voor deze taken heeft het college reeds beleid vastgesteld op 27 juni 2023 (Het uniforme regionaal VTH-beleid, met nadere uitwerking).

Onderhavig beleidsplan is van toepassing op de overige VTH-taken, (niet zijnde milieutaken) Bouw en APV (delen C Lokaal VTH-beleid en D nadere uitwerking).

In dit plan benoemen we alle elementen die belangrijk zijn voor het VTH-beleid in Hof van Twente en hoe we met alle elementen die de Omgevingswet en de Wkb van ons vraagt, het VTH-beleid willen inrichten. Uitgangspunt is dat op al deze taken de meest recente kwaliteitscriteria van toepassing zijn.

De fysieke leefomgeving kent veel aspecten die impact kunnen hebben op de openbare ruimte en daardoor de kwaliteit van die omgeving kunnen beïnvloeden. Onder de fysieke leefomgeving vallen in ieder geval de VTH-taken die voortvloeien uit wet- en regelgeving op het gebied van het omgevingsrecht (bouwen, milieu ruimtelijke ordening) en regelgeving op het gebied van de openbare ruimte, zoals de APV en bijzondere wetten zoals de Alcoholwet, de Opiumwet en de Wet op de kansspelen (Wok). Het beleid in deze nota richt zich overwegend op de VTH-taken die voortvloeien uit het omgevingsrecht zoals dat in wetten en andere regelgeving is vastgelegd.

1.4 Ontwikkelingen

Bij de totstandkoming van dit beleidsdocument is rekening gehouden met landelijke beleidsontwikkelingen en (toekomstige) wijzigingen in wetgeving, waaronder:

Verordening kwaliteit VTH

De Verordening kwaliteit VTH geeft uitvoering aan de wettelijke opdracht uit de wet VTH om regels te stellen voor de kwaliteit van de uitvoering en handhaving van het omgevingsrecht (basistakenpakket). Daarnaast is er de verplichting om te zorgen voor de kwaliteit van de uitvoering en handhaving van overige taken. De Kwaliteitsverordening Vergunningverlening, Toezicht en Handhaving is op 25 oktober 2022 door de gemeenteraad vastgesteld en zal tegelijkertijd met de Omgevingswet in werking treden. Met deze verordening heeft de gemeente een Verordening kwaliteit VTH vastgesteld voor het basistakenpakket.

In de verordening is een verplichting opgenomen om te voldoen aan de kwaliteitscriteria en om doelen uit te werken op de navolgende onderwerpen:

  • Uitvoeringskwaliteit

  • Dienstverlening

  • Financiën

De uitwerking van deze doelen vormt een belangrijk element in het VTH-beleidsplan.

Kwaliteitscriteria

Artikel 5 van de Verordening kwaliteit VTH verwijst naar de kwaliteitscriteria. Het artikel bepaalt dat op de uitvoering en handhaving van de betrokken wetten de kwaliteitscriteria op het gebied van deskundigheid en beschikbaarheid van toepassing zijn.

De kwaliteitscriteria hebben zowel betrekking op de kwaliteit van de organisatie als de kwaliteit van de medewerkers. Daarnaast geven kwaliteitscriteria voor inwoners bedrijven en de overheid inzicht welke kwaliteit verwacht mag worden bij de uitvoering van VTH-taken. Voor de organisatie betekent dit dat er een sluitende beleidscyclus is, een inhoudelijke ondergrens en dat de taken belegd worden bij organisaties die continuïteit in de uitvoering kunnen garanderen. Op medewerkersniveau betekent dit dat voldoende deskundigheid en ‘vlieguren’ (frequente uitvoering) gevraagd worden om de taken adequaat uit te kunnen voeren. Daarnaast zijn er spelregels opgesteld hoe er omgegaan moet worden met de kwaliteitscriteria, waardoor meer maatwerk mogelijk is om te voldoen aan de criteria.

De kwaliteitscriteria 2.2 vormen nu nog de basis voor de verordening kwaliteit VTH omgevingsrecht. B In de artikelgewijze toelichting bij artikel 5 van de Verordening kwaliteit VTH is aangegeven dat vanwege de verdere ontwikkeling van de kwaliteitscriteria dynamisch wordt verwezen. Bij de inwerkingtreding van de Omgevingswet zal versie 2.3 de basis vormen.

Omgevingswet

Het huidige omgevingsrecht is verbrokkeld en verdeeld over tientallen wetten, besluiten (AMvB’s) en ministeriële regelingen. Er zijn aparte wetten voor ruimtelijke ordening, bouwen, verschillende milieuthema’s (geluid, lucht, geur, bodem etc.), externe veiligheid, water, mijnbouw, monumentenzorg, natuur, landschap en ecologie infrastructuur. Deze verbrokkeling leidt tot afstemmings- en coördinatieproblemen en verminderde kenbaarheid en bruikbaarheid voor alle gebruikers.

Op 1 januari 2024 treedt de Omgevingswet in werking. De Omgevingswet staat voor een goede balans tussen het benutten en beschermen van de fysieke leefomgeving. Ook biedt de Omgevingswet de gemeenten de mogelijkheid om met overzichtelijkere regels de leefomgeving meer in samenhang in te richten.

Vergunningverleners, Toezichthouders en Handhavers (VTH) hebben een sleutelrol in het uitvoeren van de Omgevingswet. De wet is bedoeld om een eind te maken aan de wirwar van regels voor de leefomgeving. Door duidelijke regels moet de leefomgeving beter worden benut en beschermd, en weten initiatiefnemers sneller waar ze aan toe zijn. Ook komt er meer ruimte om lokaal ruimtelijke afwegingen op maat te maken. De toekomst zal echter moeten uitwijzen of in de praktijk het beoogde doel van de wet wordt behaald.

afbeelding binnen de regeling

Afbeelding 5: speerpunten onder de Omgevingswet.

De Omgevingswet kent vier verbeterdoelen ten opzichte van het huidige omgevingsrecht:

  • het vergroten van de inzichtelijkheid, de voorspelbaarheid en het gebruiksgemak van het omgevingsrecht;

  • het bewerkstelligen van een samenhangende benadering van de fysieke leefomgeving in beleid, besluitvorming en regelgeving;

  • het vergroten van de bestuurlijke afwegingsruimte door een actieve en flexibele aanpak mogelijk te maken voor het bereiken van doelen voor de fysieke leefomgeving;

  • het versnellen en verbeteren van besluitvorming over projecten in de fysieke leefomgeving.

Binnen de gemeente Hof van Twente is de invoering van de Omgevingswet in de periode 2019 – 2023 programmatisch opgepakt. Vanaf 2023 is de implementatie van de Omgevingswet teruggegeven aan de lijnorganisatie.

Kwaliteitsborging in de bouw

In mei 2019 is de Wkb aangenomen in de Eerste Kamer. Het nieuwe stelsel treedt stapsgewijs in werking vanaf de inwerkingtreding van de Omgevingswet. Het zal in eerste instantie gaan om bouwwerken van gevolgklasse 1. Dit zijn bouwwerken in de laagste risicoklasse zoals eengezinswoningen en eenvoudige bedrijfspanden. De verwachting is dan in 2025 gevolgklasse 2 en 3 zullen volgen. De Wkb is voor verbouw uitgesteld naar 1 januari 2025. Voor nieuwbouw blijft de ingangsdatum 1 januari 2024.

Deze nieuwe wet heeft gevolgen voor toezicht, handhaving en bouwplantoetsing binnen de gemeente Hof van Twente.

De Wkb wordt ingevoerd voor het bewaken van de kwaliteit van bouwwerken. Hierbij wordt gecontroleerd of het ontwerp en de uitvoering van het bouwwerk voldoen aan de voorschriften van het bouwbesluit. Ook wordt de aansprakelijkheid van aannemers ten opzichte van particuliere en professionele opdrachtgevers uitgebreid. Voorheen moest de gemeente de bouwplannen vooraf toetsen en zag deze toe op de uitvoering volgens de verleende vergunning. Met de Wkb dragen de partijen in de bouw zelf zorg voor het voldoen aan de voorschriften. Bij vergunningplichtige bouwwerken komt er een kwaliteitsborger aan te pas.

Gemeenten leveren dus niet de handhavende bevoegdheden in. Zowel tijdens als na de bouw kunnen zij op basis van signalen van de kwaliteitsborger interveniëren en desnoods de oplevering of de bouw stilleggen. Het bevoegd gezag behoudt haar bestaande handhavende bevoegdheden en de informatievoorziening aan het bevoegd gezag wordt verbeterd. De kwaliteitsborger vormt dus het surplus op de kwaliteitsimpuls die de wet regelt. Daarbij komt dat, als gevolg van de Wkb, toezicht meer (controle)taken krijgt, zoals de omgevingsveiligheid en gezondheid bij bouw- en sloopwerkzaamheden.

Naast dit publiekrechtelijk stelsel van toetsing en toezicht, vormt het tweede hoofdelement van de wet de voorgestelde wijziging van de aansprakelijkheidsregeling in artikel 7:758 lid 4 BW. Dit artikel bepaalt dat bij aanneming van bouwwerken ‘de aannemer aansprakelijk is voor gebreken die bij de oplevering van het werk niet zijn ontdekt, tenzij deze gebreken niet aan de aannemer zijn toe te rekenen. Van dit lid kan niet ten nadele van de opdrachtgever worden afgeweken, voor zover de opdrachtgever een natuurlijk persoon is die niet handelt in de uitoefening van een beroep of bedrijf. Hiermee is de positie van de bouwconsument versterkt.

Ondermijning

Criminelen maken gebruik van diensten van de bovenwereld. Boven- en onderwereld raken zo met elkaar verweven. Criminelen beïnvloeden zo onze samenleving. Normen raken vervaagd en het gevoel van veiligheid en leefbaarheid neemt af. Dit heet ook wel ondermijning. Oog voor ondermijning maakt inmiddels deel uit van onze werkzaamheden. Waar voorheen vooral uitsluitend dienstverlenend werd gekeken of initiatieven uit de maatschappij wel of niet volgens de wensen en/of regels gerealiseerd konden worden, ontstaat nu een meer kritische blik naar criminele indicatoren bij nieuwe initiatieven. Ondermijning staat hoog op de bestuurlijke en politieke agenda. Eén manier om ondermijning tegen te gaan is door een Bibob-toets uit te voeren in het VTH-proces, bijvoorbeeld bij aanvragen voor een omgevingsplanactiviteit of bij aanvragen op basis van de Alcoholwet.

2. Missie, visie en samenwerking

In dit hoofdstuk zijn de missie en de visie geformuleerd, die leidend zijn voor het VTH-beleid. Hierbij zijn enkele kernwaarden benoemd voor het werkterrein VTH. Tenslotte is in dit hoofdstuk onder ‘2.3 samenwerking’ beschreven welke partners er zijn en welke rollen de partijen vervullen.

2.1 Missie

Met het vaststellen van dit beleid willen we de volgende missie uitwerken: een veilige, gezonde en duurzame leefomgeving. Om dat te realiseren werken we intensief samen met tal van partijen.

2.2 Visie

Wij werken aan optimale bescherming en duurzame benutting van de fysieke leefomgeving; veilig wonen, werken en leven:

  • Voor bedrijven en burgers zijn we een deskundige gesprekspartner die zoekt naar mogelijkheden en die ondernemers, binnen de regels, ruimte en kansen biedt. We zijn duidelijk over wat wel en wat niet kan, treden op waar dat nodig is en werken proactief aan een duurzame ontwikkeling;

  • Wij staan voor een goede uitvoeringskwaliteit van vergunningverlening, toezicht en handhaving. Zowel de rol van integraal- als specialistisch adviseur worden door ons vervuld. Wij zijn goed zichtbaar en direct benaderbaar;

  • Ketenpartners ervaren ons als een betrouwbare en rolvaste partner, die transparant werkt, hoge kwaliteit biedt en vanuit een open overlegcultuur samenhang brengt in tal van regels en maatregelen.

Kwaliteit staat centraal in ons werken! Professionele medewerkers maken hierbij het verschil. Zij zijn deskundig, weten wat er speelt en zijn uitstekend bereikbaar en benaderbaar. Wij werken continue aan de verbetering van de dienstverlening, waarbij wij aansluiten bij de dienstverlening principes van de Omgevingswet.

In dit kader zijn dienstverleningsprincipes benoemd die voor de nieuwe manier van werken centraal staan en die de kwaliteit die we met elkaar in dit VTH-beleid willen uitvoeren ondersteunen. Deze belevingsprincipes zijn opgesteld op basis van klantbehoeften uit het landelijk uitgevoerde kwalitatieve klantonderzoek en de klantgerichte strategie van de Omgevingswet. Dit zijn de principes: snel, persoonlijk, betrokken, eenvoudig, relevant, transparant en consistent.

De principes zijn de paraplu waaronder we werken en hoe we de kwaliteit willen borgen met elkaar. Ze vormen de richtlijnen voor de gewenste klantbeleving.

afbeelding binnen de regeling

Afbeelding 6: dienstverleningsprincipes met toelichting van een aantal voorbeelden.

2.3 Samenwerking

Dit VTH-beleid heeft kwaliteit als uitgangspunt. Voor de realisatie van dit beleid en het uitvoeringsprogramma is samenwerking nodig met diverse partners. Hieronder volgen de belangrijkste partners in ons samenwerkingsnetwerk.

Omgevingsdienst Twente

Een deel van de Omgevingswet-taken (de zogeheten ‘variant 4’ taken) wordt namens het college uitgevoerd door de ODT. Verder heeft de ODT een adviserende taak op milieugebied. Dat geldt bijvoorbeeld voor geluidsaspecten bij evenementen, diverse milieuaspecten bij aanvragen om omgevingsvergunningen voor de bouwactiviteit, het vaststellen van nieuwe bestemmingsplannen, ruimtelijke plannen, externe veiligheid etc. Ook is de ODT bij sloopwerkzaamheden in beeld.

Tenminste vier keer per jaar vindt overleg plaats over de lopende zaken op het gebied van vergunningverlening, toezicht en handhaving. Daarnaast is er regelmatig overleg met de accounthouders van de ODT. Tot slot is gemeente Hof van Twente bestuurlijk betrokken bij de ODT. Ook zijn de Twentse gemeenten vertegenwoordigd in het opdrachtgeversoverleg ODT. De Twentse gemeenten hebben in een verordening kwaliteitscriteria vastgesteld waarin is bepaald dat de ODT voor wat betreft de taken die de gemeente bij haar heeft ondergebracht dient te voldoen aan de kwaliteitscriteria. De ODT levert m.b.t de uitvoering van deze taken de benodigde gegevens bij de Twentse gemeenten aan voor het opstellen van het jaarlijkse uitvoeringsprogramma en jaarverslag. De gemeenten in Twente zijn met een wethouder zowel in het Algemeen Bestuur als het Dagelijks Bestuur van de ODT vertegenwoordigd. Daarnaast vinden regelmatig ambtelijke overleggen plaats met gemeenten en de ODT.

Andere omgevingsdiensten

De provincie Overijssel heeft als bevoegd gezag haar taken belegd bij beide omgevingsdiensten gevestigd in Overijssel (IJsselland en Twente) en haar BRZO/Soveso-taken (Besluit Risico’s Zware Ongevallen) bij de Omgevingsdienst Regio Nijmegen (hierna: ODRN). De Soveso-taken hebben betrekking op chemische fabrieken. De ODRN is een van de zes omgevingsdiensten die als BRZO/Soveso dienst is aangemerkt.

Provincie Overijssel

De provincie Overijssel heeft een aantal verschillende rollen ten aanzien van de VTH-taken:

  • Voor bepaalde categorieën bedrijven is de provincie het bevoegd gezag, terwijl de uitvoering van de VTH-taken door de ODT worden gedaan;

  • De provincie is door de wetgever aangewezen als interbestuurlijk toezichthouder (lees verder: IBT) op de uitvoering van de VTH-taken door de gemeenten. In een verordening heeft zij vastgelegd op welke aspecten van het proces zij toezicht uitoefent en hoe zij dat doet. Zo zal het opstellen van een uniform beleid door de IBT worden getoetst;

  • Bij wet heeft de provincie tevens een coördinerende rol. Deze heeft zij onder andere opgepakt door de bestuurlijke opdrachtverlening voor dit beleid te coördineren.

Openbaar Ministerie (OM)

Als voor de overtreding feitelijk moet worden gehandhaafd heeft het ministerie te maken met het bevoegd gezag en/of de ODT, afhankelijk van de mandatering. Het bestuurlijke handhavingstraject kan ertoe leiden dat zaken aan het Openbaar Ministerie worden overgedragen voor een strafrechtelijk traject.

Waterschap Vechtstromen, Rijn en IJssel

De waterschappen zijn actief op het grondgebied van gemeenten en provincie met vergunningen en toezicht. Deze taken gaan niet over naar de ODT. Het komt voor dat bedrijven voor bepaalde taken de gemeente als bevoegd gezag hebben (bv bouw en milieu), en het waterschap voor andere taken (lozing afvalwater op sloot). De directeur van de ODT zorgt voor afspraken met het Waterschap over de samenwerking, zoals bijvoorbeeld gecoördineerde acties.

Inspectie Leefomgeving en Transport

De Inspectie Leefomgeving en Transport (lees verder: ILT) bewaakt en bevordert de veiligheid van het transport op de weg, in de scheepvaart, in de lucht en op het spoor. Ook zet de ILT zich in voor een veilige en gezonde leefomgeving, door toezicht op de veiligheid van bouwwerken en drinkwater, de beperking van risico’s van gevaarlijke stoffen en industrieën, de verantwoorde verwerking van afval en de preventie en sanering van vervuilingen in bodem en water. De ILT is een inspectiedienst van het Ministerie van Infrastructuur en Waterstaat. Daarnaast is het ILT Interbestuurlijk toezichthouder voor de provinciale taken. Bepaalde taken van het ILT lijken op die van de ODT, alleen heeft zij andere bedrijven waar zij toezicht op houdt. Ook met het ILT kan de directeur van de ODT afspraken maken over samenwerking, voor onder andere gecoördineerde acties.

Veiligheidsregio Twente

De Veiligheidsregio Twente wordt ingezet voor advisering op externe veiligheid en brandveiligheidsgebied bij vergunningen, toezicht en handhaving. Daarnaast worden gecoördineerde handhavingsacties geïnitieerd, waar toezichthouders van de gemeente en/of de ODT aan mee doen. De directeur van de ODT maakt de afspraken over de samenwerking.

Gemeentelijke Gezondheidsdienst (GGD)

De Gemeentelijke Gezondheidsdienst (lees verder: GGD) kan worden ingeschakeld voor de medische milieukunde. De laatste jaren staat het milieu als gezondheidsbepalende en gezondheids- bedreigende factor zeer sterk in de belangstelling. Waar begin vorige eeuw vooral aandacht werd besteed aan biologische vervuiling van het leefmilieu en de bijhorende infectieziekten (cholera, difterie, tbc enz.), ligt de nadruk in de geïndustrialiseerde landen tegenwoordig veel meer op chemische en fysische verontreiniging en de relatie met het vaker voorkomen van ziektes zoals kanker, luchtwegproblemen en recentelijk Covid-19. Binnen de openbare preventieve gezondheidszorg is dan ook vrij recent een nieuwe discipline ontstaan, de medische milieukunde. De GGD vervult deze taak en gaat de invloed van milieuverontreiniging op de gezondheid na (bijvoorbeeld de invloed van een geitenhouderij op de omgeving), met als doel adviezen te geven om gezondheidsrisico’s ten gevolge van deze milieuverontreiniging te voorkomen of te beperken. Uitwisseling van kennis met de GGD over en weer zorgt dat we elkaar versterken.

Nederlandse Voedsel- en Warenautoriteit

De Nederlandse Voedsel- en Warenautoriteit (lees verder: NVWA) bewaakt de veiligheid van voedsel en consumentenproducten, de gezondheid van dieren en planten, het dierenwelzijn en handhaaft de natuurwetgeving. Bij mistanden op bedrijven ten aanzien van dierenwelzijn en op het rookverbod bij horeca. Deze samenwerking kan ad-hoc of integraal plaatvinden. Gemeente Hof van Twente heeft in samenspraak met de ODT en de NVWA afgesproken om effectiever samen te werken op programma en dossierniveau.

Gildebor

Bij meldingen en klachten inzake de publieke buitenruimte zijn de medewerkers van Gildebor in veel gevallen als eerste op locatie aanwezig. Veel problemen kunnen door een simpele ingreep worden afgedaan. Denk hierbij aan kleine reparaties aan publieke eigendommen en het opruimen van afval. De medewerkers van Gildebor hebben echter geen toezichthouderbevoegdheden. In het geval problemen niet ter plekke kunnen worden opgelost of de inzet van juridische bevoegdheden of instrumenten gewenst is, wordt de hulp ingeschakeld van de gemeentelijke toezichthouders of Boa’s.

Woningbouwcorporaties (Viverion en wonen Delden)

Woningbouwcorporaties voorzien in het woningaanbod van sociale huurwoningen binnen de gemeente. Waar nodig trekt de woningbouw samen op met de gemeente. De corporaties zijn partner bij het realiseren van woningbouw alsmede op het toezicht hierop.

Nutsbedrijven (Enexis en Cogas)

Bij mistanden binnen de gemeente zoals hennepkwekerijen of ander illegale bezigheden wordt samengewerkt met medewerkers van de aanwezige nutbedrijven.

Regionaal Informatie en Expertise Centrum

Een belangrijke partner bij het tegengaan van georganiseerde misdaad en ondermijning is het Regionaal Informatie en Expertise Centrum (lees verder: RIEC). Het RIEC is partner bij zowel lokale als regionale aanpak van ondermijnende criminaliteit zoals georganiseerde hennepteelt, mensenhandel en –smokkel, criminele motorbendes en het witwassen en fraude binnen de vastgoedsector.

Daarnaast wordt onder Wkb de volgende samenwerkingspartner belangrijk:

Toelatingsorganisatie kwaliteitsborging bouw

De Toelatingsorganisatie Kwaliteitsborging Bouw (TloKB) is een zelfstandig bestuursorgaan zonder rechtspersoonlijkheid. De belangrijkste taken van het TloKB zijn het toelaten van instrumenten en het toezicht houden op instrumenten en de aanbieders. Met instrument wordt een systeem bedoeld waarin wordt geborgd dat de kwaliteit van bouwwerken die klaar zijn voor gebruik ten minste voldoen aan de regels uit het Bbl. Het TloKB houdt hierover een register bij.

3. Gebiedsbeschrijving: probleem- en risicoanalyse

In dit hoofdstuk wordt de omgeving van gemeente Hof van Twente in kaart gebracht, dat dient als referentiekader voor het VTH-beleid. Hierin worden de kenmerken, identiteit en de problemen van de ontwikkelingen beschreven.

3.1 Gebiedsbeschrijving Hof van Twente

Hof van Twente telt ongeveer 35.000 inwoners en is ca. 215,44 vierkante kilometers in omvang (Bron: CBS). Behalve de zes hoofdkernen Goor, Markelo, Hengevelde. Bentelo, Diepenheim en Delden horen ook de 13 buurtschappen Achterhoek, Azelo, De Ha, Dijkerhoek, Deldenerbroek/Deldeneresch, Elsnerbroek, Herike-Elsen, Kerspel Goor, Markelosebroek, Markvelde, Pothoek, Stokkum en Wiene-Zeldam bij de gemeente. De gemeente grenst aan de Overijsselse gemeenten Haaksbergen, Rijssen-Holten, Wierden en Hengelo. Daarnaast vormt de grens van Hof van Twente tegelijkertijd de provinciegrens met Gelderland met daarin de gemeenten Berkelland en Lochem. Binnen de gemeente ligt het beschermd natuurgebied de Borkeld. Dit gebied is aangewezen als Natura 2000 gebied. Natura 2000 is een Europees netwerk van beschermde natuurgebieden op het grondgebied van de lidstaten van de Europese Unie.

Gemeente Hof van Twente is een gemeente met ambitie die voortdurend in ontwikkeling is. Er wordt veel aandacht besteed aan verduurzaming en aan de ambitie om als gemeente in 2035 energieneutraal te zijn. Daarnaast staat vitalisering van het platteland hoog op de agenda. Daarbij krijgt ook de doorontwikkeling van het stedelijk gebied de aandacht die het verdient.

Inrichtingenbestand Hof van Twente

De gemeente heeft circa 4120 bij de Kamer van Koophandel geregistreerde bedrijven in haar bedrijvenbestand. Van deze bedrijven zijn er circa 1600 die in hoofdzaak onder het werkgebied van de ODT vallen. Binnen de gemeente is er één Besluit Risico’s Zware Ongevallen bedrijf (lees verder: BRZO) aanwezig, deze valt onder de uitvoeringsverantwoording van de Omgevingsdienst regio Nijmegen (ODRN).

Plattelandsontwikkeling

Een gezonde en perspectiefvolle agrarische sector is voor de gemeente een belangrijke voorwaarde voor een vitaal platteland. In samenwerking met betrokkenen, partners en specialisten zijn er diverse instrumenten ontwikkeld om te komen tot vitalisering. Bij instrumenten kan worden gedacht aan planmatige kavelruil, projecten omtrent water (Wijs met Water) en bodembeheer en beleid omtrent vrijkomende agrarische bebouwing (KGO-beleid). Ook kan worden gedacht aan regels voor rood voor rood, sloopvouchers, vergroten woningen en bijgebouwen, herbouw veldschuren en het toestaan van niet agrarische activiteiten.

De gemeente wil inzetten op toekomstgerichte erven, inzetten op duurzaamheid en innovatie, geclusterde aanpak asbestsanering en de sloop van overtollige gebouwen.

Vrijetijdseconomie

De veranderingen binnen de gemeente op met name het platteland zijn aanleiding om meer in te zetten op ontwikkeling van de vrijetijdseconomie. Het benutten van het potentieel (bv: landgoederen en kastelen, fiets- en wandelroutes) dat binnen de gemeente aanwezig is, is hierbij het uitgangspunt.

Stedelijk gebied (centrum)

In 2020 is de gemeente eigenaar geworden van de voormalige Twentse Stoomblekerij (TSB-terrein) in Goor. De komende jaren gaat de gemeente dit terrein vol historie en mogelijkheden voor de toekomst in fases ontwikkelen tot een gebied waar gewoond en gewerkt kan worden.

Transportaderen (water en weg)

De gemeente is voor een deel gelegen aan de snelweg A1 waarover veel transport plaatsvindt. De verkeersintensiteit neemt toe waardoor ook de kans op een calamiteit toeneemt. Daarnaast loopt door de gemeente de spoorlijn Zutphen-Oldenzaal waarover naast personenvervoer ook transport plaatsvindt. Het Twentekanaal zorg voor transport over water. Naast de mogelijkheden die deze transportaderen geeft brengt dit ook een extra gevarenrisico’s met zich mee. De komende jaren zal worden gekeken op welke wijze het vervoer over water kan worden doorontwikkeld, zodat het potentieel dat het Twentekanaal met zich meebrengt meer kan worden benut.

3.2 Probleemanalyse

Veiligheid

Veiligheid, leefbaarheid en duurzaamheid hebben veel aandacht bij vergunningen, toezicht en handhaving op o.a. milieugebied. Ook de leefbaarheid (klachten) staat hoog op de agenda. Dit blijkt onder meer uit het feit dat in 2022 een geactualiseerd integraal veiligheidsbeleid is vastgesteld. Daarnaast heeft de gemeente in maart 2023 een onderzoek laten uitvoeren naar de leefbaarheid en veiligheid in onze gemeente. De resultaten daarvan worden verwerkt in het uitvoeringsprogramma.

Aspecten die vanuit het specifieke verleden van Hof van Twente de laatste jaren veel aandacht hebben gekregen en ook blijven krijgen zijn: asbest en klachten over geluid- en stankoverlast. Binnen Hof van Twente krijgen ook zaken die landelijk in de aandacht zijn gekomen de nodige prioriteit. Hierbij kan gedacht worden aan de opslag van gevaarlijke stoffen na de grote brand in Moerdijk, of gebruik van roest vast staal (rvs) in zwembaden. In de risicoanalyse is per branche geïnventariseerd hoe groot de risico’s zijn en hieruit volgt de intensiteit van het toezicht en de vergunningen.

Duurzaamheid

Daarnaast staat verduurzaming hoog op de agenda. Dit is terug te zien in het branchegericht energietoezicht bij bedrijven, maar ook wordt bij vergunningverlening en reguliere controles steeds meer aandacht besteed aan energie, het terugdringen van de energiebehoefte en het aanwenden van alternatieve vormen van energie. Het verduurzamen van afvalstromen wordt vanuit de landelijke overheid middels LAP3 nieuwe impulsen gegeven.

Ondermijning

Ondermijning is een landelijke en actuele ontwikkeling waarvoor ook in Hof van Twente veel aandacht is. Vanuit verschillende disciplines, zoals de sociale recherche, brandveiligheid en bouwcontrole worden verdachte locaties integraal gecontroleerd, in Hof van Twente genaamd Gustos-controles. In 2024 willen wij starten met het project keurmerk veilig ondernemen in het buitengebied. Ook dit draagt bij aan het tegengaan van ondermijning.

3.3 Risicoanalyse

In Twente gebruiken alle gemeenten en provincie dezelfde risicoanalyse.

De laatste jaren is de landelijke tendens om binnen vergunningen, toezicht en handhaving risicogericht te (gaan) werken.

Voor vergunningverlening, toezicht en handhaving is een risicoanalyse uitgevoerd. Op basis daarvan worden prioriteiten gesteld. Voor toezicht en handhaving kan de aandacht worden gericht op die aspecten waar de risico’s het grootst zijn en het naleefgedrag laag is. De risicoanalyse is in 2023 geactualiseerd. De resultaten van de risicoanalyse 2023 gelden Omgevingswet-breed en zijn opgenomen in de nadere uitwerking van dit VTH-beleid.

4. Doelen vergunningen, toezicht en handhaving

In dit hoofdstuk worden de doelen op hoofdlijnen beschreven. Een nadere uitwerking en aanscherping van taken vindt plaats in het uitvoeringsprogramma.

afbeelding binnen de regeling

Afbeelding 7: Doelen vergunningen, toezicht en handhaving en big ‘8’ cyclus.

4.1 Algemene doelstelling VTH

Het verlenen van vergunningen, het houden van toezicht op de naleving en het handhaven van regels doen we om bij te dragen aan een ‘hoger doel’. De Omgevingswet die tientallen wetten en honderden regels over de leefomgeving bundelt, geeft in artikel 1.3 als maatschappelijk doel:

Deze wet is, met het oog op duurzame ontwikkeling, de bewoonbaarheid van het land en de bescherming en verbetering van het leefmilieu, gericht op het in samenhang:

  • a.

    Bereiken en in stand houden van een veilige en gezonde fysieke leefomgeving en een goede omgevingskwaliteit, ook vanwege de intrinsieke waarde van de natuur, en

  • b.

    Doelmatig beheren, gebruiken en ontwikkelen van de fysieke leefomgeving ter vervulling van maatschappelijke behoeften.

Dit hogere doel hebben wij uitgewerkt in drie onderdelen waarbij wij verschillende doelen hebben geformuleerd. Deze drie onderdelen zijn de basis van de vastgestelde Verordening kwaliteit VTH die wij in Twente hanteren. Deze onderdelen vormen ook het raamwerk voor dit beleidsplan en sluiten goed aan op de Omgevingswet.

Dit kader is opgebouwd uit de onderdelen uitvoeringskwaliteit, dienstverlening en financiën:

Uitvoeringskwaliteit:

De mate waarin een product voldoet aan de juridische en organisatorische doelen (zoals geformuleerd in de relevante wet- en regelgeving en de algemene beginselen van behoorlijk bestuur) en bijdraagt aan de omgevingsdoelen, met andere woorden: de inhoudelijke kwaliteit.

De doelen die aan de uitvoeringskwaliteit hangen zijn op hoofdlijnen uitgewerkt. Een nadere uitwerking zal plaatsvinden in het uitvoeringsprogramma.

Voor het VTH-beleid richten we ons vooral op de drie hoofddoelen van vergunningverlening, toezicht en handhaving:

  • Fysieke veiligheid

  • Omgevingskwaliteit

  • Duurzaamheid

In het VTH-beleid vermelden wij niet specifiek het onderdeel gezondheid. Deze taak ligt voornamelijk bij de GGD. Zij hebben de kennis met betrekking tot medische milieukunde. We versterken elkaar als het gaat over uitwisseling van kennis en het delen van informatie. In onze doorontwikkeling zal dit onderwerp integraal verder vorm moeten krijgen. Immers, één van de maatschappelijke doelen van de Omgevingswet is het bereiken en in stand houden van een veilige en gezonde fysieke leefomgeving en een goede omgevingskwaliteit.

Naast deze drie onderdelen is voor de uitvoeringskwaliteit belangrijk:

  • de vakbekwaamheid, en

  • het proces (registreren, analyseren, evalueren).

Met de aanvulling van deze twee doelen hebben we een mooie basis voor de uitvoeringskwaliteit.

Dienstverlening:

Hoofddoel voor het onderwerp dienstverlening is dat de uitvoeringsorganisatie de dienstverleningsprincipes uit de Omgevingswet toepast en investeert in cultuuromslag.

Financiën:

Doel voor de financiën is dat de inzet van middelen in balans is met de kwantiteit en kwaliteit van de te leveren diensten en producten.

afbeelding binnen de regeling

4.2 Uitwerking doelen

Deze onderwerpen zijn uitgewerkt in doelen die we als Hof van Twente belangrijk vinden in het VTH-beleid. Per beleidsdoel zijn indicatoren opgesteld waarmee kan worden bepaald of aan de gestelde doelen kan worden voldaan. Ook zijn er, indien mogelijk, streefwaarden opgenomen per beleidsdoel. Het betreffen indicatoren en streefwaarden voor de interne sturing op de uitvoering van het VTH-beleid.

We spreken over streefwaarden, omdat we als gemeente nog niet alle gevraagde aspecten registreren of nog niet over de eenduidigheid beschikken van registreren. Hier zullen we aan moeten gaan werken en met elkaar data moeten gaan genereren. Doel is om na drie jaar gewerkt te hebben met deze doelen de grenswaarden te bepalen. De uitwerking van de doelen, de indicatoren en streefwaarden zijn verwoord in de nadere uitwerking behorend bij dit beleid.

5. Kwaliteitszorg en kwaliteitsborging

Dit hoofdstuk beschrijft de kwaliteitszorg en kwaliteitsborging met betrekking tot de VTH-taken.

Het streven is gericht op een goede kwaliteit van de uitoefening van de VTH-taken. Hierbij definiëren wij kwaliteit als:

“Kwaliteit is de mate waarin producten en diensten voldoen aan de eisen, behoeften en specificaties van de opdrachtgevers. Kwaliteit is gedefinieerd als het juist, volledig, tijdig, rechtmatig, doeltreffend, doelmatig en cliëntgericht uitvoeren van de producten, diensten en bijbehorende werkprocessen.”

5.1 Kwaliteitsdoelen

Op basis van de kwaliteitsverordening hebben wij kwaliteitsdoelen vastgesteld voor de dienstverlening, de uitvoeringskwaliteit en de financiën. Daarnaast zijn ook inhoudelijke doelen opgesteld. De doelen zijn vastgesteld in de nadere uitwerking van dit beleid. Daar zijn de doelen verder uitgewerkt en zijn indicatoren en streefwaarden benoemd.

5.2 Kwaliteitscriteria

Een onderdeel van de kwaliteitsverordening is ook het voldoen aan de landelijk opgestelde kwaliteitscriteria als maatstaf voor kwaliteit. In de kwaliteitscriteria staan de eisen aan de organisatie maar ook aan de VTH-medewerkers voor deskundigheid en beschikbaarheid voor de Omgevingswet. In de nieuwe set kwaliteitscriteria zijn ook competentieprofielen opgenomen.

Het uitgangspunt is dat alle medewerkers die VTH-werkzaamheden uitvoeren voldoen aan de kwaliteitscriteria. Om dit te monitoren gebruiken wij de inzetbaarheidsmonitor. Bij krapte in de arbeidsmarkt kan er gemotiveerd worden afgeweken.

5.3 Kwaliteitszorg

Aan de uitvoering van werkzaamheden met betrekking tot vergunningen, meldingen, ontheffingen, controles (toezicht) en handhavingsacties liggen diverse (beleids)documenten en (werk)processen ten grondslag. Niet alleen in het kader van kwaliteitszorg moet het (werk) proces transparant en vastgelegd zijn. Ook voor het creëren van een zogeheten ‘level playing field’ voor burgers en bedrijven is dat een vereiste. Dit is het rechtvaardigheidsprincipe, dat wij bij het uitvoeren van VTH-taken uitgaan van de gelijke uitgangspositie.

Ook op alle kritieke punten van overdracht in het hoofdproces van vergunningen, toezicht en handhaving dient goed nagedacht te worden over de borging van kwaliteit.

Een gesloten kwaliteitscyclus zorgt dat wij leren van onze interventies.

De procescriteria bieden de kaders voor het kwaliteitssysteem van het bevoegd gezag.

De basis voor de procescriteria is afkomstig uit de Plan Do Check Act (PD-CA-cyclus), ook wel ‘Big 8’.

afbeelding binnen de regeling

Afbeelding 8: de big ‘8’ cyclus.

Als lerende en professionele organisatie zijn er een aantal elementen te benoemen die voor systematische kwaliteitszorg staan.

Deze elementen zijn:

  • 1.

    Verantwoordelijkheid beleggen voor het ontwikkelen en in stand houden van kwaliteitszorg en het rapporteren over de voortgang;

  • 2.

    Zorg dragen voor kwaliteitsbeleid en -doelstellingen welke gericht zijn op het continu verbeteren, evalueren en (zo nodig) bijstellen;

  • 3.

    Zorg dragen voor een kwaliteitsprogramma inclusief planning;

  • 4.

    Borging werkwijze in cultuur en systemen;

  • 5.

    Het managen van verbeterpunten;

  • 6.

    Vergelijking en auditen: interne en externe ogen houden ons scherp.

Hof van Twente vindt het borgen van kwaliteit en het continu verbeteren een belangrijk element in het VTH-beleid. In het uitvoeringsprogramma willen wij deze lerende organisatie een belangrijk onderdeel laten zijn en samen vormgeven om deze lerende organisatie met elkaar te zijn.

Hof van Twente zet in op kwaliteitszorg. Er zijn interne werkgroepen gevormd die zich buigen over diverse werkprocessen en -instructies. Processen worden inzichtelijk gemaakt en geëvalueerd. Hierbij is zowel oog voor het interne proces als het proces (en de gevolgen) naar buiten toe. Het optimaliseren en waarborgen van deze processen moet de kwaliteit optimaliseren

6. VTH-Strategieën

Dit hoofdstuk beschrijft de strategieën voor vergunningen, toezicht en handhaving. De meeste grondslagen van een nieuw stelsel voor vergunningen, toezicht en handhaving zijn vastgelegd in hoofdstuk 18 van de Omgevingswet. Daarnaast staat in hoofdstuk 13 van het Omgevingsbesluit onder andere dat bevoegde gezagen strategieën moeten vaststellen voor VTH.

De preventiestrategie is een overkoepelende strategie en vormt samen met de overige strategieën het kader voor het gezamenlijke VTH-beleid.

afbeelding binnen de regeling

Afbeelding 9: VTH-strategieën.

6.1 Preventiestrategie

Bij preventie gaat het om het voorkomen van aantasting van de leefomgeving of ontstaan van risico’s, door het geven van voorlichting en zorgdragen voor een heldere communicatie over de kaders waar partijen in de samenleving zich aan moeten houden.

Veel schade aan de fysieke leefomgeving kan worden voorkomen door vroegtijdig helder te maken welke kaders en regels er gelden. Dit vereist een goede en gerichte voorlichting en communicatie richting inwoners, bedrijfsleven, bezoekers en, in algemene zin, belanghebbenden. Het vroegtijdig betrekken van en waar mogelijk samenwerken met partners en stakeholders is belangrijk. Het vraagt ook om aanvragen, overtredingen, klachten en maatschappelijke vraagstukken integraal te behandelen en op te pakken en daarbij ook oog te hebben voor de preventieve werking van beleidsmaatregelen op andere beleidsvelden dan waar de aanvraag, klacht, overtreding of vraag betrekking op heeft.

We zetten expliciet in op preventie, vanuit een goede voorlichting communicatie en overleg. Uitgangspunt daarbij is dat de meeste initiatiefnemers en aanvragers bereid zijn te voldoen aan de gestelde regels en kaders.

Voorwaarde daarvoor is dat ze daarvan tijdig en goed op de hoogte zijn gebracht door de gemeente en de ODT. Vanuit deze basisgedachte wordt ingezet op een preventieve insteek om te voorkomen dat het naleven van de regels moet worden afgedwongen met het inzetten van dwangmiddelen. Helderheid verschaffen over de geldende kaders gebeurt via onder meer de gemeentelijke website, de ODT-website, klantencontacten en waar nodig in aansluiting daarop met deskundige medewerkers van de backoffice.

Wij overleggen met belangrijke stakeholders, zoals: het bedrijfsleven, agrariërs, horeca en tijdens bilaterale contacten met initiatiefnemers en aanvragers van vergunningen en tijdens het toezicht op bedrijven en activiteiten. Partijen die als intermediair een bijdrage kunnen leveren rond deze voorlichting en zo het realiseren van een reëel verwachtingspatroon bij de gebruikers van de leefomgeving, worden daarin gefaciliteerd. Het vraagt tegelijkertijd ook om een goede afstemming tussen de diverse beleidsvelden.

In de contacten over VTH-aangelegenheden staat een klantgerichte, pragmatische en oplossingsgerichte benadering van initiatiefnemers en aanvragers centraal. Daarbij geldt als beperking: voor zover dat dit binnen de gestelde wettelijke en gemeentelijke kaders mogelijk is. Uitgangspunt is een klantgerichte en klantvriendelijke benadering waarbij binnen de vigerende kaders steeds gezocht wordt naar een passende oplossing. Als een initiatiefnemer/aanvrager er met de geboden informatie op de website niet uitkomt, is er altijd een gesprek met de behandelende medewerker mogelijk. Hiermee wordt voorzien in een professionele en klantvriendelijke dienstverlening.

Wij sluiten daarvoor aan bij de belevingsprincipes op basis van de Omgevingswet: snel, persoonlijk, betrokken, eenvoudig, relevant, transparant en consistent.

Tijdens, bij voorkeur vooroverleg of contact wordt gestreefd om al direct tot een zo goed mogelijke inschatting betreffende de haalbaarheid van een initiatief op aanvraag te komen. Ook na het constateren van een overtreding van de regels wordt geprobeerd waar dat mogelijk is eerst in overleg met partijen of via bemiddeling tussen partijen tot een werkbare oplossing te komen. Zo mogelijk kan dit ertoe leiden om zaken alsnog te de-escaleren of te legaliseren.

Bij preventie is ook de term naleefgedrag belangrijk dat gaat over het nakomen van regels over leefbaarheid, veiligheid en duurzaamheid. Wij willen het naleefgedrag bevorderen door toezicht uit te voeren, maar ook in te zetten op voorlichting en het doel van regels uit te leggen. De meeste inwoners en bedrijven blijken dan bereid de voor hen geldende regels na te leven. Een belangrijk onderdeel binnen de preventiestrategie. Als het mogelijk is willen wij goed gedrag belonen. Dat doen wij bijvoorbeeld al bij een ontvangen aanvraag die volledig is. Initiatiefnemer krijgt dan korting op de leges.

6.2 Vergunningenstrategie

Met een omgevingsvergunning kunnen burgers, bedrijven en overheden toestemming vragen om activiteiten in de leefomgeving uit te voeren. De vergunningplichtige activiteiten worden aangewezen in de Omgevingswet, het Besluit activiteiten leefomgeving (lees verder: Bal) en Besluit bouwwerken leefomgeving (lees verder: Bbl).

Wij kennen vier verschillende vormen van vergunningen met de nieuwe Omgevingswet:

  • Reguliere procedure (8 weken, eenmalig te verlengen met 6 weken);

  • Uitgebreide procedure (26 weken, eenmalig te verlengen met 6 weken);

  • Aanvraag voor losse deelactiviteiten;

  • Opleggen van maatwerkvoorschriften (milieu) of nadere voorwaarden (brandveilig gebruik).

Er is een voorwaarde verbonden aan de mogelijkheid om meerdere vergunningplichtige activiteiten los en gespreid in de tijd aan te vragen. Hoofdregel is en blijft dat een activiteit verboden is zolang er niet voor alle activiteiten die daarmee samenhangen een vergunning is verleend. Een aanvrager is zelf verantwoordelijk voor het verkrijgen van een vergunning voor elke activiteit.

Naast vergunningplichtige activiteiten bestaan er ook activiteiten waar een meldingsplicht voor geldt. Afhankelijk van het soort bedrijf en uitgevoerde activiteiten moet een bedrijf voor het oprichten of veranderen een melding op grond van het Bal en/of Bbl doen bij de gemeente. De initiatiefnemer moet de melding uiterlijk vier werken voor oprichting of verandering doen.

Als gemeente zorgen wij voor voorlichting, vooroverleg, vergunningverlening en het afhandelen van meldingen. Een korte toelichting wordt hier gegeven, meer hierover is te vinden in de nadere uitwerking.

Vooroverleg

Voordat een aanvraag om vergunning ingediend wordt, wordt geadviseerd om een vorm van vooroverleg in de breedste zin van het woord met de gemeente.

In het vooroverleg kan de initiatiefnemer aangeven wat zijn plannen zijn en kan de gemeente onderzoeken of de plannen haalbaar zijn. Ook kunnen wij meedenken en aangeven voor welke activiteiten een vergunning nodig is. De gemeente Hof van Twente kent drie vormen van vooroverleg: oriënterend gesprek, principeverzoek, conceptaanvraag. Bij de invoering van de Omgevingswet kunnen wij voor het beoordelen van een principeverzoek gebruik maken van de interne intaketafel en de regionale omgevingstafel. Het principeverzoek en de conceptaanvraag worden schriftelijk beantwoord, waarbij uiteraard ook een mondelinge toelichting hoort.

Oriënterend gesprek: bij een oriënterend gesprek heeft de initiatiefnemer vaak nog geen concreet uitgewerkt plan. Het doel is mondeling informatie in te winnen over welke regels gelden en welke plannen haalbaar zijn. Ook wat er nodig is voor het aanvragen van een omgevingsvergunning.

Principeverzoek: bij een principeverzoek vraagt de initiatiefnemer schriftelijk aan de gemeente of afwijkende plannen haalbaar zijn. Het gaat dan over initiatieven die niet passen binnen de bestaande regels zoals bestemmingsplannen. De gemeente beoordeeld dan of toch medewerking kan worden verleend door af te wijken aan de regels. Over de haalbaarheid van het verzoek ontvangt de initiatiefnemer een schriftelijk principebesluit. Als het afwijken van de regels mogelijk is, volgt een procedure voor het aanvragen van een omgevingsvergunning.

Intaketafel/Omgevingstafel: de intaketafel zit aan de voorkant van het informele voortraject en is vaak het vervolg op een principeverzoek. Een initiatiefnemer komt een met plan en brengt dit in bij de gemeente. Dit plan wordt vervolgens intern binnen de gemeente integraal besproken met relevante collega’s indien dit noodzakelijk wordt geacht.

Als aan de intaketafel de conclusie is getrokken dat het planvoornemen van de initiatiefnemer als wenselijk wordt gezien maar wel een ingrijpende wijziging is in de fysieke leefomgeving, volgt de omgevingstafel. Hier wordt meer de diepgang ingegaan. Hoe is het plan bijvoorbeeld ruimtelijk inpasbaar, voldoet het aan de milieueisen en de volksgezondheid, hoe zit het met de brandveiligheid en mogelijke calamiteiten, is het vanuit verkeersveiligheid mogelijk, te realiseren parkeervoorzieningen, inrichting openbaar gebied en dergelijke. De zogeheten ‘’haalbaarheid’’ wordt getoetst. Binnen de gemeente Hof van Twente maken wij onder de Omgevingswet gebruik van deze Intaketafel en de regionale Omgevingstafel.

Conceptaanvraag: het indienen van een conceptaanvraag kan voor de initiatiefnemer handig zijn als een aanvraag nog niet volledig is uitgewerkt om daarvoor een omgevingsvergunning aan te vragen. Het initiatief wordt in dat stadium alvast op hoofdlijnen beoordeeld, zodat eventuele knelpunten in een vroeg stadium naar voren komen en opgelost kunnen worden. Initiatiefnemer krijgt over de haalbaarheid schriftelijk bericht. Voor een definitief standpunt moet daarna een aanvraag om vergunning worden ingediend.

Afhandelen vergunningen en meldingen

Wij hanteren objectieve criteria voor het beoordelen van aanvragen van een omgevingsvergunning en het afhandelen van meldingen. Deze criteria bestaan zowel uit wettelijke bepalingen als lokale beleidsregels en verordeningen.

Besluit bouwwerken leefomgeving (Bbl)

Het Bouwbesluit 2012 wordt met de inwerkingtreding van de Omgevingswet vervangen door het Besluit bouwwerken leefomgeving (Bbl). In het Bbl komen nieuwe maatwerkregels, bijvoorbeeld over het ‘bijna-energieneutraal gebouw’ (BENG, nu nog EPC), milieuprestatie en bruikbaarheid. Ook komen er specifieke zorgplichten in het Bbl.

Wet natuurbescherming (Wnb)

In de Wet natuurbescherming staan regels voor de bescherming van dieren en planten in Nederland. De wet moet ervoor zorgen dat de verschillende planten- en diersoorten in de natuur blijven bestaan. Ook kwetsbare soorten mogen niet verdwijnen. De gemeente kijkt daarom bij aanvragen voor omgevingsvergunningen of deze voldoen aan de Wet natuurbescherming. Hierbij toetst de gemeente alleen op de volledigheid van de verklaring van geen bedenkingen (Vvgb). Wij toetsen niet zelf of daadwerkelijk wordt voldaan aan deze wet. Zodra een vergunning wordt afgegeven worden hier voorwaarden in opgenomen uit de Vvgb. Vanaf dat punt is de gemeente het bevoegd gezag voor de controles of aan deze voorwaarden wordt voldaan. De controle ligt bij Toezicht.

Wet bevordering integriteitsbeoordelingen door het openbaar bestuur (wet Bibob)

De Wet bevordering integriteitsbeoordelingen door het openbaar bestuur (lees verder: wet Bibob) is een (preventief) bestuursrechtelijk instrument. Als er ernstig vermoeden bestaat dat een vergunning misbruikt wordt of gaat worden kan de gemeente de aanvraag weigeren of de afgegeven vergunning intrekken. Hiervoor hanteren wij ons Bibob-beleid. Op deze manier kan worden voorkomen dat met gebruikmaking van vergunningen criminele activiteiten worden ontplooid en zwart geld wordt witgewassen.

Omgevingsplan

Met de inwerkingtreding van de Omgevingswet maken het bestemmingsplan en de beheersverordening uit de Wet ruimtelijke ordening plaats voor het omgevingsplan. Het omgevingsplan bevat gemeentelijke regels voor activiteiten die gevolgen kunnen hebben voor de fysieke leefomgeving zoals het bouwen van een woonwijk of het kappen van bomen.

Het Omgevingsplan zal stapsgewijs worden ingevoerd in 3 stappen. Stap 1 en 2 vormen samen de overgangsfase en duurt tot 2029.

Stap 1: Het tijdelijk deel

  • Het tijdelijk omgevingsplan komt tot stand op basis van de Invoeringswet Omgevingswet. Regels uit bestaande instrumenten worden samengevoegd tot 1 omgevingsplan. Die regels krijgen een plaats in het tijdelijk deel van het omgevingsplan. Het gaat om: Ruimtelijke regels uit bestaande instrumenten van de Wet ruimtelijke ordening (Wro);

  • Regels uit gemeentelijke verordeningen over erfgoed, geur en afvoer van regen- en grondwater;

  • Rijksregels die worden gedecentraliseerd naar gemeenten (bruidsschat).

Stap 2: Regels omzetten uit het tijdelijk deel naar het nieuwe deel

Het tijdelijk deel zal omgezet moeten worden naar een volwaardig omgevingsplan. De gemeente zet dan de regels uit het tijdelijk deel om naar een nieuw deel van het omgevingsplan.

Bij het omzetten van de regels moet de gemeente voldoen aan de eisen voor nieuwe regels in het nieuwe deel van het omgevingsplan.

Algemene Plaatselijke Verordening (APV)

In de APV staan gemeentelijke regelgevingen rondom openbare orde en veiligheid en de fysieke leefomgeving. Met de inwerkingtreding van de Omgevingswet zullen alle regels die betrekking hebben op de fysieke leefomgeving opgenomen moeten worden in het omgevingsplan.

Bouwverordening

De wettelijke grondslag van de bouwverordening is opgenomen in artikel 8 van de Woningwet. Deze wet staat in hoofdstuk 2 van de Woningwet. Met de inwerkingtreding van de Omgevingswet vervalt hoofdstuk 2 van de Woningwet. Hierdoor zal bij de inwerkingtreding van de Omgevingswet de bouwverordening van rechtswege komen te vervallen.

6.3 Toezichtstrategie

Door toezicht te houden controleren we of vergunningvoorschriften en regels worden nageleefd. Voor de toezichthouders die de controle uitvoeren maakt de toezichtstrategie duidelijk hoe zij hun werk moeten doen (bijvoorbeeld in gelijke gevallen gelijk optreden). Vergunningverlening en toezicht op de vergunde activiteiten staan niet los van elkaar. De inhoud van het uitvoeringsbeleid vergunningverlening heeft ook consequenties voor en raakvlakken met het handhavingsbeleid. Bij het onderdeel “Bouw” wordt door het gebruik te maken van de Landelijke Toetsmatrix Bouwbesluit 2012 (lees verder: LTB 2012) het toetsingsniveau vastgelegd.

De gemaakt afspraak “wat binnen wordt getoetst wordt buiten gecontroleerd” bepaalt hiermee tevens het toezicht niveau voor toezicht.

De LTB 2012 moet (in verband met de inwerkingtreding van de Omgevingswet) nog worden omgezet naar het Bbl. Tot die tijd zal de LTB 2012 worden gehanteerd. In de loop van 2024 zullen wij onze toetsmatrix Bouwbesluit ombouwen naar een toetsmatrix Bbl.

Goed toezicht begint met een juiste voorbereiding. Dat betekent dossieronderzoek, het verzamelen van aanvullende relevante informatie en het opstellen van een controle-checklist. Tijdens het daadwerkelijke toezicht controleren we of er sprake is van overtredingen en of de overtredingen hersteld kunnen worden. Maar belangrijker nog, we proberen overtredingen te voorkomen, zodat we niet sanctionerend hoeven op te treden. Ofwel, hoe kan de toezichthouder ongewenst gedrag ombuigen naar gewenst gedrag. Voor zowel de toezichthouders als bedrijven en inwoners heeft dat voordelen.

Het geven van voorlichting is, zoals al eerder gesteld, daarbij een essentiële stap. Dat zal niet altijd het gewenste effect hebben. In dat geval ontkomen we er niet aan de volgende stap in de handhavingsstrategie te zetten: sanctioneren. Elke controle is een momentopname en niet alles wordt gecontroleerd of geconstateerd. De toezichtstrategie is opgenomen in de nadere uitwerking.

6.4 Handhavingsstrategie

Om te kunnen handhaven is het noodzakelijk afspraken te maken over de manier waarop we vormgeven aan handhaving. Om een goede uitvoering te geven aan handhaving sluiten we aan bij de Landelijke Handhavingsstrategie Omgevingsrecht (lees verder: de LHSO). De LHSO is de opvolger van de Landelijke Handhavingsstrategie (LHS) die dateert uit 2014.

De LHSO is een beleidskader voor de bestuursrechtelijke- en strafrechtelijke handhaving. Het doel van deze strategie is uitvoering geven aan de beginselplicht tot handhaven, passend optreden bij overtredingen, in vergelijkbare situaties vergelijkbare keuzes maken en interventies kiezen en toepassen op eenduidige wijze. Dit kan op zowel strafrechtelijke wijze (bestraffend) als bestuursrechtelijk (gericht op het herstel van de situatie). De keuze van de in te zetten bestuursrechtelijke sanctie vindt plaats aan de hand van de in de strategie opgenomen interventieladder en interventiematrix. Daarbij zijn het gevolg van de overtreding en het gedrag van de overtreder bepalend voor de wijze hoe er gehandhaafd wordt.

De keuze van de in te zetten bestuursrechtelijke sanctie vindt plaats aan de hand van de in de strategie opgenomen interventieladder en interventiematrix. Daarbij zijn het gevolg van de overtreding en het gedrag van de overtreder bepalend voor de wijze hoe er gehandhaafd wordt.

Toezicht op basis van de Wkb

De Wkb treedt stapsgewijs in werking vanaf de inwerkingtreding van de Omgevingswet. Het zal in eerste instantie gaan om bouwwerken van gevolgklasse 1. Dit zijn bouwwerken in de laagste risicoklasse zoals eengezinswoningen en eenvoudige bedrijfspanden. Hierbij wordt opgemerkt dat de verbouw onder gevolgklasse 1 ingaat per 1 januari 2025. De verwachting is dat in 2025 gevolgklasse 2 en 3 zullen volgen.

Na invoering van de Wkb is de vergunninghouder verplicht voor ieder technisch vergunningplichtig bouwwerk dat valt onder gevolgklasse 1 een kwaliteitsborger in te schakelen. Indien een kwaliteitsborger tijdens het bouwproces constateert dat afgeweken wordt van de voorschriften van Bouwbesluit/Bbl en dat deze afwijking het afgeven van een verklaring in de weg staat, bepaalt artikel 3.86 lid 1 van het Besluit kwaliteit leefomgeving (lees verder: Bkl) dat het bevoegd gezag (gemeente) hierover geïnformeerd moet worden.

Deze nieuwe wet heeft gevolgen voor toezicht, handhaving en bouwplantoetsing binnen de gemeente Hof van Twente. Daarom hebben wij een Wkb-beleid opgesteld. Het Wkb-beleid is opgenomen in de nadere uitwerking van dit VTH-beleid. Voor de uitgangspunten met betrekking tot handhaving op de Wkb wordt verwezen naar ons Wkb-beleid.

6.5 Gedoogstrategie

Er zijn uitzonderlijke situaties denkbaar waarin het opleggen van sancties niet gewenst is. In dat geval kunnen we een overtreding gedogen. Onder gedogen wordt verstaan: het expliciete schriftelijke besluit van een bestuursorgaan om tegen een bepaalde overtreding niet handhavend op te treden terwijl het bestuursorgaan in beginsel juridisch bevoegd en feitelijk in staat is om op te treden. Gedogen is echter wel aan voorwaarden gebonden. We volgen hiervoor de landelijke gedoogstrategie “Gedogen in Nederland”.

We beperken het gedogen tot zeer bijzondere situaties, waarbij op korte termijn uitzicht bestaat op het opheffen van de overtreding of op het legaliseren van de situatie, bijvoorbeeld doordat een vergunning verleend kan worden. De gedoogstrategie is een onderdeel van de landelijke handhavingsstrategie en is vastgesteld in het regionale deel van het handhavingsbeleid. In het lokale beleid conformeert de gemeente Hof van Twente zich hieraan.

7 Elementen van de organisatie en inrichting ODT

In dit hoofdstuk worden de elementen van de organisatie en de inrichting van de ODT beschreven.

Er gelden voor de uitvoering van taken voorwaarden. Deze voorwaarden zijn er voor de organisatie, de inrichting en de informatievoorziening en de gemeente en de ODT. Dit hoofdstuk is een weergave van de onderdelen die belangrijk zijn voor het VTH-beleid, maar die slechts deelelementen bevatten van vastgestelde documenten zoals het mandaatbesluit, het bedrijfsplan ODT en bijvoorbeeld DVO’s waar het geheel is uitgewerkt.

Het Omgevingsbesluit beschrijft welke taken in ieder geval door een omgevingsdienst moeten worden uitgevoerd. Daarnaast bevat het besluit criteria voor het uniforme uitvoerings- en handhavingsbeleid. De Twentse gemeenten en het basistakenpakket (milieu) zijn gebaseerd op de landelijke kwaliteitscriteria en uniform voor de omgevingsdienst. De bevoegde gezagen bieden hiermee een kader voor kwaliteit.

7.1 Organisatorische condities

Rollen en deskundigheid

De gemeente draagt vanuit de wettelijke verplichting zorg voor dat taken, bevoegdheden en verantwoordelijkheden van de interne functies worden vastgelegd. Daarnaast wordt voorzien in een beschrijving van de werkprocessen waarin wordt vastgelegd op welke wijze vergunningenverleners en toezichthouders de werkzaamheden uitvoeren. Inzichtelijk dient te zijn of aan de gestelde eisen van de Verordening kwaliteit VTH wordt voldaan. Het gaat hier om de vakbekwaamheid van medewerkers zoals de vlieguren, opleidingsniveau e.d.

Mandaat

De gemeente is bevoegd gezag over de taken die op het gebied van VTH worden uitgevoerd. De ODT, in casu de directeur, kan gemandateerd worden om namens het bevoegd gezag te handelen. Het mandaat is vastgelegd in een afzonderlijk mandaatbesluit tussen ODT en Hof van Twente.

De primaire doelstelling van het Rijk bij de oprichting van omgevingsdiensten is het bereiken van een geobjectiveerd en gelijkgeschakeld handhavingsniveau in de regio. Daarnaast draagt mandatering als een van de elementen bij aan een verbetering van de doelmatigheid als gevolg van standaardisering en harmonisering van processen. Bij een verregaande vorm van mandatering kan een ODT borgen dat er voor vergelijkbare overtredingen in principe dezelfde maatregelen worden genomen. De ODT hanteert in dit kader de LHSO. Wanneer er geen sprake is van mandaat aan de ODT, is het van belang om te monitoren of er in de regio sprake is van gelijke behandeling op basis van de LHSO.

Mandatering betreft geen overdracht van bevoegdheden (zoals bij delegatie), maar de bevoegdheid om in naam van een ander te handelen. Bij het uitvoeren van mandaat behoort een hoge mate van bestuurlijke sensitiviteit. Dat wil zeggen dat de gemandateerde directeur tijdig en adequaat het bevoegd gezag betrekt bij eventueel gevoelige zaken. Uit de afzonderlijke mandaatregelingen van de deelnemers aan de ODT blijkt welke taken en bevoegdheden aan de directeur ODT zijn gemandateerd.

Vergewisplicht

Op basis van de Algemene wet bestuursrecht (artikel 3:9 Awb) dient het bestuursorgaan, indien een besluit berust op een onderzoek naar feiten en gedragingen dat door een adviseur is verricht, zich ervan te vergewissen dat dit onderzoek op zorgvuldige wijze heeft plaatsgevonden.

Dit is de zogenaamde vergewisplicht. Op die expertise mag het college volgens vaste rechtspraak in beginsel afgaan, tenzij blijkt dat dit advies op onzorgvuldige wijze tot stand is gekomen, inhoudelijk niet concludent (sluitend) of consistent, of niet voldoende kenbaar is.

Het besluit om gegevens van deskundigen niet altijd meer inhoudelijk te toetsen betekent niet dat wij ons niet vergewissen over de zorgvuldigheid van de gegevens. De toets op de volledigheid van de ingediende gegevens blijft: zijn alle noodzakelijke onderdelen volledig uitgewerkt, berekend etc. Ook voeren we steekproeven uit naar de correctheid van de inhoud van de gegevens die we in beginsel niet inhoudelijk toetsen. Dit alles maakt dat wij voldoen aan onze vergewisplicht zoals bedoeld in de Algemene wet bestuursrecht.

Scheiding vergunningverlening, toezicht en handhaving

Bij de inrichting van de ODT en de gemeentelijke organisatie is uitgegaan van een procesgerichte sturing. Inhoudelijk ligt het zwaartepunt bij de kernprocessen vergunningen, toezicht & handhaving en specialismen (o.a. bodem). Deze kernprocessen worden organisatorisch gescheiden uitgevoerd.

Er geldt een functiescheiding op persoonsniveau tussen vergunningen enerzijds en toezicht en handhaving anderzijds. Medewerkers vergunningen worden niet belast met bouw-, APV, milieutoezicht of –handhaving en andersom. Voor de specialistische en juridische deskundigheden geldt een scheiding op objectniveau. Een specialist die advies heeft uitgebracht in het vergunningenproces stelt voor hetzelfde dossier geen advies op voor het toezichts- en handhavingsproces.

Roulatiesysteem

Om te voorkomen dat een te nauwe band ontstaat tussen toezichthouder en personen werkzaam bij de te controleren inrichtingen/branches en geografische gebieden (vaste handhavingsrelatie), moet een handhavingsorganisatie bij grotere en omvangrijke controles een roulatiesysteem hebben. De ODT zorgt voor een roulatiesysteem bij objecten, partijen en inrichtingen waar frequent en intensief controles worden uitgevoerd. Dit geldt dus voor milieucontroles door de ODT, het geldt niet voor controles die de gemeente uitvoert.

Bereikbaarheids- en beschikbaarheidsregeling

Om bereikbaar te zijn voor spoedeisende klachten en/of meldingen buiten kantoortijd is een bereikbaarheids- en beschikbaarheidsregeling van belang. Het Omgevingsbesluit geeft aan dat de organisatie van de bestuursorganen en van de omgevingsdienst er zorg voor dragen ook buiten de gebruikelijke kantooruren bereikbaar en beschikbaar te zijn.

De gemeente is buiten kantooruren bereikbaar via haar website, WhatsApp en de storingsdienst.

Monitoring en Registratie

Om te kunnen beoordelen of de beleidsdoelstellingen en de geplande werkzaamheden uit het uitvoeringsprogramma gehaald en uitgevoerd zijn, is het belangrijk dat de activiteiten geregistreerd worden. Monitoring is het stelselmatig en systematisch verzamelen, bewerken en verstrekken van gegevens om na te gaan of en in hoeverre het gevoerde beleid slaagt en of de gestelde doel- en taakstellingen behaald zijn of gaan worden. Deze gegevens moeten periodiek opvraagbaar zijn voor zowel management doeleinden (voortgang van de uitvoering) als voor periodieke verantwoording aan het college en de gemeenteraad.

Planning, evaluatie en rapportage

Met een goede verantwoording over de uitvoering van de activiteiten kan zowel de effectiviteit als de efficiëntie van de uitgevoerde taken worden beoordeeld en kan tijdig worden bijgestuurd. Hiervoor is het belangrijk om te evalueren en te rapporteren.

Er wordt periodiek gerapporteerd over het bereiken van de gestelde doelen, de uitvoering van de voorgenomen activiteiten en de uitvoering van afspraken met bestuursorganen onderling en het Openbaar Ministerie.

Ook wordt jaarlijks geëvalueerd en gerapporteerd of de activiteiten uit het uitvoeringsprogramma zijn uitgevoerd en in welke mate deze hebben bijgedragen aan de gestelde doelen. Ook worden verbeterpunten meegenomen in het volgende uitvoeringsprogramma. Hierover wordt door de colleges verantwoording afgelegd in het jaarverslag VTH. Hiermee wordt de beleidscyclus van de BIG 8 gesloten. Het jaarverslag VTH wordt ter kennisname aangeboden aan de gemeenteraad. Dit is in lijn met de structuur van de horizontale verantwoording die door de Rijksoverheid wordt nagestreefd. Daarnaast wordt het jaarverslag aan de interne en externe partners ter kennisname aangeboden. Het jaarverslag en het uitvoeringsprogramma worden in het kader van het Interbestuurlijk Toezicht ook doorgestuurd naar de provincie.

Integraal werken

Met integraal werken wordt benadrukt dat een aanvrager één omgevingsvergunning kan aanvragen voor alle activiteiten en dat deze integraal wordt beoordeeld. Bij handhaving wordt niet alleen per deelaspect gehandhaafd, maar bij geconstateerde overtredingen worden alle van belang zijnde aspecten meegewogen en zo nodig wordt ook op basis van verschillende wet- en regelgeving samen opgetreden. De vergunningverleners, toezichthouders en juristen werken bij vergunningen, toezicht en handhaving zoveel mogelijk samen met (externe) partners zoals de ODT en provincie, de Veiligheidsregio Twente, Politie, GGD, woningbouwverenigingen, NVWA, waterschappen, Openbaar Ministerie, sociale recherche, douane en de ILT.

Efficiënte, heldere en transparantere uitvoering van taken

Vergunningverlening, toezicht en handhaving vindt zoveel mogelijk gestandaardiseerd plaats. Dit betekent dat er gebruik gemaakt wordt van protocollen, werkprocessen en instructies. Op die manier dient een uniforme werkwijze gegarandeerd te worden. Vergelijkbare situaties worden zoveel mogelijk op gelijke wijze afgehandeld: willekeur en rechtsongelijkheid wordt voorkomen en het proces is voorspelbaar. Dit betekent ook dat er vanuit de gemeente op een actieve manier gecommuniceerd moet worden. Dit moet bijdragen aan een goed naleefgedrag. Op die manier kan ook kenbaar worden gemaakt hoe de gemeente haar taken op het gebied van VTH uitvoert.

Mogelijkheden

Bij de uitvoering van taken op het gebied van vergunningen, toezicht en handhaving is net als nu het uitgangspunt dat gekeken wordt naar mogelijkheden, in plaats van te denken in beperkingen. Er zal meegedacht worden met een initiatief om oplossingen te vinden en om medewerking te verlenen. Hierin zit wel een spanningsveld. Regels zijn er ook in het algemeen belang en om derden te beschermen.

Betrouwbare dienstverlening

Medewerkers van de gemeente stellen zich dienstbaar op en communiceren daarover helder en eenduidig. Vragen worden deskundig en tijdig beantwoord en er wordt meegedacht met initiatiefnemers in mogelijke oplossingen. Maar waar een initiatief echt niet mogelijk is leggen zij ook helder uit waarom dit het geval is. Aangevraagde vergunningen en ontheffingen worden binnen de wettelijke termijnen verleend. Bewoners en bedrijven die overlast in hun omgeving ervaren kunnen hiermee bij de gemeente terecht. Klachten kunnen een indicatie zijn dat regels niet goed worden nageleefd. Deze klachten worden onderzocht en klagers krijgen een terugkoppeling. Naast een klacht of melding, kunnen burgers of bedrijven ook een verzoek tot handhaving indienen. Hierop dient de gemeente een besluit te nemen dat open staat voor bezwaar en beroep. Besluiten op verzoeken tot handhaving worden binnen de wettelijke termijn genomen.

7.2 Informatievoorziening

Archief

Het archief is de plaats waar de stroom van documenten en informatie, (centraal) bewaard wordt en wie deze beheert volgens de Archiefwet en Algemene Verordening Gegevensbescherming (AVG).

Vastlegging van de handhavings- en vergunningsgegevens gebeurt in geautomatiseerd systeem Powerbrowser en zaaksysteem Zaaksysteem.nl. In deze systemen worden resultaten van controles en toezicht bijgehouden. Ook de vergunningverleners werken hiermee, wat een integrale behadeling mogelijk maakt. Ook managementinformatie (hoeveelheden, doorlooptijden en dergelijke) is hieruit te halen.

8 Nadere uitwerking

Bij dit VTH-beleid is een nadere uitwerking opgenomen. In de nadere uitwerking zijn de volgende onderdelen opgenomen:

1. Doelen, beleidsindicatoren, instrumenten en streefwaarden;

2. Fysieke leefomgeving;

3. Kwaliteitscriteria;

4. VTH-strategieën (Hof van Twente);

5. Algemene Plaatselijke Verordening (APV);

6. Overige APV-vergunningen, -ontheffingen en -meldingen;

7. Bouw en ruimtelijke ordening;

8. Wkb-beleid;

9. Risicoanalyses;

10. Toezicht en Handhaving;

11. Processen;

12. Protocollen en werkinstructies

Vergunningen, Toezicht en Handhaving

de Höfte 7, 7471 DK Goor

Postbus 54, 7470 AB Goor

0547 – 85 85 85

info@hofvantwente.nl

Ondertekening