Geluidverdeelplan Eemshaven en Oostpolder

Geldend van 22-12-2023 t/m heden met terugwerkende kracht vanaf 16-10-2025

Intitulé

Geluidverdeelplan Eemshaven en Oostpolder 

Beleidsregel

Opdrachtgever  Gemeente Het Hogeland

Hoofdstraat-West 1

9981 AA Uithuizen

Contactpersoon de heer B. Moes

Uitgevoerd door Noordelijk Akoestisch Adviesburo BV

Behandeld door J.P. Dwarshuis

Datum 28 november 2023

Kenmerk 6559-GVP/NAA/jd/ft/11

1 Inleiding. 4

2 Regels 6

2.1 Begrippen 6

2.2 Toepassingsgebied 8

2.3 Toetsing aan de gebruiksregels 8

2.4 Beoordeling bij afwijken van de gebruiksregels 8

2.5 Toetsingsprocedure 9

2.6 Monitoring en evaluatie 10

3 Algemene toelichting op de regels. 12

3.1 Doel van het geluidverdeelplan 12

3.2 Geluidverdeelsystematiek in hoofdlijnen 12

4 Artikelsgewijze toelichting op de regels. 16

4.1 Begrippen 16

4.2 Toepassingsgebied 19

4.3 Toetsing aan de gebruiksregels 20

4.4 Beoordeling bij afwijken van de gebruiksregels 21

4.5 Toetsingsprocedure 21

4.6 Monitoring en evaluatie 22

5 Geluidbudgetten. 23

5.1 Standaard kavelbudgetten 23

5.2 Standaard nestbudgetten 23

5.3 Vergund grotere kavelbudgetten 25

6 Inputgegevens geluidverdeelmodel 26

6.1 Beoordelingspunten 26

6.2 Uitgangspunt totale geluidruimte en geluidruimte per terrein 26

6.3 Basis voor geluidverdeelmodel 26

6.4 Gehanteerde reservebronnen 26

6.5 Geluidverdeelmodel 26

6.6 Berekende geluidsniveaus verdeelde geluidruimte 27

Bijlagen

  • 1.

    Samenvatting wettelijk kader

  • 2.

    Stroomdiagram toetssystematiek

  • 3.

    Standaard kavelbudgettenkaart

  • 4.

    Standaard nestbudgettenkaart

  • 5.

    Vergund grotere kavelbudgettenkaart

  • 6.

    Bepaling gebruikt kavel- en nestbudget

  • 7.

    Bepaling toetsingsmarge

  • 8.

    Beoordelingspunten geluidverdeelplan

  • 9.

    Bronkenmerken standaard kavelbudgetbronnen

  • 10.

    Bronkenmerken standaard nestbudgetbronnen

  • 11

    Onderbouwing nestbudgetbronnen

  • 12

    Invoergegevens standaard kavelbudgetten in geluidverdeelmodel

  • 13

    Invoergegevens standaard nestbudgetten in geluidverdeelmodel

  • 14

    Emissiekengetal actueel vergunde ruimte versus standaard kavelbudgetten

  • 15

    Grafische weergaven geluidverdeelmodel

  • 16

    Overige invoergegevens geluidverdeelmodel

  • 17

    Berekende geluidsniveaus totaal verdeelde geluidruimte

  • 18

    Totaal verdeelde geluidruimte versus Wgh-grenswaarden

1 Inleiding

De industrieterreinen “Eemshaven” en “Bedrijventerrein Oostpolder” zijn industrieterreinen in de zin van de Wet geluidhinder (Wgh). Rond deze ­­terreinen en het terrein “Eemshaven Zuidoost” is op grond van hoofdstuk V Industrielawaai Wgh een zone vastgesteld, waarbuiten de geluid­belasting vanwege de terreinen niet meer mag bedragen dan 50 dB(A). Voor woningen binnen de zone zijn daarbij hogere grenswaarden vastgesteld. Deze grenswaarden moeten in acht genomen worden bij het verlenen van omgevings­vergunningen voor milieu-inrichtingen op grond van de Wet algemene bepalingen omgevingsrecht (Wabo) en bij het vaststellen van maat­werkvoorschriften voor inrichtingen die vallen onder de werkingssfeer van het Activiteitenbesluit milieubeheer (Abm). De Wgh bewaakt op deze manier de totale vergunde geluidbelasting van de industrieterreinen op de omgeving.

De voor de industrieterreinen beschikbare geluidruimte is beperkt. Het is daarom noodzakelijk om zorgvuldig om te gaan met het uitgeven van geluidruimte. De gemeente Het Hogeland wenst daarom een instrument in handen te hebben om de geluidtoedeling op de verschillende kavels op de terreinen Eemshaven en Oostpolder te kunnen sturen. Het voorkomt dat één of meer bedrijven de beschikbare geluidruimte (dan wel meer dan een voor hen evenredig deel) opsouperen. Zo’n instrument geeft zekerheid aan de gemeente dat de overige terreinen voor het beoogde doel beschikbaar blijven en het geeft zeker­heid aan gevestigde bedrijven dat er op hun kavel voldoende geluidruimte beschikbaar blijft. Dit instrument is gevonden in een geluidverdeelplan (GVP). In opdracht van de gemeente Het Hogeland is dan ook door het Noordelijk Akoestisch Adviesburo een GVP opgesteld voor de genoemde terreinen.

Hiernaast biedt dit GVP het bevoegd gezag de mogelijkheid om de geluid­productie des te beter aan de beste beschikbare technieken te toetsen om zo de geluidbelasting waar redelijkerwijs mogelijk te beperken.

Het GVP is verankerd door middel van de regels van de bestemmingsplannen en door het opnemen van geluid­budgetten op geluidkavels en ligplaatsen in deze plannen. Op deze wijze is het plan juridisch adequaat geborgd.

Voorliggend GVP beschrijft de beleidsregels bij de toepassing van de planregels. De beleidsregels geven:

  • .

    uitleg over de wijze waarop volgens de gebruiksregels aan het geluidbudget wordt getoetst en uitleg over de in het GVP gebruikte begrippen en

  • .

    uitleg over de manier waarop de gemeente beoordeelt of en onder welke voorwaarden van die gebruiksregels kan worden afgeweken door met een omgevingsvergunning een grotere geluidruimte dan het geluidbudget toe te staan.

Het GVP geeft dus de beleidsregels met een toelichting daarop en vormt daarmee voor de toekomst het handvat voor de uitvoering van het beleid dat is verankerd via de planregels, met name voor het afwijken van de gebruiks­regels van het plan. Daarnaast wordt in het GVP aangegeven hoe tot deze verdeling is gekomen. Het dient dus als een onderbouwing voor de regels en vormt de drager voor het opstellen van het bestemmingsplan. In het GVP wordt daartoe onder andere

  • .

    beschreven waar op het moment van in werking treden van het plan sprake is van een vergunde geluidruimte die groter is dan het standaard geluidbudget voor die kavel c.q. ligplaats;

  • .

    aangetoond dat met deze verdeling de Wgh grenswaarden zoals deze gelden of zullen worden vastgesteld in acht worden genomen.

Daarnaast gaan deze beleidsregels in op

  • .

    de procedure volgens welke de geluidtoetsing plaatsvindt en de taken, bevoegdheden en verantwoordelijkheden van de hierbij betrokken partijen en

  • .

    de manier waarop de gemeente de geluidverdeling monitort en evalueert, inclusief de manier waarop met vergund grotere geluidruimten wordt omgegaan.

Het GVP gaat uit van de geluidruimte die beschikbaar is binnen de Wgh grenswaarden zoals zij op dit moment gelden, dan wel naar verwachting door burgemeester en wethouders van de gemeente Het Hogeland zullen worden vastgesteld ten behoeve van het provinciaal inpassingsplan “Bedrijventerrein Oostpolder”. Deze ruimte en grenswaarden zijn beschreven in het rapport “Provinciaal inpassingsplan Oostpolder - Akoestisch rapport industriegeluid Wet geluidhinder”, met kenmerk 6918-PIP/NAA/jd/ft/3 d.d. 22 november 2023, een bijlage bij de toelichting op dat plan, ontwerp december 2023 (hierna: geluidrapport provinciaal inpassingsplan Oostpolder).

De beleidsregel kan worden gewijzigd naar aanleiding van gewijzigde inzichten. Daarom verwijzen het bestemmingsplan Eemshaven en het provinciaal inpassingsplan “Bedrijventerrein Oostpolder” via een dynamische verwijzing naar deze beleidsregel

Leeswijzer:

Hoofdstuk 2 geeft de beleidsregels. Hoofdstuk 3 geeft een algemene toelichting op de beleidsregels en hoofdstuk 4 een artikelsgewijze toelichting. Hoofdstuk 5 specificeert de geluidbudgetten. Hoofdstuk 6 geeft een toelichting op de overige inputgegevens van het geluidverdeelmodel.

Opmerkingen:

Het GVP reguleert alleen industriegeluid (het geluid afkomstig van gevestigde en nog te vestigen inrichtingen), zoals hoofdstuk V van de Wgh dat definieert, en enkele andere activiteiten zoals opslaglocaties voor elektrische energie en zonneparken. Windturbinegeluid valt hier niet onder. Ook regelt het GVP niets ten aanzien van bijvoor­beeld wegverkeersgeluid.

Voor het wettelijk kader dat van toepassing is op de geluidruimte van de industrieterreinen Eemshaven en bedrijventerrein Oostpolder wordt verwezen naar bijlage 1. Voor een akoestische beschrijving van het plangebied van de industrieterreinen wordt verwezen naar de volgende plannen:

  • .

    het bestemmingsplan Eemshaven (ontwerp december 2023) en

  • .

    het geluidrapport provinciaal inpassingsplan Oostpolder.

2 Regels

2.1 Begrippen

Artikel 1 Begripsbepaling

In deze beleidsregel wordt verstaan onder

GVP, terreinen en plan

  • 1.

    GVP: het Geluidverdeelplan Eemshaven en Bedrijventerrein Oostpolder als vervat in het bestemmingsplan Eemshaven en het provinciaal inpassingsplan Bedrijventerrein Oostpolder;

  • 2.

    terrein Eemshaven: het plangebied van het bestemmingsplan Eemshaven;

  • 3.

    terrein Oostpolder: het plangebied van het provinciaal inpassingsplan Bedrijventerrein Oostpolder;

  • 4.

    plan: als de activiteiten worden verricht binnen het terrein Eemshaven: het bestemmingsplan Eemshaven en als de activiteiten worden verricht binnen het terrein Oostpolder: het provinciaal inpassingsplan Bedrijventerrein Oostpolder;

Activiteiten en vergunning

  • 5.

    activiteiten: de activiteiten verricht in een inrichting als bedoeld in art. 1.1 lid 3 Wm, alsmede de activiteiten die worden verricht in een inrichting die niet op grond van 1.1. lid 3 Wm is aangewezen, maar wel een relevante geluid­emissie kunnen veroorzaken, met uitzondering van windturbines;

  • 6.

    bestaande activiteiten: de activiteiten zoals aanwezig op het moment van inwerkingtreding van het plan;

  • 7.

    veranderde activiteiten: de activiteiten na verandering of revisie (bijvoorbeeld na een omgevingsvergunning activiteit milieu voor het veranderen of veranderen van de werking van een inrichting, al dan niet via revisie);

  • 8.

    andere activiteiten: geheel andersoortige activiteiten veroorzaakt door een ander bedrijf waarbij de bestaande activiteiten of veranderde activiteiten worden beëindigd (bijvoorbeeld na het intrekken van een omgevings­vergunning activiteit milieu);

  • 9.

    vergunning: Wabo vergunning milieu alsmede geaccepteerde melding Abm;

Geluidverdeelmodel

  • 10.

    geluidverdeelmodel: het rekenmodel behorend bij dit GVP. De invoergegevens bij het in werking treden van het plan zijn in hoofdstuk 6 gespecificeerd.

Beoordelingspunt

  • 11.

    beoordelingspunt: rekenpunt waarop de geluidimmissiewaarde wordt berekend en getoetst. De beoordelings­punten zijn gespecificeerd in § 6.1;

Zeeschepen

  • 12.

    coaster: een zeewaardig schip met een Gross Tonnage tot ca. 10.000 ton;

  • 13.

    zeeschip: een zeewaardig schip met een Gross Tonnage van ca. 10.000 ton of meer;

Kavelgeluid en nestgeluid

  • 14.

    kavelgeluid: het geluid veroorzaakt door de activiteiten, niet omvattende het nestgeluid;

  • 15.

    nestgeluid: het nestgeluid geproduceerd door schepen verbonden aan de activiteiten;

Geluidkavel en ligplaats

  • 16.

    geluidkavel: het oppervlak gelegen binnen de bestemming “Bedrijventerrein – industrie” waarop binnen het plan activiteiten worden uitgevoerd of met welke voor de toekomst rekening is gehouden. De geluidkavels zijn gespecificeerd in § 5.1.

  • 17.

    ligplaats: het oppervlak gelegen binnen de bestemming “Bedrijventerrein – industrie” waarop binnen het plan nestgeluid wordt veroorzaakt of met welke voor de toekomst rekening is gehouden. De ligplaatsen zijn gespecificeerd in § 5.2;

Geluidbudgetten

Gebruikte delen geluidoppervlak en geluidbudgetten

In acht te nemen geluidruimte overige terreinen

  • 28.

    in acht te nemen geluidruimte overige terreinen: de geluidruimte die bij toetsingen voor de industrieterreinen buiten het terrein waarop de (getoetste) activiteiten plaatsvinden, in acht wordt genomen zoals beschreven in § 6.2;

Mutaties

  • 29.

    mutatie: elke verandering binnen de gronden met bestemming “Bedrijventerrein – industrie” die effect kan hebben op de geluidbelasting vanwege het industrieterrein op de beoordelingspunten. Onder mutatie wordt in ieder geval verstaan: het bouwen van een bouwwerk, het oprichten, veranderen of veranderen van (de werking van) een milieu-inrichting of het in werking hebben daarvan al dan niet milieu-neutraal, het slopen van een bouwwerk alsmede het veranderen van het gebruikt kaveloppervlak.

Reserve

Toetsingsmarge

  • 31.

    toetsingsmarge: de bij toetsing toegepaste marge zoals bepaald conform bijlage 7;

Betrokken partijen bij het zonebeheer

  • 32.

    zonebeheerteam: een team bestaande uit vertegenwoordigers van de gemeente Het Hogeland, de provincie Groningen, Groningen Seaports (GSP) en Samenwerkende Bedrijven Eemsdelta (SBE) dat adviseert over de geluidverdeling industrielawaai binnen de Wgh geluidzone rond de terreinen Eemshaven, Eemshaven-Zuidoost en Oostpolder;

  • 33.

    zonebeheerder: het college van burgemeester en wethouders van de gemeente Het Hogeland.

  • 34.

    technisch zonebeheerder: de door de gemeente aangewezen akoestisch adviseur die de geluid­ruimte beheert en bewaakt.

2.2 Toepassingsgebied

Artikel 2 Toepassingsgebied

De beleidsregel is van toepassing op besluiten op aanvragen om vergunningen binnen het terrein Eemshaven en het terrein Oostpolder ten aanzien van toetsing aan de specifieke gebruiksregels en het afwijken van de gebruiks­regels.

Paragraaf 2.3 Toetsing aan gebruiksregels

Deze paragraaf is van toepassing op de toetsing aan de specifieke gebruiksregels onder a van het plan.

Artikel 3 Inleiding

  • 1.

    Alle mutaties worden getoetst.

  • 2.

    Van een toetsing kan worden afgezien. Dit ter beoordeling van de zonebeheerder.

  • 3.

    De mutaties worden in het geluidverdeelmodel verwerkt.

  • 4.

    In het geval een inrichting is gesloten en de vergunning is ingetrokken, blijven de bedrijfsobjecten van de gesloten inrichting in het geluidverdeelmodel gehandhaafd tot het moment waarop voor het slopen dan wel voor andere activiteiten een vergunning is verleend.

  • 5.

    In het geval een inrichting is vergund, maar niet is opgericht, worden bij het intrekken van de vergunning de bedrijfsobjecten uit het geluidverdeelmodel verwijderd.

Artikel 4 Vervallen vergund groter kavelbudget en nestbudget

Het vergund groter kavelbudget en het vergund groter nestbudget vervallen wanneer op de geluidkavel of de ligplaats de vergunning is ingetrokken.

Artikel 5 Wijze van toetsing

  • 1.

    De gebruikte kavelgeluidruimte mag op enig beoordelingspunt niet groter zijn dan (de immissiewaarde resulterend uit) het gebruikt kavelbudget.

  • 2.

    Er wordt naar gestreefd dat de gebruikte kavelgeluidruimte op een aan het gebruikt kaveloppervlak toegevoegd deel waarop géén vergund groter kavelbudget aanwezig is, niet groter is dan (de immissiewaarde resulterend uit) het standaard kavelbudget behorend tot dat toegevoegd deel.

  • 3.

    De gebruikte nestgeluidruimte mag op enig beoordelingspunt niet groter zijn dan (de immissiewaarde resulterend uit) het gebruikt nestbudget.

  • 4.

    De reserve mag op enig beoordelingspunt niet kleiner zijn dan de actuele reserve.

  • 5.

    Het gestelde in lid 1 t/m 4 geldt afzonderlijk voor de dag-, avond- en nachtperiode (conform de periode-indeling van de Wet geluidhinder).

  • 6.

    Bij toepassing van lid 1 t/m 4 wordt de toetsingsmarge gehanteerd, met dien verstande dat het kavel- c.q. nestbudget met deze marge wordt verhoogd en de actuele reserve met deze marge wordt verlaagd.

Paragraaf 2.4 Beoordeling bij afwijken van de gebruiksregels

Deze paragraaf is van toepassing op het afwijken van de specifieke gebruiksregels van het plan.

Artikel 6 Toestaan grotere kavelgeluidruimte

  • 1.

    Voor het toestaan van een grotere kavelgeluidruimte moet worden voldaan aan de volgende voorwaarden:

    • a. uit het advies van het zonebeheerteam blijkt dat de reserve niet onevenredig wordt aangetast en

    • b. in de aanvraag is aangetoond dat de extra geluidruimte nodig is ondanks toepassing van de beste beschikbare technieken en eventuele extra maatregelen.

  • 2.

    Voor onevenredige aantasting van de reserve spelen factoren als de mate van overschrijding van het standaard kavelbudget, van het vergund groter kavelbudget en van de mate van verkleining van de reserve, op één beoordelingspunt, op meerdere beoordelingspunten of gemiddeld over alle beoordelingspunten een rol.

  • 3.

    Onder eventuele extra maatregelen wordt ook begrepen het toepassen van een qua geluidhinder optimale terreinindeling.

Artikel 7 Toestaan grotere nestgeluidruimte

  • 1.

    Voor het toestaan van een grotere nestgeluidruimte moet worden voldaan aan de volgende voorwaarden:

    • a.

      uit het advies van het zonebeheerteam blijkt dat de reserve niet onevenredig wordt aangetast en

    • b.

      in de aanvraag is aangetoond dat de extra geluidruimte nodig is ondanks de mogelijkheid voor dan wel de planning van de aan te leggen walstroom.

  • 2.

    Voor onevenredige aantasting van de reserve spelen factoren als de mate van overschrijding van het standaard nestbudget, van het vergund groter nestbudget en van de mate van verkleining van de reserve een rol.

Artikel 8 Toestaan verkleining reserve

  • 1.

    Voor het toestaan van een verkleining van de reserve moet worden voldaan aan de volgende voorwaarden:

    • a. uit het advies van het zonebeheerteam blijkt dat de reserve niet onevenredig wordt aangetast en

    • b. in de aanvraag is aangetoond dat het verkleinen van de reserve niet kan worden voorkomen ondanks toepassing van maatregelen, waaronder een qua geluidhinder optimale terreinindeling.

  • 2.

    Het bepaalde in Artikel 6 lid 2 is van overeenkomstige toepassing.

2.5 Toetsingsprocedure

Artikel 9 Toetsingsprocedure

  • 1.

    Een bedrijf doet bij het bevoegd gezag een aanvraag om een vergunning. In de aanvraag is een geluidrapport opgenomen. In bijzondere gevallen kan het bevoegd gezag bij de technisch zonebeheerder een pré-toets aanvragen.

  • 2.

    Een bedrijf vraagt vooraf bij de technisch zonebeheerder een knip van het geluidverdeelmodel op, waarmee het geluidrapport wordt opgesteld. De technisch zonebeheerder verstrekt het kavel- en het nestbudget. Hij verstrekt ook de spelregels voor het gebruik van het geluidverdeelmodel en de specifieke eisen die ten behoeve van de toetsing aan het GVP aan de aanvraag en het geluidrapport worden gesteld. Ten minste worden in de aanvraag aangegeven: het gebruikt kaveloppervlak, de aangevraagde kavelgeluidruimte, de toetsing aan het gebruikt kavelbudget, de aangevraagde nestgeluidruimte, het gebruikte ligplaatsdeel en de toetsing aan het gebruikt nestbudget.

  • 3.

    Het bevoegd gezag toetst de inhoud van het geluidrapport aan de algemene vereisten voor een geluid­rapport, of de beste beschikbare technieken zijn toegepast en verifieert of de inhoud in overeenstemming is met de overige delen van de aanvraag.

  • 4.

    Het bevoegd gezag stuurt het geluidrapport vergezeld van zijn beoordeling van het rapport en de BBT toets voor een toets aan het GVP naar de technisch zonebeheerder.

  • 5.

    De technisch zonebeheerder toetst het rapport aan de Wgh grenswaarden en aan de regels van het GVP.

  • 6.

    Indien de aangevraagde geluidruimte voldoet aan de gebruiksregels van het GVP, zendt de technisch zone­beheerder de toetsrapportage naar de zonebeheerder en namens deze tevens naar het bevoegd gezag. Dit geldt dan als advies van de zonebeheerder aan het bevoegd gezag.

  • 7.

    Indien de aangevraagde geluidruimte niet voldoet aan de gebruiksregels van het GVP maar een afwijking daarvan nodig is:

    • a. ontvangt de aanvrager eerst gelegenheid het geluidrapport aan te passen;

    • b. stuurt de technisch zonebeheerder de concept toetsrapportage naar het zonebeheerteam voor advies;

    • c. voegt de technisch zonebeheerder het advies van het zonebeheerteam toe aan de toetsrapportage en zendt deze naar de zonebeheerder;

    • d. zendt de zonebeheerder haar advies naar het bevoegd gezag.

  • 8.

    Het bevoegd gezag houdt bij haar beslissing rekening met het advies van de zonebeheerder.

Artikel 10 Bijzondere bepalingen

  • 1.

    De technisch zonebeheerder kan het bevoegd gezag advies geven ten aanzien van het bij de aanvraag om grotere geluidruimte gevoegde onderzoek. Indien het geluidrapport hierop niet (voldoende) wordt aangepast, neemt de technisch zonebeheerder zijn advies opnieuw op in zijn (concept) toetsrapportage.

  • 2.

    Wanneer het zonebeheerteam niet tot een unaniem advies kan komen, geeft de technisch zonebeheerder in de toetsrapportage de verschillende standpunten weer.

Artikel 11 Beste beschikbare technieken

  • 1.

    In het geluidrapport bij de aanvraag is minimaal het bedrijfsscenario opgenomen dat voldoet aan de beste beschikbare technieken.

  • 2.

    Mocht blijken dat door technische ontwikkelingen tegen vergelijkbare kosten een hoger beschermingsniveau bereikt kan worden dan vastgestelde BBT-documenten dan wordt daaraan in het akoestisch onderzoek aandacht besteed.

Paragraaf 2.6 Monitoring en evaluatie

Artikel 12 Verkleining vergund groter kavel- en nestbudget

  • 1.

    Het bevoegd gezag verlangt van het bedrijf c.q. de eigenaar of gebruiker van de geluidkavel of ligplaats een onderzoek naar de benodigde kavel- c.q. nestgeluidruimte met toepassing van de beste beschikbare technieken

    • a. bij de aanvraag om revisie van de vergunning;

    • b. op grond van de evaluatievoorschriften verbonden aan de vergunning;

    • c. op basis van de wettelijke actualisatieplicht van vergunningen op basis van milieuwetgeving, zoals wijziging in de BREF en

    • d. na een verzoek van de zonebeheerder.

  • 2.

    Het bevoegd gezag zal voor de in lid 1 bedoelde rapportage de volgende termijn stellen in de situaties genoemd onder lid 1:

    • a. bij de aanvraag;

    • b. de in het evaluatievoorschrift genoemde termijn;

    • c. 2 jaar na het ingaan van wettelijke actualisatieplicht;

    • d. 2 jaar na het verzoek.

  • 3.

    3. Het bevoegd gezag verstrekt dit onderzoek vergezeld van zijn beoordeling aan het zonebeheerteam in de situaties genoemd in lid 1:

    • a. bij de aanvraag;

    • b. t/m d: binnen 3 maanden na ontvangst van de rapportage.

  • 4.

    Afhankelijk van de resultaten van het onderzoek geeft het zonebeheerteam omtrent het verkleinen dan wel laten vervallen van het vergund groter kavelbudget c.q. het vergund groter nestbudget haar advies aan het bevoegd gezag.

  • 5.

    Het vergund groter kavelbudget kan gedurende een bepaalde termijn gehandhaafd blijven ten behoeve van het in de toekomst uitvoeren van veranderde activiteiten op de geluidkavel . Deze termijn bedraagt ten hoogste 3 jaar vanaf de termijn genoemd in lid 2, tenzij het bedrijf binnen deze periode aantoont dat het vergund groter kavelbudget nodig is voor concrete toekomstige veranderingen op de geluidkavel .

  • 6.

    Het vergund groter nestbudget kan gedurende een bepaalde termijn gehandhaafd blijven ten behoeve van het in de toekomst uitvoeren van veranderde activiteiten op de ligplaats. Deze termijn bedraagt ten hoogste 3 jaar vanaf de termijn genoemd in lid 2, tenzij de eigenaar c.q. gebruiker van de ligplaats binnen deze periode aantoont dat het vergund groter nestbudget nodig is voor concrete toekomstige veranderingen op de ligplaats.

Artikel 13 Verkleining vergund groter kavel- en nestbudget op verzoek eigenaar of gebruiker

De eigenaar of gebruiker van de geluidkavel  of de ligplaats kan verzoeken het vergund grotere kavel- of nest­budget te verkleinen.

Artikel 14 Monitoring

  • 1.

    De zonebeheerder stelt ten minste elke twee jaar een voortgangsrapport op over de ontwikkelingen op de terreinen en in de zone over de afgelopen kalenderjaren. Daarin wordt onder meer verslag gedaan van de in de voorgaande kalenderjaren uitgegeven geluidruimte en een overzicht van de nog resterende geluidruimte. Ten minste de samenvatting daarvan wordt openbaar gemaakt.

  • 2.

    Het zonebeheerteam evalueert het GVP ten minste elke vijf kalenderjaren. Als er wijzigingen nodig of gewenst zijn, adviseert het zonebeheerteam het college van burgemeester en wethouders over aanpassing. Bij deze aanpassing verwerkt het college in ieder geval de vergrotingen en verkleiningen van de vergund grotere kavel- en nestbudgetten. Ook wordt bezien of de standaard kavelbudgetten, de standaard nestbudgetten, de vergund grotere kavelbudgetten en de vergund grotere nestbudgetten nog wel overeenkomen met de daadwerkelijke geluidproductie van gerealiseerde bedrijven om zodoende onnodige geluidreserveringen te voorkomen. Eerstvolgende reguliere evaluatie is in 2028.

Artikel 15 Zonebeheerteam

De zonebeheerder ziet erop toe dat het zonebeheerteam in beginsel 3x per jaar bijeenkomt voor het bespreken van de ontwikkelingen op de terreinen. Besproken worden in ieder geval:

  • 1.

    de in Artikel 9 bedoelde concept-toetsrapporten;

  • 2.

    het voortgangsrapport en het evaluatierapport zoals bedoeld in Artikel 14.

Hoofdstuk 3 Algemene toelichting op de regels

3.1 Doel van het geluidverdeelplan

De Wgh bepaalt dat de geluidbelasting van alle bedrijven8F8Fop het industrieterrein samen wordt getoetst aan de zonegrenswaarde van 50 dB(A) en aan de grenswaarden op woningen in de zone. Volgens de Wgh mag bij een te toetsen initiatief (vergunningaanvraag) alleen het vergunde geluid worden betrokken, toekomstige ontwikkelingen waarvoor nog geen vergunning is verleend, niet. Als een aanvrager meer aanvraagt dan gewenst, waardoor het risico ontstaat dat er voor nog uit te geven kavels9F9 te weinig of zelfs géén geluidruimte overblijft, maar het geluid van de aangevraagde vergunning samen met het al vergunde geluid dus zonder de reserveringen voor de toekomst wél voldoet aan de grenswaarden van de Wgh, kan het bevoegd gezag de vergunning om die reden niet weigeren.

Een geluidverdeling die juridisch via de regels van het bestemmingsplan is vastgelegd, voorkomt dat een bedrijf onevenredig veel geluid­ruimte opsoupeert, omdat daarin harde regels worden gesteld over de maximale geluid­toedeling per kavel waaraan vergunningaanvragen moeten worden getoetst. Het bestemmingsplan biedt in tegenstelling tot andere instrumenten wel een weigeringsgrond voor dergelijke aanvragen. Zo wordt bevorderd dat er voldoende geluidruimte beschikbaar blijft voor bedrijven die dat nodig hebben en gronden blijven kunnen worden uitgegeven naar hun bestemming. Ook biedt zo’n geluid­verdeling vastgelegd in een bestem­mingsplan bestaande bedrijven bescherming, doordat het geluidbudget op hun kavel altijd wordt gehandhaafd.

Het belangrijkste doel van het geluidverdeelplan is dan ook:

Het borgen van een zorgvuldig omgaan met de beschikbare geluidruimte.

En daarmee:

Het bevorderen van de toekomstbestendigheid van bedrijvigheid op het industrieterrein.

Daarnaast hanteert de gemeente Het Hogeland als aanvullend doel:

Het streven naar een geluidbelasting die niet hoger dan nodig is met toepassing van de beste beschikbare technieken.

Als aanvulling op deze geluidtoedeling zijn in deze beleidsregels o.a. de procedures en taken vastgelegd van de verschillende partijen die betrokken zijn bij de geluidruimte van een kavel, zoals de gemeente, het bevoegd gezag voor de milieuvergunning, de terreinbeheerder, een vertegen­woordiging van het bedrijfsleven e.d.

Paragraaf 3.2 Geluidverdeelsystematiek in hoofdlijnen

De binnen de Wgh grenswaarden beschikbare geluidruimte is verdeeld over drie afzonderlijke ‘geluidpotten’ voor elk van de terreinen Eemshaven, Oostpolder en Eemshaven Zuidoost. Hoe deze ‘geluidpotten’ zijn vastgesteld is beschreven in § 6.1. De activiteiten op een terrein worden getoetst rekening houdend met de in acht te nemen geluidruimte voor de overige terreinen.

De doelen van het GVP zijn uitgewerkt via rechten (geluidbudgetten), flexibiliteit (reserve) en een optimale geluid-ruimteverdeling. De beschikbare geluidruimte per terrein is verdeeld over geluidbudgetten en reserve. De som van alleen de geluidbudgetten is dus kleiner dan de per terrein beschikbare geluidruimte.

De geluidbudgetten vormen een recht. Zolang de gebruikte geluidruimte binnen het geluidbudget past, wordt voldaan aan de gebruiksregels van het bestemmingsplan. Door de mogelijkheid van toekenning van geluidruimte uit de reserve via een binnenplanse afwijking van het bestemmingsplan, is flexibiliteit gecreëerd: daar waar dat nodig is, is zo extra ruimte mogelijk.

Door de geluidbudgetten ruimtelijk zo te verdelen, dat deze de geluidruimte binnen de beschikbare geluidruimte optimaal benutten, wordt de beschikbare geluidruimte zo goed mogelijk benut. Op kavels verder van woningen is de beschikbare ruimte per m² groter dan op kortere afstanden. Aan het eind van deze paragraaf worden de uitgangspunten voor deze optimale verdeling nog nader toegelicht.

Geluidbudgetten

De geluidbudgetten vormen een recht: de geluidruimte binnen geluidbudgetten zijn in het plan bij recht beschik­baar. Het geluidbudget is de hoeveelheid geluid die vanaf een geluidkavel of een ligplaats[1] mag worden geëmitteerd. Het geluidbudget is onafhankelijk van reflecterende en afschermende bebouwing rondom de geluidkavel.

Bij een toetsing worden de geluidbudgetten gerespecteerd: hoeveel geluidruimte er ook op andere kavels op het industrieterrein wordt toegestaan, dit tast de geluidbudgetten niet aan. Dit is via de planregels geborgd.

Binnen de geluidbudgetten wordt onderscheiden tussen:

  • .

    het standaard geluidbudget, zoals vastgelegd via de planregels en de planverbeelding en

  • .

    het vergund groter geluidbudget, conform een geldende vergunning.

    Er is tegelijkertijd binnen de geluidbudgetten een tweede onderscheid gemaakt en wel naar:

  • .
    • kavelgeluidbudgetten of kortweg kavelbudgetten: geluidbudgetten voor het op een kavel geproduceerd geluid, het kavelgeluid, uitgedrukt in dB(A)/m²;

    • n estgeluidbudgetten of kortweg nestbudgetten: geluidbudgetten voor het nestgeluid van schepen op een ligplaats, uitgedrukt in dB(A).

Er wordt in de beleidsregel dus binnen het begrip geluidbudget onderscheiden:

  • 1.

    het standaard geluidbudget:

    • a. het standaard kavelbudget: het via de planregels en de planverbeelding vastgelegde geluidbudget voor het op een kavel, nauwkeuriger: een geluidkavel, geproduceerd geluid, het kavelgeluid;

    • b. het standaard nestbudget: het via de planregels en de planverbeelding vastgelegde geluidbudget voor het nestgeluid van schepen op een ligplaats;

  • 2.

    het vergund groter geluidbudget:

    • a. kavelbudget: het voor een bedrijf conform een vergunning op een geluidkavel geldende grotere kavel­geluidruimte;

    • b. het vergund groter nestbudget: het voor een bedrijf conform een vergunning geldende grotere geluidruimte voor nestgeluid van schepen op een ligplaats.

De geluidkavels en ligplaatsen en de standaard kavelbudgetten en standaard nestbudgetten zijn opgenomen op de verbeelding van het bestemmingsplan en daarmee geborgd in het plan. Zij kunnen niet met een wijziging van de beleidsregel worden gewijzigd.

Een standaard geluidbudget blijft gedurende de werkingsduur van het geluidverdeelplan altijd beschikbaar:

  • .

    Van het standaard kavelbudget kan gebruik worden gemaakt door de eigenaar/grondbeheerder van de geluidkavel en het ter plaatse gevestigde of te vestigen bedrijf. Als deze (een deel van) de geluidkavel koopt of verkoopt, koopt of verkoopt deze daarmee ook automatisch het daarop rustende kavelbudget.

  • .

    Van het standaard nestbudget kan gebruik worden gemaakt door de eigenaar/beheerder/gebruiker van de ligplaats.

Een vergund groter geluidbudget geldt voor een bestaand bedrijf:

  • .

    Het vergund groter kavelbudget blijft op de geluidkavel gelden zolang het bedrijf hier gevestigd blijft, ook wanneer dat bedrijf zijn activiteiten verandert.

  • .

    Hetzelfde geldt voor het vergund groter nestbudget op de ligplaats.

Bij het in werking treden van het geluidverdeelplan is op een aantal geluidkavels een bedrijf aanwezig met een vergunde geluidruimte die groter is dan het standaard kavelbudget. Op deze geluidkavels geldt een vergund groter kavelbudget conform de vergunning. Bij het in werking treden van het plan is nergens sprake van een vergunde geluidruimte groter dan het standaard nestbudget[2].

Wanneer een bedrijf meer ruimte nodig heeft, kan dit met inachtneming van de beleidsregels worden toegestaan. Er ontstaat dan een vergund groter kavel- of nestbudget, of het al aanwezige vergund groter kavel- of nestbudget wordt nog groter.

Het vergund groter kavel- of nestbudget kan via de procedures van de beleidsregel worden verlaagd, onder andere bij de revisie van de vergunning. Wel kan worden afgesproken dat het vergund groter kavel- of nestbudget nog gedurende een bepaalde termijn op de kavel of ligplaats blijft liggen ten behoeve van concrete toekomstige ontwikkelingen.

Wanneer zich op de geluidkavel een ander bedrijf vestigt dat geheel andere activiteiten gaat uitvoeren c.q. wanneer een ander bedrijf met geheel andere activiteiten van de ligplaats gebruik gaat maken, vervallen het vergund groter kavel- en nestbudget en gaat op de geluidkavel het standaard kavel- en nestbudget gelden.

Reserve

In het GVP is een reserve aanwezig. Het gaat om één totale, algemene reserve. De reserve is alle geluidruimte die niet bij recht beschikbaar is. Het is dus de geluidruimte tussen:

  • .

    de wettelijke grenswaarden en

  • .

    de som van de geluidbudgetten en de geluidruimte voor de overige industrieterreinen.

De grootte van de reserve verschilt per beoordelingspunt en varieert ook in de tijd.

Werking

De zone­beheerder toetst bij een aanvraag voor geluidruimte:

  • .

    de aangevraagde geluidruimte op een geluidkavel aan het kavelbudget: indien dat aanwezig is, aan het vergund groter kavelbudget en anders aan het standaard kavelbudget;

  • .

    de aangevraagde nestgeluidruimte op de ligplaats aan het nestbudget op dezelfde manier.

Blijft de aangevraagde geluidproductie binnen geluidbudget, dan wordt voldaan aan de planregels. Mits ook wordt voldaan aan de beste beschikbare technieken, is de gevraagde geluidruimte vanuit ruimtelijk oogpunt zonder meer beschikbaar.

Is een grotere geluidruimte nodig, dan kan dit via een omgevingsvergunning voor binnenplans afwijken worden toegestaan. Het bevoegd gezag voor de omgevingsvergunning maakt hiervoor een afweging en kan hierbij putten uit de reserve. Het toekennen van een grotere geluidruimte uit de reserve is aan voorwaarden verbonden.

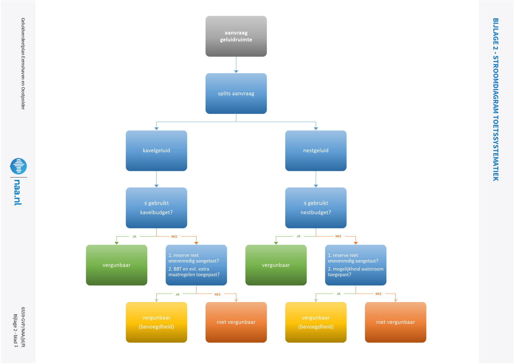
Stroomdiagram

In het stroomdiagram in bijlage 2 is de toetssystematiek gevisualiseerd.

 

Uitgangspunt invulling Eemshaven in de geluidverdeling

Bij de toekenning van de kavelbudgetten is in het GVP zo goed mogelijk aangesloten bij:

  • .

    de vergunde geluidproductie van de bestaande bedrijven: gebieden waarin bedrijven zijn gevestigd die nu al veel geluidruimte vergund hebben, zoals de Westlob en de Oostlob, krijgen meer geluidruimte toebedeeld;

  • .

    de verwachte geluidproductie van uitbreiding van bestaande en vestiging van toekomstige bedrijven en

  • .

    de bij de zonering van 1993 aangehouden indeling.

De geluidverdeling sluit aan bij de eerdere onderzoeken die zijn uitgevoerd ten behoeve van het voorontwerp-bestemmingsplan Eemshaven (NL.IMRO.1966.Eemshaven-VO01, 26 maart 2019) en het daarbij behorend “Milieu Effect Rapport Haven en industrieterrein Eemshaven” (EEM18 1/19 004.723 d.d. 22 maart 2019) en het “Onderzoek industrielawaai Wet geluidhinder” (5244/NAA/jd/ft/3 d.d. 12 juli 2018, hierna: Wgh onderzoek 2018).

Bij dat voorontwerp was ook al een geluidverdeelplan gevoegd (rapport 5756/NAA/jd/ft/4 d.d. 5 december 2018). Dit GVP bouwt hierop verder. De manier van verdelen van het geluid over de kavels is dezelfde. Ten opzichte van dat GVP zijn in dit GVP echter twee belangrijke ontwikkelingen verwerkt:

  • .

    De realisatie van het Bedrijventerrein Oostpolder. Om dit mogelijk te maken moest het industrieterrein Eemshaven een hoeveelheid geluidruimte afstaan (zie hoofdstuk 7).

  • .

    In het GVP wordt rekening gehouden met het nestgeluid van schepen. Met dit geluid is in het verleden bij de zonering van het industrieterrein géén rekening gehouden.

[1] De planregels hanteren het begrip geluidkavels. In deze beleidsregels vallen deze uiteen in geluidkavels en ligplaatsen.

[2] Op het moment dat dit plan in werking treedt, zijn aan diverse inrichtingen scheepsgebonden activiteiten vergund, maar is niet altijd (voldoende) geluidruimte vergund voor het daaraan gekoppeld nestgeluid. Er is zo goed mogelijk ingeschat hoeveel nestruimte benodigd is voor de vergunde activiteiten en deze ruimte is opgenomen binnen het standaard nestbudget. 

4 Artikelsgewijze toelichting op de regels

4.1 Begrippen

Artikel 1 Begripsbepaling

GVP, terreinen en plan

Het GVP heeft betrekking op de plangebieden van het bestemmingsplan Eemshaven en het provinciaal inpassings­plan Oostpolder. Met plan wordt aangeduid het plan waarbinnen de (beoordeelde) activiteiten worden verricht. Het GVP geeft geen regels voor het toestaan van geluidruimte voor de activiteiten plaatsvindend op het industrie­terrein Eemshaven Zuidoost: daarvoor zijn regels gegeven in het bestemmingsplan Eemshaven Zuidoost 2017. Het houdt wél rekening met de geluidruimte voor dat terrein en voor de toetsingsprocedure et cetera wordt zoveel mogelijk bij deze beleidsregel aangesloten.

Activiteiten en vergunning

  • 3.

    Onder de activiteiten en het daardoor geproduceerd geluid wordt dus verstaan het geluid van de “toestellen en installaties” en de activiteiten van al dan niet mobiele machines en apparaten zoals laden en lossen en intern transport vanwege inrichtingen als bedoeld in art. 1.1 lid 3 Wm en op grond van dat artikellid bij AMvB, te weten het Besluit omgevingsrecht (Bor), zijn aangewezen. Hiertoe behoren ook de laad- en losactiviteiten die buiten de grens van de inrichting op de openbare weg of op het water plaatsvinden, maar toegerekend (moeten) worden aan de inrichting. Het geluid van windturbines valt niet onder de werkingssfeer van het GVP (art. 1b Wgh). Aanvullend worden onder het GVP activiteiten beoordeeld die niet op grond van art. 1.1 lid 3 Wm in het Besluit omgevingsrecht is aangewezen, maar wel een relevante geluidemissie kunnen veroorzaken. Hierbij wordt op dit moment met name gedoeld op opslaglocaties voor elektrische energie op industriële schaal en aan zonne­parken. Hiermee wordt ook geanticipeerd op de toekomstige Omgevingswet waaronder deze activiteiten mogelijk in de totale geluidbeoordeling zullen moeten worden betrokken. Deze definitie wijzigt uiteraard niet dat deze activiteiten niet aan Wgh grenswaarden behoeven te worden getoetst. Met deze “uitbreiding” van het begrip activiteiten ten opzichte van art. 1.1. lid 3 Wm is uitdrukkelijk niet bedoeld om het niet-inrichting­gebonden nestgeluid van schepen onder de werkings­sfeer van het GVP te brengen.

  • 8.

    Gedoeld wordt op geheel andersoortige activiteiten van een ander bedrijf, waarbij de bestaande of veranderde activiteiten worden beëindigd.

  • 9.

    Waar in het GVP wordt gesproken over een vergunning wordt gedoeld op een omgevingsvergunning voor een inrichting (art. 1.1 lid 1 Wm), maar eveneens op de acceptatie van een melding van een inrichting vallend onder de werkingssfeer van het Activiteitenbesluit (Abm). Waar wordt gesproken over de aanvraag, wordt ook gedoeld op de melding Abm. Waar wordt gesproken over de vergunde geluidruimte, wordt ook gedoeld op de op grond van maatwerk­voorschriften krachtens het Abm geldende geluidruimte. Er wordt niet gedoeld op de grond van de standaard geluidvoorschriften van het Abm geldende geluidruimte; die zou namelijk groter kunnen zijn dan het standaard kavelbudget.  

Beoordelingspunt

  • 11.

    Toetsingen worden uitgevoerd op alle in de beleidsregel gespecificeerde punten. In uitzonderlijke gevallen kunnen voor een individuele toetsing nog beoordelingspunten worden toegevoegd. Dit kan bijvoorbeeld het geval zijn bij een mutatie gelegen op zeer korte afstand op woningen, waarbij een significante toename van de geluidbelasting ontstaat op woningen gelegen tussen twee beoordelingspunten.

Kavelgeluid en nestgeluid

  • 14.

    Het industriegeluid wordt in het GVP gesplitst in kavelgeluid en nestgeluid. Het kavelgeluid is het geluid veroorzaakt door de activiteiten minus het nestgeluid. De activiteiten kunnen ook plaatsvinden binnen de geografische grens van een ligplaats. Kavelgeluid kan dus ook binnen de geografische grens van een ligplaats worden veroorzaakt.

  • 15.

    Nestgeluid is het geluid dat wordt veroorzaakt door het geluid van aggregaten (met veelal een dieselmotor) en/of hoofd- en/of hulpmotoren op schepen. Deze aggregaten worden gebruikt voor het produceren van de noodzake­lijke elektriciteit aan boord van het schip. Deze elektriciteit is nodig voor ventilatiesystemen voor bepaalde ruimten zoals de machinekamers. De installaties zijn in bedrijf op het moment dat de schepen in de haven aan de kade liggen. Dit geluid kan worden geproduceerd gedurende de tijd van laden en lossen van het schip of de periode dat het schip in een dok of eventueel op de kade ligt om daaraan of daarop werkzaamheden te verrichten. In dit geval is er een duidelijke binding tussen het schip en de kade van de inrichting waaraan of waarop zij liggen en het betreft dan het inrichtinggebonden nestgeluid, het wordt toegerekend aan de inrichting. Onder het GVP wordt uitsluitend dit inrichtinggebonden nestgeluid als nestgeluid beschouwd. Als regel zal het schip in dit geval ook liggen binnen de – in de vergunningaanvraag aangegeven - grens van de inrichting aan wiens kade het schip ligt. De geluid­voorschriften verbon­den aan de Wabo (milieu-)vergunning dan wel de voorschriften aan het Activitei­ten­besluit milieubeheer (Abm) van de inrichting behoren dit nestgeluid te omvatten. Er zijn ook schepen die in de haven liggen te wachten totdat ze (kunnen) worden geladen of gelost. Of na afloop nog liggen te wachten vóór zij weer vertrekken, bijvoorbeeld omdat een sluis richting de binnen­wateren pas de volgende ochtend weer wordt bediend. Daarnaast schuilen in de haven ook schepen bij­voor­beeld vanwege ongunstige weersomstandigheden op zee of calamiteiten aan het schip. De haven­meester kan deze laatste schepen een plaats toewijzen. De schepen en het dan veroorzaakte nestgeluid behoren niet tot de milieu-inrichting aan wiens kade zij liggen. Mogelijk liggen ze zelfs aan een kade, een steiger of palen die niet eens niet behoort tot een milieu-inrichting. Dit nestgeluid wordt onder het GVP niet beoordeeld. De geluid­voorschriften van de inrichting hebben géén betrekking op dit nestgeluid.

Er zijn twee bijzondere situaties bij het onderscheid tussen kavel- en nestgeluid:

Het geluid van tankerschepen wordt (altijd) gerekend tot kavelgeluid. Deze schepen worden veelal gelost met pompen op het schip, waarvoor ook de generatoren op het schip in werking zijn. Voor het lossen zijn de pompen op het schip en de generatoren t.b.v. die pompen van het schip maatgevend. Dit moet in ieder geval worden beschouwd als kavelgeluid, omdat het hoort bij laden en lossen. De schepen worden vaak geladen met pompen in de inrichting. Het geluid van de aggregaten tijdens het laden zou kunnen worden beschouwd als nestgeluid, maar dan zou een schip op de ene dag kavelgeluid produceren en de andere dag nestgeluid. Daarom wordt het geluid van tankerschepen (altijd) gerekend tot kavelgeluid.

Het nestgeluid van schepen op een scheepswerf wordt als inrichtinggebonden beschouwd en dus onder het GVP beoordeeld gedurende de gehele periode dat op of aan het schip werkzaamheden bij of in het dok plaatsvinden. Als deze werkzaamheden bijvoorbeeld alleen gedurende de dagperiode plaatsvinden, wordt óók het nestgeluid gedurende de avonden en nachten ertussen beschouwd als inrichtinggebonden, vanaf de start tot het eind van de werkzaamheden op of aan het schip.

Geluidkavel en ligplaats

  • 16.

    In de beleidsregels worden de begrippen geluidkavel en ligplaats gebruikt om het begrip geluidkavel uit de planregels mee aan te duiden. Dat er in de beleidsregel twee woorden voor worden gebruikt, is enkel en alleen met het oog op (vereenvoudigd) woordgebruik. Er is geen betekenisverschil. Op elke geluidkavel is een standaard kavelbudget gelegd. Samen omvatten de geluidkavels het totale oppervlak met een standaard kavelbudget binnen het GVP. De grenzen van een geluidkavel kúnnen overeenkomen met een kadastrale kavel of met de grens van een (actuele) inrichting, maar dat is niet noodzakelijk: een geluidkavel kan ook een déél daarvan zijn of worden gevormd door meerdere ervan of een geheel andere begrenzing hebben. De geluidkavel onder een bestaand bedrijf is zo gekozen dat deze overeenkomt met het door een bedrijf en/of inrichting voor de feitelijke, daadwerkelijke activiteiten gebruikte oppervlak. Door op deze manier de geluidkavel te definiëren vindt toetsing altijd plaats aan het bij de activiteiten gebruikte oppervlak. Wanneer bijvoorbeeld via de aanvraag vooralsnog slechts een deel van de kavel daadwerkelijk wordt ingevuld met activiteiten, wordt de aangevraagde geluidruimte aan het budget behorend tot een kleiner opper­vlak (dus netto een kleiner budget) getoetst. Zo blijft er altijd kavelbudget beschikbaar op het nog niet gebruikte deel van de kavel. Op deze manier wordt mede invulling gegeven aan het doel van het geluid­verdeel­plan.

    Op deze manier werd feitelijk enige tijd getoetst via een vergelijkbare regel in het geluidverdeelplan bij het voorbereidingsbesluit. Daarvóór werd dit echter niet zo gedaan. Voor een aantal bestaande bedrijven is daarom de geluidkavel nu kleiner gekozen dan de milieu-inrichting en is op het resterende deel van de kavel een standaard kavelbudget gelegd, waarvoor de ruimte uit de reserve is gehaald.

  • 17.

    Op elke ligplaats is een standaard nestbudget gelegd. Samen omvatten de ligplaatsen het totale oppervlak met een standaard nestbudget binnen het GVP.

Geluidbudgetten

  • 18.

    Het standaard geluidbudget als bedoeld in de planregels wordt in deze beleidsregels aangeduid met twee begrippen, te weten het standaard kavelbudget voor een geluidkavel en het standaard nestbudget voor een ligplaats. Het ene begrip uit de planregels wordt in de beleidsregels dus aangeduid met twee afzonderlijke begrippen, maar er wordt exact hetzelfde mee bedoeld, op dezelfde wijze als het ene begrip geluidkavel in de beleidsregels uiteenvalt in geluidkavel en ligplaats.

  • 19.

    Het standaard kavelbudget is een geluidemissie van een standaard geluidbron volgens vaste kenmerken zoals bronhoogte en geluidspectrum gelijkmatig verdeeld over het oppervlak van de geluidkavel. Het is evenredig met de grootte van de kavel en wordt daarom uitgedrukt in een geluidsvermogenniveau LW in dB(A)/m². De geluidkavels en het daaraan toegekende standaard kavelbudget zijn opgenomen op de verbeelding van het bestemmingsplan. Zij zijn daarmee geborgd binnen het plan.

  • 20.

    Het standaard nestbudget is de combinatie van een geluidemissie van drie standaard geluidbronnen voor respectievelijk een binnenvaartschip, een coaster en een zeeschip. Het heeft vaste kenmerken per type schip. Het is uitsluitend afhankelijk van het aantal bedrijfsduren per type schip per etmaalperiode. Het is onafhankelijk van de grootte van de ligplaats en wordt uitgedrukt in een geluidsvermogenniveau LW in dB(A). De ligplaatsen en het daaraan toegekende standaard nestbudget zijn opgenomen op de verbeelding van het bestemmingsplan. Zij zijn daarmee geborgd binnen het plan.

  • 21.

    Het begrip vergund groter geluidbudget wordt in de planregels niet gebruikt, wel wordt daar gesproken over situaties wanneer op grond van een vergunning een grotere geluidruimte is toegestaan. Van een vergund groter geluidbudget kan sprake zijn in één of meer etmaalperioden.

  • 22.

    Een vergund groter kavelbudget wordt gevormd door de geluidsbronnen en de aanwezige of toekomstige reflecterende en afschermende bebouwing binnen de geluidkavel. Dit vergund groter kavelbudget kan dus in elke richting verschillend van grootte zijn.

  • 23.

    Een vergund groter nestbudget wordt in principe gevormd door een combinatie van drie standaard geluid­bronnen als voor het standaard nestbudget, maar zou in specifieke gevallen afwijkende waarden kunnen hebben.

Gebruikte delen

  • 24.

    Geluidkavels liggen vast. Een bedrijf kan in de praktijk voor zijn activiteiten gebruik maken van precies één hele geluidkavel, maar ook van een deel daarvan of van meerdere geluidkavels. Het gebruikt kaveloppervlak omvat naast de hoofd- ook de secundaire activiteiten van de inrichting. Het omvat ook de wegen en parkeerterreinen op het bedrijfsterrein, maar tijdelijke zaken als bouwketen, bouwopslagen en tijdelijke wegen en parkeerterreinen niet. Het gebruikt kaveloppervlak wordt begrensd door een lijn rondom deze activiteiten. Vaak zal de indeling van het terrein volgens de tekening bij de aanvraag als uitgangspunt kunnen gelden voor het gebruikt kavel­oppervlak. Kleine nog niet met activiteiten ingevulde stukjes binnen deze lijn maken deel uit van het gebruikt kaveloppervlak. Voorkomen moet worden dat het gebruikt kaveloppervlak er uitziet als een gatenkaas en de minste of geringste inbreiding leidt tot een verandering van het gebruikt kaveloppervlak. Soms zijn binnen het gebruikt kaveloppervlak groei, toekomstige ontwikkelingen, vergroting van de productie­capaciteit mogelijk of misschien worden die op moment van de aanvraag al verwacht. Voor zover die kunnen leiden tot een toename van de geluidproductie, kan dat aanleiding zijn om een overeenkomstig kleiner gebruikt kaveloppervlak aan te (moeten) houden. Het gebruikt kaveloppervlak lijkt dan dus kleiner dan uit een terrein­tekening zou worden afgeleid. In het GVP wordt er immers naar gestreefd om voor de geluid­productie bij de uiteindelijke volledige invulling van het gebruikt kaveloppervlak zoveel mogelijk binnen het gebruikt kavel­budget te realiseren.

  • 25.

    Het gebruikt kavelbudget is het kavelbudget dat behoort tot het gebruikt kaveloppervlak. Als het gebruikt kaveloppervlak niet precies gelijk is aan een geluidkavel, wordt het gebruikt kavelbudget gevormd door een deel of een optelsom van de budgetten van de geluidkavels. Dit heeft als consequentie dat ook het uitsluitend veranderen van het gebruikt kaveloppervlak een te toetsen mutatie is in de zin van dit GVP. Met het oog op verkleining of vergroting van het gebruikt kaveloppervlak, splitsing of samenvoeging van activiteiten of inrichtingen zijn regels opgenomen over de verdeling van het gebruikt kavelbudget. Bij splitsing dient op elk zelfstandig deel van de geluidkavel dan wel van de gebruikte geluidkavel ten minste het standaard kavelbudget te blijven liggen.

  • 26.

    Het gaat bij deze begripsomschrijvingen om het in de praktijk gebruikte gedeelte van de ligplaats. Een bedrijf kan in de praktijk gebruik maken van precies één ligplaats en de enige zijn die de ligplaats gebruikt. Maar het kan ook voorkomen zijn dat een ligplaats door meerdere bedrijven wordt gebruikt. In dat geval moet het nest­budget van die ligplaats worden verdeeld. Als één bedrijf meerdere ligplaatsen gebruikt, wordt het gebruik per ligplaats beoordeeld t.o.v. het budget van die ligplaatsen.

In acht te nemen geluidruimte overige terreinen

  • 26.

    Voor een activiteit op terrein Eemshaven is de in acht gehouden geluidruimte overige terreinen dus de ruimte voor terrein Eemshaven Zuidoost plus die voor terrein Oostpolder, zoals die in het provinciaal inpassingsplan Oostpolder voor die terreinen is aangehouden. Opgemerkt wordt dat deze ruimte kleiner is dan de ruimte die vóór uitbreiding met Oostpolder voor het terrein Eemshaven binnen de tot 2023 geldende Wgh grenswaarden beschikbaar is. Op dezelfde manier is voor een activiteit op terrein Oostpolder de in acht gehouden geluidruimte overige terreinen dus de ruimte voor terrein Eemshaven plus die voor terrein Eemshaven Zuidoost, zoals die in het provinciaal inpassingsplan Oostpolder voor die terreinen is aangehouden.

Mutaties

  • 27.

    Door op deze manier veranderingen binnen de werkingssfeer van het geluidverdeelplan te brengen, kunnen zij via Artikel 3 ten aanzien van het aspect geluid worden getoetst. Een verandering van het gebruikt kaveloppervlak kan bijvoorbeeld ontstaan door splitsing van de inrichting, samenvoeging van meerdere inrichtingen of vergroten met een ongebruikt perceel. Het gebruikt kaveloppervlak en gebruikt ligplaatsdeel worden dan opnieuw bepaald.  

Reserve

  • 28.

    Bij de beoordeling van de vraag of op enig moment een grotere ruimte kan worden vergund, speelt de reserve een belangrijke rol. Uit de begripsomschrijving volgt dat hiervoor rekening wordt gehouden met alle standaard kavel- en nestbudgetten en de vergund grotere kavel- en nestbudgetten op de overige kavels van het terrein waarop de activiteiten worden uitgevoerd. Op deze manier wordt geborgd dat altijd ten minste deze budgetten op de overige kavels beschikbaar blijven voor toekomstige activiteiten. Bij toekenning uit de reserve op het ene terrein wordt de in acht te nemen geluidruimte van de andere terreinen niet aangetast. In het geluidverdeelmodel is voor terrein Eemshaven en voor terrein Oostpolder de in acht te nemen geluidruimte opgenomen, omvattend de kavel- en nestbudgetbronnen plus de bronnen die de reserve representeren. Voor het terrein Eemshaven Zuidoost is de beschikbare ruimte opgenomen conform het bestemmingsplan voor dat terrein van 2017. Deze drie ‘geluidpotten’ samen vullen de Wgh grenswaarde op de beoordelingspunten zo goed mogelijk op. Alleen voor zover met deze bronnen samen de geluidbelasting op een beoordelingspunt kleiner blijft dan de Wgh grenswaarde, is de geluidruimte tussen de terreinen Eemshaven en Oostpolder uitwisselbaar. Het is duidelijk dat de reserve van beoordelingspunt tot beoordelingspunt en in de tijd kan variëren.   

Toetsingsmarge

  • 29.

    De marge is voor kavelgeluid afhankelijk van de grootte van de geluidkavel.

4.2 Toepassingsgebied

Artikel 2 Toepassingsgebied

De beleidsregel wordt in ieder geval gehanteerd bij de genoemde toetsingen en beoordelingen. Aanvullend wordt het gebruikt voor de monitoring van de reserve en voor evaluatiedoeleinden van die terreinen.

Voor zover de regels van het bestemmingplan Eemshaven Zuidoost 2017 daarmee niet in strijd zijn, kunnen deze beleidsregels ook worden gehanteerd bij toetsingen en beoordelingen op dit terrein.

4.3 Toetsing aan de gebruiksregels

Artikel 3 Inleiding

  • 2.

    Van een rekenkundige toetsing zou bijvoorbeeld kunnen worden afgezien wanneer die naar het oordeel van de zonebeheerder akoestisch geen effect heeft.

  • 3.

    Het geluidverdeelmodel is dus een dynamisch model. De standaard geluidbudgetten mogen echter niet worden gewijzigd.

  • 4.

    In Artikel 4 is bepaald dat een vergund groter kavel- en nestbudget vervallen, op het moment dat de vergunning wordt ingetrokken. Op dat moment vervallen ook de geluidbronnen, ook van een eventueel vergund groter kavelbudget. Intrekken van de (milieu)vergunning betekent echter niet dat ook de gebouwen mogen worden gesloopt. Deze kunnen ook door een andere inrichting weer worden gebruikt. Via dit artikellid wordt geborgd dat het afschermend en reflecterend effect van deze gebouwen op de geluidoverdracht van andere bedrijven in het geluidverdeelmodel blijft gehandhaafd tot het moment dat een sloopvergunning is verleend dan wel deze gebouwen mogen worden veranderd via een vergunning voor andere activiteiten.

  • 5.

    In afwijking van lid 4 wordt van niet gerealiseerde gebouwen het afschermend en reflecterend effect niet in het geluidverdeel­model gehandhaafd.

Artikel 4 Vervallen vergund groter kavelbudget en nestbudget

Het vergund groter kavel- en nestbudget blijven op de geluidkavel c.q. de ligplaats gelden zolang het bestaande bedrijf hier gevestigd blijft, ook wanneer dat bedrijf zijn activiteiten verandert. Een vergund groter kavel- c.q. nestbudget gelden dus voor het aanwezige bedrijf, maar kan niet worden ‘meegenomen’ naar een geheel ander bedrijf dat andere activiteiten uitvoert. Bij intrekken van de vergunning vervalt het automatisch.

Analoog vervalt het ook als een meldingsplichtig bedrijf meldt dat het zijn milieurelevante activiteiten structureel beëindigt. In de praktijk gebeurt dit laatste niet altijd. Het bepaalde in dit artikel geldt echter ook wanneer blijkt dat deze melding kennelijk is verzuimd te doen, bijvoorbeeld bij de constatering dat het bedrijf is vertrokken en een ander bedrijf zich op deze locatie meldt.

Artikel 5 Wijze van toetsing

  • 1.

    Voor de toetsing van het kavelgeluid als bedoeld in lid 1 en 2 geldt dat uitsluitend de totale (aangevraagde) geluidruimte wordt getoetst aan het totaal gebruikt kavelbudget. Er vindt géén toets per gedeelte plaats, bijvoorbeeld per geluidkavel in het geval de activiteiten verdeeld over meerdere geluidkavels plaatsvinden. De toets gebeurt op immissieniveau op elk afzonderlijk beoordelingspunt: de (aangevraagde) geluid­ruimte wordt op elk punt getoetst aan het budget. Een bestaand bedrijf wordt getoetst aan het vergund groter kavel- c.q. nestbudget indien dat aanwezig is. Wanneer een kleinere geluidruimte wordt vergund, leidt dat niet tot een verkleining van het vergund groter kavel- of nestbudget. Verkleining van het vergund groter geluidbudget verloopt via de procedure van Artikel 12.

  • 2.

    Een nieuw bedrijf wordt altijd getoetst aan het standaard kavel- c.q. nestbudget (zie artikel 4).

  • 3.

    Een bedrijf kan zijn vergund groter geluidbudget inzetten voor nieuwe of gewijzigde activiteiten. Dat inzetten kan bijvoorbeeld door het treffen van (extra) maatregelen aan bestaande geluidbronnen. Of door het inleveren van een evaluatierapport waaruit blijkt dat de gebruikte geluidruimte kleiner is dan het vergund groter kavelbudget. In bepaalde gevallen kan hierbij voor die nieuwe of gewijzigde activiteiten een relatief grote geluidruimte ontstaan, bijvoorbeeld in het geval van een relatief kleine wijziging in geval van een groot bestaand bedrijf. Deze nieuwe of gewijzigde activiteiten worden uiteraard reeds getoetst aan BBT. Deze regel beoogt dat in zo’n geval voor de nieuwe of gewijzigde activiteiten voor zover redelijkerwijs mogelijk wordt gestreefd naar een geluid­productie die niet hoger is dan het standaard kavelbudget. Maar gelet op lid 1 leidt een overschrijding van het standaard kavelbudget door dit gedeelte niet tot een overschrijding van de gebruiksregel van het plan.

  • 4.

    De mutatie wordt ook getoetst op het effect op de geluidoverdracht van andere bedrijven. Immers realisatie of juist sloop van fysieke objecten kunnen vanwege het ontstaan van reflecties of wegvallen van afscherming leiden tot een toename van de geluidbelasting veroorzaakt door andere bedrijven. Voor dergelijke mutaties wordt een toets uitgevoerd naar het effect op de reserve. Wanneer binnen het gebruikt kaveloppervlak geen relevante veranderingen zijn van fysieke objecten, kan deze toetsing vervallen.

  • 7.

    De toetsing vindt afzonderlijk plaats voor de dag-, avond- en nachtperiode.

  • 8.

    Er wordt een kleine marge toegepast om te voorkomen dat marginaal grotere waarden dan het budget direct leiden tot een budgetoverschrijding.

4.4 Beoordeling bij afwijken van de gebruiksregels

Artikel 6 Toestaan grotere kavelgeluidruimte

Over het algemeen zullen beide criteria in samenhang worden beoordeeld: hoe groter de aantasting van de reserve, hoe meer maatregelen mogelijk moeten worden verlangd, c.q. hoe verdergaand aangetoond zal moeten worden dat de geluidbelasting niet verder kan worden verlaagd. Afhankelijk van de situatie zal beoordeling moeten plaatsvinden op één beoordelingspunt, op meerdere beoordelingspunten of gemiddeld over alle beoordelingspunten. Voorwaarde a: Het onevenredig aantasten van de reserve moet worden voorkomen. In dat geval kunnen immers de gebruiksmogelijkheden van de overige kavels of ligplaatsen wanneer daar extra ruimte noodzakelijk is, of andere toekomstige ontwikke­lingen onevenredig worden beperkt. Voorwaarde b: Aan het aantonen dat de grotere kavelgeluidruimte nodig is, kan bijvoorbeeld invulling worden gegeven door te beschrijven welke maatregelen reeds zijn voorzien, aangevuld met een beschouwing van de mogelijkheden, de geluidreductie en de kosten en baten van het beperken van de geluidruimte tot het geldend kavelbudget (het vergund groter kavelbudget dan wel het standaard kavelbudget). Het is niet voldoende om te beschouwen of er mogelijkheden zijn om helemaal aan het budget te voldoen. Wanneer dit niet mogelijk is, zal getracht moeten worden de overschrijding zoveel mogelijk te beperken. Hiervoor kan nodig zijn meerdere varianten te bezien, bijvoorbeeld in stappen van 0.5 dB of 1.0 geluidreductie. Bovenstaande beoordelingen laten onverlet dat de wettelijke bepalingen en grenswaarden van Wgh, Wabo en Wm altijd blijven gelden en uiteraard voorrang houden op dit plan. Gelet op uitgangspunten van het plan wordt aan die wettelijke bepalingen voldaan wanneer aan de planvoorwaarden wordt voldaan: we kunnen ons op dit moment geen situatie voorstellen dat daaraan dan niét wordt voldaan. Het toestaan van de grotere kavelgeluidruimte door het bevoegd gezag leidt op het moment van haar besluit tot het ontstaan van een nieuw dan wel een vergroting van een al bestaand vergund groter kavelbudget.

Artikel 7 Toestaan grotere nestgeluidruimte

  • 1.

    Hiervoor geldt hetzelfde als voor het toestaan van een grotere kavelgeluidruimte. Voorwaarde b: Op dit moment is walstroom voor binnenvaartschepen technisch eigenlijk altijd mogelijk, maar voor zeeschepen en coasters niet altijd.  Het toestaan van de grotere nestruimte door het bevoegd gezag leidt op het moment van haar besluit tot het ontstaan van dan wel een verandering van het al bestaand vergund groter nestbudget.

Artikel 8 Toestaan verkleining reserve

  • 1.

    Hiervoor geldt hetzelfde als voor het toestaan van een grotere kavelgeluidruimte. Voorwaarde b: De mogelijkheden om verkleining van de reserve te voorkomen, zullen veelal beperkt zijn. Soms is met een andere indeling of inrichting van het terrein het gewenste doel te benaderen. in het uiterste geval zullen afschermingen gehandhaafd moeten blijven of alternatieven worden opgericht, of verstrooiende absorberende maatregelen moeten worden genomen om ongewenste reflecties te voorkomen.

4.5 Toetsingsprocedure

Artikel 9 Toetsingsprocedure

  • 2.

    Een toetsing wordt normaliter uitgevoerd op het moment dat de concept aanvraag inhoudelijk door het bevoegd gezag is beoordeeld. Er zal naar gestreefd worden de toetsings- en adviseringsprocedure af te ronden vóór definitieve indiening van de aanvraag. In specifieke gevallen kan op een eerder moment, al in een pril stadium van een ontwikkeling, een pré-toets worden uitgevoerd, bijvoorbeeld bij een grootschalig initiatief. Voor de “aangevraagde geluidruimte” wordt dan gelezen: de voor de ontwikkeling benodigde geluidruimte.

  • 3.

    Hiertoe behoort ook de beoordeling of de aantallen en bedrijfstijden per etmaalperiode in de representatieve bedrijfssituatie overeenstemmen met de aangevraagde bedrijfstijden en capaciteiten, alsook de vraag welke bedrijfssituaties tot de representatieve bedrijfssituatie moeten worden gerekend.

Artikel 11 Best beschikbare technieken

  • 1.

    Bij de toetsing aan en het afwijken van de specifieke gebruiksregels (§ 2.3 en 2.4) gaat het om de ruimtelijke toets. Dit artikel maakt duidelijk dat daarnaast altijd sprake blijft van de verplichte milieutoetsing aan de beste beschikbare technieken (BBT). Er is niet automatisch aan BBT voldaan wanneer aan de gebruiksregels is voldaan. Dat geldt niet alleen voor een IPPC inrichting c.q. alleen voor toetsing aan BREF-documenten, maar voor alle inrichtingen. Dit betekent dat altijd de toets aan BBT in het aanvraagrapport aan de orde moet komen los van de ruimtelijke toets en dat daaruit kan voort­vloeien dat een kleinere geluidruimte moet worden aange­vraagd dan het kavelbudget. Omgekeerd kan– ondanks toepassing van BBT en verdergaande maatregelen –een grótere geluidruimte dan het geluidbudget nodig zijn. Het al dan niet toestaan daarvan verloopt via afwijken van de gebruiksregels.

4.6 Monitoring en evaluatie

Artikel 12 Verkleining vergund groter kavel- en nestbudget

Een onderzoek waaruit blijkt dat de vergunde grotere geluidruimte redelijkerwijs met in achtneming van BBT zou kunnen worden verkleind, leidt dus niet onmiddellijk tot een verkleining van het vergund groter kavel- of nest­budget, al zal het bevoegd gezag de ruimte in de vergunning in bepaalde gevallen wel direct verkleinen (zoals bij het verlenen van de revisievergunning). Het bedrijf staat de geluidruimte dus niet onmiddellijk af aan de gemeente als zonebeheerder. Het bedrijf zal de ruimte op een later moment kunnen inzetten voor concrete ontwikkelingen binnen het bedrijf, waarvoor het bedrijf dan binnen 3 jaar concrete plannen zal moeten presenteren. De ruimte kan dus niet voor onbepaalde ontwikkelin­gen gedurende onbepaalde tijd door het bedrijf op de kavel worden behouden. In elk specifiek geval zal zo moeten worden beoordeeld tot welk moment het die vergund grotere geluidruimte nodig heeft. Hierover zullen onderling afspraken worden gemaakt tussen bedrijf, bevoegd gezag en zonebeheerder. Dit doet recht aan de bedrijven, die zich via bestuurlijke toestemming (vergunningen) op deze locatie en in deze vorm hebben gevestigd.

Artikel 13 Verkleining vergund groter kavel- en nestbudget op verzoek eigenaar of gebruiker

De eigenaar of gebruiker kan bijvoorbeeld een dergelijk verzoek indienen opdat voor een andere geluidkavel of ligplaats een grotere geluidruimte kan worden toegestaan.

Hoofdstuk 5 Geluidbudgetten

5.1 Standaard kavelbudgetten

Tabel 1 geeft een overzicht van de standaard kavelbudgetten ingedeeld naar gebieden.

Tabel 1: Standaard kavelbudgetten per gebied

Gebied

Standaard kavelbudget Lw in dB(A)/m²

 

dagperiode

avondperiode

nachtperiode

Eemshaven

 
 
 

Noord (helihaven en terrein AG Ems)

57,0

54,0

52,0

Noordoost

67,0

64,0

62,0

Noordwest

67,0

64,0

62,0

West

65,0

62,0

60,0

Zuid

67,0

64,0

60,0

Zuidoost

65,0

62,0

60,0

Zuidwest

63,0

60,0

58,0

Zuid West Vopak (inr)

50,0

47,0

45,0

Zuid West Vopak (losterminal)

76,9

73,9

71,9

Eemshaven ZO *)

 
 
 

fase I

61,8

56,5

56,5

fase II

61,5

53,6

53,6

fase II rand

50,0

45,0

40,0

Gasunie compressorstation

65,3

65,3

65,2

Oostpolder

 
 
 

Zwaar

67,0

64,0

62,0

Middelzwaar

60,0

57,0

55,0

Licht

57,0

52,0

47,0

Gebied

Standaard kavelbudget Lw in dB(A)/m²

 

dagperiode

avondperiode

nachtperiode

Eemshaven

 
 
 

Noord (helihaven en terrein AG Ems)

57,0

54,0

52,0

Noordoost

67,0

64,0

62,0

Noordwest

67,0

64,0

62,0

West

65,0

62,0

60,0

Zuid

67,0

64,0

60,0

Zuidoost

65,0

62,0

60,0

Zuidwest

63,0

60,0

58,0

Zuid West Vopak (inr)

50,0

47,0

45,0

Zuid West Vopak (losterminal)

76,9

73,9

71,9

Eemshaven ZO *)

 
 
 

fase I

61,8

56,5

56,5

fase II

61,5

53,6

53,6

fase II rand

50,0

45,0

40,0

Gasunie compressorstation

65,3

65,3

65,2

Oostpolder

 
 
 

Zwaar

67,0

64,0

62,0

Middelzwaar

60,0

57,0

55,0

Licht

57,0

52,0

47,0

*) De vermelde budgetten in Eemshaven ZO zijn slechts ter informatie. Dit plan wijzigt hieraan niets ten opzichte van het GVP Eemshaven ZO.

5.2 Standaard nestbudgetten

De standaardkavelbudgetten liggen vast in het geluidverdeelmodel. In het model is het totaal LW van elke bron telkens gelijkmatig verdeeld over de ligplaats. De grootte van de ligplaatsen is conform de opgave van het haven­bedrijf Groningen Seaports. Bijlage 13 geeft een overzicht van de standaard nestbudgetten per ligplaats. In deze bijlage zijn voor de drie geluidbronnen, elk behorend bij een type schip (binnenvaartschip, coaster, zeeschip) de bedrijfsduurcorrecties en de bedrijfsduren per etmaalperiode weergegeven.

De eigenschappen van deze drie typen bronnen zijn opgenomen in bijlage 10. De onderbouwing voor deze geluid­emissies van de drie typen schepen is gegeven in bijlage 11.

De ligplaatsen zijn opgenomen op de verbeelding van het bestemmingsplan en op de standaard nestbudgetten­kaart in bijlage 4.

Op de verbeelding is voor de inzichtelijkheid telkens één waarde opgenomen voor de dag‑, de avond‑ en de nachtperiode. Dit is de optelsom van de equivalente geluidproductie per etmaalperiode van deze drie bronnen. Deze waarde dient uitsluitend de inzichtelijkheid. Voor de toetsing geldt de optelsom van de bijdragen van de drie afzonderlijke bronnen in bijlage 13.

Enkele ligplaatsen zijn verdeeld over twee delen. Het nestbudget dan gelijk verdeeld over beide ligplaatsdelen. Op de verbeelding en op de nestbudgettenkaart is in die gevallen voor elk deel 50% van het nestbudget weergegeven.

Tabel 2 geeft een overzicht van de standaard nestbudgetten.

Tabel 2: Standaard nestbudgetten

Ligplaats

Omschrijving

Standaard nestbudget LW in dB(A) in

 
 

dagperiode

avondperiode

nachtperiode

EBH10

EEM-BH WijnneBarends

107

107

107

EBH12

EEM-BH Openbare kade *)

109

109

109

EBH50

EEM-BH Zware kade

107

107

107

EBH80

EEM-BH DrSt EMO

0

0

0

EBH90

EEM-BH AG Ems

106

106

106

EBH99

EEM-BH Toekomst

108

0

0

EDK00

EEM-DGK overige

0

0

0

EDK20

EEM-DGK Lospalen

0

0

0

EEH20

EEM-EH DrSt Noord

0

0

0

EEH30

EEM-EH DrSt Zuid

0

0

0

EEH40

EEM-EH Dienststeiger

0

0

0

EEH50

EEM-EH Finco

99

99

99

EEH55

EEM-EH Drijvende steiger Amasus

0

0

0

EEH60

EEM-EH Sealane

106

106

106

EEH80

EEM-EH Lospalen

0

0

0

EJH10

EEM-JH Wagenborg *)

107

107

107

EJH20

EEM-JH Sealane *)

106

106

106

EJH40

EEM-JH ConroTerminal

110

110

110

EJH45

EEM-JH Vopak Jetty *)

0

0

0

EJH50

EEM-JH BTE

111

111

111

EJH60

EEM-JH Eco Fuels

110

110

110

EJH70

EEM-JH Holland Malt

107

107

107

EJH80

EEM-JH Cement Sales

106

106

106

EJH90

EEM-JH WijnneBarends

110

110

110

EWH30

EEM-WH Noordkade

110

110

110

EWH40

EEM-WH Bow Terminal

0

0

0

EWH50

EEM-WH Oostkade

107

107

107

EWH80

EEM-WH Zuidkade

110

110

110

EWH90

EEM-WH Losstoep

107

107

107

EWH99

EEM-WH toekomst

110

110

110

*) verdeeld over twee ligplaatsdelen

5.3 Vergund grotere kavelbudgetten

Op het moment dat het plan in werking treedt, geldt op een aantal geluidkavels in de Eemshaven een vergund groter kavelbudget, overeenkomstig de geldende vergunning van een inrichting. Deze vergund grotere kavel­budgetten liggen vast in het geluidverdeelmodel.

Zoals in § 4.1 vermeld in de toelichting op de begrippen, wordt een vergund groter kavelbudget gevormd door de geluidsbronnen en de aanwezige of toekomstige reflecterende en afschermende bebouwing binnen de geluidkavel en kan dus in alle richtingen verschillen. Om globaal iets te kunnen zeggen over de grootte van het vergund groter kavelbudget, is het teruggerekend tot een eengetalswaarde (een emissiekengetal). Het emissiekengetal dient uitsluitend de inzichtelijkheid. Voor de toetsing gelden de gegevens van het vergund groter kavelbudget zoals vastligt in het geluidverdeelmodel.

Bijlage 14 geeft een overzicht van de emissiekengetallen van de vergunde geluidruimte bij het in werking treden van het plan[1]. In de bijlage zijn de kavels met een vergunde grotere geluidruimte gemarkeerd. De betreffende kavels zijn weergegeven op de vergund grotere kavelbudgetten­kaart in bijlage 3.

[1] De overzichten in de tabel en de bijlage zijn (nog) samengesteld op basis van vergelijking op basis van emissiekengetallen. Of sprake is van een vergund groter kavelbudget wordt ook uitsluitend bepaald op grond van de toetsing aan het standaard kavelbudget op de immissiepunten volgens de beleidsregels in dit GVP. De uitkomst kan enigszins afwijken van een vergelijking op basis van emissiekengetallen. Met name waar het verschil met het standaard kavelbudget klein is, kan de tabel daarom ten onrechte wel of niet aangeven dat er sprake is van een vergund groter kavelbudget.

Hoofdstuk 6 Inputgegevens geluidverdeelmodel

Ondertekening

6.1 Beoordelingspunten 

De beoordelingspunten liggen vast in het geluid­verdeelmodel en zijn gespecificeerd in bijlage 16 blad 1. De ligging van de beoordelingspunten is weergegeven in bijlage 8.

6.2 Uitgangspunt totale geluidruimte en geluidruimte per terrein

Zoals in de inleiding aangegeven gaat dit GVP uit van de geluidruimte die beschikbaar is binnen de Wgh grens­waarden zoals zij op dit moment gelden, dan wel naar verwachting door burgemeester en wethouders van de gemeente Het Hogeland zullen worden vastgesteld ten behoeve van het provinciaal inpassingsplan “Bedrijventerrein Oostpolder”.

Deze ruimte en grenswaarden zijn beschreven in het geluidrapport provinciaal inpassingsplan Oostpolder. Dat rapport geeft in hoofdstuk 4 ook weer met welke geluidruimte per terrein is gerekend. Voor de gegevens van de geluidbronnen die daarvoor zijn gehanteerd wordt verwezen naar dat rapport.

Zoals duidelijk gemaakt via de begrippen ‘in acht te nemen geluidruimte overige terreinen’ en ‘reserve’ wordt bij toetsingen deze ruimte op de andere beide terreinen telkens in acht genomen.

6.3 Basis voor geluidverdeelmodel

Basis voor het geluidverdeelmodel was dus het rekenmodel voor het provinciaal inpassingsplan “Bedrijventerrein Oostpolder”, zie vorige paragraaf. In dit model zijn op het terrein Eemshaven de verleende vergunningen en andere mutaties verwerkt tot en met circa medio 2023, waarbij de voor Eemshaven beschikbare geluidruimte in acht is genomen.

6.4 Gehanteerde reservebronnen

Op alle geluidkavels zijn behalve budgetbronnen reservebronnen met reserveruimte gelegd, zodanig dat deze de beschikbare geluidruimte per terrein volgens § 6.2 zo goed mogelijk opvullen. Opgemerkt wordt dat de reserve­ruimte volgens de geluidverdeelregels niet behoort tot de geluidkavel, het is één algemene reserve, maar door op elke geluidkavel reservebronnen te leggen, is deze wel zo goed mogelijk ruimtelijk verdeeld.

Op terrein Eemshaven zijn de reservebronnen in principe ca. 2 dB lager dan de kavel­budgetbronnen. Op deze manier is gerealiseerd dat de totale geluidruimte op elke geluidkavel 2 dB hoger is dan het kavel­budget. Op die geluidkavels waarop bij het in werking treden van het plan een grotere geluidruimte is vergund, zijn de reserve­bronnen kleiner. Daarnaast was het nodig de reservebronnen op nog een aantal kavels te verkleinen ten behoeve van de tijdelijke inrichting van EET. Op terrein Oostpolder zijn de reservebronnen gelijk aan de kavelbudget­bronnen. De totale geluidruimte op elke kavel is daar dus 3 dB hoger dan het kavelbudget.

6.5 Geluidverdeelmodel

Het geluidverdeelmodel is opgebouwd in Geomilieu. De actuele versie is 2022.41, deze kan worden geüpdatet.

Het geluidverdeelmodel omvat de geluidsmodellen van alle vergunde bedrijven. Op deze manier wordt dus in de geluid­overdracht rekening gehouden met reflecties en afscherming van de op het industrieterrein aanwezige bebouwing en installaties.

Voor elk bestaand bedrijf dat voldoet aan het standaard kavelbudget zijn in het geluidverdeelmodel naast de kavelbudgetbronnen de vergunde bronnen opgenomen. Het standaard kavelbudget is en kan door de zone­beheerder en te zijner keuze en beoordeling bijvoorbeeld op de volgende manieren en per etmaalperiode verschillend in het geluidverdeelmodel (worden) verwerkt:

  • 1.

    een oppervlaktebron ter grootte van het standaard kavelbudget waarbij de in het model aanwezige vergunning­bronnen tot 0 zijn gereduceerd via een groepsreductie van 99 dB;

  • 2.

    de volledige vergunningbronnen aangevuld met een bron die (bijvoorbeeld) rondom gemiddeld de emissie aanvult tot het standaard kavelbudget;

Of de zonebeheerder nu voor de eerste of de tweede manier heeft gekozen, voor de toetsing geldt het standaard kavelbudget, zoals in de regels gedefinieerd (en overeenkomt met de eerste modelleringsmanier).

Voor elk bestaand bedrijf met een vergund groter kavelbudget zijn de volledige vergunningbronnen opgenomen, in sommige gevallen aangevuld met een bepaalde oppervlaktebron tot (bijvoorbeeld) rondom gemiddeld het standaard kavelbudget. Voor de toetsing geldt dat het budget in elke richting ten minste gelijk is aan het standaard kavelbudget.

Zoals aangegeven in de vorige paragraaf is de reserve opgenomen via een tweede serie oppervlaktebronnen. Op de nog lege kavels liggen eveneens twee oppervlaktebronnen: de ene representeert het standaard kavelbudget, de tweede betreft de reserveruimte.

Ter plaatse van het industrieterrein Eemshaven en Eemshaven Zuidoost zijn bodemgebieden aanwezig met een bodemfactor van 0.2 (grotendeels hard), zoals in het bestaande zonebeheermodel.

Voor de Waddenzee is een bodemgebied aanwezig met een bodemfactor van 0.0. De met enige regelmaat droog­vallende gedeelten van de Waddenzee hebben een gemiddelde bodemfactor van 0.2 gekregen.

Landgebieden: bodemfactor 1.0. Wegen zoals N33 en N46: hard (bf=0). Ballastbed spoorlijn: absorberend (bf=1) conform reken- en meetvoorschrift railverkeerslawaai. Overige landgebieden: conform de PDOK bodemvlakken: bodemfactor 0.0. Uitzondering: een aantal woongebieden inclusief het daarbij behorende groen (waaronder de kern van Oudeschip) die in de PDOK bodemgebieden als akoestisch hard (bf=0) zijn aangehouden, zijn gewijzigd in akoestisch grotendeels absorberend (bf=0.7). De erven van boerderijen: conform PDOK bodemfactor 0.0.

Oostpolder: uit te geven industrieterrein grotendeels hard (bf=0.5). Bestemde watergangen: 80% van het oppervlak hard, dus gemiddeld 80% hard (bf=0.2), bestemde wadi: klein deel oppervlak gedurende beperkt deel van het jaar nat, water; gemiddeld 20% hard (bf=0.8) en bestemd groen: absorberend (bf = 1.0).

Ter plaatse van de zeedijken en binnendijken en hoger gelegen kruisingen van wegen zijn hoogtelijnen dan wel schermen (wallen) in het model aanwezig. Alle geluidsniveaus zijn berekend op een hoogte van 5 m.

Bijlage 15 geeft grafische weergaven van het actuele geluidverdeelmodel. Bijlage 16 geeft enkele overige relevante invoergegevens van het actuele geluidverdeelmodel.

6.6 Berekende geluidsniveaus verdeelde geluidruimte

Bijlage 17 geeft het berekende equivalente geluidsniveau LAeq van de totaal verdeelde geluidruimte, dus:

  • .

    de standaard kavel- en nestbudgetten,

  • .

    de vergund grotere kavel- en nestbudgetten en

  • .

    de reservebronnen.

Bijlage 18 toetst deze waarden aan de Wgh grenswaarden. De geluidbelasting inclusief het mogelijk toekomstige nestgeluid voldoet op alle beoordelingspunten aan de Wgh-grenswaarden. De belasting vult op de beoordelings­punten ter plaatse van de woonbebouwing de Wgh-grenswaarden zoals die gelden of met heet PIP Oostpolder zullen worden vastgesteld geheel of nagenoeg op. De beschikbare geluidruimte is maximaal opgevuld.

Bijlage 1 Samenvatting wettelijk kader

afbeelding binnen de regeling

afbeelding binnen de regeling

afbeelding binnen de regeling

Bijlage 2 Stroomdiagram toetssystematiek

afbeelding binnen de regeling

Bijlage 3 Standaard kavelbudgettenkaart

afbeelding binnen de regeling

afbeelding binnen de regeling

afbeelding binnen de regeling

afbeelding binnen de regeling

afbeelding binnen de regeling

afbeelding binnen de regeling

afbeelding binnen de regeling

afbeelding binnen de regeling

afbeelding binnen de regeling

afbeelding binnen de regeling

Bijlage 4 Standaard nestbudgettenkaarten

afbeelding binnen de regeling

afbeelding binnen de regeling

Bijlage 5 Vergund grotere kavelbudgettenkaart

afbeelding binnen de regeling

Bijlage 6 Bepaling gebruikt kavel- en nestbudget

afbeelding binnen de regeling

afbeelding binnen de regeling

afbeelding binnen de regeling

afbeelding binnen de regeling

Bijlage 7 Bepaling toetsingsmarge

afbeelding binnen de regeling

Bijlage 8 Beoordelingspunten geluidverdeelplan

afbeelding binnen de regeling

afbeelding binnen de regeling

Bijlage 9 Bronkenmerken standaard kavelbudgetbronnen

afbeelding binnen de regeling

Bijlage 10 Bronkenmerken standaard nestbudgetbronnen

afbeelding binnen de regeling

Bijlage 11 Onderbouwing nestbudgetbronnen

afbeelding binnen de regeling

afbeelding binnen de regeling

afbeelding binnen de regeling

Bijlage 12 Invoergegevens standaard kavelbudgetten in geluidverdeelmodel

afbeelding binnen de regeling

afbeelding binnen de regeling

afbeelding binnen de regeling

afbeelding binnen de regeling

afbeelding binnen de regeling

afbeelding binnen de regeling

afbeelding binnen de regeling

Bijlage 13 Invoergegevens standaard nestbudgetten geluidverdeelmodel

afbeelding binnen de regeling

afbeelding binnen de regeling

afbeelding binnen de regeling

afbeelding binnen de regeling

afbeelding binnen de regeling

afbeelding binnen de regeling

Bijlage 14 Emissiekengetal actueel vergunde ruimte standaard kavelbudgetten

afbeelding binnen de regeling

Bijlage 15 Grafische weergave geluidverdeelmodel

afbeelding binnen de regeling

afbeelding binnen de regeling

afbeelding binnen de regeling

afbeelding binnen de regeling

afbeelding binnen de regeling

afbeelding binnen de regeling

afbeelding binnen de regeling

afbeelding binnen de regeling

afbeelding binnen de regeling

afbeelding binnen de regeling

Bijlage 16 Overige invoergegevens geluidverdeelmodel

afbeelding binnen de regeling

afbeelding binnen de regeling

afbeelding binnen de regeling

afbeelding binnen de regeling

afbeelding binnen de regeling

afbeelding binnen de regeling

afbeelding binnen de regeling

afbeelding binnen de regeling

afbeelding binnen de regeling

afbeelding binnen de regeling

afbeelding binnen de regeling

afbeelding binnen de regeling

afbeelding binnen de regeling

afbeelding binnen de regeling

afbeelding binnen de regeling

afbeelding binnen de regeling

afbeelding binnen de regeling

afbeelding binnen de regeling

afbeelding binnen de regeling

afbeelding binnen de regeling

afbeelding binnen de regeling

Bijlage 17 Berekende geluidsniveaus totaal verdeelde geluidruimte

afbeelding binnen de regeling

Bijlage 18 Totaal verdeelde geluidruimte versus WGh-grenswaarden

afbeelding binnen de regeling

afbeelding binnen de regeling