Regeling vervallen per 13-12-2025

Beleidsregels schuldhulpverlening gemeente Ridderkerk 2023

Geldend van 20-09-2023 t/m 12-12-2025

Intitulé

Beleidsregels schuldhulpverlening gemeente Ridderkerk 2023

Het college van burgemeester en wethouders van de gemeente Ridderkerk;

Overwegend dat nadere regels nodig zijn omtrent de belangenafweging, vaststelling van feiten of de uitleg van wettelijke voorschriften bij het gebruik van een bevoegdheid van het college, en overwegend dat met nadere regels duidelijk is wat de rechten en plichten zijn van de Ridderkerkse inwoners;

besluit:

Gelet op het Minimabeleid en het Plan schuldhulpverlening gemeente Ridderkerk 2020 – 2024,

vast te stellen, de navolgende Beleidsregels schuldhulpverlening gemeente Ridderkerk 2023.

Artikel 1 Begripsbepalingen

  • 1. De begripsbepalingen in de Wet gemeentelijke schuldhulpverlening en de daarop berustende regelingen zijn van toepassing op de begrippen die in deze regeling worden gebruikt.

  • 2. In deze regeling wordt verstaan onder:

    • a)

      Awb: Algemene wet bestuursrecht;

    • b)

      De Wet: Wet Gemeentelijke Schuldhulpverlening (Wgs);

    • c)

      Wsnp: Wet Schuldsanering Natuurlijke Personen;

    • d)

      Besluit: besluit in het kader van schuldhulpverlening;

    • e)

      College: het College van Burgemeester en Wethouders van Ridderkerk;

    • f)

      Inwoner: persoon die in de Basisregistratie Personen (BRP) in de gemeente Ridderkerk is ingeschreven;

    • g)

      NVVK: Nederlandse Vereniging voor Volkskrediet, de branchevereniging voor schuldhulpverlening;

    • h)

      Plan van Aanpak: plan van aanpak voor de schuldhulpverlening als bedoeld in artikel 4a, eerste lid, onderdeel a, van de Wet gemeentelijke schuldhulpverlening;

    • i)

      Vroegsignalering: in een zo vroeg mogelijk stadium in beeld brengen van inwoners met financiële problemen om vroegtijdig hulpverlening mogelijk te maken;

    • j)

      Schuldhulpverlening: het integrale hulp- en ondersteuningsaanbod voor natuurlijke personen met schulden, waaronder de nazorg, indien redelijkerwijs is te voorzien dat cliënt niet zal kunnen voortgaan met het betalen van zijn schulden of indien hij in de toestand verkeert dat hij heeft opgehouden te betalen;

    • k)

      Verzoeker: inwoner die zich tot het College heeft gewend voor schuldhulpverlening;

    • l)

      Cliënt: persoon aan wie op grond van de Wet schuldhulpverlening wordt gegeven;

    • m)

      Zelfstandig ondernemer: inwoner die eigenaar is van een Eenmanszaak of Vennootschap onder Firma;

    • n)

      Nieuwe schuld: een betalingsverplichting of betalingsachterstand die is ontstaan na de toelatingsbeschikking en die betrekking heeft op de periode na toelating tot schuldhulpverlening;

    • o)

      Uitvoerder: de instelling die zich in opdracht en voor rekening van gemeenten met schuldbemiddeling bezighoudt in de zin van art 48 aanhef lid 1 onder b Wet op het consumentenkrediet (Wck).

Artikel 2 Doelgroep

  • 1.

    Doelgroep vroegsignalering: alle inwoners over wie het College een bij of krachtens algemene maatregel van bestuur in de zin van artikel 3 van ‘Besluit gemeentelijke schuldhulpverlening’ te bepalen signaal van schuldeisers heeft ontvangen over betalingsachterstanden, dat een goede indicatie vormt voor meer schulden.

  • 2.

    Doelgroep schuldhulpverlening: alle inwoners van 18 jaar en ouder met problematische schulden, waaronder ook zelfstandige ondernemers. Rechtspersonen vallen niet onder de doelgroep van gemeentelijke schuldhulpverlening.

Artikel 3 Vroegsignalering

  • 1. Wij doen de inwoner waar het College een signaal van betalingsachterstand als bedoeld in artikel 3, eerste lid, onderdeel b van de Wet, over heeft ontvangen op het gebied van huur, zorgverzekering, water- en/ of energie een aanbod tot het indienen van een aanvraag schuldhulpverlening.

  • 2. Een aanbod tot schuldhulpverlening kan zowel mondeling als schriftelijk tot stand komen.

Artikel 4 Toetsingskader aanbod schuldhulpverlening

  • 1. Het College neemt een beslissing op de aanvraag van verzoeker over de toelating tot de gemeentelijke schuldhulpverlening.

  • 2. Voor het indienen van de aanvraag wordt gebruik gemaakt van een door het College vastgesteld formulier en toont verzoeker bij de intake minimaal een geldig legitimatiebewijs ter inzage als bedoeld in art 1 van de Wet op de identificatieplicht of een geldig verblijfsdocument.

  • 3. In geval van toelating tot schuldhulpverlening, doet het College de verzoeker een aanbod schuldhulpverlening als, en voor zover, dit naar het oordeel van het College noodzakelijk is.

  • 4. De vorm waarin het College schuldhulpverlening aan de cliënt biedt, is maatwerk en is van meerdere factoren afhankelijk. Bij de afweging welke vorm van ondersteuning het meest geschikt is voor de cliënt, weegt het College de volgende factoren mee: a) of er sprake is van een problematische schuldensituatie;

    • b)

      wat de psychosociale situatie van de aanvrager is;

    • c

      wat de houding en het gedrag van de aanvrager (motivatie) zijn;

    • d

      wat de mogelijkheden van de aanvrager (kennis en kunde) zijn.

Artikel 5 Aanbod schuldhulpverlening

  • 1. De schuldhulpverlening bestaat uit een integraal aanbod van een of meerdere producten die de NVVK beschrijft in modules. Indien die producten of trajecten niet toereikend blijken, kan gekeken worden naar de inzet van andere vormen van dienstverlening als dit naar het oordeel van het College noodzakelijk is. De producten betreffen:

    • a)

      informatie en advies bij het zelfstandig aflossen van schulden;

    • b)

      intake;

    • c)

      crisisinterventie;

    • d)

      stabilisatie;

    • e)

      duurzame financiële dienstverlening;

    • f)

      een schuldregeling bestaande uit: betalingsregeling, herfinanciering, een schuldregeling op basis van een saneringskrediet of een schuldbemiddeling al dan niet tegen finale kwijting;

    • g)

      het aanvragen van een toelating tot de Wsnp al dan niet gecombineerd met een verzoek tot dwangakkoord;

    • h)

      budgetbeheer al dan niet in combinatie met budgetcoaching;

    • i)

      (breed) moratorium;

    • j)

      nazorg, en;

    • k)

      aanvullend voor ondernemers boekhoudkundige en fiscale ondersteuning.

  • 2. Het integrale aanbod wordt vastgelegd in een (voorlopig) plan van aanpak dat onderdeel uitmaakt van de toekennings- of wijzigingsbeschikking.

  • 3. De schuldhulpverlening wordt uitgevoerd door de gemeente of gecontracteerde uitvoerder, conform de gedragscode opgesteld voor de NVVK. In het geval van derden blijft de gemeente verantwoordelijk voor de uitwerking van de werkwijze van de daarin benoemde producten.

Artikel 6 Kosten schuldhulpverlening

  • 1. Aan gemeentelijke schuldhulpverlening zijn geen kosten voor de aanvrager verbonden.

  • 2. Indien budgetbeheer zonder schuldregeling maximaal voor 6 maanden wordt ingezet, kan bijzondere bijstand voor deze kosten worden aangevraagd of cliënt draagt zelf de kosten van budgetbeheer.

Artikel 7 Wacht- en doorlooptijden

  • 1. Indien een inwoner die behoort tot de doelgroep van deze beleidsregel zich tot het College wendt voor schuldhulpverlening, vindt binnen 4 weken als bedoeld in artikel 4 lid 1 aanhef van de Wet het eerste gesprek plaats waarin de hulpvraag wordt vastgesteld.

  • 2. Indien sprake is van een bedreigende situatie vindt binnen 3 werkdagen als bedoeld in artikel 4 lid 2 van de Wet het eerste gesprek plaats waarin de hulpvraag wordt vastgesteld.

  • 3. Conform de Verordening Beslistermijn Schuldhulpverlening gemeente Ridderkerk 2021 wordt binnen 8 weken beschikt op de aanvraag schuldhulpverlening.

Artikel 8 Rechten en plichten

  • 1. Als bedoeld in artikel 6 van de Wet dient cliënt aan het College, alsmede de gecontracteerde uitvoerder, op verzoek of onverwijld uit eigen beweging mededeling te doen van alle feiten en omstandigheden waarvan redelijkerwijs duidelijk moet zijn dat deze van invloed kunnen zijn op de schuldhulpverlening.

  • 2. Als bedoeld in artikel 7 van de Wet is cliënt verplicht aan het College, alsmede de gecontracteerde uitvoerder, desgevraagd de medewerking te verlenen die redelijkerwijs nodig is voor de uitvoering van deze Wet. Hieronder wordt tevens verstaan:

    • a)

      het nakomen van gemaakte afspraken in het kader van schuldhulpverlening, waaronder de bepalingen van de schuldregelingsovereenkomst en het Plan van Aanpak;

    • b)

      geen nieuwe schulden aangaan na toelating tot schuldhulpverlening, die het nakomen van aflossingsverplichtingen aan bestaande schuldeisers in de weg staan;

    • c)

      het actief deelnemen aan financiële training en budgetbegeleiding gericht op het voorkomen van nieuwe schulden;

    • d)

      zoveel mogelijk afloscapaciteit creëren door het verruimen van inkomen, inzetten van beschikbaar vermogen en minimaliseren van uitgaven, en deze afloscapaciteit gebruiken ter afbetaling van de schulden;

    • e)

      inkomsten verwerven naar zijn volledige arbeidscapaciteit, passende arbeid aanvaarden of passende arbeid proberen te verkrijgen in de mate die redelijkerwijs van hem gevraagd kan worden;

    • f)

      De cliënt betaalt alle nieuwe rekeningen (huur, energievoorschot, zorgverzekering, etc.) op tijd;

    • g)

      De cliënt meldt alle schulden en eventueel vergeten schulden zo spoedig mogelijk bij het College;

    • h)

      het College tijdig informeren als er wijzigingen zijn in de financiële situatie, woonsituatie of gezinssituatie.

  • 3. De cliënt blijft ook gedurende het schuldhulpverleningstraject zelf verantwoordelijk voor zijn financiële situatie.

Artikel 9 Weigering

  • 1. Onverminderd de criteria genoemd in artikel 4a lid 1 aanhef onder b van de Wet en de overige bepalingen in deze beleidsregels, kan het College besluiten tot het weigeren van schuldhulpverlening indien:

    • a.

      Verzoeker niet tot de doelgroep behoort zoals genoemd in artikel 2 lid 2 van deze beleidsregels;

    • b.

      Verzoeker vanwege in de persoon gelegen factoren niet in staat is een schuldhulpverleningstraject te volgen;

    • c.

      Uit houding en gedragingen van verzoeker ondubbelzinnig blijkt dat hij zijn beschikbare middelen niet wil gebruiken ter delging van zijn schulden, dan wel anderszins niet wil meewerken aan zijn schuldhulpverleningstraject;

    • d.

      Verzoeker fraude heeft gepleegd die financiële benadeling van een bestuursorgaan tot gevolg heeft én de verzoeker in verband daarmee onherroepelijk strafrechtelijk is veroordeeld of een onherroepelijke bestuurlijke sanctie, die beoogt leed toe te voegen, is opgelegd. In de beoordeling wordt rekening gehouden met de mate van opzet, de ontstaansdatum van de schuld, boete of maatregel en de mate van verwijtbaarheid en persoonlijke omstandigheden van cliënt.

  • 2. Wanneer cliënt de belemmeringen heeft weggenomen zoals bedoeld in het voorgenoemde lid, kan alsnog toegang worden verleend tot schuldhulpverlening.

Artikel 10 Beëindiging

  • 1. Een schuldhulpverleningstraject eindigt van rechtswege in geval van overlijden van cliënt.

  • 2. Het College besluit tot beëindiging van een schuldhulpverleningstraject:

    • a.

      Bij het succesvol afronden van een schuldhulpverleningstraject;

    • b.

      Indien cliënt zelf verzoekt om beëindiging van een schuldhulpverleningstraject.

  • 3. Het College kan besluiten tot beëindiging van een schuldhulpverleningstraject:

    • a.

      Indien cliënt de voor de aanvang of voortzetting van zijn schuldhulpverleningstraject van belang zijnde gegevens of gevraagde bewijsstukken niet, niet tijdig of onvolledig heeft verstrekt en hem dit te verwijten valt;

    • b.

      Indien cliënt niet voldoet aan het schuldhulpverleningstraject verbonden voorwaarden of verplichtingen;

    • c.

      Indien cliënt na aanvang van het schuldhulpverleningstraject nieuwe schulden heeft gemaakt, zonder vooraf toestemming te hebben gevraagd en verkregen;

    • d.

      Indien cliënt anderszins onvoldoende medewerking verleent aan het schuldhulpverleningstraject;

    • e.

      Indien tijdens het schuldhulpverleningstraject blijkt dat cliënt niet langer tot de doelgroep behoort dan wel op cliënt alsnog een van de weigeringsgronden zoals bedoeld in artikel 6 van de Wet van toepassing is;

    • f.

      verzoeker verhuist naar een andere gemeente, tenzij er sprake is van een lopende schuldbemiddeling;

    • g.

      de geboden dienstverlening, gelet op de persoonlijke omstandigheden van verzoeker, niet (langer) passend of noodzakelijk is.

  • 4. Het College stelt cliënt, alvorens tot beëindiging als bedoeld in het vorige lid te besluiten, in de gelegenheid om binnen een redelijke termijn te reageren om zijn verzuim te herstellen dan wel te reageren op hetgeen is geconstateerd.

Artikel 11 Hardheidsclausule en onvoorziene omstandigheden

  • 1. De gemeente kan op basis van artikel 4:84 van de Algemene wet bestuursrecht, gelet op alle omstandigheden, gemotiveerd afwijken van de bepalingen in deze beleidsregels ten gunste van de cliënt, indien onverkorte toepassing daarvan leidt tot onredelijke of disproportionele gevolgen of als zeer dringende redenen daartoe noodzaken.

  • 2. In gevallen waarin deze beleidsregels niet voorzien, beslist het College via bestuurlijke besluitvorming.

Artikel 12 Klachtenprocedure

  • 1. Op klachten is de Klachtenregeling sociaal domein gemeente Ridderkerk van toepassing.

  • 2. Klachten worden in samenspraak afgehandeld met de gemeente, de uitvoerder en de hulpvrager.

  • 3. In afwijking van het vorige lid kan een klacht geen betrekking hebben op:

    • a)

      een besluit van het College waartegen aanvrager of belanghebbende een bestuursrechtelijk bezwaarschrift kan of had kunnen indienen bij het College; of

    • b)

      een aansluitend besluit van het College op een bezwaarschrift; of

    • c)

      een aansluitend besluit van de bestuursrechter in beroep of hoger beroep.

Artikel 13 Inwerkingtreding

  • 1. Deze beleidsregels treden in werking de dag na de bekenmaking.

  • 2. Met de inwerkingtreding van deze beleidsregels worden de bestaande beleidsregels ingetrokken per datum inwerkingtreding.

Artikel 14 Citeertitel

Deze beleidsregels worden aangehaald als ‘Beleidsregels Schuldhulpverlening gemeente Ridderkerk 2023’.

Ondertekening

Aldus besloten op 23 mei 2023,

College van burgemeester en wethouders van de gemeente Ridderkerk,

dhr. H.W.J. Klaucke

dhr. C.A. Oosterwijk

TOELICHTING

Artikel 1 Begripsbepalingen

Dit artikel is gebaseerd op artikel 1 van de Wet gemeentelijke schuldhulpverlening. Begrippen die in onderhavige regeling worden gebruikt hebben dezelfde betekening als in de wet. Daarom worden bepaalde begrippen niet opnieuw gedefinieerd. Waar bepaalde begrippen wel nadere definiëring behoeven zijn deze opgenomen in dit artikel.

Lid 2 onder n: nieuwe schulden. Niet alle schulden die tijdens een traject voor het eerst binnenkomen zijn aan te merken als nieuwe schulden. Een schuldhulpverleningstraject mag daarom niet zonder meer worden beëindigd. Er dient altijd een belangafweging te worden gemaakt. Hierbij moet in de belangenafweging naast een beoordeling van de gevolgen voor de schuldeisers en de mate van verwijtbaarheid van belanghebbende eveneens worden nagegaan of de beëindiging tot disproportionele onredelijkheid of onbillijkheid zal leiden.

Schulden bij de Belastingdienst worden niet als nieuwe schuld aangemerkt als ze zijn ontstaan door terugvordering van toeslagen die voor de aanvang van het traject schuldregeling zijn verstrekt, en de reden van de terugvordering niet is gelegen in het handelen of nalaten van de belanghebbende na de start van het traject. Ook een eindafrekening van de energiemaatschappij of waterbedrijf wordt normaliter niet aangemerkt als een nieuwe schuld omdat hiervoor geldt dat het voor een afnemer van energie of water op voorhand niet altijd duidelijk is of hij moet bijbetalen of geld terugontvangt.

Artikel 2 Doelgroep

Lid 2: Een voorwaarde is dat de inwoner bij een gemeente staat ingeschreven in de Basisregistratie persoonsgegevens (Brp). Dit volgt uit artikel 1 Wgs. Ook moet sprake zijn van een rechtmatig verblijf in Nederland. Dit volgt uit artikel 3 lid 4 Wgs.

Schuldhulpverlening is toegankelijk voor natuurlijke personen waaronder zelfstandig ondernemers. Feitelijk is de hulp niet anders, echter de aanbieder van de hulp wel. Dit heeft te maken met het specialisme van de dienstverlening.

  • Krediet bij de bank;

  • Besluit bijstandsverlening zelfstandigen (Bbz) in geval van levensvatbaarheid van de onderneming;

  • Schuldhulpverlening of beëindigen van de onderneming indien deze niet meer levensvatbaar is via onze externe partner;

Artikel 3 vroegsignalering

We ontvangen van onze vier signaalpartners (verhuurder, zorgverzekeraar, water- en energieleveranciers) signalen van betalingsachterstanden van onze inwoners. Dit kunnen enkelvoudige of meervoudige (gecombineerde) signalen zijn.

Een enkelvoudige melding betreft 1 signaal van een signaalpartner. Een meervoudig signaal kan 2 maanden achterstand betreffen bij 1 signaalpartner, of 1 maand betalingsachterstand bij meerdere signaalpartners.

We prioriteren de meldingen en afhankelijk van de prioritering nemen we contact op met de inwoner via brief, e-mail, telefoon of huisbezoek.

Het staat de inwoner vrij om in te gaan op ons aanbod. Een aanbod tot schuldhulpverlening kan mondeling of schriftelijk tot stand komen.

Artikel 4 Toetsingskader aanbod schuldhulpverlening

Dit artikel behoeft geen toelichting.

Artikel 5 Aanbod schuldhulpverlening

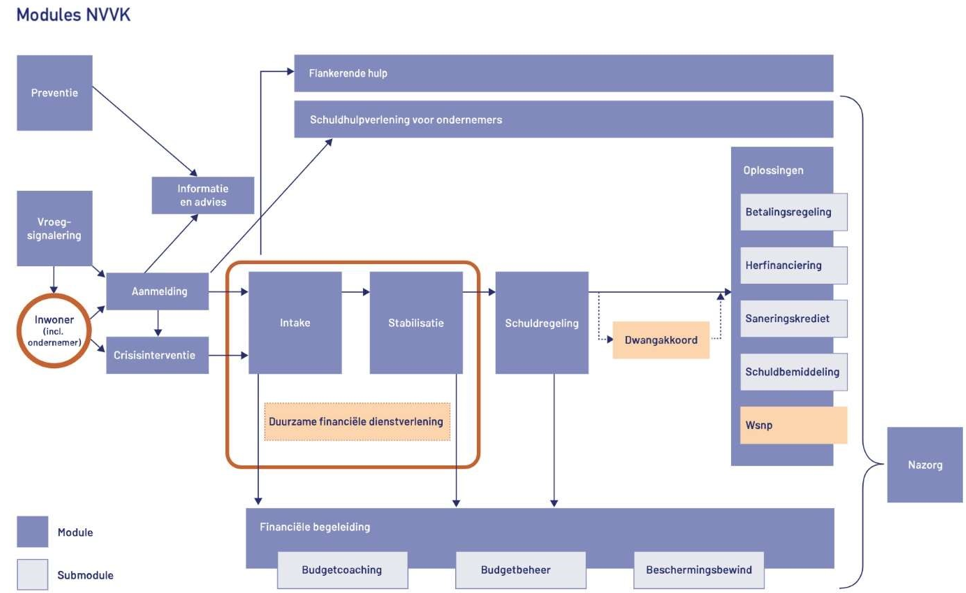
We werken volgens de modules van de NVVK. De modules zijn te raadplegen op https://www.nvvk.nl/ons-werkveld/gedragscodes-en-modules.

afbeelding binnen de regeling

Lid 1 onder i: breed moratorium

Een breed moratorium moet worden onderscheiden van een smal moratorium. In noodsituaties (zoals een dreigende huisuitzetting, afsluiting van gas/water/licht of de opzegging van de zorgverzekering) kan worden verzocht de incassoactiviteiten van betreffende partijen tijdelijk te laten stopzetten via de rechter.

Een breed moratorium is een ultimum remedium: een laatste middel om in te zetten als alle andere instrumenten niet voldoende zijn. Het hoofddoel van het breed moratorium is het creëren van financiële stabilisatie, dat wil zeggen: het proces van schuldhulpverlening wordt niet (meer) gehinderd door incassoactiviteiten. Het breed moratorium geeft uitstel van iedere betaling, waardoor de situatie van de schuldenaar dusdanig stabiel kan worden dat er goed zicht komt op het vervolgtraject, bij voorkeur een minnelijke (vrijwillige) regeling om de schulden op te lossen.

Vereisten om hier een beroep op te doen, zijn vastgelegd in wetgeving: Besluit breed moratorium.

Lid 1 onder j: nazorg

Net als alle overige producten wordt nazorg vastgelegd in het Plan van Aanpak. Nazorg kan plaatsvinden door budgetbeheer bijvoorbeeld nog een half jaar na einde traject in te zetten. Uit de gesprekken tussen de klantmanager en klant komt naar voren waar de behoefte zich in bevindt en wat kan worden ingezet.

Lid 3: Een toekennings- of wijzigingsbeschikking betreft een besluit in de zin van de Algemene wet bestuursrecht (Awb) (artikel 1:3 lid 1 Awb) waartegen de mogelijkheid van bezwaar open staat (zie voor de vereisten van bezwaar artikel 6:5 Awb).

Artikel 6 Kosten schuldhulpverlening

Er zijn enkele situaties denkbaar waarbij budgetbeheer tijdelijk een oplossing kan bieden als voorbereiding op een schuldregeling, aanvraag bewindvoering, dan wel in de vorm van nazorg. Omdat er geen sprake is van een schuldregeling, komen de kosten hiervan voor rekening van de cliënt zelf. Deze kan eenmalig voor maximaal 6 maanden bijzondere bijstand aanvragen voor deze kosten.

Budgetbeheer kan niet worden ingezet als vervanging voor bewindvoering, indien dat laatste als passend wordt geacht.

Artikel 7 Wacht- en doorlooptijden

Dit artikel behoeft geen toelichting.

Artikel 8 Rechten en plichten

Lid 1: in artikel 6 van de Wet staat de inlichtingenplicht genoemd.

Lid 2: in artikel 7 van de Wet staat de medewerkingsplicht genoemd. Om de schuldregeling te laten slagen, wordt van de cliënt verwacht dat deze zich inzet om zoveel als mogelijk van de schulden af te lossen. Nieuwe schulden brengen de regeling in gevaar, daar gemaakte afspraken mogelijkerwijs niet worden nagekomen.

Artikel 9 Weigering

Lid 1 aanhef onder b: hiermee wordt bedoeld factoren die in de persoon zijn gelegen die belemmerend werken tijdens een schuldhulpverleningstraject. Dit kan bijvoorbeeld een (nog niet onder behandeling zijnde) verslaving zijn, of verkwisting.

Lid 1 aanhef onder c: het gaat om gedragingen waaruit blijkt dat cliënt niet wil meewerken aan het schuldhulpverleningstraject. Dit kunnen mondelinge dan wel schriftelijke uitingen zijn van weigering of uitingen waaruit ondubbelzinnig blijkt dat cliënt onvoldoende gemotiveerd is.

Ook kunnen er situaties bestaan waarin hij zijn beschikbare middelen niet wil gebruiken ter delging van zijn schulden. Dit betreft de situatie waarin cliënt niet noodzakelijke uitgaven doet of weigert zijn uitgavenpatroon aan te passen (door bijvoorbeeld een auto niet te verkopen. Indien de auto noodzakelijk is voor werk, dient er een afweging gemaakt te worden).

Een weigeringsbesluit betreft een besluit in de zin van de Algemene wet bestuursrecht (Awb) (artikel 1:3 lid 1 Awb) waartegen de mogelijkheid van bezwaar open staat (zie voor de vereisten van bezwaar artikel 6:5 Awb).

Artikel 10 Beëindiging

Leden 1 en 2: De beëindigingsgronden onder voorgenoemde leden behoeven geen nadere toelichting.

Lid 3: In de onderdelen a tot en met e zijn situaties beschreven waarbij de reden van beëindiging te wijten is aan belanghebbende. Het gaat daarbij om het niet nakomen van de inlichtingen- of de medewerkingsplicht. Betreffende onderdeel f is er geen sprake van een verwijt, maar staan praktische bezwaren de verdere uitvoering van het schuldhulpverleningstraject in de weg.

Een beëindigingsbesluit betreft een besluit in de zin van de Algemene wet bestuursrecht (Awb) (artikel 1:3 lid 1 Awb) waartegen de mogelijkheid van bezwaar open staat (zie voor de vereisten van bezwaar artikel 6:5 Awb).

Artikel 11 Hardheidsclausule en onvoorziene omstandigheden

Dit artikel geeft ruimte aan het College om in bijzondere (lid 1) c.q. onvoorziene (lid 2) gevallen ten gunste van de cliënt af te wijken van de regels zoals neergelegd in deze regeling. Het gebruiken van de hardheidsclausule moet beschouwd worden als een uitzondering en niet als regel. In het besluit moet duidelijk worden aangegeven waarom in een bepaalde situatie wordt afgeweken van de geldende beleidsregel.

Artikel 12 Klachtenprocedure

Dit artikel behoeft geen toelichting.

Artikel 13 Inwerkingtreding

Dit artikel behoeft geen toelichting.

Artikel 14 Citeertitel

Dit artikel behoeft geen toelichting.