Regeling vervallen per 10-03-2026

Nota Ruimtelijke Beoordeling 2023

Geldend van 29-06-2023 t/m 09-03-2026

Intitulé

Nota Ruimtelijke Beoordeling 2023

Principeverzoeken en aanvragen in strijd met het bestemmingsplan

Inleiding

De Nota Ruimtelijke Beoordeling 2023 heeft als doel om de verzoeken om afwijking van het bestemmingsplan goed en efficiënt te kunnen geleiden en biedt een inhoudelijk beoordelingskader. Deze nota is de directe opvolger van de Nota Ruimtelijke beoordeling 2017. Aan de hand van deze nota kan een afweging gemaakt worden over nieuwe ruimtelijke ontwikkelingen in de gemeente Bloemendaal.

In deze herziening van de nota van 2017 is aandacht geschonken aan de categorieën van gevallen waarin een Verklaring Van Geen Bedenkingen (VVGB) nodig is, bijlage 1. Deze bijlage is aangepast.

In het eerste hoofdstuk van deze nota worden de mogelijkheden voor omgevingsvergunningen, planherzieningen, verschillende afwijkingsprocedures, wijzigingen en principeverzoeken met bijbehorende procedures besproken. Ook wordt de invloed van de Wro en de Wabo op ruimtelijke instrumenten behandeld. In het tweede hoofdstuk komt het inhoudelijk toetsingsbeleid aan de orde. Het vormt zowel een kader voor de inhoudelijke afweging van aanvragen als een handreiking voor potentiële initiatiefnemers. In de bijlagen is een aantal documenten opgenomen dat een rol speelt bij de beoordeling van aanvragen.

Hoofdstuk 1 Ruimtelijk instrumentarium

1.1 Inleiding

Na vaststelling van de Nota Ruimtelijke Beoordeling 2017 zijn er binnen de gemeente al maatregelen genomen ter voorbereiding op de Omgevingswet. Deze is echter meerdere malen uitgesteld maar naar verwachting zal de wet nu per 1 januari 2024 in werking treden. De gemeenteraad heeft in maart 2022 een raadsvoorstel aangenomen met daarin een lijst met wanneer de gemeenteraad adviesrecht wilt hebben bij plannen. Deze lijst wijkt af van de vorige lijst in bijlage 1 van deze nota en is hierbij vooruitlopend op de Omgevingswet alvast aangepast.

1.2 Ruimtelijke instrumenten

Bestemmingsplannen op verzoek (artikel 3.8 Wro)

In de Wro staat het bestemmingsplan centraal en dat vormt daarmee voor de gemeente het belangrijkste ruimtelijke instrument. Dat was al zo voor 2008 toen de oude Wet op Ruimtelijke Ordening (WRO) nog van kracht was. Deze rol is herbevestigd in de Wro van 2008. De bestemmingsplannen worden één keer per 10 jaar geactualiseerd. Verleende afwijkingen uit die periode worden daarin meegenomen. Daarnaast kan voor een ontwikkeling een herziening van het bestemmingsplan worden opgesteld, ook wel postzegelbestemmingsplan genoemd. Een dergelijk bestemmingsplan heeft alleen betrekking op het gebied waar de ontwikkeling plaatsvindt. Ook de postzegelplannen worden meegenomen bij de reguliere herziening van het bestemmingsplan.

Een herziening van het bestemmingsplan is, evenals een omgevingsvergunning volgens de uitgebreide procedure, een tijdrovende procedure. Dit geldt zowel voor de gemeente als voor een initiatiefnemer. Een herziening van het bestemmingsplan wordt alleen toegepast wanneer er geen lichte afwijkingsprocedure kan worden gevoerd of wanneer er geen omgevingsaanvraag met een uitgebreide procedure wordt doorlopen. Dit wordt toegelicht in paragraaf 1.3. De bevoegdheid tot het vaststellen van een bestemmingsplan ligt bij de gemeenteraad. Voor het voeren van een bestemmingsplanprocedure op verzoek, moet voorafgaand een positief principebesluit genomen zijn door het college.

Afwijking van bestemmingsplan

Artikel 2.12, eerste lid, onder a van de Wabo bepaalt dat er op drie manieren afgeweken kan worden van het bestemmingsplan. De procedures variëren van licht tot zwaar;

  • 1.

    via een afwijking die in het bestemmingsplan is aangegeven (binnenplanse afwijking),

  • 2.

    via een ' kruimelgevallenregeling' (buitenplanse afwijking) die in de Bor is opgenomen of,

  • 3.

    via een omgevingsvergunning (uitgebreide procedure) waarbij met een ruimtelijke onderbouwing moet zijn aangetoond dat het plan voldoet aan 'een goede ruimtelijke ordening’.

Ad 1. Binnenplanse ontheffing

Deze mogelijkheid om van het bestemmingsplan af te wijken is opgenomen in de regels van het bestemmingsplan. Die regels geven voorwaarden voor het verlenen van de afwijking. Een aanvraag wordt getoetst aan deze voorwaarden. De aanvraag omgevingsvergunning volgt een reguliere procedure (artikel 2.12, eerste lid, onder a, onder 1 van de Wabo).

Ad 2. Buitenplanse ontheffing op grond van het Bor (kruimelgevallen)

In bijlage II, artikel 4 van het Bor is de zgn. kruimellijst opgenomen. Het gaat bijvoorbeeld om bijbehorende bouwwerken bij een hoofdgebouw, nutsvoorzieningen of verandering van het gebruik. Het betreft gevallen waarvoor een afwijking van het bestemmingsplan kan worden verleend met een reguliere procedure (artikel 2.12, eerste lid, onder a. onder 2 van de Wabo).

Ad. 3. Buitenplanse ontheffing, uitgebreide procedure

Voor overige verzoeken om afwijking van het bestemmingsplan kan gebruik gemaakt worden van de buitenplanse ontheffing met een uitgebreide procedure (artikel 2.12, eerste lid, onder a, onder 3 van de Wabo). De procedure lijkt qua tijdsbestek op dat van een partiële herziening van het bestemmingsplan. Aan het besluit voor de omgevingsvergunning kunnen voorschriften en beperkingen worden verbonden. Die voorschriften kunnen het gevolg zijn van ingewonnen advies of verklaring van geen bedenkingen van derden, waaronder de raad.

Een besluit om een omgevingsvergunning te verlenen volgens de uitgebreide procedure moet net als bij een bestemmingsplan via de elektronische weg bekend worden gemaakt. Dat wil zeggen dat het plangebied en de omgevingsvergunning ook op de website www.ruimtelijkeplannen.nl wordt gepubliceerd. Aan de bestanden van de vergunning worden daarom eisen gesteld, waaronder dat de bestanden aan de IMRO-coderingen moeten voldoen. Het ontwerpbesluit voor de omgevingsvergunning hoeft niet op de website gepubliceerd te worden (artikel 6.14 Bor). Het besluit moet zijn voorzien van een ruimtelijke onderbouwing. In artikel 5.20 Bor wordt verwezen naar artikel 3.1.6 van het Bro. In dit artikel is een aantal eisen gesteld waaraan een ruimtelijke onderbouwing moet voldoen.

De bevoegdheid voor het verlenen van een omgevingsvergunning met een uitgebreide procedure ligt bij het college van burgemeester en wethouders. Hierbij moet een verklaring van geen bedenkingen aan de gemeenteraad worden gevraagd, tenzij de gemeenteraad een lijst met categorieën van gevallen heeft vastgesteld waarin geen verklaring is vereist. In Bloemendaal heeft de raad diverse categorieën van gevallen aangewezen. Zie bijlage 1voor de lijst met die categorieën.

Coördinatieregeling

Naast een omgevingsvergunning of bestemmingsplan bestaat nog een ander ruimtelijk instrument, namelijk de coördinatieregeling. Deze regeling maakt het mogelijk dat diverse vergunningenprocedures en het bestemmingsplan gelijktijdig worden doorlopen. De besluiten worden gezamenlijk voorbereid volgens Afdeling 3.4 van de Awb. Dat betekent dat de ontwerpbesluiten gezamenlijk ter inzage worden gelegd. Daardoor kan er in één keer op alle gecoördineerde besluiten zienswijzen worden ingebracht.

1.3 Keuze tussen procedures

De verschillen tussen de hiervoor genoemde “zware” procedures maakt dat een keuze tussen de procedures gemaakt kan worden. Is er sprake van een concreet uitgewerkt plan, dan ligt het voor de hand om te kiezen voor een omgevingsvergunning met een afwijking van het bestemmingsplan. Heeft de initiatiefnemer nog geen direct beeld bij het te bouwen object, dan ligt het voor de hand om te kiezen voor een herziening van het bestemmingsplan. Die keuze dient de initiatiefnemer zelf te maken, tenzij er ongewenst extra bouwmogelijkheden ontstaan, bijvoorbeeld bij herbouwen van een woning buiten het bouwvlak. Bij een afwijking van het bestemmingsplan blijven op basis van het vigerende plan bouwmogelijkheden bestaan. In dat geval kan worden gekozen voor een bestemmingsplan, waarbij oude rechten komen te vervallen.

Bij een bestemmingsplan kunnen flexibiliteitsbepalingen worden opgenomen. Hierdoor heeft de initiatiefnemer enige ruimte om zijn plan nader uit te werken. Bijkomend voordeel is dat in de toekomst dan ook de planologische situatie is geregeld. Dat kan ook aanleiding zijn om voor een bestemmingsplan te kiezen.

Voorbeeld: bij omzetting van een agrarisch perceel met bedrijfswoning en -opstallen naar een particuliere bewoning kan via een bestemmingsplan (postzegel) of via een uitgebreide procedure van de Wabo. Bij de uitgebreide procedure wordt het gebruik van bouwwerken en gronden omgezet, net als bij een bestemmingsplan. Echter kan daarbij niet worden voorzien in toekomstige wensen voor uitbreidingen. Als later een (forse) uitbouw aan de woning gerealiseerd moet worden, dan moet daarvoor weer een aparte afwijkingsprocedure gevoerd worden. Bij een bestemmingsplan wordt de bestemming in zijn geheel gewijzigd en gelden voor het perceel na inwerkingtreding van het bestemmingsplan dezelfde uitbreidingsmogelijkheden als voor andere woningen in de straat of wijk. Dat biedt dus mogelijkheden voor de toekomst.

De doorlooptijd van een bestemmingsplanprocedure wordt doorgaans ook als nadeel genoemd. Er kan immers pas een omgevingsvergunning voor het bouwen worden verleend nadat het bestemmingsplan in werking is getreden. De bevoegdheid daarvoor ligt bij de gemeenteraad. De gemeenteraad stelt zowel het ontwerp bestemmingsplan als het definitieve bestemmingsplan vast. Bij een uitgebreide procedure kan – in de gevallen waarbij geen verklaring van geen bedenkingen nodig is – door het college binnen een relatief korte tijd een omgevingsvergunning worden verleend, waarbij meteen ook kan worden gebouwd.

Bij de coördinatieregeling is direct beroep mogelijk bij één instantie, namelijk de Afdeling bestuursrechtspraak van de Raad van State, terwijl bij een omgevingsvergunning (in combinatie met een bestemmingsplan) dat meerdere instanties zijn. De Afdeling moet binnen zes maanden na ontvangst van het verweerschrift een uitspraak doen terwijl het rechtsbeschermingstraject bij bestemmingsplannen en omgevingsvergunningen aanzienlijk langer kan duren.

In voorkomende gevallen kan de doorlooptijd van de procedure ook een reden zijn om voor één van de drie procedures te kiezen.

1.4 Lichte en tijdelijke afwijkingen van het bestemmingsplan

Zoals gezegd kan met een omgevingsvergunning van de regels van het bestemmingsplan worden afgeweken. Artikel 2.10, tweede lid, van de Wabo bepaalt dat aanvragen om een omgevingsvergunning voor de activiteit bouwen direct als aanvraag om afwijking van het bestemmingsplan worden aangemerkt als de bouwactiviteit in strijd is met dat bestemmingsplan.

Anders dan bij de uitgebreide procedure zoals hierboven is omschreven, worden aan de onderbouwing van de aanvraag om een omgevingsvergunning op basis van artikel 2.12, eerste lid, onder a, onder 1 en 2, van de Wabo minder strenge eisen gesteld. Een ruimtelijke onderbouwing als bedoeld in artikel 5.20 van de Bor is niet vereist. Toch geldt voor binnenplanse en buitenplanse afwijkingsprocedures ook de eis van een goede ruimtelijke ordening. Een besluit tot verlening van een omgevingsvergunning moet in dat kader een goede motivering bevatten, waarin wordt aangegeven waarom de omgevingsvergunning ruimtelijk aanvaardbaar is.

De bevoegdheid om af te wijken van het bestemmingsplan (artikel 2.12, eerste lid, onder a, onder 1 en 2, van de Wabo) is een discretionaire bevoegdheid van het college van burgemeester en wethouders. Dat betekent dat er beleidsvrijheid en beoordelingsvrijheid bestaat. Krachtens de Algemene wet bestuursrecht kiest het college van burgemeester en wethouders ervoor om met deze nota die beleidsvrijheid deels in te vullen. Daarnaast geldt naast deze nota ook de nota bijgebouwen 2017, welke op gelijk met deze nota door het college van burgemeester en wethouders en de gemeenteraad is vastgesteld. Deze nota bindt zowel het college als de gemeenteraad, afhankelijk van welk bestuursorgaan bevoegd is om een besluit te nemen.

1.5 Wijzigingen en uitwerkingen van het bestemmingsplan

Binnen het bestemmingsplan kunnen wijzigingsbevoegdheden en uitwerkingsplichten zijn opgenomen. Deze gelden op grond van artikel 3.6, eerste lid, onder a en b van de Wro. Deze bevoegdheden komen toe aan het college van burgemeester en wethouders. Voor beide procedures is het kader gegeven in de planregels. In deze nota wordt op deze flexibiliteitsbepalingen dan ook niet verder op ingegaan.

1.6 Principeverzoeken

Voorafgaand aan een ruimtelijke ontwikkeling die buiten algemene gemeentelijke beleidsregels vallen (zoals bestemmingsplannen en nota’s als de nota Bijgebouwen), kan bij het college van burgemeester en wethouders een principebesluit worden aangevraagd. Een dergelijk besluit polst het bestuurlijke draagvlak voor een plan. Een aanvraag hiertoe dient daarom te worden gemotiveerd. Voor veel plannen is dit in feite de eerste fase van de gemeentelijke beoordeling. Wanneer bij een positief principebesluit binnen de kaders van dat besluit een aanvraag wordt ingediend, kan sneller een ruimtelijke beoordeling plaatsvinden wat met name sinds de invoering van de Wabo van belang is. Initiatiefnemers met grotere of van beleid afwijkende plannen wordt dan ook aangeraden voor het traject van een principebesluit te kiezen. Dit kan een aanvrager in de eerste fase veel aan legeskosten en kosten van bouwtekeningen schelen.

Het principeverzoek heeft binnen de regelgeving van de Wro of de Wabo geen formele status of afhandelingstermijn. Tegen een principeverzoek kan geen bezwaar of beroep worden ingediend. Een principeverzoek kent dan ook geen terinzagelegging volgens de openbare uniforme voorbereidingsprocedure op grond van de Algemene wet bestuursrecht (Awb). Het principebesluit wordt door het college genomen en kan ter kennisname naar de raad verzonden worden. Bij grotere ontwikkelingen wordt een Stedenbouwkundig programma van eisen (SPvE) en/of een Stedenbouwkundig Plan (SP) gemaakt dat ter vaststelling aan de gemeenteraad wordt voorgelegd voordat een planologische procedure wordt gestart. De portefeuillehouder beslist aan de hand van een ambtelijk voorstel of er een SPvE of SP moet worden gemaakt dat eerst aan de raad wordt voorgelegd.

1.7 Effect op het bestemmingsplan

Plannen waarover op grond van een beleidsnota positief besloten wordt, zullen leiden tot een aanpassing van het bestemmingsplan. De Wabo en de Wro bepalen welk orgaan bevoegd is om een besluit te nemen over een plan dat afwijkt van het bestemmingsplan. Dat kan het college of de raad zijn. Als het college bevoegd is, zal dat niet direct leiden tot een aanpassing van het bestemmingsplan. Dergelijke afwijkingen worden op een later moment meegenomen bij de reguliere actualisering van het bestemmingsplan. Als de raad bevoegd is, wordt een VVGB of een herziening van het bestemmingsplan voorgelegd. In dat laatste geval volgt de procedure voor herziening van het bestemmingsplan direct op het positieve besluit over het plan. Een omgevingsvergunning met een VVGB wordt op een later moment meegenomen in de reguliere herziening.

1.8 Planschade en kostenverhaal

Bij ruimtelijke ontwikkelingen buiten het vigerende bestemmingsplan, loopt de gemeente het risico dat belanghebbenden een verzoek indienen om planschade ex artikel 6.4 Wro. Hierbij is bij honorering van een verzoek de gemeente de uitkerende instantie. De gemeente loopt zonder afwenteling van deze schade op de ontwikkelaar het risico zelf de planschade te moeten betalen. Met de ontwikkelaar van een project wordt daarom in een vroeg stadium een planschadeverhaalsovereenkomst afgesloten.

In de "handreiking kostenverhaal'' is het kostenverhaal verder uitgewerkt.

In de tabel op de volgende pagina is voor de verschillende instrumenten het volgende aangegeven:

  • -

    het artikel in de wet waarop het instrument gebaseerd is;

  • -

    wat de doorlooptijd van de procedure is;

  • -

    bij welk orgaan de bevoegdheid ligt voor het nemen van een besluit;

  • -

    of er wel of geen inspraak vereist is;

  • -

    hoe het plan verwerkt wordt.

Instrument

Artikel

doorlooptijd

bevoegdheden

inspraak

Werking

Herziening van het bestemmingsplan

3.8 Wro

Circa 6 – 9 maanden

Gemeenteraad

Afd. 3.4 van de Awb. Het ontwerp bestemmingsplan ligt zes weken ter inzage.

Er geldt een nieuw bestemmingsplan.

Binnenplanse afwijking

2.12, eerste lid, onder a, onder 1 van de Wabo

8 weken: reguliere omgevingsaanvraag

College van b&w

Geen inspraak

De afwijking geldt alleen voor de omgevingsvergunning. De verleende vergunning wordt verwerkt in de volgende reguliere herziening van het bestemmingsplan.

Buitenplanse afwijking, kruimelgevallen

2.12, eerste lid, onder a, onder 2 van de Wabo. In combinatie met

Bijlage II, artikel 4 van het Bor

8 weken: reguliere omgevingsaanvraag

College van b&w

Geen inspraak

De afwijking geldt alleen voor de omgevingsvergunning. De verleende vergunning wordt verwerkt in de volgende reguliere herziening van het bestemmingsplan.

Buitenplanse afwijking, met of zonder VVGB (zie bijlage 1)

2.12, eerste lid, onder a, onder 3 van de Wabo

26 weken: uitgebreide procedure. Circa 3 maanden langer als een VVGB nodig is.

College van b&w voor het verlenen van de omgevingsvergunning. Gemeenteraad voor het afgeven van een VVGB indien nodig.

Afd. 3.4 van de Awb. Een ontwerpbesluit ligt 6 weken ter inzage

De afwijking geldt alleen voor de omgevingsvergunning. De verleende vergunning wordt verwerkt in de volgende reguliere herziening van het bestemmingsplan.

Coördinatieregeling

3.30 Wro

Circa 6 – 9 maanden. Daarna direct beroep bij Raad van State.

Gemeenteraad voor het toepassen van de coördinatieregeling en het vaststellen van het bestemmingsplan. College van b&w voor het verlenen van de omgevingsvergunning.

Afd. 3.4 van de Awb. Het ontwerp- bestemmingsplan en de ontwerp- omgevingsvergunning liggen gelijktijdig 6 weken ter inzage.

Er geldt een nieuw bestemmingsplan en er ligt een verleende omgevingsvergunning

Hoofdstuk 2 Beoordelingsprincipes

1. Inleiding

In dit hoofdstuk staan de beleidsregels voor de beoordeling van ruimtelijke procedures, die eerder in hoofdstuk 1 zijn beschreven. De beleidsregels zijn opgesteld in de lijn van de Wro en Wabo, die uitgaan van gelaagde ruimtelijke regelgeving en integrale beoordeling van verzoeken. Dat betekent dat de ruimtelijke gevolgen van een ontwikkeling beoordeeld moeten worden, maar er ook ruimte moet zijn om al in een vroeg stadium naar andere beleidsterreinen te kijken en te beoordelen of de ontwikkeling daarbinnen past. Ook is voor zover mogelijk geanticipeerd op de Omgevingswet, waar de integraliteit van beoordelingen een nog veel belangrijker uitgangspunt wordt.

In beleidsregels 1 en 2 vindt een toets plaats aan het ruimtelijke beleid, resp. de regionale afspraken. In beleidsregel 3 wordt het plan getoetst aan de eisen van ruimtelijke kwaliteit. De procedurele aspecten van de behandeling van een principeverzoek zijn opgenomen in bijlage 2.

2. Beleidsregels

Voor het voeren van ruimtelijke procedures en het nemen van een principebesluit gelden de volgende drie beleidsregels:

Beleidsregel 1 wanneer afwijken?

Er wordt alleen meegewerkt aan een ruimtelijke procedure die een afwijking van het geldende bestemmingsplan tot gevolg heeft in de volgende gevallen:

  • 1.

    Een verzoek dat voldoet aan het beleid zoals vastgesteld in de Structuurvisie Bloemendaal, of;

  • 2.

    Een verzoek dat voldoet aan het beleid zoals vastgesteld in de ‘Nota bijgebouwen 2017’, of;

  • 3.

    Een verzoek waarop een bijzondere omstandigheid van toepassing is.

Ad 1. Passend in de structuurvisie Bloemendaal

Met de komst van de nieuwe Wro blijft het bestemmingsplan het document waarin beslissingen met juridisch bindende consequenties voor overheid en inwoners zijn vastgelegd. Het is daarom van groot belang dat het bestemmingsplan actueel is. Het verschaft immers de juridische basis voor het bestuur, de inwoners en het bedrijfsleven voor wat wel en niet mag. Bloemendaalse bestemmingsplannen hebben een conserverend karakter. Ontwikkelingen en initiatieven die wel ontwikkelingsgericht zijn en die niet passen binnen het bestemmingsplan worden beoordeeld aan de hand van het ruimtelijk beleid zoals opgenomen in de Structuurvisie Bloemendaal. Wanneer een initiatief niet past binnen het kader van de structuurvisie, wordt er in principe niet meegewerkt aan dat initiatief en wordt er geen ruimtelijke procedure opgestart.

Ad 2. Passend in de nota bijgebouwen 2017

Het kan zijn dat de Nota bijgebouwen 2017 (voorheen Nota Erfregeling) niet correct is opgenomen in het bestemmingsplan. In dat geval wordt via een afwijkingsprocedure medewerking verleend aan plannen die passen binnen deze nota.

Ad 3. Bijzondere omstandigheid

Naast de hiervoor genoemde categorieën van gevallen waarbij afwijking van het bestemmingsplan mogelijk is, kunnen bijzondere omstandigheden ook aanleiding zijn om van het planologische beleid af te wijken. Hieronder worden vijf situaties beschreven waarbij afwijking van planologisch beleid onderzocht kan worden.

  • 1.

    Als het gaat om het terugbrengen van de historische situatie.

  • Hierbij wordt gedoeld op plannen, waarmee de doelstelling om cultuurhistorische waarden te beschermen aantoonbaar is gediend, zoals omschreven in de toelichting bij het bestemmingsplan of in de Nota Landgoederen. Hierbij dient onomstotelijk aangetoond te worden dat een historische situatie wordt hersteld waarmee een cultuurhistorische waarde is gediend.

  • 2.

    Als het gaat om een onevenredigheid in de wijze van bestemmen.

  • Het kan voorkomen dat tijdens het herzien van een (groot) bestemmingsplan een onzorgvuldigheid heeft plaatsgevonden, doordat bestaande rechten onbedoeld zijn weggelaten of er in afwijking van het Handboek bestemmingsplannen is bestemd. In eerste instantie is het aan de eigenaar van ieder perceel om na te gaan of tijdens de bestemmingsprocedure zorgvuldigheid wordt betracht. Hiervoor bestaan uitgebreide inspraakmogelijkheden. Mocht na vaststelling een plan toch blijken dat er een onzorgvuldigheid is geslopen in de wijze van bestemmen, kan dit een reden zijn om medewerking te verlenen aan een verzoek in strijd met dit bestemmingsplan.

  • 3.

    Als het gaat om een algemeen of maatschappelijk belang.

  • Het kan voorkomen dat een bestemmingsplan achterhaald is of onevenredig belemmert voor het behalen van een algemeen of maatschappelijke doel. Dit moet worden bezien in combinatie met het ontbreken van andere alternatieven binnen het bestemmingsplan. Het algemeen of maatschappelijk belang dient bij het indienen van een verzoek duidelijk te worden aangetoond. Onder maatschappelijk belang worden verstaan ontwikkelingen rond scholen en kinderopvang, verzorgingshuizen, sportaccommodaties en sociaal-maatschappelijke instellingen. Deze afwegingsmogelijkheid biedt ruimte om – in de gedachte van de omgevingswet – een ruimtelijk vraagstuk meer integraal vanuit de maatschappelijke wenselijkheid te beoordelen. In dat geval moet men de afweging maken of een ruimtelijk gewenste situatie in een specifieke situatie moet wijken omdat het beoogde maatschappelijk doel in dat geval zwaarder moet wegen.

  • 4.

    Als het gaat om nieuw beleid, wetgeving of op handen zijnde aanpassing van regelgeving.

  • Nieuw beleid of wetten kunnen invloed hebben op de behoefte aan ruimte. In de praktijk kan dit ertoe leiden dat extra ruimte nodig is. Ook andere regelgeving (bijvoorbeeld op veiligheidsgebied) kan leiden tot een ander gebruik van ruimte. Dit kan leiden tot een situatie waarin de huidige functie niet langer uit te voeren valt binnen de bestaande ruimte. Dergelijke wijzigingen van beleid, wetten of regels kan een aanleiding zijn om mee te werken aan een aanvraag.

  • 5.

    Als het past binnen sectoraal beleid.

  • Als de structuurvisie zich niet specifiek uitlaat over een ontwikkeling of een initiatief dat als ‘kruimelgeval’ (Bijlage II, artikel 4 van het Bor) via een omgevingsvergunning kan worden verleend, dan wordt de ontwikkeling getoetst aan ander gemeentelijk sectoraal beleid. Als de ontwikkeling binnen dat beleid past, dan kan het alsnog worden toegestaan. Het uitgangspunt daarbij is wel dat de juiste functie/ontwikkeling op de juiste plaats wordt gerealiseerd. Als een ontwikkeling past binnen het sectoraal beleid maar niet binnen de structuurvisie, dan gaat de Structuurvisie boven het sectoraal beleid.

Beleidsregel 2 regionale afspraken

Er wordt alleen meegewerkt aan een ruimtelijke procedure die een afwijking van het geldende bestemmingsplan tot gevolg heeft als de ontwikkeling past binnen provinciale en regionale afspraken over woningbouw, detailhandel en kantoorlocaties.

De ladder voor duurzame verstedelijking

De beschikbare ruimte in Nederland is beperkt. Met de ruimte die er is moet daarom zorgvuldig worden omgegaan. De wetgever dringt daarom aan op duurzaam ruimtegebruik. Sinds 2012 geldt een toevoeging aan artikel 3.1.6, van het Bro, dat nieuwe stedelijke ontwikkelingen moeten voorzien in een actuele regionale behoefte en dat ruimte voor die behoefte zoveel mogelijk binnen het bestaand stedelijke gebied wordt gevonden. Nieuwe ontwikkelingen worden daarom verplicht getoetst aan de ‘ladder voor duurzame verstedelijking’. Deze nut- en noodzaaktoets geldt sinds enige tijd ook op basis van de provinciale ruimtelijke verordening en is sinds de nieuwe versie van 12 december 2016, die in werking trad op 1 maart 2017, ook in overeenstemming gebracht met de voorgenoemde ladder voor duurzame verstedelijking.

Een belangrijk toetsingsmoment in de ruimtelijke procedure is de vraag of de ontwikkeling passend is in een regionale behoefte. Regionale afspraken worden daarom in ruimtelijke procedures steeds belangrijker. Immers met die afsprakenkaders kan die behoefte worden gekwalificeerd en gekwantificeerd. Het betekent ook dat stedelijke ontwikkelingen die niet in een regionale behoefte voorzien, in beginsel niet worden toegestaan. Bij de beoordeling van een ontwikkeling worden daarom beleidskaders zoals de woonvisie betrokken.

Kleine ontwikkelingen, zoals het toevoegen van tien woningen binnen stedelijk gebied, vallen volgens vaste jurisprudentie (op het moment van vaststellen van deze nota) niet onder de ladder.

Beleidsregel 3 eisen ruimtelijke kwaliteit

Met het verlenen van medewerking aan ruimtelijke procedures staat in alle gevallen de ruimtelijke kwaliteit ter plaatse voorop. Bij de beoordeling van de ontwikkeling wordt onderscheid gemaakt in de diverse zones binnen Bloemendaal zoals beschreven in de Structuurvisie:

  • 1.

    Dorpenzone: bij ruimtelijke procedures in de dorpenzone mag de bestaande ruimtelijke kwaliteit niet verminderen.

  • 2.

    Landgoederenzone: bij ruimtelijke procedures in de landgoederenzone moet sprake zijn van een verbetering van de ruimtelijke kwaliteit.

  • 3.

    Kust- en duinzone: bij ruimtelijke procedures in de kust- en duinzone moet sprake zijn van een verbetering van de ruimtelijke kwaliteit.

In de aanvraag moet een beoordelingsparagraaf zijn opgenomen, waar de gevolgen van de ontwikkeling op de ruimtelijke kwaliteit zijn benoemd. Enige uitzondering hierop vormen aanvragen die worden behandeld op grond van de nota bijgebouwen 2017.

Deze beleidsregel is alleen van toepassing op bouwinitiatieven. Voor plannen waarbij alleen sprake is van een verandering van het gebruik, geldt deze beleidsregel niet.

Algemene lijn ten aanzien van de ruimtelijke kwaliteit

Ruimtelijke kwaliteit kenmerkt het grondgebied van Bloemendaal. Het is met name dit aspect waarop de Bloemendaalse structuurvisie inhoudelijk is vormgegeven. In de structuurvisie staat ruimtelijke kwaliteit dan ook als eerste uitgangspunt genoemd. Bij alle ontwikkelingen en veranderingen wordt kritisch gekeken welke gevolgen daarmee optreden voor de bestaande ruimtelijke kwaliteit. Dit betekent ook dat beleidsregel 3 van toepassing is op kruimelgevallen (procedures op basis van artikel 2.12, eerste lid, sub a, onder 2, van de Wabo), met uitzondering van de gevallen die onder de Nota bijgebouwen vallen.

Dat betekent ook dat bij ruimtelijke ontwikkelingen voor zowel bouwactiviteiten als functiewijzigingen niet het economische optimum voor de aanvrager centraal staat, maar dat kwaliteit van het landschap en de gebouwde omgeving leidende uitgangspunten zijn. Hierbij gaan we uit van een zorgvuldige werkwijze en een hoge ambitie. Bij elke ontwikkeling moet de historische context onderzocht zijn, samenhang tussen bebouwing en landschap worden aangetoond en sprake zijn van behoud van de schaal en korrel van het landschap. De huidige kwaliteit is in loop der jaren opgebouwd, ontwikkelingen voor alleen de korte termijn passen daar niet bij. Nieuwe plannen moeten toekomstbestendig zijn. In een paragraaf van de ruimtelijke onderbouwing van een ontwikkeling moet het vorenstaande worden beschreven.

Ruimtelijke kwaliteit kent verschillende definities. Eén van de definities gaat uit van verschillende waarden. Deze vallen te onderscheiden in gebruikswaarde, belevingswaarde en toekomstwaarde. In de bijlagen is de Handreiking ruimtelijke kwaliteit opgenomen. Daarin wordt concreet gemaakt wat met deze waarden bedoeld wordt en hoe dat toegepast kan worden in een plan. Heldere stedenbouwkundige uitgangspunten vormen de beginstappen van een hoogwaardige ruimtelijke ontwikkeling. Landschappelijke en cultuurhistorische elementen binnen een plangebied versterken de kwaliteit en identiteit van een ontwikkeling en moeten daarom zoveel mogelijk worden betrokken in het stedenbouwkundig ontwerp. Voorbeelden hiervan zijn historische zichtlijnen en volwassen groen dat in Bloemendaal een belangrijk ruimtelijk gegeven is. Bij het ontwerp moet worden geprobeerd zoveel mogelijk achterkantsituaties van gebouwen richting openbare ruimte te voorkomen. Het stedenbouwkundig ontwerp moet compleet zijn en moet ook een duidelijke visie bevatten met betrekking tot groen en parkeren. Er dient samenhang te zijn in nieuwe bebouwing en nieuwbouw moet aansluiten bij de identiteit van Bloemendaal. Binnen een plangebied dienen functies op elkaar te zijn afgestemd.

Buitenruimte is voor de beleving van een kwalitatief hoogwaardige omgeving cruciaal, maar wordt vaak onvoldoende betrokken bij ideevorming of realisatie van projecten. Ook binnen Bloemendaal geldt dat de buitenruimte een belangrijke rol speelt in de beleving van de gemeente. Omdat beleving een belangrijk onderdeel is in het uitdragen van de Bloemendaalse identiteit als prettige, exclusieve woongemeente, dient bij ruimtelijke ontwikkelingen in Bloemendaal veel aandacht te worden besteed aan de buitenruimte bij ruimtelijke ontwikkelingen. Het is belangrijk dat de openbare ruimte geen restposten bevat maar uit één helder functioneel ontwerp bestaan waarin over het gebruik van de gehele ruimte is nagedacht.

Concrete toepassing voor ontwikkelingen op het grondgebied van Bloemendaal

Binnen het grondgebied van Bloemendaal maken we onderscheid in de dorpenzone, de landgoederenzone en de kust- en duinzone. Binnen de zones zijn diverse standaarden van ruimtelijke kwaliteit te onderscheiden. De algemene kwaliteit is echter vrijwel overal hoog. Bloemendaal zit echter niet op slot. In voorkomende gevallen kan een ontwikkeling de kwaliteit nog verbeteren of moeten vanwege de hoge dynamiek binnen een gebied worden geaccepteerd dat ontwikkelingen plaatsvinden, mits de bestaande kwaliteit niet vermindert. De hoge mate van kwaliteit staat daarom centraal bij de beoordeling van nieuwe ontwikkelingen. Dit is nader uitgewerkt in de Nota Landgoederen en de Nota Villawijken.

Het beleid in de structuurvisie is er op gericht om ruimtelijke ontwikkelingen op te vangen in de dorpenzone. Aangezien de ruimtelijke kwaliteit binnen de dorpenzone vaak al hoog is, is het moeilijk om in alle gevallen een verbetering van de ruimtelijke kwaliteit te behalen. Dit kan een belemmering zijn bij uitvoering van het beleid in de structuurvisie. Het doel is om de kust- en duinzone en de landgoederenzone groen en open te kunnen houden. Om die reden wordt er nu voor gekozen om binnen de dorpenzone ruimtelijke ontwikkelingen toe te staan, mits de ruimtelijke kwaliteit gelijk blijft of verbetert (een ‘ja, mits’ principe). Er wordt geen medewerking verleend als er een verslechtering van de ruimtelijke kwaliteit optreedt. In het geval er in de beginsituatie sprake is van een slechte ruimtelijke kwaliteit, moet deze door de ruimtelijke ontwikkeling beter worden.

In de landgoederenzone moet bij ruimtelijke ontwikkelingen sprake zijn van een verbetering van de ruimtelijke kwaliteit. Als de ruimtelijke kwaliteit al goed is en er dus geen verbetering bereikt kan worden, wordt geen medewerking verleend aan het plan (een ‘nee-tenzij’ principe).

In de kust- en duinzone worden in principe geen ruimtelijke ontwikkelingen toegestaan, met uitzondering van de ontwikkelingen (gebouwen, bouwwerken en/of activiteiten) die in de structuurvisie en/of Visie Bloemendaal aan Zee zijn benoemd.

Voor functiewijzigingen (zonder bouwactiviteit) geldt dat de bestaande ruimtelijke kwaliteit niet mag verminderen.

Handreiking ruimtelijke kwaliteit

Als bijlage is een Handreiking ruimtelijke kwaliteit opgenomen. Hierin wordt aan de hand van een vragenlijst concreet gemaakt wat bedoeld wordt met het begrip ruimtelijke kwaliteit. De handreiking is geen formeel beleid, maar is wel nuttig voor zowel het creatieve ontwerpproces bij initiatiefnemers als het beoordelingsproces bij adviesvorming binnen de gemeente.

Uitzonderingen op de beleidsregel

Uitzondering op de beleidsregel zijn (kleine) plannen die op basis van de Nota bijgebouwen 2017 worden beoordeeld. Het gaat hierbij om erfbebouwing van ondergeschikte aard die daarmee een beperkt ruimtelijk effect hebben.

Ondertekening

Aldus vastgesteld door burgemeester en wethouder op 4 april 2023 en door de gemeenteraad op 20 april 2023 onder intrekking van de nota Ruimtelijke beoordeling 2017 (incl. bijlagen).

In werking: 20 april 2023

Bijlage 1: Verklaring van Geen Bedenkingen (VVGB)

Categorieën waarvoor geen Verklaring van Geen Bedenkingen (VVGB) is vereist

Voor activiteiten die niet als een kleine afwijking van het bestemmingsplan kunnen worden beschouwd, bestaat de mogelijkheid om toch een omgevingsvergunning te verlenen op grond van artikel 2.12, lid 1, onder a, onder 3º, van de Wabo (projectbesluit). Indien de activiteit niet in strijd is met de goede ruimtelijke ordening en het besluit een goede ruimtelijke onderbouwing bevat, kan de omgevingsvergunning worden verleend.

Het college is bevoegd gezag voor alle omgevingsvergunningen. In artikel 6.5, lid 1, van het Besluit Omgevingsrecht (Bor) is echter bepaald dat de omgevingsvergunning als bedoeld in artikel 2.12, lid 1, onder a, onder 3º, van de Wabo niet wordt verleend dan nadat de gemeenteraad van de gemeente een VVGB heeft afgegeven.

In artikel 6.5, lid 3, van het Bor is bepaald dat de gemeenteraad categorieën gevallen kan aanwijzen waarin een VVGB niet is vereist.

De gemeenteraad heeft bepaald dat in de volgende gevallen geen VVGB hoeft te worden gevraagd:

  • 1.

    Bebouwd Gebied

    • A.

      het oprichten van 1 nieuwe woning.

  • 2.

    Landelijk Gebied

    • A.

      Erfuitbreidingen van agrarische bedrijven, uitgezonderd woningen, in het buitengebied max 300 m² (bijvoorbeeld om een nieuwe schuur te plaatsen of een gewijzigde indeling van het erf).

    • B.

      Het herbouwen, verbouwen en vergroten van bestaande en als zodanig bestemde particuliere woningen en agrarische bedrijfswoningen waarbij de footprint maximaal 50 m² extra is ten opzichte van de bestaande footprint van de woning.

    • C.

      Het realiseren van projecten die passen in een door het bevoegd gezag vastgesteld Natura2000 beheerplan.

  • 3.

    Algemeen

    • A.

      Het bouwen van gebouwen en bouwwerken voor openbare nutsvoorzieningen, voorzieningen voor het openbaar vervoer of het wegverkeer max 150 m².

    • B.

      Het veranderen van bestaande en het realiseren van nieuwe lokale weg-, water-, parkeer- en groenvoorzieningen, met uitzondering van het verruimen van bestemming naar weg voor autoverkeer (bijvoorbeeld bestemmingsplannen als uitvoeringsonderdeel van gemeentelijke verkeersplannen).

    • C.

      Bergbezinkbassins max 200 m².

    • D.

      Het wijzigen van een functie met een oppervlakte van minder dan 500m2.

Bijlage 2: Procedurebeschrijving principeverzoeken

Inleiding

Om de (ruimtelijke) aanvaardbaarheid van een ontwikkeling te polsen voordat een formele aanvraag wordt ingediend en leges verschuldigd zijn, kan bij de gemeente Bloemendaal een principeverzoek worden ingediend. De ontwikkeling wordt op hoofdlijnen beoordeeld en de verzoeker ontvangt een principebesluit. Daaruit blijkt of de ontwikkeling passend is het ruimtelijke beleid. Een principeverzoek kent geen wettelijke grondslag. Het is een service naar klanten van de gemeente Bloemendaal. De ontwikkeling waarvoor een principeverzoek wordt ingediend wordt inhoudelijk getoetst volgens de beleidsregels in deze nota. In deze bijlage is de procedure beschreven voor de behandeling van de principeverzoeken

Leeswijzer

In deze beschrijving komen aan de orde: de eisen aan het principeverzoek, de wijze van beoordelen, de beschrijving van het planproces en toelichting op het vervolg.

Indieningsvereisten principeverzoek

Een principeverzoek kan worden ingediend om duidelijkheid te krijgen over de uitvoerbaarheid van een kleine of ingrijpende ontwikkeling. De mate waarin gegevens van het project moet worden ingediend hangt daar voor een groot deel vanaf. Het gaat er bij de beoordeling van een principeverzoek om dat er voldoende gegevens voorhanden zijn om een goede inschatting van de ruimtelijke effecten van het project te maken en daarmee de ruimtelijke aanvaardbaarheid te kunnen beoordelen. Het is daarnaast van belang dat (de aard en omvang) van het project tussen het principebesluit en de uiteindelijke formele aanvraag voor de toestemming van het project niet wijzigt tenzij dat op verzoek van de gemeente gebeurt. Het is daarom van belang dat de initiatiefnemer het project voor het indienen van het principeverzoek goed heeft doordacht en dat hetgeen waarvoor de aanvraag wordt ingediend in principe het project is waarvoor ook de vergunning zal worden gevraagd.

Voor informatie over het indienen van een principeverzoek is er een pagina op de website van de gemeente Bloemendaal gemaakt: https://www.bloemendaal.nl/wonen-en-leven/bouwen-en-verbouwen/principeverzoek.html

Op deze pagina is ook het digitale aanvraagformulier te vinden, dat gebruikt moet worden bij het indienen van een verzoek.

Bij het principeverzoek moeten ook de stukken worden gevoegd die wettelijk zijn voorgeschreven op basis van het Mor (Ministeriële regeling Omgevingsrecht) of artikel 3.1.6 van de Wro (irt. artikel 5.20 Wabo). Uitgezonderd zijn de gegevens en bescheiden die de beoordeling aan het Bouwbesluit betreffen. Dat wil zeggen dat bij het verzoek ten minste aanwezig zijn:

  • 1.

    Een omschrijving van het project en de projectlocatie;

  • 2.

    Een motivering over de inpasbaarheid van het project (bij bestemmingsplan of uitgebreide procedure op basis van de Wabo dient een ruimtelijke onderbouwing te worden overgelegd);

  • 3.

    Tekeningen van het project zoals voorgeschreven in artikelen 2.3 en 2.5 van de Mor (zoals plattegronden en situatietekeningen);

  • 4.

    Een omschrijving van de parkeersituatie en de wijze waarin op een voldoende mate in parkeergelegenheid op eigen terrein wordt voorzien;

  • 5.

    Informatie (indien voorhanden) over aanhakende toestemmingen zoals ontheffingen of vergunningen op basis van Natuurwet en/of Waterwet.

Inhoudelijke beoordeling principeverzoeken

Een project waarvoor het principeverzoek wordt ingediend wordt getoetst aan de hand van deze nota, tenzij het een bouwwerk is waarvoor de nota bijgebouwen 2017 geldt. Dat betekent dat de inhoudelijke beoordeling gebeurt aan de hand beleidsregels 1, 2 en 3. Een project wordt integraal benaderd. Het project moet niet alleen voldoen aan de eisen van ruimtelijke kwaliteit (beleidsregel 3), maar moet ook passend zijn in de stedenbouwkundige structuur en inpasbaar zijn op onder meer het gebied van wonen, milieukwaliteitseisen, verkeer en vervoer (bereikbaarheid), groen, cultuurhistorie, ecologie en veiligheid. Daarnaast is het van belang dat een project toekomstgericht en duurzaam is. In de toelichting op het project moeten deze aspecten in een voldoende mate zijn beschreven, zodat erop kan worden getoetst. Als het project op hoofdlijnen ruimtelijk inpasbaar is, kan waar nodig bij het principebesluit suggesties worden meegegeven om bij de aanvraag bepaalde aspecten beter te belichten of het project daarop te wijzigen.

Indien is aangetoond dat de ruimtelijke kwaliteit ter plaatse aantoonbaar verbetert, wordt getoetst of het plan voldoet aan alle relevante sectorale wet- en regelgeving. Hierbij wordt beoordeeld of het provinciale ruimtelijk beleid en de wet- en regelgeving op het gebied van milieukwaliteitseisen (richtafstanden, luchtkwaliteit, geluidshinder, bodemkwaliteit), externe veiligheid, natuur, waterhuishouding en archeologie mogelijk een belemmering vormen voor de uitvoering van het plan en welke van deze aspecten voorafgaand aan de planologische procedure nader moeten worden onderzocht.

Procedure behandeling principeverzoeken

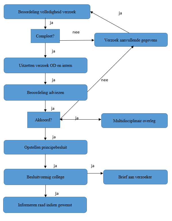
Een principeverzoek wordt ingediend bij het college van burgemeester en wethouders. Het team Ruimtelijke Ordening (RO) neemt het verzoek in behandeling en toetst de volledigheid. Indien nodig wordt de verzoeker gevraagd om aanvullende gegevens in te dienen. Als die stukken niet tijdig binnen de gestelde termijn worden ontvangen, dan wordt het verzoek niet verder behandeld. Zodra het principeverzoek volledig is, draagt het team RO er zorg voor dat het project integraal wordt beoordeeld.

De omvang van het project maakt welke afdelingen bij de beoordeling betrokken moeten worden. Het project wordt vervolgens intern uitgezet bij de juiste specialisten, die in beginsel binnen vier weken het project op hun vakkennis moeten beoordelen. Het team RO stuurt het project tevens door naar de OD IJmond voor de milieutoets. De OD IJmond adviseert in beginsel eveneens binnen vier weken. Zodra de resultaten van de beoordeling binnen zijn, overweegt het team RO of er aanleiding bestaat het project in een multidisciplinair overleg te bespreken. Als de beoordelingen echter voldoende helder zijn en de adviezen niet met elkaar conflicteren, kan een principebesluit worden opgesteld.

Principebesluiten worden eerst besproken met de portefeuillehouder en vervolgens besproken in het college van B&W. Over principebesluiten die naar het oordeel van het college politiek, maatschappelijk en/of beleidsmatig gevoelig liggen wordt de gemeenteraad geïnformeerd door middel van een collegebrief.

Dit leidt tot de volgende schematische weergave:

afbeelding binnen de regeling

Een principebesluit, en dan?

In de brief waarin het principebesluit wordt toegelicht, wordt tevens aangeduid welke procedure van toepassing is op de aanvraag als het principebesluit daarmee wordt vervolgd. Ingeval van projecten waarbij kostenverhaal van toepassing is, wordt aangegeven dat niet eerder aan een procedure zal worden meegewerkt voordat met de gemeente een planschadeverhaalsovereenkomst en/of een anterieure overeenkomst is gesloten waarmee kostenverhaal is verzekerd. Een voorbeeld van de overeenkomst is opgenomen als bijlage 3.

Het team (RO) voert de coördinatie voor de bespreking van de hiervoor genoemde overeenkomsten. Het team Civiel Techniek is daarbij betrokken en die kan informatie meegeven, zoals kencijfers en inrichtingsvereisten openbare ruimte, waarmee het kostenverhaal kan worden geregeld.

Communicatie en participatie

Principebesluiten worden niet actief bekend gemaakt. Het is echter belangrijk dat omwonenden en gebruikers in de directe omgeving van een ontwikkeling in een vroeg stadium daarvan op de hoogte zijn. Dat omwonenden en gebruikers worden betrokken wordt doorgaans als een bedreiging gezien, maar met de juiste wijze van communiceren kan vroegtijdige communicatie juist draagvlak creëren en een beter inpasbaar plan. In het overleg tussen gemeente en ontwikkelaar wordt een goede communicatie afgestemd. Er wordt daarbij verwezen naar de Handreiking Participatie.

Overeenkomst

Wanneer een initiatiefnemer de gemeente verzoekt om mee te werken aan een ontwikkeling waarvoor een ruimtelijke procedure is vereist, worden alle kosten verhaald op deze initiatiefnemer. Hiermee komt het ontwikkelingsrisico bij de ontwikkelende partij te liggen en niet bij de gemeente die de aanvraag slechts beoordeelt en faciliteert. Het betreft hier ten eerste de afwenteling van eventuele planschade. Hierbij valt aan te raden dat initiatiefnemers vooraf een planschaderisicoanalyse bij een deskundige laten uitvoeren om de risico’s voor zichzelf in te schatten. Ook de kosten van het opstellen van een planschaderisicoanalyse komen voor rekening van de initiatiefnemer.

Bij een ontwikkeling zijn mogelijk ook kosten voor de aanleg van bijvoorbeeld NUTS-voorzieningen, het verwijderen of aanleggen van inritten of parkeerplaatsen, ook op gronden van derden, en ambtelijke kosten. Deze kosten komen ook voor rekening van de partij die uiteindelijk het meeste baat heeft bij de verzochte ontwikkeling. Voor de afwenteling van deze kosten wordt voorafgaand aan behandeling een anterieure kostenverhaalsovereenkomst gesloten tussen initiatiefnemer en de gemeente.

Voor het verhalen van de kosten kan de initiatiefnemer kiezen om een exploitatieplan vast te stellen of met de gemeente een anterieure overeenkomst af te sluiten. In de Handreiking Kostenverhaal is dit proces nader uitgewerkt en zijn modelovereenkomsten opgenomen.

Bijlage 3: Planschadeverhaalsovereenkomst

Overeenkomst voor verhaal van tegemoetkoming in planschade zonder vooruitbetaling met afrekening op basis van werkelijke tegemoetkoming in planschade

Overeenkomst

De ondergetekenden,

De gemeente Bloemendaal, Bloemendaalseweg 158, correspondentieadres: Postbus 201, 2050 AE, te Overveen, te dezen ingevolge het bepaalde in artikel 171 Gemeentewet vertegenwoordigd door haar burgemeester, de heer E.J. Roest, hierna te noemen de gemeente,

<organisatie>, <contactpersoon> , <adres>, <postcode en plaats>, hierna te noemen de verzoeker.

Het volgende nemen wij in aanmerking:

  • -

    Op <datum> vroeg u bij ons een partieel bestemmingsplan aan voor <project, locatie>, kadastraal bekend onder nummer <kadastraal nr>. Daarmee wordt op bovengenoemd perceel het bestemmingsplan <bestemmingsplan> herzien;

  • -

    De huidige situatie is in strijd met het bestemmingsplan <bestemmingsplan> en tevens vormt het bestemmingsplan <bestemmingsplan> te veel een beperking voor het realiseren van nieuwbouw, gezien het principebesluit van <datum>;

  • -

    De gemeente moet daarom het bestemmingsplan ter plaatse van <locatie> herzien;

  • -

    De gemeente kan het bestemmingsplan alleen herzien als er sprake is van een goede ruimtelijke ordening;

  • -

    Uit het eerste onderzoek van de gemeente blijkt dat er geen doorslaggevende planologische redenen zijn om niet mee te werken aan uw verzoek;

  • -

    Er kan evenwel schade voortvloeien uit de gevraagde herziening van het bestemmingsplan als bedoeld in afdeling 6.1 van de Wet ruimtelijke ordening (Wro); dan kan de planologische maatregel economisch niet uitvoerbaar zijn;

  • -

    De gemeente is bereid om de door de verzoeker gevraagde planologische maatregel in behandeling te nemen onder de voorwaarde dat de verzoeker zich bereid verklaart de daaruit mogelijk voortvloeiende planschade volledig aan de gemeente te compenseren;

  • -

    De gemeente heeft een Procedureverordening planschadevergoeding Bloemendaal 2012 heeft vastgesteld op grond waarvan een derde belanghebbende, zoals de verzoeker, betrokken wordt bij de behandeling van aanvragen om tegemoetkoming in planschade.

Daarom wordt het volgende overeengekomen:

  • 1.

    De gemeente zal na ondertekening door beide partijen van deze planschade overeenkomst de planologische maatregel die door verzoeker is gevraagd in de openbare voorbereidingsprocedure conform de Algemene wet bestuursrecht (Awb)brengen.

  • 2.

    De gemeente moet de aanvraag volgens haar publiekrechtelijke bevoegdheden uitvoeren. Als er zienswijzen worden ingediend bij de gemeente, kan dit betekenen dat we de planologische maatregel aanpassen of alsnog weigeren.

  • 3.

    De gemeente zal de verzoeker schriftelijk in kennis stellen van een aanvraag om vergoeding van schade als bedoeld in afdeling 6.1 Wro die voortvloeit uit de verzochte herziening van het bestemmingsplan. De gemeente zal de verzoeker bij de behandeling van zo’n aanvraag betrekken op de wijze zoals voorgeschreven in de Procedureverordening planschadevergoeding Bloemendaal 2012.

  • 4.

    De verzoeker verbindt zich om aan de gemeente het totale bedrag te compenseren van de tegemoetkoming in schade als bedoeld in artikel 6.1 Wro. Bedoeld wordt de schade die voortvloeit uit de herziening van het bestemmingsplan naar aanleiding van het door de verzoeker ingediende plan.

  • 5.

    De gemeente zal zo spoedig mogelijk na de herziening van het bestemmingsplan het bedrag schriftelijk aan de verzoeker meedelen. De verzoeker verplicht zich dit bedrag aan de gemeente over te maken binnen twee weken na de verzending van de mededeling door storting op bankrekening NL21 BNGH 028.50.01.205 ten name van de gemeente Bloemendaal onder vermelding van ‘tegemoetkoming in planschade bestemmingsplan <naam bestemmingsplan>’.

  • 6.

    Deze overeenkomst vervalt zodra onherroepelijk vast komt te staan dat de gevraagde herziening van het bestemmingsplan niet wordt vastgesteld, respectievelijk niet in werking zal treden.

  • 7.

    Het is de verzoeker zonder voorafgaande schriftelijke toestemming van de gemeente niet toegestaan rechten en verplichtingen uit deze overeenkomst over te dragen aan derden; de gemeente is bevoegd aan een mogelijk te geven toestemming nadere voorwaarden te verbinden.

  • 8.

    Op deze overeenkomst is Nederlands recht van toepassing en geschillen tussen partijen zullen worden beslecht door de bevoegde rechter in het arrondissement waarbinnen het grondgebied van de gemeente is gelegen.

Aldus opgemaakt en getekend te Bloemendaal <datum>.

De gemeente: de burgemeester van de gemeente Bloemendaal, de heer E. J. Roest, Bloemendaalseweg 158, Postbus 201, 2050 AE Overveen,

De verzoeker: <naam>, <adres>, <postcode>, <plaats>.

Bijlage 4: Handreiking ruimtelijke kwaliteit

De Gemeente Bloemendaal kent een hoge ruimtelijke kwaliteit. Nieuwe ruimtelijke ontwikkelingen kunnen de kwaliteit verder verbeteren, maar ook verslechteren. Het beschermen en verbeteren van de kwaliteit is een belangrijk uitgangspunt in de Structuurvisie Bloemendaal. Nieuwe plannen worden daarom door de gemeente getoetst op de impact op de ruimtelijke kwaliteit. Wat deze ruimtelijke kwaliteit is en hoe men hiermee om kan gaan wordt in deze handreiking beschreven.

Wat is ruimtelijke kwaliteit?

Ruimtelijke kwaliteit is de optelsom van 3 kernwaarden: gebruikswaarden, belevingswaarden en toekomstwaarden. Deze definitie vindt zijn oorsprong bij de klassieke waarden voor goede architectuur en wordt in deze tijd veelvuldig gebruikt voor de beschrijving van ruimtelijke kwaliteit, zo ook bij de Gemeente Bloemendaal. Voor stedenbouwkunde, architectuur, landschapsarchitectuur zijn deze waarden te gebruiken om te beoordelen wat de kwaliteit is van een plan en van de huidige situatie. Op de volgende pagina’s wordt elke kernwaarde uitgelegd aan de hand van een aantal vragen, zodat de term en de breedte van het onderwerp beter duidelijk wordt.

Hoe gebruiken we ruimtelijke kwaliteit?

Ruimtelijke kwaliteit is niet objectief, er is geen geldende norm wat hoge of lage ruimtelijke kwaliteit is. Toch kunnen we er wel wat over zeggen, namelijk door de afzonderlijke onderdelen en de voor en na situatie te analyseren.

  • Nulmeting:

  • Analyseer de huidige situatie en benoem de kwaliteiten, de goede en slechte eigenschappen die elke plek kent. Door deze nulmeting te doen en de ruimtelijke kwaliteit te benoemen op de 3 waarden (gebruikswaarden, belevingswaarden en toekomstwaarden) hebben we een duidelijk beeld van de huidige situatie.

  • Nieuwe situatie:

  • Analyseer de kwaliteiten van het voorgestelde plan. Welke negatieve (of positieve) eigenschappen van de huidige situatie worden verbeterd in het nieuwe plan? Welke positieve eigenschappen worden nieuw toegevoegd? Zijn er ook waarden die achteruitgaan in kwaliteit, zo ja hoe worden deze gecompenseerd? Hoe kan de ruimtelijke kwaliteit zo hoog mogelijk worden, zowel op de plek van het plan als voor de omgeving.

Belangrijk is dat zowel naar landschappelijke, stedenbouwkundige, architectonische kwaliteiten en kwaliteiten van de buitenruimte wordt gekeken, voor zowel het plangebied als de omgeving.

De vragen die hieronder staan dienen de 3 kernwaarden te verduidelijken. Niet alle vragen zijn relevant voor elke plek of elk plan, ook is het geen totaallijst; de beoordeling van de ruimtelijke kwaliteit is erg locatieafhankelijk.

Gebruikswaarden (Synoniemen: doelmatigheid, functionaliteit)

Hoe een plek gebruikt wordt (of gaat worden) staat centraal bij deze waarde.

  • Is het gebruik passend in de omgeving?

    • o

      Beperkt het (toekomstig) gebruik van het gebied, het gebruik van een naburig gebied?

    • o

      Heeft het plan een nadelig effect op de omgeving, geluid, bezonning, privacy of iets anders?

    • o

      Wordt de locatie intensief gebruikt of juist extensief en past dat bij de omgeving?

    • o

      Stimuleert het gebruik ook de activiteit van de omgeving, bijvoorbeeld bij winkels?

    • o

      Tast het gebied de plaatselijke natuurwaarden aan? Is er genoeg ruimte voor planten en dieren?

  • Is het gebruik passend op de plek?

    • o

      Is er voldoende ruimte aanwezig voor het gebruik?

    • o

      Is het gebied goed bereikbaar voor het beoogd gebruik en zijn er genoeg parkeervoorzieningen?

    • o

      Wordt het hele gebied gebruikt, of zijn er restruimten?

  • Is het gebruik passend bij het gebouw?

    • o

      Is het (toekomstig) gebruik passend bij de grootte en kwaliteit van het gebouw?

    • o

      Is er een slimme combinatie van functies mogelijk?

afbeelding binnen de regeling

afbeelding binnen de regeling

Belevingswaarden (Synoniemen: identiteit, schoonheid, aantrekkelijk)

Aantrekkelijkheid van een gebied of een plan is waar het om gaat bij de belevingswaarden.

  • Past het gebied in de huidige stedenbouwkundige of landschappelijke structuur?

    • o

      Past de ontwikkeling bij de eigenheid van de omgeving of is het contrasterend?

    • o

      Is er een sterk contrast met, een geleidelijke overgang met of een doorzetting van de ruimtelijke structuur van de omgeving?

    • o

      Wat is of wordt de bijzonderheid van een plek?

    • o

      Is de geschiedenis van de plek nog terug te vinden? Zijn historische of landschappelijke (zicht)lijnen / elementen aanwezig?

  • Is er samenhang in het (stedelijk of natuurlijk) landschap?

    • o

      Is het gebied groen of steenachtig en hoe past dat in de omgeving?

    • o

      Is het gebied of plan rommelig, divers of monotoon? Een goede balans tussen verscheidenheid en uniformiteit zorgt voor een hoog gewaardeerde omgeving.

    • o

      Zijn minder aantrekkelijke plekken in het zicht of zijn deze gecamoufleerd?

    • o

      Zijn er achterkantsituaties?

  • Is het fijne (verblijfs)plek?

    • o

      Is er een goede verhouding tussen open ruimte en bouwmassa, voelt een plek kaal, geborgen of benauwd?

    • o

      Is het gebied sociaal veilig? Is er licht en zicht op alle plekken?

    • o

      Zijn gebouwen georiënteerd op de openbare ruimte of zijn er kale gevels?

    • o

      Is de plek druk, levendig of stil? En is dit wenselijk?

afbeelding binnen de regeling

afbeelding binnen de regeling

Toekomstwaarden (duurzaamheid, flexibiliteit, beheerbaarheid)

In hoeverre een plek toekomstbestendig is, wordt met deze waarden beschreven.

  • Is een plek duurzaam ingericht?

    • o

      Heeft de plek invloed op het eco- of watersysteem? Is er voldoende waterberging?

    • o

      Worden duurzame energiebronnen gebruikt?

    • o

      Is de plek aanpasbaar voor veranderingen van het klimaat?

    • o

      Kunnen materialen worden hergebruikt of komen ze van duurzame bronnen?

  • Is er voldoende flexibiliteit in het plan?

    • o

      Kan het gebied of gebouwen (in de toekomst) ook gebruikt worden voor andere functies of gebruikers?

    • o

      Is een plek levensloopbestendig en is er aandacht voor mensen van alle leeftijden en mindervaliden?

  • Is een plek goed te beheren?

    • o

      Zijn de plekken bereikbaar en schoon te houden?

    • o

      Is er kans op leegstand of verpaupering?

    • o

      Krijgen nieuwe bomen voldoende ruimte voor volwaardige groei?

    • o

      Voelen mensen zich verantwoordelijk voor de omgeving?

afbeelding binnen de regeling

afbeelding binnen de regeling