Permanente link
Naar de actuele versie van de regeling
https://lokaleregelgeving.overheid.nl/CVDR695550
Naar de door u bekeken versie
https://lokaleregelgeving.overheid.nl/CVDR695550/1
Regeling vervallen per 30-12-2025
Regels over de ambtelijke organisatie van de Gemeente Pijnacker-Nootdorp
Geldend van 09-05-2023 t/m 29-12-2025
Intitulé
Regels over de ambtelijke organisatie van de Gemeente Pijnacker-NootdorpHet college van de gemeente Pijnacker-Nootdorp;
gezien het advies van de afdeling BDV d.d. 7 maart 2023;
gezien het advies van de Ondernemingsraad d.d. 27 februari 2023;
gelet op de artikelen 160, eerste lid, onder c, en 103, tweede lid, van de Gemeentewet en de Contourennota 2022-2026;
besluit:
vast te stellen de volgende Regels over de ambtelijke organisatie van de Gemeente Pijnacker-Nootdorp:
Hoofdstuk 1 Algemene bepalingen
Artikel 1. Begripsbepalingen
-
1. Deze regeling verstaat onder:
- b.
gemeentesecretaris: de gemeentesecretaris/algemeen directeur en zijn plaatsvervanger;
- c.
concerncontroller: de controller van de gemeente Pijnacker-Nootdorp, tevens leidinggevende van het team concerncontrol;
- d.
afdelingshoofd: de leidinggevende van een afdeling;
- e.
teamleider: de leidinggevende van delen (team) van een afdeling;
- f.
hoofdstructuur: de gemeentesecretaris en de afdelingen;
- g.
GMT: Gemeentelijk Management Team, waarin zitting hebben de directie, managers en de concerncontroller;
- h.
afdelings-MT: Managementteam van de afdeling, waarin zitting hebben de manager en de teamleiders.
- b.
-
2. Waar in deze regeling de mannelijke vorm wordt gebruikt, zijn de vrouwelijke en genderneutrale vorm mede inbegrepen.
Hoofdstuk 2 Structuur, taken en functies van de onderdelen van de ambtelijke organisatie
Artikel 2. Taken en bevoegdheden gemeentesecretaris/algemeen directeur
-
1. De ambtelijke organisatie staat onder leiding van de gemeentesecretaris.
-
2. De gemeentesecretaris is eindverantwoordelijk voor het functioneren van de ambtelijke organisatie en is als opdrachtnemer van het college verantwoordelijk voor de totstandkoming en realisatie van de bestuurlijk gestelde doelen.
-
3. De gemeentesecretaris is de opdrachtgever voor de organisatie.
-
4. De gemeentesecretaris stelt de regels vast, die opgenomen worden in het personeelshandboek, binnen de kaders van de cao en de door het bestuur gestelde kaders.
-
5. De gemeentesecretaris is verantwoordelijk voor de uitvoering van het personeelsbeleid.
-
6. De algemeen directeur is personeelsverantwoordelijk voor de afdelingshoofden.
-
7. De algemeen directeur stuurt op de totstandkoming van de strategische inhoud en op integraliteit en eenheid van leiderschap.
-
8. De algemeen directeur schept de voorwaarden voor een doelmatig en effectief werkende organisatie.
Artikel 3. Leiding en taken van het GMT
-
1. Het GMT is gemeentebreed en integraal verantwoordelijk voor:
- a.
de totstandkoming van strategische inhoud;
- b.
de kwaliteit van processen;
- c.
de kwaliteit van informatie voortkomend uit processen;
- d.
een goede bedrijfsvoering;
- e.
de planning- en controlcyclus;
- f.
personeel, middelen en inhoud;
- g.
het bewerkstelligen van de juiste samenhang daarin om zo de gemeentelijke doelen te halen;
- h.
prioriteiten stellen in de planning.
- a.
-
2. De gemeentesecretaris is voorzitter van het GMT en beslist.
Artikel 4. Leiding en taken van het afdelings-MT
Het afdelings-MT is afdelingsbreed en integraal verantwoordelijk voor:
- a.
de totstandkoming van tactische en operationele inhoud van de afdeling;
- b.
de kwaliteit van processen van de afdeling;
- c.
een goede bedrijfsvoering van de afdeling;
- d.
de planning- en controlcyclus van de afdeling;
- e.
personeel, middelen en inhoud van de afdeling;
- f.
het bewerkstelligen van de juiste samenhang daarin om zo de afdelingsdoelen te halen;
- g.
prioriteiten stellen in de planning van de afdeling.
Hierbij zijn de afdelingshoofden en de afdelings-MT’s verantwoordelijk voor de goede afstemming en aansluiting van de werkzaamheden van hun team/afdeling met die van andere teams en afdelingen
Artikel 5. Afdelingshoofd
-
1. Het afdelingshoofd is integraal verantwoordelijk voor de inhoud, inzet van personeel en geld, van de afdeling als geheel.
-
2. Het afdelingshoofd is HR-verantwoordelijk voor de teamleiders van de afdeling en medewerkers waaraan hij direct leiding geeft.
-
3. Het afdelingshoofd wijst binnen het afdelings-MT een eerste en eventueel tweede plaatsvervanger aan.
Artikel 7. Teamleider
-
1. De dagelijkse aansturing van delen van een afdeling (team) wordt, indien van toepassing, uitgevoerd door een teamleider.
-
2. De teamleider is integraal verantwoordelijk voor de inhoud, inzet van personeel en geld van het team.
-
3. De teamleider is HR-verantwoordelijk voor de medewerkers van zijn team.
Artikel 8. De concerncontroller
-
1. De concerncontroller heeft een organisatiebrede kaderstellende en controlerende rol op het gebied van communicatie, ICT, personeel, beleid, financiële en juridische control.
-
2. De concerncontroller rapporteert aan het college van burgemeester en wethouders en aan de gemeentesecretaris indien hij dit in het belang van de organisatie nodig acht. Dit doet de concerncontroller vanuit zijn onafhankelijke rol en waar nodig ongevraagd.
-
3. De concerncontroller is HR-verantwoordelijk voor de medewerkers van het team concerncontrol.
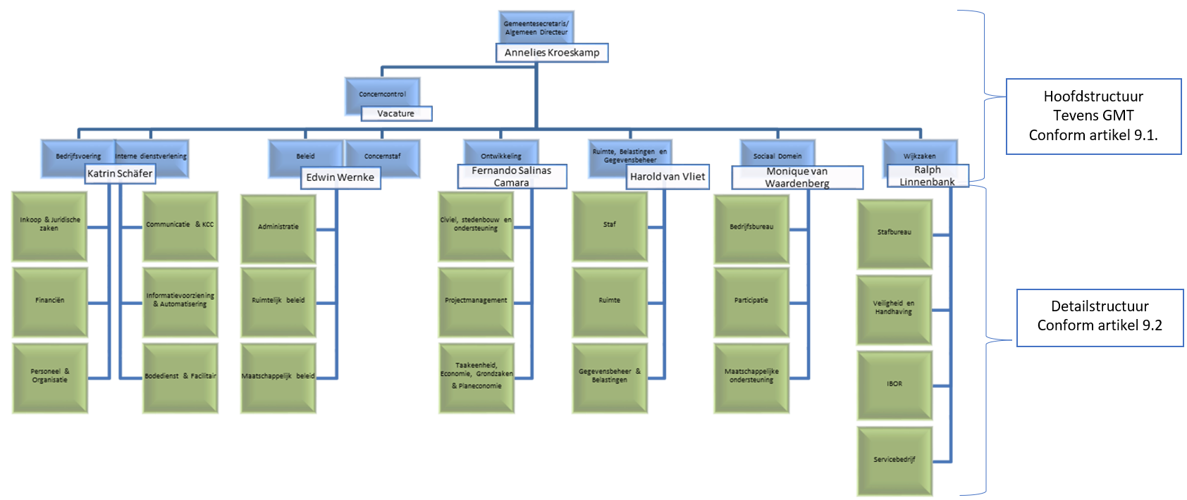
Artikel 9. Structuur van de organisatie
-
1. Het college stelt op voorstel van de gemeentesecretaris, de hoofdstructuur van de ambtelijke organisatie vast.
-
2. De algemeen directeur stelt binnen de hoofdstructuur, in overleg met het GMT, de nadere structuur van de afdelingen vast.
Hoofdstuk 3 SLOTBEPALINGEN
Artikel 10 Inwerkingtreding en citeertitel
-
1. Deze regeling treedt in werking op de dag na bekendmaking, onder gelijktijdige intrekking van ‘Organisatieregeling 2006’.
-
2. Deze regeling worden aangehaald als ’Organisatieregeling gemeente Pijnacker-Nootdorp 2023’.
Ondertekening
Vastgesteld in de vergadering van 7 maart 2023.
het college van Pijnacker-Nootdorp,
Annelies Kroeskamp
secretaris
Björn Lugthart
burgemeester
Bijlage 1 Structuur ambtelijke organisatie
Ziet u een fout in deze regeling?
Bent u van mening dat de inhoud niet juist is? Neem dan contact op met de organisatie die de regelgeving heeft gepubliceerd. Deze organisatie is namelijk zelf verantwoordelijk voor de inhoud van de regelgeving. De naam van de organisatie ziet u bovenaan de regelgeving. De contactgegevens van de organisatie kunt u hier opzoeken: organisaties.overheid.nl.
Werkt de website of een link niet goed? Stuur dan een e-mail naar regelgeving@overheid.nl