Regeling vervallen per 13-03-2026

Besluit Protocol T-correctie Amstel, Gooi en Vecht 2023

Geldend van 10-03-2023 t/m 12-03-2026

Intitulé

Besluit Protocol T-correctie Amstel, Gooi en Vecht 2023

De ambtenaar belast met de heffing van het Waterschap Amstel, Gooi en Vecht

(AH 23/01)

gelet op

artikel 122g van de Water¬schapswet en artikel 7.5, lid 4 van de Waterwet en artikel 12 van de Verordening Zuiveringsheffing Amstel, Gooi en Vecht en artikel 13 van de Verordening Verontreinigingsheffing Amstel, Gooi en Vecht;

overwegende

dat het wenselijk is om regels vast te leggen voor de vaststelling van het percentage biologisch niet of nagenoeg niet afbreekbaar materiaal in het afvalwater en voor de bepaling van de hoedanigheidscorrectie of T-correctie;

dat het wenselijk is om het Protocol T-correctie te actualiseren;

besluit:

vast te stellen het bijgevoegde Protocol T-correctie Amstel, Gooi en Vecht 2023;

dat deze beleidsregel in werking treedt daag na publicatie;

dat, bij het in werking treden van dit besluit, het Besluit Protocol T-correctie Amstel, Gooi en Vecht

2017, vastgesteld op 15 december 2016, wordt ingetrokken. Dit besluit blijft echter van kracht voor belastbare feiten die zich hebben voorgedaan bovengenoemde ingangsdatum.

Voorwoord

Dit protocol is bedoeld voor het vastleggen van het beleid van Waterschap Amstel, Gooi en Vecht (AGV) voor het bepalen van de hoedanigheids-correctie in afvalwater: de zogenoemde T-correctie. Dit protocol volgt grotendeels het protocol dat in december 2015 door de Unie van Waterschappen is vastgesteld, maar is thans geactualiseerd. Dat protocol is opgesteld door de Werkgroep Waterheffingen (voorheen het Landelijk Bestuurlijk Overleg Water, en daarvoor de Commissie Integraal Waterbeheer). In sommige gevallen wordt daarvan afgeweken. Dit gebeurt op grond van eigen afwegingen.

De mogelijkheid tot het toepassen van de T-correctie volgt sinds 2009 uit de Waterwet (verontreinigingsheffing) en de Waterschapswet (zuiveringsheffing). De wet schrijft echter niet voor hoe de T-correctie dient te worden bepaald. Een aantal waterkwaliteitsbeheerders had dan ook een eigen aanpak. Om meer eenduidigheid te creëren heeft de Unie van Waterschappen (UvW) in december 2006 een handreiking voor het bepalen van de T-correctie gepubliceerd, die de basis dient te vormen voor een uniforme aanpak door alle waterkwaliteitsbeheerders. AGV had geen eigen beleid vastgesteld, maar volgde dit protocol. Sommige waterschappen gaven echter de voorkeur aan eigen, deels afwijkende regels.

In 2013 is een STOWA onderzoek uitgevoerd naar optimalisatie en uniformering van het T-correctieonderzoek, waarbij meer duidelijkheid is verkregen ten aanzien van enkele uitvoeringsproblemen. Op basis van de aanbevelingen uit dit STOWA onderzoek is het T-correctieprotocol van de UvW uit 2006 aangepast door de Werkgroep Waterheffingen.

AGV heeft gemeend om, omwille van de duidelijkheid, eigen beleidsregels te moeten opstellen.

1 Wettelijk kader en doel

In dit hoofdstuk wordt het wettelijk kader voor de T-correctie geschetst en toegelicht. Verder wordt ingegaan op het doel van dit protocol.

1.1 Wettelijk kader

De T-correctie is relevant voor twee heffingen via twee wettelijke grondslagen:

  • Verontreinigingsheffing (Waterwet);

  • Zuiveringsheffing (Waterschapswet en het Waterschapsbesluit).

Verontreinigingsheffing

De wettelijke grondslag voor de T-correctie wordt in de Waterwet als volgt verwoord in artikel 7.5, lid 4: Indien de uitkomst van de methode tot bepaling van het chemisch zuurstofverbruik in belangrijke mate is beïnvloed door biologisch niet of nagenoeg niet afbreekbare stoffen, wordt op die uitkomst een correctie toegepast, overeenkomstig bij ministeriële regeling, onderscheidenlijk belastingverordening te stellen regels.

Voor de kwantificering van de term ‘belangrijke mate’ wordt in het berekeningsvoorschrift van de T-correctie in de Waterwet aangegeven dat:

Indien het chemisch zuurstofverbruik (CZV) voor ten minste 25 % afkomstig is van biologisch niet of nagenoeg niet afbreekbare stoffen in het afvalwater, wordt op deze CZV-waarde een correctie toegepast door deze te vermenigvuldigen met de breuk (100-T)/75, waarbij T= het percentage CZV, afkomstig van biologisch niet of nagenoeg niet afbreekbare stoffen.

Zuiveringsheffing

De wettelijke grondslag voor de T-correctie wordt in de Waterschapswet als volgt verwoord in artikel 122g:

  • 1.

    Het aantal vervuilingseenheden wordt berekend met behulp van door meting, bemonstering en analyse verkregen gegevens, overeenkomstig bij algemene maatregel van bestuur te stellen regels.

  • 2.

    Bij de maatregel kan worden bepaald dat ter uitvoering van die maatregel nadere regels worden gesteld bij verordening van het algemeen bestuur.

Uitwerking vindt plaats in artikel 6.12, lid 5, Waterschapbesluit:

Indien de uitkomst van de methode tot bepaling van het chemisch zuurstofverbruik in belangrijke mate is beïnvloed door biologisch niet of nagenoeg niet afbreekbare stoffen, wordt op die uitkomst een correctie toegepast. Het algemeen bestuur geeft omtrent die correctie nadere regels bij belastingverordening.

Deze nadere regels worden gesteld in de Verordening Zuiveringsheffing Amstel Gooi en Vecht, Bijlage I, onderdeel C - II:

Indien de CZV–waarde voor ten minste 25 % afkomstig is van biologisch niet of nagenoeg niet afbreekbare stoffen in het afvalwater, wordt op die waarde een correctie toegepast door deze te vermenigvuldigen met de breuk (100 – T) / 75

waarbij T= het percentage CZV, afkomstig van biologisch niet of nagenoeg niet afbreekbare stoffen.

1.2 Toelichting

Als afvalwater in het oppervlaktewater of op het riool wordt geloosd dan is daarvoor een heffing verschuldigd (respectievelijk verontreinigingsheffing of zuiveringsheffing). De hoogte van de heffing is mede afhankelijk van de hoeveelheid en de soort stoffen die worden geloosd. Bij lozingen met een relatief hoge vuillast of die relatief zeer veel afvalwater lozen wordt de vervuilingswaarde vastgesteld door middel van meting, bemonstering en analyse. De vervuilingswaarde wordt bepaald aan de hand van chemisch zuurstofverbruik. Nadeel hiervan is dat er stoffen zijn die wel chemisch afgebroken kunnen worden, en dus bijdragen aan de CZV, maar biologisch niet. Als deze biologisch niet of nagenoeg niet afbreekbare fractie (≤10 % afbreekbaar) een belangrijk deel (≥25 %) van de het CZV gehalte uitmaakt kan vanwege de hoedanigheid van verbindingen in het afvalwater een correctie worden toegepast op de heffing: de T-correctie.

De basis voor de T-correctie is de toenmalige wijziging van de grondslag voor de verontreinigingsheffing in 1986. Deze hield in dat de heffing berekend werd op basis van de CZV vracht in plaats van de BZV5 vracht. De T-correctie is in het leven geroepen om aan onbillijkheden van overwegende aard tegemoet te komen, die daardoor ontstonden. Om tegemoet te komen aan de bedrijven die slecht afbreekbaar CZV lozen en daardoor ineens een veel hogere heffing moesten betalen, is de T-correctie ontwikkeld.

De T-correctie mag worden toegepast als de CZV-waarde voor minimaal 25% afkomstig is van biologisch niet of nagenoeg niet afbreekbare stoffen. De T-correctie geldt alleen als een correctie op de CZV waarde en niet op de stikstofwaarde.

De uitvoeringsmethode van het onderzoek naar de T-correctie is afhankelijk van of het al dan niet biologisch gezuiverd afvalwater betreft. Dit zijn de toepassingsgebieden voor deze correctie. In hoofdstuk 2 wordt hier nader op ingegaan.

Voor het mogen toepassen van de T-correctie is in alle gevallen schriftelijke toestemming nodig van Waternet, namens AGV. Deze toestemming wordt op aanvraag verleend bij beschikking. Verzoeken kunnen worden gedaan voor toepassing van de T-correctie op biologisch gezuiverd afvalwater of niet biologisch gezuiverd afvalwater.

In hoofdstuk 3 wordt nader ingegaan op de wijze van aanvragen.

Op grond van jurisprudentie is ‘niet of nagenoeg niet biologisch afbreekbaar’ gekwantificeerd als een percentage van niet meer dan 10 % biologische afbraak.

De heffing is gebaseerd op CZV en gereduceerde stikstof. In de Waterwet en de verordeningen wordt echter bij de T- correctie alleen ingegaan op CZV. Hierna wordt er dan ook van uitgegaan dat de T-correctie alleen wordt toegepast als correctie op het CZV-gehalte.

Dit protocol geeft nadere regels over:

  • onder welke voorwaarde de T-correctie toegepast mag worden;

  • de wijze waarop het percentage niet of nagenoeg niet afbreekbare stoffen in het afvalwater moet worden bepaald;

  • welke toxiciteitstesten worden uitgevoerd;

  • de berekeningswijze waarop de correctie wordt vastgesteld;

  • de nauwkeurigheid waarmee het onderzoek plaatsvindt;

  • de wijze waarop het verzoek ingediend moet worden;

  • zaken die maatwerk zijn per bedrijf, zoals o.a. de meetfrequentie.

1.3 Doel Protocol T-correctie

Belastingplichtigen kunnen bij de ambtenaar belast met de heffing een verzoek indienen voor toepassing van de T-correctie (hoedanigheidscorrectie) bij het berekenen van de vervuilingswaarde van het afvalwater. Verzoeken worden zowel gedaan voor afvalwater dat biologisch is gezuiverd, als voor afvalwater dat niet biologisch wordt gezuiverd.

In artikel 6.12, lid 5 van het Waterschapsbesluit wordt aangegeven dat de kwaliteits-beheerder omtrent de correctie nadere regels geeft bij belastingverordening. Er wordt veelal niet expliciet omschreven op welke wijze het percentage biologisch niet of nagenoeg niet afbreekbare stoffen in het afvalwater moet worden bepaald.

Voor het aanvragen en toepassen van de T- correctie en de methodiek en wijze van vaststelling van het percentage biologisch niet of nagenoeg niet afbreekbaar materiaal in het afvalwater wordt uniformiteit in regelgeving nagestreefd door de Unie van Waterschappen en Rijkswaterstaat. Dit protocol komt om die reden grotendeels overeen met het protocol dat is opgesteld door Werkgroep Waterheffingen dat weer grotendeels aansluit bij de in 2007 gepubliceerde handreiking van de Unie van Waterschappen, ‘Handreiking voor onderzoek voor de bepaling van de alfa -factor in biologisch gezuiverd afvalwater ten behoeve van de berekening van de T-correctie’.

1.4 Leeswijzer

In hoofdstuk 2 staan de toepassingsgebieden genoemd van T-correctie voor biologisch gezuiverd en ongezuiverd afvalwater. Daarbij wordt beschreven hoe de uitvoering van het T-correctie onderzoek er over het algemeen uit ziet en worden enkele criteria beschreven waaraan het onderzoek moet voldoen.

In hoofdstuk 3 staat de wijze van aanvraag van een T-correctie onderzoek beschreven en waaraan het onderzoeksvoorstel moet voldoen.

In hoofdstuk 4 wordt de wijze van berekening van de T-correctie toegelicht voor biologisch gezuiverd en ongezuiverd afvalwater.

In hoofdstuk 5 worden de te gebruiken analysemethodieken toegelicht.

In hoofdstuk 6 worden de eisen ten aanzien van de kwaliteitszorg bij het onderzoek besproken.

2 Toepassingsgebieden en uitvoeringsaspecten

In dit hoofdstuk wordt ingegaan op de toepassingsgebieden van de T-correctie: niet biologisch gezuiverd afvalwater en biologisch gezuiverd afvalwater. Per toepassingsgebied wordt ingegaan op relevante uitvoeringsaspecten.

2.1 Toepassingsgebied niet biologisch gezuiverd afvalwater

De T-correctie voor niet biologisch gezuiverd afvalwater wordt alleen toegestaan op basis van de stoffenbenadering. Een BZV-benadering op de gehele afvalwaterstroom wordt niet toegestaan vanwege de te grote kans op afwijkingen in de analyseresultaten. Deze afwijkingen ontstaan onder andere door de wisselende samenstelling van het afvalwater, aanwezigheid van toxische stoffen en de onnauwkeurigheid van de bestaande biochemische analysemethodieken.

Bij niet biologisch gezuiverd afvalwater, moet dus per stof worden aangetoond dat deze biologisch niet of nagenoeg niet afbreekbaar is, zodat ook het aandeel per stof in percentage T kan worden uitgedrukt. De T-factor wordt berekend door sommering van de percentages van de verschillende stoffen.

2.1.1Bepaling biologische afbraak

Naar aanleiding van jurisprudentie en landelijk uitgebrachte adviezen wordt maximaal 10% afbraak, uitgedrukt in zuurstofverbruik ten opzichte van de CZV- waarde van de oorspronkelijke stof, als grenswaarde aangehouden voor de classificatie ‘niet of nagenoeg niet biologisch afbreekbare stof’. Normaliter is bij een bedrijf bekend, of mag bekend worden verondersteld, welke stoffen in het afvalwater terecht komen. Op basis van analyse (biodegradatieonderzoek op een specifieke stof) en berekening van de specifieke stoffen wordt door het bedrijf aangetoond welke stoffen voor minder dan 10% biologisch afbreekbaar zijn en welk CZV- aandeel deze stoffen hebben in de totale geloosde CZV-vracht. Op basis van toxiciteits- en (een) respiratieremmingstest(en) wordt ook aangetoond in hoeverre deze niet of nagenoeg niet biologisch afbreekbare stoffen toxisch zijn voor micro organismen. Als het een toxische stof betreft wordt een correctiebepaling op deze stof via een biodegradatiemethode niet toegestaan. Vaststelling vindt dan plaats met behulp van andere gegevens en/of door de waterbeheerder goedgekeurde methoden (b.v. speciaal onderzoek, beëdigde verklaring van meerdere onafhankelijke ter zake kundige chemici etc.).

Als er gegevens bestaan over de afbreekbaarheid van een stof (bijvoorbeeld uitgevoerd door de fabrikant) en men hier gebruik van wil maken, wordt de wijze waarop deze afbreekbaarheid is bepaald kenbaar gemaakt aan AGV. Resultaten van biodegradatieonderzoek uitgevoerd door de fabrikant, waarover geen informatie bekend is of gemaakt (mag) worden, zullen niet worden geaccepteerd bij de aanvraag. Verificatie van gegevens door het waterschap dient mogelijk te zijn waarbij de aanvrager de kosten van het onderzoek draagt.

2.1.2Percolatiewater en grondwater

Ook percolatiewater (het afvalwater afkomstig van het stortlichaam van vuilstortplaatsen) en grondwater afkomstig van bronneringen en bodemsaneringen wordt beschouwd als niet biologisch gezuiverd afvalwater. Voor deze afvalwaterstromen geldt de stoffenbenadering.

2.2 Toepassingsgebied biologisch gezuiverd afvalwater

Bij biologisch gezuiverd afvalwater is het niet meer mogelijk om van de stoffen afzonderlijk een balans te maken door het ontstaan van (onbekende) afbraakproducten. Om deze reden kan het effluent van de biologische zuiveringsinstallatie niet via de stoffenbenadering worden onderzocht en wordt een andere methodiek (zoals biochemische afbraak) gevolgd. De biologische zuivering moet goed werken en een stabiel zuiveringsrendement hebben. Om de T-correctie te bepalen is een biodegradatieonderzoek nodig en mag het niet toxisch zijn.

2.2.1Criterium goed werkend en zuiverende biologische waterzuivering

Een voorwaarde voor toepassing van de T-correctie voor biologisch gezuiverd water is dat er sprake is van een goed werkend en zuiverend biologisch zuiveringsproces. In de meetbeschikking wordt de toepassing van de T-correctie gekoppeld aan (minimum en maximum) grenswaarden voor CZV, stikstof-Kjeldahl en onopgeloste bestanddelen en/of bezinkbare bestanddelen. Een grenswaarde voor BZV5 is doorgaans minder zinvol, omdat er geen 1:1 relatie is tussen het BZV5 en de CZV als het water volledig gemineraliseerd slib bevat. De BZV5 kan wel als grenswaarde dienen om aan te tonen dat er een biologische overbelasting plaatsvindt met als resultaat een slecht werkende zuivering. De absolute waarde van de grenswaarden is maatwerk, maar dient vastgesteld te worden op basis van de werkelijke effluentwaarden bij een goed werkende zuivering. Indien niet aan de grenswaarden of voorwaarden wordt voldaan mag de T-correctie niet worden toegepast en zal de vervuilingswaarde worden berekend op basis van de reguliere heffingsformule. Dit wordt per meetdag bezien.

2.2.2Biodegradatieonderzoek

Er zijn twee types biodegradatietesten die gebruikt worden als basis voor de T-correctie:

  • BZV-oneindig onderzoek

  • Zahn-Wellens onderzoek

BZV-oneindig onderzoek

Het BZV-oneindig onderzoek wordt gebruikt om het biologische afbraakbare deel van de CZV te bepalen. Het BZV-oneindig gehalte wordt bepaald op basis van de uitkomsten van de BZVn-analyse1. De biologische afbreekbaarheid van CZV wordt hierbij bepaald, door op meerdere (n) dagen het BZV te meten. Op basis hiervan wordt door middel van lineaire regressie de waarde van BZV-oneindig (BZV∞) berekend.

Randvoorwaarden bij het bepalen van de BZV-oneindig zijn:

  • Deze test is niet toepasbaar als het afvalwatermonster grote hoeveelheden niet opgelost koolstof bevat. De grenswaarde is maximaal 0,2 ml bezinksel. Als deze grenswaarde wordt overschreden moet het monster worden gefiltreerd (zie 2.2.4);

  • Het te onderzoeken water mag niet toxisch zijn (zie 2.2.3);

  • Het monster voor de BZVn-analyse wordt binnen 12 uur na bemonstering ingezet. Invriezing is niet toegestaan;

  • Alle meetpunten en verdunningen die de BZVn-analyse worden verkregen en gebruikt moeten worden gerapporteerd aan het bevoegd gezag.

Zahn-Wellens onderzoek

Het Zahn-Wellens onderzoek2 is een biodegradatieonderzoek waarmee de afbreekbaarheid van de opgeloste organische koolstof (substraat) in een monster wordt bepaald. Op de uitkomsten van het Zahn-Wellens onderzoek kan het onafbreekbaarheidspercentage T worden gebaseerd.

Voor beide methodes geldt dat correctie voor de aanwezigheid van onopgeloste bestanddelen alleen mogelijk is via de stoffenbenadering. Anders geldt hiervoor de reguliere heffingsformule berekening zonder T-correctie.

Randvoorwaarden bij het uitvoeren van het Zahn-Wellens onderzoek zijn:

  • Het onderzoek is niet toepasbaar als het afvalwatermonster grote hoeveelheden niet opgelost koolstof bevat. Om dit te bepalen wordt gebruik gemaakt van de DOC (dissolved organic carbon) analyse en de TOC (total organic carbon) analyse. Als DOC ≤ 90 % van TOC, wordt het monster gefiltreerd voor het uitvoeren van de test (zie 2.2.4);

  • Het te onderzoeken water mag niet toxisch zijn (zie 2.2.3);

  • In het te onderzoeken monster is een minimale hoeveelheid substraat aanwezig (≥100 mg CZV/l) om een (nauwkeurige) bepaling mogelijk te maken;

  • Als het niet mogelijk blijkt om de biologische afbraak nauwkeurig vast te stellen, dan is er geen recht op T-correctie. Dergelijke situaties spelen onder andere een rol als er sprake is van een verstoring in de resultaten van een biodegradatieonderzoek (waardoor bijvoorbeeld de CZV waarde kleiner is dan BZV-oneindig, etc.).

Bij een eerste T-correctie onderzoek per meetperiode worden ter vergelijking zowel een Zahn-Wellens onderzoek als een BZV-oneindig test naast elkaar uitgevoerd. Als er tussen de resultaten van het Zahn-Wellens onderzoek en de BZV-oneindig test niet meer dan 10% afwijking bestaat wordt de T-correctie toegestaan op basis van de BZV-benadering.

Bij een verschil groter dan 10% wordt de T-correctiefactor middels Zahn Wellens onderzoeken bepaald.

2.2.3Toxiciteitsonderzoek ten behoeve van biodegradatieonderzoek

Er moet onderzocht worden of de analyses van de biochemische afbraak niet worden geremd door de aanwezigheid van toxische en/of remmende stoffen. De te gebruiken toxiciteitstest is afhankelijk van de gebruikte bio-degeneratietest. Er kan gebruik gemaakt worden van de volgende toxiciteitstesten:

  • Respiratieremmingstest en BZV-toxiciteitstest in combinatie met een BZV-oneindig onderzoek

  • Respiratieremmingstest in combinatie met een Zahn-Wellens onderzoek

In effluenten van goed werkende biologische zuiveringsinstallaties, die in aanmerking komen voor een T-correctie op basis van een BZV-oneindig onderzoek, kan worden volstaan met een BZV-toxiciteitstest (BZV-test met glucoseglutaminezuuroplossing) én respiratieremmingstest. De respiratie-remmingstest mag, als deze geen toxiciteit oplevert, na enkele onderzoeken stoppen. De BZV-toxiciteitstest blijft bij een BZV-oneindig onderzoek altijd vereist. Hiervoor wordt gebruik gemaakt van een standaardoplossing van glutaminezuur waarvan de BZV wordt bepaald in meerdere mengsels waarbij de glutaminezuur-oplossing gemengd is met verschillende hoeveelheden van het te onderzoeken afvalwater. De uitkomsten worden vergeleken met de standaardoplossing zonder toevoeging van het te onderzoeken monster.

Als blijkt dat het geloosde afvalwater toxische eigenschappen bezit waardoor het uitvoeren van het biodegratieonderzoek niet goed mogelijk is, dan wordt een T-correctie op basis van dit onderzoek niet toegestaan. Berekening van de vervuilingswaarde vindt dan plaats via de reguliere heffingsformule, of op een andere, binnen de verordening vastgestelde, wijze.

2.2.4Biodegradatieonderzoek en onopgeloste stoffen

Het biodegradatieonderzoek wordt uitgevoerd in afvalwater zonder bezinksel. Bij het onderzoek voor de T-correctie kunnen vaste deeltjes in het afvalwater namelijk storend werken door adsorptie van de vervuiling.

Bij een BZV biodegradatieonderzoek wordt het monster bij aanwezigheid van onopgeloste bestanddelen gefiltreerd, te weten als het monster ≥ 0,2 ml bezinksel bevat per liter effluent (Imhoff-bepaling 1 uur). Filtratie van het monster wordt voorgeschreven met een GF filter met poriëngrootte van 1,6 µm (zoals aangegeven in de NEN-EN ISO normen voor BZV).

Bij het Zahn-Wellens onderzoek wordt er bij aanwezigheid van onopgelost materiaal al standaard gefiltreerd. Een Zahn-Wellens biodegradatieonderzoek is niet van toepassing op onopgelost materiaal en is alleen bedoeld om de afbraak van de opgeloste organische stoffractie te bepalen.

De biologische afbreekbaarheid van de onopgeloste stoffen wordt dan apart via de stoffenaanpak onderzocht, of anders geldt hiervoor de reguliere heffingsformule.

3 Aanvraag van de T-correctie

In dit hoofdstuk wordt ingegaan op de manier waarop de T-correctie moet worden aangevraagd, de vereisten voor het onderzoeksvoorstel en de frequentie voor het bepalen.

3.1 Beschrijving wijze van aanvraag

Voor de verontreinigingsheffing en de zuiveringsheffing is een verzoek om toepassing van de T-correctie nodig3. Om te komen tot een juist opgesteld verzoek tot T-correctie worden ten minste de volgende stappen ondernomen:

  • 1.

    De aanvrager neemt eerst contact op met de ambtenaar belast met de heffing voor een oriënterend gesprek.

  • 2.

    De ambtenaar belast met de heffing stelt gezamenlijk met de aanvrager vast om welk type afvalwater het gaat, welke onderdelen van het T-correctie protocol van toepassing zijn, laboratoriumkeuze en wijze van onderzoek, etc.

  • 3.

    De aanvrager of diens gemachtigde dient een schriftelijk onderzoeksvoorstel in met minimaal de in paragraaf 3.2 genoemde elementen.

  • 4.

    Na goedkeuring van het onderzoeksvoorstel wordt door de ambtenaar belast met de heffing een voor bezwaar vatbare beschikking afgegeven met daarin minimaal opgenomen:

    • a)

      De wijze van berekening van de correctie;

    • b)

      De hoeveelheid en samenstelling van het afvalwater waarop de correctie van toepassing is;

    • c)

      De frequentie en de wijze van onderzoek met betrekking tot meting, bemonstering en analyse;

    • d)

      Een vermelding van het heffingsjaar of de heffingsjaren waarvoor de beschikking wordt gegeven;

    • e)

      Grenswaarden waar beneden de correctie wordt toegestaan omdat dan sprake is van een goed werkende zuivering.

  • 5.

    Nadat de beschikking is afgegeven kan het onderzoek worden uitgevoerd.

    Als geen goedkeuring wordt gegeven aan het onderzoeksvoorstel vindt er opnieuw overleg plaats met de ambtenaar belast met de heffing of kan bezwaar worden ingediend tegen de afwijzing.

  • 6.

    Na afloop van het onderzoek worden alle onderzoeksresultaten en bijbehorende informatie aan de ambtenaar belast met de heffing overlegd.

  • 7.

    Na ontvangst van de resultaten van het onderzoek en een positief resultaat (T > 25 %) volgt een bevestiging door de ambtenaar belast met de heffing met daarin het percentage T-correctie of de rekenkundig gemiddelde f-factor.

  • 8.

    Bij het opleggen van de aanslag staat de mogelijkheid open om bezwaar en beroep aan te tekenen.

3.2 Inhoud onderzoeksvoorstel

Het verzoek gaat vergezeld van een onderzoeksvoorstel. In het voorstel zijn minimaal de volgende onderdelen aanwezig:

  • 1.

    Een omschrijving van de waterstromen waarop het onderzoek van toepassing is (dit kunnen meerdere stromen zijn bij hetzelfde object);

  • 2.

    De wijze van meten en bemonsteren;

  • 3.

    De frequentie van meten, bemonsteren en analyseren, verdeeld over het jaar, om een representatief aantal monsters te verkrijgen en in relatie met de productie of andere bepalende omstandigheden;

  • 4.

    Het aantal voorgestelde dagen per periode van onderzoek en onderbouwing van het aantal;

  • 5.

    De naam van de partij of personen die het onderzoek uitvoeren (adviesbureau, laboratorium of medewerkers bedrijf of combinaties) met een verklaring dat men ‘gecertificeerd’ is voor het uitvoeren van de gevraagde handelingen en aantoonbare ervaring heeft met de proeven die worden aangevraagd. Als een laboratorium en/of adviesbureau in de aanvraag genoemd wordt die geen (aantoonbare) ervaring heeft met de bovengenoemde onderzoek- en analysemethodieken moet men eerst aantoonbaar deze ervaring verkrijgen voordat de onderzoeksresultaten zullen worden geaccepteerd. Hiertoe bevat het onderzoeksvoorstel van de belastingplichtige een voorstel.

Dit wordt aangevuld met de volgende gegevens afhankelijk van het type water:

Niet biologisch gezuiverd afvalwater

  • 1.

    Opgave van de stoffen die verantwoordelijk zijn voor het percentage CZV dat niet- of nagenoeg niet biologisch afbreekbaar zijn en hun (biologische) eigenschappen (de zogenoemde ‘productinformatie’);

  • 2.

    Wijze van berekening van het percentage CZV en kwantitatieve bepaling van hoeveelheden van de geanalyseerde verontreiniging die niet- of nagenoeg niet biologisch afbreekbaar is;

  • 3.

    Aantal uit te voeren biodegeneratie- en respiratieremming testen en de te gebruiken mediums per specifieke stof (afhankelijk van de eigenschappen van deze stoffen);

  • 4.

    Als geen onderzoek mogelijk is via een biodegeneratieproef, de wijze waarop de niet- biologisch afbreekbaarheid van de stof(fen) is vastgesteld en validatie van deze vaststelling door deskundigen.

Biologisch gezuiverd afvalwater

  • 1.

    Beschrijving en werking van de biologische zuiveringsinstallatie alsmede een opgave van de minimum en maximum grenswaarden voor CZV, stikstof-Kjeldahl en onopgeloste bestanddelen en/of bezinkbare bestanddelen in het effluent waartussen nog sprake is van een goed werkende biologische zuiveringsinstallatie en (mogelijk) een kopie van het logboek van het afgelopen jaar;

  • 2.

    Het type uit te voeren toxiciteitstesten, biodegeneratieproeven en te volgen methodieken, zoals eventuele voorbehandelingsmethoden;

  • 3.

    Het aantal uit te voeren biodegeneratie onderzoeken (waarbij de f-factor wordt bepaald);

  • 4.

    Herkomst van het entmateriaal ten behoeve van de biodegeneratie onderzoeken (van welke zuiveringsinstallatie entslib of effluent wordt gebruikt of het gebruik van commercieel verkrijgbaar entmateriaal, dat te gebruiken is in BZV onderzoek en BZV toxiciteitstest);

  • 5.

    Verklaring dat de T-correctie alleen toepast gaat worden op het deel opgeloste CZV in het afvalwater. Dit betekent dat tijdens de T-correctie onderzoeken de verhouding moet worden bepaald tussen de opgeloste en onopgeloste CZV.

3.3 Frequentie en invulling T-correctie onderzoek biologisch gezuiverd water

Het bedrijf toont het percentage T door middel van onderzoek aan in een representatief aantal monsters. Het aantal monsters wat in het onderzoek moet worden betrokken is daarom sterk afhankelijk van de kwaliteit en variatie van het te onderzoeken afvalwater. Bij het onderzoek wordt gekeken naar de werking van de biologische zuivering gedurende het (ge)hele jaar (zomer of winter) en invloeden ten gevolge van schommelingen in de samenstelling en/of productie. In elk geval dient minimaal tweemaal per jaar (zomer- en winterperiode) een T-correctie onderzoek plaats te vinden, tenzij een seizoensmatige invloed uit te sluiten is.

Bij alle bedrijven wordt de eerste keer in de T-correctie meetperiode (en na gewijzigde productie) een uitgebreide BZV40 meting uitgevoerd met minimaal 11 meetpunten die lineair verdeeld zijn over de onderzoeksduur. In principe zou de maximaal gevonden BZV-waarde binnen het traject tussen meetdag 19 en 40 gelden als BZV-oneindig, als een nagenoeg vaste BZV-waarde (plateau) bereikt is.

Als uit de uitgebreide BZV40 meting blijkt dat volstaan kan worden met een BZV19 of BZV28 meting, dan mogen de vervolgmetingen in die T-correctie meetperiode, uitgevoerd worden met een BZV19 of BZV28 meting, met minimaal 7 meetpunten die lineair verdeeld zijn over de onderzoeksduur, met ATU toevoeging. Uit de meting zal blijken of de meetdag na dag 19 noodzakelijk was. Indien de laatste meting onbetrouwbaar is (door een verminderde werking van ATU), wordt deze meting weggelaten in de berekening van BZV-oneindig.

Bij een eerste T-correctie onderzoek per meetperiode, wordt ter vergelijking zowel een Zahn-Wellens onderzoek als een BZV-oneindig test naast elkaar uitgevoerd. Als er tussen de resultaten van het Zahn-Wellens onderzoek en de BZV-oneindig test niet meer dan 10% afwijking bestaat, dan wordt er van uitgegaan dat beide methodes voor het onderzochte afvalwater een vergelijkbaar resultaat opleveren. Vervolgonderzoek tijdens dezelfde meetperiode wordt dan toegestaan op basis van BZV-oneindig onderzoek. Het duurdere Zahn-Wellens onderzoek kan dan in het verdere vervolg achterwege blijven.

Gezien de spreiding in resultaten kan er over het algemeen geen vaste T-correctie gebruikt worden. De T-correctie moet daarom periodiek opnieuw bepaald worden door onderzoek.

4 Wijze van berekening T-correctie met CZV-methode

Er zijn twee methodes in gebruik voor de toepassing en berekening van de T-correctie:

  • De stoffenbenadering (zie 2.1 en 4.1) voor niet biologisch gezuiverd water;

  • Correctie (verlaging) van het geanalyseerde CZV-gehalte met een zogenaamde f-factor (zie paragraaf 2.2 en 4.2) voor biologisch gezuiverd water.

In dit hoofdstuk wordt ingegaan op de berekeningswijze van de verschillende methodes.

4.1 Niet biologisch gezuiverd afvalwater

Voor niet biologisch gezuiverd afvalwater geldt de stoffenbenadering. Per stof moet worden aangetoond dat deze biologisch niet of nagenoeg niet afbreekbaar is zodat ook het aandeel per stof in percentage T kan worden uitgedrukt. De ‘gewogen’ som van elke afzonderlijke stof met bijbehorende T- factor bepalen de uiteindelijke reductie van de totale CZV- waarde.

Nadat T is bepaald wordt het aantal kilogrammen zuurstofverbruik van een stof berekend volgens de formule:

kg02 = Q x ((CZV x (100 – T/75) + (4,57 x Nkj))

1000

Deze berekening is geschikt voor dag- en jaarberekening. Meestal wordt hiervoor een dagvracht gebruikt die gecorrigeerd wordt voor het aantal dagen dat deze stof per jaar wordt geloosd.

4.2 Biologisch gezuiverd water

4.2.1BZV-oneindig onderzoek

De biochemische afbraak van organisch materiaal wordt als volgt beschreven:

  • Bij de afleiding van BZV∞ dient altijd uitgegaan te worden van een 1e orde reactie. In de praktijk kan echter een afwijking ontstaan waardoor een pseudo 1e orde reactielijn ontstaat.

  • De snelheid waarmee zuurstof door bacteriën wordt gebruikt (de snelheid waarmee het gemeten BZV toeneemt in de tijd) is evenredig aan de hoeveelheid nog in het water aanwezige organisch materiaal. De afbraaksnelheid neemt namelijk af in de tijd.

Dit betekent dat de afbraak verloopt volgens de reactievergelijking:

dBZV / dt = -k x BZV

Stel dat de BZV5 het BZV is op het tijdstip t =0, dus bij het begin van de BZV-oneindig bepaling. Het BZV op het tijdstip t = n dagen op BZVn. De toename van de BZV gedurende de tijd n is BZVn - BZV5. De evenredigheidsconstante k is te vergelijken met een snelheidsconstante bij chemische reacties. De dimensie van k = tijd -1.

Hieruit volgt:

BZVn  n

dBZV/BZV = -k x dt of ∫ (1/BZV)dBZV = ∫-kdt of Ln(BZVn/BZV5) = -k x t

BZV5 5

Door nu grafisch de Ln(BZVn/BZV5) uit te zetten tegen 1/t kan de Ln(BZV∞/BZV5) worden afgelezen op het snijpunt van de y–as, en daarmee BZV∞ worden berekend. Door middel van lineaire regressie is het snijpunt op de y-as te berekenen. De regressie wordt uitgevoerd op de analyseresultaten vanaf BZV5 tot en met BZV19 of BZV40. In bijlage 2 is een voorbeeldberekening opgenomen.

Statistische benadering ter bepaling van BZV-oneindig in geval van uitschieters in de meetwaarden.

Om te bepalen of er uitschieters zijn die weggelaten mogen worden in de meetreeks, dient een statistische analyse uitgevoerd te worden bij de uitwerking van de analyseresultaten. Van de 11 waarnemingen (zoals bij een eerste BZV40 meting) mogen er maximaal 2 onbetrouwbare waarnemingen buiten beschouwing gelaten worden, als het kwadraat van de correlatiecoëfficiënt (R2) hierdoor toeneemt4.

Hiervoor dient de lineaire regressie van Ln(BZVn/BZV5) tegen 1/t, in eenzelfde meetreeks steeds opnieuw uitgevoerd te worden, waarbij er in de meetreeks steeds slechts één BZVn meetwaarde wordt weggelaten, waarna de resulterende correlatiecoëfficiënten met elkaar vergeleken kunnen worden.

Bruikbare triplo en duplo metingen van de verschillende BZV verdunningen, dienen in principe gemiddeld te worden, mits ze qua trend met elkaar overeen komen. In geval van remming bij de BZV meting, kan het voorkomen dat de meest verdunde reeks een beter verloop geeft van de afbraak.

Als de BZV-oneindig (BZV∞) is bepaald, is het mogelijk om de T-correctie te bepalen. Het onafbreekbaarheidpercentage T wordt bepaald met

T = ((CZV – BZV∞)/CZV) x 100%

Als de CZV-waarde voor ten minste 25% afkomstig is van biologisch niet of nagenoeg niet afbreekbare stoffen in het afvalwater, wordt op die waarde een correctie toegepast door deze te vermenigvuldigen met de breuk:

100 – T

75 = correctiefactor (f-factor)

waarbij: T = het percentage CZV, afkomstig van biologisch niet of nagenoeg niet afbreekbare stoffen, hierna het onafbreekbaarheidpercentage genoemd.

De biologische afbreekbaarheid van de onopgeloste stoffen dient apart via de stoffenaanpak onderzocht te worden, of anders geldt hiervoor geldt hiervoor de reguliere heffingsformule.

4.2.2Zahn-Wellens onderzoek

Het onafbreekbaarheidspercentage T wordt met een Zahn-Wellens onderzoek berekend met

T = CZV t=eind

CZV t=0   x 100%

Het gaat hierbij om de opgeloste CZV. De biologische afbreekbaarheid van de onopgeloste stoffen kan apart via de stoffenaanpak onderzocht te worden, of anders geldt hiervoor de reguliere heffingsformule.

4.2.3Toepassing f-factor

Gedurende het gehele jaar moet de CZV waarde van het afvalwater water bepaald worden. De CZV waarde moet vermenigvuldigd worden met de f-factor. Deze f-factor wordt als volgt in de heffingsformule toegepast ter bepaling van het aantal kg zuurstofverbruik:

kgO2Q x ((CZV x f-factor) + (4,57 x Nkj))

1000

5 Wijze van onderzoek en gebruikte analysemethodieken

In dit hoofdstuk wordt ingegaan op de verschillende onderzoeken en analyses die bij het bepalen van de T-correctie kunnen worden ingezet. Hierbij wordt een beschrijving gegeven en wordt ingegaan op de interpretatie van de uitkomsten.

5.1 Algemeen

5.1.1Toxiteitstesten en biodegradatietesten

Voor de bepaling van toxiciteit/remming bij de biodegradatie van het afvalwatermonster, zijn de respiratieremmingtest naast de BZV-toxiciteitstest (glucoseglutaminezuurtest) vereist. De BZV-toxiciteitstest moet altijd worden uitgevoerd naast een BZV-oneindig onderzoek. Bij een biodegradatieonderzoek met het Zahn-Wellens onderzoek is de respiratieremmingstest de aangewezen methode om toxiciteit/remming aan te tonen.

Uit de praktijk blijkt dat afvalwater in het begin meestal toxisch is door de aanwezigheid van o.a. detergenten en/of desinfectantia. De LUMIStox kan worden gebruikt als een oriënterende graadmeter voor toxiciteit om te bepalen of het afvalwater überhaupt toxisch is. Bepalend voor een T-correctieonderzoek is echter de toxiciteit ten aanzien van aëroob slib volgens NEN-EN-ISO 8192.

5.1.2Standaardisatie

Ten behoeve van een optimaal onderzoeksresultaat en standaardisatie gelden de volgende zaken:

  • Omdat de toxiciteitstest en de biodegradatietest aan elkaar gerelateerd zijn, dient de herkomst van het entmateriaal (de gebruikte bacteriecultuur) voor beide testen gelijk te zijn.

  • Het doel van de biodegradatietest is om een zo vergaand mogelijke biologische afbreekbaarheid aan te tonen. Hierdoor dient entmateriaal gebruikt te worden dat de grootst mogelijke afbreekbaarheid geeft.

    • a)

      In de standaard gevallen kan de test geüniformeerd worden met het gebruik van effluent van een communale RWZI of standaard commercieel verkrijgbaar entmateriaal. Indien er geen vermoedelijk remmende componenten aanwezig zijn in het afvalwater en er een standaard BZVn onderzoek met BZV-toxiciteitstest uitgevoerd wordt, dan kan getest worden met effluent van een communale RWZI of standaard commercieel verkrijgbaar entmateriaal.

    • b)

      Bij een Zahn-Wellens onderzoek en een respiratieremmingstest is de keuze aan entmateriaal in standaard gevallen beperkt tot actief slib van een communale RWZI.

    • c)

      In de gevallen waar maatwerk noodzakelijk is, is geadapteerd entmateriaal nodig. Als het onderzoek maatwerk betreft, dan wordt in overleg met AGV/Waternet een entmateriaal en onderzoeksmethode gekozen.

    • d)

      Bij de keuze van de herkomst van het entmateriaal, dient rekening gehouden te worden met eventueel remmende componenten die de afbraak zouden kunnen remmen bij ongeadapteerd slib, zoals bijvoorbeeld hoge zoutconcentraties of andere remmende stoffen.

    • e)

      Bij hoge zoutconcentraties in het afvalwater wordt een actief slib/effluent gekozen dat geadapteerd is aan hoge zoutgehalten. Hetzelfde geldt in principe voor overige mogelijk storende componenten.

    • f)

      Het bovenstaande ten aanzien van entmateriaal geldt voor zowel directe als indirecte lozingen van afvalwater.

  • De respiratieremmingtest en BZV-toxiciteitstest worden met meerdere verdunningen en duplo’s uitgevoerd. Hierbij rekening houdend met de gebruikte verdunning als waarin het biodegradatieonderzoek wordt uitgevoerd.

  • Alle meetpunten en verdunningen, bij het biodegradatieonderzoek en de toxiciteitstesten, worden gerapporteerd aan AGV.

5.2 LUMIStox test volgens NEN-ISO 11348-3

Met de LUMIStox test kan op een snelle en eenvoudige wijze de acute toxiciteit worden bepaald in waterige oplossingen. Het principe van de test berust op het meten van de afname van de bio-luminescentie van de bacterie Photobacterium Phosphoreum. Bij deze bacterie wordt de bio-luminescentie veroorzaakt door energie die vrijkomt in de citroenzuurcyclus. Bij verstoring van de citroenzuurcyclus (giftige stoffen) neemt de bio-luminescentie af. Deze afname wordt als maat voor de toxiciteit genomen.

De resultaten van de test worden uitgedrukt in EC20- of EC50-waarde of de toxiciteitindex (TI). De EC-waarde is de concentratie waarbij respectievelijk 20% en 50% remming van de activiteit plaatsvindt. De toxiciteitindex geeft de relatieve toxiciteit van het monster aan. Dit is het aantal malen dat een monster moet worden verdund om 20% remming te veroorzaken.

Bij de beoordeling van de toxiciteit wordt gebruik gemaakt van een indeling in drie klassen:

  • TI < 2 : niet of nauwelijks acuut toxisch

  • TI = 2-10 : matig acuut toxisch

  • TI > 10 : sterk acuut toxisch

Voor de beoordeling van toxiciteit/remming geldt: als EC50-waarde niet bepaalbaar is in het onverdunde monster, wordt het te testen monster als niet toxisch beschouwd.

5.3 Respiratieremmingstest volgens NEN-EN ISO 8192

Met deze test wordt de acute toxiciteit bepaald ten aanzien van aëroob actief slib door meting van het respiratietempo. De test wordt als volgt uitgevoerd:

Het monster wordt in verschillende verdunningen aan een aëroob actief slibmengsel toegevoegd. Het zuurstofverbruik van het slib wordt direct na toevoeging van het al dan niet verdunde monster gemeten en geregistreerd door middel van een zuurstofmeter en schrijver. Deze gegevens worden vergeleken met gegevens van hetzelfde slib zonder monster (= blanco). De procentuele remming wordt berekend met behulp van de volgende formule:

I = (1-Ra/Rb) x 100 %

waarin:

I = Remming in %

Ra = het respiratietempo gemeten met het al dan niet verdunde monster (mg/l per uur)

Rb = het respiratietempo gemeten zonder monster (mg/l per uur)

Op basis van het gemeten respiratietempo in het verdunde en onverdunde monsters wordt bepaald of er remming plaatsvindt en in welke mate bacteriën adapteren op het geloosde afvalwater.

Door de resultaten van de verschillende verdunningen met elkaar te vergelijken en het percentage remming grafisch te extrapoleren tegen de log concentratie van het te testen monster, kan de zogenaamde EC50 worden bepaald. De EC50-waarde is de concentratie waarbij respectievelijk 50% remming van de activiteit plaatsvindt. Doordat de meetwaarden bij lage remming minder betrouwbaar zijn, dient de extrapolatie naar EC50 uitgevoerd te worden met meetwaarden vanaf EC10.

Voor de beoordeling van toxiciteit/remming bij de respiratieremmingtest geldt: als de EC50-waarde niet bepaalbaar is in het onverdunde monster, wordt het monster als niet toxisch beschouwd. Dat wil zeggen dat bij 100% monster (onverdund) er minder dan 50% remming plaatsvindt.

5.4 BZV-toxiciteitstest (glucose/glutaminezuur test conform NEN-EN-ISO 5815-1)

Met deze test wordt de acute toxiciteit bepaald ten aanzien van aerobe bacteriën door meting van de respiratie na 5 dagen.

De glucose/glutamine toxiciteitstest wordt uitgevoerd volgens een aangepaste BZV5-meting die uitgevoerd wordt conform NEN-EN-ISO 5815-1 ‘bepaling van het biochemisch zuurstofverbruik na n dagen – verdunningsmethode met enting’. In hetzelfde etmaalverzamelmonster waarin het BZV(n) onderzoek wordt uitgevoerd, wordt de toxiciteit bepaald door middel van een academische oplossing van glucose/glutaminezuur.

Aan het te onderzoeken monster wordt een oplossing van glucose / glutaminezuur toegevoegd, corresponderend met een BZV5 van 200 mg O2/liter. Als de academische oplossing van 200 mg/l wordt teruggemeten na 5 dagen, kan worden vastgesteld dat het water niet toxisch is voor de gebruikte aerobe bacteriën. (Het entwater conform NEN-EN-ISO 5815-1 betreft hetzelfde entwater als bij het BZV-oneindig onderzoek en is effluent van een biologische zuivering of commercieel verkrijgbaar entmateriaal). De resultaten worden uitgedrukt als % van het rendement van de standaard, ofwel het % van de BZV van de glucose / glutaminezuur oplossing, die teruggemeten is. Voor de beoordeling van toxiciteit/remming ten aanzien van de BZV-toxiciteitstest geldt: als > 75% wordt teruggemeten in de glucose- glutaminezuurtest, is er geen sprake van toxiciteit.

5.5 Zahn-Wellens onderzoek NEN-EN-ISO 9888

Het Zahn-Wellens onderzoek is een biodegradatie onderzoek, gebaseerd op de bepaling van de totale aerobe bio-afbreekbaarheid van organische componenten in een waterig medium. Op basis van deze test kan dus ook de T-correctie worden bepaald. Deze test is niet toepasbaar als het afvalwater grote hoeveelheden niet opgelost koolstof bevat. Het Zahn-Wellens onderzoek is niet van toepassing op onopgelost materiaal en is enkel bedoeld om de afbraak van de opgeloste organische stoffractie te bepalen. Ook is Zahn-Wellens onderzoek enkel toepasbaar bij effluent met minimaal 100 mg/l opgelost CZV. De test wordt als volgt uitgevoerd:

Een hoeveelheid actief slib wordt vooraf geconditioneerd door het gedurende acht dagen zonder voeding te beluchten. Vervolgens wordt er een testmengsel samengesteld bestaande uit het monster, actief slib, leidingwater en een vastgestelde hoeveelheid van een buffer- en nutriëntenoplossing. Het testmengsel wordt vervolgens belucht, waarbij de beluchting zodanig wordt ingesteld dat het zuurstofgehalte > 2 mg/liter is. De zuurgraad wordt dagelijks gemeten en gecorrigeerd tot een waarde in de range van pH 7-8. Naast het testmengsel wordt ook een blanco onderzocht, bestaande uit een met het testmengsel overeenkomende concentratie van het actiefslib en de buffer- en nutriëntenoplossing. De blanco wordt op identieke wijze behandeld als het testmengsel. De afbraak van de organische koolstofverbindingen wordt gevolgd met behulp van CZV-metingen.

De afbreekbaarheid van de organische koolstof in het afvalwatermonster wordt nu als volgt berekend:

D(t) = l - (Ct - Cb) / Ca x 100 %

waarin:

D(t) = afbreekbaarheid in % na n dagen

Ct = CZV-gehalte na n dagen op moment van monstername in mg/1 Cb = CZV-gehalte van de blanco in mg/1

Ca = CZV-gehalte van het oorspronkelijke monster in mg/1

Voorwaarde voor een juiste uitkomst is het ontbreken van giftige en/of remmende stoffen in het afvalwater. Daarvoor is een onderzoek op toxische stoffen vereist.

Als blijkt dat biodegradatiecurve bij een Zahn-Wellens onderzoek nog niet is afgevlakt op de laatste meetdagen en er sprake is geweest van remming (respiratieremming tussen de 20 % en 50 %), maar geen toxiciteit in het verdunde monster dat gebruikt is voor de biodegradatietest, dan dient het onderzoek per situatie nader bekeken te worden. Dit vraagt om maatwerk.

5.6 BZV-oneindig onderzoek volgens NEN-EN-ISO 5815-1

Het onderzoek op het biochemisch zuurstofverbruik wordt uitgevoerd volgens NEN-EN-ISO 5815-1 . De waarden worden opgegeven in BZV(n)- waarden.

BZVn (19, 28 en 40 dagen)

Bij een BZV19 oneindig onderzoek gelden voor n de volgende dagen: 0, 5, 7, 9, 12, 15, 19. Bij de analyse wordt allylthioureum (ATU) toegevoegd om de activiteiten van de eveneens zuurstof consumerende nitrificerende bacteriën te onderdrukken. Daar ATU maar beperkt houdbaar is, na ca. 14 dagen zijn werking verliest (in de praktijk 21 dagen), en bij gaat dragen als koolstof- en stikstofbron bij de BZV-afbraak, wordt bij het BZV(n) onderzoek standaard uitgegaan van maximaal n= 19 dagen.

Bij een BZV28 oneindig onderzoek, wordt ATU toegevoegd om de nitrificatie te remmen. Indien de laatste meting onbetrouwbaar is (door een verminderde of beëindigde werking van ATU), dient deze meting weggelaten worden in de berekening van BZV-oneindig.

Het is in bepaalde gevallen gewenst om een BZV40 of BZV28 oneindig onderzoek uit te voeren. Bij een BZV28 of BZV40 oneindig onderzoek gelden voor n minimaal 7 meetdagen, die lineair verdeeld zijn over de onderzoeksduur.

Bij een BZV40 oneindig onderzoek moeten de meetwaarden in veel gevallen gecorrigeerd te worden voor de nitrificatie. Hiervoor worden op iedere meetdag NH4, NO2, NO3 en Nkj gemeten, om een stikstofbalans te maken, ter bepaling van de zuurstofconsumptie bij de stikstofomzetting.

De BZV-oneindig waarde wordt grafisch door middel van lineaire regressie bepaald (zie paragraaf 4.2).

Entwater

Als entwater bij het onderzoek wordt het effluent gebruikt van de rioolwaterzuiveringsinstallatie waarop het bedrijf het afvalwater brengt. Er mag geen gebruik gemaakt worden van entwater afkomstig van de (eigen) biologische waterzuivering van het bedrijf. De reden hiervoor is dat de restverontreinigingen in het effluent niet of zeer moeilijk biologisch afbreekbaar kunnen zijn door de aanwezige bacteriën welke volledig ingesteld zijn op het aanbod van bedrijfs-specifieke stoffen.

In standaard gevallen kan getest worden met effluent van een communale RWZI of standaard commercieel verkrijgbaar entmateriaal, zie hiervoor 5.1.2.

Toxiciteit

Voorwaarde voor een juiste uitkomst is het ontbreken van giftige- en/of remmende stoffen in het afvalwater. Simultaan aan het BZV-oneindig onderzoek wordt daarom een afbraakproef van glutaminezuur uitgevoerd om eventuele toxische werking van het te onderzoeken monster afvalwater te detecteren.

Monstername en voorbehandeling

Afvalwatermonsters met een bezinksel- en/of opdrijvende volume van ≥ 0,2 ml/liter worden voor aanvang van de analyses gefiltreerd over een glasvezelfilter met maximaal een poriegrootte van 1,6 μm. De filtratie vindt plaats in een onaangezuurd monster.

  • Het monster voor een BZVn analyse wordt binnen 12 uur na bemonstering ingezet.

    • -

      Invriezing van het monster is niet toegestaan.

  • Het monster voor opgelost CZV wordt

    • -

      binnen 12 uur na bemonstering ingezet of

    • -

      binnen twaalf uur gefiltreerd en daarna direct ingevroren of

    • -

      binnen twaalf uur gefiltreerd en daarna direct aangezuurd met H2SO4 tot pH <2.

Bij een eerste onderzoeksperiode

  • Bij alle bedrijven wordt de eerste keer in de T-correctie meetperiode (en na gewijzigde productie) een uitgebreide BZV40 meting uitgevoerd met minimaal 11 meetpunten die lineair verdeeld zijn over de onderzoeksduur. In principe zou de maximaal gevonden BZV-waarde binnen het traject tussen meetdag 19 en 40 gelden als BZV-oneindig, als een nagenoeg vaste BZV-waarde (plateau) bereikt is.

  • Als uit de uitgebreide BZV40 meting blijkt dat volstaan kan worden met een BZV19 of BZV28 meting, dan mogen de vervolgmetingen in die T-correctie meetperiode uitgevoerd worden met een BZV19 of BZV28 meting, met minimaal 7 meetpunten die lineair verdeeld zijn over de onderzoeksduur, met ATU toevoeging. Uit de meting zal blijken of de meetdag na dag 19 noodzakelijkwas. Als de laatste meting onbetrouwbaar is, wordt deze meting weggelaten in de berekening van BZV-oneindig.

Interpretatie

  • Bruikbare triplo en duplo metingen van de verschillende BZV verdunningen, worden in principe gemiddeld, mits ze voor wat de trend betreft met elkaar overeen komen. In geval van remming bij de BZV meting, kan het voorkomen dat de meest verdunde reeks een beter verloop geeft van de afbraak.

  • Er vindt een statistische analyse plaats bij de uitwerking van de analyseresultaten om te bepalen of er uitschieters zijn. Van de 11 waarnemingen bij de eerste BZV40 meting mogen er maximaal 2 onbetrouwbare waarnemingen buiten beschouwing gelaten worden, indien het kwadraat van de correlatiecoëfficiënt (R2) van de lijn hierdoor toeneemt.

ATU

In standaard gevallen is de benodigde hoeveelheid te doseren ATU 2 mg/l. Echter, als de CZV/Nkj verhouding van het monster kleiner is dan 1, en de BZV resultaten zijn onbetrouwbaar, dan is nader onderzoek noodzakelijk om de juiste hoeveelheid te doseren ATU vast te stellen. In alle gevallen geldt dat, als CZV< BZVn, het BZV onderzoek ongeldig is.

6 Kwaliteitszorg

In dit hoofdstuk wordt ingegaan op de kwaliteitseisen: de eisen ten aanzien van het onderzoek en de eisen ten aanzien van de deelnemende laboratoria en/of adviesbureau.

6.1 Eisen ten aanzien van het onderzoek

Als er gegevens bestaan over de afbreekbaarheid van een stof (bijvoorbeeld uitgevoerd door de fabrikant) en men hier gebruik van wil maken, wordt de wijze waarop deze afbreekbaarheid is bepaald kenbaar gemaakt aan AGV/Waternet. Resultaten van bio-degeneratieproeven, uitgevoerd door de fabrikant, waarover geen informatie bekend is of gemaakt (mag) worden, zullen niet worden geaccepteerd bij de aanvraag. Verificatie van gegevens door AGV/Waternet moet mogelijk zijn waarbij de aanvrager de kosten van het onderzoek draagt.

Voor afvalwateronderzoek geldt dat de wijze waarop het monster wordt verkregen in overeenstemming moet zijn met de aan het bedrijf verleende meetbeschikking. Het monster moet representatief zijn voor de gehele aangevraagde periode. Bij twijfel hieromtrent dienen meerdere monsters, van verschillende dagen, onderzocht te worden.

Toxiciteits- en bio-degeneratieproeven op specifieke stoffen worden uitgevoerd volgens de voorgeschreven methodieken. Als er sprake is van vervanging van de norm (bijvoorbeeld verandering in ISO-norm), worden de analyses volgens de nieuwe norm uitgevoerd.

6.2 Eisen ten aanzien van het uitvoerende laboratorium en/of adviesbureau

Door de ambtenaar belast met de heffing wordt als eis gesteld dat het laboratorium en/of adviesbureau, dat het onderzoek uitvoert namens een bedrijf, aantoonbare ervaring heeft met de proeven die worden aangevraagd. Als een laboratorium en/of adviesbureau in de aanvraag genoemd wordt die geen ervaring heeft met de bovengenoemde onderzoek- en analysemethodieken, moet men deze ervaring eerst aantoonbaar verkrijgen voordat de onderzoeksresultaten zullen worden geaccepteerd. In voorkomende gevallen zal geadviseerd worden een ander laboratorium en/of adviesbureau te kiezen.

Ondertekening

Amsterdam, 28 februari 2023,

de ambtenaar belast met de heffing

I.M. de Boer – de Wolf.

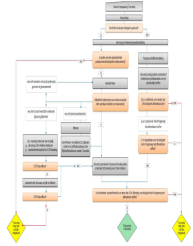
Bijage 1 – Beslisboom T-correctie protocol

Beslisboom 1: hoofdschema T-correctieonderzoek

afbeelding binnen de regeling

Beslisboom 2: Details uitvoering biodegradatietest

afbeelding binnen de regeling

Bijlage 2: Voorbeeldberekening BZVoneindig bepaling op basis van BZVn onderzoek

Tabel 1 Voorbeeld BZV∞ bepaling

Kolom 1

Kolom 2

Kolom 3

Kolom 4

Kolom 5

Kolom 6

t (dag)

BZVn

(mg O2/l)

ln (BZVn / BZV5)

1/t (dag-1)

y = ax + b t/m BZV40

y = ax + b t/m BZV19

oneindig(∞)

 
 

0

1,9042

1,37892

5

4,00

0

0,2

-0,1545

0,00126

12

9,00

0,8109

0,0833

1,0464

0,80490

19

11,00

1,0116

0,0526

1,3624

1,01638

26

13,00

1,1787

0,0385

1,5083

1,11399

33

23,00

1,7492

0,0303

1,5922

1,17018

40

38,00

2,2513

0,0250

1,6468

1,20671

Debiet 577,6 m3

CZV 69 mg/l

N-kj 17 mg/l

De kolommen 5 en 6 ( y = ax+b) zijn berekend op basis van de regressie uitkomsten (zie tabel 2) voor de BZV bepalingen tot en met dag 19 en dag 40.

De richtingscoëfficiënt voor kolom 5 bedraagt a = -10,2932 en

b = 1,904161.

De richtingscoëfficiënt voor kolom 6 bedraagt a = -6,888324 en

b = 1,37892208

Tabel 2: Regressie uitkomst

Regressie uitvoer t/m BZV40

Regressie uitvoer t/m BZV19

a

-10,2932

a

-6,8883

b

1,90416

b

1,37892

correlatie R2

0,7685

correlatie R2

0,9999

alfa-factor

6,71

= eb

alfa-factor

3,97

= eb

BZV∞

26,9

= BZV5 x alfa factor

BZV∞

15,9

= BZV5 x alfa factor

CZV

69

CZV

69

Nkj

17

Nkj

17

T(%)

61,1 %

= (CZV-BZV∞)/CZV

T(%)

77,0%

= (CZV-BZV∞)/CZV

f-factor

0,519

= (100-T)/75

f-factor

0,307

= (100-T)/75

De regressie uitvoer berekent de grootheden voor een lijn met de methode van de kleinste kwadraten om een rechte lijn de berekenen die het beste past bij de gevonden analyseresultaten. Het resultaat is een matrix die de lijn beschrijft. De regressiegrootheid R2 is het kwadraat van de correlatiecoëfficiënt. Dit geeft aan hoe de geschatte en de feitelijke y-waarden zich tot elkaar verhouden en drukt deze verhouding uit in een waarde tussen 0 en 1.

In de voorbeelden hierboven is R2 voor de uitvoer t/m BZV40 en de uitvoer t/m BZV19 respectievelijk 0,768454 en 0,999894. Als het kwadraat van de correlatie-coëfficiënt 1 bedraagt, is er sprake van een perfecte correlatie. Als extra check voor een eerste orde afbraak kan R2 worden gebruikt. Is deze kleiner dan 0,7- 0,8 dan is de correlatie te onnauwkeurig.

In figuur 1 is de BZVn, uitgezet tegen het aantal dagen, grafisch weergegeven.

afbeelding binnen de regeling

In figuur 2 is grafisch de Ln(BZVn/BZV5) evenals de berekende regressielijnen uit tabel 1 voor de BZV tot en met dag 19 en dag 40 weergegeven.

afbeelding binnen de regeling


Noot
1

ISO 5815-1: ISO 5815-1 en 2, NEN-EN_ISO 5815-1

Noot
2

NEN-EN-ISO 9888: ISO 9888:1999

Noot
3

Zoals voorgeschreven in de Verordening Verontreinigingsheffing AGV en Verordening Zuiveringsheffing AGV

Noot
4

Opgemerkt wordt dat alle waarnemingen aan AGV/Waternet dienen te worden overgelegd. In overleg met de ambtenaar belast met de heffing worden indien noodzakelijk maximaal 2 waarnemingen buiten beschouwing gelaten.