Beleidsregels Sociaal Domein gemeente Lansingerland 2022

Geldend van 25-12-2025 t/m 31-12-2025 met terugwerkende kracht vanaf 01-07-2025

Intitulé

Beleidsregels Sociaal Domein gemeente Lansingerland 2022

1 Algemene bepalingen

1.1 Definities

Artikel 1.1.1 Begrippen

De in deze beleidsregels opgenomen begrippen kennen, tenzij uit deze beleidsregels het tegendeel blijkt, dezelfde betekenis als in de Algemene wet bestuursrecht, de Gemeentewet, de Wet maatschappelijke ondersteuning 2015, de Jeugdwet, de Participatiewet, de IOAW, de IOAZ, de Wet gemeentelijke schuldhulpverlening en de Verordening Sociaal Domein gemeente Lansingerland 2022.

1.2 Toepassingsbereik

Artikel 1.2.1 Sociaal Domein

Deze beleidsregels stellen regels met betrekking tot de Wet maatschappelijke ondersteuning 2015, de Jeugdwet, de Participatiewet, de IOAW, de IOAZ en de Wet gemeentelijke schuldhulpverlening en bieden een handreiking voor de invulling van in deze wetten en in de Verordening Sociaal Domein.

Artikel 1.2.2 Beschermd wonen en maatschappelijke opvang

De in deze beleidsregels opgenomen regels zijn niet van toepassing op de maatwerkvoorzieningen beschermd wonen en maatschappelijke opvang op grond van de Wet maatschappelijke ondersteuning 2015. Voor deze voorzieningen gelden de Beleidsregels maatschappelijke ondersteuning en jeugdhulp Rotterdam 2018, zoals vastgesteld door het college van burgemeester en wethouders van de gemeente Rotterdam op 27 juli 2018 (gmb-2018-8261) en laatstelijk gewijzigd op 21 januari 2020 (gmb-2020-13909).

Artikel 1.2.3 Strijd met hogere wet- en regelgeving

Indien de uitvoering van een bepaling van deze beleidsregels in voorkomende gevallen in strijd is met de wet of de verordening, dan geldt de bepaling uit deze beleidsregels in dat geval niet.

Artikel 1.2.4 Klachtenreglement

Al het handelen van medewerkers van de gemeente in het kader van uitvoering van de Wet maatschappe-lijke ondersteuning 2015, de Jeugdwet, de Participatiewet, de IOAW, de IOAZ, Wet gemeentelijke schuld-hulpverlening en de gemeentelijke regelgeving zoals omschreven in de Verordening Sociaal Domein en deze beleidsregels valt onder het geldende gemeentelijk klachtenreglement.

2 Toegang

2.1 Melding

Artikel 2.1.1 Contact

Een inwoner, of een derde namens hem, kan zich met een verzoek om informatie of een ondersteunings-vraag op het gebied van maatschappelijke ondersteuning, jeugdhulp, werk, inkomen of schulden melden bij de gemeente of bij een voor dat gebied aangewezen toegangspartij. Een melding/ondersteuningsvraag op het gebied van inkomen vindt plaats bij de gemeente en niet bij het Uitvoeringsinstituut Werknemers Verzekeringen.

Artikel 2.1.2 Verzoek om informatie

  • 1. Een verzoek om informatie wordt, zo mogelijk, direct afgehandeld. Dat wil zeggen dat de inwoner, of de derde namens hem, direct de juiste informatie krijgt of wordt doorverwezen naar de juiste instantie/organisatie waar de vraag kan worden beantwoord. Als de vraag niet direct beantwoord kan worden dan wordt er een afspraak gemaakt om de informatie op een later moment te verstrekken.

  • 2. De afhandeling van het informatieverzoek kan, afhankelijk van de aard van het informatieverzoek, als contactmoment geregistreerd worden in het digitale contactregistratiesysteem van de gemeente.

Artikel 2.1.3 Verzoek tot ondersteuning

Een ondersteuningsvraag wordt afgehandeld op de manier zoals beschreven in hoofdstuk 2 van de Verordening.

2.2 Onderzoek

Artikel 2.2.1 Gesprek

  • 1. Om een ondersteuningsvraag goed te kunnen onderzoeken en zorgvuldig (integraal) af te kunnen handelen vindt er een gesprek plaats met de inwoner en/of zijn vertegenwoordiger conform artikel 2.2.3 van de Verordening. In het gesprek, ook wel “de brede uitvraag”, komen alle levensdomeinen uit de zelfredzaamheidsmatrix aan de orde. De verzameling van gegevens vindt plaats op basis van de uitgangspunten van de Visie gegevensdeling domein samenleving (T19.10353). De toegangs-medewerker bepaalt of het uitvragen en vastleggen (verwerken) van de gegevens doelmatig is, in proportie is en of er een alternatief is. De mening en argumenten van de inwoner en/of zijn vertegenwoordiger zijn onderdeel van deze afweging.

  • 2. Om het gesprek goed te laten verlopen bereidt de gemeente of de toegangspartij zich voor op het gesprek door alvast informatie op te vragen. Ook maakt de gemeente waar nodig gebruik maken van de bevoegdheid om van belang zijnde en toegankelijke gegevens over de inwoner en zijn situatie ten behoeve van het onderzoek te verzamelen.

  • 3. Om het gesprek goed te laten verlopen wordt de inwoner en/of zijn vertegenwoordiger gevraagd zich voor te bereiden op het gesprek. De gemeente of de toegangspartij informeert de inwoner en/of zijn vertegenwoordiger over wat hij kan doen ter voorbereiding op het gesprek en welke gegevens en bescheiden nodig zijn om mee te brengen naar het gesprek.

Artikel 2.2.2 Derde

  • 1. Een inwoner kan een derde meenemen naar het gesprek en/of gebruik maken van een vertegen-woordiger. De gemeente of de toegangspartij kan deze derde (verdere) toegang tot het gesprek weigeren als er bijvoorbeeld sprake is van:

    • a.

      misdraging door deze derde; of

    • b.

      een persoonlijk belang van deze derde bij de uitkomst van het onderzoek (de derde is bijvoorbeeld beoogd zorgverlener vanuit een Pgb).

  • 2. Ook indien er geen reden is om de betrokkenheid van de derde te weigeren kan het in het belang van het onderzoek nodig zijn dat de gemeente of de toegangspartij het gesprek met de inwoner zelf voert, al dan niet in aanwezigheid van deze derde.

    Het gaat in het onderzoek immers om de inwoner en het is belangrijk dat de gemeente of de toegangspartij een goed beeld heeft van zijn situatie. Bovendien rust de inlichtingenplicht op de inwoner zelf.

Artikel 2.2.3 Ondersteuningsplan

De gemeente of de toegangspartij zoekt op basis van de brede uitvraag, samen met de inwoner en/of zijn vertegenwoordiger, naar de meest passende ondersteuning binnen de gestelde kaders van wet- en regelgeving. Hiervoor kunnen meerdere gesprekken en eventueel extern advies van een deskundige noodzakelijk zijn. De mogelijke oplossingen en te behalen resultaten worden vastgelegd in een onder-steuningsplan. In het ondersteuningsplan wordt, indien van toepassing, ook een casushouder benoemd die de uitvoering van het ondersteuningsplan zal coördineren.

2.3 Besluitvorming

Artikel 2.3.2 Besluit

De gemeente beoordeelt de aanvraag aan de hand van de resultaten van het onderzoek en op basis van de relevante wet- en regelgeving en neemt een gemotiveerd besluit.

Artikel 2.3.2 Nazorg

De gemeente kan nazorg leveren als dat nodig is. Dit kan telefonisch of door een persoonlijk gesprek. In sommige gevallen zal er na een bepaalde periode onderzocht moeten worden of de gekozen oplossing nog steeds de best passende oplossing is. In samenspraak met de inwoner en/of zijn vertegenwoordiger kunnen afspraken worden gemaakt over contactmomenten, die worden vastgelegd in een verslag en geregistreerd in het informatiesysteem van de gemeente. De gemaakte afspraken nemen niet weg dat de gemeente ook los van deze afspraken onderzoek kan doen naar de passendheid van een verstrekte voorziening.

Artikel 2.3.3 Efficiënte besluitvorming

De gemeente kan, met het oog op een efficiënte besluitvorming, afwijken van de standaard onderzoeks-procedure indien de situatie voldoende duidelijk is om een gemotiveerd besluit te nemen.

3 Adviesraad Sociaal Domein

Met betrekking tot de Adviesraad Sociaal Domein Lansingerland zijn vooralsnog geen beleidsregels vastgesteld. De wettelijke regelingen en de Verordening Sociaal Domein gemeente Lansingerland worden gevolgd.

4 Wmo

De financiële richtlijnen voor het verstrekken van maatwerkvoorzieningen staan in bijlage 1.

4.1 Wat is een maatwerkvoorziening?

4.1.1 Soorten maatwerkvoorziening

In Lansingerland is voor de toekenning van maatwerkvoorzieningen altijd een beschikking nodig. De maatwerkvoorzieningen en hulpmiddelen zijn:

  • Hulp bij het huishouden

  • Begeleiding, kan individueel, groepsgewijs en bij mantelzorg

  • Kortdurend verblijf

  • Beschermd wonen

  • Woonvoorzieningen

  • Vervoersvoorzieningen

  • Rolstoelen

4.2 Hulp bij het huishouden

4.2.1 Wat verstaan we eronder?

Inwoners krijgen hulp bij het huishouden in aanvulling op wat zij zelf kunnen doen of zelf kunnen regelen in de eigen sociale omgeving. De gemeente onderzoekt met de inwoner de mogelijkheden van de eigen inzet, ondersteuning door familie, vrienden of buren en het gebruik van algemene voorzieningen in de wijk en neemt dit op in het ondersteuningsplan. De aanbieder die de hulp bij het huishouden namens de gemeente levert maakt op basis van het ondersteuningsplan nadere afspraken over de uitvoering van de toegekende hulp bij het huishouden.

Het gaat om ondersteuning bij het schoon en leefbaar houden van de elementaire gebruiksruimtes in het huis, zoals woonkamer, slaapkamer, keuken, sanitaire voorzieningen en de was.

4.2.2 Resultaat

Een schoon en leefbaar huis.

4.2.3 Afwegingskader

Bij de beoordeling van de noodzaak van hulp bij het huishouden wordt uitgegaan van de specifieke persoonskenmerken van de inwoner, zijn situatie met huisgenoten en zijn sociale omgeving.

Eigen mogelijkheden

Het college beoordeelt of er andere eigen mogelijkheden zijn. Hierbij kan gedacht worden aan de situatie waarin men al jaren op eigen kosten iemand voor deze werkzaamheden inhuurt.

Als tegelijk met het optreden van de beperking geen inkomenswijziging heeft plaatsgevonden en er geen aantoonbare meerkosten zijn in relatie tot de beperking, doet de gemeente een moreel appèl op de financiële zelfredzaamheid van de inwoner.

Gebruikelijke zorg

Daarnaast beoordeelt het college of er sprake is van gebruikelijke zorg. Gebruikelijke zorg, die huisgenoten geacht worden aan elkaar te verlenen, wordt als een voorliggende voorziening beschouwd. Er mag daarbij echter geen sprake zijn van (dreigende) overbelasting van de huisgeno(o)t(en). Overbelasting of dreigende overbelasting moet objectief worden vastgesteld, bijvoorbeeld een uitgebreid onderzoek van de consulent en/of door medisch onderzoek.

Bij (dreigende) overbelasting van de huisgeno(o)t(en) die gebruikelijke zorg verlenen, kan een tijdelijke voorziening worden ingezet voor de duur van 6 maanden voor het herstel van draagkracht en draaglast. Van de huisgeno(o)t(en) wordt dan verwacht dat zij werken aan het wegnemen van de (dreigende) overbelasting en/of het vinden van een eigen langdurige oplossing. Wanneer de inwoner een verlenging van de tijdelijke voorziening aanvraagt omdat de huisgeno(o)t(en) de (dreigende) overbelasting niet heeft kunnen wegnemen of een langdurige oplossing heeft gevonden, kan het college een medisch onderzoek starten.

  • Huisgenoot

    Van gebruikelijke zorg is sprake indien er een huisgenoot aanwezig is, die in staat kan worden geacht het huishoudelijk werk over te nemen. Onder huisgenoot wordt verstaan: een persoon die - ofwel op basis van een familieband, ofwel op basis van een bewuste keuze - één huishouden vormt met de persoon die beperkingen ondervindt. Een huisgenoot is bijvoorbeeld een inwonend kind of inwonende ouders.

  • Wie zijn geen huisgenoten?

    Personen die een (pension) kamerhuren, niet in enige familiebetrekking staan tot de aanvrager en een huurcontract hebben, worden niet gezien als huisgenoten. Van hen wordt wel verwacht dat zij de ruimten schoonhouden waar zij zelf (mede) gebruik van maken.

  • Rekening houden met de leeftijd van de huisgenoten

    Bij gebruikelijke zorg wordt er rekening gehouden met de leeftijd van de huisgenoot. Kinderen vanaf 13 jaar tot 18 jaar kunnen (naar hun eigen mogelijkheden) lichte huishoudelijke werkzaamheden als opruimen, tafel dekken/afruimen, afwassen/afdrogen, boodschap doen, kleding in de wasmand gooien, hun eigen kamer op orde houden, dat wil zeggen rommel opruimen, stofzuigen, bed verschonen.

    Van jongvolwassenen van 18 tot 23 jaar wordt verwacht dat ze een eenpersoonshuishouden kunnen voeren. Van (gezonde) volwassenen vanaf 23 jaar wordt verwacht dat ze een meerpersoonshuishouden kunnen voeren.

    Van (gezonde) jongvolwassenen van 18 tot 23 jaar wordt verwacht dat ze een eenpersoonshuishouden kunnen voeren. Van (gezonde) volwassenen vanaf 23 jaar wordt verwacht dat ze een volledig huishouden kunnen voeren.

  • Huishouden naast een baan/studie

    Bij gebruikelijke zorg wordt uitgegaan van de mogelijkheid om naast een baan/studie een meerpersoonshuishouden te kunnen runnen.

  • Ver en lang van huis

    Alleen bij daadwerkelijke afwezigheid van de huisgenoot gedurende een tenminste meerdere aaneengesloten perioden van tenminste 7 etmalen kunnen niet uitstelbare taken overgenomen worden. Bij het zwaar en licht huishoudelijk werk gaat het veelal om uitstelbare taken. Voor niet-uitstelbare taken zal ondanks de gedeeltelijk gebruikelijke zorg een maat-werkvoorziening ingezet kunnen worden. Dat is niet mogelijk als de afwezigheid van een huisgenoot een gevolg is van een eigen keuze. De afwezigheid moet dus een verplichtend karakter hebben, zoals bij opdrachten in het kader van werk of bij detentie.

  • Niet willen of niet gewend

    Bij de beoordeling wordt geen rekening gehouden met de mogelijkheid dat huisgenoten aangeven dat ze het huishoudelijk werk niet willen doen of niet gewend zijn om te doen. In situaties dat personen uit de leefeenheid nog nooit huishoudelijk werk hebben gedaan en dit niet kunnen, wordt goed gekeken naar de persoonlijke situatie en indien mogelijk verwezen naar vrij toegankelijke voorzieningen als cursussen of trainingen voor het aanleren van huishoudelijke taken.

Algemeen gebruikelijk en/of algemene voorziening

Het college beoordeelt of er voorliggende en/of algemeen gebruikelijke voorzieningen zijn waar de inwoner gebruik van kan maken en of hij in staat wordt geacht om zelfstandig de voorziening in te zetten.

Voorbeelden hiervan zijn:

  • Een glazenwasser voor het reinigen van de ramen aan de buitenkant

  • Het bestellen en laten leveren van boodschappen via internet

  • Boodschappendienst door vrijwilligers

  • Een vrijwilliger die meegaat om boodschappen te doen

  • Maaltijdvoorziening of kant-en-klaar maaltijden

  • Aanschaf van een droogtrommel

  • Strijkservice

  • Tuinman

  • Hondenuitlaat-service

Deze lijst is niet limitatief. In de loop der tijd zullen voorzieningen die nu nog weinig voorkomen en/of duur zijn, steeds meer ingeburgerd raken en dan als voorliggend kunnen worden aangemerkt. Bij het beoordelen of een voorziening als voorliggend beschouwd kan worden, moet onderzocht worden of de voorziening voor de persoon in kwestie beschikbaar is en past binnen zijn situatie (eigen kracht).

4.2.4 Maatwerkvoorziening hulp bij het huishouden

Als al het voorgaande niet geleid heeft tot een oplossing van het probleem, zal het college een maatwerk-voorziening inzetten in de vorm van hulp bij het huishouden. Er zal aan de hand van de situatie en de inzet van bovenstaande voorliggende oplossingen worden beoordeeld welk type ondersteuning het meest passend is.

Vormen van hulp bij het huishouden

Onder hulp bij huishouden vallen de huishoudelijke werkzaamheden gericht op zelfredzaamheid van de inwoner. Wanneer er een cliënt, bij uitzondering, hulp behoeft bij het organiseren van het huishouden, neemt de gemeente dit op in het ondersteuningsplan. Daar waar nodig worden hier tijdelijk extra minuten voor geïndiceerd.

Werkwijze: handreiking hulp bij het huishouden.

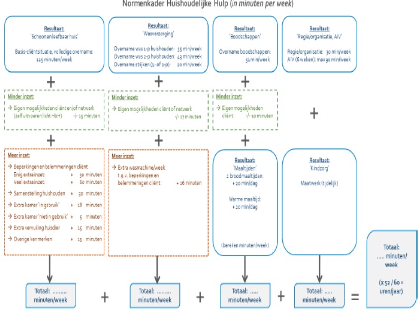
De consulent indiceert de hulp bij het huishouden en bepaalt het aantal uren inzet en, op hoofdlijnen, de bijbehorende taken conform de KPMG normenkader handreiking hulp bij het huishouden, zie bijlage 6.

Voor het bepalen van de inzet van hulp bij (dreigend) overbelaste mantelzorgers die niet in hetzelfde huis wonen als degene(n) waarvoor zij mantelzorger zijn, hanteert de consulent de Caregiver Strain Index (CSI). Hulp bij het huishouden wordt in gevallen waarbij de mantelzorger en zorgvrager niet in hetzelfde huis wonen, afgegeven op de mantelzorger.

In het ondersteuningsplan en in de beschikking is beschreven wat de inwoner zelf kan, in hoeverre er gebruik gemaakt wordt van het sociale netwerk en gebruikelijke hulp en of een algemene voorziening onderdeel uitmaakt van het ondersteuningsplan.

Voortzetten hulp na overlijden huisgenoot

Wanneer de inwoner overlijdt en een huisgenoot met beperkingen alleen achterblijft kan de hulp bij het huishouden gedurende 2 maanden worden voortgezet. Dit gebeurt op naam van de overleden huisgenoot. De achterblijvende huisgenoot heeft op deze manier tijd om de hulp te organiseren. De Wmo consulent neemt zelf contact op met de achterblijvende huisgenoot om onderzoek te doen. Indien nodig dient de achter-blijvende huisgenoot een nieuwe aanvraag tot een Wmo-voorziening in.

4.2.5 Hulp bij het huishouden voor kinderen die tot het gezin behoren

[vervallen]

4.3 Begeleiding

4.3.1 Wat verstaan we eronder?

Begeleiding is gericht op het bevorderen en/of, het behoud van zelfredzaamheid van de inwoner.

Begeleiding is bedoeld voor mensen die zonder deze begeleiding zouden moeten verblijven in een intramurale instelling of zouden verwaarlozen. Begeleiding kan individueel of in groepsverband worden ingezet. Bij zelfredzaamheid gaat het hier om de lichamelijke, cognitieve en psychische mogelijkheden die de inwoner in staat stellen om binnen de persoonlijke levenssfeer te functioneren.

In de eerste plaats kan het gaan om het actief herstellen van het beperkte of afwezige regelvermogen van de inwoner, waardoor deze onvoldoende of geen regie over het eigen leven kan voeren. Het gaat dan om zaken als het helpen plannen van activiteiten, regelen van dagelijkse zaken, het nemen van besluiten en het structureren van de dag.

In de tweede plaats kan de begeleiding de vorm aannemen van praktische hulp en ondersteuning bij het uitvoeren of het eventueel ondersteunen bij het oefenen van handelingen/vaardigheden die zelfredzaamheid tot doel hebben.

4.3.2 Resultaat

Het resultaat van de begeleiding is:

  • Een verbetering van de zelfredzaamheid en participatie of

  • een stabilisatie van de zelfredzaamheid en participatie of

  • het voorkomen van verdere ontregeling of teloorgang.

4.3.3 Afwegingskader

Om tot de gewenste resultaten te komen en om te beoordelen of de inzet van een maatwerkvoorziening in de vorm van begeleiding daartoe bijdraagt wordt het volgende afwegingskader gehanteerd:

Algemeen gebruikelijke en of algemene voorziening

Het college beoordeelt of er voorliggende en/of algemeen gebruikelijke voorzieningen zijn waar de inwoner gebruik van kan maken en deze ook in staat wordt geacht om zelfstandig de voorziening in te zetten.

Voorbeelden hiervan zijn:

  • Verenigingsactiviteiten

  • Maatjes of buddy’s

  • Begeleiding door vrijwilligers

  • Bezoekdienst

  • Vrij toegankelijke dagactiviteiten (inloop)

  • Thuisadministratie

  • Formulierenbrigade

  • Open tafels

Deze lijst is niet limitatief. Van inwoners die daartoe in staat zijn, wordt actie en initiatief verwacht om hun netwerk in te schakelen en zo te voorzien in hun vraag naar hulp bij dagelijkse bezigheden, dagactiviteiten en ontmoeting.

Administratieve taken door huisgenoten

Administratieve taken vallen onder gebruikelijke zorg en kunnen daarom worden overgenomen door huisgenoten die daartoe in staat worden geacht.

Werk en school

Als een inwoner niet in staat is (aangepast) te werken of naar school te gaan, kan er aanspraak zijn op begeleiding groep ter vervanging van arbeid of school als de inwoner hierop is aangewezen. Dit betekent echter niet dat als de inwoner wel naar school kan gaan of kan werken, er geen aanspraak kan zijn op begeleiding groep anders dan ter vervanging van arbeid of school. Dit moet afzonderlijk worden afgewogen.

Mantelzorg

Als de mantelzorger aangeeft de boven gebruikelijke zorg niet (meer) te kunnen leveren, kan een maatwerkvoorziening in de vorm van begeleiding mantelzorger ingezet worden.

Bemoeizorg

Inwoners met risico of verwaarlozing of teloorgang die zelf geen hulp zoeken of die geen hulp accepteren noemen we zorgmijders. Vanuit de Wmo kan bemoeizorg worden ingezet. De bemoeizorgmedewerker legt contact met de zorgmijder en regelt de zorgcoördinatie en de praktische ondersteuning. Bemoeizorg is een geïndiceerde voorziening. Het abonnementstarief is niet van toepassing.

Voorliggende voorzieningen op grond van andere wetgeving:

Bemoeizorg is voor inwoners met een niet gestelde hulpvraag en die eventueel aangeboden hulp en zorg mijden omdat ze niet kunnen of willen gebruik maken van de reguliere hulpverlening.

Onder bemoeizorg vallen de volgende taken:

  • Situatie en problematiek van de inwoner in kaart brengen

  • Investeren in contact en relatie

  • Aansluiten bij woon- en leefwereld

  • Praktische zaken zoals schulden en vervuiling zo snel mogelijk verhelpen zodat daarna de onderliggende problematiek (zoals psychiatrie en verslaving) aangepakt kan worden

  • De inwoner zoveel mogelijk activeren een en ander op te pakken, bijvoorbeeld dagbesteding.

  • De duur van de begeleiding wordt bepaald door het te verwachten resultaat.

Begeleiding jongeren

Begeleiding voor kinderen en jongeren tot 18 jaar valt onder de Jeugdwet. Als een voorziening vanuit de Jeugdwet is geïndiceerd voor het 18de jaar en voortzetting noodzakelijk is vanuit de Wet maatschappelijke ondersteuning, kan de voorziening tot 23 jaar worden voortgezet vanuit de Jeugdwet (Verlengde Jeugdhulp).

Behandeling

Behandeling valt onder de Zorgverzekeringswet (Zvw) of onder de Wet langdurige zorg (Wlz) en is voorliggend op begeleiding, mits de behandeling beschikbaar is voor de inwoner.

Onder behandeling vallen activiteiten die gericht zijn op het verbeteren (tegengaan van verslechtering) van de aandoening, stoornis of beperking. Daarbij hoort het verbeteren van algemene competenties en vaardigheden (zoals beheersen van gedrag, verbeteren van fysieke vaardigheden als conditie, bewegings-vermogen, en/of mentale vaardigheden als oriëntatie vermogen, concentratievermogen, enzovoort). Het gaat om gerichte professionele interventies, waarvoor expertise op het niveau van een specifiek medicus (specialist ouderen-geneeskunde, arts verstandelijk beperkten, enzovoort), specifiek paramedicus (bijvoorbeeld ergotherapeut), vak therapeut (bijvoorbeeld drama-/speltherapeut) of gedragswetenschapper (bijvoorbeeld orthopedagoog, gz-psycholoog) noodzakelijk is. Het is mogelijk om tijdens de periode van behandeling een maatwerkvoorziening in de vorm van begeleiding in te zetten.

Persoonlijke verzorging

Wanneer een cliënt hulp nodig heeft bij zijn persoonlijke verzorging, moet gekeken worden waarbij de cliënt precies hulp nodig heeft, het verzorgen zelf of de begeleiding hierbij. Persoonlijke verzorging valt onder de Wmo wanneer de behoefte aan persoonlijke verzorging samenhangt met de behoefte aan begeleiding. Persoonlijke verzorging kan dan bestaan uit hulp bij de algemene dagelijkse levens-verrichtingen (ADL), waaronder:

  • -

    in en uit bed komen;

  • -

    aan-en uitkleden:

  • -

    bewegen;

  • -

    lopen;

  • -

    gaan zitten en weer opstaan;

  • -

    lichamelijke hygiëne;

  • -

    toiletbezoek;

  • -

    eten/drinken;

  • -

    medicijnen innemen.

Het gaat bij persoonlijke verzorging op grond van de Wmo niet om het daadwerkelijk wassen en aankleden van de cliënt, maar om de begeleiding hierbij. Het gaat dus om cliënten die zichzelf wel kunnen wassen en aankleden en dergelijke, maar daartoe aangespoord moeten worden door de begeleider omdat ze een regieprobleem hebben, bijvoorbeeld cliënten met een verstandelijke handicap of een psychiatrische aandoening. Dit betekent dat de aanspraak op persoonlijke verzorging verband houdt met de zelfredzaamheid en in het verlengde ligt van begeleiding.

Een cliënt kan op grond van de Zorgverzekeringswet aanspraak maken op persoonlijke verzorging wanneer er behoefte is aan geneeskundige zorg of een hoog risico daarop (artikel 2.10 Besluit zorgverzekering). Geneeskundige zorg omvat zorg zoals huisartsen, medisch-specialisten, klinisch-psychologen en verloskundigen die plegen te bieden.

4.3.4 De maatwerkvoorziening begeleiding

Begeleiding kan nodig zijn voor inwoners met hulpvraag op één of meerdere gebieden:

  • 1.

    Het voeren van een gestructureerd huishouden;

  • 2.

    Het opbouwen van een sociaal netwerk voor de cliënt;

  • 3.

    Het voeren van thuisadministratie;

  • 4.

    Arbeidsparticipatie/dagbesteding;

  • 5.

    Zelfzorg;

  • 6.

    Mantelzorg ontlasten.

Vormen van begeleiding

Met betrekking tot de begeleiding wordt er onderscheid gemaakt tussen begeleiding individueel, begeleiding groep of een combinatie van beide. Begeleiding in groepsverband is voorliggend op begeleiding individueel wanneer hetzelfde doel wordt beoogd.

Individuele begeleiding

Individuele begeleiding is één op één hulp voor het verkrijgen van structuur orde en regelmaat in het leven. Voorbeelden van individuele begeleiding zijn:

  • Hulp bij de administratie, post en financiën.

  • Hulp bij het leren om het huishouden te doen.

  • Begeleiding van de opvoeder bij de opvoeding tenzij er sprake is van kindgebonden problematiek.

  • Hulp om de dag in te delen en dingen te ondernemen.

  • Hulp bij het zoeken van contact met mensen in de omgeving.

  • Hulp om te communiceren met anderen.

  • Hulp om gedragsproblemen te verminderen.

  • Hulp bij het vinden van een daginvulling.

De volgende maatwerkvoorzieningen vallen onder individuele begeleiding:

  • Kortdurende begeleiding bij acute probleemsituaties

  • Individuele begeleiding gericht op leren/ontwikkelen

    • -

      Groepstraining

    • -

      Bereik- en beschikbaarheidsdienst

  • Individuele begeleiding gericht op behouden

  • Waakvlamcontact

Ad. Kortdurende begeleiding bij acute probleemsituaties

Dit product wordt ingezet bij acute probleem-/ crisissituaties die direct aangepakt moeten worden. Dit product kan worden ingezet als ondersteuning bij de crisis waarvoor de inwoner behandeld wordt.

Het doel van kortdurende begeleiding bij acute probleemsituaties is het stabiliseren van de situatie en het opstellen van een zorgplan. Bij het opstellen van het zorgplan wordt de inwoner, het sociale netwerk, de maatschappelijke en zorgpartners betrokken.

Ad. Individuele begeleiding gericht op leren/ontwikkelen

Dit product wordt ingezet bij hulpvragen, waarbij gericht aan ontwikkeldoelen op één of meerdere resultaatgebieden gewerkt kan worden. Het resultaat is dat de inwoner zelfredzaam is. Hij heeft regie en structuur in het dagelijks leven en kan dagelijkse activiteiten plannen. De benodigde vaardigheden zijn hiervoor aangeleerd. Indien nodig wordt groepstraining of een bereik- en beschikbaarheidsdienst ingezet.

Ad. Individuele begeleiding gericht op behouden

Deze begeleiding is gericht op het bereiken van doelen op één of meerdere resultaatgebieden. Dit product wordt ingezet wanneer de inwoner matig of nauwelijks leerbaar is en behoud middels begeleiding de situatie stabiliseert. Er is geen uitzicht op volledige zelfredzaamheid. Het doel is om de situatiestabiel te houden en terugval voorkomen. Ook het bereiken van kleine doelen staat centraal. Waar mogelijk wordt de inwoner toe geleidt naar het voorliggend veld.

Ad. Waakvlamcontact

Waakvlamcontact wordt ingezet voor inwoner die eerder individuele begeleiding hebben gehad. De inwoner is zelfredzaam, maar er is nog een onzekerheid in eigen kunnen. De inwoner heeft een vangnet nodig om het zelfvertrouwen te krijgen. Door het inzetten van waakvlamcontact is er een vraagbaak/vangnet voor de inwoner waar hij op terug kan vallen indien nodig. Er wordt op afstand nazorg geboden tijdens kantooruren. Het resultaat is dat de inwoner volledig zelfredzaam is en geen verdere begeleiding meer nodig heeft.

Begeleiding mantelzorg

Hulp bij het huishouden voor kinderen die tot het gezin behoren (gezinsgerichte ondersteuning)

Het afwegingskader voor de inzet van hulp bij het huishouden bij gezinnen met kinderen wijkt op enkele punten af van het afwegingskader zoals beschreven in artikel 4.2.3.

De zorg voor (jonge) kinderen

De zorg voor kinderen die tot het huishouden behoren is in eerste instantie een taak van de ouders. Het gaat om het zorgen voor de persoonlijke hygiëne van de kinderen, het verzorgen van de maaltijden en de opvang van de kinderen. Als ouders door beperkingen niet of niet meer in staat zijn de zorg voor hun kinderen op zich te nemen, kan een maatwerkvoorziening een passende oplossing bieden. In een acute situatie kan een tijdelijke maatwerkvoorziening ingezet worden voor maximaal 3 maanden en in het uiterste geval tot een omvang van maximaal 40 uur per week om tot een permanente oplossing te komen.

Algemeen gebruikelijke, voorliggende of algemene voorziening en of eigen netwerk.

Algemeen gebruikelijke voorzieningen in deze situatie zijn bijvoorbeeld voorschoolse, tussen schoolse en naschoolse opvang, kinderopvang en opvang door grootouders.

Eigen mogelijkheden

Ook beoordeelt het college de mogelijkheden van ouderschapsverlof.

Maatwerkvoorziening voor kinderen die tot het gezin behoren

Na afweging van gebruikelijke en algemene voorzieningen, kan het college een maatwerkvoorziening in de vorm van hulp bij het huishouden inzetten.

Begeleiding mantelzorger kan worden ingezet ter ontlasting van de (dreigend) overbelaste mantelzorger. De mate van overbelasting wordt bepaald met de CSI-index. Bij begeleiding mantelzorger worden de taken van de mantelzorger deels tijdelijk overgenomen door de begeleider.

Onder begeleiding mantelzorger vallen de volgende taken:

  • praktische hand- en spandiensten in en om het huis

  • bijhouden van post en administratie

  • ondersteuning bij sociale contacten

  • ondersteuning bij contact met instanties

  • het bieden van aandacht en een luisterend oor

Het resultaat van begeleiding mantelzorger is stabilisatie van de dagelijkse structuur in een situatie waarin door omstandigheden en/of persoonlijke factoren de zelfredzaamheid tijdelijk of langer belemmerd is waardoor de mantelzorger zich (dreigend) overbelast voelt. Wanneer de zorgvrager van de mantelzorger komt te overlijden, kan begeleiding mantelzorger nog één maand worden voortgezet.

Begeleiding groep

Begeleiding groep wordt ook wel dagbesteding genoemd. Het gaat om creatieve, educatieve en bewegingsactiviteiten die worden aangeboden in een gestructureerd programma. Groepsbegeleiding is bedoeld voor:

  • Volwassenen met een zeer gering arbeidsvermogen (bijvoorbeeld door verstandelijke beperking of psychische aandoening).

  • Ouderen in isolement of met regieverlies.

  • Personen van wie de mantelzorgers overbelast dreigen te raken.

De volgende maatwerkvoorzieningen vallen onder begeleiding groep:

  • Dagbesteding behouden

  • Dagbesteding ontwikkelen

Ad. Dagbesteding behouden

Dagbesteding behouden wordt ingezet als een inwoner niet in staat is om zelfstandig structuur aan te brengen en de dag zinvol in te richten of als de mantelzorger ontlast dient te worden. Het doel is om langer thuis te kunnen blijven wonen. De inwoner heeft een zinvolle dagbesteding met een (dag)structuur. Tegelijkertijd onderhoudt en bouwt de inwoner aan een sociaal netwerk. Ook wordt de mantelzorger ontlast.

Ad. Dagbesteding ontwikkeling (arbeidsmatige dagbesteding)

Dagbesteding ontwikkeling wordt ingezet wanneer een inwoner onvoldoende in staat is om zelfstandig structuur aan te brengen en de dag zinvol in te richten. De stap naar (vrijwilligers)werk is nog te groot.

Het doel is dat de inwoner zicht verder ontwikkeld gericht op zelfredzaamheid, regie en terugkomen in de dagelijkse structuur om zelfstandig mee te kunnen doen in de maatschappij. Een doel is doorstroming naar (vrijwilligers)werk of begeleid werk. Het richt zich op mensen van 18 tot pensioengerechtigde leeftijd met een gering arbeidsvermogen. De dagbesteding omvat gestructureerde dagactiviteiten gericht op productie of dienstverlening en kunnen in solistisch verband of in groepsverband plaatsvinden. Voorbeelden van activiteiten zijn:

  • Papier / archief vernietigen

  • Horecawerkzaamheden

  • Bedrijfskleding vouwen

  • Materialen verpakken

Omvang van begeleiding groep

Voor begeleiding groep kan maximaal 9 dagdelen per week worden ingezet, in lijn met een 36-urige werkweek.

De duur van de begeleiding

De duur van de begeleiding wordt bepaald door het te verwachten resultaat.

4.3.5 Vervoer

Als een inwoner met een maatwerkvoorziening begeleiding groep niet in staat is om op eigen gelegenheid naar de dagbesteding te gaan, maakt het vervoer van huis naar de dagbestedingslocatie deel uit van de maatwerk-voorziening. Op eigen gelegenheid is lopend, met eigen vervoermiddel, meereizend met iemand anders of met het openbaar vervoer. Als de aanbieder van een maatwerkvoorziening begeleiding groep niet in staat is om te voorzien in het vervoer van huis naar de dagbestedingslocatie, verstrekt de gemeente hiervoor een aanvullende voorziening vervoer naar begeleiding groep.

4.4 Kortdurend verblijf

4.4.1 Wat verstaan we eronder?

Kortdurend verblijf is bedoeld voor mensen die toezicht nodig hebben. Bijvoorbeeld als er valgevaar is of als de inwoner zelf niet in staat is hulp in te roepen als dat nodig is of omdat er ernstige gedragsproblemen zijn. Het kan ook gaan om constante zorg of zorg op ongeregelde tijdstippen, bijvoorbeeld voor iemand met een ernstige hartaandoening of dementie.

Bij kortdurend verblijf logeert iemand (maximaal 3 etmalen dus 72 uur per week) in een intramurale instelling.

Het doel van kortdurend verblijf is dat de mantelzorger tijdelijk ontlast wordt.

4.4.2 Resultaat

De mantelzorger is (tijdelijk) ontlast, zodat deze de zorg langer kan volhouden. De inwoner kan langer thuis blijven wonen.

4.4.3 Afwegingskader

Eigen inspanning

De mantelzorger kan hulp van zijn eigen netwerk inroepen, maar de mogelijkheden daarvan zijn meestal beperkt, omdat het hele netwerk vaak al is ingeschakeld.

Algemene voorzieningen

De mantelzorger kan gebruik maken van algemene voorzieningen die geboden worden bijvoorbeeld door het Steunpunt Mantelzorg. Het gaat om diensten als: respijtzorg door een vrijwilliger, vrijwillige thuishulp of in een enkel geval om palliatieve hulp.

Ook de vrij toegankelijke dagbesteding kan ingezet worden om de mantelzorger te ontlasten.

Voorzieningen op grond van andere wetgeving

Soms biedt de zorgverzekeraar de mogelijkheid om gebruik te maken van logeeropvang of kortdurend verblijf. Als dat zo is, is deze hulp voorliggend op de maatwerkvoorziening.

4.4.4 De maatwerkvoorziening kortdurend verblijf

Soms is het voor de mantelzorger moeilijk om de zorg langdurig vol te kunnen houden of is de zorg die een vrijwilliger kan bieden onvoldoende vanwege de beperkingen van de inwoner. Ook kan het zijn dat de mantelzorger zelf tijdelijk uitvalt. Als er sprake is van de combinatie van zorg en toezicht van de inwoner en dreigende overbelasting van de mantelzorger en als andere voorliggende voorzieningen niet voldoen kan kortdurend verblijf worden ingezet.

Een uitzondering hierop geldt wanneer het gaat om ouders die boven gebruikelijke zorg verlenen aan hun kinderen; hierbij hoeft geen sprake te zijn van dreigende overbelasting en kan alleen op grond van hun boven gebruikelijke taken kortdurend verblijf worden geïndiceerd.

Omvang

De omvang van kortdurend verblijf is 1, 2 of 3 etmalen per week, afhankelijk van wat noodzakelijk is in de specifieke situatie van de inwoner. In de indicatie voor kortdurend verblijf is drie uur begeleiding individueel opgenomen. Er is een maximum van 3 etmalen per week gesteld omdat het logeren betreft. Bij meer dan 3 etmalen in een instelling is er sprake van opname waarvoor een indicatie op grond van WLZ moet worden gesteld.

4.4.5 Vervoer

De inwoner is zelf verantwoordelijk voor vervoer van en naar de instelling voor kortdurend verblijf. Hij kan hiervoor gebruik maken van eigen vervoer, van hulp uit het eigen netwerk of een algemene voorziening.

4.5 Woonvoorzieningen

4.5.1 Wat verstaan we eronder?

Met betrekking tot het wonen in een geschikt huis is er een grote diversiteit aan oplossingen. Van goedkoop tot duur, van eenvoudig tot complex, materieel en immaterieel.

Een eigen woning kan zowel een gekochte woning zijn als een huurwoning. Ook bij afwijkende situaties, zoals een (woon)boot of een woonwagen met vaste standplaats wordt in principe gesproken van woning.

4.5.2 Resultaat

Een woningaanpassing heeft als doel heeft normaal gebruik van de woning mogelijk maken. Onder normaal gebruik wordt verstaan dat de elementaire woonfuncties mogelijk moeten zijn: slapen, lichaamsreiniging, toiletgang, het bereiden en consumeren van voedsel en het zich verplaatsen in de woning. Voor kinderen komt daarbij het veilig kunnen spelen in de woning.

4.5.3 Afwegingskader

Eigen inspanningen

Van inwoners wordt in het algemeen verwacht dat zij ervoor zorgen dat hun woonsituatie past bij hun levensfase. Ook wordt verwacht dat zij zich tijdig voorbereiden op het langer in de eigen woning blijven wonen. Daarbij mag ervan uit worden gegaan dat rekening wordt gehouden met bekende beperkingen, ook wat betreft de toekomst. Dat wil zeggen dat zij zich oriënteren op de woningmarkt om de afweging te kunnen maken tussen het blijven wonen in de huidige woning en verhuizen naar een woning die geschikt is om lang in te blijven wonen.

Algemeen gebruikelijk

Het college beoordeelt of er voorliggende en/of algemeen gebruikelijke voorzieningen zijn waar de inwoner gebruik van kan maken en of hij in staat wordt geacht om zelfstandig de voorziening in te zetten. Enkele voorbeelden van algemeen gebruikelijke voorzieningen zijn in principe:

  • Toiletverhoger

  • Drempelhulpen tot 6 cm

  • Douchemengkraan

  • Toiletbeugels

  • Wandgrepen

Deze lijst is niet limitatief. In de loop der tijd zullen voorzieningen die nu nog weinig voorkomen en/of duur zijn, steeds meer ingeburgerd raken en dan als voorliggend kunnen worden aangemerkt. Bij het beoordelen of een voorziening als voorliggend beschouwd kan worden, moet onderzocht worden of de voorziening voor de persoon in kwestie beschikbaar is en past binnen zijn (o.a. financiële situatie).

Algemeen gebruikelijke renovatie

Voorzieningen in een woning hebben een bepaalde economische en technische levensduur. De economische levensduur is gebaseerd op de periode waarbinnen de gemiddelde Nederlander de voorziening afschrijft en overgaat tot vervanging. De technische levensduur is afhankelijk van de kwaliteit van de voorziening en verstrijkt op het moment dat de voorziening niet meer goed functioneert.

Als de levensduur van de voorziening is verstreken dan is het algemeen gebruikelijk om deze voorziening te vervangen/te renoveren. Van inwoners wordt verwacht dat zij zelf de kosten voor een algemeen gebruike-lijke renovatie dragen. Ook als een inwoner bijvoorbeeld door een beperking is aangewezen op een inloopdouche en het bad waarvan de economische levensduur is verstreken technisch nog voldoet (Rb. Den Haag, nr. AWB 11/4293).

Hierbij onderzoekt de gemeente of er sprake is van een verandering in de lichamelijke en/of geestelijke situatie waardoor er een extra beperking is opgetreden waardoor er een hulpvraag is.

Bij de bepaling van de economische levensduur sluit het college als richtlijn aan bij de richtlijnen van de Landelijke Huurcommissie. Bekijk hiervoor het Beleidsboek ‘Huurverhoging na woningverbetering’ van de Huurcommissie.

Voorziening:

Economische levensduur in jaren:

Badkamer/douche/sanitair

25

Toilet

15

Keuken

15

In individuele situaties wijkt het college gemotiveerd af van deze richtlijnen als de omstandigheden daartoe aanleiding geven. Een reden om af te wijken kan zijn dat de voorziening zeer goed of zeer slecht is onder-houden, waarbij ook de persoonskenmerken van de inwoner een rol spelen. Het college weegt hierbij ook de in artikel 2.2.3 van de Verordening Sociaal Domein gemeente Lansingerland 2023 opgenomen criteria af.

Mantelzorgwoning

Mantelzorgers kunnen soms op eigen terrein vergunningsvrij een mantelzorgwoning realiseren. Daarbij is uitgangspunt dat de uitgaven die de hulpbehoevende inwoner had voor de situatie van de mantelzorg in de mantel-zorgwoning, aan het wonen in deze woning besteed kunnen worden. Daarbij kan gedacht worden aan huur, kosten nutsvoorzieningen, verzekeringen enz., maar ook kosten voor een hypotheek. Met die middelen zou een mantelzorgwoning gehuurd kunnen worden. Ook zouden deze middelen besteed kunnen worden aan een lening of hypotheek om een mantelzorgwoning (deels) van te betalen. De gemeente kan adviseren en ondersteunen als het gaat om de nodige vergunningen op het gebied van de ruimtelijke ordening. Aan de mantelzorgwoning zijn eisen op het gebied van handhaving verbonden:

  • -

    Er moet aantoonbaar sprake zijn van een intensieve mantelzorgrelatie. Hierbij gaat de gemeente Lansingerland uit van de definitie van intensieve mantelzorg: uitvoeren van lijfgebonden zorg voor meer dan 8 uur per week, verspreid over minimaal 4 dagen per week, voor een periode van langer dan 6 maanden. Hiervoor zal er onafhankelijke toetsing plaats vinden door de medisch adviseur in opdracht van het college.

  • -

    De woning moet voldoen aan de eisen gesteld in het omgevingsplan.

  • -

    Het moet gaan om een tijdelijke woonsituatie. Houdt de mantelzorg op? Dan mag het bouwwerk niet langer gebruikt worden als woning. U hoeft de woning niet af te breken, maar u moet bijvoorbeeld wel de keuken en badkamer verwijderen. Dit moet uiterlijk gebeurd zijn 6 maanden na het overlijden of verhuizen van de verzorgde(n).

De inwoner dient het realiseren van een mantelzorgwoning zelf te regelen. Meer informatie over deze wetgeving over mantelzorgwoningen is te vinden op: https://www.rijksoverheid.nl/onderwerpen/bouwregelgeving/vraag-en-antwoord/bouwregels-mantelzorgwoning

4.5.4 De maatwerkvoorziening Woningaanpassing

Voorwaarde: er is een woning

Voor een maatwerkvoorziening van de gemeente is er een belangrijke voorwaarde: er moet een woning zijn. Als er geen woning is, is het niet de taak van de gemeente om voor een woning te zorgen. Een aanvraag voor een woningaanpassing kan worden beoordeeld als betrokkene beschikt over een getekend huurcontract of een getekend koopcontract.

Er moet daarnaast voldoende ruimte aanwezig in de woning zijn om de maatwerkvoorziening adequaat en veilig te gebruiken.

Hulpmiddelen in de woning

Het college kan hulpmiddelen voor in de woning verstrekken voor zover deze noodzakelijk en niet algemeen gebruikelijk zijn en er geen voorliggende voorzieningen mogelijk zijn.

Bouwkundige aanpassingen

Bouwkundige aanpassingen zijn niet- en nagelvaste voorzieningen.

Bij grotere bouwkundige aanpassingen (hoger dan € 15.000) aan de woning werkt het college altijd eerst met een programma van eisen, waarmee zo nodig 2 of meer offertes opgevraagd kunnen worden. Voor woningaanpassingen moeten offertes aangeleverd worden om de goedkoopste maatwerkvoorziening te bepalen. Voor verschillende kleinere woonvoorzieningen zoals trapliften, is duidelijk van welke prijs uitgegaan kan worden en is één offerte voldoende.

Als het gaat om een huurwoning betaalt het college het bedrag voor de bouwkundige aanpassing uit aan de eigenaar van de woning. De beschikking voor de bouwkundige aanpassing wordt verstuurd aan de aanvrager/ inwoner met een afschrift aan de eigenaar van de woning.

Indien het college er voor kiest de maatwerkvoorziening te verwijderen, is het college verantwoordelijk om de minimale schade te herstellen die ontstaat door het weghalen van een maatwerkvoorziening. Onder minimaal schadeherstel wordt verstaan dat er geen onveilige situaties mogen zijn. Het gaat niet om cosmetische aanpassingen.

Verhuizing

Bij ingrijpende aanpassingen beoordeelt het college of het resultaat van het wonen in een geschikt huis, ook te bereiken is via een verhuizing. Deze beoordeling is op basis van artikel 4.3.2. lid 2 van de verordening Sociaal Domein gemeente Lansingerland 2023. Hierbij zullen alle aspecten worden meegewogen: financiële consequen-ties van de verhuizing, de termijn waarop een woning beschikbaar komt (in verband met de medisch verantwoorde termijn), de argumenten pro en contra verhuizing ten aanzien van de betrokkene en argumenten op basis van eventueel aanwezige mantelzorg. Een zeer zorgvuldige afweging van alle argumenten zal aan het besluit ten grondslag worden gelegd. De aanpassingskosten van de huidige woon-ruimte moeten worden afgezet tegen de kosten van verhuizing voor de inwoner, het eventueel aanpassen van de nieuwe woning en het eventueel vrijmaken van de woning. Bij eventueel aanpassen van de nieuwe woning kijkt de gemeente naar de stofferingskosten en stellen we de prijs vast uitgaande van de Nibudnormen. Om een totale kostenvergelijking te maken zou, als de "nieuwe" woning leeg staat, tevens rekening moeten worden gehouden met een eventuele tegemoetkoming.

Verhuiskostenvergoeding

Bij het verstrekken van een verhuiskostenvergoeding houdt het college rekening met de mate waarin de verhuizing te verwachten of te voorspellen was. Bij een te verwachten of voorspelbare verhuizing wordt in principe geen verhuiskostenvergoeding toegekend.

4.5.5 Eigen bijdrage

Voor de verhuiskostenvergoeding geldt geen eigen bijdrage.

4.6 Vervoersvoorzieningen

4.6.1 Wat verstaan we eronder?

De Wmo heeft tot doel om de inwoner te laten participeren in de samenleving. Vervoer speelt hierbij een belangrijke rol. Wanneer een inwoner problemen ervaart op het gebied van vervoer zal worden onderzocht of en welke beperkingen inwoner heeft en wat de vervoersbehoefte is.

4.6.2 Resultaat

  • 1. De inwoner kan zich zelfstandig verplaatsen in en om de woning.

  • 2. De inwoner kan door hulp bij vervoer deelnemen aan het sociaal verkeer, deelnemen aan activiteiten en algemene voorzieningen bereiken (school, dokter, winkels, sport, etc.).

4.6.3 Afwegingskader

Om voor een maatwerkvoorziening vervoer in aanmerking te komen zal het college eerst nagaan of in het gesprek alle mogelijke alternatieven al zijn beoordeeld.

Algemeen gebruikelijk

Voor het oplossen van vervoersproblemen zijn er diverse voorliggende en gebruikelijke oplossingen:

  • -

    Het blijven gebruiken van de eigen auto.

  • -

    Taxivervoer of vervoer via familie, vrienden en/of vrijwilligers.

  • -

    Fiets met lage instap.

  • -

    Elektrische (bak)fietsen.

  • -

    (Elektrische) Tandem.

Algemene voorzieningen

Het college beoordeelt in hoeverre de aanvrager gebruik kan maken van algemene voorzieningen:

  • -

    Het openbaar vervoer

  • -

    3B Bus

Voorzieningen op grond van andere wetgeving

  • -

    Vervoer naar werk of school

  • -

    Voor vervoer naar school is men zelf verantwoordelijk. In bepaalde gevallen (bijvoorbeeld bij speciaal onderwijs verder dan 6 km vanaf de woning) kan leerlingenvervoer bij de gemeente worden aangevraagd op grond van de Verordening leerlingenvervoer.

    Als bij vervoer naar werk beperkingen worden ervaren kan men hiervoor een beroep doen op de werkgever of op het UWV.

  • -

    Vervoer vanuit de zorgverzekeraar

    Het basispakket vergoedt vervoer per ambulance als een verzekerde naar het ziekenhuis, zorgverlener of zorginstelling gaat en de daar te verlenen zorg tot het basispakket behoort. In de voorwaarden van uw zorgverzekering kunt u nakijken welk vervoer vergoed wordt vanuit uw basispakket.

Valys

Voor vervoer buiten het Wmo-gebied (maximaal 30 kilometer vanaf of tot het woonadres) kan inwoner gebruik maken van het Valys vervoersysteem. Om Valys aan te vragen moet de inwoner kunnen aantonen dat hij een beschikking heeft voor een vervoers- of rolstoelvoorziening.

4.6.4 Wmo maatwerkvoorziening Vervoer

Als bovenstaande voorliggende oplossingen niet adequaat zijn kan het college een maatwerkvoorziening inzetten. Mogelijke maatwerkvoorzieningen zijn:

  • -

    collectief vraagafhankelijk vervoer (ook in te zetten in geval dat voorliggende voorzieningen tijdelijk door omstandigheden niet beschikbaar zijn).

  • -

    Individueel taxivervoer.

  • Een aangepast vervoermiddel.

Vervoersbehoefte

Het college onderzoekt welke vervoersbehoefte de inwoner heeft.

Om beperkingen en vervoersbehoefte inzichtelijk te maken onderscheiden we 3 soorten afstanden:

  • -

    De korte afstanden: loop- en fietsafstand in de directe omgeving (bijvoorbeeld om een brief te posten, kinderen naar school te brengen of de dichtstbijzijnde winkels te bezoeken of om überhaupt zich in de woning te kunnen verplaatsen.

  • -

    De middellange afstanden: dat zijn de afstanden die een persoon zonder beperkingen per fiets, brommer, auto of openbaar vervoer aflegt binnen de regio (bijvoorbeeld naar een (groter) winkelcentrum, ziekenhuis of uitgaanscentra).

  • -

    De lange afstanden: naar bestemmingen buiten de regio.

Met het totaalpakket aan vervoersvoorzieningen wordt de inwoner in staat gesteld om in zijn dagelijkse vervoersbehoefte te voorzien. Er wordt daarbij uitgegaan van maximaal 1500 km per jaar. Indien daar aanleiding voor is kan het college dit aantal ophogen. Bij dit aantal kilometers kan het gebruik van een andere verstrekte voorziening zoals een scootmobiel, van invloed zijn op het te verstrekken aantal kilometers. Voor het bepalen van de hoogte van de vergoeding wordt verwezen naar de financiële bijlage bij de beleidsregels.

Goedkoopst adequaat

Als er meerdere adequate voorzieningen zijn waarmee de inwoner in zijn vervoersbehoefte kan worden voorzien, dan wordt de goedkoopste optie gekozen.

Beltax

De Beltax biedt vervoer van deur tot deur voor mensen met een mobiliteitsprobleem die niet kunnen reizen zonder hulp of op een andere manier. Dit kan tot maximaal 30 kilometer afstand vanaf of tot het woonadres van de inwoner. De inwoner kan een loophulpmiddel, rolstoel of scootmobiel meenemen in het vervoer. Voor begeleiding, die gratis kan meereizen, is een beschikking nodig. De inwoner die een indicatie CVV heeft, heeft een zodanige beperking dat alleen reizen niet verantwoord is en deze persoon mag dan ook niet zonder begeleiding reizen. Zonder begeleidingspas kan iemand meereizen voor het tarief van € 5.

Begeleiding bij het reizen

Primair is de persoon in kwestie (of zijn vertegenwoordiger) zelf verantwoordelijk voor het vinden van oplossingen voor het begeleidingsvraagstuk bij vervoer. Bijvoorbeeld via het eigen netwerk of via vrijwilligers.

Voor een aantal mensen met een beperking is het noodzakelijk dat zij bij het reizen begeleid worden. Reisbegeleiding kan nodig zijn in de volgende situaties:

  • -

    De gebruiker heeft begeleiding nodig tijdens het vervoer (medisch en / of psychosociaal);

  • -

    De gebruiker is niet in staat om zich bij vertrek of aankomst zelfstandig voort te bewegen, ook niet met gebruikmaking van een elektrische of handbewogen rolstoel;

  • -

    De gebruiker heeft een visuele beperking en kan zich niet zelfstandig voortbewegen op een voor hem onbekende plek;

  • -

    De gebruiker heeft een verstandelijke beperking waarbij voortdurende begeleiding nodig is;

  • -

    De gebruiker heeft een psychiatrisch of psychosociaal probleem waarbij voortdurende begeleiding nodig is.

Een noodzakelijke begeleider betaald niet voor het vervoer.

Aangepast vervoermiddel

Om gebruik te kunnen maken van een aangepast vervoermiddel moet de verkeersveiligheid beoordeeld worden. Dat wil zeggen:

  • 1.

    De inwoner moet in staat zijn om het vervoermiddel waar hij eventueel voor in aanmerking komt, veilig te besturen en in staat zijn om zich veilig in het verkeer te begeven.

  • 2.

    Als het niet duidelijk is of inwoner verkeersveilig is, dan kan de gemeente een aantal observatielessen laten plaatsvinden.

Scootmobiel

Een scootmobiel is bedoeld voor vervoer op de korte en middellange afstanden en kan, afhankelijk van de vervoersbehoefte, worden gebruikt als aanvulling op het collectief vervoer.

Belangrijk is dat er een stallingmogelijkheid is, beschut tegen wind en regen, voor de scootmobiel is met een elektriciteitspunt voor het opladen van de accu’s. Als dit niet het geval is, komen ook de kosten voor de aanleg van een stalling of elektriciteitspunt mogelijk voor vergoeding in aanmerking.

Fietsvervoer

Er kan een driewielfiets worden verstrekt voor degenen die voor fietsvervoer daarop zijn aangewezen. Leeftijd hoeft daarbij niet van belang te zijn, hoewel er voor de verstrek¬king aan kinderen wel sprake moet zijn van behoefte aan verplaatsing. Een normale (kinder)driewieler kan als algemeen gebruikelijk worden beschouwd en komt niet voor verstrekking in aanmerking. Alle driewielfietsen in bijzondere uitvoering voor kinderen komen in principe wel voor verstrekking in aanmerking.

Van belang voor het verstrekken van een driewielfiets is of de betrokkene een evenwichtsprobleem heeft, wel of niet in staat is een normale fiets te gebruiken en of er stallingruimte aanwezig is of gecreëerd kan worden.

Autoaanpassingen

Bij het verstrekken van autoaanpassingen, beoordeelt het college of er sprake is van meerkosten ten opzichte van de periode voordat de beperkingen ontstonden. Alleen dan komt men in aanmerking voor een maatwerk-voorziening.

Het verstrekken van een pgb voor een autoaanpassing is alleen mogelijk indien de inwoner gezien de aard van de beperking geen gebruik kan maken van het openbaar vervoer, geen gebruik kan maken van het aanvullend collectief vraagafhankelijk vervoer en geen gebruik kan maken van een taxi en de inwoner wel in staat is zich met een eigen auto te verplaatsen en bovenstaande wordt ondersteund door een indicatie. Er wordt alleen een pgb voor een autoaanpassing verstrekt voor een auto indien deze niet ouder is dan 36 maanden op de datum van aanvraag voor een autoaanpassing. Deze vergoeding wordt slechts 1 maal per 7 jaar verstrekt.

Bij autoaanpassingen wordt beoordeeld of het specifiek voor mensen met een beperking bedoelde voor-zieningen betreft die meer kosten dan gebruikelijke auto-aanpassingen (dus geen stuurbekrachtiging of cruise controle).

In de oude Wmo werd uitgegaan van een levensduur van minimaal 7 jaar van de aanpassingen; dit is in praktijk een redelijke termijn gebleken waarop opnieuw aanpassingen kunnen worden verstrekt (uiteraard rekening houdend met de persoonskenmerken van de aanvrager op dat moment). Bij verstrekking van aanpassingen is het daarom redelijk om van de aanvrager te verlangen dat hij aantoont dat de aan te passen auto de investering nog waard is (dus naar verwachting nog minimaal 7 jaar mee kan).

Sportvoorziening

Sporten kan een belangrijk middel tot participatie zijn. Wanneer het voor de inwoner zonder sporthulp-middel niet mogelijk is om een sport te beoefenen en de kosten hiervoor aanzienlijk hoger zijn -dan de gebruikelijke kosten die een persoon zonder beperkingen heeft voor dezelfde (of een vergelijkbare) sport, kan een sportvoorziening worden verstrekt. Dat kan een sportrolstoel zijn maar ook een ander hulpmiddel. De aanvrager moet aantonen dat er sprake is van een actieve sportbeoefening en dat hij lid is van een sportvereniging. De ervaring leert dat sportclubs, sponsors of fondsen vaak bereid zijn een deel van de kosten te vergoeden. Bovendien kost sporten zonder beperking ook geld dus mag van de aanvrager zelf ook worden verwachten dat hij een deel van de kosten draagt.

Niet anti revaliderend

Er wordt geen vervoersvoorziening verstrekt als het gebruik daarvan in strijd met een behandelplan van de aanvrager en nadelig is voor de revalidatie.

4.6.5 Eigen bijdrage

Het collectief vraagafhankelijk vervoer valt buiten het abonnementstarief Wmo. Voor het collectief vraagafhankelijk vervoer betaalt u wel een eigen ritbijdrage.

4.7 Rolstoelen

Indien blijkt dat een rolstoel noodzakelijk is om de mobiliteitsbeperking van betrokkene te verminderen, is de selectie van de rolstoel aan de orde. Het selecteren van een rolstoel is maatwerk; de gekozen rolstoel moet passen bij de gebruiker. De gebruiker moet er goed mee overweg kunnen en de rolstoel moet bruik-baar zijn in de omgeving waar de gebruiker woont en voor de activiteiten die de gebruiker wil ondernemen.

4.8 Wijze van verstrekken

4.8.1 Pgb voor voorzieningen

Pgb’s voor voorzieningen, zoals trapliften, scootmobielen en sanering van de woning, worden aan de rechthebbende inwoners beschikbaar gesteld. Controle op deze pgb’s zal plaatsvinden aan de hand van door de inwoner of de aanbieder ingediende facturen. Voor deze voorzieningen hoeft geen pgb plan ingevuld te worden. Dit pgb kan in één keer worden uitgekeerd rechtstreeks aan de inwoner en of aanbieder.

4.8.2 Pgb voor een hulpmiddel

Wanneer een inwoner kiest voor een pgb krijgt hij na indicatie bij de beschikking een Programma van Eisen (PvE) waar de voorziening aan moet voldoen. De inwoner kan op basis van dit PvE zelf de voorziening aanschaffen. Het pgb wordt aan de rechthebbende inwoner beschikbaar gesteld. Er hoeft geen pgb plan ingevuld te worden. Dit pgb kan in één keer worden uitgekeerd.

De inwoner is zelf verantwoordelijk voor:

  • Het inkopen van het hulpmiddel of hulp.

  • Het onderhoud, de reparaties en de verzekering van hulpmiddel.

Als de inwoner een andere voorziening wil, kan hij daarvoor kiezen onder de voorwaarde dat de voorziening geen (andere) belemmeringen oproept. De voorziening die de inwoner aanschaft moet wel de beperking op hetzelfde niveau compenseren als in het programma van eisen wordt gesteld en niet slechts een deel van het probleem oplossen.

4.8.3 Duur van de toekenning

Het hulpmiddel in de vorm van pgb wordt toegekend voor een periode van 7 jaar (tenzij anders beschreven in de beschikking). Als de voorziening tussentijds niet blijkt te voldoen en er geen sprake is van veranderde omstandigheden, kan geen beroep worden gedaan op een vervangende voorziening.

De situatie van de inwoner kan verslechteren. Als wordt verwacht dat de inwoner (langzaam) achteruit zal gaan, wordt dit ook opgenomen in het PvE. Indien nodig dient de inwoner mee te werken aan een medisch onderzoek of een passing.

4.8.4 Omzetting pgb in voorziening in natura

Een omzetting van het pgb in een voorziening in natura is niet meer mogelijk nadat het pgb reeds is besteed aan een voorziening. De inwoner moet dan ten minste 7 jaar wachten met het doen van een nieuwe aanvraag, tenzij in de beschikking anders is bepaald. Een voorziening of een pgb voor een voorziening wordt immers in beginsel voor 7 jaar verstrekt.

4.8.5 Controle en terugvordering pgb

Het college streeft er naar om terugvordering achteraf te voorkomen. De gemeente zal daarom alle zorgovereenkomsten die budgethouders sluiten, voordat betaling aan deze hulpverlener plaatsvindt toetsen. De gemeente zal daarom vooraf om informatie vragen.

Daarnaast worden er in de regel geen langlopende indicaties afgeven. Hiermee wordt periodiek bezien of de indicatie die iemand heeft -en daarmee zijn pgb- nog past bij zijn individuele situatie. Ook ontvangt een inwoner een vergoedingenlijst waarop staat welke kosten wel en niet voor pgb-vergoeding in aanmerking komen. Eventuele ondersteuning wordt door het pgb servicecentrum van het SVB voor inwoner gratis geboden; dus hier zijn geen kosten voor opgenomen in het pgb. Daarnaast worden op basis van risicoanalyses en bestandsanalyses heronderzoeken bij budgethouders ingepland en uitgevoerd.

4.8.6 Besteding pgb uitsluitend aan voorziening

Het pgb is uitsluitend bedoeld voor de inkoop van maatschappelijke ondersteuning. Het pgb mag dan ook niet besteed worden aan:

  • Reiskosten van de zorg- of hulpverlener.

  • Feestdagenuitkering.

  • Een bemiddelingsbureau dat de administratieve verwerking van het budget uitvoert.

  • Een vrij besteedbaar bedrag/vrijwilligersvergoeding.

5 Jeugdhulp

5.1 Begripsbepaling

Voor de definities van de begrippen in de beleidsregels met betrekking tot Jeugd in dit hoofdstuk wordt verwezen naar de begripsbepalingen in de Verordening Sociaal Domein.

5.2 Individuele voorzieningen

5.2.1 Aanbod

[Vervallen]

5.2.2 [Vervallen]

[vervallen]

5.2.3 Respijtzorg

Een voorziening voor respijtzorg zijnde kortdurend verblijf of logeeropvang kan enkel worden getroffen ten aanzien van de jeugdige die (artikel 2.3 lid 3 Jeugdwet):

  • a.

    die de leeftijd van 18 jaar nog niet heeft bereikt;

  • b.

    aangewezen is op permanent toezicht, en

  • c.

    begeleiding of persoonlijke verzorging ontvangt, of verpleging ontvangt.

Er moet dus sprake zijn van een behoefte aan permanent toezicht én jeugdhulp in de vorm van begeleiding en verzorging of verpleging.

Aan het indiceren van respijtzorg gaat het beoordelen van de overbelasting van ouders vooraf als bedoeld in artikel 5.3.7a en 5.3.7b van de Verordening Sociaal Domein als bedoeld in artikel 5.3.7a en 5.3.7b van de Verordening Sociaal Domein Overbelasting wijst op een verstoring van het evenwicht tussen draagkracht en draaglast waardoor fysieke en/of psychische klachten ontstaan. Naast de aard en de ernst van de overbelasting wordt ook onderzocht of deze komt doordat er iets met de gebruikelijke verzorger zelf aan de hand is en/of dat deze het gevolg is van ernst van de problemen bij de jeugdige. Door de weging van de verhouding tussen draagkracht en draaglast kan de eventuele overbelasting worden vastgesteld.

Er moet een verband zijn tussen de overbelasting en de zorg die iemand biedt aan de jeugdige. Bij overbelasting door bijvoorbeeld een dienstverband van te veel uren, als gevolg van spanningen op het werk of relatieproblemen, zal de oplossing door ouders gezocht moeten worden in het wegnemen van deze spanningsfactoren.

Niet alleen de omvang van de zorgtaken, maar ook de mate waarin permanent toezicht gewenst is, zijn van invloed op de belastbaarheid van de gebruikelijke verzorger/mantelzorger. Met andere woorden, het uitvoeren van enkele zorgtaken op vooraf besproken momenten is vaak minder belastend dan het uitvoeren van dezelfde zorgtaken, waarbij continu aanwezigheid van gebruikelijke verzorger/mantelzorger noodzakelijk is.

Informele zorg kan ook ingezet worden als respijtzorg.

5.3 Aanvraag individuele voorziening; familiegroepsplan en het ondersteuningsplan

  • 1.

    Als de jeugdige of zijn ouders een familiegroepsplan als bedoeld in artikel 1.1 van de Jeugdwet hebben opgesteld, betrekt de gemeente dat als eerste bij de aanvraag. Wanneer het de jeugdige of zijn ouders niet lukt om dit plan op te stellen, zal de gemeente hierbij ondersteunen dan wel een professional in het lokale veld vragen dit met de jeugdige of zijn ouders te doen.

  • 2.

    Het ondersteuningsplan:

    • Betrekt, waar dit relevant is, de situatie van alle betrokkenen.

    • Is gericht op bevordering van, behoud van of ondersteunen bij de zelfredzaamheid en participatie van de jeugdige of zijn ouders.

    • Behandelt in ieder geval de leefgebieden: inkomen/financiën, dagbesteding, huisvesting, gezinsrelaties/ huiselijke relaties, persoonlijke verzorging, lichamelijke gezondheid, geestelijke gezondheid, verslaving, activiteiten dagelijks leven, sociaal netwerk, maatschappelijke participatie, justitie en ouderschap.

    • Is de samenvatting van het onderzoek (wat is er aan de hand, welke zorgen zijn er), beschrijft doelen en de gewenste resultaten.

    • Wordt ondertekend door de jeugdige of zijn ouders en (indien van toepassing) de professional, geeft richting aan de ondersteuning in de praktijk (professionele sturing) en is richtinggevend voor ondersteunende en uitvoerende werkers en bindend voor alle betrokkenen.

    • Is het resultaat van de dialoog tussen de jeugdige of zijn ouders, bloedverwanten of aanverwanten, zijn sociaal netwerk, de casushouder en eventueel andere betrokken professionals via een vorm van een netwerkberaad.

    • Ondersteunt dat de jeugdige of zijn ouders zoveel mogelijk regie hebben.

    • Benoemt de casushouder die overzicht over alle afspraken heeft, deze coördineert en bewaakt, zorg draagt voor evaluatie van het plan, eventuele bijstelling en afronding.

    • Voorziet in afspraken over en afwegingen voor de inzet van (regionaal ingekochte) specialistische jeugdhulp (indien van toepassing).

    • Laat een actueel beeld zien van de veiligheidssituatie in het gezin, hierbij wordt gebruik gemaakt van een risicotaxatie instrument (indien van toepassing).

5.4 Criteria voor het toekennen van een individuele voorziening

5.4.1 Geen individuele voorziening als een algemene voorziening volstaat

Een algemene voorziening is een aanbod van diensten of activiteiten om de zelfredzaamheid of de participatie te verbeteren of te voorzien in een behoefte aan opvang. Algemene of vrij toegankelijke voorzieningen zijn toegankelijk zonder beschikking. Een algemene voorziening kan zijn het ontvangen van informatie, advies en training, jeugdgezondheidszorg, opvoedondersteuning of ambulante jeugd- en opvoedhulp van bijvoorbeeld een jeugdcoach op school of praktijkondersteuner bij de huisarts.

5.4.2 Geen individuele voorziening als er een voorliggende voorziening is op grond van andere wet- of regelgeving

Voorliggend op de Jeugdwet zijn voorzieningen op grond van een andere wettelijke regeling zoals Wet langdurige zorg, Zorgverzekeringswet, Wet Passend Onderwijs en Beginselenwet justitiële jeugdinrichtingen.

5.4.3 Gebruikelijke hulp en vrijetijdsbesteding

Ouders zijn zelf verantwoordelijk voor de gebruikelijke zorg aan hun kinderen. De gemeente verstrekt geen jeugdhulp voor het bieden van gebruikelijke hulp. Gebruikelijke zorg is de dagelijkse zorg die ouders aan kinderen geacht worden te bieden, ook als het kind een beperking heeft of de ouder de gebruikelijke zorg vanwege eigen aandoening, beperking, stoornis of handicap niet kan bieden. De hulp die wordt aangevraagd moet het probleemoplossend vermogen van de ouders/verzorgers overschrijden.

Gebruikelijke zorg omvat:

  • De dagelijkse zorg en ondersteuning die ouders en verzorgers geacht worden te bieden aan hun kinderen. Gebruikelijke hulp is de normale zorg en ondersteuning die verwacht wordt van ouders, verzorgers en directe omgeving van een jeugdige. Het gaat om ondersteunen bij dagelijkse handelingen zoals eten, drinken, aankleden, persoonlijke hygiëne, en het naar school gaan. Het is ook de begeleiding naar volwassenheid. Zoals het bevorderen van zelfredzaamheid en zelfstandigheid van de jeugdige en het bieden van emotionele ondersteuning. Ook wordt van ouders verwacht dat zij hun kinderen fysiek en sociaal veilig laten opgroeien.

  • Gebruikelijke zorg bij kinderen kan ook zorg zijn die niet standaard bij alle kinderen voorkomt. Het gaat dan om zorg die gebruikelijke zorg vervangt. Bijvoorbeeld sondevoeding in plaats van eten. Het kan ook gaan om zorg die de ouder samen met reguliere zorg kan bieden. Bijvoorbeeld het geven van medicijnen. Het gaat ook om gebruikelijke zorgtaken die langer dan gemiddeld nodig zijn omdat de jeugdige langer dan gemiddeld nodig heeft om de taak zelf uit te voeren.

  • 24 uur per dag zorg in de nabijheid is ook gebruikelijke zorg. Hiermee wordt bedoeld dat zorg en toezicht gedurende het gehele dag (etmaal) in de nabijheid nodig is zonder dat daarbij permanente actieve observatie nodig is. Het betekent dat de ouder toezicht houdt en beschikbaar is om zorg te bieden als dat nodig is. De zorg is nodig op zowel geplande als ongeplande momenten, en degene die de zorg biedt, is voortdurend dichtbij of in de directe omgeving. Dit is gebruikelijke zorg omdat ook een kind met een normaal ontwikkelingsprofiel tot een bepaalde leeftijd:

    • -

      niet zelf kan inschatten welke zorg het kind zelf nodig heeft, en

    • -

      niet zelf de goede hulp kan inschakelen op het moment dat hulp nodig is om ernstig nadeel te voorkomen, en

    • -

      ook vaak op ongeplande momenten zorg zoals begeleiding of overname van zelfzorg nodig heeft.

Gebruikelijke zorg omvat niet:

  • Permanent toezicht in de zin van onafgebroken toezicht en actieve observatie gedurende de gehele dag (etmaal), waardoor tijdig kan worden ingegrepen. Het gaat om toezicht dat geboden moet worden op basis van actieve observatie die als doel heeft dreigende ontsporing in het gedrag of de gezondheidssituatie van het kind vroegtijdig te signaleren. Door het toezicht kan altijd op tijd worden ingegrepen. Zo worden onveilige, gevaarlijke, (levens)bedreigende gezondheids- en/of gedragssituaties voor het kind voorkomen. Bij kinderen die een behoefte hebben aan permanent toezicht kan elk moment iets (ernstig) misgaan.

  • Gebruikelijke hulp eindigt waar professionele hulp noodzakelijk wordt, bijvoorbeeld bij ernstige gedragsproblemen, psychische stoornissen, of complexe medische zorg.

Richtlijn gebruikelijke zorg

In bijlage 4 staat een richtlijn voor gebruikelijke hulp bij de verschillende leeftijdsfasen van een jeugdige. Deze richtlijn wordt door de jeugdconsulent gebruikt om in het kader van het onderzoek het professionele oordeel te vormen over de hulpvraag en de noodzakelijke hulp. De richtlijn wordt toegepast met in achtneming van de volgende afwegingen:

Leeftijd

Jonge kinderen hebben meer zorg nodig van hun ouders dan oudere kinderen.

Aard van de zorghandeling

Gebruikelijke zorg bij kinderen kan ook handelingen omvatten die niet standaard bij alle kinderen voorkomen.

Frequentie

Zorghandelingen die meelopen in het normale patroon van dagelijkse zorg voor een kind, zoals drie keer per dag eten, worden als gebruikelijke zorg aangemerkt.

Samenhangende beoordeling

De hiervoor genoemde criteria moeten telkens in samenhang en gelet op de omstandigheden van het kind worden beoordeeld. Bij de afweging of een individuele voorziening jeugdhulp noodzakelijk is, worden alle aspecten uit het ondersteuningsplan meegewogen.

Kortdurende situaties zijn gebruikelijke zorg

In kortdurende situaties (maximaal drie maanden per jaar) wordt van ouders verwacht dat zij hun kind alle persoonlijke verzorging, begeleiding en verpleegkundige handelingen geven. Bij langdurige situaties valt de gebruikelijke persoonlijke verzorging en begeleiding nog steeds onder gebruikelijke zorg. De zorg voor kinderen met een beperking kan de eigen kracht (zie ook 5.4.5) te boven gaan en dan kan een individuele voorziening aan de orde zijn.

Onderzoek

In het onderzoek bespreekt de consulent met de inwoner (en zijn mantelzorgers) die jeugdhulp aanvraagt:

  • wat ouders en het netwerk om de jeugdige zelf kunnen doen om de zorg te leveren (eigen kracht) ook als die zorg buiten het gemiddelde ontwikkelingspatroon van een jeugdige valt;

  • of er tot dan toe al sprake is geweest van (onbetaalde) jeugdhulp;

  • wat maakt dat de zorgverlener uit het sociale netwerk er eventueel mee stopt;

  • wat maakt dat een eventuele nieuwe mantelzorger de zorg niet kosteloos wil verlenen.

Daarnaast doet de jeugdconsulent een gedegen onderzoek naar de noodzaak, kennis en ontwikkel-mogelijkheden van het kind. Hierbij raadpleegt de consulent tenminste één andere bron, zoals school, behandelaar, begeleider etc. Wanneer de consulent dit nodig acht kan er een nog niet betrokken professional geraadpleegd worden voor advies. De consulent heeft in de aanvraag zicht op het gehele systeem en de veerkracht van dit systeem.

In het ondersteuningsplan kunnen jeugdhulpdoelen staan die te maken hebben met de vrijetijdsbesteding van het kind. Activiteiten die overeenkomen met vormen van vrije tijdsbesteding (zoals paardrijden, scouting, zwemles e.d.) kunnen ook jeugdhulpdoelen dienen, zoals het reguleren van emoties, het vergroten van zelfvertrouwen en het doorbreken van isolement. Dat het bijdraagt aan de doelen, betekent niet dat het jeugdhulp is.

Zo hebben we in artikel 5.3.7a van de Verordening Sociaal Domein bepaald wat onder gebruikelijke hulp moet worden verstaan. Het laten deelnemen van een jeugdige aan vrijetijdsactiviteiten valt daar in beginsel ook onder.

Jeugdhulp voor zorg in vrije tijd of vakantie kan alleen dan onderdeel zijn van jeugdhulp indien het noodzakelijk is voor het behalen van de afgesproken jeugdhulpdoelen.

In het ondersteuningsplan kunnen jeugdhulpdoelen staan die te maken hebben met de vrijetijdsbesteding van het kind. Activiteiten die overeenkomen met vormen van vrije tijdsbesteding (zoals paardrijden, scouting, zwemles e.d.) kunnen ook jeugdhulpdoelen dienen zoals het reguleren van emoties, het vergroten van zelfvertrouwen en het doorbreken van isolement. Dat het bijdraagt aan de doelen, betekent niet dat het jeugdhulp is. Het laten deelnemen van een jeugdige aan vrijetijdsactiviteiten is gebruikelijke zorg. De contributie (kosten van lidmaatschap) of activiteitkosten zijn niet uit jeugdhulpmiddelen te bekostigen.

5.4.4 Geen individuele voorziening als de eigen mogelijkheden en probleemoplossend vermogen van jeugdige, ouder(s) en/of het sociaal netwerk toereikend zijn om het probleem op te lossen

[vervallen]

5.5 Afbakening Wet Passend Onderwijs

[vervallen]

5.5.1 Afstemming bij treffen jeugdhulpvoorziening

[vervallen]

5.5.2 Ondersteuning primair gericht op leerproces

[vervallen]

5.5.3 Remedial teaching

[vervallen]

5.5.4 Motorische remedial teaching (MRT)

[vervallen]

5.5.5 Begeleiding op school

[vervallen]

5.5.6 Intelligentieonderzoek

[vervallen]

5.5.7 Diagnostisch proces jeugdhulp

[vervallen]

5.5.8 Dyscalculie

[vervallen]

5.5.9 Dyslexie

[vervallen]

5.6 Vervoer

5.6.1 Jeugdhulpvervoer

De regeling in deze paragraaf is alleen van toepassing als het gaat om een vervoersvraag voor:

  • a)

    een jeugdige

  • b)

    die een indicatie heeft voor een individuele voorziening (in natura of persoonsgebonden budget),

  • c)

    met een vervoersvraag voor vervoer van of naar de locatie waar de jeugdhulp wordt geboden die is ingezet vanuit de Jeugdwet,

  • d)

    en er geen recht bestaat op vervoer door middel van de voorliggende voorziening leerlingenvervoer voor (een deel van) het vervoer naar de locatie waar de jeugdhulp wordt geboden die is ingezet vanuit de Jeugdwet.

5.6.2 Vormen jeugdhulpvervoer

De volgende vormen van een vervoersvoorziening vervoer Jeugdwet worden onderscheiden:

  • a)

    een vergoeding voor openbaar vervoer voor vervoer naar of vanaf een jeugdhulpvoorziening;

  • b)

    een vergoeding voor vervoer door een vrijwilliger van naar of vanaf een jeugdhulpvoorziening;

  • c)

    een vergoeding voor eigen vervoer van naar of vanaf een jeugdhulpvoorziening;

  • d)

    aangepast vervoer (taxi vervoer) dat in natura wordt geboden.

Een combinatie van deze voorzieningen behoort tot de mogelijkheden, mits onderbouwd wordt waarom hiervoor wordt gekozen.

5.6.3 Redenen voor vervoersvoorziening

  • 1. Uitgangspunt is dat de wettelijk vertegenwoordiger van de jeugdige ervoor verantwoordelijk is dat de jeugdige op de locatie van de jeugdhulpaanbieder komt en vandaar weer thuiskomt.

  • 2. Een individuele voorziening in het kader van vervoer jeugdwet is mogelijk indien er sprake is van de situaties onderstaand beschreven onder A in combinatie met B of A in combinatie met C èn D èn E. Bij de tweede situatie wordt het afwegingskader uit artikel 5.6.4 toegepast.

    • A.

      Als er door een wettelijk verwijzer is vastgesteld dat de jeugdige vervoer nodig heeft op om de locatie van de jeugdhulpaanbieder te komen, los van de vraag door wie en op welke wijze het vervoer wordt uitgevoerd.

    • B.

      Er is sprake van medisch vervoer (ziekenvervoer) dat redelijkerwijs niet door ouder(s)/verzorger(s) of het netwerk kan worden geboden of waarbij ouder(s)/verzorger(s) en het netwerk niet beschik-ken over het benodigde vervoersmiddel, de benodigde medische apparatuur of de benodigde medische of verpleegkundige vaardigheden.

    • C.

      Beperkingen in de zelfredzaamheid die te maken hebben met leeftijd, stoornis, beperking of ziekte, die tijdelijk of chronisch van aard kan zijn. De beperking in de zelfredzaamheid hoeft geen relatie te hebben met de noodzaak tot jeugdhulp.

    • D.

      Er is sprake van intensieve jeugdhulp, namelijk minimaal twee contactmomenten per week (behandeling, dagbesteding, kort verblijf of begeleiding) voor een periode van minimaal een maand.

    • E.

      De afstand voor een enkele reis naar de jeugdhulplocatie bedraagt minimaal zes kilometer volgens de ANWB-routeplanner voor de kortste reis, ongeacht het vervoersmiddel of de route die feitelijk wordt gebruikt. Indien sprake is van reizen met het openbaar vervoer met een begeleider dan tellen de kilometers voor een enkele reis dubbel.

5.6.4 Afwegingskader

Indien sprake is van een risico op het niet krijgen van noodzakelijke jeugdhulp (artikel 5.6.3, situatie A in combinatie met C, D én E) vanwege een belemmering in de vervoerssituatie, dan wordt op de volgende volgorde een afweging voor een passende voorziening gemaakt. Pas als een jeugdige niet op de beschreven manier (per optie) kan reizen, komt de volgende, daaronder beschreven optie in beeld. Het inzetten van aangepast vervoer (taxi/taxibus) pas mogelijk als alle onderstaande opties naar het oordeel van het college niet mogelijk zijn:

  • a.

    De jeugdige fietst naar de jeugdhulplocatie.

  • b.

    De jeugdige fietst naar de jeugdhulplocatie onder begeleiding van ouder (s)/verzorger(s) of het sociale netwerk.

  • c.

    De jeugdige heeft de draagkracht en vaardigheden om in afzienbare tijd zelfstandig te leren reizen met het openbaar vervoer naar de jeugdhulplocatie begeleid door ouder(s)/verzorger(s), het sociale netwerk, een vrijwilliger of een jeugdprofessional.

  • d.

    De jeugdige gaat met zijn/haar brommer/scooter naar de jeugdhulplocatie.

  • e.

    De jeugdige reist zelfstandig met het openbaar vervoer naar de jeugdhulplocatie. Er zijn 3 redenen waarom openbaar vervoer geen opties is, namelijk een gebrek aan zelfstandigheid van de jeugdige, het ontbreken van openbaar vervoer of een reistijd van meer dan 45 minuten voor een enkele reis. Daarbij wordt uitgegaan van de reisduur van deur tot deur (van het verblijfadres van de jeugdige tot de jeugdhulplocatie).

  • f.

    De jeugdige reist onder begeleiding van ouder(s)/verzorger(s) of het sociale netwerk met het openbaar vervoer naar de jeugdhulplocatie. Deze optie vervalt als de jeugdige niet in staat is om met begeleiding in het openbaar vervoer te reizen, openbaar vervoer ontbreekt, de reistijd meer dan 45 minuten enkele reis is (de reistijd van deur tot deur, dat wil zeggen van het verblijfadres van de jeugdige tot de jeugdhulplocatie) of ouder(s)/verzorger(s) kunnen aantonen dat begeleiding van de leerling door henzelf of anderen onmogelijk is dan wel tot ernstige benadeling van het gezin zal leiden.

  • g.

    De ouder(s)/verzorger(s) of het netwerk brengen en halen de jeugdige met gemotoriseerd vervoer (auto, bestelbus, motor enz.).

  • h.

    Er wordt een vrijwilliger geworven die de jeugdige begeleidt (b en f) of met eigen vervoer vervoert.

  • i.

    De jeugdhulpaanbieder verplaatst de begeleiding/behandeling naar het verblijfadres van de jeugdige. Voor de kosten van openbaar vervoer (opties e en f) en de eventuele vervoerskosten van de vrijwilliger (optie h) is eventueel een vergoeding mogelijk. De regels voor vergoedingen en de berekening daarvan zijn opgenomen in artikel 5.6.5. Voor opties c en e kan eventueel worden beoordeeld of deze optie haalbaar is met het product begeleiding.

5.6.5 Vergoeding voor eigen vervoer van een vrijwilliger en openbaar vervoer

  • 1. De vergoeding ingevolge dit artikel heeft alleen betrekking op de opties e, f, g en h genoemd in artikel 5.6.4. Voor andere opties genoemd in dat artikel (a, b, c, d en i) is geen vergoeding mogelijk.

  • 2. De vergoeding voor openbaar vervoer is gelijk aan de werkelijke kosten van openbaar vervoer per maand. In overleg met de jeugdconsulent wordt binnen de mogelijkheden van de jeugdige (en de begeleider) de optimale route bepaald en vervolgens de minimale kosten voor deze route.

  • 3. De vergoeding voor eigen, gemotoriseerd vervoer bedraagt het bedrag per kilometer dat gelijk is gesteld aan de door de rijksoverheid vastgestelde onbelaste reiskostenvergoeding.

  • 4. Vervoer door de ouder(s)/verzorger(s) met eigen, gemotoriseerd vervoer (optie g genoemd in artikel 5.6.4) kan alleen worden vergoed:

    • a.

      voor vervoer van en naar een locatie van dagbehandeling waar de jeugdige gebruik van maakt op grond van de Jeugdwet,

    • b.

      de jeugdige minimaal 2 contactmomenten per week (behandeling, dagbesteding, kort verblijf of begeleiding) heeft voor een periode van minimaal een maand.

    • c.

      de afstand tussen het verblijfadres van de jeugdige en de jeugdhulplocatie minimaal 6 kilometer enkele reis is.

      In deze situatie bedraagt de vergoeding de door de rijksoverheid vastgestelde onbelaste reiskostenvergoeding.

5.7 Wijze van verstrekken

In Lansingerland wordt op basis van iemand zijn individuele situatie beoordeeld of- en waarvoor hij onder-steuning nodig heeft en op welke wijze hij deze invulling kan krijgen. Uitgangspunt bij het bieden van ondersteuning is en blijft individueel maatwerk. Dit geldt ook voor de vorm waarin een cliënt de onder-steuning wil ontvangen: via Zorg in natura of deze zelf inkopen en organiseren via een pgb (pgb). Het pgb bestaat uit een geldbedrag waarmee mensen die in aanmerking komen voor zorg of ondersteuning, zelf en onder voorwaarden de benodigde hulp kunnen inkopen. Het is bedoeld als alternatief voor een individuele (maatwerk) voorziening in natura. Een voorziening in natura is ondersteuning die rechtstreeks door een zorginstelling wordt geleverd waarmee de gemeente een contract heeft, ook wel ZIN genoemd.

5.8 Regels voor een pgb bij een individuele voorziening

Een pgb kan een geschikte verstrekkingsvorm zijn voor de jeugdige of zijn ouders. De gemeente vindt het van belang dat mensen de regie over hun eigen leven kunnen voeren. De gemeente vormt zich een oordeel of de jeugdige of zijn ouders voldoen aan de wettelijke voorwaarden (artikel 8.1.1. Jeugdwet) om in aanmerking te komen voor een pgb.

5.8.1 Voorlichting

Zoals uit de Jeugdwet is af te leiden, is het belangrijk dat de jeugdige of zijn ouders vooraf goed weten wat het pgb inhoudt en welke verantwoordelijkheden ze daarbij hebben. Tijdens het eerste gesprek, maar ook later tijdens de aanvraagprocedure, zullen de jeugdige of zijn ouders door de jeugdconsulent worden geïnformeerd en getoetst op hun bekwaamheid zoals beschreven in art. 5.4.3. van de verordening. Daarnaast verzorgt het servicecentrum pgb van de Sociale verzekeringsbank (SVB) voorlichting voor en ondersteuning van budgethouders.

5.8.2 Hoogte pgb

De gemeenteraad heeft in de Verordening Sociaal Domein de maximumtarieven voor een pgb vastgesteld. De hoogte van het pgb wordt vastgesteld aan de hand van het onderdeel pgb in het arrangement. Er wordt een onderscheid gemaakt in een formeel pgb en informeel pgb.

Formeel pgb

Met een formeel pgb neemt men de voorziening af van een professional. Een professional is een bij de Kamer van Koophandel (KvK) ingeschreven organisatie, een zelfstandige zonder personeel of freelancer die zich blijkens de bedrijfsomschrijving zoals vermeld in het handelsregister van de KvK, primair richt op de benodigde ondersteuning zoals vastgesteld in het ondersteuningsplan. De professional heeft een specialisti-sche vakopleiding afgerond. De jeugdprofessional staat geregistreerd bij het Stichting Kwaliteitsregister Jeugd (SKJ) als (kinder & jeugd) psycholoog bij het Nederlands Instituut voor Psychologen (NIP), als orthopedagoog (generalist) bij de Nederlandse Vereniging voor Orthopedagogen (NVO), of als zorgprofessional in het BIG register.

De kwaliteitseisen die in artikel 5.9 zijn omschreven, zijn ook van toepassing op de professionals die middels een formeel pgb gefinancierd zijn. De zorgvrager vraagt een offerte op. Een jeugdige of zijn ouders die een duurdere voorziening wensen dan de voorziening die het goedkoopst adequaat is, betaalt de meerkosten zelf.

Informeel pgb

Bij een informeel pgb neemt men de voorziening af van een niet-professional.

Onder een niet-professionele hulpverleners vallen onder andere inwoners die niet beroepsmatig hulp-verlenen (mensen uit het sociaal netwerk), werkstudenten en ZZP’ers zonder specialistische relevante opleiding.

5.8.3 Voorwaarden om in aanmerking te komen voor een pgb

  • 1. Een individuele voorziening in de vorm van een pgb wordt alleen verstrekt indien de jeugdige of zijn ouders dit vragen aan de hand van een opgesteld pgb plan dat voldoet aan de eisen uit de verordening (art. 5.4.2).

  • 2. De offerte voor een pgb moet toereikend zijn om effectieve en kwalitatief goede zorg in te kopen. De hoogte van een pgb voor dienstverlening is opgebouwd uit verschillende kostencomponenten, zoals salaris, vervanging tijdens vakantie en indien noodzakelijk verzekeringen.

  • 3. Het budget mag niet worden besteed aan:

    • Reiskosten van zowel zorgverlener als jeugdige of ouder.

    • Feestdagenuitkeringen.

    • Een bemiddelingsbureau dat de administratieve verwerking van het budget uitvoert.

    • Een vrij besteedbaar bedrag/vrijwilligersvergoeding.

  • 4. In het plan van de jeugdige of zijn ouders kunnen zij de wens uitspreken om het sociale netwerk of mantelzorgers in te willen zetten. De jeugdige of zijn/haar ouders moeten dan aantoonbaar maken dat aan alle eisen zoals onder artikel 5.4.2 van de verordening en artikel 5.8.4. van de beleidsregels voldaan wordt.

  • 5. In het ondersteuningsplan bij een aanvraag voor het informele pgb worden doelen opgenomen die zich richten op het vergroten van de mate van zelfredzaamheid van de jeugdige. Ieder jaar worden de doelen geëvalueerd en desgewenst bijgesteld. Er kan dan een herziening plaatsvinden. Er vindt dan opnieuw onderzoek plaats waarbij gekeken wordt naar de noodzaak, kennis en ontwikkelingsmogelijkheden van de aanvrager. Tijdens het onderzoek/evaluatie worden zowel de jeugdige als de informele zorgverleners gesproken en samen met hen worden de doelen opgesteld. Het onderzoek in combinatie met een evaluatie vindt in ieder geval plaats wanneer de indicatie afloopt. Wanneer de doelen niet behaald zijn moet de reden daarvan onderzocht worden. Hierbij speelt ook de afweging of professionele hulp wenselijk is een rol. Wanneer er ook professionele hulp wordt ingezet, heeft deze zorg-professional de taak om gezamenlijk met ouders de doelen op te stellen en te evalueren op (voortgang) van de zelfredzaamheid van de jeugdige. De formele hulpverlener legt dit vast in een evaluatieverslag. In dit verslag staan de doelen waar zijn aan gewerkt en de voortgang van deze doelen en wordt een analyse gemaakt van de actuele mate van zelfredzaamheid van de jeugdige en de doelmatigheid van huidige inzet van informele en formele hulp.

  • 6. De toekenning van een pgb eindigt wanneer:

    • De budgethouder verhuist naar een andere gemeente.

    • De budgethouder overlijdt.

    • Als de indicatieperiode of geldigheidsduur is verstreken.

    • Als de budgethouder aangeeft dat zijn situatie is veranderd en (de gemeente) vaststelt dat de voorziening niet meer voldoet.

    • De budgethouder geen verantwoording aflegt.

    • De budgethouder zijn pgb laat omzetten in Zorg in Natura.

5.8.4 Criteria toekennen informeel pgb

  • 1. De jeugdige en/of ouders aan wie een pgb wordt toegekend, kunnen alleen jeugdhulp betrekken van personen die tot het sociale netwerk behoren, als aan onderstaande voorwaarden wordt voldaan:

    • a.

      de inzet van het sociaal netwerk is aantoonbaar passender dan andere vormen van ondersteuning; Dit wordt bepaald aan de hand van de volgende afwegingscriteria:

      • Het type hulp dat wordt geleverd.

      • De frequentie van de hulp.

      • Of er sprake is van een tijdelijke hulpvraag of van hulp over een lange periode.

      • De mate van verplichting: kan degene die de hulp levert een keer overslaan als hij/zij ziek is of op vakantie wil, of is dit niet mogelijk? Dit laatste aspect wordt gezien als zwaarwegend punt.

    • b.

      de geboden jeugdhulp is doelmatig, adequaat en veilig;

    • c.

      de personen uit het sociaal netwerk die de hulp gaan verlenen, hebben zich voldoende op de hoogte gesteld van de verantwoordelijkheden die aan het bieden van jeugdhulp verbonden zijn. De jeugdige en/of ouders aan wie een pgb wordt toegekend kunnen alleen jeugdhulp betrekken van personen die tot het sociale netwerk behoren voor begeleiding, persoonlijke verzorging en kortdurend verblijf. Dagactiviteiten kunnen niet geleverd worden door het sociaal netwerk;

    • d.

      er is bij de personen uit het sociaal netwerk die de hulp gaan verlenen sprake van voldoende opvoedvaardigheden en/of voldoende draagkracht.

  • 2. In aanvulling op het eerste lid onder a, kan inzet van het sociaal netwerk met een pgb aantoonbaar beter worden geacht, indien één of meerdere van de volgende omstandigheden aan de orde zijn:

    • a.

      de hulp is vooraf niet goed in te plannen;

    • b.

      de hulp moet op ongebruikelijke tijden geleverd worden;

    • c.

      de hulp moet op veel korte momenten per dag geboden worden;

    • d.

      de hulp moet op verschillende locaties worden geleverd;

    • e.

      de hulp moet 24 uur per dag en op afroep beschikbaar zijn;

    • f.

      de hulp moet vanwege de aard van de beperking worden geboden door een persoon met wie hij vertrouwd is en goed contact heeft.

5.9 Kwaliteitseisen

In de Jeugdwet (hoofdstuk 4) en de verordening (paragraaf 5.2) zijn kwaliteitseisen voor jeugdhulp-aanbieders opgenomen zoals in het bezit zijn van een verklaring omtrent gedrag en de registratie in een beroepsregister. De aanbieder en haar medewerkers dienen zich aan deze eisen te houden. De controle op de wettelijke kwaliteitsaspecten voor jeugdhulpaanbieders is een taak van de inspectie. Concrete kwaliteitsafspraken liggen vast in inkoopcontracten.

Algemene uitgangspunten

De hier geformuleerde algemene uitgangspunten zijn te beschouwen als richtlijnen voor goede onder-steuning van professionals voor de jeugdige of zijn ouders. Dit geldt zowel voor een verstrekking in de vorm van een pgb als in een verstrekking van Zorg in Natura. De gemeente verstrekt alleen zorg als aan de levering van zorg aan onderstaande kwaliteitseisen is voldaan. De richtlijnen worden gebruikt om te toetsen of een individuele voorziening voldoet aan de kwaliteitseisen van de gemeente.

  • 1.

    De jeugdige of zijn ouders hebben de regie

    • Het professioneel handelen van de gemeente en leverancier van de voorziening is gericht op het behoud, het herstel en versterken van de eigen regie van de jeugdige of zijn ouders en het versterken van het sociale netwerk en de veerkracht.

    • Als het handelen van de jeugdige een ernstig gevaar oplevert voor hem en/of zijn omgeving dan moet de professional actie ondernemen. Ondersteuning sluit redelijkerwijs aan bij de leefwereld van de jeugdige of zijn ouders, in taalgebruik, denkniveau, cultuur en tempo en houdt rekening met de levensfase en de eigen kracht.

    • Welke ondersteuning nodig is, wordt in samenspraak met de jeugdige of zijn ouders opgesteld, uitgevoerd en geëvalueerd.

  • 2.

    De ondersteuning is veilig

    • De relatie tussen jeugdige of zijn ouders en professional is voor de jeugdige of zijn ouders voldoende vertrouwd en stabiel. Wijzigingen in gemaakte afspraken tussen jeugdige of zijn ouders en professional worden tijdig en op een bij de inwoner passende manier gemeld.

    • De professional is in staat ervoor te zorgen dat de relatie voor beide partijen veilig is, zowel lichamelijk als mentaal.

    • Er is overeenstemming met de jeugdige of zijn ouders over welke informatie gedeeld wordt en met wie, met in achtneming van de privacywetgeving en op basis van de Visie Gegevensdeling domein Samenleving.

    • De professional onderneemt actie bij gesignaleerde onveiligheid in de leefsituatie en het sociale netwerk van de jeugdige, conform de meldcode Huiselijk geweld en kindermishandeling.

  • 3.

    De ondersteuning garandeert continuïteit, samenhang en resultaten

    • De professional heeft de kennis, houding en vaardigheden voor de betreffende hulpvraag en onderhoudt deze. De professional heeft krijgt de ruimte om hierin zelf keuzes te maken.

    • De ondersteuning van de professional in relatie met de jeugdige of zijn ouders is aantoonbaar gericht op het behalen van de afgesproken resultaten en dit wordt geëvalueerd en indien nodig bijgesteld.

    • De professional is op de hoogte van de andere hulpverleners die bij een jeugdige of zijn ouders betrokken zijn. Hij consulteert andere hulpverleners bij vragen en werkt samen waar dat zinvol is voor de te behalen doelstellingen van het ondersteuningsplan.

    • Als een organisatie de individuele voorziening verstrekt heeft deze een toegankelijke klachten-procedure die onafhankelijke afhandeling van klachten garandeert en waarvan de jeugdige of zijn ouders op de hoogte zijn gesteld.

6 Werk en re-integratie

6.1 Algemene bepalingen

Artikel 6.1.1 Begrippen

  • 1. In dit hoofdstuk wordt verstaan onder:

    • a.

      algemeen geaccepteerde arbeid: arbeid die algemeen maatschappelijk aanvaard is. Het college bepaalt de reikwijdte van algemeen geaccepteerde arbeid. Hierbij wordt in ieder geval rekening gehouden met de integriteit van de belanghebbende, de situatie op de arbeidsmarkt en bijkomende omstandigheden. Naarmate meer risico bestaat op langdurige werkloosheid, worden er minder eisen gesteld aan de te accepteren arbeid;

    • b.

      inburgeringsplicht: de plicht zoals bedoeld in artikel 7 van de Wet inburgering;

    • c.

      kandidaten: belanghebbenden die een bijstandsuitkering ontvangen van de gemeente Lansingerland;

    • d.

      niet-kandidaten: niet-uitkeringsgerechtigden (nug-gers) en mensen met een uitkering op grond van de Algemene nabestaandenwet (Anw);

    • e.

      referentieniveau: het fundamentele niveau taal en rekenen volgens de richtlijnen van de Rijksoverheid (F-niveau);

    • f.

      sociale activering: activiteiten gericht op het zelfstandig kunnen (gaan) deelnemen aan de samenleving;

    • g.

      taalmeter: de online toets zoals beschikbaar gesteld door de Stichting Lezen en Schrijven en die een indicatie geeft van het taalniveau.

  • 2. Alle begrippen die in dit hoofdstuk worden gebruikt en die niet nader worden omschreven hebben dezelfde betekenis als in de Participatiewet, de IOAW, de IOAZ, de Algemene wet bestuursrecht en de Verordening Sociaal Domein gemeente Lansingerland.

Artikel 6.1.2 Opdracht college

  • 1. Het college voert een actief re-integratiebeleid ten aanzien van kandidaten.

  • 2. Het college voert, bij het zelfstandig melden door niet-kandidaten bij de gemeente, een actief re-integratiebeleid voor niet-kandidaten.

Artikel 6.1.3 Subsidie- en budgetplafond

Het college heeft geen subsidie- of budgetplafond vastgesteld.

6.2 Aanspraak op ondersteuning

Artikel 6.2.1 Aanspraak op ondersteuning door kandidaten

  • 1. Kandidaten die al eerder een voorziening aangeboden hebben gekregen welke niet heeft geleid tot het vinden van algemeen geaccepteerde arbeid, kunnen aanspraak maken op een nieuwe voorziening in het kader van re-integratie.

  • 2. Het dossier van een kandidaat zoals bedoeld in het eerste lid bevat een rapportage met de redenen van niet-slagen van eerder aangeboden voorzieningen en aandachtspunten voor een nieuw te starten voorziening.

Artikel 6.2.2 Aanspraak op ondersteuning door alleenstaande ouders

  • 1. Het college stelt binnen acht weken na ontvangst van het verzoek om vrijstelling zoals bedoeld in artikel 9a, eerste lid van de Participatiewet een plan van aanpak op voor de invulling van de voorziening gericht op arbeidsinschakeling voor de alleenstaande ouder aan wie een ontheffing is verleend.

  • 2. Het college verricht na het opstellen van het plan van aanpak iedere zes maanden een heronderzoek naar de in het toepasselijke plan van aanpak opgenomen voorziening. Het heronderzoek strekt zich mede uit tot de naleving van de in het toepasselijke plan van aanpak opgenomen voorziening. Het college beoordeelt tevens bij het verrichten van het heronderzoek of er aanleiding bestaat de voorziening te wijzigen.

  • 3. Indien het heronderzoek daartoe aanleiding geeft stelt het college een gewijzigd plan van aanpak op.

  • 4. Het college vult de voorziening voor de alleenstaande ouder aan wie ontheffing is verleend en die niet beschikt over een startkwalificatie ten minste in met scholing of opleiding die de toegang tot de arbeidsmarkt bevordert, tenzij naar het oordeel van het college een dergelijke scholing of opleiding de krachten of bekwaamheden van de alleenstaande ouder te boven gaat.

  • 5. Op verzoek van de alleenstaande ouder aan wie ontheffing is verleend en die beschikt over een startkwalificatie vult het college de voorziening in met een opleiding, als bedoeld in artikel 7.2.2., tweede lid, onder a, van de Wet educatie en beroepsonderwijs, die de toegang tot de arbeidsmarkt bevordert, tenzij naar het oordeel van het college een dergelijke scholing of opleiding de krachten of bekwaamheden van de alleenstaande ouder te boven gaat.

Artikel 6.2.3 Aanspraak op ondersteuning door niet-kandidaten

  • 1. Het college kan aan een niet-kandidaat op diens verzoek ondersteuning bij zijn re-integratie bieden wanneer deze:

    • a.

      zoekt naar de kortste weg naar werk;

    • b.

      geen werkervaring heeft in de twee jaar voorafgaand aan het verzoek;

    • c.

      geen inkomsten uit arbeid heeft gehad in de twee jaar voorafgaand aan het verzoek;

    • d.

      geen relevante scholing heeft afgerond in het jaar voorafgaand aan het verzoek;

    • e.

      niet is ondersteund bij re-integratie in de twee jaar voorafgaand aan het verzoek; en

    • f.

      gemotiveerd is en zich breed opstelt bij bemiddeling naar algemeen geaccepteerde arbeid.

  • 2. Een niet-kandidaat heeft geen recht op ondersteuning wanneer:

    • a.

      hij een traject verwijtbaar niet goed doorloopt of tussentijds afbreekt; of

    • b.

      blijkt dat er sprake is van een dusdanig grote toestroom aan niet-kandidaten, dat er een wachtlijst moet worden gehanteerd.

  • 3. De ondersteuning heeft een maximale trajectduur van een jaar.

  • 4. Indien het college op grond van dit artikel een niet-kandidaat ondersteuning biedt, dan kan deze ondersteuning bestaan uit de voorzieningen zoals genoemd in de artikelen 6.3.3 en 6.3.4.

  • 5. De trajectkosten worden voor alle niet-kandidaten in eerste instantie in de vorm van een lening verstrekt.

  • 6. Afhankelijk van de inzet en de financiële situatie van belanghebbende kan de financiering achteraf (gedeeltelijk) worden omgezet in een gift.

  • 7. De hoogte van de aflossingen wordt vastgesteld op grond van hetgeen bepaald is in onderdeel 7.8 van deze beleidsregels.

  • 8. Bij verwijtbaar gedrag dat leidt tot het niet succesvol afronden van een traject kunnen de gemaakte kosten, ongeacht de draagkracht van belanghebbende, volledig worden teruggevorderd.

6.3 Voorzieningen

Artikel 6.3.1 Nadere bepalingen over voorzieningen

Onder voorzieningen op het gebied van re-integratie als bedoeld in onderdeel 6.2 van de Verordening Sociaal Domein wordt verstaan:

  • a.

    instrumenten gericht op uitstroom naar regulier werk. Deze voorzieningen zijn gericht op directe reguliere arbeidsinschakeling en geven kandidaten de mogelijkheid om al opgedane werkervaring te behouden of werkervaring op te doen.

  • b.

    instrumenten gericht op het verkleinen van de afstand tot de arbeidsmarkt. Voor kandidaten die een langer voortraject nodig hebben voordat ze daadwerkelijk kunnen uitstromen, kunnen instrumenten worden ingezet die de afstand tot de arbeidsmarkt verkleinen. Met de inzet van scholing, arbeids-trainingen en werkgewenningsperioden kan met moeilijker te plaatsen kandidaten gewerkt worden aan de terugkeer op de reguliere arbeidsmarkt.

  • c.

    instrumenten gericht op sociale activering. Deze instrumenten zijn gericht op sociale activering en gaat om werkplekken bij een bedrijf, instelling of vereniging waar kandidaten met behoud van uitkering vrijwilligerswerk kunnen doen. Het doel hiervan is dat mensen actief en maatschappelijk nuttig bezig zijn.

  • d.

    instrumenten gericht op nazorg. Die worden ingezet indien een kandidaat regulier werk heeft aanvaard. Doel is duurzame uitstroom te realiseren en mogelijke problemen op de werkvloer zo snel mogelijk op te lossen.

Artikel 6.3.2 Verplichtingen van de gebruikers van een instrument

Aan alle kandidaten en niet-kandidaten die gebruik maken van een re-integratie instrument worden de inspanningsverplichting, de medewerkingsverplichting en de inlichtingenverplichting opgelegd.

Artikel 6.3.3 Werkstage

  • 1. Een werkstage wordt ingezet voor de duur van zes maanden en kan eenmalig met zes maanden worden verlengd.

  • 2. Steeds na drie maanden wordt de voortgang van belanghebbende beoordeeld.

  • 3. De kans op regulier werk dient door inzet van de werkstage groter te worden.

  • 4. Begeleiding kan door de werkgever worden aangeboden of extern in worden gekocht door het college.

Artikel 6.3.4 Proefplaatsing

Het college kan aan een persoon uit de doelgroep met een grote afstand tot de arbeidsmarkt een proefplaatsing aanbieden. De voorwaarden hiervoor zijn:

  • a.

    de proefplaatsing wordt alleen ingezet als het echt nodig is en duurt zo kort mogelijk;

  • b.

    de proefplaatsing is niet toegestaan na afloop van een leerwerkplek/arrangement dan wel stage bij dezelfde werkgever;

  • c.

    het is niet toegestaan dat na de proefplaatsing een proeftijd wordt opgenomen in het contract;

  • d.

    de te verrichten werkzaamheden zijn niet loonvormend en de persoon ontvangt geen vergoeding of een beloning voor de te verrichten werkzaamheden; en

  • e.

    het college kan twee maanden proefplaatsing inzetten als de werkgever de intentie heeft om de kandidaat daarna een contract aan te bieden van minimaal 6 maanden.

Artikel 6.3.5 Werkgeverscheque

  • 1. De vergoeding van de werkgeverscheque bedraagt ten hoogste € 2.250,- bij een dienstverband van zes maanden en ten hoogste € 4.500,- bij een dienstverband van twaalf maanden. Indien de arbeids-overeenkomst voortijdig wordt ontbonden, dan wordt de vergoeding evenredig verlaagd.

  • 2. De arbeidsovereenkomst dient minimaal 32 uur per week te bedragen. Indien de arbeidsovereenkomst minder uur bedraagt, dan wordt de vergoeding evenredig verlaagd.

  • 3. De vergoeding kan op maandbasis nooit meer bedragen dan het bedrag dat de kandidaat aan bijstand ontving in de maand voorafgaand aan het aanvaarden van werk.

Artikel 6.3.6 Sociale activering

Sociale activering wordt ingezet onder de volgende voorwaarden:

  • a.

    er is geen mogelijkheid voor de kandidaat om binnen afzienbare tijd algemeen geaccepteerde arbeid te verrichten.

  • b.

    de kandidaat kan met behoud van uitkering activiteiten verrichten;

  • c.

    elk jaar wordt opnieuw beoordeeld of regulier werk wel haalbaar is geworden voor de kandidaat.

Artikel 6.3.7 Scholing

  • 1. Scholing kan rechtstreeks ingekocht worden door de gemeente maar kan ook via een re-integratie-bureau worden ingekocht.

  • 2. Scholing wordt ingezet onder de volgende voorwaarden:

    • a.

      scholing moet de afstand tot de arbeidsmarkt verkleinen;

    • b.

      de scholing moet passen binnen re-integratie doelstellingen;

    • c.

      de kosten en baten van de scholing moeten in verhouding tot elkaar staan.

Artikel 6.3.8 Vergoeding van reis- en overige kosten of inburgering

  • 1. Het college kan een kandidaat die een re-integratietraject of een inburgeringsmodule volgt een vergoeding verstrekken voor reiskosten en overige kosten die de kandidaat maakt in het kader van het re-integratietraject.

  • 2. Een vergoeding voor reiskosten wordt verstrekt onder de volgende voorwaarden:

    • a.

      de kandidaat moet in het kader van het re-integratietraject of inburgeringstraject frequent (minimaal één keer per week gedurende minimaal een maand) een opleidingsinstituut, re-integratiebedrijf, werklocatie of sollicitatiegesprek bezoeken; en

    • b.

      de reisafstand van de kandidaat naar de locatie per fiets is meer dan zeven kilometer.

  • 3. De hoogte van de vergoeding voor reiskosten bedraagt:

    • a.

      indien de kandidaat met het openbaar vervoer reist: de kosten van het openbaar vervoer 2e klasse, of

    • b.

      indien de kandidaat per auto reist: € 0,19 per kilometer, of

    • c.

      in de vorm van een WIJ-mobielkaart (ov-chipkaart), of

    • d.

      in de vorm van een fiets(cheque).

  • 4. De kilometers per auto, als bedoeld in het derde lid onder b, worden berekend volgens de kortste route van de ANWB-routeplanner.

  • 5. De reiskostenvergoeding wordt verstrekt voor de duur van het gehele traject/opleiding en per maand uitbetaald.

  • 6. Het college kan een kandidaat ook een vergoeding geven voor overige kosten bij een re-integratietraject, zoals werkschoenen of een fiets.

  • 7. Het college kan ook een vergoeding geven aan kandidaten die op basis van een parttime contract werken, voor zover zij bij hun eigen werkgever geen aanspraak maken op een vergoeding voor reis- en overige kosten.

  • 8. Het college kan in individuele gevallen besluiten om van dit artikel af te wijken, indien bijzondere omstandigheden, bijvoorbeeld een baangarantie, hiertoe aanleiding geven.

  • 9. Het college kent de vergoeding niet toe als hierover afspraken zijn gemaakt met het re-integratiebureau waar het re-integratietraject is ingekocht.

Artikel 6.3.9 Vrijlaten inkomsten en vergoedingen

Het college past op grond van artikel 31, tweede lid, sub n en r van de Participatiewet, artikel 8, tweede lid IOAW en artikel 8, derde lid IOAW inkomstenvrijlating toe.

Artikel 6.3.10 Uitstroompremie

  • 1. Het college kan op grond van artikel 31, tweede lid, sub j van de Participatiewet een uitstroompremie toekennen aan langdurig werkloze kandidaten die gedurende minimaal zes maanden uitstromen naar algemeen geaccepteerde arbeid en daardoor geen recht meer hebben op een bijstandsuitkering.

  • 2. Een langdurig werkloze in de zin van het vorige lid is een kandidaat die voorafgaand aan de werkaanvaarding gedurende minimaal twaalf aaneengesloten maanden bijstand ontving.

  • 3. De premie bedraagt € 500,-.

  • 4. De kandidaat kan de uitstroompremie aanvragen na afloop van de zesde maand van het dienstverband, maar uiterlijk voor de tiende maand.

  • 5. Het college kan aan alleenstaande ouders met kinderen onder de basisschoolleeftijd ambtshalve de uitstroompremie toekennen ten behoeve van kinderopvang.

  • 6. De uitstroom kan slechts eenmaal per kalenderjaar worden aangevraagd.

Artikel 6.3.11 Vergoeding kosten kinderopvang

Het college kan een vergoeding verstrekken voor de kosten van de eigen bijdrage voor kinderopvang en/of vroeg- en voorschoolse educatie, indien een kandidaat deze kosten moet maken in het kader van het volgen van een re-integratietraject, volwasseneducatie of een inburgeringscursus en deze kandidaat kan aantonen dat diens sociaal netwerk (partner, familie, vrienden, kennissen, buren) geen opvang kan bieden.

Artikel 6.3.12 Participatievoorziening beschut werk

  • 1. Wanneer tijdens een kalenderjaar het aantal beschikbare plekken voor beschut werk conform het jaarlijkse voorschrift in de ministeriële regeling vervuld is, dan komen inwoners met een indicatie beschut werk op een wachtlijst tot een volgend jaar waarin er weer nieuwe beschutte werkplekken beschikbaar zijn. Op deze wachtlijst wordt de volgorde aangehouden van de datum van de indicaties.

  • 2. Inwoners met een indicatie beschut werk die op de wachtlijst staan voor een beschutte werkplek kunnen deelnemen aan:

    • a.

      arbeidsmatige dagbesteding (artikel 4.5.2, lid 5, sub h, Verordening Sociaal Domein Lansingerland 2023);

    • b.

      sociale activering (artikel 6.2.2 Verordening Sociaal Domein Lansingerland 2023);

    • c.

      scholing (artikel 6.2.4 Verordening Sociaal Domein Lansingerland 2023);

    • d.

      persoonlijke ondersteuning (6.2.8 Verordening Sociaal Domein Lansingerland 2023) ; of

    • e.

      schuldhulpverlening als bedoeld in de Wet gemeentelijke schuldhulpverlening.

  • 3. Voor inwoners waarvan het vermoeden bestaat dat deze in aanmerking komen voor de voorziening beschut werk, kan het college eerst een werkstage aanbieden om vanuit daar door te stromen naar een passende werkplek. Wanneer op basis van de ervaringen opgedaan op de werkstage verwacht wordt dat iemand alleen aan de slag kan op een beschutte werkplek, dan kan het college een advies inwinnen bij het Uitvoeringsinstituut Werknemersverzekeringen. Dit advies wint het college in voor de beoordeling of de inwoner uitsluitend in een beschutte omgeving onder aangepaste omstandigheden mogelijkheden tot arbeidsparticipatie heeft.

  • 4. Voor inwoners met een advies indicatie beschut werk van het Uitvoeringsinstituut Werknemers-verzekeringen die dit advies zelf hebben aangevraagd, biedt het college eerst een werkstage aan om vanuit daar door te stromen naar een passende beschutte werkplek.

  • 5. Het college kan beschut werk aanbieden bij een werkgever met voldoende ondersteuning en aanpassingen in de aard van het werk en de werkplek.

Artikel 6.3.13 Werkfit traject

  • 1. Kandidaten kunnen met behoud van uitkering via een Werkfit traject werkervaring opdoen, waarmee beoogd wordt om de kandidaat de benodigde werknemersvaardigheden en werkritme op te laten doen.

  • 2. Een Werkfit traject betreft het zodanig versterken van een kandidaat dat deze na het beëindigen van het traject in staat is om te werken.

Artikel 6.3.14 Plaatsings fee

  • 1. Het college kan een werkgever een plaatsings fee van € 500 uitkeren wanneer hij een kandidaat een baan heeft aangeboden.

  • 2. De werkgever kan de plaatsings fee slechts eenmalig aanvragen voor dezelfde kandidaat.

  • 3. De betaling vindt na de eventuele proeftijd plaats.

6.4 Overige bepalingen over werk en re-integratie

Artikel 6.4.1 Nazorg

  • 1. Personen die algemeen geaccepteerde arbeid hebben aanvaard, kunnen aanspraak maken op nazorg vanuit de gemeente dan wel vanuit een door de gemeente ingehuurde externe partij.

  • 2. Doel van de inzet van deze nazorg is het realiseren van duurzame uitstroom en het voorkomen van terugval in de bijstand.

  • 3. Nazorg wordt gedurende maximaal zes maanden ingezet.

Artikel 6.4.2 Arbeidsverplichting naar vermogen

  • 1. Het college kan een kandidaat tijdelijk om dringende redenen ontheffing verlenen van de verplichting tot arbeidsinschakeling als bedoeld in artikel 9, tweede lid van de Participatiewet. Deze ontheffing ziet op niet in de persoon van belanghebbende gelegen omstandigheden die zo dringend zijn dat ze op geen andere wijze kunnen worden opgelost. Deze ontheffing is tijdelijk voor de duur dat de dringende redenen zich voordoen.

  • 2. Indien een belanghebbende tijdelijk, als gevolg van medische omstandigheden, niet of gedeeltelijk in staat is te werken wordt verwacht dat belanghebbende zich inspant om zo snel mogelijk weer zo volledig mogelijk beschikbaar te zijn voor de arbeidsmarkt. Van een ontheffing kan geen sprake zijn. De medische omstandigheden kunnen altijd worden aangetoond door belanghebbende en geven mogelijk aanleiding om op grond van artikel 55 van de participatiewet nadere verplichtingen voor onderzoek en behandeling van de medische klachten aan te gaan.

  • 3. De duur van de ontheffing is minimaal twee en maximaal 24 maanden.

Artikel 6.4.3 Inburgering

  • 1. Het college kan de kosten van een medische keuring ten behoeve van een ontheffing voor de inburgeringsplicht vergoeden, indien DUO de aanvraag heeft afgewezen en de persoon de kosten niet gecompenseerd krijgt van DUO.

  • 2. Het college vergoedt de kosten als bedoeld in het tweede lid slechts als het tijdens de brede intake of een voortgangsgesprek de inschatting maakt dat een leerroute niet haalbaar is.

6.5 Tegenprestatie

Artikel 6.5.1 Doel

Het verrichten van onbeloonde maatschappelijk nuttige werkzaamheden is bedoeld als wederdienst in ruil voor een uitkering in de noodzakelijke kosten voor levensonderhoud.

Artikel 6.5.2 Voorwaarden werkzaamheden

In aanvulling op de voorwaarden zoals die genoemd zijn in paragraaf 6.3 (Tegenprestatie) van de Verordening Sociaal Domein gelden de volgende voorwaarden voor de werkzaamheden:

  • a.

    het college verstrekt geen vergoeding voor de werkzaamheden. De organisatie waarvoor belang-hebbende werkt mag de uitkeringsgerechtigde wel een vergoeding geven;

  • b.

    de werkzaamheden vormen geen belemmering voor het accepteren van regulier werk of voor de re-integratie of sollicitatie-activiteiten van belanghebbende.

Artikel 6.5.3 Werkzaamheden zoeken

  • 1. De belanghebbende aan wie het college een tegenprestatieplicht op wil gaan leggen, overlegt met zijn consulent over de mogelijke werkzaamheden die hij kan verrichten. De consulent stimuleert de belang-hebbende om zo veel mogelijk te kiezen voor activiteiten die hij interessant vindt en om zo nodig zelf op zoek te gaan naar onbeloonde maatschappelijke nuttige werkzaamheden die hij kan gaan verrichten.

  • 2. Het college verstrekt hiertoe voldoende voorlichtingsmateriaal, waaronder een lijst van de activiteiten van organisaties in de gemeente waar onbeloonde maatschappelijk nuttige werkzaamheden kunnen worden verricht.

  • 3. De termijn waarbinnen kan worden gezocht is een maand. De termijn kan op verzoek van belang-hebbende eenmalig met een maand worden verlengd. In bijzondere omstandigheden kan de consulent een langere termijn vastleggen in het dossier van de uitkeringsgerechtigde. Bijvoorbeeld wanneer dit nodig is om voldoende kinderopvang te regelen of wanneer dit nodig is om een nieuwe activiteit te starten, die goed aansluit bij de behoeften van de uitkeringsgerechtigde.

  • 4. De belanghebbende stelt samen met de organisatie waarvoor hij werkzaamheden gaat verrichten een overeenkomst op, die ter beoordeling wordt voorgelegd aan de consulent. Hierin wordt in ieder geval vastgelegd waaruit de werkzaamheden bestaan en voor hoeveel uren per week de werkzaamheden worden uitgevoerd. Het college kan hiertoe een voorbeeldovereenkomst verstrekken.

Artikel 6.5.4 Opleggen tegenprestatie

  • 1. Het college beoordeelt of de overeengekomen werkzaamheden als bedoeld in artikel 6.5.3, vierde lid voldoen aan de voorwaarden als genoemd in de artikelen 6.5.1 en 6.5.2 en legt vervolgens bij beschik-king de plicht tot tegenprestatie op. In de beschikking worden de betreffende organisatie, de aard van de werkzaamheden en het aantal uur per week vastgelegd.

  • 2. Indien de belanghebbende niet binnen de termijn als bedoeld in artikel 6.5.3, derde lid onbeloonde werkzaamheden heeft gevonden die voldoen aan de voorwaarden als bedoeld in artikel 6.5.1 en 6.5.2, dan bepaalt het college waar de werkzaamheden worden verricht, waaruit de werkzaamheden bestaan en voor hoeveel uren per week.

Artikel 6.5.5 Tegenprestatie naar vermogen

Indien een belanghebbende tijdelijk, als gevolg van medische omstandigheden, niet of gedeeltelijk in staat is tot het verrichten van een tegenprestatie wordt verwacht dat belanghebbende zich inspant om zo snel mogelijk weer zo volledig mogelijk beschikbaar te zijn om alsnog de tegenprestatie te leveren. Van een ontheffing kan geen sprake zijn. De medische omstandigheden kunnen altijd worden aangetoond door belanghebbende. Daar waar dit raakt aan de arbeidsinzetbaarheid kan belanghebbende ook worden verplicht zich te laten behandelen voor de medische en of psychische klachten op grond van artikel 55 van de Participatiewet.

Artikel 6.5.6 Niet nakomen van de verplichting

Bij het niet of onvoldoende nakomen van de verplichting tot tegenprestatie kan de uitkering van belang-hebbende worden verlaagd op grond van onderdeel 7.3 (Afstemming) van de Verordening Sociaal Domein.

6.6 Wet taaleis

Artikel 6.6.1 Aantonen kennis van de Nederlandse taal

  • 1. De bewijslast om aan te tonen dat belanghebbende op het vereiste niveau vaardig is in de Nederlandse taal ligt bij belanghebbende.

  • 2. Een diploma inburgering of gelijkwaardig document geldt als bewijs dat belanghebbende de Nederlandse taal beheerst.

  • 3. De beoordeling van de consulent vastgelegd in een rapportage dat belanghebbende voldoet aan de beheersing van de Nederlandse taal op 1F niveau is bewijslast in het kader van artikel 18b, tweede lid, van de Participatiewet.

  • 4. Het met succes afleggen van de taalmeter op niveau 2F is bewijslast in het kader van artikel 18b, tweede lid, van de Participatiewet.

Artikel 6.6.2 Geen taaltoets

Het college neemt geen taaltoets af indien vastgesteld kan worden dat elke vorm van verwijtbaarheid om aan de taaleis, als bedoeld in artikel 18b van de Participatiewet, te voldoen ontbreekt. Er is sprake van het ontbreken van elke vorm van verwijtbaarheid als:

  • a.

    belanghebbende ontheven is van de inburgeringsplicht;

  • b.

    belanghebbende ontheven is van de arbeidsplicht of een algemene ontheffing heeft op grond van psychische, fysieke of sociale problematiek.

  • c.

    tijdens een eerdere uitkeringsperiode is vastgesteld dat iemand de Nederlandse taal onvoldoende beheerst, maar ook is vastgesteld dat door in de persoon gelegen factoren belanghebbende niet in staat is om de Nederlandse taal op referentieniveau 1F machtig te worden.

  • d.

    naar het oordeel van de consulent er geen sprake is van enige verwijtbaarheid blijkens uit de rapportage.

Artikel 6.6.3 Verwerving vereist taalniveau

  • 1. Als de uitslag van de toets is dat belanghebbende niet voldoet aan de taaleis, dan wordt belanghebben-de uitgenodigd voor een gesprek. Tijdens dit gesprek wordt de uitslag van de taaltoets besproken en wordt in overleg met belanghebbende bepaald hoe deze naar het gewenste taalniveau gaat toewerken.

  • 2. In het gesprek na de taaltoets is besproken wat het startniveau van belanghebbende is en wat belang-hebbende gaat doen om de taalvaardigheden op referentieniveau 1F te verwerven.

  • Het college monitort of belanghebbende de gemaakte afspraken nakomt. Als dit niet het geval is dan wordt belanghebbende door het college uitgenodigd voor een gesprek.

  • 3. Als belanghebbende is begonnen met een leerroute in het kader van de Wet inburgering, kan dit worden aangemerkt als ‘voldoende inspanning’ van de kant van belanghebbende, zoals in artikel 18b, van de Participatiewet.

  • 4. Als belanghebbende vóór 1 januari 2016 is begonnen met een taaltraject in het kader van de Wet educatie, kan dit worden aangemerkt als ‘voldoende inspanning’ van de kant van belanghebbende, zoals bedoeld in artikel 18b, van de Participatiewet.

7 Inkomen

7.1 Algemene bepalingen

Artikel 7.1.1 Begrippen

In dit hoofdstuk worden, tenzij anders vermeld, dezelfde begripsbepalingen gebruikt als in de Participatiewet, de Algemene wet bestuursrecht en hoofdstuk 7 van de Verordening Sociaal Domein.

Artikel 7.1.2 Rechthebbenden

Er bestaat slechts recht op verstrekkingen of vergoedingen op grond van dit hoofdstuk indien de aanvrager of, indien van toepassing, het gezin:

  • 1.

    woonplaats heeft in de gemeente Lansingerland als bedoeld in de artikelen 1:10, eerste lid en 1:11 van het Burgerlijk Wetboek; en

  • 2.

    Nederlander is, of daaraan wordt gelijkgesteld doordat hij/zij een hier te lande verblijvende vreemdeling is, zoals bedoeld in artikel 11, tweede en derde lid van de Participatiewet.

7.2 Vormen van bijzondere bijstand

Artikel 7.2.1 Bijzondere bijstand om niet

Tenzij in de Participatiewet of in dit hoofdstuk anders wordt bepaald, wordt bijzondere bijstand om niet verstrekt.

Artikel 7.2.2 Bijzondere bijstand als lening voor duurzame gebruiksgoederen

  • 1. De kosten voor aanschaf, reparatie en vervanging van duurzame gebruiksgoederen behoren in beginsel tot de algemeen noodzakelijke kosten die uit de algemene bijstandsnorm of uit een vergelijkbaar inkomen moeten worden gefinancierd.

  • 2. Voor de aanschaf, reparatie en vervanging van duurzame gebruiksgoederen moet men reserveren.

  • 3. De reserveringscapaciteit voor duurzame gebruiksgoederen is het verschil tussen het netto inkomen en 95% procent van de toepasselijke bijstandsnorm. De periode van reservering is minimaal 12 maanden.

  • 4. De aanvraag wordt afgewezen als er voldoende reserveringscapaciteit is.

  • 5. Indien er geen of onvoldoende reserveringscapaciteit is, wordt de bijzondere bijstand verleend:

    • a.

      ‘om niet’ voor niet-verhuisbare duurzame gebruiksgoederen;

    • b.

      in de vorm van een geldlening voor verhuisbare duurzame gebruiksgoederen.

  • 6. Bij het bepalen van de hoogte van te verstrekken bijzondere bijstand voor verhuisbare duurzame gebruiksgoederen wordt uitgegaan van de aanschaf van een tweedehands gebruiksgoed.

  • 7. Het maximaal te verstrekken bedrag voor een tweedehands gebruiksgoed, zoals bedoeld in het vorige lid, bedraagt 75% van het bedrag dat in de Nibud-prijslijst voor dat gebruiksgoed wordt genoemd.

Artikel 7.2.3 Bijzondere bijstand voor volledige woninginventaris

  • 1. In afwijking van artikel 7.2.2, zesde lid, kan bijzondere bijstand voor een volledige woninginventaris in natura worden verstrekt op aanvraag van de inwoner of bij gegronde redenen (zoals bedoeld in artikel 57 Participatiewet) om aan te nemen dat de inwoner zonder hulp niet in staat is tot een verantwoorde besteding van de bijzondere bijstand.

  • 2. Ook de in het eerste lid genoemde bijzondere bijstand in natura wordt als leenbijstand verstrekt.

  • 3. Het college kan vergoeden:

    • a.

      Stoffering (om niet) overeenkomstig 100% van de Nibud-norm, tenzij dit al door 3B Wonen is verstrekt.

    • b.

      Duurzame gebruiksgoederen in de vorm van een lening, overeenkomstig 50% van de Nibud-norm.

    • c.

      Een aanvullende vergoeding voor een bed en matras per kind overeenkomstig 100% van de Nibud-norm, indien de inwoner 5 kinderen of meer heeft.

  • 4. Een woning die door 3B Wonen wordt toegewezen aan een (asiel)statushouder die zich in Lansingerland gaat vestigen of aan een gezin waarin sprake is van gezinshereniging na een toegekende asielaanvraag, wordt gestoffeerd opgeleverd door 3B Wonen. Deze stoffering is exclusief wandbekleding. Hiervoor kan apart bijzondere bijstand worden aangevraagd op grond van artikel 7.2.2.

  • 5. Statushouders die onder de taakstelling van de gemeente vallen en worden gehuisvest, hebben recht op een vergoeding van de woninginventaris, ongeacht of zij een betaalde baan hebben.

Artikel 7.2.4 Bijzondere bijstand voor schulden

  • 1. Voor schulden wordt in principe geen bijzondere bijstand verstrekt.

  • 2. In afwijking van het vorige lid wordt bijzondere bijstand verstrekt in de vorm van borgtocht, indien het verzoek van de belanghebbende tot verlening van een saneringskrediet is afgewezen vanwege diens beperkte mogelijkheden tot terugbetaling en de borgtocht noodzakelijk is om de krediettransactie alsnog doorgang te doen vinden door een:

    • a.

      gemeentelijke kredietbank als bedoeld in de Wet op het financieel toezicht; of

    • b.

      financiële onderneming die ingevolge de Wet op het financieel toezicht in Nederland het bedrijf van bank mag uitoefenen, indien de gemeente niet is aangesloten bij een gemeentelijke kredietbank, dan wel daarmee geen relatie onderhoudt.

  • 3. In afwijking van het eerste lid wordt bijzondere bijstand verstrekt in de vorm van een lening voor de aflossing van een huurschuld indien:

    • a.

      de huurschuld heeft geleid tot een dreigende uithuiszetting; en

    • b.

      verlening van bijzondere bijstand redelijkerwijs de enige manier is waarop deze uithuiszetting kan worden voorkomen.

  • 4. Het college kan van het derde lid afwijken indien naar zijn oordeel sprake is van opzettelijk dan wel frauduleus handelen van de belanghebbende dat geleid heeft tot de huurschuld.

  • 5. Aan bijstand die in de vorm van borgtocht of een lening wordt verstrekt ter aflossing van schulden, wordt de voorwaarde verbonden dat de belanghebbende meewerkt aan de totstandkoming van een minnelijke regeling zoals een schuldhulpverleningstraject door de gemeente of een wettelijke schuldsaneringsregeling (WSNP).

  • 6. Bijstand in de vorm van een lening voor aflossing van een huurschuld wordt conform de termijn die gehanteerd wordt bij schuldsanering slechts eenmaal in de vijftien jaar toegekend.

7.3 Draagkracht en drempelbedrag

Artikel 7.3.1 Draagkracht inkomen en middelen

  • 1. Voor het bepalen van het recht op bijzondere bijstand op grond van artikel 35, eerste lid van de Participatiewet, worden inkomsten boven 115% van de voor belanghebbende geldende netto bijstandsnorm, volledig in aanmerking genomen als draagkracht.

  • 2. Om te bepalen welke middelen in aanmerking moeten worden genomen bij het bepalen van draagkracht wordt aangesloten bij artikel 31 tot en met 34 van de Participatiewet, met uitzondering van artikel 31, tweede lid en artikel 34, tweede lid van de Participatiewet.

  • 3. De individuele inkomenstoeslag als bedoeld in artikel 36 van de Participatiewet wordt niet als middel aangemerkt.

  • 4. De draagkrachtperiode vangt aan op de eerste dag van de maand waarin de aanvraag wordt ingediend en wordt in beginsel voor één jaar vastgesteld.

  • 5. Bij de vaststelling van het inkomen wordt uitgegaan van het periodieke netto-inkomen van de belang-hebbende gedurende de maand waarin de aanvraag wordt ingediend. Als dit geen juist beeld geeft, dan wordt het gemiddelde inkomen genomen over de maand waarin de aanvraag wordt ingediend en de twee voorafgaande maanden.

  • 6. Een vastgestelde draagkracht of draagkrachtperiode kan slechts gewijzigd worden, indien een structurele wijziging van de persoonlijke of financiële situatie van de belanghebbende daartoe aanleiding geeft.

  • 7. Bij elke volgende aanvraag om bijzondere bijstand in de draagkrachtperiode wordt rekening gehouden met het beslag dat reeds op de draagkracht is gelegd door eerdere afwijzingen of gedeeltelijke toewijzingen van bijzondere bijstand.

  • 8. In afwijking van lid 1, geldt er geen inkomensgrens voor het recht op bijzondere bijstand voor de vergoeding van kosten van kinderopvang vanwege een sociaal-medische indicatie zoals bedoeld in artikel 7.4.5.

Artikel 7.3.2 Draagkrachtvermogen

  • 1. Het vermogen wordt op dezelfde wijze vastgesteld als bij de algemene bijstand en er wordt aangesloten bij de vermogensgrens als genoemd in artikel 34, derde lid, van de wet. Het vermogen boven die grens wordt volledig tot de draagkracht gerekend.

  • 2. De waarde van één auto of motorfiets tot een bedrag van € 2.500,- wordt, voor de berekening van de draagkracht in de bijzondere bijstand, niet in aanmerking genomen als vermogen.

  • 3. In afwijking van lid 1, geldt er geen vermogensgrens voor het recht op bijzondere bijstand voor de vergoeding van kosten van kinderopvang vanwege een sociaal-medische indicatie zoals bedoeld in artikel 7.4.5.

  • 4. Bij het vaststellen van het draagkrachtvermogen worden ontvangen vergoedingen die verstrekt zijn in verband met de kinderopvangtoeslagaffaire niet meegerekend.

  • 5. Voor personen die in een WNSP-traject of een minnelijke schuldregeling zitten, wordt de draagkracht berekend aan de hand van het feitelijk besteedbaar inkomen.

Artikel 7.3.3 Drempelbedrag

Een drempelbedrag, zoals bedoeld in artikel 35, tweede lid, van de Participatiewet, wordt niet gehanteerd.

7.4 Vergoedingen

Artikel 7.4.1 Bijzondere bijstand in de algemene kosten

  • 1. De persoon van 18, 19 of 20 jaar heeft recht op bijzondere bijstand voor zover de noodzakelijke kosten van het bestaan uitgaan boven de bijstandsnorm en hij voor deze kosten geen beroep kan doen op zijn ouders omdat:

    • a.

      de middelen van de ouders daartoe niet toereikend zijn; of

    • b.

      hij zijn onderhoudsrecht jegens zijn ouders redelijkerwijs niet te gelde kan maken.

  • 2. Van redelijkerwijs niet te gelde kunnen maken is sprake indien:

    • a.

      beide ouders zijn overleden of er sprake is van een ernstig verstoorde relatie met beide ouders;

    • b.

      de aanvrager op grond van een officiële maatregel uit huis is geplaatst;

    • c.

      de aanvrager voorafgaand aan de bijstandsaanvraag al meer dan een jaar zelfstandig woonde; en/of

    • d.

      het op individuele gronden niet verantwoord is dat de aanvrager bij zijn ouders woont.

  • 3. De bijzondere bijstand op grond van dit artikel is in ieder geval niet hoger dan de toepasselijke bijstandsnorm voor de bijstandsgerechtigde van 21 jaar of ouder doch jonger dan de pensioengerechtigde leeftijd.

Artikel 7.4.2 Bijzondere bijstand in de algemene kosten voor de alleenstaande ouder

De persoon heeft recht op bijzondere bijstand voor zover de noodzakelijke kosten van het bestaan ter hoogte van de ALO-kop van de Belastingdienst (waar geen recht op bestaat) uitgaan boven de bijstandsnorm en hij voor deze kosten geen beroep kan doen op de (huwelijks)partner en de ALO-kop omdat:

  • a.

    de middelen van de (huwelijks)partner daartoe niet toereikend zijn; of

  • b.

    er vanwege de aanwezigheid van een (huwelijks)partner geen recht bestaat op de ALO-kop.

Artikel 7.4.3 Kosten in verband met werk

De kosten van toeleiding naar werk, studiekosten, cursuskosten, buitengewone verwervingskosten en kinderopvang gerelateerd aan arbeidsmarktrelevante activiteiten dan wel aan sociale activering worden niet door middel van bijzondere bijstand vergoed.

Artikel 7.4.4 Kosten van peuterspeelzaal

De kosten van de ouderbijdrage aan de peuterspeelzaal worden vergoed daar waar het Centrum voor Jeugd en Gezin aangeeft dat deelname aan de peuterspeelzaal noodzakelijk is om (dreigende) achterstanden op taal-, sociaal of emotioneel gebied te voorkomen.

Artikel 7.4.5 Tegemoetkoming voor kosten van kinderopvang vanwege een sociaal medische indicatie

[vervallen]

Artikel 7.4.6 Tegemoetkoming voor kosten van kinderopvang vanwege geen recht op kinderopvangtoeslag van de Belastingdienst

  • 1. Kosten van kinderopvang vanwege geen recht op kinderopvangtoeslag van de Belastingdienst komen voor vergoeding in aanmerking als de huwelijkspartner (toeslagpartner) buiten de EU verblijft in afwachting verblijfsvergunning (dan wel machtiging tot voorlopig verblijf).

  • 2. Vergoeding op basis van dit artikel vindt plaats voor kinderopvang gedurende maximaal het aantal dagdelen per week dat nodig is omdat de belanghebbende werkt of deelneemt aan een inburgerings-, opleidings- of werktraject. De in aanmerking te nemen kosten van kinderopvang zijn niet hoger dan de maximale uurprijs die in het Besluit kinderopvangtoeslag wordt genoemd.

  • 3. Toekenning van de tegemoetkoming op basis van dit artikel vindt plaats voor bepaalde tijd tot maximaal één jaar. Verlenging is slechts mogelijk als uit onderzoek blijkt dat er voor de situatie geen andere oplossing is.

  • 4. Het college kan jaarlijks een budgetplafond instellen als zij dit financieel noodzakelijk acht.

Artikel 7.4.7 Bewindvoering en budgetbeheer

  • 1. Indien de rechtbank een bewindvoerder toestemming geeft om in verband met de aanwezigheid van problematische schulden het hoge tarief in rekening te brengen, zoals bedoeld in artikel 3, tweede lid sub b van de Regeling beloning curatoren, bewindvoerders en mentoren, dan komt dit hoge tarief gedurende de looptijd van de bewindvoering in aanmerking voor bijzondere bijstand.

  • 2. De kosten van (vrijwillig) budgetbeheer komen voor vergoeding in aanmerking, indien:

    • a.

      de noodzaak van het budgetbeheer voldoende onderbouwd kan worden, bijvoorbeeld door de voorgeschiedenis, de feitelijke situatie en de mate van urgentie van de belanghebbende; en

    • b.

      de budgetbeheerder is aangesloten bij één van de brancheverenigingen voor professionele budgetbeheerders en/of bewindvoerders.

  • 3. Bijzondere bijstand voor vrijwillig budgetbeheer wordt verleend gedurende maximaal één jaar.

  • 4. Eventuele verlenging na een jaar is slechts mogelijk na een schriftelijke verantwoording door de budgetbeheerder over de gang van zaken in het voorgaande jaar, waarbij moet worden toegelicht waarom belanghebbende na een jaar nog niet in staat is om zelfstandig zijn financiën te beheren.

  • 5. Het college kan de kosten van bewindvoering en budgetbeheer ook vergoeden indien de inwoner in een WSNP-traject of minnelijke schuldenregeling zitten.

Artikel 7.4.8 Collectieve zorgverzekering

  • 1. Het college stelt een collectieve zorgverzekering beschikbaar voor belanghebbenden met een inkomen van maximaal 130% van de toepasselijke bijstandsnorm.

  • 2. Belanghebbenden die in aanmerking komen voor een collectieve zorgverzekering kunnen kiezen uit een van de volgende opties:

    • a.

      Een basisverzekering met een standaard pakket aan extra vergoedingen en dekking.

    • b.

      Een basisverzekering met een uitgebreid pakket aan extra vergoedingen en dekking.

  • 3. In afwijking van het eerste lid past het college de bijstandsnorm voor inwoners vanaf 21 jaar ook toe voor inwoners van 18, 19 of 20 jaar, tenzij deze personen nog wel met hun ouders meeverzekerd kunnen worden.

  • 4. De polisvoorwaarden van de collectieve zorgverzekering en de eventuele bijdrage aan de kosten die door het college wordt verleend, worden jaarlijks bekend gemaakt via de gemeentelijke website.

Artikel 7.4.9 Woonkostentoeslag

  • 1. Bijzondere bijstand voor woonkosten kan in de vorm van woonkostentoeslag worden verstrekt wanneer een belanghebbende tijdelijk niet in staat is om zijn woonlasten (volledig) te betalen. Daarnaast moet zijn voldaan aan de volgende voorwaarden:

    • a.

      er moet sprake zijn van een dreigende huisuitzetting als gevolg van het niet (volledig) betalen van de woonlasten; en

    • b.

      belanghebbende is binnen zes maanden weer in staat om de woonlasten van de huidige woning volledig te betalen en kan dit concreet aantonen.

  • 2. Wanneer woonkostentoeslag wordt toegekend, dan wordt aan belanghebbende tevens de verplichting opgelegd tot het zoeken van een woning met lagere woonlasten. Onder deze verplichting valt in ieder geval het aanvragen van urgentie zoals bedoeld in de Verordening Woonruimtebemiddeling regio Rotterdam 2020.

  • 3. Indien belanghebbende een huurwoning bewoont kan alleen woonkostentoeslag worden verstrekt indien de woonlasten hoger zijn dan de grens voor huurtoeslag.

  • 4. Indien een belanghebbende een koopwoning bewoont dan worden de volgende kosten als woonlasten in aanmerking genomen:

    • a.

      de rente (en dus niet de aflossingsverplichting) die verband houdt met hebben van het eigendom van de woning.

    • b.

      de zakelijke lasten die verband houden met het hebben van het eigendom van de woning.

  • 5. Het college hanteert bij bepaling van de hoogte van de woonkostentoeslag de systematiek van de Wet op de huurtoeslag, met inbegrip van de daarin begrepen kwaliteitskorting.

  • 6. Woonkostentoeslag wordt verstrekt voor een periode van drie maanden. Deze periode kan twee maal met drie maanden worden verlengd wanneer belanghebbende de in het tweede lid genoemde urgentie toegekend heeft gekregen maar dit nog niet heeft geleid tot het vinden van een woning met lagere woonlasten.

  • 7. Wanneer een belanghebbende studiefinanciering op grond van de Wet Studiefinanciering 2000 ontvangt, dan komt deze persoon niet in aanmerking voor woonkostentoeslag. De studiefinanciering geldt dan als passende en toereikende voorliggende voorziening.

  • 8. Het college kent een woonkostentoeslag toe aan asielstatushouders die geen recht hebben op huur-toeslag omdat de huur van hun woning hoger is dan de aftoppingsgrens voor sociale huur. De hoogte van de woonkostentoeslag is in dit geval de helft van het verschil tussen de huurprijs van de woning en de aftoppingsgrens voor sociale huur. De andere helft van dit verschil wordt verstrekt door 3B Wonen.

Artikel 7.4.10 Overbruggingsuitkering

  • 1. Bijzondere bijstand voor de noodzakelijke kosten van het bestaan kan in de vorm van een overbruggingsuitkering worden verstrekt aan:

    • a.

      asielstatushouders;

    • b.

      belanghebbenden die uit langdurige detentie komen; en

    • c.

      belanghebbenden die zelfstandig gaan wonen na een langdurig verblijf in een intramurale instelling vanwege verslavingsproblematiek en/of een andere psychische of verstandelijke beperking, en

  • wanneer zij een uitkering op grond van de Participatiewet hebben aangevraagd en tot de eerste betaling van deze uitkering niet kunnen voorzien in de noodzakelijke kosten van het bestaan.

  • 2. De hoogte van de overbruggingsuitkering is gelijk aan de toepasselijke bijstandsnorm gedurende één maand. Deze wordt voor de categorie in het eerste lid sub a verlaagd met het door het COA verstrekte leefgeld.

  • 3. De overbruggingsuitkering wordt om niet verstrekt.

Artikel 7.4.11 Reiskosten ISK en bijzonder onderwijs

  • 1. We verstrekken bijzondere bijstand voor 100% van de reiskosten naar onderwijs voor:

    • a.

      Asielgerechtigde inwoners van Lansingerland die voortgezet onderwijs volgen in een Internationale Schakelklas (ISK) buiten Lansingerland;

    • b.

      Kinderen die in Lansingerland wonen en speciaal onderwijs volgen buiten Lansingerland.

  • 2. Het college hanteert bij bepaling van de hoogte van de reiskostenvergoeding de kosten van het goedkoopst adequate vervoer voor de afstand tussen het woonadres en het adres van de school waarop de inwoner is ingeschreven en het betreffende aantal schoolweken. Dit kunnen gemaakte kosten zijn voor openbaar vervoer of een kilometervergoeding van € 0,19 per kilometer.

  • 3. Wanneer een belanghebbende niet naar school gaat, dan vervalt het recht op bijzondere bijstand volgens dit artikel.

7.4.12 Procedure

  • 1. Een belanghebbende moet een aanvraag om bijzondere bijstand indienen en ter beoordeling voorleggen voordat hij de kosten daadwerkelijk heeft gemaakt. Hierbij wordt de datum waarop een verplichting wordt aangegaan, aangemerkt als de datum waarop de kosten worden gemaakt. Bijzondere bijstand wordt niet verstrekt voor kosten die zijn gemaakt voordat de aanvraag is ingediend.

  • 2. In afwijking van het eerste lid kan een aanvraag om bijzondere bijstand worden ingediend tot één maand nadat de kosten zijn gemaakt, wanneer van de aanvrager in redelijkheid niet kan worden verwacht dat deze de aanvraag indient voordat de kosten zijn gemaakt.

  • 3. Binnen twee weken na uitbetaling van de bijzondere bijstand moet de belanghebbende een nota van aanschaf overleggen, waaruit blijkt dat hij de verstrekking heeft aangewend voor het doel waarvoor deze is verstrekt.

  • 4. In gevallen waarin de nota niet overgelegd wordt of indien blijkt dat de verstrekking niet is aangewend waarvoor het bedoeld was, wordt de verstrekte bijzondere bijstand teruggevorderd.

7.5 Individuele inkomenstoeslag

Artikel 7.5.1 Recht op toeslag bij inkomsten

  • 1. Uitkeringsgerechtigden met een inkomen uit een parttime dienstverband kunnen in aanmerking komen voor de volledige individuele inkomenstoeslag in de gevallen dat:

    • a.

      Het parttime dienstverband niet verwijtbaar is omdat er geen mogelijkheid is geweest tot urenuitbreiding;

    • b.

      Belanghebbende zich naar het oordeel van het college voldoende heeft ingespannen om het parttime dienstverband uit te breiden; en

    • c.

      het totale inkomen niet de inkomensgrens zoals gesteld in artikel 7.1.2 van de Verordening Sociaal Domein overschrijdt.

Artikel 7.5.2 Referteperiode

  • 1. Uitkeringsgerechtigden die door incidentele inkomsten de periode van 36 maanden, zoals bedoeld in artikel 7.1.2 van de Verordening Sociaal Domein doorkruisen, kunnen in aanmerking komen voor een individuele inkomenstoeslag in de gevallen dat:

    • a.

      Het dienstverband waarin de incidentele inkomsten zijn verdiend aantoonbaar niet is beëindigd door verwijtbaar gedrag van de uitkeringsgerechtigde; en

    • b.

      het volledige netto maandinkomen van de uitkeringsgerechtigde door de incidentele inkomsten niet hoger is dan de som van de individuele inkomenstoeslag en het normbedrag, geldend op de peildatum van de aanvraag.

  • 2. De hoogte van de individuele inkomenstoeslag wordt afgestemd op het verschil tussen het bedrag van de individuele inkomenstoeslag en het volledige netto maandinkomen.

Artikel 7.5.3 Uitzicht op inkomensverbetering

  • 1. In de volgende gevallen is geen sprake van zicht op inkomensverbetering:

    • a.

      belanghebbende is ten tijde van de aanvraag ontheven van alle arbeidsverplichtingen; of

    • b.

      belanghebbende kan naar het oordeel van het college niet binnen een jaar uitstromen naar betaald werk.

  • 2. Wanneer de uitkering van een belanghebbende op grond van onderdeel 7.3 (Afstemming) van de Verordening Sociaal Domein tijdelijk wordt verlaagd, dan heeft deze belanghebbende door eigen toedoen geen uitzicht op inkomensverbetering. In dat geval start een nieuwe referteperiode vanaf de datum waarop de verlaging is opgelegd.

7.6 studietoeslag

Artikel 7.6.1 Tussentijdse beëindiging studie

  • 1. Het recht op individuele studietoeslag vervalt indien belanghebbende de studie tussentijds beëindigt.

  • 2. Indien een belanghebbende de studie tussentijds beëindigt, vordert het college het deel van de individuele studietoeslag waar belanghebbende hierdoor niet langer recht op heeft terug.

Artikel 7.6.2 Vaststelling medische urenbeperking

  • 1. Het college stelt op basis van een deskundig advies vast of er sprake is van een medische urenbeperking zoals bedoeld in artikel 6b. van de Participatiewet, waardoor belanghebbende niet in staat is om inkomsten te verwerven naast een voltijds studie.

  • 2. Het deskundig advies kan achterwege blijven als:

    • -

      uit feitelijke omstandigheden blijkt dat belanghebbende reeds inkomsten verwerft naast de voltijds studie of;

    • -

      meer dan 30 uur per week heeft kunnen werken voorafgaand aan het volgen van de voltijds studie.

Artikel 7.6.3 Aanvragen individuele studietoeslag

  • 1. De individuele studietoeslag, als bedoeld in artikel 36b van de Participatiewet, kan met terugwerkende kracht per 1 april 2022 worden aangevraagd.

  • 2. De terugwerkende kracht kan nooit verder gaan dan 1 april 2022 en heeft een verjaringstermijn van 5 jaar.

7.7 Algemene bijstand

Artikel 7.7.1 Begrippen

In deze paragraaf wordt verstaan onder

  • a.

    kostgangerschap: situatie van onderhuur waarbij het gebruik van maaltijden, gas, licht en water in de huurprijs is inbegrepen;

  • b.

    minimumloon: de gehuwdennorm bedoeld in artikel 21, onderdeel b van de Participatiewet.

  • c.

    onderhuur: situatie waarin een deel van de eigen of gehuurde zelf bewoonde woning ter bewoning aan een derde wordt verhuurd;

  • d.

    woonkosten:

    • -

      indien een huurwoning wordt bewoond, de huurprijs als bedoeld in de Wet op de huurtoeslag geldend op de datum van ingang van de beschikking waarbij de huurtoeslag is toegekend;

    • -

      indien een eigen woning wordt bewoond, de tot een bedrag per maand omgerekende som van de ten behoeve van de financiering van de woning verschuldigde hypotheekrente, de in verband met het in eigendom hebben van de woning te betalen zakelijke lasten en een naar omstandigheden vast te stellen bedrag voor onderhoud.

Artikel 7.7.2 Ontbreken van woonkosten

  • 1. Als een belanghebbende die 21 jaar of ouder is geen woonkosten heeft voor de woning die hij bewoont dan vindt een verlaging plaats van 20 procent van de toepasselijke bijstandsnorm.

  • 2. Van ontbrekende woonkosten is in ieder geval sprake:

    • a.

      Bij het niet aanhouden van een woning.

    • b.

      Bij bewoning van een woning waaraan geen woonkosten zijn verbonden, bijvoorbeeld bij het bewonen van een gekraakte woning.

    • c.

      Indien een derde, bijvoorbeeld een onderhoudsplichtige, de woonkosten van de woning betaalt.

Artikel 7.7.3 Verlaging van de uitkering bij vroegtijdige schoolverlaters

Voor een belanghebbende als bedoeld in artikel 28 van de Participatiewet vindt een verlaging plaats met 10 procent van de norm bedoeld in artikel 21 van de Participatiewet gedurende zes maanden na het tijdstip van de beëindiging aan onderwijs of een beroepsopleiding. Deze verlaging geldt alleen voor belang-hebbenden in de leeftijd van 21 of 22 jaar.

Artikel 7.7.4 Krediethypotheek

  • 1. Bij het verstrekken van bijstand in de vorm van een krediethypotheek, wordt de waarde van de woning vastgesteld op de actuele WOZ-waarde.

  • 2. Belanghebbende dient bij het aanvragen van bijstand in de vorm van een krediethypotheek een bewijs te overleggen van de opstalverzekering van het onroerend goed waar de krediethypotheek op wordt gevestigd.

Artikel 7.7.5 Voorwaarden voor een commerciële overeenkomst

Om te kunnen vaststellen of er sprake is van een commerciële overeenkomst aangaande huur, onderhuur of kostgeverschap als bedoeld in artikel 19a, eerste lid, onderdeel b en c van de Participatiewet en artikel 5, achtste lid, onderdeel b en c van de Wet inkomensvoorziening oudere en gedeeltelijk arbeidsongeschikte werknemers moet worden voldaan aan de volgende voorwaarden:

  • a.

    Er moet sprake zijn van een schriftelijke overeenkomst waarin de wederzijdse rechten en plichten geregeld en nauwkeurig afgebakend zijn en waarbij een onderscheid wordt gemaakt tussen de prijs voor huisvesting en overige diensten.

  • b.

    In de schriftelijke overeenkomst moet zijn opgenomen dat de verschuldigde vergoeding periodiek wordt verhoogd.

  • c.

    De periode waarover de schriftelijke overeenkomst van toepassing is moet in de overeenkomst worden genoemd.

  • d.

    De schriftelijke overeenkomst moet zijn gedateerd en ondertekend door huurder en verhuurder of onderhuurder en onderverhuurder of kostganger en kostgever.

  • e.

    De schriftelijke overeenkomst moet tot stand zijn gekomen met instemming van de eigenaar van de onderhavige woning.

  • f.

    De onderhavige woning in de overeenkomst moet beschikken over een ruimte die zich leent voor afzonderlijke, zelfstandige bewoning.

  • g.

    Er moet op verzoek worden aangetoond dat er sprake is van periodieke bancaire betalingen voor de geleverde prestaties via bank- of giroafschriften of op digitale wijze.

  • h.

    De overeengekomen prijs moet in verhouding staan tot wat in het commerciële verkeer gebruikelijk is.

Artikel 7.7.6 Commerciële prijs

Een commerciële prijs, als bedoeld in artikel 7.7.5, sub f, is niet lager dan 75% van de gemiddelde huurprijs per m2 in de gemeente Lansingerland voor vergelijkbare woonruimte.

Artikel 7.7.7 Verrekening inkomsten uit verhuur of kostgeverschap

  • 1. Een ontvangen vergoeding uit een commerciële overeenkomst als bedoeld in artikel 7.7.5 voor verhuur wordt in beginsel onder aftrek van een bedrag 5% van het minimumloon als inkomsten in mindering gebracht op de te ontvangen bijstand.

  • 2. Een ontvangen vergoeding uit een commerciële overeenkomst als bedoeld in artikel 7.7.5 vanwege een kostganger wordt in beginsel onder aftrek van een bedrag van 20% van het netto minimumloon als inkomsten in mindering gebracht op de te ontvangen bijstand.

Artikel 7.7.8 Hoogte vermogen bij bezit auto of motorfiets

  • 1. De waarde van alle motorvoertuigen in het bezit van belanghebbende(n) wordt tot een hoogte van € 2.500,- buiten beschouwing gelaten.

  • 2. De hoogte van de waarde als bedoeld in het eerste lid wordt bepaald op basis van de BOVAG koerslijst en het handelsplatform.

Artikel 7.7.9 Bepalen vermogen bij verhuizing vanuit andere gemeente

Indien een belanghebbende afkomstig is uit een andere gemeente en daar ook bijstand ontving, wordt onder de volgende voorwaarden aangesloten bij de vermogensvaststelling en het restant vrij te laten vermogen zoals vastgesteld door de gemeente van vertrek:

  • a.

    Er zitten maximaal 30 dagen tussen de beëindiging van de bijstand in de gemeente van vertrek, en de toekenning van de bijstand in onze gemeente;

  • b.

    Er zijn geen wijzigingen opgetreden in de hoogte van de vermogensgrens;

  • c.

    De bankafschriften over de onderbrekingsperiode geven geen aanleiding voor het opnieuw onderzoeken van het aanwezige vermogen;

  • d.

    Er is geen overige reden om te twijfelen aan de juistheid van het vastgestelde vermogen door de gemeente van vertrek.

Artikel 7.7.10 Ondersteuning door Regionaal Bureau Zelfstandigen

  • 1. Het college geeft gemeente Rotterdam de opdracht tot uitvoering van het Besluit bijstandsverlening zelfstandigen (Bbz 2004) en de Wet inkomensvoorziening oudere en gedeeltelijk arbeidsongeschikte gewezen zelfstandigen (IOAZ).

  • 2. Startende en gevestigde zelfstandig ondernemers die in aanmerking komen voor ondersteuning vanuit het Bbz en de Wet IOAZ dienen hiervoor een aanvraag in bij het Regionaal Bureau Zelfstandigen van gemeente Rotterdam.

  • 3. Het Regionaal Bureau Zelfstandigen hanteert voor de beoordeling van ondersteuningsaanvragen de ‘Beleidsregels opschorting, intrekking en terug-en invordering Participatiewet, IOAW en IOAZ 2017’ en de ‘Beleidsregels Zelfstandigen Rotterdam 2020’ die zijn ingegaan op 1 januari 2021.

Artikel 7.7.11 Verlaging uitkering bij langdurig verblijf in instelling of inrichting

Wanneer de belanghebbende langer dan drie maanden in een zorginstelling of het ziekenhuis verblijft, dan verlaagt het college de uitkering na afloop van die drie maanden. De belanghebbende krijgt dan een bijstandsuitkering voor mensen in een instelling.

7.8 Terugvordering

Artikel 7.8.1 Begrippen

In deze paragraaf wordt verstaan onder:

  • a.

    kosten van bijstand: de door de gemeente betaalde bijstand verhoogd met de afgedragen loonbelasting, premies volksverzekeringen en vergoeding als bedoeld in artikel 46 van de Zorgverzekeringswet, voor zover deze belasting, premies en vergoeding niet verrekend kunnen worden met de Belastingdienst en het UWV, behoudens de in artikel 7.8.9, tweede lid genoemde uitzonderingen.

  • b.

    fraudevordering: vordering in verband met ten onrechte of tot een te hoog bedrag verstrekte bijstand als gevolg van het niet of niet behoorlijk nakomen van de inlichtingenplicht.

  • c.

    inlichtingenplicht: verplichting genoemd in artikel 17, eerste lid van de Participatiewet, artikel 13, eerste lid van de IOAW, artikel 13, eerste lid van de IOAZ en artikel 30c, tweede en derde lid van de wet SUWI.

Artikel 7.8.2 Gebruik maken van de wettelijke bevoegdheden

Het college maakt gebruik van de wettelijke bevoegdheid tot:

  • a.

    Het herzien of intrekken van een besluit tot toekenning van bijstand ingevolge het bepaalde in artikel 54, derde en vierde lid, van de Participatiewet, artikel 17, vierde lid van de IOAW en artikel 17, derde lid van de IOAZ;

  • b.

    Het terugvorderen van ten onrechte verleende bijstand ingevolge het bepaalde in de artikelen 58, tweede lid en 59 van de Participatiewet, artikel 25, tweede lid en artikel 26, tweede lid van de IOAW en artikel 25, tweede lid en artikel 26, tweede lid van de IOAZ.

Artikel 7.8.3 Afzien van terugvordering bij kruimelbedragen

Het college kan afzien van terugvordering en daarmee invordering indien het totaal aan vorderingen lager is dan € 100,-.

Artikel 7.8.4 Afzien van terugvordering conform zesmaandenjurisprudentie

  • 1. In afwijking van het bepaalde in artikel 7.8.3 beperkt het college - in het geval dat bij het college gegevens bekend zijn geworden die hadden moeten leiden tot wijziging of beëindiging van de bijstand - de terug te vorderen kosten van bijstand tot een periode van zes maanden, te rekenen vanaf de datum waarop bij het college gegevens bekend zijn geworden die hadden moeten leiden tot wijziging of beëindiging van de bijstand.

  • 2. Het bepaalde in het eerste lid is niet van toepassing indien de bijstand ten onrechte is verstrekt omdat de belanghebbende de inlichtingenplicht niet of niet behoorlijk is nagekomen.

Artikel 7.8.5 Afzien van terugvordering bij dringende reden

Het college ziet af van terugvordering indien naar zijn oordeel hiertoe een dringende reden aanwezig is.

Artikel 7.8.6 Gebruik maken van de bevoegdheid tot invorderen bij dwangbevel

Het college maakt gebruik van de bevoegdheid tot invorderen bij dwangbevel ten behoeve van het incasseren van vorderingen zoals bedoeld in artikel 60, tweede lid van de Participatiewet.

Artikel 7.8.7 Eisen aan een invorderingsbesluit in een herzienings,- intrekkings- en terugvorderingsbeschikking

  • 1. Het college kan besluiten dat een invorderingsbesluit wordt opgenomen in een beschikking tot herziening, intrekking en/of terugvordering van bijstand van een belanghebbende ten aanzien van wie het college een vordering stelt.

  • 2. Het invorderingsbesluit als bedoeld in het eerste lid omvat de volgende punten:

    • a.

      De hoogte van (het saldo van) de netto vordering en indien van toepassing ook de bruto vordering.

    • b.

      De betalingsverplichting om de vordering in zijn geheel te voldoen.

    • c.

      De datum waarop de betalingsverplichting ingaat.

    • d.

      De mogelijkheid voor belanghebbende om binnen zes weken na verzenddatum van de beschikking als bedoeld in artikel 4:87 van de Awb een betalingsregeling te treffen.

    • e.

      De bevoegdheid van het college tot wijziging van de vastgestelde betalingsverplichting na een draag-krachtonderzoek.

    • f.

      De rechtsgevolgen bij niet-nakoming van de betalingsverplichting als beschreven in afdeling 4.4.2 van de Awb over verzuim en wettelijke rente en afdeling 4.4.4 van de Awb over aanmaning en invordering bij dwangbevel.

    • g.

      De vermelding dat het aangaan van nieuwe schuldverplichtingen niet leidt tot een nieuwe vaststelling van een opgelegde betalingsverplichting behoudens bijzondere onvoorziene omstandigheden.

Artikel 7.8.8 De betalingsverplichting: netto of bruto

  • 1. In het besluit tot terugvordering wordt in beginsel de gehele vordering, berekend naar de kosten van bijstand, meegedeeld aan belanghebbende. De vaststelling van deze vordering geldt dan voor belanghebbende als de opgelegde betalingsverplichting.

  • 2. Belanghebbende kan volstaan met een netto betaling van de vordering wanneer:

    • a.

      De vordering betrekking heeft op het lopende boekjaar en belanghebbende de vordering voldoet vóór het einde van het boekjaar; of

    • b.

      de vordering niet is voldaan vóór het einde van het boekjaar waarop deze betrekking heeft, maar belanghebbende niet kan worden verweten dat een vordering is ontstaan en evenmin kan worden verweten dat de vordering niet reeds is voldaan in het kalenderjaar waarop deze betrekking heeft.

Artikel 7.8.9 De minnelijke betalingsregeling

  • 1. Een belanghebbende kan binnen de betalingstermijn van zes weken als bedoeld in artikel 4:87 van de Awb een gemotiveerd verzoek indienen onder overlegging van bewijsstukken om een betalingsregeling te treffen.

  • 2. Na ontvangst van een verzoek als bedoeld in het eerste lid stelt het college na onderzoek van de bewijsstukken en de persoonlijke situatie van belanghebbende de maandelijkse aflossingscapaciteit vast. Het college stelt vervolgens aan belanghebbende voor om deze aflossingscapaciteit te hanteren als maandelijkse aflossing.

  • 3. Indien belanghebbende niet akkoord gaat met het in het tweede lid genoemde voorstel of wel akkoord gaat maar de hieruit voortvloeiende betalingsafspraak niet nakomt, geldt het bepaalde in artikel 7.8.9, eerste lid en 7.8.16 onverkort.

Artikel 7.8.10 Vaststelling hoogte maandelijkse aflossingscapaciteit bij bijstandsuitkering

  • 1. Indien een bijstandsgerechtigde een aflossingsverplichting heeft jegens het college als gevolg van ontvangen leenbijstand of een of meerdere lopende vorderingen, dan wordt de aflossingsverplichting vastgesteld op 5% van de toepasselijke bijstandsnorm per maand inclusief vakantietoeslag.

  • 2. De in het eerste lid genoemde aflossingscapaciteit kan niet hoger zijn dan het bedrag dat ingevolge het bepaalde in artikel 475d van het Wetboek van Burgerlijke rechtsvordering voor beslag in aanmerking zou komen.

  • 3. In geval van beslaglegging door een schuldeiser anders dan het college kan de aflossingsverplichting ingevolge het eerste lid voor alle vorderingen worden bepaald op de volledige beslagruimte zoals aangegeven in artikel 475d van het wetboek van Burgerlijke Rechtsvordering.

  • 4. Inhoudingen ten aanzien van een vordering gaan voor op de aflossing van leenbijstand. Zodra er een nieuwe vordering ontstaat, wordt de inhouding hiervoor vóór eventuele bestaande aflossingen van leenbijstand geplaatst. De aflossing van de lening gaat pas weer lopen zodra de vordering volledig is voldaan.

Artikel 7.8.11 Vaststelling hoogte maandelijkse aflossingscapaciteit niet-uitkeringsgerechtigde

  • 1. Het verschuldigde bedrag wordt middels een beschikking kenbaar gemaakt aan de belanghebbende, waarbij binnen zes weken het bedrag naar de gemeente dient te worden overgemaakt.

  • 2. De belanghebbende kan binnen zes weken na de verzenddatum van het besluit kenbaar maken een betalingsregeling te willen treffen.

  • 3. De hoogte van de maandelijkse aflossingscapaciteit bij intrekking of beëindiging van bijstand wordt gedurende twaalf maanden na de verzenddatum van dit besluit vastgesteld op:

    • a.

      het bedrag dat belanghebbende maandelijks reeds afloste tijdens de bijstandsperiode; of

    • b.

      het bedrag dat belanghebbende op grond van het gestelde in artikel 7.8.10 diende af te lossen.

  • 4. Na afloop van de termijn van twaalf maanden na verzenddatum van het intrekkings- of beëindigings-besluit, voert het college een onderzoek uit naar de maandelijkse aflossingscapaciteit van belang-hebbende. Het college stelt vervolgens aan belanghebbende voor om deze actuele aflossingscapaciteit te hanteren als maandelijkse aflossing.

  • 5. Indien belanghebbende tijdens het nemen van een terugvorderingsbesluit een ander inkomen ontvangt dan een uitkering voor levensonderhoud op grond van de Participatiewet, dan voert het college een onderzoek uit naar de maandelijkse aflossingscapaciteit van belanghebbende. Het college stelt vervolgens aan belanghebbende voor om deze actuele aflossingscapaciteit te hanteren als maandelijkse aflossing.

  • 6. Indien belanghebbende niet akkoord gaat met het in het tweede en derde lid genoemde voorstel of wel akkoord gaat maar de hieruit voortvloeiende betalingsafspraak niet nakomt, geldt het bepaalde in artikel 7.8.9, eerste lid en 7.8.16 onverkort.

  • 7. Het in het tweede en derde lid genoemde onderzoek naar de aflossingscapaciteit van belanghebbende wordt periodiek, doch uiterlijk binnen drie jaar, herhaald.

Artikel 7.8.12 Tussentijdse beoordeling van een betalingsverplichting door het college

  • 1. Bij gegronde redenen die onmiskenbaar kunnen leiden tot wijziging van de eerder vastgestelde maandelijkse aflossingsverplichting, kan het college een draagkrachtonderzoek instellen.

  • 2. Het draagkrachtonderzoek zoals genoemd in het vorige lid bevat in ieder geval een gesprek met belanghebbende.

  • 3. Wanneer het college als gevolg van een tussentijds draagkrachtonderzoek besluit tot wijziging van de eerder opgelegde betalingsverplichting, wordt belanghebbende hiervan in kennis gesteld bij brief, alsmede van de ingangsdatum van deze nieuwe verplichting.

Artikel 7.8.13 Verzoek tot wijziging van een betalingsverplichting door belanghebbende

  • 1. Belanghebbende kan een schriftelijk verzoek doen, onder bijvoeging van zijn financiële en andere relevante gegevens met bijbehorende afschriften van bewijsstukken, tot:

    • a.

      een wijziging van de eerder vastgestelde betalingsverplichting, of

    • b.

      tijdelijk uitstel van de opgelegde betalingsverplichting als bedoeld in artikel 4:94 van de Awb, omdat de belanghebbende meent de eerder vastgestelde periodieke aflossingsverplichting niet te kunnen voldoen.

  • 2. Binnen acht weken na ontvangst van het verzoek neemt het college een besluit over dit verzoek en deelt dit aan belanghebbende mee bij brief.

  • 3. Het verzoek tot wijziging van de betalingsverplichting schort de lopende verplichting niet op tenzij er sprake is van dringende redenen.

Artikel 7.8.14 Voldoen aan de betalingsverplichting

Een opgelegde betalingsverplichting kan worden voldaan door:

  • a.

    betaling van de maandelijkse termijn door een belanghebbende, of

  • b.

    verrekening van het maandelijkse vastgestelde termijnbedrag als bedoeld in deze beleidsregels met de maandelijkse betaling van de bijstand op grond van het bepaalde in artikel 58, vierde lid en artikel 60 derde en vierde lid van de Participatiewet.

Artikel 7.8.15 Niet of niet meer nakomen van de betalingsverplichting

Indien de belanghebbende niet bereid is tot het treffen van een minnelijke betalingsregeling, of een eerder opgelegde betalingsverplichting niet meer nakomt, dan wordt het terugvorderingsbesluit ten uitvoer gelegd door middel van:

  • a.

    verrekening met de maandelijks verleende bijstand op grond van artikel 58, vierde lid en artikel 60 derde en vierde lid van de Participatiewet, of bij het ontbreken van deze mogelijkheid

  • b.

    een executoriaal beslag overeenkomstig de artikelen 479b tot en met 479g, behoudens artikel 479e, tweede lid van het Wetboek van Burgerlijke Rechtsvordering, of beslag in de zin van het Tweede Boek van het Wetboek van Burgerlijke Rechtsvordering, op basis van de executoriale titel die is verbonden aan een dwangbevel, als bedoeld in artikel 4:114 van de Awb, nadat de betalings- en aanmanings-procedure is doorlopen als bedoeld in artikel 4:117 van de Awb.

Artikel 7.8.16 Kwijtschelding wegens schuldenproblematiek

  • 1. Het college kan besluiten tot gehele of gedeeltelijke kwijtschelding van de teruggevorderde bijstand of leenbijstand indien:

    • a.

      Redelijkerwijs te voorzien is dat de belanghebbende zijn schulden niet meer zal kunnen afbetalen;

    • b.

      Redelijkerwijs te voorzien is dat een schuldregeling

    • c.

      met betrekking tot alle vorderingen, behoudens de in het tweede lid bedoelde vorderingen, van de overige schuldeisers zonder een zodanig besluit niet tot stand zal komen; en

    • d.

      de vordering van de gemeente wegens teruggevorderde bijstand of leenbijstand tenminste zal worden voldaan naar evenredigheid met de vorderingen van de schuldeisers van gelijke rang.

  • 2. Het eerste lid is niet van toepassing indien:

    • a.

      De terugvordering van kosten van bijstand het gevolg is van verwijtbaar gedrag van de belanghebbende;

    • b.

      De terugvordering van kosten van bijstand het gevolg is van schending van de inlichtingenplicht;

    • c.

      Het de terugvordering van kosten van bijstand betreft die is verstrekt in de vorm van een geldlening op grond van het bepaalde in artikel 48, tweede lid aanhef en onder b van de Participatiewet;

    • d.

      De vordering wordt gedekt door pand of hypotheek op een goed of goederen, behoudens voor zover de vordering niet op de goederen verhaald kan worden.

  • 3. Het besluit tot gehele of gedeeltelijke kwijtschelding van de teruggevorderde bijstand of leenbijstand als bedoeld in het eerste lid treedt niet in werking voordat tussen het college en/of schuldeisers en belanghebbende een schuldregeling overeenkomstig het eerste lid tot stand is gekomen.

  • 4. Het besluit tot gehele of gedeeltelijke kwijtschelding van de teruggevorderde bijstand of leenbijstand wordt ingetrokken of ten nadele van de belanghebbende gewijzigd indien:

    • a.

      Niet binnen twaalf maanden nadat het besluit is bekend gemaakt, een schuldregeling is tot stand gekomen die voldoet aan de eisen bedoeld in het eerste lid;

    • b.

      De belanghebbende zijn schuld aan de gemeente niet overeenkomstig de schuldregeling voldoet; of

    • c.

      onjuiste of onvolledige gegevens zijn verstrekt en de verstrekking van juiste of volledige gegevens tot een ander besluit zou hebben geleid

Artikel 7.8.17 Kwijtschelding restant vordering anders dan bij schuldregeling

  • 1. Het college kan besluiten tot gehele of gedeeltelijke kwijtschelding van de teruggevorderde bijstand indien de belanghebbende:

    • a.

      gedurende vijf jaar volledig aan zijn betalingsverplichtingen heeft voldaan en ten minste 75% van de hoofdsom van de vordering heeft voldaan; of

    • b.

      gedurende vijf jaar niet volledig aan zijn betalingsverplichtingen heeft voldaan maar het achter-stallige bedrag over die periode, vermeerderd met de daarover verschuldigde rente en de op de invordering betrekking hebbende kosten, alsnog heeft betaald en ten minste 75% van de hoofdsom van de vordering heeft voldaan; of

    • c.

      gedurende vijf jaar geen betalingen heeft verricht en niet aannemelijk is dat hij deze op enig moment zal gaan verrichten.

  • 2. In beginsel wordt een besluit als bedoeld in het eerste lid, aanhef en sub a of b slechts genomen als de belanghebbende daarom schriftelijk heeft verzocht. Tot toepassing van het eerste lid aanhef en onder c van dit artikel wordt uitsluitend ambtshalve besloten.

  • 3. Het in het eerste lid onder a en b genoemd percentage van 75% is niet van toepassing en de in het eerste lid onder a en b genoemde termijn van vijf jaar wordt op drie jaar gesteld indien:

    • a.

      het gemiddeld inkomen van de belanghebbende in die periode niet hoger was dan 95% van de voor belanghebbende toepasselijke bijstandsnorm; en

    • b.

      de terugvordering niet het gevolg is van het niet of niet behoorlijk nakomen van de inlichtingenplicht.

  • 4. Het eerste lid is niet van toepassing ten aanzien van:

    • a.

      de terugvordering van kosten van bijstand als gevolg van het niet of niet behoorlijk nakomen van de inlichtingenplicht;

    • b.

      de terugvordering van kosten van algemene bijstand die is verstrekt in de vorm van een geldlening;

    • c.

      vorderingen welke door pand of hypotheek op een goed of goederen zijn gedekt, voor zover zij niet op die goederen verhaald kunnen worden.

Artikel 7.8.18 Kwijtschelding restant leenbijstand

  • 1. Het college kan op schriftelijk verzoek van een belanghebbende besluiten tot gehele of gedeeltelijke kwijtschelding van verstrekte leenbijstand indien de belanghebbende:

    • a.

      gedurende drie jaar volledig aan zijn aflossingsverplichting heeft voldaan en tenminste 75% van de hoofdsom van de leenbijstand heeft voldaan; of

    • b.

      op het moment van het indienen van het verzoek al minimaal zes maanden bijstandsonafhankelijk is en tenminste 50% van de hoofdsom van de leenbijstand heeft voldaan.

  • 2. Dit artikel is niet van toepassing op verstrekte geldleningen voor algemene bijstand of krediethypotheken.

Artikel 7.8.19 Rente en kosten

Indien moet worden overgegaan tot verrekening of beslaglegging als bedoeld in artikel 7.8.15 dan kan het college de vordering jaarlijks verhogen met kosten, ten bedrage van maximaal 15% van de hoofdsom.

7.9 Verhaal

Artikel 7.9.1 Gebruikmaking van de wettelijke bevoegdheid

Het college maakt gebruik van de bevoegdheden ingevolge het bepaalde in de artikelen 61 tot en met 62i van de Participatiewet.

Artikel 7.9.2 Verhaal kosten van bijstand

Behoudens de gevallen als bedoeld in artikel 62f, sub b, onder 2, van de Participatiewet worden kosten van bijstand die meer dan vijf jaar vóór de datum van verzending van het besluit tot verhaal zijn gemaakt, niet verhaald.

Artikel 7.9.3 Beperking van de toepassing van verhaal

Beperking van toepassing van verhaal geschiedt op twee gronden:

  • a.

    De onderhoudsverplichting ten behoeve van de ex-echtgenoot is beperkt tot twaalf jaar, te rekenen vanaf de datum van inschrijving van de echtscheiding in de registers van de burgerlijke stand (Wet limitering alimentatie).

  • b.

    Indien de duur van het huwelijk niet meer bedraagt dan vijf jaren en uit dit huwelijk geen kinderen zijn geboren, eindigt de verplichting tot levensonderhoud van rechtswege na het verstrijken van een termijn die gelijk is aan de duur van het huwelijk en die aanvangt op de datum van inschrijving van de echtscheiding in de registers van de burgerlijke stand.

Artikel 7.9.4 Afzien van verhaal bij kruimelbedragen

Het college ziet af van het nemen van een verhaalsbesluit indien het op te leggen verhaalsbedrag lager is dan € 50,- per maand.

Artikel 7.9.5 Afzien van verhaal bij dringende redenen

Het college ziet af van het nemen van een verhaalsbesluit indien daarvoor dringende redenen aanwezig zijn, gelet op de omstandigheden van degene op wie verhaal wordt gezocht of degene die de bijstand ontvangt of heeft ontvangen.

Artikel 7.9.6 Afzien van verhaal wegens schuldenproblematiek

In afwijking van artikel 62 en 62f van de Participatiewet en 7.9.3 kan het college, op verzoek van degene op wie verhaald wordt, geheel of gedeeltelijk afzien van verhaal van kosten van bijstand voor zover het betreft verschuldigde verhaalsbedragen die op het moment van het besluit opeisbaar zijn, indien:

  • a.

    Redelijkerwijs te voorzien is dat degene op wie wordt verhaald vanwege het verhaal zijn schulden niet kan blijven afbetalen; en

  • b.

    redelijkerwijs te voorzien is dat een schuldregeling met betrekking tot alle vorderingen van de overige schuldeisers zonder een zodanig besluit niet tot stand zal komen; en

  • c.

    de vordering van de gemeente wegens verhaal van bijstand ten minste zal worden voldaan naar evenredigheid met de vorderingen van de schuldeisers van gelijke rang.

Artikel 7.9.7 Inwerkingtreding van het besluit tot afzien van verhaal wegens schuldenproblematiek

Het besluit tot het gedeeltelijk afzien van verhaal treedt pas in werking nadat een schuldregeling tussen het college en/of schuldeisers als bedoeld in artikel 7.9.6, aanhef en sub b tot stand is gekomen.

Artikel 7.9.8 Intrekking van het besluit tot afzien van verhaal wegens schuldenproblematiek

Het besluit tot het gedeeltelijk afzien van verhaal wordt ingetrokken of ten nadele van de belanghebbende gewijzigd indien:

  • a.

    niet binnen twaalf maanden nadat het besluit is bekendgemaakt, een schuldregeling tot stand is gekomen die voldoet aan de eisen bedoeld in artikel 7.9.6;

  • b.

    de belanghebbende zijn schuld aan de gemeente niet overeenkomstig de schuldregeling voldoet;

  • c.

    onjuiste of onvolledige gegevens zijn verstrekt en de verstrekking van juiste of volledige gegevens tot een ander besluit zou hebben geleid.

Artikel 7.9.9 Afzien van verhaal anders dan bij een schuldregeling

Het college kan in onderstaande situaties besluiten ambtshalve kwijtschelding te verlenen van een door de rechtbank bekrachtigde vordering aan onderhoudsbijdrage:

  • a.

    de belanghebbende heeft gedurende vijf jaar geen betalingen verricht en het is niet aannemelijk dat er op enig moment in de toekomst betaald zal worden;

  • b.

    ingestelde incassomaatregelen hebben gedurende vijf jaar niet geleid tot het ontvangen van aflossingen, en het is niet aannemelijk dat incasso op enig moment in de toekomst wel tot ontvangsten zal leiden; of

  • c.

    bij een onderzoek naar de aflossingscapaciteit blijkt dat er op dat moment geen aflossingscapaciteit is en dat het niet aannemelijk is dat er op enig moment in de toekomst wel een aflossing kan worden gevraagd.

Artikel 7.9.10 Vaststelling van de onderhoudsplicht

De bijdrage wordt:

  • a.

    vastgesteld aan de hand van de geldende maatstaven en de omstandigheden die van belang zijn wanneer de rechter dient te beslissen over de vraag of, en zo ja, tot welk bedrag een uitkering tot levensonderhoud na echtscheiding, scheiding van tafel en bed of ontbinding van het huwelijk na scheiding van tafel en bed zou moeten worden toegekend. Hierbij wordt gebruik gemaakt van de zogenaamde Trema-normen en de gegevens betreffende de inkomsten en uitgaven; of

  • b.

    ambtshalve vastgesteld op de netto bijstand indien de onderhoudsplichtige verzuimt gegevens te verstrekken betreffende de inkomsten en uitgaven.

Artikel 7.9.11 Verhaal op grond van een rechterlijke uitspraak

  • 1. Indien degene op wie wordt verhaald een bij rechterlijke uitspraak vastgesteld bedrag niet voldoet, wordt verhaald in overeenstemming met deze rechterlijke uitspraak.

  • 2. Het besluit tot verhaal overeenkomstig de rechterlijke uitspraak wordt in dat geval bij brief meegedeeld aan degene op wie wordt verhaald met de verplichting om het verschuldigde bedrag binnen dertig dagen na verzenddatum van de brief te voldoen.

  • 3. Degene op wie wordt verhaald kan binnen de termijn waarbinnen betaling moet plaatsvinden tegen het besluit tot verhaal in verzet komen door een verzoekschrift aan de rechtbank. Indien tijdig verzet is gedaan, wordt de invordering pas voortgezet zodra het verzet is ingetrokken of ongegrond is verklaard op grond van artikel 62b, tweede lid van de Participatiewet.

  • 4. Het verschuldigde bedrag wordt door het college bij dwangbevel ingevorderd op grond van artikel 62b, vierde lid van de Participatiewet.

  • 5. Het dwangbevel levert een executoriale titel op, die op kosten van de schuldenaar wordt betekend en met toepassing van de voorschriften van het Wetboek van Burgerlijke Rechtsvordering ten uitvoer wordt gelegd.

Artikel 7.9.12 Wijziging van de door de rechter vastgestelde onderhoudsbijdrage

  • 1. Het door de rechter vastgestelde verhaalsbedrag kan op verzoek van het college of van degene op wie verhaal wordt uitgeoefend door de rechter worden gewijzigd op grond van gewijzigde omstandigheden.

  • 2. Het college verzoekt de rechter het verhaalsbedrag in afwijking van een rechterlijke uitspraak betreffende levensonderhoud verschuldigd krachtens Boek 1 van het Burgerlijk Wetboek vast te stellen, indien de rechter:

    • a.

      deze uitspraak zou kunnen wijzigen op de gronden genoemd in de artikelen 1:157 en 1:401 van het Burgerlijk Wetboek; of

    • b.

      geen rekening heeft kunnen houden met alle voor de betrokken beslissing in aanmerking komende gegevens en omstandigheden betreffende beide partijen.

Artikel 7.9.13 Het verhaalsbesluit

  • 1. Een besluit tot verhaal op grond van de artikelen 61 tot en met 62i van de Participatiewet wordt door het college aan degene op wie verhaal wordt gezocht meegedeeld. Het besluit vermeldt:

    • a.

      de ingangsdatum;

    • b.

      het bedrag of de bedragen waarvan betaling wordt verlangd; en

    • c.

      de termijn of termijnen waarbinnen betaling wordt verlangd.

  • 2. Bij verhaal op de nalatenschap kan de mededeling worden gericht tot de langstlevende echtgenoot of één der erfgenamen die geacht kan worden bij de afwikkeling van de nalatenschap te zijn betrokken.

Artikel 7.9.14 Besluit tot verhaal in rechte

  • 1. Indien de belanghebbende niet uit eigen beweging bereid is de verlangde gelden aan de gemeente te betalen dan wel niet of niet tijdig tot betaling daarvan overgaat, besluit het college tot verhaal in rechte middels het indienen van een verzoekschrift bij de rechtbank op grond van artikel 62g, tweede lid en 62h, eerste tot en met derde lid van de Participatiewet. De uitspraak van de rechter levert een executoriale titel op.

  • 2. Het college kan om redenen van doelmatigheid geheel of gedeeltelijk afzien van verhaal in rechte.

Artikel 7.9.15 Onderzoek naar draagkracht

Het college verricht onderzoek naar de draagkracht voor het voldoen van de verhaalsbijdrage. Indien gewijzigde omstandigheden daartoe aanleiding geven, wordt als gevolg van dit onderzoek de betalings-verplichting gewijzigd vastgesteld.

Artikel 7.9.16 Niet voldoen aan een door de rechter vastgestelde verhaalsbijdrage

Indien de belanghebbende niet bereid blijkt de door de rechter vastgestelde bijdrage voor levensonderhoud of de op verzoek van het college vastgestelde bijdrage te voldoen dan wordt die uitspraak ten uitvoer gelegd door middel van executoriaal beslag overeenkomstig de artikelen 479b tot en met 479g, behoudens artikel 479e lid 2 van het Wetboek van Burgerlijke Rechtsvordering.

Artikel 7.9.17 Rente en kosten

Indien moet worden overgegaan tot beslaglegging als bedoeld in artikel 7.9.16 dan wordt de vordering jaarlijks verhoogd met kosten, ten bedrage van maximaal 15% van de hoofdsom.

7.10 Bestuurlijke boete

Artikel 7.10.1 Hoogte bestuurlijke boete

  • 1. De bestuurlijke boete wordt vastgesteld op een percentage van het benadelingsbedrag. Het percentage hangt af van de mate van verwijtbaarheid:

    • a.

      100% bij opzet;

    • b.

      75% bij grove schuld;

    • c.

      50% bij normale, gemiddelde verwijtbaarheid;

    • d.

      25% bij verminderde verwijtbaarheid.

  • 2. Indien er sprake is van opzet is de boete niet hoger dan het bedrag van de vijfde categorie, als bedoeld in artikel 23, vierde lid, van het Wetboek van Strafrecht.

  • 3. In overige gevallen is de boete niet hoger dan het bedrag van de derde categorie, als bedoeld in artikel 23, vierde lid, van het Wetboek van Strafrecht.

Artikel 7.10.2 Hoogte bestuurlijke boete bij nulfraude

  • 1. Bij een schending van de inlichtingenplicht die niet heeft geleid tot een benadelingsbedrag, waarbij er in de twee voorafgaande jaren geen waarschuwing is gegeven voor een schending van de inlichtingen-plicht, wordt volstaan met een schriftelijke waarschuwing.

  • 2. Bij een schending van de inlichtingenplicht die niet heeft geleid tot een benadelingsbedrag, waarbij er in de twee voorafgaande jaren een waarschuwing is gegeven voor een schending van de inlichtingen-plicht, wordt de bestuurlijke boete vastgesteld op € 150,-.

Artikel 7.10.3 Verlagen of afzien van een bestuurlijke boete

  • 1. Bij het volledig ontbreken van verwijtbaarheid wordt geen bestuurlijke boete opgelegd.

  • 2. De mate van verwijtbaarheid wordt beoordeeld naar de omstandigheden waarin de belanghebbende verkeerde op het moment van de schending van de inlichtingenplicht.

  • 3. Als dringende redenen worden vastgesteld, dan ziet het college af van het opleggen van een bestuurlijke boete. Dit besluit wordt vastgelegd in een beschikking.

Artikel 7.10.4 Matigen boete op grond van draagkracht

Indien belanghebbende de op grond van de artikelen 7.10.1 tot en met 7.10.3 opgelegde boete niet in één keer kan betalen, dan wordt de boete als volgt gematigd:

  • a.

    Bij opzet bedraagt de maximale boete een bedrag ter hoogte van 24 maal 5% van de ten tijde van het opleggen van de boete op de belanghebbende van toepassing zijnde bijstandsnorm.

  • b.

    Bij grove schuld bedraagt de maximale boete een bedrag ter hoogte van 18 maal 5% van de ten tijde van het opleggen van de boete op de belanghebbende van toepassing zijnde bijstandsnorm.

  • c.

    Bij normale verwijtbaarheid bedraagt de maximale boete een bedrag ter hoogte van 12 maal 5% van de ten tijde van het opleggen van de boete op de belanghebbende van toepassing zijnde bijstandsnorm.

  • d.

    Bij verminderde verwijtbaarheid bedraagt de maximale boete een bedrag ter hoogte van 6 maal 5% van de ten tijde van het opleggen van de boete op de belanghebbende van toepassing zijnde bijstandsnorm.

7.11 Schuldhulpverlening

Artikel 7.11.1 Begripsbepalingen

Alle begrippen die worden gebruikt en die niet nader worden beschreven hebben in deze paragraaf dezelfde betekenis als in de Wet gemeentelijke schuldhulpverlening en de Algemene wet bestuursrecht.

Artikel 7.11.2 Aanbod schuldhulpverlening

  • 1. Het college verleent aan een verzoeker schuldhulpverlening indien het college dit noodzakelijk acht.

  • 2. De aanvraag wordt getoetst aan de visie, criteria en uitgangspunten zoals neergelegd in het Beleidsplan schuldhulpverlening 2021-2025 van de gemeente Lansingerland.

  • 3. De vorm waarin de gemeente schuldhulpverlening aanbiedt is van meerdere factoren afhankelijk en kan dus per persoon verschillen.

    Bij de aanmelding wordt een klantprofiel samengesteld waarbij de volgende factoren een rol spelen:

    • a.

      de mate van financiële zelfredzaamheid van de verzoeker;

    • b.

      de motivatie en vaardigheden van de verzoeker;

    • c.

      de aanwezigheid van psychosociale problematiek en/of verstandelijke of lichamelijke beperkingen;

    • d.

      de hoogte van het schuldenpakket;

    • e.

      het soort schulden;

    • f.

      het aantal schuldeisers.

  • 4. De gemeentelijke schuldhulpverlening kan ten minste bestaan uit het volgende productenaanbod:

    • a.

      voorlichting, informatie en advies;

    • b.

      budgetadvies, budgetbegeleiding en budgetbeheer;

    • c.

      crisisinterventie;

    • d.

      Schuldregeling;

    • e.

      afgifte verklaring ingevolge de Wet schuldsanering natuurlijke personen;

    • f.

      nazorg.

Artikel 7.11.3 Verplichtingen

  • 1. Verzoeker doet aan het college op verzoek of onverwijld uit eigen beweging mededeling van alle feiten en omstandigheden waarvan hem redelijkerwijs duidelijk moet zijn dat zij van invloed kunnen zijn op de op hem van toepassing zijnde schuldhulpverlening of voor de uitvoering van de wet.

  • 2. Verzoeker is verplicht om desgevraagd alle medewerking te verlenen die redelijkerwijs nodig is voor de uitvoering van de wet. Het gaat hierbij onder andere om:

    • a.

      het nakomen van afspraken;

    • b.

      het zich houden aan alle bepalingen en voorwaarden als genoemd in de overeenkomsten tot schuldregeling en budgetbeheer;

    • c.

      het zoveel mogelijk aflossingscapaciteit creëren door het verruimen van inkomen, inzetten van beschikbaar vermogen en het minimaliseren van uitgaven, en deze aflossingscapaciteit te gebruiken ter vermindering of aflossing van de schulden;

    • d.

      het niet aangaan van nieuwe schulden;

    • e.

      het actief deelnemen aan een cursus of cursussen gericht op het voorkomen van (nieuwe) schulden.

  • 3. Het college kan besluiten om schuldhulpverlening te weigeren dan wel te beëindigen indien verzoeker niet of in onvoldoende mate zijn verplichtingen nakomt zoals bedoeld in dit artikel.

  • 4. Alvorens te besluiten tot weigering dan wel beëindiging ingevolge het derde lid, wordt verzoeker eenmaal een hersteltermijn van maximaal vier weken geboden om alsnog informatie te verstrekken en/of de gevraagde medewerking te verlenen.

  • 5. De in dit artikel genoemde verplichtingen gelden zowel in de fase dat een verzoek of aanvraag om schuldhulpverlening is gedaan als gedurende de looptijd van het schuldhulpverleningstraject.

Artikel 7.11.4 Richtlijnen bij het toekennen of weigeren van schuldhulpverlening

  • 1. Het college weigert een aanbod schuldhulpverlening te doen als:

    • a.

      schuldhulpverlening door het college niet noodzakelijk wordt geacht;

    • b.

      het college vaststelt dat er sprake is van een (op dat moment) niet regelbare schuld of niet regelbare schuldenaar;

    • c.

      als de verzoeker al in staat van faillissement is verklaard of de wettelijke schuldsanering van toepassing is verklaard op verzoeker.

  • 2. Bij het besluit om een aanbod schuldhulpverlening wel of niet toe te kennen wordt gebruik gemaakt van de richtlijnen in hoofdstuk 5 van het Beleidsplan Schuldhulpverlening 2021-2025.

  • 3. In situaties waarin het college een aanbod schuldhulpverlening weigert, wordt, indien mogelijk, wel informatie en advies aan de verzoeker of aanvrager gegeven. Ook wordt bezien of doorverwijzing naar een andere (schuld)hulpverlener mogelijk is.

Artikel 7.11.5 Beëindiging van schuldhulpverlening

Onverminderd de overige bepalingen van deze beleidsregels, kan het college besluiten tot beëindiging van de schuldhulpverlening. Het college kan in ieder geval besluiten om de schuldhulpverlening te beëindigen indien:

  • a.

    verzoeker niet of in onvoldoende mate heeft voldaan aan een of meerdere verplichtingen als bedoeld in artikel 7.11.4, eerste en tweede lid, van deze beleidsregels;

  • b.

    verzoeker niet langer inwoner is van de gemeente en er nog geen minnelijke schuldregeling tot stand is gekomen;

  • c.

    verzoeker in staat is om zijn schulden zelf te regelen;

  • d.

    het minnelijk traject tot schuldregelen niet is geslaagd, omdat een of meerdere schuldeisers geen medewerking verlenen en de Wet schuldsanering natuurlijke personen geen mogelijkheid is;

  • e.

    verzoeker zich niet naar vermogen inspant om de onderliggende oorzaak van de schuldenproblematiek op te lossen;

  • f.

    de geboden hulp, gelet op de persoonlijke omstandigheden van de verzoeker, niet (langer) passend is;

  • g.

    er een aanbod schuldhulpverlening is gedaan op grond van gegevens die nadien blijken onjuist te zijn en, waren de juiste gegevens bekend geweest, een ander besluit zou zijn genomen;

  • h.

    verzoeker zich misdraagt ten opzichte van medewerkers die zijn belast met de uitvoering van schuldhulpverlening;

  • i.

    verzoeker is komen te overlijden.

8 Wet inburgering

8.1 Algemene bepalingen

Artikel 8.1.1 Begrippen

In dit hoofdstuk wordt verstaan onder:

  • a.

    Asielstatushouder: de inburgeringsplichtige, bedoeld in artikel 13, eerste lid, van de wet;

  • b.

    AZC: asielzoekerscentrum;

  • c.

    Besluit: het Besluit inburgering 2021;

  • d.

    Brede intake: de brede intake, bedoeld in artikel 14 van de wet;

  • e.

    Bijstandsuitkering: de algemene bijstand, bedoeld in artikel 5, onder b, van de Participatiewet;

  • f.

    COA: Centraal Orgaan opvang asielzoekers;

  • g.

    College: het college van burgemeester en wethouders van de gemeente Lansingerland;

  • h.

    DUO: dienst uitvoering onderwijs;

  • i.

    Gezinsmigranten en overige migranten: inburgeringsplichtigen, bedoeld in artikel 19 van de wet;

  • j.

    Inburgeringsplichtige: de (toekomstige) inwoner van de gemeente Lansingerland die volgens artikel 3 van de wet inburgeringsplichtig is;

  • k.

    Inburgeringstraject: het traject, dat gericht is op het afronden van het participatieverklaringstraject, het afronden van de module Arbeidsmarkt en Participatie en het behalen van het inburgeringsexamen, de onderwijsroute of de zelfredzaamheidsroute;

  • l.

    Klantmanager: medewerker van de gemeente Lansingerland die belast is met de uitvoering van de wet en de Participatiewet;

  • m.

    Leerroute: de B1-route als bedoeld in artikel 7, de onderwijsroute, als bedoeld in artikel 8 en de zelfredzaamheidsroute (Z-route), als bedoeld in artikel 9 van de wet;

  • n.

    Leerbaarheidstoets: de toets, als bedoeld in artikel 14, derde lid, aanhef en onderdeel b, van de wet;

  • o.

    MAP: de Module Arbeidsmarkt en Participatie, bedoeld in artikel 6, eerste lid, onder b, van de wet;

  • p.

    PIP: het Persoonlijk plan Inburgering en Participatie, bedoeld in artikel 15 van de wet;

  • q.

    PVT: het Participatieverklaringstraject, bedoeld in artikel 6, eerste lid, onder a, van de wet;

  • r.

    Regeling: de Regeling inburgering 2021;

  • s.

    Wet: de Wet inburgering 2021.

8.2 Uitgangspunten

Artikel 8.2.1 Uitgangspunten beleid

Bij de uitvoering van de beleidsregels gelden de volgende uitgangspunten:

  • a.

    het college bevordert een tijdige start met het inburgeringstraject;

  • b.

    het college bewaakt de snelheid van het inburgeringstraject;

  • c.

    het college past bij het aanbieden van een inburgeringstraject maatwerk toe;

  • d.

    het college zorgt voor dualiteit van een inburgeringstraject door het combineren van activiteiten gericht op het leren van de Nederlandse taal en op meedoen aan de maatschappij;

  • e.

    het college stelt eisen aan de kwaliteit van het inburgeringsaanbod en zorgt ervoor dat die kwaliteit en de continuïteit gewaarborgd is.

Artikel 8.2.2 Informatieverstrekking aan inburgeringsplichtigen

Het college draagt er zorg voor dat de inburgeringsplichtige passend wordt geïnformeerd over:

  • a.

    zijn of haar wettelijke rechten en plichten;

  • b.

    de aanspraken op ondersteuning en begeleiding; en

  • c.

    het aanbod van inburgeringsvoorzieningen en de toegang hiertoe.

8.3 Brede intake en inburgeringsplichtigen

Artikel 8.3.1 Brede intake

  • 1. Het college start de brede intake zo spoedig mogelijk nadat de inburgeringsplichtige in de basis-administratie van de gemeente is ingeschreven.

  • 2. In afwijking van het eerste lid kan het college de brede intake starten gedurende het verblijf in een AZC indien:

    • a.

      de inburgeringsplichtige een asielstatushouder betreft, en

    • b.

      duidelijk is dat de gemeente verantwoordelijk is voor de huisvesting van deze asielstatushouder (de zogenaamde koppeling).

8.4 Onderdelen inburgeringsplicht

Artikel 8.4.1 Leerroutes

  • 1. Het college beoordeelt welke leerroute de inburgeringsplichtige moet volgen om aan de inburgeringsplicht te voldoen.

  • 2. Deze beoordeling vindt plaats op basis van:

    • a.

      de uitkomst van de leerbaarheidstoets;

    • b.

      de gegevens die het COA bij de eventuele voorinburgering heeft verkregen;

    • c.

      alle overige informatie verkregen uit de brede intake.

  • 3. Bij de vaststelling van de leerroute en, voor zover het gaat om asielstatushouders, de intensiteit van de taallessen houdt het college in ieder geval rekening met de arbeidsplicht uit de Participatiewet, de

  • a. re-integratieplicht uit de Participatiewet en de ondersteuning bij arbeidsinschakeling uit de Participatiewet.

  • 4. Het college biedt de asielstatushouder zo spoedig mogelijk doch uiterlijk binnen de termijnen als bedoeld in artikel 4.1, tweede lid, sub g, van de Regeling, een cursus of opleiding aan waarmee hij kan voldoen aan de vastgestelde leerroute.

  • 5. Het college biedt een gezins- en overige migrant ook toegang tot een cursus of opleiding als bedoeld in het vierde lid, met dien verstande dat deze door hem zelf bekostigd wordt.

Artikel 8.4.2 Participatieverklaringstrajecten (PVT)

Het college stemt het PVT af op:

  • a.

    de lokale situatie en behoefte;

  • b.

    de overige onderdelen van de inburgering.

Artikel 8.4.3 Module arbeid en participatie (MAP)

  • 1. Het college stemt de inhoud van het aantal uren van de MAP af op:

    • a.

      het vermogen, de capaciteiten en ontwikkelbehoeften van de inburgeringsplichtige;

    • b.

      de arbeids- en re-integratieplicht uit de Participatiewet en de ondersteuning bij arbeidsinschakeling;

    • c.

      de situatie op de lokale arbeidsmarkt.

  • 2. Indien een inburgeringsplichtige zich wel voldoende heeft ingezet gedurende het traject én aan de minimale urennorm voor het praktisch element heeft voldaan, maar desondanks niet alle geambieerde kennis en vaardigheden beheerst, omdat dit achteraf niet aansluit bij zijn vermogen en capaciteiten kan het college niettemin oordelen dat is voldaan aan de doelstelling van de MAP.

  • 3. Indien de kandidaat naar oordeel van het college over voldoende kennis en vaardigheden beschikt, hoeft hij de MAP niet te doorlopen.

8.5 Het Persoonlijk plan Inburgering en Participatie

Artikel 8.5.1 Persoonlijk plan inburgering en participatie (PIP)

  • 1. Het PIP wordt zoveel mogelijk in samenspraak met de inburgeringsplichtige opgesteld.

  • 2. Hiertoe nodigt het college de inburgeringsplichtige binnen twee weken na het afronden van de brede intake, doch uiterlijk binnen de termijn als bedoeld in artikel 5.3, eerste lid, van het Besluit, uit.

  • 3. Indien sprake is van een situatie waarbij het (nog niet) mogelijk is binnen de termijn als bedoeld in artikel 5.3, eerste lid, van het Besluit, een PIP vast te stellen kan hiervan worden afgeweken.

  • 4. Indien sprake is van een situatie als bedoeld in het derde lid, wordt de inburgeringsplichtige hiervan schriftelijk in kennis gesteld. Daarbij wordt een termijn genoemd waarbinnen het persoonlijk inburgeringsplan alsnog wordt vastgesteld.

  • 5. Wanneer eerder een PIP is vastgesteld voor de inburgeringsplichtige en hij vervolgens verhuist naar de gemeente Lansingerland, stelt het college het PIP opnieuw vast. Dat gebeurt uiterlijk binnen 10 weken nadat de inburgeringsplichtige in de gemeente Lansingerland is ingeschreven. De eerder vastgestelde leerroute blijft in beginsel gelijk, maar kan worden aangepast indien uit voortgangsresultaten blijkt dat de voorgaande leerroute niet passend is.

Artikel 8.5.2 Monitoren voortgang persoonlijk plan inburgering en participatie (PIP)

  • 1. De frequentie van de voortgangsgesprekken wordt vastgesteld op basis van de uitkomsten van de brede intake en afgestemd op de persoonlijke situatie van de inburgeringsplichtige, met dien verstande dat het minimaal aantal voortgangsgesprekken in het eerste anderhalf jaar wordt bepaald op:

    • a.

      drie voor asielstatushouders;

    • b.

      twee voor overige migranten en gezinsmigranten.

  • 2. Ter voorbereiding op de voortgangsgesprekken beziet het college de gegevens van de cursusinstelling of de taalschakeltrajectinstelling over de voortgang van de leerroute, de aanwezigheid, inspanningen en resultaten van de inburgeringsplichtige.

  • 3. Tijdens het voortgangsgesprek komen onder andere de afspraken uit het PIP en participatie aan bod. Met de inburgeringsplichtige wordt besproken of de onderdelen nog aansluiten bij de capaciteiten, de behoeften en de persoonlijke situatie van de inburgeringsplichtige. Het gaat daarbij in elk geval om:

    • a.

      de afgesproken leerroute;

    • b.

      de ondersteuning en begeleiding tijdens het inburgeringstraject;

    • c.

      de intensiteit van de verschillende onderdelen van het traject;

    • d.

      de participatie-activiteiten; en

    • e.

      de vorderingen en inzet van de inburgeringsplichtige.

  • 4. Wanneer het voortgangsgesprek hiertoe aanleiding geeft wordt het PIP in zijn geheel of op onderdelen aangepast. Dit wordt in een nieuwe beschikking vastgelegd.

Artikel 8.5.3 Overschakelen naar een andere leerroute en afschalen van de B1-route

  • 1. De beoordeling van overschakelen naar een andere leerroute en afschalen van (onderdelen) in de B1-route, van B1 naar A2, geschiedt aan de hand van de voortgangsgesprekken als bedoeld in artikel 9.

  • 2. Bij de beoordeling van overschakelen naar een andere leerroute kan het college uitsluitend in bijzondere omstandigheden afwijken van de termijn als bedoeld in artikel 5.4, eerste lid, van het Besluit.

8.6 Handhaving

Artikel 8.6.1 Boete niet verschijnen op de brede intake en meewerkplicht

  • 1. Indien de inburgeringsplichtige niet verschijnt op de brede intake of daaraan onvoldoende meewerkt, kan het college hem een lagere boete opleggen wanneer:

    • a.

      er sprake is van bijzondere omstandigheden;

    • b.

      iedere verwijtbaarheid ontbreekt.

  • 2. De hoogte van deze lagere boete wordt vastgesteld op € 100,-.

  • 3. Als iedere verwijtbaarheid ontbreekt, dan is het opleggen van een boete niet aan de orde.

Artikel 8.6.2 Samenhang met handhaving op grond van de Participatiewet

  • 1. Wanneer een inburgeringspichtige een bijstandsuitkering ontvangt en zich niet houdt aan de verplichtingen en afspraken uit het PIP, waarin de nadruk ligt op het bevorderen van participatie en het verkleinen van de afstand tot de arbeidsmarkt, vindt bij voorkeur afstemming plaats op grond van artikel 18 van de Participatiewet en de verordening zoals bedoeld in artikel 8, eerste lid, onderdeel a, van de Participatiewet.

  • 2. Wanneer een inburgeringsplichtige een bijstandsuitkering ontvangt en zich niet houdt aan de verplichtingen en afspraken in het PIP, waarin de nadruk ligt op het vergroten van de taalbeheersing en aan overige afspraken en verplichtingen in het PIP, legt het college bij voorkeur een boete op grond van de wet op.

9 Slotbepalingen

Artikel 9.1 Uitvoering van deze regels

  • 1. Het college van burgemeester en wethouders is belast met de uitvoering van hetgeen in deze beleidsregels is bepaald.

  • 2. Het college kan de uitvoering van één of meerdere bepalingen opdragen aan door hem in het mandaat besluit aan te wijzen ambtenaren, met behoud van zijn verantwoordelijkheid.

Artikel 9.2 Inwerkingtreding

Deze beleidsregels treden met terugwerkende kracht per 1 januari 2022 in werking.

Artikel 9.3 Intrekken oude beleidsregels

De volgende beleidsregels worden met de inwerkingtreding van deze beleidsregels ingetrokken: Beleidsregels Sociaal Domein gemeente Lansingerland 2022, T22.02007

Artikel 9.4 Citeertitel

Deze beleidsregels worden aangehaald als: “Beleidsregels Sociaal Domein gemeente Lansingerland”.

Ondertekening

Aldus vastgesteld door het gemeente van B&W van de gemeente Lansingerland in haar openbare vergadering op 31 januari 2023

De gemeentesecretaris

Mickel Beckers

De burgemeester

drs. Pieter van de Stadt

Bijlage 1: Financiële richtlijnen Wmo

Artikel 1 Begripsbepalingen

  • a.

    Eigen bijdrage in de kosten: een door de raad vast te stellen bijdrage, die bij de verstrekking van een voorziening in natura of een pgb betaald moet worden;

  • b.

    Voorziening in natura: een voorziening die in eigendom, in bruikleen, in huur of in de vorm van persoonlijke dienstverlening wordt verstrekt;

  • c.

    Pgb: een geldbedrag waarmee de aanvrager een of meer aan hem te verlenen voorzieningen kan verwerven;

  • d.

    Meerkosten: kosten van een mogelijk krachtens de wet te verlenen voorziening, voor zover dit deel van de kosten uitgaat boven voor die persoon als algemeen gebruikelijk te beschouwen kosten van een dergelijke voorziening;

  • e.

    Algemeen gebruikelijk: naar geldende maatschappelijke normen tot het gangbare gebruiks- dan wel bestedingspatroon van de aanvrager;

  • f.

    Indicatie: een integraal advies over de noodzaak en compensatiemogelijkheid van een aangevraagde voorziening;

  • g.

    Bijstandsnorm: de voor betrokkene op grond van de Participatiewet geldende bijstandsnorm.

Artikel 9. Kosten gebruik collectief vraagafhankelijk vervoer

Voor het gebruik van het collectief vraagafhankelijk vervoer wordt overeenkomstig het OV tarief het bedrag per kilometer afgerekend. Elk jaar wordt opnieuw nagegaan wat het dan geldende tarief is voor de vaststelling van de kosten per kilometer, waarbij deze nooit hoger mogen zijn dan het OV tarief. Dit tarief bestaat uit een opstaptarief en een bedrag per kilometer. Deze gaan gelden vanaf 1 februari 2024. Deze kosten worden afgerekend.

Artikel 10. Gebruiksbeperkingen collectief vraagafhankelijk vervoer

Lid 1.

Voor het gebruik van het collectief vraagafhankelijk vervoer binnen het vervoersgebied geldt de volgende gebruiksbeperking:

  • Gebruikers met een indicatie van het CVV kunnen jaarlijks maximaal 1500 kilometer gebruiken tegen het openbaarvervoertarief;

  • Gebruikers met een indicatie en een aantoonbare extra vervoersbehoefte hebben recht op extra kilometers;

  • Gebruikers mogen hun kilometers naar eigen inzicht besteden met uitzondering van inzet voor woon-werkverkeer.

Lid 2.

Voor het recht op een begeleiderspas voor het CVV gelden in beginsel de volgende criteria:

  • de gebruiker heeft begeleiding nodig tijdens het vervoer in de taxi (medisch en/of psychosociaal) of;

  • de gebruiker is niet in staat om bij vertrek of aankomst zich zelfstandig voort te bewegen, ook niet met gebruikmaking van een elektrische of handbewogen rolstoel of;

  • de gebruiker heeft een visuele beperking en kan zich niet zelfstandig redden op voor hem/haar onbekende plaatsen of;

  • de gebruiker heeft een verstandelijke beperking waardoor begeleiding noodzakelijk is of;

  • de gebruiker heeft een psychiatrisch of psychosociaal probleem waardoor begeleiding noodzakelijk is.

Artikel 11. Toekenning collectief vraagafhankelijk vervoer

Lid 1.

Het aantal kilometers wordt toegekend vanaf de eerste dag van de maand van aanvraag en naar rato van het jaartotaal vastgesteld.

Lid 2.

Het maximale aantal kilometers wordt voor de duur van een kalenderjaar aan gebruikers van het CVV toegekend.

Lid 3.

Indien er op 1 januari van een nieuw kalenderjaar nog kilometers over zijn van het voorafgaande jaar dan komen deze kilometers te vervallen, de resterende kilometers mogen niet worden meegenomen naar een volgend kalenderjaar.

Artikel 12. Verstrekking scootmobiel

Lid 1.

Met betrekking tot de verstrekking van een scootmobiel wordt gekeken naar de verplaatsingsbehoefte in de omgeving van de woning. Er wordt rekening gehouden met:

  • a.

    hand en armfunctie;

  • b.

    vermogen tot lopen;

  • c.

    de specifieke verplaatsingsbehoefte in de nabije omgeving (zoals boodschappen doen).

Artikel 15. Voorzieningen ten behoeve van gebruik

Om een scootmobiel goed te kunnen gebruiken, kan het zijn dat er accessoires of een training voor het gebruik nodig zijn. De volgende mogelijkheden worden daarbij eventueel aangeboden:

  • 1.

    Scootmobieltraining

    Voor een adequaat en zorgvuldig gebruik van de rolstoel/scootmobiel is het van belang dat de gebruiker goed met de rolstoel/scootmobiel overweg kan en zonder schade toe te brengen aan de rolstoel/ scootmobiel stoepen e.d. kan nemen. Het goed overweg kunnen met de scootmobiel vergroot niet alleen de zelfstandigheid, veiligheid en de mogelijkheden van de gebruiker; zorgvuldig omgaan met de scootmobiel bevordert tevens de levensduur van de rolstoel/scootmobiel en voorkomt schade en extra onderhoud. Indien er bij de indicatie wordt aangegeven dat een scootmobieltraining noodzakelijk is dan wordt deze op grond van de Wmo vergoed. De training wordt in beginsel gegeven door de leverancier.

  • 2.

    Scootmobielaccessoires

    De kosten van medisch noodzakelijke accessoires worden vergoed op grond van de Wmo. De indicatie is leidend.

  • 3.

    Verzekering, onderhoud en reparaties

    Indien een scootmobiel in bruikleen wordt verstrekt dan is tevens door de gemeente voorzien in de kosten van verzekering, onderhoud en reparatie. Indien een pgb wordt verstrekt dan wordt in de hoogte van het te verstrekken pgb rekening gehouden met de kosten van verzekering, onderhoud en reparatie. De hoogte van het te verstrekken bedrag komt overeen met hetgeen de gemeente betaalt voor voornoemde kosten bij verstrekkingen in natura.

Artikel 16. Verstrekking rolstoelen

Voor rolstoelen wordt uitgegaan van de volgende soorten rolstoelen en het programma van eisen op basis van het onderzoek is daarbij leidend:

Handbewogen rolstoelen of duwwandelwagen

Bij het verstrekken van een dergelijke rolstoel gelden de volgende criteria:

  • 1.

    belanghebbende is niet in staat een half uur achtereen te lopen voor het winkelen, boodschappen doen, e.d. in de nabije omgeving;

  • 2.

    er is sprake van een normale hand- en armfunctie. Dit criterium geldt niet voor de duwwandelwagen;

  • 3.

    afhankelijk van de intensiteit van het gebruik moet de woning meer of minder rolstoelgeschikt zijn.

Elektrisch voortbewogen rolstoel, joystick bestuurd

Bij het verstrekken van een dergelijke rolstoel gelden de volgende criteria:

  • 1.

    belanghebbende kan zich minder dan 100 meter verplaatsen met een handrolstoel, bij voorbeeld vanwege energetische problemen (hart, longen e.d.) en beperkte arm- of handfunctie en/of zitbalans;

  • 2.

    belanghebbende is niet in staat gebruik te maken van scootmobiel of handbewogen rolstoel vanwege sterk beperkte arm- of handfunctie of te weinig zitbalans.

Er wordt een integraal advies opgevraagd waarbij ook aandacht wordt besteed aan de rolstoelgeschiktheid van de woning.

Bijlage 2: Hoogte bijzondere bijstand voor duurzame gebruiksgoederen

[vervallen]

Bijlage 3: Eisen voor pgb-vaardigheid

De verstrekker van het pgb controleert niet alleen of uw aanvraag voldoet aan de voorwaarden om in aanmerking te komen voor een pgb. Zij controleren ook of u in staat bent om een pgb te beheren. Dat heet pgb-vaardigheid. Daarmee willen ze voorkomen dat u in de problemen komt. Bijvoorbeeld omdat u niet weet welke zorg u nodig heeft, of u goede afspraken maakt met een zorgverlener. U bent pgb-vaardig als u en/of uw vertegenwoordiger over de volgende vaardigheden beschikt:

  • 1.

    U heeft een goed overzicht van uw eigen situatie

    En u weet welke zorg u nodig heeft. Of welke zorg de persoon voor wie het budget is nodig heeft. U moet zelf kunnen vertellen welke zorg u nodig heeft. Als u dat niet kunt, kunt u ook zorg in natura ontvangen.

  • 2.

    U weet welke regels er horen bij een pgb

    Of u weet waar u die regels kunt vinden. Bijvoorbeeld op de website van de verstrekker die u het pgb geeft. Het helpt als u digitaal vaardig bent. Bijvoorbeeld dat u kunt omgaan met de computer en e-mail. En websites op het internet kunt bezoeken.

  • 3.

    U kunt een overzichtelijke pgb-administratie bijhouden

    En ook weet u welk deel van het pgb al uitgegeven is. Een overzichtelijke pgb-administratie is niet alleen handig voor uzelf. U kunt de administratie ook nodig hebben als de pgb-verstrekker (bijvoorbeeld de gemeente) daarom vraagt.

  • 4.

    U kunt communiceren met de gemeente, zorgverzekeraar of zorgkantoor, de SVB enzorgverleners

    U moet uit uzelf en zelfverzekerd kunnen communiceren met andere partijen. Bijvoorbeeld op tijd brieven van de zorgverzekeraar beantwoorden. Of telefoongesprekken voeren met zorgverleners. En als er iets verandert, moet u dat zelf aangeven.

  • 5.

    U bent in staat om zelfstandig te handelen en zelf voor zorgverleners kiezen

    Als u een pgb krijgt, moet u zelf zorgverleners uitzoeken. En afspraken maken over de zorg die ze u gaan geven. En over hun uurtarief en hun uren.

  • 6.

    U kunt zelf afspraken maken en deze afspraken bijhouden. En zich hier aan houden

    U moet tussendoor controleren of alles volgens afspraak verloopt. Bijvoorbeeld of de zorgverlener genoeg uren maakt. Omgekeerd moet u kunnen laten zien dat u de zorg inkoopt waarvoor u het geld gekregen hebt.

  • 7.

    U kunt zelf onafhankelijk van de zorgverlener beoordelen of de zorg die u met het pgb financiert bij u past

    En of de kwaliteit van de zorg in orde is. Als u de zorg niet goed vindt, kunt u uitleggen waarom. Als de zorg niet volgens afspraak verloopt, moet u zelf kunnen ingrijpen. Bijvoorbeeld door de zorgverlener op te bellen. En uit te leggen wat er niet goed gaat.

  • 8.

    U kunt zelf de zorg regelen met 1 of meer zorgverleners

    En dat zo regelen dat er altijd zorg is. Ook als de zorgverlener ziek is of op vakantie gaat. U moet zelf zorgverleners kunnen kiezen die goed bij uw situatie passen. En u moet zelf opletten of zij hun werk goed doen. Als de zorgverlener ziek is, moet u zelf vervanging regelen.

  • 9.

    U kunt er voor zorgen dat de zorgverleners die voor u werken weten wat ze moeten doen

    En u durft een gesprek te beginnen als zij hun werk niet goed doen. Als u de zorgverlener betaalt, dan bent u zijn werkgever of opdrachtgever. U moet dan goed kunnen vertellen wat ze moeten doen.

  • 10.

    U weet wat u moet doen als werkgever of opdrachtgever van een zorgverlener

    Het is niet erg als u sommige regels over hoe een werkgever of opdrachtgever moet zijn niet kent. Bijvoorbeeld bij ontslag van een zorgverlener. Maar u moet de informatie daarover wel zelf kunnen vinden. Bijvoorbeeld bij instanties die hierover advies geven.

Bijlage 4: Richtlijnen voor de gebruikelijke zorg

Kinderen van 0 tot ongeveer 3 jaar

  • Hebben 24 uur per dag zorg in de nabijheid nodig;

  • Hebben volledige overname van zelfzorg nodig;

  • Hebben voortdurend begeleiding en toezicht nodig.

Kinderen van 3 tot ongeveer 5 jaar

  • Hebben overdag voortdurend begeleiding en toezicht en overname van zelfzorg nodig;

  • Hebben ’s nachts soms nog begeleiding en overname van zelfzorg nodig;

  • De zorg voor kinderen vanaf ongeveer 3 jaar kan de gebruikelijke zorg overstijgen als het gaat om een kind met ernstige meervoudige beperkingen (EMB). Kinderen met een EMB hebben een ernstige verstandelijke beperking met een blijvend zeer laag ontwikkelingsperspectief en een ernstige motorische beperking. Meestal is ook sprake van zintuiglijke problemen (waaronder prikkelverwerkingsstoornissen) en/of somatische aandoeningen (zoals epilepsie, reflux, slikproblemen, luchtweginfecties et cetera).

Kinderen van 5 tot ongeveer 8 jaar

  • Hebben overdag nog voortdurend begeleiding en aansturing nodig; het toezicht kan op enige afstand plaatsvinden;

  • Zijn in toenemende mate zelfstandig in de zelfzorg en motoriek;

  • Hebben overdag op geplande en soms op ongeplande momenten hulp bij of enige overname van zelfzorg nodig.

  • De zorg voor kinderen vanaf ongeveer 5 jaar kan de gebruikelijke zorg overstijgen als het gaat om een kind dat intensief toezicht (maar geen actieve observatie) nodig heeft in verband met blijvende ernstige ontwikkelingsachterstand in combinatie met (geobjectiveerde) ernstige gedragsproblemen. Of als er een blijvende noodzaak is om de algemene dagelijkse levensverrichtingen (ADL) volledig over te nemen, in combinatie met blijvende beperkingen in de sociale redzaamheid en cognitief functioneren. Of als er sprake is van een blijvend laag cognitief ontwikkelingsperspectief, in combinatie met beperkingen op meerdere terreinen, zoals bewegen en verplaatsen, ADL, gedrag.

Kinderen van 8 jaar tot ongeveer 12 jaar

  • Hebben geen 24 uur per dag zorg in de nabijheid meer nodig ter voorkoming van ernstig nadeel;

  • Zijn in toenemende mate zelfstandig in zelfzorg en motoriek, maar hebben nog wel ondersteuning nodig bij persoonlijke verzorging. Verder kan toezicht kan in toenemende mate op afstand. Bijvoorbeeld bij buitenspelen;

  • Hebben begeleiding en stimulans van volwassenen nodig om hun zelfstandigheid, zelfredzaamheid en ontplooiing te ontwikkelen.

Kinderen vanaf 12 jaar tot ongeveer 18 jaar

  • Hebben geen voortdurend toezicht nodig van volwassenen. Zij kunnen in toenemende mate alleen gelaten worden. Vaak eerst een tot enkele uren en hoe verder zij zich ontwikkelen hoe langer dat kan. Verder kunnen zij met beperkt toezicht hun zelfzorg uitvoeren. Wel hebben zij bij gebruik van medicatie toezicht, stimulans en controle nodig;

  • Hebben begeleiding en stimulans van volwassenen nodig om hun zelfstandigheid, zelfredzaamheid en ontplooiing te ontwikkelen.

Bijlage 5: Richtlijnen tijdsbesteding gebruikelijke hulp

[vervallen]

Bijlage 6: KPMG normenkader: handreiking hulp bij het huishouden

Huishoudelijke ondersteuning: normenkader huishoudelijke hulp

Vanaf 1 januari 2022 maakt de gemeente Lansingerland gebruik van het KPMG-normenkader om vast te stellen hoeveel hulp bij het huishouden iemand nodig heeft. Het bepalen van de hoeveelheid hulp bij het huishouden moet objectief gebeuren. Tot voor kort werd hiervoor het normenkader van het CIZ uit 2006 gebruikt. Dit normenkader is verouderd. Daarvoor is het KPMG-normenkader een beter en actueler hulpmiddel. Dit kader is getoetst en in orde bevonden door gerechtelijke instanties.

Het normenkader van KPMG gaat uit van een basismodule van 108 uur per jaar voor hulp bij het huishouden per woning. Meestal is dit aantal uren per jaar toereikend voor een (voldoende) schone en leefbare woning, maar de persoonlijke situatie van iemand is hiervoor bepalend. Zo spelen belemmeringen, de samenstelling van een huishouden en de kenmerken van een woning ook een rol. Op basis daarvan kan de omvang van het aantal uren naar boven of naar beneden worden bijgesteld. Deze aspecten komen aanbod tijdens het gesprek met de inwoner.

Ondersteuning bij het huishouden

Het doel van deze maatwerkvoorziening is dat d.m.v. het bieden van ondersteuning in het huishouden de cliënt in staat wordt gesteld om zo lang mogelijk in de eigen leefomgeving te blijven wonen.

Schoon en leefbaar

Met de maatwerkvoorziening huishoudelijke ondersteuning dienen de volgende resultaten te worden bereikt:

  • -

    De cliënt kan wonen in een schoon en leefbaar huis;

  • -

    De cliënt kan beschikken over schone, draagbare en doelmatige kleding en linnengoed.

Ruimtes

De inwoner moet gebruik kunnen maken van een schone woonkamer, slaapvertrekken, de keuken, sanitaire ruimtes en gang/trap. Het schoonmaken van de buitenruimte bij het huis (ramen, tuin, balkon, etc.) maken geen onderdeel uit van Huishoudelijke Ondersteuning.

Afwijken van normenkader

De mogelijkheid om voor bijzondere situaties af te wijken van het normenkader: wanneer cliënten als gevolg van hun beperkingen onvoldoende ondersteund worden door de basisvoorziening schoon huis, kunnen aanvullende maatwerkmodules ingezet worden. Dit zijn bijvoorbeeld een hoger niveau van hygiëne of schoonhouden realiseren, het klaarzetten van maaltijden en beschikken over schone kleding.

Gemiddelde cliëntsituatie

Het vertrekpunt bij het ontwikkelen van de normenkader was steeds een ‘gemiddelde cliëntsituatie’. De gemiddelde cliëntsituatie is als volgt omschreven:

  • een huishouden met 1 of 2 volwassenen zonder thuiswonende kinderen;

  • wonend in een zelfstandige huisvestingssituatie, gelijkvloers of met een trap;

  • er zijn geen huisdieren aanwezig die extra inzet van ondersteuning vragen;

  • de cliënt kan de woning dagelijks op orde houden (bijvoorbeeld aanrecht afnemen, algemeen opruimen) zodat deze gereed is voor de schoonmaak;

  • de cliënt heeft geen mogelijkheden om zelf bij te dragen aan de activiteiten die moeten worden uitgevoerd;

  • er is geen ondersteuning vanuit mantelzorgers, netwerk en vrijwilligers bij activiteiten die moeten worden uitgevoerd;

  • er zijn geen beperkingen of belemmeringen aan de orde bij de cliënt die maken dat de woning extra vervuilt of dat de woning extra schoon moet zijn;

  • de woning heeft geen uitzonderlijke inrichting en is niet extra bewerkelijk of extra omvangrijk.

Niet iedere cliënt past in deze omschrijving van de gemiddelde cliëntsituatie. Voor cliënten waarbij de gemiddelde situatie niet van toepassing is, kunnen invloedsfactoren worden meegewogen. Deze staan in het normenkader als ‘meer inzet’ of ‘minder inzet’. Daarmee wordt voor iedere cliënt maatwerk gerealiseerd.

Let op dat de aanwezigheid van deze kenmerken niet automatisch leidt tot meer inzet. Het is steeds de vraag een kenmerk leidt tot extra vervuiling of vraagt om een extra niveau van schoon, waardoor meer inzet nodig is.

Basisuren t.b.v. een schoon huis

De maatwerkvoorziening HbH bestaat uit basisuren gericht op het realiseren van een schoon huis en aanvullende uren die individueel en op maat toegekend kunnen worden als dit noodzakelijk is om het vastgestelde resultaat te behalen. De basisuren worden altijd toegekend als betrokkene recht heeft op ondersteuning bij het huishouden. Met de basisuren kan het huis schoon gehouden worden op het door de gemeente gedefinieerde niveau van schoon.

De basisuren HbH richten zich op het uitvoeren van het lichte en zware schoonmaakwerk. Denk aan het afnemen van stof, stofzuigen, reinigen van ramen, vloeren en sanitair en bedden verschonen. Via de basisuren krijgt de klant de beschikking over 2,15 uur ondersteuning per week voor het realiseren van het resultaat ‘schoon huis’. De klant kan deze uren verzilveren bij een aanbieder waarmee de gemeente een contract heeft afgesloten voor het leveren van hulp bij het huishouden. Het aantal uren dat verstrekt wordt via de basisuren én het niveau van schoon dat hiermee behaald kan worden is gebaseerd op het objectieve en onafhankelijke onderzoek, uitgevoerd door KPMG Plexus en Bureau HHM (juli 2016).

  • 1.

    Resultaat ‘Schoon en leefbaar huis’

    • Basissituatie. Volledige overname: 108 uur per jaar.

    • Minder inzet. Bij eigen mogelijkheden client en/of netwerk: -/- 13 uur.

    • Meer inzet.

      • o

        Beperkingen en belemmeringen inwoner

        • Enig extra inzet +26 uur

        • Veel extra inzet +52 uur

      • o

        Samenstelling huishouden +26 uur

      • o

        Extra kamer ‘in gebruik’ +16 uur

      • o

        Extra kamer ‘niet in gebruik’ +4 uur

      • o

        Extra vervuiling huisdier +13 uur

      • o

        Overige kenmerken +13 uur

  • 2.

    Resultaat ‘wasverzorging

    • Overname was eenpersoons huishouden: 36 uur per jaar.

    • Overname was tweepersoons huishouden: 43 uur per jaar.

    • Overname strijken (een- of tweepersoons): 19 uur per jaar.

    • Minder inzet. Eigen mogelijkheden cliënt of netwerk: -/- 17 uur.

    • Meer inzet. Extra wasmachine per week (t.g.v. beperkingen en belemmeringen cliënt): +16 uur.

Betreft 

Kleding en linnengoed sorteren en wassen in wasmachine, centrifugeren, ophangen, afhalen, was drogen in droogmachine, vouwen, strijken en opbergen, en/of ophangen/afhalen wasgoed.

Factoren meer/minder werk

  • Aantal kinderen < 16 jaar + 30 min per kind per week.

  • Bedlegerige patiënten + 30 min

  • Extra bewassing i.v.m. overmatige transpiratie, incontinentie, speekselverlies: + 30 min

Frequentie

Eenmaal per week, huishoudens met kleine kinderen maximaal 3x per week.

  • 3.

    Resultaat ‘Boodschappen’

    • Overname boodschappen: 44 uur per jaar

    • Minder inzet. Eigen mogelijkheden cliënt: -/- 9 uur

  • 3a.

    Resultaat ‘maaltijden’

    • Twee broodmaaltijden: +20 minuten per dag

    • Warme maaltijd: +20 minuten per dag

  • 4.

    Resultaat ‘regie/organisatie, advies, instructie en voorlichting (AIV)'

    • Regie/organisatie, AIV': 26 uur per jaar

    • AIV (6 weken): 9 uur max

  • 4a.

    Resultaat ‘kind zorg’

    • Maatwerk (tijdelijk)

Normenkader per week

afbeelding binnen de regeling

afbeelding binnen de regeling

Normenkader: activiteiten en frequenties zijn opgenomen in normenkader HHM.

Toelichting

Aanvullende uren op maat

Wanneer als gevolg van objectiveerbare beperkingen klanten onvoldoende ondersteund worden door de basisuren bij het realiseren van een schoon huis of als er een ander noodzakelijk resultaat behaald moet worden, kunnen er aanvullende uren ingezet worden.

Via een zorgvuldig, individueel onderzoek wordt bepaald of betrokkene aanvullende uren nodig heeft. In dit onderzoek wordt gekeken of via de eigen mogelijkheden, de algemene voorzieningen en voorliggende voor-zieningen in combinatie met een eventuele inzet van de basisuren voor een schoon huis voldoende oplossing wordt geboden. De grootte van het huis(houden) is, in het algemeen, geen aanleiding om aanvullende uren toe te kennen. Ook de aanwezigheid van dieren (uitgezonderd hulphonden e.d.) zijn in principe geen aanleiding voor het toekennen van aanvullende uren. De gevolgen hiervan op de omvang van de schoonmaaktaak en het zoeken van oplossingen daarvoor behoort, in de eerste plaats, tot de eigen verantwoordelijkheid van de aanvrager.

Meer inzet vanwege beperkingen en belemmeringen patiënt, huishouden en aanwezige dieren

Aanvullende uren kunnen ingezet worden als betrokkene vanwege geobjectiveerde medische/fysieke belemmeringen onvoldoende resultaat kan bereiken met het slim inzetten van de basisuren die beschikbaar zijn voor het realiseren van een schoon huis. Aanleiding voor de inzet van deze aanvullende uren kan zijn de ernstige fysieke beperkingen waardoor betrokkene geen mogelijkheden heeft zelf enige huishoudelijke werkzaamheden te verrichten of medische beperkingen waardoor een meer dan gebruikelijke hygiëne noodzakelijk is, of medische/fysieke beperkingen die leiden tot een snellere vervuiling van het huis. De extra noodzakelijke schoonmaak dient een medische/fysieke oorzaak te hebben, welke aantoonbaar is.

Als sprake is van een huishouden van twee personen, is niet persé extra inzet nodig. Dit is bijvoorbeeld wel het geval als zij gescheiden slapen, waardoor een extra slaapkamer in gebruik is. Het kan ook betekenen dat er minder ondersteuning nodig is, omdat de partner een deel van de activiteiten uitvoert (gebruikelijke zorg). De aanwezigheid van een kind of kinderen kan leiden tot extra noodzaak van inzet van ondersteuning. Dit is mede afhankelijk van de leeftijd en leefstijl van de betreffende kinderen en van de bijdrage die het kind levert in de huishouding (leeftijdsafhankelijk). Als er kinderen zijn, zijn er vaak ook meer ruimtes in gebruik. Een kind kan eventueel ook een bijdrage leveren in de vorm van mantelzorg en daarmee de benodigde extra inzet beperken of opheffen. Bij een kind kan ook sprake zijn van bijzonderheden (ziekte of beperking) die maken dat extra inzet van ondersteuning nodig is.

Door de aanwezigheid van een of meer huisdieren in het huishouden, kan door meer vervuiling extra inzet nodig zijn dan in de norm is opgenomen. Dit staat nog los van de verzorging van huisdieren. Een huisdier veroorzaakt niet altijd extra benodigde inzet (goudvis in een kom, een niet verharende hond, etc.). Een huisdier heeft vaak ook een functie ten aanzien van participatie en eenzaamheidsbestrijding. Met de cliënt moet in voorkomende gevallen overleg plaatsvinden over aantal of aard van huisdieren en welke gevolgen hiervan wel of niet ‘voor rekening’ van de gemeente komen.

Meer inzet voor schoon linnen- en beddengoed en schone kleding (resultaat wasverzorging)

Ondersteuning ten behoeve van dit resultaat wordt geboden als een persoon een belemmering heeft bij het op orde en schoonhouden van het linnen- en/of beddengoed en kleding. Het doel van dit resultaat is de beschikking hebben over schoon linnen- en beddengoed en/of over schone kleding. De verzorging van de was zoals bedoeld binnen dit resultaatgebied omvat het machinaal wassen, laten drogen en opvouwen van kleding en linnen- en beddengoed. Verwacht mag worden dat de persoon beschikt over een wasmachine. Als die er niet is, behoort het realiseren van een wasmachine tot de verantwoordelijkheid van de klant. Daarnaast wordt van de klant verwacht dat de reikwijdte van de ondersteuning tot een minimum wordt beperkt door bijvoorbeeld de aanschaf van een wasdroger of kleding die niet gestreken hoeft te worden.

Van betrokkene wordt tevens verwacht dat hij/zij redelijkerwijs al het mogelijke heeft gedaan om het ontstaan van extra zware was te beperken. Bijvoorbeeld door het gebruik van incontinentiemateriaal of anti- allergieproducten.

Het klaarzetten of bereiden van eten en drinken (resultaat maaltijden)

Onder maaltijdverzorging wordt verstaan het verzorgen van de broodmaaltijd, koffie en thee zetten, warme maaltijd opwarmen. Het uitgangspunt voor het te behalen resultaat is dat indien nodig broodmaaltijd wordt bereid en klaargezet (20 min per dag) en 1 keer per dag een warme maaltijd wordt opgewarmd en/of klaargezet (20 min per dag).

Tijdens het gesprek met betrokkene worden alle mogelijkheden doorgenomen en besproken. Is er een huisgenoot aanwezig die in staat is de maaltijd klaar te zetten of op te warmen? Dan hoeft de gemeente op grond van gebruikelijke hulp geen ondersteuning te bieden. Kan betrokkene op eigen kracht of met hulp van de mensen om hem heen een maaltijd verzorgen? Is bijvoorbeeld een kind of één van de buren in staat een maaltijd klaar te zetten of op te warmen? Ook wordt er in het onderzoek gekeken of voorliggende voor-zieningen zoals kant en klaar maaltijden van de supermarkt, mee-eten bij een verzorgingshuis, maaltijd-bezorging aan huis etc. oplossingen bieden. Daarbij dient ook betrokken te worden of de persoon aanspraak kan maken op ondersteuning via zijn/haar zorgverzekering. Indien een persoon niet (meer) in staat is zelf of met hulp van de omgeving maaltijden te verzorgen en voorliggende voorzieningen niet of onvoldoende tot de noodzakelijke oplossing leiden, kan ondersteuning door de gemeente worden bezien.

Regie/organisatie, advies, instructie en voorlichting (resultaat AIV)

Ondersteuning bij het organiseren van huishoudelijke taken wordt ingezet wanneer betrokkene niet tot zelfregie en planning van de werkzaamheden in staat is. Behalve dat er huishoudelijke taken moeten worden overgenomen, heeft de hulp, aansturende en regietaken. Daarbij geldt voor de hulp een extra verantwoordelijkheid bij het signaleren van ongewenste situaties of toenemende kwetsbaarheid bij betrokkene. Ook kan ondersteuning bestaan uit het helpen handhaven, verkrijgen of herkrijgen van structuur in het huishouden. Het doel van het voeren van de regie over het huishouden is het schoonhouden van het huis, maar ook het ondersteunen bij het organiseren van het huishouden. Het overnemen van de regie over het huishouden kan noodzakelijk zijn als in redelijkheid niet meer van de klant verwacht kan worden dat hij zelfstandig beslissingen neemt (bijv. een terminale situatie) of als disfunctioneren dreigt. Dat kan zich uiten in vervuiling (van de woning of van kleding), verwaarlozing (eten en drinken) of ontreddering van zichzelf of van afhankelijke huisgenoten waardoor het functioneren in huis maar ook buitenshuis belemmerd wordt. De hulp dient bij het uitoefenen van de ondersteuning zoveel mogelijk de klant te betrekken bij het maken van keuzes. Daarbij dient aangesloten te worden bij de capaciteiten, intellectuele vaardigheden en leervermogen van de klant. Bij een deel van deze groep zal geen sprake zijn van ontwikkelvermogen, eerder van afnemende zelfredzaamheid. Bewaken of het nog verantwoord is dat de klant zelfstandig woont, is daarom onderdeel van het resultaatgebied (signaleren en doorgeven aan de gemeente).

Kenmerken woning

  • Inrichting van de woning: extra inzet nodig door bijvoorbeeld extra veel beeldjes of fotolijstjes in de woonkamer of een groot aantal meubelstukken in de ruimte. Het gaat in dit geval om de extreme situaties, waarin de inrichting een aanzienlijke extra ondersteuning vergt. Ook hierbij kan nader overleg met de cliënt zijn aangewezen over wie wat doet in het huishouden.

  • Bewerkelijkheid van de woning: extra inzet nodig door bouwkundige en externe factoren, bijvoorbeeld de ouderdom van het huis, de staat van onderhoud, de aard van de wand-of vloerafwerking, de aard van de deuren, schuine wanden, hoogte van de plafonds, tocht en stof, eventuele gangetjes en hoekjes.

  • Omvang van de woning: een grote woning kan, maar hoeft niet persé meer inzet te vragen. Een extra grote oppervlakte van de in gebruik zijnde ruimtes kan meer tijd vergen om bijvoorbeeld stof te zuigen, maar kan het stofzuigen ook makkelijker maken omdat je makkelijk overal omheen kunt werken. Een extra slaapkamer die daadwerkelijk in gebruik is als slaapkamer vergt wel extra tijd.