Regeling vervallen per 19-02-2026

Richtlijn activeren en afschrijven - actualisatie 2020 inclusief oplegnotitie

Geldend van 26-11-2022 t/m 18-02-2026

Intitulé

Richtlijn activeren en afschrijven - actualisatie 2020 inclusief oplegnotitie 

Actualisering 2020

Conform artikel 212 Gemeentewet

De raad van de gemeente Deventer,

Gelezen het voorstel van burgemeester en wethouders d.d. 28 april 2020, nummer 2020-617.

BESLUIT

De richtlijn 'Activeren en afschrijven - actualisering2020’, inclusiefde oplegnotitie vast te stellen;

Samenvatting

Deze richtlijn biedt kaders voor het financieel administratief omgaan met, uit investeringen voortvloeiende, activa en afschrijvingen. Hieronder wordt de inhoud van de richtlijn kort en puntsgewijs samengevat;

  • 1)

    Investeringen worden onderscheiden in:

    • -

      investeringen met een meerjarig economisch nut;

    • -

      investeringen in de openbare ruimte met een maatschappelijk nut

  • 2)

    Alle vaste activa worden voor het bedrag van de bruto investering (excl. compensabele BTW) geactiveerd (artikel 62, lid 1 – BBV). Hierop zijn uitzonderingen van toepassing (zie paragraaf 4.2).

  • 3)

    Waardering van de activa vindt plaats tegen de verkrijging- of vervaardigingprijs.

  • 4)

    Investeringen met economisch nut en een gebruiksduur korter dan 3 jaar en/of met een verkrijging- of vervaardigingprijs lager dan € 25.000 worden niet geactiveerd maar direct ten laste van de exploitatierekening gebracht.

  • 5)

    Investeringen in de openbare ruimte met een maatschappelijk nut en een gebruiksduur korter dan 3 jaar en/of met een verkrijging- of vervaardigingprijs lager dan € 100.000 worden niet geactiveerd maar direct ten laste van de exploitatierekening gebracht.

  • 6)

    Passiva wordt gewaardeerd tegen de nominale waarde. Hierop zijn uitzonderingen van toepassing (zie paragraaf 4.4).

  • 7)

    Alle activa worden zonder BTW geactiveerd voor zover de BTW verrekenbaar of compensabel is.

  • 8)

    Activa zijn op het moment van ingebruikname op de balans geactiveerd.

  • 9)

    In het jaar van verkrijging- of vervaardiging wordt geen afschrijving berekend. De afschrijving vangt aan op 1 januari van het jaar volgend op het jaar van ingebruikname.

  • 10)

    Investeringen worden lineair afgeschreven over een termijn waarin ze worden gebruikt (nut opleveren). Hierop zijn uitzonderingen van toepassing (zie paragraaf 6.1).

  • 11)

    Als de behoefte aan de beschikbaarheid van een activum, wanneer de levensduur ervan is verstreken, blijft voortbestaan, wordt voor vervanging van het activum een vervangingsschema opgesteld (going concern principe).

  • 12)

    Over zowel activa in aanbouw (= onderhanden werk) als activa in bedrijf wordt rentetoerekening toegepast.

  • 13)

    Investeringskosten van riolering moeten worden geactiveerd. Bijdragen van derden die in relatie staan met het actief moeten hierop in mindering worden gebracht (o.a. opname in grondexploitatie - zie paragraaf 9.1).

  • 14)

    Investeringskosten van wegen, civieltechnische kunstwerken, (omvangrijke) groenvoorzieningen en waterpartijen in de openbare ruimte moeten worden geactiveerd. Bijdragen van derden en voorzieningen (cf. artikel 44, lid 1d – BBV) moeten hierop in mindering worden gebracht.

  • 15)

    Kosten van onderhoud mogen niet worden geactiveerd (zie paragraaf 9.2).

  • 16)

    De kosten van verbetering van huur- en eigendomspanden moeten worden geactiveerd (zie paragraaf 9.4).

  • 17)

    De geactualiseerde richtlijn geldt per januari 2020.

Hoofdstuk 1. Inleiding

In 2013 is de geactualiseerde richtlijn activeren en afschrijven vastgesteld conform artikel 212, lid 2a van de Gemeentewet. In de richtlijn zijn spelregels opgenomen over de waardering en afschrijving van activa. Op basis van het gebruik van de richtlijn in de praktijk en wijzigingen in de wet- en regelgeving is de richtlijn aangepast.

Deze publicatie is een actualisatie van de richtlijn op basis van nieuwe ontwikkelingen en wetswijzigingen gepubliceerd door de commissie Besluit Begroting en Verantwoording provincies en gemeenten (BBV).

Doel richtlijn:

De richtlijn is bedoeld als vertaling van de eisen uit het BBV naar de Deventer situatie (eigenheid). De richtlijn biedt een actueel kader voor de omgang met investeringen en de daaruit voortvloeiende financiële gevolgen voor zowel de balans als de exploitatie. Als conform de richtlijn wordt gehandeld geven de activa op de balans een betrouwbaar beeld van de bezittingen van de gemeente Deventer.

Vakjargon:

Vanuit de materie die ten grondslag ligt aan deze richtlijn, o.a. het BBV en aanvullende financiële regelgeving, is vaktechnisch taalgebruik onvermijdelijk. Veel termen worden in de tekst uitgelegd. De definities vindt u in bijlage 1.

Finance & Control

Deventer, maart 2020

Hoofdstuk 2 Indeling vaste activa

Bij vaste activa wordt onderscheid gemaakt in immateriële-, materiële en financiële vaste activa.

2.1 Immateriële vaste activa

Immateriële vaste activa zijn investeringen waar geen fysieke bezittingen tegenover staan (artikel 34 – BBV)

In de balans worden onder de immateriële vaste activa afzonderlijk opgenomen:

  • a.

    kosten verbonden aan het sluiten van geldleningen en het saldo van agio en disagio;

  • b.

    kosten van onderzoek en ontwikkeling voor een bepaald actief (investering);

  • c.

    bijdragen aan activa in eigendom van derden.

Agio is het verschil tussen het bedrag waarvoor de lening wordt aangegaan en het hogere bedrag dat aan de geldnemer wordt uitgekeerd. Disagio is het verschil als een lager bedrag wordt uitgekeerd.

Hierin moet een bestendige gedragslijn worden gevolgd. Als voor activering wordt gekozen moet dit beleid structureel worden gehanteerd.

Als boeterente in rekening wordt gebracht en er tegelijkertijd een nieuwe lening wordt afgesloten is het toegestaan de boeterente te activeren.

2.2 Materiële vaste activa

Activa zijn materieel als het investeringen betreffen in een fysiek product, waarmee over meerdere jaren nut wordt verkregen. In dat geval is voldaan aan het nuttigheidscriterium (artikel 35 - BBV).

In de balans worden onder de vaste activa afzonderlijk opgenomen:

  • a.

    investeringen met een economisch nut;

  • b.

    investeringen in de openbare ruimte met een maatschappelijk nut.

De begrippen economisch nut en maatschappelijk nut worden nader toegelicht in hoofdstuk 3.

De materiële vaste activa worden als volgt ingedeeld en gepresenteerd (artikel 52, lid 1 – BBV):

  • 1.

    gronden en terreinen;

    subcategorie: gronden bestemd voor gemeentelijke gebiedsontwikkeling*

  • 2.

    woonruimten;

  • 3.

    bedrijfsgebouwen;

  • 4.

    grond-, weg- en waterbouwkundige werken;

  • 5.

    vervoermiddelen;

  • 6.

    machines, apparaten en installaties;

  • 7.

    overige materiële vaste activa.

Volgens lid 2 van hetzelfde artikel geldt dat in de toelichting op de balans het verloop van de activa gedurende het begrotingsjaar moet worden weergegeven en dat hieruit het volgende blijkt:

  • a.

    de boekwaarde aan het begin van het begrotingsjaar;

  • b.

    de investeringen of desinvesteringen;

  • c.

    de afschrijvingen;

  • d.

    bijdragen van derden direct gerelateerd aan een actief;

  • e.

    afwaarderingen wegens duurzame waardeverminderingen;

  • f.

    de boekwaarde aan het eind van het begrotingsjaar.

Van de materiële vaste activa wordt afzonderlijk aangegeven welke in erfpacht zijn uitgegeven.

  • *

    Gronden bestemd voor gemeentelijke gebiedsontwikkeling zijn verworven met het oog op gebiedsontwikkeling, maar waarvoor nog geen operationele grondexploitatie is vastgesteld. De waarde van deze gronden moet in een subcategorie in de toelichting op de balans worden opgenomen.

2.3 Financiële vaste activa

Financiële vaste activa vertegenwoordigen een financiële waarde of een financieel bezit, bijvoorbeeld het bezit van aandelen (artikel 36 – BBV).

De volgende financiële vaste activa worden afzonderlijk opgenomen:

  • 1)

    kapitaalverstrekkingen aan:

    • -

      deelnemingen;

    • -

      gemeenschappelijke regelingen;

    • -

      overige verbonden partijen;

  • 2)

    leningen aan:

    • -

      openbare lichamen zoals provincies, gemeenten, waterschappen, gemeenschappelijke regelingen en aangewezen lichamen (artikel 1, onderdeel a – Wet financiering decentrale overheden);

    • -

      woningbouwcorporaties;

    • -

      deelnemingen;

    • -

      overige verbonden partijen;

  • 3)

    overige langlopende leningen;

  • 4)

    uitzettingen in ’s Rijks schatkist met een rentetypische looptijd van één jaar of langer;

  • 5)

    uitzettingen in de vorm van Nederlands schuldpapier met een rentetypische looptijd van één jaar of langer;

  • 6)

    overige uitzettingen met een rentetypische looptijd van één jaar of langer.

Kapitaalverstrekkingen aan deelnemingen, gemeenschappelijke regelingen en overige verbonden partijen worden gewaardeerd tegen de verkrijgingsprijs.

Indien de marktwaarde lager is dan de verkrijgingsprijs of boekwaarde moet de kapitaalverstrekking worden opgenomen (of afgewaardeerd) tot de lagere marktwaarde.

Leningen en uitzettingen worden gewaardeerd tegen de nominale waarde.

Hoofdstuk 3 Activeren

Alle investeringen moeten worden geactiveerd. Hierop bestaat één uitzondering en dat zijn kunstvoorwerpen met een cultuurhistorische waarde.

Voor uiteenzetting van de financiële positie worden de investeringen onderscheiden in;

  • -

    Investeringen met een meerjarig economisch nut;

  • -

    Investeringen in de openbare ruimte met een maatschappelijk nut.

Bij het activeren van een investering gelden de volgende regels (artikelen 59 t/m 65 - BBV).

  • 1)

    Alle investeringen moeten worden geactiveerd.

  • 2)

    Kunstvoorwerpen met een cultuur - historische waarde, zoals schilderijen in bezit van musea worden niet geactiveerd. Deze activa vervullen uitsluitend een publieke functie en geen beleggingsfunctie.

  • 3)

    Kosten van onderzoek en ontwikkeling voor een bepaald actief mogen alleen worden geactiveerd als aan de volgende vier voorwaarden wordt voldaan (artikel 60 – BBV).

    • 1.

      het voornemen bestaat om het actief te gebruiken of te verkopen;

    • 2.

      de technische uitvoerbaarheid om het actief te voltooien vaststaat;

    • 3.

      het actief in de toekomst economisch of maatschappelijk nut zal genereren en;

    • 4.

      de uitgaven die aan het actief zijn toe te rekenen betrouwbaar kunnen worden vastgesteld.

  • De investering moet aan al de bovenvermelde voorwaarden voldoen. Hieruit kan het volgende worden afgeleid:

    • -

      Bestemmingsplannen vallen niet onder kosten van onderzoek en ontwikkeling. Het betreft verkennende plannen en ontwikkelstudies die niet voldoen aan deze voorwaarden;

    • -

      Deloitte (de accountant die de controle op de jaarstukken uitvoert) hanteert als criterium dat alle kosten die worden gemaakt in de fase voorafgaand aan het besteksgereed maken en aanbesteden als kosten van onderzoek en ontwikkeling worden gezien. Deze kosten mogen worden geactiveerd. Afschrijving van deze kosten gebeurt pas in de vervolgfase (zie hieronder);

    • -

      Vervangingsinvesteringen zijn vanaf het begin gericht op de realisatie van het actief en mogen worden mee geactiveerd met het hoofdobject;

    • -

      Een Gemeentelijk Rioleringsplan (GRP) leidt niet tot de totstandkoming van een vast actief maar tot een plan en calculatie. Deze kosten mogen niet worden geactiveerd;

    • -

      De gemeente Deventer hanteert voor civiel projecten en gebiedsontwikkelingen geen kosten van onderzoek en ontwikkeling. Deze kosten worden verantwoord in de initiatieffase of de voorbereidingsfase (zie punt 7 en 8).

  • Activering van kosten van onderzoek en ontwikkeling moet apart onder immateriële vaste activa worden opgenomen in de balans (artikel 34 – BBV).

  • 4)

    Bijdragen aan activa in eigendom van derden mogen alleen worden geactiveerd als aan de volgende vier voorwaarden wordt voldaan (artikel 61 – BBV):

    • 1.

      er is sprake van een investering door een derde;

    • 2.

      de investering draagt bij aan de publieke taak;

    • 3.

      de derde heeft zich verplicht tot het daadwerkelijk investeren zoals overeengekomen en;

    • 4.

      de bijdrage kan worden teruggevorderd als de derde in gebreke blijft (dit moet expliciet in de overeenkomst zijn opgenomen) of de gemeente anders recht kan doen gelden op de activa die samenhangen met de investering.

  • Voor activering moet de bijdrage aan al de bovenvermelde voorwaarden voldoen.

  • 5)

    Objecten behorende tot een zogenaamd ideaalcomplex (zie paragraaf 7.2) zijn niet uitgesloten van activering.

  • 6)

    Gemaakte kosten tijdens de initiatieffase (fase waarin het nog niet zeker is dat er een project wordt opgestart c.q. uitgevoerd) worden niet geactiveerd maar afzonderlijk ten laste van de exploitatie gebracht (voorzichtigheidsprincipe).

  • 7)

    Bij complexe investeringsvraagstukken kan het noodzakelijk zijn om een krediet bij de raad aan te vragen ter dekking van de voorbereidingskosten. Een zogenaamd voorbereidingskrediet moet worden gezien als een voorschot op het uitvoeringskrediet.

  • Het activeren van voorbereidingskosten voor grondexploitaties als kosten van onderzoek en ontwikkeling onder de immateriële vaste activa is toegestaan onder de volgende voorwaarden:

    • -

      de kosten moeten passen binnen de kostensoortenlijst van het BRO; en

    • -

      de kosten mogen maximaal 5 jaar geactiveerd blijven staan onder de immateriële vaste activa. Na maximaal 5 jaar moeten de kosten hebben geleid tot een actieve grondexploitatie en kunnen worden overgeboekt naar de desbetreffende BIE, dan wel worden afgeboekt ten laste van het resultaat; en

    • -

      de plannen tot ontwikkeling van de grond waarvoor de voorbereidingskosten worden gemaakt moeten bestuurlijke instemming hebben. Dit moet blijken uit een raadsbesluit of een collegebesluit (bij delegatie).

  • Voor activering moet aan alle bovenvermelde voorwaarden worden voldaan.

  • Op deze voorbereidingskosten (kosten van onderzoek en ontwikkeling) wordt niet afgeschreven. Afschrijven van de kosten start;

    • -

      na overboeking activa;

    • -

      na constatering niet doorgaan investering;

    • -

      na afloop van de 5 jaarstermijn.

  • Voorbereidingskosten moeten (wanneer de investering ook daadwerkelijk wordt gerealiseerd) als onderdeel van de vervaardigingsprijs worden geactiveerd (artikel 63, lid 3 – BBV).

  • Scheidingslijn kosten initiatieffase en voorbereidingskosten (voorbereidingsfase):

  • Als scheidingslijn tussen de initiatieffase en de voorbereidingsfase geldt bij de gemeente Deventer het volgende moment;

    • -

      bij civiele projecten: overgang schetsontwerp naar voorlopig ontwerp of;

    • -

      bij gebiedsontwikkelingsprojecten tussen masterplan en stedenbouwkundigplan.

  • Samengevat: Voorbereidingskosten die worden gemaakt na een raadsbesluit om een actief te realiseren zijn vervaardigingskosten. Voorbereidingskosten in de onderzoeksfase zijn exploitatiekosten.

Toelichting op de balans

In de toelichting op de balans moet expliciet worden vermeld, hoe de investeringen worden geactiveerd, hoe ze worden afgeschreven (methodiek) en welke bijdragen van derden in mindering worden gebracht. In de jaarlijkse rekeningsrichtlijnen wordt aangegeven hoe deze informatie moet worden aangeleverd (artikel 51 en 52 – BBV).

Hoofdstuk 4 Waarderingsgrondslag

Voor het bepalen van de waarde van het activum worden onderstaande waarderingsgrondslagen gehanteerd;

4.1 Omvangscriterium

Deventer maakt voor het omvangscriterium onderscheid tussen investeringen met een economisch nut en investering in de openbare ruimte met een maatschappelijk nut.

Investeringen met een economisch nut

Wanneer de gebruiksduur korter is dan 3 jaar en/of de verkrijging- of vervaardigingprijs lager is dan

€ 25.000 worden deze niet geactiveerd maar direct ten laste van de exploitatierekening gebracht.

Identieke goederen die binnen een boekjaar op verschillende momenten worden aangeschaft en gezamenlijk de € 25.000 overschrijden (en een gebruiksduur hebben van 3 jaar of langer en economisch nut hebben) worden als cluster geactiveerd.

Investeringen in de openbare ruimte met een maatschappelijk nut

Wanneer de gebruiksduur korter is dan 3 jaar en/of de verkrijging- of vervaardigingprijs lager is dan

€ 100.000 worden deze niet geactiveerd maar direct ten laste van de exploitatierekening gebracht.

Identieke goederen die binnen een boekjaar op verschillende momenten worden aangeschaft en gezamenlijk de € 100.000 overschrijden (en een gebruiksduur hebben van 3 jaar of langer en maatschappelijk nut hebben) worden als cluster geactiveerd.

4.2 Waardering activa

Activa worden op basis van de bruto investering (excl. compensabele BTW) geactiveerd. Hierop zijn uitzonderingen van toepassing.

4.2.1 Bruto activeren

Activa worden voor het bedrag van de bruto investering (excl. compensabele btw) geactiveerd. Dit houdt in dat eventuele reserves, die als dekking dienen, niet in mindering mogen worden gebracht op het bruto investeringsbedrag (artikel 62 – BBV).

Uitzonderingen:

  • 1)

    Bijdragen van derden, die in directe relatie staan met het actief, moeten wel op de waardering daarvan in mindering worden gebracht. Er moet een direct aantoonbare relatie bestaan tussen de kosten van de investering en de daarvoor ontvangen vergoeding (artikel 62, lid 2 - BBV). In paragraaf 4.3 wordt nader toegelicht hoe de gemeente Deventer omgaat met bijdragen van derden.

  • 2)

    Alle activa waarop voor 31 december 2003 reserves in mindering zijn gebracht worden volgens de aanwezige boekwaarde op 31 december 2003 voor de rest van de periode afgeschreven (artikel 76, lid 2 – BBV - overgangsregeling).

4.2.2 Waarderen tegen verkrijging- of vervaardigingprijs

Activa (ook de financiële vaste activa) worden gewaardeerd op basis van de verkrijging- of vervaardigingsprijs. De verkrijgingsprijs omvat de inkoopprijs en bijkomende kosten. De vervaardigingprijs omvat de grond- en hulpstoffen en overige kosten welke rechtstreeks aan de vervaardiging kunnen worden toegerekend. Ook geldt dit voor de indirecte kosten, die volgens de bestendige gedragslijn via een verdeelsleutel kunnen worden toegerekend aan de vervaardiging. Eveneens geldt dit voor de rente (artikel 63 – BBV).

Wanneer rente wordt geactiveerd moet dit in de toelichting op de balans worden aangegeven.

Uitzonderingen:

  • 1)

    Activa die op 31 december 1994 tegen actuele waarde zijn gewaardeerd, moeten volgens de, op dat moment aanwezige boekwaarde, voor de rest van de periode worden afgeschreven (artikel 76, lid 1 – BBV).

  • 2)

    In erfpacht uitgegeven gronden moeten worden gewaardeerd tegen de uitgifteprijs van de eerste uitgifte. Gronden in eeuwigdurende erfpacht worden gewaardeerd tegen de registratiewaarde (artikel 63, lid 4 – BBV en notitie Erfpacht gronden – BBV 2017).

  • 3)

    Waardering tegen actuele waarde is alleen toegestaan voor activa van de Nazorgfondsen bedoeld in artikel 15.47 van de Wet milieubeheer (artikel 63, lid 6 – BBV).

  • 4)

    Voorraden en deelnemingen worden tegen de marktwaarde gewaardeerd als de marktwaarde lager is dan de verkrijgings- of vervaardigingprijs (artikel 65, lid 2 – BBV).

  • 5)

    Activa waarvan de marktwaarde substantieel (meer dan 10%) lager ligt dan de boekwaarde en op de nominatie staan om te worden vervreemd, worden gewaardeerd op basis van de marktwaarde (laagste waarde). Het verschil wordt in één keer in de betreffende periode afgeschreven.

4.3 Bijdrage van derden en bijdrage uit reserves

Bijdragen van derden

Bijdragen van derden moeten op de investering in mindering worden gebracht (Artikel 62, lid 2 – BBV). Dit is de zogenaamde ‘netto benadering’- methode.

Middelen die worden ontvangen via het gemeentefonds kunnen niet als bijdragen van derden worden gezien en op een investering in mindering worden gebracht.

Reserves

Reserves mogen niet in mindering worden gebracht op (de boekwaarde) van een investering. Reserves mogen wel worden gebruikt ter dekking van de kapitaallasten van een investering.

Voorbeeld: Specifieke uitkering sport

Conform een wijziging in de Wet op de omzetbelasting per 01-01-2019 kan de btw op investeringen in sportaccommodaties niet meer worden teruggevraagd bij de belastingdienst. Ter compensatie is hiervoor een specifieke uitkering SPUK Sport ingesteld. Deze kan een vergoeding van 17,5% van het investeringsbedrag uitkeren. Voor het activeren wordt de specifieke uitkering op de bruto investering (dus inclusief btw) in mindering gebracht.

4.3.1 Investeringen met economisch nut

Verrekenen van bijdrage van derden met direct aantoonbare relatie

Bijdragen van derden worden op de waarde van de investering in mindering gebracht als wordt voldaan aan de volgende voorwaarden:

  • -

    er moet een direct aantoonbare relatie zijn tussen de kosten van de investering en de daarvoor ontvangen vergoeding (artikel 62, lid 2 - BBV);

  • -

    er mogen geen specifieke voorwaarden voor terugbetaling zijn gesteld door de geldgever.

Het verschil tussen de bruto investering en de bijdrage van derden wordt in de balans geactiveerd (‘netto benadering’ – methode). De bijdrage van derden wordt in de toelichting op de balans opgenomen (artikel 52, lid 2 onderdeel d – BBV).

Riolering

Wanneer de kosten voor het aanleggen van een riolering worden meegenomen in de grondexploitatie kan een deel van de grondprijs worden gezien als bijdrage van derden. Er is geen terugbetalingsvoorwaarde van toepassing zodat de opbrengst direct kan worden verrekend met de kosten. Per saldo kan dit op 0 uitkomen en zal de riolering niet worden geactiveerd.

Niet uit de balans blijkende bezitting (stille reserve)

Voor objecten, waarvan op de balansdatum een substantieel lagere waarde in de balans staat vermeld dan de waarde die het object in het economische verkeer vertegenwoordigt (zogenaamde stille reserve), moet een zogenaamde ‘niet uit de balans blijkende bezittingen’ registratie worden opgesteld. Onder substantieel wordt hier verstaan; meer dan 25% van de waarde in het economische verkeer.

Vooruit ontvangen bijdrage van derden

Als de bijdrage van derden eerder wordt ontvangen dan het object, waarvoor de bijdrage is verstrekt, is aangeschaft of vervaardigd, dan moet de bijdrage tot aan het moment van activering als voorziening in de balans worden opgenomen. In geval van een bijdrage van een Europees of Nederlands overheidslichaam moet de bijdrage onder de overlopende passiva worden opgenomen.

Verrekenen van bijdrage van derden zonder direct aantoonbare relatie

Bijdragen van derden die niet voldoen aan de hierboven vermelde voorwaarden mogen niet op de waarde van de investering in mindering worden gebracht. Om de bruto investering zo zuiver mogelijk in de subadministratie en balans tot uitdrukking te brengen is het van belang deze bijdrage van derden te passiveren. Dit passiveren betreft het doteren aan een voorziening (artikel 44.2 – BBV) of in geval van een Europees of Nederlands overheidslichaam het opnemen van een overlopende passiva. De voorziening (of transitorische post) moet bij ingebruikname en na vaststelling (afrekening verstrekker) vervolgens worden overgeboekt naar een speciaal hiervoor ingestelde reserve bijdrage kapitaallasten. Vervolgens zullen conform de activeringsparameters van het bijbehorende activum periodiek de middelen vrij vallen ter (gedeeltelijke) dekking van de kapitaallasten. Per saldo blijft dan de netto last voor afschrijvingen en rente in stand. Hiermee blijft zuiver inzichtelijk wat de bruto investering is geweest en wat er als bijdrage tegenover is verkregen. Indien het activum voortijdig wordt vervreemd of afgeboekt is exact zichtbaar wat er nog resteert aan waarde van zowel het activum als de bijdrage (i.v.m. eventuele terugbetalingsregeling). De hier omschreven methode wordt de ‘bruto-methode’ genoemd.

Deze constructie zorgt voor een juiste weergave van de bezitting in de balans met daartegenover een juiste weergave van de ontvangen bijdrage.

Verrekenen van voorziening

Wanneer een investering wordt gepleegd waarvoor ter dekking van de kosten een heffing wordt geheven (artikel 35, lid 1 onderdeel b – BBV) en deze heffing als bijdrage aan een toekomstige vervangingsinvestering wordt gedoteerd aan een voorziening (artikel 44, lid 1 onderdeel d – BBV), dan moet de voorziening op de investering in mindering worden gebracht (artikel 62, lid 3 – BBV). Het saldo wordt dan onder de activa in de balans opgenomen.

Verrekenen van reserves

Reserves mogen niet op de waarde van een investering in mindering worden gebracht. Indien voor de dekking van de kapitaallasten van een investering een reserve wordt aangewend, moet het bedrag uit de betreffende reserve worden overgeheveld naar de reserve bijdrage kapitaallasten. Dit is een bestemmingsreserve waaraan de raad een specifieke (financieel technische) bestemming heeft gegeven. Vervolgens moet het toegevoegde bedrag volgens de activeringsparameters van het bijbehorende activum periodiek vrijvallen ter (gedeeltelijke) dekking van de kapitaallasten.

Alle toevoegingen en onttrekkingen aan reserves vinden plaats via de resultaatbestemming (artikel 54 – BBV).

Opmerkingen:

  • -

    Wanneer een bijdrage van derden wordt verrekend met het investeringsbedrag, dan moet de bruto waarde (verkrijgings- of vervaardigingsprijs) van het activum in een uniform standenregister ‘niet uit de balans blijkende bezittingen’ worden geregistreerd. Vervolgens moet periodiek worden bijgehouden wat de financiële waardeverminderingen zijn. Deze extracomptabele registratie moet expliciet plaats vinden, omdat de waarde van deze activa onderdeel is van het weerstandsvermogen van de gemeente Deventer (stille reserve).

  • -

    Wanneer een reserve bijdrage kapitaallasten wordt ingesteld dan moet in het verloopoverzicht van de betreffende reserve een splitsing worden gemaakt in de afschrijvingskosten en de rentekosten (artikel 54, lid 2 onderdeel c en d – BBV en V&A 2017-070).

4.3.2 Investeringen in de openbare ruimte met maatschappelijk nut

Verrekenen van bijdrage van derden met direct aantoonbare relatie

Bijdragen van derden worden op de waarde van de investering in mindering gebracht als wordt voldaan aan de volgende voorwaarden:

  • -

    er moet een direct aantoonbare relatie zijn tussen de kosten van de investering en de daarvoor ontvangen vergoeding (artikel 62, lid 2 - BBV);

  • -

    er mogen geen specifieke voorwaarden voor terugbetaling zijn gesteld door de geldgever. Is dit wel het geval dan kan rekening worden gehouden met (tijds)evenredigheid van de terugbetaling 1 .

Het verschil tussen de bruto investering en de bijdrage van derden wordt in de balans geactiveerd (‘netto benadering’ – methode). De bijdrage van derden wordt in de toelichting op de balans opgenomen (artikel 52, lid 2 onderdeel d – BBV).

4.4 Waardering passiva

Passiva wordt gewaardeerd tegen de nominale waarde. Hierop zijn uitzonderingen van toepassing.

Passiva wordt gewaardeerd tegen de nominale waarde. De nominale waarde is het bedrag waarvoor de schuld in euro’s is opgenomen/ontvangen (artikel 63, lid 7 – BBV).

Uitzondering:

Voorzieningen kunnen tegen contante waarde worden gewaardeerd (artikel 63, lid 7 – BBV). Hierbij moet in acht worden genomen dat aan voorzieningen geen rente mag worden toegevoegd met uitzondering van de voorzieningen die zijn gevormd tegen contante waarde (toelichting artikel 45 – BBV).

Toelichting balans: in de toelichting op de balans wordt aangegeven welke passiva (bijv. voorzieningen) tegen nominale (boekwaarde) en welke tegen contante waarde zijn opgenomen.

4.5 Onderuitputting kapitaallasten

Wanneer de werkelijke kosten van een investering lager zijn dan de geraamde kosten, dan vloeit (begrotingstechnisch) het voordelig verschil van de kapitaallasten terug naar de algemene middelen.

De hierboven vermelde terugvloeiing geldt niet voor de onderstaande investeringen. Bij deze onderdelen blijven de voordelen binnen de desbetreffende budgetten beschikbaar:

  • -

    waarbij de dekking uit ‘eigen’ programmamiddelen is voortgekomen;

  • -

    de tariefproducten (100% kostendekkende tariefonderdelen – bijv. rioolrecht en afvalstoffenheffing);

  • -

    kapitaallasten van een vervangingsinvestering waarvoor een actueel meerjarig vervangingsschema door de raad is vastgesteld;

  • -

    het bedrag van de vrijval op investeringen in het programma Leefomgeving wordt toegevoegd aan de onderhoudsbudgetten van de desbetreffende onderdelen van dit programma.

4.6 Vrijval kapitaallasten na laatste jaar afschrijving

Na het laatste jaar van afschrijving vallen de kapitaallasten vrij en vloeien terug naar de algemene dekkingsmiddelen. Uitzondering hierop zijn de vrijval met betrekking tot:

  • -

    kapitaallasten voor bedrijfsmiddelen blijven binnen dit budget behoren op voorwaarde dat er een actueel meerjarig vervangingsschema is vastgesteld. Als het betreffende actief niet wordt vervangen en niet meer voorkomt in het vervangingsschema, dan vloeit de vrijval terug naar de algemene middelen;

  • -

    kapitaallasten met betrekking tot de tariefproducten (100% kostendekkende tariefonderdelen – bijv. rioolrecht en afvalstoffenheffing);

  • -

    kapitaallasten van een vervangingsinvestering. Voorwaarde is wel dat bij de begroting de vervanging wordt voorgelegd aan de raad via de paragraaf investeringen;

  • -

    de vrijval van kapitaallasten bij investeringen in het programma Leefomgeving wordt toegevoegd aan de onderhoudsbudgetten van de desbetreffende onderdelen van dit programma.

4.7 Restwaarde

De restwaarde is de geschatte waarde, tegen het prijspeil van het moment van ingebruikname, van een activum aan het eind van de gebruikstermijn. Het vertegenwoordigt de opbrengstwaarde die na de gebruikstermijn nog gerealiseerd kan worden, verminderd met de te maken kosten voor verwijdering of vernietiging van (delen van) het activum.

Gemeente Deventer stelt de restwaarde van activa op nul met uitzondering van;

  • Gronden – restwaarde is gelijk aan de verkrijgings- of vervaardigingsprijs;

  • Woningen – restwaarde is gelijk aan de verkrijgings- of vervaardigingsprijs;

  • Gebouwen – restwaarde wordt bepaald op het moment van ingebruikname.

Daarnaast kan het college van B&W in voorkomende gevallen besluiten om ook voor andere activa objecten een restwaarde te bepalen. Daarvoor zal het college van B&W apart een besluit nemen.

De restwaarde moet reëel en per actief worden bepaald en zijn onderbouwd met een taxatie door een onafhankelijke derde. Bij het bepalen van een restwaarde mag geen rekening worden gehouden met mogelijke waardeveranderingen door bijvoorbeeld inflatie/deflatie of veranderende marktomstandigheden. Daarnaast mag bij het bepalen van de restwaarde geen rekening worden gehouden met mogelijke wijziging van de gebruiksbestemming van een actief. Vervolgens mag de restwaarde niet zodanig hoog worden vastgesteld dat feitelijk geen of te weinig afschrijving plaatsvindt.

Wanneer een pand en de grond (vanuit het verleden) als één actief zijn geactiveerd, kan alleen een restwaarde op het pand worden gehanteerd. Aan de grond kan niet alsnog een (rest)waarde worden toegekend.

4.8 BTW

Alle activa worden zonder BTW geactiveerd voor zover de BTW verrekenbaar of compensabel is.

Activeren exclusief BTW

Alle activa die vanaf 1 januari 2003 worden geactiveerd moeten zonder BTW worden opgenomen in de activa module als de BTW voor deze investeringen kan worden teruggevraagd of worden gecompenseerd volgens de Wet op het BTW-compensatiefonds.

Voorbeeld:

De BTW op investeringen in het onderwijs (Rijksverordening) komen niet voor teruggaaf of compensatie in aanmerking. Voor deze investeringen is de BTW kostprijsverhogend en wordt de investering inclusief BTW geactiveerd.

Btw sportvrijstelling per 01-01-2019

Conform een wijziging in de Wet op de omzetbelasting per 01-01-2019 kan de btw op investeringen in sportaccommodaties niet meer worden teruggevraagd bij de belastingdienst. Ter compensatie is hiervoor een specifieke uitkering SPUK Sport ingesteld. Deze kan een vergoeding van 17,5% van het investeringsbedrag uitkeren. Voor het activeren wordt de specifieke uitkering op de bruto investering (dus inclusief btw) in mindering gebracht.

De specifieke uitkering loopt af per 31-12-2023. Vanaf dat moment moet de accommodatie bruto worden geactiveerd.

Hoofdstuk 5 Moment van activering en afschrijving

5.1 Moment van activeren

Activa moeten op het moment van ingebruikname zijn geactiveerd.

Op het moment van ingebruikname moet de investering zijn geactiveerd. Dat houdt in dat op het moment waarop het actief gereed is en in gebruik wordt genomen, de administratieve status van de investering moet overgaan van dynamisch (activa in aanbouw) naar statisch (activa in bedrijf).

5.2 Aanvang afschrijven

In de periode van verkrijging- of vervaardiging wordt geen afschrijving berekend. De afschrijving vangt aan in het eerste jaar na ingebruikname.

Investeringen met een doorlooptijd van minder dan 1 jaar

Met afschrijven wordt gestart vanaf 1 januari van het jaar na het jaar van ingebruikname (n+1). De datum van ingebruikname in het jaar ‘n’ is daarbij niet van belang.

‘n’ is het jaar waarin de investering (het object) in gebruik is genomen.

Investeringen met een doorlooptijd van meer dan 1 jaar

Aan het eind van het betreffende jaar wordt de investering op de balans geboekt als onderhanden werk. Ieder investeringsproject moet binnen maximaal 2 begrotingsjaren zijn afgesloten en naar status ‘activa in bedrijf’ zijn gebracht. Uitzondering hierop vormen de meerjarig durende projecten waarvoor bij de investeringsaanvraag is vastgesteld, op welke wijze activering gaat plaatsvinden.

Het BBV kent geen rubriek ‘onderhandenwerk’ binnen de materiele vaste activa. Materiele vaste activa die in aanbouw/ontwikkeling zijn, moeten op de betreffende categorie binnen de materiele vaste activa worden gepresenteerd2 . Onder artikel 38 onderdeel b wordt gesteld dat in de balans voorraden ‘onderhanden werk, waaronder bouwgronden in exploitatie’ afzonderlijk worden opgenomen.

Gestileerd voorbeeld: Activeren (project naar status statisch brengen) in het jaar van ingebruikname en starten met afschrijven in het jaar daaropvolgend.

Activering en afschrijvingscyclus

Investering

€ 1.200.000

 
 
 

Restwaarde

€ -

 
 
 

Enterokinase

17-8-2019

 
 
 

Afschrijvingstermijn

10 jaar

 
 
 

Afschrijvingsmethode

Lineair

 
 
 
 

17-8-2019

31-12-2019

31-12-2020

31-12-2021

Boekwaarde

1.200.000

1.200.000

1.080.000

960.000

Afschrijving

 

0

120.000

120.000

Tabel 1. Activeren en afschrijven

5.2.1 Kosten onderzoek en ontwikkeling

Als de kosten van onderzoek en ontwikkeling worden geactiveerd moet de afschrijving hiervan aanvangen, gelijk met de periode van het actief, waarvoor deze kosten zijn gemaakt (n+1).

Ditzelfde geldt voor het afschrijven van voorbereidingskredieten.

Kosten van onderzoek en ontwikkeling worden dus afzonderlijk geactiveerd onder de immateriële vaste activa en maken op dat moment geen onderdeel uit van de uiteindelijke investering.

5.2.2 Bijdrage aan activa in eigendom van derden

Afschrijving van de bijdrage vangt aan in het eerstvolgende jaar na verstrekking van de gehele bijdrage (n+1).

5.2.3 Afschrijven onafhankelijk van het resultaat

De afschrijvingen moeten onafhankelijk van het resultaat plaatsvinden.

Uitzondering:

De investeringen in de openbare ruimte met een meerjarig maatschappelijk nut die tot en met

2016 zijn gedaan, vormen hierop een uitzondering. Op die investeringen mag nog wel extra worden afgeschreven mits daartoe wordt besloten.

5.3 Afschrijvingstermijn

Investeringen worden toegerekend aan de periode waarin zij nut opleveren (nuttigheidscriterium)

5.3.1 Gebruiksduur

Gebruiksduur is de periode waarin het actief of een component daarvan gebruikt wordt. De gebruiksduur kan korter zijn dan de levensduur.

Op vaste activa met een beperkte gebruiksduur wordt periodiek afgeschreven volgens een stelsel dat is afgestemd op de toekomstige gebruiksduur (artikel 64, lid 3 – BBV). Hierbij wordt in het BBV afgeweken van de termen economische en technische levensduur. De periode waarover afschrijving plaatsvindt, wordt bepaald op grond van de geschatte gebruiksduur op het moment van investeren.

5.3.2 Afschrijvingstermijnen tabel

Binnen Deventer gelden voor de afschrijvingsduur voor materiële vaste activa vastgestelde termijnen. Deze termijnen zijn weergegeven in de afschrijvingstermijnen tabel (bijlage 5). Het college en raad kan in voorkomende gevallen afwijken van de afschrijvingstermijnen tabel.

Verantwoording over de afwijkingen wordt door het college afgelegd in de jaarrekening. Periodiek (minimaal éénmaal in de vier jaar) moet de tabel met afschrijvingstermijnen door de programma’s worden geëvalueerd. De programma’s moeten bij hun evaluatie op basis van representatieve marktgegevens een zo objectief mogelijke gebruiksduurverwachting afgeven van, in de afschrijvingstermijnen tabel opgenomen, activastukken. Indien een afschrijvingstermijn om gegronde redenen wordt verkort of verlengd, moet de restboekwaarde, op dat moment, over de langere, dan wel kortere, dan wel gelijkblijvende verwachte toekomstige gebruiksduur worden afgeschreven. Het betreft hier een schattingswijziging van de levensduur (zie paragraaf 9.15).

5.3.3 Afwijkende afschrijvingstermijnen activa voor 1 januari 2006

De afschrijvingstermijnen tabel (zie bijlage 5) geldt voor alle investeringen na 1 januari 2006. De afschrijvingstermijnen van activa die zijn vervaardigd of verkregen voor 1 januari 2006 kunnen afwijken van de termijnen die in deze tabel worden gehanteerd. Dit betreft met name objecten waarvoor de componenten benadering wordt toegepast of objecten waarvoor wegens voortschrijdende inzichten de gebruiksduur is aangepast. De gemeente Deventer heeft in de eerste uitgave van deze richtlijn (februari 2006) vastgesteld dat de betreffende objecten niet met terugwerkende kracht worden aangepast maar volgens de oude termijn aflopen.

5.3.4. Afschrijvingstermijn aan- of verbouw bestaand object

Binnen de gemeente Deventer komt het regelmatig voor dat bestaande objecten worden verbouwd of dat er aanbouw wordt gepleegd. Voor het bepalen van de afschrijvingstermijn van een aan- of verbouw investering wordt uitgegaan van de resterende afschrijvingstermijn van het hoofdobject. Indien het hoofdobject volledig is afgeschreven wordt een, nog verwachte gebruiksduur van het totale object gehanteerd. Dit in afwijking van de termijnen in de afschrijvingstermijnentabel. Wanneer de investering als een op zichzelf staand component kan worden beschouwd en een eigen economische gebruiksduur heeft, dan wordt deze als apart component volgens de afschrijvingstermijnen tabel geactiveerd.

5.3.5. Afschrijving leegstaande gebouwen

Bij verkoop van een pand wordt bij leegstand niet afgeschreven. Bij tijdelijke verhuur aan derden wordt wel afgeschreven. Bij intentie tot verkoop wijzigt de bestemming. De actuele waarde in die nieuwe bestemming moet in de toelichting op de balans worden vermeld.

Wanneer er sprake is van een duurzame waardevermindering door de bestemmingswijziging moet dit als verlies worden genomen.

5.3.6 Grond

Uitsluitend op slijtende activa wordt afgeschreven (artikel 64, lid 3 – BBV). Grond slijt niet waardoor op grond niet wordt afgeschreven. Uitzonderingen zijn duurzame waardevermindering als gevolg van bijvoorbeeld afgravingen of gebleken bodemverontreiniging.

Van grond met daarop een openbare weg is de toekomstige waarde van de grond nihil. Gezien de onlosmakelijke verbondenheid met de weg en rekening houdend met de onderliggende infrastructuur is het onwaarschijnlijk dat de grond zelfstandig beschikbaar komt. De investeringskosten van de weg wordt inclusief de aankoopkosten van de grond over de gebruiksduur van de weg afgeschreven.

Herwaardering van grond die al in eigendom is, is niet toegestaan. Dit geldt ook voor grond van wegen die om niet overkomen uit een grondexploitatie.

5.3.7 Afschrijving aankoop bestaande objecten

Bij aankoop van een bestaand of tweedehands object wordt voor het bepalen van de afschrijvingstermijn (gebruiksduur) aangesloten bij de termijn die nog resteert bij de verkopende partij. Is deze niet bekend of bestaat er twijfel bij deze resterende gebruiksduur dan kan een alternatieve gebruiksduur worden bepaald. Deze afschrijvingstermijn moet beargumenteerd (eventueel voorzien van een advies van een onafhankelijke deskundige) worden bepaald, waarbij de afschrijvingstermijnen uit bijlage 5 als uitgangspunt dienen. De afwijkende afschrijvingstermijn moet in de toelichting op de balans van desbetreffend boekjaar worden opgenomen, zodat deze bij het vaststellen van het jaarverslag en de rekening die door de raad wordt vastgesteld.

5.3.8 Immateriële vaste activa

De afschrijvingsduur voor immateriële vaste activa in de vorm van leningen is maximaal gelijk aan de looptijd van de lening (artikel 64, lid 4 – BBV).

5.3.9 Kosten van onderzoek en ontwikkeling

Voor activering van kosten van onderzoek en ontwikkeling geldt een maximale afschrijvingsduur van 5 jaar (artikel 64, lid 5 – BBV).

M.u.v. voorbereidingskosten die rechtstreeks worden toegerekend aan het krediet (bijvoorbeeld bij een grondexploitatie).

5.3.10 Financiële vaste activa

Op financiële vaste activa wordt niet afgeschreven.

5.3.11 Bijdrage aan activa in eigendom van derden

De afschrijvingsduur van bijdragen aan activa in eigendom van derden is maximaal de gebruiksduur (afschrijvingstermijn) van het actief bij de betreffende derde.

Wanneer bij de derde geen gebruiksduur bekend is wordt geadviseerd om voor de afschrijvingsduur aansluiting te zoeken bij de periode waarvoor de bijdrage aan de publieke taak is verzekerd door gestelde voorwaarden of door een overeenkomst.

5.3.12 Einde afschrijving

De afschrijvingsduur eindigt als de boekwaarde geheel is afgeschreven, tenzij het activum eerder buiten gebruik wordt gesteld. Wanneer het activum eerder buiten gebruik wordt gesteld zal de restant boekwaarde in betreffende boekingsperiode worden afgeboekt.

5.4 Extra afschrijvingen

De afschrijvingen mogen alleen worden aangepast op andere grondslagen dan die in het voorafgaande begrotingsjaar zijn toegepast als hier gegronde redenen voor zijn (artikel 64, lid 2 – BBV). Gegronde redenen kunnen zijn;

  • 1)

    Gewijzigde inzichten over de verwachte toekomstige gebruiksduur van de investering (oftewel de totale gebruiksduur is korter dan bij het oorspronkelijke activeringsmoment is vastgesteld). Bij volledige buitengebruikstelling wordt de extra (inhaal-) afschrijving in zijn geheel ten laste van het resultaat gebracht. Als het actief gedeeltelijk buiten gebruik wordt gesteld, zal het deel dat in gebruik blijft proportioneel worden afgewaardeerd. De extra afschrijving zal ten laste van de exploitatie worden gebracht in de periode waarin de gewijzigde boekwaarde is vastgesteld. Wanneer de afschrijvingen (deels) worden gerealiseerd (gedekt) vanuit een reserve dan zullen de afboekingen via de resultaatbestemming aan het eind van het jaar worden verwerkt en daarmee toegelicht in de balans (artikel 54, lid 2 onderdeel d – BBV). Indien de afboekingen rechtstreeks ten laste van de exploitatie worden gebracht moet dit apart in de toelichting op de balans worden opgenomen.

  • 2)

    Vervreemding (verkoop) van het activum. Bij het vervreemden van het activum (zie punt 5.6) moet de extra afschrijving plaatsvinden in de periode van levering c.q. overdracht van het betreffende activum (matchingsprincipe).

De reden van de verandering moet in de toelichting op de balans worden uiteengezet. Tevens moet inzicht worden gegeven in de gevolgen voor de financiële positie en voor de baten en lasten aan de hand van aangepaste cijfers voor het begrotingsjaar en het voorafgaande begrotingsjaar (artikel 64, lid 2 – BBV).

5.4.1 Afschrijven bij leegstand

Intentie

Wanneer een gebouw leegstaat tot het moment van verkoop, wordt er niet meer tussentijds afgeschreven. Bij tijdelijke verhuur aan derden moet wel worden afgeschreven. Hierdoor wijzigt de bestemming en moet dit in de toelichting op de balans worden vermeld. Wanneer er door deze bestemmingswijziging een duurzame waardevermindering optreedt, moet dit direct als verlies worden genomen.

Daadwerkelijke bestemming

Wanneer het gebouw daadwerkelijk wordt bestemd voor de verkoopdoor een besluit van het college en/of de raad, dan dient overboeking naar de voorraden plaats te vinden. Wanneer de marktwaarde lager is dan de boekwaarde, dan moet worden afgewaardeerd. Ook op voorraad handelsgoederen kan worden afgeschreven.

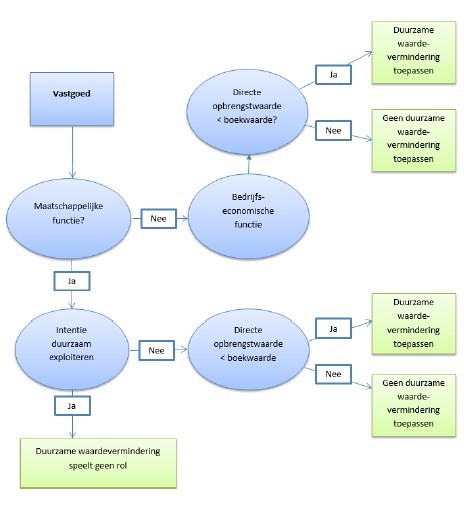
5.5 Duurzame waardeverminderingen

Verwachte duurzame waardeverminderingen van vaste activa moeten in aanmerking worden genomen (artikel 65, lid 1 – BBV). Dit betekent dat een waardevermindering duurzaam moet zijn om deze administratief te verwerken. Op het moment dat er geen plannen bestaan om het vast actief op korte termijn te vervreemden, is een dergelijke afwaardering niet toegestaan.

5.5.1 Duurzame waardeverminderingen bij vastgoed

Vastgoed met een maatschappelijke functie

Bij vastgoed met een maatschappelijke functie geldt wanneer het college de intentie heeft het vastgoed duurzaam te exploiteren er geen sprake kan zijn van een duurzame waardevermindering.

Vastgoed met een bedrijfseconomische functie

Bij vastgoed met een bedrijfseconomische kan wel sprake zijn van een duurzame waardevermindering. Om vast te stellen of een duurzame waardevermindering moet worden toegepast moet de directe opbrengstwaarde van het vastgoed worden bepaald door middel van een onafhankelijke taxatie. In geval van een duurzame waardevermindering wordt deze direct verwerkt. De gemeente Deventer realiseert dit via een tijdelijke voorziening waardevermindering zodat waardeherstel mogelijk blijft. Op de nieuwe boekwaarde wordt verder afgeschreven. Wanneer het vastgoed wordt vervreemd wordt de voorziening tegelijkertijd met de vervreemding verwerkt in de administratie.

5.5.2 Correcties op boekwaarden van grondexploitaties

Correcties op de boekwaarden van grondexploitaties en het treffen van verliesvoorzieningen is door de commissie BBV apart opgenomen in de Notitie grondexploitaties 2016. Daarin staat dat een afboeking of een voorziening bij een geprognosticeerd verlies direct ter grootte van dit volledige verlies moet worden opgenomen. De voorziening wordt vervolgens gepresenteerd als waardecorrectie op de balanspost bouwgrond in exploitatie.

5.5.3 Duurzame waardevermindering op deelnemingen (financiële vaste activa)

Wanneer de gemeente Deventer een deelneming verkrijgt moet deze deelneming op het verkrijgingsmoment in de balans worden opgenomen tegen de prijs die daarvoor is betaald. Dit is de verkrijgingsprijs plus eventuele aanvullende kosten van externe adviseurs en notaris. Ook op deelnemingen (financiële vaste activa) moeten verwachte duurzame waardeverminderingen in aanmerking worden genomen. Dit is het geval bij duurzame minderwaarde of ontwaarding veroorzaakt door de toestand, rendabiliteit of de vooruitzichten waarin de deelneming wordt gehouden.

Door middel van een toets, zoals bijvoorbeeld een impairmenttest waarbij onderzoek naar boekhoudkundige waarde versus werkelijke waarde plaatsvindt, zou jaarlijks moeten worden vastgesteld of de actuele waarde van de deelneming nog correspondeert met de boekwaarde. Indien de marktwaarde lager is moet afwaardering plaatsvinden via de resultatenrekening.

Indien een actief van bestemming verandert, dient de actuele waarde in de toelichting op de balans te worden opgenomen (zie artikel 63, lid 5 – BBV). Deze waarde kan met het oog op de nieuwe bestemming relevant zijn. Dit geldt bijvoorbeeld voor deelnemingen waarvan de gemeente Deventer verkoop overweegt

5.6 Verkoop en buiten gebruikstellingen

Wanneer een object buiten gebruik wordt gesteld of wordt afgestoten dan moet afwaardering plaatsvinden wanneer de marktwaarde naar verwachting lager is dan de boekwaarde. Wanneer vervolgens het actief daadwerkelijk wordt bestemd voor de verkoop, dan moet het worden opgenomen onder de voorraden.

Een eventuele opbrengst moet als incidentele bate in de jaarrekening worden verantwoord. Wanneer het object nog een boekwaarde heeft moet deze direct worden afgeboekt. Deze twee boekingen moeten beide worden gemaakt en mogen niet worden verrekend met elkaar. De verkoopprijs mag eveneens niet worden verrekend met een eventuele aanschafwaarde van een vervangingsobject.

5.7 Boekwinsten en boekverliezen

Als een actief wordt vervreemd en vervangen en de opbrengst hiervan is hoger dan de boekwaarde dan ontstaat er een boekwinst. Deze boekwinst wordt in de exploitatie geboekt.

Toelichting balans: Inkomsten uit het afstoten van activa worden gezien als baten. In de toelichting op de balans worden deze vermeld als incidentele baten. De herkomst van deze baten is hierbij relevant. Deze baten mogen pas worden verwerkt op het moment dat ze zijn gerealiseerd.

Indien een actief wordt vervreemd en de opbrengst is lager dan de boekwaarde dan ontstaat een boekverlies. Deze extra afschrijving moet ten laste van de exploitatie worden gebracht in de boekingsperiode van vaststelling doch uiterlijk in de periode van levering c.q. overdracht van het betreffende activum (zie paragraaf 5.4).

Hoofdstuk 6 Afschrijvingsmethoden

Een afschrijvingsmethode is een financieel instrument om de periodieke duurzame waardevermindering van een investering financieel inzichtelijk te maken.

6.1 Lineair afschrijven

Investeringen worden lineair afgeschreven over een termijn waarin ze worden gebruikt (nut opleveren). Hierop zijn uitzonderingen van toepassing.

Afschrijvingen worden volgens de lineaire afschrijvingsmethode uitgevoerd. Deze methode houdt in dat de waarde van het activum periodiek wordt verminderd met een vast percentage van de aanschafprijs, minus de eventuele restwaarde. De gemeente Deventer hanteert in principe geen restwaarde (zie paragraaf 4.7).

Voor bepaling van het afschrijvingspercentage wordt uitgegaan van de afschrijvingstermijnen (zie de tabel in bijlage 5 en paragraaf 5.3.2).

Uitzonderingen:

Alleen om gegronde redenen mag een alternatieve afschrijvingsmethode worden toegepast zoals bijvoorbeeld de annuïteiten methode.

Gegronde redenen zijn;

  • -

    Als er door derden een andere methode van afschrijven wordt voorgeschreven.

  • -

    Als de product-/of projectfinanciering een andere methode vereist in verband met voortschrijdende tariefbepaling en/of als de onderhoudskosten daarbij toereikend in de meerjarenbegroting en de tariefberekening zijn meegenomen.

Voor afwijking van de lineaire methode is voorafgaand aan de investering bestuurlijke instemming nodig van het college en de raad in de vorm van een raadsbesluit. De gegronde redenen dienen bij de aanvraag van het investeringskrediet of voorstel tot schattingswijziging helder te worden beargumenteerd.

6.1.1 Gelijksoortige activa

Gelijksoortige activa moeten volgens dezelfde methode worden afgeschreven (bestendige gedragslijn) en onafhankelijk van het moment van activeren en afschrijven. Dit betekent dat wanneer voor geactiveerde activa een bepaalde afschrijvingsmethode is gehanteerd, deze methode ook voor de nieuwe soortgelijke investeringen moet worden toegepast.

Hoofdstuk 7 Vervanging activa

In dit hoofdstuk staat de vervanging van activa centraal.

7.1 Wanneer maatregelen voor vervanging

Indien de behoefte aan de beschikbaarheid van een activum, wanneer de levensduur ervan is verstreken, blijft voortbestaan, dient voor vervanging van het activum een vervangingsschema te worden opgesteld (going concern principe).

7.2 Maatregelen voor vervanging (ideaalcomplex)

Om in de vervanging te voorzien is het, om financieel economische redenen, noodzakelijk dat de kapitaallasten, die vrijvallen door het afschrijven op bestaande activa, worden gereserveerd en gebruikt voor financiering van de vervanging.

Indien binnen een programma of product meerdere ongeveer identieke productiemiddelen worden gebruikt is het van belang te streven naar een zogenaamd ideaalcomplex. Bij een ideaalcomplex wordt een zodanige spreiding in de tijdstippen van aanschaf van productiemiddelen bereikt, dat de som van de periodieke afschrijvingen gelijk is aan het bedrag dat nodig is voor de financiering van de vervangingsinvestering. Op deze manier is er sprake van constante kapitaallasten.

Voordelen ideaalcomplex:

  • -

    Een lagere maximale vermogensbehoefte;

  • -

    lagere rentekosten;

  • -

    Een gelijkmatig investeringspatroon.

Nadelen ideaalcomplex:

  • -

    de opbouw van een ideaalcomplex kost tijd. Hierdoor is er een lagere startcapaciteit.

7.3 Waardestijging activum

Een belangrijk aspect dat bij vervanging een rol speelt is de stijging van de waarde van een activum in de tijd. Na verloop van tijd is het activum niet meer aan te schaffen of te vervaardigen voor de in het verleden betaalde prijs. Dit houdt in, dat de huidige kapitaallasten niet voldoende zullen zijn voor de dekking bij daadwerkelijke vervanging. Jaarlijks zal op basis van indexcijfers (CPB - MEV) een prijsmutatie-percentage worden vastgesteld waartegen prijsstijgingen van vervangingsactiva worden meegenomen in de structurele meerjarenbegroting. Hiermee wordt bereikt dat gemeentebreed rekening wordt gehouden met prijsstijgingen bij vervanging van activa.

Uitzondering:

Indien de kapitaallasten volledig worden meegenomen in het tarief van de zogenaamde tariefproducten, dan dienen de waardestijgingen eveneens in betreffende tarieven te worden meegenomen. Dit houdt in dat voor betreffende activastukken geen centrale compensatie wordt berekend maar dat dit op decentraal niveau (programma of taakveld) integraal in de meerjarenbegroting wordt meegenomen.

7.3.1 Vervangingsschema:

Een financieel instrument dat binnen de gemeente Deventer wordt gebruikt voor het monitoren en realiseren van vervanging is het vervangingsschema. In dit schema wordt vermeld, op welk moment een bestaand activum moet worden vervangen en welke financiële maatregelen noodzakelijk zijn om tot vervanging over te kunnen gaan, zonder dat dit leidt tot een sterke uitschieter in de kosten. Dit schema biedt eveneens inzicht in de voortschrijdende kapitaallasten. Het voordeel is dat hiermee een meerjarig investeringsplan wordt gegenereerd waarmee inzicht wordt verkregen in de meerjarige vermogensbehoefte en de dekking hiervan. Dit geheel vertaalt zich in een nivellerende werking op de tarieven.

In het kader van de beheersbaarheid kunnen niet alle activa worden opgenomen in een vervangingsschema. Ieder programma of taakveld zal voor haar eigen activa een gedragslijn vaststellen waarin zij aangeeft welke activa, eventueel onder bepaalde voorwaarden, worden opgenomen in een vervangingsschema. Het vervangingsschema moet ieder jaar worden geactualiseerd en de uitkomsten moeten integraal worden meegenomen in de meerjarenbegroting.

Opmerkingen:

  • -

    Om een volledig inzicht te krijgen van de kosten van een bepaald activum is het van belang om de onderhoudskosten te betrekken bij het opstellen van het vervangingsschema. Bijvoorbeeld: vrijval van de rentecomponent bij lineaire afschrijving kan als dekking ingezet worden voor de onderhoudskosten – integrale financiering.

  • -

    Bij vervanging van een bezitting, die in het verleden niet in de activa (balans) is opgenomen zal apart rekening moeten worden gehouden, bij het bepalen van de investeringsbehoefte.

Hoofdstuk 8 Rente

Over het, in activa, geïnvesteerde vermogen wordt jaarlijks rente in rekening gebracht op basis van de boekwaarde op 1 januari. Voor de investeringskosten gedurende het jaar is dan sprake van voorfinanciering.

Bij alle investeringen wordt een ‘omslagrente’ berekend, tenzij er een specifieke afzonderlijk rentepercentage (bijvoorbeeld bij projectfinanciering) is overeengekomen. De ‘omslagrente’ wordt jaarlijks op basis van de begrotingsrichtlijnen vastgesteld en bedraagt voor 2020 2,2% (berekening conform BBV).

Systematiek:

In het jaar dat het investeringskrediet wordt toegekend, in de administratie wordt opgenomen en wordt besteed, wordt geen rente toegerekend. Deze boekwaarde gaat over naar de beginbalans van het volgende jaar (n+1) en dient als basis voor de rentetoerekening van dat jaar. Dit proces genereert ieder jaar een bedrag aan voorfinanciering vanuit de algemene middelen. De investerende partij (het taakveld) krijgt financiële middelen ter beschikking waarover rekeningtechnisch het eerste jaar geen rente in rekening wordt gebracht.

8.1 Grondslag renteberekening

Over zowel activa in aanbouw als activa in bedrijf wordt rentetoerekening toegepast.

Er zijn twee verschillende grondslagen voor renteberekening voor activa te onderscheiden namelijk voor;

  • -

    activa in aanbouw (AIA);

  • -

    activa in bedrijf (AIB).

8.1.1 Activa in aanbouw (AIA)

Onder activa in aanbouw wordt verstaan de fase van ontwikkeling en vervaardiging van het productiemiddel of de dienst, ook wel onderhanden werk genoemd. Gedurende de ontwikkeling en vervaardiging worden de directe en indirecte kosten geregistreerd op het project. Jaarlijks wordt bepaald wat de stand is van deze kosten per 31 december. Deze boekwaarde wordt vervolgens meegenomen naar de beginbalans van het daaropvolgende jaar en gaat dan dienen als grondslag voor de rentetoerekening in dat betreffende jaar. Over het jaar waarin de kosten zijn ontstaan en geboekt wordt geen rente toerekening toegepast. In het daaropvolgende jaar (n+1) worden de rentekosten ten laste van de exploitatie genomen.

8.1.2 Activa in bedrijf (AIB)

Onder activa in bedrijf wordt verstaan de fase van gereed product, oftewel het in bedrijf hebben van het productiemiddel. Voor de renteberekening is de boekwaarde van belang. Periodiek zal op basis van de boekwaarde een renteberekening worden gemaakt en de kosten worden doorberekend. In de huidige situatie gebeurt dit jaarlijks per 1 januari. De doorberekening van de kosten vindt plaats in het jaar nadat voor het eerst een boekwaarde op 1 januari op de balans is vastgesteld.

8.2 Bouwrente

Hieronder wordt een toelichting gegeven op de situatie waarbij wordt uitgegaan van rentetoerekening bij activa in aanbouw. Dit wordt ook wel bouwrente genoemd.

Bouwrente

Rentekosten kunnen over het tijdvak van vervaardiging aan het actief worden toegerekend en worden geactiveerd (artikel 63, lid 3 – BBV). Aan deze activering van zogenaamde bouwrente zijn binnen de gemeente Deventer voorwaarden gesteld. De twee voorwaarden waaraan een project moet voldoen zijn:

  • -

    De doorlooptijd van het project is minimaal 24 maanden;

  • -

    Het investeringsbedrag is minimaal € 1.000.000.

Bij de aanvraag van het investeringskrediet moet helder worden aangegeven, dat de bouwrente wordt toegerekend aan het investeringsproject en vervolgens is verdisconteerd in de geprognosticeerde structurele kapitaallasten.

Indien bij het investeringsproject de componentenbenadering wordt toegepast, dan wordt de bouwrente berekend over het complex van componenten en toegerekend aan het component met de langste levensduur en/of het hoogste investeringsbedrag (de hoofdcomponent).

Toelichting balans: indien rentekosten worden geactiveerd, dan moeten deze expliciet worden toegelicht in de balans (artikel 63, lid 3 – BBV).

Hoofdstuk 9 Uitzonderingen en aanvullingen

In dit hoofdstuk volgt een toelichting van uitzonderingen die van toepassing zijn op de situatie bij gemeente Deventer. Daarnaast zijn in dit hoofdstuk specifieke aanvullingen vanuit de commissie BBV opgenomen.

9.1 Riolering en wegen

Investeringskosten van riolering moeten worden geactiveerd, omdat zij worden aangemerkt als investeringen met een meerjarig economisch nut. Bijdragen van derden kunnen onder voorwaarden hierop in mindering worden gebracht.

Over het activeren van riolering en wegen bestaan onzekerheden over de voorwaarden “meerjarig economisch nut” en de “verhandelbaarheid” van deze producten. Hieronder zal hierop nader worden ingegaan.

9.1.1 Riolering

Riolering is een actief met economisch nut (er zijn marktpartijen die belangstelling hebben voor overname van bestaande structuren uit fiscaal oogpunt). Volgens het BBV (artikel 62, lid

2) moeten bijdragen van derden in mindering worden gebracht. Indien de investeringen in riolering zijn opgenomen in de grondprijs van de bouwgrond (grondexploitatie) kan dit betekenen dat het te activeren bedrag van de riolering op nul uitkomt. Praktisch gesproken betekent dit dat de riolering niet als activum op de balans wordt gepresenteerd. Dit houdt in dat, indien de kosten van riolering niet zijn verbijzonderd in de grondprijs (dit betreft in de praktijk meestal de vervangingsinvesteringen), de riolering wel moet worden geactiveerd.

Het BBV onderscheidt uitbreidingsinvesteringen (toename aantal aansluitingen) en vervangingsinvesteringen in relatie tot in dit geval de riolering. Bij uitbreidingsinvesteringen is meestal sprake vanuit de grondexploitatie en kan als hierboven worden gehandeld.

Hoofdregel bij vervangingsinvesteringen is dat tegen vervaardigingprijs wordt geactiveerd en vervolgens afgeschreven. Het is toegestaan om ter egalisering voorafgaand aan de vervanging al in de rioolheffing bijdragen voor vervanging op te nemen. Deze spaarbedragen moeten worden gedoteerd aan een voorziening. Indien gebruik gemaakt wordt van de mogelijkheid om te sparen voor vervanging kan ook een zogenoemd ideaalcomplex worden gecreëerd.

Commissie BBV heeft voor de omgang met rioleringsinvesteringen in november 2014 een notitie gepubliceerd. Deze is nog steeds van toepassing. Voor nadere informatie wordt daarnaar verwezen.

9.1.2 Wegen

Investeringskosten van wegen, civieltechnische kunstwerken, (omvangrijke) groenvoorzieningen en waterpartijen in de openbare ruimte moeten worden geactiveerd. Bijdragen van derden die in directe relatie staan tot het actief en voorzieningen conform artikel 44, lid 1d - BBV moeten hierop in mindering worden gebracht.

Ondergrond van wegen

De kosten van grond die samenhangen met wegen worden tot de kosten van de wegen gerekend vanwege de onlosmakelijke verbondenheid van de weg met de ondergrond. De ondergrond wordt bij eventuele activering niet als afzonderlijk component behandeld (paragraaf 9.9 componentenbenadering).

9.2 Onderhoud activa

Kosten van onderhoud (zowel klein als groot) mogen niet worden geactiveerd.

Klein en groot onderhoud houdt of brengt een object in goede, oorspronkelijke staat en is dus niet van invloed op de bepaalde gebruiksduur (afschrijvingstermijn) van het object en mag daarom niet worden geactiveerd. Wanneer een aanpassing leidt tot een significante kwaliteitsverbetering (object blijft niet in dezelfde staat), is er geen sprake van groot onderhoud, maar van een investering (bijvoorbeeld een renovatie) die geactiveerd moet worden (stellige uitspraak commissie BBV).

Kosten van klein onderhoud dienen in het jaar van uitvoering ten laste van de exploitatie te worden gebracht. Kosten van groot onderhoud kunnen op twee wijzen in de administratie worden verwerkt;

  • -

    kosten in het jaar van uitvoering direct ten laste van de exploitatie brengen, met eventuele vrijval via resultaatbestemming van daartoe gevormde reserve;

  • -

    kosten in het jaar van uitvoering ten laste van een vooraf gevormde voorziening brengen (artikel 44, onderdeel c – BBV).

In bijlage 4 zijn voorbeelden opgenomen van groot- en kleinonderhoud.

Achterstallig onderhoud

Het onderhoud is achterstallig wanneer de kwaliteit van het onderhoud van het object niet meer voldoet aan het kwaliteitsniveau dat door de raad of wettelijke normen is vastgesteld.

Ingeval van achterstallig onderhoud, waarbij sprake is van kapitaalvernietiging en/of onveilige situaties, wordt op basis van artikel 44, lid 1a – BBV een voorziening gevormd. Wanneer de gemeente Deventer onvoldoende middelen heeft om een dergelijke voorziening te treffen, is het niet langer toegestaan om het achterstallig onderhoud (financieel en materieel herstel) in te lopen binnen vier jaar. Een onverwacht negatieve stand van de voorziening moet via een eenmalige last direct worden gedekt.

9.3 Investering in een bestaand actief

Bij een bestaand actief is er sprake van een investering wanneer de gemaakte kosten:

  • -

    leiden tot een levensduurverlenging; en/of

  • -

    leiden tot een significante kwaliteitsverbetering; en/of

  • -

    aanpassingen betreffen om te voldoen aan wet- en regelgeving (bijvoorbeeld investeringen in een gebouw om te voldoen aan de veiligheidsvoorschriften).

Wanneer een aanpassing leidt tot een significante kwaliteitsverbetering (object blijft niet in dezelfde staat), is er sprake van een investering, bijvoorbeeld een renovatie, die geactiveerd moet worden.

Wanneer uitgaven worden gedaan ten behoeve van het behoud van de oorspronkelijke kwaliteit en levensduur van een actief, dan is er sprake van onderhoud.

9.3.1 Activeren van een reconstructie

Bij een reconstructie wordt een nog resterende boekwaarde in één keer ten laste van de exploitatie gebracht

Gemeente Deventer hanteert de volgende uitzondering;

In het geval dat het bestaande object nog een resterende boekwaarde heeft dient de boekwaarde in betreffende periode in één keer ten laste van de exploitatie te worden gebracht. Indien betreffende sanering financieel tot problemen leidt kan gebruik worden gemaakt van de zogenaamde componenten methode (zie paragraaf 9.9). Hierop mag enkel een beroep worden gedaan, indien andere financiële alternatieven zijn uitgesloten. Binnen gemeente Deventer hanteren wij de volgende methode. De resterende boekwaarde van het ‘oude’ activum wordt meegenomen bij het bepalen van de totale investeringskosten van de reconstructie. Deze methode is enkel toegestaan indien het ‘oude’ activum niet wordt gesloopt, maar onderdeel vormt van het ‘nieuwe’ activum. Zo niet, dan in één keer ten laste van resultaat brengen.

9.4 Activeren van investeringen in huurpanden

In de fiscale- en de bedrijfseconomische jaarrekening voor het bedrijfsleven mogen de verbouwingskosten aan gehuurde gebouwen worden geactiveerd en afgeschreven (conform ‘investering in huurrecht’ – wet IB). Het BBV volgt zover mogelijk het Burgerlijk Wetboek (BW) en de Richtlijnen voor de Jaarverslaggeving (RJ). Dit resulteert in de volgende richtlijn;

De kosten van verbetering (geen onderhoudskosten) van huur- en eigendomspanden moeten worden geactiveerd.

De gemeente Deventer gebruikt voor de uitvoering van diensten gebouwen die niet in eigendom zijn maar worden gehuurd. Door verbeteringsactiviteiten zoals verbouwingen worden betreffende objecten geschikt gemaakt voor de dienstverlening.

De kosten voor verbetering van deze huurpanden moeten, net als bij eigendomspanden, worden geactiveerd.

De afschrijvingstermijn voor betreffende investeringen is minimaal 3 jaar en maximaal 5 jaar, eventueel beperkt door de huurtermijn. Indien de huurtermijn korter is dan 3 jaar dan mogen de investeringskosten niet worden geactiveerd maar moeten ze direct ten laste van de exploitatie worden gebracht.

Toelichting:

Het betreft hier uitsluitend investeringskosten ter verbetering van het huurpand zoals bijvoorbeeld het aanbrengen van wanden, keukenblokken of balies. Onderhoudskosten zoals bijvoorbeeld het verven van het pand mogen niet worden geactiveerd.

9.5 Voorraden

9.5.1 Onderverdeling voorraden

De voorraden maken onderdeel uit van de vlottende activa. De voorraden worden in de balans uitgesplitst in de volgende componenten;

  • -

    grond- en hulpstoffen;

    • niet in exploitatie genomen bouwgronden;

    • overige grond- en hulpstoffen;

  • -

    onderhanden werk, waaronder bouwgronden in exploitatie;

  • -

    gereed product en handelsgoederen;

  • -

    vooruitbetalingen.

9.5.2 Waardering voorraden

Voorraden worden gewaardeerd tegen de verkrijgings- of vervaardigingsprijs (artikel 63, lid 1 – BBV).

De nog niet in exploitatie genomen bouwgronden (de voorraad bouwgrond) worden gewaardeerd tegen de verkrijgingsprijs of lagere marktwaarde. De als ‘onderhanden werk’ opgenomen bouwgronden in exploitatie worden gewaardeerd tegen de vervaardigingsprijs of de lagere marktwaarde. Een gereed product en handelsgoederen worden gewaardeerd tegen de vervaardigings- of verkrijgingsprijs of de lagere marktwaarde.

In de grondexploitatie wordt gewaardeerd tegen de netto vervaardigingskosten, dus met aftrek van de gerealiseerde opbrengsten, omdat wordt gewaardeerd per complex en niet per kavel. Indien er nog geen sprake is van een afgesloten (deel-)project en (deel-)winstneming kan het voorkomen dat de opbrengsten op enig moment de gerealiseerde kosten overstijgen. Door de keuze voor deze systematiek is het mogelijk dat een boekwaarde tijdelijk als negatief wordt gepresenteerd.

Zoals vermeldt in paragraaf 4.2.2 kan de verkrijgingsprijs bestaan uit de inkoopprijs en bijkomende kosten (artikel 63, lid 2 – BBV). Tot de bijkomende kosten van bouwgrond in exploitatie behoren onder andere:

  • -

    transactiekosten (makelaars- en notariskosten);

  • -

    taxatiekosten;

  • -

    schadeloosstellingen;

  • -

    overdrachtsbelasting;

  • -

    rentekosten (tot het moment van verwerving).

Tot de vervaardigingskosten (artikel 63, lid 3 – BBV) behoren onder andere:

  • -

    kosten verbonden aan de planontwikkeling (bijvoorbeeld kosten stedenbouwkundige plannen, bestekskosten, kosten van projectmedewerkers);

  • -

    kosten van bouwrijp en woningrijp maken (bijvoorbeeld kosten van grond-, sloop- en egalisatiewerken, kosten van bouwstraten, riolering, drainage, definitieve bestrating, kunstwerken, groenaanplant, brandkranen, verlichting, speelwerktuigen, etc. (handboek Deloitte 2012));

  • -

    schadevergoeding ex artikel 49 WRO en advieskosten gericht op het beperken van schadeclaims;

  • -

    overige kosten van planuitvoering, projectmanagement en medewerkers, alsmede gemeentelijk toezicht;

  • -

    kosten van archeologische onderzoeken noodzakelijk in het kader van artikel 9 – Besluit op de Ruimtelijke Ordening;

  • -

    kosten en opbrengsten van beheer en onderhoud van tijdelijk uitgegeven gronden en/of objecten binnen het plangebied, waaronder heffingen en belastingen;

  • -

    kosten van heffingen en belastingen op bouwrijpe terreinen zoals bijvoorbeeld waterschapsbelasting en onroerendezaakbelasting;

  • -

    kosten van communicatie direct verbonden met het project;

  • -

    kosten van acquisitie en gronduitgifte direct verbonden met het project;

  • -

    rentekosten (tijdens het vervaardigingsproces).

Het is niet verplicht deze kosten toe te rekenen. Conform artikel 63, lid 3 geldt hier een ‘kan’ bepaling.

Wat betreft de rentekosten mogen enkel de rentekosten van vreemd vermogen worden toegerekend.

In bijlage 1 van de Notitie grondbeleid in begroting en jaarverslaggeving van de commissie BBV (juli 2019) zijn alle toe te rekenen kosten opgesomd en nader toegelicht.

9.5.3 Afschrijven op voorraden

Op voorraden wordt over het algemeen niet afgeschreven. Dit geldt ook voor opstallen die worden gesloopt). Wanneer echter de marktwaarde lager is dan de verkrijgings- of vervaardigingsprijs moet afwaardering naar de lagere marktwaarde wel plaatsvinden (artikel 65, lid 2 – BBV).

9.6 Activeren kosten openbare ruimte in grondexploitatie

Bestedingen in de openbare ruimte maken bij gemeenten onderdeel uit van de vervaardigingprijs. Het BBV biedt de mogelijkheid om deze bestedingen niet meer aan de grondexploitaties toe te rekenen maar (alsnog) zelfstandig te activeren onder de materiële vaste activa. De commissie BBV heeft daarvoor een aantal voorwaarden gesteld.

Bij het toerekenen van kosten spelen de begrippen causaliteit, proportionaliteit en profijt een belangrijke rol. Deze begrippen moeten in samenhang worden gezien. De directe kosten behoren tot de (minimale) vervaardigingprijs van de grondexploitatie. De indirecte kosten zijn beleidsvrij en mogen wel of niet worden toegerekend aan de vervaardigingkosten.

De afweging tussen algemeen nut en nut voor de grondexploitatie (waarbij dus de samenhang tussen causaliteit, proportionaliteit en profijt van belang is) moet beargumenteerd door de raad worden vastgesteld.

Op basis van reeds gemaakte kosten van bestedingen in de openbare ruimte gelden de volgende voorwaarden;

  • -

    er moet sprake zijn van gewijzigde omstandigheden en inzichten;

  • -

    de begrippen causaliteit, proportionaliteit en profijt moeten in acht worden genomen;

  • -

    het alsnog activeren op de balans kan alleen indien de grondexploitatie materieel nog niet is afgesloten;

  • -

    het gewijzigde beleid moet op alle complexen worden toegepast (bestendige gedragslijn);

  • -

    de uitgangspunten van de notitie grondexploitatie worden in acht genomen;

  • -

    er is sprake van een stelselwijziging waarvoor een expliciet raadsbesluit en begrotingsbesluit moet worden genomen door de raad in (of voorafgaand aan) het boekjaar waarin de kosten van bestedingen in de openbare ruimte niet meer aan de grondexploitatie worden toegerekend.

Er dient aan alle voorwaarden te worden voldaan.

Een uitgebreide toelichting is opgenomen in de notities van de commissie BBV; Toerekening kosten van bestedingen in de openbare ruimte aan grondexploitaties – april 2013 en opgenomen in bijlage 2 van de Notitie grondbeleid in begroting en jaarverslaggeving – juli 2019

9.7 Bovenwijkse voorzieningen

Ten gevolge van de realisatie van een grondexploitatie kunnen buiten het exploitatiegebied aanpassingen in bijvoorbeeld de infrastructuur noodzakelijk zijn. Deze kosten kunnen direct ten laste van een grondexploitatie worden gebracht.

Op basis van de Wro/Bro-kostensoortenlijst kunnen ook bovenwijkse voorzieningen nog steeds worden toegerekend aan de grondexploitatie. Voor de omvang van de toerekening van deze kosten zijn de volgende criteria van belang:

  • a.

    er is profijt of nut van de kosten voor de locatie;

  • b.

    er bestaat een causaal verband tussen kosten en de grondexploitatie, waardoor ze hieraan toerekenbaar zijn; en

  • c.

    als meerdere locaties profijt hebben van bepaalde kosten, worden deze kosten naar rato (proportioneel) verdeeld over de betrokken locaties.

Een voorbeeld van een bovenwijkse voorziening vormt de ontsluiting van een nieuw gebied. Wanneer de kosten betrekking hebben op meerdere locaties of meerdere deelfasen van een grondexploitatie, dan worden deze kosten naar rato verdeeld over de betrokken locaties. Wanneer (een deel van) de locaties nog niet als BIE in ontwikkeling is genomen, kan dat deel van de kosten van deze bovenwijkse voorziening (nog) niet op het onderhanden werk worden geactiveerd. Er is immers nog geen actieve grondexploitatie geopend waar deze kosten aan kunnen worden toegerekend. De commissie BBV doet daarom de stellige uitspraak;

Het deel van de kosten van bovenwijkse voorzieningen dat aan een in de toekomst te openen grondexploitatie wordt toegerekend, moet tot het moment dat de betreffende grond feitelijk in exploitatie wordt genomen, worden geactiveerd onder de betreffende categorie materiële vaste activa. Naar de aard van de bovenwijkse voorzieningen zal de betreffende activacategorie veelal de activa met maatschappelijk nut zijn (bijvoorbeeld bij ontsluitingswegen en bruggen).

In de periode van activering als maatschappelijk nut tot en met het eventueel openen van de betreffende grondexploitatie, moet conform artikel 64 lid 3 lid BBV, vanaf de ingebruikname worden afgeschreven op het actief op basis van de verwachte gebruiksduur.

9.8 Sloopkosten

Voor het activeren van sloopkosten zijn door de huidige accountant Deloitte op basis van het BBV de volgende criteria gesteld:

  • -

    Is de grond met opstallen van derden verworven met het oogmerk een zich daarop bevindend opstal te slopen dan wordt aangenomen dat de kosten van het slopen in de koopprijs van de grond zijn verdisconteerd. De sloop werkt dan waardevermeerderend. Dit betekent dat de sloopkosten mogen worden geactiveerd als vervaardigingkosten van het vervangende actief;

  • -

    Als het gaat om vervangende herbouw op eigen grond is de waardevermeerdering niet vanzelfsprekend. In dat geval worden de sloopkosten direct als last genomen;

  • -

    Wanneer sloopkosten dienstbaar zijn aan een grondexploitatie, dan kunnen de sloopkosten worden gerekend tot de vervaardigingskosten van de bouwgrond (zie paragraaf 9.5.2);

  • -

    Wanneer een pand met een restantboekwaarde (voor een deel) wordt gesloopt, dan moet de restantboekwaarde exclusief grond in eerste instantie worden afgeboekt. Wanneer echter de sloop is gerelateerd aan nieuwbouw, dan behoren de grond en de sloopkosten tot de bedoelde verkrijgings- of vervaardigingsprijs van de nieuwbouw (artikel 63 - BBV.

  • -

    Deze nieuwe boekwaarde bestaande uit de oude boekwaarde vermeerderd met de sloopkosten, mag op het moment van activeren niet hoger zijn dan de marktwaarde van de grond. Is dit wel het geval dan moet direct afwaardering plaatsvinden tot de marktwaarde van de grond.

9.9 Componenten benadering

De componentenbenadering houdt in dat verschillende samenstellende delen van een materieel vast actief, die afzonderlijk vervangen kunnen worden, afzonderlijk worden afgeschreven op basis van de individuele waardevermindering van die delen. Per deel kan de technische of economische levensduur namelijk verschillen.

De opsplitsing in componenten wordt bepaald aan de hand van de economische of technische levensduur. De componentenbenadering resulteert in verschillende afschrijvingstermijnen voor ieder onderdeel. Voor de looptijd van de afschrijvingstermijnen zijn geen voorschriften.

Gemeente Deventer hanteert de componentenbenadering voor de volgende categorieën activa:

Categorie

Hoofdcomponent

Deelcomponent

Afschrijvings- termijn

Bedrijfsgebouwen

Bouwkundig/Casco

Gebouw

40

Grond

0

 

Machines, apparaten en installaties

Afbouw- en installatie elementen

Brandbeveiligingsinstallatie

15

CV-ketel incl. pomp

20

Dakbedekking

20

Koelmachine

20

Leidingwerkinstallatie

40

Liftinstallatie

25

Luchtbehandelingsinstallatie

20

Luchtkanalen

40

Scheidingswand

20

Verdeelinrichting elektra

20

Verlichting

20

 

Afwerking- en installatie elementen

Airconditioning (split unit)

10

Bedrijfskeuken

15

Boiler (warmwater)

10

Communicatiesysteem

10

Elektronische beveiligingsinstallatie

10

Sanitair

15

Terreinverlichting

15

 

Overige

Inrichting

Vloerbedekking

10

 

Uitzonderingen:

  • -

    Wanneer een component niet voldoet aan het criterium verkrijging- of vervaardigingprijs > €25.000 en/of de gebruiksduur > 3 jaar, dan wordt het niet apart geactiveerd, maar blijft het onderdeel vormen van het hoofdcomponent en wordt daarbij mee geactiveerd;

  • -

    Schoolgebouwen vormen een uitzondering. Onderwijsinstellingen financieren het onderhoud van de gebouwen vaak zelf. Wanneer dit het geval is, kan de gemeente het actief in zijn geheel activeren en het groot onderhoud, en daarmee de vervanging van de componenten, overlaten aan de onderwijsinstelling.

De lasten voor de te onderscheiden samenstellende delen worden op basis van bovenstaande opdeling afzonderlijk opgenomen en afgeschreven. In dit voorbeeld kan na 20 jaar de cv-ketel worden vervangen en opnieuw worden geactiveerd. Wanneer de levensduur van bijvoorbeeld de cv-ketel onverwacht technisch eerder eindigt, kan binnen de componentenbenadering de cv-ketel toch vervangen en geactiveerd worden. De restant boekwaarde van de oude cv-ketel dient dan wel in één keer te worden afgeboekt. Er kan alleen worden afgeschreven op activa die in gebruik zijn. De restantboekwaarde kan niet worden ingebracht als onderdeel van de te activeren vervaardigingsprijs van de nieuwe cv-installatie.

Gemeenten kunnen er ook voor kiezen om een materieel actief in zijn geheel te activeren en één afschrijvingstermijn te hanteren. De onderdelen die een kortere gebruiksduur hebben dan de vooraf bepaalde gebruiksduur van het gehele actief, en dus eerder vervangen moeten worden, vallen onder het groot onderhoud. Via het vormen van een onderhoudsvoorziening kunnen de kosten van toekomstig groot onderhoud gelijkmatig gespreid worden in de tijd.

In de tabel met afschrijvingstermijnen (bijlage 5) is rekening gehouden met deze componenten benadering. Investeringen kunnen op basis van de verschillende componenten (zie afschrijvingstabel) worden geactiveerd. Indien voor een bepaalde categorie kapitaalgoederen wordt gekozen voor de componentenbenadering dan dient dit consequent (bestendige gedragslijn) te worden toegepast.

9.10 Invloed van leasen

Voor de aanschaf of vervaardiging van een duurzaam productiemiddel of een ander soort activum, is vermogen nodig. Er bestaan voor dat betreffende vermogen geen alternatieve aanwendingsmogelijkheden meer. Het kan voorkomen dat het vermogen niet of niet direct voorhanden is. Om stagnatie van het proces of de dienstverlening te voorkomen, is leasing een alternatief. Daarbij kunnen twee vormen worden onderscheiden:

Financial lease:

Hierbij is sprake van een onopzegbaar huurcontract met over het algemeen een lange looptijd. Onderhoud en service zijn hierbij niet inbegrepen. Het betreft puur een financiering van het productiemiddel en het economische risico wordt door de huurder gedragen. Duurzame productiemiddelen die op deze wijze zijn geleast moeten worden geactiveerd.

Juridisch kan worden gesteld dat de gemeente Deventer een actief, waar naar verwachting voordelen uit zullen voortvloeien, moet activeren als de gemeente hierover beschikkingsbevoegdheid heeft.

Bij het bepalen van de waarde van het betreffende activum moeten de overeengekomen leasetermijnen voor de gehele overeengekomen periode contant worden gemaakt. Vervolgens moet deze waarde als ‘Verplichting uit hoofde van financial-leaseovereenkomsten’ worden opgenomen in de balans onder ‘Vaste schulden met een rentetypische looptijd van één jaar of langer’. Deze waarde is eveneens de boekwaarde waaronder het lease activum wordt opgenomen op de activazijde van de balans (materiële vaste activa) en daarop wordt volgens de normale regels afgeschreven.

Toelichting balans: in de toelichting dienen de objecten expliciet te worden vermeld en dient aangegeven te worden, dat er sprake is van economische maar niet van juridische eigendom.

Operational lease:

Hierbij is sprake van een huurcontract waarbij onderhoud en service zijn inbegrepen. De huurder wordt compleet ontzorgd voor financiering, onderhoud en vervanging van het activum. Daarnaast is het niet nodig een extra administratieve registratie bij te houden van het activum. Deze vorm van leasing moet worden toegepast bij duurzame productiemiddelen die aan snelle economische

veroudering onderhevig zijn. Het risico van economische veroudering ligt niet bij de huuder maar bij de verhuurder (lessor). Deze middelen worden niet geactiveerd.

Toelichting balans: in de toelichting dient melding te worden gemaakt van de overeengekomen leaseverplichtingen onder de noemer ‘Niet uit de balans blijkende verplichtingen’.

Binnen de gemeente Deventer moet de directie toestemming geven voor het afsluiten van een leaseoverkomst. Ook moet er een besluit van het college aan ten grondslag te liggen. Wanneer de leaseverplichting in de begroting is aangekondigd, opgenomen en financieel verwerkt kan een separate B&W nota en autorisatie achterwege blijven.

9.11 Software en gebruiksrechten (licenties)

Software en gebruiksrechten voor onbepaalde duur (licenties) worden geactiveerd als materiële vaste activa.

Voor de omgang met software en gebruiksrechten is de commissie BBV apart ingegaan in haar notitie materiële vaste activa – december 2017.

Daarin zijn de volgende stellige uitspraken opgenomen;

  • Software (als afzonderlijke actief) valt onder de materiële activa als bedoeld in artikel 35, lid 1a (investeringen met economisch nut).

  • Gebruiksrechten op software voor onbepaalde duur, die in één keer in rekening worden gebracht vallen onder de materiele vaste activa, als bedoeld in artikel 35, lid 1a – BBV (investeringen met een economisch nut).

Software:

Implementatiekosten van nieuwe hard- en software kunnen worden mee geactiveerd. Deze vallen onder de bijkomende kosten als onderdeel van de verkrijgingsprijs (artikel 63, lid 2 – BBV).

Implementatiekosten kunnen zowel kosten van externen als kosten van eigen medewerkers betreffen. Implementatiekosten van software kunnen alleen worden geactiveerd wanneer het een eigen actief betreft of als er sprake is van gebruiksrechten voor onbepaalde duur. In andere gevallen zijn het exploitatielasten.

De gemeente Deventer onderscheid 2 soorten software:

  • 1.

    Standaard applicaties

  • Dit zijn pakketten waarvoor een hoog ontwikkelingstempo geldt zoals bijvoorbeeld de kantoorautomatiseringspakketten Office, Oracle, Impromptu en Cognos.

  • 2.

    Taakspecifieke applicaties

  • Dit zijn pakketten die het primaire gemeentelijk proces ondersteunen en hebben een langere ontwikkel tempo en een langere gebruiksduur.

  • De afschrijvingstermijnen zijn opgenomen in bijlage 5

Gebruiksrechten (licenties):

Bij gebruiksrechten wordt onderscheid gemaakt tussen onbepaalde duur en bepaalde duur.

  • -

    Gebruiksrechten voor onbepaalde duur die ineens in rekening worden gebracht worden gecategoriseerd en verwerkt als materiële vaste activa. De afschrijvingstermijn voor gebruiksrechten is opgenomen in bijlage 5.

  • -

    Gebruiksrechten voor bepaalde duur die ineens in rekening worden gebracht worden als transitorische post ‘vooruitbetaalde kosten’ verantwoord. Op basis van de transitorische post worden deze kosten in betreffende jaren ten laste van de exploitatie gebracht.

Kosten leverancierssupport:

Kosten van leverancierssupport (bijvoorbeeld helpdesksupport, consultancy uren of nieuwe releases kunnen onder de expliciete voorwaarde, dat deze voor een aantal jaren ineens vooraf in rekening worden gebracht, eveneens als transitorische post ‘vooruitbetaalde kosten’ worden verantwoord.

Opleidingskosten

Opleidingskosten van eigen medewerkers mogen niet worden geactiveerd en zijn exploitatielasten.

9.12 Vastgoed met maatschappelijke en bedrijfseconomische functie

Vastgoed wordt onderscheiden in vastgoed met een maatschappelijke functie en vastgoed met een bedrijfseconomische functie.

afbeelding binnen de regeling

9.12.1 Maatschappelijke functie

Bij vastgoed met een maatschappelijke functie is er sprake van een bestuurlijke intentie om het betreffende vastgoed duurzaam te exploiteren. Hierbij speelt waardevermindering geen rol. Bij negatieve exploitatiesaldi is er feitelijk sprake is van het duurzaam verstrekken van subsidie. Voorbeelden hiervan zijn: een gemeentehuis, gebouwen en terreinen met een functie op het gebied van onderwijs, cultuur, welzijn of maatschappelijke opvang en/of zorg.

Zolang de gemeente Deventer de maatschappelijke functie van het vastgoed object beoogd, is er dus sprake van vastgoed met een maatschappelijke functie. Bij een lagere directe opbrengstwaarde van het object is dan geen sprake van duurzame waardevermindering en hoeft dus geen extra afboeking te worden gerealiseerd.

9.12.2 Bedrijfseconomische functie

Vastgoed met een bedrijfseconomische functie kenmerkt zich door de bestuurlijke intentie om met de exploitatie bewust winst en/of waardestijgingen te realiseren. Panden worden aangehouden voor verhuur en/of verkoop. Wanneer het vastgoed object een bedrijfseconomische functie heeft, moet de directe opbrengstwaarde worden bepaald. Is die lager dan de boekwaarde dan moet direct afboeking worden gerealiseerd tot aan de betreffende directe opbrengstwaarde.

9.12.3 Duurzame waardevermindering

Voor het vaststellen van een duurzame waardevermindering moet de directe opbrengstwaarde van het vastgoed worden bepaald. Dit gebeurd door middel van een onafhankelijke taxatie. In geval van een duurzame waardevermindering wordt deze direct verwerkt. Dit kan door middel van een tijdelijke voorziening waardevermindering zodat waarde herstel mogelijk is. De voorziening wordt als correctie op betreffende activa op de balans gepresenteerd. Wanneer het verschil direct ten laste van het resultaat (de exploitatie) wordt genomen is geen waardeherstel mogelijk.

9.13 Bijkomende kosten

Aan de verkrijgings- en vervaardigingsprijs mogen bijkomende kosten worden toegerekend die worden mee geactiveerd (artikel 63 lid 2 en 3 – BBV).

Tot de bijkomende kosten van de verkrijgingsprijs als bedoeld in artikel 63, lid 2 - BBV kunnen behoren:

  • -

    Transactiekosten (makelaars- en notariskosten);

  • -

    Taxatiekosten;

  • -

    Schadeloosstellingen;

  • -

    Overdrachtsbelasting;

  • -

    Rentekosten (tot het moment van verwerving);

  • -

    Plan- en onderzoekskosten.

Zie notitie grondbeleid in begroting en jaarverslaggeving – juli 2019 commissie BBV

Vervaardigingskosten grondexploitaties

Voor de bepaling welke kosten van de bouwgrond in exploitatie (verder BIE) tot de vervaardigingskosten kunnen worden gerekend wordt aangesloten op de kostensoorten zoals opgenomen in de Wet ruimtelijke ordening artikel 6.13 en het Besluit ruimtelijke ordening artikelen

6.2.3 tot en met 6.2.5. Deze artikelen zijn opgenomen in bijlage 3. Maximaal deze kostensoorten kunnen worden toegerekend aan de BIE.

Rente grondexploitaties

Ten aanzien van de rente mag enkel de rente over het vreemd vermogen worden toegerekend aan de BIE.

Renovatiekosten

De kosten van renovatie van een net aangekocht pand worden tot de verkrijgings-/ vervaardigingskosten van het betreffende pand gerekend en mee geactiveerd.

9.14 Overname activa

Bij overname van activa van derden is het van belang dat de over te nemen activa wordt geharmoniseerd volgens de in deze richtlijn opgenomen grondslagen. Hierbij dient per activum te worden gecontroleerd of gelijke grondslagen zijn toegepast. Is dit niet het geval dan dient het activum te worden geherwaardeerd. Positieve of negatieve resultaten van deze herwaardering dienen in de oorspronkelijke administratie te worden verwerkt. Na herwaardering kan het activum conform de voorgeschreven afschrijvingsmethode worden opgenomen in de nieuwe administratie.

9.15 Stelsel- en schattingswijzigingen

Zowel stelselwijzigingen in zijn algemeenheid als schattingswijzigingen met betrekking tot materiële vaste activa moeten door de raad worden vastgesteld.

Stelselwijziging

De gemeente Deventer kan besluiten om het aanvangsmoment voor het starten met afschrijven te wijzigen, bijvoorbeeld vanwege administratieve lastenverlichting. Een dergelijke wijziging wordt aangemerkt als een stelselwijziging.

Schattingswijziging

Afschrijven van geactiveerde kapitaalgoederen vindt jaarlijks plaats op basis van een vooraf bepaalde gebruiksduur. De afschrijvingstermijn kan aangepast worden (korter of langer), indien de feitelijke gebruiksduur bij nader inzicht afwijkt van de vooraf bepaalde gebruiksduur (bijvoorbeeld de riolering van 40 naar 60 jaar). Een aanpassing van de gebruiksduur betreft een schattingswijziging. Er is ook sprake van een schattingswijziging bij een wijziging van de afschrijvingsmethode (bijvoorbeeld van annuïtair naar lineair).

Andere voorbeelden van schattingswijzigingen zijn:

  • -

    Een eventueel latere (duurzame) waardeherstel (ten laste van een tijdelijke voorziening waardevermindering);

  • -

    Een verandering van de verwachte toekomstige gebruiksduur;

  • -

    Een wijziging van de methode van periodetoerekening aan de verwachte toekomstige gebruiksduur, want een dergelijke toerekening vindt zijn grondslag in de verwachte gebruiksintensiteit.

Wanneer het afschrijvingsbeleid wijzigt door een stelsel- of schattingswijzing dient de financiële verordening daarop aangepast te worden. Een dergelijke wijziging van de financiële verordening wordt door de raad vastgesteld.

Stellige uitspraak

Uit hoofde van rechtmatigheid kunnen besluiten tot een stelsel- of schattingswijziging met betrekking tot materiële vaste activa uiterlijk tot het eind (31-12) van het desbetreffende begrotingsjaar worden genomen door de raad.

Naast stelselwijzigingen waar de raad een keuze in heeft, kan er ook sprake zijn van wettelijk verplichte stelselwijzigingen. Deze wettelijk verplichte stelselwijzigingen leiden in de regel tot aanpassing van de financiële verordening en dienen in de begroting verwerkt te worden.

Geen terugwerkende kracht

De balanspositie onder het BBV is te typeren als een balans van (rest)boekwaarden die nog met de burgers verrekend kunnen worden. Om deze reden kan voor een stelselwijziging en/of een schattingswijziging geen terugwerkende kracht gelden, dus geen herrekening over de eerdere jaren waarover afschrijving heeft plaatsgevonden. Zowel een schattingswijziging als een stelselwijziging wordt prospectief verwerkt. In beide gevallen wordt de bestaande (rest)boekwaarde op het moment van aanpassing niet herrekend, maar over de langere, dan wel kortere, dan wel gelijkblijvende verwachte toekomstige gebruiksduur afgeschreven conform de doorgevoerde wijziging.

9.16 Rechtspositie richtlijn

Deze richtlijn is geschreven vanuit artikel 212 van de Gemeentewet waarin wordt gesteld dat de raad bij verordening de regels voor waardering en afschrijving van activa vaststelt. Bij de uitvoering van de richtlijn dient in acht te worden genomen dat zowel nieuwe wetteksten als Rijksverordeningen prevaleren op de gemeenteverordening. Als voorbeeld kan hier worden verwezen naar Rijksverordeningen die zijn vastgesteld voor het onderwijs. Vanuit betreffende Rijksverordening kan een andere omgang bij het activeren van bepaalde onderwijsobjecten worden vereist.

9.17 Invoering en onderhoud richtlijn

De geactualiseerde richtlijn activeren en afschrijven is per 1 januari 2020 gaan gelden.

De geactualiseerde richtlijn is door de raad vastgesteld. Vanaf dat moment is de inhoud onderdeel gaan uitmaken van de rechtmatigheidtoets van de accountant.

Eenmaal in de vier jaar zal de richtlijn worden beoordeeld op toepasbaarheid en actualiteit. Indien wet- en regelgeving of omstandigheid dit vereist zal dit uiteraard eerder plaatsvinden.

9.18 Hardheidsclausule

In niet voorziene situaties of bij substantiële financiële tegenslagen heeft het college van burgemeester en wethouders het recht anders te beslissen dan in deze richtlijn is vermeld.

Bronnen

  • -

    Besluit begroting en verantwoording provincies en gemeenten (BBV) – 01-07-2019 t/m heden

  • -

    Wijzigingsbesluit BBV – 5 maart 2016

  • -

    Richtlijn activeren en afschrijven – actualisering 2013

  • -

    Notitie materiële vaste activa – commissie BBV - december 2017

  • -

    Notitie materiële vaste activa – commissie BBV – januari 2020

  • -

    Notitie Erfpacht gronden – commissie BBV - mei 2017

  • -

    Notitie waardering vastgoed – commissie BBV - juli 2013

  • -

    Notitie Grondbeleid in begroting en jaarstukken – commissie BBV - juli 2019

  • -

    Notitie Riolering – commissie BBV - december 2014

  • -

    Wet ruimtelijke ordening -

  • -

    Besluit ruimtelijke ordening - 01-07-2017 t/m heden

  • -

    Wet ruimtelijke ordening – 01-07-2018 t/m heden.

Ondertekening

Bijlage 1. Definities

Vanuit de materie welke ten grondslag ligt aan deze richtlijn, o.a. het BBV en aanvullende financiële regelgeving, is vaktechnisch taalgebruik onvermijdelijk. Voor de gebruikers van deze richtlijn worden hieronder een aantal van de begrippen nader gedefinieerd;

Actief

Een actief is een, uit gebeurtenis in het verleden voortkomend, middel waarover de gemeente beschikkingsmacht heeft en de potentie heeft tot het leveren van een bijdrage aan het genereren van middelen.

Onderscheiden worden:

  • -

    gebeurtenis in het verleden -> koop dan wel vervaardiging;

  • -

    beschikkingsmacht -> gemeente beheerst de voordelen;

  • -

    bijdrage aan het genereren van middelen -> economisch nut en verhandelbaarheid.

Men koopt of vervaardigt een middel (object) waarmee producten of diensten kunnen worden voortgebracht. Voor deze producten of diensten worden middelen (geld) ontvangen.

De beschikkingsmacht wordt in de uitgangspunten van het BBV als volgt toegelicht;

‘Aan veel activa, bijvoorbeeld vorderingen en onroerende goederen, zijn juridische rechten verbonden, met inbegrip van het eigendomsrecht. Bij het vaststellen van het bestaan van een actief is het eigendomsrecht niet (uitsluitend) essentieel, zo is onroerend goed waarover krachtens een leaseovereenkomst wordt beschikt een actief, indien de gemeente de voordelen beheerst die uit het onroerend goed naar verwachting zullen voortkomen.’.

Afschrijving

Een actief (middel) is onderhevig aan economische veroudering. Afschrijving is de periodiek duurzame waardevermindering (economische veroudering) van een actief. Deze waardevermindering zal periodiek ten laste van de exploitatie worden gebracht.

Boekwaarde

Het verschil tussen de oorspronkelijke geactiveerde investering en de cumulatieve afschrijvingen op een bepaald moment.

Bijdragen van derden

Bijdragen van derden zijn subsidies of andere bijdragen van een derde partij die de investering verminderen. Er is geen sprake van een investeringsbijdrage wanneer de bijdrage is gekoppeld aan een tegenprestatie (bijvoorbeeld een latere overdracht van een investeringswerk of grond – zgn. ‘bouwheer’ constructie).

Bovenwijkse voorziening

Van een bovenwijkse voorziening is sprake indien een aantoonbaar verband is met de grondexploitatie. De kosten worden toegerekend naar rato van het profijt van de grondexploitatie. Voorwaarde is dat een actuele kostenraming (onderbouwing) beschikbaar is. Infrastructurele werken komen in aanmerking voor bovenwijkse voorzieningen, maar ook noodzakelijke natuurcompensatie (water of groen) buiten het grondcomplex.

Componentenbenadering

De componentenbenadering houdt in dat op verschillende samenstellende delen van een materieel vast actief, die afzonderlijk vervangen kunnen worden, afzonderlijk wordt afgeschreven op basis van de individuele verwachte gebruiksduur van die delen.

Deelneming

Een participatie in een besloten of naamloze vennootschap

Desinvestering

Er is sprake van een desinvestering wanneer het actie wordt verkocht of buiten gebruik gesteld. Desinvesteringsbedrag boeken op categorie 7.5. Eventuele bate boeken op categorie 3.2.

Gebruiksduur

Dit is de periode waarin het actief gebruikt wordt en waarover kapitaallasten (afschrijving en rente) worden toegerekend. De gebruiksduur kan korter zijn dan de levensduur. In dat geval kan ofwel het actief volledig zijn afgeschreven of heeft het een restwaarde.

Investeringen met een economisch nut

Investeringen hebben een economisch nut indien ze verhandelbaar zijn (er een markt voor is) en/of ze bijdragen aan het genereren van middelen.

Voorbeelden:

Gebouwen: Gebouwen hebben een meerjarig economisch nut, zijn verhandelbaar en er is een markt voor (bijvoorbeeld de markt voor kantoren en bedrijfspanden). Dit geldt eveneens voor schoolgebouwen.

Voertuigen: Voertuigen hebben een meerjarig economisch nut, zijn verhandelbaar en er is een markt voor (bijvoorbeeld de markt voor bedrijfswagens, tractoren of zitmaaiers).

Riolering: Riolering wordt door het BBV gerekend tot een investering met een meerjarig economisch nut.

Investeringen met een maatschappelijk nut in de openbare ruimte

Het betreffen investeringen met een meerjarig maatschappelijk nut in de openbare ruimte in het publieke belang (bijvoorbeeld straten, wegen en pleinen). Deze investeringen leveren geen economisch nut op.

Kapitaallasten

De som van de periodieke afschrijving- en rentekosten.

Kosten onderzoek en ontwikkeling

Kosten van onderzoek betreft de kosten die worden gemaakt voor vernieuwend en planmatig onderzoekswerk met het doel nieuwe technische kennis en inzichten te ontwikkelen.

Kosten van ontwikkeling betreft de kosten die worden gemaakt voor een plan of ontwerp voor de productie van nieuwe of substantieel verbeterde materialen, apparaten, producten, processen, systemen of diensten voorafgaand aan het begin van de (commerciële) productie of gebruik.

De uitleg op de voorwaarden van het BBV door Deloitte is dat het moet gaan om kosten van voorbereiding van reeds redelijk omlijnde en met zekerheid uitvoerbare investeringen waarbij die investeringen op zichzelf activeerbaar moeten zijn onder het regime van het BBV. Deloitte stelt dat de kosten van verkennende planontwikkelstudies niet kwalificeren voor activering zolang niet helder is wat er gerealiseerd gaat worden.

Matchingprincipe

De kosten moeten zoveel mogelijk worden toegerekend aan de periode waarop de kosten betrekking hebben.

Onderuitputting kapitaallasten

Onder onderuitputting kapitaallasten wordt verstaan het verschil tussen de geraamde en de werkelijke kapitaallasten voor ingebruikname van een actief. Bij onderuitputting wordt uitgegaan van een situatie dat de werkelijke kapitaallasten lager zijn dan de geraamde kapitaallasten en dat het verschil begrotingstechnisch ter beschikking van de centrale dienst worden gesteld.

Renovatie

Renovatie of renoveren (levensduur verlengende investering) is herstellen en wanneer nodig gedeeltelijk vernieuwen van een investeringsgoed, waardoor het beter bruikbaar wordt naar de huidige maatstaven en normen.

Dit zijn investeringen die worden gepleegd ten behoeve van een bestaand actief en expliciet leiden tot een substantiële levensduurverlenging van betreffend actief.

Bijvoorbeeld, het renoveren (= vernieuwen naar de huidige maatstaven en normen) van een gebouw. Het gaat hier dus niet om (groot)onderhoud. Onderhoud is niet levensduurverlengend, maar dient om het actief gedurende zijn levensduur in goede staat te houden.

Restwaarde

De restwaarde is de schatting, tegen het prijspeil van het moment van ingebruikname, van de opbrengst die na de gebruiksduur nog gerealiseerd kan worden, minus de te maken kosten voor verwijdering of vernietiging van (delen van) het actief.

De restwaarde mag niet zodanig hoog worden geschat dat feitelijk geen of weinig afschrijving plaatsvindt.

Wanneer de verwachte gebruiksduur korter is dan de verwachte economische levensduur van een actief is er sprake vaneen restwaarde.

Schattingswijziging

Een wijziging van een verwachte toekomstige gebruiksduur c.q. gebruiksintensiteit is een schattingswijziging. De bestaande (rest)boekwaarde wordt niet herrekend, maar over de langere, dan wel kortere, dan wel gelijkblijvende verwachte toekomstige gebruiksduur afgeschreven.

Verbonden partij

Een privaatrechtelijke of publiekrechtelijke organisatie waarin de gemeente een bestuurlijk en een financieel belang heeft.

Financieel belang: een aan de verbonden partij ter beschikking gesteld bedrag dat niet verhaalbaar is indien de verbonden partij failliet gaat onderscheidenlijk het bedrag waarvoor aansprakelijkheid bestaat indien de verbonden partij haar verplichtingen niet nakomt;

Bestuurlijk belang: zeggenschap, hetzij uit hoofde van vertegenwoordiging in het bestuur hetzij uit hoofde van stemrecht

Vrijvallende kapitaallasten

Hieronder wordt verstaan het verschil tussen de geraamde kapitaallasten en de werkelijke kapitaallasten waarbij de geraamde lasten hoger zijn dan de werkelijke lasten. Vrijvallende kapitaallasten ontstaan indien het activum volledig is afgeschreven en nog in gebruik is en in de begroting kapitaallasten voor het betreffende actief zijn opgenomen.

Weerstandsvermogen

Het weerstandsvermogen is de mogelijkheid van de gemeente om financiële tegenvallers op te kunnen vangen zonder dat de normale bedrijfsvoering daardoor wordt aangetast. Deze beschikbare weerstandscapaciteit bestaat uit middelen en mogelijkheden om niet begrote kosten, welke onverwachts optreden en substantieel zijn, te kunnen dekken. Onderdelen zijn;

  • -

    algemene reserves;

  • -

    onbenutte begrotingsruimte (stelposten, nieuw beleid);

  • -

    onbenutte investeringsruimte:

  • -

    onbenutte belastingcapaciteit:

  • -

    stille reserves, in de vorm van activa, welke tegen een bepaalde waarde (of geheel niet meer) op de balans staan, echter in werkelijkheid op de markt een hogere actuele (markt)waarde vertegenwoordigen (bijvoorbeeld grond, gebouwen, voertuigen, e.d.).

Bijlage 2. Relevante stellige uitspraken commissie BBV

Met stellige uitspraken geeft de Commissie een interpretatie van de regelgeving die leidend is. Dit betekent dat verwacht wordt dat stellige uitspraken worden gevolgd. Indien een gemeente toch een afwijkende interpretatie kiest (de gemeente is van oordeel dat in haar specifieke omstandigheden een andere lijn beter past en ook ‘BBV-proof’ is), dan moet zij dit expliciet motiveren en kenbaar maken bij de begroting en de jaarstukken.

Hieronder volgen de stellige uitspraken van de commissie BBV die van belang zijn voor het activeren en afschrijven van activa

Stellige uitspraken uit de notitie materiele vaste activa – december 2017

Stellige uitspraken – software

Software als afzonderlijk actief valt onder de materiële vaste activa, als bedoeld in artikel 35, lid 1a - BBV (investeringen met een economisch nut).

Stellige uitspraak – gebruiksrecht software

Gebruiksrechten op software voor onbepaalde duur, die in één keer in rekening worden gebracht vallen onder de materiële vaste activa als bedoeld in artikel 35, lid 1a BBV (investeringen met een economisch nut).

Stellige uitspraak – wijziging toekomstige gebruiksduur - schattingswijziging

Een wijziging van een verwachte toekomstige gebruiksduur c.q. gebruiksintensiteit is een schattingswijziging. De bestaande (rest)boekwaarde wordt niet herrekend, maar over de langere, dan wel kortere, dan wel gelijkblijvende verwachte toekomstige gebruiksduur afgeschreven.

Stellige uitspraak – wijziging waarderingsgrondslagen - stelselwijziging

Een wijziging van de ‘vrij te kiezen’ waarderingsgrondslagen is een stelselwijziging. Bij een stelselwijziging worden bestaande (rest)boekwaarden niet herrekend, maar over de langere, dan wel kortere, dan wel gelijkblijvende verwachte gebruiksduur afgeschreven.

Stellige uitspraak – deadline stelsel- of schattingswijziging

Uit hoofde van rechtmatigheid kunnen besluiten tot een stelsel- of schattingswijziging met betrekking tot materiële vaste activa uiterlijk tot het eind (31-12) van het desbetreffende begrotingsjaar worden genomen door de raad.

Stellige uitspraak – kosten van klein- en grootonderhoud

Klein- en groot-onderhoud houdt of brengt een object in goede, oorspronkelijke staat en is dus niet van invloed op de bepaalde gebruiksduur (afschrijvingstermijn) van het object en mag daarom niet worden geactiveerd.

Stellige uitspraak – voorzieningen vereisen recent beheerplan

Voorzieningen die vooraf worden gevormd om lasten van groot onderhoud gelijkmatig te verdelen over meerdere begrotingsjaren, kunnen alleen met instemming van de raad ingesteld en gevoed worden op basis van een recent beheerplan.

Stellige uitspraak – recent beheerplan

Onder recent beheerplan wordt een beheerplan verstaan van maximaal vijf jaar oud ten opzichte van het verslagleggingsjaar. Deze vijf jaar dient te worden gehanteerd als richttermijn waar gemotiveerd van kan worden afgeweken. Een gemotiveerde afwijking houdt in dat deze motivatie is geautoriseerd door de raad en verantwoord is in de paragraaf ‘Onderhoud kapitaalgoederen’ van de begroting en de jaarstukken.

Stellige uitspraak – verplicht bijstellen beheerplan bij belangrijke afwijking staat van onderhoud Tussentijdse bijstelling van het beheerplan binnen de vijf jaar is verplicht, indien een belangrijke afwijking is opgetreden in de staat van het onderhoud.

Stellige uitspraak – achterstallig onderhoud

In geval van achterstallig onderhoud, waarbij sprake is van kapitaalvernietiging en/of onveilige situaties, wordt er op basis van artikel 44 lid 1a BBV een voorziening gevormd. Wanneer een gemeente over onvoldoende middelen beschikt om een voorziening te vormen, wordt het achterstallig onderhoud, daadwerkelijk en financieel, binnen een termijn van maximaal vier jaar ingelopen.

Stellige uitspraken uit de notitie grondbeleid in begroting en jaarverslaggeving – juli 2019

Stellige uitspraak A – waardering verworven gronden

Gronden die zijn verworven met het oog op concrete ontwikkeling door de gemeente, maar waarvoor nog geen operationele grondexploitatie is vastgesteld mogen, voor wat betreft de toepassing van artikel 65 lid 1 BBV, worden gewaardeerd tegen de waarde volgens de toekomstige bestemming, mits wordt voldaan aan de voorwaarden zoals verwoord in hoofdstuk 4.2 van deze notitie.

Stellige uitspraak B – startpunt bouwgrond in exploitatie (BIE)

Het startpunt van bouwgrond in exploitatie (BIE) is het raadsbesluit met de vaststelling van het grondexploitatiecomplex, inclusief grondexploitatiebegroting. Vanaf dat moment wordt de BIE geopend en kunnen kosten worden geactiveerd en bijgeschreven op de voorraadpositie bij onderhanden werk (bouwgronden in exploitatie) op de balans.

Stellige uitspraak E – kosten behorend tot de vervaardigingsprijs

Voor de bepaling van kosten van de BIE die tot de vervaardigingkosten als bedoeld in artikel 63 lid 3 lid BBV kunnen worden gerekend, wordt aangesloten op de kostensoorten zoals opgenomen in de Wet ruimtelijke ordening (artikel 6.13) en het Besluit ruimtelijke ordening (artikelen 6.2.3 tot en met 6.2.5). Dit betekent dat maximaal deze kostensoorten kunnen worden toegerekend aan de BIE, waarbij ten aanzien van de rente onder punt ‘n’ van de kostensoorten artikel 6.2.4 Bro alleen de rente over het vreemd vermogen mag worden toegerekend en geen rente over het eigen vermogen (zie hoofdstuk 5.4 van deze notitie) en waarbij dotaties/bijdragen aan een voorziening (fonds) voor bovenplanse kosten (artikel 6.13 lid 7 Wro) (bedoeld voor bovenwijkse voorzieningen) in de BIE niet zijn toegestaan (zie hoofdstuk 5.3.1).

Stellige uitspraak F – activeren bovenwijkse voorzieningen

Het deel van de kosten van bovenwijkse voorzieningen dat aan een in de toekomst te openen grondexploitatie wordt toegerekend, moet tot het moment dat de betreffende grond feitelijk in exploitatie wordt genomen, worden geactiveerd onder de betreffende categorie materiële vaste activa. Naar de aard van de bovenwijkse voorzieningen zal de betreffende activacategorie veelal de activa met maatschappelijk nut zijn (bijv. ontsluitingswegen, bruggen, etc.).

In de periode van activering als maatschappelijk nut tot en met het eventueel openen van de betreffende grondexploitatie, moet conform artikel 64 lid 3 BBV, vanaf de ingebruikname worden afgeschreven op het actief op basis van de verwachte gebruiksduur.

Bijlage 3. Wet ruimtelijke ordening/Besluit ruimtelijke ordening

Wet ruimtelijke ordening

Artikel 6.13

  • 1.

    Een exploitatieplan bevat:

    • a.

      een kaart van het exploitatiegebied;

    • b.

      een omschrijving van de werken en werkzaamheden voor het bouwrijp maken van het exploitatiegebied, de aanleg van nutsvoorzieningen, en het inrichten van de openbare ruimte in het exploitatiegebied;

    • c.

      een exploitatieopzet, bestaande uit:

      • 1°.

        voor zover nodig een raming van de inbrengwaarden van de gronden, welke inbrengwaarden voor de toepassing van deze afdeling worden beschouwd als kosten in verband met de exploitatie van die gronden;

      • 2°.

        een raming van de andere kosten in verband met de exploitatie, waaronder een raming van de schade die op grond van artikel 6.1 voor vergoeding in aanmerking zou komen;

      • 3°.

        een raming van de opbrengsten van de exploitatie, alsmede de peildatum van de onder 1° tot en met 3° bedoelde ramingen;

      • 4°.

        een tijdvak waarbinnen de exploitatie van de gronden zal plaatsvinden;

      • 5°.

        voor zover nodig een fasering van de uitvoering van werken, werkzaamheden, maatregelen en bouwplannen, en zo nodig koppelingen hiertussen;

      • 6°.

        de wijze van toerekening van de te verhalen kosten aan de uit te geven gronden.

  • 2.

    Een exploitatieplan kan bevatten:

    • a.

      een kaart waarop het voorgenomen grondgebruik is aangegeven en de gronden welke de gemeente beoogt te verwerven;

    • b.

      eisen voor de werken en werkzaamheden voor het bouwrijp maken van het exploitatiegebied, de aanleg van nutsvoorzieningen, en het inrichten van de openbare ruimte in het exploitatiegebied;

    • c.

      regels omtrent het uitvoeren van de onder b bedoelde werken en werkzaamheden;

    • d.

      een uitwerking van de in artikel 3.1, eerste lid, en artikel 2.22, zesde lid, van de Wetalgemene bepalingen omgevingsrecht bedoelde regels met betrekking tot de uitvoerbaarheid;

    • e.

      regels met inachtneming waarvan bij een omgevingsvergunning kan worden afgeweken van bij het exploitatieplan aan te geven regels.

  • 3.

    Voor gronden, waarvoor nog een uitwerking als bedoeld in artikel 3.6, eerste lid, onder b, moet worden vastgesteld, of waarvoor ingevolge de fasering geen omgevingsvergunning als bedoeld in artikel 6.17, eerste lid, kan worden verleend, kunnen de onderdelen van een exploitatieplan, bedoeld in het eerste en tweede lid, een globale inhoud hebben.

  • 4.

    Voor de berekening van de kosten en opbrengsten wordt ervan uitgegaan dat het exploitatiegebied in zijn geheel in exploitatie zal worden gebracht.

  • 5.

    Indien geen sprake is van onteigening wordt de inbrengwaarde van gronden vastgesteld met overeenkomstige toepassing van de artikelen 40b tot en met 40f van de onteigeningswet. Voorgronden welke onteigend zijn of waarvoor een onteigeningsbesluit is genomen, of welke op onteigeningsbasis zijn of worden verworven, is de inbrengwaarde gelijk aan de schadeloosstelling.

Besluit ruimtelijke ordening

Artikel 6.2.3

Tot de kosten, bedoeld in artikel 6.13, eerste lid, onder c, ten eerste, van de wet, worden, voor zover deze redelijkerwijs zijn toe te rekenen aan de inbrengwaarde van de gronden, gerekend de ramingen van:

  • a.

    de waarde van de gronden in het exploitatiegebied;

  • b.

    de waarde van de opstallen die in verband met de exploitatie van de gronden moeten worden gesloopt;

  • c.

    de kosten van het vrijmaken van de gronden in het exploitatiegebied van persoonlijke rechten en lasten, eigendom, bezit of beperkt recht en zakelijke lasten;

  • d.

    de kosten van sloop, verwijdering en verplaatsing van opstallen, obstakels, funderingen, kabels en leidingen in het exploitatiegebied.

Artikel 6.2.4

Tot de kosten, bedoeld in artikel 6.13, eerste lid, onder c, ten tweede, van de wet, worden gerekend de ramingen van:

  • a.

    de kosten van het verrichten van onderzoek, waaronder in ieder geval begrepen grondmechanisch en milieukundig bodemonderzoek, akoestisch onderzoek, ander milieukundig onderzoek, archeologisch en cultuurhistorisch onderzoek;

  • b.

    de kosten van bodemsanering, het dempen van oppervlaktewateren, het verrichten van grondwerken, met inbegrip van het egaliseren, ophogen en afgraven;

  • c.

    de kosten van de aanleg van voorzieningen in een exploitatiegebied;

  • d.

    de kosten van maatregelen, plannen, besluiten en rechtshandelingen met betrekking tot gronden, opstallen, activiteiten en rechten in het exploitatiegebied, waaronder mede begrepen het beperken van milieuhygiënische contouren en externe veiligheidscontouren;

  • e.

    de in artikel 6.2.3 en de onder a tot en met d en g tot en met n bedoelde kosten met betrekking tot gronden buiten het exploitatiegebied, waaronder mede begrepen de kosten van de noodzakelijke compensatie van in het exploitatiegebied verloren gegane natuurwaarden, groenvoorzieningen en watervoorzieningen;

  • f.

    de in artikel 6.2.3 en de onder a tot en met d bedoelde kosten, voor zover deze noodzakelijk zijn in verband met het in exploitatie brengen van gronden die in de naaste toekomst voor bebouwing in aanmerking komen;

  • g.

    de kosten van voorbereiding en toezicht op de uitvoering, verband houdende met de aanleg van de voorzieningen en werken, bedoeld onder a tot en met f, en in artikel 6.2.3, onder c en d;

  • h.

    de kosten van het opstellen van gemeentelijke ruimtelijke plannen ten behoeve van het exploitatiegebied;

  • i.

    de kosten van het opzetten en begeleiden van gemeentelijke ontwerpcompetities en prijsvragen voor het stedenbouwkundig ontwerp van de locatie, en de kosten van vergoedingen voor deelname aan de prijsvraag;

  • j.

    de kosten van andere door het gemeentelijk apparaat of in opdracht van de gemeente te verrichten werkzaamheden, voor zover deze werkzaamheden rechtstreeks verband houden met de in dit besluit bedoelde voorzieningen, werken, maatregelen en werkzaamheden;

  • k.

    de kosten van tijdelijk beheer van de door of vanwege de gemeente verworven gronden, verminderd met de uit het tijdelijk beheer te verwachten opbrengsten;

  • l.

    de kosten van tegemoetkoming van schade, bedoeld in artikel 6.1 van de wet;

  • m.

    niet-terugvorderbare BTW, niet-gecompenseerde compensabele BTW, of andere niet- terugvorderbare belastingen, over de kostenelementen, genoemd onder a tot en met l;

  • n.

    rente van geïnvesteerde kapitalen en overige lasten, verminderd met renteopbrengsten.

Artikel 6.2.5

Tot de voorzieningen, bedoeld in artikel 6.2.4, onder c, worden gerekend:

  • a.

    nutsvoorzieningen met bijbehorende werken en bouwwerken, voor zover de aanlegkosten bij of door de gemeente in rekening worden gebracht en niet via de verbruikstarieven kunnen worden gedekt;

  • b.

    riolering met inbegrip van bijbehorende werken en bouwwerken;

  • c.

    wegen, ongebouwde openbare parkeergelegenheden, pleinen, trottoirs, voet- en rijwielpaden, waterpartijen, watergangen, voorzieningen ten behoeve van de waterhuishouding, bruggen, tunnels, duikers, kades, steigers, en andere rechtstreeks met de aanleg van deze voorzieningen verband houdende werken en bouwwerken;

  • d.

    infrastructuur voor openbaar vervoervoorzieningen met bijbehorende werken en bouwwerken, voor zover de aanlegkosten bij of door de gemeente in rekening worden gebracht en niet via de gebruikstarieven kunnen worden gedekt;

  • e.

    groenvoorzieningen, waaronder begrepen openbare parken, plantsoenen, speelplaatsen, trapvelden en speelweiden, natuurvoorzieningen en openbare niet-commerciële sportvoorzieningen;

  • f.

    openbare verlichting en brandkranen met aansluitingen;

  • g.

    straatmeubilair, speeltoestellen, sierende elementen, kunstobjecten en afrasteringen in de openbare ruimte;

  • h.

    gebouwde parkeervoorzieningen, voor zover deze leiden tot optimalisering van het grondgebruik en verbetering van de kwaliteit van de openbare ruimte, openbaar toegankelijk zijn en voornamelijk worden gebruikt door bewoners en gebruikers van het exploitatiegebied, voor zover de aanlegkosten bij of door de gemeente in rekening worden gebracht en niet via de gebruikstarieven kunnen worden gedekt;

  • i.

    uit een oogpunt van milieuhygiëne, archeologie of volksgezondheid noodzakelijke voorzieningen.

Bijlage 4. Voorbeelden van klein- en grootonderhoud

afbeelding binnen de regeling

Bijlage 5. Afschrijvingstermijnen

Groep en omschrijving

Afschrijvingstermijn

Categorie

1. Gronden en terreinen

 
 

Begraafplaats (eerste inrichting)

25

E

Erfpachtgronden

-

E

Grond

-

E

Sportveld (terrein – bijv. deklaag, verharding , etc.)

25

E

Sportveld (terrein – onderlaag kunstgras) – voetbal

30

E

Sportveld (terrein – onderlaag kunstgras) – hockey

36

E

Sportveld (eerste aanleg)

40

E

Tribune (sportaccommodatie)

25

E

Woonwagenterrein (inrichting terrein)

25

E

Maatschappelijk

 
 

Openbaar groen

-

M

2. Woonruimten

 
 

Woning (steen)

0

E

Woonwagen

25

E

3. Bedrijfsgebouwen

 
 

Gebouw (nieuwbouw – steen)

40

E

Gebouw (nieuwbouw – niet steen)

20

E

Gebouw (prefab)

15

E

Loods/opslagplaats

20

E

Noodlokaal(prefab)

15

E

Schoolgebouwen

40

E

Sportaccommodaties (kleedkamer/kantine)

25

E

Rijwielstalling (hout/prefab)

10

E

Rijwielstalling (steen/staal)

20

E

Werkplaats

15

E

Gemalen (steen/staal)

25

E

4. Grond- weg- en waterbouwkundige werken

 
 

Hefinstallatie beweegbare bruggen

20

E

Riolering – vrij verval

40

E

Riolering – druk

25

E

Rioolsysteem(afwatering)

25

E

Slagbomen bij bruggen

20

E

Straatmeubilair

10

E

Maatschappelijk

 
 

Bruggen (beton/staal)

25

M

Bruggen (hout)

15

M

Duikers Geluidswal Kademuur

25

20

40

M M M

Sluis (betonnen constructie)

50

M

Sluisdeuren

25

M

Sluis – elektrotechnische onderdelen)

10

M

Sluis – mechanische onderdelen

25

M

Sluiskelders

50

M

Viaducten (beton)

40

M

Groep en omschrijving

Afschrijvingstermijn

Categorie

Verkeersstraten:

 
 

- asfalt

20

M

- klinkers

25

M

- tegels

25

M

Woonstraten:

 
 

- asfalt

25

M

- klinkers

25

M

- tegels

25

M

5. Vervoermiddelen

 
 

Aanhangwagen

10

E

Bedrijfsauto

5

E

Fiets

5

E

Personenauto

5

E

Scooter

4

E

6. Machines, apparaten en installaties

 
 

Aggregaat

10

E

Airconditioning (split unit)

10

E

Bedrijfskeuken

15

E

Beregeningsinstallatie

10

E

Bewegwijzeringsysteem

15

E

Bladblazer

10

E

Bosmaaier

10

E

Boiler (warmwater)

10

E

Brandbeveiligingsinstallatie

15

E

Communicatiesysteem

10

E

CV- en warmwaterinstallatie incl. pomp

20

E

Elektronische beveiligingsinstallatie

10

E

Freesmachine

5

E

Glasvezelnet

20

E

Hogedrukreiniger

5

E

Koelmachine

20

E

Leidingwerkinstallatie

40

E

Lichtinstallatie (veldverlichting)

15

E

Liftinstallatie

25

E

Luchtbehandelingsinstallatie

20

E

Luchtkanalen

40

E

Overige elektrische installaties

10

E

Parkeermeter, parkeerautomaat

10

E

Stemmachines

10

E

Verdeelinrichting elektra

20

E

Zonnepanelen

15

E

Zonwering

20

E

Maatschappelijk

 
 

Lichtmast, armatuur (openbare verlichting)

20

M

Verkeersregelinstallatie

10

M

Automatisering - hardware

 
 

Actieve netwerkcomponenten

4

E

Beeldscherm

4

E

Computer (PC)

4

E

Kabelgoten, contactdozen, bekabeling

8

E

Kopieerapparaat

4

E

Mobiele telefoon

3

E

Laptop

4

E

Groep en omschrijving

Afschrijvingstermijn

Categorie

Printer

4

E

Thin Client

4

E

Automatisering - software

 
 

Software -standaardapplicaties

3

E

Software – taakspecifieke applicaties

5

E

7. Overige materiële activa

 
 

Archiefsysteem

5

E

Bureaustoelen

5

E

Dakbedekking

20

E

Hekwerk, afrastering, ballenvangers

25

E

Inrichting school (primair)

10

E

Inventaris(divers)

10

E

Kantoorinventaris

10

E

Kunstatletiekbaan

25

E

Kunstgras (semi-)waterveld - hockey

12

E

Kunstgras zandveld – hockey

15

E

Kunstgrasveld - voetbal

10

E

Muziekinstrumenten

10

E

Sanitair

15

E

Scheidingswanden

20

E

Skatetoestellen (modulair)

10

E

Skatevoorzieningen (beton)

15

E

Speelwerktuig

10

E

Stroomkasten – markt

5

E

Verlichting – binnen

20

E

Verlichting – buiten

15

E

Vloerbedekking

10

E

Voorlichting- / instructiemateriaal

5

E

Wijkcontainer

10

E

Ondergrondseafvalcontainer

10

E

Maatschappelijk

 
 

Oeverbescherming

20

M

Financiële vaste activa

 

Bijdragen aan derden

De afschrijvingsduur van bijdragen aan activa in eigendom van derden is maximaal de gebruiksduur (afschrijvingstermijn) van het actief bij de betreffende derde.

Wanneer bij de derde geen gebruiksduur bekend is wordt geadviseerd om voor de afschrijvingsduur aansluiting te zoeken bij de periode waarvoor de bijdrage aan de publieke taak is verzekerd (middels gestelde voorwaarden of overeenkomst)

Immateriële vaste activa

 

Kosten van onderzoek en ontwikkeling

Maximaal 5 jaar


Noot
1

Zie hoofdstuk 4.1 – Notitie materiële vaste activa – januari 2020

Noot
2

Zie hoofdstuk 4.2 – Notitie materiële vaste activa – januari 2020