Regeling vervallen per 20-02-2026

Vaststelling Handboek Beheer Ondergrond Rotterdam 2022

Geldend van 03-05-2022 t/m 19-02-2026

Intitulé

Vaststelling Handboek Beheer Ondergrond Rotterdam 2022

Het college van burgemeester en wethouders van de gemeente Rotterdam,

gelezen het voorstel van de wethouder Handhaving, Buitenruimte, Integratie en Samenleven van 16 november 2021; kenmerk 21bb013932;

overwegende, dat het in verband met de veiligheid, het ontwerp, het beheer, de aanleg, het onderhoud, de exploitatie en het verwijderen van kabels en leidingen, alsmede regels met betrekking tot rioolaansluitingen gewenst is het Handboek Beheer Ondergrond Rotterdam 2022 vast te stellen en bekend te maken;

gelet op artikel 3 van de Verordening Beheer Ondergrond Rotterdam;

besluit:

Artikel 1

Het college van burgemeester en wethouders stelt vast het Handboek Beheer Ondergrond Rotterdam 2022 zoals opgenomen in de bijlage bij dit besluit.

Artikel 2

Het Vaststellingsbesluit Handboek Beheer Ondergrond Rotterdam 2021-2 wordt ingetrokken.

Artikel 3

Dit besluit treedt in werking met ingang van 1 januari 2022.

Artikel 4

Dit besluit wordt aangehaald als: Vaststellingsbesluit Handboek Beheer Ondergrond Rotterdam 2022.

Ondertekening

Aldus vastgesteld in de vergadering van 16 november 2021.

De secretaris,

V.J.M. Roozen

De burgemeester,

A. Aboutaleb

Dit gemeenteblad is uitgegeven op 19 november 2021 en ligt op dins-, woens- en donderdagen van 9.00 tot 13.00 uur ter inzage bij het Bestuurlijk Informatiecentrum Rotterdam (BIR), locatie Wachtruimte Timmerhuis, Halvemaanpassage 1 (trap op, melden bij Informatiebalie)

(Zie ook: www.bis.rotterdam.nl – Regelgeving of Gemeentebladen chronologisch)

Bijlage 1 Handboek Beheer Ondergrond Rotterdam 2022 als bedoeld in artikel 1 van het Vaststellingsbesluit Handboek Beheer Ondergrond Rotterdam 2022.

1. Inleiding

Voor u ligt het Handboek Beheer Ondergrond Rotterdam, verder te noemen HBOR. Het HBOR is bedoeld ter uitvoering van de Verordening Beheer Ondergrond Rotterdam en de Telecommunicatieverordening Rotterdam (verder te noemen TVR). In dit Handboek zijn onder meer nadere regels opgenomen met betrekking tot de veiligheid, het ontwerp, het beheer, de aanleg, het onderhoud, de exploitatie en het verwijderen van leidingen. 

Daarnaast zijn nadere regels opgenomen met betrekking tot rioolaansluitingen.

1.1 Verordening beheer ondergrond

De VBOR is te vinden op www.rotterdam.nl/wonen-leven/leidingenbureau/.

1.2 Visie ondergrondse infrastructuur 

De gemeente Rotterdam heeft een visie ontwikkeld ten aanzien van ondergrondse infrastructuren. De ondergrond speelt een belangrijke rol bij de aanpak van maat- schappelijke opgaven en het vervullen van maatschappelijke behoeften. Door het steeds voller raken van de ondergrond en het steeds schaarser worden van de beschikbare ruimte in de ondergrond, dient bij elke renovatie of herinrichting in de openbare ruimte steeds overwogen te worden welke duurzame inrichting van de ondergrondse infrastructuur wenselijk respectievelijk noodzakelijk is. Het visiedocument onder- grondse infrastructuur is te vinden op www.rotterdam.nl/wonenleven/leidingenbureau/.

1.3 Voorkomen van hinder

Om de omgevingsoverlast bij leidingwerk-zaamheden in stedelijk gebied zo minimaal mogelijk te houden moeten de functionaliteit van infrastructuren en/of de functies van de openbare ruimte niet of zo min mogelijk in het geding komen. Dit houdt in dat bij werkzaam- heden aan of de aanleg van een leiding, andere leidingexploitanten én de gemeente. Betreft het singuliere werkzaamheden, zoals de aanleg van kabels en/of leidingen, dan dient de overlast voor de omgeving zoveel mogelijk beperkt te worden, bijvoorbeeld met behulp van een sleufloze techniek. Bij de vergunningsaanvraag wordt door het Leidingenbureau en Beheer Ondergrond (verder te noemen LBBO) gewogen en getoetst of de gekozen uitvoeringsmethode, meerwaarde oplevert voor de omgeving.

Sleufloze uitvoeringsmethoden genieten de voorkeur bij het kruisen van:

  • -

    Hoofd- en verzamelwegen (S-wegen);

  • -

    Spoorwegen van ProRail en RET;

  • -

    Busroutes;

  • -

    Waterstaatswerken;

  • -

    Hoofdfietsroutes (dit zijn zowel landelijke als Rotterdamse fietsroutes).

1.4 Energietransitie

De energietransitie opgave zal waarschijnlijk leiden tot het (deels) vervangen van gas door warmte. 

Er zullen warmteleidingen gereali- seerd moeten worden waarvoor ruimte moet worden gereserveerd. 

In voorkomende gevallen kunnen voorgestelde tracés bij het aanvragen van een leidingvergunning niet gehonoreerd worden, als honorering van dit tracé betekent dat er geen ruimte meer overblijft voor een beoogde warmteleiding. 

De samenleving vraagt om in kansen te denken zodat voldaan kan worden aan de energietransitie opgave.

1.5 Doel en doelgroep 

Doel

In het HBOR worden richtlijnen, voorschriften en eisen gesteld waaraan moet worden voldaan om een vergunning c.q. instemming 1  te verkrijgen voor het mogen hebben en houden van een kabel en/of leiding in de openbare ruimte en het daaraan grenzende gebied binnen de gemeente Rotterdam.

Dit zijn behalve specifieke eisen ten aanzien van aanleg en ontwerp, ook eisen omtrent het beheer tijdens de exploitatiefase, de bedrijfsvoering en de bedrijfsbeëindiging, zie artikel 3 van de VBOR.

Daarnaast is een vergunning nodig om een rioolaansluiting op de gemeentelijke riolering tot stand te brengen, te wijzigen of te verwijderen, zie artikel 19 van de VBOR.

Doelgroep

Het HBOR is geschreven voor een ieder die (een) kabel(s) of leiding(en) exploiteert, wil aanleggen, wijzigen en/of verwijderen in de openbare ruimte en het daaraan grenzende gebied binnen de gemeente Rotterdam

én voor de rechthebbende die een rioolaan- sluiting op de gemeentelijke riolering wil realiseren.

1.6 Leeswijzer

Het HBOR bestaat uit twee gedeelten:

  • 1.

    Algemene, procedurele informatie die voor alle aanvragen geldt;

  • 2.

    Technische eisen/voorschriften die algemeen gelden, maar waarvan de nadere invulling verschilt per aanvraag(zoals tracébepaling; ontwerp-, uitvoerings- en beheervoorschriften).

De aanvragen hebben betrekking op het aanleggen, houden, onderhouden, exploiteren en verwijderen van leidingen in de openbare ruimte en het daaraan grenzende gebied alsmede op rioolaansluitingen.

Bij de volgende aanvragen zijn tevens (mogelijke) additionele veiligheidseisen van toepassing:

  • -

    in bestemmingsplan opgenomen leidingen (zowel in stedelijk gebied als in leiding- stroken);

  • -

    nabij in bestemmingsplan opgenomen leidingen.

2. Begrippenlijst

In deze paragraaf zijn meer begrippen opgenomen dan de begripsbepalingen die in de VBOR en/of TVR zijn verwoord. De reden hiervoor is om verduidelijking te bewerkstelligen. Waar een begrip slechts eenmalig in het HBOR wordt genoemd, is deze in het betreffende hoofdstuk beschreven.

Begrip

Toelichting

Appendage

Een onderdeel van het leidingsysteem dat dient ter completering van een installatie, kabel- of leidingnet.

HBOR as-built tekening

Een tekening in digitaal formaat, die de ligging in x, y, z-coördinaten volgens het RD/NAP-stelsel en andere relevante kenmerken van de leiding(en) aangeeft, zie bijlage eisenen voorwaarden inmetenen HBOR as-built tekening.

Aansluitleiding

Leiding die een object aansluit middelsde kortste verbinding tussen de distributieleiding en het aan te sluitenobject. Dit kan o.a. een gebouw, woning of perceel zijn.

Basisinformatie

De afdeling van het cluster Stadsbeheer van de gemeente Rotterdam belast met het registreren en verwerken van o.a. geografische gegevens.

Beschikking

In dit Handboek wordt met beschikking het besluit bedoeld waar- mee een aanvraag goedgekeurd of afgewezen wordt. Een besluit waarmee de aanvraag goedgekeurd wordt, is een vergunning op basis van de VBOR of een instemming op basis van de TVR.

Bestemmingsplan

Beleidsdocument dat de ruimtelijke ordening bepaalt. Bij het van kracht worden van de Omgevingswet zal het bestemmingsplan opgenomen worden in het Omgevingsplan.

Bodemenergiesys-teem (zie ookWKO):

Installatie waarmeevan de bodem gebruik wordt gemaakt voor de levering van warmte of koude ten behoeve van de verwarming of koeling van ruimten in bouwwerken.

Boring

Het maken van eenholle ruimte in de grond vanaf het maaiveld zonder daarbijde omringende grondslag te verwijderen.

Bouwaansluiting

Tijdelijke leidingbedoeld om bouwplaatsen aan te sluiten gedurende de werkzaamheden. Deze dient na gereedkomen van de werkzaam- heden weer verwijderd te worden.

Bovengrondse objecten

Objecten die onlosmakelijk verbonden zijn met ondergrondse netten, WKO-systemen, kabels en leidingen.

Brandput

Verticale buis met een geperforeerd gedeelte in een watervoerend pakket die in de bodem wordt geplaatst om bij brand een grotehoeveelheid bluswater te kunnen onttrekken, evt. met inbegrip van bijbehorende bronpomp.

Begrip

Toelichting

Calamiteit

Een storing/incident met voor de omgeving mogelijk grote gevolgenwaarbij gecoördineerde inzet van hulpdiensten is vereist om de gevolgen te beperken.

Dagmaat

De vrije ruimte tussen leidingen.

Distributieleiding

Een leiding die een stof brengtvan de transportleiding naar de aansluitleiding.

Gebiedskantoor

Afdeling van het clusterStadsbeheer die belast is met het beheervan de openbare ruimte.

Havengebied

Gebied dat door de gemeente Rotterdam economisch is ingebracht in de onderneming van Havenbedrijf Rotterdam N.V. en/of in erfpacht is uitgegeven aan of in beheer is van Havenbedrijf Rotterdam N.V. binnen de gemeentegrens van Rotterdam.

Huisaansluiting

Niet met andere kabelsof leidingen samengebonden delen van kabelsof leidingen die een verbinding vormen, niet zijndeeen rioolaansluiting, tussen een net dat naar zijn aard voor aansluiting van huishoudens wordtopengesteld en een onroerende zaak als bedoeldin artikel 16, onder a tot en met e, van de Wet waardering onroerende zaken. Deze omschrijving geldtook voor bouwaanslui- tingen en aansluitingen in het algemeen.

Infrastructurelevoorziening

Een constructie, zoals een tunnel,brug of viaduct, specifiek bestemd voor leidingen of waarvan gebruikkan worden gemaaktvoor het leggen van leidingen.

NB: In de VBOR vallen infrastructurele voorzieningen voor leidin-

gen onder kunstwerken.

Installatie

Inrichtingen en faciliteiten voor de winning,productie, (chemische) behandeling, opslag en/of afnamevan de te vervoeren stoffen.

Kunstwerken

Bruggen, tunnels,viaducten en specifiek voor de geleiding van een leidingaangebrachte infrastructuur, waaronder in ieder gevalwordt verstaan leidingentunnels, -bruggen en -viaducten en in infrastructuur aanwezige voorzieningen ten behoeve van de geleiding van leidingen.

(Buis)Leiding

Buis bestemdvoor het transport van vaste stoffen,vloeistoffen en gassen,of een kabel bestemd voor het transport van elektrisch vermogen of informatieve data, gelegen in, op of boven de grond, met uitzondering van bovengrondse hoogspanningskabels, of in kunstwerken, met alle daarbijbehorende voorzieningen, zoals transformatorstations, mantelbuizen, kabelgoten, afsluiters, brandkranen, kasten.

Er zijndrie varianten:

  • 1.

    Transportleiding;

  • 2.

    Distributieleiding;

  • 3.

    Aansluitleiding.

Begrip

Toelichting

Leidingexploitant

De natuurlijk persoon of rechtspersoon, niet zijnde een recht- hebbende als bedoeld in de VBOR, door wie of onderwiens verantwoordelijkheid een leiding wordtaangelegd, beheerd of geëxploiteerd, waaronder tevens wordt begrepende natuurlijk persoonof rechtspersoon die een vergunning voor het aanleggen van een leiding heeft aangevraagd.

Leidingenbureau en Beheer Ondergrond (LBBO)

De afdeling van het cluster Stadsbeheer van de gemeenteRotterdam die, namenshet college van B&W op basis van de VBORen TVR, de feitelijke vergunnings- c.q. instemmingsverlening verzorgt.

Leidingstrook

Een in het bestemmingsplan opgenomen strook gronddie primair bestemdis voor het leggen van leidingen en zo nodig is uitgevoerd met collectieve voorzieningen zoals een tunnel, brug of viaductbestemd voor leidingen.

Leidingenverzamel-kaart

(afgekort: LVZK)

Kaart met geometrische en administratieve leidinggegevens van alle netbeheerders die in de gemeente Rotterdam een netwerk hebben.De kaart laat zien waar leidingen zijn gelegd in het openbaar toegankelijk grondgebied.

Liggingsgegevens

Gegevens over de werkelijke plaats van een leiding zoals deze op het momentvan vaststelling visueelwaarneembaar en contro-leerbaar zijn.

Mantelbuis

Beschermbuis om een leiding.

Meerlaags leggen

Systeem waarbijleidingen in lengterichting over langere lengtesin twee lagen boven elkaar worden gelegd.Hiermee wordt beoogddat meer leidingen kunnen worden aangelegd binnen de beschik-bare breedte.

Ondergrondse objecten

Ondergrondse objectenzijn alle, niet zijnde natuurlijke, objecten/ obstakels in de ondergrond.

Openbare ruimte

Openbare grondenals bedoeld in artikel 1.1 van de Telecommunicatiewet.

Persing

Het sleufloos aanbrengen van een leidingof mantelbuis in de ondergrond vanuit een pers- naar een ontvangstkuip.

Quantitative RiskAnalysis (afgekort: QRA)

Een kwantitatieve risicoanalyse is een hulpmiddel om de kans op en de effectenvan incidenten te bepalen bij het gebruiken, bewerken, vervoeren en opslaan van gevaarlijke stoffen. QRA’s wordengebruikt om de risico’s van de activiteiten aan te tonen en de bevoegde instanties te voorzien van relevante informatie. Op basis hiervankunnen beslissingen genomenworden over de aanvaardbaarheid van het risico in relatietot ontwikkelingen bij een bedrijf of in de omgeving van een inrichting of transportroute.

Begrip

Toelichting

Rechthebbende

  • a.

    Natuurlijk persoon of rechtspersoon die bevoegd is een rioolaansluiting aan te sluiten of een rioolaansluiting te wijzigen of te verwijderen;

  • b.

    Rechtverkrijgende natuurlijk persoon of rechtspersoon onder algemene of bijzondere titelvan de onder a bedoelde natuurlijk

persoon of rechtspersoon.

Rioolaansluiting

De aansluiting van een gebouw, woning,object of perceel, in eigendom van een particulier, op de gemeentelijke riolering.

Risico

Gevaar voor schade en/of verlies uitgedrukt in: kans x effect. Er zijn 2 soortenrisico’s te onderscheiden:

  • 1.

    Plaatsgebonden risico(PR): De kans per jaar dat een persoon diezich continu en onbeschermd op een bepaaldeplaats in de omgeving van een transportroute bevindt, overlijdt ten gevolge van een ongeval met het transport van gevaarlijke stoffen op die route;

  • 2.

    Groepsrisico (GR): De kans per jaar per kilometer transportroute dat een groep van 10 of meer personen in de omgeving van de transportroute in één keer dodelijk slachtoffer wordt van een ongeval op die transportroute.

Sleufloos

De verzamelnaam van technieken voor het aanbrengen, vervangen, renoveren of verwijderen van ondergrondse infrastructuur waarbij het maaiveld niet of zo minmogelijk verstoord wordt.

Stof

Het product (voortbrengsel van de natuur,van arbeid of nijverheid, of een chemisch proces) dat wordt getransporteerd door de leiding. Ook wordt hieronder verstaan elektra en data die door een kabel kunnenworden getransporteerd.

Storing

Een incident waarbij een kabel en/of leiding geheel of gedeeltelijk niet meer kan voldoenaan de functie waarvoor deze bedoeld is.

Transportleiding

Een leiding, niet zijndeeen distributieleiding of aansluitleiding, die dient voor het transporteren van producten.

Toezichthouder

De bij besluit van het collegevan B&W aangewezen personen die zijn belast met het houden van toezicht.

Uitgiftepeil

Het vastgestelde peil ten opzichte van N.A.P. waar op de uitgiftegrens aangesloten dient te worden op het openbaar gebied.Dit geldt ook voor de hoogte waaroptoegang tot de kavel wordt gekregen vanafhet openbare gebied.

Vergunning

Een besluit waarin toestemming wordt verleend voor de aanleg,het houden, het onderhoud, de exploitatie en het verwijderen van één of meer leidingen. In dit Handboekwordt met vergunning ook bedoeld ‘instemming’ conform TVR.

Begrip

Toelichting

Visie OndergrondseInfrastructuur

Bij elke geplande renovatie of herinrichting in de openbareruimte van het stedelijk gebiedzal aan de hand van een afwegingssyste- matiek overwogen dienente worden welke duurzame inrichting van de ondergrond wenselijk of noodzakelijk is. Er zal gekeken worden naar ambitieniveau, ruimtelijke inpassing, bereikbaarheid, dynamiek, complexiteit, geld en tijd.

Warmte-, koude-opslag (afgekort: WKO, zie ook bodemenergie- systeem)

Warmte-koudeopslag, ook wel koude-warmteopslag, is een methode om energie in de vorm van warmte of koude op te slaan in de bodem. Er wordentwee verschillende systemenvoor ondergrondse energieopslag gebruikt, te weten open systemenen gesloten systemen:

  • -

    Bij een open systeemwordt grondwater onttrokken en na gebruikin de bodem teruggebracht;

  • -

    Een gesloten systeem is een gesloten circuitvan leidingen met inbegrip van bijbehorende bronpompen of circulatiepomp en voor zoveraanwezig, warmtewisselaar, warmtepomp en regeneratievoorziening.

Waterstaatswerk

  • -

    Rijkswegen en de daarin gelegen objecten, voor zover in beheer bij het Rijk;

  • -

    Provinciale wegen;

  • -

    Oppervlaktewaterlichaam;

  • -

    Bergingsgebied;

  • -

    Waterkering of ondersteunend kunstwerk.

2.2 Verwijzingen

In dit Handboek wordt op diverse onderdelen verwezen naar wetten, normen, richtlijnen etc.:

Afkorting

Toelichting

Awb

Algemene wet bestuursrecht.

Barro

Besluit algemene regelsruimtelijke ordening.

Bevb

Besluit externe veiligheid buisleidingen.

CROW

Centrum voor Regelgeving en Onderzoek in de Grond-, Water- en Wegenbouw en de Verkeerstechniek

DCMR

Dienst Centraal Milieubeheer Rijnmond

HbR

Havenbedrijf Rotterdam N.V.

HIVL (HbR)

Handboek Infrastructurele Voorzieningen voor Leidingen van HbR.

KLIC

Kabels en Leidingen Informatie Centrum van het Kadaster.

LIS

Leidingen en ingravingen systeem, systeem voor de digitale aanvraag van een leidingvergunning, instemming volgens de TVR en rioolaansluitingen.

Nadeelcompensatie-regeling

Is een regeling waarbijde belanghebbende, in geval van gedwon- gen verlegging, een verzoek kan indienen tot nadeelcompensatie. De gemeente beoordeelt aan de hand van deze regeling of belanghebbende in aanmerking komt voor nadeelcompensatie.

NAP

Normaal Amsterdams Peil.

NEN - Normen

Normen die zijn opgesteld door het Nederlandse Normalisatie Instituut.

NPR

NederlandsePraktijk Richtlijnen.

NTA 8120

Nederlands Technische Afspraak op het gebied van assetmanage- ment– Eisen aan een veiligheids-, kwaliteits- en capaciteits- managementsysteem voor het elektriciteits- en gasnetbeheer.

PIMS

Pipeline Integrity Management System.

Managementsysteem voor de integriteit van buisleidingsystemen bestaande uit een aantalpassende beheeractiviteiten, procedures en praktijken waarmeeeen leidingbeheerder de toestand van de buisleidingsystemen beheerstom veilig en betrouwbaar transport te garanderen. Het PIMS maakt onderdeel uit van het VBS.

RD

Het stelsel van de Rijksdriehoeksmeting (RD) is het coördinaten- systeem van Nederland.

SIR

Beleidsregel Schade Ingravingen Rotterdam

Standaard RAW Bepalingen

De RAW-systematiek, beheerd en onderhouden door CROW, is een standaard voor bestekken in de grond-,water- en wegenbouw (GWW). Bij de meeste werken in de GWW wordt deze systematiek gevolgd.

Afkorting

Toelichting

RIVL (HbR)

Richtlijn ontwerp& beheer van leidingstroken en infrastructurele Voorzieningen voor Leidingen van HbR.

Telecommunicatie-verordening Rotterdam 2015 (TVR)

De publiekrechtelijke regeling op basis waarvande gemeente Rotterdam alle aspecten regeltin verband met de aanleg,instand- houding en opruiming van kabels ten dienste van een (openbaar) elektronisch communicatienetwerk in of op openbare gronden.

Verordening Beheer Ondergrond Rotterdam (VBOR)

De publiekrechtelijke regeling op basis waarvan de gemeente Rotterdam beschikkingen verleent voor kabels en leidingen en rioolaansluitingen.

VBS

Veiligheidsbeheersysteem

Een veiligheidsbeheersysteem is een essentieel onderdeel van een integraal bedrijfsmanagementsysteem.

Een managementsysteem omvat organisatiestructuur, planningsac- tiviteiten, verantwoordelijkheden, werkwijzen, opleidingen, procedures, processen en middelen.

Daarnaast dient integratie bevorderd te worden met andere managementsystemen zoalsmanagement van kwaliteit, milieu en

veiligheid en gezondheid op het werk.

Vewin

De Vereniging van drinkwaterbedrijven in Nederland.

Vergunning Gebruik Weg voor (bouw) werkzaamheden (VGW)

Voor het tijdelijk gebruiken van de openbare ruimte (weg, straat,trottoir, groen of anderszins) voor het uitvoeren van (bouw) werkzaamheden is een vergunning gebruik van de weg nodig.

WIBON

Wet informatie-uitwisseling bovengrondse en ondergrondse netten.Deze wet behandelt de regels voor een systeemvan informatie-uit- wisseling betreffende bovengrondse en ondergrondse infrastructuur van netten en netwerken ter voorkoming van graafschade en ter bevordering van de aanlegvan elektronische communicatie-netwerken met hoge snelheid.

Wm

Wet milieubeheer

3. Vergunningsprocedure

3.1 Procedure

Volgens de VBOR, art. 4, lid 1 is een ver- gunning nodig voor het aanleggen, houden, onderhouden, exploiteren of verwijderen van kabels en (buis)leidingen (voortaan ‘leiding(en)’) in de openbare ruimte en het daaraan grenzende gebied binnen de gemeente Rotterdam. 

Daarnaast geeft de VBOR aan dat het LBBO vergunning dient te verlenen voor bodemenergiesystemen (inclusief de aansluitleidingen) en brand- putten in de openbare ruimte en het daaraan grenzende gebied. In de VBOR is op grond van artikel 19 verder geregeld dat ook voor het tot stand brengen, wijzigen of verwijderen van een rioolaansluiting een vergunning nodig is. Voor rioolaansluitingen gelegen in openbaar gebied kan ook een leidingvergunning nodig zijn. Tevens is voor rioolwerkzaamheden in het havengebied, afstemming met het HbR noodzakelijk.

Volgens de TVR is een instemming nodig voor het aanleggen, wijzigen, onderhouden en verwijderen van een telecomkabel.

3.2 Aanleveringsvoorwaarden

Voor elke (tracé)aanpassing (nieuw, wijziging én verwijderen) van kabels,

leidingen, brandputten en/of WKO dient een vergunning aangevraagd te worden. Ook het tot stand brengen, wijzigen of verwijderen van een rioolaansluiting dient aange-vraagd te worden. De aanvragen en de eventuele wijzigingen vinden plaats in het Leidingen en Ingravingen Systeem (LIS). Het LBBO neemt alleen volledig aangeleverde aanvragen (met eventuele bijbehorende bij-lagen zoals deze in dit Handboekin specifieke situaties zijn vereist) in behandeling.

Alle door de leidingexploitant te verstrekken documenten dienen in de Nederlandse taal te zijn opgesteld. Een vergunning c.q. instemming kan worden aangevraagd via de website van de gemeente Rotterdam. 

De contactgegevens van het LBBO, zijn:

Internet www.rotterdam.nl/ (zoekterm: leidingvergunning of rioolaansluiting)

LIS appl.gw.rotterdam.nl/Lis.Extern/

E-mail leidingensb@rotterdam.nl

Adres Gemeente Rotterdam

t.a.v.Stedelijk Beheer - Leidingenbureau Postbus 10902

3004 BC Rotterdam

Tel. (010) - 489 42 53

Voor overige en meest actuele informatie met betrekking tot regelgeving en voorschrif- ten wordt verwezen naar de website van de gemeente Rotterdam (zoekterm: leidingen- bureau), www.rotterdam.nl/wonen-leven/ leidingenbureau/.

Machtigingen:

Een leidingexploitant kan een derde machtigen om namens hem een aanvraag in te dienen.

Hiervoor is een door de leidingexploitant afgegeven machtiging benodigd.

NB: De vergunning wordt alleen op naam van de leidingexploitant afgegeven.

Technische specificaties werktekeningen: 

Elke aanvraag (nieuw, wijziging én verwijderen) dient te worden ondersteund door

een werktekening. Deze wordt digitaal aangeleverd in LIS.

De ingediende werktekeningen dienen te voldoen aan de volgende eisen:

Eis

Toelichting

Schaalvoering

1:500, met eventuele details in een grotere schaal(bij voorkeur 1:100).

Noordpijl

De tekeningen dienen te zijn voorzien van een noordpijl.

Tekeningnummer

De tekeningen dienen te zijn voorzien van tekeninghoofd met uniektekeningnummer en een datum. De datum van de laatstewijziging is geldig.

Maatvoering

De maatvoering van het geplande tracé dient eenduidig en volledig te zijn, in RD-coördinaten (x,y en z) en desgevraagd ten opzichte vanvaste punten in de omgeving. Dit laatste geldt vooral in het stedelijk gebied. De hoogtemaatvoering geschiedt ten opzichte van N.A.P.

Ruimtebeslag

Het aantal leidingen dient op de tekening(en) te zijn aangegeven inclusief de materiaalsoort, de diameter van de leiding(en) en/of het ruimtebeslag voor de kabel(s). Bij twijfel over de beschikbare ruimte, dient tevensde maatvoering ten opzichte van de naastliggende leiding(en) worden weergegeven.

Detaildoorsnede

Indien een kabel of leiding in een bestaand tracé wordt gelegddienen horizontale en verticale aanzichten te worden aangegeven.

Digitaal format

De digitale tekening(en) dient (dienen) in een specifiek format te wordenaangeleverd met een verwijzing naar de straatnaam in de bestandsnaam. Voor nadere eisenen voorwaarden, zie bijlage eisenen voorwaarden inmeten en HBOR as-built tekening.

Digitale tekening

Bij iedere aanpassing (nieuw, wijziging en verwijderen) dient door de leidingexploitant zonder nadere verrekening HBOR as-built tekeningen van het leidingwerk digitaal te worden verstrekt aan LBBO. Voor nadere eisen en voorwaarden wordt verwezen naar Bijlage IV; Eisen en voorwaarden inmeten en HBOR as-built tekening op www.rotterdam.nl/wonen-leven/leidingenbureau/. Het een en ander moet de leidingexploitant ook aan kunnen tonen. De HBOR as-built tekening dient binnen 4 weken na de inmeting aangeleverd te worden.

Leidingsterkteberekening

Een leidingsterkteberekening wordt uitgevoerd conform de vigerende regelgeving voor het gehele of een deel van het aan te leggen leidingsysteem. Er wordt steekproefsgewijs getoetst op o.a. uitgangspunten (zoals leiding- en grondmechanische gegevens), randvoorwaarden (zoals NEN-normen én voorwaarden zoals genoemd in dit Handboek) en primaire en secundaire spanningen. Voor leidingen waar sprake is van interne druk en voor (drukloze) leidingen die in de nabijheid van waterstaatswerken en sporen gelegen zijn, dient een leidingsterkteberekening als onderdeel van de vergunningsaanvraag bijgevoegd te worden.

Boorplan

Bij de aanleg middels sleufloze techniek dient bij de vergunningaanvraag een compleet boorplan ingediend te worden. 

Een boorplan moet voldoen aan de volgende eisen:

Eis

Toelichting

Werkplan, wat bestaat uit:

  • -

    Beschrijving van de uit te voerenproject;

  • -

    Beschrijving van het toe te passenmaterieel;

  • -

    Beschrijving te transporteren stof;

  • -

    Beschrijving over in te richten werkterrein;

  • -

    Locatie op te stellenapparatuur;

  • -

    Specificaties boormachine;

  • -

    Randvoorwaarden van evt. overige vergunningverleners;

  • -

    Geotechnisch grondonderzoek;

  • -

    Beschrijving van evt. pers- en ontvangstkuip;

  • -

    Beschrijving van de hoogtevan de grondwaterstand/kwel;

  • -

    Beschrijving van evt. toe te passenbemaling;

  • -

    Specificaties meetapparatuur.

Werktekening met onderstaande specificaties:

  • -

    Situatietekening incl. ingetekend bestaande kabels en leidingen vanuit de KLIC en/of LVZK en maatgevoerd tracé;

  • -

    Schaal 1:500 of 1:1000;

  • -

    Vermelding van dwarsprofiel, diepteligging, gronddekking, hoogte- lengteprofiel;

  • -

    Bij sleufloze technieken de vermelding van de locatievan het in- en uittredepunt met coördinaten;

  • -

    Dwarsdoorsnede buis;

  • -

    Afstand tot andere leidingen of constructies (indien van toepassing);

  • -

    Leidingspecificaties inclusief diameter, materiaal en wanddikte;

  • -

    Evt. benodigde doorsneden/details;

  • -

    Evt. uitgewerkte graafprofielen;

Leidingsterktebere- kening, uit te voeren middels onder-staande applicaties:

  • -

    PLE4Win

  • -

    Sigma

  • -

    D-Geo Pipeline

Deze onderdelen worden getoetst, of het voldoet aan de vigerende regelgeving.

Rioolaansluiting

Voor het tot stand brengen, wijzigen of verwijderen van een rioolaansluiting dient een vergunning te worden aangevraagd via onderstaande link.

www.rotterdam.nl/loket/rioolaansluitvergunning/

Voor het aanvragen van een vergunning moe- ten de volgende gegevens worden vermeld:

  • -

    De naam en het adres van de rechthebbende;

  • -

    Indien van toepassing, de ligging van het aan te sluiten dan wel aangesloten bouwwerk aan de hand van straat en huisnummer of, indien nog geen huis- nummer is toegekend, aan de hand van het kadastraal nummer van het betreffende perceel en een situatieschets van 1:1000 of grotere schaal;

  • -

    Type afvalwater (bij het toepassen van kleuren en/of symbolen moet er een duidelijk verschil waarneembaar zijn). Denk aan de aard en hoeveelheid van het af te voeren afvalwater, hemelwater en grondwater;

  • -

    Materiaal van de buis;

  • -

    Diameter van de buis;

  • -

    Indien van toepassing bij artikel 20 van de VBOR het ontwerp van de waterberging en de wijze waarop aan de vereisten van beschikbaarheid en lediging wordt voldaan.

Er dient voor iedere rioolaansluiting op de openbare riolering die tot stand wordt gebracht of wordt gewijzigd afzonderlijk een vergunning te worden aangevraagd.

Als op grond van de ‘Hemelwaterverordening Rotterdam’ bij de aanleg van openbare hemelwatervoorziening door de gemeente een extra rioolaansluiting op de openbare hemelwatervoorziening wordt gemaakt, geldt bovenstaande verplichting tot het afzonderlijk aanvragen van een vergunning niet.

Er kunnen aanvullende gegevens gevraagd worden, bijvoorbeeld voor persrioolaansluitingen. 

Deze aanvullende gegevens hebben betrekking op de hoeveelheid water die geloosd wordt en de middelen waarmee geloosd wordt zoals pompcapaciteit.

(pers)rioolaansluiting in het havengebied. 

In het havengebied is de te lozen hoeveelheid afvalwater op het persriool gemaximeerd. De aanvrager van de vergunning toont middels berekeningen en relevante documenten aan dat het te lozen afvalwater alleen bestaat uit:

  • -

    Huishoudelijk afvalwater (DWA) en afvalwater afkomstig van toiletten, douches, was- en afwasmachines;

  • -

    Afvalwater afkomstig van was- en tank- plaatsen;

  • -

    First flush (0,3 mm/ha) vanaf vervuild, ver- hard oppervlak. Onder het verontreinigde oppervlak wordt het vloeroppervlak van de was- en tankplaatsen verstaan met een oppervlakte van 200 m2 per was-/tankplaats.

Tevens toont de aanvrager aan dat:

  • -

    Pompinstallatie voldoet aan de door de gemeente gestelde eisen en is geschikt voor de in het deel van het systeem geldende drukken.

  • -

    Het eigen stelsel op particulier terrein beschikt over een buffer van 48 uur.

  • -

    De aansluiting is voorzien van een afsluiter (1m buiten de erfgrens in openbaar gebied) en een schoonmaakstuk bij de pompput.

  • -

    Er toestemming is van het Havenbedrijf, via een machtiging, voor deze aansluiting.

  • -

    Het ontwerp en materiaalkeuze voldoet aan de eisen van de gemeente.

  • -

    Er afspraken zijn (of nog worden) gemaakt over de realisatie van de aansluiting met de gemeente over, beproeving (druktest), moment en wijze van aansluiting. Hiervoor volgt een “Vrijgave Bewijs”.

Het persriool na de afsluiter (op erfgrens) komt onder druk en gaat onderdeel uitmaken van het stelsel (eigendom HbR, beheer gemeente) en moet derhalve aan alle gestelde eisen voldoen. 

Dus ook als de aanvragen zelf (of met eigen aannemer) de aansluiting regelt. De installatie aan de klantzijde voor de afsluiter, zoals putten, pomp en buffer worden niet overgedragen. Op een aantal locaties in de haven is er sprake van een gezamenlijke centrale voorziening, ook in die gevallen gelden bovenstaande eisen en aansluitvoorwaarde.

Bodemenergiesysteem

De RD-coördinaten, niveau bovenkant en onderkant filter in meter(s) ten opzichte van NAP, diameter, geothermische straal van alle onttrekkingsbronnen van een open bodem- energiesysteem dienen verstrekt te worden aan LBBO evenals het LGR-nummer van de bijbehorende Watervergunning. Voor een gesloten bodemenergiesysteem levert DCMR de RD-coördinaten, de diepte in meter(s)ten opzichte van NAP van de bodem- lussen aan LBBO, evenals het LGR-nummer. Met betrekking tot het bovenstaande dient een HBOR as-built tekening door de exploitant van een bodemenergiesysteem aangeleverd te worden. Van het deel van een bodemenergiesysteem dat zich bovengronds bevindt, dienen de x, y, z-coördinaten in RD (nauwkeurigheid 10 cm)/NAP (nauwkeurigheid 5 cm) aangeleverd te worden. Dit geldt ook voor de onderzijde van de verticale buis met een nauwkeurigheid van 1,00 m.

Brandputten

De RDcoördinaten en diameter van een brandput binnen de gemeentegrenzen van de gemeente Rotterdam dienen door de aanvrager verstrekt te worden aan LBBO evenals het LGR-nummer van de bijbehorende Watervergunning. Met betrekking tot het bovenstaande dient een HBOR as-built tekening door de exploitant van een brandput aangeleverd te worden. De x, y, z-coördinaten dienen in RD (nauwkeurigheid 10 cm)/NAP (nauwkeurigheid 5 cm) aangeleverd te worden. 

Dit geldt ook voor de onderzijde van de brandput met een nauwkeurigheid van 1,00 m.

Relatie tot derden

LBBO vergunt een leidingentracé, inclusief toebehoren, van A naar B én rioolaansluitingen. Naast LBBO zijn er soms nog andere partijen waarvan vergunning of toestemming benodigd is. Het hebben van een vergunning van LBBO laat onverlet dat vergunning of toestemming gevraagd dient te worden bij andere bevoegd gezagen zoals Rijkswater- staat, ProRail, Waterschappen, Provincie en private partijen zoals bijvoorbeeld HbR. Indien voor het passeren van een barrière in het geplande tracé gebruik wordt gemaakt van één of meerdere (infrastructurele) voorziening(en) van derden, dan dient hiervoor vooraf toestemming van de eigenaar van deze voorziening te worden verkregen.

In figuur 1 is te zien welke gebieden tot het beheergebied van HbR behoren.

afbeelding binnen de regeling

Figuur 1, Beheergebied van HbR

HbR zal de goedkeuring alleen weigeren:

  • -

    met het oog op veiligheid en milieu;

  • -

    indien de aanleg niet strookt met een goede marktwerking of gezonde concur- rentieverhouding in het havengebied;

  • -

    indien de leidingstrook onvoldoende capaciteit heeft.

Indien de gemeente (LBBO) verplicht is om een kabel of leiding in een leidingstrook te gedogen zal HbR ook voor het verlenen van de goedkeuring de gedoogplicht respecteren. 

Dit is de gedoogplicht die voortvloeit uit de Telecomwet.

3.4 Procesbeschrijvingen

3.4.1 Vergunningsprocedure: Voorbereiding en aanvraag

Leidingexploitant/rechthebbende

Gemeente Rotterdam

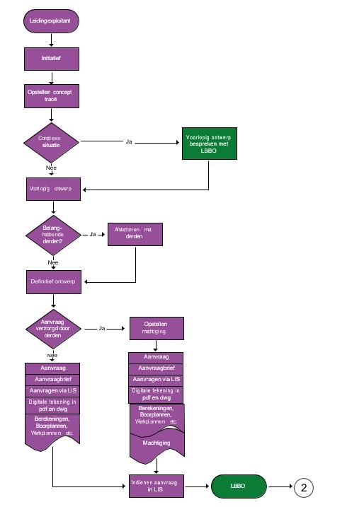
Start: initiatief van leidingexploitant om een leidingvan A naar B te leggen, te wijzigen of te verwijderen óf initiatief van de rechtheb- bende om een rioolaansluiting tot stand te brengen, te wijzigen of te verwijderen.

 

Indien de leidingexploitant de aanvraag dooreen derde persoonwil laten uitvoeren, dient een machtigingsformulier te worden overlegd. (Hieronder wordt leidingexploitant aange- houden, hiervoorkan ook gelezenworden: zijn gemachtigde.)

 

Tijdens de ontwerpfase van een aan te leggen tracé is het raadzaam dit vooraf te bespreken met LBBO. Het doel van voor- overleg is om te voorkomen dat mogelijk latere stagnatie zal optreden.

 
 

Optioneel: LBBO (voor het havengebied samen met HbR) beoordeelt globaalhet concepttracé. Wanneerdit noodzakelijk is, zal de leidingexploitant wordenuitgenodigd om het concepttracé mondeling toe te lichten.

De leidingexploitant stemt zijn intentie/voor- lopig ontwerp af met derde partijen (onderandere private grondeigenaren, naastliggende en boven of onder liggende leidingexploi- tanten, anderepublieke instellingen).

 

De leidingexploitant verwerkt de eventueel ontvangen opmerkingen en stelteen definitief tracéop volgens de eisen uit dit Handboek.

 

De leidingexploitant vraagt een vergunning aan d.m.v. het indienen van een complete en volledige set aanvraagdocumenten, inclusief alle bijlagen via LIS, zie paragraaf 3.1

 

Leidingexploitant/rechthebbende

Gemeente Rotterdam

 

Na ontvangst van de aanvraag, controle op juistheid en volledigheid stuurtLBBO een ontvangstbevestiging naar de leiding-exploitant. Als de aanvraag incompleet wordt ontvangen stuurt LBBO een verzoek om aanvullende gegevens naar de leiding- exploitant. De beslistermijn wordt dan opgeschort.

Indien de aanvraag niet compleet is, stuurt de leidingexploitant binnende daarvoor gestelde termijn de aanvullende gegevens naar LBBO.

 
 

LBBO beoordeelt de aanvraag en neemt deze in behandeling.

 

Als blijkt dat de behandeling van de aanvraag meer tijd vergt dan 8 weken stuurtLBBO een verlengingsbericht naar de leidingexploitant. De behandelingstermijn wordt dan verlengd met 8 weken tot 16 weken.

 

LBBO stemt de aanvraag af met de beheerder(s) (zoals HbR en/of de Gebieds-kantoren).

 

Indien de aanvraag wordt goedgekeurd of afgewezen stuurtLBBO de leidingexploitant een beschikking.

 

Einde: Beschikking is afgegeven.

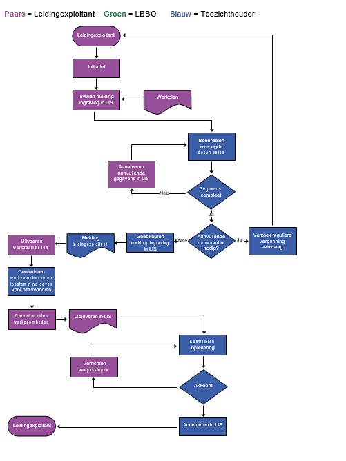
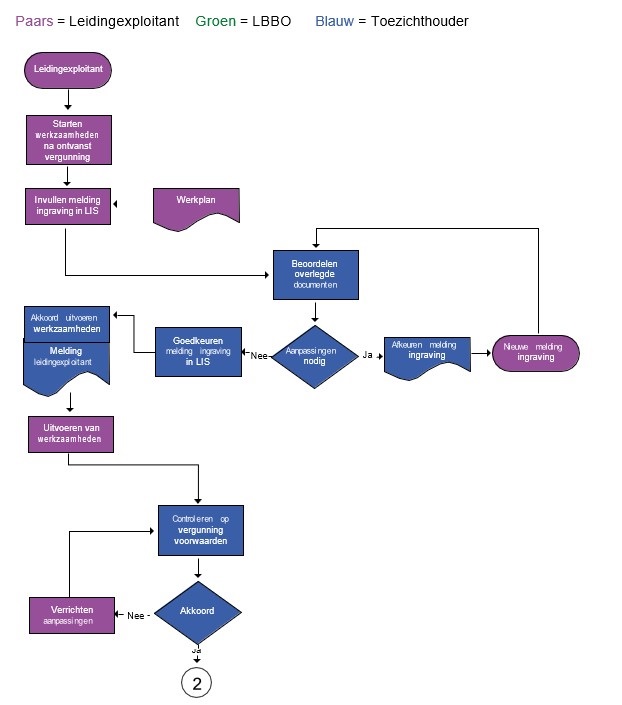
3.4.2 Vergunningsprocedure: Aanleg en afronding

Leidingexploitant

Gemeente Rotterdam

Start: de leidingexploitant die een beschikking met een goedgekeurd tracé heeft, en zo nodig een beschikking voor een rioolaan- sluiting, wil startenmet de werkzaamheden.

 
 
 

De leidingexploitant doet via LIS een melding ingraving.

 

De leidingexploitant overlegt de benodigde documenten volgens hoofdstuk 7 van dit Handboek aan de toezichthouder en overige belanghebbende partijen.

 
 

De toezichthouder beoordeelt de melding en de overlegde documenten.

 

De toezichthouder controleert of aanpassin- genop de eerder afgegeven beschikking nodig zijn, geziende actuele situatie.

Wanneer dit het geval is, neemt de toezicht-

houder contact op met LBBO.

LBBO bepaalt of een gewijzigde of nieuwe beschikking nodig is.

 

De leidingexploitant belegt, minimaal twee weken voor de start van de uitvoering, een kick –off meeting/startvergadering (zie ook paragraaf 7.3.3).

 

Van het bovengenoemde overleg maakt de leidingexploitant of diens vertegenwoordiger een verslag en zorgt dat dit minimaal2 werk- dagenvoor de start van de uitvoering bij alle betrokkenen is bezorgd.

 
 

Als blijkt dat de kick –off meeting/startverga- dering niet volgens afspraken heeft plaats- gevonden, kan de toezichthouder in overleg met LBBO besluiten de start van het werk op te schorten.

De leidingexploitant (of diens aannemer) verricht de werkzaamheden volgens de beschikking en neemt na afloop van de werkzaamheden aan de leiding(en) contact op met de toezichthouder.

 
 

De toezichthouder houdt toezichtop de voorschriften uit de beschikking.

Leidingexploitant

Gemeente Rotterdam

Indien niet akkoord: de toezichthouder laat het werk aanpassen.

 

Indien niet akkoord: de leidingexploitant voert de wijzigingen uit en neemtdaarna weer contactop met de toezichthouder.

 

Met betrekking tot het tracé meet de leidingexploitant de leiding in. Binnen 4 weken na inmeting levert de leiding-

exploitant de HBOR as-builttekening van

het definitieve tracé aan.

Het tracé van categorie 1 leidingen, zie paragraaf 4.2.3.8 wordt door Basisinformatie ingemeten.

 

Indien nodigwordt geacht, zal Basisinforma- tie in de gelegenheid wordengesteld om (steekproefsgewijs) landmeetkundige controlemetingen uit te voeren. Dit dient plaatste vinden op het momentdat de sleuf nog open ligt.

 

Nadat de toezichthouder heeftgeconstateerd dat de inmeting door oftewel de leiding- exploitant oftewel Basisinformatie heeftplaatsgevonden, geeft de toezichthouder toestemming om het werk te voltooien.

De leidingexploitant levert het werk op en neemt daarna contactop met de toezichthouder.

 
 

Het Gebiedskantoor controleert het opgeleverde werk.

Indien akkoord:de leidingexploitant leverthet werk op in LIS via de goedgekeurde melding ingraving.

 

Indien niet akkoord: het Gebiedskantoor laathet werk aanpassen.

 

De leidingexploitant voert de wijzigingen uit en levert het werk opnieuw op.

 
 

Einde: werkzaamheden afgerond.

3.4.3 Verkorte vergunningsprocedure

De verkorte vergunningsprocedure is van toepassing bij werkzaamheden aan bestaande leidingen met een maximale lengte van 25,0 m en bij het realiseren van huisaansluitingen met een maximale lengte van 25,0 m. De aanvraag wordt in LIS gedaan. De toezichthouder beoordeelt de aanvraag en geeft, indien akkoord, toestemming tot het uitvoeren van de werkzaamheden. Deze toestemming is feitelijk een vergunning.

Van de verkorte procedure zijn uitgesloten:

  • -

    kabels en leidingen in het havengebied;

  • -

    hoogspanningskabels;

  • -

    stadsverwarmingsleidingen;

  • -

    hoge druk gasleidingen;

  • -

    bouwaansluitingen;

  • -

    huisaansluitingen met een diameter groter dan 160 mm.

Tevens kan de toezichthouder altijd beslissen dat voor de kabel en/of leiding aanvullende voorschriften van toepassing zijn. In dat geval zal altijd een vergunningsaanvraag ingediend dienen te worden bij LBBO. De aanvraag wordt dan middels de reguliere vergunningsproce- dure behandeld.

Leidingexploitant

Gemeente Rotterdam

Start: initiatief om werkzaamheden uit te voeren die onder de verkorte procedure vallen.

 

Optioneel: leidingexploitant stemt zijn intentie af met derde partijen (onder andere private grondeigenaren, naastliggende leidingexploitanten, anderepublieke instellingen).

 

De leidingexploitant meldt de voorgenomen werkzaamheden aan de toezichthouder middels een melding in LIS.

 
 

De toezichthouder controleert de melding op juistheid en volledigheid. Als de aan- vraag incompleet wordt ontvangen, neemthij contact op met de leidingexploitant.

 

De toezichthouder beoordeelt de aanvraag. Indien akkoord: de toezichthouder onderte-kent het formulier melding ingraving en stuurt dit naar de leidingexploitant.

Indien niet akkoord: de toezichthouder steltde leidingexploitant op de hoogte.De leiding-exploitant dienteen aanvraag in bij

LBBO conformparagraaf 3.3.1 en 3.3.2.

Leidingexploitant

Gemeente Rotterdam

De leidingexploitant leverthet werk op en neemtdaarna contactop met de toezichthouder.

 
 

Het Gebiedskantoor controleert het opgele- verdewerk. Indien akkoord: de leidingex- ploitant levert het werk op in LIS via de goedgekeurde melding ingraving. Indienniet akkoord: het Gebiedskantoor laat het werk aanpassen.

De leidingexploitant voert de wijzigingen uit en levert het werk opnieuw op.

 
 

Einde: werkzaamheden afgerond.

3.4.4 Administratieve wijziging

Een administratieve wijziging komt voor als een leidingexploitant van naam, adres, postcode en (woon)plaats verandert. Deze wijziging dient te worden doorgegeven aan LBBO.

Leidingexploitant

Gemeente Rotterdam

Start: voorgenomen administratieve wijziging.

 

De leidingexploitant maaktvia LIS een melding van de voorgenomen administratie- ve wijziging en zorgt voor derelevante bijlagen. De leidingexploitant laat de documenten door de juiste(rechts)personen ondertekenen, en verzendt de complete set aan LBBO.

 
 

Bij ontvangst van de aanvraag stuurtLBBO een ontvangstbevestiging naar de leidingexploitant.

 

LBBO controleert de documenten op juistheid en volledigheid. Als de aanvraag incompleet wordt ontvangen stuurt LBBO een verzoek om aanvullende gegevens naar de leidingexploitant.

Indien de aanvraag niet compleet is: de leidingexploitant stuurt binnen de daarvoor gestelde termijn de aanvullende gegevens naar LBBO.

 
 

LBBO neemt de aanvraagin behandeling en voert de administratieve wijziging door in haar systemen. LBBO laat de naam wijzigen op de LVZK.

Leidingexploitant

Gemeente Rotterdam

 

LBBO stelt een nieuwe beschikking op waar- in de gewijzigde gegevens zijn opgenomen en verstuurt deze naar de leidingexploitant.

 

Einde: nieuwe beschikking.

3.4.5 Overdracht van een leiding

Als leidingexploitanten leidingen van elkaar overnemen dient dit ook te worden aangemeld. Dit is koop/verkoop van een leiding. De bijbehorende vergunning moet worden overgezet op de juiste rechtspersoon waardoor de vergunning op naam van de oude leidingexploitant komt te vervallen.

Leidingexploitant

Gemeente Rotterdam

Start: koop of verkoop van leidingen.

 

De nieuwe leidingexploitant maakt via LIS melding van de voorgenomen aankoop en zorgt voor de relevante bijlagen. Zowel de oude als de nieuwe leidingexploitant stellen een verklaring op van de overdracht en ondertekenen deze. Tevens dient er een tekening bijgevoegd te worden met daarop de overgedragen leiding.De nieuwe leiding-exploitant dient de complete set in via LIS.

 
 

Bij ontvangst van de aanvraag stuurt LBBO een ontvangstbevestiging naar de leiding- exploitant (=aanvrager).

 

LBBO controleert de documenten op juistheid en volledigheid. Als de aanvraag incompleet wordt ontvangen stuurt LBBO een verzoek om aanvullende gegevens naar de leidingexploitant.

Indien de aanvraag niet compleet is: De leidingexploitant stuurt binnen de daarvoor gestelde termijn de aanvullende gegevens naar LBBO.

 
 

LBBO neemt de aanvraagin behandeling en voert de wijziging door in haar systemen.

LBBO laat de naam wijzigen op de LVZK.

 

LBBO verleent vergunning aan de nieuwerechtspersoon en verstuurt deze naar de leidingexploitant. De oude leidingexploitant krijgt een beschikking waarin zijn vergunning wordt ingetrokken.

 

Einde: nieuwe beschikking.

4.Tracébepaling

Met nadruk wordt erop gewezen dat de basisprincipes uit dit hoofdstuk dienen te worden nagestreefd. Als de genoemde eisen niet gehaald (kunnen) worden, dan dient (vooraf) overleg gepleegd te worden met LBBO. Bij uitzondering kan LBBO een andere indeling of een oplossing met aan- vullende voorschriften toestaan of opleggen.

Ook kan het voorkomen dat tijdens de uitvoering blijkt dat de actuele situatie afwijkt van de verwachte situatie. 

Deze wijziging dient direct te worden gemeld aan LBBO. Voor leidingen waarvoor een leidingberekening is vereist en gemaakt, kan het betekenen dat de leiding opnieuw op deze wijziging dient te worden berekend en gecontroleerd.

Het is van groot belang dat de functionaliteit van infrastructuren en/of de functies van de openbare ruimte niet of zo min mogelijk in het geding mogen komen. Hiervoor dient de omgevingsoverlast bij kabel- en leidingwerk- zaamheden zo minimaal mogelijk te zijn. Dit houdt in dat bij werkzaamheden aan of de aanleg van een kabel en/of leiding, deze werkzaamheden zoveel mogelijk moeten worden afgestemd met werkzaamheden van andere leidingexploitanten én de gemeente. Betreft het singuliere werkzaamheden, zoals de aanleg van kabels en/of leidingen, dan dient zoveel mogelijk de overlast voor de omgeving beperkt te worden, bijvoorbeeld met behulp van een sleufloze techniek. Bij de vergunningsaanvraag wordt door LBBO gewogen en getoetst of de gekozen uitvoeringsmethode meerwaarde heeft voor de omgeving.

Sleufloze uitvoeringsmethoden genieten de voorkeur bij het kruisen van:

  • -

    Hoofd- en verzamelwegen (S-wegen);

  • -

    Spoorwegen van ProRail en RET;

  • -

    Busroutes;

  • -

    Waterstaatswerken;

  • -

    Hoofdfietsroutes (dit zijn zowel landelijke als Rotterdamse fietsroutes).

Het is van belang om voor de energietran- sitie opgave in kansen te denken. 

Gas zal waarschijnlijk (deels) vervangen worden door warmte. Er zullen warmteleidingen gerealiseerd moeten worden waarvoor ruimte moet worden gereserveerd.

In voorkomende gevallen kunnen voorgestelde tracés bij het aanvragen van een leiding- vergunning niet gehonoreerd worden, als honorering van dit tracé betekent dat er geen ruimte meer overblijft voor een beoogde warmteleiding. Samen met LBBO zal bekeken worden of er andere alternatieven voorhanden zijn.

Het beheergebied van de gemeente Rotterdam kan ingedeeld worden volgens de volgende principes.

  • -

    Standaardindeling;

  • -

    Leidingstroken.

4.2 Standaardindeling horizontaal, en verticaal

De standaardindeling geldt voor het gehele beheergebied van de gemeente Rotterdam, met uitzondering van de bestemde leidingstroken.

4.2.1 Horizontale indeling

In het algemeen worden distributieleidingen in trottoirs ingedeeld en transportleidingen in rijwegen (zie bijlage op www.rotterdam.nl/ wonen-leven/leidingenbureau/). Voor grote transportleidingen zullen als eerste de grotere wegen in aanmerking komen.

Alle tot deze leidingen behorende appen- dages dienen in het toegewezen tracé te worden geplaatst. 

Indien geen plaats in het tracé kan worden gevonden dan wordt door LBBO een andere locatie vastgesteld met zo min mogelijk verstoring van aanwezige andere leidingen.

Aansluitleidingen worden zoveel mogelijk haaks op het distributienet aangelegd om geen beslag te leggen op de ruimte voor distributieleidingen.

De locatie van straatkasten en andere bovengrondse objecten,handholes en andere onderdelen van telecomnetwerken worden in overleg met LBBO vastgesteld. 

Handholes en andere onderdelen mogen de ligging van andere leidingen niet verstoren en moeten minstens 0,30 m dekking hebben. 

Voor ligging in een groenstrook dient contact opgenomen te worden met LBBO voor de exacte diepteligging. Met betrekking tot straatkasten wordt verder verwezen naar paragraaf 4.2.3.2

Distributieleidingen worden als volgt ingedeeld:

  • -

    in het trottoir;

  • -

    met een breedte van 3,65 m;

  • -

    zonder bomen;

  • -

    met een afstand, gerekend vanaf uitgifte- grens/gevel, volgens onderstaand tabel:

Soort kabel/leiding

Afstand vanaf uitgiftegrens/gevel

CAI en telecom

0,25 - 0,75 m

Water

1,25 m

Gas (lage druk)

2,00 m

Elektra (laagspanning) + openbare verlichting (OV)

2,65 m

4.2.2 Verticale indeling

De leidraad verticale indeling is verwerkt in het Legschema Leidingen.

Dit schema geeft aan op welke wijze bestaande leidingen2 moeten worden gekruist.

De verticale indeling gaat uit van de volgende uitgangspunten:

  • -

    Vrijvervalleidingen hebben voorrang boven overige leidingen;

  • -

    Leidingen worden in principe horizontaal gelegd, behoudens vrijvervalleidingen, bodem en energiesystemen, brandputten;

  • -

    Bij kruisingen, in het stedelijke gebied, van leidingen met andere leidingen in open ontgraving bedraagt de tussenruimte (verticale dagmaat) tenminste 0,20 m;

  • -

    Bij kruisingen, in het havengebied (buiten de leidingenstroken), van leidingen met andere leidingen in open ontgraving bedraagt de tussenruimte (verticale dagmaat) 0,20 m, tenzij meer ruimte benodigd is;

  • -

    Indien reeds leidingen van dezelfde discipline/leidingexploitant aanwezig zijn, zullen nieuwe leidingen op dezelfde diepte gelegd dienen te worden als de bestaande, teneinde een ‘wand’ in de ondergrond te voorkomen.

  • -

    Indien de bestaande leidingen te diep (> 0,40 m) ten opzichte van het uitgiftepeil zijn verzakt, dienen deze leidingen te worden gerezen;

  • -

    Bij boringen/persingen, in welke vorm dan ook, is de diepteligging afhankelijk van de situatie ter plaatse. De minimale verticale dagmaat ten opzichte van de te kruisen leidingen bedraagt tenminste 0,50 m, waarbij de te boren/persen leiding onder de bestaande leiding(en) dient te worden gevoerd. Genoemde minimale verticale dagmaat dient aantoonbaar te worden gegarandeerd om schade aan de te kruisen leidingen te voorkomen;

  • -

    In verzakte straten worden nieuwe leidingen volgens het Legschema Leidingen ten opzichte van het bestaande straatpeil gelegd;

  • -

    Bij de aanleg van stadsverwarmingsleidingen worden zo nodig bestaande kruisende leidingen in diepte aangepast.

Het rijzen van leidingen zal zo veel mogelijk in combinatie met straatophoging worden uitgevoerd, waarbij het Legschema Leidingen in beginsel moet worden aangehouden. Leidingen, niet zijnde transportleidingen, dienen bij straatophogingen op kosten van de leidingexploitant, te worden gerezen. Indien leidingen gerezen worden, beoor-deelt LBBO of rioolaansluitingen eveneens dienen te rijzen. Stadsverwarmingsleidingen worden in principe niet gerezen.

4.2.3 Uitzonderingen

4.2.3.1 Bovengrondse infrastructuur

Bij het bepalen van een tracé dient te allen tijde rekening te worden gehouden met de bovengrondse infrastructuur. Deze kunnen onder andere zijn: langs liggende dan wel kruisende wegen, spoorwegen, metro- en trambanen, waterlopen, voetpaden, kade- muren, viaducten, tunnels, naastliggende leidingen, bomen of andere waardevolle groenvoorzieningen (vegetatie), gebouwen, stalen objecten waaronder damwanden.

Andersom geldt ook dat bij het ontwikkelen of wijzigen van de bovengrondse infrastructuur rekening dient te worden gehouden met de ondergrondse infrastructuur en dienen wijzi-gingen zo veel mogelijk te worden vermeden.

Verder geldt dat boven bestaande leidingen geen obstakels mogen worden geplaatst. Indien geen andere oplossing mogelijk is, dan kan in overleg met de betreffende leidingexploitant(en) onder voorwaarden en/of het treffen van maatregelen alsnog tot plaatsing boven leidingen worden overge-gaan. Deze aanvullende voorwaarden en te treffen maatregelen dienen door alle betrokken partijen geaccordeerd te worden.

4.2.3.2 Bovengrondse objecten

Bovengrondse objecten worden onderver- deeld in 3 categorieën. Voor bomen wordt verwezen naar paragraaf 4.2.3.4.

Small

breedte

0 - 50 cm

diepte

0 - 30 cm

hoogte

0 - 80 cm

 

Medium

breedte

50 - 150 cm

diepte

0 - 30 cm

hoogte

80 - 150 cm

 

Large

groter dan M en S

 

De categorieën zijn gemaakt op basis van de ruimtelijke en sociale impact. Naarmate de objecten groter zijn, gelden strengere randvoorwaarden en richtlijnen.

De exacte plaatsbepaling van alle boven- grondse objecten wordt getoetst door het college in samenspraak met stedenbouw- kundigen en landschapsarchitecten van Stadsontwikkeling. 

In het gebied waar HbR integraal beheerder is, dienen de boven- grondse objecten te voldoen aan de door HbR gestelde kwaliteitseisen. Afstemming vindt plaats via LBBO. Wanneer het bovengrondse object daadwerkelijk wordt geplaatst of aangepast dient een toezicht- houder van het Gebied aanwezig te zijn.

Door de exploitant dient een HBOR as-built tekening van bovengrondse objecten aangeleverd te worden volgens de bijlage eisen en voorwaarden inmeten en HBOR as-built tekening.

Bij de plaatsbepaling en het aanzicht van bovengrondse objecten van de categorie S, M en L dienen de volgende algemene voorschriften en afwegingskaders in acht te worden genomen:

afbeelding binnen de regeling

Voorkomen:

  • -

    Plaatsing van bovengrondse objecten in de openbare ruimte is alleen toegestaan als aannemelijk wordt gemaakt dat opnemen in bebouwing of ondergrondse plaatsing niet mogelijk is en bestaande bovengrondse objecten ongeschikt zijn en/of niet vergroot kunnen worden.

Voorts dient rekening gehouden te worden met:

  • -

    Wegenverkeerswet (art. 2 BABW);

  • -

    Welstandsnota, hoofdstuk reclame; bij beschermde stadsgezichten zijn objecten ondergeschikt aan straatbeeld en architec- tuur. Objecten mogen niet in de nabijheid van monumenten en kunstobjecten geplaatst worden;

  • -

    Rotterdamse Stijl, richtlijnen verschillen per gebied;

  • -

    Bestemmingsplannen.

Randvoorwaarden uiterlijk:

  • -

    Voor de kasten geldt dat zoveel mogelijk dezelfde vormgeving aangehouden dient te worden;

  • -
    • Een antracietblauwe standaardkleur voor de Binnenstad (volgens kaart Rotterdamse Stijl);

    • Een antracietgrijze standaardkleur voor de rest van de stad;

    Toepassing van kleuren uit de Rotterdamse Stijl (uitgezonderd metselwerk). Dit betreffen twee standaardkleuren:

  • -

    Uiterlijk van objecten behorende tot categorie L moeten zorgvuldig ontworpen, afgestemd en overeenkomstig zijn met de kwaliteit van de buitenruimte en de aanwezige buitenruimte;

  • -

    De objecten mogen niet gebruikt worden voor reclame welke geen rechtstreeks functioneel verband hebben met de activiteiten die in het pand of op het perceel plaatsvinden (zie Welstandsnota, hoofdstuk reclame). 

    Een uitzondering is mogelijk indien een contract met de gemeente wordt afgesloten waarbij de eigenaar van de objecten een tegenpresta- tie levert en waarin randvoorwaarden over aantal, locaties en afmetingen van de reclame wordt vastgelegd.

Randvoorwaarden locatie:

  • -

    Indien mogelijk plaatsing achter de rooilijn van de bebouwing;

  • -

    Indien mogelijk plaatsing objecten behorende tot categorie S tegen blinde gevel of erfafscheiding;

  • -

    Zoveel mogelijk plaatsing in de restruimtes van de openbare ruimte;

  • -

    Geen plaatsing in belangrijke zichtlijnen;

  • -

    Geen plaatsing op koppen van singels en het groene talud van de singel;

  • -

    Zo min mogelijk plaatsing op speelplaat- sen, pleinen en groenvoorzieningen;

  • -

    Zo min mogelijk belemmering van het uitzicht van direct omwonenden;

  • -

    Zo min mogelijk gevaar voor het verkeer;

  • -

    Zo min mogelijk gevaar voor goederen en bezittingen van derden;

  • -

    Zo min mogelijk verstoring van het gebruik van de openbare ruimte;

  • -

    Vrije doorgang trottoir moet minimaal 1,2 m blijven bij categorieën S;

  • -

    Vrije doorgang trottoir moet minimaal 1,8 m blijven bij categorieën M en L;

  • -

    Eventueel benodigde aanpassingen (bijvoorbeeld opheffen van parkeerplaatsen) gaan op kosten van de aanvrager.

Voor de bovengrondse objecten van categorie Large dient daarnaast de plaatsbepaling in een zo vroeg mogelijk stadium plaats te vinden. Hiervoor is in sommige gevallen een omgevingsvergunning nodig (zie daarvoor Besluit omgevings-recht). Daarnaast zal in een aantal gevallen de omwonenden bij het proces van plaatsbepaling en afwerking binnen de door de wet gestelde beperkingen betrokken moeten worden.

Onderhoud en beheer van bovengrondse objecten

  • -

    De eigenaar is verantwoordelijk voor het onderhoud en beheer van de bovengrondse objecten;

  • -

    De eigenaar dient het object te voorzien van zijn contactgegevens, noodnummer en veiligheidssignalering;

  • -

    Door en voor rekening van de eigenaar moet jaarlijks voor 1 mei de kwaliteit van het onderhoud op orde zijn;

  • -

    Door en voor rekening van de eigenaar moet jaarlijks voor 1 mei de (restant) posters en graffiti van de bovengrondse objecten verwijderd worden;

  • -

    Door en voor rekening van de eigenaar moet jaarlijks voor 1 mei de kwaliteit van de coating op orde zijn;

  • -

    Graffiti dient bij eerste constatering binnen 48 uur te worden verwijderd door de eigenaar;

  • -

    Geadviseerd wordt om de objecten indien mogelijk te voorzien van een anti-wild- plaksysteem en/ of anti-graffiticoating.

4.2.3.3 Open watergangen

Open watergangen zijn beheermatig in drie groepen te onderscheiden:

  • -

    Watergangen beheerd door waterschap- pen of Rijkswaterstaat

    Deze worden aangemerkt als een water- staatswerk. Hierop is de NEN 3651-2020 en NEN 3650-2020 van toepassing;

  • -

    Watergangen beheerd door de gemeente Rotterdam

    Bij het kruisen van deze watergangen dient allereerst de feitelijke diepte van de watergang te worden opgevraagd. Dit is noodzakelijk vanwege de minimale gronddekking. Deze dient tenminste 1,00 m ten opzichte van de ontwerpdiepte te bedragen, of – als de aanwezige bodem lager ligt dan de ontwerpdiepte – tenmin- ste 1,00 m ten opzichte van de aanwezige bodem;

  • -

    Watergangen beheerd door HbR

    Bij het kruisen van deze watergangen dient allereerst de feitelijke en benodigde diepte van de watergang bij HbR te worden opgevraagd. De minimale gronddekking is afhankelijk van de functie van de water- gang en zal in overleg met HbR worden bepaald.

4.2.3.4 Bomen

Bij het indelen van leidingen in de nabijheid van bomen dient rekening te worden gehouden met de gestelde voorschriften uit diverse gemeentelijke beleidsdocumenten, gericht op het realiseren van meer bomen en het waarborgen van de vitaliteit van bestaande bomen.

Voor de gewenste minimale afstand tussen boom en leiding is de uiteindelijk te bereiken boomgrootte bepalend. De boomgrootte is een aanduiding van de uiteindelijke omvang die een boom reeds heeft of kan bereiken. In onderstaande tabel staan de minimale afstanden tussen hart van de stamvoet en het hart van de leiding3 bij drie boomgrootten.

Boom- grootte

Toelichting

Mogelijke leeftijd

Kroon- diameter

Voorbeelden

Minimale afstand:

1

Boomsoorten die snel groeien en/of oud kunnen worden

150 jaar

10-20 m

es, linde, iep en plataan

≥ 3,50 m

2

Klein blijvende bomen

60/70 jaar

tot 10 m

berk, veldesdoorn

≥ 3,50 m

3

Klein blijvende sierbomen

40 jaar

tot 10 m

meidoorn, sierkers

≥ 2,00 m

Bovenstaande tabel geldt niet alleen voor het plaatsen van kabels en leidingen nabij bomen. De relatie tussen kabels en leidingen en bomen is wederzijds. Dit betekent dat bij het planten van bomen dezelfde afstanden gelden ten opzichte van de bestaande leidingen.

Boven leidingen mogen geen beplantingen worden aangebracht tenzij dit van gemeentewege noodzakelijk c.q. wenselijk wordt geacht. In dat geval zal de gemeente in overleg treden

met de betreffende leidingexploitant(en). In betreffend overleg zal tot overeenstemming moeten worden gekomen waarbij de Toolkit kabels & leidingen en bomen (zie bijlage op www.rotterdam.nl/wonen-leven/leidingenbureau/) als leidraad kan dienen. Betreffende Toolkit kan ook dienen voor de aanleg van leidingen in de directe nabijheid van bomen.

BOOM

K&L

Nieuwe boom

Vervangen boom op dezelfde plaats

Bestaande boombeplanting handhaven

Nieuwe K&L

Indelingseisen

Indelingseisen

Indelings- en ingravingseisen

Vervangen K&L op zelfde plaats

Indelingseisen

Indelingseisen en evt. voorziening

Ingravingseisen/ nadere voorschriften4

Bestaande K&L handhaven

Indelingseisen

Indelingseisen en evt. voorziening

Niet van toepassing

Met betrekking tot de keuze van een voorziening dient altijd in overleg getreden te worden metLBBO.

4.2.3.5 Over- en onderbouwing van de openbare ruimte

  • Indien leidingen onder een overbouwing worden gesitueerd, dan dient de hoogte van de overbouwing ten opzichte van het ter plaatse vastgestelde uitgiftepeil minimaal 2,50 m en in havengebied 1,75 m te bedragen in verband met de benodigde werkruimte voor mechanisch en ander materieel;

  • Bij toepassing van koppelbalken dient de bovenkant van de koppelbalken tenminste 2,00 m onder het ter plaatse vastgestelde uitgiftepeil te worden aangebracht. De ruimte tussen de koppelbalken dient te worden voorzien van een gewapende betonplaat waarboven de leidingen een veilige ligging verkrijgen;

  • Indien leidingen boven een onderbouwing worden gesitueerd, dan dient de diepte van de onderbouwing ten opzichte van het ter plaatse vastgestelde uitgiftepeil tenminste 2,00 m te bedragen, in verband met benodigde gronddekking voor leidingen;

  • Hulpconstructies in de openbare ruimte dienen de goedkeuring te hebben van de beheerder van de openbare ruimte. Deze tijdelijke voorzieningen, zoals damwanden, heipalen, etc. dienen na voltooiing van de werkzaamheden te worden verwijderd. Mocht dit om welke reden dan ook niet mogelijk zijn, dan kan alleen door de beheerder van de openbare ruimtebesloten worden deze voorzieningen tot een nader te bepalen maat onder het maaiveld te verwijderen. In de regel is deze maat minimaal 2,50 m. Daarna dient hiervan melding gemaakt te worden aan de toezichthouder, zodat de achtergebleven constructies door de gemeente kunnen worden ingemeten en geregistreerd. (zie hoofdstuk 7 uitvoeringsvoorschriften)

4.2.3.6 Rioolaansluitingen

Rioolaansluitingen voor gemengde afvoer, vuilwaterafvoer, regenwaterafvoer of aan- of afvoer van grondwater dienen te worden uitgevoerd overeenkomstig de vergunnings- voorschriften. Hieronder volgen enkele aandachtspunten:

  • -

    Voor het maken van een rioolaansluiting op de gemeentelijke riolering is toestemming vereist middels een zogenaamde Vrijgave- bewijs Riooltransportsysteem (VGB).

    De afgifte van een VGB stelt zowel de procesvoering als de omgeving waar de werkzaamheden plaatsvinden veilig. Een VGB heeft een beperkte geldigheidsduur;

  • -

    In uitzonderlijke gevallen kan in overleg met LBBO worden overgegaan tot het koppelen van rioolaansluitingen op een zogenaamde koppelleiding. 

    Deze koppel- leiding wordt in het kader van de VBOR gezien als een particuliere leiding. Voor deze koppelleiding dient te allen tijde een leidingvergunning te worden aangevraagd en op naam te worden gesteld van één eigenaar;

  • -

    Voor het aansluiten van diameters groter dan Ø160mm dient in overleg te worden gegaan met de afdeling Beheer Water en Riolen;

  • -

    Voor het aansluiten van persleidingen dient in overleg te worden gegaan met de afdeling Beheer Water en Riolen.

Voor persrioolaansluitingen zijn aanvullende aandachtspunten:

  • Aanvullende technische eisen

    Voor het afgeven van een vergunning worden aanvullende technische eisen gesteld. Deze technische eisen hebben betrekking op de hoeveelheid afvalwater dat geloosd mag worden op het persriool of vrijvervalriolering, de pompput en de afsluiter;

  • Aan- en afvoercapaciteit

    De te lozen hoeveelheid afvalwater op het centrale persrioolsysteem is gemaximeerd. De aanvrager van de vergunning toont middels berekeningen en relevante documenten aan, waar het te lozen afvalwater uit bestaat;

  • Aansluiting op centrale persleiding of vrijvervalput

    Er worden eisen gesteld aan de uitvoering zoals een VGB;

  • Gemalen

    De standaard eisen en voorwaarden zijn:

    • -

      In de persafvoerleiding moet vanuit de pompput een keerklep en afsluiter aan- gebracht worden. De aanvoerleiding naar de pompput moet voorzien worden van een afsluiter;

    • -

      Het toevoerriool, of andere voorziening, moet een inhoud hebben dat geschikt is voor een berging van 48 uur. Het rioolsysteem kan maximaal 2 dagen door storing of onderhoud buiten gebruik zijn;

    • -

      Indien gemiddeld meer dan 300 personen aanwezig zijn, moeten er 2 pomp- installaties worden geïnstalleerd of een installatie met 2 pompen die volledig elkaars reserve zijn;

    • -

      De gewenste pompcapaciteit moet minimaal7,50 m³/h en maximaal 15,0 m³/h zijn. Tevens moet deze geleverd worden bij een manometrische opvoerhoogte van ongeveer 170 – 190 kPa. Let op: De pompcapaciteit is niet de aan- en afvoercapaciteit;

    • -

      De blinddruk mag maximaal tussen de 250 en 350 kPa bedragen;

    • -

      De leidingweerstand vanaf de pompin- stallatie tot aan de centrale persleiding mag niet minder dan 20 kPa en niet meer dan 50 kPa bedragen bij een maximum pompcapaciteit van 15,0 m³/h.

  • Langdurige samenloop

    Om de kans op langdurige samenloop te beperken moet voldaan worden aan:

    • -

      Piekaanvoerdebiet per pomp bij voorkeur niet groter dan 50% van de pompcapaciteit;

    • -

      De totale dagelijkse aanvoer in m³ van het gehele systeem mag bij voorkeur niet groter zijn dan een enkele pomp bij enkelloop in 12 uur kan verwerken;

    • -

      De lozingen op het systeem dienen van gelijke karakter te zijn in debiet en volume.

  • Afsluiters

    • -

      Type schuifafsluiter: PN 10;

    • -

      Voldoen aan DIN 3352 deel 4;

    • -

      Flensverbindingen volgens DIN 2501 – PN 10/16;

    • -

      Bouwlengte volgens DIN 3202 deel 1 – F4;

    • -

      Aantal omwentelingen om afsluiter open of dicht te draaien hangt af van de diameter van de persleiding:

      DN/diameter

      Aantal slagen open of dicht

      40

      11

      50

      11

      65

      14

      80

      17

      100

      21

      125

      26

  • De afsluiter moet in het openbaar gebied van het havengebied op 1 meter afstand van de erfgrens geplaatst worden. Tevens moet in het havengebied de afsluiter afgezet worden met een metalen hekje in de RAL-kleur 5005. 

    In het openbaar gebied van het stedelijk gebied moet de afsluiter binnen 1 meter afstand van de erfgrens geplaats worden met voldoende ruimte voor het open en dichtdraaien van de afsluiter.

  • Onderhoud

    Ten behoeve van het onderhoud van de persaansluiting dient een ontstoppings- stuk in of buiten de pompput geplaatst te worden.

4.2.3.7 Voorzieningen in het stedelijk gebied

Het is niet toegestaan dat kabels en leidingen gebruik maken van infrastructurele voorzieningen welke in beheer zijn van de gemeente, tenzij de kabels en leidingen bestemd zijn voor het functioneren van de infrastructurele voorziening of de infrastruc- turele voorziening een kunstwerk is in de zin van de VBOR.

Kabels en leidingen die reeds gebruik maken van bestaande infrastructurele voorzieningen welke in beheer zijn van de gemeente dienen indien noodzakelijk, te worden verwijderd op het moment dat groot onderhoud of renovatie zal worden ge- pleegd aan de betreffende infrastructurele voorziening. Het bovenstaande geldt niet voor kabels in de zin van de TVR.

4.2.3.8 Bestemmingsplanprocedure

Gemeente Rotterdam maakt onderscheid tussen categorie 1 en categorie 2 kabels en/ of leidingen (zie ook nadeelcompensatie- regeling). Dit onderscheid is omdat niet alle kabels en leidingen een gelijkwaardige maatschappelijk en economisch belang hebben.

Categorie 1 leidingen betreffen:

  • -

    Leidingen die van doorslaggevend belang zijn voor het sociaal en economisch functioneren van de stad. Een disfunctio- naliteit van deze leidingen zou grote maatschappelijke ontwrichting en econo- mische schade tot gevolg hebben. Over het algemeen betreffen het leidingen die een omvangrijke kapitaalsinvestering van de netbeheerders vragen. Denk hierbij aan drinkwater-transportleidingen (met een diameter groter of gelijk aan 300 mm), warmtetransportleidingen (van 304,8 mm oftewel 12 inch of groter) en hoogspan-ningskabels (vanaf 23 kV);

  • -

    Leidingen die een extern veiligheidsrisico kennen. Het betreft leidingen die zowel qua aard van de vervoerde stoffen als qua druk waaronder de stoffen getransporteerd worden, onder het Besluit externe veiligheid buisleidingen (Bevb) vallen;

  • -

    Kabels en/of leidingen die in een leiding- strook liggen. Leidingstroken die zich vrijwel uitsluitend in het havengebied bevinden, zijn met name ingericht om ruimte te bieden aan ondergrondse infrastructuur. 

    De leidingen in een leiding- strook zijn daarmee onderhevig aan extra beschermende maatregelen.

Categorie 2 leidingen betreffen:

Alle overige kabels en/of leidingen die niet tot categorie 1 behoren.

Categorie 1 leidingen worden in het bestemmingsplan (toekomst: omgevings- plan) opgenomen zodat deze kabels en/of leidingen een ruimtelijke bescherming genieten. 

Dit houdt in dat bij nieuwe aanleg, wijzigingen in het tracé en verwijdering van kabels en/of leidingen die tot categorie 1 behoren, een bestemmingsplanprocedure dient te worden gevolgd.

Categorie 1 leidingen worden door de afdeling Basisinformatie ingemeten.

4.3 Leidingstroken

4.3.1 Algemeen

In het havengebied ligt een groot deel van de leidingen in leidingstroken. 

HbR heeft een Handboek Infrastructurele Voorzieningen voor Leidingen (HIVL) en Richtlijn ontwerp en beheer van leidingstroken en infrastructurele Voorzieningen voor Leidingen (RIVL) opgesteld waarin specifieke voorschriften zijn opgenomen. HIVL en RIVL zijn bij HbR op verzoek te verkrijgen.

Voorzieningen in het havengebied

De voorzieningen in het havengebied worden beheerd door HbR, die daarvoor in een eigen Handboek Infrastructurele Voorzieningen voor Leidingen (HIVL) aan- vullende voorschriften heeft opgesteld. Deze voorschriften bieden de grondslag voor de privaatrechtelijke overeenkomst die met HbR dient te worden gesloten alvorens tot vergunningverlening kan worden overgegaan.

Eisen in een leidingstrook:

  • -

    De dekking dient tenminste 1,00 m minus uitgiftepeil te bedragen, of, als het aanwezige maaiveld over het algemeen lager ligt dan het uitgiftepeil, tenminste 1,00 m minus maaiveld;

  • -

    Bij aanleg van nieuwe leidingen naast reeds bestaande leidingen dient de dekking van de bestaande situatie te worden overgenomen. De dekking moet tenminste 1,00 m bedragen.

    De dekking van nieuwe leidingen in leidingstroken met reeds aanwezige leidingen dient te allen tijde dezelfde te zijn als die van de naastliggende bestaande leidingen, maar tenminste 1,00 m;

  • -

    Bij een evenwijdige ligging geldt een horizontale dagmaat van 0,40 m;

  • -

    Bij een kruising van een leidingstrook geldt een dekking van tenminste 2,70 m ten opzichte van het aanwezige maaiveld;

  • -

    Bij kruisingen van leidingen met andere leidingen in open ontgraving, geldt een verticale dagmaat van 0,50 m;

  • -

    Bij het kruisen van leidingen met andere leidingen door middel van een sleufloze techniek geldt een verticale dagmaat van 0,50 m.

4.3.2 Meerlaags leggen

  • -

    Bij een beperkte beschikbare vrije ruimte kan meerlaags leggen worden voorgeschreven;

  • -

    Het voeren van vooroverleg met LBBO zal van nog meer belang zijn om een juiste afstemming te bewerkstelligen;

  • -

    Meerlaags leggen zal worden toegepast in het gebied vanaf 1,00 m tot 2,20 m vanaf het maaiveld. Figuur 2 laat zien dat de beschikbare ruimte voor meerlaags leggen (binnen de groene arcering) op 1,20 m gesteld kan worden;

    afbeelding binnen de regeling

    Figuur 2, beschikbare ruimte voor meerlaags leggen

  • -

    Niet alle leidingen komen in aanmerking voor meerlaags leggen. De volgende combinaties van leidingdiameters kunnen toegepast worden:

    Ø boven (mm)

    Ø onder (mm)

    100

    700

    150

    650

    200

    600

    250

    550

    300

    500

    350

    450

  • -

    De diameter van de boven gelegen leiding mag nooit groter zijn dan de onder gelegen leiding;

  • -

    Voor de onder gelegen leiding zullen zwaardere eisen en/of voorwaarden gelden. Wellicht dient de onder gelegen leiding onderhoudsvrij te worden weggelegd;

  • -

    De diameter van de leidingen in de bovenste laag bedraagt maximaal Ø400 mm;

  • -

    Zo mogelijk wordt de onderlaag eerst ingedeeld en/of gevuld;

  • -

    Leidingen die onder gelegen zijn, komen met de onderzijde van de leiding op 2,20 m vanaf het maaiveld;

  • -

    Leidingen die boven gelegen zijn, worden met de bovenzijde op 1,00 m vanaf maaiveld ingedeeld;

  • -

    Er is sprake van een dagmaat van 0,40 m rondom de leiding bij een evenwijdige ligging van de leidingen;

  • -

    Elektriciteitskabels mogen wel onder leidingen (niet zijnde staal) of boven andere elektriciteitskabels worden ingedeeld. Elektriciteitskabels mogen niet boven leidingen worden ingedeeld.

4.3.3 Infrastructurele voorzieningen binnen leidingstroken

In de VBOR wordt het begrip “kunstwerk(en)” genoemd. Onder het begrip kunstwerk(en) wordt in dit verband verstaan:

  • -

    infrastructurele voorzieningen bestemd voor leidingen, zoals leidingentunnels, leidingenviaducten en overkluizingen;

  • -

    infrastructurele voorzieningen zoals bruggen en tunnels, waar ook leidingen in, op of aan kunnen worden bevestigd.

Vooraf toestemming vereist

Bij gebruik van alle voorzieningen geldt dat eerst door de aanvrager, met de eigenaarvan de voorziening dient te worden afgestemd, in hoeverre de constructie van de voorziening geschikt en/of bedoeld is voor de geleiding van de betreffende leiding(en). Pas wanneer overeenstemming is bereikt, zal een voorgesteld tracé door LBBO kunnen worden beoordeeld.

Afwijkende eisen bij meerlaags leggen gelden voor:

  • -

    Entreegebieden: In deze gebieden gaat de ligging van de leidingen over van een normale horizontale en verticale situering naar een gewijzigde situering, zodat een voorziening op de meest optimale wijze benut kan worden. De afwijkende tracébe- paling in deze gebieden zal per voorziening verschillend zijn. In deze gebieden zullen diverse leidingen, andere leidingen kunnen kruisen;

  • -

    Invloedsgebied: Tot het invloedsgebied van een voorziening behoren, naast de feitelijke voorziening, ook de entreegebieden.Vanwege de concentratie van kwetsbare leidingsamen-stellingen worden dezelfde eisen c.q. voorschriften gesteld voor de entreegebieden als die bij de voorziening gelden.

5. Veiligheid

5.1.1 Algemene indeling

Dit hoofdstuk is van toepassing voor buis- leidingen die gelegen zijn in leidingstroken. Buisleidingen kunnen op verschillende manieren worden ingedeeld. Een veel voorkomende indeling hanteert het onder- scheid tussen enerzijds buisleidingen voor het transport van gevaarlijke stoffen en anderzijds buisleidingen voor het transport van niet-gevaarlijke stoffen.

Onder gevaarlijke stoffen worden bij het transport door buisleidingen die stoffen verstaan die op grond van de Wet milieu- beheer (artikel 12.11) dienen te worden beschouwd als: brandbaar, explosief of toxisch.

Buisleidingen voor het transport van gevaarlijke stoffen zijn weer verder onder te verdelen in:

Soort stof

Beschikbare

wet- en regelgeving

Aardgastransport- leidingen met een druk hoger dan 1,6 MPa

Besluit externe veiligheid buis- leidingen

Brandbare vloei-stoffen van de K1, K2 en K3 categorie

Besluit externe veiligheid buis- leidingen

Overige chemische stoffen en K0 categorie

Besluit externe veiligheid buis- leidingen

Buisleidingen voor het transport van stoffen die niet vallen onder de hiervoor genoemde verdeling behoren tot de buisleidingen voor het transport van ongevaarlijke stoffen.

Dit zijn o.a. riool(pers)leidingen, drinkwater- leidingen, lage druk gasleidingen en stadsverwarmingsleidingen.

5.1.2 Rotterdamse indeling

In dit Handboek is afgezien van een verdeling in buisleidingen voor het transport van ongevaarlijke respectievelijk gevaarlijke stoffen omdat elke buisleiding (hoe onge- vaarlijk ogenschijnlijk ook) de mogelijkheid van het doen ontstaan van gevaarlijke situaties in zich draagt.

Omgekeerd kan een buisleiding voor gevaarlijke stoffen in een omgeving liggen waaraan geen noemenswaardige schade kan worden toegebracht. Met name in het havengebied van Rotterdam liggen buislei- dingen voor ongevaarlijke en gevaarlijke stoffen door elkaar met geringe onderlinge afstand. Het is daarom niet gewenst dat het onderscheid ongevaarlijk - gevaarlijk wordt gemaakt.

De leidingen waar in dit hoofdstuk naar gekeken wordt, zijn de transportleidingen. Het (fijnvertakte) distributienet valt hier niet onder. Het schema, zie figuur 7 geeft aan welke leidingen wel of niet moeten voldoen aan de eisen van dit hoofdstuk.

afbeelding binnen de regeling

Figuur 3, Schema bepaling veiligheidsfactor

5.2 Methodiek, toelichting op

5.2.1 QRA

Het Besluit externe veiligheid buisleidingen is gebaseerd op het plaatsgebonden risico (PR) en het groepsrisico (GR). Voor nieuwe buisleidingen die vallen onder de indeling zoals deze in paragraaf 5.1 van dit hoofd- stuk wordt genoemd, dient een kwantitatieve risicoanalyse (QRA) te worden gemaakt. De resultaten van de QRA zijn plaatsgebonden risicocontouren die zo mogelijk op de leiding liggen en grafieken waaruit het groepsrisico blijkt5 . Voor nadere informatie wordt verwezen naar het “Handboek buisleiding in bestemmingsplannen versie 2016” dat in opdracht van het Ministerie van Infrastruc- tuur en Milieu is opgesteld en de “Hand- reiking verantwoordingsplicht groepsrisico” van het voormalig Ministerie van VROM.

5.2.2 Gewogen veiligheid

Er wordt naar gestreefd dat het risico van alle leidingen gelijk is. Het risico wordt hierbij gedefinieerd als het product van de kans op en het effect van een mogelijke schade.

Dit heeft tot gevolg dat indien een mogelijke schade groter is, de toegestane kans van optreden kleiner dient te zijn. Deze “gewogen veiligheid” is dan voor alle leidingen gelijk. Het impliceert ook dat de “gevaarlijkheid” van alle leidingen ongeveer even groot is.

5.2.3Rotterdam

In dit Handboek krijgen buisleidingen een veiligheidsfactor toebedeeld op grond van de omvang van de schade die een eventuele breuk van de leiding aan de omgeving kan veroorzaken. De veiligheidsfactor is gebaseerd op de inschatting van het effect van een schade (op basis van schadebeeld en schadeomvang). De bepaalde veilig- heidsfactor werkt door in de ontwerp-, aanleg- en uitvoerings- en bedrijfsvoerings- eisen in de hoofdstukken 6, 7 en 8.

5.3 De Veiligheidsfactor

5.3.1 De methode

In dit hoofdstuk wordt de veiligheidsfactor bepaald die nodig is voor de berekeningen in de ontwerp-, aanleg- en bedrijfsvoering-fasen van de buisleiding. Het proces wordt schematisch weergegeven in figuur 8.

afbeelding binnen de regeling

Figuur 4, Bepaling van de (Ontwerp) Veiligheidsfactor

Indien een leiding door meerdere omgevingsgebieden loopt, moet per gebied een factor worden bepaald.

De veiligheidsfactor moet worden toegepast op alle primaire spanningen veroorzakende belastingen: de inwendige druk, het eigen gewicht, de grond- en verkeersbelasting. Voor de overige belastingen, zoals zettingen en temperatuursbelastingen moet de factor uit de NEN 3650 worden toegepast.

5.3.2Bepaling van omgevingsgebieden

Dit betreft de aard van de omgeving waarin de buisleiding ligt. Het schadebeeld en de schadeomvang zullen sterk afhankelijk zijn van de omgeving waarin de schade optreedt en derhalve van de mate waarin schade

kan worden toegebracht aan de levende omgeving, de natuur en/of de goederen die in deze omgeving zijn geplaatst.

Bij het bepalen van de veiligheidsfactor dient een karakteristieke omgeving te worden gekozen die zo goed mogelijk past.

Een drietal typerende gebieden wordt onderscheiden:

  • Industriegebieden, gekarakteriseerd door een omgeving met een overheersend industriële bebouwing, oftewel een grote dichtheid van kapitaalgoederen en een geringe bewonings- of werkdichtheid door mensen, onderverdeeld in:

    • -

      I1 Lichte industrie, gekarakteriseerd door voornamelijk logistieke en distributiecentra;

    • -

      I2 Zware industrie, gekarakteriseerd door de industriële chemiesector.

  • Agrarische/natuurlijke gebieden, gekarakteriseerd door een overheersend begroeide omgeving:

    • -

      A1 Agrarische/natuurlijke gebieden, gekarakteriseerd door een overheersend begroeide omgeving met een geringe bewoners- of werkdichtheid door mensen.

  • Stedelijke gebieden, gekarakteriseerd door een omgeving met overheersend woonbebouwing en een inherente grote bewonings- en werkdichtheid door mensen, onderverdeeld in:

    • -

      S1 Woonwijk, gekarakteriseerd door voornamelijk wijken/buurten met laagbouw;

    • -

      S2 Hoogbouw, gekarakteriseerd door voornamelijk kantoren en hoogbouw met woonfunctie.

De kaart in figuur 9 kan worden gebruikt om het omgevingsgebied te bepalen. Mocht meer detail gewenst zijn, dan kan op de website van de gemeente Rotterdam een kaart met meer detail worden geraadpleegd, zie www.rotterdam.nl/wonen-leven/leidingenbureau/

afbeelding binnen de regeling

5.3.3 Medium in de leiding

Het medium dat door de leiding wordt vervoerd, bepaalt in belangrijke mate welke schade aan de omgeving wordt toegebracht indien de leiding bezwijkt of lek raakt.

In de meeste gevallen is er een maatgevend scenario wat betreft de schade aan de omgeving en hiermee kan direct bepaald worden welke veiligheidsfactor moet worden toegepast. Bij deze factor wordt mede rekening gehouden met schade aan (spoor)wegen. Bij waterkeringen zal moeten worden bepaald of de NEN 3651 van toepassing is en of een importantiefactor wordt voorgeschreven. In dit geval zal moeten worden voldaan aan zowel de eisen uit de NEN 3651 als die uit dit Handboek. Deze eisen hoeven niet gecombineerd te worden. Er zullen aparte berekeningen moeten worden gemaakt en het maatgevende geval bepaalt de eisen waaraan het ontwerp van de leiding dient te voldoen.

Chemie (ontvlambaar en toxisch: onder andere acroleïne, acrylnitril, allylalcohol, cyaanwater- stof, etheenoxide, ethyleenoxide, synthesegas (H2 en CO), tetra-ethyllood en vinylchloride) Maatgevend scenario: brand en toxisch

Chemie (ontvlambaar, niet toxisch: onder andere butaan, buteen, ongestabiliseerd condensaat, etheen, ethylchloride, isopreen, LPG, methaan, methylchloride, propeen, 1,2-propeenoxide en waterstof)

Maatgevend scenario: brand

Op grond van de stofeigenschappen wordt een ruwe indeling in drie groepen gemaakt:

Zonenaam

Toelichting

inundatiezone

het gebied waar, in geval van breuk ergens in de buisleiding, door uitstromen van de vloeistof, de omgeving met die stof in aanraking kan komen

brandzone

Tot de brandzone behoortdat gebied waar een stralingsniveau van 10 kW/m²gedurende een periodevan meer dan 5 minutenvoorkomt

intoxicatiezone

De intoxicatiezone is het gebiedwaar, in gevalvan breuk ergensin de buisleiding, door uitstromen van giftig gas uit de buisleiding en/ofverdamping van uitgetreden giftige vloeistof en/of verbrandings- gassen van een in brand staande giftige gaswolk of vloeistof, de bebouwde, begroeide of natuurlijke omgeving met een dergelijke giftigegas in aanraking kan komen.De intoxicatiezone wordt gerekend tot die grens waarop een concentratie gelijk aan de

EPEL-waarde aanwezig is6.

5.3.4 Bepaling veiligheidsfactor

De volgende categorieën worden in ogenschouw genomen:

Aardgas

Maatgevend scenario: Brand Veiligheidsfactor I1: 1,88

Veiligheidsfactor I2: 1,88 Agrarisch/verspreide huizen A1: 1,68 Veiligheidsfactor S1: 1,88

Veiligheidsfactor S2: 1,88

Water (drink-, blus-, proces-, riool) 

Maatgevend scenario: Inundatie Veiligheidsfactor I1: 1,48

Veiligheidsfactor I2: 1,48 Agrarisch/verspreide huizen A1: nvt

Veiligheidsfactor S1: nvt

Veiligheidsfactor S2: nvt

Chemie (toxisch: allylchloride, ammoniak, chloor, epichloorhydrine, formaldehyde, koolmonoxide en waterstofchloride) Maatgevend scenario: toxisch Veiligheidsfactor I1: 1,88

Veiligheidsfactor I2: 1,88 Agrarisch/verspreide huizen A1: 1,68 Veiligheidsfactor S1: 1,88

Veiligheidsfactor S2: 1,88

5.3.5 Bijzondere voorzieningen/risicobeperkende maatregelen

Bij het bepalen van de veiligheidsfactor kunnen bijzondere risicobeperkende voorzieningen als parameter worden opgenomen. Hiertoe worden alle maatregelen gerekend die worden getroffen met het doel het risico van een leiding te verminderen. Voor elke maatregel waar- mee de betreffende kans verlaagd wordt, mag gerekend worden met de veiligheidsfactor van één factor lager. De betreffende maatregel dient voorgelegd te worden aan LBBO.

De risicobeperkende voorzieningen worden als volgt onderverdeeld:

Type voorziening

Toelichting

Effect op berekening

Schade- beperkend

Maatregelen die worden getroffen om de schadebij het optreden van calamiteiten te verminderen.

Dit gaat automatisch doordatde invloedzones kleiner wordenen daarmee het aantal schadepunten.

Kans- beperkend

Maatregelen die worden getroffen om de kans van optredenvan calamiteiten te verminderen.

Deze hebben – in principe – geen invloed op de categoriebepaling, tenzij wordt aangetoond dat de kans op schadeaan de leiding voldoende kleiner is dan de nog juist aanvaardbare schadekans van de betreffende categorie.

Effect- beperkend

Maatregelen die worden getroffen om de schadebij het optreden van calamiteiten te verminderen.

 

Wanddikteverzwaring en kathodische bescherming als voorziening tegen corrosie zijn noch schade noch kans beperkend en worden als zodanig niet gehonoreerd. Deze voorzieningen zijn nodig om een levensduur te garanderen en vallen onder de beheerveiligheidseisen van

een leiding.

6. Ontwerp en kabels en leidingen

6.1 Algemene uitgangspunten

De voor een ontwerp benodigde sterkte- berekeningen dienen bij de vergunningsaan- vraag te worden overlegd. Deze kunnen steekproefsgewijs door LBBO worden getoetst aan het gestelde in de VBOR en dit Handboek. Indien nodig zal het een en ander worden afgestemd met de betreffende leidingexploitanten.

Indien op basis van het schema, weergegeven in hoofdstuk 5 de veiligheidsfactor van de leiding dient te worden bepaald, dan zijn ook de bijbehorende uitvoerings- en beheereisen daarmee bepaald.

Voor de leidingen in de (aanwezige) entreegebieden voor en in, op of aan een infrastructurele voorziening, geldt de hoogste veiligheidsfactor die voor die leiding over het gehele tracé berekend kan worden. Naarmate de vereiste veiligheidsmaatregelen aan een leiding toenemen, dienen bij het ontwerpen, berekenen en dimensioneren, de vereiste gegevens met een grotere zekerheid te worden verkregen en de berekeningen uitvoeriger en diepgaander

te worden uitgevoerd.

6.1.1 Levenscyclus

In het ontwerp dient rekening gehouden te worden met de gehele levenscyclus van de leiding. In de ontwerpfase is het van belang de uitgangspunten voor de levensduur inzichtelijk te hebben.

De volgende gegevens dienen tijdens de ontwerpfase meegenomen te worden:

  • -

    de ontwerp levensduur;

  • -

    de uitvoeringswijze inclusief de gevolgen voor de gehele levenscyclus;

  • -

    de wijze van beheren;

  • -

    opstellen van randvoorwaarden7 betreffen- de werken in de nabijheid van de leiding.

6.1.2 Ondergrond

In het ontwerp dient rekening gehouden te worden met:

Proefsleuven ter voorbereiding

De leidingexploitant dient, vooruitlopend aan het indienen van de vergunningsaanvraag

te verifiëren of de leggegevens, zoals die zijn geregistreerd in KLIC nog overeenkomen met de liggingsgegevens. Dit dient te geschieden door proefsleuven te maken.

De liggingsgegevens dienen bij de vergunningsaanvraag te worden aangeleverd.

Geotechnisch onderzoek

Geotechnisch onderzoek dient voldoende gegevens op te leveren over de grond en

de grondwatergesteldheden in de omgeving van de aan te leggen leiding, zodanig dat de bepaling van de grondparameters benodigd voor de vergunningsaanvraag betrouwbaar is. Sondeer- of boorstaten dienen ten opzichte van N.A.P. te worden weergegeven. De grondwaterstand dient bepaald te worden.

Bij aanleg middels sleufloze technieken dient grondonderzoek uitgevoerd te worden conform NEN 3651:2020 bijlage C.

Nabij het in- en uittredepunt dient een sondering te worden uitgevoerd tot minimaal 5,00 m beneden het laagste punt van de boring.

Een pers- of ontvangstkuip dient ingesloten te zijn door minimaal twee sonderingen tot minimaal 2,5 maal de ontgravingsdiepte waarbij de afstand tot de bouwkuip maxi- maal 5,00 m is.

Toepassen en verwijderen hulpconstructies

Voor het aanbrengen van leidingen kan het nodig zijn tijdelijke hulpconstructies toe te passen zoals pers- en ontvangstkuipen, sleufbekistingen door middel van onder andere damwanden, tijdelijke ondersteunin- gen en dergelijke. Deze hulpconstructies dienen in de ontwerpfase uitgewerkt te worden en conform het werkplan te worden aangebracht en verwijderd.

Mocht het, om welke reden dan ook, niet mogelijk zijn deze hulpconstructies geheel of gedeeltelijk te verwijderen dan dient dit gemeld te worden in de vergunningsaan- vraag. De achterblijvende constructies of delen daarvan dienen te worden ingemeten en te worden geregistreerd als ondergrondse objecten. Door de exploitant dient een HBOR as-built tekening aangeleverd te worden volgens Bijlage IV; Eisen en voorwaarden inmeten en HBOR as-built tekening. Indien mogelijk moet de HBOR as-built tekening van de gehele of deels achtergebleven hulpconstructie samen met de HBOR as-built tekening van de leiding(en) aangeleverd worden. De aanlevering dient binnen 4 weken na de inmeting plaats te vinden.

Werken in nabijheid van leidingen 

Sonderingen, grondboringen, bronneringen en graafwerkzaamheden dienen dusdanig te worden uitgevoerd dat geen schade aan nabij gelegen leidingen optreedt.

Zettingen

Bij (grote) te verwachten zettingen dienen belendingen, die door de aanleg zouden kunnen worden beïnvloed, aan een ‘0-waar- de-onderzoek’ (vastleggen van de situatie op de contractdatum) te worden onderworpen en gemonitord. Per geval dienen alarmgrenzen en criteria te worden afgesproken en vastgelegd tussen de betrokken partijen.

Bodemverontreiniging

Voor werkzaamheden in de bodem is de Wet bodembescherming (Wbb) onverkort van toepassing. Dit betekent onder andere dat de leidingexploitant verplicht is uit te zoeken of de bodem ter plekke van het leidingtracé verontreinigd is8. Daarvoor kan:

  • -

    bij de DCMR nagevraagd worden of er informatie beschikbaar is over de bodem- kwaliteit. Dit kan via www.dcmr.nl;

  • -

    bij geen of onvoldoende informatie de leidingexploitant een bodemonderzoek laten uitvoeren door een gecertificeerd onderzoeksbureau.

In geval van ernstige bodemverontreiniging dienen graafwerkzaamheden volgens de daarvoor geldende procedures te worden gemeld bij het bevoegd gezag (DCMR).

Uitvoering van de werkzaamheden mag dan alleen plaatsvinden op basis van een goed- gekeurd saneringsplan. Bodemverontreini- gingen die onverwacht tijdens het graafwerk aan het licht komen, dienen direct aan het bevoegd gezag (DCMR) en aan de toezicht- houder te worden gemeld, waarna voortzet- ting van de werkzaamheden dient te worden afgestemd met het bevoegd gezag (DCMR).

6.2 Hoogspanningsleidingen

Mits er bij nieuwe en/of te wijzigen hoog- spanningsverbindingen sprake is:

  • van alle onderstaande punten

    • -

      transport en/of distributie van 1 kV en hoger;

    • -

      zowel boven- als ondergronds;

    • -

      evenwijdig aan en/of in de nabijheid van metalen leidingen of betonbuizen met plaatstalen kern (elektrisch geleidende leidingen);

  • of alle gelijkstroomverbindingen; dient een beïnvloedingsberekening overeenkomstig NEN 3654:2014 te worden uitgevoerd.

Ook indien een bestaande hoogspannings- verbinding wordt opgewaardeerd dient een beïnvloedings-berekening te worden gemaakt. Deze dient vooraf te worden uitgevoerd en aan de betreffende leidingeigenaren en LBBO voor akkoord te worden voorgelegd.

Daarnaastdient rekening te worden gehouden met de Rotterdamse norm voor buitenspeel- ruimte, waarbij langdurig verblijf van kinderen in een magnetisch veld > 0,40 microTesla (μT) vermeden moet worden, zie paragraaf 6.4.4

Warmteontwikkelingen

De gevolgen van warmteontwikkelingen van de hoogspanningskabels op de in de nabij- heid gelegen leidingen dienen onderzocht te worden. De gevolgen dienen getoetst te worden aan criteria die voor de naastliggende leidingen gelden.

Indien op basis hiervan blijkt dat maatregelen getroffen dienen te worden in de omgeving, dan dient hiervoor goedkeuring verkregen

te worden van LBBO en de betreffende leidingeigenaren. Indien blijkt dat er maatregelen getroffen dienen te worden aan bestaande buisleidingen, dan dienen de aanpassingen, in overleg met de desbetreffende leidingexploitant en voor rekening van de exploitant van de veroorzakende kabel, te worden uitgevoerd en ter goedkeuring aan LBBO te worden voorgelegd.

6.3 Buisleidingen

Voor de algemene uitgangspunten voor het sterktetechnisch ontwerp van buisleidingen (rechte pijp, bochten, verbindingen en aftakkingen) wordt verwezen naar NEN 3650-1:2020, hoofdstuk 8 en 9.

Tevens wordt verwezen naar het gestelde in NEN 3650-2, NEN 3650-3, NEN 3650-4 en

NEN 3650-5 voor specifieke materiaalafhankelijke bepalingen. Door middel van statische sterkteberekeningen dient tenminste te kunnen worden aangetoond dat de leidingen voldoen aan de criteria gesteld in dit Handboek.

Tevens dienen de volgende normen en richtlijnen in acht te worden genomen:

Type buisleiding

Te hanteren richtlijn

drinkwater- distributie

Praktijk Code Drinkwa- ter (PCD) 2020 Richtlijn drinkwaterleidingen buitengebouwen; ontwerp, aanlegen beheer (gebaseerd op NEN-EN 805)

gasdistributie

NEN 7244:2014 serie

warmte- distributie

NEN 7171-1/2009, NPR 7171-2/2009, NEN-EN

13941 en AGFW-Ar-

beitsblatt FW 401

rioolaansluiting

NEN 3218,NEN 7013,

NEN-EN 1401-1,

NEN-EN 295-1,

NEN-EN 295-2,

NEN-EN 295-3

OPM.

7002 en 7003 zijn ingetrokken (gietijzer).

bodemenergiesystemen

SIKB BRL 2100

6.3.1 Berekeningsmethoden

Vanuit de NEN 3650-serie:2020 en/of de NEN 3651:2020 kan een tweetal

berekeningsmethoden worden toegepast.

  • -

    vereenvoudigde sterkteberekening conform NEN 3651:2020, paragraaf 8.5;

  • -

    uitgebreide sterkteberekening conform NEN3650-serie:2020.

Bij het toepassen van één van de sterkte- berekeningsmethodes dient rekening te worden gehouden met de gestelde rand- voorwaarden van de betreffende sterktebe- rekeningsmethode.

Beïnvloedingsberekening

Indien een metalen buisleiding of betonbuis- leiding met plaatstalen kern (elektrisch geleidende buisleidingen) in de nabijheid van een hoogspanningsverbinding van 1 kV of hoger of een gelijkspanningsverbinding wordt geprojecteerd, dient een beïnvloedingsberekening overeenkomstig NEN 3654:2014 bij de vergunningsaanvraag te worden aangeleverd en dienen de benodig- de maatregelen te worden getroffen aan de buisleiding ter voorkoming van negatieve effecten op de buisleiding.

6.3.2 Rioolaansluiting

Het materiaal, de sterkte en de vorm van buizen en hulpstukken van een rioolaan- sluiting dient te voldoen aan:

  • -

    NEN 3218;

  • -

    NEN 7013;

  • -

    NEN-EN 1401-1;

  • -

    NEN-EN 295-1;

  • -

    NEN-EN 295-2;

  • -

    NEN-EN 295-3.

Wijze van aansluiten op gemeentelijke riool:

  • -

    Bij aansluiten op mof spie betonbuizen:

    • Gebruik maken van een voorgestorte inlaat;

    • Per inlaat maximaal 2 aansluitingen;

    • Diameter Ø160 mm;

    • Indien er geen ingestorte inlaten aanwezig zijn, een inlaat inboren met een maximale diameter van Ø160 mm.

  • -

    Bij aansluiten op een kunststof leiding:

    • Boren van een gat;

    • Plaatsen van een keilinlaat met een diameter van Ø160 mm.

6.4 Bijzondere situaties

6.4.1 Algemeen

Er kunnen zich situaties voordoen waarbij om veiligheidsredenen stringentere normen en uitgangspunten gehanteerd dienen te worden. 

Voorbeelden zijn: overgangssituaties van niet onderheide buisleiding naar onder- heide buisleiding, aftakkingen, T-stukken, sterk variërende geotechnische randvoor- waarden, meerlaags leggen, straling als gevolg van magnetische velden etc. 

In die gevallen zullen aparte ontwerpberekeningen dienen te worden uitgevoerd en aangeleverd bij de vergunningsaanvraag.

6.4.2 Mantelbuizen

In principe worden geen mantelbuizen voorgeschreven voor buisleidingen. Dit laat onverlet dat de eisen die door andere vergunningverlenende instanties kunnen worden gesteld nog steeds aan de orde zijn. Voor kabels kunnen mantelbuizen worden verlangd, bijvoorbeeld voor het kruisen van belangrijke verkeersaders of ten behoeve van nieuwe of bestaande bomen.

Bij toepassing van een mantelbuis worden de volgende eisen gesteld:

  • -

    De mantelbuis dient geschikt te zijn voor het opnemen van alle uitwendige belastingen en in die gevallen waarin het ontwerp dat aangeeft, de combinatie van uitwendige belastingen met de inwendige ontwerp- druk van de mediumvoerende leiding;

  • -

    De mantelbuis dient dusdanig te worden samengesteld dat corrosiebescherming van de mediumvoerende leiding kan worden gewaarborgd;

  • -

    De mantelbuis dient aan beide uiteinden flexibel te worden afgesloten om de grondwater-circulatie binnen de annulaire ruimte en daarmee de aanvoer van zuurstof tot een minimum te beperken;

  • -

    Voor de constructie van een mantelbuis voor buisleidingen: zie NEN 3650-1:220, art. 9.12.2.

6.4.3 Infrastructurele voorzieningen

Bij het kruisen van een infrastructurele voorziening kan de eigenaar c.q. beheerder van de betreffende infrastructurele voorziening aanvullende eisen stellen, bijvoorbeeld ten aanzien van de opleggingen of extra wanddikte van de kruisende leiding.

Als onderdeel van de leidingvergunning dienen de leidingen die in, op of aan een voorziening worden aangebracht, berekend te worden. De leidingberekeningen dienen te voldoen aan de in dit Handboek vermelde uitgangspunten en worden door LBBO getoetst op de eisen en voorschriften zoals gesteld in dit Handboek.

In de entreegebieden en in, aan of op een infrastructurele voorziening is het niet toegestaan in een leiding verschillende materialen toe te passen.

Bij het ontwerp van kabels en buisleidingen dient reeds rekening ermee te worden gehouden dat het herstellen van beschadi- gingen en het ter plaatse lassen in een besloten ruimte met beperkte werkruimte mogelijk dient te zijn. Tevens dient gewerkt te worden conform de eisen volgens normen ten aanzien van arbeidsomstandigheden, sterkte, duurzaamheid etc.

6.4.4 Rotterdamse norm voor buitenspeelruimte

In de Rotterdamse norm voor buitenspeel- ruimte (spelenenbewegen.nl/wp-content/ uploads/2016/04/Handleiding-Rotterdam- se-norm-Buitenspeelruimte_def.pdf) wordt aangegeven dat sprake is van een relatie tussen het optreden van leukemie bij kinderen en het wonen in de nabijheid van bovengrondse hoogspanningslijnen. Het magnetisch veld van de hoogspan- ningslijnen is verantwoordelijk voor het

verhoogde risico. Dit risico is ook aanwezig bij soortgelijke bronnen, zoals onderstations, ondergrondse hoogspanningskabels en transformatorhuisjes. Daarom adviseert de GGD om langdurig verblijf van kinderen in een magnetisch veld > 0,4 microTesla (μT) te vermijden en dient het volgende in acht te worden genomen:

  • -

    Bij bovengrondse hoogspanningslijnen wordt verwezen naar het beleidsadvies voor afstanden tot speelplekken zoals beschreven door het RIVM, zie www.rivm.nl/hoogspanningslijnen;

  • -

    De eerste 2 meter rondom een transformatorhuisje wordt niet beschouwd als speelruimte en binnen deze deze afstand mogen geen voorzieningen gerealiseerd worden waardoor kinderen daar langere tijd verblijven. Dat wil zeggen: geen voetbaldoelen of andere sporttoestellen, bankjes of speeltoestellen plaatsen binnen deze afstand. Het is mogelijk om afstand te scheppen met behulp van groen;

  • -

    Voor andere bronnen, zoals onderstations en ondergrondse hoogspanningskabels zal van geval tot geval moeten worden onderzocht welke afstanden moeten worden aangehouden om onder de streefwaarde te blijven.

Ook voor dit onderwerp wordt het belang van (voor)overleg met LBBO onderstreept, zodat gezamenlijk bekeken kan worden welke oplossing gerealiseerd kan worden.

6.5 Berekeningswijze buisleidingen in relatie tot verschillende materialen

6.5.1 Algemene uitgangspunten

  • -

    Voor de partiële factoren voor de grond- mechanische randvoorwaarden wordt verwezen naar NEN 3650-1:2020, tabel B.3. De berekeningswijze is overeenkomstig de NEN 3650-serie:2020 en NEN 3651:2020;

  • -

    Indien hoofdstuk 5 van dit Handboek niet van toepassing is, worden de sterktebere- keningen uitgevoerd conform de NEN 3650-serie:2020 en indien van toepassing NEN 3651:2020.

    Voor het verdisconteren van de veiligheidsfactor (zie hoofdstuk 5) geldt:

    Materiaal

    Veiligheidsfactor (algemeen)

    Stalen buisleidingen

    veiligheidsfactor wordtverdisconteerd in de rekenbelastingen

    Buisleidingen van kunststof- fen, beton en gietijzer

    veiligheidsfactor wordt verdisconteerd in de bepaling van de toelaatbare spanningen en vervormingen

6.5.2 Specifieke bepalingen per materiaalsoort

Voor de genoemde materialen gelden de volgende specifieke en/of aanvullende eisen:

Materiaal

Specifieke bepalingen

Staal

Veiligheid: Op basis van de categorisatie van de buisleiding volgens hoofdstuk 5 wordt een veiligheidsfactor gevonden. De veiligheidsfactor wordtin de berekeningen voor stalenbuisleidingen verdisconteerd voor alle primairespanningen veroorzakende belastingen. Voor de secundaire spanningen veroorzakende belastingen wordt rekening gehouden met de belastingfactoren conform NEN 3650-2:2020, tabel 2. Overig: Voor het overige wordende partiële factoren en belastings- factoren volgens NEN 3650-1:2020 en NEN 3650-2:2020, tabel 2 in rekening gebracht.

Thermoplastischekunststoffen

Treksterkte: Voor thermoplastische kunststof buisleidingen wordt voor de treksterkte uitgegaan van de MRS-waarde. Dit is de treksterkte die bepaald wordtuit de over 50 jaar geëxtrapoleerde sterkte

(zie NEN 3650-3:2020, paragraaf 8.6.1).

Veiligheid: Voor de minimale veiligheid tegen de combinatie van permanente belastingen (waaronder de uitvoeringszakkingsverschillen) en kortdurende belastingen kan voor de eerste twee jaar na aanleg

van de buisleiding uitgegaan worden van een materiaalfactor

ym = 1.0 korteduur.

Voor de periode na 2 jaar dient op de korte en/of langeduur zuivere trekspanning respectievelijk zuivere trekrekde veiligheidsfactor resulterend uit hoofdstuk 5 te worden verdisconteerd in plaats van

de materiaalfactor ym, die in NEN 3650-3:2020, paragraaf 8.6.1 wordt genoemd, met als minimum voor PE 1,25, voor PVC en PP is het minimum van de materiaalfactor ym=2,0.

Overig: Voor het overige is de berekeningswijze overeenkomstig de

NEN 3650-serie:2020 en NEN 3651:2020.

Thermohardendekunststoffen

Treksterkte: Voor thermohardende kunststof buisleidingen wordt voor de langeduur treksterkte uitgegaan van de over 50 jaar geëxtrapoleer- de sterkte (zie NEN 3650-3:2020, paragraaf 8.7.6.4).

Veiligheid: Voor de minimale veiligheid ten aanzien van de korte en/of lange duur zuivere trekspanning respectievelijk zuivere trekrekdient de veiligheidsfactor resulterend uit hoofdstuk 5, met als minimum van 1,5 te worden verdisconteerd.

Overig: Voor het overige is de berekeningswijze overeenkomstig de

NEN 3650-serie:2020 en NEN 3651:2020.

Beton

Veiligheid: Voor betonbuizen kan aan de hand van de resultaten van hoofdstuk 5 en de daaruit voortvloeiende veiligheidsfactor fB, de verge- lijkbare veiligheidsklasse worden bepaald. Dit kan geschieden door

de veiligheidsfactor fB te vergelijken met het product van de materiaal- factorym en de belastingsfactor volgens CUR 122 hoofdstuk 6.4.

Op basis hiervan kan dan de veiligheidsklasse volgens CUR 122 worden bepaald en kan de dimensionering plaatsvinden conform

NEN 3650-4:220, NEN 3651:2020 en CUR 122.

Gietijzer (nodulair)

Veiligheid: Gezien de toelaatbare spanningen in nodulair gietijzeren buisleidingen volgens NEN 3650-5:2020 kunnen deze leidingen worden gedimensioneerd zonder dat de resultaten van de categorisatie van hoofdstuk 5 hierop invloed hebben. Het ontwerp van nodulair gietijzeren buisleidingen kan dan ook volgens NEN 3650-5:220 en NEN 3651:2020 plaatsvinden.

6.5.3 Coating en kathodische becherming voor busleidingen

Coating

Een uitwendige en/of inwendige coating dient te beschermen tegen corrosie van buitenaf en/of binnenuit van de buisleiding. Ook wordt de coating aangebracht vanwege wederzijdse beïnvloeding om bescherming van de omgeving ten opzichte van de buisleiding te realiseren. De coating dient ervoor te zorgen dat tijdens de exploitatiefase de omgeving niet of nauwelijks gestoord wordt en dat de coating de leiding beschermt bij afwijkingen van een als ‘normaal’ te bestempelen omgeving.

De bescherming die de coating dient te geven bestaat uit een complex aantal aspecten, zoals:

  • -

    corrosie;

  • -

    warmteafgifte, warmteopnamen;

  • -

    mechanische beschadigingen, zoals krassen, schuren;

  • -

    laswerkzaamheden;

  • -

    vallend en stotend materiaal, zoals gereedschap;

  • -

    kruip ter plaatse van opleggingen;

  • -

    metallurgische contacten

  • -

    elektrische spanningen

Een coating is een wezenlijk onderdeel van de buisleidingconstructie. De specificatie van de coating en de reparatiemethoden dienen bij de vergunningsprocedureaan- vraag te zijn vermeld. Tevens dient een controletest met minimale eisen voor de coating te zijn aangegeven. De uitwendige coating van de leiding dient onder andere in combinatie met de oplegconstructie te worden getest op metallurgisch contact.

Kathodische bescherming

Voor buisleidingen die voorzien worden van kathodische bescherming en in een mantelbuis liggen, wordt verwezen naar NEN 3650-2:2020, paragraaf 9.7

6.5.4 Verkeersbelasting

Voor verkeersbelastingtabellen wordt verwezen naar NEN 3650-1:2020 (bijlage C, figuur C,17). Eventuele ontlastende invloeden worden weergegeven in bijlage C, hoofdstuk C,5 van

NEN 3650-1:2020.

In de sterkteberekeningen dient rekening te worden gehouden met:

Omgeving

Relevante norm

Bijlage

Figuur

Grafiek

Veldstrekking in leidingstroken

NEN 3650-1:2020

C

C,17

II

Ter plaatse van de kruising met wegen en in- en uitritten in het havengebied

NEN 3650-1:2020

C

C,17

I

In het stedelijk gebied voor de doorgaande en ontsluitingswegen

NEN 3650-1:2020

C

C,17

I

Overige wegen in het stedelijk gebied

NEN 3650-1:2020

C

C,17

II

Indien de verkeersbelasting (Grafiek I of II) lager uitvalt, dan dient een gelijkmatige verdeelde bovenbelasting van maximaal 20 kN/m2 aangehouden te worden (zie RIVL).

6.5.5 Ondersteuningshoek

In afwijking van het gestelde in NEN 3650-1:2020, bijlage C, paragraaf 4.1.3.b, gelden de volgende waarden als ondersteuningshoek:

Materiaal

Ondersteuningshoek ß

Staal (nieuween bestaande leiding)

90º

Kunststof drukloos

120º

Kunststof druk

90º

Beton

45º

Gietijzer nodulair

90º

Boringen

120º

Overige bepalingen

Axiaal buigstijve en niet-buigstijve buisleidingen

In de leidingstroken is het niet toegestaan om axiaal niet-trekvaste verbindingen toe te passen, zie: NEN 3650-1:2020, paragraaf 8.2.9.

Inwendig schoonmaken en inwendige inspectie van buisleidingen

Indien buisleidingen inwendig gereinigd en/of inwendig geïnspecteerd dienen te worden, dient in het ontwerp mede rekening gehouden te worden met de aspecten benoemd in NEN 3650-1:2020, paragraaf 8.2.8.

7. Aanleg- en uitvoeringsvoorschriften

7.1 Algemene uitgangspunten

Leidingwerken dienen te worden uitgevoerd volgens de goedgekeurde specificaties en tekeningen uit de ontwerpfase.

Voor een vlotte en correcte uitvoering van leidingwerken is informatievoorziening aan alle relevante betrokken partijen essentieel. Hiertoe zijn aparte voorschriften opgenomen in paragraaf 7.3 Communicatie.

Voor zover niet strijdig met de hieronder beschreven uitvoeringsvoorschriften is de CROW 500 Schade voorkomen aan kabels en leidingen, van toepassing.

Schade aan naastliggende leidingen en aan goederen of gewassen en hinder voor eigenaren en/of gebruikers van de betrok- ken percelen dient voorkomen te worden dan wel zoveel mogelijk te worden beperkt.

De bereikbaarheid van woningen, openbare gebouwen en dergelijke voor (mindervalide) voetgangers dient te worden gewaarborgd. Ook dient vooraf overleg plaats te vinden met belanghebbenden en toezichthouder, indien bijvoorbeeld de beperking van de bereikbaarheid tot gevolg heeft dat de hulpdiensten objecten niet voldoende kunnen naderen of dat de bevoorrading van winkels of bedrijven anders dan normaal dient te worden geregeld.

Tijdens de uitvoering van het werk dienen ‘De tien spelregels van de weg’ van de gemeente Rotterdam nageleefd te worden, zie link: www.rotterdam.nl/wonen-leven/ regels-van-de-weg/ In dit document staan afspraken, gericht op het beperken van over- last voor het verkeer tijdens werkzaamheden. De spelregels zijn aanvullend op de algemeen geldende bestekbepalingen.

Indien de leidingexploitant de vergunningsvoorschriften negeert, kan de gemeente de leidingexploitant een schriftelijke waarschuwing geven. Zo nodig wordt het werk stilgelegd zonder dat aanspraak op schadevergoeding mogelijk is.

Indien blijkt dat personeel van de leiding- exploitant zich niet houdt aan de vergun-ningsvoorschriften of indien zich tijdens de uitvoering onregelmatigheden voordoen, kan van de leidingexploitant worden geëist dit personeel de toegang tot het werk te ontzeggen.

7.2 Werkplan

De uitvoering dient te worden uitgewerkt in een werkplan waarin de werkmethoden, het organisatieschema en de werkprocedures ten behoeve van de uitvoering en oplevering worden vermeld. Het definitieve werkplan dient twee weken voor aanvang van de uitvoeringsfase ter goedkeuring aan het Gebiedskantoor te worden aangeboden.

Van een goedgekeurd werkplan mag slechts na goedkeuring van het Gebiedskantoor worden afgeweken.

Ter voorkoming van afwijkingen van het tijdschema dient een wekelijkse voort- gangscontrole te worden gemaakt, waarvan de resultaten worden doorgegeven aan de toezichthouder.

In het werkplan staan minimaal de volgende onderdelen uitgewerkt:

Onderdeel

Toelichting

Contactgegevens

Naam, adres, telefoonnummers van:

  • -

    leidingexploitant;

  • -

    zijn vertegenwoordiger/gemachtigdevoor de duur van het werk;

  • -

    aannemer(s) en de onderaannemer(s).

Beschrijving werken

Beschrijving van de werkendie door de aannemer(s) respectievelijk onderaannemer(s) verricht zullen worden.

Werkterreinen

(incl vergunningen)

Bij de inrichting van het werkterrein dient o.a. genoemdte worden:

  • -

    de plaats van de op te stellen apparatuur;

  • -

    de plaats waar de leiding(en) wordt(worden) uitgelegd;

  • -

    de aan- en afvoer van mud;

  • -

    de plaats van opstelling van voertuigen.

De inrichting van het werkterrein dient te voldoenaan de voorschrif- ten van de Vergunning gebruik van de Weg, hiernate noemen VGW, zie link: www.rotterdam.nl/loket/vergunning-gebruik-weg.

Voor het onttrekken en lozen van grondwater ten behoeve van het droogleggen van de sleuf dienen vooraf de vereiste vergunningen te worden aangevraagd bij het Waterschap of Hoogheemraad- schap.Bij wateronttrekking door bronbemaling ter hoogte van de boomkroon dienen de bomen in directenabijheid van deze bemaling, tussen 15 maart en 15 november, in overleg met het Gebiedskantoor te worden bevloeid of beregend. Bemalingswater van bronbemaling mag hiervoor niet worden gebruikt.

Transport en opslag

Het laden, lossen, transporteren en opslaan van kabels, buizen,hulpstukken en overigematerialen dient zorgvuldig plaats te vinden.Beschadigde materialen mogen niet worden verwerkt.

Tijdstippen

Duidelijkeweergave (dag en uur) van:

  • -

    aanvangstijdstip;

  • -

    werktijden: in principe wordter gewerkt op werkdagen van 7.00 tot 16.00 uur. Indien dit niet mogelijk/toegestaan is, staat dit als aanvullend voorschrift in de beschikking genoemd;

  • -

    tijdsduur van het gehele werk.

Tijdschema

Schema waarin duidelijk wordt aangegeven op welke wijze,in welke volgorde, met welk materieel en met welke hulpmiddelen c.q. hulpconstructies het werk zal worden uitgevoerd, gerelateerd aan de tijdsduur, benodigd voor de uitvoering van elk onderdeel.

Werkmethoden

Nadere eisen wordenverder uitgewerkt in 8.4 Uitvoeringsvoor- schriften

Beschermende maatregelen

De te treffen maatregelen die nodig zijn voor een goede en veilige uitvoering van het werk, zoals

  • -

    tijdelijke voorzieningen;

  • -

    tijdelijke verkeersmaatregelen;

  • -

    milieumaatregelen;

  • -

    bescherming van bomen en/of vegetatie.

Betrokken eigenaren, beheerders of instanties dienen in de gelegenheid te zijn gesteld om te reageren en met deze maatregelen akkoord te zijn.

Tijdelijke verkeersmaatregelen

Indien er tijdelijke verkeersmaatregelen nodig zijn, gelden de volgende eisen:

  • -

    De leidingexploitant dient tenminste vier weken voor de aanvang van het werk te overleggen met het Gebiedskantoor9 over de te treffen verkeersmaatregelen;

  • -

    De aanwijzingen van de wegbeheerder aan de leidingexploitant zijn bindend voor het tijdstip waarop de werkzaamheden op de openbare weg dienen te worden uitgevoerd;

  • -

    De toe te passen verkeersmaatregel(en) moet(en) voldoen aan de richtlijnen CROW 96b;

  • -

    Onmiddellijk na het gereedkomen van de werkzaamheden moet(en) de toegepaste ver- keersmaatregel(en) worden verwijderd;

  • -

    Bij scheepvaartverkeer dient de bebakening dusdanig te zijn uitgevoerd dat schepen op elk tijdstip van een etmaal op een adequate wijze gewaarschuwd worden voor het in uitvoering zijnde werk.

7.3 Communicatie

7.3.1 Verantwoordelijkheden van betrokken partijen

Betrokkene

Is verantwoordelijk voor

Toezichthouder

De gemeentelijke toezichthouder houdt tijdens de werkzaamheden toezicht op het nalevenvan de uitvoeringsvoorschriften en de vergunningsvoorschriften.

Leiding-exploitant

De leidingexploitant zorgt continuvoor een aan te sprekenverantwoor- delijke contactpersoon, wiens naam bij alle partijen bekend is. Deze persoon heeft tot taak erop toe te zien dat het werk conformde vergun- ning en gemaakteafspraken wordt uitgevoerd. Hij dient medewerking te verlenen aan gemeentelijke en andere toezichthouders.

Uitvoerders

De uitvoerders van het werk dienen over alle vereiste kwalificaties tebeschikken. De uitvoering van het werk wordt begeleid door competent toezichthoudend personeel van de leidingexploitant.

Verkeersmarinier

De verkeersmarinier vervult een sturende rol in het afstemmen van de planning van werkzaamheden op de economische en logistieke belangen van bedrijven en organisaties langshet tracé c.q.nabij het werk.

Het uitvoerend personeel van de aannemer dat tijdens de uitvoering van het werk contact onderhoudt met de toezichthouder dient de Nederlandse taal in woord en geschrift te beheersen.

7.3.2 Verplichte informatie-uitwisseling

Betrokken leidingexploitanten

Acht weken voor de start van de uitvoering informeert de leidingexploitant alle nabijge- legen leidingexploitanten schriftelijk over de voorgenomen werkzaamheden. Hij voegt minimaal een (voorlopig) werkplan toe en een tekening waarop de locatie en de aard van de voorgenomen werkzaamheden duidelijk zijn aangegeven.

De aangeschreven betrokken leidingexploi- tanten toetsen zelf of de voorgestelde maatregelen voldoende zijn voor een ongestoorde exploitatie van hun leidingen. Ze dienen hun reactie uiterlijk twee weken voor de start van de uitvoering te hebben aangeleverd bij de leidingexploitant.

Bewoners en bedrijven

De leidingexploitant informeert tenminste een week voor aanvang van de werkzaam- heden schriftelijk aan bewoners en bedrijven langs het tracé c.q. nabij het werk over de start en inhoud van de werkzaamheden, voor zover voor hen van belang. Deze zo geheten ‘bewonersbrief’ heeft de goed- keuring nodig van het betreffende Gebieds- kantoor of in het havengebied van HbR.

Gebiedskantoren: ‘Melding Ingraving’ 

Minimaal vijf werkdagen voor de start van de uitvoering meldt de leidingexploitant en/of zijn vertegenwoordiger in LIS het voorgenomen werk aan bij het betreffende Gebiedskantoor. Voor werken waar de verkorte vergunningsprocedure voor geldt, is de termijn twee werkdagen.

Kadaster: KLIC-melding (procedure WIBON) Ten hoogste twintig dagen voor aanvang van mechanische graafwerkzaamheden dient de uitvoerder te allen tijde een KLIC-melding te doen, tenzij de ontgraving minder dan 0,50 m diep is en/of de grond in eigendom van de grondroerder is, zie WIBON.

In geval van integrale werkzaamheden met andere leidingexploitanten en/of gemeentelijke werkzaamheden in de openbare ruimte zal de directievoerder van het werk aange- ven hoe de integrale communicatie van het totaal aan werkzaamheden dient plaats te vinden.

7.3.3 Additionele kick-off meeting/startvergadering

In de volgende gevallen is tevens een kick-off meeting/startvergadering verplicht:

  • -

    alle (leiding)werken in de bestemde leidingstroken;

  • -

    binnen een afstand van 5,00 m vanaf bestemde leidingen;

  • -

    alle gevallen waar het gaat om (leiding) werken met een grote impact op de omgeving.

Het overleg dient minimaal twee weken voor de start van de uitvoering plaats te vinden. De leidingexploitant, zijn ingenieursbureau en zijn aannemer presenteren in dit overleg alle noodzakelijke plannen, waarna de belanghebbenden aanvullende voorschriften kunnen stellen. Wanneer deze voorschriften redelijkerwijs ertoe bijdragen dat schade aan de eigendommen van de belangheb- benden wordt voorkomen, dienen ze door de leidingexploitant alsnog te worden verwerkt in het werkplan.

De hierboven bedoelde, benodigde voorbereidingsinformatie dient tenminste twee weken voor het overleg bij de belang-

hebbenden in bezit te zijn.

Van het overleg maakt de leidingexploitant of diens vertegenwoordiger een verslag en zorgt ervoor dat dit minimaal twee werkdagen voor de start van de uitvoering bij alle betrokkenen is bezorgd.

Als blijkt dat de kick-off meeting/startverga-dering niet volgens afspraken heeft plaats- gevonden, kan de toezichthouder van het Gebiedskantoor in overleg met LBBO besluiten de start van de uitvoering op te schorten.

7.4. Uitvoeringsvoorschriften, algemeen geldig

7.4.1 Aanwezige documenten

Bij aanvang en tijdens de uitvoering van de werkzaamheden dient het volgende op het werk aanwezig te zijn:

  • -

    de beschikking;

  • -

    de door LBBO goedgekeurde berekenin- gen, tekeningen, specificaties;

  • -

    gewaarmerkte werktekeningen;

  • -

    een geldige gewaarmerkte Leidingenverzamelkaart;

  • -

    grondmechanisch rapport;

  • -

    bouwomschrijving;

  • -

    veiligheids-, gezondheids- en milieuplan (vaak V&G-plan genoemd);

  • -

    (afschriften van) de overige benodigde vergunningen;

  • -

    werkplan;

  • -

    gegevens van de KLIC-graafmelding.

Oplevering werkterrein

Na het voltooien van de werkzaamheden dient het werkterrein te worden ontruimd, een en ander overeenkomstig het gestelde in de VGW.

HBOR as-built tekening

Bij iedere aanpassing (nieuw, wijziging en verwijderen) dient door de leidingexploitant zonder nadere verrekening HBOR as-built tekeningen van het leidingwerk digitaal worden verstrekt aan LBBO, volgens de bijlage eisen en voorwaarden inmeten en HBOR as-built tekening (www.rotterdam.nl/wonen-leven/leidingenbureau/). Het een en ander moet de leidingexploitant ook aan kunnen tonen. De HBOR as-built tekening dient binnen 4 weken na de inmeting aangeleverd te worden.

Naast kabels en leidingen dienen ook bodemenergiesystemen (paragraaf 3.1), brandputten (paragraaf 3.1), bovengrondse objecten (paragraaf 4.2.3.2), hulpconstruc- ties (paragraaf 6.1.2), boringen en persingen (paragraaf 7.5.2) en boringen ten behoeve van een bodemenergiesysteem (paragraaf 7.5.3) ingemeten te worden door de exploitant.

7.4.2 Bijzondere situaties, werken in/nabij

Leidingstroken

Het is verboden zich met materialen en materieel, die niet voor de uitvoering van het werk nodig zijn, in de leidingstroken te bevinden. Bij transport van materiaal en materieel over de leidingstroken en ook bij het tijdelijk opslaan van uitkomende grond kan door de leidingexploitanten van de reeds aanwezige leidingen en/of toezicht- houder worden verlangd dat de nodige (tijdelijke) voorzieningen worden getroffen.

De hoogte van de opslag van de uitkomende grond mag nooit > 1,00 m boven het maaiveld bedragen.

Hoogspanningsverbindingen

Bij werkzaamheden in de nabijheid van één of meer bovengrondse en/of ondergrondse hoogspanningsleidingen, zijnde transport en/of distributie van 1 kV en hogere spanningen (ook bovenleidingen van spoor- en tramwegen) en zendmasten dient over de te treffen veiligheidsmaatregelen vooraf te worden overlegd met het bedrijf onder wiens beheer de leiding (of installatie) valt. Bij het vrijgraven van een leiding dient deze in overleg met de leidingexploitant te worden beschermd. Voor extra veiligheids- maatregelen zie NEN 3654:2014.

Bomen en groen

Werkzaamheden in de nabijheid van bomen dient zoveel mogelijk te worden vermeden, maar als het toch onvermijdelijk is, dan wordt hierover altijd eerst vooraf overleg met het Gebiedskantoor gevoerd.De uitvoeringseisen ten aanzien van werken aan en rond bomen worden gegeven in de Standaard RAW Bepalingen, paragraaf 01.18. In alle gevallen geldt dat bij graafwerk onder de boomkroon, de boomwortels die dikker zijn dan 5,0 cm, gespaard dienen te blijven.

Boomwortels dikker dan 2,50 cm die verwijderd moeten worden, dienen altijd te worden afgezaagd of geknipt, haaks op de groeirichting van de wortel.

Leidraad minimale graafafstanden gerekend vanaf hart stamvoet van de boom conform onderstaande tabel. Een open ontgraving, binnen de aangeven graafafstand, mag alleen met toestemming van LBBO plaats- vinden.

Stamdiameter op 1,3 m +m.v.

(kolom 1) minimale graafafstand, gerekendvanuit het hart van de stamvoet

(2) minimalegraafafstand bij eenzijdige wortelontwikkeling of scheefstaande boom (trekzijde), gerekend vanuit het hart van de stamvoet

20 cm

> 1,25 m

> 2,0 m

40 cm

> 1,50 m

> 2,5 m

60 cm

> 1,75 m

> 3,0 m

80 cm

> 2,25 m

> 3,5 m

100 cm

> 2,50 m

> 4,0 m

150 cm

> 3,50 m

> 5,0 m

De onderstaande eisen worden gesteld:

  • -

    hoogteligging van de grond

    De grond dient op zodanige wijze te zijn afgewerkt dat er na klink sprake is van een vlakke aansluiting op de ongeroerde grond. Reservering voor klink mag max 100 mm bedragen. De termijn voor klink bedraagt maximaal 2 maanden. Indien het ontwerp van de buitenruimte voorziet in afwatering van verharding naar naastgelegen groen (er dus geen kolken aanwezig zijn naast de verharding ten behoeve van afwatering) mag het naastgelegen groen naast de verhar- ding niet hoger liggen dan de verharding.

  • -

    beplanting

    Te handhaven struiken en vaste planten moeten ruim worden uitgestoken, geschei- den worden gehouden van te ontgraven grond en tegen uitdroging worden beschermd conform de hieraan gestelde eisen in de Standaard RAW Bepalingen. De struiken en planten dienen binnen24 uur nadat is gestart met ingraven ter plaatse te zijn teruggeplant. Indien terugplanten pas na 24 uur geschiedt dient de uitgegraven beplanting te worden vervangen door nieuwe beplanting van dezelfde soort. Als de teruggeplante beplanting binnen 2 maanden na oplevering van de werkzaamheden alsnog niet levensvatbaar zijn gebleken, dient deze te worden vervangen door nieuwe beplanting van het zelfde soort op kosten van de vergunninghouder.

  • -

    gazon

    Gazon dient nadat de juiste hoogteligging van de grond is bereikt, te worden ingezaaid met zgn. Rotterdams gazon mengsel (1 kg/are) Bij ingravingen in gazons die een waterafvoerende functie voor de nabijgelegen weg hebben mag de aangevulde ingraving niet hoger liggen dan de naastliggende verharding. Als binnen 2 maanden na oplevering van

    de werkzaamheden de klink meer dan 30 mm bedraagt dient het gazon te worden uitgevuld en doorgezaaid

  • -

    ten aanzien van natuurlijke grasvegetaties

    • Natuurlijke grasvegetaties dienen nadat de juiste hoogteligging van de grond is bereikt, te worden ingezaaid met nader te specificeren bijzondere grasmengsels. Bij werken in deze vegetaties worden bijzondere voorwaarden gesteld in de vergunning.

    • Natuurlijke grasvegetaties in het haven- gebied ((het gebied dat in erfpacht is uitgegeven aan het HbR worden in de regel ingezaaid met zgn. Europoortmeng- sel (1 kg/are). Uitzonderingen hierop zijn locaties waar beschermde flora en/of fauna aanwezig is. Voor deze locaties worden aparte afspraken gemaakt met de (groen)beheerder van het havengebied, het HbR. Deze afspraken worden in de vergunning opgenomen.

Infrastructurele Voorzieningen

De eigenaar/beheerder van de infrastructurele voorziening kan per voorziening aanvullende voorschriften hebben waaraan de leidingexploitant dient te voldoen. Deze dienen als aanvulling meegenomen te worden in het werkplan.

7.5 Uitvoeringsvoorschriften, per aanlegmethode

7.5.1 Open ontgraving

Bij een open ontgraving worden de werk- zaamheden in een droge gegraven sleuf uitgevoerd of wordt de leiding ingevaren en afgezonken in een met water gevulde sleuf.

Graven sleuf

De graafwerkzaamheden dienen dusdanig te worden uitgevoerd dat beschadiging van in de grond aanwezige leidingen en overige objecten wordt voorkomen. Schade aan aanwezige (diep)drainage- of irrigatiesy- stemen dient te worden voorkomen of adequaat te worden hersteld na de uitvoering

Bij het graven van de sleuf gelden de volgende eisen:

  • -

    Er mag niet dieper worden ontgraven dan het niveau dat is aangegeven voor de onderkant van de leiding in verband met optredende klink van de geroerde grond;

  • -

    Bij machinaal ontgraven is het niet toegestaan een tandenbak te gebruiken;

  • -

    Het is niet toegestaan leidingen aan te prikken met een scherp/puntig voorwerp;

  • -

    De wijze van ontgraven die wordt toegepast dient beschadigingen van naastliggende leidingen uit te sluiten. Het is verboden machinaal te graven binnen een straal van 0,50 m vanaf de uitwendige diameter van de leiding(en) of mantelbuis (-buizen);

  • -

    Het talud dient te zijn aangepast aan de sleufdiepte, de eventuele bemaling en de grondsoort, zodat de sleufwanden niet kunnen instorten en/of uitzakken. Zo nodig dient de sleufwand met aan te brengen schotten te worden gestut;

  • -

    De sleufbodem dient dusdanig uitgevoerd te worden dat de leiding wordt aangelegd 

    zoals in het ontwerp is voorzien. Het kan nodig zijn om grondverbetering, zoals een zandlaag, onder de leiding aan te brengen;

  • -

    De sleuf dient te worden vrijgehouden van voorwerpen die de leiding zouden kunnen beschadigen. Grind, stenen en/of andere harde materialen nabij de definitieve plaats van de leiding dienen te worden verwijderd en afgevoerd;

  • -

    Bij bomen dient rekening gehouden te worden met de tabellen uit paragraaf 4.2.3.4.

Aanvullen van de sleuf/bouwput

Ten behoeve van het inmeten van de leiding dient de sleuf tot de helft van de leiding te worden aangevuld zodat de leiding niet meer kan verplaatsen bij het verder aanvullen

van de sleuf of bouwput. Voordat de sleuf volledig wordt aangevuld dient de leiding- exploitant de aangelegde leiding(en) “open” in te meten, volgens de bijlage eisen en voorwaarden inmeten en HBOR as-built tekening. Het een en ander moet de leidingexploitant ook aan kunnen tonen.

Leidingexploitant(en) van de vrij gegraven naastliggende en/of kruisende leidingen moet(en) altijd in de gelegenheid worden gesteld om de eigen leiding(en) te inspecteren, voordat volledige aanvulling mag plaatsvinden.

Uitgegraven materiaal

Indien er in een te graven sleuf meerdere lagen grondsoorten zijn te herkennen, dienen deze apart te worden ontgraven. Indien er geen verschillende grondsoorten in de sleuf aanwezig zijn, dient de boven- grond apart gehouden te worden van de ondergrond. Bij ontgravingen < 1,00 m diep betekent dit dat de bovenste halve meter ook weer teruggezet dient te worden in

de bovenste halve meter. Bij ontgravingen

> 1,00 m diep, dient de grond dieper dan 1,00 m ook weer teruggezet worden op de betreffende diepte.

Opslag uitgegraven grond

De uitkomende grond dient dusdanig te worden opgeslagen dat bij het later aanvullen van de sleuf de oorspronkelijke opbouw

van het bodemprofiel zoveel mogelijk wordt herkregen. De hoogte van de opslag van de uitkomende grond mag nooit > 1,00 m boven het maaiveld bedragen.

Aanwezige teelaarde dient separaat te worden opgeslagen van de onderliggende lagen in overleg met de beheerder van de grond. In bepaalde gevallen kan het nodig zijn de ondergrond gescheiden te ontgraven en op te slaan. De opslag dient te zijn afgestemd op de plaatselijke grondslag.

Gronddepots mogen niet boven een bestaande ondergrondse leiding of onder de boomkroon worden geprojecteerd.

Indien dit toch nodig is, dient in overleg met de leidingexploitant te worden nagegaan of dit mogelijk is en welke bijzondere voorzie-ningen dienen te worden getroffen.

Verdichten sleuf

Na beëindiging van de leidingwerkzaamheden dienen de gescheiden lagen grond, vrij van stenen en dergelijke, weer te worden teruggezet in dezelfde volgorde zoals ze werden aangetroffen. De sleuf hoeft echter niet verder verdicht te worden dan de naastliggende grond. Het bepalen van de verdichtingsgraad is onderdeel van de vooronderzoeken.

De sleuf dient, ter bescherming van de leiding en bekleding, tot een hoogte van 0,30 m boven de bovenzijde van de leiding met grond, vrij van grove en harde bestand- delen, te worden opgevuld. Deze eerste aanvullaag dient van een dusdanige kwaliteit te zijn en dusdanig te worden aangebracht dat de leiding aan alle zijden,

over de gehele lengte een gelijkmatige en stevige ondersteuning krijgt.

De aanvulling dient te worden uitgevoerd in lagen van maximaal 0,30 m waarbij elke laag dient te worden verdicht. De sleuf dient na verdichting te voldoen aan de Standaard RAW Bepalingen, artikel 24.02.03 tot en met

24.02.07. De leidingexploitant dient de verdichtingswaarden op verzoek aan de toezichthouder van het Gebiedskantoor te overleggen.

Nota bene: Deze verdichtingseis geldt onverkort, ook indien er tijdens de werk- zaamheden puin in de grond wordt aange- troffen en/of de grondsamenstelling een goede verdichting onmogelijk maakt. Het is dan aan de leidingexploitant om op zijn kosten, maatregelen te treffen om een juiste verdichting te bereiken.

Inspectiemeting

Algemeen geldt dat de locatie van de leiding in een open sleuf dient te worden ingemeten.

Dit dient plaats te vinden tijdens de aanleg en vóór het aanvullen van de sleuf.

In overleg met de toezichthouder mag eventueel de sleuf gedeeltelijk worden gedicht. Ten behoeve van een goede inspectiemeting mag minimaal om de 50,0 m

– of zo veel minder als noodzakelijk is bij bochten in het tracé – de sleuf niet worden gedicht.

De leidingexploitant dient het aangelegde tracé, na goedkeuring door de toezichthouder en voor het aanvullen van de sleuf, te laten inmeten. De gegevens van de inmeting dient binnen 4 weken aangeleverd te worden bij LBBO via leidingensb@rotterdam.nl.

Overgebleven grond

Grond die overblijft, dient conform de regels van het Besluit Bodemkwaliteit of conform het gebiedsspecifieke beleid van de gemeente Rotterdam onderzocht en verwerkt te worden.

Eisen aan verharding

  • -

    Alle terug aangebrachte elementen dienen onderling en ten opzichte van de ongeroer- de elementen even hoog te zijn gestraat.

  • -

    Binnen het terug aangebrachte straatwerk mogen geen oneffenheden voorkomen.

  • -

    Het straatwerk dient onder hetzelfde profiel en verband te worden gestraat als voor de werkzaamheden aanwezig was.

  • -

    Uitgevoerd straatwerk dient te zijn afgetrild en te zijn ingeveegd met onvervuild brekerzand op een dusdanige wijze dat er geen verplaatsing tussen de elementen kan optreden.

Eisen ten aanzien dichtstraten gefundeerde asfaltverharding 

  • -

    Het oppervlak dat is ingegraven dient te worden dichtgestraat in blokverband met betonstraatstenen op 50 mm straatzand.

  • -

    Om zettingen op te vangen dient er dichtgestraat te worden in tonrondte, waarbij de helling naar het bestaande asfalt niet meer dat 1:100 mag bedragen.

  • -

    De bovenzijde van de aansluitende stenen dient gelijk te liggen met het ingezaagde asfalt

 Eisen ten aanzien herstel gefundeerde asfaltverharding 

  • -

    Als in het dwarsprofiel van de rijweg of fietspad de op te breken verharding 35% van de totale asfaltbreedte bedraagt dient de asfaltdeklaag over de gehele weg- breedte te worden vernieuwd.

  • -

    Als de te maken sleuf de weg schuin kruist onder een hoek van 450 of minder ten opzichte van de lengteas, dan dient de asfaltdeklaag ter plaatse van de oversteek over de gehele lengte te worden vernieuwd.

Oplevering

Bij de oplevering wordt door de gemeentelijke toezichthouder de lengte en breedte (en daarmee de oppervlakte) van de ingegraven buitenruimte vastgesteld. De ingraver (of zijn gemachtigde) tekent daarbij voor akkoord.

De breedte van de ingraving wordt door de toezichthouder berekend conform de vigerende “Richtlijn Tarieven Graafwerkzaamheden Telecom”.

7.5.2 Boringen en persingen (sleufloze technieken)

Boorplan

Voor sleufloze technieken (boringen, persingen e.d.) dient een boorplan te worden gemaakt dat te allen tijde dient te worden getoetst en goedgekeurd door het LBBO. In overeenstemming met het LBBO, geldt deze verplichting niet voor boogzin- kers/boogboringen als deze worden aangebracht onder watergangen/slootjes en/of wegen in Agrarische/natuurlijke gebieden of gebieden waar een gering aantal k&l in de ondergrond aanwezig zijn. Een werkplan en gedetailleerde tekening zijn hierbij wel verplicht. Ook voor verticale boringen voor BES en brandputten is een boorplan niet verplicht. Voor zinkers onder doorgaande vaarwegen, wegen of andere leidingen is een boorplan wel verplicht.

Geadviseerd wordt om vooraf contact op te nemen met LBBO.

Een boorplan bevat de volgende onderdelen:

  • -

    Werkplan;

  • -

    Tekening;

  • -

    Leidingsterkteberekening;

  • -

    Muddruk-/perskrachtberekening;

  • -

    Uitvoeringsplan.

Het tracé maar ook de veiligheid dient beoordeeld te worden.

Op het boorplan zijn de volgende voorschrif- ten van toepassing:

  • In het boorplan dient rekening gehouden te worden met de randvoorwaarden gesteld in hoofdstuk 6 Ontwerp van kabels en leidingen;

  • Het boorplan en toebehoren (inclusief dimensionerings- en sterkteberekening) dient te worden aangeleverd;

  • Het in- en uittredepunt dient voorzien te zijn van een maatvoering vanuit vaste punten of in RD-coördinaten;

  • Van het toe te passen materiaal dient te worden aangegeven:

    • -

      kwaliteit, diameter, wanddikte en overgangen.

  • Van de te boren transporterende buis dient te worden aangegeven:

    • -

      maximum ontwerp- en werkdruk;

    • -

      temperatuurverschillen;

    • -

      verwachte zettingen langs de buis.

  • Te allen tijde dient te worden aangegeven hoe de boring aansluit op het tracé van de leiding.

Bij boringen/persingen geldt verder het volgende:

  • Bij de aanvraag dient een historisch onder- zoek naar ondergrondse objecten en een geotechnisch onderzoek te worden bijgevoegd;

  • Er dient een profielonderzoek te worden uitgevoerd. Op de aanvraag dient de ligging en diepte van kruisende leidingen in het lengteprofiel van de te maken boring te worden aangegeven.

  • Holdpoint: Nadat de pers- c.q. boorstelling is opgesteld en voordat met de daadwer- kelijke persing of boring wordt gestart, dient de richting te worden gecontroleerd door Basisinformatie. Pas nadat is vastgesteld dat de richting overeenkomt met het ontwerp kan worden gestart met de persing of boring;

  • Nadat de boring gereed is, dient een HBOR as built tekening volgens Bijlage IV; Eisen en voorwaarden inmeten en HBOR as-built tekening door de leidingexploitant opgestuurd te worden naar leidingensb@rotterdam.nl.

7.5.3 Bodemenergiesystemen

Voor boringen ten behoeve van bodemenergiesystemen (waaronder WKO's) geldt de Verordening Bodemenergie-systemen Rotterdam. Via de vergunningscheck op www.omgevingsloket.nl kan hiervoor een vergunning worden aangevraagd. Naast deze vergunning voor het energiesysteem dient ook een leidingvergunning aangevraagd te worden voor zowel de horizontale als de verticale leidingen die tot het systeem behoren via www.rotterdam.nl/loket/ leidingvergunning.

Ook hier dient, nadat de boring gereed is, een HBOR as-built tekening volgens de bijlage eisen en voorwaarden inmeten en HBOR as-built tekening door de exploitant digitaal te worden verstuurd naar leidingensb@rotterdam.nl.

Voor de uitvoering van boringen voor bodemenergiesystemen gelden de SIKB BRL 2100 Mechanisch Boren met bijbehorend Protocol 2101. Hierin zijn ook de eisen opgenomen voor het buiten gebruik stellen van de buisconstructie in het boorgat.

7.6 Uitvoeringsvoorschriften, per veiligheidsfactor

Afhankelijk van de bepaalde veiligheidsfactor van de leiding – zoals bepaald in hoofdstuk 5 – volgen nadere uitvoeringsvoorschriften. Bijgevoegde tabel geeft per veiligheidsfactor de aspecten weer bij de verschillende stadia van uitvoering die door de leidingexploitant gemeten of gecontroleerd dienen te worden.

Omschrijving van de verplichte werkzaamheden vóór het aanvullen van de sleuf:

Omschrijving

Veiligheidsfactor 1,88

Veiligheidsfactor 1,68/1,48

Geen veilig-heidsfactor

1. Inmetenvan de leiding

1 x

1 x

1 x

2. Meten onrondheid

2 x per pijplengte

-

-

3. Verificatie van de grond- mechanische randvoorwaarden

100% van de leidinglengte

50% van de leidinglengte

-

4. Keuren en beproeven van de verbindingen:

 
 
 

NDO: - Flensverbinding

-

50% van de verbinding

20% van de verbinding

  • -

    Niet-stijve mechanische van de verbinding

100% van de verbinding

50% van de verbinding

20% van de verbinding

  • -

    Lasverbindingen

100%,

radiografisch en ultrasonoor

50%, magnetisch en ultrasonoor

20%, visueel

  • -

    Lijmverbindingen

100%

van de verbinding

50% van de verbinding

20% van de verbinding

DO: - Lasverbindingen

1 op 200 verb, met min. van 1

Indien er gerekend wordt volgens plasticiteitsleer:

1 op 100 verbindingen, met min. van 2

  • -

    Lijmverbindingen

i.o.m. LB *

-

-

5. Controle en beproeving van voorzieningen, hulpstukken enz

100%

100%

-

6. Controle van de

in-/uitwendige bescherming

100% van de leidinglengte

50% van de leidinglengte

20% van de leidinglengte

7. Doormeten en testen meet- systemen en waarschuwings- systemen

100%

8. Controle op metallische contacten d.m.v. elektrische testmetingen

verplicht

verplicht

verplicht

9. Aanbrengen waarschuwingslint

verplicht

verplicht

verplicht

10. Toetsen lasbekwaamheid lasser

100%

50% (min. 1)

50% (min. 1)

11. Afpersen

1.2 x max. bedrijfsdruk

1.2 x max. bedrijfsdruk

1.5 x max. bedrijfsdruk

12. Aanbrengen van bovengrondse markeringen:

  • -

    dicht bebouwd gebied

  • -

    open gebied

  • -

    1 per 500 m leiding

  • -

    1 per 1.000 m Bij elke richtingverandering van de leiding

  • -

    1 per 500 m leiding

  • -

    1 per 1.500 m Bij elke richting- verandering van de leiding

-

-

7.7 Overige bepalingen Schade en herstel, voorschriften bij

Algemene uitgangspunten

Er mag geen schade aan gemeentelijke eigendommen of eigendommen van derden worden toegebracht. Mochten er toch beschadigingen optreden, dan dient de leidingexploitant deze direct te melden aan de eigenaar van het beschadigde object

en aan de toezichthouder.

  • -

    Daarnaast dient te allen tijde door de veroorzaker van een schade, melding te worden gemaakt in LIS, onder werksoort Calamiteit/Graafschade, waarbij de vraag “Betreft melding graafschade?” met JA wordt beantwoord;

  • -

    Uitgangspunt bij het herstel van de schade als gevolg van de werkzaamheden is dat de leidingexploitant de situatie in oorspron- kelijke staat herstelt;

  • -

    Indien de ingraver beschadigde materialen op het werk aantreft, niet zijnde bestratings- materialen, dan dient hij dat voor de aanvang van de werkzaamheden aan het gebiedskantoor van Stadsbeheer te melden. Het gebiedskantoor dient minimaal 4 uur de gelegenheid te hebben de juistheid van de melding te controleren.

  • -

    Het herstel van de schade vindt plaats in overleg met en voor rekening van de veroorzaker;

  • -

    De leidingexploitant hoeft geen betere kwaliteit te leveren dan aanwezig was voordat de werkzaamheden werden uitgevoerd. Behoudens de normale degeneratie als gevolg van werken, hoeft de gemeente daarentegen geen verslech- tering te accepteren;

  • -

    Al het te gebruiken materiaal dient van dezelfde kwaliteit/soort te zijn als de door de gemeente gebruikelijk toe te passen materialen.

  • -

    De ingraver dient bij beschadiging zelf te zorgen voor herstel en te zorgen voor vervangend materiaal van dezelfde kwaliteit en soort.

  • -

    Bestratingsmaterialen die tijdens het uitgraven of herstellen kapot zijn gegaan dient de ingraver altijd op zijn kosten te vervangen.

  • -

    Al het nieuwe (bestratings-) materiaal dient van dezelfde soort en minimaal dezelfde kwaliteit te zijn als het oorspronkelijk aanwezige materiaal.

  • -

    Te herstellen straatwerk dient te worden aangebracht in het oorspronkelijk verband, dit geldt ook voor middengeleiders, meubilair, signaleringen op het straatwerk zoals haaientanden e.d..

  • -

    Herstellen van bestrating dient binnen 24 uur na afloop van de werkzaamheden (waarvoor vergunning is verleend dan wel melding is gemaakt door middel van een ‘melding ingraving’) te zijn afgerond.

  • -

    Bij het herstellen en aanbrengen van bestratingswerk dienen afsluiters en brandkranen goed zichtbaar en bereikbaar te blijven.

  • -

    Dwarssleuven in trottoir, fietspad en/of rijweg dienen direct na afloop van de werkzaamheden te worden afgewerkt.

  • -

    Alle verharding dient tijdens weekenden en feestdagen gesloten en voor het verkeer bruikbaar te zijn. Er mag in weekenden en tijdens feestdagen geen puin en/of afval op het werk aanwezig zijn. Indien van deze algemene eis mag worden afgeweken (bijvoorbeeld indien het gaat om ingravin- gen in een gebied dat in erfpacht is uitgegeven) is dit opgenomen in de aan de ingraver verstrekte vergunning voor het ingraven in de buitenruimte.

  • -

    Alle hergebruikte materialen en elementen dienen in de oorspronkelijke staat en onbeschadigd te worden opgeleverd.

  • -

    De oplevering van bestratingswerk aan de gemeente mag in overleg met de gemeente gefaseerd in logische eenheden geschieden.

  • -

    Bij de oplevering mag geen puin, grond, zand, afval en/of andere elementen die vooraf niet aanwezig waren op het werk aanwezig zijn.

  • -

    Bij de oplevering dienen alle materialen binnen de invloedssfeer van het werk heel te zijn, tenzij daarover vooraf met Stads- beheer (en eventueel andere partijen zoals energie-, vervoer-of waterbedrijven) schriftelijk andere afspraken zijn gemaakt.

Voor nadere uitwerking van schade- en herstelregelingen van straatwerk (verhardingen) en ‘groen’, verwijzen wij naar de Schaderegeling Ingravingen Rotterdam (SIR).

Groen, schade aan

Als een boom door de werkzaamheden onvoorzien zo veel schade oploopt dat deze gerooid moet worden, dient door de veroorzaker achteraf alsnog een omgevings- vergunning te worden aangevraagd.

Herplant van bomen, inclusief nazorg

(3 jaar) wordt door Stadsbeheer uitgevoerd op kosten van de leidingexploitant. In voorkomende gevallen kan gebruik worden gemaakt van artikel 4.11i van de APV: Waarde- en schadebepaling aan bomen en/of conform Standaard RAW bepalingen, 01.18.05.

Rioolaansluiting, schade aan

Bij het vervangen van het hoofdriool wordt het deel van de rioolaansluiting dat in het openbare gebied ligt, vervangen. Bij een probleem met de rioolaansluiting op de gemeentelijke riolering (bijvoorbeeld een verstopping of een lek) kan dit gemeld worden bij de gemeente via het gemeente via het gemeentelijk servicenummer 14010. De gemeente zoekt uit waar de oorzaak van het probleem ligt. 

Als de oorzaak in het openbare gebied gelegen is, lost de gemeente het op en worden de kosten door de gemeente gedragen. 

Als de oorzaak echter op particulier terrein ligt, dan blijft de rechtheb-bende verantwoordelijk voor de oplossing en de kosten die daarmee samenhangen.

Bijzondere rioolaansluitingen vervangt de gemeente niet. Bij deze rioolaansluitingen blijft de eigenaar ook voor het deel in openbaar gebied verantwoordelijk voor de oplossing van een probleem en de kosten die daarmee samenhangen. Het gaat om:

  • -

    De rioolaansluiting van een woonboot vanaf de boot tot de afsluiter gelegen op de oever;

  • -

    De aansluiting van een woonboot, gebouw, woning of object op de gemeentelijke riolering in eigendom van een particulier en geheel of gedeeltelijk bestaande uit een persleiding en wel het deel vanaf de woonboot, gebouw, woning of het object tot aan de perspomp (tenzij een zakelijk recht is gevestigd waarmee eigendom en beheer zijn overgedragen aan de gemeente);

  • -

    De aansluiting van een bodemenergie- systeem of een warmte-koudeopslag op de gemeentelijke riolering in eigendom van een particulier;

  • -

    De aansluiting van vetvangput of Individu- ele Behandeling van Afvalwater (IBA) op de gemeentelijke riolering en wel het deel vanaf het gebouw, woning, of object tot aan de vetvangput of IBA.

Particuliere voorzieningen zoals een vetvangput, IBA en een terugslagklep in een rioolaansluiting zijn bijzondere voorzieningen. Deze worden niet door de gemeente beheerd en zodoende ook niet door de gemeente vervangen.

8. Bedrijfsvoering en bedrijfsbeëindiging

8.1 Algemene uitgangspunten

Op grond van landelijke wetgeving en de VBOR is een leidingexploitant verplicht zorg te dragen voor een goede staat van onderhoud van de leiding.

De leidingexploitant is verantwoordelijk voor een duurzame economische bedrijfsvoering van de leiding met zorg voor mens en milieu (fysieke omgeving en eigendommen). Voor de uitvoering daarvan dient een veiligheids- beheersysteem (VBS) en als onderdeel van het VBS, een pipeline integrity management systeem (PIMS) opgetuigd te worden.

Bij de uitvoering en het beheer van leidingen met toebehoren dient, naarmate de vereiste veiligheid toeneemt, ook de controle en inspectie toe te nemen om ervoor te zorgen dat de vereiste veiligheid verzekerd is en gewaarborgd blijft.

Volgens de VBOR, art.15 kan een leiding- exploitant worden verplicht periodiek de onderhouds- en inspectieplannen van zijn leiding te presenteren.

8.2 Veiligheidsbeheersysteem en Pipe-line integrity management system

Door te voldoen aan NEN 3655 mag worden verwacht dat wordt voldaan aan de eisen voor de zorgplicht voor buisleidingen zoals bedoeld in artikel 4 van het Bevb.

Een veiligheidsbeheersysteem (VBS) is een essentieel onderdeel van een integraal bedrijfsmanagementsysteem. Een manage- mentsysteem omvat organisatiestructuur, planningsactiviteiten, verantwoordelijkheden, werkwijzen, opleidingen, procedures, processen en middelen.

De afstemming van de VBS-structuur op de structuur van NEN-EN-ISO 14001 bevordert de integratie met andere managementsystemen zoals management van kwaliteit, milieu en veiligheid en gezondheid op het werk.

Een pipeline integrity management system (PIMS) is een managementsysteem voor de integriteit van buisleidingsystemen bestaan-de uit een aantal passende beheeractiviteiten, procedures en praktijken waarmee een leidingbeheerder de toestand van de buisleidingsystemen beheerst om veilig en betrouwbaar transport te garanderen. Het PIMS vormt een onderdeel van het VBS.

Het toepassingsgebied van NEN 3655 betreft:

  • -

    Groep I buisleidingsystemen conform NEN 3650-1 (medium intrinsiek gevaarlijk) ter land die niet onder de werkingssfeer van een omgevingsvergunning aspect milieu van een inrichting vallen;

  • -

    Buisleidingen die in de Regeling externe veiligheid buisleidingen (Revb) specifiek zijn aangewezen;

  • -

    Degenen die vrijwillig hiervoor kiezen.

Buisleidingen (met gevaarlijke stoffen) 

Een nadere uitwerking voor de bedrijfs- voering van deze buisleidingen is te vinden in NEN 3650-1:2020, hoofdstuk 10 en in de NEN 3655.

Buisleidingen (overig)

Voor distributienetten van gas, water, warmte en elektriciteit kunnen de volgende zaken een onderdeel van het beheersysteem zijn:

  • -

    analyse van de storingen in het net;

  • -

    metingen kathodische bescherming van stalen leidingen;

  • -

    inspectie van het net op het vrijkomen van gas;

  • -

    onderzoek naar de liggingsgegevens van het net in relatie tot de vaste punten in de aansluiting van percelen. Dit in relatie tot het zettingsgedrag van het gebied.

Meer specifiek verwijzen we naar de volgende normen:

 

Verwijzing naar/vergelijkbaar met:

Gasleidingen

NEN 7244:2014 serie,NTA 8120:2014

Waterleidingen

Praktijk Code Drinkwater (PCD) 2017, Richtlijn drinkwaterleidingen buitengebouwen; ontwerp, aanlegen beheer, hoofdstuk 14 Operation/ Bedrijfsvoering (gebaseerd op NEN-EN 805)

Electriciteitsnetten

NTA 8120:2014

Warmwatervoorzieningen in Groep II

analoog aan: warmwatervoorzieningen in Groep I

Rioolleidingen

Vergelijkbaar met: systeem in NEN 3650-1:2020 of de eerdergenoemde richtlijn van de Vewin

8.3 Beheerseisen

Afhankelijk van de veiligheidsfactor van de leiding - zoals bepaald in hoofdstuk 5 -, volgen nadere beheerseisen, zie onderstaande tabel:

Bedrijfsvoering

Wel veiligheidsfactor

Geen veiligheidsfactor

Gegevens

 
 

1. Algeheeltoestandsrapport

1x per 5 jaar

1x per 10 jaar

2. Controlemetingen:

 
 

- druk

1x per jaar

-

- temperatuur

1x per jaar

-

- lekken

1x per jaar

-

- wanddikte

-

-

- rekken

-

-

- onrondheid

-

-

- verplaatsing leidingas

-

-

3. Controle:

 
 

- grondbelasting en grond- gegevens (o.a. zettingen)

1x per 5 jaar

-

- steunpunten

1x per 2 jaar

-

- beveiligingsinrichtingen en voorzieningen

4x per jaar

4x per jaar

- verbindingen

 
 

- bescherming tegenaantasting

1x per 10 jaar

 

en beschadiging:

1x per 10 jaar

-

- bekleding

1x per jaar

- testmetingen KB

1x per jaar

4. Storingsopheffingsprocedure

-

5. Inspectie externe toestand

  • -

    maaiveld,

  • -

    leidingen, kabels in voorzieningen,

  • -

    bovengrondse afsluiters

1x per maand

afh van de omstandigheid 1x per maand

3x per jaar

afh van de omstandigheid 3x per mjaar

6. Opnieuw leiding categoriserenen maken veiligheidsanalyse

7. Realistische alarmoefeningen

-

-

8.4 Bedrijfsbeëindiging 

Uitgangspunten

In beginsel dient een (permanent) buiten gebruik gestelde leiding altijd te worden verwijderd, als gevolg van het intrekken van de vergunning op basis van VBOR art. 9 lid 3.

Voor het verwijderen van leidingsystemen of leidingen is het gestelde in de VBOR art.18 en de TVR van toepassing. Dit betekent dat tevens een vergunning of instemming dient te worden aangevraagd.

Uitzonderingen

Er kunnen zich echter situaties voordoen waarbij het verwijderen niet direct wenselijk is, zoals:

  • -

    het buiten gebruik stellen van een leiding (deel) terwijl er geen andere activiteiten in de ondergrond of aan het oppervlak plaatsvinden;

  • -

    het ontstaan van een risicovolle situatie aan objecten in de directe omgeving van de leiding.

Na toestemming van LBBO kan de (het) leiding(systeem) tijdelijk worden gehand- haafd. Hiervoor gelden dan de volgende extra eisen:

  • -

    leidingsystemen of leidingen die voor langere tijd buiten bedrijf worden gesteld, dienen te worden geleegd, ontkoppeld, afgedicht en geconditioneerd. De leidin- gexploitant dient hiervan een melding te maken en te versturen aan LBBO via leidingensb@rotterdam.nl;

  • -

    uit leidingsystemen of leidingen die permanent buiten dienst worden gesteld, dienen slurry, schraapsel, afvalstoffen en achtergebleven stof te worden verwijderd en op passende wijze te worden afgevoerd;

  • -

    het VBS (/ PIMS) blijft van toepassing ten behoeve van de bewaking van de leiding en het archiveren van liggings- en leiding- gegevens. Dit betekent tevens het maken van een inschatting van risico’s bij beëindiging en het nemen van de nodige risicobeperkende maatregelen of activiteiten;

  • -

    de leiding dient te worden verwijderd als de gelegenheid zich voordoet, bijvoorbeeld in combinatie met wegonderhoud of aanleg van nieuwe leidingen in of direct naast het tracé.

Bij een verticale boring (open BES, brand- putten) is het conform voorschriften van bevoegd gezag verboden om deze te verwijderen, om kortsluiting tussen verschil- lende watervoerende pakketten te voorkomen. De boorbuis dient zodanig te worden opgevuld dat de werking van de oorspron- kelijke waterremmende lagen wordt hersteld. De bovenste 2,50 m dient te worden verwijderd.

Bijlagen

Bijlage I Standaard wegindelingen kabels & leidingen Bijlage II Toolkit kabels & leidingen en bomen

Bijlage III Stroomschema aanvragen vergunningen

Bijlage IV Eisen en voorwaarden inmeten en HBOR as-built tekening

Bijlage I Standaard wegindelingen kabels & leidingen

https://www.rotterdam.nl/wonen-leven/leidingenbureau/ Bijlage-I-Standaard-wegindelingen-KL.pdf

Bijlage Toolkit kabels & leidingen en bomen

https://www.rotterdam.nl/wonen-leven/leidingenbureau/1720_2006-A5-bijlage-II-TG.pdf

Bijlage III Stroomschema aanvragen vergunningen

3.3.1 Aanvragen Vergunning (1)

afbeelding binnen de regeling

afbeelding binnen de regeling

3.3.1 Aanvragen Verguning (2)

afbeelding binnen de regeling

afbeelding binnen de regeling

3.1.1 Aanvragen Vergunning (3)

afbeelding binnen de regeling

3.3.2 Aanleg en afronding (1)

afbeelding binnen de regeling

3.3.2 Aanleg en afronding (2)

afbeelding binnen de regeling

3.3.3 Verkorte procedure aansluitleiding

afbeelding binnen de regeling

3.3.4 Administratieve wijzigingen

afbeelding binnen de regeling

3.3.5 Overdracht en leidingen

afbeelding binnen de regeling

3.3.6 Proces gesloten WKO systeem

afbeelding binnen de regeling

3.3.7 Proces open WKO systeem

afbeelding binnen de regeling

Bijlage IV Eisen en voorwaarden inmeten en HBOR as-built tekening

Eisen en voorwaarden inmeten en as-built tekening

Dit document beschrijft de eisen die van toepassing zijn op as-built tekeningen, bestanden en de metingen die daaraan ten grondslag liggen, welke aan de gemeente Rotterdam moeten worden opgeleverd in het kadervan het bijhouden van de LVZK.

Deze eisen dienen om de externeinwinning van kabel- en leiding- informatie te faciliteren ter vervanging van de eigen inwinning door de gemeente.

1 Kwaliteitseisen

1.1 Geometrische eisen

Coördinaten die worden bepaald voor de locatie van kabels, leidingen, mantelbuizen etc. moeten worden bepaald met een minimale absolute precisie van 10 cm in X- en in Y-richting (horizontaal) en 5 cm in Z-richting. Deze X- en Y- coördinaten moeten worden bepaald in het Rijksdriehoekstelsel en de

Z-coördinaat in het NAP-stelsel.

Alle leidingen en overige objecten moeten in 3D, dus X-, Y- en Z-coördinaten worden vastgelegd.

Let op, deze kwaliteitseisen zijn significant hoger dan de minimale eisen die gesteld worden in WIBON

(https://zoek.officielebekendmakingen.nl/stb-2018-92.html). Daar is sprake van een minimale eis van 1 meter en alleen in X- en Y- coördinaten.

Coördinaten moeten in meters en afgerond op hele millimeters worden aangeleverd. Als getallen met minder decimalen worden geleverd, wordt verondersteld dat de overige posities “0” zijn.

Voorbeeld:

X = 93148.523

Y = 435769.097

Z = 5.432

Voorbeeld bij gebruik van minder decimalen: Z = 5.4 wordt door ons gezien als 5.400.

Er wordt gekozen voor vastlegging op millimeters omdat dit aansluit bij de praktijk van onder andere de BGT. Dit wil niet zeggen dat alle cijfers significant zijn.

1.2 Onderbouwing meetresultaat

De vergunninghouder moet naast het opleveren van de digitale as-built tekeningen, gebaseerd op metingen die landmeetkundig voldoen aan hiervoor genoemde eisen ook documenten overleggen die duidelijk maken dat aan deze eisen wordt voldaan én op welke manier. Er kan ook gekozen worden om dit aan te tonen door middel van digitale foto’s aan te leveren die de situatie inzichtelijk maken. Dit betreffen zowel overzichtsfoto’s die aangeven waar leidingen in hun omgeving liggen als detailfoto’s waarop de ligging in de sleuf goed zichtbaar is. Tevens moet uit de foto’s blijken hoe er is gemeten door bijvoorbeeld opnames waarop de meetappara- tuur op de locatie zichtbaar is.

1.3 Meetmethode

1.3.1 Landmeetkundig verantwoord

De meting dient landmeetkundig verantwoord te worden uitgevoerd met een methode die tenminste aan de gevraagde kwaliteitseisen voldoet. De vergunninghouder moet altijd

op verzoek van de gemeente bewijsmateriaal (documenten, bestanden) kunnen aanleveren waaruit de kwaliteit van de meetresultaten blijkt. De gemeente kan dit tot 12 maanden na oplevering van de revisiebestanden opvragen. De leiding- exploitant is hiervoor verantwoordelijk.

1.3.2 Bovenkant van objecten

In principeworden altijd punten gemeten die als eerste zichtbaar zouden worden, als van bovenaf naar het object zou worden gegraven. Dit houdt in dat altijd de bovenkant van leidingen en objecten etc. wordt gemeten.

1.3.3 Alleen Rechtstanden

Er worden altijd punten gemeten waartussen de ligging van de kabel / leiding als recht verondersteld kan worden binnen de gestelde precisie van 10 cm in X- en Y-richting en 5 cm in de Z-richting.

Bij bochten wordt ook gebruik gemaakt van het meten van rechtstanden. echter mag de gemeten lijn maximaal 10 cm in de X- en Y-richting en 5 cm in de Z-richting afwijken van de daadwerkelijke ligging. Op rechtenden mag de afstand tussen de onderlingen punten maximaal 50 meter zijn.

Lijn- of vlakgeometrieën in de revisiebestanden mogen alleen bestaan uit een verzameling van rechtstanden. Cirkels, cirkelbogen of andere krommen zijn niet toegestaan.

1.3.4Hoogte / diepte verandering

Als de gelegede kabel of leiding in hoogte meer dan 5cm wijzigd dient hier een punt gemeten te worden. let hierbij wel op dat de gemeten lijn en de werkelijk gelegde kabel of leiding niet meer dan 5 cm in de hoogte mogen afwijken.

1.3.5 Alleen objecten die onderdeel zijn van het vergunde tracé meten

Alle objecten die onderdeel zijn van het vergunde tracé en voorkomen op de objectenlijst (zie paragraaf 2.1 Objecten) moeten worden gemeten en opgeleverd. Van hergebruikte bestaande elementen zoals mantelbuizen, handholes, kasten etc. dienen alleen de zichtbare delen ingemeten te worden, bijvoorbeeld alleen de uiteinden van een gebruikte mantelbuis. Andere objecten, waaronder overige leidingen die tijdens de werkzaamheden zichtbaar zijn of worden, zijn geen onderdeel van de aan te leveren revisiebestanden en hoeven voor het aanleveren aan de gemeente niet gemeten te worden.

1.4 Moment van meten

De ligging van de leidingen moet bepaald worden door metingen die plaatsvinden wanneer de leidingen nog zichtbaar zijn, ook wel “meting in open sleuf” genoemd. Bij de meting moet de daadwerkelijke ligging van de nieuw gelegde kabel/ leiding worden vastgelegd.

De vergunninghouder dient op aanvraag te kunnen aantonen dat er daadwerkelijk metingen hebben plaatsgevonden in

de “open sleuf” situatie.

De vergunninghouder mag de sleuf pas aanvullen na toestemming van de toezichthouder. De toezichthouder zal hiervoor pas toestemming kunnen geven, nadat de vergunning- houder heeft aangegeven dat de relevante leidingen etc. ingemeten zijn.

afbeelding binnen de regeling

Voorbeeld van benodigde tussenpunten in verband met verandering in hoogte.

1.4.1 Gedeeltelijk aanvullen vóór meting

In het algemeen geldt dat de locatie van de leiding in een open sleuf moet worden ingemeten. Dit moet plaatsvinden tijdens het leggen én vóór het aanvullen van de sleuf. In overleg met de toezichthouder van het Gebied mag eventueel de sleuf gedeeltelijk worden gedicht. Ten behoeve van een goede inspectiemeting mag minimaal om de 50 m -of zo veel minder als noodzakelijk is bij bochten in het tracé-, de sleuf niet worden gedicht.

1.5 Oplevertermijn

De licentiehouder moet de as-built tekeningen samen met aanvullende documentatie waaruit de kwaliteit van de metingen blijkt, binnen 4 weken na uitvoering van de eerste meting opleveren aan de gemeente.

Bij werkzaamheden met een langere doorlooptijd worden vooraf afspraken tussen de gemeente en de vergunninghouder gemaakt over een eventuele fasering in de aanlevering van gegevens door de vergunninghouder. Ook in die gevallen is het uitgangspunt dat revisie-bestanden maximaal 4 weken

na het uitvoeren van de metingen worden opgeleverd.

2 Inwinning

Dit hoofdstuk beschrijft welke objecten gemeten moeten worden en welke punten op deze objecten hierbij gemeten moeten worden.

2.1 Objecten

Alle vergunde objecten moeten worden vastgelegd in de revisiebestanden. Dit betreft in ieder geval:

  • Kabelgeulen;

  • Kabelbedden;

  • Mantelbuizen;

  • Buizen;

  • Ondergrondse en bovengrondse objecten uit onderstaande lijst.

Objecttype

Omschrijving

Soort Specificatie

Product

Code Lvzk

Vervaldatum

Ondergrondsobject

Aardpen

Onbekend

Electriciteit

AP

 

Ondergrondsobject

Accuboxen

Ziggo

Telecom

Accuboxen

 

Ondergrondsobject

Afsluiter

onbekend

Water/ drinkwater [H2O]

AFSL

 

Ondergrondsobject

Brandkraan

onbekend

Water/ drinkwater [H2O]

BRKR

 

Ondergrondsobject

Brandput

Brandput

Brandbluswaterlei- ding

Brandput

 

Ondergrondsobject

Bronput

onbekend

Bronverwarming

Bronput

 

Ondergrondsobject

Compensatorput

Stadsverwarming

Stadsverwarming

Compensatorput

 

Ondergrondsobject

Controleput

Controle

Overige

CPUT

 

Ondergrondsobject

Cross Bondingput

Hoogspanning

Electriciteit

Cross Bonding

 

Ondergrondsobject

Handhole

onbekend

Telecom

HH

 

Ondergrondsobject

Infiltratie

Infiltratie

Drain

Infiltratie

 

Ondergrondsobject

Infiltratieput

Riool

Riool

infiltratieput

 

Ondergrondsobject

Inspectieput

onbekend

Riool

Inspectieput

 

Bovengrondsobject

Kast (Electra)

Kast (Electra)

Electriciteit

Kast-E

 

Bovengrondsobject

Kast (Gas)

Kast (Gas)

Gas

Kast-G

 

Bovengrondsobject

Kast (Telecom)

Kast (Telecom)

Telecom

Kast-T

 

Ondergrondsobject

Koudebronput

Wko

Bronverwarming

Koudebronput

 

Ondergrondsobject

Lasput

onbekend

Telecom

LP

 

Ondergrondsobject

Mini-gemaal

Mini-gemaal

Riool

Mini-gemaal

 

Ondergrondsobject

Olieafscheider

onbekend

Riool

Olieafscheider

 

Ondergrondsobject

Oliedrukvat

Hoogspanning

Hoogspanning

Oliedrukvat

 

Ondergrondsobject

Ondergrondse (vuil)containers

onbekend

Overige

Ondgr_cont

 

Bovengrondsobject

Pomphuis

Pomphuis

Overige

Pomp

 

Ondergrondsobject

Ramputkast

onbekend

Telecom

Ramputkast

 

Ondergrondsobject

Rioolput

Vrijvervalriool

Riool

Rioolput

 

Ondergrondsobject

Trekput

Onbekend

Bronverwarming

Trekput

 

Ondergrondsobject

Urilift (verzinkbare pisbak)

onbekend

Overige

Urilift

 

Ondergrondsobject

Vastpuntput

Stadsverwarming

Stadsverwarming

Vastpuntput

 

Ondergrondsobject

Vetvangput

Riool

Riool

Vetvangput

 

Ondergrondsobject

Vloerkast/pot

Vloerkast/pot

Overige

VLPOT

 

Bovengrondsobject

Warmte Overdracht Station

Stadsverwarming

Stadsverwarming

WOS

 

Ondergrondsobject

Warmtebronput

Wko

Bronverwarming

Warmtebronput

 

Ondergrondsobject

Watermeterput

Watermeterput

Water/ drinkwater [H2O]

Watermeterput

 

Voor deze zogenoemde ondergrondse en bovengrondse objecten geldt dat objecten:

  • kleiner dan 4 m2 als punt-object worden gemeten op het hart van het bovenaanzicht van het object;

  • groter dan 4 m2 als gesloten polygoon worden gemeten op de buitenhoeken van het object.

Als oppervlakte wordt hierbij de oppervlakte bedoeld binnen de buitenste contour van het object zoals van boven gezien, oftewel het ruimtebeslag.

Van ondergrondse objecten wordt als Z-waarde de bovenkant van het object vastgelegd.

Van bovengrondse objecten wordt de Z-waarde gelijk aan het maaiveld gesteld.

afbeelding binnen de regeling

Figuur 1 Bovengronds object, ruimtebeslag groter dan 4 m 2 : Contour vastleggen met de Z-waarde gelijkgesteld aan het maaiveld.

2.1 Vastlegging

2.1.1 Kabelgeul

Van kabelgeulen wordt altijd het hart van de kabel of kabel- bundel gemeten. Indien er meerdere kabel(bundels) naast elkaar liggen in één sleuf, van één product en van dezelfde vergunninghouder, met een totale ruimtebeslag van deze kabels kleiner is dan 50 cm dient er hartlijn gemeten te worden over de kabel (bundel).

afbeelding binnen de regeling

2.2.2 Kabelbed

Indien er meerdere kabel(bundels) naast elkaar liggen in één sleuf, van één product en van dezelfde vergunninghouder, met een totale breedte van deze kabel (bundels) groter is dan 50 cm, dan wordt één kabelbed vastgelegd. Mits de onderlinge

afstand van de kabels minder is dan 50 cm. In dit laatste geval dienen er meerdere kabelgeulen gemeten te worden. Zie 2.2.1 In het geval van een kabelbed wordt één lijngeometrie vastgelegd in het midden van het totale kabelbed. Deze heeft als hoogte het midden van een virtuele lijn tussen bovenkant van de buitenste twee kabelbundels.

Daarnaast wordt de linker- en rechterzijkant van het kabelbed vastgelegd door lijnen die over de bovenkant van het buitenste kabelbed lopen.

afbeelding binnen de regeling

2.3 Keuzehulp kabelgeul(en) of kabelbed

Of er sprake is van alleen kabel(geulen) of dat er ook een kabelbed gemeten moet worden, hangt af van de feitelijke situatie die buiten gerealiseerd wordt en niet van het in de vergunning aangevraagde tracé.

2.3.1 Kabelgeul met 1 kabel

afbeelding binnen de regeling

De breedte van de sleuf is hier 100 cm, erchter wordt maar 1 kabel gelegd hierdoor dient er een kabel geul ingemeten te worden. De breedte van de sleuf is voor de keuze van kabel geul of kabelbed niet relevant.

2.3.2 Kabelgeul met meerdere kabels

afbeelding binnen de regeling

2.3.3 Kabelbed

afbeelding binnen de regeling

Onderlinge afstand tussen de kabelgeulen is kleiner dan 50 cm en de kabelgeulen zijn voor hetzelfde product en van dezelfde vergunninghouder. De totale breedte is groter dan 50 cm. Er is dus sprake van een kabelgeul (gele stippellijn) met kabelbed (rode stippellijnen). Kabelgeul wordt geplaatst in het midden tussen de zijden van het kabelbed. Locatie van de rand van de sleuf is niet relevant.

2.4 Mantelbuizen

Mantelbuizen met een (gezamenlijk) ruimtebeslag kleiner dan 50 cm breed worden vastgelegd als één lijnobject over het hart, bovenkant van de (verzameling) mantelbuis. (In het figuur hieronder de rode pijlen aan de linkerkant).

Bij mantelbuizen met een (gezamenlijk) ruimtebeslag groter dan 50 cm breed wordt het daadwerkelijke ruimtebeslag vastgelegd door gesloten lijnen (real shape) met als hoogte de bovenkant van de bovenste mantelbuis. (In het figuur hieronder de gele pijlen aan de rechterkant).

Leidingen die door de (verzameling) mantelbuizen lopen, worden vastgelegd als (standaard) kabelgeul door het hart van deze mantelbuis. De kabelgeul wordt niet opgeknipt aan het begin en einde van de mantelbuis, maar krijgt hier wel een tussenpunt. Indien er verschillende leidingen met verschillende producten door één mantelbuis gaan, moet

er per product een kabelgeul worden vastgelegd. Deze hebben wel dezelfde geometrie.

afbeelding binnen de regeling

2.4.1 Knikpunten inmeten ivm hoogteverschil

afbeelding binnen de regeling

2.5 Buizen

Elke buis wordt apart vastgelegd. Hierbij moet hart bovenkant buis worden gemeten, onafhankelijk van de diameter van de buis en/of de onderlinge afstand tussen de buizen.

2.5.1 Verwijderde en/of buitendienst gestelde leidingen en/of objecten

Voor situaties waarbij bestaande leidingen (of andere objecten) worden verwijderd, buitendienst gesteld, gerezen of andere wijzigingen ondergaan waarvoor een vergunning vereist is, moeten revisiebestanden aan de gemeente worden aangeleverd. Hierop moeten de leidingen/objecten zijn aangegeven met een toelichtende tekst op de mutatie.

afbeelding binnen de regeling

3 Administratieve gegevens

Ten behoeve van de registratie van de gegevens moet ieder lijnstuk naast de geometrische eigenschappen voorzien zijn van attributen. In ieder geval moeten de volgende attributen voor ons te herleiden zijn voor ieder lijnstuk. Deze gegevens kunnen bijvoorbeeld d.m.v. teksten op de tekening aanwezig zijn met een duidelijke verwijzing naar de bijbehorende objecten.

Per levering dienen de onderstaande gegevens minimaal vermeld te worden:

  • Aanvraagnummer;

  • Datum van inmeting;

  • Vergunninghouder.

Mantelbuizen:

Per lijn

  • Product;

  • Materiaal;

  • Diameter;

  • Status (nieuw, bestaand, verwijderd).

Buizen:

Per lijn

  • Product;

  • Materiaal;

  • Diameter;

  • Status (in gebruik, buiten dienst, verwijderd);

  • Overgangen (van bijvoorbeeld diameter).

Kabels / Leidingen:

Per lijn

  • Aantal;

  • Soort (Duct, COAX, Laagspanning, Hoogspanning, etc.);

  • Status (in gebruik, buiten dienst, verwijderd);

  • Overgangen etc.

Objecten

  • Soort object (conform lijst);

  • Status (in gebruik, buiten dienst, verwijderd).

4 Bestandsformaat

Als uitwisselingsformaat voor revisiebestanden wordt DXF versie 12 (ASCII) gehanteerd. Hiervoor is gekozen in verband met de brede ondersteuning in software. In overleg met de gemeente kan worden gekozen voor een ander formaat.

Tevens dienen we een PDF bestand te ontvangen met daarin het vizuele afbeelding van de geleverde revisie.

Geometrieën moeten hierin vastgelegd zijn in 3D in RD-NAP coördinaten. Z-coördinaten moeten integraal onderdeel zijn van de geometrie en niet (alleen) apart als tekst in de tekening worden getoond.

De gemeente heeft alleen behoefte aan de hiervoor genoemde objecten (kabels, leidingen, buizen, mantelbuizen, relevante boven- en ondergrondse objecten). Achtergrondkaarten en

dergelijke dienen niet in de tekening aanwezig te zijn. Ter referentie stelt de gemeente DXF-bestanden beschikbaar die de vereiste structuur weergeven.

4.1 Vlakobjecten als gesloten polyline

In dit document wordt op verschillende plaatsen de termen “vlak” of “vlakobjecten” gehanteerd. In de .DXF bestanden moeten deze soort objecten als “gesloten polyline” worden vastgelegd.

4.2 Voorbeeld tekeningen

De volgende tekeningen geven een beeld van de inhoud van de op te leveren bestanden.

afbeelding binnen de regeling

afbeelding binnen de regeling

5 Voorbeelden

5.1 Handhole

Handhole wordt gemeten alsof deze in de doorlopende kabelgeul ligt. De lijn van de kabelgeul wordt niet gesplitst ter hoogte van de handhole, maar krijgt hier wel een tussenpunt op de locatie van de handhole. De handhole zelf wordt apart op deze locatie als puntobject vastgelegd.

afbeelding binnen de regeling

5.2 Kabelgeul op bestaand kabelbed

In dit geval is alleen de rode kabel onderdeel van de

vergunning. Ondanks dat er een sleuf breder dan 50 cm is gegraven wordt hier alleen de ligging van de nieuwe kabel vastge- legd, door metingen op het hart van de bovenkant

van de bundel. De rode afdekplaten zijn geen onderdeel

van de nieuwe vergunning en worden daarom niet ingemeten.

afbeelding binnen de regeling


Noot
1

Omwille van de leesbaarheid wordt voortaan in volgende hoofdstukken slechts gesproken van ‘vergunning’.

Noot
2

NB: Het Legschema gaat uit van de aanleggegevens

De uiteindelijke liggingsgegevens dienen te allen tijde tijdens de ontwerpfase te worden onderzocht.

Noot
3

Bij leidingen Ø500 mm en stadsverwarmingsleidingen geldt de afstand tot zijkant leiding.

Noot
4

Conform Handboek Bomen van het Norminstituut.

Noot
5

Bij het opstellen van de QRA wordt verwezen naar de Publicatiereeks Gevaarlijke stoffen (PGS), m.n. delen 1 t/m 4.

Noot
6

Voor de bepaling van de brandzone, explosiezone en/of intoxicatiezone kan gebruik worden gemaakt van PGS 2 uit de Publicatiereeks Gevaarlijke Stoffen

Noot
7

Het leidingsysteem dient voldoende robuust uitgevoerd te worden zodat de opgestelde randvoorwaarden het effectief gebruik van de ondergrond en de aanleg van andere ondergrondse infrastructuren zonder extreme meerkosten mogelijk blijven.

Noot
8

Het verzamelen van informatie over de kwaliteit van de bodem, het verkrijgen van toestemming om te graven bij het desbetreffende bevoegd gezag en de extra uitvoeringskosten als gevolg van bodemverontreiniging zijn geheel voorrekening van de leidingexploitant

Noot
9

Voor zowel het stedelijk als het havengebied is het Gebiedskantoor bevoegd gezag. In het havengebied is HbR functioneel beheerder.