Regeling vervallen per 20-11-2025

Risicogerichte Toezichtstrategie Brandveiligheid 2022-2025

Geldend van 22-04-2022 t/m 19-11-2025 met terugwerkende kracht vanaf 01-01-2022

Intitulé

Risicogerichte Toezichtstrategie Brandveiligheid 2022-2025

Bestuurlijke Samenvatting

Samen zicht op Brandveiligheid

Risicogerichte Toezichtstrategie Brandveiligheid 2022 – 2025

Sinds 2017 werken de Veiligheidsregio Brabant-Noord en de gemeenten met een Risicogerichte Toezichtstrategie Brandveiligheid voor gebouwen. Eén van de bestuurlijke kaders die gemeenten hebben meegegeven aan Veiligheidsregio Brabant-Noord is ‘’het voorkomen van slachtoffers bij brand’’. De toezichtstrategie is dan ook vormgegeven rond dit doel. Binnen de strategie heeft de brandweer, door middel van toezicht en handhaving op de naleving van brandveiligheidsvoorschriften, een belangrijk instrument in handen om minder branden, slachtoffers en schade te realiseren. Maar zijn toezicht en handhaving in alle gevallen wel voldoende om dit te bereiken?

Toezichtstrategie succesvol, actualisatie noodzakelijk

In 2017 startte we met een vier jaar durende Risicogerichte Toezichtstrategie Brandveiligheid (RGT). Hiervoor was het toezicht op brandveiligheid per gemeente verschillend en gebaseerd op historische afspraken. Ook had de provincie in haar rol als Interbestuurlijk Toezichthouder aanbevelingen gedaan over brandveiligheidstoezicht bij zorginstellingen. Met de Risicogerichte Toezichtstrategie Brandveiligheid kwam er eenheid in het toezicht op brandveiligheid binnen de regio, werden de gemeenten ontzorgd en werd er tegemoetgekomen aan de aanbevelingen van het Interbestuurlijk Toezicht.

Kern van de toezichtstrategie is het voorkomen van slachtoffers bij brand. Daarvoor is in samenwerking tussen gemeenten, brandweer en TNO/Efectis een risicomodel ontwikkeld. Dit model zorgt ervoor dat de brandweer capaciteit daar in kan zetten waar de risico’s op slachtoffers bij brand het grootste zijn. Daar waar de meeste risico’s liggen, wordt ook het meest intensief gecontroleerd.

Volgens het Besluit Omgevingsrecht wordt een toezichtprogramma elke vier jaar geactualiseerd op basis van een evaluatie (Big-8 cyclus). Brandweer Brabant-Noord heeft samen met de gemeentelijke organisaties en door middel van een analyse van data de toezichtstrategie 2017-2020 geëvalueerd. Daarmee is er inzicht verkregen in de succes- en verbeterpunten.

Over de toezichtstrategie van de periode 2017-2020 waren de gemeentelijke organisaties tevreden. Gemiddeld werd de toezichtstrategie met een 7,7 beoordeeld. Hier bouwen we met de toezichtstrategie 2022-2025 op voort, door de succes- en verbeterpunten mee te nemen. Bij de totstandkoming van de toezichtstrategie hebben uw VTH-afdelingen via meerdere bijeenkomsten inbreng geleverd in de geactualiseerde toezichtstrategie.

Inzetten op gedragsverandering en veiligheidscultuur

Ons doel is het voorkomen van slachtoffers bij brand. We hebben de afgelopen jaren ervaren en geanalyseerd dat veel risico’s bij panden ontstaan door gebruik en gedrag. We weten nu dat gedrag en cultuur belangrijke oorzaken zijn van onveilige situaties. Daarom willen we naast toezicht en handhaving meer gaan inzetten op de bewustwording en beïnvloeding van gedrag en cultuur. Met ons programma ‘Maatschappelijke aandacht voor veiligheid’ maken we mensen bewust van onveilig gedrag en stimuleren we gedragsverandering. Daarom gaan we de traditionele interventies rondom toezicht, aanspreken en waarschuwen, combineren met de ervaringen vanuit ons programma voor brandveilig leven. Zo houden we samen zicht op brandveiligheid.

Toezicht én extra interventies

We streven altijd naar een (brand)veilig gebouw. Maar is een gebouw dat voldoet aan de wet- en regelgeving dan ook automatisch veilig? Niet altijd! Wij denken dat het gedrag van de mens, in dit geval eigenaar of gebruiker van het gebouw die belast is met veiligheid, ook een grote rol speelt bij brandveiligheid. Toezicht en handhaving blijft de kern van de toezichtstrategie. Maar om ook gedrag en cultuur te beïnvloeden, worden enkele interventies die bewustwording en doelgericht veiligheid stimuleren, toegevoegd aan de nieuwe toezichtstrategie. Het betreft een digitale zelfscan brandveiligheid, kennissessies en trainingen. Door fysieke controles af te wisselen met zelfscans, kennissessies en trainingen, ontstaat een gevarieerde vierjarige cyclus waarin we zowel toezichthoudende als gedrag beïnvloedende instrumenten inzetten.

Toezicht en handhaving

Toezicht en handhaving blijft de kern van de toezichtstrategie. Door middel van een fysieke controle wordt getoetst of voldaan wordt aan wet- en regelgeving. Toezicht en handhaving vindt plaats conform de Landelijke Handhavingsstrategie (LHS) en de inspectieonderwerpen zijn gebaseerd op het Bouwbesluit 2012 en de Omgevingswet (het Besluit Bouwwerken Leefomgeving).

Meer inzicht met de zelfscan

Met de digitale zelfscan brandveiligheid worden eigenaren of gebruikers van een gebouw gevraagd zelf een aantal controlepunten met betrekking tot brandveiligheid in hun gebouw na te lopen.

Hierdoor worden zij op een laagdrempelige manier gestimuleerd om zelf na te denken over de brandveiligheid en wordt bewustwording vergroot. Bovendien geven de uitkomsten van de zelfscan op een snelle manier inzicht of voldaan wordt aan wet- en regelgeving.

Kennissessies en trainingen

Op vaste momenten in het jaar worden door de brandweer kennissessies en trainingen georganiseerd. Tijdens de kennissessies delen we kennis, informatie en tips over brandveiligheid met de deelnemers. Tijdens de trainingen gaan de deelnemers ook actief ermee aan de slag. Vanuit ons programma Maatschappij Maatschappelijke aandacht voor veiligheid is de afgelopen jaren al veel ervaring opgedaan met het geven van diverse kennissessies en trainingen. Deze leveren een grote bijdrage aan het vergroten van het bewustzijn rondom brandveiligheid.

Afspraken voor uitvoeringsfase

Zodra alle colleges binnen de Veiligheidsregio Brabant-Noord akkoord geven op de Toezichtstrategie Brandveiligheid voor de periode 2022-2025, maken we met de VTH-afdelingen werkafspraken over o.a. inhoud en kwaliteit van rapporteren, aanleveren van dossiers en het rapporteren van het toezicht. Hiervoor worden de huidige werkafspraken geactualiseerd naar de nieuwe strategie.

1. Inleiding

1.1 Aanleiding

De Wet algemene bepalingen omgevingsrecht (Wabo) en het Besluit omgevingsrecht (Bor) stellen dwingend regels ten aanzien van de opzet en kwaliteit van het gemeentelijke toezichts- en handhavingsbeleid op het gebied van omgevingsrecht. Brandveiligheid maakt hier onlosmakelijk onderdeel van uit. Daarnaast heeft het Interbestuurlijk Toezicht van de provincie in 2014 aanbevolen aan gemeenten om de veiligheidsregio te betrekken bij het opstellen van een risicogerichte probleemanalyse en prioritering om de brandveiligheid te verbeteren. Dit heeft in 2017 geleid tot een uniforme toezichtstrategie brandveiligheid tussen Brandweer Brabant-Noord en de gemeenten in de regio Brabant-Noord.

In deze toezichtstrategie staan de risico’s aan de basis van de in te zetten capaciteit. Dat wil zeggen dat de prioritering het hoogst ligt daar waar de risico’s het hoogst zijn, en daar waar de risico’s het hoogst zijn, wordt de meeste capaciteit ingezet. Deze risicogerichte aanpak verhoogt de kwaliteit van toezicht op brandveiligheid en leidt tot een betere balans tussen beschikbare capaciteit en maatschappelijke resultaat.

1.1.1 Totstandkoming

Bestuurlijk is afgesproken dat de focus binnen het programma Risicobeheersing primair ligt op het voorkomen of beperken van slachtoffers bij brand. Secundair gaat de aandacht uit naar het voorkomen van onherstelbare schade bij brand en het voorkomen van grootse maatschappelijke ontwrichting. Deze bestuurlijke doelen vormen het uitgangspunt bij de prioritering van het toezicht binnen de toezichtstrategie.

In 2016 heeft de brandweer aan Efectis Nederland BV gevraagd om te ondersteunen bij het opzetten van een uniforme toezichtstrategie door gezamenlijk met vertegenwoordiging van de gemeenten en de brandweer in geleide groepssessies prioriteiten op te stellen tussen gebouwfuncties en binnen de gebouwfuncties. De prioriteiten worden bepaald op basis van de risico-reductie die met het toezicht verwacht mag worden. Deze prioritering is voor elke gebruiksfunctie uitgedrukt in een pakket brandveiligheidsonderwerpen die deels jaarlijks en deels cyclisch meerjarig te inspecteren zijn. Deze prioritering vormde de basis voor de risicogerichte toezichtstrategie 2017-2020. In 2020 is in samenspraak met de gemeenten besloten om vanwege de COVID-pandemie de toezichtstrategie met één jaar uit te verlengen.

De toezichtstrategie 2017-2020 is geëvalueerd en de data voortkomend uit het toezicht is geanalyseerd. Hiermee hebben we een beeld gekregen van de succes- en verbeterpunten van de strategie. Door Efectis is de gebruikte methode voor het prioriteren van gebouwfuncties in risicocategorieën, en de daarbij behorende inspectieonderwerpen, opnieuw gevalideerd en aangepast aan het Besluit Bouwwerken Leefomgeving (Bbl). Het Bbl vervangt het Bouwbesluit op het moment dat de Omgevingswet ingaat. De inzichten van de evaluatie en de herziene validering hebben geleid tot een nieuwe vierjarige toezichtstrategie 2022-2025, die naast toezichthoudende instrumenten ook gedrag beïnvloedende instrumenten bevat. De toezichtstrategie is gebaseerd op de actuele gebouwenvoorraad, de beschikbare middelen en de beleidsdoelstellingen. Bij de totstandkoming van de nieuwe toezichtstrategie zijn de VTH-afdelingen van gemeenten betrokken geweest.

1.1.2 Helder opdrachtgeverschap door gemeenten en opdrachtnemerschap door brandweer

Met de inwerkingtreding van de Wet algemene bepalingen omgevingsrecht (Wabo) in oktober 2010 is de rol van de gemeente als procesregisseur voor vergunningverlening, toezicht en handhaving wettelijk verankerd. Bij ontvlechting van de brandweer uit de gemeenten als gevolg van de regionalisering per januari 2011 is rekening gehouden met dit uitgangspunt. Gemeente is bevoegd gezag, de brandweer is adviseur. De voorgaande toezichtstrategie 2017-2020 heeft laten zien dat het zorgt voor een eenduidige opdrachtgever – opdrachtnemer relatie tussen gemeente en brandweer.

1.1.3 Gemeentelijke kaders artikel 3a Wet Veiligheidsregio’s

In opdracht van de coördinerend burgemeester gemeenschappelijke regeling heeft een werkgroep onder voorzitterschap van de coördinerend gemeentesecretaris verlengd lokaal bestuur uit de veiligheidsdirectie een set kaders ontwikkeld die door de gemeenteraden kunnen worden vastgesteld. De raden geven hiermee kaders aan de beleidsuitvoering door de veiligheidsregio. Tevens stellen de gemeenteraden hiermee doelen voor brandweerzorg vast, conform het bepaalde in artikel 3a Wet Veiligheidsregio’s (Wvr). De kaders zijn omarmd en vastgesteld en geven eveneens richting aan de evolutie van het toezichtbeleid op het gebied van brandveiligheid. De volgende kaders zijn daarbij van toepassing:

  • -

    Brandweerzorg is vooraleer gericht op het voorkomen van slachtoffers.

  • -

    Mede daartoe participeert de brandweer actief (uitvoerend) in de gemeentelijke handhavingsprogramma’s en levert hiervoor beleidsmatig input over risico’s.

  • -

    Over toezicht vindt afstemming plaats met gemeenten.

  • -

    Toezicht vindt plaats waar noodzaak en risico het hoogst is.

  • -

    De veiligheidsregio is er zonder onderscheid voor alle gemeenten en is gebaseerd op solidariteit tussen die gemeenten.

1.2 Doelstelling

De Risicogerichte Toezichtstrategie Brandveiligheid geeft richting aan de activiteiten van de brandweer in het kader van toezicht op brandveiligheid. De risicogerichte aanpak leidt tot een transparante, effectieve en efficiënte inzet van de voor dit taakveld beschikbare middelen.

1.3 Afbakening

Deze toezichtstrategie heeft betrekking op het toezicht brandveiligheid in het kader van de Wabo. Na de invoering van de Omgevingswet wordt toezicht houden conform het Besluit bouwwerken leefomgeving (Bbl).

Volgens artikel 10b van de Wvr, is Veiligheidsregio Brabant-Noord verantwoordelijk voor het adviseren van het bevoegd gezag over risico’s van branden. De brandweer kan daarom ook risicogericht adviseren over onveilige situaties naar aanleiding van toezicht. Dit gebeurt naast een advies over het voldoen aan de Wabo of het Bbl.

1.4 Leeswijzer

Dit document is opgebouwd uit 3 hoofdstukken. In het eerste hoofdstuk zijn de aanleiding, totstandkoming, doelstelling, afbakening beschreven. In hoofdstuk 2 wordt de vertaling gemaakt naar de toezichtstrategie brandveiligheid voor een periode van 2022 tot 2025. Tot slot wordt in hoofdstuk 3 ingegaan op de uitvoering van de toezichtstrategie en de monitoring en evaluatie daarvan.

2. Toezichtstrategie

Brandweer Brabant-Noord heeft als doel om te komen tot minder branden, minder slachtoffers en minder schade. De brandweer heeft door middel van toezicht en handhaving op de naleving van brandveiligheidsvoorschriften een belangrijk instrument in handen om dit te kunnen bewerkstelligen. Maar is toezicht en handhaving in alle gevallen wel het juiste instrument om te kunnen komen tot minder branden, minder slachtoffers en minder schade?

De maatschappij om ons heen is voortdurend in beweging. Maatschappelijke trends maken het noodzakelijk om andere keuzes te maken, nieuwe wegen in te slaan en meer te kijken naar de risico’s die er echt toe doen. In 2010 heeft Brandweer Nederland in haar visiedocument “Brandweer over morgen” hierin een eerste aanzet gedaan. Er moet meer aandacht worden gecreëerd voor brandveiligheid en het oppakken van eigen verantwoordelijkheid speelt in de visie een belangrijke rol. Dit wordt niet bereikt door méér in te zetten op de naleving van regels. Het verschil moet worden gemaakt door bewustwording over daadwerkelijk aanwezige risico’s.

Inzichten vanuit de gedragswetenschap laten zien dat gedrag en cultuur, naast technologie en systemen, grote impact hebben op het ontstaan van een incident. Het menselijk falen, de macht van de gewoonte, onwetendheid of onverschilligheid zijn vaak (mede) oorzaak van het ontstaan van het incident. Het direct of indirect beïnvloeden van gedrag kan dus een grote bijdrage leveren aan het voorkomen van incidenten.

Beïnvloeding van gedrag en cultuur

Toezicht is in de eerste plaats bedoeld om na te gaan of er volgens de regels wordt gehandeld. Om ervoor te zorgen dat de regels worden nageleefd, staan verschillende instrumenten ter beschikking. Daarbij gaat het niet alleen om instrumenten waarmee daadwerkelijk handhavend kan worden opgetreden, maar ook om instrumenten en manieren die tot het gewenste resultaat leiden zonder dat feitelijk handhavend optreden hoeft te worden aangewend. Dit gewenste resultaat gaat verder dan het voldoen aan wet- en regelgeving. We streven immers naar een (brand)veilig bouwwerk. Hierin speelt het gedrag van de mens een belangrijke rol. Dat vele factoren bepalend zijn voor de brandveiligheid wordt door middel van het denkraam voor brandveiligheid1 duidelijk (zie Figuur 2a). Het denkraam voor brandpreventie is een modelmatige aanpak die kan dienen voor brandbeveiliging van gebouwen. Het zogenaamde kenmerkenschema (zie Figuur 2b) speelt een centrale rol in het denkraam. Bij het kenmerkenschema gaat het om de benadering van de brandveiligheid vanuit brand-, gebouw-, mens-, interventie- en omgevingskenmerken. Het schema duidt de onderlinge samenhang en beïnvloeding van de kenmerken en daarmee ook van de gebeurtenissen die tijdens een brand plaatsvinden.

In het kenmerkenschema, wordt brandveiligheid beoordeeld op:

  • Fysische brandveiligheidskunde – brandkenmerken: het ontstaan, de ontwikkeling en effecten van brand.

  • Bouwtechnische brandveiligheidskunde – gebouwkenmerken: het architectonische, bouwkundige en installatietechnische gebouwontwerp in relatie tot het ontstaan, de ontwikkeling en de effecten van brand en het vluchten bij brand.

  • Psychonomische brandveiligheidskunde – menskenmerken: de interactie tussen de omgeving en het gedrag van mensen in deze omgeving.

  • Brandinterventiekunde – interventiekenmerken: de interventie bij brand door de respons van de brandweer en van de BHV-organisatie.

  • De invloed van de omgeving op de brandveiligheid – omgevingskenmerken: de ligging van het gebouw in relatie met de brandveiligheid in het gebouw.

Uit het kenmerkenschema blijkt dat de verschillende aspecten elkaar beïnvloeden. De mens staat echter centraal in het samenstel van gebouw en brandveiligheid. De mens is hierin zowel de veroorzaker als de drager van risico’s. Als veroorzaker spelen zij een rol bij het ontstaan van brand. Zoals bijvoorbeeld door brandstichting, maar ook het nalaten van onderhoud van installaties kan ertoe leiden dat er brand ontstaat.

afbeelding binnen de regeling

Het Bouwbesluit 2012 en het Besluit bouwwerken leefomgeving (Bbl) zijn deterministische documenten. Het gaat uit van een scherpe scheidslijn tussen goed en fout, en dus veilig en onveilig. Het is veilig als aan de regels wordt voldaan. De deterministische benadering kijkt niet naar de grootte van het brandrisico of de kans op een brand. De eisen uit het Bouwbesluit en Bbl zijn voor het belangrijkste deel gericht op het beperken en het beheersen van een ontstane brand. De eisen zijn, met uitzondering van een zeer beperkt aantal, niet gericht op het voorkomen van brand.

Op grond van het Bouwbesluit en Bbl worden brandveiligheidsvoorzieningen voorgeschreven. Als deze brandveiligheidsvoorzieningen volgens de geldende wet- en regelgeving worden aangebracht en onderhouden mag worden verwacht dat deze voorzieningen hun bedoelde aandeel in brandveiligheid leveren. Met het functioneren van deze voorzieningen in een werkelijke brandsituatie wordt geen rekening gehouden. Uit onderzoek2 naar branden in Nederland blijkt dat bij een groot deel van de onderzochte branden de aangebrachte brandveiligheidsvoorzieningen niet goed hebben gewerkt. De oorzaken hiervan zijn te wijten aan menselijk handelen of juist het gebrek aan handelen. Denk hierbij bijvoorbeeld aan het in geopende stand vastzetten van (brand)deuren, waardoor een brandcompartiment niet meer als zodanig werkt. Hoe een brandrisico door een individu wordt beleefd is afhankelijk van hoe deze de kans dat een brand ontstaat inschat en wat de (nadelige) gevolgen kunnen zijn van een brand. Het is daarom van belang dat de menskenmerken meer aandacht krijgen in het voorkomen en beheersen van risico’s, door in te zetten op bewustwording van de aanwezige risico’s.

2.1 Interventies

Toezicht en handhaving zijn goede instrumenten om te toetsen of voldaan wordt aan wet- en regelgeving (Bouwbesluit 2012 / Bbl). Wanneer niet wordt voldaan, kan er door middel van sancties worden afgedwongen dat toch aan de regelgeving wordt voldaan. Men kan zich echter afvragen wanneer een bouwwerk voldoet aan wet- en regelgeving of deze dan ook automatisch veilig is.

Cultuur, gedrag, risicoperceptie en –acceptatie zijn factoren die erg bepalend zijn voor de brandrisico’s in een bouwwerk. Deze factoren zijn moeilijker te vangen in regelgeving en zitten meer in de mores en cultuur van mensen en bedrijven en instellingen. Door middel van bewustwording en doelgericht veiligheid stimuleren kan hier verandering in worden gebracht. Het RGT-toezicht uit de periode 2017-2020 heeft data opgeleverd over o.a. de geconstateerde gebreken. De vier meest geconstateerde gebreken zijn weergegeven in Bijlage 1. Uit een analyse van deze gebreken kan worden geconcludeerd dat een groot deel van de gebreken te wijten is aan gedrag en cultuur. Zo wordt er regelmatig geconstateerd dat vluchtmogelijkheden worden belemmerd of dat deuren open worden gehouden door middel van een deurstopper.

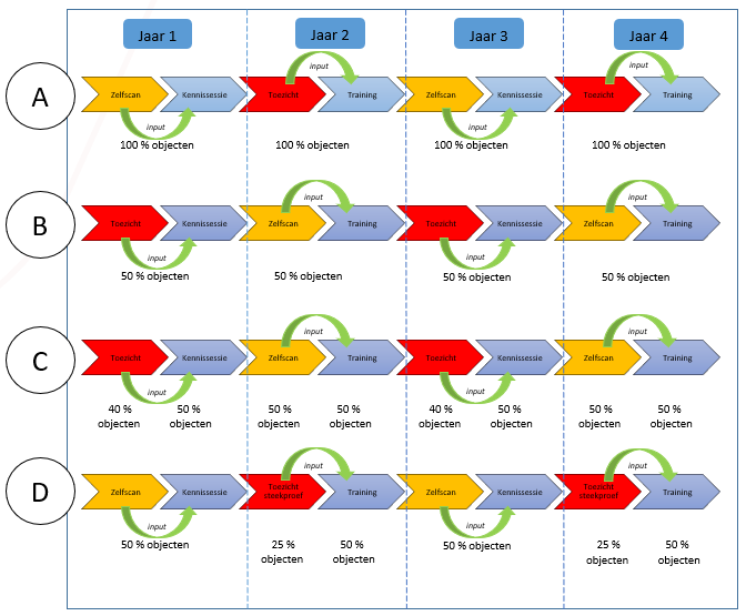
Het inzetten van alleen de instrumenten toezicht en handhaving is hierin niet toereikend. Daarom worden enkele interventies die bewustwording en doelgericht veiligheid stimuleren toegevoegd aan de toezichtstrategie. Het betreft een zelfscan, kennissessies en trainingen (zie paragraaf 2.1.2 en 2.1.3). Hiermee ontstaat een palet aan instrumenten waarmee niet alleen kan worden getoetst of voldaan wordt aan wet- en regelgeving, maar waarmee ook gedrag wordt beïnvloed en de bewustwording wordt vergroot. Met het toepassen van instrumenten, naast toezicht en handhaving, die gericht zijn op bewustwording en doelgericht veiligheid stimuleren is door de brandweer middels het programma Risicorelevante Bedrijven al ervaring opgedaan. De ervaring is dat bedrijven bewuster worden van de risico’s en ook zelf aan de slag gaan met het herkennen en beheersen van risico’s. Door toezicht te variëren met zelfscans, kennissessies en trainingen, ontstaat een gevarieerde vierjarige cyclus waarin zowel toezichthoudende instrumenten als gedrag beïnvloedende instrumenten worden ingezet. In Figuur 3 is per risicocategorie (A t/m D) weergegeven hoe de vierjarige cyclus eruit gaat zien. De uitkomsten van een fysieke controle of zelfscan zullen worden gebruikt als input voor de kennissessie en trainingen.

afbeelding binnen de regeling

Figuur 3: Vierjarige cyclus van toe te passen instrumenten per risicocategorie

2.1.1 Toetskader en referentieniveau

Door het uitstel van de invoering van het Besluit bouwwerken en leefomgeving (Bbl) moet voldaan worden aan het gestelde in het Bouwbesluit 2012. Vanaf de datum van invoering van het Bbl moet voldaan worden aan deze regelgeving.

Voor het niveau van eisen wordt het rechtens verkregen niveau gehanteerd. Het rechtens verkregen niveau is het actuele kwaliteitsniveau van een bouwwerk in zoverre dat legaal is verkregen en heeft als ondergrens het niveau bestaande bouw en als bovengrens het nieuwbouwniveau zoals gesteld in het Bouwbesluit en het Bbl.

2.1.2 Zelfscan brandveiligheid

Met de zelfscan brandveiligheid wordt de eigenaar of gebruiker van een object gevraagd om zelf een aantal controlepunten met betrekking tot brandveiligheid in hun object na te lopen. Door het invullen van een digitale vragenlijst worden eigenaars en gebruikers van een object op een laagdrempelige manier gestimuleerd om zelf na te denken over de brandveiligheid in hun bouwwerk. Hiermee wordt de bewustwording vergroot. Bovendien geven de uitkomsten van de zelfscan op een snelle manier inzicht in of er voldaan wordt aan wet- en regelgeving. De resultaten van de zelfscan worden gebruikt als input voor de kennissessies en trainingen. De vragen uit de zelfscan brandveiligheid zijn gebaseerd op onderstaande inspectieonderwerpen3:

  • Actualiteit dossier;

  • Interne organisatie;

  • (Brand)compartimentering;

  • Vluchtroutes;

  • Melden en alarmeren;

  • Brandveilig gebruik;

  • Veilig vluchten;

  • Vangnet en zorgplicht.

Indien een zelfscan niet wordt ingevuld wordt er éénmalig een herinnering verstuurd. Als na deze herinnering nog geen respons heeft plaatsgevonden wordt een fysieke controle ingepland. Ook als na analyse van de zelfscan blijkt dat deze (bewust) onjuist is ingevuld, zal een fysieke controle worden ingepland. Ook kan het zijn dat de antwoorden op de vragen van de zelfscan aanleiding geven voor het nemen van vervolgstappen. Hierom zijn de antwoorden op de digitale zelfscan in drie categorieën verdeeld. De onderverdeling in categorieën is in onderstaande Tabel 1 weergegeven.

Tabel 1: Categorie indeling antwoorden zelfscan brandveiligheid

afbeelding binnen de regeling

De antwoorden die binnen de groene categorie vallen, geven aan dat de situatie in het bouwwerk niet is veranderd en/of dat de situatie in het bouwwerk voldoet. Hierdoor zijn er geen vervolgstappen nodig en is de digitale zelfscan afgerond.

De antwoorden die in de oranje categorie vallen, geven aan dat de situatie in het bouwwerk niet voldoet, echter levert dit geen direct gevaar op. Een combinatie van meerdere antwoorden uit de oranje categorie kan duiden op een zorgelijke situatie in het bouwwerk. Als er binnen de zelfscan maximaal 5 antwoorden kunnen worden toegewezen aan de oranje categorie wordt met de eigenaar/gebruiker telefonisch contact opgenomen en wordt informatie verstuurd met hierin meer uitleg en achtergrond over de betreffende onderwerpen. Hierdoor wordt de eigenaar of gebruiker bewuster van de onjuistheden in het bouwwerk en kunnen deze op eigen initiatief worden aangepast. Bij meer dan 5 antwoorden (> 20% van de antwoorden) binnen de oranje categorie zal telefonisch contact worden opgenomen met de respondent of zal een fysieke controle worden ingepland. De keuze voor een telefonisch contact of een fysieke controle is afhankelijk van het onderwerp waarop het antwoord is gegeven en blijft dus maatwerk.

De antwoorden binnen de rode categorie, hebben dusdanig invloed op de situatie in het bouwwerk en op de brandveiligheid in het bouwwerk dat een fysieke controle als vervolgstap wordt ingezet.

2.1.3 Kennissessies en trainingen

Eigenaren en gebruikers van een objecten die onderdeel uitmaken van het object waar een zelfscan of controle heeft plaatsgevonden worden uitgenodigd voor een kennissessie of training. Op vaste momenten in het jaar worden door de brandweer kennissessies en trainingen georganiseerd. In kennissessies en trainingen zullen thema’s worden behandeld die zijn voortgekomen uit tekortkomingen en/of vragen die zijn geconstateerd tijdens een fysieke controle of zelfscan brandveiligheid.

Vanuit ons programma Maatschappij is de afgelopen jaren al veel ervaring opgedaan met het geven van diverse kennissessies en trainingen. Hierbij is geconstateerd dat deze kennissessies en trainingen een grote bijdrage leveren aan het vergroten van het brandveiligheidsbewustzijn.

2.1.4 Toezicht en handhaving

Toezicht en handhaving blijft de kern van de toezichtstrategie. Door middel van een fysieke controle wordt getoetst of voldaan wordt aan de geldende wet- en regelgeving. Door het uitstel van de invoering van het Besluit bouwwerken en leefomgeving (Bbl) moet voldaan worden aan het gestelde in het Bouwbesluit 2012. Vanaf de datum van invoering van het Bbl moet voldaan worden aan het Bbl. De controle vindt plaats aan de hand van onderstaande inspectieonderwerpen:

  • Actualiteit dossier;

  • Interne organisatie;

  • Draagconstructie;

  • Materialen;

  • Compartimentering;

  • Vluchtroutes;

  • Hulpverlening;

  • Melden en alarmeren;

  • Brandveilig gebruik;

  • Veilig vluchten;

  • Vangnet en zorgplicht.

De inspectieonderwerpen zijn afgeleid van de geldende wet- en regelgeving. De onderbouwing van de keuze van de inspectieonderwerpen is beschreven in paragraaf 2.3.

Naast bovenstaande wettelijke inspectieonderwerpen zijn ook enkele ‘niet-wettelijke’ inspectieonderwerpen toegevoegd. Deze hebben vooral te maken met de interne organisatie binnen een object in relatie tot brandveiligheid.

Landelijke Handhavingstrategie

De brandweer houdt toezicht conform de zogenaamde Landelijke Handhavingstrategie (LHS). Hierbij bepaalt de controleur van de brandweer in welk segment van de interventiematrix (zie Figuur 4) hij de gedane tekortkoming(en) positioneert. De positionering van de bevinding in de interventiematrix is afhankelijk van de gevolgen van de bevinding voor milieu, natuur, water, veiligheid, gezondheid en/of maatschappelijke relevantie en het “gedrag” van de overtreder.

afbeelding binnen de regeling

Figuur 4: Interventiematrix Landelijke Handhavingstrategie

2.2 Prioritering van (sub)gebruiksfuncties

Om de beschikbare middelen en toezichtcapaciteit van de brandweer zo effectief en efficiënt mogelijk in te zetten moet toezicht plaatsvinden bij bouwwerken waar de noodzaak en het risico het hoogst is. Om dit te kunnen bereiken is een prioritering binnen de verschillende gebouwfuncties noodzakelijk. Deze gebouwfuncties kunnen op veel manieren worden ingedeeld. In de brandveiligheid wordt hiervoor meestal de indeling van de technische bouwwetgeving (Bouwbesluit 2012 / Bbl) gebruikt waarin een aantal gebruiksfuncties en sub-gebruiksfuncties zijn opgenomen. In 2016 is onder leiding van Efectis en in samenspraak met de deelnemende gemeenten een prioritering in gebruiksfuncties vastgesteld. De brandweer heeft in 2020 Efectis gevraagd om deze methode van prioriteren opnieuw te valideren4. Deze prioritering is nu ook gebruikt als basis voor de nieuwe strategie.

De prioritering van de gebruiksfuncties is uitgevoerd op basis van een aantal aspecten die mogelijk de omvang van de gevolgen van een brand beïnvloeden. Het betreft de volgende aspecten:

  • -

    Gevaarsaspecten

  • -

    Sociaal/maatschappelijke effecten

  • -

    Imago schade voor bevoegd gezag

  • -

    Rendement van het toezicht

De volledige tabel van te onderscheiden niveaus en de toegekende scores voor de indicatoren die de mogelijke omvang van de gevolgen van een brand beïnvloeden is weergegeven in Bijlage 2.

2.2.1 Rendement van het toezicht

Aanvullend op de huidige strategie 2017-2020 is naast de indicatoren voor de omvang van de gevolgen van een brand, nu ook het rendement van het toezicht meegewogen. Analyse van de data uit het toezicht van de periode 2017-2020 geeft per (sub)gebruiksfunctie een goed beeld van het naleefgedrag. Een compleet overzicht van de analyse van het naleefgedrag is terug te vinden in Bijlage 3. Door het ontbreken van consistente data met betrekking tot de impact van het toezicht is dit aspect niet meegewogen. De impact van het toezicht wordt meegenomen in de monitoring van de toezichtstrategie.

Door het naleefgedrag mee te wegen in de prioritering van de gebruiksfuncties vindt er voor een aantal (sub)gebruiksfuncties een verschuiving plaats naar een hogere of lagere risicocategorie. Een compleet overzicht van de resultaten van de prioritering zijn in Bijlage 4 weergegeven.

2.3 Prioritering van eisen binnen gebruiksfuncties

Gebouwen moeten voldoen aan een groot aantal eisen op het gebied van brandveiligheid. Dit zijn bouwkundige eisen, installatietechnische eisen en eisen aan de interne organisatie en het gebruik van het gebouw.

In 2016 is onder leiding van Efectis en in samenspraak met de deelnemende gemeenten een prioritering van eisen voor de verschillende (sub)gebruiksfuncties vastgesteld. In 2020 heeft de brandweer aan Efectis5 gevraagd om de gebruikte methode van prioritering in inspectieonderwerpen opnieuw te valideren en om te zetten naar het Bbl. De gebruikte methode voor het prioriteren van inspectieonderwerpen is ook nu gebruikt als basis voor de strategie.

Voor de prioritering van de eisen is uitgegaan van de indeling volgens het Bouwbesluit 2012 / Besluit bouwwerken leefomgeving (Bbl). De prioritering binnen gebruiksfuncties is voor alle (sub)gebruiksfuncties opgesteld op basis van een doelenhiërarchie. Voor de belangrijkste daarvan, d.w.z. de gebruiksfuncties die in paragraaf 2.2 een categorie A, B of C toegekend hebben gekregen, is deze weging volledig uitgevoerd. Voor de gebruiksfuncties in categorie D of E alleen op hoofdlijnen. De indeling in onderwerpen is afgeleid van de eisen zoals gesteld in het Bouwbesluit / Bbl en zijn aangevuld met enkele niet-wettelijke eisen. Een overzicht van de te onderscheiden Bouwbesluit / Bbl artikelen en niet-wettelijke eisen is weergegeven in Bijlage 5.

2.4 Gebouwvoorraad

Om tot een strategie te komen zijn naast de prioritering ook gegevens nodig omtrent de actuele gebouwvoorraad binnen de regio, de beschikbare capaciteit voor het toezicht en kengetallen voor de capaciteit die het houden van toezicht kost.

Om de gebouwvoorraad in kaart te brengen maken we gebruik van de Kernregistratie Objecten (KRO), welke wordt beheerd door het Instituut Fysieke Veiligheid (IFV). De KRO combineert objecten uit diverse landelijke registraties zoals:

  • -

    Basisregistraties Adressen en Gebouwen

  • -

    Waardering Onroerende Zaken

  • -

    Basisregistratie Topografie

  • -

    Nationaal Handelsregister

  • -

    Landelijk Register Kinderopvang en Peuterspeelzaal

  • -

    Register Risicovolle Gevaarlijke Stoffen

De KRO is géén open data en wordt door het IFV alleen beschikbaar gesteld voor gebruikers in de veiligheidsregio’s.

Door gebruik te maken van diverse databronnen ontstaat er een overzicht van de te controleren objecten binnen onze regio. Uit ervaring blijkt echter dat dit overzicht niet volledig dekkend is. Het in de periode 2017-2020 gebruikte objectenbestand had naar schatting een dekking van 60% tot 65%. Met het raadplegen van de KRO wordt de dekking naar verwachting verhoogd tot 80%.

De digitale gebouwvoorraad is gekoppeld aan het risicomodel van Efectis. Samen leiden deze tot een gecombineerde object-risico-database. Op basis van deze database wordt per gemeenten het aantal objecten in de verschillende risicocategorieën bepaald. Dit objectenbestand vormt het uitgangspunt voor de uitvoeringsprogramma’s welke jaarlijks in samenwerking met de gemeenten worden vastgesteld. Het aantal gegeven objecten en daarmee uit te voeren controles moeten gezien worden als inspanningsverplichting.

2.5 Prioritering toezicht

Op basis van de categorie-indeling en het aantal objecten wordt de volgende prioritering en frequentie van interventies aangehouden:

Risicocategorie A

In de vierjarige cyclus worden alle objecten twee keer fysiek gecontroleerd, twee keer via een zelfscan gecontroleerd en wordt er vier keer een gedrag beïnvloedende interventie aangeboden.

Risicocategorie B

In de vierjarige cyclus worden alle objecten één keer fysiek gecontroleerd, één keer via een zelfscan gecontroleerd en wordt er twee keer een gedrag beïnvloedende interventie aangeboden.

Risicocategorie C

In de vierjarige cyclus wordt 80% van de objecten één keer fysiek gecontroleerd, alle objecten worden één keer gecontroleerd via een zelfscan en er wordt aan alle objecten twee keer een gedrag beïnvloedende interventie aangeboden.

Risicocategorie D

In de vierjarige cyclus wordt 50% van de objecten één keer fysiek gecontroleerd, alle objecten worden één keer gecontroleerd via een zelfscan en er wordt aan alle objecten twee keer een gedrag beïnvloedende interventie aangeboden.

Risicocategorie E

Voor de objecten die vallen binnen risicocategorie E vallen geldt dat deze alleen op verzoek van het bevoegd gezag worden gecontroleerd, mits een controle veiligheidswinst oplevert en er voldoende capaciteit beschikbaar is.

De frequentie van de toe te passen instrumenten is in Figuur 5 weergegeven.

afbeelding binnen de regeling

Figuur 5: Frequentie toezicht en interventies

2.6 Overige uitgangspunten

Naast de prioritering op basis van risico’s geldt dat de gemeente ook op basis van onvoorziene omstandigheden een verzoek om toezicht moet kunnen doen, mits het veiligheidswinst oplevert (zie paragraaf 3.1).

Buiten de scope van de toezichtstrategie vallen:

  • Het toezicht op evenementen

  • Het toezicht op vuurwerkopslag

  • BRZO-toezicht (programma BRZO)

  • Toezicht op risicorelevante bedrijven (programma Risicorelevante Bedrijven)

Vanwege een convenant met Stichting Dichterbij, wordt bij panden van deze zorginstelling toezicht gehouden conform de bepalingen in het convenant.

3. Uitvoering en monitoring

3.1 Uitvoeringsprogramma

Per jaar zal een uitvoeringsprogramma met de bevoegde gezagen worden vastgesteld. In deze programma’s wordt per jaar geconcretiseerd waar en wanneer welke interventie bij een object wordt toegepast. Zoals eerder gesteld is er ruimte gereserveerd voor onvoorziene zaken. Wanneer zich een onvoorziene zaak voordoet, vindt er overleg plaats tussen de brandweer (accountmanager) en gemeente om te beoordelen of een interventie middels toezicht het meest passend is. Uitgangspunt is daarmee het risico op slachtoffers. Bestuurlijke risico’s worden in dit kader ook meegenomen als afwegingscriteria.

3.2 Uniforme werkafspraken

Uitgaande van positieve besluitvorming door alle colleges binnen de veiligheidsregio Brabant-Noord over deze toezichtstrategie, ontstaat er binnen Brabant-Noord voor de periode 2022-2025 één uitvoeringsbeleid voor toezicht op brandveiligheid. Sluitstuk hiervan is om met de gemeenten werkafspraken te maken over inhoud en kwaliteit van rapporteren, aanleveren van dossiers, etc. Hiervoor worden de huidige werkafspraken geactualiseerd naar de nieuwe strategie.

3.3 Monitoring

Brandweer Brabant-Noord zal eenmaal per jaar in samenspraak met de gemeenten het jaarlijkse uitvoeringsprogramma vaststellen. De voortgang en resultaten van het uitvoeringsprogramma worden driemaandelijks aan de gemeenten gepresenteerd en jaarlijks geëvalueerd. Ook zal driemaandelijks de stand van zaken met betrekking tot de opvolging van verzoeken tot handhaving met het bevoegd gezag worden besproken.

Ondertekening

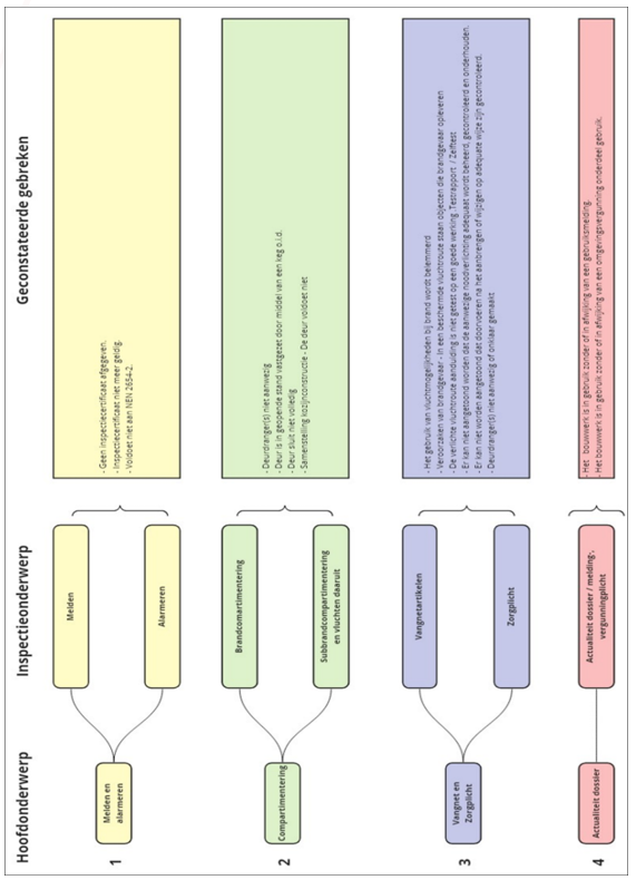
Bijlage 1

Top 4 geconstateerde gebreken RGT 2017-2020

afbeelding binnen de regeling

Figuur 6: Top 4 geconstateerde gebreken

Bijlage 2

Indicatoren voor omvang en gevolgen van brand

afbeelding binnen de regeling

Figuur 7: Indicatoren voor omvang en gevolgen van brand (Rapport Efectis 2016-Efectis-R000244 (Rev.1 mei 2020) (p. 5)

Bijlage 3

Analyse naleefgedrag RGT 2017-2020

Het naleefgedrag van objecten zegt iets over de mate waarin gebruikers van objecten zich aan de brandveiligheidseisen en –regels houden. Door controles uit te voeren kan worden nagegaan of objecten zich ook daadwerkelijk aan deze eisen en regels houden. Bij deze controles kunnen vier acties ondernomen worden:

  • Akkoord: Er zijn tijdens de controle geen overtredingen geconstateerd. Het object voldoet aan de gecontroleerde brandveiligheidsvoorschriften.

  • Aanwijzing: Er zijn lichte overtredingen geconstateerd. De brandweer maakt mondeling een afspraak met de overtreder en gaat ervan uit dat de overtreding(en) worden opgelost. Er wordt geen hercontrole uitgevoerd.

  • Waarschuwing: Er zijn “zwaardere” overtredingen geconstateerd. De brandweer stuurt een brief met waarschuwing naar de overtreder en er wordt een hercontrole ingepland.

  • Handhaven: Bij ernstige overtredingen of wanneer blijkt dat er na een hercontrole de gebreken nog niet zijn opgelost wordt het bevoegd gezag verzocht om handhavend op te treden.

Het naleefgedrag is onderverdeeld in goed, gemiddeld en slecht naleefgedrag. Om deze verdeling te maken zijn de volgende aannames gedaan:

  • Er is sprake van goed naleefgedrag wanneer er bij controles binnen de objectcategorie in 2/3 (66,67%) of meer gevallen een akkoord of aanwijzing is gegeven.

  • Er is sprake van slecht naleefgedrag wanneer er bij controles binnen de objectcategorie in 2/3 (66,67%) of meer gevallen een waarschuwing is gegeven of er overgegaan is tot handhaving.

  • Er is sprake van gemiddeld naleefgedrag wanneer er geen 2/3 meerderheid is voor akkoord of aanwijzing en waarschuwing of handhaven.

Naleefgedrag algemeen

In 2018 en 20196 zijn er 1523 controles uitgevoerd in het kader van de Risicogerichte Toezichtstrategie (zie Tabel 3). Van deze 1523 controles is 69,4% goedgekeurd. Een object wordt goedgekeurd als er een akkoord of aanwijzing is gegeven. In 483 gevallen is er een akkoord gegeven en in 574 gevallen is er een aanwijzing gegeven. Bij 30,6% van de controles is er geen directe goedkeuring gegeven, dat wil zeggen dat er of een waarschuwing is gegeven of er een handhavingsproces in gang is gezet. In 383 gevallen is er een waarschuwing gegeven en in 83 gevallen is er overgegaan tot handhaving.

Tabel 2: Aantal en percentage van ondernomen acties

Actie

Aantal

Percentage

Percentage goedgekeurd / niet goedgekeurd:

Akkoord

483

31,71%

Goedgekeurd: 69,4%

Aanwijzing

574

37,69%

Waarschuwing

383

25,15%

Niet goedgekeurd:

30,6%

Handhaven

83

5,45%

Totaal

1523

100%

100%

Naleefgedrag per objectcategorie en risicoklasse

Om meer inzicht te krijgen in het naleefgedrag van de verschillende gebruiksfuncties en typen objecten, is het naleefgedrag uitgesplitst naar objectcategorieën en de risicoklassen. Het naleefgedrag is per objectcategorie geanalyseerd. Daaruit blijkt dat er van de 38 objectencategorieën bij 24 (63%) objectcategorieën sprake is van goed naleefgedrag, bij 6 objectcategorieën van gemiddeld naleefgedrag (16%) en bij 8 objectcategorieën van slecht naleefgedrag (21%).

Uit de analyse blijkt er bij 1523 uitgevoerde controles er van de 38 objectcategorieën er bij 22% van deze objectcategorieën er sprake is van een gemiddeld naleefgedrag en bij 6% van de object categorieën sprake is van slecht naleefgedrag.

Bij onderstaande objectcategorieën is sprake van gemiddeld (Tabel 4) en slecht (Tabel 5) naleefgedrag.

Tabel 3: Objectcategorieën met een gemiddeld naleefgedrag

Objectcategorie

Risico-categorie

Aantal controles

Intramurale woonfunctie voor zorg

A

94

Penitentiaire inrichting

A

10

Woongebouw met zorgvraag

C

71

Basisschool

D

150

Groepsaccommodatie

D

4

Kantoorfunctie7

E

8

 
 
 

Totaal

 

337

Tabel 4: Objectcategorieën met een slecht naleefgedrag

Objectcategorie

Risico-categorie

Aantal controles

Zorghotel

A

1

Begeleid wonen overig

C

16

Pension/conferentieoord

C

27

Stadion / sport kijken

C

5

Kamergewijze verhuur (arbeidsmigranten)

D

20

Kamergewijze verhuur (studenten)

D

13

Kampeerterrein8

E

3

Losse winkel9

E

2

 
 
 

Totaal

 

87

Tabel 6 geeft inzicht in het naleefgedrag per risicoklasse. Objecten in de risicoklassen A, B en C krijgen relatief gezien de meeste akkoorden en aanwijzingen en hebben daarmee een goed naleefgedrag. Objecten in de risicoklassen D en E hebben een gemiddeld naleefgedrag.

Tabel 5: Naleefgedrag per risicoklasse

Risico-categorie

Aantal controles

Akkoord + Aanwijzing

Waarschuwing + Handhaven

Goed/gemiddeld/slecht naleefgedrag

A

175

66,85%

33,14%

Goed

B

540

74,26%

25,74%

Goed

C

423

69,74%

30,26%

Goed

D

370

64,33%

35,68%

Gemiddeld

E

15

40,00%

60,00%

Gemiddeld

Bijlage 4

Prioritering gebruiksfuncties incl. weging naleefgedrag

afbeelding binnen de regeling

Figuur 8: Prioritering gebruiksfuncties incl. weging naleefgedrag

Bijlage 5

Bouwbesluit 2012 / Besluit bouwwerken leefomgeving artikelen en niet-wettelijke artikelen

afbeelding binnen de regeling

Figuur 9: Onderscheiden artikelen / onderwerpen conform Bouwbesluit 2012

afbeelding binnen de regeling

Figuur 10: Onderscheiden artikelen / onderwerpen conform Besluit bouwwerken leefomgeving


Noot
1

IFV Basis voor Brandveiligheid “De onderbouwing van brandbeveiliging in gebouwen”

Noot
2

Rapport Miljoenenbranden in Nederland, Nederlands Instituut voor Brandweer en Rampenbestrijding (Nibra) in opdracht van het Verbond van Verzekeraars en het Nationaal Centrum voor Preventie (NCP)

Noot
3

Zie paragraaf 2.3 voor de totstandkoming van deze inspectieonderwerpen

Noot
4

Rapportnummer 2016-Efectis-R000244 (Rev.1) juni 2020

Noot
5

Rapportnummer 2016-Efectis-R000244 (Rev.1) mei 2020

Noot
6

In deze analyse wordt alleen data uit de jaartallen 2018 en 2019 gebruikt, aangezien alleen van die twee jaren volledige en betrouwbare data beschikbaar is.

Noot
7

Uit de analyse blijkt dat er bij de gebruiksfunctie kantoorfunctie sprake is van gemiddeld naleefgedrag. Het betreft hier ADHOC-controles. De gebruiksfunctie kantoorfunctie behoort niet tot de toezichtstrategie.

Noot
8

Uit de analyse blijkt dat bij de gebruiksfuncties kampeerterreinen (E) en losse winkel (E) sprake is van slecht naleefgedrag. Kampeerterreinen behoren niet meer tot de toezichtstrategie (n.a.v. tussentijdse evaluatie in 2018).

Noot
9

De objectcategorie losse winkel betreft 2 ADHOC-controles van dezelfde winkel. Dit geeft geen representatief beeld van het naleefgedrag van de objectcategorie losse winkel en geeft dan ook geen reden om de wegingsfactoren voor deze categorie aan te passen