Permanente link
Naar de actuele versie van de regeling
https://lokaleregelgeving.overheid.nl/CVDR667634
Naar de door u bekeken versie
https://lokaleregelgeving.overheid.nl/CVDR667634/1
Regeling vervallen per 01-01-2026
Beleidsregels voorzieningen leerlingenvervoer gemeente Roermond 2022
Geldend van 22-12-2021 t/m 31-12-2025
Intitulé
Beleidsregels voorzieningen leerlingenvervoer gemeente Roermond 2022Het college van burgemeester en wethouders van de Gemeente Roermond,
gelet op artikel 4:81 van de Algemene wet bestuursrecht, gelet op de artikelen 4 van de Wet op het primair onderwijs, de Wet op de expertisecentra en de Wet op het voortgezet onderwijs, en gelet op het gestelde in de Verordening voorzieningen leerlingenvervoer gemeente Roermond 2022:
Overwegende dat het wenselijk is regels te stellen ten aanzien van de praktische uitvoering en bekostiging van vervoersvoorzieningen voor leerlingen;
Enkele bepalingen van de Verordening voorzieningen leerlingenvervoer gemeente Roermond 2022 nadere uitleg behoeven en de Verordening het college de bevoegdheid geeft om deze te stellen;
Er behoefte bestaat om een duidelijke belangenafweging te maken bij de aanvragen om een vergoeding voor leerlingenvervoer;
Overwegende dat deze beleidsregels zijn opgesteld om aanvragen voor leerlingenvervoer op een eenduidige manier te kunnen beoordelen.
besluit:
vast te stellen de volgende regeling:
Beleidsregels voorzieningen leerlingenvervoer gemeente Roermond 2022
Hoofdstuk 1 Algemeen
Artikel 1. Begripsomschrijving
Alle begrippen die gedefinieerd zijn in de Verordening voorzieningen leerlingenvervoer gemeente Roermond 2022 hebben in deze beleidsregels dezelfde betekenis.
- 1.
Medisch advies: op schrift gesteld advies van een onafhankelijk medisch deskundige dat is gericht op de reis/vervoersmogelijkheden van een leerling. Dit advies vormt een aanvulling op de door ouders aangeleverde informatie als dat voor het college nodig is om een speciale vervoersvoorziening toe te kennen.
- 2.
Verordening: de Verordening voorzieningen leerlingenvervoer gemeente Roermond 2022;
- 3.
Vervoersontwikkelingsplan: plan dat door de vervoerscoach van de gemeente wordt opgesteld in samenwerking met onder andere de leerling, ouders en scholen, waarin het ontwikkelingsperspectief van een leerling in het leerlingenvervoer wordt doorgesproken en doelen gericht op zelfstandig reizen worden geformuleerd.
Artikel 2. Inleiding en Doelstelling
In het kort is een voorziening leerlingenvervoer bedoeld om de toegankelijkheid van passend onderwijs te waarborgen. De gemeente heeft de wettelijke taak om te zorgen voor vervoersvoorziening naar de dichtstbijzijnde, toegankelijke school die aansluit op de levensovertuiging van de ouders en/of de beperking van het kind. Deze beleidsregels bevatten een invulling van de afspraken, regels en mogelijkheden van een voorziening leerlingenvervoer van de gemeente Roermond. De beleidsregels zijn opgesteld om meer eenduidigheid en duidelijkheid te bewerkstelligen bij de afhandeling van aanvragen. Beleidsuitgangspunten die in de Verordening zijn vastgesteld vormen de leidraad van de beleidsregels en worden explicieter benoemd. Daarnaast worden in de beleidsregels een aantal praktische zaken vastgelegd die in de praktijk al worden toegepast, maar tot op heden niet zijn vastgelegd.
Artikel 3. Uitgangspunten
De volgende uitgangspunten worden gehanteerd bij de uitvoering van de Verordening:
- -
De verantwoordelijkheid voor het naar school brengen en halen van de kinderen is de primaire verantwoordelijkheid van de ouder(s) en/of verzorger(s), eventueel met inzet van hun netwerk;
- -
Het bevorderen van de zelfredzaamheid en zelfstandigheid wordt breed in de gemeente Roermond belangrijk geacht, waardoor op de zelfredzaamheid en zelfstandigheid van de leerlingen, ouder(s)/verzorger(s) en het netwerk wordt ingezet;
- -
Het leerlingenvervoer kent meerdere voorzieningsmogelijkheden. In het kader van zelfredzaamheid en zelfstandigheid wordt eerst getoetst of een leerling die voldoet aan de algemene criteria zelfstandig of onder begeleiding met de fiets of een ander vervoermiddel naar school kan, als dat niet kan, wordt gekeken of de leerling met openbaar vervoer kan reizen en pas daarna kan aangepast vervoer worden ingezet.
- -
Het ontwikkelperspectief van de leerling betreffende het vervoer bij de aanvraag en over de tijd is leidend. Daarin vormen onder andere ouders, scholen en gemeente een partnerschap, gericht op het zo zelfstandig mogelijk reizen naar school in het belang van het kind.
- -
De betrokkenheid van ouders bij een voorziening leerlingenvervoer is van belang. We zetten in op het stimuleren van het eigen initiatief van ouders, zodat zij, indien mogelijk, een bijdrage kunnen leveren aan het vervoer van hun kind en eventueel andere kinderen uit de gemeente.
- -
Maatwerkoplossingen om de toegankelijkheid van ‘passend’ onderwijs in uitzonderlijke situaties voor leerlingen te waarborgen, is mogelijk vanuit een voorziening leerlingenvervoer. Ook in deze maatwerkoplossingen zoeken partners: ouders/leerling, scholen en gemeente elkaar op.
Hoofdstuk 2. Zelfredzaamheid en zelfstandigheid
Artikel 4. Stimuleren fiets, openbaar vervoer en eigen vervoer
Bij de verstrekking van het voorziening leerlingenvervoer wordt een afweging gemaakt door de vervoerscoach of een fietsvergoeding voor de leerling en begeleider, een vergoeding voor het openbaar vervoer, een vergoeding voor het eigen vervoer of aangepast vervoer dient te worden ingezet. Artikelen 16, 17, 18 en 19 van de Verordening geven deze opbouw van mogelijkheden voor vervoer ook weer. Vanuit de gedachte dat zelfstandigheid en zelfredzaamheid zoveel dienen te worden gestimuleerd en de mogelijkheid die hiervoor wordt genoemd in artikel 5 van de Verordening, werken we zoveel mogelijk toe naar zelfstandig reizen, eventueel met een (tijdelijke) begeleider.
Artikel 5. Zelfstandig reizen
De gemeente stimuleert het gebruik van het openbaar vervoer en fiets actief. Ook scholen hebben hierbij een belangrijke rol. Met name leerlingen vanaf groep 6 in het speciaal (basis) onderwijs die op termijn de overstap naar het voortgezet (speciaal) onderwijs gaan maken dienen te worden voorbereid op zelfstandig reizen met het openbaar vervoer of de fiets. Samen met de betreffende scholen wordt afstemming gezocht rondom het geschikte moment om leerlingen te ondersteunen in het zelfstandig reizen. Hierbij wordt zoveel mogelijk aangesloten bij een ‘natuurlijk’ moment op school, zoals het fietsexamen. Artikelen 6, 7 en 8 van deze beleidsregels geven meer informatie over de rol van de vervoerscoach bij het stimuleren van zelfstandigheid en zelfredzaamheid.
Artikel 6. Het gesprek over zelfstandigheid en zelfredzaamheid
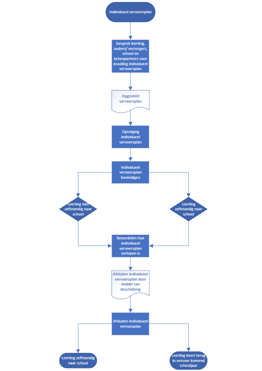
Artikel 5 van de Verordening biedt de mogelijkheid om uitvoering te geven aan een vervoersontwikkelingsgesprek, waar de zelfstandigheid en zelfredzaamheid van de leerling in het vervoer centraal staan. Indien een leerling, in het kader van zijn of haar ontwikkelingsperspectief, meer zelfstandig of geheel zelfstandig kan (leren) reizen, wordt door de vervoerscoach van de gemeente een gesprek ingepland. Het stroomschema in bijlage 1 vormt de leidraad voor de vervoerscoach om te bepalen of naar een grotere zelfstandigheid in het vervoer kan worden toegewerkt.
Artikel 7. Vervoersontwikkelingsplan
Tijdens het uitvoeren van het gesprek over zelfstandigheid en zelfredzaamheid wordt gebruik gemaakt van een instrument genaamd, het Vervoersontwikkelingsplan. De vervoerscoach vult tijdens het gesprek samen met de andere betrokken partners het Vervoersontwikkelingsplan in. Het hoofddoel van het Vervoersontwikkelingsplan betreft het gezamenlijk opstellen van ondersteuningsmogelijkheden die een leerling dienen te helpen bij de stap naar zo zelfstandig mogelijk reizen. Bijlage 2 bij deze beleidsregels bevat het invulformat Vervoersontwikkelingsplan. Als een leerling zelfstandig kan reizen, vervalt het recht op leerlingenvervoer.
Artikel 8. Andere passende voorzieningen
Om leerlingen te ondersteunen bij en te motiveren naar de stap om zo zelfstandig mogelijk te reizen naar hun school, wordt in de Verordening, artikel 20, verwezen naar een andere passende vervoersvoorziening. De vervoerscoach kan in het vervoersgesprek tot de conclusie komen dat een leerling een voorziening nodig heeft om bijvoorbeeld zelfstandig te leren reizen met het openbaar vervoer of de leerling kan vanwege de beperking niet op een ‘normale’ fiets naar school, maar kan prima uit te voeten met een aangepaste fiets. Op dat moment heeft de vervoerscoach de mogelijkheid om ‘out of the box’ mee te denken met de leerling en het gezin. Een instrument om de vervoerscoach te ondersteunen bij de mogelijkheden die er zijn, is de ´fietsmand´. De ´fietsmand´ is in samenwerking met ouders waarvan kinderen gebruik maken van vervoer, scholen, en andere lokale (keten)partners opgezet om te komen tot een basisaanbod gericht op zelfstandig reizen.
Artikel 9. Veilige weg
Veiligheid in het verkeer staat voorop. In 2020 is er in de gemeente Roermond een Verkeersveiligheidsplan vastgesteld om onveilige punten in de gemeente aan te pakken. In het kader van verkeersveiligheid en zelfstandig reizen naar school is een intern onderzoek uitgevoerd, waar gevaarlijke punten zijn vastgesteld. In het bijzonder gaat het hierbij om gezinnen die wonen in Herten, waarbij de afstand tot school minder dan 6 kilometer bedraagt. In het geval van de woonplaats Herten dient maatwerk te worden verzorgd als het gaat om veiligheid. Dit wordt opgepakt door de vervoerscoach en de medewerker verkeer, waarbij een veiligheidsanalyse kan worden gemaakt van de betreffende route.
Artikel 10. Ernstige benadeling van het gezin
Indien in het begeleiden van een leerling door de ouders of anderen, zoals gesteld in artikel 8 en 18 van de Verordening het gezin ernstig wordt benadeeld, kan de ouder worden vrijgesteld van begeleiding en kan een voorziening in de vorm van aangepast vervoer worden toegekend. Er wordt rekening gehouden met van de ouders redelijkerwijs te vergen inzet. Uiteraard indien er voldaan wordt aan de in de Verordening in hoofdstuk 3 genoemde algemene criteria. Van ouders wordt geen begeleiding verlangd c.q. er is sprake van redelijkerwijs te vergen inzet van ouders, indien er aantoonbaar sprake is van minimaal één van onderstaande situaties:
- -
De ouder van een eenoudergezin kan niet langer zijn/haar werk uitoefenen als hij zorg moet dragen voor de begeleiding naar school van zijn kind. Het volgen van een (re-)integratietraject of voltijdsopleiding wordt gelijkgesteld met werk. In deze gevallen kan een inschrijfbewijs van de opleiding worden opgevraagd;
- -
Er sprake is van een eenoudergezin waar nog een ander jonger kind is dat, gelet op de leeftijd van het kind in kwestie niet geacht kan worden zelfstandig naar school te gaan, en tevens vaststaat dat de ouder de begeleiding van het ene kind niet kan combineren met het vervoeren van en naar school van het andere kind.
- -
Er structurele medische redenen zijn die langer dan drie maanden duren en die ouders belemmeren hun kind te begeleiden. In deze gevallen kan een (medische) verklaring worden opgevraagd;
- -
De reistijd van de begeleidende ouder, om de betrokken leerling naar school te begeleiden meer dan 3 uur totaal per dag in beslag neemt;
- -
Bij een tweeoudergezin en combinatie van bovenstaande leidt tot eenzelfde ernstige benadeling.
Hoofdstuk 3. Afstand, reistijd en bekostiging fietsen onder begeleiding, openbaar vervoer en eigen vervoer
Artikel 11. Berekening afstand en compensatie per fiets onder begeleiding of eigen vervoer
Om te bepalen of een leerling recht heeft op een voorziening leerlingenvervoer is de afstandsgrens een belangrijke maatstaaf, zoals weergegeven in artikel 7 van de Verordening. Het is daarom belangrijk dat de afstand van de af te leggen route nauwkeurig wordt bepaald. Voor het bepalen van de afstand tussen het woonadres en het schooladres wordt gebruik gemaakt van de routeplanner www.anwb.nl. De kortste voldoende begaanbare en veilige weg per fiets of eigen vervoer wordt gemeten van huisnummer naar huisnummer. Het door deze routeplanner aantal uitgerekende kilometers is te allen tijde uitgangspunt voor de beoordeling van de aanvraag en voor bekostiging van het leerlingenvervoer.
Voor een vergoeding voor de afstand verreden per fiets met een begeleider wordt 0.09 Eurocent per kilometer gecompenseerd en voor het eigen vervoer wordt 0.19 Eurocent per kilometer gecompenseerd. Voor een schooldag wordt uitgegaan van 4 reismomenten (2 keer heenreis en 2 keer terugreis).
Artikel 12. Vaststellen van de reistijd per openbaar vervoer
In de Verordening wordt in artikel 18, lid 1 beschreven dat als de reistijd van het openbaar vervoer meer dan anderhalf uur is en de reistijd tot 50% of minder kan worden teruggebracht door de inzet van aangepast vervoer, dit wordt toegekend. Het vaststellen van de reistijd per openbaar vervoer vindt plaats op basis van de door de Reisinformatiegroep bv beschikbaar gestelde informatie via 0900-9292 en www.9292ov.nl.
Artikel 13. Vaststellen van de kosten en vergoeding voor openbaar vervoer
Het vaststellen van de kosten voor openbaar vervoer en de daaraan gerelateerde vergoeding vindt plaats op basis van de door de reisinformatiegroep bv beschikbaar gestelde informatie via 0900-9292 en www.9292ov.nl.
Als een leerling recht heeft op een vergoeding op basis van openbaar vervoer – met of zonder begeleiding worden de vervoerskosten betaald in de vorm van een financiële vergoeding op basis van een maandabonnement voor het openbaar vervoer. Ditzelfde geldt voor de vervoerskosten van de begeleider(s), indien een leerling niet zelfstandig met openbaar vervoer kan reizen.
Artikel 14. Uitbetaling van de bekostiging
Artikelen 16,17 en 19 van de Verordening geven aan dat ouders een financiële vergoeding ontvangen als de leerling gebruik maakt van het openbaar vervoer, al dan niet onder begeleiding, of als ouders de leerling(en) zelf vervoeren. De financiële compensatie vindt plaats op basis van 10 termijnbetalingen, waarmee het maandabonnement van het OV wordt betaald of de eigen gemaakte kosten in de vorm van een kilometervergoeding worden vergoed. Indien ouders een eigen bijdrage of drempelbedrag betalen, wordt dat verrekend in het totaal per maand te ontvangen bedrag.
Hoofdstuk 4. Aangepast vervoer
Artikel 15. Kleinschalig vervoer, individueel vervoer en/of voorin zitten
Bij de toekenning van aangepast vervoer, beschreven in artikel 18 van de Verordening, is groepsvervoer de standaard. In sommige gevallen is groepsvervoer voor een leerling niet passend om medische en/of psychosociale redenen. Voor die gevallen wordt beoordeeld of vervoer in kleinere groepen of individueel vervoer noodzakelijk is. Een Medisch advies van een deskundige is hierbij noodzakelijk om individueel vervoer in te zetten.
Indien een leerling voorin dient te worden vervoerd om medische en /of psychosociale redenen dan geldt hiervoor ook dat dit onderbouwd dient te zijn middels een verklaring alvorens hiervoor de indicatie wordt afgegeven.
Artikel 16. Begeleiding voor fiets, openbaar vervoer en het aangepast vervoer
In artikel 17 van de Verordening staat aangegeven dat begeleiding van de leerling door ouders of namens de ouders/verzorgers kan worden ingezet. Ouders krijgen dan het fietsvervoer gecompenseerd of ontvangen een begeleiderskaart voor het OV.
In het aangepast vervoer kan het ook voorkomen dat een leerling individuele (medische) begeleiding nodig heeft. In dat geval wordt de begeleiding door of namens de ouder/verzorger verzorgd zoals benoemd in artikel 15 van de Verordening. De vervoerscoach bekijkt samen met de ouders wat nodig is om de begeleiding in te zetten en of Medisch advies noodzakelijk is. Wanneer besloten wordt tot inzet van een ouder/verzorger als begeleider, houdt de vervoerder rekening met deze extra zitplaats. De begeleider in het aangepast vervoer zal bij een heenrit na afloop naar huis gebracht worden en bij een retourrit eerst op de thuisadres opgehaald worden. Voor deze begeleiding geldt dat het ophaal/afleveradres gelijk is aan het adres van de te begeleiden leerling.
Hoofdstuk 5. Dichtstbijzijnde toegankelijke school
Artikel 17. Wachtlijsten
Wanneer leerlingen te maken krijgen met wachtlijsten op de dichtstbijzijnde, toegankelijke school, wordt een voorziening leerlingenvervoer naar de eerstvolgende dichtstbijzijnde, toegankelijke school vergoed, zoals benoemd in de Verordening artikel 6. Op een voor de leerling geschikte school dient namelijk ruimte voor de leerling te zijn en de leerling moet worden toegelaten. De aanspraak op een voorziening leerlingenvervoer naar deze verder weg gelegen school blijft bestaan, zolang er een wachtlijst is voor de dichtstbijzijnde school.
Als leerlingen op de dichtstbijzijnde school geconfronteerd worden met een wachtlijst zijn zij genoodzaakt om uit te wijken naar een school die verder weg staat. Aan deze situatie kan de leerling niets doen. De gemeente vindt het daarom niet reëel te verwachten, dat de leerling halverwege het jaar een schoolwisseling maakt, als blijkt dat de wachtlijst opgeheven is. Zij mogen met een voorziening voor leerlingenvervoer het schooljaar afmaken. Hieraan wordt wel als voorwaarde gesteld, dat de leerling op de wachtlijst blijft staan. Bij het nieuwe schooljaar zal de voorziening echter wel worden gebaseerd op dichtstbijzijnde toegankelijke school.
De vervoerscoach informeert bij de scholen naar de stand van zaken omtrent de wachtlijst en informeert ouders over de gang van zaken bij een wachtlijst bij de dichtstbijzijnde, toegankelijke school.
Artikel 18. Hoogbegaafdheid
Het onderwijs voor hoogbegaafden valt onder regulier basisonderwijs en valt daardoor onder de Wet op het Primair Onderwijs. Het onderwijs voor deze specifieke groep ‘zorgleerlingen’ wordt vrijwel altijd geboden op reguliere basisscholen, bijvoorbeeld door het creëren van aparte groepen, het bieden van extra ondersteuning aan de leerlingen en het bieden van het geschikte lesmateriaal. In de basis staat in het ondersteuningsprofiel van elke reguliere school op welke manier zij (hoog)begaafden leerlingen het passende onderwijs kunnen bieden. In artikel 6 lid 4 van de Verordening wordt beschreven wat ervoor nodig is om af te kunnen wijken van de dichtstbijzijnde, toegankelijke school. De noodzaak om een begaafde leerling voltijds hoogbegaafdheidsonderwijs te laten volgen, vastgesteld door een deskundige van het samenwerkingsverband, zien we als een uitzondering als genoemd in artikel 6 van de Verordening, waarvoor een voorziening leerlingenvervoer kan worden ingezet.
Artikel 19. Vervoer naar taalklas
In een taalklas krijgen leerlingen extra les in taal, lezen en nieuwe woordenschat. In het basisonderwijs krijgen we steeds vaker te maken met leerlingen die de Nederlandse taal onvoldoende beheersen. Naar deeltijd NT2 onderwijs bestaat géén recht op een voorziening leerlingenvervoer. Indien de ondersteuningsbehoefte van de leerling voltijds NT2-onderwijs behoeft, is de dichtstbijzijnde school niet toegankelijk vanwege de taalproblematiek. In de Verordening, artikel 6, lid 4 wordt beschreven dat een voorziening leerlingenvervoer wordt toegekend als aan het afstandscriterium wordt voldaan.
Artikel 20. Vervoer naar stage
Leerlingen lopen stage om zich voor te bereiden op actieve deelname aan de maatschappij. Stage wordt daarom gezien als een onderdeel van het onderwijsprogramma, zoals ook in artikel 14 van de Verordening staat beschreven. In de gevallen dat leerlingen al een voorziening leerlingenvervoer ontvangen, kan ook vervoersvoorziening voor de stageplaats ingezet worden. Voorop staat dat van de leerling, gezien het maatschappelijk doel van stage, in principe zelfstandig zou moeten kunnen reizen. Een zo maximaal mogelijke zelfstandigheid in het reizen naar het stageadres wordt daarom nagestreefd. Echter indien aangepast vervoer dient te worden ingezet of als een bekostiging van openbaar vervoer wordt gevraagd, doet de gemeente een dringend beroep op de betreffende school om de stageplaatsen zo dicht mogelijk bij de school of het huisadres van de leerling te organiseren. De vervoerscoach houdt contact met scholen die stage aanbieden en wordt idealiter gezien betrokken bij de aanvraag, indien een voorziening voor het leerlingenvervoer aan de orde komt.
Er zijn uitzonderlijke situaties dat een stageadres niet op de route van de woning dan wel de opstapplaats naar de school gelegen is. In dat geval kan maatwerk worden verleend ten gunste van de betreffende leerling.
Artikel 21. De syntheseklas
Voor leerlingen met speciale begeleidingsbehoeften, waarvoor de overgang van primair onderwijs naar het voortgezet onderwijs te groot is, is het concept van de syntheseklas opgezet. In deze klas krijgen leerlingen, die anders naar het speciaal onderwijs zouden gaan, de kans om met de benodigde begeleiding alsnog in te stromen in het reguliere voortgezet onderwijs, op het niveau van vmbo-t, havo en vwo. Gezien de successen die geboekt worden in deze brugklas en de grotere begeleidingsbehoefte van enkele leerlingen, kan een vervoersvoorziening naar de syntheseklas onder artikel 6, lid 4 van de Verordening worden ingezet als de leerling (nog) niet in staat is om zelfstandig te reizen naar school. De noodzaak om een leerling in te laten stromen in de syntheseklas dient vastgesteld te worden door de deskundige van het samenwerkingsverband Voortgezet Onderwijs.
Artikel 22. Dependances/nevenvestigingen van scholen
De feitelijke locatie die door de leerling bezocht wordt, wordt door de Verordening in artikel 6 aangemerkt als school. Ook als dit een dependance/nevenvestiging is, wordt het in de zin van de Verordening en onderwijswetgeving beschouwd als een zelfstandige school.
Hieruit vloeit bijvoorbeeld voort, dat indien een leerling een dependance/nevenvestiging bezoekt die binnen de afstandsgrenzen van de Verordening staat, het college geen vervoersvoorziening hoeft toe te kennen. Ook niet als de hoofdvestiging van de school wel buiten de afstandsgrens staat. Anderzijds bestaat wel recht op een vervoersvoorziening als de dependance/nevenvestiging buiten en de hoofdvestiging binnen de afstandsgrenzen staat.
Artikel 23. Scholen in het buitenland
De Verordening is voortgekomen en gebaseerd op de Wet op het primair onderwijs (Wpo), de Wet op de expertisecentra (WEC) en de Wet op het voortgezet onderwijs (Wvo). Dit brengt met zich mee, dat schoolsoorten waarop deze wetten geen betrekking hebben, niet voor een voorziening leerlingenvervoer in aanmerking komen. Buitenlandse scholen zijn in artikel 1 van de Verordening dan ook uitgesloten van een vervoersvoorziening.
Artikel 24. Gescheiden ouders / co-ouderschap
Indien er sprake is van twee hoofdverblijven kunnen ouders één aanvraag voor een voorziening leerlingenvervoer indienen. In het aanvraagformulier is het mogelijk om een tweede ophaal- en/of afzetadres op te geven. Het is hierbij wel belangrijk dat de hoofdverblijven op structurele wijze worden aangemeld. Dat betekent bijvoorbeeld dat op maandag en dinsdag het vervoer plaatsvindt van hoofdverblijf één en van woensdag tot en met vrijdag het vervoer plaatsvindt van hoofdverblijf twee. Uiteraard zijn de ouders vrij in de keuze om elk een individueel aanmeldingsformulier in te vullen.
Artikel 25. Vervoer naar tweede afzetadres
Het is niet altijd haalbaar voor ouders dat een kind direct na schooltijd thuis kan worden opgevangen. Ouders kunnen daarom een structureel tweede afzetadres opgeven bij de aanvraag van het aangepast leerlingenvervoer. Dit kan een buitenschoolse opvang zijn in de gemeente Roermond of een ander adres in de gemeente Roermond, waar het netwerk van de ouders het kind kan opvangen. Het is wel noodzakelijk dat het tweede afzetadres op structurele dagen wordt ingezet en dat het in de gemeente Roermond ligt. Daarnaast wordt ook gekeken naar de haalbaarheid voor de vervoerder en kan het niet leiden tot de inzet van extra taxivervoer.
Hoofdstuk 6. Schooltijden en wachttijden
Artikel 26. Aangepaste schooltijden in verband met een beperking
Artikel 12 van de Verordening geeft aan dat aangepast vervoer plaatsvindt op de schooldagen en schooltijden, zoals opgenomen in de schoolgids van de school die de leerling bezoekt. In de basis wordt niet van de vaste schooltijden afgeweken. Voor een leerling die door zijn beperking structureel aangepaste schooltijden heeft, wordt in afwijking van de schoolgids of het periodieke rooster, aangepast vervoer toegekend op basis van de voor hem geldende aangepaste schooltijden. Een Medisch advies kan hiervoor door de vervoerscoach aangevraagd worden.
Artikel 27. Bijzondere activiteiten
Als de school de schooltijden wijzigt vanwege bijzondere activiteiten of aangelegenheden, vindt op basis van de gewijzigde schooltijd geen aangepast vervoer plaats, tenzij:
- a.
de gewijzigde schooltijd voor alle leerlingen in het vervoermiddel geldt; en
- b.
de vervoerder in staat is de gewijzigde schooltijd in te plannen in zijn vervoersplanning; en
- c.
er geen extra kosten verbonden zijn aan het vervoer.
Onder bijzondere activiteiten worden activiteiten verstaan die voor aanvang van het schooljaar niet in de schoolgids waren opgenomen, zoals het verplaatsen van een studiedag.
Gewijzigde schooltijden moeten minimaal vijf werkdagen voorafgaand aan de schooldag waarop de gewijzigde schooltijd geldt, door de ouders bij de vervoerscoach worden gemeld. De vervoerscoach bespreekt dan met de vervoerder of er in de planning mogelijkheden zijn voor leerlingenvervoer op basis van de gewijzigde schooltijd.
Artikel 28. Roosterwijzingen en uitval van uren binnen het periodieke rooster
In het geval van periodieke roosters wordt in beginsel de maximale schooltijd aangehouden die in de schoolgids wordt genoemd. Indien alle leerlingen van de betreffende school structureel eerder klaar zijn, kan het aangepast vervoer ook eerder plaatsvinden, dan na afloop van het maximale rooster. Ouders worden verzocht om roosters en roosterwijzingen direct te melden bij de vervoerscoach en vervoerder. Bij de ingang van nieuwe roosters, dienen deze minimaal vijf werkdagen voorafgaand aan de ingang van de nieuwe roosters gemeld te worden aan de vervoerscoach en de vervoerders. Als niet wordt voldaan aan het tijdig doorgeven van het ingaan van nieuwe roosters, is het niet altijd mogelijk voor de vervoerder om het vervoer tijdig op te starten.
De uitval van uren binnen het voor de leerling geldende periodieke rooster geeft geen recht op aangepast vervoer op basis van de gewijzigde schooltijd.
Artikel 29. Vervoer buiten het vervoersschema
Aangepast vervoer vindt in de regel niet buiten het vervoersschema plaats, waardoor voor het vervoer buiten het vervoersschema de verantwoordelijkheid primair bij de ouders ligt. Wanneer een leerling bijvoorbeeld tussentijds opgehaald of gebracht dient te worden, ligt de verantwoordelijkheid primair bij de ouders. Ook als een leerling aan het einde van de schooldag langer dan 10 minuten op school moet nablijven, vindt voor die leerling aan het einde van de schooldag geen aangepast vervoer plaats, wanneer dit gevolgen heeft voor het vervoersschema. Ook in deze situatie ligt de verantwoordelijkheid primair bij de ouders.
Artikel 30. Communicatie bij tijdelijke schoolsluiting
Indien een school tijdelijk gesloten wordt, is het belangrijk dat de vervoerscoach en vervoerders worden geïnformeerd over deze schoolsluiting. Het aangepast vervoer moet dan namelijk geannuleerd worden, maar ook weer tijdig opgestart. Vanuit de gemeente neemt de vervoerscoach hierin een ondersteunende rol in. Dat betekent dat de vervoerscoach met scholen afspraken maakt over hoe vervoerders worden geïnformeerd bij een schoolsluiting door de school. In een ideale situatie informeren de scholen, naast de ouders, ook de vervoerscoach en de vervoerders, bij een tijdelijke schoolsluiting.
Tijdens een schoolsluiting houdt de vervoerscoach contact met de school, zodat het aangepast vervoer ook tijdig kan worden opgestart.
Hoofdstuk 7. Toekenning, herziening en intrekking vervoersvoorziening
Artikel 31. Peiljaar verleggen
Als een gezin terugvalt in inkomen, kan het college het peiljaar verleggen ten gunste van het gezin.
Als peiljaar voor het inkomen moet op grond van de WPO (artikel 4, zevende lid) worden aangemerkt het tweede kalenderjaar voorafgaand aan het kalenderjaar, waarin het schooljaar waarvoor een voorziening leerlingenvervoer wordt gevraagd, begint.
Als het inkomen van de betrokken ouders in de periode die ligt tussen het peiljaar waarin het inkomen wordt bepaald en het jaar waarin de aanvraag wordt ingediend, op een structurele wijze is gedaald, is het redelijk om in het voordeel van de ouders een later peiljaar te kiezen door gebruik te maken van de afwijkingsmogelijkheid van artikel 22 van de Verordening. Door het kiezen van een later peiljaar kan het voorkomen dat ouders in dat latere peiljaar niet voldoen aan de inkomensgrens en dus geen drempelbedrag hoeven te betalen.
Op aanvraag van de ouder gaat het college bij de toepassing van artikel 22 van de Verordening uit van het inkomen van een ander jaar dan het inkomen over het tweede jaar voorafgaande aan het schooljaar waarvoor de bekostiging is gevraagd als:
- a.
sprake is van een terugval in inkomen over het voorafgaande aan het jaar waarvoor een voorziening leerlingenvervoer is gevraagd, in welk geval het college uitgaat van het jaar voorafgaande aan het schooljaar waarvoor de vervoersvoorziening is vastgesteld; of
- b.
sprake is van een terugval in inkomen over het jaar waarvoor de voorziening leerlingenvervoer is vastgesteld, in welk geval het college uitgaat van het jaar waarvoor de vervoersvoorziening is vastgesteld.
Voor de toepassing van het eerste lid wordt onder een terugval in inkomen verstaan een vermindering van het toetsingsinkomen van de ouder van ten minste 15% ten opzichte van het tweede jaar voorafgaande aan het jaar waarvoor de voorziening leerlingenvervoer wordt vastgesteld.
Artikel 32. Drempelbedrag heffen
Het college bepaalt de berekening van de kosten van het openbaar vervoer over de in artikel 7 van de Verordening bepaalde afstand van 6 kilometer met behulp van de informatie van de lokale openbaar vervoerder. Het tarief dat geldt op het moment van aanvraag, geldt voor (de rest van) het schooljaar waarvoor de ouder bekostiging vraagt.
Voor ouders met meerdere kinderen op het (speciaal) basisonderwijs brengt het college het drempelbedrag maximaal één keer in rekening.
Artikel 33. Intrekking van toegang tot het aangepast leerlingenvervoer
Artikel 25 lid 4 van de Verordening geeft aan dat bij wangedrag van leerling en/of ouders de toegang tot het aangepast vervoer (tijdelijk) kan worden ontzegt, indien bij herhaling is gebleken dat de leerling (of diens ouders/verzorgers) door wangedrag de orde in de bus verstoort of de veiligheid van bus en inzittenden in gevaar brengt. Indien volgens de vervoerder sprake is van wangedrag wordt de volgende procedure gevolgd.
- 1.
Klachten worden in beginsel door de vervoerder opgelost, waarbij de vervoerder een logboek bijhoudt met daarin documentatie van het wangedrag en de ondernomen acties (data en beschrijving).
- 2.
Na de melding van een klacht door de vervoerder bij de gemeente wordt een onderzoek opgestart. In het kader van dat onderzoek spreekt de vervoerscoach van de gemeente Roermond met vervoerder, uitvoerende chauffeur, ouders/verzorgers en/of school.
- a.
Indien na het onderzoek blijkt dat sprake is van verwijtbaar wangedrag van de leerling (of diens ouder(s)/verzorgers) volgt een eerste waarschuwingsbrief aan ouders/verzorgers.
- b.
Indien uit het onderzoek blijkt dat het wangedrag terug te voeren is op de beperking van de leerling en dus aan de leerling niet kan worden toegerekend, dan wordt met vervoerder, ouders en eventueel school een passende oplossing gezocht (begeleiding in aangepast vervoer, eigen vervoer etc.).
- a.
- 3.
Bij een volgende klacht, binnen een periode van 12 maanden na de datum van de eerste waarschuwingsbrief bij verwijtbaar wangedrag van de leerling en/of diens ouder(s)/verzorger(s), wordt stap twee herhaald en volgt een tweede waarschuwingsbrief. Het college zorgt in deze fase voor een extra zitplaats in de taxi om begeleiding van de leerling door één van de ouders mogelijk te maken (in het geval van wangedrag door de leerling). Als er een begeleider meegaat, anders dan de ouder of verzorger en hier kosten aan zijn verbonden, zijn de kosten voor de ouder/verzorger.
- 4.
Bij een volgende klacht kan een schorsing per direct volgen, voor een periode van één volle schoolweek. Er volgt een derde brief aan ouders/verzorgers, hier kan een schorsing van het aangepaste vervoer op volgen en worden verlengd met maximaal 3 volle schoolweken.
- 5.
Bij een volgende klacht volgt, met een vierde brief, intrekking van de vervoersvoorziening tot het eind van het schooljaar met een minimum van drie maanden exclusief vakanties (schorsing aan het eind van het schooljaar kan dus doorlopen in het nieuwe schooljaar).
Bij wapenbezit, geweld, bedreiging en vernieling bestaat de mogelijkheid om per direct te schorsen voor een of meerdere dagen (maximaal één maand). Dit is ook van toepassing wanneer niet direct kan worden vastgesteld wat er is gebeurd. Voordat het aangepast vervoer weer wordt opgestart vindt eerst een gesprek plaats met alle betrokkenen.
Artikel 34. Loosmelding
Een loosmelding houdt in dat een leerling niet aanwezig is op het ophaaladres of dat er niemand aanwezig is op het afzetadres om de leerling op te vangen. Dit wordt gezien als wangedrag als bedoeld in artikel 33 van deze beleidsregels.
Op de heenrit: de chauffeur stelt de centrale in kennis indien een leerling niet aanwezig is op het ophaaladres. De centrale probeert contact op te nemen met de ouders om te informeren naar de situatie. Bij herhaalde loosmeldingen, wordt de gemeente geïnformeerd en wordt de procedure gevolgd als bedoeld in artikel 33.
Op de terugrit: de chauffeur stelt de centrale in kennis indien er niemand aanwezig is op het afzetadres. De centrale probeert contact op te nemen met de ouders om te informeren naar de situatie. De leerling blijft in het voertuig en de chauffeur rijdt aan het einde van de route nogmaals langs het afzetadres. Indien er nog niemand aanwezig is wordt de leerling mogelijk bij de buren afgezet en zo nodig bij de politie. Bij herhaalde loosmeldingen wordt de gemeente geïnformeerd en wordt de procedure gevolgd als bedoeld in artikel 33.
Ondertekening
Aldus besloten door het college van burgemeester en wethouders van de gemeente Roermond in zijn vergadering van 5 oktober 2021.
Burgemeester en wethouders van Roermond,
De secretaris, ir. J.A.G.M. van Aaken
De burgemeester, M.J.D. Donders- de Leest
Bijlage 1 Stroomschema gesprek over zelfredzaamheid en zelfstandigheid
Bijlage 2 Vervoersontwikkelingsplan
VERVOERSONTWIKKELINGSPLAN ROERMOND
Voor u ligt het Vervoersontwikkelingsplan Roermond. Dit plan wordt ingevuld door de vervoerscoach tijdens het vervoersgesprek gericht op zelfredzaamheid en zelfstandigheid van de leerling die deelneemt aan het leerlingenvervoer. In dit plan leggen in ieder geval ouders, de leerling en de vervoerscoach vast hoe het plan gericht op zo zelfstandig mogelijk reizen eruit moet zien. Het overleg kan worden aangevuld met een medewerker van de school van uw kind, een medewerker vanuit het Centrum Jeugd en Gezin en/of een medewerker van het Jongerenteam Roermond. In het Vervoersontwikkelingsplan staat beschreven welke ondersteuning de leerling nodig heeft en wat het resultaat moet zijn van de ondersteuning. Ondanks dat wordt toegewerkt naar zo zelfstandig mogelijk reizen, is de ondersteuning voor ieder kind anders. Het vervoersplan helpt de leerling en ouders om de planning en invulling van de ondersteuning gericht op zelfstandig reizen vorm te geven.
DIT VERVOERSONTWIKKELINGSPLAN IS VOOR (verder te noemen; de leerling):
Achternaam
Voornaam
Geboortedatum
Burgerservicenummer (BSN)
VERTEGENWOORDIGD DOOR:
Achternaam
Voornaam
Adres
Telefoon
HUIDIGE SITUATIE
- 1.
Momenteel ontvangt de leerling de volgende voorziening Leerlingenvervoer. (Omcirkel optie)
Openbaar Vervoer – Eigen Vervoer – Aangepast vervoer – combinatie van voorafgaande opties
Voor …… dagen per week, van thuis naar ………………… (school) en andersom.
GEWENSTE SITUATIE
- 2.
Tijdens het gesprek gericht op zelfstandigheid en zelfredzaamheid in het vervoer naar school is gebleken dat leerling en ouders kunnen toewerken naar de volgende situatie. (SMART)
Doel:
………………………………………………………………………………………………………………………
………………………………………………………………………………………………………………………
ONDERSTEUNINGSMOGELIJKHEDEN
- 3.
Voor het behalen van het geformuleerde doel onder stap 2 kunnen ondersteuningsbehoeften in kaart worden gebracht. De vervoerscoach heeft hiervoor een ‘fietsmand’ ingericht, om de leerling en ouders te ondersteunen bij het behalen van hun doel.
Om de leerling en ouders te ondersteunen dient ingezet te worden:
………………………………………………………………………………………………………………………
………………………………………………………………………………………………………………………
PLANNING, AFSPRAKEN EN EVALUATIE
- 4.
In onderstaande tijdlijn voegt de vervoerscoach de data en beschrijvingen toe van de te maken stappen in het Vervoersontwikkelingsplan. Hiermee wordt zichtbaar gemaakt wanneer de (tussen)afspraken worden gemaakt, wanneer geëvalueerd wordt en wanneer het doel bereikt wordt.
Ziet u een fout in deze regeling?
Bent u van mening dat de inhoud niet juist is? Neem dan contact op met de organisatie die de regelgeving heeft gepubliceerd. Deze organisatie is namelijk zelf verantwoordelijk voor de inhoud van de regelgeving. De naam van de organisatie ziet u bovenaan de regelgeving. De contactgegevens van de organisatie kunt u hier opzoeken: organisaties.overheid.nl.
Werkt de website of een link niet goed? Stuur dan een e-mail naar regelgeving@overheid.nl